ex5
Created: 2008-07-30 15:39:48
No description has been set
Preview
Run
Run this Workflow in the Taverna Workbench...
Option 1:
Copy and paste this link into File > 'Open workflow location...'
http://www.myexperiment.org/workflows/366/download?version=1
[ More Info ]
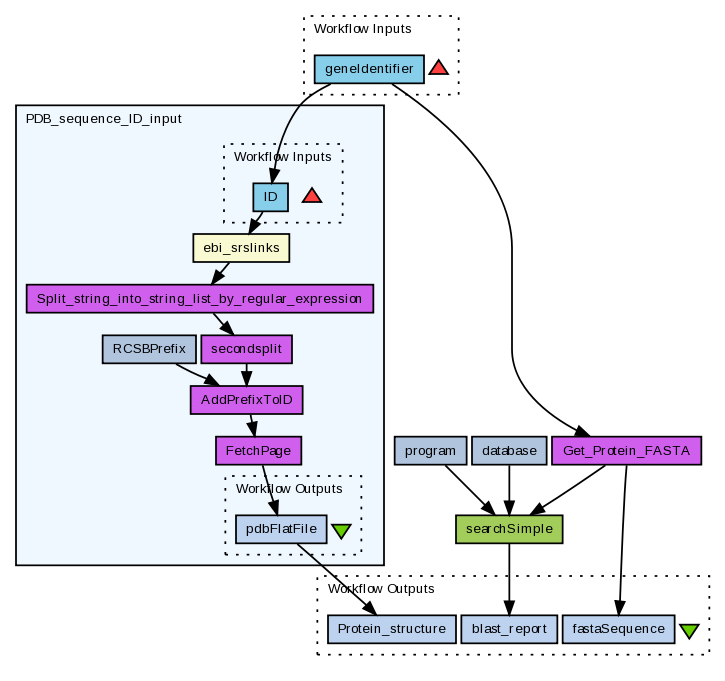
Workflow Components
Inputs (1)
Processors (5)
Beanshells (0)
Outputs (3)
Links (8)
Coordinations (0)
Version History
Reviews
(0)
Other workflows that use similar services
(50)
Only the first 2 workflows that use similar services are shown. View all workflows that use these services.
BLASTP with simplified results returned
(2)
Perform a blastp search on protein sequence and extract information based on the user input, e.g. a list of GI numbers. N.B. this workflow does not function correctly as it is designed for use with NCBI blast scripts. Some errors may occur. Please use two blast text file inputs for a secure result output.
Example input for this service are given below.
query:
>MySequence
MATDDSIIVLDDDDEDEAAAQPGPSNLPPNPASTGPGPGLSQQATGLSEPRVDGGSS
NSGSRKCYKLDNEKLFEEFLELCKTETSDHPEVVPFLHKLQQRAQSV...
Created: 2007-10-03 | Last updated: 2009-12-03
Perform a sequence similarity search using the BLAST algorithm through the DDBJ web service.
Example input for this service are given below.
query:
>MySequence
MATDDSIIVLDDDDEDEAAAQPGPSNLPPNPASTGPGPGLSQQATGLSEPRVDGGSS
NSGSRKCYKLDNEKLFEEFLELCKTETSDHPEVVPFLHKLQQRAQSVFLASAEFCNIL
SRVLARSRKRPAKIYVYINELCTVLKAHSIKKKLNLAPAASTTSEASGPNPPTEPPSDLT
NTENTASEASRTRGSRRQIQRLEQLLALYVAEIRRLQEKELDLSELDDPDSSYLQEAR
LKRKLIRLFGRLCELKDCSSLTGRVIEQRIPYRGTRYPEVNRRIERLINKPGLDTFPDY
GDVLRAVEKAATRHSLGLP...
Created: 2007-10-03 | Last updated: 2009-12-03
No comments yet
Log in to make a comment