Bioclim workflow

Created: 2013-09-02 13:44:59      Last updated: 2015-04-04 20:57:28

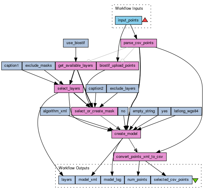
This workflow takes as input a file containing species occurrence points to create a model with the openModeller Web Service using the Bioclim algorithm. Environmental layers and mask are selected during the workflow. Points are filtered so that only environmentally unique points are used to create the model.

You can use this workflow to either filter a set of species occurrence points excluding redundant points with the same environmental conditions (you can get the result in the output "selected_csv_points") or to know the environmental ranges for each variable considering all input points. In the later case, you can inspect the "model_xml" to find this information in the Maximum and MInimum attributes of the Bioclim element. Values are separated by a space in the same order of the layers. Please note that there are no model tests or projections in this workflow.

For more information about the input file format, please look at the documentation for the corresponding parameter. If you use the default occurrence points you should know that Gammarus tigrinus is an aquatic species, so you need to choose marine environmental layers during the modelling procedure.

Workflow requirements: When running on Taverna workbench, this workflow requires Internet connection and the Taverna interaction plugin installed.

Information Preview

Information Run

Run this Workflow in the Taverna Workbench...

Option 1:

Copy and paste this link into File > 'Open workflow location...'
http://www.myexperiment.org/workflows/3725/download?version=5
[ More InfoExpand ]


Information Workflow Components

Information Authors (1)
Information Titles (1)
Information Descriptions (1)
Information Dependencies (0)
Inputs (1)
Processors (17)
Beanshells (0)
Outputs (5)
Datalinks (30)
Coordinations (6)

Information Workflow Type

Taverna 2

Information License

All versions of this Workflow are licensed under:

Information Version 5 (of 6)

View version:

Information Credits (2)

(People/Groups)

Information Attributions (0)

(Workflows/Files)

None

Information Tags (13)

Log in to add Tags

Information Shared with Groups (2)

Information Attributed By (0)

(Workflows/Files)

None

Information Favourited By (0)

No one

Information Statistics

 

Citations (0)

None


Version History

In chronological order:



Reviews Reviews (0)

No reviews yet

Be the first to review!



Comments Comments (0)

No comments yet

Log in to make a comment




Workflow Other workflows that use similar services (0)

There are no workflows in myExperiment that use similar services to this Workflow.