UnigeneID to KEGG Pathways
Created: 2013-09-03 21:22:42
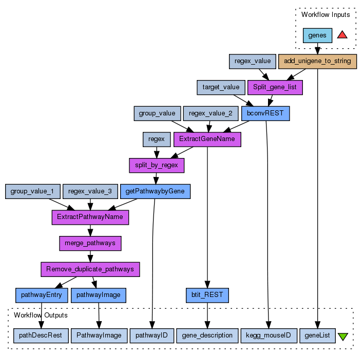
This workflow accepts a list of Unigene gene identifiers and returns descriptions of gene functions and a list of all pathways each gene is involved in (plus pathway image) from the KEGG database.
This workflow replaces the earlier SOAP version with the new KEGG REST services
Preview
Run
Run this Workflow in the Taverna Workbench...
Workflow Components
![header=[] body=[This is the author information extracted from the workflow version] cssheader=[boxoverTooltipHeader] cssbody=[boxoverTooltipBody] delay=[200] Information](/images/famfamfam_silk/information.png?1680607579)
Authors (1)
Paul Fisher and Katy Wolstencroft |
![header=[] body=[These are the descriptive titles embedded within the workflow version] cssheader=[boxoverTooltipHeader] cssbody=[boxoverTooltipBody] delay=[200] Information](/images/famfamfam_silk/information.png?1680607579)
Titles (1)
UnigeneID to KEGG Pathways |
![header=[] body=[These are the descriptions embedded within the workflow version] cssheader=[boxoverTooltipHeader] cssbody=[boxoverTooltipBody] delay=[200] Information](/images/famfamfam_silk/information.png?1680607579)
Descriptions (1)
This workflow accepts a list of Unigene gene identifiers and returns descriptions of gene functions and a list of all pathways each gene is involved in (plus pathway image) from the KEGG database.
This workflow replaces the earlier SOAP version with the new KEGG REST services |
![header=[] body=[These are the listed dependencies of the workflow] cssheader=[boxoverTooltipHeader] cssbody=[boxoverTooltipBody] delay=[200] Information](/images/famfamfam_silk/information.png?1680607579)
Dependencies (0)
Inputs (1)
Name |
Description |
genes |
Accepts a list of Unigene Gene Identifiers
|
Processors (19)
Name |
Type |
Description |
add_unigene_to_string |
beanshell |
ScriptString[] split = input.split("\n");
Vector nonEmpty = new Vector();
for (int i = 0; i < split.length; i++)
{
String trimmed = split[i].trim();
nonEmpty.add(trimmed);
}
String output = "";
for (int i = 0; i < nonEmpty.size(); i++)
{
output = output + "unigene:" + (String) (nonEmpty.elementAt(i) + "\n");
} |
regex |
stringconstant |
Value\n |
merge_pathways |
localworker |
ScriptString seperatorString = "\n";
if (seperator != void) {
seperatorString = seperator;
}
StringBuffer sb = new StringBuffer();
for (Iterator i = stringlist.iterator(); i.hasNext();) {
String item = (String) i.next();
sb.append(item);
if (i.hasNext()) {
sb.append(seperatorString);
}
}
concatenated = sb.toString();
|
Remove_duplicate_pathways |
localworker |
ScriptList strippedlist = new ArrayList();
for (Iterator i = stringlist.iterator(); i.hasNext();) {
String item = (String) i.next();
if (!item.isEmpty() && !strippedlist.contains(item)) {
strippedlist.add(item);
}
}
|
split_by_regex |
localworker |
ScriptList split = new ArrayList();
if (!string.equals("")) {
String regexString = ",";
if (regex != void) {
regexString = regex;
}
String[] result = string.split(regexString);
for (int i = 0; i < result.length; i++) {
split.add(result[i]);
}
}
|
Split_gene_list |
localworker |
ScriptList split = new ArrayList();
if (!string.equals("")) {
String regexString = ",";
if (regex != void) {
regexString = regex;
}
String[] result = string.split(regexString);
for (int i = 0; i < result.length; i++) {
split.add(result[i]);
}
}
|
regex_value |
stringconstant |
Value\n |
bconvREST |
rest |
|
target_value |
stringconstant |
Valuemmu |
ExtractGeneName |
localworker |
Scriptimport java.util.regex.*;
filteredlist = new ArrayList();
Pattern thePat = Pattern.compile(regex);
int theGroup = Integer.parseInt(group);
for (Iterator i = stringlist.iterator(); i.hasNext();) {
String item = (String) i.next();
Matcher matcher = thePat.matcher(item);
if (matcher.find()) {
filteredlist.add(matcher.group(theGroup));
}
}
|
group_value |
stringconstant |
Value0 |
regex_value_2 |
stringconstant |
Valuemmu:[0-9]{4,} |
btit_REST |
rest |
|
getPathwaybyGene |
rest |
|
ExtractPathwayName |
localworker |
Scriptimport java.util.regex.*;
filteredlist = new ArrayList();
Pattern thePat = Pattern.compile(regex);
int theGroup = Integer.parseInt(group);
for (Iterator i = stringlist.iterator(); i.hasNext();) {
String item = (String) i.next();
Matcher matcher = thePat.matcher(item);
if (matcher.find()) {
filteredlist.add(matcher.group(theGroup));
}
}
|
group_value_1 |
stringconstant |
Value0 |
regex_value_3 |
stringconstant |
Valuepath:[0-9a-z]{5,} |
pathwayEntry |
rest |
|
pathwayImage |
rest |
|
Beanshells (1)
Name |
Description |
Inputs |
Outputs |
add_unigene_to_string |
|
input
|
output
|
Outputs (6)
Name |
Description |
geneList |
|
kegg_mouseID |
|
gene_description |
|
pathDescRest |
|
pathwayID |
|
PathwayImage |
|
Datalinks (25)
Source |
Sink |
genes |
add_unigene_to_string:input |
ExtractPathwayName:filteredlist |
merge_pathways:stringlist |
merge_pathways:concatenated |
Remove_duplicate_pathways:stringlist |
regex:value |
split_by_regex:regex |
ExtractGeneName:filteredlist |
split_by_regex:string |
regex_value:value |
Split_gene_list:regex |
add_unigene_to_string:output |
Split_gene_list:string |
Split_gene_list:split |
bconvREST:source |
target_value:value |
bconvREST:target |
bconvREST:responseBody |
ExtractGeneName:stringlist |
group_value:value |
ExtractGeneName:group |
regex_value_2:value |
ExtractGeneName:regex |
ExtractGeneName:filteredlist |
btit_REST:geneID |
split_by_regex:split |
getPathwaybyGene:geneID |
group_value_1:value |
ExtractPathwayName:group |
regex_value_3:value |
ExtractPathwayName:regex |
getPathwaybyGene:responseBody |
ExtractPathwayName:stringlist |
Remove_duplicate_pathways:strippedlist |
pathwayEntry:pathID |
Remove_duplicate_pathways:strippedlist |
pathwayImage:pathID |
add_unigene_to_string:output |
geneList |
bconvREST:responseBody |
kegg_mouseID |
btit_REST:responseBody |
gene_description |
pathwayEntry:responseBody |
pathDescRest |
getPathwaybyGene:responseBody |
pathwayID |
pathwayImage:responseBody |
PathwayImage |
Uploader
License
All versions of this Workflow are
licensed under:
Version 1
(of 1)
Credits (3)
(People/Groups)
Attributions (1)
(Workflows/Files)
Shared with Groups (1)
Featured In Packs (0)
None
Log in to add to one of your Packs
Attributed By (0)
(Workflows/Files)
None
Favourited By (0)
No one
Statistics
Other workflows that use similar services
(0)
There are no workflows in myExperiment that use similar services to this Workflow.
No comments yet
Log in to make a comment