Compute differentially expressed genes

Created: 2013-11-13 15:42:38      Last updated: 2015-04-17 13:50:25

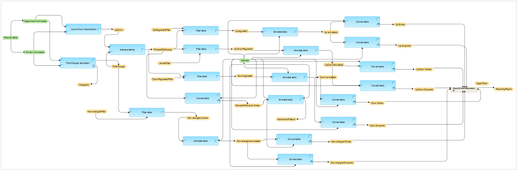
This workflow is designed to identify up-regulated, down-regulated and non-changed genes for experimental data with three and more data points for each experiment and control.  

As input, normalized data with any types of IDs (Ensembl, gene symbols, EMBL, RefSeq) can be submitted.

In the next step, p-values for up- and down-regulated probes are calculated for all probes using the “Up and Down Identification” analysis. This analysis applies Student’s T-test for p-value calculation, thus the number of data points should be at least three for each experiment and control.

Simultaneously, the log fold change is calculated for each  ID, and as the result of this step, a table is produced in which both log fold change and p-value are assigned to each  ID. A histogram with log fold change distribution is calculated and generated as one of the output files.

In addition this table is filtered by several conditions in parallel applying the “Filter table” method, to identify up-regulated, down-regulated, and non-changed  IDs. The filtering criteria are set as follows:

For up-regulated probes: LogFoldChange>0.5 and -log_P_value_>3.
For down- regulated probes: LogFoldChange<-0.5 and -log_P_value_<-3.
For non-changed genes : LogFoldChange<0.002 and LogFoldChange>-0.002

The resulting tables of up-regulated, down-regulated, and non-changed  IDs are converted into a gene set via the “Convert table” method and annotated with additional information, gene descriptions, gene symbols, and species via “Annotate table”. Two tables are produced, one with Ensembl Gene IDs and one with Entrez IDs.

A new folder is generated as output containing Ensemble and Entrez gene tables for up-regulated, down-regulated, up- and down-regulated combined, and non-changed genes. After completion of the workflow, a script generates a report which gives a summary of the workflow output files.

What is the geneXplain type?

The geneXplain platform is an online toolbox for a broad range of bioinformatic and systems biology applications. It is developed by geneXplain GmbH. The technology behind the geneXplain platform is BioUML (www.biouml.org), which has been built, improved and supported for many years at the Institute of Systems Biology in Novosibirsk. The individual workflows (geneXplain type), or Bricks, are unified under a standardized interface.
To run the workflows you just need to register for a free account here:


http://www.genexplain.com/genexplain-platform-registration


You get a password from BioStore to login the platform. It is open for everyone.

After clicking the workflow link (bottom) you can immediately enter the platform and execute the workflow via simple drag and drop of uploaded data files in your project.

Workflow_Compute differentially expressed genes

See also

Information Preview

Medium

Information Run

Not available


Information Workflow Components

Not available

Information Workflow Type

geneXplain type

Information Uploader

Information License

All versions of this Workflow are licensed under:

Information Version 1 (of 1)

Information Credits (1)

(People/Groups)

Information Attributions (0)

(Workflows/Files)

None

Information Tags (7)

Log in to add Tags

Information Shared with Groups (0)

None

Information Featured In Packs (0)

None

Log in to add to one of your Packs

Information Attributed By (0)

(Workflows/Files)

None

Information Favourited By (0)

No one

Information Statistics

 

Citations (0)

None


Version History

In chronological order:



Reviews Reviews (0)

No reviews yet

Be the first to review!



Comments Comments (0)

No comments yet

Log in to make a comment




Workflow Other workflows that use similar services (0)

There are no workflows in myExperiment that use similar services to this Workflow.