evaluate_model
Created: 2013-12-10 17:49:40
Last updated: 2014-12-04 12:31:12
Evaluates a model based on the specified configuration. Model evaluation means retrieving raw model values for a set of points given an environmental scenario.
Preview
Run
Run this Workflow in the Taverna Workbench...
Workflow Components
![header=[] body=[This is the author information extracted from the workflow version] cssheader=[boxoverTooltipHeader] cssbody=[boxoverTooltipBody] delay=[200] Information](/images/famfamfam_silk/information.png?1680607579)
Authors (1)
Alan R Williams & Renato De Giovanni |
![header=[] body=[These are the descriptive titles embedded within the workflow version] cssheader=[boxoverTooltipHeader] cssbody=[boxoverTooltipBody] delay=[200] Information](/images/famfamfam_silk/information.png?1680607579)
Titles (1)
![header=[] body=[These are the descriptions embedded within the workflow version] cssheader=[boxoverTooltipHeader] cssbody=[boxoverTooltipBody] delay=[200] Information](/images/famfamfam_silk/information.png?1680607579)
Descriptions (1)
Evaluates a model, returning model values for a given set of points and layers. |
![header=[] body=[These are the listed dependencies of the workflow] cssheader=[boxoverTooltipHeader] cssbody=[boxoverTooltipBody] delay=[200] Information](/images/famfamfam_silk/information.png?1680607579)
Dependencies (0)
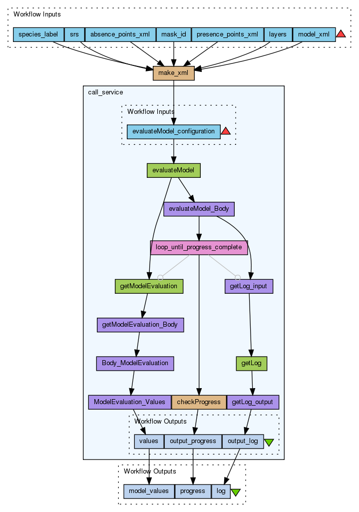
Inputs (7)
Name |
Description |
model_xml |
Serialized model in XML.
|
layers |
Newline separated list of layers for model evaluation.
|
presence_points_xml |
Newline separated list of presence points in XML for model evaluation.
|
mask_id |
Mask id usded for model evaluation.
|
absence_points_xml |
Newline separated list of absence points for model evaluation. Same XML format for presence points.
|
srs |
Spatial reference system for all points in WKT format.
|
species_label |
Species name.
|
Processors (2)
Name |
Type |
Description |
make_xml |
beanshell |
Scriptxml = "\n"
+"\n"
+"\n"
+"\n"
+"\n";
int i = 0;
String[] s_layers = layers.split("\n");
for ( i = 0; i < s_layers.length; ++i ) {
if ( s_layers[i].length() > 0 ) {
xml += "\n";
if ( presence_points_xml.length() > 0 ) {
xml += "\n"
+""+srs+"\n"
+presence_points_xml
+"\n";
}
if ( absence_points_xml.length() > 0 ) {
xml += "\n"
+""+srs+"\n"
+absence_points_xml
+"\n";
}
xml += "\n"
+model_xml
+"\n"
+"\n"; |
call_service |
workflow |
This part is responsible for perfoming the internal test.. |
Beanshells (2)
Name |
Description |
Inputs |
Outputs |
make_xml |
|
mask_id
layers
model_xml
presence_points_xml
absence_points_xml
srs
species_label
|
xml
|
checkProgress |
|
input_progress
|
output_progress
|
Outputs (3)
Name |
Description |
log |
Model evaluation log.
|
progress |
Final job progress. Possible values are: 100 (finished), -2 (aborted) or -3 (cancelled).
|
model_values |
List of values separated by space. The order is the same of the input points.
|
Datalinks (11)
Source |
Sink |
mask_id |
make_xml:mask_id |
layers |
make_xml:layers |
model_xml |
make_xml:model_xml |
presence_points_xml |
make_xml:presence_points_xml |
absence_points_xml |
make_xml:absence_points_xml |
srs |
make_xml:srs |
species_label |
make_xml:species_label |
make_xml:xml |
call_service:evaluateModel_configuration |
call_service:output_log |
log |
call_service:output_progress |
progress |
call_service:values |
model_values |
Uploader
Component Validity

Loading
License
All versions of this Workflow are
licensed under:
Version 3
(of 9)
Credits (0)
(People/Groups)
None
Attributions (0)
(Workflows/Files)
None
Shared with Groups (0)
None
Featured In Packs (1)
Log in to add to one of your Packs
Attributed By (0)
(Workflows/Files)
None
Favourited By (0)
No one
Statistics
Other workflows that use similar services
(7)
Only the first 2 workflows that use similar services are shown. View all workflows that use these services.
Uploader
Project

get_available_algorithms
(3)
Retrieves all available algorithms from the openModeller web service, returning an XML.
Created: 2013-12-06
| Last updated: 2014-11-04
Uploader
Project

project_model
(9)
Projects a model based on the specified parameters.
Created: 2013-12-24
| Last updated: 2014-12-04
No comments yet
Log in to make a comment