JSTAsync2
Created: 2013-12-11 13:18:01
Last updated: 2014-06-19 13:29:06
slow down loops to 60 sec
Preview
Run
Run this Workflow in the Taverna Workbench...
Workflow Components
![header=[] body=[This is the author information extracted from the workflow version] cssheader=[boxoverTooltipHeader] cssbody=[boxoverTooltipBody] delay=[200] Information](/images/famfamfam_silk/information.png?1680607579)
Authors (1)
Saverio Vicario
Giacinto DonVito
Bachir Balech
|
![header=[] body=[These are the descriptive titles embedded within the workflow version] cssheader=[boxoverTooltipHeader] cssbody=[boxoverTooltipBody] delay=[200] Information](/images/famfamfam_silk/information.png?1680607579)
Titles (1)
Asynchronous interaction with JST webService |
![header=[] body=[These are the descriptions embedded within the workflow version] cssheader=[boxoverTooltipHeader] cssbody=[boxoverTooltipBody] delay=[200] Information](/images/famfamfam_silk/information.png?1680607579)
Descriptions (1)
The Workflow allow a robust asynchronous interaction with Job submission Tool of INFN. |
![header=[] body=[These are the listed dependencies of the workflow] cssheader=[boxoverTooltipHeader] cssbody=[boxoverTooltipBody] delay=[200] Information](/images/famfamfam_silk/information.png?1680607579)
Dependencies (0)
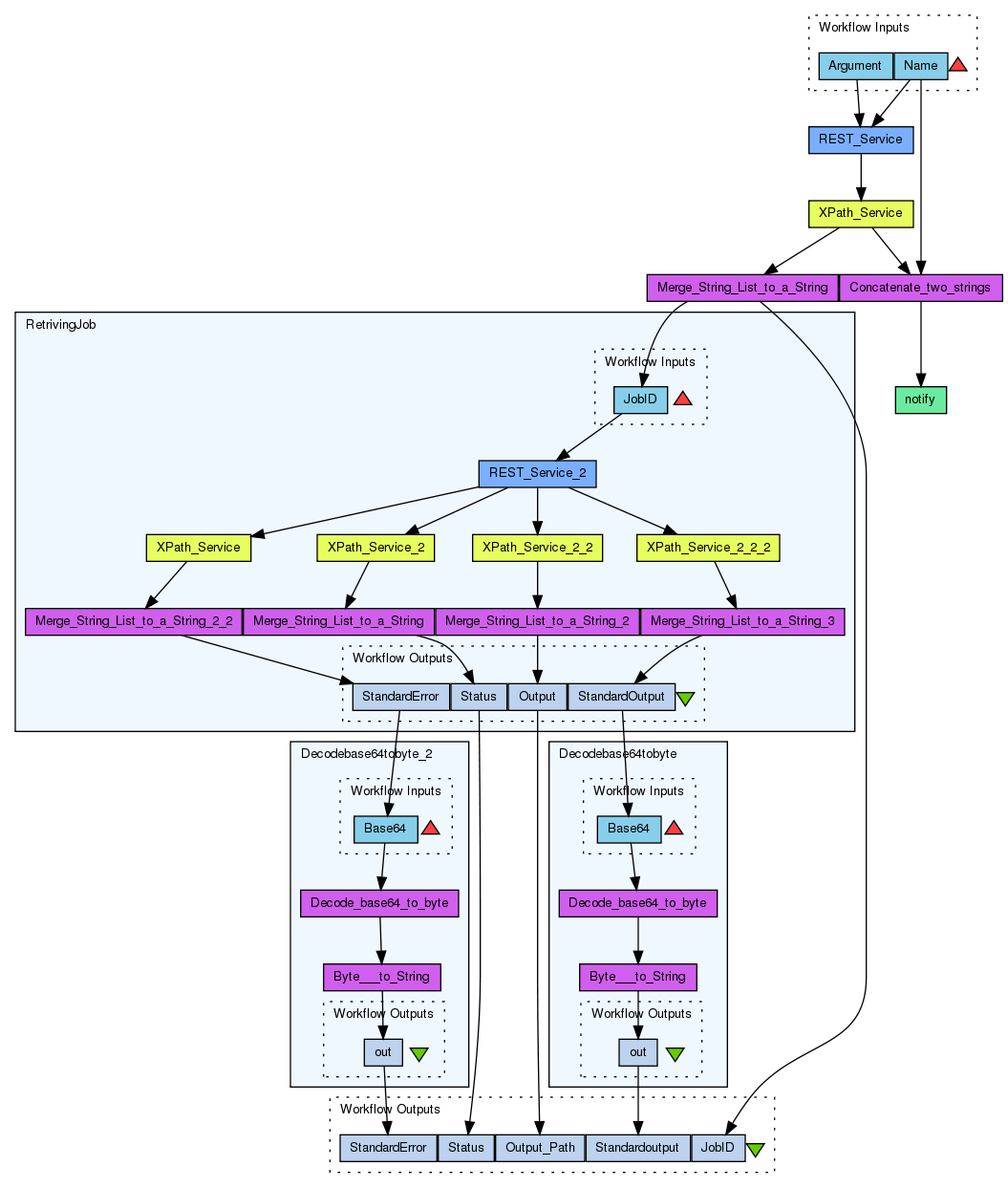
Inputs (2)
Name |
Description |
Name |
|
Argument |
|
Processors (8)
Name |
Type |
Description |
REST_Service |
rest |
|
XPath_Service |
xpath |
Xpath Expression/Job/JobsID/JobId |
Decodebase64tobyte |
workflow |
|
Decodebase64tobyte_2 |
workflow |
|
Concatenate_two_strings |
localworker |
Scriptoutput = "The Job "+ string1+ " was submitted with ID number " + string2; |
Merge_String_List_to_a_String |
localworker |
ScriptString seperatorString = "\n";
if (seperator != void) {
seperatorString = seperator;
}
StringBuffer sb = new StringBuffer();
for (Iterator i = stringlist.iterator(); i.hasNext();) {
String item = (String) i.next();
sb.append(item);
if (i.hasNext()) {
sb.append(seperatorString);
}
}
concatenated = sb.toString();
|
RetrivingJob |
workflow |
|
notify |
interaction |
|
Outputs (5)
Name |
Description |
Status |
|
Output_Path |
|
Standardoutput |
|
JobID |
|
StandardError |
|
Datalinks (15)
Source |
Sink |
Name |
REST_Service:name |
Argument |
REST_Service:arguments |
REST_Service:responseBody |
XPath_Service:xml_text |
RetrivingJob:StandardOutput |
Decodebase64tobyte:Base64 |
RetrivingJob:StandardError |
Decodebase64tobyte_2:Base64 |
Name |
Concatenate_two_strings:string1 |
XPath_Service:nodelist |
Concatenate_two_strings:string2 |
XPath_Service:nodelist |
Merge_String_List_to_a_String:stringlist |
Merge_String_List_to_a_String:concatenated |
RetrivingJob:JobID |
Concatenate_two_strings:output |
notify:message |
RetrivingJob:Status |
Status |
RetrivingJob:Output |
Output_Path |
Decodebase64tobyte:out |
Standardoutput |
Merge_String_List_to_a_String:concatenated |
JobID |
Decodebase64tobyte_2:out |
StandardError |
Uploader
Component Validity

Loading
License
All versions of this Workflow are
licensed under:
Version 7 (latest)
(of 7)
Credits (0)
(People/Groups)
None
Attributions (0)
(Workflows/Files)
None
Shared with Groups (0)
None
Featured In Packs (1)
Log in to add to one of your Packs
Attributed By (0)
(Workflows/Files)
None
Favourited By (0)
No one
Statistics
Other workflows that use similar services
(0)
There are no workflows in myExperiment that use similar services to this Workflow.
No comments yet
Log in to make a comment