SelectingEvolutionaryModelWithPartFinder
Created: 2013-12-11 13:44:06
Last updated: 2014-12-01 11:00:00
default value inserted for internal testing
Preview
Run
Run this Workflow in the Taverna Workbench...
Workflow Components
![header=[] body=[This is the author information extracted from the workflow version] cssheader=[boxoverTooltipHeader] cssbody=[boxoverTooltipBody] delay=[200] Information](/images/famfamfam_silk/information.png?1680607579)
Authors (1)
saverio vicario
giacinto donvito |
![header=[] body=[These are the descriptive titles embedded within the workflow version] cssheader=[boxoverTooltipHeader] cssbody=[boxoverTooltipBody] delay=[200] Information](/images/famfamfam_silk/information.png?1680607579)
Titles (1)
Selecting Evolutionary Model for a phylogenetic inference using partitionFinder program |
![header=[] body=[These are the descriptions embedded within the workflow version] cssheader=[boxoverTooltipHeader] cssbody=[boxoverTooltipBody] delay=[200] Information](/images/famfamfam_silk/information.png?1680607579)
Descriptions (1)
Selecting Evolutionary Model for a phylogenetic inference using partitionFinder program. The program (http://www.robertlanfear.com/partitionfinder/) search best candidate model that satisfy need of the different partition. The program do not explore all possible model that could be implemented in mrbayes, in fact it do not allow for link of subsitution matrix but different base frequency across partitions, or to link branch lenght across some partitions but not all. For a greater fine tuning of model the user is advised to use the GUI interface present in the phylogenetic inference pipeline |
![header=[] body=[These are the listed dependencies of the workflow] cssheader=[boxoverTooltipHeader] cssbody=[boxoverTooltipBody] delay=[200] Information](/images/famfamfam_silk/information.png?1680607579)
Dependencies (0)
Inputs (7)
Name |
Description |
MSA_fasta |
Multiple Sequence Alignment (MSA) in fasta format
|
PossiblePartition |
Partitioning of the MSA using nexus/raxml -like syntax
|
StatCriterium |
|
LinkingBranches |
|
NumberRuns |
Number of independent Runs ( at least 2) [an integer]
|
MCMCMCGenerationNumber |
|
Token |
|
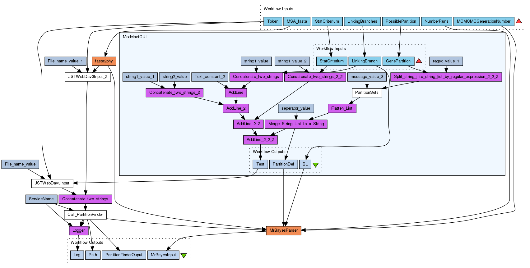
Processors (11)
Name |
Type |
Description |
Call_PartitionFinder |
component |
|
ServiceName |
stringconstant |
ValuePartitionFinder |
Concatenate_two_strings |
localworker |
Scriptoutput = string1+" "+ string2; |
File_name_value |
stringconstant |
Valuepartition_finder.cfg |
File_name_value_1 |
stringconstant |
Valuetest.phy |
ModelsetGUI |
workflow |
|
MrBayesParser |
externaltool |
|
fasta2phy |
externaltool |
|
Logger |
localworker |
Scriptoutput = "Application:"+Name +"\n"+"JobID:" +JobID+"\n"+"StdError:"+StdError; |
JSTWebDav3Input |
component |
|
JSTWebDav3Input_2 |
component |
|
Outputs (4)
Name |
Description |
Path |
Path to obtain full folder of ouput of PartitionFinder
|
PartitionFinderOuput |
Text output of best model description of PartitionFinder program
|
MrBayesInput |
Input file for MrBayes in nexus format both data and model using mbayes dialect
|
Log |
|
Datalinks (27)
Source |
Sink |
ServiceName:value |
Call_PartitionFinder:Name |
Concatenate_two_strings:output |
Call_PartitionFinder:Argument |
JSTWebDav3Input:REST_Service_redirection |
Concatenate_two_strings:string2 |
JSTWebDav3Input_2:REST_Service_redirection |
Concatenate_two_strings:string1 |
PossiblePartition |
ModelsetGUI:GenePartition |
StatCriterium |
ModelsetGUI:StatCriterium |
LinkingBranches |
ModelsetGUI:LinkingBranch |
ModelsetGUI:BL |
MrBayesParser:BL |
ModelsetGUI:PartitionDef |
MrBayesParser:PartDef |
Call_PartitionFinder:Standardoutput |
MrBayesParser:PartFinder |
fasta2phy:MSAphy |
MrBayesParser:MSAphy |
MCMCMCGenerationNumber |
MrBayesParser:nGen |
NumberRuns |
MrBayesParser:nRun |
MSA_fasta |
fasta2phy:MSAfasta |
Call_PartitionFinder:JobID |
Logger:JobID |
ServiceName:value |
Logger:Name |
Call_PartitionFinder:StandardError |
Logger:StdError |
File_name_value:value |
JSTWebDav3Input:File_name |
ModelsetGUI:Test |
JSTWebDav3Input:InputBody |
Token |
JSTWebDav3Input:Token |
File_name_value_1:value |
JSTWebDav3Input_2:File_name |
Token |
JSTWebDav3Input_2:Token |
fasta2phy:MSAphy |
JSTWebDav3Input_2:InputBody |
Call_PartitionFinder:Output_Path |
Path |
Call_PartitionFinder:Standardoutput |
PartitionFinderOuput |
MrBayesParser:MrBayesBlock |
MrBayesInput |
Logger:output |
Log |
Uploader
Component Validity

Loading
License
All versions of this Workflow are
licensed under:
Version 2
(of 19)
Credits (0)
(People/Groups)
None
Attributions (0)
(Workflows/Files)
None
Shared with Groups (0)
None
Featured In Packs (1)
Log in to add to one of your Packs
Attributed By (0)
(Workflows/Files)
None
Favourited By (0)
No one
Statistics
Other workflows that use similar services
(0)
There are no workflows in myExperiment that use similar services to this Workflow.
No comments yet
Log in to make a comment