ConVergenceTreeDiagnosticGeoKS
Created: 2013-12-11 14:27:31
Last updated: 2014-11-27 09:38:04
Preview
Run
Run this Workflow in the Taverna Workbench...
Workflow Components
![header=[] body=[This is the author information extracted from the workflow version] cssheader=[boxoverTooltipHeader] cssbody=[boxoverTooltipBody] delay=[200] Information](/images/famfamfam_silk/information.png?1680607579)
Authors (0)
![header=[] body=[These are the descriptive titles embedded within the workflow version] cssheader=[boxoverTooltipHeader] cssbody=[boxoverTooltipBody] delay=[200] Information](/images/famfamfam_silk/information.png?1680607579)
Titles (0)
![header=[] body=[These are the descriptions embedded within the workflow version] cssheader=[boxoverTooltipHeader] cssbody=[boxoverTooltipBody] delay=[200] Information](/images/famfamfam_silk/information.png?1680607579)
Descriptions (0)
![header=[] body=[These are the listed dependencies of the workflow] cssheader=[boxoverTooltipHeader] cssbody=[boxoverTooltipBody] delay=[200] Information](/images/famfamfam_silk/information.png?1680607579)
Dependencies (0)
Inputs (1)
Name |
Description |
MrBayesOuputPath |
|
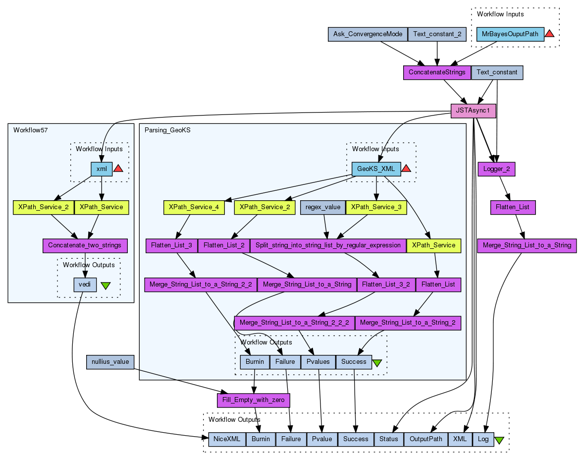
Processors (12)
Name |
Type |
Description |
JSTAsync1 |
component |
|
ConcatenateStrings |
localworker |
Scriptoutput = Mode+' '+ Alpha+' '+Path;
|
Ask_ConvergenceMode |
stringconstant |
Valueconvergence |
Text_constant |
stringconstant |
Valuegeoks_xml |
Text_constant_2 |
stringconstant |
Value0.1 |
Parsing_GeoKS |
workflow |
|
Workflow57 |
workflow |
|
Logger_2 |
localworker |
Scriptoutput = "Application:"+Name +"\n"+"JobID:" +JobID+"\n"+"StdError:"+StdError; |
Merge_String_List_to_a_String |
localworker |
ScriptString seperatorString = "\n";
if (seperator != void) {
seperatorString = seperator;
}
StringBuffer sb = new StringBuffer();
for (Iterator i = stringlist.iterator(); i.hasNext();) {
String item = (String) i.next();
sb.append(item);
if (i.hasNext()) {
sb.append(seperatorString);
}
}
concatenated = sb.toString();
|
Flatten_List |
localworker |
Scriptflatten(inputs, outputs, depth) {
for (i = inputs.iterator(); i.hasNext();) {
element = i.next();
if (element instanceof Collection && depth > 0) {
flatten(element, outputs, depth - 1);
} else {
outputs.add(element);
}
}
}
outputlist = new ArrayList();
flatten(inputlist, outputlist, 1); |
nullius_value |
stringconstant |
Value |
Fill_Empty_with_zero |
localworker |
Scriptoutput= input;
if (input.equals(nullius)){
output=0;
} |
Outputs (9)
Name |
Description |
Status |
|
Log |
|
OutputPath |
|
XML |
|
Failure |
|
Success |
|
Pvalue |
|
Burnin |
|
NiceXML |
|
Datalinks (23)
Source |
Sink |
ConcatenateStrings:output |
JSTAsync1:Argument |
Text_constant:value |
JSTAsync1:Name |
Ask_ConvergenceMode:value |
ConcatenateStrings:Mode |
MrBayesOuputPath |
ConcatenateStrings:Path |
Text_constant_2:value |
ConcatenateStrings:Alpha |
JSTAsync1:Standardoutput |
Parsing_GeoKS:GeoKS_XML |
JSTAsync1:Standardoutput |
Workflow57:xml |
JSTAsync1:JobID |
Logger_2:JobID |
Text_constant:value |
Logger_2:Name |
JSTAsync1:StandardError |
Logger_2:StdError |
Flatten_List:outputlist |
Merge_String_List_to_a_String:stringlist |
Logger_2:output |
Flatten_List:inputlist |
nullius_value:value |
Fill_Empty_with_zero:nullius |
Parsing_GeoKS:Burnin |
Fill_Empty_with_zero:input |
JSTAsync1:Status |
Status |
Merge_String_List_to_a_String:concatenated |
Log |
JSTAsync1:Output_Path |
OutputPath |
JSTAsync1:Standardoutput |
XML |
Parsing_GeoKS:Failure |
Failure |
Parsing_GeoKS:Success |
Success |
Parsing_GeoKS:Pvalues |
Pvalue |
Fill_Empty_with_zero:output |
Burnin |
Workflow57:vedi |
NiceXML |
Uploader
Component Validity

Loading
License
All versions of this Workflow are
licensed under:
Version 14
(of 15)
Credits (0)
(People/Groups)
None
Attributions (0)
(Workflows/Files)
None
Shared with Groups (0)
None
Featured In Packs (1)
Log in to add to one of your Packs
Attributed By (0)
(Workflows/Files)
None
Favourited By (0)
No one
Statistics
Other workflows that use similar services
(0)
There are no workflows in myExperiment that use similar services to this Workflow.
No comments yet
Log in to make a comment