ConVergenceTreeDiagnosticGeoKS
Created: 2013-12-11 14:27:31
Last updated: 2014-11-27 09:38:04
Preview
Run
Run this Workflow in the Taverna Workbench...
Workflow Components
![header=[] body=[This is the author information extracted from the workflow version] cssheader=[boxoverTooltipHeader] cssbody=[boxoverTooltipBody] delay=[200] Information](/images/famfamfam_silk/information.png?1680607579)
Authors (1)
![header=[] body=[These are the descriptive titles embedded within the workflow version] cssheader=[boxoverTooltipHeader] cssbody=[boxoverTooltipBody] delay=[200] Information](/images/famfamfam_silk/information.png?1680607579)
Titles (1)
Convergence Diagnostic for MCMC phylogentic inference |
![header=[] body=[These are the descriptions embedded within the workflow version] cssheader=[boxoverTooltipHeader] cssbody=[boxoverTooltipBody] delay=[200] Information](/images/famfamfam_silk/information.png?1680607579)
Descriptions (1)
#Introduction
The mcmc integration is a numeric approximation of the true integral. The quality of the approximation need to be verified before to use the results. A basic procedure is to compare several runs and verify that the same results are found. The difficulties in phylogenetic inference is that the main results is a distribution of tree that are object difficult to represent as a distribution or to apply simple scalar metrics. This workflow use GeoKS t software that is based on Billera tree space representation. |
![header=[] body=[These are the listed dependencies of the workflow] cssheader=[boxoverTooltipHeader] cssbody=[boxoverTooltipBody] delay=[200] Information](/images/famfamfam_silk/information.png?1680607579)
Dependencies (0)
Inputs (1)
Name |
Description |
MrBayesOuputPath |
|
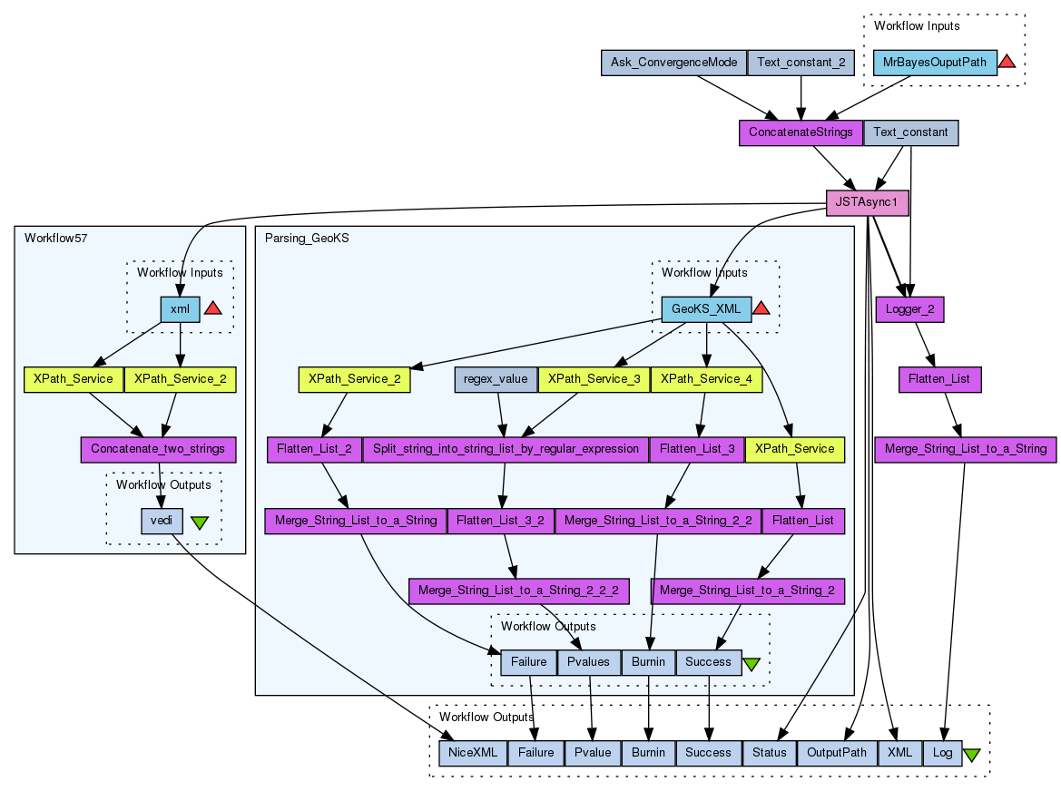
Processors (10)
Name |
Type |
Description |
JSTAsync1 |
component |
|
ConcatenateStrings |
localworker |
Scriptoutput = Mode+' '+ Alpha+' '+Path;
|
Ask_ConvergenceMode |
stringconstant |
Valueconvergence |
Text_constant |
stringconstant |
Valuegeoks_xml |
Text_constant_2 |
stringconstant |
Value0.1 |
Parsing_GeoKS |
workflow |
|
Workflow57 |
workflow |
|
Logger_2 |
localworker |
Scriptoutput = "Application:"+Name +"\n"+"JobID:" +JobID+"\n"+"StdError:"+StdError; |
Merge_String_List_to_a_String |
localworker |
ScriptString seperatorString = "\n";
if (seperator != void) {
seperatorString = seperator;
}
StringBuffer sb = new StringBuffer();
for (Iterator i = stringlist.iterator(); i.hasNext();) {
String item = (String) i.next();
sb.append(item);
if (i.hasNext()) {
sb.append(seperatorString);
}
}
concatenated = sb.toString();
|
Flatten_List |
localworker |
Scriptflatten(inputs, outputs, depth) {
for (i = inputs.iterator(); i.hasNext();) {
element = i.next();
if (element instanceof Collection && depth > 0) {
flatten(element, outputs, depth - 1);
} else {
outputs.add(element);
}
}
}
outputlist = new ArrayList();
flatten(inputlist, outputlist, 1); |
Outputs (9)
Name |
Description |
Status |
|
Log |
|
OutputPath |
|
XML |
|
Failure |
|
Success |
|
Pvalue |
|
Burnin |
|
NiceXML |
|
Datalinks (21)
Source |
Sink |
ConcatenateStrings:output |
JSTAsync1:Argument |
Text_constant:value |
JSTAsync1:Name |
Ask_ConvergenceMode:value |
ConcatenateStrings:Mode |
MrBayesOuputPath |
ConcatenateStrings:Path |
Text_constant_2:value |
ConcatenateStrings:Alpha |
JSTAsync1:Standardoutput |
Parsing_GeoKS:GeoKS_XML |
JSTAsync1:Standardoutput |
Workflow57:xml |
JSTAsync1:JobID |
Logger_2:JobID |
Text_constant:value |
Logger_2:Name |
JSTAsync1:StandardError |
Logger_2:StdError |
Flatten_List:outputlist |
Merge_String_List_to_a_String:stringlist |
Logger_2:output |
Flatten_List:inputlist |
JSTAsync1:Status |
Status |
Merge_String_List_to_a_String:concatenated |
Log |
JSTAsync1:Output_Path |
OutputPath |
JSTAsync1:Standardoutput |
XML |
Parsing_GeoKS:Failure |
Failure |
Parsing_GeoKS:Success |
Success |
Parsing_GeoKS:Pvalues |
Pvalue |
Parsing_GeoKS:Burnin |
Burnin |
Workflow57:vedi |
NiceXML |
Uploader
Component Validity

Loading
License
All versions of this Workflow are
licensed under:
Version 12
(of 15)
Credits (0)
(People/Groups)
None
Attributions (0)
(Workflows/Files)
None
Shared with Groups (0)
None
Featured In Packs (1)
Log in to add to one of your Packs
Attributed By (0)
(Workflows/Files)
None
Favourited By (0)
No one
Statistics
Other workflows that use similar services
(0)
There are no workflows in myExperiment that use similar services to this Workflow.
No comments yet
Log in to make a comment