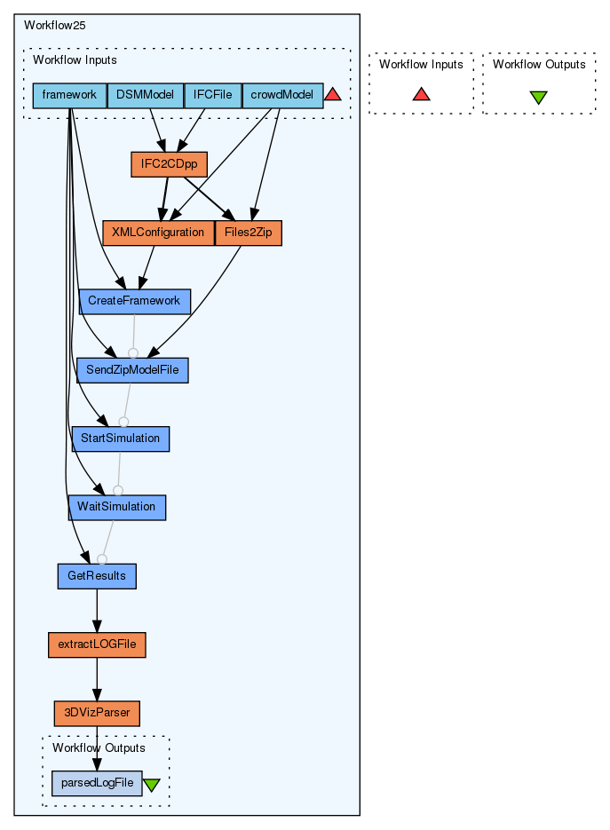
Workflow of IFC data collection, crowd model, RISE simulation and 3D visualization

Created: 2013-12-18 22:27:23      Last updated: 2014-06-24 12:42:01

Simulation workflow for crowd modeling in building. It combines all the components needed for crowd simulation (CAD/BIM data collection, crowd modeling, crowd simulation and 3D visualization). This version cannot be executed as is due to local tools dependancies (the components in yellow). The lattest version is available in http://www.myexperiment.org/workflows/4247.html.

Information Preview

Information Run

You do not have permission to run this workflow


Information Workflow Components

You do not have permission to see the internals of this workflow

Information Workflow Type

Taverna 2

Information Uploader

Information License

All versions of this Workflow are licensed under:

Information Version 2 (of 3)

View version:

Information Credits (0)

(People/Groups)

None

Information Attributions (0)

(Workflows/Files)

None

Information Tags (0)

None

Log in to add Tags

Information Shared with Groups (0)

None

Information Featured In Packs (0)

None

Log in to add to one of your Packs

Information Attributed By (0)

(Workflows/Files)

None

Information Favourited By (0)

No one

 

Citations (0)

None


Version History

In chronological order:



Reviews Reviews (0)

No reviews yet

Be the first to review!



Comments Comments (0)

No comments yet

Log in to make a comment




Workflow Other workflows that use similar services (0)

There are no workflows in myExperiment that use similar services to this Workflow.