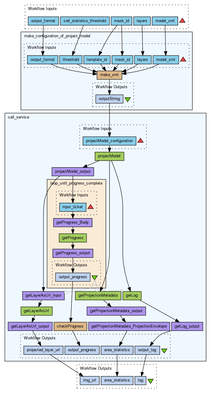
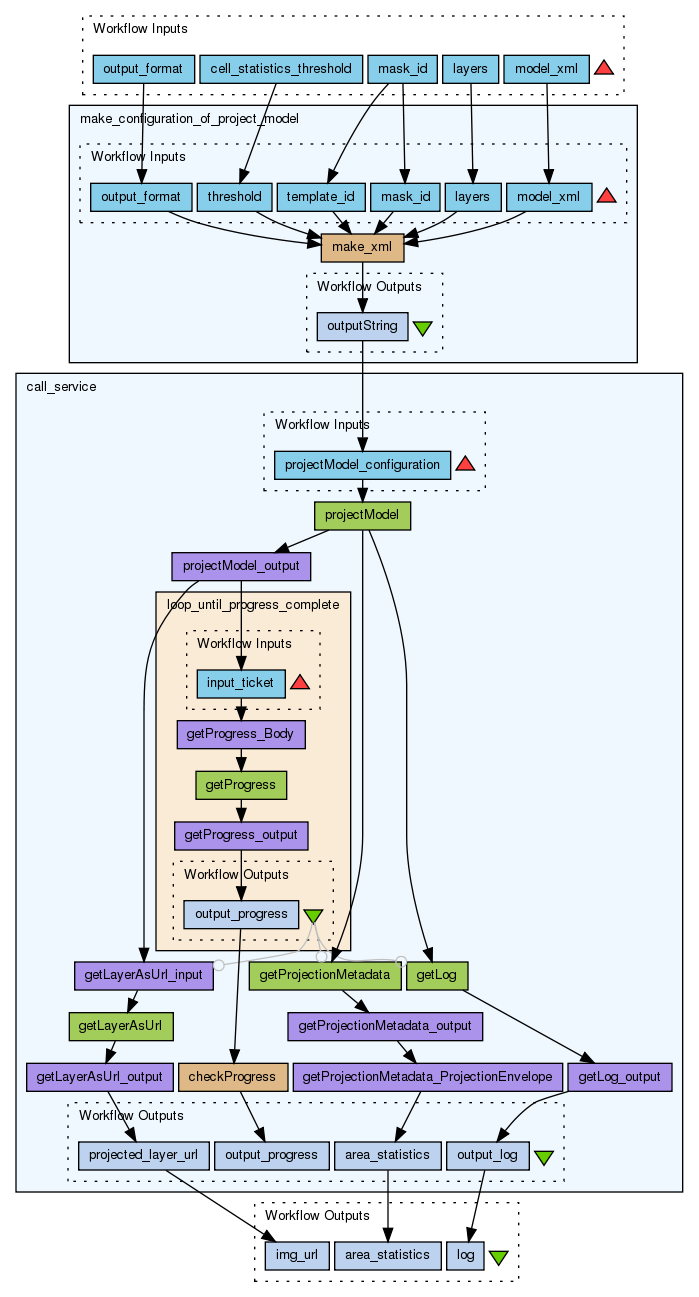
project_model

Created: 2013-12-24 10:44:12      Last updated: 2014-12-04 12:44:37

Projects a model.

Information Preview

Information Run

Run this Workflow in the Taverna Workbench...

Option 1:

Copy and paste this link into File > 'Open workflow location...'
http://www.myexperiment.org/workflows/3966/download?version=1
[ More InfoExpand ]


Information Workflow Components

Information Authors (1)
Information Titles (1)
Information Descriptions (1)
Information Dependencies (0)
Inputs (5)
Processors (2)
Beanshells (2)
Outputs (3)
Datalinks (10)
Coordinations (0)

Information Workflow Type

Taverna 2

Information Component Validity

Spinner
Loading

Information License

All versions of this Workflow are licensed under:

Information Version 1 (earliest) (of 9)

View version:

Information Credits (0)

(People/Groups)

None

Information Attributions (0)

(Workflows/Files)

None

Information Tags (1)

Log in to add Tags

Information Shared with Groups (1)

Information Featured In Packs (1)

Log in to add to one of your Packs

Information Attributed By (0)

(Workflows/Files)

None

Information Favourited By (0)

No one

Information Statistics

 

Citations (0)

None


Version History

In chronological order:



Reviews Reviews (0)

No reviews yet

Be the first to review!



Comments Comments (0)

No comments yet

Log in to make a comment




Workflow Other workflows that use similar services (7)

Only the first 2 workflows that use similar services are shown. View all workflows that use these services.


Uploader
Project Biovel

Workflow get_available_algorithms (3)

Thumb
Retrieves all available algorithms from the openModeller web service, returning an XML.

Created: 2013-12-06 | Last updated: 2014-11-04

Uploader
Project Biovel

Workflow evaluate_model (9)

Thumb
Evaluates a model, returning model values for a given set of points and layers.

Created: 2013-12-10 | Last updated: 2014-12-04