project_model
Created: 2013-12-24 10:44:12
Last updated: 2014-12-04 12:44:37
Projects a model based on the specified configuration.
Preview
Run
Run this Workflow in the Taverna Workbench...
Workflow Components
![header=[] body=[This is the author information extracted from the workflow version] cssheader=[boxoverTooltipHeader] cssbody=[boxoverTooltipBody] delay=[200] Information](/images/famfamfam_silk/information.png?1680607579)
Authors (1)
Alan R. Williams, Renato De Giovanni |
![header=[] body=[These are the descriptive titles embedded within the workflow version] cssheader=[boxoverTooltipHeader] cssbody=[boxoverTooltipBody] delay=[200] Information](/images/famfamfam_silk/information.png?1680607579)
Titles (1)
![header=[] body=[These are the descriptions embedded within the workflow version] cssheader=[boxoverTooltipHeader] cssbody=[boxoverTooltipBody] delay=[200] Information](/images/famfamfam_silk/information.png?1680607579)
Descriptions (1)
This workflow uses openModeller to project a model. |
![header=[] body=[These are the listed dependencies of the workflow] cssheader=[boxoverTooltipHeader] cssbody=[boxoverTooltipBody] delay=[200] Information](/images/famfamfam_silk/information.png?1680607579)
Dependencies (0)
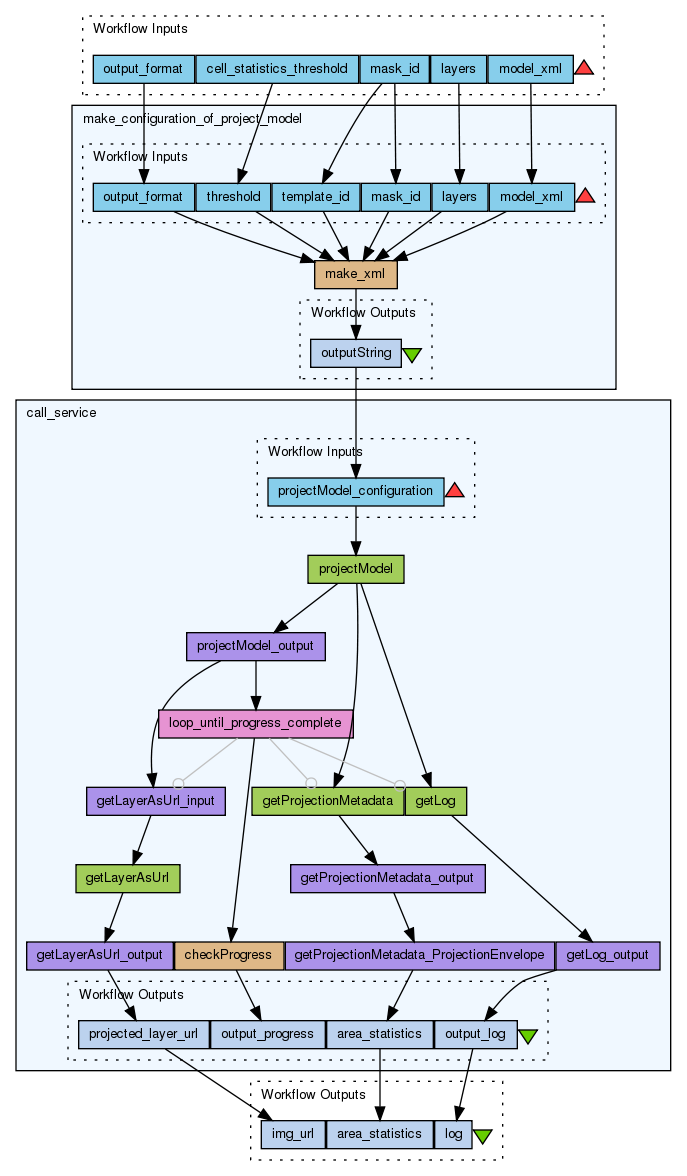
Inputs (5)
Name |
Description |
layers |
Newline separated list of layers for model projection.
|
model_xml |
Serialized model in XML.
|
mask_id |
Mask id used for model projection. It is also used as a template indicating resolution and spatial reference system for the projection.
|
cell_statistics_threshold |
Threshold to be used for cell statistics (number of cells predicted present).
|
output_format |
openModeller file format for model projection. See service documentation for more details about the options: http://openmodeller.sourceforge.net/web_service_2.html#toc51
|
Processors (2)
Name |
Type |
Description |
call_service |
workflow |
|
make_configuration_of_project_model |
workflow |
This part creates the XML configuration for model testing (internal test). |
Beanshells (2)
Name |
Description |
Inputs |
Outputs |
checkProgress |
|
input_progress
|
output_progress
|
make_xml |
|
mask_id
layers
model_xml
threshold
template_id
output_format
|
xml
|
Outputs (3)
Name |
Description |
log |
Projection log.
|
area_statistics |
Projection statistics in XML (total cells, cells predicted present and threshod used).
|
img_url |
URL from where the projection can be downloaded.
|
Datalinks (10)
Source |
Sink |
make_configuration_of_project_model:outputString |
call_service:projectModel_configuration |
mask_id |
make_configuration_of_project_model:mask_id |
layers |
make_configuration_of_project_model:layers |
model_xml |
make_configuration_of_project_model:model_xml |
mask_id |
make_configuration_of_project_model:template_id |
output_format |
make_configuration_of_project_model:output_format |
cell_statistics_threshold |
make_configuration_of_project_model:threshold |
call_service:output_log |
log |
call_service:area_statistics |
area_statistics |
call_service:projected_layer_url |
img_url |
Uploader
Component Validity

Loading
License
All versions of this Workflow are
licensed under:
Version 5
(of 9)
Credits (0)
(People/Groups)
None
Attributions (0)
(Workflows/Files)
None
Shared with Groups (1)
Featured In Packs (1)
Log in to add to one of your Packs
Attributed By (0)
(Workflows/Files)
None
Favourited By (0)
No one
Statistics
Other workflows that use similar services
(7)
Only the first 2 workflows that use similar services are shown. View all workflows that use these services.
Uploader
Project

get_available_algorithms
(3)
Retrieves all available algorithms from the openModeller web service, returning an XML.
Created: 2013-12-06
| Last updated: 2014-11-04
Uploader
Project

evaluate_model
(9)
Evaluates a model, returning model values for a given set of points and layers.
Created: 2013-12-10
| Last updated: 2014-12-04
No comments yet
Log in to make a comment