biostif_upload_raster
Created: 2013-12-24 10:50:46
Last updated: 2015-05-11 22:30:13
Uploads a raster from a given URL to a GeoServer instace from where it can be displayed through the BioSTIF interface.
Preview
Run
Run this Workflow in the Taverna Workbench...
Workflow Components
![header=[] body=[This is the author information extracted from the workflow version] cssheader=[boxoverTooltipHeader] cssbody=[boxoverTooltipBody] delay=[200] Information](/images/famfamfam_silk/information.png?1680607579)
Authors (1)
![header=[] body=[These are the descriptive titles embedded within the workflow version] cssheader=[boxoverTooltipHeader] cssbody=[boxoverTooltipBody] delay=[200] Information](/images/famfamfam_silk/information.png?1680607579)
Titles (1)
![header=[] body=[These are the descriptions embedded within the workflow version] cssheader=[boxoverTooltipHeader] cssbody=[boxoverTooltipBody] delay=[200] Information](/images/famfamfam_silk/information.png?1680607579)
Descriptions (1)
The workflow allows to upload a raster file (e.g. ERDAS img) to the BioVeL geoserver and prepares the output to be submitted to STIF. The result is the descritpion of a coverage layer on the GeoServer.
Other raster formats are available:
ERDASImg is taken as default value.
Further possible formats are:
AIG - Arc/Info Binary Grid (AIG) Coverage Format
ArcGrid - Arc Grid Coverage Format
DTED - DTED Coverage Format
ECW - ECW Coverage Format
EHdr - EHdr Coverage Format
ENVIHdr - ENVIHdr Coverage Format
ERDASImg - Erdas Imagine Coverage Format
GeoTIFF - Tagged Image File Format with Geographic information
Gtopo30 - Gtopo30 Coverage Format
ImageMosaic - Image mosaicking plugin
JP2ECW - JP2K (ECW) Coverage Format
NITF - NITF Coverage Format
WorldImage - A raster file accompanied by a spatial data file
|
![header=[] body=[These are the listed dependencies of the workflow] cssheader=[boxoverTooltipHeader] cssbody=[boxoverTooltipBody] delay=[200] Information](/images/famfamfam_silk/information.png?1680607579)
Dependencies (0)
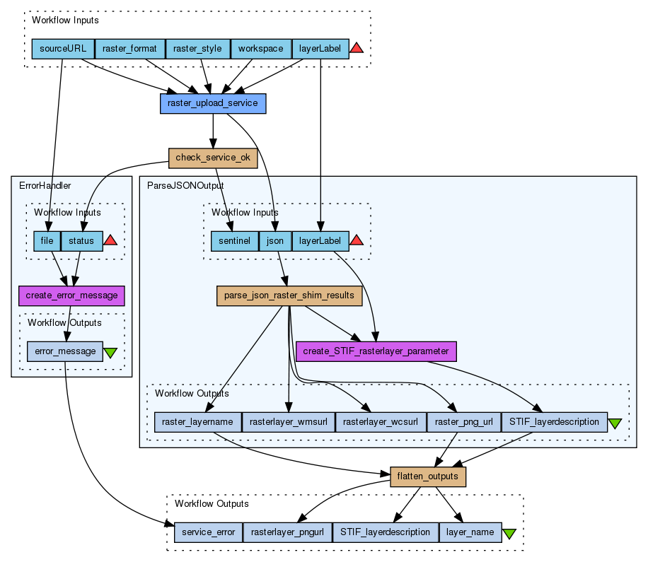
Inputs (5)
Name |
Description |
sourceURL |
URL to the raster file
|
layerLabel |
Label of the Raster layer to be shown in STIF
|
workspace |
User workspace on the BioVeL GeoServer. Default is biovel_temp
|
raster_style |
Style to be applied to the coverage to rander images through the WMS. Should exist on the GeoServer. Default is vrt_raster_color
|
raster_format |
Format of the raster source to be uploaded. it can be ommited and thedefault (ERDASImg) will be taken. Possible entries are:
entry (String) :Format explanation
====================================
AIG Arc/Info Binary Grid (AIG) Coverage Format
ArcGrid Arc Grid Coverage Format
DTED DTED Coverage Format
EHdr EHdr Coverage Format
ENVIHdr ENVIHdr Coverage Format
ERDASImg Erdas Imagine Coverage Format (default value)
GeoTIFF Tagged Image File Format with Geographic information
Gtopo30 Gtopo30 Coverage Format
ImageMosaic Image mosaicking plugin
JP2MrSID JP2K (MrSID) Coverage Format
MrSID MrSID Coverage Format
NITF NITF Coverage Format
RPFTOC RPFTOC Coverage Format
RST IDRIS (RST) Coverage Format
WorldImage
|
Processors (5)
Name |
Type |
Description |
raster_upload_service |
rest |
|
check_service_ok |
beanshell |
Scriptimport java.util.ArrayList;
ArrayList status_ok = new ArrayList();
ArrayList status_failed = new ArrayList();
if (status.equals("200")) {
status_ok.add(status);
} else {
status_failed.add(status);
} |
ErrorHandler |
workflow |
|
ParseJSONOutput |
workflow |
|
flatten_outputs |
beanshell |
Scriptif (stif_layerdescription instanceof Collection && stif_layerdescription.size() > 0) {
out_stif_layerdescription = stif_layerdescription.get(0);
} else {
throw new RuntimeException("No STIF layer description supplied");
}
if (png_url instanceof Collection && png_url.size() > 0) {
out_pngurl = png_url.get(0);
} else {
throw new RuntimeException("No PNG URL supplied");
}
if (raster_layername instanceof Collection && raster_layername.size() > 0) {
out_layername = raster_layername.get(0);
} else {
throw new RuntimeException("No Raster layer name supplied");
} |
Beanshells (3)
Name |
Description |
Inputs |
Outputs |
check_service_ok |
|
status
|
status_failed
status_ok
|
flatten_outputs |
|
stif_layerdescription
png_url
raster_layername
|
out_stif_layerdescription
out_pngurl
out_layername
|
parse_json_raster_shim_results |
|
json
|
layername
wmsurl
pngurl
error
serverurl
formats
resolution
boundingbox
srs
nativeFormat
|
Outputs (4)
Name |
Description |
rasterlayer_pngurl |
URL to an image of the uploaded layer in png format. Performs a getMap operation on a WMS service.
|
layer_name |
The resulting layer name in the form {workspace}:{layername}. Can be submitted as a parameter to BioSTIF in subsequent operations.
|
service_error |
Error as result of the upload REST service.
|
STIF_layerdescription |
The result to be submitted to BioSTIF. Example: layerlabel|layername|visibility
|
Datalinks (18)
Source |
Sink |
sourceURL |
raster_upload_service:sourceURL |
raster_style |
raster_upload_service:styleName |
raster_format |
raster_upload_service:inputformat |
layerLabel |
raster_upload_service:layername |
workspace |
raster_upload_service:workspaceid |
raster_upload_service:status |
check_service_ok:status |
check_service_ok:status_failed |
ErrorHandler:status |
sourceURL |
ErrorHandler:file |
check_service_ok:status_ok |
ParseJSONOutput:sentinel |
layerLabel |
ParseJSONOutput:layerLabel |
raster_upload_service:responseBody |
ParseJSONOutput:json |
ParseJSONOutput:STIF_layerdescription |
flatten_outputs:stif_layerdescription |
ParseJSONOutput:raster_layername |
flatten_outputs:raster_layername |
ParseJSONOutput:raster_png_url |
flatten_outputs:png_url |
flatten_outputs:out_pngurl |
rasterlayer_pngurl |
flatten_outputs:out_layername |
layer_name |
ErrorHandler:error_message |
service_error |
flatten_outputs:out_stif_layerdescription |
STIF_layerdescription |
Uploader
Component Validity

Loading
License
All versions of this Workflow are
licensed under:
Version 3
(of 4)
Credits (0)
(People/Groups)
None
Attributions (0)
(Workflows/Files)
None
Shared with Groups (0)
None
Featured In Packs (1)
Log in to add to one of your Packs
Attributed By (0)
(Workflows/Files)
None
Favourited By (0)
No one
Statistics
Other workflows that use similar services
(0)
There are no workflows in myExperiment that use similar services to this Workflow.
No comments yet
Log in to make a comment