setp2
Traduction test
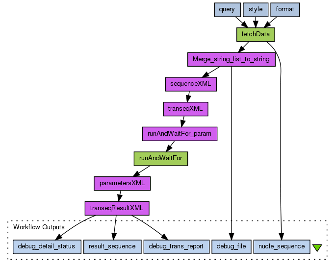
Preview
Run
Run this Workflow in the Taverna Workbench...
Option 1:
Copy and paste this link into File > 'Open workflow location...'
http://www.myexperiment.org/workflows/4027/download?version=1
[ More Info ]
Workflow Components
Reviews
(0)
Other workflows that use similar services
(4)
Only the first 2 workflows that use similar services are shown. View all workflows that use these services.
Translate Nucleotide sequence into Peptide...
(2)
Created: 2007-10-03
dbfetch tutorial
(1)
Created: 2008-09-22
Credits:
Steffen Möller
No comments yet
Log in to make a comment