Curves Exploration
Created: 2014-02-12 13:55:48
Exploration of curves of cubes that contain galaxy observations
Preview
Run
Run this Workflow in the Taverna Workbench...
Workflow Components
![header=[] body=[This is the author information extracted from the workflow version] cssheader=[boxoverTooltipHeader] cssbody=[boxoverTooltipBody] delay=[200] Information](/images/famfamfam_silk/information.png?1680607579)
Authors (1)
Susana Sanchez, Julián Garrido and José Enrique Ruiz |
![header=[] body=[These are the descriptive titles embedded within the workflow version] cssheader=[boxoverTooltipHeader] cssbody=[boxoverTooltipBody] delay=[200] Information](/images/famfamfam_silk/information.png?1680607579)
Titles (1)
![header=[] body=[These are the descriptions embedded within the workflow version] cssheader=[boxoverTooltipHeader] cssbody=[boxoverTooltipBody] delay=[200] Information](/images/famfamfam_silk/information.png?1680607579)
Descriptions (1)
Exploration of curves of cubes that contain galaxy observations |
![header=[] body=[These are the listed dependencies of the workflow] cssheader=[boxoverTooltipHeader] cssbody=[boxoverTooltipBody] delay=[200] Information](/images/famfamfam_silk/information.png?1680607579)
Dependencies (0)
Inputs (15)
Name |
Description |
BUNIT |
|
RANGE_XPOS |
|
RANGE_YPOS |
|
FIXED |
|
FREEANGLE |
|
INCL |
|
RANGE_PA |
|
PATHMOM1 |
|
RADII |
|
SIDE |
|
VROT |
|
RANGE_VSYS |
|
WEIGHT |
|
WIDTHS |
|
PATHMOM0 |
|
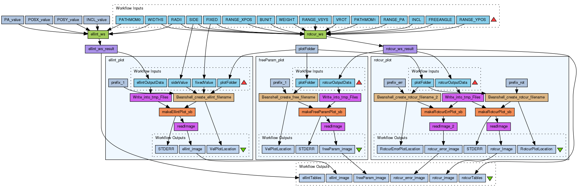
Processors (12)
Name |
Type |
Description |
plotFolder |
stringconstant |
Value/Users/julian/Documents/amiga4gas/rotcurWf/plots/ |
rotcur_plot |
workflow |
|
ellint_plot |
workflow |
|
freeParam_plot |
workflow |
|
rotcur_ws |
wsdl |
Wsdlhttps://srv-prj-wsamiga:8444/Amiga4GasServiceLadon/soap11/descriptionWsdl Operationrotcur_ws |
ellint_ws |
wsdl |
Wsdlhttps://srv-prj-wsamiga:8444/Amiga4GasServiceLadon/soap11/descriptionWsdl Operationellint_ws |
rotcur_ws_result |
xmlsplitter |
|
ellint_ws_result |
xmlsplitter |
|
INCL_value |
stringconstant |
Value14.8 |
PA_value |
stringconstant |
Value161 |
POSX_value |
stringconstant |
Value-0.6 |
POSY_value |
stringconstant |
Value6.3 |
Beanshells (4)
Name |
Description |
Inputs |
Outputs |
Beanshell_create_rotcur_filename |
|
folder
prefix
fixed
side
|
filename
|
Beanshell_create_rotcur_filename_2 |
|
folder
prefix
fixed
side
|
filename
|
Beanshell_create_ellint_filename |
|
folder
prefix
fixed
side
|
filename
|
Beanshell_create_free_filename |
|
folder
prefix
|
filename
|
Outputs (6)
Name |
Description |
ellint_image |
|
rotcur_image |
|
rotcur_error_image |
|
freeParam_image |
|
rotcurTables |
|
ellintTables |
|
Datalinks (37)
Source |
Sink |
plotFolder:value |
rotcur_plot:plotFolder |
rotcur_ws_result:rotcurTables |
rotcur_plot:rotcurOutputData |
FIXED |
ellint_plot:fixedValue |
SIDE |
ellint_plot:sideValue |
plotFolder:value |
ellint_plot:plotFolder |
ellint_ws_result:ellintTables |
ellint_plot:ellintOutputData |
plotFolder:value |
freeParam_plot:plotFolder |
rotcur_ws_result:rotcurTables |
freeParam_plot:rotcurOutputData |
BUNIT |
rotcur_ws:BUNIT |
RANGE_XPOS |
rotcur_ws:CENTREX |
RANGE_YPOS |
rotcur_ws:CENTREY |
FIXED |
rotcur_ws:FIXED |
FREEANGLE |
rotcur_ws:FREEANGLE |
INCL |
rotcur_ws:INCL |
RANGE_PA |
rotcur_ws:PA |
RADII |
rotcur_ws:RADII |
SIDE |
rotcur_ws:SIDE |
VROT |
rotcur_ws:VROT |
RANGE_VSYS |
rotcur_ws:VSYS |
WEIGHT |
rotcur_ws:WEIGHT |
WIDTHS |
rotcur_ws:WIDTHS |
PATHMOM1 |
rotcur_ws:ID-INSET |
RADII |
ellint_ws:RADII |
WIDTHS |
ellint_ws:WIDTH |
PATHMOM0 |
ellint_ws:ID-INSET |
PA_value:value |
ellint_ws:PA |
POSX_value:value |
ellint_ws:POSX |
POSY_value:value |
ellint_ws:POSY |
INCL_value:value |
ellint_ws:INCL |
rotcur_ws:result |
rotcur_ws_result:input |
ellint_ws:result |
ellint_ws_result:input |
ellint_plot:ellint_image |
ellint_image |
rotcur_plot:rotcur_Image |
rotcur_image |
rotcur_plot:rotcur_error_image |
rotcur_error_image |
freeParam_plot:freeParam_image |
freeParam_image |
rotcur_ws_result:rotcurTables |
rotcurTables |
ellint_ws_result:ellintTables |
ellintTables |
Uploader
License
All versions of this Workflow are
licensed under:
Version 1
(of 1)
Credits (1)
(People/Groups)
Attributions (0)
(Workflows/Files)
None
Shared with Groups (0)
None
Featured In Packs (0)
None
Log in to add to one of your Packs
Attributed By (0)
(Workflows/Files)
None
Favourited By (0)
No one
Statistics
Other workflows that use similar services
(2)
Log in to make a comment
Tool artifacts in the nested workflows refer to python using an absolute path. Please, modify it according to your working environment.