calculateDataPointValueMercury by SINP
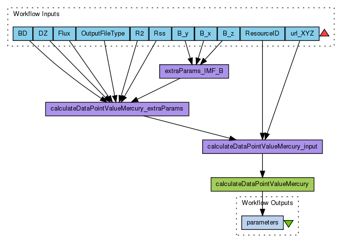
Workflow for Taverna based on the IMPEx-FP7 method calculateDataPointValueMercury. This method can be used to return the magnetic field (calculated by SINP PMM) in given points inside the Hermean magnetosphere.
Preview
Run
Run this Workflow in the Taverna Workbench...
Option 1:
Copy and paste this link into File > 'Open workflow location...'
http://www.myexperiment.org/workflows/4175/download?version=3
[ More Info ]
Workflow Components
![header=[] body=[This is the author information extracted from the workflow version] cssheader=[boxoverTooltipHeader] cssbody=[boxoverTooltipBody] delay=[200] Information](/images/famfamfam_silk/information.png?1680607579)
![header=[] body=[These are the descriptive titles embedded within the workflow version] cssheader=[boxoverTooltipHeader] cssbody=[boxoverTooltipBody] delay=[200] Information](/images/famfamfam_silk/information.png?1680607579)
![header=[] body=[These are the descriptions embedded within the workflow version] cssheader=[boxoverTooltipHeader] cssbody=[boxoverTooltipBody] delay=[200] Information](/images/famfamfam_silk/information.png?1680607579)
![header=[] body=[These are the listed dependencies of the workflow] cssheader=[boxoverTooltipHeader] cssbody=[boxoverTooltipBody] delay=[200] Information](/images/famfamfam_silk/information.png?1680607579)
Reviews
(0)
Other workflows that use similar services
(7)
Only the first 2 workflows that use similar services are shown. View all workflows that use these services.
calculateDataPointValue by SINP
(3)
Created: 2014-03-31 | Last updated: 2014-05-19
getDataPointValueFixedTime by SINP
(3)
Created: 2014-05-07 | Last updated: 2014-05-19
Credits:
Manuel Scherf
No comments yet
Log in to make a comment