calculateCubeMercury by SINP
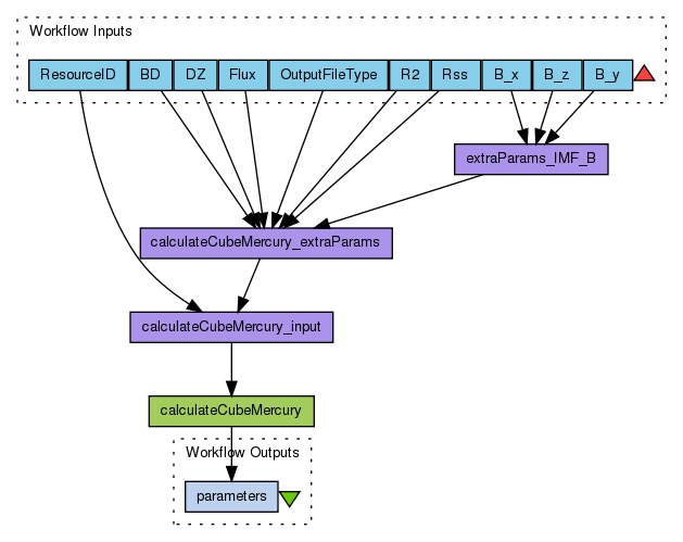
Workflow for Taverna based on the IMPEx-FP7 method calculateCubeMercury. This method returns the magnetic field, calculated by SINP PMM, in grid points of a cube with chosen boundaries inside the Hermean magnetosphere with chosen sampling.
Preview
Run
Run this Workflow in the Taverna Workbench...
Option 1:
Copy and paste this link into File > 'Open workflow location...'
http://www.myexperiment.org/workflows/4188/download?version=2
[ More Info ]
Workflow Components
![header=[] body=[This is the author information extracted from the workflow version] cssheader=[boxoverTooltipHeader] cssbody=[boxoverTooltipBody] delay=[200] Information](/images/famfamfam_silk/information.png?1680607579)
![header=[] body=[These are the descriptive titles embedded within the workflow version] cssheader=[boxoverTooltipHeader] cssbody=[boxoverTooltipBody] delay=[200] Information](/images/famfamfam_silk/information.png?1680607579)
![header=[] body=[These are the descriptions embedded within the workflow version] cssheader=[boxoverTooltipHeader] cssbody=[boxoverTooltipBody] delay=[200] Information](/images/famfamfam_silk/information.png?1680607579)
![header=[] body=[These are the listed dependencies of the workflow] cssheader=[boxoverTooltipHeader] cssbody=[boxoverTooltipBody] delay=[200] Information](/images/famfamfam_silk/information.png?1680607579)
Reviews
(0)
Other workflows that use similar services
(7)
Only the first 2 workflows that use similar services are shown. View all workflows that use these services.
calculateDataPointValue by SINP
(3)
Created: 2014-03-31 | Last updated: 2014-05-19
getDataPointValueFixedTime by SINP
(3)
Created: 2014-05-07 | Last updated: 2014-05-19
Credits:
Manuel Scherf
No comments yet
Log in to make a comment