CPGP Peregrine Get Abstracts Create tables

Created: 2014-05-27 11:29:40      Last updated: 2014-06-30 09:15:55

Requirements:

Have MySQL installed with a database called mydb or please create one. Have a mysql connector file. This can be downloaded from mysql.com. Rename the downloaded file to mysql-connector-java.jar and place it in the the local lib file of Taverna as written on the dependencies tab. Choose this dependency by rightclicking a beanshell script and selecting it for the whole workflow as system classloader.

Download the Peregrine SKOS CLI from: https://trac.nbic.nl/biosemantics/downloads Install LVG2013Lite. See: https://trac.nbic.nl/biosemantics/wiki/Peregrine%20SKOS%20CLI

Change lvg.properties LVG_DIR=/home/path/to/lvg2013lite/ This file can be found in:

/home/path/to/lvg2013lite/data/config/lvg.properties

Copy properties file from production.properties which can be found on: https://trac.nbic.nl/biosemantics/wiki/Peregrine%20SKOS%20CLI

Change the normalizer.lvg.properties and normalizer.lvg.binaryCache properties to point to the LVG installation path. This file can be obtained from https://trac.nbic.nl/biosemantics/wiki/Peregrine%20SKOS%20CLI

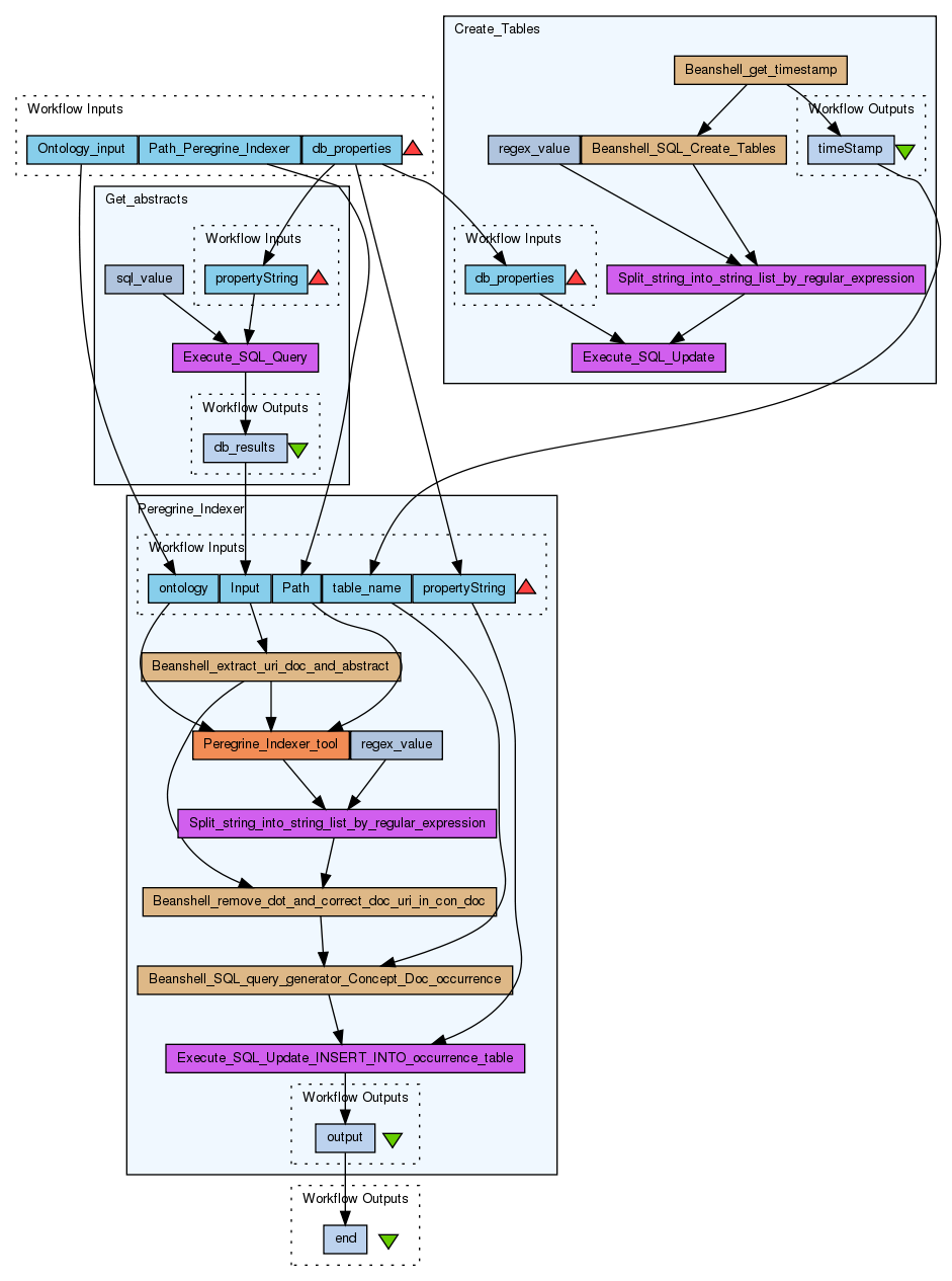
Have Peregrine indexer installed locally and give it the correct path in the component named "Indexer_tool". Which can be found in the nested workflow named Peregrine indexer.

If using a Windows machine please install cygwin. Set cygwin in the $PATH of the environment variabale. Go to taverna File --> preferences --> Tool invocation --> set modify on explicit locations --> edit a default local to Shell: C:\Windows\system32\cmd.exe /c and save that. -->Set Modify on: symbolic locations --> edit --> choose default local and save. When using a unix environment make sure the default local is set Shell into /bin/sh -c. Please make sure this is also set into the indexer tool part.

Have JAVA_HOME C:\Program Files\jdk 1.7.0 in environment variabale when using Windows.

The nested workflow Get_abstract uses a sql command to retrieve abstracts which assumes are located in the database mydb. If this is not the case, please change the database in the SQL value.

Information Preview

Information Run

Run this Workflow in the Taverna Workbench...

Option 1:

Copy and paste this link into File > 'Open workflow location...'
http://www.myexperiment.org/workflows/4296/download?version=2
[ More InfoExpand ]


Information Workflow Components

Information Authors (1)
Information Titles (1)
Information Descriptions (1)
Information Dependencies (1)
Inputs (3)
Processors (3)
Beanshells (5)
Outputs (1)
Datalinks (8)
Coordinations (0)

Information Workflow Type

Taverna 2

Information Uploader

Information License

All versions of this Workflow are licensed under:

Information Version 2 (of 3)

View version:

Information Credits (1)

(People/Groups)

Information Attributions (0)

(Workflows/Files)

None

Information Tags (0)

None

Log in to add Tags

Information Shared with Groups (0)

None

Information Featured In Packs (1)

Log in to add to one of your Packs

Information Attributed By (0)

(Workflows/Files)

None

Information Favourited By (0)

No one

Information Statistics

 

Citations (0)

None


Version History

In chronological order:



Reviews Reviews (0)

No reviews yet

Be the first to review!



Comments Comments (0)

No comments yet

Log in to make a comment




Workflow Other workflows that use similar services (0)

There are no workflows in myExperiment that use similar services to this Workflow.