Simulate stochastic growth from a sequence of matrices
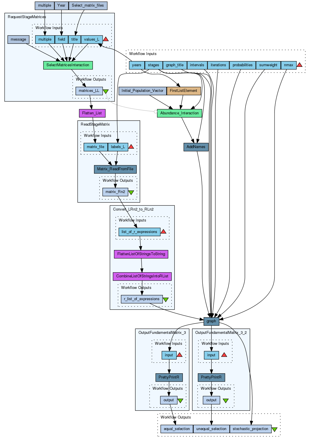
The Simulate stochastic growth from a sequence of matrices Workflow provides an environment to simulate stochastic growth by projection using whole matrix selection techniques in an independently and identically distributed (iid) environment from a set of 2 or more projection matrices.
This workflow is based on the popbio package (script: stoch.projection - Simulate stochastic growth from a sequence of matrices, Stubben, Milligan and Nantel, 2013) based on the The MATLAB code in Box 7.3 (Morris and Doak 2002). For more details of the analysis see: Exploring population growth in a variable environment with computer simulations (Morris and Doak 2002, pag: 229-233 and Caswell 2001, Chapter 14).
Outputs:
• Equal selection data • Stochastic projection • Unequal selection data
We use Gentiana pneumonanthe only as example how to run this workflow.
This workflow has been created by the Biodiversity Virtual e-Laboratory (BioVeL http://www.biovel.eu/) project. BioVeL is funded by the EU’s Seventh Framework Program, grant no. 283359.
This workflow was created using and based on Package ‘popbio’ in R. (Stubben & Milligan 2007; Stubben, Milligan & Nantel 2011). ==================================================================================
Literature
Caswell, H. 2001. Matrix population models: Construction, analysis and interpretation, 2nd Edition. Sinauer Associates, Sunderland, Massachusetts.
Oostermeijer J.G.B., M.L. Brugman; E.R. de Boer; H.C.M. Den Nijs. 1996. Temporal and Spatial Variation in the Demography of Gentiana pneumonanthe, a Rare Perennial Herb. The Journal of Ecology, Vol. 84(2): 153-166.
Morris, W. F., and D. F. Doak. 2002. Quantitative conservation biology: Theory and practice of population viability analysis. Sinauer, Sunderland, Massachusetts, USA. 480 pages
Stubben, C & B. Milligan. 2007. Estimating and Analysing Demographic Models Using the popbio Package in R. Journal of Statistical Software 22 (11): 1-23
Stubben, C., B. Milligan, P. Nantel. 2011. Package ‘popbio’. Construction and analysis of matrix population models. Version 2.3.1.
Preview
Run
Run this Workflow in the Taverna Workbench...
Option 1:
Copy and paste this link into File > 'Open workflow location...'
http://www.myexperiment.org/workflows/4349/download?version=1
[ More Info ]
Workflow Components
![header=[] body=[This is the author information extracted from the workflow version] cssheader=[boxoverTooltipHeader] cssbody=[boxoverTooltipBody] delay=[200] Information](/images/famfamfam_silk/information.png?1680607579)
![header=[] body=[These are the descriptive titles embedded within the workflow version] cssheader=[boxoverTooltipHeader] cssbody=[boxoverTooltipBody] delay=[200] Information](/images/famfamfam_silk/information.png?1680607579)
![header=[] body=[These are the descriptions embedded within the workflow version] cssheader=[boxoverTooltipHeader] cssbody=[boxoverTooltipBody] delay=[200] Information](/images/famfamfam_silk/information.png?1680607579)
![header=[] body=[These are the listed dependencies of the workflow] cssheader=[boxoverTooltipHeader] cssbody=[boxoverTooltipBody] delay=[200] Information](/images/famfamfam_silk/information.png?1680607579)
Workflow Type
Version 1
(of 1)
None
Log in to add Tags
Shared with Groups (1)
Log in to add to one of your Packs
Statistics
Reviews
(0)
Other workflows that use similar services
(0)
There are no workflows in myExperiment that use similar services to this Workflow.
No comments yet
Log in to make a comment