Get HPO concept label and synonym
Created: 2014-10-20 16:27:23
Last updated: 2014-10-20 16:29:56
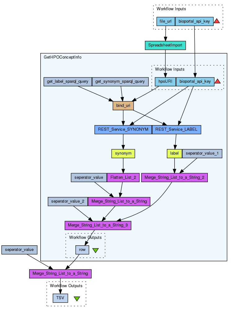
This workflow queries bioportal for label and synonyms of Human Phenotype Ontology concepts.
Note: this workflow requires a BioPortal API key to work. It can be requested from bioportal.bioontology.org
Preview
Run
Run this Workflow in the Taverna Workbench...
Option 1:
Copy and paste this link into File > 'Open workflow location...'
http://www.myexperiment.org/workflows/4501/download?version=1
[ More Info
]
Workflow Components
Authors (1)
Titles (1)
Descriptions (0)
Dependencies (0)
Inputs (2)
Processors (4)
Beanshells (1)
Outputs (1)
Datalinks (6)
Coordinations (0)
Workflow Type
Version 1
(of 1)
Log in to add Tags
Shared with Groups (1)
Log in to add to one of your Packs
Statistics
Version History
Reviews
(0)
Other workflows that use similar services
(0)
There are no workflows in myExperiment that use similar services to this Workflow.
Download Workflow

No comments yet
Log in to make a comment