Name |
Type |
Description |
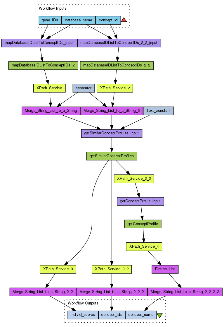
mapDatabaseIDListToConceptIDs_input |
xmlsplitter |
|
XPath_Service |
xpath |
Xpath Expression/ns2:mapDatabaseIDListToConceptIDsResponse/return/DatabaseIDConceptSetList/DatabaseIDConceptSetTuple/ConceptSet |
Merge_String_List_to_a_String |
localworker |
This local service prepares the list of concepts for fast processing: make comma-separated list. ScriptString seperatorString = "\n";
if (seperator != void) {
seperatorString = seperator;
}
StringBuffer sb = new StringBuffer();
for (Iterator i = stringlist.iterator(); i.hasNext();) {
String item = (String) i.next();
sb.append(item);
if (i.hasNext()) {
sb.append(seperatorString);
}
}
concatenated = sb.toString();
|
separator |
stringconstant |
Value, |
mapDatabaseIDListToConceptIDs_2 |
wsdl |
get the concept profile identifiers Wsdlhttp://ws.biosemantics.org/ConceptProfileMiningService?wsdlWsdl OperationmapDatabaseIDListToConceptIDs |
mapDatabaseIDListToConceptIDs_2_2 |
wsdl |
get the concept profile identifiers Wsdlhttp://ws.biosemantics.org/ConceptProfileMiningService?wsdlWsdl OperationmapDatabaseIDListToConceptIDs |
mapDatabaseIDListToConceptIDs_2_2_input |
xmlsplitter |
|
XPath_Service_2 |
xpath |
Xpath Expression/ns2:mapDatabaseIDListToConceptIDsResponse/return/DatabaseIDConceptSetList/DatabaseIDConceptSetTuple/ConceptSet/conceptIDsAsString |
Merge_String_List_to_a_String_5 |
localworker |
This local service prepares the list of concepts for fast processing: make comma-separated list. ScriptString seperatorString = "\n";
if (seperator != void) {
seperatorString = seperator;
}
StringBuffer sb = new StringBuffer();
for (Iterator i = stringlist.iterator(); i.hasNext();) {
String item = (String) i.next();
sb.append(item);
if (i.hasNext()) {
sb.append(seperatorString);
}
}
concatenated = sb.toString();
|
getSimilarConceptProfiles |
wsdl |
perform concept profile matching between the gene list and the concept, to prioritize the gene list Wsdlhttp://ws.biosemantics.org/ConceptProfileMiningService?wsdlWsdl OperationgetSimilarConceptProfiles |
getSimilarConceptProfiles_input |
xmlsplitter |
|
Merge_String_List_to_a_String_2_2 |
localworker |
ScriptString seperatorString = "\n";
if (seperator != void) {
seperatorString = seperator;
}
StringBuffer sb = new StringBuffer();
for (Iterator i = stringlist.iterator(); i.hasNext();) {
String item = (String) i.next();
sb.append(item);
if (i.hasNext()) {
sb.append(seperatorString);
}
}
concatenated = sb.toString();
|
Text_constant |
stringconstant |
Value10000000 |
XPath_Service_3 |
xpath |
Xpath Expression/ns2:getSimilarConceptProfilesResponse/MatchingResult/SimilarityScoreLists/ScoreList/QueryScoreTupleList/score |
XPath_Service_3_2 |
xpath |
Xpath Expression/ns2:getSimilarConceptProfilesResponse/MatchingResult/MatchConceptProfileList/MatchConceptProfile |
Merge_String_List_to_a_String_2_2_2 |
localworker |
ScriptString seperatorString = "\n";
if (seperator != void) {
seperatorString = seperator;
}
StringBuffer sb = new StringBuffer();
for (Iterator i = stringlist.iterator(); i.hasNext();) {
String item = (String) i.next();
sb.append(item);
if (i.hasNext()) {
sb.append(seperatorString);
}
}
concatenated = sb.toString();
|
XPath_Service_3_3 |
xpath |
Xpath Expression/ns2:getSimilarConceptProfilesResponse/MatchingResult/MatchConceptProfileList/MatchConceptProfile |
getConceptProfile |
wsdl |
obtain human readable names for the results Wsdlhttp://ws.biosemantics.org/ConceptProfileMiningService?wsdlWsdl OperationgetConceptProfile |
getConceptProfile_input |
xmlsplitter |
|
XPath_Service_4 |
xpath |
Xpath Expression/ns2:getConceptProfileResponse/return/name |
Merge_String_List_to_a_String_2_2_2_2 |
localworker |
ScriptString seperatorString = "\n";
if (seperator != void) {
seperatorString = seperator;
}
StringBuffer sb = new StringBuffer();
for (Iterator i = stringlist.iterator(); i.hasNext();) {
String item = (String) i.next();
sb.append(item);
if (i.hasNext()) {
sb.append(seperatorString);
}
}
concatenated = sb.toString();
|
Flatten_List |
localworker |
Scriptflatten(inputs, outputs, depth) {
for (i = inputs.iterator(); i.hasNext();) {
element = i.next();
if (element instanceof Collection && depth > 0) {
flatten(element, outputs, depth - 1);
} else {
outputs.add(element);
}
}
}
outputlist = new ArrayList();
flatten(inputlist, outputlist, 1); |
No comments yet
Log in to make a comment