Prioritize gene list for the Cure game

Created: 2015-04-29 09:23:12

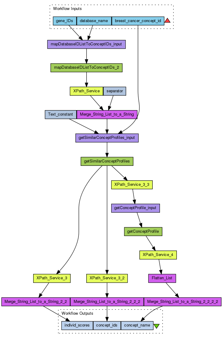
This workflow prioritizes a gene list according to its association with the 'concept_id'. Here we are prioritizing a gene list against breast cancer, in order to try to beat Barney in the game The Cure (http://genegames.org/cure/).

Note: Before running this workflow the gene names supplied in the game first needs to be mapped to Entrez gene identifiers. This can be done using either this workflow http://www.myexperiment.org/workflows/3722 or a by performing a search in the NCBI Entrez gene database http://www.ncbi.nlm.nih.gov/gene/

Information Preview

Information Run

Run this Workflow in the Taverna Workbench...

Option 1:

Copy and paste this link into File > 'Open workflow location...'
http://www.myexperiment.org/workflows/4644/download?version=1
[ More InfoExpand ]


Information Workflow Components

Information Authors (1)
Information Titles (1)
Information Descriptions (1)
Information Dependencies (0)
Inputs (3)
Processors (18)
Beanshells (0)
Outputs (3)
Datalinks (23)
Coordinations (0)

Information Workflow Type

Taverna 2

Information Uploader

Information License

All versions of this Workflow are licensed under:

Information Version 1 (of 1)

Information Credits (2)

(People/Groups)

Information Attributions (1)

(Workflows/Files)

Information Tags (8)

Log in to add Tags

Information Shared with Groups (2)

Information Featured In Packs (0)

None

Log in to add to one of your Packs

Information Attributed By (0)

(Workflows/Files)

None

Information Favourited By (0)

No one

Information Statistics

 

Citations (0)

None


Version History

In chronological order:



Reviews Reviews (0)

No reviews yet

Be the first to review!



Comments Comments (0)

No comments yet

Log in to make a comment




Workflow Other workflows that use similar services (18)

Only the first 2 workflows that use similar services are shown. View all workflows that use these services.


Workflow DatabaseID to ConceptID (7)

Thumb
Purpose: This workflow maps input Identifiers, common database identifiers, to the Concept Identifiers from the EMC ontology. Result: Concept Identifiers from the EMC ontology. Comments: Database: one of CAS, DRUG, etc. The supported databases are listed below (database, description, example). CAS, Chemical Abstracts Service registry number, 64-17-5. DRUG, Drug Bank, DB00316. AF, Affymetrix, 200007_at. CHEB, ChEBI, 16236. CHID, ChemIDplus, 0000050000. EG, Entrez-Gene, 3064. GO, Gene Ontol...

Created: 2012-06-25 | Last updated: 2014-07-14

Credits: User Marco Roos User Martijn Schuemie User Reinout van Schouwen Network-member BioSemantics

Workflow Explain concept scores (7)

Thumb
Purpose of workflow: This workflow takes two concept ids as input and returns the top ranking "B" concepts according to Swanson's ABC model of discovery, where the relationships AB and BC are known and reported in the literature, and the implicit relationship AC is a putative new discovery. It might also be the case that AC is already known. In that case AC does not represent a new discovery but will still be returned (see workflow example values). The B concepts are returned sorted on the pe...

Created: 2012-02-07 | Last updated: 2014-07-14

Credits: User Reinout van Schouwen