Get properties of drugs for genes by Entrez gene_ids

Created: 2015-07-24 13:16:58      Last updated: 2015-07-28 15:10:57

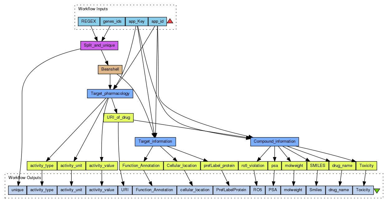
Given a Entrez gene_id the workflow extracts features of its protein (e.g. function, cellular localization and name) and properties of specific drugs for this protein (including activity, PSA, RO5, Smiles and molweight). This workflow uses 3 different services of OpenPHACTS (Target Pharmacology, Compound Information, Target Information).

Information Preview

Information Run

You do not have permission to run this workflow


Information Workflow Components

You do not have permission to see the internals of this workflow

Information Workflow Type

Taverna 2

Information License

All versions of this Workflow are licensed under:

Information Version 1 (earliest) (of 3)

View version:

Information Credits (5)

(People/Groups)

Information Attributions (0)

(Workflows/Files)

None

Information Tags (0)

None

Log in to add Tags

Information Shared with Groups (1)

Information Featured In Packs (0)

None

Log in to add to one of your Packs

Information Attributed By (0)

(Workflows/Files)

None

Information Favourited By (0)

No one

 

Citations (0)

None


Version History

In chronological order:



Reviews Reviews (0)

No reviews yet

Be the first to review!



Comments Comments (0)

No comments yet

Log in to make a comment




Workflow Other workflows that use similar services (0)

There are no workflows in myExperiment that use similar services to this Workflow.