Author Publications and Citations by Year

Created: 2015-09-14 16:33:19      Last updated: 2015-09-17 16:44:54

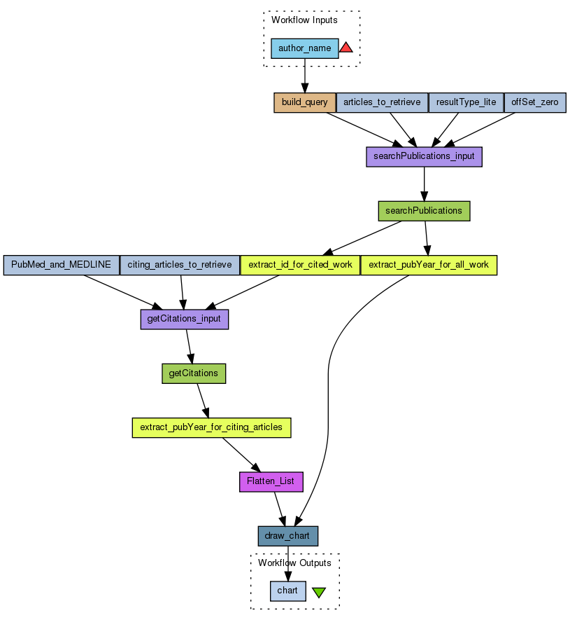
This small workflow demonstrates how to connect to and use Europe PMC (http://europepmc.org/RestfulWebService) to count the number of publications and citations per year for one author. Two Web service calls are made. First, we searchPublications to retrieve the bibliographic records for all published work of a single author. Then, we getCitations to extract the year of all articles citing the work of this author. A conditional XPath is here used to only look up citing articles for cited work, i.e. records with result[citedByCount>0]. The pubYear fields is extracted from the raw Web service results and fed to an Rshell that produces two histograms as output, one for publications and one for citations, very similar to the "Citation Report" in the Thomson Reuters Web of Science.

It is possible to add output splitters for both Web service calls. This adds two components in the workflow, but simplifies the XPath expressions.

Information Preview

Information Run

Run this Workflow in the Taverna Workbench...

Option 1:

Copy and paste this link into File > 'Open workflow location...'
http://www.myexperiment.org/workflows/4720/download?version=2
[ More InfoExpand ]


Information Workflow Components

Information Authors (1)
Information Titles (1)
Information Descriptions (1)
Information Dependencies (0)
Inputs (1)
Processors (15)
Beanshells (1)
Outputs (1)
Datalinks (17)
Coordinations (0)

Information Workflow Type

Taverna 2

Information Uploader

Information License

All versions of this Workflow are licensed under:

Information Version 2 (latest) (of 2)

View version:

Information Credits (1)

(People/Groups)

Information Attributions (0)

(Workflows/Files)

None

Information Tags (3)

Log in to add Tags

Information Featured In Packs (0)

None

Log in to add to one of your Packs

Information Attributed By (0)

(Workflows/Files)

None

Information Favourited By (0)

No one

Information Statistics

 

Citations (0)

None


Version History

In chronological order:



Reviews Reviews (0)

No reviews yet

Be the first to review!



Comments Comments (1)

Log in to make a comment

  • Thursday 17 September 2015 15:11:14 (UTC)

    As the Europe PMC Web service is being developed further, this workflow may become obsolete, as in broken or suboptimal. I will try to keep it up-to-date, but feel free to make a comment if you experience problems with it or have suggestions!

     

    -Magnus




Workflow Other workflows that use similar services (15)

Only the first 2 workflows that use similar services are shown. View all workflows that use these services.


Workflow Online PubMed author search and geographic... (2)

Thumb
This workflow retrieves bibliographic data for a single author using the PMC Europe RESTful Web service and visualizes the geographic distribution of this author's and their co-authors' geographic distribution using the rworldmap package. This is version 2.0 of this workflow, incorporating changes to the Web service allowing up to 1,000 records to be retrieved at once, using the pageSize parameter.

Created: 2015-08-19 | Last updated: 2015-09-07

Credits: User Magnus Palmblad User Arzu Tugce Guler

Workflow Get article titles from Europe PMC for sin... (2)

Thumb
This small workflow demonstrates how to connect to the new (August 2015) version of Europe PMC (http://europepmc.org/RestfulWebService). Changes from previous versions include the addition of a pageSize parameter, allowing the client to request up to 1,000 records at once. If this would still not be sufficient, the offSet paremeter can be used to retrieve data in chunks of 1,000 records and the Flatten List service used to concatenate the results.

Created: 2015-09-07 | Last updated: 2015-09-10

Credits: User Magnus Palmblad