GetWikiPWByENS
Created: 2015-10-02 09:36:00
Last updated: 2015-10-12 12:41:56
This workflow uses the WikiPathways Webservice/API to query for pathways containing a specific ENSEMBL identifier. The mapping service behind WikiPathways takes care of the identifier mapping, making sure that all relevant results are found even if they were originally reported using a different identifier scheme.
Preview
Run
Run this Workflow in the Taverna Workbench...
Workflow Components
![header=[] body=[This is the author information extracted from the workflow version] cssheader=[boxoverTooltipHeader] cssbody=[boxoverTooltipBody] delay=[200] Information](/images/famfamfam_silk/information.png?1680607579)
Authors (1)
![header=[] body=[These are the descriptive titles embedded within the workflow version] cssheader=[boxoverTooltipHeader] cssbody=[boxoverTooltipBody] delay=[200] Information](/images/famfamfam_silk/information.png?1680607579)
Titles (1)
![header=[] body=[These are the descriptions embedded within the workflow version] cssheader=[boxoverTooltipHeader] cssbody=[boxoverTooltipBody] delay=[200] Information](/images/famfamfam_silk/information.png?1680607579)
Descriptions (1)
This workflow uses the WikiPathways Webservice/API to query for pathways containing a specific ENSEMBL identifier. The mapping service behind WikiPathways takes care of the identifier mapping, making sure that all relevant results are found even if they were originally reported using a different identifier scheme. |
![header=[] body=[These are the listed dependencies of the workflow] cssheader=[boxoverTooltipHeader] cssbody=[boxoverTooltipBody] delay=[200] Information](/images/famfamfam_silk/information.png?1680607579)
Dependencies (0)
Inputs (1)
Name |
Description |
ens_id |
ENSEMBL identifer
|
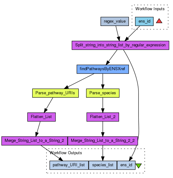
Processors (9)
Name |
Type |
Description |
findPathwaysByENSXref |
rest |
The WikiPathways Webservice/API is queried for pathways with a specific ENSEMBL identifier. |
Parse_pathway_URIs |
xpath |
The unique resource identifiers are parsed from the WikiPathways XML file output. Xpath Expression/ns1:findPathwaysByXrefResponse/ns1:result/ns2:url |
Split_string_into_string_list_by_regular_expression |
localworker |
If an input file is used, this service will split the file on the newline character, making sure that the file is parsed correctly. ScriptList split = new ArrayList();
if (!string.equals("")) {
String regexString = ",";
if (regex != void) {
regexString = regex;
}
String[] result = string.split(regexString);
for (int i = 0; i < result.length; i++) {
split.add(result[i]);
}
}
|
regex_value |
stringconstant |
The character to split the input string (or text in file) on. Currently newline character (\n). Value\n |
Parse_species |
xpath |
The species are parsed from the WikiPathways XML file output. Xpath Expression/ns1:findPathwaysByXrefResponse/ns1:result/ns2:species |
Flatten_List |
localworker |
Scriptflatten(inputs, outputs, depth) {
for (i = inputs.iterator(); i.hasNext();) {
element = i.next();
if (element instanceof Collection && depth > 0) {
flatten(element, outputs, depth - 1);
} else {
outputs.add(element);
}
}
}
outputlist = new ArrayList();
flatten(inputlist, outputlist, 1); |
Merge_String_List_to_a_String_2 |
localworker |
ScriptString seperatorString = "\n";
if (seperator != void) {
seperatorString = seperator;
}
StringBuffer sb = new StringBuffer();
for (Iterator i = stringlist.iterator(); i.hasNext();) {
String item = (String) i.next();
sb.append(item);
if (i.hasNext()) {
sb.append(seperatorString);
}
}
concatenated = sb.toString();
|
Flatten_List_2 |
localworker |
Scriptflatten(inputs, outputs, depth) {
for (i = inputs.iterator(); i.hasNext();) {
element = i.next();
if (element instanceof Collection && depth > 0) {
flatten(element, outputs, depth - 1);
} else {
outputs.add(element);
}
}
}
outputlist = new ArrayList();
flatten(inputlist, outputlist, 1); |
Merge_String_List_to_a_String_2_2 |
localworker |
ScriptString seperatorString = "\n";
if (seperator != void) {
seperatorString = seperator;
}
StringBuffer sb = new StringBuffer();
for (Iterator i = stringlist.iterator(); i.hasNext();) {
String item = (String) i.next();
sb.append(item);
if (i.hasNext()) {
sb.append(seperatorString);
}
}
concatenated = sb.toString();
|
Outputs (3)
Name |
Description |
pathway_URI_list |
Pathway unique resource identifer, usually a resovable link.
|
ens_id |
ENSEMBL identifer
|
species_list |
The species for which the pathway is annotated.
|
Datalinks (12)
Source |
Sink |
Split_string_into_string_list_by_regular_expression:split |
findPathwaysByENSXref: |
findPathwaysByENSXref:responseBody |
Parse_pathway_URIs:xml_text |
regex_value:value |
Split_string_into_string_list_by_regular_expression:regex |
ens_id |
Split_string_into_string_list_by_regular_expression:string |
findPathwaysByENSXref:responseBody |
Parse_species:xml_text |
Parse_pathway_URIs:nodelist |
Flatten_List:inputlist |
Flatten_List:outputlist |
Merge_String_List_to_a_String_2:stringlist |
Parse_species:nodelist |
Flatten_List_2:inputlist |
Flatten_List_2:outputlist |
Merge_String_List_to_a_String_2_2:stringlist |
Merge_String_List_to_a_String_2:concatenated |
pathway_URI_list |
Split_string_into_string_list_by_regular_expression:split |
ens_id |
Merge_String_List_to_a_String_2_2:concatenated |
species_list |
Uploader
License
All versions of this Workflow are
licensed under:
Version 2 (latest)
(of 2)
Credits (2)
(People/Groups)
Attributions (0)
(Workflows/Files)
None
Shared with Groups (1)
Featured In Packs (2)
Log in to add to one of your Packs
Attributed By (0)
(Workflows/Files)
None
Favourited By (0)
No one
Statistics
Other workflows that use similar services
(0)
There are no workflows in myExperiment that use similar services to this Workflow.
No comments yet
Log in to make a comment