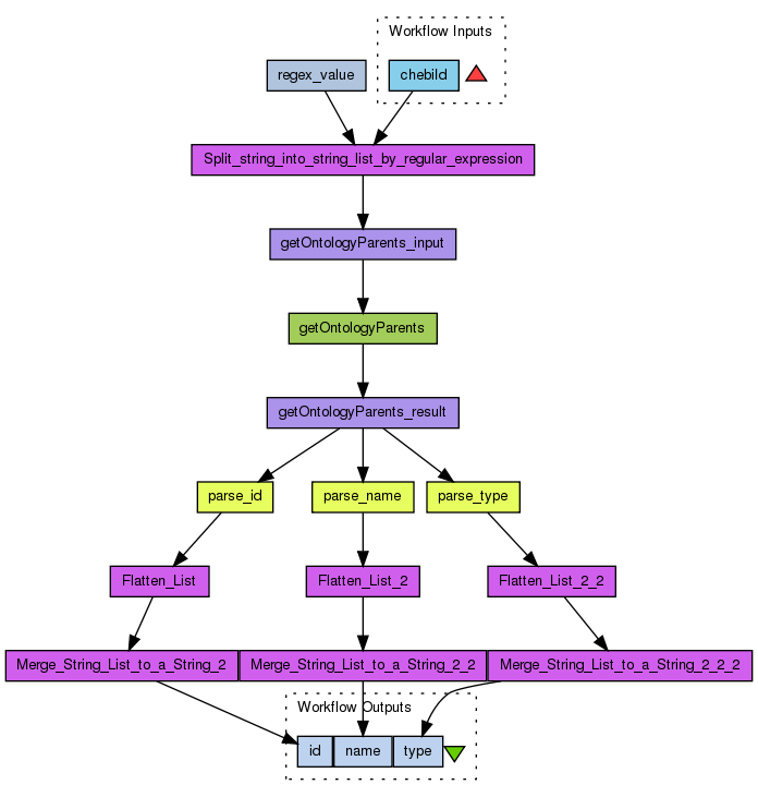
Get ontology parents
Created: 2015-11-16 09:56:19
Last updated: 2016-04-26 16:08:03
Retrieves the ontology parents of an entity including the relationship type, using the ChEBI identifier.
Preview
Run
Run this Workflow in the Taverna Workbench...
Option 1:
Copy and paste this link into File > 'Open workflow location...'
http://www.myexperiment.org/workflows/4766/download?version=2
[ More Info ]
Workflow Components
![header=[] body=[This is the author information extracted from the workflow version] cssheader=[boxoverTooltipHeader] cssbody=[boxoverTooltipBody] delay=[200] Information](/images/famfamfam_silk/information.png?1680607579)
![header=[] body=[These are the descriptive titles embedded within the workflow version] cssheader=[boxoverTooltipHeader] cssbody=[boxoverTooltipBody] delay=[200] Information](/images/famfamfam_silk/information.png?1680607579)
![header=[] body=[These are the descriptions embedded within the workflow version] cssheader=[boxoverTooltipHeader] cssbody=[boxoverTooltipBody] delay=[200] Information](/images/famfamfam_silk/information.png?1680607579)
![header=[] body=[These are the listed dependencies of the workflow] cssheader=[boxoverTooltipHeader] cssbody=[boxoverTooltipBody] delay=[200] Information](/images/famfamfam_silk/information.png?1680607579)
Inputs (1)
Processors (14)
Beanshells (0)
Outputs (3)
Datalinks (17)
Coordinations (0)
Version History
Reviews
(0)
Other workflows that use similar services
(6)
Only the first 2 workflows that use similar services are shown. View all workflows that use these services.
getLiteEntity
(1)
Retrieves a list of "lite" entities containing only the ChEBI ASCII name and ChEBI identifier. The input parameters are a search string and a search category. If the search category is null then it will search under all fields. The search string accepts the wildcard character "*" and also unicode characters. You can get maximum results upto 5000 entries at a time.
Created: 2010-07-13 | Last updated: 2010-07-13
Credits:
Peter Li
No comments yet
Log in to make a comment