Author Citation Network

Created: 2015-12-04 12:01:50      Last updated: 2015-12-04 12:13:19

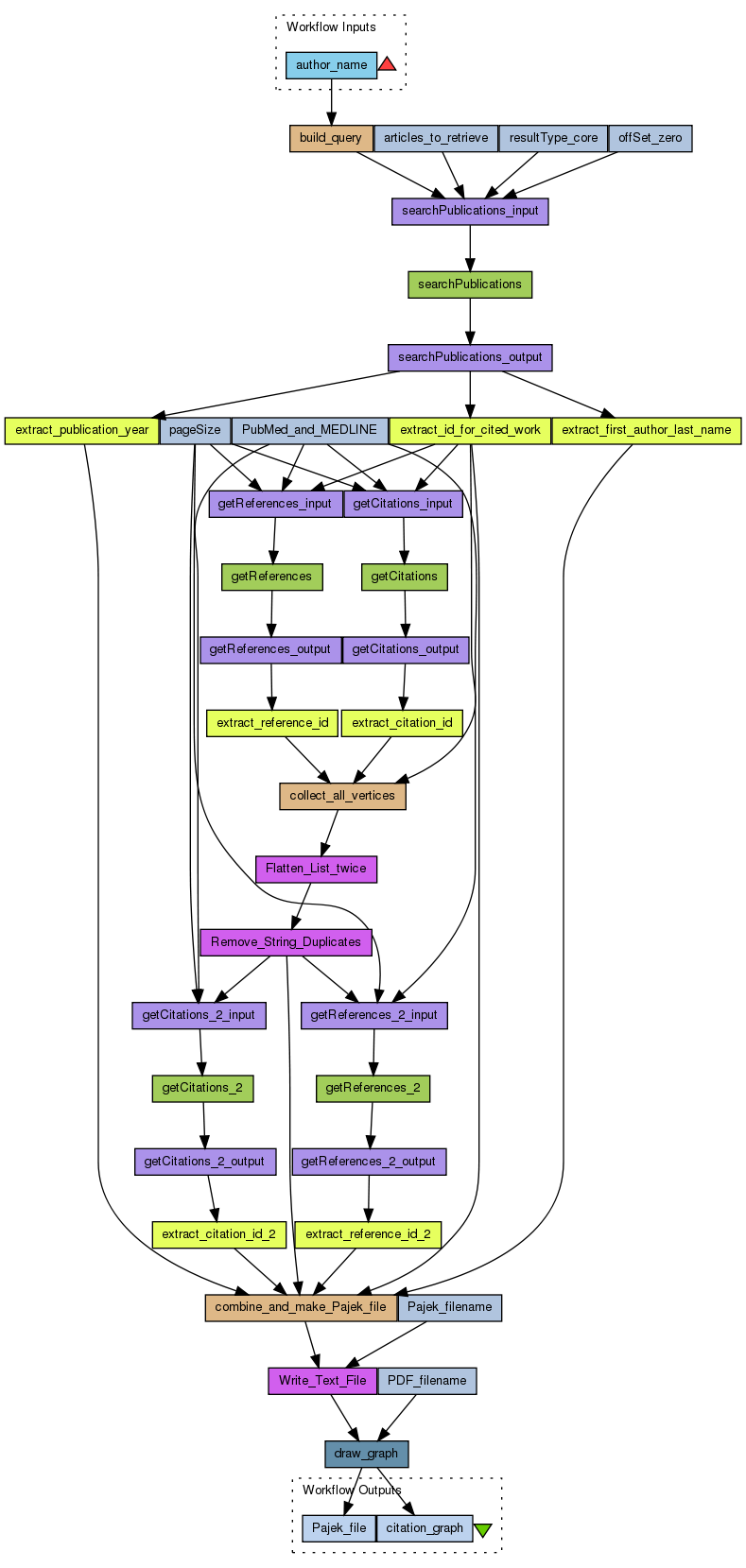
Map citation/reference network for one author using Europe PMC Web services. This workflow is intended to show the integration of several Web services, XPath XML parsing and use of the igraph package in R. Although the workflow is functional, the information in PubMed is incomplete. This means the results may be a subset of the correct citation graph.

Information Preview

Information Run

Run this Workflow in the Taverna Workbench...

Option 1:

Copy and paste this link into File > 'Open workflow location...'
http://www.myexperiment.org/workflows/4777/download?version=1
[ More InfoExpand ]


Information Workflow Components

Information Authors (1)
Information Titles (1)
Information Descriptions (1)
Information Dependencies (0)
Inputs (1)
Processors (36)
Beanshells (3)
Outputs (2)
Datalinks (51)
Coordinations (0)

Information Workflow Type

Taverna 2

Information Uploader

Information License

All versions of this Workflow are licensed under:

Information Version 1 (of 1)

Information Credits (2)

(People/Groups)

Information Attributions (0)

(Workflows/Files)

None

Information Tags (5)

Log in to add Tags

Information Shared with Groups (1)

Information Featured In Packs (0)

None

Log in to add to one of your Packs

Information Attributed By (0)

(Workflows/Files)

None

Information Favourited By (0)

No one

Information Statistics

 

Citations (0)

None


Version History

In chronological order:



Reviews Reviews (0)

No reviews yet

Be the first to review!



Comments Comments (0)

No comments yet

Log in to make a comment




Workflow Other workflows that use similar services (15)

Only the first 2 workflows that use similar services are shown. View all workflows that use these services.


Workflow Online PubMed author search and geographic... (2)

Thumb
This workflow retrieves bibliographic data for a single author using the PMC Europe RESTful Web service and visualizes the geographic distribution of this author's and their co-authors' geographic distribution using the rworldmap package. This is version 2.0 of this workflow, incorporating changes to the Web service allowing up to 1,000 records to be retrieved at once, using the pageSize parameter.

Created: 2015-08-19 | Last updated: 2015-09-07

Credits: User Magnus Palmblad User Arzu Tugce Guler

Workflow Get article titles from Europe PMC for sin... (2)

Thumb
This small workflow demonstrates how to connect to the new (August 2015) version of Europe PMC (http://europepmc.org/RestfulWebService). Changes from previous versions include the addition of a pageSize parameter, allowing the client to request up to 1,000 records at once. If this would still not be sufficient, the offSet paremeter can be used to retrieve data in chunks of 1,000 records and the Flatten List service used to concatenate the results.

Created: 2015-09-07 | Last updated: 2015-09-10

Credits: User Magnus Palmblad