GOgetter
Created: 2016-06-10 08:16:44
Last updated: 2016-06-10 08:22:06
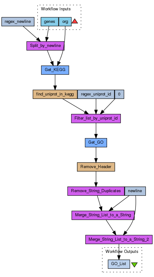
Retrieves GO all GO terms with experimental evidence associated with the given genelist. A GO term may apear multiple times in the resulting list if it is associated with multiple genes.
Preview
Run
Run this Workflow in the Taverna Workbench...
Workflow Components
![header=[] body=[This is the author information extracted from the workflow version] cssheader=[boxoverTooltipHeader] cssbody=[boxoverTooltipBody] delay=[200] Information](/images/famfamfam_silk/information.png?1680607579)
Authors (1)
![header=[] body=[These are the descriptive titles embedded within the workflow version] cssheader=[boxoverTooltipHeader] cssbody=[boxoverTooltipBody] delay=[200] Information](/images/famfamfam_silk/information.png?1680607579)
Titles (1)
![header=[] body=[These are the descriptions embedded within the workflow version] cssheader=[boxoverTooltipHeader] cssbody=[boxoverTooltipBody] delay=[200] Information](/images/famfamfam_silk/information.png?1680607579)
Descriptions (1)
| Retrieves GO all GO terms with experimental evidence associated with the given genelist. A GO term may apear multiple times in the resulting list if it is associated with multiple genes. |
![header=[] body=[These are the listed dependencies of the workflow] cssheader=[boxoverTooltipHeader] cssbody=[boxoverTooltipBody] delay=[200] Information](/images/famfamfam_silk/information.png?1680607579)
Dependencies (0)
Inputs (2)
| Name |
Description |
| org |
KEGG organism code
|
| genes |
List of gene IDs
|
Processors (13)
| Name |
Type |
Description |
| Get_GO |
rest |
|
| Filter_list_by_uniprot_id |
localworker |
Scriptimport java.util.regex.*;
filteredlist = new ArrayList();
Pattern thePat = Pattern.compile(regex);
int theGroup = Integer.parseInt(group);
for (Iterator i = stringlist.iterator(); i.hasNext();) {
String item = (String) i.next();
Matcher matcher = thePat.matcher(item);
if (matcher.find()) {
filteredlist.add(matcher.group(theGroup));
}
}
|
| Get_KEGG |
rest |
|
| Remove_String_Duplicates |
localworker |
ScriptList strippedlist = new ArrayList();
for (Iterator i = stringlist.iterator(); i.hasNext();) {
String item = (String) i.next();
if (strippedlist.contains(item) == false) {
strippedlist.add(item);
}
}
|
| Split_by_newline |
localworker |
ScriptList split = new ArrayList();
if (!string.equals("")) {
String regexString = ",";
if (regex != void) {
regexString = regex;
}
String[] result = string.split(regexString);
for (int i = 0; i < result.length; i++) {
split.add(result[i]);
}
}
|
| find_uniprot_in_kegg |
beanshell |
ScriptStringBuilder builder = new StringBuilder();
String[] uitkomst = input.split("\n");
boolean found = false;
for (int x=0; x < uitkomst.length; x++)
{
if (uitkomst[x].contains("UniProt"))
{
found = true;
output = uitkomst[x];
}
}
if (! found) {
output = "";
}
|
| regex_uniprot_id |
stringconstant |
Value[O,P,Q][0-9][A-Z,0-9]{3,}[0-9] |
| 0 |
stringconstant |
Value0 |
| regex_newline |
stringconstant |
Value\n |
| Remove_Header |
beanshell |
Scriptimport java.util.Arrays;
String[] list = input.split("\n");
String[] out = Arrays.copyOfRange(list, 1, list.length);
output = out; |
| Merge_String_List_to_a_String |
localworker |
ScriptString seperatorString = "\n";
if (seperator != void) {
seperatorString = seperator;
}
StringBuffer sb = new StringBuffer();
for (Iterator i = stringlist.iterator(); i.hasNext();) {
String item = (String) i.next();
sb.append(item);
if (i.hasNext()) {
sb.append(seperatorString);
}
}
concatenated = sb.toString();
|
| Merge_String_List_to_a_String_2 |
localworker |
ScriptString seperatorString = "\n";
if (seperator != void) {
seperatorString = seperator;
}
StringBuffer sb = new StringBuffer();
for (Iterator i = stringlist.iterator(); i.hasNext();) {
String item = (String) i.next();
sb.append(item);
if (i.hasNext()) {
sb.append(seperatorString);
}
}
concatenated = sb.toString();
|
| newline |
stringconstant |
Value
|
Beanshells (2)
| Name |
Description |
Inputs |
Outputs |
| find_uniprot_in_kegg |
|
input
|
output
|
| Remove_Header |
|
input
|
output
|
Datalinks (16)
| Source |
Sink |
| Filter_list_by_uniprot_id:filteredlist |
Get_GO:id |
| find_uniprot_in_kegg:output |
Filter_list_by_uniprot_id:stringlist |
| regex_uniprot_id:value |
Filter_list_by_uniprot_id:regex |
| 0:value |
Filter_list_by_uniprot_id:group |
| org |
Get_KEGG:org |
| Split_by_newline:split |
Get_KEGG:id |
| Remove_Header:output |
Remove_String_Duplicates:stringlist |
| genes |
Split_by_newline:string |
| regex_newline:value |
Split_by_newline:regex |
| Get_KEGG:responseBody |
find_uniprot_in_kegg:input |
| Get_GO:responseBody |
Remove_Header:input |
| newline:value |
Merge_String_List_to_a_String:seperator |
| Remove_String_Duplicates:strippedlist |
Merge_String_List_to_a_String:stringlist |
| Merge_String_List_to_a_String:concatenated |
Merge_String_List_to_a_String_2:stringlist |
| newline:value |
Merge_String_List_to_a_String_2:seperator |
| Merge_String_List_to_a_String_2:concatenated |
GO_List |
Uploader
License
All versions of this Workflow are
licensed under:
Version 1 (earliest)
(of 2)
Credits (2)
(People/Groups)
Attributions (0)
(Workflows/Files)
None
Shared with Groups (0)
None
Featured In Packs (0)
None
Log in to add to one of your Packs
Attributed By (0)
(Workflows/Files)
None
Favourited By (0)
No one
Statistics
Other workflows that use similar services
(0)
There are no workflows in myExperiment that use similar services to this Workflow.
No comments yet
Log in to make a comment