pathway difference in ortholog genes

Created: 2016-06-10 08:21:03

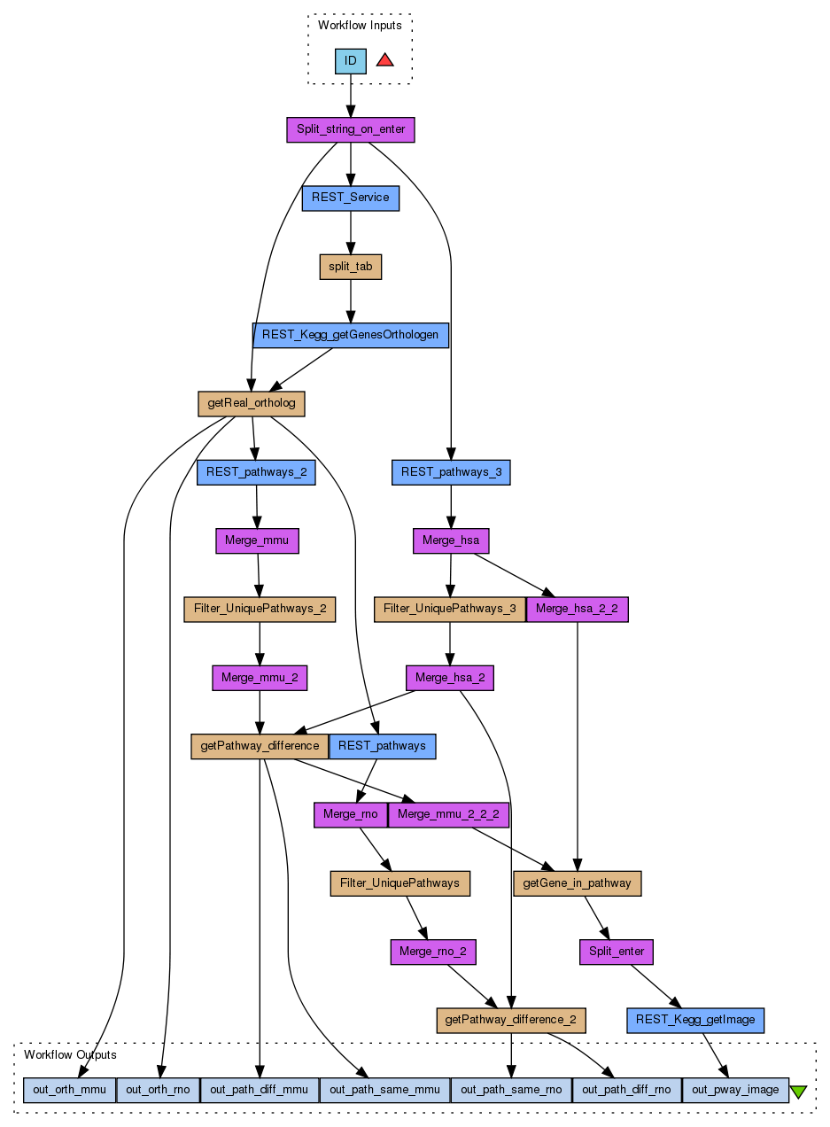
This workflow looks at a set of human genes and search for the orthologs of mouse and rat.

Then it gets for all the genes the pathways linked to it in Kegg and search for difference in them.

Information Preview

Information Run

Run this Workflow in the Taverna Workbench...

Option 1:

Copy and paste this link into File > 'Open workflow location...'
http://www.myexperiment.org/workflows/4894/download?version=1
[ More InfoExpand ]


Information Workflow Components

Information Authors (1)
Information Titles (1)
Information Descriptions (1)
Information Dependencies (0)
Inputs (1)
Processors (24)
Beanshells (8)
Outputs (7)
Datalinks (35)
Coordinations (0)

Information Workflow Type

Taverna 2

Information Uploader

Information License

All versions of this Workflow are licensed under:

Information Version 1 (of 1)

Information Credits (2)

(People/Groups)

Information Attributions (0)

(Workflows/Files)

None

Information Tags (3)

Log in to add Tags

Information Shared with Groups (0)

None

Information Featured In Packs (0)

None

Log in to add to one of your Packs

Information Attributed By (0)

(Workflows/Files)

None

Information Favourited By (0)

No one

Information Statistics

 

Citations (0)

None


Version History

In chronological order:



Reviews Reviews (0)

No reviews yet

Be the first to review!



Comments Comments (0)

No comments yet

Log in to make a comment




Workflow Other workflows that use similar services (0)

There are no workflows in myExperiment that use similar services to this Workflow.