The automatic integrated workflow for Phylogenetic Tree Analysis on PSU server

Created: 2016-11-08 17:09:21      Last updated: 2016-11-24 09:38:50

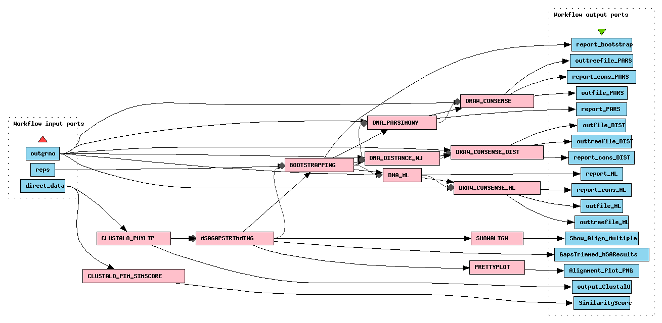
The automatic integrated workflow for Phylogenetic Tree Analysis on PSU server at http://bioservices.sci.psu.ac.th/ using PARS, DM-NJ, and ML algorithms.


The workflow supports up to 20,000 bootstrapping replicates.
 

Information Preview

Medium

Information Run

Not available


Information Workflow Components

Not available

Information Workflow Type

Bioinformatics

Information License

All versions of this Workflow are licensed under:

Information Version 1 (earliest) (of 2)

View version:

Information Credits (1)

(People/Groups)

Information Attributions (0)

(Workflows/Files)

None

Information Tags (0)

None

Log in to add Tags

Information Shared with Groups (0)

None

Information Featured In Packs (0)

None

Log in to add to one of your Packs

Information Attributed By (0)

(Workflows/Files)

None

Information Favourited By (0)

No one

Information Statistics

 

Citations (0)

None


Version History

In chronological order:



Reviews Reviews (0)

No reviews yet

Be the first to review!



Comments Comments (0)

No comments yet

Log in to make a comment




Workflow Other workflows that use similar services (0)

There are no workflows in myExperiment that use similar services to this Workflow.