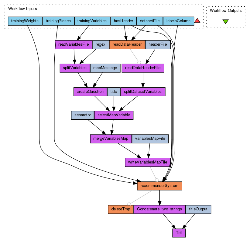
Name |
Type |
Description |
readVariablesFile |
localworker |
ScriptBufferedReader getReader (String fileUrl, String encoding) throws IOException {
InputStreamReader reader;
try {
if (encoding == null) {
reader = new FileReader(fileUrl);
} else {
reader = new InputStreamReader(new FileInputStream(fileUrl),encoding);
}
}
catch (FileNotFoundException e) {
// try a real URL instead
URL url = new URL(fileUrl);
if (encoding == null) {
reader = new InputStreamReader (url.openStream());
} else {
reader = new InputStreamReader (url.openStream(), encoding);
}
}
return new BufferedReader(reader);
}
StringBuffer sb = new StringBuffer(4000);
if (encoding == void) {
encoding = null;
}
BufferedReader in = getReader(fileurl, encoding);
String str;
String lineEnding = System.getProperty("line.separator");
while ((str = in.readLine()) != null) {
sb.append(str);
sb.append(lineEnding);
}
in.close();
filecontents = sb.toString();
|
splitVariables |
localworker |
ScriptList split = new ArrayList();
if (!string.equals("")) {
String regexString = ",";
if (regex != void) {
regexString = regex;
}
String[] result = string.split(regexString);
for (int i = 0; i < result.length; i++) {
split.add(result[i]);
}
}
|
regex |
stringconstant |
Value\n |
splitDatasetVariables |
localworker |
ScriptList split = new ArrayList();
if (!string.equals("")) {
String regexString = ",";
if (regex != void) {
regexString = regex;
}
String[] result = string.split(regexString);
for (int i = 0; i < result.length; i++) {
split.add(result[i]);
}
}
|
createQuestion |
localworker |
Scriptoutput = string1 + string2; |
mapMessage |
stringconstant |
ValueSelect the corresponding column in dataset for the training variable: |
readDataHeader |
externaltool |
|
readDataHeaderFile |
localworker |
ScriptBufferedReader getReader (String fileUrl, String encoding) throws IOException {
InputStreamReader reader;
try {
if (encoding == null) {
reader = new FileReader(fileUrl);
} else {
reader = new InputStreamReader(new FileInputStream(fileUrl),encoding);
}
}
catch (FileNotFoundException e) {
// try a real URL instead
URL url = new URL(fileUrl);
if (encoding == null) {
reader = new InputStreamReader (url.openStream());
} else {
reader = new InputStreamReader (url.openStream(), encoding);
}
}
return new BufferedReader(reader);
}
StringBuffer sb = new StringBuffer(4000);
if (encoding == void) {
encoding = null;
}
BufferedReader in = getReader(fileurl, encoding);
String str;
String lineEnding = System.getProperty("line.separator");
while ((str = in.readLine()) != null) {
sb.append(str);
sb.append(lineEnding);
}
in.close();
filecontents = sb.toString();
|
headerFile |
stringconstant |
Value/home/brayan/Taverna/tmpHeaderRec |
mergeVariablesMap |
localworker |
ScriptString seperatorString = "\n";
if (seperator != void) {
seperatorString = seperator;
}
StringBuffer sb = new StringBuffer();
for (Iterator i = stringlist.iterator(); i.hasNext();) {
String item = (String) i.next();
sb.append(item);
if (i.hasNext()) {
sb.append(seperatorString);
}
}
concatenated = sb.toString();
|
separator |
stringconstant |
Value, |
writeVariablesMapFile |
localworker |
Script
BufferedWriter out;
if (encoding == void) {
out = new BufferedWriter(new FileWriter(outputFile));
}
else {
out = new BufferedWriter(new OutputStreamWriter(new FileOutputStream(outputFile), encoding));
}
out.write(filecontents);
out.flush();
out.close();
outputFile = filecontents;
|
variablesMapFile |
stringconstant |
Value/home/brayan/Taverna/tmpVariablesMap |
recommenderSystem |
externaltool |
|
selectMapVariable |
localworker |
Scriptimport javax.swing.JOptionPane;
if ((valueList == void) || (valueList == null) || (valueList.isEmpty())) {
throw new RuntimeException("valueList must be specified and non-empty");
}
answer = (String) JOptionPane.showInputDialog(null, (message == void ? null : message), (title == void ? null : title), JOptionPane.QUESTION_MESSAGE, null, valueList.toArray(), valueList.get(0));
|
title |
stringconstant |
ValueVariables mapping |
Tell |
localworker |
Scriptimport javax.swing.JOptionPane;
JOptionPane.showMessageDialog(null, (message == void ? null : message), (title == void ? null : title), JOptionPane.INFORMATION_MESSAGE);
answer = "answer";
|
Concatenate_two_strings |
localworker |
Scriptoutput = string1 + string2; |
titleOutput |
stringconstant |
ValueRecommender system output information |
deleteTmp |
externaltool |
|
No comments yet
Log in to make a comment