Search Europe PMC and get ChEBI annotations
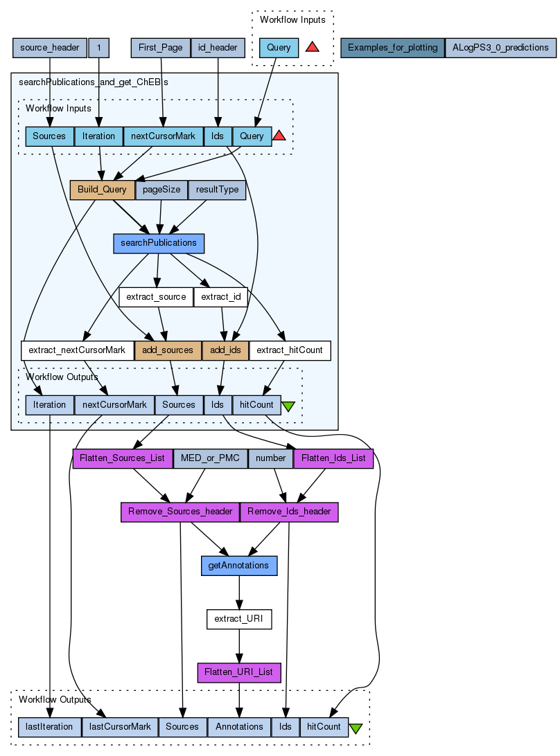
This workflow first conducts a search and downloads the PMIDs for all publications in PubMed and PMC that match a particular query using the Europe PMC Articles API. In a second phase, the workflow fetches the ChEBI annotations for all these publications using the Europe PMC Annotations API.
Preview
Run
Run this Workflow in the Taverna Workbench...
Option 1:
Copy and paste this link into File > 'Open workflow location...'
http://www.myexperiment.org/workflows/5058/download?version=2
[ More Info ]
Taverna is available from http://taverna.sourceforge.net/
If you are having problems downloading it in Taverna, you may need to provide your username and password in the URL so that Taverna can access the Workflow:
Replace http:// in the link above with http://yourusername:yourpassword@
Workflow Components
![header=[] body=[This is the author information extracted from the workflow version] cssheader=[boxoverTooltipHeader] cssbody=[boxoverTooltipBody] delay=[200] Information](/images/famfamfam_silk/information.png?1680607579)
(c) Magnus Palmblad 2018 |
![header=[] body=[These are the descriptive titles embedded within the workflow version] cssheader=[boxoverTooltipHeader] cssbody=[boxoverTooltipBody] delay=[200] Information](/images/famfamfam_silk/information.png?1680607579)
Search Europe PMC and get ChEBI annotations |
![header=[] body=[These are the descriptions embedded within the workflow version] cssheader=[boxoverTooltipHeader] cssbody=[boxoverTooltipBody] delay=[200] Information](/images/famfamfam_silk/information.png?1680607579)
This workflow first conducts a search and downloads the PMIDs for all publications in PubMed and PMC that match a particular query using the Europe PMC Articles API. In a second phase, the workflow fetches the ChEBI annotations for all these publications using the Europe PMC Annotations API. |
![header=[] body=[These are the listed dependencies of the workflow] cssheader=[boxoverTooltipHeader] cssbody=[boxoverTooltipBody] delay=[200] Information](/images/famfamfam_silk/information.png?1680607579)
None
Name | Description |
---|---|
Query |
Name | Type | Description |
---|---|---|
searchPublications_and_get_ChEBIs | workflow | |
First_Page | stringconstant |
Value* |
1 | stringconstant |
Value1 |
source_header | stringconstant |
ValueSources |
id_header | stringconstant |
ValueIds |
Flatten_Ids_List | localworker |
Scriptflatten(inputs, outputs, depth) { for (i = inputs.iterator(); i.hasNext();) { element = i.next(); if (element instanceof Collection && depth > 0) { flatten(element, outputs, depth - 1); } else { outputs.add(element); } } } outputlist = new ArrayList(); flatten(inputlist, outputlist, 1); |
number | stringconstant |
Value[0-9]+ |
Flatten_Sources_List | localworker |
Scriptflatten(inputs, outputs, depth) { for (i = inputs.iterator(); i.hasNext();) { element = i.next(); if (element instanceof Collection && depth > 0) { flatten(element, outputs, depth - 1); } else { outputs.add(element); } } } outputlist = new ArrayList(); flatten(inputlist, outputlist, 1); |
MED_or_PMC | stringconstant |
ValueMED|PMC |
Remove_Ids_header | localworker |
Scriptfilteredlist = new ArrayList(); for (Iterator i = stringlist.iterator(); i.hasNext();) { String item = (String) i.next(); if (item.matches(regex)) { filteredlist.add(item); } } |
Remove_Sources_header | localworker |
Scriptfilteredlist = new ArrayList(); for (Iterator i = stringlist.iterator(); i.hasNext();) { String item = (String) i.next(); if (item.matches(regex)) { filteredlist.add(item); } } |
getAnnotations | rest | |
extract_URI | jsonpath | |
Flatten_URI_List | localworker |
Scriptflatten(inputs, outputs, depth) { for (i = inputs.iterator(); i.hasNext();) { element = i.next(); if (element instanceof Collection && depth > 0) { flatten(element, outputs, depth - 1); } else { outputs.add(element); } } } outputlist = new ArrayList(); flatten(inputlist, outputlist, 1); |
Examples_for_plotting | rshell |
Script# Example R code to plot comparisons of predicted logP and/or logS for CHEBI annotations # R snippet to draw Figure 1 pdf('Figure_1.pdf',width=10,height=10) predictions<-as.matrix(read.table('logPow_and_aqsol.txt', header = FALSE, sep = " "), ncol=2) all_alkanes<-read.table('alkanes_predictions.txt', header = FALSE, sep = "\t") amino_trisaccarides<-read.table('amino_trisaccarides_predictions.txt', header = FALSE, sep = "\t") plot(predictions[,1],predictions[,2], xaxs="i", yaxs="i", col=rgb(0,0,0,alpha=0.01), xlim=c(-5.5,10.5), ylim=c(-3,12), xlab=expression('log'['10']*'P'['ow']), ylab='aqueous solubility', xaxp=c(-5,10,15), yaxp=c(-3,12,15), las=1, pch=20) points(all_alkanes$V2,all_alkanes$V3,col=rgb(0,1,1,alpha=0.3),pch=20) points(amino_trisaccarides$V2,amino_trisaccarides$V3,col=rgb(1,0,1,alpha=0.3),pch=20) dev.off() # R code snippet used to draw figure 2A pdf('Figure_2A.pdf',width=10,height=10) gas_chromatography<-read.table('gas_chromatography_19529_pubs_predictions.txt', header = FALSE, sep = " ") liquid_chromatography<-read.table('liquid_chromatography_80034_pubs_predictions.txt', header = FALSE, sep = " ") capillary_electrophoresis<-read.table('capillary_electrophoresis_7768_pubs_predictions.txt', header = FALSE, sep = " ") M<-matrix(0, nrow=64, ncol=64) GCx<-floor(4*gas_chromatography$V2+24) GCy<-floor((gas_chromatography$V1+25)/25) LCx<-floor(4*liquid_chromatography$V2+24) LCy<-floor((liquid_chromatography$V1+25)/25); LCy[is.na(LCy)]<-FALSE CEx<-floor(4*capillary_electrophoresis$V2+24) CEy<-floor((capillary_electrophoresis$V1+25)/25) plot.new() plot(0,0, xaxs="i", yaxs="i", col="black", xlim=c(-5.5,10.5), ylim=c(0,1600), xlab=expression('log'['10']*'P'['ow']), ylab='mass (Da)', xaxp=c(-5,10,15), yaxp=c(0,1600,16), las=1, pch=".") for(x in 1:64) { for(y in 1:64) { gc<-sum((GCx==x)*(GCy==y))/length(GCx) lc<-sum((LCx==x)*(LCy==y))/length(LCx) ce<-sum((CEx==x)*(CEy==y))/length(CEx) as<-sum((GCx==x)*(GCy==y))+sum((LCx==x)*(LCy==y))+sum((CEx==x)*(CEy==y)) s<-sum(gc,lc,ce) if(s>0) M[x,y]<-rgb(gc/s,lc/s,ce/s) if(s==0) M[x,y]="black" rect(x/4-6, y*25-25, x/4-5.75, y*25, angle = 0, col = M[x,y], border = NA) } } rect(10.25, 0, 10.50, 1600, angle = 0, col = "black", border = NA) dev.off() # R code snippet used to draw figure 2B pdf('Figure_2B.pdf',width=10,height=10) APCI<-read.table('APCI_1703_pubs_predictions.txt', header = FALSE, sep = " ") electrospray_ionization<-read.table('electrospray_ionization_20067_pubs_predictions.txt', header = FALSE, sep = " ") electron_impact<-read.table('electron_impact_3621_pubs_predictions.txt', header = FALSE, sep = " ") M<-matrix(0, nrow=64, ncol=64) APCIx<-floor(4*APCI$V2+24) APCIy<-floor((APCI$V1+25)/25) electrospray_ionizationx<-floor(4*electrospray_ionization$V2+24) electrospray_ionizationy<-floor((electrospray_ionization$V1+25)/25) electron_impactx<-floor(4*electron_impact$V2+24) electron_impacty<-floor((electron_impact$V1+25)/25) plot(0,0, xaxs="i", yaxs="i", col="black", xlim=c(-5.5,10.5), ylim=c(0,1600), xlab=expression('log'['10']*'P'['ow']), ylab='mass (Da)', xaxp=c(-5,10,15), yaxp=c(0,1600,16), las=1, pch=".") par(pty = "s") for(x in 1:64) { for(y in 1:64) { apci<-sum((APCIx==x)*(APCIy==y))/length(APCIx) esi<-sum((electrospray_ionizationx==x)*(electrospray_ionizationy==y))/length(electrospray_ionizationx) ei<-sum((electron_impactx==x)*(electron_impacty==y))/length(electron_impactx) as<-sum((APCIx==x)*(APCIy==y))+sum((electrospray_ionizationx==x)*(electrospray_ionizationy==y))+sum((electron_impactx==x)*(electron_impacty==y)) s<-sum(apci,esi,ei) if(s>0) M[x,y]<-rgb(apci/s,esi/s,ei/s) if(s==0) M[x,y]="black" # for paper rect(x/4-6, y*25-25, x/4-5.75, y*25, angle = 0, col = M[x,y], border = NA) # for paper } } rect(10.25, 0, 10.50, 1600, angle = 0, col = "black", border = NA) dev.off() R Serverlocalhost:6311 |
ALogPS3_0_predictions | stringconstant |
Valuemass ChEBI logPow {predicted by ochem.eu/model/4 in Log unit} 594.698 10 5.89 270.27996 100 3.08 410.504 10000 4.51 366.454 100000 3.39 466.454 100001 1.85 496.021 100002 2.32 476.610 100003 2.98 582.599 100004 2.65 516.609 100005 2.5 475.443 100006 1.63 600.730 100007 3.36 336.342 100008 1.67 346.378 100009 2.02 388.412 10001 3.43 481.628 100010 3.44 434.502 100011 1.64 521.609 100012 2.34 494.584 100013 2.43 480.580 100014 1.77 382.839 100015 0.406 363.452 100016 0.478 488.536 100017 1.71 608.769 100018 4.01 457.448 100019 0.986 230.217 10002 2.12 409.479 100020 1.24 593.668 100021 3.46 517.531 100022 1.41 481.628 100023 3.44 379.496 100024 4.64 594.724 100025 3.2 509.595 100026 3.39 481.542 100027 2.98 530.570 100028 2.91 501.575 100029 2.78 491.602 100030 1.99 368.469 100031 1.7 418.461 100032 3.49 494.584 100033 1.68 361.387 100034 -0.206 516.629 100035 3.56 499.560 100036 1.26 458.527 100037 2.14 501.618 100038 3.97 487.548 100039 1.97 449.467 100040 2.39 442.549 100041 2.54 465.568 100042 0.87 458.892 100043 3 381.426 100044 0.809 460.519 100045 0.549 478.581 100046 2.03 402.420 100047 0.0327 365.426 100048 0.16 537.648 100049 3.16 439.462 100050 2.63 461.529 100051 2.39 363.409 100052 -0.0465 469.534 100053 1.4 530.635 100054 3.56 585.762 100055 4.03 602.746 100056 3.53 430.498 100057 1.85 459.503 100058 2.8 523.043 100059 2.3 522.558 100060 3.44 501.013 100061 2.96 532.629 100062 4.12 488.645 100063 3.18 417.407 100064 0.638 487.548 100065 2.45 486.563 100066 1.58 502.561 100067 2.17 495.634 100068 1.39 433.476 100069 -0.0312 561.737 100070 4.93 325.338 100071 1.94 466.454 100072 1.85 545.670 100073 3.12 435.561 100074 0.889 413.533 100075 1.31 552.641 100076 2.92 535.676 100077 4.05 514.656 100078 3.88 570.702 100079 2.66 441.432 100080 1.46 388.339 100081 1.41 534.528 100082 3.12 488.555 100083 0.545 453.548 100084 1.78 569.616 100085 3.83 428.439 100086 0.537 441.432 100087 1.46 488.645 100088 3.18 509.552 100089 2.79 494.959 100090 3.65 502.571 100091 3.21 367.417 100092 2.63 484.547 100093 1.44 600.730 100094 3.3 453.548 100095 1.78 488.042 100096 0.5 498.610 100097 2.2 523.043 100098 2.3 428.439 100099 0.537 470.537 100100 0.776 406.492 100101 2.18 405.442 100102 1.24 378.420 100103 -0.438 539.664 100104 3.93 514.656 100105 3.88 518.559 100106 3.11 381.467 100107 0.409 494.606 100108 1.71 469.506 100109 3.5 427.537 100110 1.71 581.649 100111 3.79 379.496 100112 4.64 526.650 100113 1.95 506.558 100114 3.6 560.728 100115 4.29 509.638 100116 4.35 355.473 100117 0.365 490.519 100118 2.25 481.587 100119 2.59 581.649 100120 3.79 512.617 100121 4.16 526.670 100122 3.67 373.447 100123 0.724 480.557 100124 2.26 563.710 100125 4 410.507 100126 2.76 531.045 100127 4.03 402.491 100128 -0.161 518.559 100129 3.11 447.507 100130 0.131 517.533 100131 3.83 450.526 100132 1.07 490.610 100133 4.01 487.548 100134 2.55 408.494 100135 1.34 499.575 100136 3.5 465.518 100137 1.67 498.572 100138 1.57 494.584 100139 0.88 704.898 10014 5.19 590.656 100140 3.93 450.571 100141 2.78 294.348 100142 1.92 500.563 100143 3.33 594.724 100144 3.2 509.595 100145 3.18 232.23530 100147 1.49 176.124 100148 0.421 584.731 100149 4.28 352.42690 10015 2.65 481.628 100150 3.44 496.384 100151 2.45 483.601 100152 3.36 505.020 100153 3.61 496.556 100154 3.27 475.579 100155 0.692 438.480 100156 0.89 449.517 100157 0.458 467.525 100158 3.46 516.535 100159 1.76 718.88046 10016 3.13 464.561 100160 0.329 469.554 100161 0.793 483.601 100162 3.36 443.512 100163 2.52 332.419 100164 2.61 468.586 100165 3.18 516.609 100166 2.5 498.597 100167 0.62 504.644 100168 2.55 580.742 100169 4.59 212.19770 10017 -2.73 459.487 100170 2.79 497.584 100171 2.61 453.505 100172 1.92 569.692 100173 4 473.563 100174 2.24 443.469 100175 2.69 485.575 100176 0.965 582.734 100177 4.34 499.486 100178 1.04 516.631 100179 2.1 287.26590 10018 -2.05 496.643 100180 3.67 558.626 100181 3.12 494.580 100182 2.38 424.513 100183 1.37 494.584 100184 2.28 469.965 100185 2.62 539.548 100186 1.32 426.455 100187 1.05 556.605 100188 2.65 530.570 100189 3.15 380.438 10019 1.54 421.488 100190 1.08 497.584 100191 2.7 471.545 100192 -0.516 508.564 100193 2.67 608.752 100194 4.46 501.575 100195 2.78 424.513 100196 1.37 499.686 100197 4.91 441.478 100198 0.745 465.995 100199 1.86 598.112 100200 4.71 598.731 100201 4.25 497.584 100202 2.7 546.701 100203 3.01 593.711 100204 4.13 481.542 100205 2.98 396.480 100206 1.98 550.733 100207 4.73 455.548 100208 2.49 387.473 100209 0.329 478.470 100210 1.92 583.718 100211 4.14 552.684 100212 3.35 598.112 100213 4.71 553.692 100214 4.31 469.577 100215 2.97 502.003 100216 2.8 465.026 100217 3.06 503.634 100218 3.44 284.354 100219 1.75 296.316 10022 -0.573 421.506 100220 3.52 598.112 100221 4.71 569.573 100222 4.31 487.634 100223 2.58 558.669 100224 3.37 492.587 100225 2.17 573.727 100226 4.3 518.562 100227 1.93 393.479 100228 3.59 497.560 100229 3.51 349.31050 10023 1.43 375.370 100230 -0.485 358.364 100231 -0.845 585.572 100232 2.82 390.451 100233 3.12 397.468 100234 1.5 516.535 100235 1.76 572.649 100236 3.83 479.567 100237 2.26 488.645 100238 3.18 570.702 100239 2.66 264.317 10024 1.37 474.981 100240 2.79 331.34150 100241 -0.399 311.294 100242 0.335 478.490 100243 1.94 608.639 100244 4.35 488.621 100245 1.1 319.33080 100246 0.179 214.222 100247 0.461 330.377 100248 -0.166 367.417 100249 2.63 339.301 10025 -0.717 505.606 100250 3.05 443.512 100251 1.96 420.457 100252 0.603 485.541 100253 3.22 360.448 100254 1.31 428.548 100255 -0.635 517.531 100256 1.57 422.478 100257 0.1 487.548 100258 2.29 367.417 100259 2.63 340.286 10026 -0.231 516.028 100260 3.12 481.542 100261 1.22 459.540 100262 0.606 497.631 100263 3.13 525.613 100264 3.82 312.405 100265 1.21 552.609 100266 3.23 364.438 100267 2.37 469.965 100268 2.62 445.553 100269 1.71 356.459 10027 4.81 461.595 100270 1.65 346.378 100271 2.02 470.537 100272 0.776 476.500 100273 2.1 487.548 100274 2.29 508.534 100275 3.14 532.608 100276 1.89 531.045 100277 4.03 594.658 100278 3.73 496.600 100279 2.87 314.380 10028 3.88 405.489 100280 2 484.999 100281 1.68 491.602 100282 1.7 485.487 100283 1.93 453.489 100284 0.972 486.580 100285 1.13 308.373 100286 -0.13 473.563 100287 2.15 411.429 100288 3.22 359.422 100289 2.23 383.270 10029 5.04 484.973 100290 2.75 529.628 100291 2.82 391.505 100292 2.1 414.496 100293 1.33 495.634 100294 2.39 486.389 100295 1.98 487.548 100296 2.45 460.521 100297 1.46 492.571 100298 0.836 426.504 100299 1.03 535.582 100300 1.87 593.668 100301 3.46 575.585 100302 3.46 610.787 100303 4.37 559.697 100304 4.42 479.592 100305 3.12 492.587 100306 2.17 487.633 100307 3.64 409.481 100308 -0.0759 512.599 100309 1.83 443.469 100310 2.69 426.455 100311 1.05 508.974 100312 2.82 472.533 100313 2.63 557.103 100314 3.98 491.602 100315 1.7 520.621 100316 3.12 435.561 100317 0.889 598.690 100318 3.43 431.526 100319 1.54 250.334 10032 2.44 473.563 100320 2.15 434.511 100321 -0.434 480.595 100322 2.69 584.107 100323 4.1 505.020 100324 3.61 481.542 100325 2.98 306.334 100326 2.42 573.059 100327 3.63 396.522 100328 0.701 519.582 100329 3.35 510.580 100330 2.07 582.048 100331 3.84 417.543 100332 3.03 527.032 100333 2.58 494.580 100334 2.38 376.513 100335 0.969 556.534 100336 3.94 483.601 100337 3.36 457.539 100338 3.22 588.650 100339 3.05 498.617 100340 2.87 490.527 100341 2.49 525.613 100342 3.82 384.431 100343 1.94 551.745 100344 2.3 499.643 100345 3.71 439.548 100346 2.46 431.526 100347 1.54 466.408 100348 2.26 378.420 100349 -0.438 453.941 100350 0.416 421.442 100351 1.48 449.432 100352 1.97 350.334 100353 0.127 384.468 100354 0.0121 318.370 100355 2.38 582.734 100356 4.34 623.810 100357 4.32 296.338 100358 0.226 509.638 100359 4.41 10036 - 528.617 100360 4.24 526.670 100361 3.67 526.583 100362 2.93 550.668 100363 3.82 492.492 100364 1.5 459.513 100365 1.16 474.529 100366 1.93 376.447 100367 0.939 573.059 100368 3.63 499.686 100369 4.91 314.24640 10037 2.55 531.644 100370 3.43 421.493 100371 1.57 429.510 100372 2.02 355.351 100373 0.875 509.476 100374 3.31 484.973 100375 2.75 445.491 100376 2.13 350.410 100377 -0.0434 585.762 100378 4.03 410.486 100379 0.511 338.35390 10038 4.15 473.563 100380 2.24 540.654 100381 3.11 552.684 100382 3.35 350.334 100383 0.127 508.610 100384 2.59 488.645 100385 3.18 459.534 100386 -1.02 541.660 100387 0.812 467.968 100388 0.47 511.678 100389 3.53 883.846 10039 1.65 466.454 100390 1.85 436.504 100391 0.927 527.567 100392 1.89 553.522 100393 3.41 440.465 100394 1.49 560.728 100395 4.29 501.575 100396 2.65 516.028 100397 3.12 624.795 100398 4.58 471.565 100399 3.38 555.591 100400 3.35 496.600 100401 1.56 577.072 100402 4.71 545.670 100403 3.12 543.698 100404 4.19 487.497 100405 1.51 486.389 100406 1.98 474.550 100407 1.68 468.478 100408 1.4 598.112 100409 4.71 470.59770 10041 3.02 484.589 100410 2.51 455.637 100411 2.17 621.071 100412 4.12 559.697 100413 4.42 582.048 100414 3.84 617.821 100415 4.19 483.066 100416 3.33 378.420 100417 -0.438 303.360 100418 0.378 487.011 100419 1.85 184.238 10042 2.99 406.452 100420 0.115 506.614 100421 2.35 471.565 100422 3.38 527.653 100423 3.97 469.039 100424 2.89 582.734 100425 4.34 506.591 100426 2.37 540.605 100427 3.2 487.633 100428 3.64 519.588 100429 2.36 284.26350 10043 3.36 503.634 100430 3.44 339.456 100431 3.92 350.334 100432 0.127 428.548 100433 -0.635 481.652 100434 4.19 448.515 100435 1.25 459.540 100436 1.95 342.414 100437 1.89 377.436 100438 0.0595 540.654 100439 3.11 384.423 10044 5.02 599.788 100440 4.44 424.534 100441 2.36 546.701 100442 3.01 469.577 100443 2.97 482.613 100444 3.36 482.597 100445 2.57 488.621 100446 1.1 478.583 100447 2.07 508.610 100448 2.59 488.555 100449 0.545 258.270 10045 3.55 398.541 100450 0.685 259.299 100451 -1.06 475.554 100452 2.62 506.558 100453 3.6 485.592 100454 3.97 441.478 100455 0.745 492.569 100456 2.92 481.583 100457 2.34 259.346 100458 -0.392 505.606 100459 3.32 244.243 10046 3.18 487.593 100460 0.235 241.69400 100461 1.99 752.033 100462 9.11 533.444 100463 3.53 451.581 100464 -0.0909 407.506 100465 1.69 393.479 100466 3.59 450.554 100467 1.24 447.507 100468 0.131 527.567 100469 1.89 10047 - 600.107 100470 2.65 553.692 100471 4.31 446.537 100472 1.82 513.611 100473 1.84 371.454 100474 -0.55 579.714 100475 3.76 535.513 100476 4.09 516.028 100477 3.12 485.549 100478 2.95 472.919 100479 3.46 444.18530 10048 -3.46 336.359 100480 0.135 545.627 100481 3.55 537.605 100482 2.43 469.506 100483 3.5 484.602 100484 3.27 487.591 100485 2.91 429.486 100486 0.854 465.995 100487 1.86 458.484 100488 0.0728 536.620 100489 1.84 524.16520 10049 -3.53 436.503 100490 1.03 559.676 100491 2.21 503.634 100492 3.44 583.718 100493 4.14 461.533 100494 -0.102 523.502 100495 1.75 509.595 100496 3.39 497.589 100497 1.55 610.787 100498 4.37 485.660 100499 2.8 758.911 10050 3.3 388.339 100500 1.41 508.974 100501 2.82 581.749 100502 4 482.613 100503 3.36 459.513 100504 1.16 494.580 100505 2.38 499.618 100506 3.66 572.649 100507 3.83 480.557 100508 2.26 439.462 100509 2.63 230.245 10051 - 530.635 100510 3.56 496.384 100511 2.45 524.653 100512 3.31 499.573 100513 2.61 479.569 100514 1.57 312.405 100515 1.21 474.981 100516 2.88 332.395 100517 1.27 496.600 100518 2.95 518.672 100519 3.86 211.198 10052 - 507.622 100520 3.75 582.734 100521 4.34 556.605 100522 2.65 449.467 100523 1.89 454.516 100524 1.65 410.533 100525 1.06 593.693 100526 3.74 618.674 100527 4.67 455.548 100528 2.49 486.517 100529 2.61 202.231 10053 - 484.558 100530 2.41 508.610 100531 1.88 433.501 100532 1.15 533.104 100533 3.17 434.511 100534 -0.434 481.607 100535 0.575 476.517 100536 2.47 618.672 100537 4.06 559.621 100538 3.89 492.611 100539 1.54 188.205 10054 - 489.513 100540 1.87 471.570 100541 0.905 587.710 100542 3.1 509.595 100543 3.18 480.580 100544 1.77 605.747 100545 4.03 467.525 100546 3.46 467.538 100547 0.254 559.676 100548 2.21 593.668 100549 4.05 339.387 10055 -0.132 517.533 100550 3.83 510.580 100551 2.07 519.659 100552 2.01 371.472 100553 1.28 537.623 100554 4.3 572.653 100555 3.82 536.620 100556 1.84 459.503 100557 2.8 475.554 100558 2.62 368.469 100559 1.7 281.41700 10056 3.78 475.554 100560 2.62 591.527 100561 3.28 410.529 100562 -0.00124 514.656 100563 3.88 496.567 100564 1.73 503.547 100565 1.83 411.452 100566 1.08 534.691 100567 2.71 531.644 100568 3.52 491.606 100569 1.03 182.21790 10057 4.11 472.456 100570 1.8 537.605 100571 3.13 518.647 100572 2.4 339.456 100573 3.92 457.496 100574 2.52 504.594 100575 3.56 604.781 100576 4.85 507.579 100577 1.87 499.559 100578 2.44 499.667 100579 2.52 246.302 10058 1.86 454.516 100580 1.65 530.682 100581 3.28 481.585 100582 1.89 589.492 100583 3.89 468.565 100584 1.88 495.634 100585 2.39 573.703 100586 1.74 431.528 100587 0.396 345.394 100588 -0.301 550.668 100589 3.82 515.593 100590 4.58 444.527 100591 1.86 481.588 100592 1.02 361.387 100593 -0.206 552.524 100594 2.13 582.048 100595 3.84 379.453 100596 1.88 493.639 100597 2.46 433.474 100598 0.727 371.406 100599 -0.882 581.583 100600 4.39 506.591 100601 2.37 610.787 100602 4.37 526.601 100603 3.77 457.539 100604 3.22 615.764 100605 3.47 487.574 100606 0.421 359.422 100607 2.23 602.746 100608 3.53 379.453 100609 1.88 306.354 10061 2.14 480.595 100610 2.69 484.589 100611 1.12 519.582 100612 3.35 587.710 100613 3.1 523.043 100614 2.3 473.005 100615 3.04 466.454 100616 1.85 609.737 100617 4.88 593.668 100618 4.05 576.752 100619 3.92 523.622 100620 3.58 473.563 100621 2.15 336.359 100622 0.135 500.630 100623 3.46 530.656 100624 3.43 443.537 100625 1.82 482.596 100626 0.97 600.107 100627 2.65 474.509 100628 1.56 540.605 100629 3.2 397.468 100630 1.14 487.548 100631 2.45 458.480 100632 1.42 406.452 100633 0.115 556.605 100634 2.74 494.584 100635 0.88 430.498 100636 1.85 443.512 100637 2.52 528.617 100638 4.24 534.691 100639 2.71 459.534 100640 -1.02 482.573 100641 2.16 551.675 100642 3.42 493.599 100643 0.701 524.653 100644 3.31 492.587 100645 2.17 485.383 100646 1.98 608.693 100647 4.16 553.692 100648 4.31 421.490 100649 1.16 485.549 100650 2.95 484.973 100651 2.75 573.059 100652 3.63 496.600 100653 2.95 522.637 100654 3.82 427.492 100655 -0.477 379.453 100656 1.88 482.596 100657 0.97 480.964 100658 1.53 484.558 100659 2.41 433.476 100660 -0.0312 405.442 100661 1.24 436.587 100662 3.37 449.517 100663 0.458 441.478 100664 0.745 485.549 100665 2.95 502.582 100666 1.62 561.645 100667 3.98 440.465 100668 1.49 542.580 100669 3.03 590.656 100670 3.93 327.401 100671 -0.341 414.428 100672 1.64 552.684 100673 3.35 443.512 100674 2.52 574.696 100675 3.16 507.622 100676 3.75 484.973 100677 2.75 451.581 100678 -0.0909 496.021 100679 2.32 493.943 100680 1.22 529.533 100681 2.87 537.605 100682 2.43 490.610 100683 4 492.611 100684 1.83 484.589 100685 3.04 460.588 100686 2.24 415.484 100687 1.92 479.956 100688 0.436 259.346 100689 -0.392 547.641 100690 2.18 325.338 100691 1.94 599.716 100692 3.78 402.488 100693 0.265 342.414 100694 1.89 453.489 100695 0.972 497.631 100696 3.11 575.644 100697 4.46 489.630 100698 2.92 469.534 100699 1.4 196.200 10070 1.33 449.475 100700 2.08 608.639 100701 4.35 536.620 100702 1.84 412.483 100703 0.237 477.529 100704 2.22 539.664 100705 3.93 476.610 100706 2.12 344.428 100707 -0.779 471.545 100708 -0.516 424.513 100709 0.244 306.354 10071 2.14 415.484 100710 1.92 583.718 100711 4.14 426.506 100712 2.01 579.714 100713 3.73 570.702 100714 2.66 523.043 100715 2.3 504.644 100716 2.55 508.629 100717 3.58 360.448 100718 0.41 436.510 100719 2.22 205.16690 10072 1.2 598.112 100720 4.71 422.518 100721 2.61 501.616 100722 2.23 391.462 100723 -0.368 339.456 100724 3.92 514.418 100725 4.47 513.630 100726 3.45 539.932 100727 4.22 513.611 100728 1.84 509.502 100729 2.53 228.244 10073 3.33 518.647 100730 2.4 310.323 100731 1.99 505.538 100732 2.36 449.475 100733 2.15 296.338 100734 0.226 500.563 100735 3.33 415.484 100736 1.92 569.616 100737 3.79 457.448 100738 0.986 481.583 100739 2.34 502.582 100740 1.62 509.502 100741 2.53 429.510 100742 2.02 360.448 100743 1.31 367.417 100744 2.71 461.595 100745 1.65 549.640 100746 3.33 468.478 100747 1.4 588.693 100748 3.4 549.701 100749 4.86 256.297 10075 3.93 531.644 100750 3.52 423.464 100751 3.12 336.359 100752 0.135 435.560 100753 2.48 527.567 100754 1.89 444.527 100755 2.2 493.571 100756 2.3 555.591 100757 3.35 467.505 100758 1.96 528.586 100759 3.65 246.302 10076 2.73 405.489 100760 2 456.555 100761 -0.325 519.582 100762 3.35 426.504 100763 1.03 465.995 100764 1.86 561.645 100765 3.98 425.563 100766 0.355 371.472 100767 1.28 307.342 100768 0.952 540.648 100769 3.54 480.600 100770 3.28 310.323 100771 1.99 474.529 100772 1.93 466.525 100773 0.745 563.675 100774 4.86 541.660 100775 0.812 552.641 100776 2.92 405.467 100777 1.11 623.810 100778 4.32 494.580 100779 2.38 429.510 100780 2.02 480.964 100781 1.53 487.548 100782 2.45 488.576 100783 4.08 431.485 100784 2.27 457.548 100785 0.952 426.506 100786 2.01 478.540 100787 -0.113 490.544 100788 3.85 499.643 100789 3.71 442.549 100790 2.54 203.236 100791 -1.22 326.389 100792 -0.524 437.441 100793 0.785 529.533 100794 2.87 414.496 100795 1.33 458.480 100796 1.42 584.686 100797 3.27 475.541 100798 1.24 417.407 100799 0.638 477.529 100800 2.22 593.711 100801 4.05 540.648 100802 3.51 537.605 100803 2.43 605.747 100804 4.03 468.544 100805 1.14 363.452 100806 0.478 479.569 100807 1.57 451.516 100808 2 495.655 100809 3.65 525.398 100810 3.64 439.565 100811 2.75 532.629 100812 4.12 474.981 100813 2.88 488.555 100814 0.545 496.554 100815 0.568 537.648 100816 3.16 553.692 100817 4.31 547.641 100818 2.18 410.529 100819 1.18 244.376 10082 3.66 398.456 100820 0.431 485.541 100821 3.22 495.550 100822 2.81 464.554 100823 2.97 465.546 100824 0.805 399.416 100825 1.24 326.389 100826 -0.524 412.483 100827 0.237 391.505 100828 2.1 551.699 100829 3.95 295.333 10083 2.87 496.021 100830 2.32 397.468 100831 1.14 565.582 100832 3.78 474.529 100833 1.93 402.491 100834 -0.161 511.633 100835 1.48 598.112 100836 4.71 516.535 100837 1.76 559.532 100838 2.96 524.653 100839 3.59 355.428 10084 3.11 473.563 100840 2.24 532.629 100841 4.12 371.407 100842 0.342 437.507 100843 0.893 336.430 100844 1.01 427.470 100845 1.59 484.547 100846 1.66 502.389 100847 1.66 466.525 100848 0.745 382.839 100849 0.406 525.398 100850 3.64 605.747 100851 3.91 587.710 100852 3.1 482.613 100853 3.36 495.655 100854 3.65 496.643 100855 3.67 439.462 100856 2.63 439.462 100857 2.63 447.507 100858 0.131 494.584 100859 2.28 414.622 10086 5.25 513.611 100860 1.84 402.488 100861 0.265 299.392 100862 2.27 536.731 100863 3.68 531.644 100864 2.6 483.601 100865 3.36 525.613 100866 3.82 482.444 100867 3.59 458.548 100868 2.33 501.447 100869 1.99 722.904 10087 2.48 361.387 100870 -0.206 427.560 100871 -0.635 508.629 100872 3.58 384.468 100873 0.0121 457.563 100874 3.67 449.586 100875 3.07 518.562 100876 1.93 395.456 100877 0.386 482.616 100878 1.04 597.726 100879 4.66 446.491 10088 3.24 454.516 100880 1.65 450.571 100881 2.78 327.421 100882 1.07 545.670 100883 3.12 371.454 100884 -0.55 537.605 100885 2.43 588.693 100886 3.4 330.377 100887 -0.166 530.613 100888 3.52 494.580 100889 2.38 258.270 10089 2.99 346.378 100890 2.02 494.584 100891 2.56 461.595 100892 1.65 448.490 100893 0.353 552.641 100894 2.92 598.733 100895 3.79 448.572 100896 2.73 532.629 100897 4.12 545.627 100898 3.55 463.549 100899 1.13 505.020 100900 3.61 547.641 100901 2.18 463.549 100902 1.13 396.522 100903 0.701 537.068 100904 2.97 459.540 100905 0.606 379.453 100906 1.88 487.548 100907 2.55 469.554 100908 0.793 502.561 100909 2.17 324.416 100910 0.573 593.741 100911 4.04 391.462 100912 -0.368 552.609 100913 3.01 574.696 100914 3.16 594.724 100915 3.2 494.584 100916 1.68 431.507 100917 1.18 476.610 100918 2.12 502.571 100919 3.21 824.993 10092 2.67 546.701 100920 3.01 335.400 100922 4.2 575.644 100923 4.45 510.580 100924 2.07 485.383 100925 1.98 465.026 100926 3.06 510.583 100927 1.84 534.691 100928 2.71 487.548 100929 2.45 354.44282 10093 2.62 473.563 100930 2.24 467.968 100931 0.47 582.734 100932 4.34 598.688 100933 3.18 391.462 100934 -0.368 473.608 100935 2.81 355.432 100936 1.29 456.464 100937 3.55 450.531 100938 1.23 598.714 100939 3.97 464.519 10094 -0.556 446.928 100940 1.66 397.468 100941 1.14 494.959 100942 3.65 573.703 100943 1.74 531.644 100944 3.52 569.692 100945 4 458.527 100946 2.14 464.554 100947 2.97 449.467 100948 1.87 616.709 100949 3.22 621.689 10095 1.62 455.637 100950 2.17 367.417 100951 2.71 560.708 100952 2.89 475.603 100953 1.83 486.580 100954 1.13 404.458 100955 1.72 478.581 100956 2.03 469.577 100957 2.97 379.520 100958 4.13 528.586 100959 3.65 306.314 10096 0.662 575.585 100960 3.46 483.066 100961 3.33 498.572 100962 0.389 530.570 100963 2.91 499.686 100964 4.91 608.752 100965 4.5 607.621 100966 4.94 513.630 100967 3.45 503.634 100968 3.44 345.394 100969 -0.301 573.639 10097 0.601 534.691 100970 2.71 460.523 100971 3.08 368.469 100972 1.7 451.516 100973 2 594.724 100974 3.2 487.029 100975 2.97 506.614 100976 2.35 426.455 100977 1.05 553.522 100978 3.43 450.531 100979 -0.638 399.509 10098 3.35 408.515 100980 3 526.670 100981 3.67 201.220 100982 -1.18 460.545 100983 1.28 499.560 100984 1.26 396.522 100985 0.701 480.557 100986 1.18 403.452 100987 -0.538 481.585 100988 2.79 499.643 100989 3.71 443.49290 10099 2.04 439.548 100990 2.46 533.104 100991 3.17 523.622 100992 3.58 259.346 100993 -0.392 374.433 100994 2.56 572.671 100995 3.91 482.499 100996 0.435 588.693 100997 3.4 405.467 100998 1.11 530.570 100999 2.91 144.14854 1010 -2.8 575.677 10100 4.46 407.480 101000 0.826 413.492 101001 1.8 460.519 101002 0.549 425.563 101003 0.355 417.543 101004 3.03 337.373 101005 1.87 581.583 101006 4.39 553.522 101007 3.41 405.467 101008 1.11 593.668 101009 3.46 211.21780 10101 -1.26 480.964 101010 1.53 598.690 101011 3.43 471.593 101012 1.99 459.538 101013 2.5 482.573 101014 2.16 561.737 101015 4.93 495.609 101016 2.59 363.409 101017 -0.0465 461.595 101018 1.65 506.558 101019 3.6 305.33390 10102 2.12 571.735 101020 3.56 507.546 101021 2.52 493.571 101022 2.3 417.543 101023 3.03 550.733 101024 4.73 404.458 101025 1.72 430.462 101026 1.92 493.571 101027 2.72 429.510 101028 2.02 410.507 101029 2.63 246.30160 10103 1.55 584.107 101030 4.1 433.542 101031 1.79 371.406 101032 -0.882 528.687 101033 3.44 475.579 101034 0.692 589.747 101035 4.32 570.702 101036 2.66 484.589 101037 3.38 510.578 101038 2.12 487.029 101039 2.97 294.304 101040 -0.813 473.563 101041 2.15 459.487 101042 2.79 461.533 101043 -0.102 584.706 101044 3.84 488.621 101045 1.1 516.652 101046 1.67 460.545 101047 1.28 312.405 101048 1.21 464.580 101049 1.41 470.513 10105 2.86 379.453 101050 1.88 478.581 101051 2.03 549.548 101052 2.02 485.506 101053 1.23 490.544 101054 3.85 399.365 101055 -0.245 415.484 101056 1.92 402.488 101057 0.265 523.043 101058 2.3 482.437 101059 1.61 318.36430 10106 2.98 482.499 101060 0.435 409.479 101061 1.24 485.541 101062 3.22 448.369 101064 6.16 423.509 101065 0.125 537.068 101066 2.97 424.513 101067 1.37 537.605 101068 2.43 487.591 101069 2.91 593.668 101070 4.05 435.516 101071 2.15 458.529 101072 2.87 562.725 101073 3.94 497.631 101074 3.13 396.522 101075 0.701 510.583 101076 1.84 497.560 101077 2.85 457.496 101078 0.8 390.451 101079 3.12 529.671 101080 3.5 404.458 101081 1.72 501.616 101082 2.23 487.011 101083 1.85 421.488 101084 1.08 305.15900 101085 0.271 479.569 101087 1.57 486.517 101088 2.61 364.390 10109 0.398 558.626 101091 3.12 484.589 101092 3.04 375.463 101093 0.705 491.602 101094 1.7 391.418 101095 0.501 258.31700 101096 1.94 564.441 101097 6.16 488.576 101098 4.08 488.621 101099 1.1 267.24130 10110 -0.0437 497.560 101100 2.85 488.536 101101 1.71 494.959 101102 3.65 473.608 101103 2.81 345.394 101104 -0.301 478.583 101105 2.07 410.486 101106 0.511 546.701 101107 3.01 488.579 101108 1.72 617.804 101109 3.15 311.288 10111 -0.934 455.548 101110 2.49 382.497 101111 2.18 458.548 101112 2.33 525.398 101113 3.64 489.582 101114 3.08 494.580 101115 2.38 473.608 101116 2.8 409.481 101117 -0.0759 355.432 101118 1.29 540.605 101119 3.2 236.29126 10112 1.65 494.584 101120 2.28 497.560 101121 4.08 561.649 101122 2.77 408.515 101123 3 586.636 101124 2.87 467.538 101125 0.254 457.539 101126 3.22 501.575 101127 2.65 573.684 101128 3.18 363.452 101129 0.478 346.378 101130 2.02 500.490 101131 2.12 494.563 101132 1.8 473.563 101133 2.24 411.470 101134 1.9 557.724 101135 3.45 397.468 101136 1.14 473.649 101137 4.58 531.045 101138 4.03 482.597 101139 2.57 458.548 101140 2.33 582.734 101141 4.34 435.533 101142 0.969 451.516 101143 1.56 593.693 101144 3.74 518.562 101145 1.93 490.610 101146 4.01 552.609 101147 3.23 492.445 101148 2.9 476.517 101149 2.47 204.35110 10115 5.84 408.515 101150 3 521.673 101151 4.45 459.601 101152 2.11 507.579 101153 3.35 529.533 101154 2.87 350.410 101155 -0.0434 450.526 101156 0.876 469.534 101157 1.4 324.416 101158 0.573 516.028 101159 3.21 261.317 10116 2.09 360.448 101160 1.31 501.447 101161 1.99 487.591 101162 2.91 475.563 101163 0.407 549.640 101164 3.33 488.565 101165 2.86 503.484 101166 3.62 437.575 101167 2.74 454.516 101168 1.65 386.442 101169 3.35 266.333 10117 1.65 478.607 101170 1.84 484.999 101171 1.68 508.629 101172 3.58 375.370 101173 -0.485 508.534 101174 3.14 496.600 101175 2.95 551.675 101176 3.42 503.656 101177 3.53 491.602 101178 1.7 309.290 101179 -0.136 278.301 10118 2.15 345.394 101180 -0.301 506.614 101181 2.35 423.479 101182 0.139 523.043 101183 2.3 467.968 101184 0.47 491.602 101185 1.99 550.733 101186 4.73 502.582 101187 1.62 610.787 101188 4.37 386.444 101189 3.27 412.93600 10119 4.51 461.533 101190 -0.102 547.641 101191 2.18 563.675 101192 4.86 414.471 101193 2.32 487.029 101194 2.97 502.571 101195 3.21 464.554 101196 2.97 608.639 101197 4.35 419.517 101198 3.58 516.028 101199 3.12 346.237 1012 -3.35 981.172 10120 2.29 487.029 101200 2.97 458.480 101201 1.42 541.660 101202 0.812 475.563 101203 0.407 469.554 101204 0.793 494.584 101205 1.68 496.600 101206 2.95 588.762 101207 4.51 485.660 101208 2.8 529.628 101209 2.82 611.773 10121 3.38 499.575 101210 3.5 487.548 101211 2.55 368.469 101212 1.7 602.746 101213 3.53 535.513 101214 4.09 465.542 101215 2.7 406.499 101216 4.49 410.529 101217 -0.00124 475.554 101218 2.62 446.584 101219 2.7 597.747 10122 3.16 429.461 101220 1.45 456.598 101221 1.59 516.609 101222 2.5 449.377 101224 6.16 480.595 101225 2.69 513.630 101226 3.45 569.573 101227 4.31 490.610 101228 4.01 428.548 101229 -0.635 338.482 10123 2.81 475.554 101230 2.62 552.616 101231 2.74 409.481 101232 -0.0692 450.554 101233 1.24 434.511 101234 -0.434 517.533 101235 3.83 478.583 101236 2.07 532.608 101237 1.89 480.554 101238 2.71 483.558 101239 1.58 287.35680 10124 2.14 456.464 101240 3.55 591.527 101241 3.28 499.560 101242 1.26 413.469 101243 2.58 259.299 101244 -1.06 487.633 101245 3.64 459.487 101246 2.79 484.589 101247 2.51 450.531 101248 1.23 411.452 101249 1.08 307.38950 10125 3.5 507.648 101250 2.36 480.554 101251 2.71 524.563 101252 1.33 325.338 101253 1.94 451.581 101254 -0.0909 377.436 101255 -0.229 456.537 101257 4.35 413.533 101258 1.31 377.436 101259 -0.229 764.86590 10126 3.5 426.455 101260 1.05 576.752 101261 3.76 508.534 101262 3.14 464.486 101263 2.67 481.652 101264 4.19 293.316 101265 0.585 332.395 101266 1.27 473.649 101267 4.58 512.599 101268 1.83 497.627 101269 2.96 212.22600 10127 0.805 465.546 101270 0.805 447.569 101271 3.04 524.653 101272 3.31 472.533 101273 2.63 492.445 101274 2.9 599.716 101275 3.78 429.510 101276 2.02 505.020 101277 3.61 414.51800 101278 2.89 570.561 101279 4.35 473.563 101280 2.15 502.389 101281 1.66 434.462 101282 1.83 559.662 101283 3.97 494.584 101284 2.43 388.458 101285 0.828 488.621 101286 3.63 468.589 101287 3.24 575.585 101288 3.46 495.655 101289 3.65 363.601 10129 2.3 488.554 101290 2.33 477.581 101291 1.69 522.637 101292 3.82 509.585 101293 2.93 484.589 101294 3.04 447.570 101295 2.93 412.437 101296 2.29 501.618 101297 3.97 537.605 101298 3.13 475.541 101299 1.24 493.634 10130 1.22 503.656 101300 3.53 434.460 101301 2.72 409.481 101302 -0.0692 455.549 101303 2.51 422.521 101304 2.05 573.703 101305 1.74 459.601 101306 2.11 564.644 101307 3.52 553.522 101308 3.41 553.672 101309 3.44 458.529 101310 2.87 505.606 101311 3.05 342.414 101312 1.89 486.580 101313 1.13 516.629 101314 3.56 497.560 101315 4.08 553.522 101316 3.41 426.506 101317 2.01 602.746 101318 3.53 471.593 101319 1.99 428.436 101320 1.6 310.323 101321 1.99 365.426 101322 -0.209 293.316 101323 0.585 508.564 101324 2.67 471.570 101325 0.905 457.563 101326 3.67 552.524 101327 2.13 469.534 101328 1.4 516.652 101329 1.67 376.424 101330 4.27 576.795 101331 4.61 457.545 101333 4.35 482.444 101334 3.59 488.621 101335 3.63 494.606 101336 1.71 559.676 101337 2.21 485.541 101338 3.22 593.711 101339 4.13 540.648 101340 3.51 485.549 101341 2.95 593.741 101342 4 535.568 101343 2.88 537.623 101344 4.3 421.488 101345 1.08 523.664 101346 4.72 360.448 101347 0.165 624.795 101348 4.56 589.747 101349 4.32 292.371 10135 2.86 487.548 101350 2.55 484.349 101351 2.01 605.747 101352 3.91 497.631 101353 3.11 350.457 101355 5.51 547.667 101356 3.13 493.639 101357 2.46 501.575 101358 2.78 379.520 101359 4.13 294.38590 10136 3.12 600.730 101360 3.3 617.804 101361 3.15 505.389 101362 2.29 321.415 101363 0.733 604.762 101364 3.79 336.342 101365 1.67 486.537 101366 1.01 476.545 101367 0.531 439.462 101368 2.63 485.660 101369 2.8 278.387 10137 4.07 406.492 101370 2.18 434.511 101371 -0.434 488.621 101372 1.1 420.546 101373 2.31 448.572 101374 2.73 536.684 101375 3.48 384.468 101376 0.0121 450.526 101377 1.07 484.589 101378 2.87 569.616 101379 3.83 276.371 10138 4.24 342.431 101381 2.32 421.493 101382 1.57 482.499 101383 0.435 446.537 101384 1.82 389.446 101385 1.16 259.299 101386 -1.06 360.448 101387 0.41 495.572 101388 1.24 496.646 101389 1.91 532.608 101390 1.89 405.489 101391 2 501.616 101392 2.23 459.601 101393 2.11 457.548 101394 0.952 513.611 101395 1.84 503.547 101396 1.83 473.563 101397 2.24 435.561 101398 0.889 488.576 101399 4.08 282.256 1014 -0.779 478.540 101400 -0.113 410.529 101401 1.18 605.747 101402 3.91 509.595 101403 3.18 501.591 101404 3.27 393.480 101405 0.497 468.544 101406 1.14 465.026 101407 3.06 492.519 101408 2.16 473.563 101409 2.24 371.472 101410 1.28 425.497 101411 0.547 569.692 101412 4 516.028 101413 3.21 502.646 101414 3.68 474.981 101415 2.88 327.421 101416 1.07 445.553 101417 3.28 524.563 101418 1.33 572.649 101419 3.83 388.458 101420 1.35 522.558 101421 3.44 547.667 101422 3.18 478.540 101423 -0.113 497.560 101424 2.85 482.499 101425 0.435 497.629 101426 3.42 540.648 101427 3.54 593.693 101428 3.74 582.048 101429 3.84 530.570 101430 3.15 488.565 101431 2.86 587.710 101432 3.1 547.710 101433 4.71 310.323 101434 1.99 507.622 101435 3.75 530.613 101436 3.52 496.646 101437 1.91 468.589 101438 3.24 391.462 101439 -0.368 10144 - 493.639 101440 2.46 368.427 101441 1.37 406.492 101442 2.18 514.590 101443 3.88 397.468 101444 1.14 602.789 101445 4.81 618.672 101446 4.06 483.558 101447 1.58 443.512 101448 2.52 480.557 101449 1.76 569.719 101450 3.9 457.496 101451 0.8 484.499 101452 0.803 495.655 101453 3.65 548.655 101454 3.02 506.591 101455 2.37 487.548 101456 2.55 450.526 101457 0.876 430.500 101458 2.23 479.592 101459 3.12 413.492 101460 1.8 398.541 101461 0.685 494.584 101462 2.56 556.721 101463 4.44 463.549 101464 1.13 337.373 101465 1.37 485.541 101466 3.22 575.585 101467 3.46 519.659 101468 2.01 545.670 101469 3.12 552.609 101470 3.01 515.997 101471 4.18 560.708 101472 2.89 406.452 101473 0.115 570.702 101474 2.03 436.587 101475 3.37 529.628 101476 2.82 564.716 101477 3.95 413.533 101478 1.31 514.615 101479 1.87 552.609 101480 3.01 489.516 101481 0.676 460.545 101482 1.28 424.577 101483 3.12 502.389 101484 1.66 572.653 101485 3.82 523.043 101486 2.3 602.746 101487 3.53 525.598 101488 2.09 569.616 101489 3.83 522.558 101490 3.44 413.533 101491 1.31 433.542 101492 2.39 407.480 101493 0.826 472.919 101494 3.46 618.672 101495 4.06 473.563 101496 2.15 475.443 101497 1.63 500.630 101498 3.46 474.981 101499 2.88 173.19072 1015 -1.85 1731.52900 10150 4.48 578.681 101500 2.95 391.462 101501 -0.368 502.389 101502 1.66 409.454 101503 1.81 499.575 101504 3.5 431.526 101505 1.54 569.573 101506 4.31 616.816 101507 5.13 431.485 101508 2.27 434.462 101509 1.83 518.559 101510 3.11 553.522 101511 3.43 478.540 101512 -0.113 513.630 101513 3.45 494.024 101514 3.69 600.730 101515 3.36 435.533 101516 0.969 553.522 101517 3.41 556.605 101518 2.74 473.563 101519 2.24 496.554 101520 0.568 559.676 101521 2.21 480.964 101522 1.53 516.028 101523 3.21 391.505 101524 2.1 489.524 101525 0.197 535.582 101526 1.87 484.589 101527 3.04 488.536 101528 1.71 296.338 101529 0.226 439.523 101530 0.588 443.537 101531 1.82 359.422 101532 2.23 360.448 101533 0.165 445.553 101534 1.71 503.656 101535 3.53 516.652 101536 1.67 469.965 101537 2.62 488.621 101538 1.1 466.568 101539 2.37 503.484 101540 3.62 547.710 101541 4.72 455.637 101542 2.17 391.462 101543 1.04 466.525 101544 0.745 503.656 101545 3.53 550.733 101546 4.73 495.634 101547 1.39 439.528 101548 0.113 439.565 101549 2.75 475.554 101550 2.62 459.538 101551 2.5 490.552 101552 0.698 476.610 101553 2.98 621.732 101554 4.29 479.567 101555 2.26 499.559 101556 2.44 596.651 101557 3.83 293.316 101558 0.585 419.491 101559 1.44 482.616 101560 1.04 381.426 101561 0.809 618.672 101562 4.06 476.517 101563 2.47 471.509 101564 0.231 485.549 101565 2.88 431.569 101566 3.15 428.439 101567 0.537 581.583 101568 4.39 497.584 101569 2.7 478.470 101570 1.92 519.588 101571 2.36 491.602 101572 1.99 531.601 101573 2.69 453.489 101574 0.972 571.735 101575 3.56 355.351 101576 0.875 405.467 101577 1.11 501.575 101578 2.65 473.608 101579 2.81 496.600 101580 2.87 508.974 101581 2.82 486.586 101582 1.76 593.668 101583 4.05 429.510 101584 2.02 342.414 101585 1.89 387.473 101586 0.329 450.571 101587 2.78 523.664 101588 4.7 386.444 101589 3.27 459.364 101590 2.03 398.541 101591 0.685 457.448 101592 0.986 483.601 101593 3.36 527.610 101594 2.72 412.483 101595 0.237 309.290 101596 -0.136 411.452 101597 0.24 490.618 101598 0.868 484.558 101599 2.41 350.410 101600 -0.0434 584.731 101601 4.31 439.523 101602 2.84 421.493 101603 1.57 451.516 101604 2 453.431 101605 2.04 484.589 101606 2.87 375.463 101607 0.705 501.013 101608 2.96 259.299 101609 -1.06 439.565 101610 2.75 294.391 101611 3.89 413.533 101612 1.31 441.432 101613 1.46 422.518 101614 2.61 480.600 101615 3.28 573.684 101616 3.18 501.548 101617 1.5 455.551 101618 1.6 375.463 101619 0.468 519.659 101620 2.01 382.839 101621 0.406 406.492 101622 2.18 494.606 101623 1.71 500.490 101624 2.12 537.605 101625 2.43 525.638 101626 3.02 383.483 101627 0.663 336.430 101628 1.01 500.590 101629 0.132 506.614 101630 2.35 409.502 101631 -0.541 360.448 101632 0.41 424.534 101633 2.36 598.112 101634 4.71 508.534 101635 3.14 456.555 101636 -0.325 443.469 101637 2.69 476.545 101638 0.799 441.432 101639 1.46 294.391 101640 3.89 398.410 101641 1.1 417.327 101642 2.05 448.572 101643 2.73 552.609 101644 3.23 449.586 101645 3.07 461.529 101646 2.54 469.039 101647 2.89 497.560 101648 2.85 457.525 101649 1.12 497.584 101650 2.61 397.468 101651 1.5 427.492 101652 -0.477 493.553 101653 0.564 416.396 101654 -0.308 530.589 101655 3.04 498.572 101656 1.57 410.529 101657 1.18 573.059 101658 3.63 572.695 101659 4.31 10166 - 371.472 101660 1.28 497.652 101661 3.37 510.583 101662 1.84 480.554 101663 2.71 484.999 101664 1.68 399.416 101665 0.568 486.586 101666 1.76 388.458 101667 0.828 473.563 101668 2.15 598.688 101669 3.18 10167 - 581.749 101670 3.9 572.671 101671 3.91 501.575 101672 2.78 409.481 101673 -0.0692 417.327 101674 2.05 417.543 101675 3.03 454.516 101676 1.65 469.525 101677 2.31 326.389 101678 -0.524 505.606 101679 3.32 517.531 101680 1.41 426.455 101681 1.05 403.452 101682 -0.538 496.554 101683 0.568 403.452 101684 -0.538 405.489 101685 2 524.653 101686 3.31 484.499 101687 0.803 480.580 101688 1.77 463.570 101689 2.39 557.103 101690 3.98 355.473 101691 0.365 496.554 101692 0.568 507.546 101693 2.52 461.533 101694 -0.102 444.525 101695 2.58 481.607 101696 0.575 490.610 101697 4 514.656 101698 3.88 495.655 101699 3.65 501.616 101700 2.23 450.526 101701 1.07 417.327 101702 2.05 501.616 101703 2.23 475.364 101704 1.74 496.646 101705 1.91 332.352 101706 0.563 352.401 101707 0.536 317.383 101708 0.109 453.489 101709 0.972 557.724 101710 3.45 508.610 101711 1.88 490.502 101713 2.55 487.634 101714 3.52 309.290 101715 -0.136 390.451 101716 3.12 476.529 101717 0.621 464.580 101718 1.41 465.542 101719 2.7 436.587 101720 3.37 421.506 101721 3.52 402.420 101722 0.0327 561.649 101723 2.77 505.606 101724 3.05 485.575 101725 0.965 509.552 101726 1.91 499.686 101727 4.91 457.539 101728 3.22 484.558 101729 2.41 392.447 101730 1.08 487.634 101731 3.61 495.615 101732 1.2 466.525 101733 0.745 484.589 101734 3.38 530.613 101735 3.52 421.488 101736 1.08 496.963 101737 1.19 461.595 101738 1.65 616.709 101739 3.22 10174 - 474.981 101740 2.88 457.496 101741 0.8 579.714 101742 3.73 471.545 101743 -0.516 459.540 101744 0.606 497.631 101745 3.11 485.541 101746 3.22 485.592 101747 3.97 419.491 101748 1.44 485.549 101749 2.95 10175 - 394.893 101750 1.38 581.583 101751 4.39 493.639 101752 2.46 373.490 101753 1.72 488.565 101754 2.86 458.484 101755 0.0728 409.479 101756 1.24 585.572 101757 2.82 446.537 101758 1.82 532.608 101759 1.89 381.426 101760 0.809 446.928 101761 1.66 456.555 101762 -0.325 502.389 101763 1.66 508.629 101764 3.58 605.747 101765 4.03 458.529 101766 2.87 616.816 101767 5.12 393.479 101768 3.59 353.459 101769 2.52 387.473 101770 0.329 476.545 101771 0.531 497.609 101772 3.68 472.533 101773 2.63 420.457 101774 0.603 503.556 101775 2.63 482.499 101776 0.435 488.554 101777 2.21 527.032 101778 2.58 450.526 101779 1.07 10178 - 496.963 101780 1.19 556.605 101781 2.74 542.580 101782 3.03 411.452 101783 1.08 517.574 101784 2.27 450.526 101785 0.876 397.468 101786 1.14 397.468 101787 1.14 367.417 101788 2.71 365.494 101789 4.24 10179 - 495.609 101790 2.59 388.339 101791 1.41 403.452 101792 -0.538 344.428 101793 -0.779 499.573 101794 2.61 479.569 101795 2.07 429.510 101796 1.9 520.621 101797 3.12 523.622 101798 3.58 456.464 101799 3.55 169.012 1018 -1.49 509.502 101800 2.53 294.304 101801 -0.813 530.656 101802 3.43 421.493 101803 1.57 529.671 101804 3.5 553.522 101805 3.43 598.714 101806 3.97 492.587 101807 2.17 459.538 101808 2.5 569.616 101809 3.79 371.407 101810 0.342 596.651 101811 3.83 437.441 101812 0.785 439.462 101813 2.63 397.468 101814 1.14 455.548 101815 2.49 419.472 101816 0.468 496.021 101817 2.32 504.644 101818 2.55 494.606 101819 1.71 436.510 101820 2.22 425.563 101821 0.355 516.629 101822 3.17 512.642 101823 3.88 389.446 101824 1.16 509.638 101825 4.35 476.545 101826 0.531 486.580 101827 1.13 388.458 101828 0.828 524.653 101829 3.59 389.446 101830 1.16 422.429 101831 0.788 504.042 101832 1.11 453.489 101833 0.972 344.428 101834 -0.779 445.553 101835 1.71 605.788 101836 3.97 439.528 101837 0.113 524.653 101838 3.31 467.968 101839 0.47 484.999 101840 1.68 455.508 101841 -0.0902 475.603 101842 1.83 367.417 101843 2.63 569.719 101844 3.89 438.477 101845 1.06 552.684 101846 3.35 480.557 101847 2.26 575.644 101848 4.45 479.567 101849 1.86 501.447 101850 1.99 514.656 101851 3.88 409.481 101852 -0.0692 389.38090 101853 -1.52 526.650 101855 1.95 489.513 101856 1.87 481.585 101857 1.89 409.479 101858 1.24 442.549 101859 2.54 473.563 101860 2.15 397.468 101861 1.14 415.484 101862 1.92 563.667 101863 3.52 600.107 101864 2.65 402.442 101865 0.598 355.473 101866 0.365 494.024 101867 3.69 450.526 101868 0.876 590.656 101869 3.93 375.463 101870 0.705 359.420 101871 0.854 332.419 101872 2.61 433.542 101873 2.39 485.487 101874 1.93 549.640 101875 3.33 542.580 101876 3.03 528.687 101877 3.65 410.507 101878 2.76 610.787 101879 4.37 394.893 101880 1.38 421.490 101881 1.16 450.526 101882 0.876 497.609 101883 3.68 443.469 101884 2.69 496.646 101885 1.91 477.529 101886 2.22 624.795 101887 4.56 451.516 101888 2 405.442 101889 1.24 563.675 101890 4.86 531.647 101891 3.44 468.586 101892 3.18 597.657 101893 3.97 434.528 101894 3.08 481.628 101895 2.4 467.505 101896 1.96 355.473 101897 0.365 481.542 101898 2.98 317.383 101899 0.109 515.61970 1019 1.25 479.567 101900 1.86 588.693 101901 3.4 439.548 101902 2.46 352.401 101903 0.536 563.667 101904 3.52 522.637 101905 3.82 496.963 101906 1.19 259.299 101907 -1.06 570.702 101908 2.03 590.656 101909 3.93 450.554 101910 1.24 501.013 101911 2.96 495.572 101912 1.24 391.418 101913 0.501 438.480 101914 0.89 473.649 101915 4.58 415.484 101916 1.92 465.423 101917 2.08 516.631 101918 2.1 485.959 101919 1.43 336.359 101920 0.135 531.644 101921 2.6 573.703 101922 1.74 581.583 101923 4.39 457.539 101924 3.22 515.593 101925 4.58 479.569 101926 1.57 525.398 101927 3.64 485.660 101928 2.8 490.550 101929 0.789 547.667 101930 3.18 599.788 101931 4.47 426.506 101932 2.01 499.618 101933 3.66 508.610 101934 2.59 575.762 101935 3.86 605.747 101936 4.03 536.731 101937 3.68 433.542 101938 2.39 439.565 101939 2.75 497.627 101940 2.96 608.148 101941 3.64 488.622 101942 2.58 563.667 101943 3.52 507.622 101944 3.75 563.667 101945 3.52 456.555 101946 -0.325 507.665 101947 3.86 450.531 101948 -0.638 465.509 101949 2.17 536.684 101950 3.48 480.600 101951 3.28 461.533 101952 -0.102 485.959 101953 1.43 282.313 101954 2.25 360.448 101955 1.31 504.644 101956 2.55 337.373 101957 1.87 528.687 101958 3.65 309.290 101959 -0.136 550.668 101960 3.82 450.531 101961 1.23 530.656 101962 3.43 492.445 101963 2.9 531.644 101964 3.43 411.495 101965 1.03 498.574 101966 1.72 526.670 101967 3.67 468.478 101968 1.4 495.572 101969 1.24 440.490 101970 1.82 417.407 101971 0.638 492.587 101972 2.17 453.505 101973 1.92 524.563 101974 1.33 480.600 101975 1.63 476.545 101976 0.799 544.682 101977 3.89 552.641 101978 2.92 547.667 101979 3.18 503.484 101980 3.62 475.364 101981 1.74 353.459 101982 2.52 363.409 101983 -0.0465 436.503 101984 1.03 540.648 101985 3.51 523.622 101986 3.58 426.504 101987 1.03 541.655 101988 3.91 396.480 101989 1.98 507.648 101990 2.36 474.550 101991 1.68 469.577 101992 2.97 498.572 101993 0.389 389.446 101994 1.16 412.437 101995 2.29 495.677 101996 3.63 432.461 101997 2.8 500.607 101998 4.19 306.334 101999 2.42 450.531 102000 0.785 378.420 102001 -0.438 510.580 102002 2.07 478.540 102003 -0.113 296.338 102004 0.226 336.342 102005 1.67 481.607 102006 0.575 527.567 102007 1.89 428.522 102008 3.19 498.610 102009 2.2 530.570 102010 3.15 434.511 102011 -0.434 458.548 102012 2.33 473.563 102013 2.24 417.543 102014 3.03 377.436 102015 -0.229 519.659 102016 2.01 523.664 102017 4.7 552.609 102018 3.23 308.373 102019 -0.13 398.452 102020 3.4 433.542 102021 1.79 421.488 102022 0.549 473.563 102023 2.24 561.605 102024 2.52 299.392 102025 2.27 437.507 102026 0.893 457.496 102027 2.52 525.598 102028 2.09 236.19920 102029 0.779 377.508 102030 4.14 585.762 102031 4 484.349 102032 2.01 474.550 102033 1.68 582.604 102034 2.69 605.747 102035 4.03 461.533 102036 0.329 506.558 102037 3.6 522.637 102038 3.82 546.701 102039 3.01 473.563 102040 2.15 525.724 102041 4.53 486.537 102042 1.01 481.495 102043 1.36 473.563 102044 2.15 457.563 102045 3.67 475.603 102046 1.83 488.042 102047 0.5 556.605 102048 2.65 479.567 102049 1.86 431.507 102050 1.18 537.605 102051 3.13 415.484 102052 1.92 481.542 102053 1.22 598.112 102054 4.71 458.484 102055 0.0728 495.568 102056 2.34 481.542 102057 1.22 597.657 102058 3.97 497.560 102059 3.51 501.591 102060 3.27 585.572 102061 2.82 489.542 102062 1.37 528.586 102063 3.65 525.613 102064 3.82 484.589 102065 2.51 618.672 102066 4.06 515.997 102067 4.18 415.484 102068 1.92 487.548 102069 2.55 507.665 102070 3.86 423.479 102071 0.139 527.610 102072 2.72 388.458 102073 0.828 410.486 102074 0.511 429.510 102075 1.9 342.414 102076 1.89 476.544 102077 2.44 466.454 102078 1.85 565.582 102079 3.78 453.941 102080 0.416 574.696 102081 3.16 363.409 102082 -0.0465 514.656 102083 3.88 394.893 102084 1.38 402.491 102085 -0.161 575.585 102086 3.46 500.590 102087 0.132 393.480 102088 0.497 488.621 102089 1.1 535.582 102090 1.87 441.478 102091 0.745 558.616 102092 3.37 441.432 102093 1.46 481.585 102094 1.89 529.628 102095 2.82 517.531 102096 1.57 478.583 102097 2.07 547.641 102098 2.18 553.522 102099 3.41 495.587 102100 2.32 540.605 102101 3.2 510.580 102102 2.07 472.533 102103 2.63 497.584 102104 2.61 490.544 102105 3.85 501.447 102106 1.99 394.893 102107 1.38 616.709 102108 3.22 319.399 102109 0.331 10211 - 537.605 102110 2.43 365.494 102111 4.24 577.072 102112 4.71 555.591 102113 3.35 512.574 102114 3.11 490.610 102115 4.01 447.569 102116 3.04 259.299 102117 -1.06 481.628 102118 3.44 465.995 102119 1.86 505.538 102120 2.36 422.518 102121 2.61 428.439 102122 0.537 417.543 102123 1.85 479.567 102124 1.86 540.605 102125 3.2 484.589 102126 3.38 417.407 102127 0.638 410.529 102128 1.18 552.609 102129 3.01 426.71740 10213 9.35 264.30400 102130 0.29 377.508 102131 4.14 550.733 102132 4.73 526.650 102133 1.95 459.534 102134 -1.02 480.557 102135 1.18 489.513 102136 1.87 518.559 102137 3.11 546.569 102138 2.09 453.489 102139 0.972 566.638 10214 -1.21 508.629 102140 3.58 525.598 102141 2.09 429.486 102142 0.854 518.600 102143 3.98 531.644 102144 3.43 581.749 102145 4 427.470 102146 1.59 381.426 102147 0.809 398.456 102148 0.431 487.548 102149 1.97 545.596 102150 2.58 475.364 102151 1.74 535.676 102152 4.05 466.534 102153 0.759 462.539 102154 2.83 497.631 102155 3.11 436.587 102156 3.37 499.559 102157 2.44 530.656 102158 3.43 361.387 102159 -0.206 204.35106 10216 6.12 428.439 102160 0.537 582.734 102161 4.34 457.496 102162 0.8 578.681 102163 2.95 409.479 102164 1.24 495.572 102165 1.24 242.33800 102166 2.9 377.508 102167 4.14 458.527 102168 2.14 421.493 102169 1.57 222.36630 10217 4.19 436.504 102170 0.927 475.603 102171 1.83 495.568 102172 2.34 593.711 102173 4.05 366.454 102174 2.05 498.574 102175 1.83 509.502 102176 2.53 422.475 102177 2.5 480.557 102178 1.18 436.504 102179 0.927 605.747 102180 3.91 526.712 102181 3.45 569.616 102182 3.79 449.517 102183 0.458 516.028 102184 3.21 480.554 102185 2.71 543.615 102186 2.82 623.810 102187 4.32 509.595 102188 3.18 476.482 102189 1.8 852.061 10219 2.64 507.622 102190 3.75 528.617 102191 4.24 548.655 102192 3.02 396.480 102193 1.98 458.527 102194 2.14 507.665 102195 3.86 498.572 102196 1.57 398.410 102197 1.1 473.470 102198 3.66 566.714 102199 3.47 204.352 10220 5.74 428.522 102200 3.19 489.513 102201 1.87 534.561 102202 2.43 494.563 102203 1.8 602.746 102204 3.53 383.483 102205 0.663 549.548 102206 2.02 453.431 102207 2.04 495.677 102208 3.63 535.676 102209 4.05 204.35110 10221 5.77 445.553 102210 3.28 502.561 102211 2.17 530.656 102212 3.43 549.548 102213 2.02 476.482 102214 1.8 486.580 102215 1.13 262.30430 102216 2.54 175.140 102218 -0.443 457.548 102219 0.952 290.269 10222 3.01 431.569 102220 3.15 355.473 102221 0.365 473.563 102222 2.15 480.557 102223 1.76 530.570 102224 3.15 573.684 102225 3.18 495.587 102226 2.32 391.418 102227 0.501 513.611 102228 1.84 485.961 102229 1.58 552.87200 10223 7.56 449.432 102230 1.89 605.747 102231 3.91 406.492 102232 2.18 552.609 102233 3.01 433.501 102234 1.15 453.505 102235 1.92 518.559 102236 3.11 476.572 102237 1.01 579.713 102238 2.17 523.502 102239 1.75 204.352 10224 5.87 553.672 102240 3.44 580.742 102241 4.59 608.769 102242 4.01 482.613 102243 3.36 439.528 102244 0.113 460.521 102245 1.46 481.542 102246 1.22 530.656 102249 3.43 202.33520 10225 6.44 509.585 102250 2.93 345.394 102251 -0.301 387.473 102252 0.329 529.671 102253 3.5 553.522 102254 3.43 530.656 102255 3.43 323.197 102257 -1.2 424.513 102258 1.37 435.533 102259 0.969 232.319 10226 4.24 392.447 102260 1.08 371.472 102261 1.28 528.617 102262 4.24 555.693 102263 3.7 488.042 102264 0.5 278.33000 102265 0.495 346.463 102266 -0.939 480.557 102267 1.76 370.443 102268 0.428 201.220 102269 -1.18 516.631 102270 2.1 436.587 102271 3.37 436.548 102272 2.17 501.447 102273 1.99 402.420 102274 0.0327 479.592 102275 3.12 469.598 102276 2.55 600.730 102277 3.36 482.548 102278 0.986 572.695 102279 4.33 540.648 102280 3.54 457.448 102281 0.986 581.749 102282 3.9 510.583 102283 1.84 539.932 102284 4.22 427.560 102285 -0.635 456.598 102286 1.59 534.528 102287 3.12 509.552 102288 1.91 514.656 102289 3.88 441.478 102290 0.745 530.589 102291 3.04 429.510 102292 2.02 584.107 102293 4.1 502.003 102294 2.8 519.608 102295 3.68 528.687 102296 3.44 509.552 102297 2.79 564.716 102298 3.85 527.567 102299 1.89 456.579 102300 0.0333 426.504 102301 1.03 506.614 102302 2.35 491.602 102303 1.7 519.608 102304 3.68 494.606 102305 1.71 436.548 102306 2.17 474.594 102307 2.9 409.479 102308 1.24 507.546 102309 2.52 436.503 102310 1.03 310.323 102311 1.99 332.419 102312 2.61 309.290 102313 -0.136 617.804 102314 3.19 462.539 102315 2.83 421.493 102316 1.57 468.589 102317 3.24 473.649 102318 4.58 508.610 102319 2.59 440.508 102320 3.19 501.447 102321 1.99 484.589 102322 2.87 580.673 102323 2.26 480.600 102324 1.63 501.013 102325 2.96 582.734 102326 4.34 127.102 102328 -0.271 469.039 102329 2.89 516.535 102330 1.76 588.693 102331 3.4 463.570 102332 2.21 417.327 102333 2.05 471.593 102334 1.99 480.595 102335 2.69 421.493 102336 1.57 466.568 102337 2.37 412.483 102338 0.237 520.619 102339 1.5 472.919 102340 3.46 532.608 102341 1.89 436.503 102342 1.03 490.550 102343 0.789 557.724 102344 3.45 553.734 102345 4.15 508.629 102346 3.58 485.549 102347 2.95 479.592 102348 3.12 485.575 102349 0.965 469.577 102350 2.97 479.569 102351 1.62 481.585 102352 2.79 447.507 102353 0.131 512.574 102354 3.11 355.351 102355 0.875 493.639 102356 2.46 441.478 102357 0.745 569.616 102358 3.79 456.598 102359 1.59 541.660 102360 0.812 463.570 102361 2.21 518.600 102362 3.98 580.742 102363 4.6 564.644 102364 3.52 412.437 102365 2.29 402.422 102366 2.46 518.600 102369 3.98 516.629 102370 3.17 428.436 102371 1.6 458.892 102372 3 440.490 102373 1.82 443.537 102374 1.82 565.702 102375 4.76 381.467 102376 0.409 475.580 102377 2.21 473.563 102378 2.15 514.418 102379 4.47 479.569 102380 2.07 402.420 102381 0.0327 327.401 102382 -0.341 530.635 102383 3.56 504.644 102384 2.55 479.547 102385 1.54 486.389 102386 1.98 498.525 102387 2.67 518.647 102388 2.4 471.570 102389 0.905 469.554 102390 0.793 476.610 102391 2.12 426.455 102392 1.05 468.544 102393 1.14 358.364 102394 -0.845 465.542 102395 2.7 360.448 102396 0.41 505.606 102397 3.05 485.506 102398 1.23 397.468 102399 1.37 268.354 102400 2.05 492.519 102401 2.16 561.616 102402 4.33 540.605 102403 3.2 475.443 102404 1.63 424.513 102405 0.244 483.066 102406 3.33 484.589 102407 3.38 513.585 102408 2.46 370.443 102409 0.428 294.391 102410 3.89 457.563 102411 3.67 561.605 102412 2.52 503.484 102413 3.62 535.582 102414 1.87 546.569 102415 2.09 477.513 102416 2.02 581.649 102417 3.79 476.545 102418 0.531 433.542 102419 2.39 501.013 102420 2.96 519.608 102421 3.68 558.626 102422 3.12 473.563 102423 2.24 488.621 102424 3.63 564.716 102425 3.85 578.681 102426 2.95 555.591 102427 3.35 491.606 102428 1.03 439.548 102429 2.46 454.516 102430 1.65 282.313 102431 2.25 581.749 102432 3.9 509.552 102433 1.91 513.585 102434 2.46 581.749 102435 4 394.893 102436 1.38 466.568 102437 2.37 480.557 102438 2.26 523.622 102439 3.58 508.534 102440 3.14 559.697 102441 4.42 514.615 102442 1.87 578.681 102443 2.95 507.579 102444 1.87 421.506 102445 3.52 427.498 102446 1.31 473.563 102447 2.24 448.490 102448 1.73 480.557 102449 1.18 576.795 102450 4.61 599.716 102451 3.78 352.401 102452 0.536 465.568 102453 0.87 488.539 102454 1.29 507.579 102455 3.35 505.020 102456 3.61 548.655 102457 3.02 541.661 102458 3.13 409.479 102459 1.24 452.544 102460 3.15 483.066 102461 3.33 395.456 102462 0.123 384.468 102463 0.0121 430.462 102464 1.92 332.210 102466 -3.15 471.565 102467 3.38 531.601 102468 2.69 469.577 102469 2.97 467.505 102470 1.96 580.673 102471 2.26 371.472 102472 1.28 495.655 102473 3.65 614.733 102474 3.72 510.578 102475 2.12 460.588 102476 2.24 429.510 102477 2.02 499.575 102478 3.5 465.568 102479 0.87 499.686 102480 4.91 509.552 102481 2.79 484.589 102482 2.87 467.539 102483 2.28 267.30400 102484 1.24 272.212 102485 -1.73 565.615 102486 2.33 564.644 102487 3.52 512.617 102488 4.16 509.476 102489 3.31 529.628 102490 2.82 397.468 102491 1.14 482.616 102492 1.04 487.548 102493 2.55 494.605 102494 4.2 487.029 102495 2.97 525.598 102496 2.09 482.499 102497 0.435 419.517 102498 1.16 547.641 102499 2.18 541.655 102500 3.91 440.508 102501 3.19 473.470 102502 3.66 598.112 102503 4.71 565.615 102504 2.33 521.673 102505 4.36 526.670 102506 3.67 494.584 102507 2.43 308.373 102508 -0.13 398.452 102509 3.4 530.589 102510 3.04 582.599 102511 2.65 455.508 102512 -0.0902 487.571 102513 1.79 552.684 102514 3.22 328.405 102515 0.724 280.304 102516 0.37 352.192 102517 -3.18 593.693 102518 3.74 367.417 102519 2.63 499.618 102520 3.66 410.507 102521 2.63 600.107 102522 2.65 597.657 102523 3.97 224.25630 102524 1.52 192.178 102525 -0.355 455.508 102526 -0.0902 610.787 102527 4.37 402.420 102528 0.0327 487.011 102529 1.85 465.423 102530 2.08 486.586 102531 1.76 559.697 102532 4.42 456.598 102533 1.59 405.442 102534 1.24 488.554 102535 2.33 468.589 102536 3.24 435.533 102537 0.969 429.486 102538 0.854 459.540 102539 1.95 539.548 102540 1.32 519.588 102541 2.36 333.385 102542 2.28 559.621 102543 3.89 570.702 102544 2.66 473.563 102545 2.15 578.681 102546 2.95 489.542 102547 1.37 540.605 102548 3.2 598.714 102549 3.97 517.533 102550 3.83 531.045 102551 4.03 499.667 102552 2.52 463.549 102553 1.13 517.531 102554 1.57 405.489 102555 2 488.536 102556 0.958 488.554 102557 2.35 436.510 102558 2.22 410.533 102559 1.06 412.502 102560 0.0525 397.468 102561 1.14 484.499 102562 0.803 346.378 102563 2.02 497.609 102564 3.68 468.544 102565 1.14 453.489 102566 0.972 496.963 102567 1.19 565.582 102568 3.78 413.492 102569 1.8 506.614 102570 2.35 495.634 102571 2.39 473.563 102572 2.15 476.610 102573 2.98 449.467 102574 1.87 402.491 102575 -0.161 360.448 102576 0.165 496.643 102577 3.67 391.418 102578 0.501 484.589 102579 2.87 328.405 102580 0.724 482.437 102581 1.61 484.589 102582 2.51 386.510 102583 4.36 502.582 102584 1.62 480.964 102585 1.53 387.473 102586 0.329 484.558 102587 2.41 492.569 102588 2.92 499.667 102589 2.52 574.696 102590 3.16 459.601 102591 2.11 500.563 102592 3.33 450.531 102593 -0.332 487.633 102594 3.64 536.620 102595 1.84 349.425 102596 -0.378 506.558 102597 3.6 443.924 102598 1.32 458.892 102599 3 175.191 1026 0.643 559.621 102600 3.89 440.490 102601 1.82 556.605 102602 2.65 414.496 102603 1.33 557.724 102604 3.45 371.407 102605 0.342 616.816 102606 5.13 478.490 102607 1.94 480.557 102608 1.18 484.499 102609 0.803 473.005 102610 3.04 474.529 102611 1.93 446.537 102612 1.82 473.563 102613 2.15 469.577 102614 2.97 360.448 102615 0.165 589.991 102616 3.44 488.645 102617 3.18 471.545 102618 -0.516 516.652 102619 1.67 484.499 102620 0.803 531.647 102621 3.44 366.454 102622 3.39 368.469 102623 1.7 327.421 102624 1.07 427.498 102625 1.31 596.651 102626 3.83 454.516 102627 1.65 458.529 102628 2.87 550.668 102629 3.82 341.289 10263 - 455.549 102630 3.12 387.475 102631 2.56 507.546 102632 2.52 376.513 102633 0.969 474.594 102634 2.9 368.427 102635 1.37 424.534 102636 2.36 387.473 102637 0.329 337.373 102638 1.37 573.684 102639 3.18 446.928 102640 1.66 572.653 102641 3.82 465.989 102642 3.23 495.634 102643 1.39 417.327 102644 2.05 582.599 102645 2.65 491.602 102646 1.7 478.607 102647 1.84 533.444 102648 3.53 487.548 102649 1.97 422.429 102650 0.788 509.595 102651 3.18 551.675 102652 3.42 466.408 102653 2.26 479.547 102654 1.54 459.534 102655 -1.02 572.671 102656 3.91 457.496 102657 0.8 442.549 102658 2.54 388.458 102659 1.35 487.591 102660 2.34 498.615 102661 3.34 494.584 102662 2.56 468.544 102663 1.14 531.644 102664 3.52 441.951 102665 2.18 388.505 102666 0.352 588.693 102667 3.4 495.634 102668 1.39 430.500 102669 2.23 393.479 102670 3.59 457.563 102671 3.67 507.579 102672 1.87 307.342 102673 0.952 434.502 102674 1.64 485.383 102675 1.98 511.614 102676 2.33 443.512 102677 2.52 485.959 102678 1.43 344.428 102679 -0.779 565.582 102680 3.78 508.610 102681 1.88 524.653 102682 3.31 437.441 102683 0.785 490.550 102684 0.789 410.529 102685 1.18 443.469 102686 2.69 581.649 102687 3.79 502.003 102688 2.8 501.548 102689 1.5 598.688 102690 3.18 496.384 102691 2.45 552.684 102692 3.22 402.488 102693 0.265 541.655 102694 3.91 392.447 102695 1.08 497.560 102696 3.51 600.730 102697 3.3 514.656 102698 3.88 445.553 102699 1.71 556.534 102700 3.94 430.462 102701 1.92 328.405 102702 0.724 427.560 102703 -0.635 597.657 102704 3.97 546.701 102705 3.01 485.575 102706 0.965 378.420 102707 0.897 607.621 102708 4.94 305.373 102709 0.131 573.727 102710 4.3 522.637 102711 3.82 494.538 102712 0.717 427.498 102713 1.31 530.589 102714 3.04 500.563 102715 3.33 430.462 102716 1.92 450.526 102717 0.876 308.294 102719 -0.822 582.775 102720 3.72 499.667 102721 2.52 502.003 102722 2.8 530.570 102723 3.15 332.395 102724 1.27 458.480 102725 1.42 546.569 102726 2.09 449.467 102727 1.89 579.713 102728 2.17 481.585 102729 3.17 431.507 102730 0.892 509.585 102731 2.93 471.545 102732 -0.516 553.672 102733 3.44 465.995 102734 1.86 481.652 102735 4.39 501.575 102736 2.65 561.649 102737 2.77 259.346 102738 -0.392 475.443 102739 1.63 456.701 10274 7.82 494.580 102740 2.38 485.549 102741 2.95 387.473 102742 0.329 459.503 102743 2.8 524.563 102744 1.33 573.681 102745 3.84 463.570 102746 2.39 388.458 102747 0.828 490.519 102748 2.25 469.554 102749 0.793 278.42960 10275 6.54 496.575 102750 2.2 487.571 102751 1.84 537.623 102752 4.3 476.529 102753 0.621 594.724 102754 3.2 446.928 102755 1.66 620.847 102756 4.7 488.621 102757 3.63 450.526 102758 0.876 528.687 102759 3.65 575.69840 10276 3.52 468.518 102760 2.61 539.548 102761 1.32 527.653 102762 3.97 549.701 102763 4.94 514.615 102764 1.87 450.571 102765 2.78 533.444 102766 3.53 457.448 102767 0.986 441.564 102768 1.67 624.795 102769 4.58 494.584 102770 1.68 473.608 102771 2.81 530.613 102772 3.52 402.442 102773 0.598 497.584 102774 2.61 421.488 102775 1.08 467.525 102776 3.46 503.547 102777 1.83 588.693 102778 3.4 485.506 102779 1.23 222.36630 10278 4.76 417.543 102780 3.03 618.672 102781 4.06 453.941 102782 0.416 547.667 102783 3.18 427.560 102784 -0.635 574.696 102785 3.16 482.573 102786 2.16 434.462 102787 1.83 482.444 102788 3.59 405.467 102789 1.11 540.654 102790 3.11 337.373 102791 1.37 476.517 102792 2.47 559.654 102793 4.16 509.638 102794 4.41 455.549 102795 1.88 402.442 102796 0.598 589.991 102797 3.44 455.637 102798 2.17 477.508 102799 0.945 204.35106 10280 5.5 523.664 102800 4.72 486.580 102801 1.13 503.656 102802 3.53 481.583 102803 2.34 448.572 102804 2.73 502.582 102805 1.62 518.559 102806 3.11 598.112 102807 4.71 475.603 102808 1.83 529.533 102809 2.87 488.536 102810 0.958 497.627 102811 2.96 499.686 102812 4.91 493.639 102813 2.46 464.554 102814 2.97 481.607 102815 0.575 453.548 102816 1.78 423.479 102817 0.139 468.478 102818 1.4 459.538 102819 2.5 497.627 102820 2.96 460.545 102821 1.28 512.574 102822 3.11 495.655 102823 3.65 448.515 102824 1.25 451.516 102825 2 406.520 102826 1.72 493.943 102827 1.22 487.634 102828 3.52 492.492 102829 1.5 75.04340 10283 - 392.447 102830 1.08 308.373 102831 -0.13 403.475 102832 2.35 449.475 102833 2.1 583.718 102834 4.14 563.675 102835 4.86 509.552 102836 2.79 439.528 102837 0.113 397.468 102838 1.14 475.579 102839 0.692 206.32390 10284 4.56 445.511 102840 2.55 494.024 102841 3.69 403.475 102842 2.35 455.549 102843 2.51 513.630 102844 3.45 424.919 102845 1.23 377.436 102846 0.0595 572.671 102847 3.91 333.385 102848 2.28 522.637 102849 3.82 460.518 10285 3.3 441.432 102850 1.46 593.711 102851 4.05 423.479 102852 0.139 410.529 102853 -0.00124 410.507 102854 2.76 527.610 102855 2.72 480.580 102856 1.77 415.484 102857 1.92 436.510 102858 2.22 469.534 102859 1.4 529.671 102860 3.5 450.526 102861 1.07 488.621 102862 1.1 525.598 102863 2.09 459.487 102864 2.79 324.416 102865 0.573 598.690 102866 3.43 516.028 102867 3.12 507.579 102868 3.35 530.589 102869 3.04 509.585 102870 2.93 507.546 102871 2.52 417.543 102872 1.85 485.660 102873 2.8 465.026 102874 3.06 495.609 102875 2.59 410.507 102876 2.63 439.462 102877 2.63 559.697 102878 4.42 486.389 102879 1.98 403.475 102880 2.35 555.591 102881 3.35 548.655 102882 3.02 467.525 102883 3.46 450.526 102884 0.876 474.550 102885 1.68 552.616 102886 2.74 349.425 102887 -0.378 308.373 102888 -0.13 498.617 102889 2.87 409.481 102890 -0.0759 494.580 102891 2.38 428.548 102892 -0.635 406.520 102893 1.72 517.531 102894 1.41 306.334 102895 2.42 537.605 102896 3.13 395.409 102897 0.63 466.408 102898 2.26 492.519 102899 2.16 412.437 102900 2.29 447.569 102901 3.04 469.965 102902 2.62 480.964 102903 1.53 483.066 102904 3.33 573.684 102905 3.18 435.533 102906 0.969 509.552 102907 2.79 397.468 102908 1.14 294.348 102909 1.92 407.506 102910 1.69 602.746 102911 3.53 546.569 102912 2.09 498.574 102913 2.35 550.668 102914 3.82 552.684 102915 3.22 498.572 102916 0.389 525.398 102917 3.64 402.442 102918 0.598 469.534 102919 1.4 294.304 102920 -0.813 497.560 102921 3.51 429.510 102922 1.9 614.733 102923 3.72 294.304 102924 -0.813 435.533 102925 0.969 419.491 102926 1.44 497.560 102927 3.51 487.548 102928 1.97 473.563 102929 2.24 537.648 102930 3.16 491.580 102931 4.56 484.602 102932 3.27 535.513 102933 4.09 426.455 102934 1.05 494.584 102935 2.43 561.645 102936 3.98 563.667 102937 3.52 512.574 102938 3.11 366.454 102939 3.39 312.405 102940 1.21 420.546 102941 2.31 417.327 102942 2.05 423.479 102943 0.139 519.588 102944 2.36 616.709 102945 3.22 476.572 102946 1.01 473.563 102947 2.24 480.964 102948 1.53 436.503 102949 1.03 180.15588 10295 -2.41 608.752 102950 4.47 602.746 102951 3.53 449.586 102952 3.07 439.548 102953 2.46 560.549 102954 2.85 496.556 102955 3.27 505.606 102956 3.05 530.682 102957 3.28 501.591 102958 3.27 496.021 102959 2.32 553.522 102960 3.43 480.557 102961 2.26 488.576 102962 4.08 596.651 102963 3.83 410.486 102964 0.511 486.389 102965 1.98 473.563 102966 2.15 476.545 102967 0.531 402.420 102968 0.0327 598.112 102969 4.71 469.039 102970 2.89 497.627 102971 2.96 558.626 102972 3.12 397.468 102973 1.37 505.606 102974 3.32 406.492 102975 2.18 522.558 102976 3.44 371.407 102977 0.342 509.638 102978 3.95 501.575 102979 2.65 290.360 102980 2.44 454.516 102981 1.65 468.546 102982 1.25 402.442 102983 0.598 460.545 102984 1.28 510.583 102985 1.84 457.548 102986 0.952 417.543 102987 1.85 610.787 102988 4.37 467.525 102989 3.46 450.531 102990 1.23 584.107 102991 4.1 492.445 102992 2.9 489.630 102993 2.92 492.611 102994 1.66 490.544 102995 3.85 483.066 102996 3.33 419.472 102997 0.468 473.563 102998 2.24 593.711 102999 4.05 419.517 103000 3.58 507.665 103001 3.86 473.563 103002 2.24 436.587 103003 3.37 537.623 103004 4.45 473.563 103005 2.24 551.675 103006 3.42 498.572 103007 0.389 459.503 103008 2.8 467.505 103009 1.96 552.684 103010 3.22 518.562 103011 1.93 560.679 103012 3.05 457.563 103013 3.67 306.334 103014 2.42 537.605 103015 3.13 539.548 103016 1.32 575.585 103017 3.46 436.504 103018 0.927 572.653 103019 3.82 151.206 10302 1.31 605.747 103020 3.91 424.513 103021 1.37 360.448 103022 0.165 337.373 103023 1.87 476.545 103024 0.531 522.658 103025 4.81 433.542 103026 2.39 503.484 103027 3.62 439.404 103028 1.42 546.701 103029 3.01 195.216 10303 -1.89 466.568 103030 2.37 555.591 103031 3.35 540.605 103032 3.2 518.562 103033 1.93 398.452 103034 3.4 492.445 103035 2.9 539.932 103036 4.22 458.572 103037 1.41 497.631 103038 3.13 496.384 103039 2.45 183.205 10304 -0.629 310.323 103040 1.99 374.431 103041 2.94 612.138 103042 5.19 494.584 103043 1.03 427.492 103044 -0.477 573.703 103045 1.74 479.592 103046 3.12 428.522 103047 3.19 388.458 103048 1.35 439.404 103049 1.88 494.580 103050 2.38 499.643 103051 3.71 515.997 103052 4.18 481.452 103053 0.803 437.575 103054 2.74 503.634 103055 3.44 360.448 103056 0.41 327.401 103057 -0.341 465.542 103058 2.7 525.598 103059 2.09 365.426 103060 0.16 547.667 103061 3.13 533.104 103062 3.17 563.667 103063 3.52 430.498 103064 1.85 508.610 103065 1.88 388.274 103067 -3.1 474.529 103068 1.93 582.048 103069 3.84 432.461 103070 2.8 397.468 103071 1.14 473.608 103072 2.81 517.531 103073 1.57 521.673 103074 4.35 528.687 103075 3.65 475.563 103076 0.407 562.725 103077 3.94 498.572 103078 0.389 495.572 103079 1.24 497.560 103080 3.51 523.502 103081 1.75 481.542 103082 2.98 458.548 103083 2.33 439.548 103084 2.46 537.068 103085 2.97 560.728 103086 4.29 510.578 103087 2.12 525.613 103088 3.82 455.637 103089 2.17 203.236 103090 -1.22 516.652 103091 1.67 531.647 103092 3.44 388.458 103093 1.35 484.589 103094 3.38 552.684 103095 3.35 480.600 103096 3.28 391.462 103097 1.04 444.527 103098 1.55 504.042 103099 1.11 367.417 103100 2.71 387.475 103101 2.56 468.586 103102 3.18 498.574 103103 2.35 556.605 103104 2.74 481.585 103105 1.89 527.610 103106 2.72 580.673 103107 2.26 598.690 103108 3.43 355.351 103109 0.875 673.596 10311 - 509.595 103110 3.39 453.505 103111 1.92 496.643 103112 3.67 496.384 103113 2.45 577.072 103114 4.71 478.540 103115 -0.113 565.615 103116 2.33 416.472 103117 1.48 546.701 103118 3.01 480.580 103119 1.77 552.616 103120 2.74 414.496 103121 1.33 583.718 103122 4.14 442.549 103123 2.54 421.488 103124 0.549 530.682 103125 3.28 384.431 103126 1.94 524.563 103127 1.33 439.528 103128 0.113 574.068 103129 5.1 514.615 103130 1.87 535.675 103131 4.79 360.448 103132 1.31 489.630 103133 2.92 473.563 103134 2.15 504.644 103135 2.55 406.452 103136 0.115 501.591 103137 3.27 451.581 103138 -0.0909 485.578 103139 1.8 499.667 103140 2.52 482.613 103141 3.36 540.648 103142 3.51 454.516 103143 1.65 450.554 103144 1.24 507.605 103145 0.901 488.645 103146 3.18 427.492 103147 -0.477 412.483 103148 0.237 392.447 103149 1.08 573.059 103150 3.63 473.563 103151 2.24 530.570 103152 2.91 407.480 103153 0.826 417.407 103154 0.638 467.525 103155 3.46 494.538 103156 0.717 537.648 103157 3.16 436.503 103158 1.03 434.462 103159 1.83 305.373 103160 0.131 420.457 103161 0.603 515.593 103162 4.58 410.507 103163 2.76 534.691 103164 2.71 614.733 103165 3.72 461.533 103166 -0.102 514.418 103167 4.47 481.585 103168 1.89 481.628 103169 3.44 363.409 103170 -0.0465 560.728 103171 4.29 475.603 103172 1.83 522.558 103173 3.44 482.444 103174 3.59 495.655 103175 3.65 517.533 103176 3.83 572.653 103177 3.82 594.724 103178 3.2 570.702 103179 2.66 557.724 103180 3.45 526.670 103181 3.67 469.965 103182 2.62 422.521 103183 2.05 505.606 103184 3.05 496.567 103185 1.73 497.560 103186 4.08 406.499 103187 4.49 529.671 103188 3.5 410.507 103189 2.76 144.16992 10319 2.74 593.668 103190 4.05 573.727 103191 4.3 376.424 103192 4.27 325.338 103193 1.94 518.647 103194 2.4 465.423 103195 2.08 310.323 103196 1.99 478.540 103197 -0.113 436.503 103198 1.03 507.648 103199 2.36 320.295 10320 0.992 427.560 103200 -0.635 573.703 103201 1.74 519.582 103202 3.35 505.606 103203 3.05 559.621 103204 3.89 552.684 103205 3.22 282.313 103206 2.25 473.005 103207 3.04 463.549 103208 1.13 584.706 103209 3.84 154.16320 103210 1.46 897.968 103211 3.75 537.068 103212 2.97 553.522 103213 3.43 438.480 103214 0.89 420.457 103215 0.603 493.571 103216 1.74 339.456 103217 3.92 472.919 103218 3.46 203.236 103219 -1.22 274.402 10322 3.66 475.364 103220 1.74 496.646 103221 1.91 457.496 103222 2.52 494.538 103223 0.717 576.752 103224 3.76 410.507 103225 2.76 523.502 103226 1.75 388.458 103227 0.828 485.549 103228 2.88 406.520 103229 1.72 474.981 103230 2.88 507.665 103231 3.86 379.496 103232 4.64 499.562 103233 1.75 439.480 103234 1.92 447.570 103235 3.37 413.554 103236 2.67 399.484 103237 1.25 486.512 103238 1.75 394.468 103239 0.974 400.37870 10324 2.53 402.485 103240 1.45 399.484 103241 1.25 423.463 103242 -0.235 486.512 103243 1.75 394.468 103244 0.974 476.449 103245 1.95 421.533 103246 2.61 492.571 103247 0.658 479.569 103248 1.62 412.483 103249 0.829 479.572 103250 -0.00296 448.467 103251 1.52 463.570 103252 2.28 491.990 103253 1.79 495.525 103254 0.773 453.535 103255 0.498 497.588 103256 0.235 447.570 103257 3.37 441.951 103258 2.76 498.547 103259 2.67 458.529 103260 2.21 413.435 103261 1.36 433.544 103262 2.32 499.562 103263 1.75 448.558 103264 2.08 473.564 103265 2.15 492.571 103266 0.658 413.554 103267 2.67 498.547 103268 2.67 489.542 103269 1.48 433.544 103270 2.32 495.525 103271 0.773 423.463 103272 -0.235 497.588 103273 0.235 499.562 103274 1.75 441.951 103275 2.76 497.586 103276 3.67 479.569 103277 1.62 448.515 103278 1.7 444.549 103279 0.633 274.269 10328 2.99 458.529 103280 2.21 441.951 103281 2.66 343.421 103282 -0.0361 448.515 103283 1.7 408.491 103284 2.51 409.479 103285 0.98 497.586 103286 3.67 479.572 103287 -0.00296 487.574 103288 -0.649 476.449 103289 1.95 278.30380 10329 0.206 440.560 103290 1.46 439.523 103291 2.55 440.560 103292 1.46 408.491 103293 2.51 427.537 103294 2.07 421.533 103295 2.61 413.435 103296 1.36 471.593 103297 0.813 487.574 103298 -0.649 421.533 103299 2.61 220.35046 10330 4.64 463.570 103300 2.28 496.575 103301 1.74 448.558 103302 2.08 421.533 103303 2.27 427.537 103304 2.07 496.575 103305 1.74 491.990 103306 1.79 471.593 103307 0.813 490.519 103308 2.05 439.548 103309 2.21 433.544 103310 2.35 439.548 103311 2.21 421.533 103312 2.27 412.483 103313 0.829 461.597 103314 2.99 461.597 103315 2.99 433.544 103316 2.35 439.523 103317 2.55 490.519 103318 2.05 409.479 103319 0.98 218.335 10332 4.81 489.542 103320 1.48 493.525 103321 0.102 473.564 103322 2.15 499.562 103323 1.75 421.533 103324 2.61 439.480 103325 1.92 453.535 103326 0.498 444.549 103327 0.633 441.951 103328 2.66 402.485 103329 1.45 412.692 10333 9.06 448.467 103330 1.52 577.757 103331 2.88 534.732 103332 3.55 583.763 103333 3.25 603.753 103334 3.53 616.714 103335 3.9 603.753 103336 3.53 616.714 103337 3.92 591.761 103338 3.48 583.763 103339 3.25 136.23404 10334 4.17 598.733 103340 3.79 577.757 103341 2.88 591.761 103342 3.48 475.443 103343 1.63 583.763 103344 3.25 616.714 103345 3.92 616.714 103346 3.92 602.806 103347 4.4 617.780 103348 3.77 565.727 103349 2.05 248.38992 10335 5.54 552.684 103350 3.35 610.785 103351 3.71 616.714 103352 3.92 603.753 103353 3.53 611.773 103354 4.3 565.727 103355 2.05 492.652 103356 2.13 615.760 103357 4.46 616.714 103358 3.92 605.810 103359 2.53 615.760 103360 4.46 591.761 103361 3.48 611.773 103362 4.3 602.806 103363 4.4 616.714 103364 3.9 616.714 103365 3.9 534.732 103366 3.55 616.714 103367 3.9 603.753 103368 3.53 492.652 103369 2.13 583.763 103370 3.25 610.785 103371 3.71 603.815 103372 4.23 520.706 103373 3.6 611.773 103374 4.3 596.759 103375 4.16 597.747 103376 3.14 596.759 103377 4.16 610.785 103378 3.71 616.714 103379 3.9 616.714 103380 3.92 615.760 103381 4.46 506.679 103382 2.77 603.815 103383 4.23 616.714 103384 3.92 577.757 103385 2.88 596.759 103386 4.16 615.760 103387 4.46 616.714 103388 3.92 597.747 103389 3.14 218.335 10339 4.16 610.785 103390 3.71 520.706 103391 3.6 603.753 103392 3.53 591.761 103393 3.48 603.753 103394 3.53 583.763 103395 3.25 597.747 103396 3.14 577.757 103397 2.88 583.763 103398 3.25 492.652 103399 2.13 520.706 103400 3.6 616.714 103401 3.92 506.679 103402 2.77 565.727 103403 2.05 596.759 103404 4.16 506.679 103405 2.77 605.810 103406 2.53 596.759 103407 4.16 597.747 103408 3.14 616.714 103409 3.9 204.352 10341 5.77 603.753 103410 3.53 596.759 103411 4.16 611.773 103412 4.29 610.785 103413 3.87 577.757 103414 2.88 611.773 103415 4.3 610.785 103416 3.87 611.773 103417 4.29 603.815 103418 4.23 520.706 103419 3.6 591.761 103420 3.48 603.815 103421 4.23 596.759 103422 4.16 485.959 103423 1.43 602.806 103424 4.4 603.815 103425 4.23 617.780 103426 3.77 488.621 103427 3.63 597.747 103428 3.14 494.584 103429 2.43 610.785 103430 3.87 591.761 103431 3.48 611.773 103432 4.29 617.780 103433 3.77 610.785 103434 3.87 565.727 103435 2.05 520.706 103436 3.6 520.706 103437 3.6 615.760 103438 4.46 492.652 103439 2.13 459.540 103440 0.606 492.652 103441 2.13 602.806 103442 4.4 603.815 103443 4.23 492.652 103444 2.13 583.763 103445 3.25 602.806 103446 4.4 596.759 103447 4.16 605.810 103448 2.53 520.706 103449 3.6 506.679 103450 2.77 468.518 103451 2.61 605.810 103452 2.54 611.773 103453 4.29 362.421 103454 0.599 506.679 103455 2.77 610.785 103456 3.71 615.760 103457 4.46 615.760 103458 4.46 603.753 103459 3.53 577.757 103460 2.88 565.727 103461 2.05 616.714 103462 3.92 577.757 103463 2.88 565.727 103464 2.05 617.780 103465 3.77 492.652 103466 2.13 617.780 103467 3.77 617.780 103468 3.77 615.760 103469 4.46 492.652 103470 2.13 603.815 103471 4.23 506.679 103472 2.77 616.714 103473 3.92 310.393 103474 0.0222 603.753 103475 3.53 617.780 103476 3.77 520.706 103477 3.6 610.785 103478 3.87 603.815 103479 4.23 617.821 103480 4.22 596.759 103481 4.16 617.821 103482 4.22 583.763 103483 3.25 492.652 103484 2.13 615.760 103485 4.46 583.763 103486 3.25 597.747 103487 3.14 617.821 103488 4.22 602.806 103489 4.4 611.773 103490 4.3 591.761 103491 3.48 605.810 103492 2.54 492.652 103493 2.13 611.773 103494 4.29 616.714 103495 3.9 611.773 103496 4.3 605.810 103497 2.54 565.727 103498 2.05 565.727 103499 2.05 605.810 103500 2.54 596.759 103501 4.16 616.714 103502 3.92 602.806 103503 4.4 610.785 103504 3.87 603.815 103505 4.23 603.815 103506 4.23 610.785 103507 3.87 611.773 103508 4.29 617.780 103509 3.77 610.785 103510 3.71 616.714 103511 3.9 611.773 103512 4.29 565.727 103513 2.05 602.806 103514 4.4 583.763 103515 3.25 616.714 103516 3.9 605.810 103517 2.54 520.706 103518 3.6 583.763 103519 3.25 426.71740 10352 9.24 611.773 103520 4.29 610.785 103521 3.87 610.785 103522 3.71 605.810 103523 2.53 616.714 103524 3.92 617.821 103525 4.22 605.810 103526 2.54 617.780 103527 3.77 603.753 103528 3.53 611.773 103529 4.29 208.25360 10353 3.16 506.679 103530 2.77 603.815 103531 4.23 506.679 103532 2.77 565.727 103533 2.05 610.785 103534 3.87 616.714 103535 3.9 616.714 103536 3.9 597.747 103537 3.14 617.821 103538 4.22 610.785 103539 3.71 617.821 103540 4.22 605.810 103541 2.53 583.763 103542 3.25 597.747 103543 3.14 520.706 103544 3.6 617.780 103545 3.77 617.821 103546 4.22 506.679 103547 2.77 583.763 103548 3.25 611.773 103549 4.29 605.810 103550 2.54 605.810 103551 2.53 577.757 103552 2.88 615.760 103553 4.46 610.785 103554 3.87 583.763 103555 3.25 616.714 103556 3.9 602.806 103557 4.4 602.806 103558 4.4 603.753 103559 3.53 616.709 103560 3.22 577.757 103561 2.88 617.821 103562 4.22 596.759 103563 4.16 520.706 103564 3.6 596.759 103565 4.16 530.635 103566 3.56 610.785 103567 3.71 519.582 103568 3.35 605.810 103569 2.54 204.35110 10357 5.69 602.806 103570 4.4 520.706 103571 3.6 616.714 103572 3.9 617.780 103573 3.77 556.605 103574 2.74 547.667 103575 3.18 597.747 103576 3.14 616.714 103577 3.9 520.706 103578 3.6 565.727 103579 2.05 611.773 103580 4.29 597.747 103581 3.14 513.692 103582 2.3 617.780 103583 3.77 597.747 103584 3.14 506.679 103585 2.77 532.608 103586 1.89 591.761 103587 3.48 597.747 103588 3.14 610.785 103589 3.71 204.35110 10359 5.78 506.679 103590 2.77 506.679 103591 2.77 577.757 103592 2.88 615.760 103593 4.46 615.760 103594 4.46 596.759 103595 4.16 603.753 103596 3.53 534.732 103597 3.55 616.714 103598 3.9 591.761 103599 3.48 156.26520 10360 3.81 616.714 103600 3.92 520.706 103601 3.6 365.494 103602 4.24 615.760 103603 4.46 617.780 103604 3.77 605.810 103605 2.53 597.747 103606 3.14 565.727 103607 2.05 502.561 103608 2.17 611.773 103609 4.3 304.295 10361 2.74 605.810 103610 2.53 520.706 103611 3.6 425.563 103612 0.355 617.780 103613 3.77 492.652 103614 2.13 319.399 103615 0.331 610.785 103616 3.87 603.753 103617 3.53 610.785 103618 3.87 615.760 103619 4.46 552.87204 10362 7.81 565.727 103620 2.05 596.759 103621 4.16 616.714 103622 3.92 583.763 103623 3.25 602.806 103624 4.4 596.759 103625 4.16 577.757 103626 2.88 610.785 103627 3.87 605.810 103628 2.53 605.810 103629 2.53 204.35110 10363 5.16 492.492 103630 0.92 616.714 103631 3.92 492.652 103632 2.13 615.760 103633 4.46 597.747 103634 3.14 617.821 103635 4.22 610.785 103636 3.71 506.679 103637 2.77 565.727 103638 2.05 565.727 103639 2.05 232.319 10364 3.59 492.652 103640 2.13 610.785 103641 3.87 617.821 103642 4.22 506.679 103643 2.77 478.516 103644 0.747 611.773 103645 4.29 591.761 103646 3.48 605.810 103647 2.54 602.806 103648 4.4 488.565 103649 2.86 338.40036 10365 2.56 615.760 103650 4.46 603.753 103651 3.53 611.773 103652 4.3 496.600 103653 2.95 617.780 103654 3.77 617.821 103655 4.22 611.773 103656 4.29 534.732 103657 3.55 611.773 103658 4.3 602.806 103659 4.4 162.18366 10366 -0.827 596.759 103660 4.16 617.821 103661 4.22 605.810 103662 2.54 577.757 103663 2.88 591.761 103664 3.48 605.810 103665 2.53 603.753 103666 3.53 474.981 103667 2.79 605.810 103668 2.54 570.678 103669 2.26 624.234 103670 4.46 495.562 103671 3.76 548.718 103672 3.97 450.637 103673 3.92 394.530 103674 2.38 534.732 103675 2.61 566.733 103676 3.65 512.642 103677 2.29 581.810 103678 4.68 584.705 103679 3.31 178.18306 10368 -1.67 450.637 103680 3.92 450.637 103681 3.92 492.611 103682 2.81 527.719 103683 3.05 502.581 103684 3.05 593.781 103685 3.21 502.581 103686 3.05 594.765 103687 3.55 594.765 103688 3.55 570.604 103689 3.77 553.734 103690 4.15 399.484 103691 1.97 509.641 103692 3.24 548.718 103693 3.97 450.637 103694 3.92 492.611 103695 2.81 604.781 103696 4.85 537.648 103697 3.47 478.627 103698 2.37 492.673 103699 3.41 450.637 103700 3.92 492.611 103701 2.81 492.673 103702 3.41 502.581 103703 3.05 502.581 103704 3.05 525.724 103705 4.53 531.728 103706 4.23 502.581 103707 3.05 509.641 103708 3.24 531.728 103709 4.23 604.781 103710 4.85 465.586 103711 3.24 374.478 103712 0.518 548.718 103713 3.97 387.449 103714 1.8 481.628 103715 4.13 387.449 103716 1.8 610.828 103717 3.58 413.537 103718 4.58 511.678 103719 3.82 495.562 103720 3.76 520.683 103721 3.62 570.678 103722 2.26 492.611 103723 2.81 492.611 103724 2.81 502.581 103725 3.05 495.562 103726 3.76 450.637 103727 3.92 517.702 103728 3.63 617.821 103729 4.19 518.648 103730 3.85 582.775 103731 3.72 602.806 103732 4.45 474.637 103733 3.78 468.589 103734 3.02 495.658 103735 2.31 536.587 103736 3.87 613.748 103737 3.4 489.566 103738 1.27 487.593 103739 1.03 445.556 103740 1.06 485.660 103741 4.01 509.595 103742 2.75 556.676 103743 1.89 590.668 103744 3.23 590.668 103745 3.23 590.668 103746 3.23 590.668 103747 3.23 590.668 103748 3.23 476.674 103749 4.5 478.647 103750 4.08 598.750 103751 4.58 570.678 103752 2.26 497.555 103753 1.89 612.801 103754 3.83 537.648 103755 3.47 368.493 103756 1.89 616.791 103757 3.61 556.534 103758 3.96 526.669 103759 2.86 537.648 103760 3.47 454.520 103761 0.782 471.614 103762 3.48 476.674 103763 4.5 548.718 103764 3.97 471.614 103765 3.48 556.534 103766 3.96 608.693 103767 4.16 615.621 103768 4.01 575.669 103769 5.02 496.575 103770 4.62 581.810 103771 4.68 544.659 103772 2.85 569.573 103773 3.65 548.718 103774 3.97 551.638 103775 1.2 496.575 103776 4.62 518.648 103777 3.44 581.810 103778 4.68 599.556 103779 2.9 497.541 103780 1.26 602.806 103781 4.45 509.638 103782 3.73 566.733 103783 4.59 511.678 103784 3.82 544.680 103785 3.85 422.515 103786 2.2 446.537 103787 2.65 454.520 103788 0.779 598.750 103789 4.58 543.720 103790 4.6 466.636 103791 3.15 544.680 103792 3.85 599.556 103793 2.9 454.520 103794 0.779 399.484 103795 1.97 608.693 103796 4.16 471.614 103797 3.48 496.575 103798 4.62 500.627 103799 4.12 497.541 103800 1.26 581.810 103801 4.68 535.676 103802 4.7 497.541 103803 1.26 537.648 103804 3.47 475.603 103805 2.01 526.669 103806 3.3 573.689 103807 4.08 575.669 103808 5.02 466.636 103809 3.15 544.680 103810 3.85 544.680 103811 3.85 575.669 103812 5.02 581.810 103813 4.68 495.562 103814 3.76 604.781 103815 4.52 534.533 103816 2.5 563.692 103817 1.53 422.515 103818 2.2 608.693 103819 4.16 585.664 103820 4.14 585.664 103821 4.14 585.664 103822 4.14 537.648 103823 3.47 575.669 103824 5.02 460.631 103825 3.5 503.609 103826 3.95 425.523 103827 0.393 575.669 103828 5.02 575.669 103829 5.02 535.565 103830 3.02 301.298 103831 2.04 508.634 103832 3.7 253.253 103833 2.9 414.477 103834 3.49 424.916 103835 2.98 424.387 103836 -0.16 219.261 103837 1.7 262.329 103838 1.8 382.234 103839 -0.783 422.338 103840 -0.00338 331.419 103841 2.43 327.378 103842 3.72 463.614 103843 1.3 235.690 103844 -1.65 248.300 103845 -1.3 247.376 103846 3.77 280.322 103847 2.37 361.441 103848 3.59 359.485 103849 0.0461 219.261 103850 2.77 373.471 103851 3.46 411.339 103852 2.86 431.359 103853 4.09 309.386 103854 1.09 151.206 103855 1.33 517.500 103856 0.431 353.866 103857 1.08 416.762 103858 0.788 382.603 103859 1.94 353.866 103860 -0.03 366.476 103861 6.09 397.312 103862 2.21 315.387 103863 2.84 369.428 103864 1.33 428.410 103865 1.83 491.440 103866 5.23 387.882 103867 0.285 381.473 103868 0.924 412.343 103869 0.505 328.391 103870 2.48 297.783 103871 4.67 365.454 103872 4.22 231.295 103873 -2.6 350.439 103874 3.76 403.543 103875 3.92 262.326 103876 -1.26 436.483 103877 -0.138 420.849 103878 3.18 290.319 103879 2.45 358.411 103880 -0.0817 314.834 103881 5.29 469.540 103882 4.24 466.657 103883 -0.813 331.415 103884 3.68 474.802 103885 1.35 292.352 103886 -1.12 329.440 103887 -0.493 209.265 103888 -1.91 389.452 103889 3.48 396.463 103890 4.6 413.540 103891 2.65 360.447 103892 4.02 227.305 103893 3.33 255.355 103894 3.02 253.383 103895 6.55 249.351 103896 5.07 200.690 103897 1.83 263.333 103898 2.45 256.182 103899 4.4 376.409 103900 3.57 444.030 103901 1.25 289.413 103902 3.85 409.523 103903 0.00368 340.460 103904 3.32 299.411 103905 2.89 331.837 103906 3.22 562.749 103907 5.22 278.349 103908 4.4 384.513 103909 4.25 418.426 103910 2.79 367.506 103911 4.2 311.462 103912 4.75 297.743 103913 2.74 347.409 103914 2.88 397.239 103915 2.77 390.310 103916 2.33 241.289 103917 3.56 306.359 103918 4.45 331.434 103919 2.76 372.483 103920 3.16 422.523 103921 4.12 247.293 103922 -0.51 210.254 103923 1.12 476.504 103924 2.34 428.501 103925 4.67 332.235 103926 4.12 186.253 103927 1.7 417.954 103928 4.87 356.503 103929 3.59 1043.079 10393 -2.32 351.443 103930 3.66 609.713 103931 5.65 609.713 103932 5.65 330.401 103933 0.651 293.429 103934 3.79 328.363 103935 2.48 399.489 103936 3.99 462.542 103937 2.43 307.428 103938 2.67 286.757 103939 3.87 281.738 103940 2.65 303.305 103941 1.92 257.331 103942 3.33 274.789 103943 4.62 369.501 103944 3.28 452.434 103945 4.03 427.992 103946 5.55 191.254 103947 2 251.284 103948 3.11 320.427 103949 3.63 358.258 103950 1.42 249.334 103951 1.74 422.499 103952 0.734 289.332 103953 4.18 386.510 103954 3.22 343.216 103955 1.82 341.445 103956 3.15 328.406 103957 1.97 406.460 103958 1.97 310.222 103959 3.34 536.085 103960 4.94 270.370 103961 1.59 234.276 103962 2.21 362.293 103963 4.42 186.210 103964 2.19 160.173 103965 0.341 271.312 103966 0.77 169.612 103967 1.15 283.393 103968 4.04 333.388 103969 1.77 473.654 103970 3.76 506.040 103971 3.18 325.387 103972 2.95 416.559 103973 4.22 259.387 103974 3.17 341.875 103975 4.48 382.387 103976 -0.902 321.823 103977 3.86 329.821 103978 4 225.202 103979 -2.37 291.386 103980 2.68 369.329 103981 4.23 355.303 103982 4.16 151.249 103983 2.51 304.386 103984 4.63 239.232 103985 -1.87 404.258 103986 3.54 221.296 103987 2.33 236.298 103988 2.62 126.15310 103989 1.82 893.936 103990 4.26 313.441 103991 3.33 375.487 103992 3.57 362.901 103993 2.56 323.350 103994 2.22 261.320 103995 2.28 566.695 103996 3.2 323.433 103997 3.68 285.381 103998 3.34 295.380 103999 4.6 198.302 104 4.21 147.51970 1040 -0.246 480.603 104000 4.04 330.249 104001 5.27 360.541 104002 3.41 548.723 104003 4.39 438.566 104004 -0.157 353.460 104005 4.44 316.313 104006 0.183 337.416 104007 3.67 449.545 104008 3.8 387.298 104009 3.47 396.527 104010 2.84 194.18730 104011 -0.261 950.043 104012 5.41 395.456 104013 2.25 326.778 104014 4.66 389.446 104015 2.2 291.344 104016 4.35 286.373 104017 2.56 406.539 104018 0.441 203.235 104019 0.999 192.258 104020 1.43 264.149 104021 2.25 135.163 104022 0.0285 370.401 104023 4.83 292.725 104024 1.4 305.369 104025 2.78 295.375 104026 1.74 279.418 104027 3.42 494.587 104028 2.4 263.360 104029 4.38 332.420 104030 -1.15 421.517 104031 2.55 253.404 104032 -1.61 248.260 104033 2.74 339.389 104034 3.65 347.424 104035 3.91 468.595 104036 3.73 284.355 104037 5.14 433.953 104038 3.65 235.350 104039 3.48 430.949 104040 3.74 278.434 104041 2.37 417.541 104042 4.39 311.847 104043 3.29 266.767 104044 1.9 479.526 104045 3.3 417.954 104046 3.95 306.379 104047 -0.951 333.509 104048 4.16 341.448 104049 3.6 191.230 104050 0.731 323.429 104051 4.37 542.760 104052 5.19 299.415 104053 3.64 282.189 104054 -0.943 310.219 104055 4.11 268.338 104056 3.12 514.059 104057 5.86 405.494 104058 3.31 408.537 104059 2.88 297.349 104060 2.91 358.439 104061 1.95 218.252 104062 1.86 330.321 104063 0.354 306.362 104064 4.01 370.486 104065 3.69 265.290 104066 1.7 285.133 104067 3.46 499.602 104068 3.02 371.865 104069 3.37 303.220 104070 3.06 309.351 104071 1.45 407.334 104072 4.9 290.702 104073 2.78 369.420 104074 3.59 483.445 104075 4.57 566.738 104076 4.23 344.430 104077 2.11 313.441 104078 3.65 562.749 104079 4.68 346.421 104080 1.4 310.434 104081 3.37 247.361 104082 4.02 319.424 104083 1.65 249.334 104084 1.62 340.460 104085 3.62 579.575 104086 4.4 328.434 104087 2.18 400.906 104088 3.6 351.397 104089 2.73 323.347 104090 0.965 300.743 104091 3.26 288.293 104092 3.29 205.257 104093 1.57 231.291 104094 2.51 352.389 104095 3.89 230.309 104096 2.31 321.870 104097 4.57 464.601 104098 3.06 276.375 104099 2.6 293.402 104100 2 421.517 104101 2.64 480.538 104102 2.73 241.286 104103 2.39 309.427 104104 4.08 464.289 104105 2.42 325.402 104106 2.99 397.490 104107 -0.289 296.364 104108 2.75 356.239 104109 2.77 306.725 104110 -0.885 373.428 104111 1.63 254.371 104112 4.16 548.723 104113 4.4 359.890 104114 5.67 315.328 104115 -1.02 269.345 104116 2.16 482.371 104117 2.78 253.313 104118 2.59 271.745 104119 2.83 98.09990 104120 0.822 1010.181 104121 6.77 1058.286 104122 1.45 237.295 104123 2.45 341.448 104124 2.45 391.278 104125 4.09 289.256 104126 3.95 551.038 104127 3.33 336.669 104128 3.38 463.330 104129 3.25 451.507 104130 3.01 395.539 104131 4.21 290.101 104132 1.5 138.167 104133 -0.0661 293.367 104134 2.21 286.371 104135 4.39 426.508 104136 4.01 313.779 104137 3.63 311.806 104138 5.1 343.442 104139 2.08 373.381 104140 -1.62 382.457 104141 2.58 327.465 104142 2.88 496.726 104143 5.01 278.782 104144 -0.113 321.394 104145 -0.347 310.495 104146 4.83 224.363 104147 0.932 301.365 104148 2.8 370.383 104149 -0.6 3463.01300 10415 - 276.376 104150 5.43 275.164 104151 -0.156 155.221 104152 -2.3 413.537 104153 -0.7 362.489 104154 -0.227 272.343 104155 2.55 194.145 104156 -0.144 364.415 104157 -1.42 478.584 104158 1.87 491.443 104159 5.22 269.342 104160 1.37 416.376 104161 4.46 292.419 104162 3.98 325.511 104163 4.76 258.276 104164 1.73 386.558 104165 0.126 371.455 104166 3.54 474.415 104167 4.82 354.487 104168 4.1 215.291 104169 3.41 222.36630 10417 4.51 366.473 104170 4.15 333.383 104171 1.6 309.403 104172 5.29 446.928 104173 2.1 348.406 104174 3.7 350.679 104175 4.22 339.447 104176 4.96 314.466 104177 3.54 351.422 104178 0.836 292.417 104179 2.79 204.35106 10418 5.54 297.395 104180 3.67 373.514 104181 2.46 364.405 104182 3.74 444.609 104183 4.74 249.712 104184 3.72 371.257 104185 3.01 342.820 104186 4.14 283.369 104187 2.53 399.486 104188 4.13 331.493 104189 5.42 734.958 10419 3.71 311.419 104190 4.69 254.284 104191 3 342.390 104192 2.41 360.248 104193 2.92 273.371 104194 3.68 348.414 104195 2.99 440.621 104196 4.95 326.476 104197 4.24 380.524 104198 3.66 294.347 104199 1.5 460.592 104200 2.14 394.425 104201 0.982 299.325 104202 1.07 428.323 104203 3.58 207.312 104204 3.09 251.365 104205 4.03 402.490 104206 2.84 318.368 104207 2.55 413.941 104208 4.16 302.369 104209 2.59 306.763 104210 3.46 282.338 104211 3.78 375.511 104212 2.99 327.421 104213 2.71 239.742 104214 3.33 382.497 104215 2.2 415.485 104216 2.69 490.593 104217 3.68 326.433 104218 2.59 289.370 104219 2.97 351.443 104220 3.09 392.535 104221 4.44 263.339 104222 0.682 286.369 104223 2.3 287.382 104224 1.34 381.426 104225 3.29 354.530 104226 4.6 387.931 104227 3.2 392.516 104228 3.55 481.640 104229 2.84 162.18366 10423 -0.827 308.315 104230 1.52 416.579 104231 2.95 287.401 104232 1.77 363.814 104233 3.44 265.393 104234 4.78 337.842 104235 3.84 275.430 104236 4.58 293.447 104237 5.73 329.869 104238 1.08 447.590 104239 1.59 433.607 104240 2.62 320.346 104241 2.99 824.959 104242 2.79 289.370 104243 1.95 285.468 104244 4.9 498.619 104245 2.4 454.563 104246 2.48 457.539 104247 3.37 475.622 104248 3.52 479.595 104249 1.53 457.539 104250 3.37 487.513 104251 3.09 486.562 104252 2.68 488.621 104253 2.65 441.587 104254 2.21 445.596 104255 3.75 526.601 104256 3.76 489.605 104257 2.72 502.571 104258 3.09 497.631 104259 3.12 497.631 104260 3.12 447.569 104261 2.83 457.539 104262 3.37 547.623 104263 2.18 510.626 104264 2.96 484.611 104265 1.49 475.622 104266 3.52 613.105 104267 4.21 498.619 104268 2.4 500.607 104269 4.18 509.426 104270 3.67 500.607 104271 4.18 473.649 104272 4.65 406.520 104273 1.28 488.621 104274 2.65 497.603 104275 4.11 489.605 104276 2.72 489.605 104277 2.63 509.426 104278 3.67 462.583 104279 2.48 459.622 104280 4.48 459.579 104281 3.15 448.557 104282 1.11 487.556 104283 3.58 445.596 104284 3.75 498.619 104285 2.4 479.612 104286 3.76 457.539 104287 3.37 448.557 104288 1.11 470.562 104289 2.21 242.26990 10429 3.36 435.558 104290 3.03 470.562 104291 2.21 489.605 104292 2.63 406.520 104293 1.28 479.612 104294 3.76 443.512 104295 2.43 509.426 104296 3.67 502.571 104297 3.09 454.563 104298 2.48 479.595 104299 1.53 485.549 104300 2.99 462.583 104301 2.48 509.426 104302 3.67 525.656 104303 4.55 479.612 104304 3.76 441.524 104305 2.3 393.478 104306 1.18 610.723 104307 3.02 613.105 104308 4.21 498.572 104309 2.01 459.579 104310 3.15 445.596 104311 3.75 484.611 104312 1.49 447.569 104313 2.83 502.571 104314 3.09 462.583 104315 2.48 486.562 104316 2.68 486.562 104317 2.68 509.426 104318 3.67 509.426 104319 3.67 144.16992 10432 2.88 543.577 104320 3.69 435.558 104321 3.03 443.512 104322 2.43 526.601 104323 3.76 573.708 104324 3.58 489.605 104325 2.72 573.708 104326 3.58 502.571 104327 3.09 547.623 104328 2.18 498.619 104329 2.4 498.572 104330 2.01 497.603 104331 4.11 475.622 104332 3.52 497.631 104333 3.12 489.605 104334 2.72 459.622 104335 4.48 441.587 104336 2.21 490.618 104337 1.7 470.562 104338 2.21 485.549 104339 2.99 610.723 104340 3.02 479.595 104341 1.53 500.607 104342 4.18 517.620 104343 3.3 495.677 104344 3.7 393.478 104345 1.18 457.539 104346 3.37 448.557 104347 1.11 498.572 104348 2.68 484.611 104349 1.49 272.38534 10435 3.55 441.524 104350 2.3 487.556 104351 3.58 470.562 104352 2.21 441.587 104353 2.21 484.611 104354 1.49 462.583 104355 2.48 435.558 104356 3.03 497.603 104357 4.11 500.607 104358 4.18 498.619 104359 2.4 136.234 10436 4.38 502.571 104360 3.09 1006.149 104362 6.82 441.524 104363 2.3 486.562 104364 2.68 495.677 104365 3.7 454.563 104366 2.48 393.478 104367 1.18 473.649 104368 4.65 457.539 104369 3.37 428.433 10437 2.82 454.563 104370 2.48 490.618 104371 1.7 502.571 104372 3.09 475.622 104373 3.52 445.596 104374 3.75 489.605 104375 2.72 497.631 104376 3.12 553.073 104377 3.55 493.639 104378 4.06 573.708 104379 3.58 459.622 104380 4.48 497.603 104381 4.11 493.596 104382 3.54 447.569 104383 2.83 526.601 104384 3.76 497.631 104385 3.12 493.596 104386 3.54 473.649 104387 4.65 489.605 104388 2.63 484.611 104389 1.49 274.269 10439 3 497.603 104390 4.11 547.623 104391 2.18 445.596 104392 3.75 447.569 104393 2.83 490.618 104394 1.7 484.611 104395 1.49 448.557 104396 1.11 486.562 104397 2.68 490.618 104398 1.7 502.571 104399 3.09 204.35110 10440 6 493.639 104400 4.06 493.639 104401 4.06 485.592 104402 3.99 485.549 104403 2.99 441.524 104404 2.3 547.623 104405 2.18 489.605 104406 2.72 435.558 104407 3.03 475.622 104408 3.52 490.618 104409 1.7 220.35046 10441 4.81 441.524 104410 2.3 498.572 104411 2.01 526.601 104412 3.76 573.708 104413 3.58 448.557 104414 1.11 526.601 104415 3.76 406.520 104416 1.28 435.558 104417 3.03 485.592 104418 3.99 573.708 104419 3.58 475.622 104420 3.52 479.612 104421 3.76 489.605 104422 2.72 495.677 104423 3.7 486.562 104424 2.68 495.677 104425 3.7 473.649 104426 4.65 498.572 104427 2.01 493.639 104428 4.06 462.583 104429 2.48 204.35110 10443 5.2 435.558 104430 3.03 470.562 104431 2.21 445.596 104432 3.75 459.622 104433 4.48 448.557 104434 1.11 485.549 104435 2.99 479.595 104436 1.53 459.579 104437 3.15 573.708 104438 3.58 498.619 104439 2.4 218.335 10444 4.72 497.631 104440 3.12 454.563 104441 2.48 479.595 104442 1.53 485.592 104443 3.99 610.723 104444 3.02 459.579 104445 3.15 502.571 104446 3.09 406.520 104447 1.28 393.478 104448 1.18 485.592 104449 3.99 167.292 10445 2.66 493.639 104450 4.06 488.621 104451 2.65 441.587 104452 2.21 497.631 104453 3.04 495.677 104454 3.7 500.607 104455 4.18 526.601 104456 3.76 406.520 104457 1.28 489.605 104458 2.72 479.612 104459 3.76 87.077 10446 - 393.478 104460 1.18 435.558 104461 3.03 497.631 104462 3.04 493.639 104463 4.06 393.478 104464 1.18 457.539 104465 3.37 406.520 104466 1.28 498.572 104467 2.01 445.596 104468 3.75 443.512 104469 2.43 164.20110 10447 1.89 459.579 104470 3.15 613.105 104471 4.21 473.649 104472 4.65 613.105 104473 4.21 447.569 104474 2.83 547.623 104475 2.18 470.562 104476 2.21 498.619 104477 2.4 495.677 104478 3.7 498.619 104479 2.4 218.335 10448 4.25 479.612 104480 3.76 573.708 104481 3.58 613.105 104482 4.21 497.631 104483 3.04 485.592 104484 3.99 443.512 104485 2.43 443.512 104486 2.43 473.649 104487 4.65 459.579 104488 3.15 498.572 104489 2.01 441.587 104490 2.21 470.562 104491 2.21 493.639 104492 4.06 500.607 104493 4.18 488.621 104494 2.65 495.677 104495 3.7 511.611 104496 3.16 613.105 104497 4.21 485.592 104498 3.99 459.622 104499 4.48 454.563 104500 2.48 495.677 104501 3.7 610.723 104502 3.02 485.549 104503 2.99 406.520 104504 1.28 479.595 104505 1.53 488.621 104506 2.65 441.587 104507 2.21 462.583 104508 2.48 497.631 104509 3.04 487.593 104510 2.13 490.618 104511 1.7 459.622 104512 4.48 443.512 104513 2.43 489.605 104514 2.63 497.631 104515 3.12 393.478 104516 1.18 479.612 104517 3.76 448.557 104518 1.11 484.611 104519 1.49 489.605 104520 2.63 479.595 104521 1.53 484.611 104522 1.49 610.723 104523 3.02 459.579 104524 3.15 479.595 104525 1.53 486.562 104526 2.68 497.631 104527 3.04 497.631 104528 3.04 479.612 104529 3.76 497.603 104530 4.11 447.569 104531 2.83 441.524 104532 2.3 610.723 104533 3.02 613.105 104534 4.21 454.563 104535 2.48 485.592 104536 3.99 493.596 104537 3.54 413.533 104538 0.903 498.572 104539 2.01 434.520 10454 4.39 526.601 104540 3.76 393.478 104541 1.18 485.549 104542 2.99 493.596 104543 3.54 493.596 104544 3.54 526.601 104545 3.76 488.621 104546 2.65 470.562 104547 2.21 459.622 104548 4.48 485.549 104549 2.99 509.426 104550 3.67 473.649 104551 4.65 613.105 104552 4.21 447.569 104553 2.83 443.512 104554 2.43 547.623 104555 2.18 462.583 104556 2.48 511.611 104557 4.11 489.605 104558 2.63 486.562 104559 2.68 493.596 104560 3.54 485.549 104561 2.99 462.583 104562 2.48 530.589 104563 3.11 475.622 104564 3.52 481.628 104565 3.49 509.585 104566 2.93 516.631 104567 2.1 476.610 104568 2.12 502.571 104569 3.21 534.732 104570 2.61 605.788 104571 3.41 584.705 104572 3.31 598.797 104573 2.37 553.734 104574 4.15 556.695 104575 2.78 539.707 104576 3.54 539.707 104577 3.54 554.722 104578 4.32 576.750 104579 2.62 575.762 104580 3.86 596.180 104581 3.93 540.695 104582 3.33 546.743 104583 4.07 545.672 104584 2.39 223.24800 104585 1.27 1353.849 104586 9.77 611.816 104587 3.4 477.681 104588 3.99 579.754 104589 2.07 449.628 104590 3.01 595.793 104591 4.27 547.709 104592 3.16 526.669 104593 3.3 619.772 104594 3.1 596.180 104595 3.93 532.716 104596 3.24 593.752 104597 3.84 621.732 104598 4.29 595.793 104599 4.27 1046 1.24 609.701 104600 2.94 545.755 104601 4.91 581.810 104602 4.68 581.791 104603 3.94 579.754 104604 2.07 621.732 104605 4.29 589.746 104606 3.17 568.749 104607 4.09 526.712 104608 3.45 567.761 104609 4.2 555.750 104610 4.68 610.828 104611 3.58 561.735 104612 3.37 539.707 104613 4.12 622.796 104614 4.44 605.788 104615 3.97 598.797 104616 2.08 573.689 104617 4.08 595.793 104618 4.18 616.876 104619 5 544.659 104620 2.85 590.754 104621 4.55 570.678 104622 2.26 622.796 104623 4.44 608.693 104624 4.16 612.801 104625 3.83 624.812 104626 3.43 526.712 104627 3.45 548.759 104628 3.03 540.695 104629 3.33 597.747 104630 3.15 612.801 104631 3.83 517.702 104632 3.63 540.695 104633 3.33 602.806 104634 4.45 556.695 104635 2.78 608.813 104636 4.32 621.732 104637 4.29 499.666 104638 1.98 622.720 104639 4.67 605.788 104640 3.97 604.781 104641 4.85 540.695 104642 3.59 612.758 104643 4.28 593.752 104644 3.84 589.789 104645 4.35 584.748 104646 4.54 566.733 104647 3.65 610.828 104648 3.58 511.654 104649 3.23 525.681 104650 3.66 545.755 104651 4.91 589.789 104652 3.86 531.609 104653 2.62 573.689 104654 4.08 617.821 104655 4.19 526.669 104656 3.3 546.743 104657 4.07 611.816 104658 3.4 593.752 104659 3.84 558.686 104660 4.01 603.772 104661 3.11 573.725 104662 3.59 532.716 104663 3.24 611.816 104664 3.4 546.743 104665 3.71 608.693 104666 4.16 547.709 104667 3.16 617.821 104668 4.19 553.734 104669 4.15 612.801 104670 3.83 558.686 104671 4.01 619.772 104672 3.1 622.796 104673 4.43 624.812 104674 3.43 513.692 104675 2.3 567.761 104676 4.2 584.748 104677 4.54 555.750 104678 4.68 596.759 104679 4.14 598.797 104680 2.08 546.743 104681 4.07 589.746 104682 3.22 593.781 104683 3.21 553.734 104684 4.07 539.707 104685 4.12 532.716 104686 3.24 589.789 104687 3.86 605.788 104688 3.97 566.733 104689 3.65 560.770 104690 4.64 525.681 104691 3.48 624.812 104692 3.43 499.666 104693 1.98 594.765 104694 3.55 565.699 104695 3.07 561.735 104696 3.33 608.813 104697 4.32 544.659 104698 2.85 589.746 104699 3.22 512.642 104700 2.29 579.754 104701 2.07 581.810 104702 4.68 477.681 104703 3.99 603.772 104704 3.11 526.669 104705 2.86 598.731 104706 4.25 511.654 104707 3.23 622.796 104708 4.43 435.601 104709 2.61 184.190 10471 -0.166 544.659 104710 2.85 531.609 104711 2.62 593.752 104712 3.84 616.791 104713 3.61 623.827 104714 4.22 539.707 104715 4.12 608.693 104716 4.16 593.752 104717 3.84 615.826 104718 4.76 589.746 104719 3.17 184.18918 10472 -0.418 605.788 104720 3.41 594.765 104721 3.55 582.775 104722 3.72 581.791 104723 3.94 622.720 104724 3.53 623.827 104725 4.22 561.735 104726 3.33 589.789 104727 4.35 561.735 104728 3.37 512.642 104729 2.29 609.701 104730 2.94 603.772 104731 3.11 598.731 104732 4.25 435.601 104733 2.61 624.812 104734 3.42 526.669 104735 2.86 573.689 104736 4.08 526.669 104737 2.86 545.755 104738 4.91 570.721 104739 3.38 622.720 104740 3.53 598.750 104741 4.58 525.724 104742 4.53 534.732 104743 2.61 573.725 104744 3.59 499.666 104745 1.98 449.628 104746 3.01 584.748 104747 4.54 539.707 104748 3.54 619.772 104749 3.1 499.666 104750 1.98 577.735 104751 3.04 616.748 104752 3.69 586.739 104753 4.58 610.828 104754 3.58 577.735 104755 3.04 622.720 104756 4.67 559.662 104757 3.97 598.797 104758 2.08 565.699 104759 3.07 598.750 104760 4.58 582.775 104761 3.72 589.746 104762 3.22 525.724 104763 4.53 622.720 104764 3.53 570.678 104765 2.26 598.731 104766 4.25 531.609 104767 2.62 511.654 104768 3.23 597.747 104769 3.15 602.806 104770 4.45 589.746 104771 3.17 449.628 104772 3.01 546.743 104773 4.07 435.601 104774 2.61 598.731 104775 4.25 559.662 104776 3.97 616.748 104777 3.69 572.712 104778 4.44 608.813 104779 4.32 616.876 104780 5 624.812 104781 3.42 539.707 104782 4.12 581.810 104783 4.68 595.793 104784 4.27 562.785 104785 3.44 577.735 104786 3.04 617.821 104787 4.19 569.733 104788 3.78 622.796 104789 4.44 616.748 104790 3.69 512.642 104791 2.29 545.755 104792 4.91 512.642 104793 2.29 548.759 104794 3.03 565.699 104795 3.07 622.796 104796 4.43 544.659 104797 2.85 609.701 104798 2.94 435.601 104799 2.61 612.801 104800 3.83 622.720 104801 4.67 548.759 104802 3.03 477.681 104803 3.99 624.234 104804 4.46 608.693 104805 4.16 556.695 104806 2.78 616.876 104807 5 512.642 104808 2.29 545.672 104809 2.39 565.699 104810 3.07 526.712 104811 3.45 539.707 104812 4.12 576.728 104813 3.65 579.726 104814 3.86 622.796 104815 4.44 615.826 104816 4.76 619.772 104817 3.1 622.720 104818 3.53 574.796 104819 4.94 577.735 104820 3.04 602.765 104821 3.57 584.705 104822 3.31 559.699 104823 3.19 572.712 104824 4.44 595.793 104825 4.18 609.701 104826 2.94 619.772 104827 3.1 596.180 104828 3.93 561.735 104829 3.37 553.734 104830 4.15 623.827 104831 4.22 553.734 104832 4.07 559.662 104833 3.97 589.746 104834 3.22 598.797 104835 2.08 589.789 104836 4.35 576.728 104837 3.65 435.601 104838 2.61 598.797 104839 2.37 539.707 104840 4.12 622.796 104841 4.43 595.793 104842 4.18 597.747 104843 3.15 561.735 104844 3.37 531.609 104845 2.62 608.693 104846 4.16 584.705 104847 3.31 596.759 104848 4.14 602.765 104849 3.57 560.770 104850 4.64 594.667 104851 3.49 531.728 104852 4.23 513.692 104853 2.3 603.772 104854 3.09 579.726 104855 3.86 615.826 104856 4.76 575.762 104857 3.86 545.636 104858 3.49 612.801 104859 3.83 622.720 104860 3.53 525.681 104861 3.66 435.601 104862 2.61 594.667 104863 3.49 624.812 104864 3.43 576.750 104865 2.62 582.775 104866 3.72 581.791 104867 3.94 610.207 104868 4.71 477.681 104869 3.99 589.746 104870 3.17 526.712 104871 3.45 275.34280 104872 2.85 1345.785 104873 9.75 560.770 104874 4.64 622.720 104875 4.67 382.438 104876 2.01 350.462 104877 3.17 250.318 104878 2.55 480.419 104879 2.01 342.419 104880 3.56 353.372 104881 3.89 497.768 104882 3.59 360.434 104883 3.36 325.316 104884 2.72 507.622 104885 2.99 313.419 104886 3.2 337.440 104887 4.12 229.278 104888 1.62 347.797 104889 4.54 227.262 104890 1.18 441.416 104891 2.57 355.456 104892 2.92 392.452 104893 3.67 276.356 104894 2.36 338.358 104895 3.33 439.504 104896 3.48 313.353 104897 3.49 381.346 104898 2.5 133.151 104899 0.985 329.353 104900 3.42 493.580 104901 2.19 397.454 104902 2.02 230.290 104903 1.62 445.469 104904 2.12 259.258 104905 2.11 478.609 104906 4.7 467.539 104907 4.82 441.499 104908 3.51 337.169 104909 2.18 471.476 104910 2.4 206.205 104911 1.9 486.970 104912 4.16 365.426 104913 2.99 496.381 104914 3.39 385.314 104915 3.39 455.892 104916 3.22 358.394 104917 4.09 471.666 104918 3.49 326.778 104919 4.47 516.544 104920 -0.0739 299.392 104921 2.21 450.400 104922 1.77 329.351 104923 3.66 439.368 104924 1.5 382.415 104925 3.31 327.378 104926 3.47 441.545 104927 3.18 294.312 104928 1.56 427.501 104929 1.47 335.354 104930 3 357.859 104931 4.46 343.579 104932 4.74 419.548 104933 3.36 425.406 104934 2.6 444.551 104935 4.2 394.452 104936 2.99 369.482 104937 4.43 352.905 104938 4.18 252.291 104939 2.67 320.432 104940 2.79 487.336 104941 1.98 453.492 104942 2.18 317.321 104943 2.25 276.786 104944 3.63 288.259 104945 3.7 461.508 104946 2.57 415.461 104947 2.62 298.340 104948 1.66 415.511 104949 2.36 311.360 104950 1.85 377.437 104951 3.25 343.335 104952 2.47 355.473 104953 5.47 232.193 104954 1.53 290.468 104955 4.23 320.368 104956 0.404 495.527 104957 4.78 270.311 104958 2.95 402.924 104959 3.44 494.651 104960 4.45 234.257 104961 2.24 388.827 104962 3.75 405.470 104963 2.13 330.335 104964 2.25 290.813 104965 4.08 470.524 104966 2.34 291.305 104967 3.69 308.803 104968 4.24 356.404 104969 1.37 295.380 104970 3.25 301.339 104971 4.19 288.323 104972 1.31 355.168 104973 3.08 399.871 104974 3.04 330.346 104975 -0.156 375.444 104976 3.29 303.271 104977 2.15 378.468 104978 2.48 418.426 104979 0.939 265.419 104980 3.95 344.491 104981 4.87 300.267 104982 3.26 326.322 104983 2.85 297.309 104984 1.79 523.068 104985 1.23 363.430 104986 1.83 330.381 104987 4.45 381.453 104988 0.794 309.666 104989 2.53 311.333 104990 2.99 359.807 104991 3.31 314.315 104992 2.11 483.609 104993 2.26 444.548 104994 3.66 311.293 104995 2.09 406.458 104996 1.87 365.238 104997 3 368.381 104998 4.07 335.292 104999 2.25 286.280 105 2.37 323.440 105000 1.53 316.352 105001 3.25 351.442 105002 4.49 421.537 105003 2.76 360.823 105004 2.53 332.424 105005 4.03 470.474 105006 3.82 398.503 105007 2.16 279.294 105008 3.28 402.443 105009 3.66 355.433 105010 5.98 448.453 105011 2.9 435.470 105012 3.56 344.491 105013 4.87 326.757 105014 2.34 318.353 105015 3.35 473.590 105016 3.83 394.485 105017 3.7 453.494 105018 3.35 357.472 105019 2.92 531.34540 10502 -2.91 366.461 105020 3.23 328.424 105021 4.01 417.409 105022 3.39 552.581 105023 4.61 293.410 105024 2.7 250.685 105025 1.63 403.781 105026 4.22 279.337 105027 3.49 320.141 105028 2.47 369.417 105029 3.88 494.568 105030 1.6 274.340 105031 2.47 382.389 105032 2.37 354.266 105033 3.1 309.363 105034 2.99 315.459 105035 4.59 311.231 105036 4.36 335.347 105037 2.4 473.596 105038 3.38 297.420 105039 2.69 342.863 105040 5.09 338.401 105041 5.09 406.460 105042 2.78 417.385 105043 4.45 282.338 105044 2.21 293.403 105045 5.35 378.217 105046 4.24 342.350 105047 0.283 250.724 105048 3.12 290.295 105049 2.6 336.208 105050 3.52 477.395 105051 3.64 427.456 105052 3.36 426.494 105053 2.74 230.263 105054 1.96 341.276 105055 0.576 264.110 105056 3.4 418.553 105057 5.07 544.670 105058 3.99 234.257 105059 2.21 561.372 10506 -2.93 334.367 105060 3.62 397.385 105061 1.3 361.441 105062 3.15 293.321 105063 2.88 492.955 105064 4.31 443.931 105065 1.67 299.392 105066 4.14 399.443 105067 4.65 339.393 105068 1.58 381.423 105069 3.8 339.369 105070 -0.275 313.171 105071 2.01 294.309 105072 3.62 354.349 105073 4.25 363.839 105074 1.63 352.479 105075 2.84 408.408 105076 3.34 283.326 105077 2.11 353.440 105078 2.85 266.342 105079 1.96 499.652 105080 5.08 280.368 105081 2.26 298.404 105082 3.43 428.463 105083 1.08 469.552 105084 4.47 420.462 105085 2.3 493.537 105086 2.15 410.465 105087 3.83 328.391 105088 2.48 332.806 105089 4.05 350.351 105090 2.17 388.486 105091 3.1 341.307 105092 3.01 380.444 105093 1.42 460.486 105094 1.53 365.609 105095 3.95 352.452 105096 4.01 383.400 105097 3.94 455.554 105098 2.28 439.368 105099 3.24 236.233 105100 1.15 221.339 105101 3.89 436.357 105102 1.92 269.323 105103 1.88 319.341 105104 0.645 412.509 105105 3.65 338.243 105106 3.19 448.539 105107 3.3 360.362 105108 2.88 346.387 105109 2.67 262.692 105110 2.61 295.128 105111 1.2 348.462 105112 2.32 436.572 105113 3.83 566.714 105114 3.83 288.274 105115 3.15 347.544 105116 3.61 408.455 105117 1.54 411.586 105118 4.38 291.260 105119 1.97 589.425 10512 -3.4 369.418 105120 0.489 350.396 105121 2.95 316.377 105122 2.7 352.321 105123 2.38 290.342 105124 1.25 287.766 105125 4.45 255.248 105126 2.35 434.238 105127 4.44 284.271 105128 0.792 291.438 105129 4.14 399.551 105130 3.49 338.763 105131 4.02 399.551 105132 4.05 326.802 105133 3.09 307.186 105134 3.46 363.163 105135 3.01 272.275 105136 2.41 219.237 105137 1.2 396.485 105138 4.84 451.472 105139 2.9 404.419 105140 2.08 277.344 105141 2.53 302.756 105142 4.6 251.327 105143 4.25 389.260 105144 3.73 425.530 105145 2.02 302.329 105146 2.08 499.608 105147 3.75 399.228 105148 4.5 419.361 105149 3.12 458.424 105150 3.95 456.214 105151 4.68 395.496 105152 4.23 309.344 105153 2.73 273.758 105154 3.45 347.207 105155 4.13 452.460 105156 4.09 394.798 105157 3.58 474.353 105158 4 265.693 105159 2.14 560.341 10516 -2.73 498.939 105160 2.16 317.297 105161 0.609 333.405 105162 4.38 421.244 105163 2.86 482.597 105164 2.17 348.420 105165 2.6 416.497 105166 3.61 289.374 105167 1.97 238.671 105168 2.28 313.348 105169 3.38 350.286 105170 2.35 411.455 105171 2.57 293.343 105172 1.97 427.881 105173 3.89 278.312 105174 2.27 348.219 105175 4.76 282.381 105176 4.24 312.364 105177 3.29 380.272 105178 3.49 406.928 105179 3.15 297.266 105180 1.22 348.418 105181 0.957 416.563 105182 0.911 459.579 105183 1.69 465.586 105184 2.92 571.622 105185 3.51 442.552 105186 2.14 183.192 105187 -0.0311 284.267 105188 1.76 365.408 105189 2.74 247.314 105190 2.55 281.377 105191 4.26 292.238 105192 2.85 466.339 105193 3.23 295.290 105194 3.24 454.544 105195 3.4 368.475 105196 3.38 327.465 105197 3.69 368.427 105198 2.51 367.466 105199 4.18 249.311 105200 2.29 347.207 105201 4.09 317.408 105202 3.9 378.379 105203 2.76 384.184 105204 3.22 375.441 105205 2.55 491.536 105206 3.67 326.371 105207 2.6 403.227 105208 2.42 265.397 105209 3.98 294.329 105210 3.1 447.438 105211 3.23 365.535 105212 4.09 283.279 105213 2.36 292.128 105214 3.49 454.563 105215 3.59 315.456 105216 3.93 420.529 105217 3.91 345.418 105218 1.98 291.308 105219 2.51 407.444 105220 3.74 419.474 105221 3.92 342.371 105222 2.75 327.778 105223 4.06 284.741 105224 4.11 378.440 105225 3.69 363.798 105226 4.24 352.794 105227 3.36 264.388 105228 3.61 311.352 105229 2.97 327.163 105230 2.2 314.725 105231 2.41 236.269 105232 2 300.138 105233 3.29 421.541 105234 3.81 326.350 105235 3.38 424.482 105236 5.3 295.789 105237 4.08 381.493 105238 3.65 312.324 105239 1.3 232.280 105240 3.61 326.271 105241 3.89 269.365 105242 1.65 207.186 105243 1.61 326.304 105244 2.82 401.438 105245 4.02 440.535 105246 4.72 318.397 105247 4.73 294.395 105248 2.84 409.863 105249 5.06 546.35670 10525 -3.41 275.350 105250 1.59 408.436 105251 1.72 282.298 105252 1.24 279.337 105253 3.15 323.343 105254 3.77 300.285 105255 3.15 333.332 105256 4.94 365.363 105257 2.11 395.504 105258 3.25 338.444 105259 5.2 453.498 105260 2.63 435.480 105261 0.68 351.445 105262 5.06 483.028 105263 3.75 251.694 105264 2.22 396.265 105265 4.27 436.548 105266 4.79 359.229 105267 3.03 367.489 105268 4.61 344.860 105269 5.08 321.331 105270 1.89 434.532 105271 1.42 283.261 105272 1.54 436.549 105273 5.14 412.292 105274 4.1 326.371 105275 2.49 365.426 105276 2.21 326.344 105277 2.51 286.369 105278 2.64 344.364 105279 3.9 242.274 105280 2.95 404.511 105281 2.42 315.392 105282 2.31 350.372 105283 2.14 320.775 105284 0.977 298.337 105285 3.1 331.431 105286 3.01 537.601 105287 5.5 303.398 105288 5.56 405.876 105289 3.86 319.353 105290 2.42 275.305 105291 2.69 349.434 105292 1.95 356.508 105293 3.92 344.840 105294 2.9 350.458 105295 2.67 328.368 105296 2.87 313.376 105297 2.29 303.315 105298 2.84 328.366 105299 2.44 287.702 105300 3.24 249.266 105301 0.54 378.446 105302 3.08 246.262 105303 2.84 288.729 105304 3.21 256.304 105305 0.937 396.437 105306 2.96 299.349 105307 3.13 427.475 105308 1.68 274.224 105309 1.86 415.465 105310 1.8 403.502 105311 2.7 215.223 105312 2.17 443.361 105313 4.06 373.372 105314 3.9 397.517 105315 4.44 403.478 105316 3.31 303.741 105317 3.4 238.264 105318 1.08 412.530 105319 2.91 398.297 105320 5.2 393.953 105321 5.13 347.798 105322 4.99 392.449 105323 2.91 334.329 105324 2.69 310.394 105325 2.48 339.346 105326 1.72 276.285 105327 2.14 384.387 105328 2.76 468.522 105329 3.36 329.136 105330 2.03 369.443 105331 2.01 296.387 105332 0.846 328.317 105333 3.26 424.900 105334 3.3 494.925 105335 4.31 360.364 105336 4.74 479.614 105337 5.23 390.113 105338 2.78 265.350 105339 4.26 428.186 10534 -3.39 308.418 105340 3.37 339.499 105341 3.32 276.694 105342 3.48 339.368 105343 1.45 271.287 105344 4.15 379.453 105345 3.52 419.474 105346 2.97 196.245 105347 3.1 246.349 105348 4.07 270.284 105349 3.42 508.166 10535 -3.48 355.452 105350 3.1 433.478 105351 4.46 234.175 105352 1.37 332.834 105353 3.5 256.224 105354 3.14 408.909 105355 3.91 348.418 105356 3.34 440.576 105357 3.84 428.505 105358 4.14 284.397 105359 3.89 529.539 105360 0.373 421.493 105361 2.07 361.179 105362 3.69 258.276 105363 1.67 227.266 105364 1.09 247.314 105365 3.64 272.730 105366 3.61 408.494 105367 4.82 434.444 105368 4.07 318.413 105369 4.25 388.417 105370 3.12 379.883 105371 3.95 301.768 105372 4.26 373.880 105373 3.92 379.434 105374 3.31 256.324 105375 3.07 427.519 105376 2.2 411.562 105377 3.45 324.399 105378 4.11 278.356 105379 1.4 416.857 105380 3.93 422.478 105381 3.98 416.496 105382 3.01 333.742 105383 4.03 200.197 105384 1.44 378.405 105385 3.67 375.378 105386 4.21 281.255 105387 2.28 385.459 105388 1.84 469.328 105389 5.7 440.877 105390 2.35 355.186 105391 4.68 498.578 105392 2.93 353.419 105393 1.86 537.698 105394 4.52 244.290 105395 1.81 353.225 105396 4.29 272.730 105397 3.48 294.328 105398 1.81 418.939 105399 2.88 331.412 105400 4.61 329.197 105401 5.16 314.298 105402 1.73 444.523 105403 4.83 323.693 105404 2.93 364.466 105405 2.52 279.356 105406 4.33 273.329 105407 4.15 348.399 105408 2.44 290.360 105409 3.96 311.379 105410 3.61 490.573 105411 4.33 420.459 105412 4.7 358.257 105413 4.99 387.861 105414 4.24 326.243 105415 4.64 274.317 105416 4.21 305.328 105417 4.16 543.537 105418 4.68 238.282 105419 3.2 384.639 10542 7.99 451.563 105420 2.25 446.493 105421 5.37 415.872 105422 5.22 279.318 105423 3 295.361 105424 4.15 209.242 105425 2.25 260.313 105426 2.54 392.471 105427 2.85 473.564 105428 2.61 373.877 105429 3.5 341.778 105430 4.17 259.301 105431 3 311.358 105432 1.14 481.550 105433 3.86 271.272 105434 0.678 312.391 105435 2.98 323.772 105436 3.44 450.102 105437 2.91 449.497 105438 3.84 351.373 105439 3.17 435.497 105440 2.82 540.694 105441 6.65 252.358 105442 3.11 411.430 105443 3.26 397.422 105444 3.35 398.337 105445 2.29 322.467 105446 3.91 375.375 105447 3.27 357.361 105448 1.83 489.542 105449 4.28 0.000548579903 10545 - 291.305 105450 4.15 509.820 105451 3.06 275.285 105452 2.1 458.537 105453 3.08 300.377 105454 2.89 430.338 105455 1.76 375.401 105456 1.36 405.580 105457 5.13 335.399 105458 2.19 323.433 105459 2.7 413.559 105460 3.77 465.610 105461 4.53 410.488 105462 3.29 512.562 105463 4.2 501.583 105464 4.3 279.384 105465 2.24 245.231 105466 1.22 391.464 105467 2.79 366.547 105468 3.22 477.515 105469 3.17 338.358 105470 2.62 312.706 105471 1.78 403.431 105472 2.81 270.244 105473 2.61 342.460 105474 3.02 362.450 105475 3.46 438.471 105476 4.24 281.350 105477 4.51 322.362 105478 2.03 258.363 105479 0.842 240.301 105480 2.59 583.763 105481 3.25 605.810 105482 2.53 605.810 105483 2.53 591.761 105484 3.48 457.572 105485 4.03 496.579 105486 4.14 439.507 105487 4.64 505.031 105488 3.83 355.189 105489 3.78 352.388 105490 1.89 309.406 105491 3.38 343.469 105492 2.35 355.385 105493 3.03 356.750 105494 2.03 444.504 105495 4.09 378.362 105496 1.72 272.367 105497 3.39 332.358 105498 2.36 318.392 105499 4.44 834.775 10550 3.08 304.366 105500 2.29 265.350 105501 3.84 483.606 105502 3.06 310.804 105503 3.65 337.225 105504 4.22 363.347 105505 1.91 424.499 105506 4.09 351.185 105507 2.79 274.272 105508 2.44 298.294 105509 2.3 444.122 105510 4.44 313.400 105511 1.85 274.340 105512 2.4 326.233 105513 1.92 394.511 105514 3.15 358.440 105515 2.66 452.461 105516 1.86 247.245 105517 0.266 283.314 105518 3.72 366.262 105519 3.43 290.355 10552 3.72 373.433 105520 2.85 275.295 105521 2.72 338.361 105522 2.41 375.490 105523 4.1 491.602 105524 3.2 253.639 105525 1.95 362.442 105526 2.74 354.791 105527 3.55 255.272 105528 2.48 343.374 105529 2.56 322.354 10553 1.4 381.491 105530 3.53 362.423 105531 2.84 372.419 105532 1.26 333.204 105533 3.17 317.774 105534 2.35 388.482 105535 3.29 233.199 105536 2.99 424.496 105537 4.11 271.339 105538 2.1 312.367 105539 2.47 167.205 10554 0.683 417.462 105540 1.48 450.532 105541 -0.265 355.253 105542 5.56 307.370 105543 2.12 452.888 105544 4.37 399.285 105545 2.39 306.240 105546 3.29 339.433 105547 2.93 269.318 105548 1.58 263.341 105549 2.03 218.252 105550 3.15 392.455 105551 3.15 436.484 105552 0.729 483.625 105553 4.59 275.414 105554 4.41 325.362 105555 3.82 363.427 105556 4.73 285.431 105557 2.5 436.523 105558 4.43 343.421 105559 2.89 454.47070 10556 4.4 446.542 105560 2.2 476.591 105561 2.76 350.319 105562 4.07 280.322 105563 2.54 287.425 105564 3.3 415.895 105565 3.05 362.512 105566 4.58 424.584 105567 2.33 317.365 105568 1.13 333.341 105569 3.78 411.476 105570 2.47 383.466 105571 2.01 398.330 105572 2.52 413.425 105573 2.42 238.288 105574 4.08 416.544 105575 1.54 350.822 105576 3.09 355.395 105577 1.29 298.340 105578 1.47 377.349 105579 1.82 280.732 105580 2.37 422.950 105581 3.33 244.276 105582 0.458 483.367 105583 3.88 443.518 105584 1.95 222.284 105585 2.66 359.380 105586 1.78 361.398 105587 1.93 232.236 105588 1.23 592.692 105589 3.45 428.503 105590 3.58 436.522 105591 4.88 462.399 105592 2.07 364.380 105593 2.9 287.741 105594 3.22 313.324 105595 4.24 353.310 105596 2.84 319.405 105597 2.76 240.258 105598 2.79 416.497 105599 3.53 307.135 105600 3.18 371.412 105601 2.95 367.374 105602 2.74 224.240 105603 -0.0827 508.634 105604 4.12 244.152 105605 2.23 404.463 105606 3.07 461.422 105607 1.99 354.466 105608 3 288.144 105609 3.43 125.212 10561 2.83 389.432 105610 2.62 430.863 105611 3.91 254.670 105612 1.53 382.438 105613 2.74 393.827 105614 1.75 418.443 105615 2.03 373.751 105616 3.34 382.402 105617 4.5 293.348 105618 2.61 362.245 105619 2.79 229.232 10562 2.57 380.486 105620 2.65 460.323 105621 5.2 431.292 105622 3.45 358.434 105623 4.91 358.460 105624 0.972 327.382 105625 2.09 295.275 105626 0.752 432.540 105627 5.01 364.395 105628 3.98 342.348 105629 3.68 406.436 105630 0.728 372.397 105631 2.05 255.319 105632 1.76 293.706 105633 3.17 331.415 105634 2.09 319.336 105635 2.41 469.531 105636 3.29 294.709 105637 3.96 330.382 105638 2.12 463.365 105639 4.78 327.335 105640 1.95 359.398 105641 2.39 367.423 105642 3.69 233.264 105643 3.01 316.807 105644 3.08 309.410 105645 2.14 377.461 105646 2.23 450.485 105647 4.14 294.391 105648 3.8 264.203 105649 2.58 243.21660 10565 -3.3 369.482 105650 4.53 357.401 105651 3.01 326.271 105652 1.2 435.525 105653 2.32 300.377 105654 4.1 343.420 105655 3.58 424.561 105656 3.33 335.380 105657 1.03 341.749 105658 2.85 446.567 105659 4.7 275.368 105660 3.53 376.245 105661 3.85 388.417 105662 4.38 365.430 105663 2.45 418.493 105664 1.77 378.448 105665 3.37 328.411 105666 4.95 405.490 105667 3.85 402.466 105668 4.55 366.416 105669 4.76 407.534 105670 4.52 451.521 105671 4.17 333.493 105672 4.17 463.506 105673 2.49 426.554 105674 4.34 338.444 105675 2.98 313.438 105676 4.25 359.401 105677 2.63 343.376 105678 4.57 326.371 105679 3.43 349.450 105680 2.86 381.879 105681 2.99 327.380 105682 4 476.956 105683 4.79 1457.998 105685 9.84 415.465 105686 2.38 391.486 105687 3.37 315.414 105688 2.44 474.168 105689 3.75 445.492 105690 3.63 294.305 105691 3.64 444.890 105692 1.47 274.364 105693 3.08 377.193 105694 0.765 363.820 105695 2.97 297.306 105696 2.56 459.721 105697 4.14 291.344 105698 3.29 326.301 105699 3.32 185.222 105700 2.49 329.375 105701 2.2 405.471 105702 2.59 265.310 105703 3.23 360.361 105704 2.61 325.158 105705 3.57 398.415 105706 2.18 422.287 105707 4.38 309.363 105708 1.75 294.373 105709 3.01 506.532 105710 2.33 384.454 105711 3.52 455.508 105712 2.33 398.453 105713 2.1 445.357 105714 5.39 415.399 105715 3.24 262.372 105716 2.27 429.324 105717 3.58 344.450 105718 5.08 393.480 105719 3.18 270.302 105720 3.06 182.134 105721 1.1 306.334 105722 3.18 277.361 105723 3.92 430.519 105724 4.39 376.406 105725 3.98 293.706 105726 1.59 365.404 105727 4.43 354.318 105728 1.01 417.524 105729 2.32 284.274 105730 1.5 353.373 105731 2.12 273.288 105732 1.31 344.460 105733 2.17 386.467 105734 3.1 395.678 105735 3.08 498.597 105736 2.08 423.749 105737 4.57 519.014 105738 6.19 425.999 105739 5.29 416.520 105740 3.61 323.228 105741 3.68 398.436 105742 4.44 332.199 105743 4.28 443.585 105744 3.89 262.350 105745 5.3 408.408 105746 1.64 462.480 105747 3.93 322.402 105748 2.93 410.808 105749 3.76 156.222 10575 2.43 416.305 105750 4.4 366.435 105751 3.95 365.430 105752 1.76 291.095 105753 1.34 348.418 105754 1.18 343.422 105755 4.08 466.555 105756 2.23 254.208 105757 3.17 385.482 105758 2.38 352.860 105759 2.65 254.369 10576 3.84 251.327 105760 4.05 375.804 105761 3.61 224.641 105762 2.93 476.497 105763 3.86 457.591 105764 2.01 369.399 105765 2.14 461.535 105766 3.54 455.529 105767 2.91 388.487 105768 4.33 349.427 105769 3.51 136.23404 10577 4.42 467.946 105770 3.8 330.376 105771 4.57 282.427 105772 3.57 415.452 105773 5.18 283.298 105774 4.07 325.347 105775 2.73 358.456 105776 3.48 355.456 105777 2.39 332.357 105778 1.2 441.502 105779 2.73 164.201 10578 1.89 228.636 105780 0.486 369.422 105781 3.42 282.145 105782 1.43 338.428 105783 3.95 233.264 105784 0.988 419.540 105785 3.22 408.448 105786 4.18 485.555 105787 0.705 407.854 105788 2.79 330.406 105789 1.6 515.582 105790 4.33 369.446 105791 2.91 350.412 105792 3.83 274.383 105793 3.77 517.510 105794 2.02 363.199 105795 3.04 414.444 105796 3.17 313.392 105797 4.24 727.051 105799 5.59 184.276 10580 3.6 223.317 105800 2.27 282.384 105801 2.43 273.270 105802 0.053 311.376 105803 3.39 359.379 105804 2.88 404.487 105805 2.44 197.233 105806 3.7 318.392 105807 2.68 280.279 105808 2.73 299.349 105809 2.55 363.392 105810 2.74 325.793 105811 2.44 299.328 105812 2.15 473.533 105813 3.28 240.215 105814 3.34 329.501 105815 3.64 298.363 105816 1.78 298.337 105817 2.27 322.381 105818 0.963 388.216 105819 2.45 872.948 10582 -0.666 464.463 105820 4.54 374.392 105821 0.0624 326.347 105822 2.78 381.426 105823 3.35 333.380 105824 3.06 231.254 105825 -0.254 403.521 105826 2.38 228.270 105827 1.18 363.206 105828 4.12 393.486 105829 2.38 345.355 105830 2.26 340.398 105831 1.75 315.389 105832 4.25 315.392 105833 2.65 303.267 105834 2.6 367.366 105835 4.5 383.431 105836 2.7 375.444 105837 1.93 396.570 105838 4.78 179.283 105839 2.73 388.246 105840 3.25 295.719 105841 2.05 257.285 105842 1.78 315.349 105843 1.94 446.522 105844 3.18 383.445 105845 0.919 236.698 105846 1.91 213.298 105847 1.22 214.332 105848 1.31 424.473 105849 1.6 309.832 105850 2.76 350.932 105851 5.01 275.276 105852 2.04 371.385 105853 2.77 473.528 105854 2.32 333.401 105855 3.39 393.437 105856 1.46 322.359 105857 2.34 271.312 105858 3.61 267.283 105859 2.71 349.27510 10586 0.904 428.304 105860 1.84 358.412 105861 4.4 281.267 105862 2.87 370.431 105863 1.51 296.349 105864 2.01 334.822 105865 3.83 309.363 105866 3.86 373.428 105867 1.36 309.406 105868 3.57 476.546 105869 4.68 155.582 10587 1.38 300.807 105870 3.93 349.347 105871 0.853 511.441 105872 5.13 344.454 105873 3.33 224.284 105874 0.961 397.425 105875 3.75 378.512 105876 3.97 329.709 105877 2.51 343.326 105878 2.79 348.809 105879 4.06 196.67640 10588 2.11 322.426 105880 4.13 322.448 105881 2.26 270.394 105882 3.94 366.239 105883 5.33 399.438 105884 3.37 305.394 105885 3.29 348.812 105886 2.06 356.458 105887 4.78 502.159 105888 3.24 329.418 105889 4.02 136.14790 10589 2.28 376.363 105890 3.18 297.372 105891 3.33 369.245 105892 4.39 449.567 105893 4.96 301.322 105894 2.4 367.809 105895 1.34 231.231 105896 0.236 494.525 105897 0.607 290.382 105898 3.67 274.343 105899 1.82 221.643 105900 1.97 422.863 105901 1.89 390.886 105902 4.43 187.198 105903 0.141 289.398 105904 2.58 346.593 105905 5.08 304.307 105906 2.39 324.310 105907 1.93 276.297 105908 2.88 435.563 105909 1.98 356.807 105910 4.14 398.864 105911 4.62 422.335 105912 5.07 361.460 105913 3.6 334.981 105914 4.88 444.633 105915 4.18 314.336 105916 2.25 431.510 105917 2.22 406.389 105918 4.35 546.641 105919 5.55 271.269 105920 2.09 372.213 105921 4.45 292.205 105922 0.985 394.449 105923 1.61 339.437 105924 3.29 358.484 105925 2.1 387.480 105926 4.64 494.570 105927 3.64 386.427 105928 2.65 230.653 105929 3.01 332.314 105930 4.15 257.331 105931 2.63 310.733 105932 1 225.699 105933 2.68 490.394 105934 1.04 424.409 105935 3.31 340.395 105936 4.01 465.524 105937 3.3 343.221 105938 3.86 281.307 105939 2.4 271.702 105940 3.64 579.687 105941 4.33 252.269 105942 2.34 340.374 105943 2.79 271.269 105944 2.7 383.552 105945 5.26 233.012 105946 1.2 313.328 105947 0.674 319.382 105948 3.41 421.389 105949 3.29 280.117 105950 2.75 286.243 105951 0.875 386.513 105952 3.51 324.787 105953 2.11 429.472 105954 3.08 342.242 105955 4.69 421.541 105956 4.44 317.340 105957 1.77 335.383 105958 0.609 410.408 105959 2.99 372.396 105960 4.18 455.530 105961 4.55 572.680 105962 4.44 347.394 105963 0.579 308.398 105964 2.02 407.506 105965 3.39 428.550 105966 2.89 296.324 105967 1.47 444.914 105968 4.56 311.363 105969 2.41 325.362 105970 1.3 401.481 105971 2.01 392.433 105972 3.55 306.385 105973 1.84 383.853 105974 4.21 341.859 105975 3.55 340.401 105976 3.16 361.777 105977 3.42 291.348 105978 1.92 270.330 105979 2.46 354.444 105980 2.48 279.337 105981 3.7 354.357 105982 0.84 359.807 105983 4.34 294.156 105984 2.01 416.945 105985 4.05 364.398 105986 4.07 461.107 105987 4.55 349.470 105988 4.33 255.424 105989 2.48 361.438 105990 4.27 250.361 105991 1.57 223.295 105992 4.36 451.270 105993 4.59 510.607 105994 3.68 329.443 105995 3.43 340.685 105996 3.46 356.670 105997 4.23 483.514 105998 2.41 372.378 105999 4.41 317.513 106 2.04 148.11402 1060 -1.57 385.338 106000 3.72 464.579 106001 4.84 280.732 106002 2.5 403.497 106003 2.59 318.416 106004 4.48 280.276 106005 3.29 242.274 106006 2.45 356.401 106007 2.57 347.458 106008 2.69 288.323 106009 3.38 362.426 106010 2.36 296.368 106011 3.71 298.337 106012 1.33 258.273 106013 0.639 394.381 106014 1.41 399.533 106015 3.52 420.552 106016 3.19 379.500 106017 2.4 337.373 106018 3.64 281.377 106019 3.03 329.396 106020 3.05 416.520 106021 2.36 197.259 106022 2.37 303.379 106023 4.49 240.185 106024 2.34 368.429 106025 4.82 304.409 106026 2.87 308.370 106027 4.24 410.467 106028 5.02 302.169 106029 4.56 307.347 106030 2.58 347.241 106031 3.22 415.486 106032 3.15 323.343 106033 3.22 222.243 106034 2.96 405.243 106035 3.05 336.213 106036 5.28 305.335 106037 1.76 272.273 106038 2.49 301.338 106039 2.03 405.444 106040 4.57 272.390 106041 1.71 289.315 106042 1.81 326.347 106043 3.94 327.805 106044 5.07 317.774 106045 2.6 343.418 106046 3.1 375.378 106047 3.02 283.751 106048 1.88 455.569 106049 3.86 335.400 106050 2.65 313.376 106051 1.83 278.396 106052 3.07 288.259 106053 0.824 240.261 106054 2.78 182.204 106055 1.53 283.350 106056 1.87 238.288 106057 3.7 402.488 106058 2.91 275.395 106059 3.11 294.348 106060 3.53 335.788 106061 4.4 342.391 106062 3.14 372.381 106063 2.86 354.185 106064 4.39 321.377 106065 3.64 331.369 106066 3.39 328.363 106067 2.56 322.424 106068 1.8 329.393 106069 4.73 212.200 10607 1.75 520.685 106070 4.55 311.360 106071 3.32 485.555 106072 3.87 213.193 106073 2.2 400.474 106074 4.5 327.375 106075 2.87 379.887 106076 4.93 296.152 106077 4 301.341 106078 2.11 440.514 106079 3.24 312.391 106080 2.36 474.575 106081 1.94 513.651 106082 3.35 594.653 106083 3.9 482.412 106084 3.5 444.320 106085 1.11 372.258 106086 0.734 372.258 106087 0.734 492.611 106088 2.04 499.575 106089 2.92 494.354 106090 2.72 407.324 106091 1.14 464.558 106092 2.73 472.553 106093 2.95 502.625 106094 3.27 489.567 106095 1.69 463.570 106096 3.08 464.558 106097 2.73 463.368 106098 1.67 489.567 106099 1.69 510.650 106100 3.03 475.584 106101 2.24 530.635 106102 2.61 556.471 106103 3.39 464.558 106104 2.73 479.572 106105 1.84 482.412 106106 3.5 502.625 106107 3.27 592.702 106108 3.67 545.449 106109 3.36 513.651 106110 3.35 485.592 106111 3.02 472.553 106112 2.95 407.324 106113 1.14 372.258 106114 0.734 486.605 106115 2.16 411.470 106116 2.06 463.570 106117 3.08 471.590 106118 2.92 530.635 106119 2.61 566.708 106120 4.13 444.568 106121 2.56 502.625 106122 3.27 407.324 106123 1.14 463.570 106124 3.08 485.592 106125 3.02 474.575 106126 1.94 472.553 106127 2.95 530.635 106128 2.61 566.708 106129 4.13 511.630 10613 2.8 548.718 106130 3.97 434.594 106131 3.54 444.320 106132 1.11 409.479 106133 2.32 475.398 106134 2.22 501.597 106135 2.34 484.610 106136 3.38 530.635 106137 2.61 444.320 106138 1.11 502.625 106139 3.27 503.616 106140 1.77 475.398 106141 2.22 544.643 106142 3.33 444.320 106143 1.11 510.650 106144 3.03 489.567 106145 1.69 494.354 106146 2.72 474.575 106147 1.94 513.651 106148 3.35 594.653 106149 3.9 566.708 106150 4.13 594.653 106151 3.9 463.570 106152 3.08 544.643 106153 3.33 471.590 106154 2.92 475.584 106155 2.24 472.553 106156 2.95 500.612 106157 2.39 482.412 106158 3.5 479.572 106159 1.84 490.595 106160 2.93 475.584 106161 2.24 464.558 106162 2.73 453.597 106163 2.54 482.412 106164 3.5 513.651 106165 3.35 502.625 106166 3.27 510.650 106167 3.03 500.612 106168 2.39 544.643 106169 3.33 594.653 106170 3.9 474.575 106171 1.94 556.471 106172 3.39 485.592 106173 3.02 564.717 106174 3.78 514.658 106175 3.17 372.258 106176 0.734 474.575 106177 1.94 475.398 106178 2.22 494.354 106179 2.72 10618 -0.123 401.475 106180 2.39 507.597 106181 3.71 592.702 106182 3.67 471.590 106183 2.92 464.558 106184 2.73 492.611 106185 2.04 490.595 106186 2.93 500.612 106187 2.39 444.320 106188 1.11 479.572 106189 1.84 502.625 106190 3.27 490.595 106191 2.93 510.650 106192 3.03 411.470 106193 2.06 499.575 106194 2.92 453.597 106195 2.54 529.421 106196 3.16 407.324 106197 1.14 463.570 106198 3.08 592.702 106199 3.67 444.568 106200 2.56 472.553 106201 2.95 492.611 106202 2.04 479.572 106203 1.84 529.421 106204 3.16 594.653 106205 3.9 434.594 106206 3.54 530.635 106207 2.61 475.584 106208 2.24 475.584 106209 2.24 453.597 106210 2.54 486.605 106211 2.16 507.597 106212 3.71 463.570 106213 3.08 501.597 106214 2.34 475.584 106215 2.24 499.575 106216 2.92 501.597 106217 2.34 564.717 106218 3.78 500.612 106219 2.39 489.567 106220 1.69 492.611 106221 2.04 463.570 106222 3.08 530.635 106223 2.61 475.398 106224 2.22 530.635 106225 2.61 556.471 106226 3.39 556.471 106227 3.39 486.605 106228 2.16 594.653 106229 3.9 562.625 106230 4.5 501.597 106231 2.34 463.368 106232 1.67 475.398 106233 2.22 444.568 106234 2.56 494.354 106235 2.72 513.651 106236 3.35 572.610 106237 2.72 499.575 106238 2.92 479.572 106239 1.84 489.562 106240 2.26 566.708 106241 4.13 513.651 106242 3.35 500.612 106243 2.39 507.597 106244 3.71 486.605 106245 2.16 501.597 106246 2.34 556.471 106247 3.39 485.592 106248 3.02 444.320 106249 1.11 183.17960 10625 -1.87 499.575 106250 2.92 471.590 106251 2.92 401.500 106252 1.25 471.590 106253 2.92 453.597 106254 2.54 490.595 106255 2.93 566.708 106256 4.13 507.597 106257 3.71 464.558 106258 2.73 434.594 106259 3.54 311.288 10626 -1.11 407.324 106260 1.14 503.616 106261 1.77 490.595 106262 2.93 411.470 106263 2.06 482.412 106264 3.5 444.320 106265 1.11 503.616 106266 1.77 474.575 106267 1.94 500.612 106268 2.39 510.650 106269 3.03 482.412 106270 3.5 499.575 106271 2.92 544.643 106272 3.33 552.588 106273 3.62 490.595 106274 2.93 489.567 106275 1.69 444.568 106276 2.56 490.595 106277 2.93 544.643 106278 3.33 564.717 106279 3.78 489.567 106280 1.69 484.610 106281 3.38 494.354 106282 2.72 492.611 106283 2.04 502.625 106284 3.27 453.597 106285 2.54 566.708 106286 4.13 482.412 106287 3.5 472.553 106288 2.95 401.500 106289 1.25 556.471 106290 3.39 548.718 106291 3.97 513.651 106292 3.35 372.258 106293 0.734 510.650 106294 3.03 486.605 106295 2.16 499.575 106296 2.92 411.470 106297 2.06 434.594 106298 3.54 515.624 106299 2.56 492.611 106300 2.04 530.635 106301 2.61 499.575 106302 2.92 702.5675384 106304 - 485.592 106305 3.02 463.570 106306 3.08 556.471 106307 3.39 471.590 106308 2.92 444.568 106309 2.56 503.616 106310 1.77 484.610 106311 3.38 482.412 106312 3.5 472.553 106313 2.95 485.592 106314 3.02 453.597 106315 2.54 463.549 106316 1.79 479.572 106317 1.84 372.258 106318 0.734 592.702 106319 3.67 474.575 106320 1.94 566.708 106321 4.13 453.597 106322 2.54 434.594 106323 3.54 475.398 106324 2.22 503.616 106325 1.77 510.650 106326 3.03 479.572 106327 1.84 564.717 106328 3.78 501.597 106329 2.34 407.324 106330 1.14 464.558 106331 2.73 564.717 106332 3.78 372.258 106333 0.734 507.597 106334 3.71 484.610 106335 3.38 486.605 106336 2.16 548.718 106337 3.97 503.616 106338 1.77 535.388 106339 1.77 564.717 106340 3.78 501.597 106341 2.34 484.610 106342 3.38 544.643 106343 3.33 556.471 106344 3.39 544.643 106345 3.33 494.354 106346 2.72 464.558 106347 2.73 401.500 106348 1.25 475.398 106349 2.22 428.476 10635 3.52 484.610 106350 3.38 494.354 106351 2.72 501.597 106352 2.34 490.595 106353 2.93 494.354 106354 2.72 489.567 106355 1.69 407.324 106356 1.14 500.612 106357 2.39 594.653 106358 3.9 500.612 106359 2.39 564.717 106360 3.78 453.597 106361 2.54 701.0122 106363 - 486.605 106364 2.16 401.500 106365 1.25 484.610 106366 3.38 513.651 106367 3.35 492.611 106368 2.04 544.643 106369 3.33 484.610 106370 3.38 486.605 106371 2.16 507.597 106372 3.71 471.590 106373 2.92 502.625 106374 3.27 407.324 106375 1.14 592.702 106376 3.67 485.592 106377 3.02 503.616 106378 1.77 479.572 106379 1.84 444.568 106380 2.56 474.575 106381 1.94 472.553 106382 2.95 564.717 106383 3.78 401.500 106384 1.25 485.592 106385 3.02 444.568 106386 2.56 475.584 106387 2.24 492.611 106388 2.04 372.258 106389 0.734 401.500 106390 1.25 566.708 106391 4.13 510.650 106392 3.03 475.398 106393 2.22 594.653 106394 3.9 471.590 106395 2.92 462.542 106396 2.82 444.320 106397 1.11 584.636 106398 4.17 485.578 106399 2.59 498.659 106400 2.7 509.638 106401 4.17 495.655 106402 3.83 469.577 106403 2.23 489.008 106404 3.84 459.579 106405 3.01 514.590 106406 3.8 498.572 106407 1.79 474.594 106408 2.23 497.584 106409 2.67 479.612 106410 3.89 455.570 106411 1.36 474.981 106412 2.87 474.981 106413 2.87 500.674 106414 4.14 474.981 106415 2.87 546.681 106416 2.88 498.572 106417 1.81 475.603 106418 1.9 474.981 106419 2.87 180.15588 10642 -2.51 499.575 106420 3.46 413.533 106421 1.3 413.533 106422 1.3 462.583 106423 2.38 573.682 106424 2.06 474.594 106425 2.23 563.556 106426 3.78 496.600 106427 3.24 514.590 106428 3.8 471.633 106429 3.9 377.479 106430 1.77 455.570 106431 1.36 459.579 106432 3.01 499.618 106433 3.84 479.612 106434 3.89 363.452 106435 1.01 420.546 106436 2.31 498.619 106437 2.29 407.505 106438 2.04 475.603 106439 1.9 573.708 106440 3.59 498.638 106441 1.35 479.612 106442 3.89 455.570 106443 1.36 459.579 106444 2.64 514.590 106445 3.8 407.505 106446 2.04 448.557 106447 1.76 510.626 106448 2.89 500.674 106449 4.14 581.126 106450 3.58 499.560 106451 1.26 475.603 106452 1.9 515.575 106453 2.72 407.505 106454 2.04 575.657 106455 3.37 399.507 106456 0.548 479.612 106457 3.89 459.579 106458 2.64 407.505 106459 2.04 468.589 106460 3.23 546.681 106461 2.88 510.626 106462 2.89 484.589 106463 2.85 377.479 106464 1.77 471.633 106465 3.9 363.452 106466 1.01 498.638 106467 1.35 479.612 106468 3.89 498.638 106469 1.35 515.575 106470 2.72 581.126 106471 3.58 469.577 106472 2.23 489.630 106473 3.01 499.560 106474 1.26 455.613 106475 2.83 462.583 106476 2.38 489.630 106477 3.01 477.598 106478 1.23 546.681 106479 2.88 731.08130 106481 - 499.618 106482 3.84 581.126 106483 3.58 377.479 106484 1.77 573.682 106485 2.06 469.577 106486 2.23 500.674 106487 4.14 489.630 106488 3.01 498.638 106489 1.35 615.142 106490 3.48 455.613 106491 2.83 500.674 106492 4.14 573.682 106493 2.06 498.619 106494 2.29 546.681 106495 2.88 448.557 106496 1.76 514.590 106497 3.8 445.596 106498 3.86 462.583 106499 2.38 295.40000 10650 1.3 498.572 106500 1.79 474.594 106501 2.23 489.008 106502 3.84 455.570 106503 1.36 499.560 106504 1.26 445.596 106505 3.86 495.655 106506 3.83 462.583 106507 2.38 469.577 106508 2.23 467.601 106509 3.56 498.572 106510 1.79 489.008 106511 3.84 499.560 106512 1.26 469.534 106513 1.41 581.126 106514 3.58 420.546 106515 2.31 468.589 106516 3.23 407.505 106517 2.04 413.533 106518 1.3 420.546 106519 2.31 484.589 106520 2.85 399.507 106521 0.548 495.655 106522 3.83 489.008 106523 3.84 413.533 106524 1.3 510.626 106525 2.89 573.682 106526 2.06 546.681 106527 2.88 588.650 106528 3.09 515.575 106529 2.72 455.570 106530 1.36 512.599 106531 2.02 445.596 106532 3.86 459.579 106533 2.64 462.583 106534 2.38 363.452 106535 1.01 496.600 106536 3.24 474.594 106537 2.23 499.575 106538 3.46 496.600 106539 3.24 377.479 106540 1.77 455.570 106541 1.36 467.601 106542 3.56 499.618 106543 3.84 475.603 106544 1.9 469.534 106545 1.41 363.452 106546 1.01 546.681 106547 2.88 514.590 106548 3.8 377.479 106549 1.77 459.579 106550 2.64 498.638 106551 1.35 546.681 106552 2.88 498.572 106553 1.81 510.626 106554 2.89 500.674 106555 4.14 475.603 106556 1.9 467.601 106557 3.56 495.655 106558 3.83 477.598 106559 1.23 498.619 106560 2.29 363.452 106561 1.01 399.507 106562 0.548 377.479 106563 1.77 471.633 106564 3.9 510.626 106565 2.89 471.633 106566 3.9 471.633 106567 3.9 512.599 106568 2.02 512.599 106569 2.02 512.599 106570 2.02 459.579 106571 2.64 459.579 106572 3.01 499.560 106573 1.26 573.682 106574 2.06 499.560 106575 1.26 489.630 106576 3.01 545.669 106577 2.43 468.589 106578 3.23 546.681 106579 2.88 510.626 106580 2.89 489.008 106581 3.84 514.590 106582 3.8 445.596 106583 3.86 474.594 106584 2.23 455.613 106585 2.83 477.598 106586 1.23 469.577 106587 2.23 498.619 106588 2.29 474.981 106589 2.87 500.674 106590 4.14 479.612 106591 3.89 498.572 106592 1.79 420.546 106593 2.31 495.655 106594 3.83 484.589 106595 2.85 499.618 106596 3.84 469.534 106597 1.41 489.630 106598 3.01 469.534 106599 1.41 468.589 106600 3.23 479.612 106601 3.89 515.575 106602 2.72 459.579 106603 3.01 484.589 106604 2.85 512.599 106605 2.02 399.507 106606 0.548 497.584 106607 2.67 459.579 106608 2.64 413.533 106609 1.3 474.981 106610 2.87 499.618 106611 3.84 499.575 106612 3.46 514.590 106613 3.8 468.589 106614 3.23 455.613 106615 2.83 459.579 106616 3.01 498.619 106617 2.29 469.577 106618 2.23 413.533 106619 1.3 467.601 106620 3.56 498.572 106621 1.81 515.575 106622 2.72 500.674 106623 4.14 510.626 106624 2.89 467.601 106625 3.56 498.572 106626 1.79 550.647 106627 3.3 512.599 106628 2.02 462.583 106629 2.38 499.560 106630 1.26 448.557 106631 1.76 399.507 106632 0.548 564.671 106633 3.4 462.583 106634 2.38 484.589 106635 2.85 498.572 106636 1.79 479.612 106637 3.89 573.682 106638 2.06 413.533 106639 1.3 495.655 106640 3.83 510.626 106641 2.89 445.596 106642 3.86 467.601 106643 3.56 499.560 106644 1.26 468.589 106645 3.23 496.600 106646 3.24 512.599 106647 2.02 469.577 106648 2.23 580.623 106649 4.89 459.579 106650 3.01 377.479 106651 1.77 471.633 106652 3.9 498.638 106653 1.35 495.655 106654 3.83 515.575 106655 2.72 499.575 106656 3.46 468.589 106657 3.23 459.579 106658 3.01 474.594 106659 2.23 497.584 106660 2.67 467.601 106661 3.56 467.601 106662 3.56 498.638 106663 1.35 420.546 106664 2.31 496.600 106665 3.24 489.630 106666 3.01 515.575 106667 2.72 484.589 106668 2.85 420.546 106669 2.31 399.507 106670 0.548 499.618 106671 3.84 455.613 106672 2.83 399.507 106673 0.548 573.682 106674 2.06 499.575 106675 3.46 498.572 106676 1.79 495.655 106677 3.83 497.584 106678 2.67 474.981 106679 2.87 496.600 106680 3.24 420.546 106681 2.31 377.479 106682 1.77 498.572 106683 1.81 468.589 106684 3.23 407.505 106685 2.04 496.600 106686 3.24 445.596 106687 3.86 475.603 106688 1.9 497.584 106689 2.67 581.126 106690 3.58 489.630 106691 3.01 471.633 106692 3.9 500.674 106693 4.14 477.598 106694 1.23 484.589 106695 2.85 499.618 106696 3.84 489.008 106697 3.84 498.572 106698 1.81 469.534 106699 1.41 420.546 106700 2.31 581.126 106701 3.58 455.570 106702 1.36 499.575 106703 3.46 469.534 106704 1.41 581.126 106705 3.58 455.570 106708 1.36 474.594 106709 2.23 499.575 106710 3.46 489.630 106711 3.01 498.638 106712 1.35 497.584 106713 2.67 455.613 106714 2.83 496.600 106715 3.24 445.596 106716 3.86 498.619 106717 2.29 499.618 106718 3.84 459.579 106719 2.64 581.126 106720 3.58 498.619 106721 2.29 754.5988368 106723 - 448.557 106724 1.76 530.682 106725 3.28 482.573 106726 2.16 566.714 106727 3.28 613.105 106728 4.26 545.636 106729 3.49 579.754 106730 2.07 520.706 106731 2.19 581.791 106732 3.94 525.681 106733 3.66 525.724 106734 4.53 573.689 106735 4.08 568.749 106736 4.09 540.695 106737 3.59 374.390 106738 4.53 781.139962 106739 - 596.759 106740 4.14 575.762 106741 3.74 477.681 106742 3.99 517.702 106743 3.63 608.813 106744 4.32 526.712 106745 3.45 554.722 106746 3.5 555.750 106747 4.68 534.732 106748 2.61 622.720 106749 4.67 545.672 106750 2.39 532.716 106751 3.24 531.609 106752 2.62 622.720 106753 3.53 579.754 106754 2.07 611.816 106755 3.4 604.781 106756 4.85 545.636 106757 3.49 608.693 106758 4.16 531.609 106759 2.62 621.732 106760 4.29 539.707 106761 3.54 554.722 106762 4.32 539.707 106763 3.54 621.732 106764 4.29 545.636 106765 3.49 589.746 106766 3.22 597.747 106767 3.15 581.791 106768 3.94 545.636 106769 3.49 589.789 106770 4.35 485.639 106771 1.45 562.785 106772 3.44 449.628 106773 3.01 511.654 106774 3.23 532.716 106775 3.24 540.695 106776 3.59 513.692 106777 2.3 558.686 106778 4.01 499.666 106779 1.98 561.735 106780 3.37 573.689 106781 4.08 525.724 106782 4.53 612.801 106783 3.83 602.765 106784 3.57 561.735 106785 3.37 621.732 106786 4.29 540.695 106787 3.59 553.734 106788 4.07 598.797 106789 2.37 567.761 106790 4.2 605.788 106791 3.41 622.720 106792 3.53 582.154 106793 3.47 579.726 106794 3.86 602.806 106795 4.45 449.628 106796 3.01 570.721 106797 3.38 569.733 106798 3.78 602.806 106799 4.45 532.716 106800 3.24 539.707 106801 4.12 547.709 106802 3.16 615.826 106803 4.76 590.754 106804 4.55 598.750 106805 4.58 477.681 106806 3.99 610.207 106807 4.71 593.752 106808 3.84 619.772 106809 3.1 595.793 106810 4.18 582.775 106811 3.72 581.791 106812 3.94 546.743 106813 3.71 545.672 106814 2.39 560.770 106815 4.64 616.791 106816 3.61 565.699 106817 3.07 540.695 106818 3.59 576.728 106819 3.65 575.762 106820 3.74 609.701 106821 3.04 622.796 106822 4.43 499.666 106823 1.98 589.789 106824 4.35 608.813 106825 4.32 449.628 106826 3.01 561.735 106827 3.33 619.772 106828 3.1 561.735 106829 3.37 609.701 106830 2.94 545.755 106831 4.91 624.234 106832 4.46 561.735 106833 3.33 619.772 106834 3.1 589.746 106835 3.22 553.734 106836 4.07 575.762 106837 3.41 589.789 106838 3.86 567.761 106839 4.2 611.816 106840 3.4 622.796 106841 4.43 622.720 106842 4.67 616.748 106843 3.69 559.699 106844 3.19 561.735 106845 3.33 559.699 106846 3.19 622.796 106847 4.44 558.686 106848 4.01 594.765 106849 3.55 608.813 106850 4.32 569.733 106851 3.78 512.642 106852 2.29 545.672 106853 2.39 624.812 106854 3.43 512.642 106855 2.29 560.770 106856 4.64 579.726 106857 3.86 561.735 106858 3.33 612.801 106859 3.83 590.754 106860 4.55 589.789 106861 3.86 576.750 106862 2.62 570.721 106863 3.38 596.759 106864 4.14 513.692 106865 2.3 622.796 106866 4.44 545.755 106867 4.91 593.781 106868 3.21 545.636 106869 3.49 525.724 106870 4.53 517.702 106871 3.63 547.709 106872 3.16 590.754 106873 4.55 591.761 106874 3.48 589.746 106875 3.22 593.781 106876 3.21 561.735 106877 3.33 556.695 106878 2.78 595.793 106879 4.27 513.692 106880 2.3 525.681 106881 3.48 596.180 106882 3.93 815.24080 106884 - 596.180 106885 3.93 575.762 106886 3.74 485.639 106887 1.45 546.743 106888 3.71 531.728 106889 4.23 575.762 106890 3.41 546.743 106891 4.07 610.828 106892 3.58 576.750 106893 2.62 525.724 106894 4.53 616.748 106895 3.69 559.699 106896 3.19 525.681 106897 3.66 575.762 106898 3.86 616.876 106899 5 603.772 106900 3.09 589.746 106901 3.22 554.722 106902 4.32 610.828 106903 3.58 579.754 106904 2.07 570.721 106905 3.38 621.732 106906 4.29 525.681 106907 3.48 499.666 106908 1.98 546.743 106909 4.07 570.721 106910 3.38 584.748 106911 4.54 513.692 106912 2.3 485.639 106913 1.45 553.734 106914 4.15 407.548 106915 1.68 602.806 106916 4.45 526.669 106917 3.3 540.695 106918 3.33 593.752 106919 3.84 539.707 106920 3.54 544.659 106921 2.85 573.689 106922 4.08 556.695 106923 2.78 575.762 106924 3.74 540.695 106925 3.59 525.724 106926 4.53 616.791 106927 3.61 582.154 106928 3.47 435.601 106929 2.61 602.765 106930 3.57 546.743 106931 4.07 579.754 106932 2.07 555.750 106933 4.68 575.762 106934 3.86 595.793 106935 4.18 603.772 106936 3.11 595.793 106937 4.18 590.754 106938 4.55 598.797 106939 2.08 555.750 106940 4.68 559.662 106941 3.97 525.724 106942 4.53 513.692 106943 2.3 610.828 106944 3.58 609.701 106945 3.04 531.609 106946 2.62 532.716 106947 3.24 546.743 106948 3.71 558.686 106949 4.01 573.725 106950 3.59 575.762 106951 3.41 545.672 106952 2.39 608.813 106953 4.32 559.699 106954 3.19 596.180 106955 3.93 597.747 106956 3.15 579.726 106957 3.86 595.793 106958 4.27 513.692 106959 2.3 149.10212 10696 -3.59 621.732 106960 4.29 561.735 106961 3.37 586.739 106962 4.58 623.827 106963 4.22 610.207 106964 4.71 526.669 106965 3.3 539.707 106966 4.12 596.759 106967 4.14 565.699 106968 3.07 584.748 106969 4.54 621.732 106970 4.29 560.770 106971 4.64 616.791 106972 3.61 561.735 106973 3.33 589.789 106974 4.35 559.699 106975 3.19 622.720 106976 4.67 570.678 106977 2.26 562.785 106978 3.44 540.695 106979 3.33 450.44316 10698 3.05 527.719 106980 3.05 526.669 106981 2.86 596.759 106982 4.14 575.762 106983 3.41 598.775 106984 4.36 594.667 106985 3.49 574.796 106986 4.94 608.693 106987 4.16 485.639 106988 1.45 584.705 106989 3.31 609.701 106990 2.94 565.699 106991 3.07 593.752 106992 3.84 526.669 106993 3.3 622.720 106994 4.67 526.669 106995 2.86 577.735 106996 3.04 589.746 106997 3.17 624.812 106998 3.43 559.662 106999 3.97 237.295 107 1.54 581.810 107000 4.68 621.732 107001 4.29 622.720 107002 3.53 579.726 107003 3.86 623.827 107004 4.22 575.762 107005 3.86 608.813 107006 4.32 623.827 107007 4.22 602.765 107008 3.57 622.796 107009 4.44 623.827 107010 4.22 407.548 107011 1.68 622.796 107012 4.44 603.772 107013 3.11 559.699 107014 3.19 561.735 107015 3.37 560.770 107016 4.64 582.154 107017 3.47 581.791 107018 3.94 589.789 107019 3.86 112.12652 10702 -0.607 485.639 107020 1.45 623.827 107021 4.22 584.748 107022 4.54 567.761 107023 4.2 598.750 107024 4.58 587.752 107025 4.01 604.781 107026 4.85 603.772 107027 3.11 570.721 107028 3.38 321.331 107029 2.72 290.272 107030 2.01 251.346 107031 2.5 209.244 107032 3.4 313.143 107033 1.03 384.390 107034 0.912 387.432 107035 3.85 414.504 107036 1.96 388.420 107037 4.14 284.720 107038 1.94 470.802 107039 2.3 246.269 107040 1.55 331.369 107041 2.65 467.560 107042 2.02 307.387 107043 4.2 333.409 107044 3.76 385.928 107045 4.47 369.461 107046 1.55 246.266 107047 1.47 272.300 107048 2.72 373.533 107049 4.34 334.779 107050 3.52 403.900 107051 3.48 393.459 107052 1.42 450.575 107053 3.49 329.417 107054 1.52 421.450 107055 3.18 319.331 107056 0.532 323.438 107057 4.45 478.652 107058 5.11 325.203 107059 4.69 392.228 107060 5.46 414.370 107061 2.76 419.475 107062 2.79 283.188 107063 3.38 303.314 107064 0.113 352.407 107065 1.26 361.419 107066 4.06 425.546 107067 3.01 347.904 107068 5.65 286.394 107069 3.18 424.452 107070 4.11 319.384 107071 1.4 444.431 107072 4.44 321.291 107073 2.67 306.342 107074 0.942 408.423 107075 3.08 423.509 107076 1.82 367.466 107077 2.13 454.568 107078 4 361.891 107079 4.44 438.522 107080 3.27 298.294 107081 2.49 357.472 107082 2.86 393.443 107083 1.41 349.384 107084 2.78 360.820 107085 2.76 286.307 107086 3.6 279.356 107087 4.36 437.828 107088 4.07 297.736 107089 4.11 460.530 107090 1.95 267.242 107091 1.32 323.347 107092 2.68 358.776 107093 2.32 355.350 107094 3.22 320.370 107095 3.98 335.401 107096 2.25 389.236 107097 4.6 424.450 107098 1.99 369.462 107099 1.73 382.481 107100 2.39 417.865 107101 3.79 286.397 107102 3.84 282.674 107103 3.72 318.327 107104 3.81 249.223 107105 0.726 291.337 107106 3.21 331.757 107107 3.12 278.285 107108 2.72 342.504 107109 2.74 370.470 107110 2.11 453.943 107111 3.91 301.298 107112 2.12 362.447 107113 4.14 322.386 107114 3.04 399.531 107115 0.191 371.498 107116 3.51 264.278 107117 2.7 391.373 107118 1.56 343.383 107119 2.83 381.225 107120 3.15 456.493 107121 2.34 303.405 107122 2.11 307.371 107123 3.69 299.412 107124 2.51 315.433 107125 1.48 217.249 107126 1.61 262.434 107127 3.23 218.206 107128 1.74 375.402 107129 3.54 369.482 107130 2.79 433.526 107131 1.72 309.749 107132 2.61 428.910 107133 3.1 321.417 107134 2.75 341.402 107135 3.45 431.251 107136 3.7 275.694 107137 1.31 459.437 107138 5.39 359.379 107139 3.46 382.393 107140 -0.751 330.723 107141 3.77 286.714 107142 3.65 239.320 107143 2.03 275.302 107144 3.83 310.395 107145 3 314.387 107146 1.48 435.475 107147 4.54 357.406 107148 2.34 383.442 107149 3.86 476.482 107150 2.23 336.294 107151 1.69 340.441 107152 4.44 368.494 107153 3.15 240.261 107154 2.57 314.321 107155 1.24 254.309 107156 2.39 304.305 107157 1.85 334.414 107158 1.72 482.898 107159 3.26 525.939 107160 2.88 353.526 107161 4.09 488.402 107162 3.83 457.908 107163 3.22 410.506 107164 3.6 315.220 107165 4.14 417.415 107166 2.1 310.391 107167 3.68 358.456 107168 2.12 345.375 107169 1.63 315.392 107170 3.83 315.386 107171 3.66 347.797 107172 2.23 370.375 107173 1.55 387.818 107174 3.17 291.351 107175 3.06 316.356 107176 1.72 255.405 107177 3.95 467.383 107178 5.46 372.846 107179 2.88 294.348 107180 2.99 273.284 107181 2.57 445.374 107182 4.8 410.534 107183 3.93 280.275 107184 3.73 242.320 107185 4.69 335.311 107186 2.5 250.296 107187 3.27 299.392 107188 3.9 233.221 107189 1.31 360.367 107190 3.74 351.397 107191 3.12 302.368 107192 4.79 263.333 107193 3.49 374.476 107194 5.22 426.835 107195 3.3 515.568 107196 3.5 472.521 107197 1.99 365.380 107198 3.35 376.840 107199 3.83 268.337 107200 2.8 431.469 107201 2.76 354.444 107202 2.81 466.551 107203 3.48 511.619 107204 3.93 361.462 107205 3.78 430.415 107206 0.469 438.975 107207 2.75 464.542 107208 2.85 482.393 107209 1.98 315.368 107210 4.39 407.460 107211 3.72 276.356 107212 2.91 404.447 107213 0.757 335.377 107214 2.63 454.542 107215 5.37 381.450 107216 2.07 255.229 107217 2.48 296.318 107218 3.48 298.337 107219 3.09 334.822 107220 3.7 361.245 107221 3.86 254.352 107222 3.91 347.365 107223 3.54 365.211 107224 3.72 426.487 107225 3.72 337.330 107226 0.296 306.339 107227 2.08 413.312 107228 3.97 253.324 107229 3.72 919.76884 10723 -1.58 239.339 107230 1.34 340.417 107231 3.44 254.737 107232 2.82 400.292 107233 3.14 383.466 107234 3.47 369.482 107235 2.8 379.273 107236 3.4 402.242 107237 2.42 331.751 107238 3.32 498.602 107239 3.59 10724 - 370.472 107240 4.12 273.260 107241 2.73 277.273 107242 1.67 370.470 107243 2.62 367.470 107244 2.13 249.266 107245 2.02 393.431 107246 2.72 272.324 107247 3.3 342.417 107248 3.06 337.330 107249 1.24 10725 - 395.456 107250 1.01 390.455 107251 2.43 302.331 107252 3.81 295.380 107253 3.94 437.489 107254 2.23 374.433 107255 2.27 332.446 107256 1.41 239.273 107257 2.96 381.879 107258 1.63 345.353 107259 1.51 284.271 107260 2.15 388.446 107261 0.804 412.554 107262 2.29 407.463 107263 3.25 368.390 107264 1.07 194.230 107265 2.55 347.207 107266 2.7 407.506 107267 3.44 421.533 107268 2.95 325.836 107269 4.52 10727 - 301.405 107270 4.16 405.454 107271 0.569 425.862 107272 4.25 257.303 107273 3.77 225.261 107274 4.6 637.125 107275 5.33 384.857 107276 4.55 408.842 107277 1.73 311.333 107278 3.07 283.302 107279 1.24 266.767 107280 3.47 303.310 107281 2.28 477.390 107282 3.19 261.275 107283 3.62 233.350 107284 4.18 158.200 107285 1.91 283.347 107286 3.55 289.422 107287 3.88 374.259 107288 3.57 332.379 107289 1.35 10729 - 458.513 107290 2.01 302.780 107291 3.54 331.434 107292 2.18 320.389 107293 3.9 262.289 107294 1.15 408.537 107295 3.48 489.638 107296 4.02 336.368 107297 0.775 395.520 107298 3.89 368.341 107299 2.22 392.436 107300 2.82 279.294 107301 3.11 512.628 107302 3.72 537.531 107303 4.07 219.197 107304 0.685 340.401 107305 2.3 363.367 107306 2.39 278.372 107307 2.26 449.297 107308 4.23 274.678 107309 3.61 352.428 107310 4.39 413.350 107311 5.19 397.428 107312 0.778 336.385 107313 4.28 425.933 107314 4.79 304.305 107315 1.52 258.365 107316 3.24 365.222 107317 3.58 445.539 107318 4.21 311.360 107319 3.59 404.463 107320 3.39 171.265 107321 0.637 386.373 107322 5.46 374.456 107323 3.54 332.379 107324 0.711 342.388 107325 4.16 268.404 107326 1.51 446.436 107327 2.88 448.472 107328 1.7 340.398 107329 2.63 348.828 107330 3.01 554.701 107331 4.86 496.632 107332 4.36 442.247 107333 4.44 373.471 107334 4.66 334.333 107335 1.47 358.392 107336 1.36 417.505 107337 2.47 370.421 107338 1.01 326.458 107339 4.36 347.207 107340 3.91 337.394 107341 3.75 336.819 107342 3.7 371.412 107343 2.55 376.473 107344 4.7 300.307 107345 2.88 483.523 107346 2.22 429.922 107347 3.87 354.244 107348 3.19 463.531 107349 3.01 10735 - 419.526 107350 2.34 326.304 107351 1.89 378.406 107352 2.88 379.253 107353 4.21 251.287 107354 2.11 379.450 107355 4.29 289.308 107356 2.71 355.184 107357 2.09 430.571 107358 3.29 371.412 107359 1.6 426.491 107360 2.72 412.464 107361 2.78 452.482 107362 4.1 436.468 107363 4.09 335.420 107364 3.15 498.553 107365 1.96 251.327 107366 4.32 245.299 107367 2.79 473.589 107368 5.52 362.540 107369 3.61 387.522 107370 4.46 388.444 107371 3.87 403.306 107372 5.17 435.516 107373 4.17 379.797 107374 3.71 300.334 107375 2.12 449.527 107376 1.6 472.332 107377 3.98 377.394 107378 2.18 358.434 107379 3.95 386.786 107380 3.38 376.878 107381 4.16 382.505 107382 2.8 390.398 107383 0.617 468.657 107384 4.44 309.430 107385 4.54 404.423 107386 1.01 365.497 107387 2.79 349.813 107388 2.95 380.395 107389 2.55 318.415 107390 1.27 321.331 107391 2.31 148.165 107392 0.237 338.318 107393 1.2 339.367 107394 2.75 401.438 107395 2.09 432.602 107396 3.83 288.321 107397 1.65 277.340 107398 2.62 204.186 107399 0.783 349.431 107400 2.45 504.804 107401 4.11 314.318 107402 2 460.552 107403 0.777 380.441 107404 3.22 361.377 107405 1.1 266.338 107406 4.15 436.845 107407 4.24 264.305 107408 2.23 413.423 107409 3.35 422.502 107410 2.5 402.598 107411 3.45 321.395 107412 2.93 430.484 107413 2.54 263.298 107414 1.83 373.400 107415 3.32 428.503 107416 1.57 459.280 107417 4.36 394.492 107418 3.94 345.347 107419 2.66 313.395 107420 2.09 439.467 107421 2.08 382.414 107422 3.34 325.412 107423 2.62 370.454 107424 0.7 353.419 107425 2.8 302.799 107426 4.41 484.554 107427 3.49 271.290 107428 3.53 436.865 107429 0.686 319.358 107430 3.43 396.892 107431 4.25 454.579 107432 6.53 445.515 107433 2.45 292.682 107434 2.29 361.377 107435 0.698 354.426 107436 1.37 311.333 107437 3.65 346.508 107438 3.23 311.401 107439 2.19 365.411 107440 1.97 310.351 107441 3.96 411.452 107442 1.22 436.868 107443 2.14 436.511 107444 4.38 339.417 107445 2.03 464.453 107446 2.83 320.365 107447 3.88 320.365 107448 0.431 258.703 107449 2.78 420.456 107450 3.33 316.423 107451 0.726 458.464 107452 3.83 279.334 107453 3.28 198.290 107454 1.86 446.585 107455 4.33 405.117 107456 5.59 266.333 107457 3.02 340.460 107458 5.32 351.400 107459 4.34 390.503 107460 5.59 442.849 107461 4.32 328.800 107462 3.06 314.794 107463 2.68 368.494 107464 4.05 317.388 107465 4.08 342.414 107466 1.86 280.364 107467 -1.18 492.576 107468 2.33 420.526 107469 3.9 287.702 107470 3.35 271.339 107471 2.78 453.264 107472 3.87 357.224 107473 2.49 240.301 107474 2.44 408.452 107475 2.54 308.398 107476 1.58 364.469 107477 2.47 491.542 107478 4.61 304.772 107479 4.23 232.282 107480 1.86 440.318 107481 4.12 275.257 107482 1.1 368.341 107483 0.579 370.320 107484 2.58 299.300 107485 2.9 430.528 107486 2.23 451.526 107487 2.91 362.381 107488 1.04 270.351 107489 2.61 374.369 107490 2.68 297.309 107491 2.86 147.224 107492 0.68 293.321 107493 2.96 326.314 107494 3.45 285.317 107495 3.77 263.314 107496 3.15 493.451 107497 4.83 288.366 107498 2.83 294.309 107499 2.82 238.283 107500 1.03 344.710 107501 1.75 362.832 107502 3.54 299.164 107503 3.08 488.582 107504 2.34 258.104 107505 1.82 348.356 107506 2.93 333.341 107507 2.47 352.386 107508 4.47 350.351 107509 1.83 228.247 107510 2.39 297.332 107511 1.65 350.415 107512 4.2 255.100 107513 2.71 430.562 107514 4.41 307.342 107515 1.49 306.376 107516 2.35 428.526 107517 2.89 216.236 107518 1.75 364.786 107519 4.4 223.320 107520 2.75 420.892 107521 4.39 383.482 107522 3.64 398.797 107523 2.41 399.918 107524 3.52 306.261 107525 3.61 410.581 107526 4.36 357.539 107527 4.53 349.834 107528 2.88 447.570 107529 4.48 342.322 107530 1.38 341.429 107531 2.69 206.281 107532 4.09 320.796 107533 3.77 247.295 107534 3.26 309.342 107535 2.77 499.538 107536 1.53 397.838 107537 3.29 419.453 107538 1.18 433.908 107539 3.12 420.419 107540 4.36 344.372 107541 2.37 323.384 107542 3.53 336.342 107543 2.62 334.369 107544 3.74 291.456 107545 4.36 427.522 107546 2.75 354.256 107547 4.8 484.508 107548 2.36 310.232 107549 2.17 391.401 107550 2.11 334.333 107551 1.44 416.773 107552 2.79 269.320 107553 2.63 328.370 107554 1.24 282.365 107555 2.68 199.296 107556 1.91 294.395 107557 4.08 303.787 107558 3.81 309.730 107559 1.55 307.394 107560 2.23 427.479 107561 1.74 315.238 107562 1.82 510.826 107563 5.45 380.198 107564 5.26 328.415 107565 3.25 381.474 107566 3.99 368.796 107567 3.48 465.592 107568 3.5 273.287 107569 3 384.857 107570 3.82 439.421 107571 2.39 448.536 107572 4.48 351.440 107573 4.49 378.918 107574 3.25 412.415 107575 2.98 414.504 107576 3.62 330.342 107577 2.53 305.418 107578 2.6 300.356 107579 2.71 311.746 107580 2.92 422.499 107581 4.34 526.543 107582 1.55 436.461 107583 2.3 414.791 107584 3.78 237.254 107585 3.77 413.512 107586 3.43 400.493 107587 3.6 354.468 107588 4.4 266.748 107589 2.94 420.548 107590 2.62 324.350 107591 3.37 498.984 107592 3.42 303.358 107593 4.03 386.243 107594 2.46 459.502 107595 3.11 433.571 107596 3.45 334.391 107597 3.14 407.807 107598 2.72 487.550 107599 2.93 335.381 107600 2.78 368.411 107601 1.33 386.470 107602 2.82 335.425 107603 4.17 420.481 107604 2.74 310.348 107605 1.05 350.415 107606 2.28 455.550 107607 3.63 343.851 107608 4.15 404.366 107609 0.963 471.552 107610 3.44 367.443 107611 2.81 417.482 107612 4.41 489.273 107613 4.3 292.355 107614 2.55 485.596 107615 4.82 278.258 107616 2.02 438.544 107617 2.51 349.406 107618 1.64 401.391 107619 2.66 369.830 107620 3.05 295.336 107621 2.86 445.565 107622 3.34 348.353 107623 2.77 302.369 107624 3.67 209.199 107625 0.118 350.415 107626 3.19 287.314 107627 2.13 372.462 107628 1.88 294.373 107629 2.87 315.372 107630 0.778 312.367 107631 3.43 450.438 107632 3.63 395.534 107633 5.05 374.385 107634 3.27 238.194 107635 1.13 176.169 107636 2.02 580.536 107637 -0.439 311.336 107638 1.99 413.206 107639 4.7 345.437 107640 1.99 242.663 107641 0.245 170.168 107642 1.93 523.622 107643 3.92 166.131 107644 0.83 315.345 107645 3.27 195.603 107646 2.62 369.329 107647 4.23 540.561 107648 4.86 282.291 107649 3.29 332.348 107650 2.59 285.449 107651 5.46 419.603 107652 4.48 249.330 107653 2.53 419.298 107654 5.36 347.536 107655 5.98 366.365 107656 4.06 282.291 107657 3.36 314.290 107658 3.09 503.584 107659 4.92 258.058 107660 1.97 308.375 107661 3.58 190.196 107662 2.01 282.291 107663 3.35 364.433 107664 0.351 152.148 107665 0.961 284.763 107666 0.866 192.169 107667 1.38 284.360 107668 0.987 215.248 107669 0.808 326.390 107670 4.21 327.762 107671 4.29 385.439 107672 3.57 375.464 107673 4.79 426.918 107674 4.48 429.513 107675 1.78 432.311 107676 3.72 385.416 107677 4.32 273.378 107678 0.83 334.392 107679 2.29 353.440 107680 2.42 386.399 107681 3.62 470.545 107682 3.25 446.522 107683 2.63 330.406 107684 1.68 458.600 107685 3.48 358.524 107686 3.71 467.305 107687 3.85 307.347 107688 2.64 393.390 107689 3.42 373.327 107690 2.32 302.326 107691 1.49 307.366 107692 1.93 383.450 107693 3.27 374.390 107694 4.45 378.512 107695 2.82 297.333 107696 1.78 472.602 107697 3.24 453.332 107698 4.06 350.391 107699 1.59 375.468 107700 2.89 457.522 107701 4.14 238.264 107702 1.19 324.357 107703 1.9 394.511 107704 1.49 395.280 107705 4.49 227.219 107706 1.55 287.268 107707 2.07 440.857 107708 2.86 396.225 107709 4.48 477.581 107710 2.76 354.282 107711 4.67 343.374 107712 2.59 223.234 107713 2.09 468.567 107714 3.61 306.449 107715 4.06 366.368 107716 2.2 286.781 107717 3.37 334.373 107718 3.16 378.832 107719 3.48 296.368 107720 1.91 280.412 107721 3.36 361.355 107722 0.627 461.514 107723 2.6 331.412 107724 4.39 813.22490 107726 - 271.379 107727 3.44 310.327 107728 0.626 315.368 107729 3.28 500.957 107730 3.18 365.426 107731 3.05 339.793 107732 1.55 317.279 107733 0.684 493.347 107734 5.09 324.402 107735 3.35 299.79600 107736 2.22 843.29390 107737 - 416.425 107738 1.89 340.327 107739 3.24 382.395 107740 2.45 355.416 107741 4.07 432.476 107742 1.22 443.609 107743 5.14 244.203 107744 0.902 477.557 107745 3.43 428.438 107746 3.86 324.331 107747 2.71 260.375 107748 3.2 371.479 107749 3.52 340.416 107750 4.21 392.500 107751 3.77 380.438 107752 4.22 334.329 107753 2.3 228.247 107754 2.2 245.198 107755 0.397 234.212 107756 1.69 331.415 107757 3.24 426.487 107758 3.66 361.848 107759 3.04 268.268 107760 2.89 312.369 107761 4.23 432.587 107762 3.57 280.325 107763 3.13 351.357 107764 2.09 377.518 107765 3.59 382.478 107766 3.19 255.312 107767 3.65 370.448 107768 3.53 335.400 107769 2.81 446.543 107770 3.68 349.745 107771 0.875 420.362 107772 3.18 205.253 107773 2.79 371.455 107774 2.96 323.343 107775 3.61 305.331 107776 4.18 460.963 107777 3.78 202.296 107778 2.85 396.440 107779 3.31 261.231 107780 2.07 266.638 107781 2.42 407.420 107782 1.55 443.585 107783 2.95 374.502 107784 2.8 370.357 107785 2.36 258.316 107786 3.97 421.493 107787 1.62 418.470 107788 2.23 357.403 107789 3.97 472.626 107790 3.01 493.601 107791 3.45 447.531 107792 2.7 312.751 107793 4.28 481.590 107794 4.08 493.604 107795 3.32 400.453 107796 2.76 348.418 107797 1.8 401.350 107798 3.62 339.401 107799 1.72 424.248 107800 4.15 302.322 107801 3.3 343.353 107802 1.49 324.439 107803 4.11 404.434 107804 4.75 433.457 107805 2.24 547.596 107806 4.65 308.359 107807 3.2 443.506 107808 5.19 363.367 107809 2.67 286.283 107810 2.25 469.276 107811 2.94 347.196 107812 4.59 314.290 107813 2.77 270.311 107814 1.51 308.171 107815 3.73 247.290 107816 1.26 340.761 107817 4.19 511.344 107818 5.03 271.106 107819 2.39 152.23340 10782 3.05 418.532 107820 3.62 396.508 107821 3.06 317.491 107822 3.86 305.331 107823 2.51 255.272 107824 2.13 385.869 107825 4.16 330.376 107826 4.33 436.504 107827 2.27 395.883 107828 4.36 295.767 107829 5.41 227.208 107830 1.74 496.023 107831 5.45 347.449 107832 4.34 340.309 107833 1.98 387.861 107834 3.58 309.320 107835 3.36 401.414 107836 3.25 416.539 107837 4.22 433.571 107838 3.6 469.540 107839 2.58 409.314 107840 3.09 314.361 107841 2.65 283.326 107842 3.07 296.368 107843 4.18 456.517 107844 3.91 328.386 107845 1.06 369.375 107846 0.8 263.403 107847 4.53 329.348 107848 1.99 443.497 107849 2.08 340.401 107850 3.94 374.437 107851 3.73 240.301 107852 3.04 295.336 107853 3.14 421.474 107854 2.7 256.347 107855 2.74 573.476 107856 3.77 351.849 107857 4.3 450.851 107858 3.9 419.434 107859 3.1 423.511 107860 4.24 293.321 107861 2.92 286.390 107862 4.93 339.343 107863 2.76 382.478 107864 3.26 367.361 107865 2.99 438.926 107866 3.97 322.429 107867 3.59 249.693 107868 2.01 410.276 107869 4.34 467.496 107870 2.21 490.982 107871 6.03 379.412 107872 4.52 269.296 107873 2.16 387.517 107874 2.91 424.457 107875 3.44 428.463 107876 2.1 310.290 107877 1.39 423.502 107878 4.77 380.395 107879 3.3 294.348 107880 3.54 417.529 107881 2.57 507.328 107882 4.55 281.763 107883 3.81 276.399 107884 4.16 451.517 107885 5.01 375.378 107886 2.89 260.289 107887 2.81 330.308 107888 4.06 422.526 107889 3.91 341.362 107890 3.27 379.281 107891 3.48 441.232 107892 4.65 327.470 107893 2.48 374.236 107894 1.84 287.745 107895 4.22 293.348 107896 2.07 435.522 107897 4.27 223.231 107898 1.5 481.504 107899 2.53 132.12138 10790 -2.09 386.470 107900 2.75 406.346 107901 2.35 375.348 107902 3.47 402.395 107903 3.39 387.499 107904 4.58 401.254 107905 3.96 220.246 107906 2.03 349.223 107907 3.01 347.480 107908 4.24 449.566 107909 2.16 357.429 107910 2.99 359.807 107911 2.51 447.555 107912 2.35 430.450 107913 4.62 228.247 107914 2.05 300.700 107915 2.92 424.604 107916 2.92 324.399 107917 4.22 375.529 107918 4.12 253.275 107919 3.53 408.543 107920 3.19 437.426 107921 2.87 227.309 107922 1.47 462.542 107923 3.94 432.494 107924 4.08 488.450 107925 3.74 385.820 107926 2.55 328.387 107927 2.03 376.475 107928 2.39 337.356 107929 0.806 319.404 107930 3.59 231.315 107931 3.86 491.539 107932 2.99 394.406 107933 2.04 427.968 107934 4.74 381.469 107935 2.27 359.851 107936 2.98 304.343 107937 4.03 346.836 107938 2.79 217.288 107939 3.12 412.438 107940 4.38 409.276 107941 5.37 376.447 107942 2.73 292.746 107943 2.34 391.416 107944 1.83 296.407 107945 4.76 297.778 107946 2 393.460 107947 4.07 443.475 107948 2.19 353.329 107949 3.08 376.456 107950 2.89 364.395 107951 3.39 200.149 107952 -0.654 442.530 107953 2.83 287.316 107954 2.69 323.436 107955 2.63 300.700 107956 3 322.264 107957 2.78 413.511 107958 3.89 356.397 107959 2.92 348.486 107960 3.71 322.405 107961 3.7 377.453 107962 3.61 480.581 107963 1.68 302.393 107964 3.15 404.414 107965 2.3 538.704 107966 3.37 284.484 107967 1.18 480.471 107968 2.44 377.847 107969 2.47 316.309 107970 2.26 416.493 107971 2.7 336.571 107972 3.96 369.415 107973 2.62 403.518 107974 3.91 282.362 107975 3.38 345.392 107976 5.01 299.328 107977 1.56 259.258 107978 2.81 385.459 107979 4.16 347.750 107980 3.72 354.407 107981 1.76 312.431 107982 5.12 377.527 107983 4.86 312.348 107984 3.07 402.380 107985 1.76 458.556 107986 3.71 437.489 107987 2.15 204.616 107988 1.71 431.485 107989 3.27 312.794 107990 4.56 378.422 107991 3.75 304.729 107992 2.97 451.540 107993 3.77 288.342 107994 3.06 504.643 107995 4.99 293.362 107996 3.05 466.601 107997 3.99 337.225 107998 4.5 282.176 107999 4.07 324.371 108 4.47 248.306 108000 2.32 411.586 108001 4.24 285.726 108002 3.35 266.724 108003 2.81 418.513 108004 3.02 235.307 108005 2.4 287.318 108006 1.14 351.834 108007 3.38 315.281 108008 2.2 194.255 108009 1.5 280.344 108010 0.25 342.397 108011 2.33 364.183 108012 4.17 355.413 108013 2.63 352.407 108014 1.78 213.156 108015 2.1 281.310 108016 2.96 291.370 108017 1.77 562.945 108018 3.18 392.476 108019 3.55 317.767 108020 3.35 382.457 108021 3.51 296.364 108022 3.34 434.533 108023 3.26 349.430 108024 2.91 376.902 108025 4.09 457.932 108026 3.48 428.527 108027 3.58 299.328 108028 1.31 287.271 108029 3.01 337.757 108030 4.04 259.258 108031 1.81 564.077 108032 4.95 441.502 108033 2.88 411.453 108034 3.23 299.349 108035 2.67 307.139 108036 3.84 304.299 108037 2.26 408.562 108038 3.62 457.525 108039 3.28 353.459 108040 4.01 354.448 108041 2.92 446.523 108042 3.26 253.339 108043 4.28 435.317 108044 3.17 368.250 108045 1.34 262.304 108046 2.5 396.529 108047 4.38 250.319 108048 1.65 392.409 108049 2.34 458.556 108050 3.43 408.534 108051 4.02 328.434 108052 2.39 462.520 108053 4.46 359.444 108054 1.92 402.041 108055 2.08 237.252 108056 1.75 268.788 108057 3.04 451.516 108058 3.88 482.557 108059 3.08 460.501 108060 1.76 301.313 108061 2.86 351.357 108062 1.67 422.478 108063 1.83 330.382 108064 1.89 377.397 108065 1.76 264.235 108066 1.57 238.332 108067 2.36 207.230 108068 2.52 415.470 108069 3.32 416.451 108070 4.26 329.461 108071 3.81 324.237 108072 4.84 346.208 108073 5.28 282.295 108074 1.73 388.504 108075 4.4 343.374 108076 3.23 437.513 108077 2.02 433.480 108078 4.24 243.277 108079 3.19 438.928 108080 3.95 412.481 108081 4.31 343.399 108082 2.24 382.543 108083 4.25 418.444 108084 2.65 389.405 108085 3.48 276.285 108086 3.02 229.318 108087 3.75 361.396 108088 2.36 381.423 108089 4.12 504.649 108090 3.49 425.482 108091 1.93 374.412 108092 4.42 427.556 108093 3.22 295.383 108094 1.62 264.345 108095 3.32 376.537 108096 3.82 322.402 108097 3.78 425.866 108098 4.89 299.711 108099 0.236 319.356 108100 3.49 413.510 108101 3.64 415.871 108102 4.34 438.473 108103 4.01 368.381 108104 4.36 258.276 108105 0.395 327.809 108106 3.29 339.839 108107 4.61 337.397 108108 3.72 377.461 108109 3.48 339.209 108110 3.27 276.290 108111 1.87 436.911 108112 3.73 222.243 108113 2.47 316.352 108114 1.55 208.254 108115 3.13 441.908 108116 3.68 259.301 108117 2.64 403.494 108118 3.8 267.369 108119 3.09 251.306 108120 1.28 413.938 108121 3.66 414.609 108122 4.83 300.420 108123 4.74 389.445 108124 3.15 379.265 108125 4.44 354.185 108126 4.39 383.853 108127 4.86 284.243 108128 3.73 512.608 108129 3.72 303.811 108130 4.24 335.357 108131 2.61 351.422 108132 2.32 331.343 108133 -0.226 258.273 108134 2.82 329.394 108135 3.4 429.469 108136 3.65 404.502 108137 4.09 208.259 108138 3.63 325.366 108139 2.08 292.291 108140 1.86 402.506 108141 4.64 372.730 108142 3.19 435.372 108143 2.95 334.157 108144 3.01 311.832 108145 3.17 313.765 108146 1.84 296.364 108147 3.7 314.425 108148 4.11 295.340 108149 1.68 430.219 108150 3.87 279.695 108151 3.9 369.415 108152 2.55 407.806 108153 1.83 357.361 108154 3.26 305.692 108155 4.39 242.249 108156 3.51 384.803 108157 2.86 371.431 108158 3.86 334.392 108159 2.37 444.279 108160 2.68 405.470 108161 4.02 260.289 108162 2.96 295.376 108163 4.45 337.355 108164 1.86 358.456 108165 3.79 425.503 108166 3.91 289.354 108167 1.5 261.707 108168 2.99 389.472 108169 2.88 411.331 108170 4.47 281.307 108171 2.92 313.398 108172 1.85 256.688 108173 2.7 282.255 108174 2.5 567.423 108175 3.48 336.413 108176 2.59 290.745 108177 4.2 458.306 108178 4.19 303.228 108179 2.33 314.340 108180 1.77 333.385 108181 3.71 459.516 108182 1.86 351.400 108183 2.77 266.748 108184 2.96 339.389 108185 3.52 449.504 108186 2.41 306.155 108187 4.07 425.436 108188 2.51 434.308 108189 2.57 397.539 108190 3.04 315.364 108191 3.03 426.491 108192 2.83 310.394 108193 2.57 376.515 108194 3.95 286.307 108195 3.59 256.264 108196 0.903 370.446 108197 3.55 273.398 108198 3.24 302.283 108199 1.18 284.397 108200 3.91 409.460 108201 3.69 374.272 108202 4.78 344.163 108203 2.3 426.583 108204 4.26 341.359 108205 3.4 393.504 108206 3.84 264.775 108207 3.59 349.408 108208 3.23 476.501 108209 2.76 296.275 108210 3.25 342.219 108211 5.94 320.368 108212 1.81 463.573 108213 3.57 329.486 108214 5.25 448.335 108215 3.98 410.491 108216 4.55 427.565 108217 1.72 215.276 108218 1.52 354.385 108219 3.21 297.352 108220 3.9 263.240 108221 3.21 342.414 108222 3.87 294.391 108223 5.27 245.302 108224 2.4 362.447 108225 4.12 340.380 108226 2.41 286.347 108227 3.23 435.926 108228 4.26 539.622 108229 4.49 374.416 108230 0.85 422.499 108231 3.86 356.487 108232 2.7 305.335 108233 2.28 437.560 108234 1.75 470.929 108235 0.585 315.321 108236 2.31 325.387 108237 2.03 328.262 108238 4.34 343.759 108239 3.45 327.403 108240 2.74 351.711 108241 4.22 269.363 108242 2.76 341.340 108243 2.04 287.314 108244 2.86 330.379 108245 2.21 348.416 108246 1.92 301.368 108247 1.56 484.451 108248 2.96 228.244 108249 3.05 391.445 108250 3.77 283.364 108251 1.94 316.397 108252 5.13 337.373 108253 2.8 328.449 108254 2.64 200.192 108255 -0.0204 355.798 108256 2.06 358.392 108257 1.47 383.786 108258 4.21 465.503 108259 0.282 486.699 108260 3.61 470.614 108261 3.78 346.377 108262 4.14 292.441 108263 2.27 412.531 108264 5.14 307.347 108265 3.49 301.405 108266 4.12 479.550 108267 4.26 459.586 108268 2.71 320.368 108269 1.8 346.335 108270 3.66 295.335 108271 1.33 296.321 108272 2.32 398.337 108273 2.25 396.487 108274 0.988 316.276 108275 2.53 261.711 108276 2.39 353.417 108277 3.11 535.347 108278 4.17 373.404 108279 2.16 305.397 108280 0.842 236.269 108281 3.09 414.454 108282 3.86 252.360 108283 3.64 460.574 108284 4.03 356.444 108285 2.5 370.467 108286 3.25 349.386 108287 1.34 380.441 108288 1.06 270.284 108289 2.88 290.317 108290 2.51 281.443 108291 4.32 350.412 108292 3.61 366.478 108293 4.43 315.324 108294 1.97 360.238 108295 4.5 375.378 108296 3.43 462.547 108297 3.81 420.304 108298 2.68 468.561 108299 5.52 371.342 108300 2.35 258.340 108301 3.31 315.459 108302 4.78 275.104 108303 2 436.409 108304 3.17 240.250 108305 2.09 343.230 108306 4.07 361.479 108307 2.03 257.356 108308 2.85 398.432 108309 1.81 389.400 108310 2.3 841.2780 108312 - 453.323 108313 2.6 304.317 108314 3.53 394.512 108315 5.09 368.813 108316 3.14 401.254 108317 1.99 289.315 108318 0.157 466.887 108319 5.31 422.380 108320 3.48 248.232 108321 2.56 271.355 108322 3.93 278.332 108323 1.31 399.358 108324 3.15 424.878 108325 4.33 431.550 108326 2.96 290.360 108327 4.03 190.156 108328 1.31 544.808 108329 3.45 402.856 108330 3.61 426.485 108331 2.94 290.320 108332 3.5 247.677 108333 2.73 246.349 108334 2.9 237.366 108335 2.84 269.339 108336 2.8 352.386 108337 4.51 411.453 108338 2.98 373.488 108339 5.44 342.863 108340 4.78 407.513 108341 1.68 256.300 108342 2.76 250.259 108343 1.89 314.293 108344 2.57 421.493 108345 1.9 381.512 108346 3.3 309.326 108347 -0.412 363.392 108348 3.53 267.350 108349 2.6 351.403 108350 1.45 338.453 108351 2.54 420.456 108352 3.85 347.371 108353 1.56 324.378 108354 2.62 387.432 108355 3.26 455.294 108356 3.48 356.760 108357 3.05 421.471 108358 1.93 456.541 108359 1.91 288.25220 10836 1.9 402.447 108360 2.51 342.390 108361 4.17 360.434 108362 4 349.179 108363 3.99 266.295 108364 2.06 493.663 108365 3.65 515.624 108366 1.51 395.437 108367 2.82 232.303 108368 1.53 367.323 108369 3.82 378.496 108370 2.89 403.862 108371 4.46 347.455 108372 2.61 268.265 108373 3.58 247.290 108374 3.06 318.349 108375 2.27 353.849 108376 2.65 407.423 108377 1.34 403.171 108378 2.38 433.504 108379 2.48 375.235 108380 3.59 297.137 108381 3.68 338.444 108382 5.11 394.492 108383 2.85 303.806 108384 3.1 293.383 108385 3.39 412.507 108386 2.35 330.450 108387 2.96 319.341 108388 0.859 486.567 108389 3.39 396.418 108390 2.39 364.395 108391 3.52 294.376 108392 3.5 384.814 108393 3.82 250.386 108394 3.69 439.508 108395 2.58 342.328 108396 1.25 288.409 108397 3.38 569.096 108398 2.87 338.444 108399 4.7 412.507 108400 1.57 427.565 108401 2.64 330.422 108402 3.76 235.347 108403 2.83 381.404 108404 3.88 436.501 108405 2.24 476.798 108406 2.63 354.684 108407 3.8 446.420 108408 2.28 395.523 108409 3.51 369.802 108410 3.93 360.334 108411 3.1 339.389 108412 4.11 342.777 108413 3.47 480.557 108414 4.46 329.394 108415 2.98 363.798 108416 3.71 378.358 108417 1.91 475.605 108418 3.86 288.274 108419 3.55 269.091 108420 2.74 351.333 108421 1.07 477.534 108422 3.18 375.425 108423 1.75 424.515 108424 1.9 465.737 108425 4.66 414.791 108426 3.78 315.781 108427 3.02 477.962 108428 4.82 351.223 108429 3 489.928 108430 1.67 354.357 108431 1.41 467.490 108432 3.64 223.293 108433 2.12 326.569 108434 3.57 299.411 108435 3.98 297.376 108436 2.96 468.552 108437 2.33 236.268 108438 0.0337 229.235 108439 2.49 339.343 108440 3 257.309 108441 3.94 301.405 108442 4.24 266.385 108443 3.34 356.397 108444 2.75 305.375 108445 2.28 402.943 108446 2.64 471.599 108447 2.94 452.255 108448 4.44 350.238 108449 1.44 361.460 108450 2.86 450.533 108451 3.68 304.216 108452 2.04 301.298 108453 3.18 390.932 108454 3.28 413.834 108455 3.03 247.681 108456 1.4 430.590 108457 4.26 368.384 108458 2.76 333.388 108459 3.23 402.471 108460 3.73 427.475 108461 2.53 336.383 108462 2.78 239.069 108463 0.827 276.766 108464 3.48 324.402 108465 3.36 505.585 108466 3.64 341.340 108467 2.02 344.301 108468 2.57 385.439 108469 2.79 298.108 108470 3.45 369.215 108471 2.48 388.420 108472 1.37 348.277 108473 3.18 393.397 108474 1.28 304.518 108475 1.4 492.571 108476 0.911 243.692 108477 2.74 396.442 108478 4.03 302.350 108479 3.73 349.341 108480 3.54 523.844 108481 4.09 461.604 108482 3.13 276.331 108483 2.84 413.519 108484 3.23 389.858 108485 3.8 368.451 108486 2.68 364.848 108487 4.63 409.460 108488 3.04 467.539 108489 1.68 443.334 108490 4.85 336.342 108491 2.33 351.397 108492 3.94 319.766 108493 0.397 278.731 108494 4.54 240.258 108495 4.3 256.304 108496 1.88 309.407 108497 2.97 305.335 108498 2.32 317.432 108499 2.52 344.492 108500 3.37 418.919 108501 4.49 322.467 108502 2.72 357.429 108503 2.52 286.283 108504 2.29 450.942 108505 3.95 487.523 108506 3.85 298.125 108507 4.02 292.358 108508 1.88 404.507 108509 -1.44 190.159 108510 0.652 218.136 108511 0.119 403.905 108512 5.11 301.295 108513 4.38 382.356 108514 3.69 353.388 108515 4.2 779.269 108517 10.2 513.580 108518 2.98 371.436 108519 4.28 242.257 108520 2.21 191.230 108521 0.937 245.258 108522 0.93 357.429 108523 4.01 402.895 108524 2.62 411.519 108525 3.89 288.797 108526 4.13 361.391 108527 3.13 318.295 108528 2.89 303.310 108529 0.866 356.396 108530 5.02 779.269 108532 10.2 439.572 108533 3.74 421.448 108534 4.5 232.260 108535 1.34 415.938 108536 4.49 367.270 108537 4.22 278.349 108538 3.94 379.480 108539 2.38 439.529 108540 2.54 405.671 108541 2.95 349.384 108542 3.55 257.288 108543 2.64 296.774 108544 2.51 261.298 108545 2.49 351.400 108546 2.68 416.318 108547 4.39 445.435 108548 4.18 259.731 108549 3.57 312.342 108550 3.62 381.373 108551 4.35 367.489 108552 2.2 328.366 108553 1.97 458.581 108554 3.86 275.371 108555 2.7 390.455 108556 2.36 344.449 108557 4.8 496.584 108558 1.46 308.399 108559 4.42 354.490 108560 3.77 275.181 108561 2.59 431.492 108562 2.34 241.286 108563 3.63 367.938 108564 5.45 195.286 108565 1.54 338.315 108566 1.61 336.342 108567 3.46 334.208 108568 5.14 361.190 108569 4.05 323.824 108570 3.32 298.133 108571 3.2 265.307 108572 4.28 449.527 108573 4.57 392.452 108574 1.61 315.389 108575 3.35 445.515 108576 3.31 276.356 108577 2.99 414.378 108578 4.78 212.201 108579 3.46 336.296 108580 2.73 365.337 108581 7.55 298.291 108582 3.34 356.297 108583 3.56 210.227 108584 2.63 472.272 108585 3.56 222.324 108586 1.71 180.201 108587 1.92 245.278 108588 0.309 260.286 108589 3.1 428.390 108590 1.71 258.270 108592 2.38 242.270 108593 3.52 342.343 108594 3.45 294.345 108595 4.12 189.168 108596 1.69 211.172 108597 1.51 318.414 108598 3.68 212.291 108599 2.62 203.12628 10860 -1.05 174.196 108600 2.92 274.269 108601 2.94 268.265 108602 3.32 416.637 108603 5.41 236.264 108604 1.29 298.291 108605 3.25 509.595 108606 2.49 491.602 108607 0.955 595.689 108608 3.34 493.593 108609 2.04 566.690 108610 4.26 546.681 108611 2.43 474.594 108612 2.01 432.557 108613 1.76 335.442 108614 0.881 598.688 108615 3.66 453.597 108616 1.33 614.656 108617 4.55 598.688 108618 3.66 609.662 108619 2.72 445.513 108620 1.4 490.618 108621 0.956 624.581 108622 3.34 446.584 108623 1.88 474.594 108624 2.01 451.542 108625 -0.0693 470.519 108626 1.28 572.484 108627 3.53 580.697 108628 3.63 523.622 108629 2.69 546.681 108630 2.43 541.683 108631 4.13 807.322 108633 10.2 474.594 108634 2.01 465.540 108635 1.49 349.468 108636 0.992 445.516 108637 0.222 472.553 108638 3.6 453.597 108639 1.33 615.764 108640 5.01 529.650 108641 2.69 515.686 108642 3.76 499.567 108643 3.04 403.559 108644 2.7 490.595 108645 2.57 399.507 108646 0.0731 413.471 108647 0.578 564.717 108648 4.08 403.559 108649 2.7 349.468 108650 0.992 465.540 108651 1.49 581.663 108652 3.4 595.731 108653 4.4 468.571 108654 2.7 519.656 108655 2.57 592.725 108656 2.13 523.622 108657 2.69 559.700 108658 3.47 601.734 108659 4.34 601.737 108660 4.78 349.468 108661 0.992 624.581 108662 3.34 621.190 108663 4.44 572.484 108664 3.53 432.557 108665 1.76 540.670 108666 4.68 307.389 108667 0.219 427.560 108668 0.94 580.697 108669 3.63 307.389 108670 0.219 495.658 108671 2.31 493.621 108672 0.919 611.708 108673 3.14 620.083 108674 3.89 592.729 108675 4.14 540.670 108676 4.68 621.190 108677 4.44 509.595 108678 2.49 439.548 108679 1.91 590.709 108680 4.17 581.663 108681 3.4 431.612 108682 4.46 587.752 108683 2.44 587.752 108684 2.44 508.534 108685 2.59 523.622 108686 2.69 568.681 108687 4.58 445.513 108688 1.4 593.586 108689 3.64 588.695 108690 3.02 566.733 108691 4.59 484.611 108692 1.18 440.536 108693 2.01 307.389 108694 0.219 565.625 108695 3.63 559.700 108696 3.47 576.750 108697 4.14 443.540 108698 1.4 509.595 108699 2.49 468.571 108700 2.7 470.519 108701 1.28 389.532 108702 2.66 604.662 108703 4.71 580.697 108704 3.63 443.540 108705 1.4 445.516 108706 0.222 573.746 108707 4.7 389.489 108708 1.02 420.546 108709 0.957 613.680 108710 3.44 614.656 108711 4.55 420.546 108712 0.957 559.700 108713 3.47 511.614 108714 2.26 621.190 108715 4.44 615.764 108716 5.01 491.602 108717 0.955 551.678 108718 2.98 468.571 108719 2.7 567.099 108720 3.69 462.583 108721 0.491 529.650 108722 2.69 494.608 108723 2.16 476.568 108724 2.42 487.593 108725 2.46 566.733 108726 4.59 451.542 108727 -0.0693 426.510 108728 1.17 399.507 108729 0.507 507.669 108730 2.82 446.584 108731 1.88 496.643 108732 2.77 490.618 108733 0.956 470.519 108734 1.28 551.678 108735 2.98 490.618 108736 0.956 432.557 108737 1.76 615.764 108738 5.01 564.717 108739 4.08 567.099 108740 3.69 468.571 108741 2.7 604.695 108742 3.32 513.630 108743 2.82 483.601 108744 2.69 595.689 108745 3.34 535.611 108746 3 494.508 108747 2.46 537.652 108748 2.78 493.593 108749 2.04 592.659 108750 3.02 613.708 108751 2.59 460.567 108752 1.71 546.681 108753 2.43 587.752 108754 2.44 484.546 108755 1.51 581.663 108756 3.4 546.681 108757 2.43 484.611 108758 1.18 490.618 108759 0.956 454.563 108760 2.16 541.683 108761 4.13 573.746 108762 4.7 588.695 108763 3.02 465.540 108764 1.49 465.540 108765 1.49 576.750 108766 4.14 494.608 108767 2.16 466.574 108768 2.54 375.463 108769 1.01 470.519 108770 1.28 613.708 108771 2.59 504.622 108772 3.96 445.513 108773 1.4 608.607 108774 1.02 530.744 108775 3.66 566.733 108776 4.59 451.542 108777 -0.0693 621.190 108778 4.44 519.656 108779 2.57 498.572 108780 2.41 564.717 108781 4.08 445.516 108782 0.222 604.695 108783 3.32 598.688 108784 3.66 462.583 108785 0.491 511.614 108786 2.26 413.471 108787 0.578 469.574 108788 2.83 624.581 108789 3.34 592.725 108790 2.13 564.717 108791 4.08 507.589 108792 4.89 559.700 108793 3.47 540.670 108794 4.68 490.618 108795 0.956 580.697 108796 3.63 420.546 108797 0.957 508.534 108798 2.59 453.597 108799 1.33 242.167 1088 -1.69 596.716 108800 2.49 499.567 108801 3.04 596.716 108802 2.49 484.546 108803 1.51 529.650 108804 2.69 614.656 108805 4.55 617.660 108806 3.98 606.634 108807 3.72 474.637 108808 3.78 523.622 108809 2.69 579.645 108810 2.51 483.601 108811 2.69 466.574 108812 2.54 454.563 108813 2.16 559.700 108814 3.47 507.589 108815 4.89 541.640 108816 2.48 420.546 108817 2.25 573.681 108818 2.66 619.676 108819 4.55 307.389 108820 0.219 541.683 108821 4.13 611.708 108822 3.14 564.717 108823 4.08 579.645 108824 2.51 588.695 108825 3.21 566.690 108826 4.26 508.534 108827 2.59 375.463 108828 1.01 592.659 108829 3.02 541.683 108830 4.13 561.630 108831 2.78 494.508 108832 2.46 445.513 108833 1.4 499.567 108834 3.04 426.510 108835 1.17 460.567 108836 1.71 399.507 108837 0.0731 431.450 108838 1.33 581.663 108839 3.4 611.708 108840 3.14 576.750 108841 4.14 513.630 108842 2.82 568.681 108843 4.58 515.686 108844 3.76 592.729 108845 4.14 551.678 108846 2.98 507.589 108847 4.89 307.389 108848 0.219 568.681 108849 4.58 529.650 108850 2.69 624.581 108851 3.34 487.593 108852 2.46 403.559 108853 2.7 489.630 108854 2.69 588.695 108855 3.21 519.678 108856 1.48 551.678 108857 2.98 307.389 108858 0.219 615.764 108859 5.01 595.689 108860 3.34 592.659 108861 3.02 559.700 108862 3.47 550.582 108863 1.63 483.601 108864 2.69 592.725 108865 2.13 559.700 108866 3.47 613.699 108867 3.17 535.611 108868 3 487.593 108869 2.46 466.574 108870 2.54 529.650 108871 2.69 496.643 108872 2.77 537.652 108873 2.78 604.662 108874 4.71 399.507 108875 0.0731 470.519 108876 1.28 599.602 108877 3.93 608.607 108878 1.02 519.656 108879 2.57 598.688 108880 3.66 465.568 108881 -0.0839 592.729 108882 4.14 487.593 108883 2.46 491.602 108884 0.955 494.508 108885 2.46 483.601 108886 2.69 508.534 108887 2.59 513.630 108888 2.82 592.192 108889 5.2 469.574 108890 2.83 439.548 108891 1.91 598.688 108892 3.66 620.083 108893 3.89 494.508 108894 2.46 559.700 108895 3.47 453.597 108896 1.33 490.595 108897 2.57 587.752 108898 2.44 496.643 108899 2.77 484.546 108900 1.51 509.641 108901 3.24 595.731 108902 4.4 487.593 108903 2.46 349.468 108904 0.992 513.630 108905 2.82 460.567 108906 1.71 617.660 108907 3.98 611.708 108908 3.14 550.582 108909 1.63 613.708 108910 2.59 613.680 108911 3.44 608.607 108912 1.02 573.746 108913 4.7 375.463 108914 1.01 413.471 108915 0.578 468.571 108916 2.7 805.306 108918 10.2 535.611 108919 3 493.621 108920 0.919 465.568 108921 -0.0839 565.625 108922 3.63 565.625 108923 3.63 399.507 108924 0.0731 568.681 108925 4.58 396.465 108926 1.87 281.263 108927 2.08 526.393 108928 5.7 418.513 108929 3.57 349.387 108930 2.9 279.384 108931 2.65 372.464 108932 3.04 460.530 108933 1.93 381.431 108934 1.86 355.819 108935 4.19 181.259 108936 1.07 368.384 108937 2.25 361.395 108938 3.37 419.474 108939 2.63 435.471 108940 2.48 553.528 108941 5.45 437.899 108942 2.25 483.566 108943 3.53 359.248 108944 3.82 410.510 108945 3.08 372.873 108946 3.37 299.322 108947 2.98 459.905 108948 5.02 421.452 108949 3.94 404.426 108950 5.48 343.379 108951 3.22 356.441 108952 3.29 265.267 108953 2.75 374.431 108954 3.58 411.453 108955 2.51 395.405 108956 2.73 397.856 108957 2.57 294.391 108958 5.36 329.257 108959 2.54 377.437 108960 3.08 322.426 108961 3.68 343.383 108962 2.82 393.461 108963 3.71 473.882 108964 3.82 438.455 108965 1.97 284.357 108966 2.8 315.321 108967 2.2 271.382 108968 2.85 259.304 108969 1.24 340.396 108970 1.2 479.484 108971 4.08 309.407 108972 3.38 442.493 108973 2.12 275.305 108974 3.65 362.383 108975 3.19 225.312 108976 1.5 415.508 108977 2.36 410.510 108978 3.7 237.280 108979 1.47 276.245 108980 1.83 273.396 108981 2.62 250.296 108982 2.64 355.294 108983 4.14 303.405 108984 2.78 244.246 108985 1.89 346.446 108986 4.47 363.457 108987 4.02 463.432 108988 3.77 399.871 108989 4.33 324.331 108990 2.79 401.567 108991 3.6 256.324 108992 3.17 436.357 108993 1.92 239.659 108994 1.78 228.247 108995 3.25 273.352 108996 3.29 323.390 108997 3.72 354.180 108998 3.57 298.380 108999 1.71 324.37040 109 4.12 242.167 1090 -1.69 340.423 109000 2.3 344.430 109001 2.22 396.527 109002 3.59 375.445 109003 2.81 366.391 109004 1.12 505.637 109005 3.47 492.595 109006 2.6 289.717 109007 2.59 466.780 109008 4.85 386.427 109009 1.35 368.430 109010 4.96 415.389 109011 5.19 433.507 109012 2.83 424.564 109013 3.54 339.186 109014 3.21 472.580 109015 3.89 356.397 109016 2.3 461.492 109017 4.59 307.414 109018 3.69 319.401 109019 2.7 271.382 109020 4.1 454.904 109021 4.14 368.473 109022 2.62 414.480 109023 3.51 295.316 109024 1 309.360 109025 3.15 343.358 109026 3.09 338.382 109027 4.35 381.539 109028 4.17 386.515 109029 4.47 331.345 109030 2.1 270.287 109031 0.0246 301.365 109032 1.52 449.524 109033 3.89 332.806 109034 3.22 460.807 109035 5.35 401.508 109036 3.21 349.384 109037 3.69 279.375 109038 3.71 443.561 109039 3.87 441.505 109040 3.11 294.302 109041 3.2 280.679 109042 3.86 349.766 109043 2.21 306.403 109044 3.03 425.549 109045 2.67 314.407 109046 2.57 238.285 109047 3.54 352.837 109048 2.69 432.497 109049 4.38 286.243 109050 1.12 306.772 109051 1.6 365.447 109052 4.55 248.302 109053 1.15 494.608 109054 4.56 298.356 109055 1.55 332.395 109056 0.885 330.407 109057 1.94 434.575 109058 4.14 363.796 109059 0.967 365.854 109060 4.83 382.414 109061 3.36 510.587 109062 0.315 418.508 109063 3.86 382.417 109064 1.33 303.338 109065 2.54 383.853 109066 3.45 468.590 109067 2.82 353.464 109068 3.96 482.554 109069 2.61 326.210 109070 2.46 392.433 109071 2.72 232.303 109072 2.14 426.850 109073 2.81 315.368 109074 3.98 263.253 109075 2.11 217.288 109076 1.96 279.273 109077 0.609 455.442 109078 3.01 507.923 109079 5.22 214.288 109080 3.26 359.355 109081 2.19 462.996 109082 2.95 288.797 109083 4.65 484.547 109084 3.91 242.274 109085 2.84 330.338 109086 3.55 358.346 109087 1.03 359.444 109088 3.35 287.359 109089 5.05 375.378 109090 2.46 330.431 109091 2.55 344.390 109092 3.02 429.264 109093 3.05 373.362 109094 1.52 486.567 109095 3.11 448.496 109096 2.24 370.467 109097 4.11 379.840 109098 4.3 388.420 109099 3.08 333.960 109100 3.32 405.299 109101 4.76 351.421 109102 4.46 254.328 109103 4.28 311.446 109104 3.87 253.300 109105 2.76 329.409 109106 4.4 347.391 109107 1.48 339.389 109108 3.35 254.284 109109 3.02 376.406 109110 4.49 289.327 109111 3.1 305.331 109112 2.09 427.849 109113 4.47 263.248 109114 2.04 401.546 109115 2.4 361.381 109116 1.81 352.452 109117 3.88 407.420 109118 2.08 366.413 109119 3.39 399.510 109120 4.61 260.289 109121 0.851 513.034 109122 4.35 345.387 109123 3.11 362.340 109124 2.5 416.907 109125 4.26 447.527 109126 5.5 279.680 109127 2.47 484.554 109128 2.04 249.271 109129 1.82 446.459 109130 -0.809 414.477 109131 2.34 542.522 109132 3.29 365.383 109133 1.9 314.330 109134 2.87 406.528 109135 2.96 224.711 109136 4.16 376.385 109137 1.57 320.209 109138 3.44 386.494 109139 2.9 409.890 109140 3.14 336.366 109141 3.33 327.492 109142 2.6 473.929 109143 3.23 247.677 109144 2.88 831.344 109146 10.2 329.465 109147 2.81 438.415 109148 1.84 344.365 109149 2.77 303.381 109150 2.24 378.446 109151 3.12 390.436 109152 2.69 487.493 109153 5.17 252.265 109154 3.72 318.413 109155 4.47 395.456 109156 2.31 301.338 109157 2.42 279.380 109158 3.23 483.539 109159 3.05 444.912 109160 5.07 397.450 109161 -0.71 336.340 109162 2 355.881 109163 3.88 433.303 109164 1.76 338.472 109165 3.61 274.316 109166 2.52 305.464 109167 4.76 370.400 109168 2.61 415.441 109169 1.35 258.257 109170 1.62 371.498 109171 3.98 475.589 109172 3.57 313.305 109173 4.2 287.354 109174 2.4 369.418 109175 1.78 249.271 109176 1.94 368.475 109177 2.56 323.347 109178 2.97 425.525 109179 2.75 335.810 109180 3.98 278.310 109181 2.28 281.310 109182 3.31 289.398 109183 2.92 365.222 109184 3.84 242.274 109185 2.17 445.518 109186 2.84 323.343 109187 4.52 266.295 109188 3.78 316.740 109189 3.21 420.508 109190 3.12 251.733 109191 2.64 379.434 109192 2.44 325.344 109193 3.17 271.379 109194 4.64 428.531 109195 2.64 342.438 109196 4.3 247.295 109197 3.61 283.713 109198 3.04 265.307 109199 2.52 339.410 109200 3.58 343.383 109201 2.78 265.357 109202 2.82 381.450 109203 2.49 439.489 109204 1.63 410.519 109205 3.21 316.401 109206 1.95 315.321 109207 2.2 444.440 109208 2.24 365.343 109209 2.16 352.412 109210 1.82 409.463 109211 2.98 335.380 109212 1.85 382.238 109213 5.12 324.159 109214 4.56 372.416 109215 3.98 290.468 109216 4.93 160.173 109217 1.49 384.777 109218 1.48 365.451 109219 2.5 374.499 109220 3.88 337.225 109221 3.77 341.429 109222 2.23 310.308 109223 1.75 480.514 109224 2.06 327.729 109225 1.23 376.835 109226 2.8 416.427 109227 3.27 493.001 109228 3.3 281.353 109229 3.44 312.219 109230 3.62 238.242 109231 2.34 300.739 109232 2.53 375.511 109233 3.98 361.457 109234 2.88 530.392 109235 4.02 362.427 109236 5.24 414.459 109237 0.527 550.048 109238 4.43 363.316 109239 5.28 476.938 109240 2.48 352.385 109241 1.57 306.405 109242 4.85 456.489 109243 2.09 258.297 109244 2.14 476.345 109245 3.88 303.424 109246 3.18 449.546 109247 3.18 453.532 109248 2.63 490.958 109249 3.65 345.438 109250 3.71 372.442 109251 4.2 368.738 109252 4.36 491.563 109253 1.72 368.713 109254 4.04 382.462 109255 2.22 478.519 109256 4.72 285.390 109257 2.85 310.372 109258 3.9 292.336 109259 3.31 236.314 109260 1.37 379.883 109261 3.96 420.343 109262 2.31 367.422 109263 2.5 663.659 109264 5.22 473.522 109265 2.94 262.306 109266 2.9 406.432 109267 2.02 333.181 109268 1.87 374.437 109269 4.09 297.309 109270 2.94 229.278 109271 0.55 320.343 109272 3.91 399.443 109273 3.08 427.436 109274 2.66 282.296 109275 -0.664 277.344 109276 2.88 198.264 109277 3.97 288.323 109278 2.36 276.333 109279 3.58 204.269 109280 2.78 236.292 109281 2.36 236.269 109282 2.31 294.350 109283 5.26 419.273 109284 0.977 396.486 109285 4.19 320.451 109286 3.57 276.333 109287 3.71 414.499 109288 2.85 359.420 109289 3.08 379.480 109290 2.78 423.872 109291 2.29 449.527 109292 3.56 284.357 109293 1.89 344.476 109294 2.68 285.366 109295 2.96 253.346 109296 2.16 252.352 109297 3.54 466.415 109298 0.646 269.296 109299 2.66 431.488 109300 2.55 362.423 109301 4.66 520.750 109302 4.39 408.252 109303 2.76 329.311 109304 0.728 438.567 109305 2.85 352.815 109306 3.33 369.395 109307 0.967 373.204 109308 3.83 509.640 109309 2.8 472.307 109310 4.75 334.521 109311 4.06 405.513 109312 4.07 502.481 109313 3.48 326.347 109314 3.79 440.483 109315 4.76 334.369 109316 2.66 417.481 109317 3.82 421.474 109318 3.6 402.404 109319 3.19 273.288 109320 -0.133 211.268 109321 1.61 273.395 109322 2.56 431.351 109323 3.01 251.272 109324 2.78 329.354 109325 3.17 317.340 109326 2.64 274.312 109327 3.89 303.381 109328 2.84 297.719 109329 3.11 395.452 109330 3.07 449.977 109331 4.17 378.401 109332 1.85 284.310 109333 2.23 435.565 109334 4.29 284.310 109335 2.23 240.301 109336 2.77 440.516 109337 5.44 302.126 109338 4.55 318.780 109339 3.01 374.480 109340 4.92 409.288 109341 2.91 273.378 109342 1.26 282.291 109343 3.55 348.423 109344 3.14 303.744 109345 3.13 378.425 109346 1.5 232.279 109347 2.91 379.246 109348 2.45 191.227 109349 1.26 299.752 109350 4.67 195.243 109351 0.192 410.559 109352 3.18 465.742 109353 4.82 346.690 109354 5.41 377.440 109355 3.37 221.280 109356 1.55 341.472 109357 3.26 322.276 109358 3.81 202.210 109359 0.62 373.855 109360 3.82 377.776 109361 1.02 435.516 109362 4.64 412.464 109363 2.95 388.668 109364 2.83 382.435 109365 3.93 436.210 109366 4.68 316.444 109367 3.14 363.454 109368 4.75 323.328 109369 2.55 355.475 109370 1.82 446.952 109371 4.06 371.495 109372 4.24 286.326 109373 3.27 440.265 109374 4.47 508.634 109375 1.51 362.426 109376 2.41 301.313 109377 2.69 395.452 109378 3.32 387.432 109379 3.83 267.333 109380 1.1 278.349 109381 3.56 330.431 109382 3.16 339.819 109383 4.7 352.415 109384 2.08 261.319 109385 2.23 303.421 109386 3.67 255.276 109387 0.891 422.500 109388 1.79 245.279 109389 3.47 325.456 109390 0.823 321.417 109391 4.6 446.589 109392 3.68 344.750 109393 3.15 400.281 109394 3.14 278.347 109395 2.81 397.453 109396 2.66 265.310 109397 3.21 355.388 109398 2.57 340.229 109399 2.92 336.776 109400 3.03 360.453 109401 2.56 317.224 109402 4.34 270.354 109403 3.54 391.806 109404 2.46 437.468 109405 2.24 482.621 109406 3.94 389.243 109407 3.39 362.383 109408 2.56 421.457 109409 3.76 351.357 109410 1.35 295.132 109411 1.66 395.950 109412 5.29 498.598 109413 4.29 387.375 109414 2.95 308.335 109415 1.77 284.310 109416 2 263.169 109417 3.55 327.468 109418 3.23 317.404 109419 3.39 370.470 109420 2.35 337.370 109421 2.4 451.559 109422 2.58 416.343 109423 4.89 236.312 109424 4.51 394.905 109425 3.02 313.419 109426 3.89 363.435 109427 2.91 357.385 109428 1.39 318.755 109429 3.94 290.315 109430 3.57 382.411 109431 2.12 338.358 109432 3.13 367.427 109433 0.864 330.427 109434 2.92 189.168 109435 1.24 385.501 109436 3.47 274.340 109437 2.84 224.241 109438 0.831 219.303 109439 -0.756 283.329 109440 1.45 315.165 109441 3.95 382.891 109442 4.47 233.288 109443 2.04 467.560 109444 4.93 371.517 109445 2.87 286.354 109446 1.6 268.335 109447 3.12 229.254 109448 0.872 369.409 109449 4.73 314.404 109450 2.75 293.317 109451 3.73 573.656 109452 4.32 279.297 109453 1.72 831.344 109455 10.2 360.472 109456 3.7 451.008 109457 3.98 290.318 109458 1.32 275.305 109459 4.3 289.311 109460 2.47 348.399 109461 2.14 267.280 109462 3.45 301.432 109463 3.5 266.275 109464 1.19 267.733 109465 3.12 252.273 109466 0.902 256.300 109467 3.33 318.371 109468 2.63 267.283 109469 2.89 492.360 109470 3.15 232.279 109471 2.51 302.713 109472 3.13 476.548 109473 2.72 338.401 109474 3.87 367.423 109475 3.03 318.371 109476 2.5 226.205 109477 1.59 255.316 109478 3.04 249.287 109479 1.46 444.382 109480 4.88 326.375 109481 3.33 302.396 109482 2.23 343.462 109483 2.19 317.340 109484 0.818 306.334 109485 3.79 386.426 109486 3.45 442.263 109487 4.05 251.325 109488 1.02 416.354 109489 3.18 380.868 109490 5.67 281.350 109491 3.23 456.560 109492 3.59 389.474 109493 2.41 271.445 109494 1.84 339.343 109495 3.6 310.305 109496 1.74 376.472 109497 3.23 324.331 109498 1.66 381.453 109499 2.16 394.464 109500 2.99 290.315 109501 2.01 332.419 109502 2.44 315.324 109503 1.99 267.366 109504 5.35 352.765 109505 2.29 263.317 109506 2.05 336.905 109507 4.7 252.269 109508 1.32 405.471 109509 4.14 293.303 109510 0.633 316.381 109511 2.22 425.459 109512 4.74 249.334 109513 2.47 298.340 109514 2.06 423.487 109515 2.89 193.291 109516 2.82 390.458 109517 2.14 269.345 109518 4.01 348.399 109519 3.9 288.301 109520 3.54 479.468 109521 2.64 438.586 109522 2.65 325.147 109523 3.48 332.330 109524 3.44 305.335 109525 3.37 469.915 109526 2.64 290.425 109527 4.33 346.425 109528 1.87 460.529 109529 1.67 212.172 109530 2.58 233.264 109531 2.04 417.626 109532 7.84 361.521 109533 4.99 622.572 109534 0.309 254.238 109535 2.84 375.589 109536 6.53 226.271 109537 4.01 248.282 109538 0.446 316.349 109539 3.09 215.033 109540 3.06 374.352 109541 3.61 200.579 109542 0.87 302.949 109543 3.48 166.217 109544 3.03 266.724 109545 2.3 323.130 109546 0.982 244.243 109547 2.9 378.376 109548 3.63 259.344 109549 2.93 434.482 109550 5.1 489.582 109551 5.01 330.376 109552 3.05 410.550 109553 4.45 204.222 109554 1.4 305.331 109555 3.37 449.629 109556 4.47 368.515 109557 4.77 358.175 109558 2.88 453.537 109559 4.21 897.67874 10956 -2.37 381.879 109560 2.77 465.570 109561 3.52 296.172 109562 2.35 382.435 109563 2.86 343.424 109564 3.53 316.333 109565 2.95 265.247 109566 0.429 211.673 109567 1.69 272.326 109568 1.28 402.817 109569 2.87 448.539 109570 3.49 450.536 109571 3.31 298.403 109572 2.33 308.782 109573 4.07 459.519 109574 4.66 357.453 109575 2.94 397.856 109576 4.09 293.770 109577 3.68 437.944 109578 4.16 428.826 109579 2.95 293.388 109580 3.03 355.241 109581 4.19 320.839 109582 3.78 340.445 109583 1.14 455.529 109584 2.44 323.343 109585 3.7 501.480 109586 5.28 377.228 109587 1.81 364.423 109588 3.01 280.349 109589 2.48 451.562 109590 2.85 365.470 109591 4.06 500.571 109592 4.22 302.353 109593 1.65 527.593 109594 4.78 356.444 109595 1.61 297.333 109596 2.79 467.525 109597 2.94 439.529 109598 4.19 241.289 109599 3.22 349.382 109600 1.34 396.436 109601 1.48 269.366 109602 3.91 373.516 109603 3.56 289.335 109604 2.58 361.441 109605 2.24 434.452 109606 3.87 349.191 109607 2.92 328.859 109608 4.05 345.781 109609 4.99 450.555 109610 4.14 439.892 109611 3.21 390.457 109612 3.98 483.606 109613 5.39 375.828 109614 3.93 249.290 109615 2.4 321.421 109616 2.15 283.274 109617 3.95 351.443 109618 3.38 398.370 109619 2.24 351.314 109620 3.44 368.493 109621 2.39 409.889 109622 3.12 427.775 109623 4.85 240.261 109624 0.899 480.371 109625 3.18 486.453 109626 2.86 289.456 109627 5.22 339.389 109628 2.08 375.373 109629 2.55 512.385 109630 5.31 435.603 109631 4.88 448.472 109632 3.38 446.542 109633 2.72 294.348 109634 2.8 350.521 109635 1.88 395.477 109636 2 426.897 109637 2.69 553.906 109638 4.21 401.531 109639 2.13 219.200 109640 2.23 477.531 109641 4.5 535.436 109642 1.49 314.336 109643 1.88 316.328 109644 1.57 286.304 109645 3.15 316.807 109646 4.5 401.483 109647 3.5 369.641 109648 5.16 450.288 109649 3.59 169.13482 10965 -0.125 403.407 109650 4.26 454.350 109651 4.66 327.375 109652 2.86 491.608 109653 3.36 368.250 109654 2.78 219.237 109655 1.47 443.886 109656 4.38 283.322 109657 2.74 338.382 109658 3.16 352.385 109659 2.36 335.357 109660 2.43 402.468 109661 4.42 360.367 109662 2.04 425.478 109663 4.45 354.379 109664 2.38 237.323 109665 1.25 467.564 109666 2.44 471.638 109667 3.17 308.399 109668 4.35 481.526 109669 2.45 456.472 109670 4.22 399.443 109671 4.59 483.604 109672 3.15 452.463 109673 1.94 266.318 109674 2.23 287.354 109675 3.71 387.879 109676 4.07 301.255 109677 1.06 246.304 109678 0.635 433.934 109679 4.25 436.486 109680 4.18 305.262 109681 1.98 233.288 109682 2.66 352.450 109683 1.82 258.363 109684 1.73 346.722 109685 3.02 364.399 109686 2.72 230.290 109687 1.05 287.137 109688 0.951 337.823 109689 3.72 429.854 109690 2.91 470.540 109691 3.64 297.376 109692 3.58 431.483 109693 2.37 469.530 109694 3.71 490.958 109695 3.26 298.337 109696 2.83 488.582 109697 3.64 469.560 109698 4.59 337.417 109699 2.33 957.73070 10970 -2.07 353.727 109700 4.33 208.259 109701 2.99 254.311 109702 2.91 372.397 109703 2.83 390.441 109704 3.14 370.281 109705 3.06 340.420 109706 2.47 380.398 109707 2.11 498.621 109708 3.37 358.349 109709 1.76 445.473 109710 4.16 389.271 109711 4.59 336.385 109712 3.57 281.313 109713 2.22 295.383 109714 3.83 352.385 109715 2.55 429.491 109716 3.34 273.718 109717 3.4 428.503 109718 3.6 535.002 109719 4.23 348.420 109720 4.21 298.361 109721 1.74 314.402 109722 1.37 325.276 109723 1.88 178.185 109724 0.815 355.456 109725 2.98 444.505 109726 2.87 424.451 109727 1.95 477.600 109728 2.1 375.464 109729 3.76 403.499 109730 3.8 302.329 109731 2.41 405.447 109732 3.48 345.347 109733 2.6 497.543 109734 4.54 459.541 109735 4.19 394.489 109736 3.86 416.408 109737 3.58 400.477 109738 3.46 308.127 109739 2.31 282.341 109740 1.57 441.865 109741 3.23 345.206 109742 2.65 233.291 109743 1.02 339.273 109744 2.2 457.612 109745 3.67 270.306 109746 2.38 334.373 109747 3.48 466.660 109748 3.76 492.525 109749 3.95 315.798 109750 4.47 300.400 109751 2.73 258.365 109752 2.19 359.552 109753 4.21 538.017 109754 2.83 253.095 109755 1.26 349.427 109756 3.24 326.414 109757 3.28 255.340 109758 2.89 431.535 109759 3.35 302.395 109760 4.22 407.275 109761 2.38 375.464 109762 4.01 334.459 109763 5.95 275.734 109764 3.81 353.827 109765 3.97 297.263 109766 3.68 242.270 109767 2.22 420.462 109768 1.73 355.339 109769 4.51 306.426 109770 5.15 259.306 109771 4 363.233 109772 2.56 489.008 109773 3.85 288.370 109774 1.87 373.428 109775 2.74 392.452 109776 3.1 238.285 109777 3.12 451.562 109778 3.17 332.353 109779 3.21 227.266 109780 1.25 272.257 109781 1.84 436.308 109782 3.11 388.439 109783 1.76 398.475 109784 3.01 380.822 109785 4.47 389.333 109786 5.27 400.450 109787 2.66 374.312 109788 2.61 394.495 109789 2.39 189.18582 10979 -0.234 300.310 109790 1.85 362.469 109791 3.96 384.814 109792 4.58 351.180 109793 3.37 326.414 109794 4.35 481.362 109795 2.13 362.423 109796 3.27 349.470 109797 2.84 313.718 109798 3.59 310.287 109799 2.28 207.183 1098 0.754 181.16536 10980 0.585 307.385 109800 3.45 393.418 109801 3 404.416 109802 4.8 530.543 109803 2.58 310.100 109804 2.53 290.342 109805 2.11 349.381 109806 4.18 432.495 109807 0.988 428.438 109808 3.95 325.258 109809 5.43 322.405 109810 3.28 482.621 109811 3.49 340.807 109812 2.91 397.427 109813 3.42 401.548 109814 4.83 297.736 109815 4.05 409.866 109816 3.96 392.426 109817 4.08 294.136 109818 3.94 277.366 109819 1.69 421.447 109820 2.87 347.387 109821 2.79 211.217 109822 2.95 343.377 109823 1.16 465.472 109824 4.22 421.863 109825 2.89 436.522 109826 4.87 255.338 109827 2.53 331.388 109828 2.23 324.291 109829 1.54 103.09658 10983 -0.554 375.428 109830 3.36 245.727 109831 2.27 272.299 109832 3.11 460.932 109833 3.89 427.605 109834 4.37 190.202 109835 1.31 378.253 109836 3.87 310.391 109837 2.73 362.447 109838 3.27 379.414 109839 1.29 294.347 109840 1.83 390.526 109841 3.02 415.351 109842 4.06 351.421 109843 3.83 454.482 109844 4.81 326.143 109845 2.53 405.515 109846 3.35 382.500 109847 2.69 262.329 109848 3.2 382.411 109849 3.11 191.251 109850 1.8 376.456 109851 2.95 362.423 109852 2.81 285.338 109853 2.74 249.358 109854 1.99 352.455 109855 4.47 363.476 109856 1.56 271.705 109857 3.2 331.428 109858 3.79 412.304 109859 3.91 296.19110 10986 -1.31 507.620 109860 3.09 429.534 109861 1.93 429.534 109862 1.93 527.678 109863 3.28 520.645 109864 3.19 544.680 109865 3.85 481.628 109866 4.13 555.688 109867 2.8 516.655 109868 2.6 527.678 109869 3.28 456.539 109870 1.12 516.655 109871 2.6 580.697 109872 2.92 479.635 109873 3.12 527.678 109874 3.28 515.438 109875 3.76 484.653 109876 3.99 467.558 109877 2.83 484.653 109878 3.99 537.672 109879 3.96 548.555 109880 3.47 519.633 109881 3.28 384.473 109882 1.34 506.657 109883 3.15 408.557 109884 2.63 542.689 109885 3.68 466.593 109886 2.38 516.655 109887 2.6 490.589 109888 3.48 519.633 109889 3.28 520.645 109890 3.19 429.534 109891 1.93 537.672 109892 3.96 507.620 109893 3.09 580.697 109894 2.92 168.19460 109895 2.81 863.429 109896 10.3 548.555 109897 3.47 437.555 109898 1.82 431.526 109899 1.87 459.511 109900 2.04 467.558 109901 2.83 580.697 109902 2.92 492.673 109903 3.41 555.688 109904 2.8 459.511 109905 2.04 548.555 109906 3.47 491.580 109907 2.59 544.680 109908 3.85 518.648 109909 3.72 467.558 109910 2.83 516.655 109911 2.6 518.648 109912 3.72 499.562 109913 2.46 580.697 109914 2.92 499.562 109915 2.46 456.539 109916 1.12 518.648 109917 3.72 441.539 109918 3.17 518.648 109919 3.72 548.555 109920 3.47 520.645 109921 3.19 520.645 109922 3.19 415.527 109923 2.21 545.717 109924 3.5 520.645 109925 3.19 459.511 109926 2.04 466.593 109927 2.38 429.534 109928 1.93 537.672 109929 3.96 507.597 109930 3.71 459.511 109931 2.04 437.555 109932 1.82 548.555 109933 3.47 456.539 109934 1.12 520.645 109935 3.19 460.631 109936 3.5 548.555 109937 3.47 484.653 109938 3.99 506.657 109939 3.15 518.648 109940 3.72 499.562 109941 2.46 455.523 109942 2.87 455.523 109943 2.87 491.580 109944 2.59 580.697 109945 2.92 452.547 109946 2.13 441.539 109947 3.17 519.633 109948 3.28 415.527 109949 2.21 491.555 109950 3.56 456.539 109951 1.12 466.593 109952 2.38 555.688 109953 2.8 466.593 109954 2.38 507.620 109955 3.09 459.511 109956 2.04 441.539 109957 3.17 507.597 109958 3.71 415.527 109959 2.21 441.539 109960 3.17 479.635 109961 3.12 555.688 109962 2.8 479.635 109963 3.12 478.647 109964 4.08 479.572 109965 2.25 455.523 109966 2.87 452.547 109967 2.13 466.593 109968 2.38 491.555 109969 3.56 478.647 109970 4.08 467.558 109971 2.83 481.628 109972 4.13 452.547 109973 2.13 479.635 109974 3.12 519.633 109975 3.28 518.648 109976 3.72 537.672 109977 3.96 467.558 109978 2.83 437.555 109979 1.82 548.555 109980 3.47 455.523 109981 2.87 490.589 109982 3.48 468.589 109983 1.92 491.555 109984 3.56 429.534 109985 1.93 500.550 109986 2.05 459.511 109987 2.04 460.631 109988 3.5 500.550 109989 2.05 437.555 109990 1.82 491.555 109991 3.56 518.466 109992 2.78 431.526 109993 1.87 490.589 109994 3.48 506.657 109995 3.15 455.523 109996 2.87 408.557 109997 2.63 466.593 109998 2.38 459.511 109999 2.04 594.698 11 5.88 282.424 110 4.14 479.572 110000 2.25 468.589 110001 1.92 499.562 110002 2.46 520.645 110003 3.19 479.572 110004 2.25 467.558 110005 2.83 516.655 110006 2.6 518.648 110007 3.72 429.534 110008 1.93 515.438 110009 3.76 456.539 110010 1.12 545.717 110011 3.5 460.631 110012 3.5 441.539 110013 3.17 492.673 110014 3.41 455.523 110015 2.87 527.678 110016 3.28 555.688 110017 2.8 502.581 110018 3.05 468.589 110019 1.92 537.672 110020 3.96 555.688 110021 2.8 478.647 110022 4.08 548.555 110023 3.47 580.697 110024 2.92 441.539 110025 3.17 479.635 110026 3.12 507.620 110027 3.09 519.633 110028 3.28 408.557 110029 2.63 468.589 110030 1.92 491.555 110031 3.56 548.555 110032 3.47 580.697 110033 2.92 491.555 110034 3.56 431.526 110035 1.87 555.688 110036 2.8 527.678 110037 3.28 467.558 110038 2.83 468.589 110039 1.92 500.550 110040 2.05 437.555 110041 1.82 408.557 110042 2.63 537.672 110043 3.96 545.717 110044 3.5 478.647 110045 4.08 479.572 110046 2.25 415.527 110047 2.21 479.572 110048 2.25 492.673 110049 3.41 500.550 110050 2.05 437.555 110051 1.82 466.593 110052 2.38 516.655 110053 2.6 491.580 110054 2.59 500.550 110055 2.05 548.555 110056 3.47 441.539 110057 3.17 507.620 110058 3.09 431.526 110059 1.87 456.539 110060 1.12 491.555 110061 3.56 548.555 110062 3.47 429.534 110063 1.93 478.647 110064 4.08 500.550 110065 2.05 431.526 110066 1.87 548.555 110067 3.47 456.539 110068 1.12 481.628 110069 4.13 507.620 110070 3.09 460.631 110071 3.5 468.589 110072 1.92 499.562 110073 2.46 516.655 110074 2.6 408.557 110075 2.63 564.675 110076 4.01 408.557 110077 2.63 479.572 110078 2.25 466.593 110079 2.38 506.657 110080 3.15 492.673 110081 3.41 408.557 110082 2.63 490.589 110083 3.48 479.572 110084 2.25 452.547 110085 2.13 484.653 110086 3.99 516.655 110087 2.6 452.547 110088 2.13 491.580 110089 2.59 165.16596 11009 0.865 500.550 110090 2.05 537.672 110091 3.96 506.657 110092 3.15 468.589 110093 1.92 512.419 110094 2.22 499.562 110095 2.46 499.562 110096 2.46 555.688 110097 2.8 415.527 110098 2.21 548.555 110099 3.47 915.69300 11010 -2.24 459.511 110100 2.04 441.539 110101 3.17 455.523 110102 2.87 467.558 110103 2.83 492.673 110104 3.41 484.653 110105 3.99 507.620 110106 3.09 492.673 110107 3.41 452.547 110108 2.13 490.589 110109 3.48 553.632 110110 2.27 506.657 110111 3.15 452.547 110112 2.13 527.678 110113 3.28 580.697 110114 2.92 479.635 110115 3.12 506.657 110116 3.15 507.620 110117 3.09 455.523 110118 2.87 518.648 110119 3.72 452.547 110120 2.13 491.555 110121 3.56 548.555 110122 3.47 431.526 110123 1.87 544.680 110124 3.85 506.657 110125 3.15 437.555 110126 1.82 518.466 110127 2.78 544.680 110128 3.85 499.562 110129 2.46 537.672 110130 3.96 519.633 110131 3.28 481.628 110132 4.13 431.526 110133 1.87 542.689 110134 3.68 519.633 110135 3.28 490.589 110136 3.48 548.555 110137 3.47 429.534 110138 1.93 527.678 110139 3.28 478.647 110140 4.08 408.557 110141 2.63 545.717 110142 3.5 431.526 110143 1.87 500.550 110144 2.05 545.717 110145 3.5 527.678 110146 3.28 478.647 110147 4.08 490.589 110148 3.48 415.527 110149 2.21 479.572 110150 2.25 490.589 110151 3.48 479.635 110152 3.12 484.653 110153 3.99 479.635 110154 3.12 468.589 110155 1.92 502.581 110156 3.05 519.633 110157 3.28 548.555 110158 3.47 470.599 110159 4.91 279.377 110160 4.13 514.608 110161 4.45 366.414 110162 2.73 392.402 110163 4.43 374.473 110164 5.83 302.409 110165 3.78 333.251 110166 6.93 285.687 110167 -0.231 330.462 110168 5.07 383.831 110169 2.05 193.243 110170 1.57 233.350 110171 2.84 308.294 110172 -0.563 235.243 110173 -0.285 235.243 110174 -0.476 466.575 110175 3.48 478.631 110176 3.59 322.312 110177 3.45 251.279 110178 1.19 292.328 110179 2.59 326.433 110180 1.73 328.446 110181 2.92 218.335 110182 4.87 363.475 110183 1.49 328.360 110184 3.51 413.421 110185 2.43 245.262 110186 1.17 199.634 110187 -0.489 804.832 110188 2.92 304.381 110189 2.56 222.324 110190 2.36 544.731 110191 2.59 373.349 110192 2.94 389.427 110193 -1.06 612.578 110194 -0.365 256.256 110195 -0.793 278.430 110196 4.21 350.538 110197 6.73 742.676 110198 -0.88 343.411 110199 4.33 255.312 110200 2.16 309.446 110201 4.57 328.489 110202 7.22 448.378 110203 0.92 246.193 110204 -0.579 326.433 110205 1.73 284.307 110206 3.06 451.516 110207 1.56 464.554 110208 2.57 509.595 110209 2.49 486.583 110210 2.8 556.605 110211 2.8 391.462 110212 0.174 487.977 110213 2.05 476.545 110214 0.803 464.554 110215 2.57 414.471 110216 2.31 476.565 110217 2.84 476.545 110218 0.831 468.518 110219 2.24 130.12196 11022 -2.76 466.527 110220 1.65 416.400 110221 1.37 514.014 110222 3.42 486.583 110223 2.8 509.595 110224 2.49 441.478 110225 0.748 416.400 110226 1.37 493.476 110227 2.79 493.476 110228 2.79 474.509 110229 1.35 468.518 110230 2.14 556.605 110231 2.8 470.516 110232 1.36 443.537 110233 1.55 443.537 110234 1.55 384.383 110235 0.976 398.476 110236 0.546 476.545 110237 0.831 527.567 110238 1.83 447.526 110239 1.01 487.977 110240 2.05 419.450 110241 0.864 490.571 110242 1.28 464.554 110243 2.57 419.450 110244 0.864 490.571 110245 1.28 454.473 110246 1.53 556.605 110247 2.8 476.565 110248 2.84 468.518 110249 2.24 404.458 110250 0.592 426.486 110251 -0.0291 509.595 110252 2.49 464.554 110253 2.57 486.583 110254 2.8 466.527 110255 1.65 476.565 110256 2.84 446.519 110257 1 391.462 110258 0.174 441.478 110259 0.748 468.518 110260 2.14 464.554 110261 2.57 470.516 110262 1.36 556.605 110263 2.8 556.605 110264 2.8 464.554 110265 2.57 426.486 110266 -0.0291 430.427 110267 1.71 455.504 110268 2.08 464.509 110269 0.917 441.478 110270 0.748 464.554 110271 2.57 514.014 110272 3.42 447.526 110273 1.01 451.516 110274 1.56 451.516 110275 1.56 470.516 110276 1.36 498.548 110277 1.42 446.519 110278 1 466.527 110279 1.65 454.473 110280 1.53 398.476 110281 0.546 455.504 110282 2.08 451.516 110283 1.56 514.014 110284 3.42 476.565 110285 2.84 476.545 110286 0.803 527.567 110287 1.83 454.520 110288 0.779 527.567 110289 1.83 384.383 110290 0.976 441.478 110291 0.748 449.476 110292 0.914 402.485 110293 1.72 519.565 110294 2.95 449.476 110295 0.914 404.458 110296 0.592 446.519 110297 1 497.440 110298 1.96 451.516 110299 2.33 451.516 110300 2.33 470.516 110301 1.36 519.565 110302 2.95 447.526 110303 1.01 414.471 110304 2.31 449.476 110305 0.914 464.509 110306 0.917 402.485 110307 1.72 402.485 110308 1.72 454.473 110309 1.53 486.583 110310 2.8 449.476 110311 0.914 562.560 110312 2.58 402.485 110313 1.72 487.977 110314 2.05 348.437 110315 1.64 416.400 110316 1.37 443.537 110317 1.55 497.440 110318 1.96 490.571 110319 1.28 451.516 110320 2.33 398.476 110321 0.546 404.458 110322 0.592 476.545 110323 0.831 466.527 110324 1.65 468.518 110325 2.14 454.473 110326 1.53 446.519 110327 1 509.595 110328 2.49 425.478 110329 1.2 419.450 110330 0.864 455.504 110331 2.08 490.571 110332 1.28 443.537 110333 1.55 493.476 110334 2.79 514.014 110335 3.42 348.437 110336 1.64 474.509 110337 1.35 476.545 110338 0.803 470.516 110339 1.36 426.486 110340 -0.0291 468.518 110341 2.24 464.554 110342 2.57 464.509 110343 0.917 556.605 110344 2.8 497.440 110345 1.96 391.462 110346 0.174 419.450 110347 0.864 468.518 110348 2.14 476.545 110349 0.831 519.565 110350 2.95 514.014 110351 3.42 470.516 110352 1.36 441.478 110353 0.748 474.509 110354 1.35 404.458 110355 0.592 430.427 110356 1.71 443.537 110357 1.55 449.476 110358 0.914 443.537 110359 1.55 527.567 110360 1.83 487.977 110361 2.05 514.014 110362 3.42 402.485 110363 1.72 454.473 110364 1.53 476.565 110365 2.84 487.977 110366 2.05 498.548 110367 1.42 474.509 110368 1.35 509.595 110369 2.49 464.554 110370 2.57 443.537 110371 1.55 449.476 110372 0.914 464.554 110373 2.57 404.458 110374 0.592 426.486 110375 -0.0291 474.509 110376 1.35 402.485 110377 1.72 498.548 110378 1.42 514.014 110379 3.42 476.545 110380 0.803 470.516 110381 1.36 447.526 110382 1.01 498.548 110383 1.42 446.519 110384 1 398.476 110385 0.546 451.516 110386 1.56 454.520 110387 0.779 464.554 110388 2.57 207.269 110390 -0.341 441.478 110391 0.748 509.595 110392 2.49 497.440 110393 1.96 451.516 110394 2.33 455.504 110395 2.08 562.560 110396 2.58 509.595 110397 2.49 486.583 110398 2.8 562.560 110399 2.58 474.509 110400 1.35 402.485 110401 1.72 498.548 110402 1.42 464.554 110403 2.57 476.565 110404 2.84 464.509 110405 0.917 454.520 110406 0.779 443.537 110407 1.55 493.476 110408 2.79 498.548 110409 1.42 156.13930 11041 -0.835 451.516 110410 2.33 562.560 110411 2.58 348.437 110412 1.64 348.437 110413 1.64 430.427 110414 1.71 455.504 110415 2.08 464.509 110416 0.917 490.571 110417 1.28 490.571 110418 1.28 476.545 110419 0.803 451.516 110420 1.56 464.554 110421 2.57 493.476 110422 2.79 244.89200 110423 -1.08 207.269 110424 -0.341 454.520 110425 0.779 426.506 110426 2.16 493.476 110427 2.79 562.560 110428 2.58 466.527 110429 1.65 404.458 110430 0.592 519.565 110431 2.95 464.554 110432 2.57 486.583 110433 2.8 476.545 110434 0.831 468.518 110435 2.14 464.509 110436 0.917 468.518 110437 2.24 402.485 110438 1.72 527.567 110439 1.83 476.565 110440 2.84 562.560 110441 2.58 468.518 110442 2.24 487.977 110443 2.05 476.545 110444 0.803 486.583 110445 2.8 466.527 110446 1.65 449.476 110447 0.914 466.527 110448 1.65 464.554 110449 2.57 441.478 110450 0.748 441.478 110451 0.748 498.548 110452 1.42 498.548 110453 1.42 451.516 110454 1.56 446.519 110455 1 476.545 110456 0.803 398.476 110457 0.546 454.520 110458 0.779 466.527 110459 1.65 455.504 110460 2.08 416.400 110461 1.37 446.519 110462 1 519.565 110463 2.95 398.476 110464 0.546 430.427 110465 1.71 464.554 110466 2.57 414.471 110467 2.31 391.462 110468 0.174 398.476 110469 0.546 103.09658 11047 -0.554 426.506 110470 2.16 446.519 110471 1 398.476 110472 0.546 447.526 110473 1.01 464.509 110474 0.917 493.476 110475 2.79 454.473 110476 1.53 391.462 110477 0.174 476.545 110478 0.831 562.560 110479 2.58 519.565 110480 2.95 470.516 110481 1.36 404.458 110482 0.592 474.509 110483 1.35 556.605 110484 2.8 519.565 110485 2.95 487.977 110486 2.05 468.518 110487 2.24 447.526 110488 1.01 468.518 110489 2.14 562.560 110490 2.58 426.486 110491 -0.0291 451.516 110492 2.33 476.565 110493 2.84 519.565 110494 2.95 490.571 110495 1.28 451.516 110496 1.56 416.400 110497 1.37 454.520 110498 0.779 556.605 110499 2.8 468.518 110500 2.14 430.427 110501 1.71 527.567 110502 1.83 426.506 110503 2.16 527.567 110504 1.83 490.571 110505 1.28 476.545 110506 0.831 476.545 110507 0.803 391.462 110508 0.174 468.518 110509 2.14 476.545 110510 0.831 487.977 110511 2.05 468.518 110512 2.24 426.486 110513 -0.0291 454.473 110514 1.53 416.400 110515 1.37 426.486 110516 -0.0291 416.400 110517 1.37 425.478 110518 1.2 391.462 110519 0.174 527.567 110520 1.83 454.473 110521 1.53 426.486 110522 -0.0291 433.477 110523 1.24 455.504 110524 2.08 493.476 110525 2.79 451.516 110526 2.33 445.556 110527 1.06 497.585 110528 0.92 476.545 110529 0.773 497.585 110530 0.93 468.546 110531 1.89 510.673 110532 2.56 497.584 110533 2.47 478.583 110534 2.04 523.549 110535 2.36 489.648 110536 3.74 489.556 110537 3.85 595.638 110538 3.24 489.648 110539 3.74 488.621 110540 3.53 489.648 110541 3.74 578.660 110542 3.91 573.727 110543 4.27 485.592 110544 3.99 483.601 110545 3.28 472.553 110546 3.27 459.503 110547 2.72 467.558 110548 2.7 467.601 110549 3.23 496.643 110553 3.83 490.618 110554 1.55 497.584 110555 2.47 472.535 110556 2.3 454.563 110557 2.49 475.603 110558 1.75 605.670 110559 3.96 440.536 110560 2.3 489.556 110561 3.85 483.601 110562 3.28 440.536 110563 2.3 440.536 110564 2.3 490.593 110565 1.49 471.565 110566 3.23 499.618 110567 3.65 467.601 110568 3.23 515.575 110569 2.71 497.584 110570 2.76 605.670 110571 3.96 471.565 110572 3.23 501.591 110573 3.25 440.536 110574 2.3 510.673 110575 2.56 485.592 110576 3.99 468.546 110577 1.89 498.572 110578 2.79 458.527 110579 2.13 490.618 110580 1.55 513.627 110581 3.17 485.592 110582 3.99 515.575 110583 2.71 485.577 110584 2.04 454.563 110585 2.7 489.556 110586 3.85 488.621 110587 3.53 490.593 110588 1.49 498.572 110589 2.79 525.641 110590 2.48 485.592 110591 3.99 485.549 110592 2.86 525.641 110593 2.48 489.648 110594 3.74 454.563 110595 2.7 471.565 110596 3.23 458.527 110597 2.13 439.548 110598 3.37 499.618 110599 3.65 161.19894 11060 -3.07 490.618 110600 1.55 490.593 110601 1.49 454.563 110602 2.49 459.503 110603 2.72 475.603 110604 2.62 471.565 110605 3.23 472.553 110606 3.27 497.584 110607 2.76 510.673 110608 2.56 454.563 110609 2.7 497.588 110610 1.99 475.603 110611 1.75 496.643 110612 3.83 496.643 110613 3.83 498.572 110614 2.79 573.727 110615 4.27 525.641 110616 2.48 459.503 110617 2.72 478.583 110618 2.04 573.727 110619 4.27 478.583 110620 2.04 471.565 110621 3.23 553.694 110622 2.59 439.548 110623 3.37 454.563 110624 2.7 501.591 110625 3.25 439.548 110626 3.37 467.558 110627 2.7 501.591 110628 3.25 472.553 110629 3.27 499.618 110630 3.65 485.549 110631 2.86 489.556 110632 3.85 454.563 110633 2.7 497.588 110634 1.99 475.603 110635 2.62 485.577 110636 2.04 573.727 110637 4.27 605.670 110638 3.96 498.572 110639 2.79 497.588 110640 1.99 509.638 110641 3.73 472.535 110642 2.3 513.627 110643 3.17 485.577 110644 2.04 489.648 110645 3.74 496.643 110646 3.83 468.589 110647 3.59 525.641 110648 2.48 454.563 110649 2.49 478.583 110650 2.04 509.638 110651 3.73 471.565 110652 3.23 467.601 110653 3.23 458.527 110654 2.13 558.712 110655 4.57 515.575 110656 2.71 558.712 110657 4.57 475.603 110658 2.62 510.673 110659 2.56 515.575 110660 2.71 510.673 110661 2.56 573.727 110662 4.27 471.565 110663 3.23 510.673 110664 2.56 458.527 110665 2.13 483.601 110666 3.28 454.563 110667 2.49 490.593 110668 1.49 515.575 110669 2.71 439.548 110670 3.37 578.660 110671 3.91 509.638 110672 3.73 459.503 110673 2.72 467.558 110674 2.7 467.601 110675 3.23 478.583 110676 2.04 472.535 110677 2.3 454.563 110678 2.49 490.618 110679 1.55 467.601 110680 3.23 475.603 110681 2.62 505.629 110682 2.74 499.618 110683 3.65 510.626 110684 2.79 454.563 110685 2.7 497.584 110686 2.47 497.588 110687 1.99 488.621 110688 3.53 462.583 110689 2.36 490.593 110690 1.49 462.583 110691 2.36 496.021 110692 2.28 496.021 110693 2.28 475.603 110694 1.91 459.503 110695 2.72 497.584 110696 2.76 496.643 110697 3.83 440.536 110698 2.3 525.641 110699 2.48 518.81276 1107 7.19 454.563 110700 2.49 525.641 110701 2.48 490.618 110702 1.55 485.549 110703 2.86 497.584 110704 2.76 573.727 110705 4.27 475.603 110706 1.91 498.572 110707 2.79 497.584 110708 2.76 578.660 110709 3.91 485.577 110710 2.04 475.603 110711 1.75 553.694 110712 2.59 472.553 110713 3.27 498.572 110714 2.79 462.583 110715 2.36 578.660 110716 3.91 468.546 110717 1.89 490.593 110718 1.49 592.659 110719 3.47 488.621 110720 3.53 558.712 110721 4.57 496.021 110722 2.28 454.563 110723 2.49 515.575 110726 2.71 485.592 110727 3.99 501.591 110728 3.25 439.548 110729 3.37 472.553 110730 3.27 454.563 110731 2.7 497.588 110732 1.99 490.593 110733 1.49 497.588 110734 1.99 485.549 110735 2.86 605.670 110736 3.96 499.618 110737 3.65 468.546 110738 1.89 499.618 110739 3.65 462.583 110740 2.36 485.592 110741 3.99 509.638 110742 3.73 496.643 110743 3.83 478.583 110744 2.04 558.712 110745 4.57 485.577 110746 2.04 499.618 110747 3.65 467.601 110748 3.23 513.627 110749 3.17 475.603 110750 1.75 558.712 110751 4.57 513.627 110752 3.17 496.021 110753 2.28 489.556 110754 3.85 515.575 110755 2.71 458.527 110756 2.13 483.601 110757 3.28 459.503 110758 2.72 489.556 110759 3.85 454.563 110760 2.7 439.548 110761 3.37 573.727 110762 4.27 496.021 110763 2.28 485.549 110764 2.86 485.549 110765 2.86 467.558 110766 2.7 489.648 110767 3.74 462.583 110768 2.36 500.563 110769 3.48 472.535 110770 2.3 592.659 110771 3.47 499.618 110772 3.65 497.588 110773 1.99 497.588 110774 1.99 497.584 110775 2.76 478.583 110776 2.04 605.670 110777 3.96 496.643 110778 3.83 462.583 110779 2.36 558.712 110780 4.57 488.621 110781 3.53 475.603 110782 1.75 592.659 110783 3.47 513.627 110784 3.17 475.603 110785 1.91 578.660 110786 3.91 497.584 110787 2.76 513.627 110788 3.17 525.641 110789 2.48 475.603 110790 1.75 483.601 110791 3.28 513.627 110792 3.17 578.660 110793 3.91 490.593 110794 1.49 510.673 110795 2.56 467.601 110796 3.23 489.556 110797 3.85 558.712 110798 4.57 483.601 110799 3.28 472.553 110800 3.27 605.670 110801 3.96 475.603 110802 1.75 462.583 110803 2.36 458.527 110804 2.13 485.592 110805 3.99 475.603 110806 2.62 439.548 110807 3.37 497.584 110808 2.47 510.673 110809 2.56 501.591 110810 3.25 488.621 110811 3.53 483.601 110812 3.28 496.021 110813 2.28 573.727 110814 4.27 485.549 110815 2.86 472.553 110816 3.27 468.546 110817 1.89 485.592 110818 3.99 471.565 110819 3.23 475.603 110820 1.91 467.601 110821 3.23 475.603 110822 2.62 498.572 110823 2.79 485.549 110824 2.86 509.638 110825 3.73 578.660 110826 3.91 497.584 110827 2.76 472.535 110828 2.3 458.527 110829 2.13 485.577 110830 2.04 485.577 110831 2.04 489.556 110832 3.85 501.591 110833 3.25 489.648 110834 3.74 475.603 110835 2.62 489.648 110836 3.74 475.603 110837 1.91 467.558 110838 2.7 498.572 110839 2.79 488.621 110840 3.53 509.638 110841 3.73 525.641 110842 2.48 490.618 110843 1.55 472.535 110844 2.3 553.694 110845 2.59 513.627 110846 3.17 472.535 110847 2.3 472.535 110848 2.3 488.621 110849 3.53 485.577 110850 2.04 467.558 110851 2.7 439.548 110852 3.37 603.772 110853 3.11 570.678 110854 2.26 579.754 110855 2.07 594.667 110856 3.49 545.672 110857 2.39 605.788 110858 3.41 616.876 110859 5 565.699 110860 3.07 534.732 110861 2.61 531.609 110862 2.62 589.746 110863 3.22 553.734 110864 4.15 562.785 110865 3.44 603.772 110866 3.11 603.772 110867 3.09 555.750 110868 4.68 407.548 110869 1.68 517.702 110870 3.63 622.720 110871 4.67 605.788 110872 3.97 608.813 110873 4.32 554.722 110874 3.5 616.876 110875 5 531.728 110876 4.23 589.789 110877 4.35 513.692 110878 2.3 526.712 110879 3.45 586.739 110880 4.58 548.759 110881 3.03 540.695 110882 3.33 579.726 110883 3.86 598.731 110884 4.25 545.755 110885 4.91 576.750 110886 2.62 575.762 110887 3.41 593.781 110888 3.21 546.743 110889 4.07 545.636 110890 3.49 609.701 110891 3.04 531.728 110892 4.23 595.793 110893 4.27 572.712 110894 4.44 590.754 110895 4.55 604.781 110896 4.85 577.735 110897 3.04 605.788 110898 3.41 575.762 110899 3.74 532.83934 1109 7.71 544.659 110900 2.85 598.731 110901 4.25 624.812 110902 3.43 609.701 110903 3.04 609.701 110904 2.94 554.722 110905 4.32 545.672 110906 2.39 548.759 110907 3.03 616.791 110908 3.61 526.712 110909 3.45 569.733 110910 3.78 546.743 110911 3.71 609.701 110912 2.94 575.762 110913 3.86 595.793 110914 4.27 569.733 110915 3.78 407.548 110916 1.68 565.699 110917 3.07 616.876 110918 5 610.207 110919 4.71 624.234 110920 4.46 540.695 110921 3.59 569.733 110922 3.78 624.812 110923 3.43 449.628 110924 3.01 435.601 110925 2.61 534.732 110926 2.61 435.601 110927 2.61 520.706 110928 2.19 621.732 110929 4.29 547.709 110930 3.16 511.654 110931 3.23 576.750 110932 2.62 582.154 110933 3.47 531.609 110934 2.62 544.659 110935 2.85 605.788 110936 3.97 540.695 110937 3.59 575.762 110938 3.41 527.719 110939 3.05 539.707 110940 4.12 584.748 110941 4.54 598.797 110942 2.08 596.759 110943 4.14 593.781 110944 3.21 539.707 110945 3.54 603.772 110946 3.09 575.762 110947 3.74 616.748 110948 3.69 554.722 110949 3.5 561.735 110950 3.37 622.796 110951 4.44 604.781 110952 4.85 435.601 110953 2.61 499.666 110954 1.98 531.609 110955 2.62 526.669 110956 2.86 517.702 110957 3.63 511.654 110958 3.23 570.721 110959 3.38 575.762 110960 3.74 624.234 110961 4.46 545.672 110962 2.39 594.667 110963 3.49 582.154 110964 3.47 573.725 110965 3.59 617.821 110966 4.19 589.789 110967 4.35 589.746 110968 3.22 602.806 110969 4.45 553.734 110970 4.15 595.793 110971 4.18 576.750 110972 2.62 622.720 110973 4.67 540.695 110974 3.33 575.762 110975 3.74 598.731 110976 4.25 609.701 110977 3.04 598.731 110978 4.25 554.722 110979 4.32 449.628 110980 3.01 553.734 110981 4.07 532.716 110982 3.24 594.667 110983 3.49 547.709 110984 3.16 558.686 110985 4.01 546.743 110986 3.71 545.755 110987 4.91 598.797 110988 2.37 576.728 110989 3.65 553.734 110990 4.15 573.725 110991 3.59 575.762 110992 3.41 581.810 110993 4.68 602.806 110994 4.45 595.793 110995 4.18 525.724 110996 4.53 612.801 110997 3.83 587.752 110998 4.01 520.706 110999 2.19 194.183 111 -2.47 502.81336 1110 7.33 556.695 111000 2.78 617.821 111001 4.19 531.609 111002 2.62 531.728 111003 4.23 611.816 111004 3.4 422.277 111006 -3.87 584.705 111007 3.31 603.772 111008 3.11 531.609 111009 2.62 602.806 111010 4.45 610.207 111011 4.71 575.762 111012 3.41 572.712 111013 4.44 622.720 111014 4.67 575.762 111015 3.41 525.681 111016 3.66 511.654 111017 3.23 548.759 111018 3.03 596.180 111019 3.93 499.666 111020 1.98 581.791 111021 3.94 619.772 111022 3.1 558.686 111023 4.01 525.724 111024 4.53 579.754 111025 2.07 608.813 111026 4.32 574.796 111027 4.94 589.789 111028 4.35 531.728 111029 4.23 576.750 111030 2.62 540.695 111031 3.59 622.720 111032 4.67 622.720 111033 4.67 622.796 111034 4.44 616.791 111035 3.61 570.678 111036 2.26 622.796 111037 4.44 559.699 111038 3.19 525.681 111039 3.48 569.733 111040 3.78 513.692 111041 2.3 608.813 111042 4.32 525.681 111043 3.66 596.180 111044 3.93 605.788 111045 3.41 622.796 111046 4.44 602.765 111047 3.57 546.743 111048 4.07 624.812 111049 3.43 610.207 111050 4.71 597.747 111051 3.15 561.735 111052 3.37 572.712 111053 4.44 525.681 111054 3.66 559.662 111055 3.97 584.748 111056 4.54 544.659 111057 2.85 575.762 111058 3.41 540.695 111059 3.33 562.785 111060 3.44 598.731 111061 4.25 621.732 111062 4.29 545.636 111063 3.49 602.806 111064 4.45 596.759 111065 4.14 579.754 111066 2.07 575.762 111067 3.86 532.716 111068 3.24 584.705 111069 3.31 545.636 111070 3.49 615.826 111071 4.76 553.734 111072 4.15 526.669 111073 3.3 553.734 111074 4.15 622.796 111075 4.44 609.701 111076 3.04 539.707 111077 3.54 577.735 111078 3.04 556.695 111079 2.78 616.748 111080 3.69 577.735 111081 3.04 624.812 111082 3.42 539.707 111083 3.54 622.720 111084 3.53 582.775 111085 3.72 569.733 111086 3.78 590.754 111087 4.55 573.689 111088 4.08 546.743 111089 4.07 597.747 111090 3.15 597.747 111091 3.15 531.609 111092 2.62 407.548 111093 1.68 567.761 111094 4.2 545.672 111095 2.39 573.689 111096 4.08 621.732 111097 4.29 581.791 111098 3.94 616.791 111099 3.61 576.728 111100 3.65 526.669 111101 3.3 559.699 111102 3.19 544.659 111103 2.85 624.812 111104 3.42 511.654 111105 3.23 545.755 111106 4.91 616.791 111107 3.61 532.716 111108 3.24 576.750 111109 2.62 546.743 111110 3.71 485.639 111111 1.45 581.791 111112 3.94 616.876 111113 5 531.728 111114 4.23 527.719 111115 3.05 586.739 111116 4.58 604.781 111117 4.85 572.712 111118 4.44 573.725 111119 3.59 602.806 111120 4.45 570.678 111121 2.26 545.672 111122 2.39 546.743 111123 4.07 545.755 111124 4.91 556.695 111125 2.78 565.699 111126 3.07 569.733 111127 3.78 598.750 111128 4.58 546.743 111129 4.07 624.812 111130 3.42 622.720 111131 3.53 576.728 111132 3.65 565.699 111133 3.07 577.735 111134 3.04 577.735 111135 3.04 589.789 111136 4.35 573.725 111137 3.59 558.686 111138 4.01 556.695 111139 2.78 594.667 111140 3.49 575.762 111141 3.86 609.701 111142 3.04 612.801 111143 3.83 596.180 111144 3.93 612.758 111145 4.28 531.728 111146 4.23 589.746 111147 3.17 609.701 111148 2.94 579.754 111149 2.07 602.806 111150 4.45 598.797 111151 2.08 576.728 111152 3.65 449.628 111153 3.01 554.722 111154 4.32 513.692 111155 2.3 604.781 111156 4.85 406.520 111157 1.72 598.688 111158 3.18 523.622 111159 3.52 497.631 111160 3.13 369.804 111161 1.93 232.689 111162 1 209.287 111163 2.74 372.499 111164 3.99 319.141 111165 0.627 233.307 111166 2.41 437.555 111167 1.38 486.598 111168 3.9 470.685 111169 5.12 361.441 111170 1.74 405.494 111171 1.49 329.821 111172 3.96 278.347 111173 2.09 421.536 111174 2.84 324.397 111175 0.796 247.376 111176 3.96 283.308 111177 -0.657 190.242 111178 0.187 265.715 111179 -1.47 289.354 111180 2.42 294.395 111181 1.89 416.391 111182 4.43 352.385 111183 3.83 338.401 111184 2.88 314.164 111185 3.55 404.891 111186 4.93 397.517 111187 2.55 308.359 111188 2.5 434.564 111189 3.43 340.392 111190 2.78 378.918 111191 3.86 409.863 111192 5.04 273.355 111193 2.51 526.674 111194 3.92 459.261 111195 3.95 316.783 111196 3.54 299.367 111197 4.32 324.402 111198 3.22 415.555 111199 1.12 342.008 111200 -0.0943 314.516 111201 3.5 466.416 111202 4.06 236.338 111203 1.51 419.484 111204 1.42 486.343 111205 4.51 262.267 111206 2.25 361.417 111207 1.65 350.399 111208 2.29 438.517 111209 3.64 321.396 111210 1.63 261.301 111211 0.82 392.433 111212 3.06 260.380 111213 2.74 307.349 111214 0.608 421.900 111215 2.32 356.404 111216 2.16 419.564 111217 4.1 275.224 111218 1.24 273.715 111219 3.91 312.431 111220 5.17 475.026 111221 4.47 377.484 111222 2.67 273.355 111223 3.01 243.739 111224 2.58 432.524 111225 4.26 327.805 111226 5.06 331.754 111227 3.08 494.282 111228 1.55 286.354 111229 2.18 416.430 111230 2.52 476.572 111231 2.16 386.580 111232 4.03 360.359 111233 2.85 437.876 111234 4.03 343.402 111235 1.95 402.895 111236 3.66 339.482 111237 1.38 247.292 111238 3.37 305.326 111239 2.94 344.388 111240 1.22 373.283 111241 4.62 385.420 111242 1.47 348.310 111243 1.64 347.231 111244 3.89 329.305 111245 2.44 401.462 111246 2.58 296.324 111247 2.51 290.239 111248 -0.0478 341.405 111249 1.61 331.458 111250 3.95 302.374 111251 2.86 390.670 111252 4.18 251.694 111253 2.12 283.326 111254 3.03 344.414 111255 2.89 495.651 111256 6.42 366.416 111257 4.42 384.495 111258 4.84 231.297 111259 0.766 326.821 111260 4.01 261.403 111261 4.4 279.340 111262 2.62 301.362 111263 2.87 282.298 111264 2.58 326.397 111265 1.85 334.841 111266 5.81 356.338 111267 2.18 459.925 111268 4.05 444.959 111269 2.04 468.571 111270 3.19 394.263 111271 0.29 493.599 111272 3.49 376.361 111273 1.88 394.373 111274 -0.17 303.384 111275 1.59 179.148 111276 2.01 375.406 111277 2.59 380.505 111278 4.01 175.227 111279 1.92 448.515 111280 3.26 323.393 111281 2.6 413.469 111282 3.07 423.251 111283 3.51 332.305 111284 2.71 390.460 111285 1.27 314.340 111286 2.45 293.777 111287 3.16 253.303 111288 3.37 233.221 111289 1.36 302.780 111290 3.72 425.392 111291 2.75 461.535 111292 4.38 425.506 111293 3.23 382.457 111294 3.38 293.300 111295 0.687 200.237 111296 1.64 411.446 111297 2.33 344.796 111298 2.89 285.798 111299 2.95 114.09934 1113 0.409 420.306 111300 3.92 499.516 111301 4.7 207.254 111302 1.08 540.787 111303 5.32 470.502 111304 4.93 382.506 111305 2.38 436.591 111306 4.7 352.471 111307 3.21 256.257 111308 2.82 418.510 111309 4.04 481.566 111310 4.63 356.330 111311 3.16 406.562 111312 3.03 360.884 111313 4.47 250.226 111314 2.41 386.467 111315 3.38 356.445 111316 3.8 404.301 111317 2.75 250.685 111318 1.87 337.420 111319 1.47 406.349 111320 4.65 234.276 111321 2.21 403.438 111322 4.88 217.221 111323 2.48 315.384 111324 1.99 426.251 111325 3 487.915 111326 4.25 339.389 111327 2.2 279.313 111328 2.46 293.364 111329 3.48 352.381 111330 3.03 488.557 111331 3.81 497.501 111332 2.66 370.448 111333 4.44 430.507 111334 4.66 401.483 111335 4.76 310.353 111336 3.59 301.322 111337 3.21 248.242 111338 0.565 378.379 111339 3.62 419.521 111340 3.18 398.413 111341 1.41 367.510 111342 4.53 199.252 111343 2.26 470.605 111344 2.37 288.370 111345 2.04 329.437 111346 2.97 355.860 111347 3.26 464.515 111348 2.75 326.332 111349 2.59 308.354 111350 2.99 536.612 111351 1.67 294.104 111352 2.81 498.577 111353 3.6 363.454 111354 4.74 308.359 111355 3.22 376.472 111356 2.14 577.992 111357 2.58 295.725 111358 2.33 389.538 111359 2.38 261.341 111360 3.08 488.287 111361 4.96 418.529 111362 3.84 386.372 111363 3.36 446.010 111364 4.48 379.797 111365 4.17 378.424 111366 4.83 271.296 111367 2 282.384 111368 2.31 497.565 111369 2.28 377.394 111370 2.03 236.311 111371 2.95 337.373 111372 2.25 237.300 111373 3.38 307.690 111374 2.07 336.340 111375 0.327 465.257 111376 4.09 331.394 111377 2.2 397.942 111378 4.67 345.442 111379 2.48 483.647 111380 4.72 357.792 111381 2.51 488.582 111382 2.38 263.723 111383 1.99 480.581 111384 3.14 360.674 111385 4.86 381.383 111386 2.66 454.950 111387 3.81 266.321 111388 0.561 330.299 111389 1.85 326.271 111390 2.81 455.596 111391 3.3 448.970 111392 4.16 271.342 111393 2.27 247.314 111394 2.46 411.476 111395 2.13 352.455 111396 2.92 382.414 111397 1.81 411.452 111398 4.73 320.412 111399 2.63 369.248 111400 5.2 256.347 111401 3.15 289.265 111402 3.16 385.461 111403 1.94 429.899 111404 4.61 386.396 111405 3.32 289.306 111406 0.905 440.514 111407 3.64 266.318 111408 2.61 368.411 111409 2.71 498.913 111410 2.94 503.704 111411 5.04 263.403 111412 2.58 233.264 111413 3.1 259.325 111414 3.18 340.217 111415 5.57 368.451 111416 2.46 497.006 111417 3.27 245.235 111418 1.18 463.571 111419 3.43 478.540 111420 5.47 444.435 111421 1.94 311.446 111422 2.88 335.400 111423 3.48 262.306 111424 3.01 291.344 111425 4.39 456.480 111426 4.57 405.533 111427 3.8 471.576 111428 4.03 253.296 111429 4.22 387.432 111430 4.22 487.530 111431 2.45 436.418 111432 1.87 442.395 111433 3.68 268.335 111434 2.6 454.522 111435 2.08 348.465 111436 4.11 319.380 111437 2.84 528.027 111438 4.02 401.533 111439 2.6 308.332 111440 1.72 447.441 111441 1.73 317.423 111442 4.07 579.668 111443 5.25 449.441 111444 4.92 380.441 111445 2.84 274.300 111446 0.636 395.471 111447 4.47 475.345 111448 4.1 353.416 111449 3.6 376.433 111450 3.64 369.460 111451 3.73 316.487 111452 3.7 463.594 111453 4.38 351.400 111454 2.97 371.772 111455 3.52 366.540 111456 4.51 415.327 111457 2.67 363.435 111458 1.24 287.702 111459 3.28 366.439 111460 1.9 386.446 111461 3.08 235.281 111462 2.07 417.481 111463 3.54 277.196 111464 5.02 422.502 111465 2.36 364.442 111466 2.93 333.180 111467 3.68 401.505 111468 2.82 325.182 111469 2.75 323.824 111470 2.64 553.648 111471 2.84 420.546 111472 2.25 417.543 111473 2.26 471.633 111474 3.99 559.700 111475 3.51 610.701 111476 4.76 478.584 111477 1.92 511.614 111478 2.49 466.574 111479 2.53 420.546 111480 0.957 484.546 111481 1.51 551.699 111482 3.81 498.572 111483 2.41 471.633 111484 3.99 546.681 111485 2.82 576.476 111486 2.18 546.615 111487 2.53 552.644 111488 2.54 470.585 111489 1.07 445.513 111490 1.51 560.708 111491 2.21 505.632 111492 1.28 465.540 111493 1.09 586.626 111494 2.7 533.614 111495 3.32 588.695 111496 3.02 557.658 111497 2.14 570.604 111498 3.77 596.716 111499 2.49 412.483 111500 1.2 612.591 111501 4.41 537.652 111502 2.78 256.171 111503 -1.54 414.323 111504 -2.47 336.359 111505 -2.48 136.147 111506 -2.35 142.048 111507 -1.67 254.235 111508 -2.63 513.491 111509 -2.1 98.143 111510 1.85 500.349 111511 -3.08 163.172 111512 -1.71 420.369 111513 -2.18 734.962 111515 5.78 402.354 111516 - 132.115 111517 0.177 110.197 111518 3.92 211.000 111519 1.16 400.59246 11152 7.13 119.119 111520 -1.22 174.152 111521 -1.81 252.116 111522 -1.81 254.132 111523 -1.39 176.167 111542 -2.02 838.941 111544 0.0188 479.595 111545 0.856 335.442 111546 0.881 484.611 111547 1.18 420.546 111548 2.13 596.716 111549 2.49 515.686 111550 3.76 590.709 111551 4.2 517.660 111552 4.78 601.737 111553 4.9 490.618 111554 0.956 551.699 111555 3.81 573.746 111556 4.7 507.589 111557 4.89 535.611 111558 3 576.750 111559 4.14 482.616 111560 2.84 470.519 111561 1.28 620.083 111562 3.89 472.553 111563 3.6 482.616 111564 2.84 516.632 111565 3.73 613.699 111566 3.17 475.603 111567 2.44 546.615 111568 2.53 443.540 111569 1.4 567.099 111570 3.69 432.557 111571 1.76 613.680 111572 3.44 552.687 111573 2.92 617.736 111574 2.68 490.618 111575 0.956 493.563 111576 4.8 493.621 111577 0.919 443.540 111578 1.4 490.618 111579 0.956 413.471 111580 0.578 439.548 111581 1.91 446.584 111582 2.38 431.612 111583 4.46 553.648 111584 2.84 592.149 111585 4.71 375.463 111586 1.01 454.563 111587 2.16 522.561 111588 4.26 567.099 111589 3.69 580.597 111590 3.94 612.591 111591 4.41 389.532 111592 2.66 566.690 111593 4.22 593.736 111594 3.57 565.625 111595 3.63 581.704 111596 4.36 578.667 111597 3.92 561.630 111598 2.78 335.442 111599 0.881 601.734 111600 4.34 475.603 111601 2.44 479.595 111602 0.856 522.561 111603 4.26 546.681 111604 2.43 349.468 111605 1.68 588.695 111606 3.02 420.546 111607 2.13 475.603 111608 2.44 413.471 111609 0.578 521.692 111610 4.43 504.622 111611 3.96 566.690 111612 4.81 482.616 111613 2.84 431.450 111614 1.33 471.633 111615 3.99 592.192 111616 5.2 515.667 111617 3.09 472.553 111618 3.6 526.626 111619 2.62 494.608 111620 2.16 471.633 111621 3.99 522.561 111622 4.26 586.626 111623 2.7 606.708 111624 1.76 594.701 111625 4.19 579.645 111626 2.51 479.595 111627 0.856 588.695 111628 3.21 592.149 111629 4.71 610.701 111630 4.76 509.595 111631 2.49 533.614 111632 3.32 462.583 111633 0.491 505.632 111634 1.28 564.717 111635 4.08 552.644 111636 2.54 307.389 111637 0.288 485.660 111638 4.01 613.699 111639 3.17 581.663 111640 3.4 516.632 111641 3.73 517.660 111642 4.8 566.690 111643 4.22 522.561 111644 4.26 474.594 111645 2.01 509.595 111646 2.49 565.662 111647 3.26 603.753 111648 3.79 543.720 111649 4.6 588.695 111650 3.21 581.682 111651 3.03 307.389 111652 0.219 465.540 111653 1.09 413.471 111654 0.578 504.622 111655 3.73 494.455 111656 4.47 609.662 111657 2.72 619.676 111658 4.55 544.727 111659 3.52 617.660 111660 3.98 546.615 111661 2.53 552.644 111662 2.54 474.637 111663 3.78 517.660 111664 4.78 610.701 111665 4.76 471.633 111666 3.99 566.690 111667 4.81 505.632 111668 1.28 611.708 111669 3.14 561.630 111670 2.78 307.389 111671 0.288 557.658 111672 2.14 610.701 111673 4.76 552.687 111674 2.92 494.455 111675 4.47 587.752 111676 2.44 481.632 111677 2.3 553.648 111678 2.84 604.695 111679 3.32 560.708 111680 2.21 567.099 111681 3.69 595.689 111682 3.34 544.727 111683 3.52 606.634 111684 3.72 468.571 111685 2.7 606.634 111686 3.72 445.513 111687 1.51 580.697 111688 3.63 572.484 111689 3.53 412.483 111690 1.2 608.607 111691 1.02 552.687 111692 2.92 621.190 111693 4.44 526.626 111694 2.62 595.731 111695 4.4 579.612 111696 4.21 508.653 111697 3.59 451.542 111698 -0.0693 445.513 111699 1.4 559.700 111700 3.51 417.543 111701 2.26 469.574 111702 2.83 578.667 111703 3.92 460.567 111704 1.71 598.688 111705 3.66 439.571 111706 1.32 581.682 111707 3.03 553.648 111708 2.84 445.516 111709 0.222 590.709 111710 4.17 490.574 111711 1.13 601.116 111712 4.18 494.608 111713 2.16 592.192 111714 5.2 573.106 111715 3.31 509.595 111716 2.49 595.689 111717 3.34 561.630 111718 2.78 544.727 111719 3.52 606.708 111720 1.76 546.681 111721 2.82 570.604 111722 3.77 590.778 111723 4.81 621.190 111724 4.44 568.705 111725 2.81 375.463 111726 1.01 494.606 111727 2.28 349.468 111728 0.992 601.737 111729 4.78 203.17090 11173 2.15 572.484 111730 3.53 494.455 111731 4.47 484.611 111732 1.18 566.690 111733 4.26 465.540 111734 1.49 385.480 111735 0.163 462.583 111736 0.491 556.619 111737 3.9 590.709 111738 4.17 431.569 111739 2.78 511.614 111740 2.49 468.589 111741 3.02 566.733 111742 4.59 606.708 111743 1.76 553.648 111744 2.84 494.606 111745 2.28 490.574 111746 1.13 590.778 111747 4.81 537.652 111748 2.78 546.681 111749 2.82 557.658 111750 2.14 573.746 111751 4.7 608.607 111752 1.02 566.690 111753 4.81 465.540 111754 1.49 581.682 111755 3.03 431.569 111756 2.78 494.455 111757 4.47 572.484 111758 3.53 553.648 111759 2.84 614.656 111760 4.55 551.699 111761 3.81 270.71400 111762 2.88 243.262 111763 1.25 617.660 111764 3.98 617.736 111765 2.68 420.546 111766 2.13 507.669 111767 2.82 592.149 111768 4.71 613.699 111769 3.17 489.630 111770 2.69 580.597 111771 3.94 568.705 111772 2.81 375.463 111773 1.01 579.612 111774 4.21 494.606 111775 2.28 581.663 111776 3.4 439.571 111777 1.32 482.616 111778 2.84 508.653 111779 3.59 592.192 111780 5.2 469.574 111781 2.83 494.508 111782 2.46 375.463 111783 1.01 523.622 111784 2.69 564.717 111785 4.08 565.582 111786 3.19 446.584 111787 2.38 606.634 111788 3.72 479.595 111789 0.856 427.560 111790 0.94 552.644 111791 2.54 456.536 111792 1.84 601.737 111793 4.78 466.574 111794 2.54 576.750 111795 4.14 385.480 111796 0.163 535.611 111797 3 445.513 111798 1.4 604.662 111799 4.71 620.083 111800 3.89 479.595 111801 0.856 522.561 111802 4.26 489.630 111803 2.69 517.660 111804 4.78 599.602 111805 3.93 456.536 111806 1.84 460.567 111807 1.97 609.662 111808 2.72 465.568 111809 -0.0839 566.690 111810 4.81 552.644 111811 2.54 454.563 111812 2.16 491.602 111813 1.72 491.602 111814 1.72 579.645 111815 2.51 474.637 111816 3.78 546.681 111817 2.82 466.574 111818 2.53 613.680 111819 3.44 576.476 111820 2.18 466.574 111821 2.54 537.652 111822 2.78 445.513 111823 1.51 471.633 111824 3.99 412.483 111825 1.2 456.536 111826 1.84 411.579 111827 1.19 349.425 111828 -0.378 411.579 111829 1.19 514.636 111830 2.11 494.584 111831 2.43 494.584 111832 2.43 455.548 111833 2.48 483.561 111834 1.71 453.575 111835 3.42 509.661 111836 3.19 497.650 111837 2.07 481.607 111838 1.76 448.600 111839 3.29 471.565 111840 3.18 407.505 111841 2.04 458.551 111842 3.12 460.610 111843 3.53 457.539 111844 3.21 602.746 111845 3.97 453.575 111846 3.42 512.599 111847 2.82 484.546 111848 1.69 497.650 111849 2.07 471.565 111850 3.18 455.548 111851 2.48 431.569 111852 3.15 489.529 111853 2.64 489.529 111854 2.64 509.661 111855 3.19 508.610 111856 2.51 497.650 111857 2.07 471.565 111858 3.18 602.746 111859 3.97 509.661 111860 3.19 491.625 111861 1.83 535.676 111862 4.7 488.664 111863 3.83 458.551 111864 3.12 489.008 111865 3.73 448.600 111866 3.29 482.573 111867 1.85 509.661 111868 3.19 510.048 111869 3.3 493.639 111870 3.85 495.572 111871 1.58 488.664 111872 3.83 445.553 111873 2.29 509.638 111874 3.74 590.136 111875 3.58 407.505 111876 2.04 488.664 111877 3.83 458.551 111878 3.12 517.018 111879 3.44 483.604 111880 2.82 483.561 111881 1.71 455.548 111882 2.48 483.561 111883 1.71 558.616 111884 3.41 615.621 111885 4.01 510.048 111886 3.3 509.638 111887 3.74 460.610 111888 3.53 475.622 111889 3.83 491.602 111890 1.69 497.650 111891 2.07 495.572 111892 1.58 615.621 111893 4.01 495.558 111894 2.4 491.602 111895 1.69 491.625 111896 1.83 407.505 111897 2.04 475.622 111898 3.83 474.594 111899 2.3 471.565 111900 3.18 460.610 111901 3.53 485.596 111902 1.15 602.746 111903 3.97 495.634 111904 2.65 458.551 111905 3.12 469.574 111906 3.41 497.650 111907 2.07 469.531 111908 2.2 467.601 111909 3.94 509.638 111910 3.74 508.610 111911 2.51 495.572 111912 1.58 475.622 111913 3.83 493.639 111914 3.85 495.634 111915 2.65 495.558 111916 2.4 512.599 111917 2.82 469.531 111918 2.2 445.553 111919 2.29 510.048 111920 3.3 535.676 111921 4.7 469.531 111922 2.2 495.634 111923 2.65 488.664 111924 3.83 510.048 111925 3.3 467.601 111926 3.94 535.676 111927 4.7 527.610 111928 2.95 496.600 111929 2.87 581.611 111930 3.36 510.048 111931 3.3 445.553 111932 2.29 497.650 111933 2.07 481.607 111934 1.76 489.529 111935 2.64 448.600 111936 3.29 489.630 111937 2.65 528.617 111938 2.57 572.742 111939 3.41 448.600 111940 3.29 455.548 111941 2.48 431.526 111942 1.89 496.600 111943 2.87 431.569 111944 3.15 497.627 111945 3.54 496.600 111946 2.87 493.639 111947 3.85 581.611 111948 3.36 535.676 111949 4.7 457.539 111950 3.21 502.647 111951 4.45 467.601 111952 3.94 457.539 111953 3.21 581.611 111954 3.36 572.742 111955 3.41 489.008 111956 3.73 615.621 111957 4.01 528.617 111958 2.57 493.639 111959 3.85 615.621 111960 4.01 485.596 111961 1.15 541.655 111962 3.77 485.596 111963 1.15 485.596 111964 1.15 481.607 111965 1.76 445.553 111966 2.29 495.634 111967 2.65 455.548 111968 2.48 482.573 111969 1.85 457.539 111970 3.21 445.553 111971 2.29 481.607 111972 1.76 491.625 111973 1.83 489.529 111974 2.64 509.638 111975 3.74 495.572 111976 1.58 496.600 111977 2.87 407.505 111978 2.04 508.610 111979 2.51 536.664 111980 4.27 489.630 111981 2.65 460.610 111982 3.53 481.607 111983 1.76 572.742 111984 3.41 528.617 111985 2.57 481.607 111986 1.76 491.602 111987 1.69 469.531 111988 2.2 469.574 111989 3.41 448.600 111990 3.29 497.650 111991 2.07 495.634 111992 2.65 457.539 111993 3.21 467.601 111994 3.94 581.611 111995 3.36 572.742 111996 3.41 457.539 111997 3.21 469.531 111998 2.2 493.639 111999 3.85 193.243 112 1.57 572.742 112000 3.41 483.561 112001 1.71 508.610 112002 2.51 482.573 112003 1.85 497.627 112004 3.54 453.575 112005 3.42 493.639 112006 3.85 460.610 112007 3.53 495.572 112008 1.58 489.630 112009 2.65 471.565 112010 3.18 467.601 112011 3.94 495.558 112012 2.4 467.601 112013 3.94 485.596 112014 1.15 483.561 112015 1.71 615.621 112016 4.01 453.575 112017 3.42 483.561 112018 1.71 482.573 112019 1.85 431.526 112020 1.89 497.650 112021 2.07 495.558 112022 2.4 483.604 112023 2.82 509.638 112024 3.74 495.558 112025 2.4 482.573 112026 1.85 482.573 112027 1.85 604.616 112028 4.25 536.620 112029 3.16 572.742 112030 3.41 581.611 112031 3.36 489.630 112032 2.65 495.634 112033 2.65 496.600 112034 2.87 469.574 112035 3.41 496.600 112036 2.87 489.529 112037 2.64 460.610 112038 3.53 581.611 112039 3.36 497.627 112040 3.54 495.634 112041 2.65 469.574 112042 3.41 509.661 112043 3.19 497.627 112044 3.54 495.558 112045 2.4 475.622 112046 3.83 528.617 112047 2.57 576.707 112048 2.96 445.553 112049 2.29 483.604 112050 2.82 489.008 112051 3.73 445.553 112052 2.29 508.610 112053 2.51 488.664 112054 3.83 448.600 112055 3.29 471.565 112056 3.18 460.610 112057 3.53 509.661 112058 3.19 469.574 112059 3.41 495.558 112060 2.4 536.620 112061 3.16 407.505 112062 2.04 528.617 112063 2.57 484.546 112064 1.69 489.529 112065 2.64 572.742 112066 3.41 489.529 112067 2.64 469.574 112068 3.41 581.611 112069 3.36 528.617 112070 2.57 484.546 112071 1.69 491.602 112072 1.69 457.539 112073 3.21 493.639 112074 3.85 491.625 112075 1.83 431.569 112076 3.15 509.638 112077 3.74 431.526 112078 1.89 453.575 112079 3.42 495.634 112080 2.65 469.531 112081 2.2 453.575 112082 3.42 572.742 112083 3.41 510.048 112084 3.3 485.596 112085 1.15 475.622 112086 3.83 455.548 112087 2.48 481.607 112088 1.76 535.676 112089 4.7 491.625 112090 1.83 483.604 112091 2.82 497.627 112092 3.54 481.607 112093 1.76 508.610 112094 2.51 508.610 112095 2.51 491.602 112096 1.69 453.575 112097 3.42 431.526 112098 1.89 609.114 112099 3.83 148.545 1121 0.756 495.572 112100 1.58 497.627 112101 3.54 510.048 112102 3.3 496.600 112103 2.87 497.627 112104 3.54 217.221 112106 2.02 497.627 112107 3.54 485.596 112108 1.15 535.676 112109 4.7 483.604 112110 2.82 528.617 112111 2.57 489.008 112112 3.73 488.664 112113 3.83 509.638 112114 3.74 489.630 112115 2.65 509.638 112116 3.74 471.565 112117 3.18 431.526 112118 1.89 491.625 112119 1.83 493.639 112120 3.85 512.599 112121 2.82 475.622 112122 3.83 602.746 112123 3.97 467.601 112124 3.94 483.604 112125 2.82 483.604 112126 2.82 491.602 112127 1.69 495.572 112128 1.58 512.599 112129 2.82 489.008 112130 3.73 489.008 112131 3.73 460.610 112132 3.53 601.707 112133 4.07 508.610 112134 2.51 482.573 112135 1.85 469.531 112136 2.2 558.616 112137 3.41 491.602 112138 1.69 471.565 112139 3.18 489.529 112140 2.64 491.625 112141 1.83 528.617 112142 2.57 510.048 112143 3.3 469.574 112144 3.41 512.599 112145 2.82 407.505 112146 2.04 485.596 112147 1.15 489.008 112148 3.73 483.561 112149 1.71 520.621 112150 3.54 581.611 112151 3.36 298.339 112152 4.76 334.369 112153 2.14 453.323 112154 2.6 397.536 112155 3.79 396.847 112156 2.98 455.463 112157 3.89 310.332 112158 0.899 339.370 112159 1.5 320.365 112160 2.06 329.396 112161 5.36 342.420 112162 3.02 240.280 112163 0.789 265.310 112164 3.16 271.275 112165 1.45 316.354 112166 3.02 404.915 112167 3.96 538.017 112168 2.55 340.398 112169 3.24 346.355 112170 4.53 317.297 112171 1.55 315.369 112172 3.31 278.349 112173 4.37 230.238 112174 2.64 394.466 112175 4.77 347.821 112176 2.09 398.455 112177 3.6 400.835 112178 3.65 238.176 112179 1.44 271.339 112180 3.48 299.709 112181 3.35 346.377 112182 3.77 489.958 112183 3.53 472.943 112184 4.45 318.755 112185 3.15 478.541 112186 2.57 435.570 112187 1.77 268.354 112188 3.13 387.458 112189 4.4 427.499 112190 3.08 390.393 112191 1.94 446.565 112192 4.12 463.508 112193 3.6 316.357 112194 4.3 537.614 112195 3.82 442.576 112196 3.7 497.520 112197 0.458 291.413 112198 4.39 313.305 112199 2.32 270.351 112200 3.03 312.321 112201 3.23 317.389 112202 3.04 379.500 112203 4.84 394.381 112204 1.62 330.514 112205 4.88 432.454 112206 3.91 167.190 112207 0.93 311.357 112208 3.87 464.539 112209 2.57 347.754 112210 4.1 329.305 112211 1.81 345.304 112212 1.45 247.361 112213 3.91 488.930 112214 2.04 295.293 112215 1.8 282.446 112216 4.09 316.337 112217 2.88 479.617 112218 4.39 401.483 112219 3.9 201.24788 11222 -1.93 387.430 112220 1.98 323.457 112221 3.92 343.331 112222 3.11 349.406 112223 2.9 258.340 112224 3.09 282.136 112225 1.51 317.387 112226 1.71 297.845 112227 3.75 209.244 112228 2.73 394.853 112229 1.46 273.212 112230 1.52 396.871 112231 2.58 382.481 112232 2.55 447.511 112233 3.15 597.894 112234 5.04 452.530 112235 4.34 338.401 112236 3.16 214.264 112237 3.74 334.373 112238 2.88 325.772 112239 1.44 252.270 112240 0.604 379.493 112241 5.01 260.249 112242 0.892 368.455 112243 3.76 384.426 112244 3.95 336.184 112245 3.34 340.444 112246 2.11 248.282 112247 2.01 338.337 112248 1.7 317.347 112249 2.5 396.440 112250 2.84 355.436 112251 3.51 299.389 112252 3.32 305.416 112253 4.2 452.488 112254 3.49 384.435 112255 3.58 346.812 112256 2.98 326.350 112257 2.38 356.395 112258 1.97 385.892 112259 3.21 305.824 112260 5.1 475.580 112261 4.34 381.474 112262 3.95 295.356 112263 2.09 380.459 112264 3.36 298.361 112265 2.83 504.556 112266 4.84 300.377 112267 2.65 327.273 112268 3.98 300.377 112269 3.21 253.364 112270 4.69 434.550 112271 3.45 309.295 112272 3.65 324.443 112273 1.98 407.836 112274 2.48 442.592 112275 4.8 307.302 112276 1.55 477.379 112277 0.382 459.536 112278 2.72 309.363 112279 3.25 486.637 112280 1.85 449.414 112281 2.9 340.441 112282 4.03 289.287 112283 2.92 345.375 112284 2.07 337.290 112285 2.36 369.439 112286 2.2 270.287 112287 1.87 393.350 112288 3.48 254.312 112289 2.77 472.585 112290 4.22 415.486 112291 3.27 426.858 112292 3.9 399.465 112293 2.66 394.444 112294 1.56 465.524 112295 3.72 366.460 112296 2.31 294.734 112297 2.83 292.210 112298 3.33 376.272 112299 3.1 11230 - 362.447 112300 4.89 355.413 112301 3.54 361.481 112302 4.54 313.419 112303 4.08 368.382 112304 4.39 351.491 112305 3.56 409.890 112306 3.72 455.371 112307 2.97 302.396 112308 2.18 393.480 112309 2.09 266.342 112310 0.985 306.319 112311 1.27 424.289 112312 2.94 388.420 112313 2.25 577.509 112314 4.72 267.713 112315 3.63 469.503 112316 4.97 335.336 112317 3.28 477.969 112318 1.85 363.424 112319 2.8 287.286 112320 3.34 305.394 112321 3.53 439.302 112322 3.99 267.283 112323 3.56 561.513 112324 4.34 318.411 112325 3.54 234.295 112326 2.35 379.500 112327 1.26 350.391 112328 2.41 353.843 112329 4.74 486.567 112330 3.69 446.949 112331 3.45 343.292 112332 1.45 439.572 112333 3.6 453.537 112334 2.6 349.431 112335 2.01 373.495 112336 3.12 373.271 112337 3.84 362.379 112338 2.78 448.436 112339 2.48 233.291 112340 1.7 452.568 112341 4.17 432.449 112342 1.82 320.482 112343 2.3 395.504 112344 3.78 289.373 112345 2.77 320.432 112346 2.37 357.515 112347 4.04 211.282 112348 2.87 445.534 112349 2.27 522.623 112350 3.78 323.471 112351 2.42 394.486 112352 4.04 332.806 112353 3.69 333.385 112354 2.68 349.427 112355 3.63 478.526 112356 1.73 348.443 112357 2.82 431.507 112358 1.93 557.598 112359 2.64 468.552 112360 3.34 339.417 112361 2.76 326.458 112362 2.93 417.458 112363 2.66 488.581 112364 4.84 388.255 112365 4.2 373.495 112366 3.25 377.504 112367 4.06 288.409 112368 3.35 328.387 112369 2.38 507.028 112370 3.99 362.362 112371 2.03 264.281 112372 1.59 347.323 112373 2.2 332.739 112374 3.19 400.583 112375 4.63 258.359 112376 3.39 250.299 112377 3.37 404.874 112378 3.39 248.302 112379 2.45 381.360 112380 4.05 294.419 112381 3.19 330.338 112382 2.93 386.470 112383 4.4 379.434 112384 2.66 419.388 112385 2.08 342.350 112386 1.97 290.702 112387 1.91 245.342 112388 2.18 378.245 112389 3.33 380.398 112390 2.91 192.239 112391 1.45 300.352 112392 3.54 403.454 112393 3.33 233.654 112394 2.8 284.355 112395 4.34 492.635 112396 3.9 425.310 112397 3.67 376.862 112398 2.71 382.195 112399 4.12 463.501 112400 6.17 294.391 112401 4.33 271.272 112402 1.35 359.851 112403 4.18 321.169 112404 2.42 384.431 112405 3.97 393.440 112406 1.65 201.268 112407 3.17 352.412 112408 2.43 264.369 112409 2.81 495.046 112410 5.51 418.400 112411 3.41 455.977 112412 4.69 453.582 112413 5.1 310.375 112414 3.36 325.359 112415 3.14 379.480 112416 1.89 280.282 112417 2.99 369.482 112418 3.65 281.310 112419 3.89 383.390 112420 3.21 401.416 112421 2.4 333.409 112422 4.39 286.280 112423 2.6 319.424 112424 4.05 275.387 112425 3.63 375.917 112426 4.66 400.431 112427 3.05 430.562 112428 3.91 293.360 112429 4.03 350.439 112430 3.13 508.875 112431 3.95 465.545 112432 2.41 216.279 112433 2.83 439.317 112434 3.18 368.434 112435 2.14 364.191 112436 2.95 148.165 112437 0.603 351.614 112438 3.37 280.322 112439 2.39 439.572 112440 4.33 380.417 112441 2.65 321.378 112442 2.11 442.453 112443 4.57 423.533 112444 3.78 286.376 112445 2.99 454.971 112446 5.18 330.446 112447 5.07 238.309 112448 2.48 342.388 112449 4.24 369.396 112450 3.06 380.352 112451 3.36 274.318 112452 3.47 297.269 112453 0.82 316.349 112454 3.98 440.514 112455 4.59 526.553 112456 1.39 518.607 112457 0.601 526.553 112458 1.22 477.558 112459 0.0907 509.621 112460 0.793 563.692 112461 1.53 496.603 112462 1.01 516.591 112463 0.258 444.528 112464 -0.0969 526.553 112465 1.22 480.603 112466 1.5 521.652 112467 2.79 521.652 112468 2.79 509.598 112469 2 463.495 112470 0.59 526.553 112471 1.39 464.602 112472 0.827 502.564 112473 0.163 518.607 112474 0.601 541.687 112475 0.807 500.635 112476 1.27 458.555 112477 0.821 509.621 112478 0.793 473.566 112479 1.42 417.525 112480 -0.293 463.495 112481 0.59 444.528 112482 -0.0969 529.654 112483 1.88 421.578 112484 1.34 500.635 112485 1.27 544.647 112486 0.0617 516.591 112487 0.258 480.603 112488 1.5 417.525 112489 -0.218 459.583 112490 1.22 417.525 112491 -0.218 509.598 112492 2.04 526.553 112493 1.22 518.607 112494 0.601 473.566 112495 1.42 476.545 112496 0.82 501.619 112497 1.12 516.591 112498 0.258 477.558 112499 0.737 563.692 112500 1.53 563.692 112501 1.09 563.692 112502 1.53 459.583 112503 1.12 496.369 112505 -2.44 563.692 112508 1.53 473.566 112509 1.42 544.647 112510 0.0617 526.553 112511 1.22 457.567 112512 0.968 407.508 112513 0.257 407.508 112514 0.276 421.578 112515 1.34 407.508 112516 0.276 509.621 112517 0.595 518.607 112518 0.601 407.508 112519 0.276 444.528 112520 -0.0969 480.603 112521 1.5 458.555 112522 0.821 477.558 112523 0.0907 417.525 112524 -0.293 544.647 112525 0.504 444.528 112526 -0.0969 477.558 112527 0.737 496.603 112528 1.09 407.508 112529 0.276 509.598 112530 2 457.567 112531 1.01 473.566 112532 0.865 473.566 112533 0.865 544.647 112534 0.504 509.598 112535 2.09 439.550 112536 0.729 339.434 112537 -0.418 477.558 112538 0.0907 509.621 112539 0.889 417.525 112540 -0.218 497.555 112541 1.89 476.545 112542 0.82 457.567 112543 0.968 516.591 112544 0.258 439.550 112545 0.729 526.553 112546 1.22 459.583 112547 1.22 463.495 112548 0.59 509.621 112549 0.595 464.602 112550 0.827 509.598 112551 2.04 444.528 112552 0.0706 518.607 112553 0.601 439.550 112554 0.729 551.638 112555 1.2 464.602 112556 0.938 509.621 112557 0.793 509.621 112558 0.793 526.553 112559 1.39 518.607 112560 0.601 551.638 112561 1.2 381.514 112562 0.673 463.495 112563 0.59 529.654 112564 1.88 421.578 112565 1.34 430.545 112566 0.323 500.635 112567 1.27 480.603 112568 1.5 421.578 112569 1.34 544.647 112570 0.0617 473.566 112571 1.42 509.621 112572 0.595 563.692 112573 1.09 516.591 112574 0.258 439.550 112575 0.729 464.602 112576 0.827 496.603 112577 1.09 544.647 112578 0.0617 541.687 112579 0.807 526.553 112580 1.39 509.598 112581 2 563.692 112582 1.09 439.550 112583 0.704 476.545 112584 0.82 510.586 112585 1.67 464.602 112586 0.827 473.566 112587 0.865 477.558 112588 0.0907 439.550 112589 0.729 417.525 112590 -0.218 541.687 112591 1.79 509.621 112592 0.793 464.602 112593 0.827 563.692 112594 1.09 444.528 112595 -0.0969 518.607 112596 0.601 407.508 112597 0.276 417.525 112598 -0.293 516.591 112599 0.258 230.217 1126 1.41 439.550 112600 0.704 551.638 112601 1.82 476.545 112602 0.82 463.495 112603 0.59 526.553 112604 1.22 526.553 112605 1.22 457.567 112606 1.01 496.603 112607 1.09 381.514 112608 0.673 417.525 112609 -0.218 509.621 112610 0.595 500.635 112611 1.27 496.603 112612 1.09 407.508 112613 0.276 457.567 112614 1.01 526.553 112615 1.22 544.647 112616 0.504 464.602 112617 0.827 497.555 112618 1.89 463.495 112619 0.59 544.647 112620 0.0617 463.495 112621 0.59 407.508 112622 0.257 563.692 112623 1.09 476.545 112624 0.82 407.508 112625 0.276 497.555 112626 1.85 541.687 112627 0.807 430.545 112628 0.323 510.586 112629 1.67 477.558 112630 0.0907 417.525 112631 -0.218 439.550 112632 0.704 509.598 112633 2.09 476.545 112634 0.82 551.638 112635 1.2 464.602 112636 0.827 509.598 112637 2.09 551.638 112638 1.2 510.586 112639 1.67 444.528 112640 -0.0969 381.514 112641 0.673 529.654 112642 1.8 496.603 112643 1.09 510.586 112644 1.67 477.558 112645 0.0907 501.619 112646 1.12 529.654 112647 1.88 444.528 112648 -0.0969 516.591 112649 0.258 407.508 112650 0.276 473.566 112651 1.42 464.602 112652 0.938 435.604 112653 1.94 476.545 112654 0.82 477.558 112655 0.737 476.545 112656 0.82 463.495 112657 0.59 251.669 112658 2.5 509.356 112659 4.09 360.472 112660 3.34 300.336 112661 2.41 266.362 112662 3.11 333.474 112663 3.88 458.510 112664 2.39 439.385 112665 3.93 410.469 112666 4.06 450.942 112667 4.32 407.326 112668 3.75 397.711 112669 4.63 509.001 112670 4.03 281.353 112671 4.06 376.499 112672 4.16 297.375 112673 2.41 331.391 112674 2.26 220.207 112675 2.01 446.426 112676 2.63 360.496 112677 3.81 419.558 112678 4.55 250.681 112679 1.89 222.265 112680 1.68 261.704 112681 3.68 328.384 112682 4.43 380.421 112683 1.56 261.234 112684 1.02 349.406 112685 1.34 220.228 112686 1.16 357.424 112687 4.22 237.326 112688 0.447 298.297 112689 2.72 403.457 112690 1.84 328.409 112691 1.65 316.349 112692 4 497.546 112693 0.454 418.467 112694 3.19 235.307 112695 1.53 289.287 112696 -2.05E-04 471.636 112697 4.92 462.523 112698 2.52 477.535 112699 1.82 230.217 1127 1.51 429.475 112700 1.87 346.451 112701 4.32 275.731 112702 4.23 305.440 112703 2.99 547.674 112704 2.43 339.410 112705 3.66 561.425 112706 3.88 378.222 112707 3.9 439.529 112708 3.82 435.541 112709 4.69 362.445 112710 3.8 299.306 112711 3.11 387.861 112712 3.16 383.400 112713 3.51 283.322 112714 2.74 301.432 112715 2.95 284.335 112716 1.98 237.300 112717 4.15 473.520 112718 0.906 272.257 112719 1.05 391.897 112720 4.97 490.599 112721 3.06 328.430 112722 3.63 419.428 112723 2.57 315.324 112724 0.113 325.382 112725 2.03 325.362 112726 3.47 190.199 112727 1.12 212.200 112728 -1.28 376.453 112729 2.07 477.338 112730 4.29 253.257 112731 2.31 383.855 112732 2.15 445.468 112733 3.23 337.416 112734 2.15 333.770 112735 4.11 369.830 112736 2.81 369.259 112737 2.3 415.868 112738 3.26 333.428 112739 4.19 324.357 112740 2.04 387.479 112741 3.45 375.468 112742 2.96 424.580 112743 5.09 366.458 112744 2.33 494.648 112745 4.37 345.461 112746 3.82 274.272 112747 1.18 391.805 112748 4.12 346.421 112749 3.08 256.304 112750 2.09 381.468 112751 3.39 412.528 112752 4.4 362.335 112753 -0.112 254.284 112754 1.68 287.528 112755 2.6 275.305 112756 4.09 347.458 112757 2.77 383.352 112758 2.91 485.625 112759 4.64 311.379 112760 4.36 334.392 112761 1.01 287.339 112762 1.45 473.571 112763 4.32 306.444 112764 2.11 205.278 112765 2.24 343.338 112766 1.28 367.399 112767 1.32 327.446 112768 3.72 284.310 112769 2.31 503.135 112770 3.74 322.389 112771 1.97 371.429 112772 5.17 366.368 112773 3.45 305.397 112774 1.88 446.496 112775 2.61 238.135 112776 2.4 432.436 112777 2.66 360.364 112778 3.55 360.408 112779 3.42 283.326 112780 3.11 355.499 112781 3.38 259.325 112782 2.39 358.257 112783 4.01 433.418 112784 2.03 388.805 112785 4.47 456.468 112786 2.66 371.865 112787 2.63 346.833 112788 3.08 304.753 112789 3.08 367.371 112790 3.24 269.322 112791 2.6 367.423 112792 1.74 437.489 112793 3.04 248.210 112794 0.745 468.617 112795 3.5 415.440 112796 3.87 382.462 112797 2.07 397.539 112798 2.12 393.461 112799 3.52 381.423 112800 2.88 400.813 112801 3.48 418.422 112802 1.9 297.375 112803 0.278 251.349 112804 1.04 294.107 112805 2.11 332.853 112806 3.87 387.430 112807 3.14 336.361 112808 2.71 290.367 112809 1.97 415.432 112810 4.21 394.468 112811 2.7 330.726 112812 3.09 308.335 112813 1.23 290.429 112814 2.44 497.609 112815 2.94 253.348 112816 2.36 381.903 112817 3.76 262.286 112818 1.79 228.250 112819 1.46 374.393 112820 1.77 426.510 112821 2.82 296.301 112822 0.4 387.475 112823 3.82 422.521 112824 3.34 369.417 112825 3.36 400.450 112826 1.22 368.207 112827 2.08 388.443 112828 4.02 261.387 112829 2.96 233.291 112830 1.79 308.335 112831 3.25 447.894 112832 2.99 432.523 112833 2.45 341.386 112834 1.98 348.377 112835 3.39 402.242 112836 2.24 440.647 112837 4.08 340.377 112838 2.54 393.350 112839 2.18 332.332 112840 3.23 254.673 112841 1.63 429.555 112842 3.54 306.444 112843 4.46 320.389 112844 3.26 397.520 112845 3.44 296.368 112846 1.16 517.466 112847 2.77 277.324 112848 3.16 354.364 112849 0.877 396.468 112850 2.68 319.355 112851 2.84 309.323 112852 1.93 317.352 112853 3.89 313.739 112854 3.6 344.407 112855 3.83 452.891 112856 4.03 273.248 112857 2.06 320.346 112858 3.45 454.525 112859 3.18 312.321 112860 2.15 304.369 112861 1.94 304.303 112862 2.6 532.610 112863 4.96 359.393 112864 1.7 335.142 112865 2.45 432.491 112866 3.76 456.537 112867 4.91 282.270 112868 3.63 267.347 112869 4.38 280.282 112870 3.22 279.378 112871 3.35 400.500 112872 2.43 537.654 112873 4.78 375.348 112874 3.71 329.373 112875 1.59 247.207 112876 1.86 394.535 112877 3.43 274.386 112878 3.17 344.347 112879 2.03 273.718 112880 1.47 334.373 112881 1.59 206.285 112882 2.78 542.446 112883 4.88 443.904 112884 1.89 291.386 112885 3.79 297.352 112886 3.2 341.410 112887 4.18 420.337 112888 3.89 320.344 112889 2.16 267.330 112890 1.33 327.446 112891 2.9 335.314 112892 3.23 458.600 112893 1.98 356.375 112894 2.12 317.355 112895 3.87 211.602 112896 1.46 208.285 112897 -0.142 304.393 112898 3.4 308.353 112899 3.6 288.391 112900 3.62 375.804 112901 3.47 378.288 112902 2.15 495.441 112903 -1.71 378.429 112904 2.83 302.327 112905 4.37 340.353 112906 1.5 359.420 112907 2.24 353.340 112908 3.23 257.242 112909 1.96 501.494 112910 6.51 419.517 112911 3.7 332.269 112912 2.94 288.323 112913 1.39 397.449 112914 1.48 301.431 112915 2.13 456.448 112916 3.67 297.376 112917 2.43 366.864 112918 3.29 329.434 112919 4 301.365 112920 2.34 417.930 112921 3.75 220.296 112922 0.758 428.531 112923 3.5 487.598 112924 2.01 289.225 112925 4.52 345.395 112926 3.47 385.483 112927 4.16 213.199 112928 0.871 405.454 112929 2.35 384.497 112930 3.56 357.835 112931 3.16 369.439 112932 2.92 298.242 112933 2.82 397.449 112934 2.16 261.298 112935 2.38 490.017 112936 4.64 348.738 112937 3.46 292.331 112938 0.83 230.263 112939 1.89 273.291 112940 0.713 235.264 112941 0.546 322.319 112942 2.82 350.564 112943 4.24 351.384 112944 2.28 351.314 112945 2.63 286.283 112946 2.45 424.497 112947 0.978 299.325 112948 3.65 464.874 112949 2.88 396.855 112950 1.79 318.686 112951 2.03 236.311 112952 3.47 311.379 112953 3.46 304.409 112954 3.05 270.756 112955 2.42 320.270 112956 3.64 406.451 112957 2.41 328.320 112958 3.41 266.252 112959 1.33 393.385 112960 4.31 402.270 112961 2.53 482.444 112962 3.59 537.068 112963 2.97 537.068 112964 2.97 442.549 112965 2.54 241.243 112966 2.54 461.535 112967 4.31 447.660 112968 5.2 468.571 112969 2.92 390.420 112970 2.24 459.562 112971 3.3 429.491 112972 2.27 458.487 112973 1.1 333.404 112974 3.96 290.363 112975 3.6 326.414 112976 2.5 312.388 112977 2.26 249.305 112978 2.68 376.430 112979 4.14 305.440 112980 1.97 395.409 112981 3.2 390.390 112982 2.41 289.761 112983 1.76 340.349 112984 3.85 434.476 112985 2.63 415.482 112986 4.51 333.447 112987 3.58 257.285 112988 3.08 243.090 112989 3.01 437.277 112990 3.64 266.767 112991 1.89 377.456 112992 3.38 307.322 112993 2.42 448.562 112994 1.69 433.507 112995 4.5 414.479 112996 3.01 278.373 112997 4.09 434.489 112998 3.02 323.414 112999 3.25 179.216 113 1.19 385.869 113000 4.17 242.683 113001 2.66 430.547 113002 2.63 270.393 113003 2.96 410.412 113004 2.46 427.902 113005 4.54 458.328 113006 3.65 400.270 113007 3.18 341.193 113008 4.24 341.405 113009 4.28 322.315 113010 3.26 448.562 113011 2.72 436.529 113012 2.52 451.469 113013 2.84 320.306 113014 3.49 503.594 113015 3.96 343.851 113016 4.23 216.240 113017 0.417 247.297 113018 1.31 469.466 113019 3.78 462.57572 11302 3.92 306.112 113020 3.86 394.831 113021 3.46 359.229 113022 4.13 286.283 113023 1.71 280.364 113024 -2.46 333.227 113025 2.1 285.410 113026 1.89 522.348 113027 4.2 490.415 113028 3.72 263.290 113029 1.53 325.190 113030 4.14 468.460 113031 0.119 440.545 113032 3.5 293.343 113033 2.12 420.486 113034 4.09 222.239 113035 3.63 317.767 113036 3.15 541.635 113037 4.31 283.246 113038 3.67 380.456 113039 4.88 345.442 113040 2.42 283.713 113041 4.7 231.215 113042 2.8 294.801 113043 3.8 303.358 113044 2.77 407.205 113045 4.8 291.324 113046 2.42 434.295 113047 4.07 316.309 113048 1.83 231.358 113049 3.9 187.25606 11305 2.36 452.140 113050 3.91 369.075 113051 5.55 431.671 113052 3.68 259.328 113053 2.37 429.426 113054 3.72 329.385 113055 4.24 283.409 113056 4.57 384.387 113057 2.8 285.126 113058 2.78 305.354 113059 1.7 301.338 113060 2.63 452.657 113061 4.72 278.332 113062 1 354.405 113063 4.15 388.396 113064 1.02 301.339 113065 4.09 524.589 113066 3.68 473.900 113067 5.29 482.511 113068 2.26 335.767 113069 3.39 360.264 113070 2.56 362.631 113071 2.49 369.463 113072 3.65 474.556 113073 1.91 384.454 113074 2.23 409.926 113075 4.79 290.745 113076 3.74 303.341 113077 2.64 442.495 113078 2.84 336.451 113079 2.09 453.447 113080 3.63 283.239 113081 1.3 395.523 113082 2.84 405.537 113083 3.77 366.864 113084 3.52 302.370 113085 4.94 377.976 113086 5.38 368.741 113087 3.44 307.371 113088 3.48 340.374 113089 2.91 399.441 113090 2.48 295.340 113091 2.11 492.571 113092 2.52 410.426 113093 2.39 426.463 113094 1.99 356.337 113095 2.61 401.500 113096 3.74 372.416 113097 2.01 289.351 113098 2.57 282.815 113099 3.5 290.773 113100 3.5 361.150 113101 2.05 287.311 113102 2.83 461.511 113103 3.73 267.280 113104 3.88 333.404 113105 2.95 469.989 113106 2.69 346.347 113107 4.72 309.410 113108 2.12 417.458 113109 2.98 380.352 113110 1.78 447.451 113111 1.82 192.212 113112 1.62 478.972 113113 4.36 361.395 113114 2.05 393.526 113115 3.64 364.513 113116 3.19 416.229 113117 2.73 279.719 113118 1.98 349.470 113119 4.2 494.651 113120 4.41 320.386 113121 3.42 246.305 113122 2.62 461.582 113123 2.07 306.726 113124 3.32 408.494 113125 2.76 290.272 113126 1.78 301.365 113127 2.93 310.351 113128 2.41 230.306 113129 2.17 332.330 113130 2.96 317.795 113131 4.29 496.579 113132 3.92 344.430 113133 3.01 415.442 113134 3.85 284.359 113135 2.58 386.447 113136 3.52 269.709 113137 1.64 378.468 113138 3.24 260.313 113139 2.77 426.534 113140 3.23 373.470 113141 3.16 302.327 113142 3.73 270.325 113143 1.59 365.494 113144 3.96 334.235 113145 3.24 347.520 113146 5.69 390.393 113147 2.62 553.495 113148 2.52 218.209 113149 0.154 407.465 113150 3.06 510.010 113151 2.34 415.442 113152 4.34 217.221 113153 2.48 267.326 113154 2.79 343.328 113155 3.59 498.491 113156 2.75 191.273 113157 1.35 373.404 113158 3.49 409.629 113159 6.09 400.457 113160 1.46 349.218 113161 4.63 247.290 113162 1.07 425.912 113163 3.1 482.363 113164 3.17 364.876 113165 2.38 476.546 113166 3.62 413.452 113167 2.48 346.340 113168 3.04 450.534 113169 1.24 298.340 113170 1.5 346.693 113171 2.52 300.380 113172 2.24 379.450 113173 4.37 268.314 113174 1.33 376.245 113175 4.17 446.629 113176 4.67 435.229 113177 2.37 499.311 113178 3.86 272.300 113179 2.05 477.445 113180 3.02 204.183 113181 0.0259 404.383 113182 2.14 302.780 113183 3.66 475.586 113184 3.52 363.824 113185 1.8 342.352 113186 2.07 455.057 113187 1.92 280.412 113188 3.04 469.435 113189 3.87 363.273 113190 3.85 216.304 113191 2.84 442.557 113192 2.98 287.336 113193 4.09 329.171 113194 2.39 356.375 113195 2.21 313.390 113196 1.74 326.375 113197 1.76 429.472 113198 3.81 357.453 113199 2.61 156.136 1132 0.0656 355.57502 11320 8.36 258.301 113200 1.5 364.805 113201 3.63 510.531 113202 4.24 265.310 113203 1.09 444.807 113204 5.44 443.475 113205 2.99 401.481 113206 3.28 588.676 113207 4.15 293.749 113208 3.04 366.411 113209 3.29 362.450 113210 3.35 468.961 113211 2.25 492.444 113212 4.96 452.647 113213 3.16 388.593 113214 5.4 431.550 113215 2.48 373.876 113216 5.86 310.262 113217 1.65 202.210 113218 1.51 513.254 113219 3.7 423.511 113220 3.91 332.419 113221 2.8 464.589 113222 2.7 427.627 113223 4.57 458.464 113224 3.18 291.388 113225 3.7 384.497 113226 3.02 480.624 113227 2.44 305.378 113228 1.9 343.401 113229 2.03 362.811 113230 4.02 309.244 113231 3.71 310.348 113232 2.58 242.317 113233 3.56 288.299 113234 2.75 426.487 113235 3.65 366.826 113236 3.94 386.430 113237 1.9 328.311 113238 2.13 372.417 113239 4.19 271.339 113240 2.62 396.492 113241 3.31 427.252 113242 3.89 304.350 113243 2.91 476.322 113244 2.23 363.435 113245 3.33 336.345 113246 1.35 212.246 113247 -0.0235 207.186 113248 1.43 271.725 113249 1.46 421.490 113250 3.66 352.387 113251 2.41 449.440 113252 1 247.211 113253 0.464 297.309 113254 2.61 351.353 113255 2.83 395.454 113256 5.33 280.346 113257 2.51 350.176 113258 1.19 397.510 113259 4.69 436.526 113260 4.14 446.380 113261 3.21 241.246 113262 3.21 222.243 113263 2.62 279.294 113264 2.33 359.851 113265 3.85 493.621 113266 1.1 397.470 113267 -0.137 544.647 113268 0.504 445.556 113269 1.05 435.604 113270 1.94 476.545 113271 0.773 445.556 113272 1.07 443.583 113273 1.3 514.661 113274 1.65 439.550 113275 0.729 443.583 113276 1.67 459.583 113277 1.22 430.545 113278 0.403 489.566 113279 1.27 435.604 113280 1.77 497.555 113281 1.85 493.621 113282 1.23 452.592 113283 -0.247 421.578 113284 1.52 397.470 113285 -0.155 459.583 113286 1.27 493.621 113287 1.23 459.583 113288 1.33 500.635 113289 1.27 489.566 113290 1.27 479.595 113291 0.683 493.621 113292 1.23 459.583 113293 1.26 445.556 113294 1.06 459.583 113295 1.12 497.555 113296 1.92 500.635 113297 1.27 480.603 113298 1.5 488.581 113299 0.813 443.583 113300 1.67 563.692 113301 1.09 500.635 113302 1.27 571.690 113303 2.24 493.621 113304 1.1 443.540 113305 0.832 501.619 113306 1.12 473.566 113307 0.865 500.635 113308 1.27 459.583 113309 1.12 353.460 113310 -0.138 497.585 113311 0.801 488.581 113312 0.651 425.523 113313 0.487 459.540 113314 0.988 497.585 113315 0.801 443.583 113316 1.41 514.040 113317 1.46 509.621 113318 0.804 497.585 113319 0.919 514.040 113320 1.3 493.621 113321 1.15 443.583 113322 1.67 497.585 113323 0.8 493.621 113324 1.24 435.604 113325 1.77 450.576 113326 0.602 497.555 113327 1.93 571.690 113328 2.24 509.598 113329 2 429.557 113330 1.2 424.538 113331 0.025 497.585 113332 0.822 514.661 113333 1.65 505.653 113334 3 493.621 113335 1.17 497.585 113336 0.92 501.619 113337 1.16 514.040 113338 1.46 424.538 113339 0.0587 429.557 113340 1.26 514.040 113341 1.46 508.614 113342 1.37 381.514 113343 0.673 473.566 113344 0.865 521.652 113345 2.85 411.497 113346 0.187 529.654 113347 1.8 443.583 113348 1.48 493.621 113349 1.23 489.566 113350 1.27 544.647 113351 0.504 493.621 113352 1.15 497.555 113353 1.92 429.557 113354 1.2 476.545 113355 0.77 493.621 113356 1.1 500.635 113357 1.27 489.566 113358 1.28 493.621 113359 1.1 500.635 113360 1.27 508.614 113361 1.44 497.555 113362 1.87 505.653 113363 2.93 421.578 113364 1.34 473.566 113365 0.94 518.607 113366 0.601 497.585 113367 0.822 381.514 113368 0.422 529.654 113369 1.8 435.604 113370 1.94 430.545 113371 0.416 126.087 113373 -0.554 445.556 113374 1.05 555.691 113375 2.42 489.566 113376 1.27 430.545 113377 0.337 571.690 113378 2.24 459.583 113379 1.27 424.538 113380 0.025 473.566 113381 0.865 514.040 113382 1.46 488.581 113383 0.813 488.581 113384 0.952 445.556 113385 1.07 445.556 113386 1.07 443.583 113387 1.41 498.447 113388 2.26 497.555 113389 1.93 521.652 113390 2.85 493.621 113391 1.02 443.583 113392 1.48 563.692 113393 1.53 443.583 113394 1.48 443.583 113395 1.3 445.556 113396 1.07 488.581 113397 0.754 473.566 113398 0.94 411.497 113399 0.21 497.555 113400 1.87 445.556 113401 1.07 424.538 113402 0.0587 493.621 113403 1.1 509.621 113404 0.804 430.545 113405 0.403 497.585 113406 0.92 497.585 113407 0.92 443.583 113408 1.41 571.690 113409 2.13 509.621 113410 0.889 493.621 113411 1.23 508.614 113412 1.44 493.621 113413 1.15 452.592 113414 -0.247 509.598 113415 2.15 381.514 113416 0.422 501.619 113417 1.16 452.592 113418 -0.0267 459.583 113419 1.26 509.598 113420 2 501.619 113421 1.16 497.555 113422 1.92 497.585 113423 0.8 541.687 113424 1.81 449.588 113425 1.23 505.653 113426 3 353.460 113427 -0.281 497.555 113428 1.89 473.566 113429 0.94 443.583 113430 1.3 445.556 113431 1.05 459.583 113432 1.22 430.545 113433 0.403 509.621 113434 0.804 526.553 113435 1.23 445.556 113436 1.07 497.585 113437 0.8 452.592 113438 -0.247 493.621 113439 1.15 514.040 113440 1.46 480.603 113441 1.5 497.585 113442 0.801 443.583 113443 1.41 497.585 113444 0.93 443.583 113445 1.41 541.687 113446 1.79 459.583 113447 1.12 160.103 113449 1.83 198.106 113451 -1.79 425.523 113452 0.393 473.566 113453 0.94 82.10380 113454 -0.022 144.103 113455 1.85 497.585 113456 0.8 526.553 113457 1.45 439.550 113458 0.704 497.585 113459 0.801 458.555 113460 0.681 443.583 113461 1.67 425.523 113462 0.487 497.585 113463 0.919 489.566 113464 1.27 487.593 113465 1.03 509.598 113466 2.09 443.583 113467 1.67 497.585 113468 0.93 443.583 113469 1.67 443.540 113470 0.832 541.687 113471 1.81 544.647 113472 0.504 497.555 113473 1.87 421.578 113474 1.52 497.555 113475 1.87 509.621 113476 0.804 514.040 113477 1.3 435.604 113478 1.94 473.566 113479 0.869 473.566 113480 0.869 509.598 113481 2.09 473.566 113482 0.865 435.604 113483 1.77 501.619 113484 1.12 397.470 113485 -0.155 339.434 113486 -0.466 435.604 113487 1.94 563.692 113488 1.53 514.040 113489 1.46 497.555 113490 1.87 505.653 113491 2.93 497.585 113492 0.801 479.595 113493 0.683 571.690 113494 2.24 425.523 113495 0.487 459.583 113496 1.12 514.040 113497 1.46 443.583 113498 1.41 514.040 113499 1.3 234.20480 1135 1.28 430.545 113500 0.337 445.556 113501 1.06 502.564 113502 0.0886 476.545 113503 0.72 502.564 113504 0.0886 488.581 113505 0.651 509.598 113506 2.04 497.585 113507 0.92 430.545 113508 0.416 488.581 113509 0.759 443.540 113510 0.832 443.583 113511 1.41 509.598 113512 2.15 497.585 113513 0.801 501.619 113514 1.12 411.497 113515 0.21 443.540 113516 0.832 493.621 113517 1.23 429.557 113518 1.26 563.692 113519 1.09 488.581 113520 0.952 473.566 113521 0.869 425.523 113522 0.487 514.040 113523 1.3 497.555 113524 1.85 509.598 113525 2.09 443.583 113526 1.3 514.040 113527 1.3 206.195 113528 1.89 413.206 113529 4.25 360.402 113530 3.42 354.354 113531 3.46 164.201 113532 2.09 234.205 113533 1.6 222.238 113534 2 196.200 113535 1.82 326.821 113536 3.9 361.562 113537 6.26 294.736 113538 3.88 357.446 113540 0.807 193.244 113541 4.21 162.142 113542 2.17 196.200 113543 1.54 244.243 113544 3.11 272.296 113545 3.44 241.246 113546 1.34 194.184 113547 1.67 386.482 113548 3.03 282.291 113549 3.32 256.257 113550 0.881 386.396 113551 3.83 190.153 113552 1.48 231.036 113553 2.1 168.195 113554 2.04 256.304 113555 2.3 179.259 113556 1.53 353.440 113557 3.6 146.146 113558 0.743 240.255 113559 3.02 402.395 113560 3.49 396.308 113561 3.52 472.553 113562 3.6 399.507 113563 0.507 466.574 113564 2.54 493.621 113565 0.919 590.709 113566 4.17 573.106 113567 3.31 543.720 113568 4.6 445.516 113569 0.222 491.602 113570 1.72 566.690 113571 4.22 566.690 113572 4.81 413.471 113573 0.578 483.601 113574 2.69 541.683 113575 4.24 590.778 113576 4.81 431.450 113577 1.33 609.662 113578 2.72 596.716 113579 2.49 454.563 113580 2.16 462.583 113581 0.491 550.582 113582 1.63 603.753 113583 3.79 443.540 113584 1.4 517.660 113585 4.78 594.701 113586 4.19 603.753 113587 3.79 375.463 113588 1.01 485.660 113589 4.01 595.731 113590 4.4 530.744 113591 3.66 496.643 113592 2.77 580.597 113593 3.94 601.737 113594 4.9 601.116 113595 4.18 588.652 113596 2.83 541.640 113597 2.48 573.681 113598 2.66 599.602 113599 3.93 566.690 113600 4.22 420.546 113601 2.25 494.455 113602 4.47 509.641 113603 3.24 579.645 113604 2.51 617.736 113605 2.68 541.683 113606 4.24 417.543 113607 2.26 489.630 113608 2.69 551.699 113609 3.81 590.709 113610 4.2 460.567 113611 1.71 522.592 113612 2.49 590.778 113613 4.81 530.744 113614 3.66 592.192 113615 5.2 426.553 113616 2.37 509.641 113617 3.24 494.606 113618 2.28 511.614 113619 2.49 573.746 113620 4.7 426.510 113621 1.17 581.704 113622 4.36 517.660 113623 4.8 546.615 113624 2.53 556.619 113625 3.9 546.681 113626 2.43 612.591 113627 4.41 469.574 113628 2.83 432.557 113629 1.76 601.737 113630 4.78 431.569 113631 2.78 460.567 113632 1.97 507.669 113633 2.82 593.736 113634 3.57 566.690 113635 4.81 576.750 113636 4.14 565.582 113637 3.19 476.568 113638 2.42 511.614 113639 2.49 426.510 113640 1.17 494.606 113641 2.28 576.750 113642 4.14 475.603 113643 2.44 468.589 113644 3.02 426.553 113645 2.26 592.725 113646 2.13 581.682 113647 3.03 511.614 113648 2.49 491.602 113649 0.955 581.682 113650 3.03 537.652 113651 2.78 526.626 113652 2.62 385.480 113653 0.163 594.701 113654 4.19 515.686 113655 3.76 598.688 113656 3.66 581.704 113657 4.36 466.574 113658 2.53 307.389 113659 0.219 420.546 113660 2.13 529.650 113661 2.69 446.584 113662 1.88 451.542 113663 -0.0693 426.553 113664 2.37 601.116 113665 4.18 426.553 113666 2.37 470.585 113667 1.07 517.660 113668 4.8 567.099 113669 3.69 546.681 113670 3.24 485.660 113671 4.01 594.701 113672 4.19 494.455 113673 4.47 590.709 113674 4.2 590.709 113675 4.17 522.592 113676 2.49 511.614 113677 2.49 494.606 113678 2.28 465.568 113679 -0.0839 588.719 113680 3.94 523.622 113681 2.69 515.686 113682 3.76 389.489 113683 1.02 451.542 113684 -0.0693 413.471 113685 0.578 403.559 113686 2.7 446.584 113687 1.88 493.563 113688 4.56 466.574 113689 2.54 580.05539 11369 -3.2 573.681 113690 2.66 570.604 113691 3.77 487.593 113692 2.46 546.681 113693 2.82 420.546 113694 2.13 611.708 113695 3.14 530.744 113696 3.66 439.548 113697 1.91 561.630 113698 2.78 349.468 113699 0.992 606.708 113700 1.76 470.585 113701 1.07 493.563 113702 4.8 551.699 113703 3.81 592.149 113704 4.71 573.106 113705 3.31 470.519 113706 1.28 551.678 113707 2.98 588.652 113708 2.83 522.592 113709 2.49 579.612 113710 4.21 420.546 113711 2.25 507.589 113712 4.89 399.507 113713 0.507 526.626 113714 2.62 516.632 113715 3.73 546.615 113716 2.53 601.737 113717 4.9 604.662 113718 4.71 593.758 113719 3.4 588.695 113720 3.02 427.560 113721 0.94 619.676 113722 4.55 530.659 113723 4.25 491.602 113724 1.72 619.676 113725 4.55 440.536 113726 2.01 560.708 113727 2.21 504.622 113728 3.96 540.670 113729 4.68 349.468 113730 1.68 494.608 113731 2.16 592.149 113732 4.71 507.589 113733 4.89 535.611 113734 3 565.582 113735 3.19 546.681 113736 3.24 431.612 113737 4.46 498.572 113738 2.41 590.778 113739 4.81 568.705 113740 2.81 566.733 113741 4.59 521.692 113742 4.43 619.676 113743 4.55 588.652 113744 2.83 349.468 113745 0.992 440.536 113746 2.01 613.708 113747 2.59 609.662 113748 2.72 385.480 113749 0.163 468.571 113750 2.7 474.637 113751 3.78 509.595 113752 2.49 521.692 113753 4.43 613.680 113754 3.44 590.778 113755 4.81 541.683 113756 4.24 593.736 113757 3.57 470.519 113758 1.28 513.630 113759 2.82 576.476 113760 2.18 600.128 113761 3.67 533.614 113762 3.32 576.476 113763 2.18 482.616 113764 2.84 460.567 113765 1.71 592.149 113766 4.71 508.653 113767 3.59 580.597 113768 3.94 498.572 113769 2.41 475.603 113770 2.44 511.614 113771 2.26 494.508 113772 2.46 496.643 113773 2.77 432.557 113774 1.76 420.546 113775 2.25 516.632 113776 3.73 617.660 113777 3.98 601.737 113778 4.9 590.709 113779 4.17 474.637 113780 3.78 556.619 113781 3.9 490.574 113782 1.13 581.704 113783 4.36 601.734 113784 4.34 504.622 113785 3.73 493.593 113786 2.04 552.644 113787 2.54 494.455 113788 4.47 509.595 113789 2.49 440.536 113790 2.01 590.778 113791 4.81 446.584 113792 1.88 426.510 113793 1.17 578.667 113794 3.92 610.701 113795 4.76 426.553 113796 2.26 474.594 113797 2.01 592.729 113798 4.14 431.450 113799 1.33 530.744 113800 3.66 426.553 113801 2.37 475.603 113802 2.44 439.571 113803 1.32 522.592 113804 2.49 465.540 113805 1.09 499.567 113806 3.04 612.591 113807 4.41 490.595 113808 2.57 603.753 113809 3.79 565.662 113810 3.26 493.563 113811 4.56 566.690 113812 4.22 481.632 113813 2.3 521.692 113814 4.43 581.682 113815 3.03 592.729 113816 4.14 440.536 113817 2.01 511.614 113818 2.26 601.737 113819 4.9 565.625 113820 3.63 546.681 113821 3.24 566.690 113822 4.26 552.687 113823 2.92 504.622 113824 3.73 541.640 113825 2.48 566.690 113826 4.22 515.686 113827 3.76 604.662 113828 4.71 613.699 113829 3.17 517.660 113830 4.78 594.701 113831 4.19 493.563 113832 4.56 592.659 113833 3.02 462.583 113834 0.491 420.546 113835 2.13 399.507 113836 0.507 541.683 113837 4.24 468.589 113838 3.02 624.581 113839 3.34 349.468 113840 1.68 579.612 113841 4.21 489.630 113842 2.69 600.128 113843 3.67 417.543 113844 2.26 493.621 113845 0.919 490.574 113846 1.13 565.582 113847 3.19 596.716 113848 2.49 349.468 113849 1.68 580.597 113850 3.94 541.640 113851 2.48 508.534 113852 2.59 588.652 113853 2.83 412.483 113854 1.2 470.585 113855 1.07 474.594 113856 2.01 460.567 113857 1.71 508.653 113858 3.59 576.476 113859 2.18 617.736 113860 2.68 608.607 113861 1.02 494.608 113862 2.16 505.632 113863 1.28 566.690 113864 4.26 540.670 113865 4.68 479.595 113866 0.856 491.602 113867 0.955 541.640 113868 2.48 460.567 113869 1.97 613.708 113870 2.59 426.553 113871 2.26 499.567 113872 3.04 601.737 113873 4.78 426.510 113874 1.17 494.608 113875 2.16 520.664 113876 3.8 520.664 113877 3.8 479.635 113878 2.01 535.632 113879 2.55 523.625 113880 2.68 527.655 113881 3.8 522.637 113882 1.82 490.657 113883 3.48 490.614 113884 3.07 500.627 113885 4.12 609.735 113886 3.62 518.605 113887 2.56 532.694 113888 3.44 453.507 113889 2.38 405.513 113890 1.57 500.627 113891 4.12 461.415 113892 3.01 466.530 113893 1.85 490.614 113894 3.07 616.724 113895 3.81 396.503 113896 1.13 534.629 113897 3.09 522.637 113898 1.82 532.694 113899 3.44 170.163 1139 0.632 522.637 113900 1.82 520.683 113901 3.62 526.445 113902 2.64 492.673 113903 3.57 533.617 113904 3.02 405.513 113905 1.57 422.515 113906 2.2 469.549 113907 3.83 439.508 113908 1.55 585.664 113909 4.14 520.683 113910 3.62 523.625 113911 2.68 520.664 113912 3.8 418.552 113913 2.85 535.632 113914 2.55 534.629 113915 3.09 518.605 113916 2.56 453.507 113917 2.38 532.694 113918 3.44 479.635 113919 2.01 1059.60900 11392 -3.52 568.683 113920 3.82 534.629 113921 3.09 526.445 113922 2.64 479.635 113923 2.01 556.648 113924 3.84 556.648 113925 3.84 491.578 113926 2.76 453.507 113927 2.38 526.445 113928 2.64 469.549 113929 3.83 535.632 113930 2.55 518.605 113931 2.56 466.530 113932 1.85 556.648 113933 3.84 533.617 113934 3.02 512.574 113935 2.27 561.512 113936 3.35 527.655 113937 3.8 396.503 113938 1.13 466.530 113939 1.85 536.596 113940 3.26 522.637 113941 1.82 396.503 113942 1.13 466.530 113943 1.85 495.562 113944 3.76 533.617 113945 3.02 524.634 113946 2.48 532.694 113947 3.44 525.662 113948 3.38 522.637 113949 1.82 453.507 113950 2.38 399.484 113951 1.97 439.508 113952 1.55 524.634 113953 2.48 616.724 113954 3.81 522.637 113955 1.82 533.617 113956 3.02 527.655 113957 3.8 476.674 113958 4.5 534.629 113959 3.09 534.629 113960 3.09 484.632 113961 2.28 490.638 113962 3.46 527.655 113963 3.8 490.657 113964 3.48 526.445 113965 2.64 451.514 113966 1.71 422.515 113967 2.2 527.655 113968 3.8 491.578 113969 2.76 505.582 113970 3.81 439.508 113971 1.55 533.617 113972 3.02 418.552 113973 2.85 484.632 113974 2.28 495.562 113975 3.76 616.724 113976 3.81 490.657 113977 3.48 616.724 113978 3.81 527.655 113979 3.8 490.638 113980 3.46 561.512 113981 3.35 418.552 113982 2.85 556.648 113983 3.84 523.625 113984 2.68 490.614 113985 3.07 484.632 113986 2.28 520.664 113987 3.8 616.724 113988 3.81 505.582 113989 3.81 527.655 113990 3.8 527.655 113991 3.8 466.530 113992 1.85 469.549 113993 3.83 609.735 113994 3.62 585.664 113995 4.14 522.637 113996 1.82 520.664 113997 3.8 535.632 113998 2.55 552.619 113999 3 592.815 114 3.94 527.655 114000 3.8 520.683 114001 3.62 535.632 114002 2.55 476.674 114003 4.5 561.512 114004 3.35 490.638 114005 3.46 490.638 114006 3.46 520.664 114007 3.8 484.632 114008 2.28 505.582 114009 3.81 526.445 114010 2.64 585.664 114011 4.14 554.700 114012 3.9 561.512 114013 3.35 532.694 114014 3.44 556.648 114015 3.84 556.648 114016 3.84 509.369 114017 3.54 616.724 114018 3.81 534.629 114019 3.09 491.578 114020 2.76 418.552 114021 2.85 466.530 114022 1.85 527.655 114023 3.8 475.584 114024 2.24 461.415 114025 3.01 520.683 114026 3.62 527.655 114027 3.8 453.507 114028 2.38 396.503 114029 1.13 405.513 114030 1.57 616.724 114031 3.81 535.632 114032 2.55 479.635 114033 2.01 453.507 114034 2.38 523.625 114035 2.68 399.484 114036 1.97 526.445 114037 2.64 568.683 114038 3.82 561.512 114039 3.35 609.735 114040 3.62 479.635 114041 2.01 479.635 114042 2.01 524.634 114043 2.48 490.614 114044 3.07 527.655 114045 3.8 561.512 114046 3.35 476.674 114047 4.5 556.648 114048 3.84 526.445 114049 2.64 461.415 114050 3.01 469.549 114051 3.83 525.662 114052 3.38 479.635 114053 2.01 490.657 114054 3.48 418.552 114055 2.85 518.605 114056 2.56 520.664 114057 3.8 453.507 114058 2.38 524.634 114059 2.48 469.549 114060 3.83 491.578 114061 2.76 490.657 114062 3.48 479.635 114063 2.01 484.632 114064 2.28 399.484 114065 1.97 422.515 114066 2.2 495.562 114067 3.76 609.735 114068 3.62 484.632 114069 2.28 399.484 114070 1.97 523.625 114071 2.68 524.634 114072 2.48 524.634 114073 2.48 476.674 114074 4.5 465.586 114075 3.24 532.694 114076 3.44 532.694 114077 3.44 505.582 114078 3.81 505.582 114079 3.81 169.13482 11408 -0.125 518.605 114080 2.56 534.629 114081 3.09 490.614 114082 3.07 439.508 114083 1.55 505.582 114084 3.81 523.625 114085 2.68 466.530 114086 1.85 469.549 114087 3.83 469.549 114088 3.83 520.683 114089 3.62 476.674 114090 4.5 523.625 114091 2.68 535.632 114092 2.55 439.508 114093 1.55 491.578 114094 2.76 490.614 114095 3.07 415.570 114096 3.46 490.614 114097 3.07 484.632 114098 2.28 418.552 114099 2.85 168.147 1141 0.6 609.735 114100 3.62 518.605 114101 2.56 466.530 114102 1.85 461.415 114103 3.01 532.630 114104 2.02 439.508 114105 1.55 520.683 114106 3.62 532.694 114107 3.44 616.724 114108 3.81 524.634 114109 2.48 609.735 114110 3.62 518.605 114111 2.56 520.664 114112 3.8 405.513 114113 1.57 554.700 114114 3.9 534.629 114115 3.09 399.484 114116 1.97 405.513 114117 1.57 465.586 114118 3.24 520.683 114119 3.62 306.26746 11412 0.812 491.578 114120 2.76 509.369 114121 3.54 585.664 114122 4.14 522.637 114123 1.82 535.632 114124 2.55 138.140 114126 1.86 396.503 114127 1.13 609.735 114128 3.62 527.655 114129 3.8 561.512 114130 3.35 527.655 114131 3.8 556.648 114132 3.84 554.700 114133 3.9 439.508 114134 1.55 422.515 114135 2.2 505.582 114136 3.81 500.627 114137 4.12 527.655 114138 3.8 490.657 114139 3.48 568.683 114140 3.82 490.657 114141 3.48 533.617 114142 3.02 609.735 114143 3.62 491.578 114144 2.76 490.638 114145 3.46 568.683 114146 3.82 524.634 114147 2.48 568.683 114148 3.82 568.683 114149 3.82 518.605 114150 2.56 418.552 114151 2.85 422.515 114152 2.2 543.637 114153 1.74 490.657 114154 3.48 484.632 114155 2.28 505.582 114156 3.81 527.655 114157 3.8 491.578 114158 2.76 469.549 114159 3.83 533.617 114160 3.02 490.638 114161 3.46 396.503 114162 1.13 585.664 114163 4.14 490.638 114164 3.46 490.614 114165 3.07 453.507 114166 2.38 439.508 114167 1.55 561.512 114168 3.35 495.562 114169 3.76 523.625 114170 2.68 533.617 114171 3.02 476.674 114172 4.5 490.638 114173 3.46 418.552 114174 2.85 271.336 114175 3.68 309.320 114176 2.36 210.227 114177 1.55 249.306 114178 1.91 243.240 114179 -1.04 300.401 114180 2.79 266.292 114181 3.62 280.329 114182 1.21 336.553 114183 7.75 282.291 114184 3.61 312.404 114185 4.59 279.340 114186 2.58 435.603 114187 4.25 198.221 114188 1.85 334.364 114189 3.23 420.288 114190 4.41 419.477 114191 3.05 172.184 114192 1.83 383.395 114193 2.5 252.265 114194 3.44 249.265 114195 3.27 326.301 114196 3.15 284.307 114197 3.59 275.430 114198 4.58 346.375 114199 3.01 128.126 1142 0.938 337.413 114200 4.8 356.327 114201 3.32 378.546 114202 5.78 229.232 114203 3.05 335.337 114204 2.08 261.341 114205 2.26 299.431 114206 3.12 339.245 114207 3.55 288.296 114208 2.63 390.858 114209 4.06 167.11894 11421 0.129 324.445 114210 4.54 357.496 114211 3.89 415.325 114212 1.56 456.384 114213 4.11 341.402 114214 3.48 262.268 114215 0.924 311.379 114216 2.47 473.313 114217 2.2 393.504 114218 4.95 353.437 114219 4.25 422.275 114220 3.14 340.444 114221 3.69 427.520 114222 2.62 414.482 114223 4.35 519.213 114224 3.16 226.234 114225 2.32 332.305 114226 1.76 414.253 114227 3.62 318.392 114228 2.31 286.354 114229 2.53 385.458 114230 5.35 266.252 114231 2.23 238.288 114232 2.92 343.765 114233 2.37 552.731 114234 3.67 435.520 114235 2.38 358.503 114236 3.68 411.519 114237 3.99 438.840 114238 2.68 468.961 114239 2.22 133.12256 11424 -0.771 311.382 114240 2.39 366.454 114241 4.12 390.479 114242 3.55 353.376 114243 1.38 339.346 114244 3.78 433.454 114245 3.79 431.481 114246 5.03 497.570 114247 4.28 303.27190 114248 -3.29 137.992 114249 -1.42 267.326 114250 2.12 344.454 114251 4.67 344.374 114252 1.57 204.250 114253 1.39 303.357 114254 2.21 248.283 114255 3.18 437.579 114256 2.52 279.320 114257 0.79 444.440 114258 2.33 449.256 114259 0.995 275.706 114260 3.8 419.861 114261 4.25 324.421 114262 3.27 368.427 114263 3.98 257.245 114264 0.75 333.155 114265 2.5 264.259 114266 2.26 450.986 114267 4.45 256.368 114268 4.49 346.403 114269 2.75 450.370 114270 4.23 462.495 114271 4.25 352.320 114272 2.62 359.336 114273 4.22 316.807 114274 2.92 321.353 114275 1.34 381.424 114276 3.93 409.550 114277 2.47 467.582 114278 3.4 328.434 114279 2.89 427.503 114280 3.46 326.352 114281 3.59 264.345 114282 2.5 326.845 114283 5.13 332.422 114284 2.31 377.419 114285 2.95 241.329 114286 4.15 394.449 114287 2.93 374.501 114288 5.47 329.785 114289 2.94 252.224 114290 1.72 310.348 114291 3.94 302.713 114292 4.24 465.607 114293 2.59 482.581 114294 2.28 352.233 114295 2.4 383.392 114296 3.92 358.269 114297 3.3 334.348 114298 -0.228 388.355 114299 2.32 339.460 114300 2.93 455.453 114301 3.05 432.513 114302 4.33 320.304 114303 1.34 428.487 114304 4.59 357.429 114305 3.02 294.371 114306 1.95 202.277 114307 2.57 269.729 114308 4.05 301.365 114309 3.29 364.867 114310 3.25 401.309 114311 3.92 345.375 114312 1.8 450.443 114313 3.29 297.376 114314 2.08 278.349 114315 3.1 311.339 114316 1.91 429.858 114317 3.98 351.490 114318 2.86 380.438 114319 5.27 222.268 114320 -0.417 330.690 114321 2.92 295.380 114322 2.1 208.189 114323 2.06 383.442 114324 3.62 321.377 114325 2.07 285.362 114326 3.65 287.311 114327 3.39 435.430 114328 4.56 452.466 114329 2.8 339.793 114330 1.2 386.513 114331 2.86 271.314 114332 3.42 447.713 114333 4.47 319.341 114334 0.111 442.619 114335 4.69 298.301 114336 0.932 375.421 114337 2.13 305.328 114338 3.81 296.156 114339 4.43 345.437 114340 3.2 345.375 114341 1.57 447.528 114342 -0.198 423.487 114343 3.76 470.564 114344 2.37 378.489 114345 4.41 394.421 114346 2.03 471.595 114347 3.42 303.315 114348 2.86 235.347 114349 2.28 242.270 114350 3.73 374.819 114351 3 482.531 114352 2.29 240.279 114353 2.97 436.461 114354 4.24 260.289 114355 2.27 440.557 114356 3.59 281.778 114357 3.63 362.153 114358 2.64 266.767 114359 3.79 415.480 114360 3.53 556.612 114361 3.59 377.419 114362 3.02 325.366 114363 2.59 351.317 114364 0.741 264.369 114365 3.9 319.328 114366 3.24 491.537 114367 3.98 384.307 114368 4.76 344.799 114369 2.81 471.466 114370 0.989 273.355 114371 2.87 296.303 114372 2.28 308.332 114373 3.78 381.427 114374 4.2 436.438 114375 1.58 335.381 114376 3.71 319.441 114377 4.37 416.449 114378 2.68 376.430 114379 3.45 208.98308 11438 1.22 292.422 114380 3 355.412 114381 3.04 331.477 114382 4.78 451.328 114383 2.59 328.840 114384 4.33 325.470 114385 4.41 402.536 114386 3.31 344.793 114387 3.63 412.953 114388 4.45 334.410 114389 4.12 318.783 114390 2.38 436.911 114391 4.04 300.310 114392 3.8 481.589 114393 2.44 308.363 114394 1.66 314.335 114395 4.57 351.195 114396 2.25 405.470 114397 2.88 331.367 114398 2.62 274.244 114399 2.87 253.257 114400 2.45 374.186 114401 3.77 371.436 114402 1.8 497.814 114403 3.76 407.897 114404 4.19 349.769 114405 2.49 351.357 114406 2.06 271.336 114407 3.15 324.260 114408 3.47 453.498 114409 2.72 429.577 114410 3.49 278.783 114411 3.42 361.414 114412 2.05 393.433 114413 4.32 345.347 114414 2.49 490.509 114415 0.74 437.544 114416 3.46 229.106 114417 1.92 370.445 114418 4.41 313.309 114419 3.32 374.421 114420 1.53 338.189 114421 3.11 377.394 114422 3.36 211.282 114423 1.25 335.807 114424 3.49 291.561 114425 3.83 316.404 114426 3.44 498.340 114427 2.2 414.461 114428 1.03 337.270 114429 1.83 359.484 114430 4.09 379.410 114431 0.928 275.328 114432 2.05 317.432 114433 3.95 247.247 114434 2.34 300.337 114435 2.34 377.214 114436 2.1 412.464 114437 1.75 348.351 114438 2.96 344.367 114439 3.79 461.920 114440 4.4 382.411 114441 3.21 271.339 114442 1.8 400.428 114443 4.2 175.184 114444 1.13 323.371 114445 1.89 351.400 114446 3.3 387.166 114447 3.48 485.598 114448 3.94 484.594 114449 3.1 314.404 114450 2.99 370.344 114451 2.1 267.369 114452 4.08 323.178 114453 1.77 358.392 114454 0.141 296.432 114455 3.95 236.658 114456 2.06 463.551 114457 4.45 481.523 114458 2.77 287.335 114459 4.33 479.578 114460 4.04 258.233 114461 1.02 361.398 114462 1.86 410.295 114463 4.37 249.309 114464 2 214.264 114465 2.26 348.418 114466 3.25 383.443 114467 3.39 294.309 114468 2.78 411.476 114469 3.62 270.714 114470 3.53 190.285 114471 2.33 293.385 114472 4.75 362.383 114473 2.44 311.382 114474 2.91 365.426 114475 3.17 391.488 114476 3.46 452.657 114477 4.81 427.537 114478 3.03 278.396 114479 2.48 377.394 114480 2.94 273.183 114481 3.57 376.411 114482 3.17 554.014 114483 1.94 515.033 114484 0.699 443.499 114485 2.31 192.242 114486 1.58 309.347 114487 2.8 315.459 114488 4.64 274.703 114489 2.75 191.11560 11449 -1.16 436.529 114490 3.6 321.374 114491 3.37 228.247 114492 2.68 490.552 114493 2.87 320.429 114494 4.21 381.627 114495 5.16 426.279 114496 2.1 396.485 114497 2.8 420.247 114498 3.31 285.366 114499 3.54 341.423 114500 2.81 334.373 114501 2.67 658.562 114502 1.73 443.495 114503 2.93 274.314 114504 4.72 320.707 114505 3.15 279.334 114506 4.11 386.399 114507 3.32 512.628 114508 4.52 289.717 114509 2.82 331.821 114510 3.71 232.303 114511 2.34 451.497 114512 2.74 325.393 114513 2.56 492.979 114514 4.78 427.775 114515 4.75 297.376 114516 3.03 325.789 114517 4.69 308.348 114518 4.27 493.651 114519 2.4 311.339 114520 1.49 394.345 114521 1.74 374.461 114522 3.82 335.401 114523 2.73 426.471 114524 4.67 424.490 114525 4.01 342.417 114526 2.55 210.235 114527 1.93 322.839 114528 3.62 283.326 114529 1.04 290.363 114530 2.62 238.698 114531 3.33 375.468 114532 2.48 460.286 114533 4.71 301.365 114534 3.09 482.523 114535 4.34 343.340 114536 2.44 518.695 114537 2.79 363.986 114538 3.35 337.801 114539 3.76 375.447 114540 2.05 378.536 114541 3.3 393.889 114542 2.78 385.439 114543 2.35 351.405 114544 4.42 362.758 114545 4.64 447.464 114546 3.93 497.503 114547 2.16 263.723 114548 3.12 398.437 114549 2.21 294.309 114550 2.86 447.508 114551 3.1 445.492 114552 4.87 383.448 114553 2.01 396.480 114554 3.35 399.486 114555 4.98 323.325 114556 1.92 374.483 114557 4.3 291.305 114558 3 333.773 114559 1.77 465.460 114560 2.18 401.484 114561 0.673 215.274 114562 1.7 260.310 114563 3.28 330.790 114564 3.07 267.307 114565 2.26 325.366 114566 1.66 248.235 114567 1.98 319.315 114568 2.89 286.328 114569 3.73 411.409 114570 1.16 363.407 114571 4.34 456.541 114572 2.9 484.527 114573 1.73 224.258 114574 3.09 307.413 114575 2.55 453.559 114576 3.38 227.262 114577 1.19 292.407 114578 3.38 255.272 114579 2.36 411.503 114580 2.98 390.842 114581 2.76 443.381 114582 3.29 354.361 114583 1.6 304.393 114584 2.33 400.298 114585 6.52 676.761 114586 5.15 480.538 114587 1.62 370.298 114588 4.31 357.453 114589 1.18 524.634 114590 3.92 430.500 114591 2.8 363.411 114592 2.86 347.368 114593 3.53 292.371 114594 2.07 466.530 114595 3.96 364.442 114596 3.1 335.196 114597 3.02 443.538 114598 3.52 374.461 114599 3.8 466.555 114600 3.11 313.309 114601 3.53 333.227 114602 2.21 342.726 114603 2.34 389.405 114604 4.32 385.568 114605 3.59 282.295 114606 3.16 200.263 114607 -0.227 361.398 114608 3.17 288.299 114609 2.59 282.723 114610 1.57 499.946 114611 2.93 295.293 114612 0.875 325.390 114613 2.09 384.426 114614 2.85 498.589 114615 5.37 270.479 114616 4.81 371.498 114617 3.99 449.505 114618 2.8 206.266 114619 2.35 318.349 114620 2.34 329.418 114621 2.27 321.658 114622 2.84 309.709 114623 0.947 309.191 114624 3.6 329.781 114625 3.52 365.402 114626 4.78 272.324 114627 3.26 465.460 114628 2.12 372.378 114629 2.7 379.437 114630 2.95 299.275 114631 2.66 363.478 114632 3.26 393.456 114633 3.18 345.347 114634 2.69 240.303 114635 1.53 564.695 114636 4.11 447.403 114637 3.94 370.488 114638 4.45 287.268 114639 2.21 443.974 114640 2.69 327.335 114641 2.68 373.187 114642 1.39 305.612 114643 4.68 371.502 114644 2.43 290.404 114645 2.14 316.740 114646 2.8 226.188 114647 1.98 452.231 114648 3.69 283.735 114649 2.37 211.239 114650 0.451 311.403 114651 3.61 391.461 114652 3.2 314.361 114653 2.74 331.436 114654 3.84 455.324 114655 4.84 278.783 114656 4.09 212.248 114657 1.92 354.360 114658 3.08 220.228 114659 -0.558 215.704 114660 1.8 379.437 114661 3.04 395.452 114662 2.88 308.399 114663 3.28 250.342 114664 2.96 399.469 114665 2.68 307.347 114666 4.14 342.441 114667 3.33 397.282 114668 3.27 342.398 114669 3.01 344.390 114670 1.97 332.441 114671 3.47 240.298 114672 3.25 415.119 114673 5.22 294.417 114674 3.04 512.564 114675 2.17 342.457 114676 2.79 391.417 114677 4.36 187.238 114678 1.2 290.250 114679 1.24 360.431 114680 3.26 363.431 114681 4.37 352.385 114682 2.95 316.377 114683 1.9 436.529 114684 3.41 309.363 114685 2.19 301.365 114686 1.69 268.107 114687 3.24 305.278 114688 2.08 336.388 114689 - 390.393 114690 0.761 295.359 114691 2.19 449.035 114692 4.27 406.525 114693 3.57 329.781 114694 2.29 313.419 114695 2.14 302.369 114696 3.22 359.832 114697 2.76 353.486 114698 4.55 372.306 114699 2.98 238.351 114700 3.48 350.412 114701 2.86 390.476 114702 3.68 330.303 114703 3 282.298 114704 2.95 482.898 114705 3.29 339.432 114706 4.32 397.397 114707 2.06 338.403 114708 1.49 481.566 114709 3.82 292.333 114710 3.54 410.550 114711 5.01 373.471 114712 2.7 443.563 114713 4.6 349.837 114714 3.09 394.468 114715 3.19 395.487 114716 4.64 278.352 114717 4.11 305.397 114718 2.39 489.631 114719 4.16 400.324 114720 3.98 426.802 114721 3.37 353.376 114722 0.54 366.485 114723 2.88 326.371 114724 2.22 350.221 114725 5.14 349.427 114726 2.8 456.518 114727 2.14 453.537 114728 2.08 530.690 114729 3.6 266.725 114730 4.52 382.865 114731 4.89 414.544 114732 4.59 458.365 114733 3.06 304.182 114734 4.67 400.474 114735 3.34 368.451 114736 3.65 420.466 114737 2.03 344.371 114738 3.6 349.427 114739 4.05 302.396 114740 3.41 321.331 114741 2.87 416.497 114742 3.8 328.387 114743 2.74 325.401 114744 0.538 310.375 114745 3 366.166 114746 5.11 376.456 114747 2.68 256.328 114748 2.64 261.304 114749 0.627 300.377 114750 2.43 389.825 114751 5.34 243.329 114752 2.62 359.646 114753 2.94 398.437 114754 2.18 338.361 114755 2.13 324.127 114756 2.29 380.237 114757 3.37 301.795 114758 3.01 356.441 114759 3.72 239.273 114760 2.03 299.417 114761 4.44 288.413 114762 3.31 234.298 114763 2.95 274.340 114764 3.94 290.360 114765 3.68 373.471 114766 2.88 328.363 114767 2.71 354.354 114768 3.24 351.314 114769 3.41 311.405 114770 3.81 290.342 114771 1.33 272.088 114772 2.2 382.435 114773 2.64 398.496 114774 2.66 317.340 114775 2.8 328.320 114776 2.38 464.563 114777 4.47 323.429 114778 5.17 397.428 114779 1.66 323.438 114780 3.13 451.606 114781 2.75 370.447 114782 0.57 388.439 114783 3.33 375.378 114784 3.82 393.43570 114785 3.1 190.109 114786 -1.94 400.493 114787 1.62 429.465 114788 4.22 353.825 114789 3.22 384.402 114790 2.28 411.862 114791 3.84 290.278 114792 0.892 341.901 114793 3.69 441.526 114794 2.58 366.411 114795 2.27 240.258 114796 2.61 384.385 114797 2.84 314.770 114798 2.93 231.315 114799 3.47 104.10450 1148 -0.172 309.366 114800 3.4 255.741 114801 3.57 397.539 114802 4.24 373.560 114803 4.15 294.376 114804 2.74 425.460 114805 2.29 371.437 114806 3.22 382.411 114807 2.12 364.194 114808 3.61 254.258 114809 3.29 314.380 114810 3.44 364.792 114811 2.44 285.406 114812 2.84 406.912 114813 3.35 478.516 114814 0.747 462.474 114815 0.854 497.589 114816 1.44 462.474 114817 0.854 616.709 114818 3.22 616.709 114819 3.22 389.446 114820 1.16 389.446 114821 1.16 284.354 114822 1.75 284.354 114823 1.75 413.537 114824 4.58 403.475 114825 2.37 405.830 114826 3.35 401.416 114827 3.57 353.321 114828 2.43 443.495 114829 4.16 350.369 114830 3.51 315.329 114831 3.18 467.512 114832 2.68 301.408 114833 2.11 366.418 114834 3.23 435.477 114835 1.51 372.376 114836 2.51 272.370 114837 2.35 420.887 114838 3.82 347.368 114839 0.627 315.386 114840 4.24 425.527 114841 3.43 382.868 114842 3.58 424.454 114843 0.757 304.729 114844 2.54 380.398 114845 2.06 318.799 114846 3.95 352.385 114847 1.33 285.772 114848 3.05 231.208 114849 0.551 418.400 114850 3.96 341.386 114851 3.07 305.373 114852 0.678 393.547 114853 3.94 534.607 114854 4.61 356.378 114855 3.8 269.342 114856 2.71 315.373 114857 2.33 445.323 114858 3.82 353.376 114859 1.75 486.447 114860 1.98 472.564 114861 3.95 327.403 114862 3.5 332.419 114863 2.27 500.640 114864 2.82 433.910 114865 3.41 379.453 114866 3.26 276.356 114867 2.66 257.288 114868 2.37 425.499 114869 3.56 411.586 114870 4.46 391.538 114871 2.7 396.485 114872 4.84 416.427 114873 3.54 418.406 114874 2.06 364.421 114875 2.08 376.406 114876 3.44 348.250 114877 2.9 352.385 114878 3.4 335.420 114879 3.35 369.507 114880 3.96 362.836 114881 3.77 215.255 114882 0.569 197.233 114883 2.42 338.487 114884 4.41 263.341 114885 1.92 269.299 114886 1.58 291.758 114887 2.6 248.302 114888 2.73 380.443 114889 3.31 278.213 114890 1.68 314.336 114891 2.91 399.598 114892 4.58 300.396 114893 4.2 288.342 114894 1.6 325.385 114895 1.39 363.435 114896 3.21 289.671 114897 2.74 392.497 114898 4.3 480.535 114899 3.55 421.453 114900 4.32 276.290 114901 3.68 367.442 114902 3.21 409.420 114903 2.17 249.311 114904 3.63 287.311 114905 2.71 334.360 114906 4.46 522.550 114907 1.74 384.836 114908 3.35 271.705 114909 3.04 291.343 114910 2.86 355.388 114911 2.46 443.948 114912 4 376.856 114913 2.47 427.466 114914 4.83 271.339 114915 2.18 342.674 114916 3.37 434.384 114917 4.63 228.250 114918 0.587 463.981 114919 4.8 333.450 114920 3.95 344.796 114921 2.63 321.334 114922 2.85 342.347 114923 0.669 366.497 114924 3.9 364.354 114925 2.49 331.396 114926 2.31 422.819 114927 4.31 318.413 114928 4.95 242.252 114929 3.22 331.801 114930 3.02 425.478 114931 2.93 326.304 114932 1 365.383 114933 3.49 314.297 114934 1.85 446.319 114935 3.9 397.473 114936 4.47 410.218 114937 4.19 425.525 114938 3.12 400.844 114939 2.14 521.485 114940 3.29 279.380 114941 3.2 345.418 114942 2.13 360.840 114943 4.14 390.393 114944 2.94 242.298 114945 2.05 308.356 114946 1.79 337.364 114947 4.24 292.355 114948 2.48 368.430 114949 2.6 407.275 114950 4 425.527 114951 3.48 209.226 114952 0.639 189.23550 114953 -4.14 216.166 114954 1.83 282.360 114955 1.93 335.361 114956 2.95 270.327 114957 3.39 347.411 114958 3.4 299.709 114959 3.39 467.973 114960 3.3 377.413 114961 3.31 199.252 114962 2.19 430.454 114963 3.74 336.838 114964 3.69 397.859 114965 2.95 349.384 114966 2.3 357.361 114967 1.18 409.439 114968 2.18 323.386 114969 3.7 280.365 114970 3.83 356.378 114971 4.23 350.458 114972 3.44 301.407 114973 1.15 351.853 114974 3.05 346.339 114975 0.978 278.309 114976 2.52 334.329 114977 2.72 301.338 114978 3.61 285.323 114979 2.53 340.377 114980 2.58 537.430 114981 3.92 317.767 114982 3.81 438.522 114983 3.26 429.512 114984 2.62 463.641 114985 3.66 413.492 114986 3.4 369.372 114987 1.26 491.734 114988 3.03 401.282 114989 3.6 410.464 114990 3.52 394.444 114991 2.59 422.545 114992 2.63 369.482 114993 3.99 322.359 114994 2.8 369.372 114995 1.04 337.373 114996 1.95 433.259 114997 2.15 442.963 114998 2.28 381.423 114999 2.58 286.32240 115 3.25 423.514 115000 3.29 359.420 115001 2.34 311.336 115002 3.4 370.455 115003 2.26 479.593 115004 4.95 415.509 115005 4.24 269.318 115006 0.966 472.533 115007 4.06 305.371 115008 5.16 313.352 115009 1.63 359.377 115010 1.4 217.228 115011 1.01 436.553 115012 4.42 297.395 115013 3.37 233.288 115014 1.72 323.461 115015 2.79 375.421 115016 3.22 349.448 115017 4.73 453.533 115018 1.62 344.796 115019 2.93 285.23140 11502 - 356.401 115020 1.89 436.486 115021 1.28 464.539 115022 2.98 355.502 115023 4.13 247.207 115024 1.85 369.482 115025 2.66 384.787 115026 3.69 372.830 115027 3.47 288.708 115028 3.37 340.327 115029 3.76 446.463 115030 2.97 309.317 115031 3.31 282.295 115032 1.77 394.492 115033 3.21 444.509 115034 0.944 413.469 115035 4.68 349.451 115036 3.72 367.399 115037 3.34 421.880 115038 3.96 310.375 115039 2.81 384.451 115040 3.24 364.151 115041 2.93 377.463 115042 3.56 385.416 115043 2.18 301.222 115044 1.36 451.581 115045 2.18 435.497 115046 4.16 298.379 115047 4.86 336.385 115048 0.919 324.765 115049 3.56 358.885 115050 2.76 336.385 115051 3.81 362.875 115052 3.7 357.385 115053 3.13 303.362 115054 4.24 299.411 115055 4.72 377.391 115056 4.71 262.305 115057 2.07 374.437 115058 4.58 323.347 115059 1.94 361.392 115060 2.71 433.461 115061 2.29 318.368 115062 0.301 326.458 115063 4.17 387.459 115064 3.55 259.328 115065 1.68 351.486 115066 3.89 274.312 115067 3.29 318.180 115068 2.88 417.441 115069 2.18 329.443 115070 4.05 388.439 115071 2.26 284.381 115072 2.56 278.418 115073 2.95 384.282 115074 3.36 395.413 115075 1.82 442.511 115076 4.48 399.828 115077 4.16 441.569 115078 4.27 427.885 115079 2.54 436.720 115080 4.6 397.511 115081 4.01 295.364 115082 2.67 305.421 115083 2.96 333.724 115084 3.11 422.499 115085 4.24 138.054 115087 0.0169 470.921 115088 4.94 389.885 115089 2.86 389.426 115090 2.35 326.350 115091 2.85 372.273 115092 4.5 405.401 115093 3.54 309.363 115094 3.28 429.460 115095 4.23 269.371 115096 1.86 492.651 115097 3.52 424.539 115098 3.57 275.368 115099 3.61 479.526 115100 3.8 517.577 115101 2.23 297.337 115102 1.52 410.491 115103 3.75 299.712 115104 4.35 309.413 115105 1.34 368.436 115106 3.42 332.396 115107 4.77 374.867 115108 4.73 478.586 115109 4.36 364.826 115110 4.64 415.439 115111 2.9 431.442 115112 2.09 388.365 115113 3.25 307.375 115114 2.51 327.378 115115 1.3 241.041 115116 1.32 469.493 115117 4.24 436.975 115118 4.57 418.493 115119 2.6 389.200 115120 3.31 504.530 115121 3.83 435.515 115122 1.5 487.633 115123 3.59 513.594 115124 4.15 460.592 115125 2.2 482.573 115126 2.77 487.633 115127 3.59 491.625 115128 2.18 488.621 115129 3.67 482.573 115130 2.77 427.560 115131 1.89 435.515 115132 1.5 552.687 115133 3.31 460.592 115134 2.2 484.611 115135 1.17 501.619 115136 3.48 482.616 115137 3.48 458.527 115138 2.17 445.553 115139 2.02 483.561 115140 1.7 431.526 115141 1.77 552.687 115142 3.31 417.543 115143 2.85 513.594 115144 4.15 445.553 115145 2.47 455.570 115146 1.62 433.542 115147 2.25 497.603 115148 3.86 419.515 115149 1.9 381.23590 11515 -2.5 513.602 115150 4.2 484.611 115151 1.17 552.687 115152 3.31 431.526 115153 1.77 496.021 115154 2.3 294.39080 115155 2.93 160.036 115156 0.0169 419.515 115157 1.9 472.553 115158 3.09 481.628 115159 3.49 484.611 115160 1.17 499.643 115161 4.48 491.602 115162 1.8 494.627 115163 3.65 433.542 115164 2.25 605.670 115165 3.96 482.573 115166 2.77 455.570 115167 1.62 501.619 115168 3.48 468.546 115169 2.23 417.543 115170 2.85 431.526 115171 1.77 434.573 115172 2.95 481.628 115173 3.49 405.532 115174 2.65 564.609 115175 2.97 472.553 115176 3.09 427.560 115177 1.89 445.553 115178 2.47 537.672 115179 3.47 566.640 115180 4.65 420.546 115181 2.38 489.008 115182 3.8 405.532 115183 2.65 537.672 115184 3.47 494.627 115185 3.52 481.588 115186 2.79 497.627 115187 4.1 495.572 115188 1.68 487.633 115189 3.59 458.527 115190 2.17 494.627 115191 3.52 513.602 115192 4.2 495.572 115193 1.68 468.546 115194 2.23 491.602 115195 1.8 151.18600 115196 2.21 192.102 115197 1.02 483.561 115198 1.7 460.592 115199 2.2 445.553 115200 2.47 558.716 115201 3.33 501.619 115202 3.48 468.546 115203 2.23 420.546 115204 2.38 468.546 115205 1.89 491.602 115206 1.8 445.553 115207 2.02 552.687 115208 3.31 501.619 115209 3.48 433.542 115210 2.25 485.549 115211 2.88 482.616 115212 3.48 497.603 115213 3.86 495.572 115214 1.68 491.602 115215 1.8 445.553 115216 2.47 427.326 115218 -2.94 468.546 115219 1.89 497.627 115220 4.1 482.573 115221 2.77 513.602 115222 4.2 468.546 115223 2.23 513.602 115224 4.2 420.546 115225 2.38 481.628 115226 3.49 435.515 115227 1.5 458.527 115228 2.17 487.633 115229 3.59 472.553 115230 3.09 419.515 115231 1.9 491.625 115232 2.18 468.546 115233 1.89 537.672 115234 3.47 443.512 115235 2.44 513.594 115236 4.15 494.627 115237 3.52 482.573 115238 2.77 127.18420 115239 -0.0763 628.379 115240 -2.46 483.561 115241 1.7 460.592 115242 2.2 435.515 115243 1.5 513.602 115244 4.2 427.560 115245 1.89 460.592 115246 2.2 499.643 115247 4.48 494.627 115248 3.65 482.616 115249 3.48 485.549 115250 2.88 552.687 115251 3.31 417.543 115252 2.85 513.594 115253 4.15 445.553 115254 2.47 513.594 115255 4.15 488.621 115256 3.67 484.611 115257 1.17 537.672 115258 3.47 513.602 115259 4.2 405.532 115260 2.65 485.549 115261 2.88 455.548 115262 2.49 497.603 115263 3.86 488.621 115264 3.67 482.616 115265 3.48 513.594 115266 4.15 484.611 115267 1.17 494.627 115268 3.65 499.643 115269 4.48 483.561 115270 1.7 427.560 115271 1.89 605.670 115272 3.96 497.627 115273 4.1 431.526 115274 1.77 558.716 115275 3.33 481.628 115276 3.49 445.553 115277 2.36 485.549 115278 2.88 455.570 115279 1.62 482.573 115280 2.37 517.609 115281 4.36 482.616 115282 3.48 433.542 115283 2.25 494.627 115284 3.65 497.627 115285 4.1 468.546 115286 1.89 455.570 115287 1.62 487.633 115288 3.59 496.021 115289 2.3 419.515 115290 1.9 431.526 115291 1.77 468.546 115292 2.23 468.546 115293 1.89 513.602 115294 4.2 433.542 115295 2.25 455.570 115296 1.62 445.553 115297 2.36 455.548 115298 2.49 445.553 115299 2.02 420.546 115300 2.38 435.515 115301 1.5 535.658 115302 1.95 488.621 115303 3.67 482.573 115304 2.77 472.553 115305 3.09 460.592 115306 2.2 458.527 115307 2.17 481.628 115308 3.49 427.560 115309 1.89 483.561 115310 1.7 483.561 115311 1.7 501.619 115312 3.48 445.553 115313 2.02 552.687 115314 3.31 427.560 115315 1.89 491.602 115316 1.8 535.658 115317 1.95 443.512 115318 2.44 455.548 115319 2.49 482.573 115320 2.77 460.592 115321 2.2 435.515 115322 1.5 537.672 115323 3.47 455.548 115324 2.49 496.021 115325 2.3 485.549 115326 2.88 552.687 115327 3.31 445.553 115328 2.47 485.549 115329 2.88 472.553 115330 3.09 470.562 115331 2.15 445.553 115332 2.47 491.625 115333 2.18 558.716 115334 3.33 499.643 115335 4.48 431.526 115336 1.77 491.625 115337 2.18 487.633 115338 3.59 482.616 115339 3.48 417.543 115340 2.85 481.628 115341 3.49 419.515 115342 1.9 558.716 115343 3.33 472.553 115344 3.09 488.621 115345 3.67 537.672 115346 3.47 419.515 115347 1.9 558.716 115348 3.33 417.543 115349 2.85 433.542 115350 2.25 420.546 115351 2.38 494.627 115352 3.52 552.687 115353 3.31 513.602 115354 4.2 497.627 115355 4.1 445.553 115356 2.36 496.021 115357 2.3 445.553 115358 2.47 497.627 115359 4.1 458.527 115360 2.17 470.562 115361 2.15 491.625 115362 2.18 431.526 115363 1.77 470.562 115364 2.15 488.621 115365 3.67 445.553 115366 2.36 460.592 115367 2.2 497.603 115368 3.86 501.619 115369 3.48 445.553 115370 2.02 420.546 115371 2.38 405.532 115372 2.65 484.611 115373 1.17 497.603 115374 3.86 455.548 115375 2.49 482.616 115376 3.48 455.548 115377 2.49 496.021 115378 2.3 455.570 115379 1.62 494.627 115380 3.52 485.549 115381 2.88 472.553 115382 3.09 455.570 115383 1.62 420.546 115384 2.38 537.672 115385 3.47 491.602 115386 1.8 468.546 115387 2.23 443.512 115388 2.44 405.532 115389 2.65 435.515 115390 1.5 445.553 115391 2.36 420.546 115392 2.38 433.542 115393 2.25 497.603 115394 3.86 445.553 115395 2.36 445.553 115396 2.02 544.686 115397 4.29 433.542 115398 2.25 487.633 115399 3.59 470.562 115400 2.15 501.619 115401 3.48 535.658 115402 1.95 419.515 115403 1.9 497.603 115404 3.86 535.658 115405 1.95 585.717 115406 2.55 455.548 115407 2.49 443.512 115408 2.44 495.572 115409 1.68 427.560 115410 1.89 494.627 115411 3.52 495.572 115412 1.68 405.532 115413 2.65 495.572 115414 1.68 494.627 115415 3.52 458.527 115416 2.17 468.546 115417 2.23 445.553 115418 2.36 443.512 115419 2.44 491.602 115420 1.8 445.553 115421 2.02 491.625 115422 2.18 535.658 115423 1.95 417.543 115424 2.85 484.611 115425 1.17 482.573 115426 2.37 417.543 115427 2.85 482.573 115428 2.37 443.512 115429 2.44 484.611 115430 1.17 513.594 115431 4.15 483.561 115432 1.7 443.512 115433 2.44 482.573 115434 2.37 443.512 115435 2.44 435.515 115436 1.5 496.021 115437 2.3 458.527 115438 2.17 472.553 115439 3.09 445.553 115440 2.02 468.546 115441 2.23 482.573 115442 2.37 558.716 115443 3.33 431.526 115444 1.77 501.619 115445 3.48 316.352 115446 2.36 436.522 115447 4.88 267.330 115448 3.19 324.378 115449 2.93 355.413 115450 3.09 363.459 115451 4.69 286.431 115452 1.12 249.373 115453 3.53 247.361 115454 3.32 269.323 115455 3.54 339.185 115456 1.88 383.212 115457 3.35 482.960 115458 3.45 366.375 115459 1.8 286.243 115460 1.73 325.319 115461 2.76 441.436 115462 3.35 355.436 115463 2.92 310.305 115464 2.28 491.627 115465 3.88 494.670 115466 5.01 315.392 115467 2.68 338.364 115468 1.32 327.377 115469 5.08 447.625 115470 2.59 433.501 115471 3.72 286.325 115472 5.32 261.325 115473 2.33 297.333 115474 2.12 465.592 115475 1.65 398.548 115476 3.79 306.449 115477 3.7 281.307 115478 2.24 339.270 115479 2.88 408.859 115480 4.8 337.826 115481 2.91 368.436 115482 2.09 293.317 115483 3.3 307.413 115484 2.72 345.778 115485 2.62 338.425 115486 3.78 266.293 115487 2.69 313.462 115488 3.64 247.314 115489 3.19 356.397 115490 3.09 375.464 115491 2.91 330.403 115492 1.7 244.290 115493 1.48 338.444 115494 3.66 284.378 115495 2.99 258.270 115496 3.38 400.453 115497 3.89 222.286 115498 3.55 357.472 115499 2.2 387.391 115500 3.05 306.385 115501 2.73 417.410 115502 1.55 360.370 115503 2.2 365.383 115504 3.58 251.284 115505 2.39 405.346 115506 4.15 403.451 115507 2.27 495.596 115508 2.95 342.824 115509 2.89 386.427 115510 1.68 358.389 115511 2 441.481 115512 3.63 303.741 115513 3.99 265.309 115514 0.952 270.281 115515 3.82 231.678 115516 3.12 438.431 115517 2.31 318.413 115518 4.63 327.403 115519 3.02 453.867 115520 5.44 225.243 115521 2.26 354.404 115522 2.56 336.138 115523 2.47 463.533 115524 2.18 494.525 115525 2.41 306.533 115526 3.29 273.718 115527 3.05 295.380 115528 3.69 338.424 115529 2.32 366.439 115530 2.15 349.362 115531 3.18 293.429 115532 2.37 489.977 115533 3.57 269.774 115534 4.21 489.387 115535 3.58 268.335 115536 3.48 326.322 115537 2.69 269.213 115538 1.06 265.310 115539 3.52 278.304 115540 2.44 288.432 115541 3.02 282.180 115542 4.32 278.309 115543 2.45 351.353 115544 4.79 390.483 115545 2.15 351.467 115546 3.67 463.597 115547 3.43 318.783 115548 1.85 509.576 115549 2.4 320.796 115550 3.65 286.207 115551 2.31 415.551 115552 3.82 293.360 115553 3 388.526 115554 3.27 454.425 115555 3.25 526.969 115556 3.93 299.365 115557 2.98 435.370 115558 3.09 356.373 115559 2.98 189.217 115560 0.814 492.552 115561 0.82 335.263 115562 4.2 406.482 115563 2.03 299.346 115564 2.67 283.304 115565 3.01 333.295 115566 2.91 331.293 115567 3.55 369.525 115568 4.77 211.220 115569 2.28 278.309 115570 3.67 319.768 115571 3.86 282.292 115572 1.59 255.218 115573 1.57 316.337 115574 2.09 319.212 115575 1.96 321.396 115576 0.522 321.126 115577 2.27 432.379 115578 4.73 392.452 115579 3.5 385.439 115580 3.18 366.435 115581 2.66 367.466 115582 3.72 262.329 115583 2.79 476.938 115584 1.1 308.354 115585 1.12 434.945 115586 0.7 369.467 115587 3.57 342.352 115588 2.89 359.245 115589 4.18 343.765 115590 2.26 289.290 115591 1.11 291.413 115592 4.03 368.384 115593 1.61 312.324 115594 1.51 206.202 115595 1.39 514.598 115596 3.44 252.334 115597 2.07 393.824 115598 4.08 320.261 115599 -0.3 286.36548 1156 3.04 274.340 115600 2.2 268.240 115601 2.9 455.461 115602 2.36 265.310 115603 1.47 367.387 115604 1.77 339.367 115605 3.54 429.536 115606 3.13 414.499 115607 3.98 293.321 115608 3.45 272.257 115609 3 145.13326 11561 -0.116 331.348 115610 2.04 248.306 115611 1.87 366.478 115612 3.35 337.330 115613 2.3 480.519 115614 3.46 278.261 115615 2.33 314.407 115616 2.62 422.456 115617 3.4 426.487 115618 3.61 362.421 115619 2.68 366.461 115620 1.95 414.409 115621 1.84 393.393 115622 3.65 257.313 115623 2.34 355.772 115624 3.98 298.340 115625 1.2 340.374 115626 2.98 400.882 115627 2.05 350.455 115628 4.78 183.232 115629 2.04 214.11040 11563 -1.94 361.395 115630 3.23 480.337 115631 2.48 453.575 115632 4.73 268.334 115633 0.279 485.393 115634 2.67 386.206 115635 5.27 301.725 115636 3.33 472.564 115637 3.09 398.279 115638 1.94 333.455 115639 2.92 384.881 115640 3.8 429.512 115641 3.99 338.816 115642 3.6 349.424 115643 4.27 321.374 115644 1.89 275.368 115645 3.8 260.313 115646 2.54 297.395 115647 3.87 309.816 115648 3.68 465.300 115649 3.85 315.822 115650 3.22 311.377 115651 5.53 280.707 115652 2.75 274.364 115653 2.36 420.486 115654 2.93 330.336 115655 3.85 339.349 115656 0.442 332.396 115657 4.06 356.257 115658 5.34 310.413 115659 1.27 498.638 115660 4.31 365.409 115661 4.95 387.862 115662 4.59 430.366 115663 5.27 375.416 115664 3.41 361.245 115665 2.75 325.387 115666 2.51 380.373 115667 3.52 423.484 115668 4.29 350.412 115669 2.9 276.297 115670 2.87 377.440 115671 1.59 329.396 115672 2.93 350.458 115673 5.38 366.414 115674 4.34 331.323 115675 2.42 412.574 115676 3.63 350.436 115677 4.83 351.440 115678 4.53 390.476 115679 3.62 321.126 115680 3.37 436.505 115681 0.0565 405.353 115682 4.91 396.249 115683 3.73 290.382 115684 3.31 318.319 115685 3.12 341.244 115686 4.18 250.318 115687 2.1 302.439 115688 2.59 248.177 115689 3.06 423.490 115690 1.84 351.443 115691 3.11 315.345 115692 3.14 248.306 115693 2.21 381.423 115694 4.12 460.550 115695 4.68 194.618 115696 1.79 210.297 115697 2.31 265.333 115698 2.94 316.397 115699 4.18 126.13200 1157 -2.25 296.112 115700 3.03 389.408 115701 2.44 396.418 115702 2.98 274.340 115703 2.53 385.419 115704 4.28 435.928 115705 3.97 280.279 115706 2.25 369.372 115707 3.59 306.745 115708 2.63 379.501 115709 3.65 321.250 115710 2.16 313.305 115711 3.63 491.587 115712 3.16 281.357 115713 1.88 335.381 115714 3.62 366.802 115715 3.76 393.842 115716 5.19 480.516 115717 3.49 217.264 115718 2.5 262.306 115719 1.36 386.854 115720 3.57 378.792 115721 2.15 385.255 115722 4.12 332.424 115723 3.74 303.421 115724 2.11 364.783 115725 4.1 404.530 115726 3.27 270.780 115727 3.2 319.740 115728 3.44 296.364 115729 3.62 538.80578 11573 8.94 311.164 115730 4.33 352.495 115731 4.26 347.437 115732 3.63 310.305 115733 2.71 332.486 115734 4 351.336 115735 1.09 301.365 115736 3.17 297.108 115737 3.34 311.379 115738 3.56 416.493 115739 3.25 337.373 115740 2.45 369.826 115741 3.76 294.262 115742 3.48 270.155 115743 2.82 308.399 115744 4.57 249.700 115745 2.57 424.492 115746 4.68 322.359 115747 3.57 311.382 115748 3.21 364.423 115749 2.9 438.821 115750 3.05 314.383 115751 1.27 448.557 115752 1.1 435.558 115753 3.12 440.536 115754 2.35 455.570 115755 1.36 391.505 115756 2.1 457.539 115757 3.21 420.546 115758 2.45 469.574 115759 3.42 377.479 115760 1.78 440.536 115761 2.35 440.536 115762 2.35 420.546 115763 2.45 458.527 115764 2.14 420.546 115765 2.45 433.542 115766 2.25 413.533 115767 0.917 447.569 115768 2.82 473.530 115769 3.15 406.520 115770 1.72 453.575 115771 3.41 498.638 115772 1.93 441.587 115773 2.2 499.575 115774 3.73 439.548 115775 3.37 482.573 115776 2.56 439.548 115777 3.37 457.539 115778 3.21 413.533 115779 0.917 489.630 115780 3 498.638 115781 1.93 499.575 115782 3.73 498.638 115783 1.93 393.478 115784 1.18 467.558 115785 2.7 457.539 115786 3.21 470.562 115787 2.21 499.575 115788 3.73 406.520 115789 1.72 405.532 115790 2.65 497.627 115791 3.67 497.627 115792 3.67 441.587 115793 2.2 440.536 115794 2.35 457.539 115795 3.21 447.569 115796 2.82 448.557 115797 1.1 491.625 115798 2.16 457.539 115799 3.21 472.553 115800 3.17 481.531 115801 2.99 485.592 115802 3.72 403.516 115803 2.41 455.570 115804 1.36 482.573 115805 2.77 504.620 115806 2.06 453.575 115807 3.41 406.520 115808 1.28 469.574 115809 3.42 405.532 115810 2.65 489.008 115811 3.73 543.698 115812 4.25 573.708 115813 3.59 377.479 115814 1.78 482.573 115815 2.37 455.570 115816 1.36 458.527 115817 2.14 485.592 115818 3.72 455.570 115819 1.36 391.505 115820 2.1 482.573 115821 2.56 482.573 115822 2.56 491.625 115823 2.16 439.548 115824 3.37 485.592 115825 3.72 489.630 115826 3 457.539 115827 3.21 509.426 115828 3.68 504.620 115829 2.06 489.630 115830 3 497.627 115831 3.67 453.575 115832 3.41 433.585 115833 3.37 469.574 115834 3.42 433.542 115835 2.25 475.603 115836 2.68 393.478 115837 1.18 441.587 115838 2.2 482.573 115839 2.37 489.008 115840 3.73 504.620 115841 2.06 435.515 115842 1.5 504.620 115843 2.06 573.708 115844 3.59 458.527 115845 2.14 419.515 115846 1.91 482.573 115847 2.56 594.724 115848 3.08 419.515 115849 1.91 447.569 115850 2.82 489.630 115851 3 419.515 115852 1.91 465.541 115853 1.63 433.585 115854 3.37 435.515 115855 1.5 403.516 115856 2.41 470.562 115857 2.21 435.558 115858 3.12 458.527 115859 2.14 439.548 115860 3.37 482.573 115861 2.37 487.633 115862 4.4 453.575 115863 3.41 498.638 115864 1.93 482.573 115865 2.77 453.575 115866 3.41 455.570 115867 1.36 487.633 115868 4.4 406.520 115869 1.28 489.008 115870 3.73 448.557 115871 1.1 491.625 115872 2.16 487.633 115873 4.4 391.505 115874 2.1 469.574 115875 3.42 482.573 115876 2.37 487.633 115877 4.4 405.532 115878 2.65 504.620 115879 2.06 475.603 115880 2.68 391.505 115881 2.1 406.520 115882 1.28 573.708 115883 3.59 433.585 115884 3.37 470.562 115885 2.21 482.573 115886 2.37 481.531 115887 2.99 441.587 115888 2.2 516.674 115889 3.29 453.575 115890 3.41 433.542 115891 2.25 420.546 115892 2.45 472.553 115893 3.17 498.638 115894 1.93 485.592 115895 3.72 475.603 115896 2.68 448.557 115897 1.1 457.539 115898 3.21 482.573 115899 2.37 126.04830 1159 -1.6 448.557 115900 1.1 435.558 115901 3.12 439.548 115902 3.37 499.575 115903 3.73 406.520 115904 1.28 475.603 115905 2.68 475.603 115906 2.68 405.532 115907 2.65 419.515 115908 1.91 441.544 115909 1.23 491.625 115910 2.16 473.530 115911 3.15 485.592 115912 3.72 391.505 115913 2.1 377.479 115914 1.78 440.536 115915 2.35 393.478 115916 1.18 413.533 115917 0.917 403.516 115918 2.41 498.638 115919 1.93 573.708 115920 3.59 467.558 115921 2.7 393.478 115922 1.18 475.603 115923 2.68 497.627 115924 3.67 440.536 115925 2.35 467.558 115926 2.7 435.515 115927 1.5 457.539 115928 3.21 481.531 115929 2.99 433.585 115930 3.37 482.573 115931 2.56 377.479 115932 1.78 499.575 115933 3.73 441.544 115934 1.23 570.659 115935 3 435.558 115936 3.12 455.570 115937 1.36 453.575 115938 3.41 467.558 115939 2.7 163.15008 11594 1.67 504.644 115940 2.44 447.569 115941 2.82 435.558 115942 3.12 497.627 115943 3.67 473.530 115944 3.15 504.620 115945 2.06 406.520 115946 1.72 489.008 115947 3.73 406.520 115948 1.72 465.541 115949 1.63 433.585 115950 3.37 435.515 115951 1.5 403.516 115952 2.41 441.587 115953 2.2 497.627 115954 3.67 473.530 115955 3.15 489.630 115956 3 482.573 115957 2.77 222.204 115959 -1.97 146.09814 11596 -0.904 491.625 115960 2.16 458.527 115961 2.14 435.515 115962 1.5 498.638 115963 1.93 499.575 115964 3.73 433.585 115965 3.37 405.532 115966 2.65 455.570 115967 1.36 377.479 115968 1.78 482.573 115969 2.77 453.575 115970 3.41 467.558 115971 2.7 465.541 115972 1.63 413.533 115973 0.917 413.533 115974 0.917 406.520 115975 1.72 475.603 115976 2.68 435.558 115977 3.12 433.542 115978 2.25 420.546 115979 2.45 419.515 115980 1.91 413.533 115981 0.917 504.620 115982 2.06 475.603 115983 2.68 485.592 115984 3.72 377.479 115985 1.78 435.515 115986 1.5 485.592 115987 3.72 470.562 115988 2.21 406.520 115989 1.28 472.553 115990 3.17 447.569 115991 2.82 482.573 115992 2.77 487.633 115993 4.4 393.478 115994 1.18 489.630 115995 3 489.630 115996 3 377.479 115997 1.78 470.562 115998 2.21 420.546 115999 2.45 219.323 116 2.25 482.573 116000 2.56 499.575 116001 3.73 489.008 116002 3.73 435.558 116003 3.12 491.625 116004 2.16 413.533 116005 0.917 493.593 116006 2.88 467.558 116007 2.7 487.633 116008 4.4 481.531 116009 2.99 469.574 116010 3.42 573.708 116011 3.59 465.541 116012 1.63 491.625 116013 2.16 472.553 116014 3.17 481.531 116015 2.99 419.515 116016 1.91 448.557 116017 1.1 469.574 116018 3.42 406.520 116019 1.72 393.478 116020 1.18 465.541 116021 1.63 393.478 116022 1.18 420.546 116023 2.45 448.557 116024 1.1 405.532 116025 2.65 467.558 116026 2.7 377.479 116027 1.78 504.620 116028 2.06 573.708 116029 3.59 391.505 116030 2.1 391.505 116031 2.1 403.516 116032 2.41 485.592 116033 3.72 491.625 116034 2.16 439.548 116035 3.37 433.542 116036 2.25 482.573 116037 2.56 497.627 116038 3.67 472.553 116039 3.17 447.569 116040 2.82 470.562 116041 2.21 467.558 116042 2.7 455.570 116043 1.36 499.575 116044 3.73 489.008 116045 3.73 440.536 116046 2.35 473.530 116047 3.15 472.553 116048 3.17 403.516 116049 2.41 482.573 116050 2.37 487.633 116051 4.4 419.515 116052 1.91 573.708 116053 3.59 403.516 116054 2.41 441.544 116055 1.23 433.542 116056 2.25 465.541 116057 1.63 433.542 116058 2.25 441.587 116059 2.2 469.574 116060 3.42 435.515 116061 1.5 447.569 116062 2.82 439.548 116063 3.37 465.541 116064 1.63 497.627 116065 3.67 447.569 116066 2.82 406.520 116067 1.28 482.573 116068 2.77 481.531 116069 2.99 433.585 116070 3.37 509.426 116071 3.68 473.530 116072 3.15 372.376 116073 2.87 297.333 116074 2.11 454.606 116075 3.79 252.269 116076 2.58 262.692 116077 2.59 490.642 116078 2.56 484.504 116079 1.55 514.549 116080 4.48 344.656 116081 4.41 276.333 116082 4.08 355.413 116083 3.26 291.324 116084 2.73 477.576 116085 2.97 489.614 116086 2.12 295.380 116087 3.77 478.590 116088 5.06 313.309 116089 3.11 318.325 116090 1.84 285.342 116091 3.5 499.608 116092 3.15 333.772 116093 2.67 242.317 116094 3.01 241.286 116095 1.63 313.183 116096 2.25 414.840 116097 3.31 344.407 116098 4.75 286.287 116099 1.81 352.384 116100 3.86 223.336 116101 2.2 348.422 116102 3.61 317.297 116103 0.701 361.315 116104 4.2 307.347 116105 3.58 414.480 116106 2.25 258.319 116107 3.38 248.302 116108 2.27 376.705 116109 4.6 249.334 116110 2.61 419.498 116111 3.68 398.887 116112 2.63 345.438 116113 3.37 294.395 116114 2.37 262.289 116115 1.38 363.433 116116 2.47 340.417 116117 2.75 290.382 116118 3.59 336.317 116119 3.01 304.376 116120 4.21 562.440 116121 4.86 401.481 116122 3.43 405.471 116123 3.62 311.422 116124 3.16 445.582 116125 4.36 402.246 116126 2.09 270.235 116127 3.04 384.454 116128 2.2 265.333 116129 1.51 401.466 116130 3.77 391.327 116131 3.75 348.356 116132 1.68 300.377 116133 1.95 524.632 116134 2.5 273.331 116135 2.46 360.500 116136 3.89 392.409 116137 3.78 305.262 116138 2.18 460.507 116139 3.72 849.63500 11614 -3.05 299.415 116140 1.03 319.358 116141 2.02 471.506 116142 3.49 280.322 116143 1.83 287.299 116144 1.77 323.347 116145 1.36 312.321 116146 1.61 334.459 116147 5.3 300.270 116148 1.66 361.361 116149 0.957 289.284 116150 1.94 385.802 116151 1.95 259.258 116152 2.35 420.419 116153 1.86 395.409 116154 3.19 441.507 116155 4.18 346.363 116156 3.37 267.283 116157 2.28 288.366 116158 2.17 383.423 116159 2.64 404.506 116160 3.16 436.549 116161 4.64 331.370 116162 1.93 417.458 116163 4.31 297.306 116164 3.33 264.321 116165 2.55 233.052 116166 1.25 201.225 116167 1.92 223.250 116168 2.21 385.435 116169 2.77 339.313 116170 3.56 382.371 116171 2.16 270.281 116172 3.07 276.354 116173 -0.14 205.281 116174 1.75 412.234 116175 3.97 269.323 116176 3.11 419.544 116177 3.38 256.254 116178 3.12 160.176 116179 1.71 266.323 116180 2.7 367.485 116181 3.72 305.357 116182 1.22 307.307 116183 2.17 351.317 116184 1.94 379.826 116185 0.949 412.442 116186 3.65 322.381 116187 1.72 357.363 116188 3.29 387.432 116189 3.45 281.310 116190 2.94 271.362 116191 0.517 345.437 116192 1.33 168.114 116193 0.549 381.426 116194 1.11 366.931 116195 4.13 293.339 116196 5.27 266.298 116197 4.05 281.353 116198 4.25 256.324 116199 3.08 172.13540 1162 0.25 271.120 116200 2.63 313.269 116201 2.07 271.269 116202 3.08 345.396 116203 2.47 304.753 116204 2.68 371.436 116205 3.15 308.484 116206 4.26 250.342 116207 3.51 352.798 116208 2.43 470.949 116209 2.74 457.529 116210 3.31 257.285 116211 2.89 457.951 116212 2.71 326.390 116213 2.46 441.507 116214 2.53 388.506 116215 4.01 253.253 116216 2.65 320.455 116217 2.59 480.649 116218 3.52 203.198 116219 1.29 389.901 116220 2.28 288.708 116221 2 389.486 116222 2.21 467.925 116223 2.59 281.353 116224 2.15 238.32750 116225 2.43 222.204 116226 -1.62 268.265 116227 3.16 383.359 116228 2.43 268.741 116229 4.21 301.362 116230 2.39 262.237 116231 1.22 293.386 116232 2.47 213.236 116233 3.06 354.428 116234 2.66 301.265 116235 1.88 449.524 116236 3.4 328.163 116237 3.26 302.415 116238 2.96 307.385 116239 1.74 387.435 116240 3.8 289.311 116241 1.33 324.803 116242 3.22 437.560 116243 2.18 380.223 116244 4.11 325.366 116245 2.35 377.823 116246 2.47 321.761 116247 3.84 372.443 116248 2.06 315.497 116249 4.98 428.531 116250 2.8 303.315 116251 1.63 259.261 116252 1.8 327.359 116253 1.58 316.349 116254 4.18 389.858 116255 3.88 442.506 116256 4.88 333.203 116257 1.47 362.343 116258 2.88 425.869 116259 3.78 288.413 116260 2.2 457.545 116261 3.42 598.711 116262 4.35 272.684 116263 3.99 288.729 116264 2.85 441.483 116265 5.06 278.328 116266 1.75 378.253 116267 2.99 383.509 116268 4.34 408.454 116269 2.21 282.295 116270 2.36 385.506 116271 4.09 456.945 116272 1.71 377.800 116273 4.2 322.386 116274 2.29 349.384 116275 3.76 262.329 116276 2.3 314.293 116277 0.966 351.34790 116278 -0.199 237.216 116279 -1.83 456.577 116280 4.77 338.472 116281 3.87 250.253 116282 2.68 247.681 116283 2.75 269.259 116284 1.72 422.475 116285 2.25 331.324 116286 1.55 261.317 116287 2.44 256.328 116288 2.52 320.386 116289 4.76 260.289 116290 2.88 372.391 116291 2.87 357.256 116292 3.18 285.366 116293 2.67 304.326 116294 0.969 379.285 116295 3.81 365.383 116296 3.63 350.415 116297 1.63 315.306 116298 3.72 242.105 116299 2.03 444.511 116300 3.22 316.420 116301 3.72 374.483 116302 3.4 352.302 116303 2.35 458.532 116304 3.76 337.764 116305 2.49 376.465 116306 4.84 352.406 116307 4.27 271.272 116308 2.31 295.336 116309 2.51 496.510 116310 3.73 399.440 116311 2.35 385.438 116312 3.27 229.235 116313 1.91 281.47660 116314 7.35 237.216 116315 -0.22 406.884 116316 3.95 220.292 116317 2.26 254.264 116318 0.118 310.394 116319 3.87 262.689 116320 3.02 336.395 116321 4.8 359.444 116322 1.5 424.561 116323 3.6 442.896 116324 3.4 394.428 116325 1.91 289.358 116326 2.2 475.541 116327 3 228.333 116328 3.93 353.376 116329 2.27 438.476 116330 4.67 285.323 116331 2.72 272.296 116332 3.52 341.402 116333 4.37 351.353 116334 3.49 342.460 116335 2.54 303.741 116336 3.21 342.348 116337 2.73 306.385 116338 1.93 336.385 116339 3.84 291.283 116340 3.1 476.436 116341 3.58 403.777 116342 1.78 392.839 116343 3.27 279.719 116344 3.36 440.313 116345 3.04 392.421 116346 3.86 459.297 116347 3.07 245.730 116348 1.43 344.409 116349 3.24 348.825 116350 3.22 301.365 116351 1.95 271.250 116352 2.22 259.185 116353 2.06 309.339 116354 1.87 165.214 116355 1.69 260.246 116356 2.61 275.328 116357 2.41 402.443 116358 5.04 421.443 116359 2.69 425.397 116360 2.06 507.607 116361 3.09 456.537 116362 4.51 217.224 116363 1.19 311.333 116364 3.15 459.474 116365 3.47 415.466 116366 4.78 212.248 116367 1.9 272.321 116368 2.01 325.201 116369 2.91 401.459 116370 3.09 333.794 116371 1.97 385.506 116372 3.26 254.238 116373 3.14 448.534 116374 3.75 266.338 116375 4.49 492.573 116376 4 412.488 116377 2.76 294.348 116378 2.71 426.577 116379 2.92 265.266 116380 3.25 425.475 116381 4.28 377.234 116382 4.72 405.497 116383 2.78 279.318 116384 3.37 269.382 116385 5.09 297.337 116386 1.91 267.709 116387 1.5 421.944 116388 4.5 280.279 116389 1.61 306.785 116390 5.35 301.236 116391 5.03 294.352 116392 3.08 374.483 116393 3.87 231.094 116394 1.59 268.286 116395 3.6 357.406 116396 4.15 523.630 116397 4.53 295.488 116398 4.68 351.223 116399 2.83 355.370 116400 2.71 497.514 116401 2.55 301.322 116402 3.45 365.809 116403 1.8 376.477 116404 3.11 289.329 116405 4.26 355.355 116406 3.58 245.342 116407 2.73 402.314 116408 4.19 373.471 116409 2.19 113.09140 11641 0.314 425.823 116410 2.88 479.963 116411 3.32 285.791 116412 2.28 425.442 116413 1.7 278.289 116414 1.18 350.415 116415 1.51 398.444 116416 2 274.362 116417 2.02 379.453 116418 4.15 370.858 116419 2.8 383.402 116420 3.16 218.212 116421 0.727 472.472 116422 0.493 355.456 116423 3.19 193.163 116424 -0.705 408.085 116425 1.38 372.846 116426 2.59 243.308 116427 3.53 215.248 116428 2.87 319.337 116429 1.56 399.398 116430 2.16 280.455 116431 3.19 296.321 116432 2.09 452.549 116433 4.89 428.432 116434 3.64 368.341 116435 3.42 376.518 116436 3.04 382.351 116437 3.55 448.645 116438 5.17 496.556 116439 0.914 432.538 116440 1.36 489.571 116441 1.63 449.524 116442 2.69 301.362 116443 2.79 306.279 116444 2.3 381.476 116445 1.3 422.392 116446 2.62 307.472 116447 3.89 240.301 116448 3.44 476.596 116449 3.59 377.437 116450 4 277.273 116451 2.28 426.491 116452 3.08 393.365 116453 4.01 349.451 116454 4.24 353.846 116455 3.73 443.452 116456 3.16 401.502 116457 4.97 402.493 116458 3.07 369.443 116459 1.54 281.720 116460 2 283.322 116461 2.83 488.603 116462 3.5 367.442 116463 2.74 260.246 116464 0.708 381.450 116465 2.6 296.388 116466 3.7 285.345 116467 1.67 426.451 116468 1.07 514.019 116469 4.32 332.419 116470 3.48 403.429 116471 2.33 313.419 116472 3.89 430.590 116473 3.8 433.453 116474 3.21 321.421 116475 2.94 294.348 116476 2.48 244.357 116477 2.98 359.398 116478 2.42 320.368 116479 2.39 418.446 116480 3.3 308.290 116481 1.4 388.484 116482 4.88 373.448 116483 2.9 291.730 116484 2.55 319.740 116485 4.33 371.584 116486 5.3 499.543 116487 3.37 280.328 116488 2.22 315.761 116489 2.39 338.494 116490 2.22 543.656 116491 3.26 364.663 116492 2.77 220.152 116493 0.689 332.353 116494 2.59 346.387 116495 2.46 368.258 116496 4.58 476.489 116497 2.99 287.292 116498 2.57 313.353 116499 3.36 318.325 116500 1.91 338.358 116501 2.31 436.504 116502 1.93 431.536 116503 3.38 489.590 116504 2.37 291.308 116505 1.6 334.395 116506 3.19 428.460 116507 2.57 296.703 116508 2.97 233.09500 116509 2.72 222.204 116510 -2.37 301.301 116511 2.39 480.602 116512 4.64 444.933 116513 4.07 342.395 116514 2.98 271.313 116515 0.229 366.454 116516 4.47 404.463 116517 1.77 298.340 116518 2.54 333.383 116519 1.24 473.544 116520 1.92 429.515 116521 3.48 287.311 116522 2.89 325.201 116523 2.78 394.425 116524 2.86 454.518 116525 4.63 288.296 116526 3.12 355.456 116527 3.97 383.486 116528 4.96 377.437 116529 3.52 408.087 116530 4.72 386.513 116531 2.67 323.343 116532 3.64 173.600 116533 0.324 428.522 116534 3.74 251.374 116535 2.7 242.270 116536 3.9 358.176 116537 4.22 437.852 116538 4.47 468.526 116539 4.22 345.433 116540 2.98 282.365 116541 2.04 423.554 116542 5 339.201 116543 4.06 409.460 116544 3.77 478.565 116545 2.33 438.544 116546 3.09 286.397 116547 3.1 360.364 116548 3.75 374.432 116549 3.66 435.541 116550 3.27 458.939 116551 3.58 384.454 116552 2.26 256.300 116553 3.39 511.310 116554 2.79 314.407 116555 2.39 438.473 116556 3.99 273.286 116557 3.45 400.341 116558 2.14 263.317 116559 0.961 240.20938 11656 0.0161 227.283 116560 2.79 320.413 116561 3.23 335.397 116562 3.94 464.466 116563 2.17 364.237 116564 3.03 345.395 116565 3.19 369.413 116566 3.36 384.364 116567 2.98 386.854 116568 3.65 378.531 116569 3.96 380.421 116570 2.01 477.560 116571 1.48 227.259 116572 1.71 480.994 116573 1.79 302.420 116574 1.96 364.420 116575 2.58 455.463 116576 4.06 295.383 116577 3.37 302.366 116578 4.02 320.267 116579 3.6 486.564 116580 3.62 344.364 116581 3.61 279.313 116582 2.52 278.251 116583 3.26 296.318 116584 2.98 204.222 116585 2.18 327.421 116586 2.09 309.429 116587 2.28 401.438 116588 2.79 218.209 116589 0.828 280.322 116590 3.99 369.443 116591 2.07 374.461 116592 3.84 244.290 116593 1.33 340.377 116594 2.57 440.514 116595 3.97 211.178 116596 0.36 334.393 116597 3.65 405.394 116598 5.39 436.551 116599 2.28 328.287 116600 2.66 344.364 116601 2.81 417.410 116602 1.91 395.413 116603 2.95 226.254 116604 0.245 438.563 116605 2.12 433.525 116606 2.56 188.229 116607 2.53 361.848 116608 3.45 432.884 116609 3.51 371.436 116610 1.75 360.386 116611 2.09 398.370 116612 0.806 378.283 116613 3.13 301.212 116614 3.64 388.248 116615 5.16 262.286 116616 1.71 354.447 116617 2.71 466.212 116618 2.03 318.799 116619 3.73 415.532 116620 2.94 340.444 116621 3.91 290.356 116622 3.92 333.428 116623 4.56 399.980 116624 3.77 289.349 116625 3.22 252.312 116626 3.14 447.894 116627 3.09 272.300 116628 1.57 235.281 116629 2.45 282.295 116630 3.62 429.553 116631 3.94 353.440 116632 2.79 450.531 116633 3.15 360.816 116634 4.45 232.236 116635 0.975 463.322 116636 3.12 362.813 116637 3.7 253.260 116638 2.06 487.571 116639 4.1 384.282 116640 3.06 282.728 116641 4.51 138.210 116642 2.55 380.402 116643 1.49 401.822 116644 3.89 268.225 116645 3.34 290.323 116646 3.32 471.853 116647 2.25 360.268 116648 2.39 464.558 116649 3.96 281.310 116650 2.81 343.359 116651 1.34 295.333 116652 3.88 431.528 116653 4.91 381.517 116654 3.66 334.416 116655 2.56 251.237 116656 3.82 541.661 116657 2.75 492.611 116658 2.46 395.496 116659 1.92 487.614 116660 2.04 497.612 116661 1.61 381.469 116662 2.12 497.612 116663 1.61 381.469 116664 2.12 350.382 116665 1.99 337.397 116666 1.96 270.284 116667 3.7 454.587 116668 4.27 267.326 116669 3.28 336.302 116670 3.04 433.672 116671 3.21 279.360 116672 0.577 386.196 116673 4.05 340.358 116674 2.6 293.317 116675 3.9 336.779 116676 3.1 416.494 116677 4.52 386.446 116678 2.45 325.430 116679 4.18 514.592 116680 3.84 320.410 116681 4.48 347.409 116682 3.17 453.442 116683 2.08 372.484 116684 3.29 366.253 116685 2.24 259.691 116686 3 404.485 116687 0.658 351.152 116688 3.3 428.438 116689 4.14 382.334 116690 3.89 498.970 116691 0.805 260.332 116692 3.17 266.404 116693 3.01 264.326 116694 2.45 294.691 116695 3.23 237.216 116698 -2.16 305.335 116699 2.41 234.107 116700 2.18 288.391 116701 4.17 362.383 116702 1.95 307.390 116703 3.08 254.261 116704 1.78 423.933 116705 5.33 357.346 116706 2.04 401.843 116707 4.46 321.823 116708 3.97 371.479 116709 5 281.138 116710 4.5 265.290 116711 1.8 404.432 116712 4.2 261.341 116713 3.01 285.326 116714 1.1 399.493 116715 2.67 388.526 116716 3.38 328.344 116717 1.48 274.770 116718 4.07 398.456 116719 1.81 424.472 116720 0.765 311.403 116721 4.09 511.857 116722 4.55 419.496 116723 1.79 397.428 116724 3.02 276.313 116725 1.53 326.394 116726 2.49 438.410 116727 2.24 430.338 116728 4.14 378.420 116729 1.83 369.415 116730 1.57 402.447 116731 3.44 453.548 116732 5.76 290.287 116733 3.8 436.529 116734 3.04 165.18910 116735 1.88 454.435 116736 -2.37 496.002 116737 2.56 303.362 116738 3.27 278.352 116739 3.07 452.891 116740 4.1 402.509 116741 3.13 292.358 116742 0.745 275.347 116743 1.84 406.869 116744 2.71 222.265 116745 2.47 524.589 116746 4.84 298.404 116747 3.97 433.501 116748 2.52 296.281 116749 3.34 470.590 116750 4.06 355.475 116751 2.05 448.515 116752 4.09 321.377 116753 2.45 422.388 116754 3.51 377.437 116755 2.8 394.468 116756 2.55 264.302 116757 0.852 418.507 116758 4.71 342.414 116759 3.13 294.352 116760 1 448.561 116761 4.09 428.270 116762 3.3 360.820 116763 3.42 410.528 116764 3.65 408.858 116765 2.17 418.510 116766 4.2 380.435 116767 3.41 480.561 116768 2.57 323.433 116769 3.27 409.569 116770 4.01 381.474 116771 4.11 324.378 116772 2.54 282.362 116773 3.02 339.783 116774 3.2 395.409 116775 1.79 380.423 116776 2.16 435.520 116777 1.95 358.186 116778 3.55 312.757 116779 3.17 389.405 116780 4.16 399.438 116781 2.85 395.560 116782 4.9 389.405 116783 2.85 497.639 116784 3.46 383.271 116785 5.1 349.384 116786 3.12 413.406 116787 1.96 458.416 116788 2.42 325.750 116789 4.42 492.546 116790 3.37 318.439 116791 2.22 492.549 116792 4.18 345.394 116793 2.01 329.179 116794 1.54 303.201 116795 2.7 423.552 116796 1.72 464.628 116797 3.46 389.380 116798 2.41 334.412 116799 4.49 312.391 116800 2.15 365.426 116801 2.24 451.567 116802 3.6 309.317 116803 3.65 259.353 116804 2.97 295.383 116805 2.36 342.374 116806 1.92 388.484 116807 4.41 310.308 116808 1.75 469.447 116810 -1.63 253.303 116811 1.18 285.326 116812 1.78 411.882 116813 3.67 429.465 116814 4.48 333.180 116815 3.67 332.360 116816 2.02 220.311 116817 2.51 325.473 116818 2.85 340.377 116819 1.85 328.656 116820 4.73 389.469 116821 4.74 406.478 116822 4.09 294.305 116823 3.28 462.499 116824 3.74 483.003 116825 3.62 367.790 116826 2.8 229.299 116827 2.65 264.345 116828 2.92 386.461 116829 3.22 347.366 116830 1.29 402.943 116831 3.75 226.297 116832 1.55 246.219 116833 2.41 346.160 116834 4.87 512.689 116835 2.32 413.512 116836 4.21 295.380 116837 4.21 498.552 116838 4.1 246.330 116839 2.35 650.97353 11684 2.38 278.396 116840 3.46 238.215 116841 1.91 442.600 116842 2.59 275.303 116843 2.32 311.256 116844 1.73 340.377 116845 2.86 288.391 116846 3.54 614.395 116848 -2.78 247.295 116849 2.41 392.449 116850 2.95 448.558 116851 1.95 245.302 116852 1.77 418.446 116853 3.12 369.413 116854 3.91 255.297 116855 1.86 357.389 116856 4.09 312.369 116857 4.08 496.581 116858 2.55 245.274 116859 4.27 251.327 116860 3.51 385.435 116861 4.02 338.385 116862 2.19 301.316 116863 3.42 401.505 116864 2.03 385.371 116865 2.47 398.481 116866 2.23 362.407 116867 2.58 371.321 116868 4.26 339.498 116869 2.78 369.415 116870 3.46 407.291 116871 1.9 384.497 116872 1.95 257.371 116873 3.91 300.337 116874 1.24 339.799 116875 2.65 441.911 116876 3.7 299.435 116877 3.74 251.306 116878 1.62 421.493 116879 1.43 324.378 116880 3.45 299.330 116881 0.539 450.555 116882 4.8 405.881 116883 3.73 370.465 116884 1.56 356.375 116885 3.13 389.380 116886 3.58 479.037 116887 4.03 252.334 116888 1.18 328.317 116889 3.62 471.503 116890 3.02 308.356 116891 1.92 322.362 116892 3.54 373.858 116893 4.03 320.775 116894 1.58 429.519 116895 2.72 367.396 116896 3.14 431.981 116897 5.07 512.540 116898 1.37 366.439 116899 2.56 382.435 116900 3.25 246.266 116901 2.12 415.485 116902 3.58 305.440 116903 2.23 285.313 116904 3.17 379.360 116905 4.45 360.205 116906 3.54 527.565 116907 -1.05 429.941 116908 5.17 362.423 116909 3.61 298.361 116910 3.72 352.479 116911 3.58 347.368 116912 1.72 367.510 116913 3.58 375.871 116914 3.88 169.60800 116915 1.91 629.406 116916 -3.08 528.924 116917 2.71 432.817 116918 3.64 338.242 116919 3 327.422 116920 1.65 235.350 116921 1.04 179.223 116922 -0.324 494.654 116923 2.8 202.134 116924 1.29 362.383 116925 2.17 305.396 116926 4.19 390.200 116927 4.28 362.250 116928 4.55 381.471 116929 3.4 295.376 116930 3.82 129.15700 116931 -0.509 787.189 116932 6.98 418.560 116933 3.97 469.531 116934 1.08 392.449 116935 2.52 282.365 116936 2.66 442.459 116937 4.5 276.187 116938 2.53 408.322 116939 4.19 480.476 116940 3.24 270.311 116941 2.39 301.247 116942 4.18 212.251 116943 2.07 457.482 116944 3.41 445.948 116945 4.68 347.371 116946 3.33 342.386 116947 3.92 386.423 116948 2.18 328.406 116949 3.58 487.529 116950 3.65 266.295 116951 3.79 418.465 116952 2.39 468.340 116953 3.89 362.851 116954 4.81 402.875 116955 3.38 271.699 116956 3.08 203.305 116957 3.12 332.336 116958 2.72 317.388 116959 3.86 364.380 116960 2.38 481.553 116961 2.94 435.49350 116962 3.45 689.003 116963 5.06 296.278 116964 1.62 378.449 116965 2.15 320.343 116966 2.71 257.288 116967 2.35 426.509 116968 3.25 430.590 116969 3.81 382.416 116970 1.74 351.422 116971 1.77 380.395 116972 3.73 212.244 116973 3.71 299.282 116974 1.55 332.351 116975 3.44 292.355 116976 2.17 262.332 116977 1.5 381.410 116978 1.64 276.679 116979 1.07 437.449 116980 0.826 445.468 116981 3.68 437.520 116982 1.18 310.272 116983 3.04 491.561 116984 4.19 271.339 116985 2.14 257.261 116986 2.08 404.958 116987 4 414.471 116988 3.43 343.811 116989 3.56 374.390 116990 4.13 346.784 116991 4.05 246.349 116992 3.91 408.515 116993 3.94 293.291 116994 1.47 422.521 116995 3.2 364.485 116996 2.1 164.205 116997 0.942 293.678 116998 3.09 555.049 116999 6.07 423.552 117000 3.16 242.274 117001 3.03 419.496 117002 0.659 436.572 117003 4.5 451.447 117004 3.44 380.489 117005 3.27 296.203 117006 3.92 285.343 117007 4.63 303.402 117008 4.56 236.268 117009 0.711 439.510 117010 3.71 285.298 117011 1.55 342.777 117012 3.59 464.352 117013 4.39 357.267 117014 2.95 278.309 117015 1.78 334.392 117016 2.55 289.354 117017 1.38 365.354 117018 2.36 323.386 117019 3.13 379.800 117020 2.09 430.500 117021 2.1 355.816 117022 4.06 380.524 117023 5.05 470.994 117024 4.7 228.211 117025 0.711 253.389 117026 3.37 305.250 117027 0.635 223.272 117028 1.95 262.692 117029 2.61 361.460 117030 1.91 388.399 117031 2.54 401.509 117032 3.13 428.530 117033 3 420.416 117034 3.65 476.615 117035 1.81 283.301 117036 3.18 363.367 117037 1.58 336.388 117038 1.54 314.398 117039 4.51 428.667 117040 4.33 303.355 117041 3.65 285.130 117042 2.3 270.287 117043 1.97 377.465 117044 2.78 521.562 117045 4.52 465.570 117046 3.4 831.285 117048 7.33 425.334 117049 3.61 400.836 117050 1.34 486.930 117051 3.33 436.466 117052 2.26 339.370 117053 3.19 295.340 117054 1.82 456.565 117055 2.92 443.878 117056 3.85 343.379 117057 3.84 318.373 117058 3.98 320.370 117059 2.5 312.305 117060 2.74 535.684 117061 3.18 226.317 117062 2.66 233.291 117063 1.83 350.806 117064 3.51 378.811 117065 2.34 358.413 117066 3.26 275.261 117067 2.3 354.425 117068 2.66 243.262 117069 2.82 484.568 117070 5 355.342 117071 2.32 284.698 117072 3.16 287.311 117073 1.74 360.248 117074 3.24 307.370 117075 2.56 398.933 117076 3.78 351.467 117077 4.24 478.565 117078 2.4 362.327 117079 2.48 329.415 117080 3.65 296.432 117081 3.64 261.316 117082 2.72 319.361 117083 2.71 348.442 117084 3.77 311.376 117085 3.28 429.577 117086 4.42 405.404 117087 2.41 553.703 117088 2.86 371.436 117089 3.42 494.517 117090 3.3 420.386 117091 3.17 321.371 117092 4.63 284.246 117093 2.49 518.969 117094 4.78 420.505 117095 2.3 316.394 117096 5.09 267.416 117097 4.11 361.445 117098 1.8 357.401 117099 2.46 140.07490 1171 -1.39 324.421 117100 2.35 517.498 117101 4.3 345.461 117102 3.38 283.322 117103 3.71 443.466 117104 3.4 281.353 117105 3.51 309.360 117106 3.74 304.839 117107 4.49 304.366 117108 2.17 236.661 117109 2.45 391.898 117110 4.12 341.337 117111 1.7 385.439 117112 2.58 340.484 117113 4.29 327.378 117114 2.23 484.570 117115 2.48 359.847 117116 3.87 232.239 117117 1.19 350.369 117118 2.72 435.473 117119 3.34 323.778 117120 1.83 569.630 117121 3.46 250.259 117122 0.987 470.974 117123 3.09 418.465 117124 2.8 432.581 117125 2.99 442.920 117126 2.38 374.862 117127 4.57 506.593 117128 3.82 368.427 117129 3.12 380.387 117130 3.68 366.482 117131 2.46 346.839 117132 3.53 410.472 117133 3.51 166.178 117134 0.261 359.352 117135 3.03 450.898 117136 2.98 178.192 117137 1.19 386.532 117138 1.41 342.451 117139 4.25 731.675 11714 - 312.321 117140 2.56 389.400 117141 2.52 386.427 117142 3.22 391.901 117143 3.93 259.387 117144 4.22 493.419 117145 2.75 311.333 117146 3.85 446.882 117147 3.93 337.397 117148 1.82 310.171 117149 3.29 343.221 117150 4.21 336.814 117151 3.13 308.335 117152 2.87 478.992 117153 5.67 375.401 117154 3.27 382.364 117155 3.56 431.488 117156 3.88 349.308 117157 3.84 415.922 117158 3.81 272.330 117159 2.07 172.253 117160 1.29 352.387 117161 2.9 246.309 117162 2.46 247.290 117163 2.67 321.396 117164 3.9 335.447 117165 0.953 230.263 117166 0.623 333.409 117167 4.62 318.411 117168 3.87 489.542 117169 3.43 356.404 117170 1.16 400.252 117171 2.96 355.413 117172 3.27 406.524 117173 4.61 425.503 117174 3.92 344.367 117175 3.03 368.207 117176 1.27 370.513 117177 3.85 393.438 117178 0.419 312.345 117179 3.11 562.578 117180 4.29 417.355 117181 3.12 219.200 117182 1.08 279.294 117183 2.86 282.251 117184 3.33 388.417 117185 2.98 358.413 117186 0.763 554.820 117187 4.4 364.552 117188 4.24 199.228 117189 -0.514 374.390 117190 3.39 432.491 117191 5.82 468.595 117192 2.79 269.345 117193 2.31 290.317 117194 3.04 365.402 117195 2.12 469.536 117196 1.89 296.328 117197 1.51 285.381 117198 3.22 447.598 117199 4.08 323.142 117200 3.52 368.842 117201 3.26 237.300 117202 3.55 414.424 117203 4.33 411.522 117204 3.21 234.276 117205 1.74 491.533 117206 4.18 336.345 117207 1.89 424.452 117208 3.05 459.899 117209 4.8 220.266 117210 3.85 339.455 117211 2.24 442.508 117212 2.78 438.520 117213 2.3 302.331 117214 3.29 231.315 117215 2.21 220.225 117216 1.23 485.709 117217 3.34 334.419 117218 3.16 232.236 117219 2.78 311.360 117220 3.12 324.812 117221 3.64 282.384 117222 3.52 231.251 117223 1.3 333.435 117224 2.86 349.451 117225 4.92 251.281 117226 3.5 328.473 117227 4.75 341.448 117228 2.34 430.932 117229 3.82 290.339 117230 1.13 349.494 117231 5.09 458.717 117232 5.8 423.554 117233 3.99 376.447 117234 2.97 447.401 117235 2.61 482.466 117236 3.76 415.465 117237 2.05 338.404 117238 1.47 337.482 117239 2.18 387.433 117240 1.58 242.227 117241 2.72 433.482 117242 4.26 430.498 117243 3.11 386.427 117244 2.57 275.343 117245 3.73 234.322 117246 2.54 395.523 117247 3.12 179.283 117248 1.84 315.113 117249 2.52 360.491 117250 2.47 316.482 117251 3.97 292.758 117252 4.41 271.272 117253 0.865 357.300 117254 3.22 414.328 117255 4.44 268.311 117256 2.99 217.267 117257 2.08 320.476 117258 3.82 278.392 117259 3 288.327 117260 1.26 197.236 117261 2.5 297.420 117262 4.11 423.549 117263 4.98 402.536 117264 3.24 254.328 117265 3.85 445.307 117266 2.89 290.358 117267 3.35 333.880 117268 3.56 453.599 117269 4.48 430.519 117270 3.31 407.900 117271 3.38 556.605 117272 2.77 430.925 117273 2.84 516.586 117274 2.97 483.558 117275 1.7 526.624 117276 2.73 384.449 117277 0.14 486.509 117278 2.65 500.631 117279 3.01 550.988 117280 3.34 526.624 117281 2.73 500.631 117282 3.01 471.522 117283 1.5 483.558 117284 1.7 550.988 117285 3.34 427.405 117286 1.08 442.549 117287 2.28 442.430 117288 2.66 471.590 117289 2.05 483.558 117290 1.7 417.499 117291 1.03 573.059 117292 3.63 451.516 117293 1.86 494.584 117294 2.21 556.605 117295 2.77 552.641 117296 2.92 471.590 117297 2.05 509.595 117298 2.62 556.605 117299 2.77 509.595 117300 2.62 451.467 117301 1.12 544.569 117302 2.71 494.537 117303 1.74 500.631 117304 3.01 550.988 117305 3.34 465.542 117306 2.97 417.499 117307 1.03 442.549 117308 2.28 550.988 117309 3.34 442.549 117310 2.28 465.542 117311 2.97 404.458 117312 1.72 494.584 117313 2.21 556.605 117314 2.77 509.595 117315 2.62 451.467 117316 1.12 461.552 117317 1.71 526.624 117318 2.73 428.522 117319 1.96 463.503 117320 1.25 447.507 117321 0.12 418.484 117322 0.681 506.527 117323 2.16 454.516 117324 1.65 417.499 117325 1.03 471.522 117326 1.5 442.430 117327 2.66 480.435 117328 2.4 486.509 117329 2.65 378.420 117330 0.639 506.527 117331 2.16 530.516 117332 2.03 486.509 117333 2.65 494.537 117334 1.74 561.024 117335 3.75 430.925 117336 2.84 544.569 117337 2.71 428.522 117338 1.96 428.522 117339 1.96 412.437 117340 1.28 516.586 117341 2.97 480.435 117342 2.4 471.590 117343 2.05 451.516 117344 1.56 417.499 117345 2.27 451.516 117346 1.56 506.527 117347 2.28 442.549 117348 2.28 530.516 117349 2.03 461.552 117350 1.71 454.516 117351 1.65 417.499 117352 2.27 447.507 117353 0.108 378.420 117354 0.639 441.478 117355 1.09 454.516 117356 1.65 506.527 117357 2.16 506.527 117358 2.16 461.552 117359 1.71 486.509 117360 2.65 447.507 117361 0.12 451.516 117362 1.56 404.458 117363 1.72 384.449 117364 0.14 384.449 117365 0.14 443.469 117366 2.64 494.584 117367 2.21 441.478 117368 1.09 442.430 117369 2.66 506.527 117370 2.16 516.586 117371 2.97 497.541 117372 1.26 472.556 117373 1.58 451.516 117374 1.56 469.506 117375 3.38 454.516 117376 1.65 447.507 117377 0.12 556.605 117378 2.77 494.584 117379 2.21 412.437 117380 2.29 465.542 117381 2.97 384.449 117382 0.14 447.507 117383 0.12 500.631 117384 3.01 427.405 117385 1.08 418.484 117386 0.681 526.624 117387 2.73 427.405 117388 1.08 461.552 117389 1.71 550.988 117390 3.34 488.555 117391 0.545 471.522 117392 1.5 451.467 117393 1.12 469.506 117394 3.38 447.507 117395 0.12 483.558 117396 1.7 500.631 117397 3.01 550.988 117398 3.34 443.469 117399 2.64 556.605 117400 2.77 430.925 117401 2.84 483.558 117402 1.7 486.509 117403 2.65 378.420 117404 0.639 472.556 117405 1.58 500.631 117406 3.01 480.435 117407 2.4 561.024 117408 3.75 465.542 117409 2.97 471.522 117410 1.5 451.516 117411 1.86 497.541 117412 1.26 442.549 117413 2.28 494.537 117414 1.74 544.569 117415 2.71 447.507 117416 0.12 451.516 117417 1.86 556.605 117418 2.77 509.595 117419 2.62 494.584 117420 2.21 550.988 117421 3.34 472.556 117422 1.58 441.478 117423 1.09 378.420 117424 0.897 412.437 117425 1.28 471.590 117426 2.05 334.411 117427 1.29 497.541 117428 1.26 412.437 117429 1.28 428.522 117430 1.96 417.499 117431 2.27 418.484 117432 0.681 506.527 117433 2.16 454.516 117434 1.65 526.624 117435 2.73 506.527 117436 2.16 472.556 117437 1.58 447.507 117438 0.12 486.509 117439 2.65 494.584 117440 2.21 441.478 117441 1.09 494.537 117442 1.74 430.925 117443 2.84 441.478 117444 1.09 430.427 117445 1.71 412.437 117446 1.28 516.586 117447 2.97 561.024 117448 3.75 469.506 117449 3.38 451.516 117450 1.56 494.537 117451 1.74 384.449 117452 0.14 417.499 117453 2.27 378.420 117454 0.639 494.537 117455 1.74 442.430 117456 2.66 451.516 117457 1.56 451.467 117458 1.12 483.558 117459 1.7 618.674 117460 4.67 451.467 117461 1.12 465.542 117462 2.97 544.569 117463 2.71 443.469 117464 2.64 561.024 117465 3.75 417.499 117466 2.27 412.437 117467 1.28 417.499 117468 1.03 451.516 117469 1.86 454.516 117470 1.65 428.522 117471 1.96 428.522 117472 1.96 530.516 117473 2.03 469.506 117474 3.38 427.405 117475 1.08 443.469 117476 2.64 417.499 117477 1.03 465.542 117478 2.97 461.552 117479 1.71 556.605 117480 2.77 486.509 117481 2.65 412.437 117482 2.29 427.405 117483 1.08 384.449 117484 0.14 454.516 117485 1.65 447.507 117486 0.12 442.549 117487 2.28 500.631 117488 3.01 469.506 117489 3.38 418.484 117490 0.681 526.624 117491 2.73 461.552 117492 1.71 472.556 117493 1.58 483.558 117494 1.7 497.541 117495 1.26 469.506 117496 3.38 483.558 117497 1.7 384.449 117498 0.14 378.420 117499 0.639 11750 - 500.631 117500 3.01 442.430 117501 2.66 443.469 117502 2.64 480.435 117503 2.4 378.420 117504 0.639 471.522 117505 1.5 451.516 117506 1.86 494.537 117507 1.74 472.556 117508 1.58 451.516 117509 1.86 494.584 117510 2.21 451.467 117511 1.12 469.506 117512 3.38 461.552 117513 1.71 509.595 117514 2.62 321.369 117515 1.31 441.478 117516 1.09 516.586 117517 2.97 544.569 117518 2.71 412.437 117519 1.28 465.542 117520 2.97 418.484 117521 0.681 471.522 117522 1.5 451.516 117523 1.86 427.405 117524 1.08 561.024 117525 3.75 430.925 117526 2.84 530.516 117527 2.03 516.586 117528 2.97 561.024 117529 3.75 544.569 117530 2.71 550.988 117531 3.34 509.595 117532 2.62 417.499 117533 2.27 427.405 117534 1.08 442.430 117535 2.66 443.469 117536 2.64 451.516 117537 1.86 530.516 117538 2.03 480.435 117539 2.4 428.522 117540 1.96 486.509 117541 2.65 441.478 117542 1.09 509.595 117543 2.62 480.435 117544 2.4 463.503 117545 1.25 561.024 117546 3.75 472.556 117547 1.58 471.522 117548 1.5 471.590 117549 2.05 497.541 117550 1.26 469.506 117551 3.38 442.430 117552 2.66 417.499 117553 1.03 418.484 117554 0.681 471.522 117555 1.5 516.586 117556 2.97 454.516 117557 1.65 509.595 117558 2.62 441.478 117559 1.09 471.590 117560 2.05 417.499 117561 1.03 418.484 117562 0.681 544.569 117563 2.71 430.427 117564 1.71 561.024 117565 3.75 443.469 117566 2.64 494.584 117567 2.21 427.405 117568 1.08 451.516 117569 1.56 428.522 117570 1.96 461.552 117571 1.71 443.469 117572 2.64 516.586 117573 2.97 378.420 117574 0.639 544.569 117575 2.71 494.537 117576 1.74 442.549 117577 2.28 471.590 117578 2.05 384.449 117579 0.14 442.549 117580 2.28 472.556 117581 1.58 526.624 117582 2.73 471.590 117583 2.05 378.420 117584 0.639 417.499 117585 2.27 465.542 117586 2.97 417.499 117587 1.03 418.484 117588 0.681 412.502 117589 0.0525 453.505 117590 1.92 412.502 117591 0.0525 453.505 117592 1.92 476.545 117593 0.77 498.447 117594 2.41 623.827 117595 4.22 545.636 117596 3.49 560.770 117597 4.64 603.772 117598 3.09 579.726 117599 3.86 525.681 117600 3.66 546.743 117601 3.71 539.707 117602 4.12 545.755 117603 4.91 616.748 117604 3.69 511.654 117605 3.23 622.720 117606 3.53 449.628 117607 3.01 544.659 117608 2.85 603.772 117609 3.09 513.692 117610 2.3 561.735 117611 3.37 575.762 117612 3.74 485.639 117613 1.45 407.548 117614 1.68 570.721 117615 3.38 593.752 117616 3.84 579.726 117617 3.86 612.801 117618 3.83 555.750 117619 4.68 539.707 117620 4.12 540.695 117621 3.59 603.772 117622 3.11 595.793 117623 4.27 548.759 117624 3.03 605.788 117625 3.41 598.731 117626 4.25 602.765 117627 3.57 526.712 117628 3.45 517.702 117629 3.63 608.813 117630 4.32 584.748 117631 4.54 525.681 117632 3.66 477.681 117633 3.99 594.765 117634 3.55 610.828 117635 3.58 565.699 117636 3.07 622.796 117637 4.43 559.662 117638 3.97 544.659 117639 2.85 554.722 117640 4.32 553.734 117641 4.15 622.720 117642 3.53 526.669 117643 3.3 603.772 117644 3.11 609.701 117645 2.94 545.755 117646 4.91 597.747 117647 3.15 531.728 117648 4.23 540.695 117649 3.59 512.642 117650 2.29 610.828 117651 3.58 605.788 117652 3.97 612.801 117653 3.83 517.702 117654 3.63 553.734 117655 4.15 598.797 117656 2.08 512.642 117657 2.29 622.720 117658 3.53 499.666 117659 1.98 608.813 117660 4.32 562.785 117661 3.44 566.733 117662 3.65 582.154 117663 3.47 526.669 117664 3.3 573.725 117665 3.59 608.813 117666 4.32 435.601 117667 2.61 570.678 117668 2.26 624.812 117669 3.43 584.748 117670 4.54 607.779 117671 4.32 615.826 117672 4.76 610.828 117673 3.58 573.725 117674 3.59 595.793 117675 4.27 589.746 117676 3.17 609.701 117677 2.94 573.725 117678 3.59 525.681 117679 3.66 485.639 117680 1.45 561.735 117681 3.37 598.797 117682 2.08 526.669 117683 3.3 565.699 117684 3.07 590.754 117685 4.55 546.743 117686 3.71 598.797 117687 2.37 570.678 117688 2.26 572.712 117689 4.44 561.735 117690 3.33 545.636 117691 3.49 561.735 117692 3.37 615.826 117693 4.76 579.754 117694 2.07 604.781 117695 4.85 612.758 117696 4.28 539.707 117697 3.54 611.816 117698 3.4 531.728 117699 4.23 338.355 1177 3.48 598.731 117700 4.25 624.812 117701 3.43 526.669 117702 3.3 590.754 117703 4.55 575.762 117704 3.41 602.806 117705 4.45 602.765 117706 3.57 590.754 117707 4.55 556.695 117708 2.78 561.735 117709 3.33 623.827 117710 4.22 619.772 117711 3.1 609.701 117712 3.04 616.791 117713 3.61 612.801 117714 3.83 547.709 117715 3.16 573.725 117716 3.59 527.719 117717 3.05 602.765 117718 3.57 589.746 117719 3.17 572.712 117720 4.44 511.654 117721 3.23 582.154 117722 3.47 575.762 117723 3.86 575.762 117724 3.74 449.628 117725 3.01 540.695 117726 3.33 604.781 117727 4.85 607.779 117728 4.32 624.812 117729 3.42 526.669 117730 2.86 534.732 117731 2.61 593.752 117732 3.84 559.662 117733 3.97 566.733 117734 3.65 576.728 117735 3.65 569.733 117736 3.78 575.762 117737 3.41 575.762 117738 3.74 539.707 117739 4.12 616.876 117740 5 607.779 117741 4.32 559.699 117742 3.19 607.779 117743 4.32 595.793 117744 4.27 622.796 117745 4.43 605.788 117746 3.41 621.732 117747 4.29 608.693 117748 4.16 527.719 117749 3.05 559.662 117750 3.97 597.747 117751 3.15 611.816 117752 3.4 560.770 117753 4.64 558.686 117754 4.01 603.772 117755 3.09 609.701 117756 2.94 576.750 117757 2.62 560.770 117758 4.64 596.180 117759 3.93 548.759 117760 3.03 595.793 117761 4.27 622.796 117762 4.43 617.821 117763 4.19 582.154 117764 3.47 559.699 117765 3.19 605.788 117766 3.41 575.762 117767 3.41 595.793 117768 4.18 553.734 117769 4.07 608.813 117770 4.32 520.706 117771 2.19 581.810 117772 4.68 570.678 117773 2.26 624.234 117774 4.46 545.755 117775 4.91 513.692 117776 2.3 560.770 117777 4.64 582.775 117778 3.72 545.755 117779 4.91 513.692 117780 2.3 556.695 117781 2.78 611.816 117782 3.4 595.793 117783 4.18 595.793 117784 4.27 589.746 117785 3.17 594.765 117786 3.55 619.772 117787 3.1 517.702 117788 3.63 598.775 117789 4.36 622.796 117790 4.44 596.759 117791 4.14 582.775 117792 3.72 579.726 117793 3.86 602.765 117794 3.57 540.695 117795 3.33 623.827 117796 4.22 622.796 117797 4.43 576.750 117798 2.62 598.797 117799 2.37 174.152 1178 -0.241 576.750 117800 2.62 545.672 117801 2.39 562.785 117802 3.44 609.701 117803 3.04 604.781 117804 4.85 589.746 117805 3.22 539.707 117806 3.54 575.762 117807 3.74 624.812 117808 3.42 609.701 117809 3.04 581.810 117810 4.68 610.828 117811 3.58 575.762 117812 3.86 525.724 117813 4.53 575.762 117814 3.86 582.154 117815 3.47 623.827 117816 4.22 624.812 117817 3.42 540.695 117818 3.33 570.721 117819 3.38 539.707 117820 3.54 622.720 117821 3.53 593.752 117822 3.84 531.609 117823 2.62 579.726 117824 3.86 622.796 117825 4.43 581.791 117826 3.94 565.699 117827 3.07 575.762 117828 3.74 561.735 117829 3.33 598.731 117830 4.25 512.642 117831 2.29 540.695 117832 3.59 589.789 117833 4.35 565.699 117834 3.07 485.639 117835 1.45 603.772 117836 3.09 598.797 117837 2.37 499.666 117838 1.98 559.699 117839 3.19 605.788 117840 3.97 593.752 117841 3.84 579.754 117842 2.07 582.154 117843 3.47 619.772 117844 3.1 525.681 117845 3.48 540.695 117846 3.59 605.788 117847 3.41 525.724 117848 4.53 598.797 117849 2.37 570.721 117850 3.38 602.765 117851 3.57 511.654 117852 3.23 545.636 117853 3.49 511.654 117854 3.23 617.821 117855 4.19 576.750 117856 2.62 555.750 117857 4.68 561.735 117858 3.37 602.765 117859 3.57 584.748 117860 4.54 499.666 117861 1.98 610.207 117862 4.71 485.639 117863 1.45 609.701 117864 2.94 589.746 117865 3.17 624.812 117866 3.43 525.681 117867 3.66 575.762 117868 3.74 544.659 117869 2.85 573.689 117870 4.08 611.816 117871 3.4 566.733 117872 3.65 598.797 117873 2.08 485.639 117874 1.45 623.827 117875 4.22 597.747 117876 3.15 534.732 117877 2.61 572.712 117878 4.44 590.754 117879 4.55 584.705 117880 3.31 586.739 117881 4.58 603.772 117882 3.11 547.709 117883 3.16 593.752 117884 3.84 616.748 117885 3.69 575.762 117886 3.74 553.734 117887 4.15 555.750 117888 4.68 605.788 117889 3.97 534.732 117890 2.61 622.796 117891 4.43 545.755 117892 4.91 548.759 117893 3.03 526.669 117894 3.3 561.735 117895 3.33 611.816 117896 3.4 255.316 117897 0.839 353.421 117898 3.93 291.370 117899 -0.284 298.427 117900 4.71 362.448 117901 -1.03 341.378 117902 1.53 321.396 117903 -0.877 345.442 117904 4.26 298.361 117905 2.71 291.370 117906 -0.0354 408.480 117907 3.96 437.961 117908 3.99 378.851 117909 0.726 437.961 117910 3.99 257.283 117911 -0.58 452.507 117912 1.3 338.375 117913 0.792 437.961 117914 3.99 378.851 117915 0.726 444.519 117916 -0.388 283.370 117917 -0.669 407.480 117918 1.57 395.494 117919 -0.479 489.539 117920 2.07 358.477 117921 -1.36 395.426 117922 0.163 385.480 117923 -0.254 378.395 117924 0.0259 463.549 117925 0.243 459.534 117926 -0.898 259.299 117927 0.0559 434.437 117928 0.207 489.539 117929 2.07 441.544 117930 -0.381 257.283 117931 -0.58 450.528 117932 2.2 486.433 117933 2.72 378.395 117934 0.0259 401.500 117935 1.02 257.283 117936 -0.58 493.596 117937 2.67 477.966 117938 1.33 385.480 117939 -0.254 441.544 117940 -0.381 478.541 117941 2.33 438.543 117942 1.1 407.480 117943 1.57 358.477 117944 -1.36 378.395 117945 0.0259 432.557 117946 0.766 420.479 117947 0.248 498.636 117948 2.54 478.541 117949 2.33 441.544 117950 -0.381 436.459 117951 -0.6 463.549 117952 0.243 395.494 117953 -0.479 420.479 117954 0.248 338.375 117955 0.792 477.966 117956 1.33 441.478 117957 0.148 454.370 117958 1.75 459.534 117959 -0.898 486.433 117960 2.72 401.500 117961 1.02 284.352 117962 -0.821 498.636 117963 2.54 338.375 117964 0.792 378.851 117965 0.726 437.961 117966 3.99 424.919 117967 1.23 446.501 117968 0.315 259.299 117969 0.0559 424.919 117970 1.23 405.446 117971 0.637 478.541 117972 2.33 478.541 117973 2.33 432.557 117974 0.766 438.543 117975 1.1 432.557 117976 0.766 284.352 117977 -0.821 486.433 117978 2.72 441.478 117979 0.148 257.283 117980 -0.58 396.440 117981 0.64 338.375 117982 0.792 284.352 117983 -0.821 446.501 117984 0.315 401.500 117985 1.02 378.395 117986 0.0259 472.556 117987 1.43 437.961 117988 3.99 436.459 117989 -0.6 437.961 117990 3.99 450.528 117991 2.2 420.479 117992 0.248 486.433 117993 2.72 400.467 117994 -0.128 463.549 117995 0.243 441.478 117996 0.148 444.519 117997 -0.388 259.299 117998 0.0559 444.519 117999 -0.388 300.307 118 3.15 405.446 118000 0.637 424.919 118001 1.23 484.999 118002 0.811 484.999 118003 0.811 437.532 118004 1.9 284.352 118005 -0.821 477.966 118006 1.33 486.433 118007 2.72 438.543 118008 1.1 446.501 118009 0.315 493.596 118010 2.67 395.426 118011 0.163 434.437 118012 0.207 498.636 118013 2.54 446.501 118014 0.315 463.549 118015 0.243 371.434 118016 0.678 488.501 118017 0.822 338.375 118018 0.792 395.426 118019 0.163 450.528 118020 2.2 488.501 118021 0.822 259.299 118022 0.0559 498.636 118023 2.54 488.501 118024 0.822 472.556 118025 1.43 488.501 118026 0.822 441.478 118027 0.148 452.507 118028 1.3 441.544 118029 -0.381 444.519 118030 -0.388 484.999 118031 0.811 371.434 118032 0.678 452.507 118033 1.3 420.479 118034 0.248 484.999 118035 0.811 437.532 118036 1.9 283.370 118037 -0.669 459.534 118038 -0.898 407.480 118039 1.57 401.500 118040 1.02 432.557 118041 0.766 378.851 118042 0.726 371.434 118043 0.678 400.467 118044 -0.128 438.543 118045 1.1 478.541 118046 2.33 420.479 118047 0.248 486.433 118048 2.72 441.478 118049 0.148 103.09658 11805 -0.623 434.437 118050 0.207 371.434 118051 0.678 396.440 118052 0.64 407.480 118053 1.57 452.507 118054 1.3 434.437 118055 0.207 472.556 118056 1.43 472.556 118057 1.43 396.440 118058 0.64 459.534 118059 -0.898 493.596 118060 2.67 378.395 118061 0.0259 401.500 118062 1.02 358.477 118063 -1.36 450.528 118064 2.2 436.459 118065 -0.6 432.557 118066 0.766 454.370 118067 1.75 378.851 118068 0.726 371.434 118069 0.678 195.12904 11807 0.729 452.507 118070 1.3 405.446 118071 0.637 385.480 118072 -0.254 477.966 118073 1.33 478.541 118074 2.33 257.283 118075 -0.58 420.479 118076 0.248 472.556 118077 1.43 444.519 118078 -0.388 257.283 118079 -0.58 436.459 118080 -0.6 450.528 118081 2.2 371.434 118082 0.678 434.437 118083 0.207 498.636 118084 2.54 401.500 118085 1.02 400.467 118086 -0.128 488.501 118087 0.822 450.528 118088 2.2 407.480 118089 1.57 441.544 118090 -0.381 395.494 118091 -0.479 436.459 118092 -0.6 358.477 118093 -1.36 472.556 118094 1.43 385.480 118095 -0.254 459.534 118096 -0.898 488.501 118097 0.822 477.966 118098 1.33 405.446 118099 0.637 257.283 118100 -0.58 446.501 118101 0.315 437.961 118102 3.99 395.426 118103 0.163 436.459 118104 -0.6 441.544 118105 -0.381 395.494 118106 -0.479 257.283 118107 -0.58 358.477 118108 -1.36 434.437 118109 0.207 396.440 118110 0.64 358.477 118111 -1.36 463.549 118112 0.243 434.437 118113 0.207 459.534 118114 -0.898 486.433 118115 2.72 401.500 118116 1.02 395.426 118117 0.163 378.851 118118 0.726 385.480 118119 -0.254 131.10670 11812 -0.319 283.370 118120 -0.669 259.299 118121 0.0559 407.480 118122 1.57 477.966 118123 1.33 395.494 118124 -0.479 484.999 118125 0.811 338.375 118126 0.792 489.539 118127 2.07 437.532 118128 1.9 371.434 118129 0.678 385.480 118130 -0.254 283.370 118131 -0.669 437.961 118132 3.99 446.501 118133 0.315 396.440 118134 0.64 259.299 118135 0.0559 478.541 118136 2.33 432.557 118137 0.766 395.494 118138 -0.479 284.352 118139 -0.821 911.66072 11814 -3.15 444.519 118140 -0.388 405.446 118141 0.637 463.549 118142 0.243 493.596 118143 2.67 395.494 118144 -0.479 400.467 118145 -0.128 371.434 118146 0.678 420.479 118147 0.248 437.532 118148 1.9 400.467 118149 -0.128 283.370 118150 -0.669 452.507 118151 1.3 405.446 118152 0.637 452.507 118153 1.3 454.370 118154 1.75 284.352 118155 -0.821 284.352 118156 -0.821 378.851 118157 0.726 446.501 118158 0.315 441.544 118159 -0.381 478.541 118160 2.33 395.426 118161 0.163 438.543 118162 1.1 441.478 118163 0.148 472.556 118164 1.43 450.528 118165 2.2 401.500 118166 1.02 405.446 118167 0.637 400.467 118168 -0.128 432.557 118169 0.766 441.478 118170 0.148 338.375 118171 0.792 452.507 118172 1.3 437.532 118173 1.9 378.851 118174 0.726 489.539 118175 2.07 259.299 118176 0.0559 438.543 118177 1.1 441.478 118178 0.148 434.437 118179 0.207 477.966 118180 1.33 405.446 118181 0.637 432.557 118182 0.766 493.596 118183 2.67 378.395 118184 0.0259 493.596 118185 2.67 446.501 118186 0.315 338.375 118187 0.792 463.549 118188 0.243 477.966 118189 1.33 378.395 118190 0.0259 400.467 118191 -0.128 284.352 118192 -0.821 407.480 118193 1.57 395.426 118194 0.163 444.519 118195 -0.388 358.477 118196 -1.36 441.544 118197 -0.381 498.636 118198 2.54 463.549 118199 0.243 304.468 1182 4.1 259.299 118200 0.0559 407.480 118201 1.57 486.433 118202 2.72 498.636 118203 2.54 400.467 118204 -0.128 488.501 118205 0.822 437.532 118206 1.9 488.501 118207 0.822 454.370 118208 1.75 454.370 118209 1.75 444.519 118210 -0.388 484.999 118211 0.811 358.477 118212 -1.36 484.999 118213 0.811 438.543 118214 1.1 395.426 118215 0.163 420.479 118216 0.248 450.528 118217 2.2 454.370 118218 1.75 484.999 118219 0.811 438.543 118220 1.1 395.494 118221 -0.479 378.395 118222 0.0259 459.534 118223 -0.898 459.534 118224 -0.898 396.440 118225 0.64 436.459 118226 -0.6 396.440 118227 0.64 381.467 118228 0.409 332.395 118229 1.27 332.395 118230 1.27 381.467 118231 0.409 451.514 118232 0.183 473.929 118233 2.47 400.467 118234 -0.393 439.934 118235 1.6 415.459 118236 1.48 439.571 118237 -0.22 443.495 118238 2.31 483.531 118239 1.6 483.457 118240 2.67 400.467 118241 -0.393 306.314 118242 0.0945 451.514 118243 0.183 390.355 118244 1.62 433.889 118245 1.28 425.563 118246 1.53 491.578 118247 1.8 311.352 118248 0.459 421.493 118249 1.58 308.420 118250 1.39 439.571 118251 -0.22 496.431 118252 4.08 347.409 118253 -0.172 272.298 118254 -1.24 405.446 118255 0.0977 351.373 118256 0.129 491.578 118257 1.8 347.409 118258 -0.172 347.409 118259 -0.172 362.424 118260 0.625 293.362 118261 -0.482 442.962 118262 1.57 450.485 118263 0.949 430.473 118264 0.874 401.432 118265 0.825 293.362 118266 -0.482 450.485 118267 0.949 430.473 118268 0.874 395.494 118269 -0.013 390.355 118270 1.62 395.494 118271 -0.013 484.570 118272 0.802 347.409 118273 -0.172 451.514 118274 0.183 414.493 118275 0.158 473.929 118276 2.47 307.342 118277 0.925 308.420 118278 1.39 430.473 118279 0.874 439.571 118280 -0.22 466.525 118281 0.656 307.342 118282 0.925 351.373 118283 0.129 414.493 118284 0.158 401.432 118285 0.825 341.381 118286 -0.419 473.929 118287 2.47 491.578 118288 1.8 443.495 118289 2.31 395.494 118290 -0.013 395.452 118291 1.13 439.571 118292 -0.22 414.493 118293 0.158 307.342 118294 0.925 421.493 118295 1.58 395.494 118296 -0.013 433.889 118297 1.28 484.570 118298 0.802 293.362 118299 -0.482 395.452 118300 1.13 483.457 118301 2.67 341.381 118302 -0.419 311.352 118303 0.459 390.355 118304 1.62 415.459 118305 1.48 395.494 118306 -0.013 496.556 118307 2.53 483.346 118308 2.07 311.352 118309 0.459 484.570 118310 0.802 421.493 118311 1.58 421.493 118312 1.58 483.457 118313 2.67 483.346 118314 2.07 414.493 118315 0.158 405.446 118316 0.0977 307.342 118317 0.925 307.342 118318 0.925 415.459 118319 1.48 311.352 118320 0.459 392.450 118321 0.683 307.342 118322 0.925 491.578 118323 1.8 496.431 118324 4.08 401.432 118325 0.825 256.342 118326 0.0269 439.571 118327 -0.22 483.531 118328 1.6 442.962 118329 1.57 483.346 118330 2.07 439.934 118331 1.6 395.494 118332 -0.013 483.531 118333 1.6 311.352 118334 0.459 483.346 118335 2.07 430.473 118336 0.874 293.362 118337 -0.482 484.570 118338 0.802 466.525 118339 0.656 433.409 118340 -0.463 306.314 118341 0.0945 401.432 118342 0.825 483.531 118343 1.6 443.495 118344 2.31 430.473 118345 0.874 433.889 118346 1.28 496.431 118347 4.08 496.556 118348 2.53 415.459 118349 1.48 473.929 118350 2.47 450.485 118351 0.949 433.889 118352 1.28 502.585 118353 1.37 414.493 118354 0.158 442.962 118355 1.57 414.493 118356 0.158 442.962 118357 1.57 484.570 118358 0.802 483.346 118359 2.07 443.495 118360 2.31 451.514 118361 0.183 395.494 118362 -0.013 450.485 118363 0.949 442.962 118364 1.57 341.381 118365 -0.419 502.585 118366 1.37 433.889 118367 1.28 390.355 118368 1.62 496.556 118369 2.53 442.962 118370 1.57 415.459 118371 1.48 496.556 118372 2.53 425.563 118373 1.53 421.493 118374 1.58 473.929 118375 2.47 430.473 118376 0.874 442.962 118377 1.57 415.459 118378 1.48 256.342 118379 0.0269 466.525 118380 0.656 272.298 118381 -1.24 484.570 118382 0.802 483.457 118383 2.67 483.346 118384 2.07 395.452 118385 1.13 395.452 118386 1.13 392.450 118387 0.683 502.585 118388 1.37 414.493 118389 0.158 421.493 118390 1.58 341.381 118391 -0.419 484.570 118392 0.802 451.514 118393 0.183 439.934 118394 1.6 451.514 118395 0.183 347.409 118396 -0.172 466.525 118397 0.656 395.452 118398 1.13 392.450 118399 0.683 158.10884 1184 0.0313 390.355 118400 1.62 390.355 118401 1.62 474.016 118402 1.72 491.578 118403 1.8 425.563 118404 1.53 431.486 118405 0.623 491.578 118406 1.8 474.016 118407 1.72 439.934 118408 1.6 401.432 118409 0.825 491.578 118410 1.8 483.346 118411 2.07 405.446 118412 0.0977 496.431 118413 4.08 483.531 118414 1.6 293.362 118415 -0.482 311.352 118416 0.459 443.495 118417 2.31 395.452 118418 1.13 439.934 118419 1.6 392.450 118420 0.683 347.409 118421 -0.172 415.459 118422 1.48 496.556 118423 2.53 392.450 118424 0.683 395.452 118425 1.13 466.525 118426 0.656 311.352 118427 0.459 306.314 118428 0.0945 425.563 118429 1.53 439.571 118430 -0.22 347.409 118431 -0.172 484.570 118432 0.802 451.514 118433 0.183 483.531 118434 1.6 496.556 118435 2.53 415.459 118436 1.48 401.432 118437 0.825 272.298 118438 -1.24 272.298 118439 -1.24 466.525 118440 0.656 483.531 118441 1.6 496.556 118442 2.53 400.467 118443 -0.393 496.431 118444 4.08 395.452 118445 1.13 473.929 118446 2.47 442.962 118447 1.57 450.485 118448 0.949 362.424 118449 0.625 351.373 118450 0.129 502.585 118451 1.37 451.514 118452 0.183 401.432 118453 0.825 400.467 118454 -0.393 496.431 118455 4.08 439.571 118456 -0.22 466.525 118457 0.656 306.314 118458 0.0945 474.016 118459 1.72 502.585 118460 1.37 474.016 118461 1.72 496.431 118462 4.08 256.342 118463 0.0269 405.446 118464 0.0977 430.473 118465 0.874 293.362 118466 -0.482 390.355 118467 1.62 433.889 118468 1.28 421.493 118469 1.58 483.457 118470 2.67 307.342 118471 0.925 430.473 118472 0.874 341.381 118473 -0.419 395.452 118474 1.13 474.016 118475 1.72 390.355 118476 1.62 395.494 118477 -0.013 311.352 118478 0.459 306.314 118479 0.0945 421.493 118480 1.58 483.457 118481 2.67 307.342 118482 0.925 392.450 118483 0.683 425.563 118484 1.53 392.450 118485 0.683 306.314 118486 0.0945 392.450 118487 0.683 425.563 118488 1.53 473.929 118489 2.47 433.409 118490 -0.463 400.467 118491 -0.393 341.381 118492 -0.419 474.016 118493 1.72 405.446 118494 0.0977 256.342 118495 0.0269 483.457 118496 2.67 431.486 118497 0.623 502.585 118498 1.37 435.533 118499 1.64 502.585 118500 1.37 439.571 118501 -0.22 351.373 118502 0.129 502.585 118503 1.37 425.563 118504 1.53 433.889 118505 1.28 347.409 118506 -0.172 362.424 118507 0.625 414.493 118508 0.158 272.298 118509 -1.24 115.10730 11851 0.403 433.889 118510 1.28 483.531 118511 1.6 272.298 118512 -1.24 496.556 118513 2.53 272.298 118514 -1.24 425.563 118515 1.53 401.432 118516 0.825 491.578 118517 1.8 439.934 118518 1.6 483.457 118519 2.67 466.525 118520 0.656 419.515 118521 0.646 472.556 118522 1.15 454.489 118523 1.33 440.965 118524 0.517 477.459 118525 1.73 355.473 118526 0.545 453.597 118527 0.00303 474.550 118528 1.35 379.427 118529 0.841 414.471 118530 1.7 453.597 118531 0.00303 471.504 118532 1.08 425.457 118533 1.52 471.504 118534 1.08 379.427 118535 0.841 489.539 118536 2.07 482.499 118537 0.682 485.959 118538 1.43 462.583 118539 2.1 468.495 118540 0.33 419.515 118541 0.646 328.405 118542 0.741 425.457 118543 1.52 424.492 118544 0.499 448.510 118545 1.09 424.491 118546 0.818 450.316 118547 1.3 378.467 118548 0.706 424.491 118549 0.818 468.495 118550 0.33 379.427 118551 0.841 352.350 118552 0.142 482.499 118553 0.682 328.405 118554 0.741 328.405 118555 0.741 355.473 118556 0.545 356.439 118557 -0.618 481.441 118558 1.85 430.519 118559 2.19 378.467 118560 0.706 454.489 118561 1.33 338.442 118562 0.84 472.556 118563 1.15 405.467 118564 1.34 471.504 118565 1.08 419.515 118566 0.646 338.442 118567 0.84 474.550 118568 1.35 411.517 118569 -0.907 468.495 118570 0.33 472.556 118571 1.15 390.477 118572 0.0333 450.316 118573 1.3 448.510 118574 1.09 485.959 118575 1.43 472.556 118576 1.15 435.425 118577 0.292 453.597 118578 0.00303 481.441 118579 1.85 462.583 118580 2.1 379.427 118581 0.841 477.459 118582 1.73 419.515 118583 0.646 440.965 118584 0.517 384.452 118585 -1.05 414.471 118586 1.7 405.467 118587 1.34 449.522 118588 -0.173 449.522 118589 -0.173 429.470 118590 0.354 477.459 118591 1.73 454.489 118592 1.33 425.457 118593 1.52 424.492 118594 0.499 453.597 118595 0.00303 383.483 118596 0.396 450.316 118597 1.3 440.965 118598 0.517 414.471 118599 1.7 379.427 118600 0.841 477.459 118601 1.73 352.350 118602 0.142 448.510 118603 1.09 411.517 118604 -0.907 378.467 118605 0.706 449.522 118606 -0.173 414.471 118607 1.7 430.519 118608 2.19 429.470 118609 0.354 327.420 118610 1.18 485.959 118611 1.43 396.457 118612 0.139 419.515 118613 0.646 384.452 118614 -1.05 471.504 118615 1.08 338.442 118616 0.84 378.467 118617 0.706 327.420 118618 1.18 474.550 118619 1.35 411.517 118620 -0.907 435.425 118621 0.292 424.491 118622 0.818 499.628 118623 1.55 390.477 118624 0.0333 453.597 118625 0.00303 449.522 118626 -0.173 429.470 118627 0.354 355.473 118628 0.545 356.439 118629 -0.618 396.457 118630 0.139 356.439 118631 -0.618 416.511 118632 0.953 383.483 118633 0.396 411.517 118634 -0.907 359.372 118635 0.551 378.467 118636 0.706 328.405 118637 0.741 328.405 118638 0.741 416.511 118639 0.953 327.420 118640 1.18 338.442 118641 0.84 390.477 118642 0.0333 454.489 118643 1.33 383.483 118644 0.396 454.489 118645 1.33 499.628 118646 1.55 425.457 118647 1.52 419.515 118648 0.646 474.550 118649 1.35 462.583 118650 2.1 454.473 118651 0.725 328.405 118652 0.741 468.495 118653 0.33 414.471 118654 1.7 474.550 118655 1.35 405.467 118656 1.34 411.517 118657 -0.907 419.515 118658 0.646 474.550 118659 1.35 468.495 118660 0.33 416.511 118661 0.953 462.583 118662 2.1 481.441 118663 1.85 384.452 118664 -1.05 384.452 118665 -1.05 419.515 118666 0.646 419.515 118667 0.646 405.467 118668 1.34 416.511 118669 0.953 373.54878 11867 4.7 327.420 118670 1.18 471.504 118671 1.08 355.473 118672 0.545 448.510 118673 1.09 454.489 118674 1.33 356.439 118675 -0.618 435.425 118676 0.292 468.495 118677 0.33 499.628 118678 1.55 474.550 118679 1.35 482.499 118680 0.682 468.495 118681 0.33 359.372 118682 0.551 448.510 118683 1.09 416.511 118684 0.953 429.470 118685 0.354 462.583 118686 2.1 471.504 118687 1.08 499.628 118688 1.55 419.515 118689 0.646 453.597 118690 0.00303 499.628 118691 1.55 338.442 118692 0.84 472.556 118693 1.15 355.473 118694 0.545 383.483 118695 0.396 414.471 118696 1.7 359.372 118697 0.551 327.420 118698 1.18 454.489 118699 1.33 390.477 118700 0.0333 485.959 118701 1.43 429.470 118702 0.354 396.503 118703 0.395 419.515 118704 0.646 356.439 118705 -0.618 449.522 118706 -0.173 419.515 118707 0.646 485.959 118708 1.43 327.420 118709 1.18 429.470 118710 0.354 328.405 118711 0.741 454.473 118712 0.725 424.492 118713 0.499 450.316 118714 1.3 383.483 118715 0.396 355.473 118716 0.545 450.316 118717 1.3 448.510 118718 1.09 396.457 118719 0.139 390.477 118720 0.0333 416.511 118721 0.953 481.441 118722 1.85 405.467 118723 1.34 379.427 118724 0.841 419.515 118725 0.646 359.372 118726 0.551 482.499 118727 0.682 462.583 118728 2.1 405.467 118729 1.34 449.522 118730 -0.173 440.965 118731 0.517 359.372 118732 0.551 411.517 118733 -0.907 424.492 118734 0.499 425.457 118735 1.52 450.316 118736 1.3 352.350 118737 0.142 384.452 118738 -1.05 430.519 118739 2.19 378.467 118740 0.706 338.442 118741 0.84 359.372 118742 0.551 481.441 118743 1.85 424.492 118744 0.499 390.477 118745 0.0333 481.441 118746 1.85 477.459 118747 1.73 450.316 118748 1.3 384.452 118749 -1.05 472.556 118750 1.15 435.425 118751 0.292 462.583 118752 2.1 440.965 118753 0.517 414.471 118754 1.7 489.539 118755 2.07 482.499 118756 0.682 383.483 118757 0.396 352.350 118758 0.142 424.491 118759 0.818 386.440 118760 -0.0479 378.467 118761 0.706 424.492 118762 0.499 378.467 118763 0.706 379.427 118764 0.841 489.539 118765 2.07 411.517 118766 -0.907 454.473 118767 0.725 435.425 118768 0.292 474.550 118769 1.35 424.491 118770 0.818 424.491 118771 0.818 499.628 118772 1.55 435.425 118773 0.292 499.628 118774 1.55 405.467 118775 1.34 485.959 118776 1.43 383.483 118777 0.396 356.439 118778 -0.618 477.459 118779 1.73 405.467 118780 1.34 481.441 118781 1.85 419.515 118782 0.646 327.420 118783 1.18 424.491 118784 0.818 355.473 118785 0.545 482.499 118786 0.682 462.583 118787 2.1 416.511 118788 0.953 477.459 118789 1.73 419.515 118790 0.646 416.511 118791 0.953 386.440 118792 -0.0479 477.459 118793 1.73 328.405 118794 0.741 338.442 118795 0.84 448.510 118796 1.09 390.477 118797 0.0333 454.473 118798 0.725 414.471 118799 1.7 382.473 1188 0.555 435.425 118800 0.292 396.503 118801 0.395 384.452 118802 -1.05 384.452 118803 -1.05 419.515 118804 0.646 471.504 118805 1.08 499.628 118806 1.55 396.457 118807 0.139 472.556 118808 1.15 482.499 118809 0.682 454.489 118810 1.33 454.473 118811 0.725 471.504 118812 1.08 481.441 118813 1.85 338.442 118814 0.84 334.433 118815 -0.657 359.372 118816 0.551 425.457 118817 1.52 482.499 118818 0.682 424.492 118819 0.499 449.522 118820 -0.173 453.597 118821 0.00303 429.470 118822 0.354 448.510 118823 1.09 327.420 118824 1.18 425.457 118825 1.52 379.427 118826 0.841 449.522 118827 -0.173 359.372 118828 0.551 429.470 118829 0.354 425.457 118830 1.52 411.517 118831 -0.907 472.556 118832 1.15 355.473 118833 0.545 485.959 118834 1.43 424.491 118835 0.818 390.477 118836 0.0333 454.473 118837 0.725 386.440 118838 -0.0479 453.597 118839 0.00303 468.495 118840 0.33 468.518 118841 2.61 591.527 118842 3.28 468.518 118843 2.61 572.649 118844 3.83 411.495 118845 1.43 477.596 118846 2.77 332.393 118847 -0.257 328.429 118848 -0.366 343.397 118849 -0.428 472.502 118850 1.56 438.583 118851 1.53 452.501 118852 1.07 340.458 118853 1.58 452.507 118854 1.03 408.517 118855 0.632 487.398 118856 2.35 356.461 118857 -0.766 452.507 118858 1.03 432.535 118859 2.43 408.517 118860 0.632 476.525 118861 2.13 444.454 118862 1.01 441.445 118863 2.01 453.941 118864 0.218 477.596 118865 2.77 482.554 118866 0.707 477.596 118867 2.77 390.453 118868 1.65 371.472 118869 0.741 388.456 118870 0.159 420.503 118871 -0.468 434.528 118872 2.54 390.477 118873 -0.75 377.479 118874 0.778 438.583 118875 1.53 441.445 118876 2.01 444.454 118877 1.01 352.426 118878 -0.461 444.523 118879 3.58 452.507 118880 1.03 472.502 118881 1.56 390.477 118882 -0.75 422.543 118883 1.1 343.397 118884 -0.428 340.458 118885 1.58 466.358 118886 2.36 408.453 118887 -0.0629 439.484 118888 1.27 452.332 118889 1.79 472.502 118890 1.56 438.583 118891 1.53 448.510 118892 1 438.583 118893 1.53 452.501 118894 1.07 377.479 118895 0.778 452.507 118896 1.03 328.429 118897 -0.366 452.507 118898 1.03 408.453 118899 -0.0629 300.39206 1189 3.51 352.426 118900 -0.461 378.510 118901 2.3 466.358 118902 2.36 452.501 118903 1.07 388.461 118904 -0.182 432.535 118905 2.43 390.477 118906 -0.75 482.554 118907 0.707 371.472 118908 0.741 432.489 118909 1.04 489.564 118910 2.02 328.429 118911 -0.366 356.461 118912 -0.766 417.423 118913 1.83 439.484 118914 1.27 441.445 118915 2.01 411.497 118916 0.15 439.484 118917 1.27 417.423 118918 1.83 477.596 118919 2.77 131.11006 11892 -1.99 388.461 118920 -0.182 466.358 118921 2.36 438.583 118922 1.53 411.497 118923 0.15 432.489 118924 1.04 453.941 118925 0.218 444.523 118926 3.58 434.528 118927 2.54 343.397 118928 -0.428 388.461 118929 -0.182 405.54758 11893 2.17 476.525 118930 2.13 371.472 118931 0.741 432.535 118932 2.43 328.429 118933 -0.366 393.410 118934 -0.134 448.510 118935 1 434.528 118936 2.54 411.495 118937 1.43 432.489 118938 1.04 452.332 118939 1.79 432.489 118940 1.04 388.461 118941 -0.182 420.503 118942 -0.468 411.495 118943 1.43 411.495 118944 1.43 268.356 118945 0.369 411.495 118946 1.43 472.502 118947 1.56 388.461 118948 -0.182 476.525 118949 2.13 356.461 118950 -0.766 432.489 118951 1.04 402.420 118952 0.0915 489.562 118953 1.43 482.554 118954 0.707 408.453 118955 -0.0629 482.554 118956 0.707 466.358 118957 2.36 438.583 118958 1.53 489.562 118959 1.43 378.510 118960 2.3 377.479 118961 0.778 453.941 118962 0.218 377.479 118963 0.778 390.477 118964 -0.75 453.941 118965 0.218 378.510 118966 2.3 268.356 118967 0.369 411.497 118968 0.15 489.562 118969 1.43 328.429 118970 -0.366 411.495 118971 1.43 422.543 118972 1.1 466.358 118973 2.36 434.528 118974 2.54 432.489 118975 1.04 417.423 118976 1.83 422.543 118977 1.1 452.501 118978 1.07 402.420 118979 0.0915 402.420 118980 0.0915 422.543 118981 1.1 422.543 118982 1.1 377.479 118983 0.778 444.454 118984 1.01 393.410 118985 -0.134 408.517 118986 0.632 388.461 118987 -0.182 439.484 118988 1.27 378.510 118989 2.3 420.503 118990 -0.468 328.429 118991 -0.366 432.535 118992 2.43 452.507 118993 1.03 408.517 118994 0.632 489.564 118995 2.02 378.510 118996 2.3 439.484 118997 1.27 441.445 118998 2.01 489.564 118999 2.02 167.20500 119 -0.433 444.454 119000 1.01 489.562 119001 1.43 411.495 119002 1.43 487.398 119003 2.35 346.444 119004 -0.0461 444.523 119005 3.58 402.420 119006 0.0915 378.510 119007 2.3 487.398 119008 2.35 432.489 119009 1.04 405.54758 11901 2.09 422.543 119010 1.1 411.497 119011 0.15 411.495 119012 1.43 452.507 119013 1.03 328.429 119014 -0.366 343.397 119015 -0.428 417.423 119016 1.83 420.503 119017 -0.468 441.445 119018 2.01 472.502 119019 1.56 346.444 119020 -0.0461 356.461 119021 -0.766 472.502 119022 1.56 390.453 119023 1.65 402.420 119024 0.0915 444.454 119025 1.01 390.453 119026 1.65 432.489 119027 1.04 356.461 119028 -0.766 393.410 119029 -0.134 371.472 119030 0.741 444.454 119031 1.01 434.528 119032 2.54 352.426 119033 -0.461 439.484 119034 1.27 411.495 119035 1.43 452.332 119036 1.79 352.426 119037 -0.461 411.495 119038 1.43 343.397 119039 -0.428 340.458 119040 1.58 448.510 119041 1 466.358 119042 2.36 343.397 119043 -0.428 472.502 119044 1.56 487.398 119045 2.35 402.420 119046 0.0915 439.484 119047 1.27 328.429 119048 -0.366 476.525 119049 2.13 422.543 119050 1.1 390.453 119051 1.65 448.510 119052 1 487.398 119053 2.35 420.503 119054 -0.468 390.453 119055 1.65 352.426 119056 -0.461 371.472 119057 0.741 408.453 119058 -0.0629 444.454 119059 1.01 390.453 119060 1.65 408.517 119061 0.632 411.495 119062 1.43 452.332 119063 1.79 444.454 119064 1.01 352.426 119065 -0.461 411.495 119066 1.43 417.423 119067 1.83 340.458 119068 1.58 388.461 119069 -0.182 346.444 119070 -0.0461 390.477 119071 -0.75 352.426 119072 -0.461 489.564 119073 2.02 390.477 119074 -0.75 340.458 119075 1.58 417.423 119076 1.83 453.941 119077 0.218 378.510 119078 2.3 390.477 119079 -0.75 371.472 119080 0.741 388.456 119081 0.159 477.596 119082 2.77 408.517 119083 0.632 444.523 119084 3.58 411.497 119085 0.15 489.564 119086 2.02 378.510 119087 2.3 340.458 119088 1.58 452.332 119089 1.79 318.49346 11909 4.5 371.472 119090 0.741 352.426 119091 -0.461 487.398 119092 2.35 444.523 119093 3.58 439.484 119094 1.27 452.501 119095 1.07 476.525 119096 2.13 356.461 119097 -0.766 417.423 119098 1.83 340.458 119099 1.58 380.457 1191 0.432 466.358 119100 2.36 453.941 119101 0.218 452.332 119102 1.79 411.495 119103 1.43 402.420 119104 0.0915 476.525 119105 2.13 371.472 119106 0.741 489.562 119107 1.43 444.523 119108 3.58 388.461 119109 -0.182 411.495 119110 1.43 452.332 119111 1.79 476.525 119112 2.13 417.423 119113 1.83 477.596 119114 2.77 448.510 119115 1 489.562 119116 1.43 377.479 119117 0.778 453.941 119118 0.218 377.479 119119 0.778 489.562 119120 1.43 411.495 119121 1.43 441.445 119122 2.01 422.543 119123 1.1 452.332 119124 1.79 377.479 119125 0.778 452.501 119126 1.07 408.453 119127 -0.0629 432.535 119128 2.43 453.941 119129 0.218 420.503 119130 -0.468 489.564 119131 2.02 444.523 119132 3.58 346.444 119133 -0.0461 393.410 119134 -0.134 356.461 119135 -0.766 408.453 119136 -0.0629 487.398 119137 2.35 420.503 119138 -0.468 448.510 119139 1 411.497 119140 0.15 441.445 119141 2.01 411.495 119142 1.43 408.453 119143 -0.0629 472.502 119144 1.56 448.510 119145 1 482.554 119146 0.707 489.562 119147 1.43 438.583 119148 1.53 434.528 119149 2.54 390.453 119150 1.65 482.554 119151 0.707 390.453 119152 1.65 466.358 119153 2.36 408.453 119154 -0.0629 402.420 119155 0.0915 420.503 119156 -0.468 438.583 119157 1.53 356.461 119158 -0.766 434.528 119159 2.54 487.398 119160 2.35 343.397 119161 -0.428 411.497 119162 0.15 452.501 119163 1.07 340.458 119164 1.58 502.602 119165 3.94 605.747 119166 4.04 489.650 119167 4.06 536.684 119168 3.42 507.622 119169 3.53 584.706 119170 3.76 548.717 119171 3.98 440.533 119172 2.61 501.618 119173 3.49 552.684 119174 3.35 572.671 119175 3.91 522.658 119176 3.04 516.629 119177 3.23 593.711 119178 4.13 539.666 119179 4.21 593.711 119180 4.13 605.747 119181 4.04 516.629 119182 4.28 548.717 119183 3.98 539.666 119184 4.21 513.651 119185 2.65 467.601 119186 3.02 548.717 119187 3.98 507.622 119188 3.53 589.747 119189 4.47 589.747 119190 4.47 486.603 119191 3.42 547.667 119192 3.19 531.644 119193 3.52 527.678 119194 3.38 531.644 119195 3.52 486.603 119196 3.42 605.747 119197 4.04 589.747 119198 4.47 589.747 119199 4.47 584.706 119200 3.85 554.680 119201 3.88 467.601 119202 3.02 584.706 119203 3.85 589.747 119204 4.33 589.747 119205 4.47 493.596 119206 3.01 520.664 119207 3.23 589.747 119208 4.33 536.684 119209 3.42 584.706 119210 3.85 521.649 119211 3.78 610.166 119212 4.65 572.671 119213 3.91 557.656 119214 4.26 552.684 119215 3.35 519.608 119216 3.69 519.608 119217 3.69 516.629 119218 4.28 536.684 119219 3.41 610.166 119220 4.65 502.602 119221 3.94 554.680 119222 3.88 575.721 119223 4.06 572.671 119224 3.91 584.706 119225 3.85 477.596 119226 2.9 610.166 119227 4.65 561.670 119228 3.57 548.717 119229 3.98 569.692 119230 4.03 600.730 119231 3.37 489.650 119232 4.06 540.648 119233 3.47 486.603 119234 3.42 507.622 119235 3.53 454.560 119236 2.97 552.684 119237 3.35 526.670 119238 3.67 539.666 119239 4.21 584.706 119240 3.76 501.618 119241 3.49 493.596 119242 3.01 554.680 119243 3.88 520.664 119244 3.23 569.692 119245 4.03 472.620 119246 3.66 569.692 119247 4.03 531.644 119248 3.52 575.721 119249 4.06 493.596 119250 3.01 519.608 119251 3.69 554.680 119252 3.88 526.670 119253 3.67 477.596 119254 2.9 557.656 119255 4.26 589.747 119256 4.33 521.649 119257 3.78 493.596 119258 3.01 561.670 119259 3.57 516.629 119260 4.28 539.666 119261 4.21 536.684 119262 3.42 584.706 119263 3.76 575.721 119264 4.06 572.671 119265 3.91 589.747 119266 4.47 440.533 119267 2.61 540.648 119268 3.47 477.596 119269 2.9 548.717 119270 3.98 440.533 119271 2.61 540.648 119272 3.47 472.620 119273 3.66 561.670 119274 3.57 575.721 119275 4.06 486.603 119276 3.42 526.670 119277 3.67 539.666 119278 4.21 569.692 119279 4.03 531.644 119280 3.52 536.684 119281 3.42 575.721 119282 4.06 467.601 119283 3.02 600.730 119284 3.37 540.648 119285 3.47 522.658 119286 3.04 536.684 119287 3.42 589.747 119288 4.47 501.618 119289 3.49 547.667 119290 3.19 489.650 119291 4.06 554.680 119292 3.88 519.608 119293 3.69 526.670 119294 3.67 552.684 119295 3.35 440.533 119296 2.61 519.608 119297 3.69 472.620 119298 3.66 520.664 119299 3.23 493.596 119300 3.01 589.747 119301 4.47 593.711 119302 4.13 536.684 119303 3.41 467.601 119304 3.02 548.717 119305 3.98 502.602 119306 3.94 520.664 119307 3.23 531.644 119308 3.52 540.648 119309 3.47 575.721 119310 4.06 589.747 119311 4.33 513.651 119312 2.65 589.747 119313 4.47 489.650 119314 4.06 467.601 119315 3.02 493.596 119316 3.01 600.730 119317 3.37 536.684 119318 3.42 472.620 119319 3.66 554.680 119320 3.88 610.166 119321 4.65 557.656 119322 4.26 569.692 119323 4.03 488.619 119324 3.44 593.711 119325 4.13 502.602 119326 3.94 610.166 119327 4.65 486.603 119328 3.42 561.670 119329 3.57 521.649 119330 3.78 513.651 119331 2.65 548.717 119332 3.98 548.717 119333 3.98 489.650 119334 4.06 502.602 119335 3.94 488.619 119336 3.44 557.656 119337 4.26 521.649 119338 3.78 589.747 119339 4.33 501.618 119340 3.49 486.603 119341 3.42 477.596 119342 2.9 489.650 119343 4.06 589.747 119344 4.47 536.684 119345 3.41 519.608 119346 3.69 454.560 119347 2.97 548.717 119348 3.98 513.651 119349 2.65 299.25340 11935 -1.14 501.618 119350 3.49 589.747 119351 4.47 454.560 119352 2.97 593.711 119353 4.13 572.671 119354 3.91 516.629 119355 3.23 584.706 119356 3.85 516.629 119357 4.28 489.650 119358 4.06 507.622 119359 3.53 531.644 119360 3.52 477.596 119361 2.9 561.670 119362 3.57 547.667 119363 3.19 516.629 119364 4.28 522.658 119365 3.04 600.730 119366 3.37 593.711 119367 4.13 584.706 119368 3.76 526.670 119369 3.67 522.658 119370 3.04 605.747 119371 4.04 584.706 119372 3.76 548.717 119373 3.98 501.618 119374 3.49 502.602 119375 3.94 584.706 119376 3.76 516.629 119377 4.28 440.533 119378 2.61 507.622 119379 3.53 520.664 119380 3.23 516.629 119381 3.23 547.667 119382 3.19 488.619 119383 3.44 539.666 119384 4.21 547.667 119385 3.19 531.644 119386 3.52 440.533 119387 2.61 467.601 119388 3.02 521.649 119389 3.78 536.684 119390 3.41 589.747 119391 4.33 502.602 119392 3.94 552.684 119393 3.35 536.684 119394 3.41 501.618 119395 3.49 552.684 119396 3.35 454.560 119397 2.97 513.651 119398 2.65 519.608 119399 3.69 548.717 119400 3.98 507.622 119401 3.53 610.166 119402 4.65 589.747 119403 4.47 605.747 119404 4.04 569.692 119405 4.03 554.680 119406 3.88 584.706 119407 3.85 584.706 119408 3.76 521.649 119409 3.78 589.747 119410 4.33 516.629 119411 3.23 513.651 119412 2.65 548.717 119413 3.98 572.671 119414 3.91 552.684 119415 3.35 520.664 119416 3.23 569.692 119417 4.03 527.678 119418 3.38 605.747 119419 4.04 605.747 119420 4.04 454.560 119421 2.97 540.648 119422 3.47 526.670 119423 3.67 561.670 119424 3.57 575.721 119425 4.06 520.664 119426 3.23 572.671 119427 3.91 605.747 119428 4.04 536.684 119429 3.42 493.596 119430 3.01 477.596 119431 2.9 552.684 119432 3.35 488.619 119433 3.44 521.649 119434 3.78 540.648 119435 3.47 526.670 119436 3.67 610.166 119437 4.65 557.656 119438 4.26 454.560 119439 2.97 187.19408 11944 -1.27 486.603 119440 3.42 548.717 119441 3.98 600.730 119442 3.37 584.706 119443 3.85 536.684 119444 3.41 516.629 119445 3.23 454.560 119446 2.97 516.629 119447 4.28 548.717 119448 3.98 507.622 119449 3.53 516.629 119450 3.23 589.747 119451 4.47 557.656 119452 4.26 589.747 119453 4.47 522.658 119454 3.04 440.533 119455 2.61 539.666 119456 4.21 467.601 119457 3.02 547.667 119458 3.19 557.656 119459 4.26 143.18366 11946 -3.03 522.658 119460 3.04 513.651 119461 2.65 600.730 119462 3.37 561.670 119463 3.57 547.667 119464 3.19 477.596 119465 2.9 593.711 119466 4.13 600.730 119467 3.37 536.684 119468 3.41 759.136 119470 6.56 557.704 119471 2.25 612.714 119472 4 571.705 119473 4.32 471.590 119474 2.33 538.700 119475 4.6 478.559 119476 2.94 525.662 119477 3.38 507.622 119478 3.11 541.661 119479 2.37 518.648 119480 3.44 563.667 119481 3.36 471.590 119482 2.33 478.559 119483 2.94 478.559 119484 2.94 399.527 119485 2.65 315.67500 119486 4.92 801.216 119487 7.14 612.714 119488 4 525.662 119489 3.38 399.527 119490 2.65 496.575 119491 2.92 500.607 119492 2.58 488.578 119493 1.18 477.352 119494 1.83 496.575 119495 4.62 563.667 119496 3.36 538.700 119497 4.6 571.705 119498 4.32 470.606 119499 2.66 612.714 119500 4 541.661 119501 2.37 557.704 119502 2.25 500.607 119503 2.58 516.564 119504 2.66 528.598 119505 2.64 583.698 119506 3.88 538.700 119507 4.6 478.559 119508 2.94 516.564 119509 2.66 144.14850 11951 -0.729 520.621 119510 2.1 518.648 119511 3.44 478.559 119512 2.94 516.655 119513 2.98 507.622 119514 3.11 446.537 119515 2.65 495.568 119516 2.12 516.564 119517 2.66 496.575 119518 2.92 523.646 119519 3.43 495.568 119520 2.12 533.620 119521 2.62 604.781 119522 4.52 507.622 119523 3.11 517.643 119524 2.09 415.570 119525 2.99 475.603 119526 2.01 525.662 119527 3.38 472.599 119528 3.5 415.570 119529 2.99 563.667 119530 3.36 496.575 119531 2.92 488.578 119532 1.18 516.655 119533 2.98 387.449 119534 1.8 492.611 119535 3.14 470.606 119536 2.66 399.527 119537 2.65 477.352 119538 1.83 492.611 119539 3.14 495.568 119540 2.12 533.620 119541 2.62 520.621 119542 2.1 470.606 119543 2.66 490.618 119544 1.53 520.621 119545 2.1 492.611 119546 3.14 477.352 119547 1.83 543.611 119548 3.23 478.559 119549 2.94 118.11126 11955 -3.08 575.669 119550 5.02 528.598 119551 2.64 612.714 119552 4 466.636 119553 3.15 446.537 119554 2.65 490.618 119555 1.53 459.604 119556 3.05 538.700 119557 4.6 478.559 119558 2.94 492.611 119559 3.14 583.698 119560 3.88 563.667 119561 3.36 466.636 119562 3.15 538.700 119563 4.6 520.621 119564 2.1 583.698 119565 3.88 470.606 119566 2.66 523.646 119567 3.43 537.648 119568 3.47 415.570 119569 2.99 470.606 119570 2.66 546.520 119571 2.58 563.667 119572 3.36 456.56100 119573 2.34 759.136 119574 6.51 563.667 119575 3.36 472.599 119576 3.5 538.700 119577 4.6 517.643 119578 2.09 490.618 119579 1.53 533.620 119580 2.62 496.575 119581 2.92 504.579 119582 2.56 495.568 119583 2.12 471.590 119584 2.33 516.564 119585 2.66 500.607 119586 2.58 557.704 119587 2.25 563.667 119588 3.36 504.579 119589 2.56 490.618 119590 1.53 563.667 119591 3.36 543.611 119592 3.23 477.352 119593 1.83 528.598 119594 2.64 470.606 119595 2.66 500.607 119596 2.58 518.648 119597 3.44 517.643 119598 2.09 496.575 119599 4.62 296.283 1196 -0.22 528.598 119600 2.64 517.643 119601 2.09 604.781 119602 4.52 528.598 119603 2.64 504.579 119604 2.56 504.579 119605 2.56 492.611 119606 2.81 571.705 119607 4.32 541.661 119608 2.37 472.599 119609 3.5 528.598 119610 2.64 466.636 119611 3.15 520.621 119612 2.1 543.611 119613 3.23 470.606 119614 2.66 490.618 119615 1.53 571.705 119616 4.32 604.781 119617 4.52 495.568 119618 2.12 541.661 119619 2.37 538.700 119620 4.6 496.575 119621 4.62 543.611 119622 3.23 516.655 119623 2.98 516.564 119624 2.66 516.655 119625 2.98 459.604 119626 3.05 543.611 119627 3.23 516.564 119628 2.66 368.493 119629 1.89 507.622 119630 3.11 517.643 119631 2.09 497.603 119632 2.97 496.575 119633 2.92 538.700 119634 4.6 492.611 119635 3.14 525.662 119636 3.38 475.603 119637 2.01 523.646 119638 3.43 459.604 119639 3.05 477.352 119640 1.83 604.781 119641 4.52 583.698 119642 3.88 496.575 119643 2.92 543.611 119644 3.23 492.611 119645 3.14 459.604 119646 3.05 496.575 119647 4.62 492.611 119648 2.81 488.578 119649 1.18 415.570 119650 2.99 504.579 119651 2.56 523.646 119652 3.43 477.352 119653 1.83 475.603 119654 2.01 571.705 119655 4.32 500.607 119656 2.58 533.620 119657 2.62 459.604 119658 3.05 543.611 119659 3.23 488.578 119660 1.18 459.604 119661 3.05 517.643 119662 2.09 541.661 119663 2.37 495.568 119664 2.12 490.618 119665 1.53 399.527 119666 2.65 466.636 119667 3.15 516.655 119668 2.98 500.607 119669 2.58 496.575 119670 4.62 472.621 119671 2.39 523.646 119672 3.43 815.243 119674 7.2 612.714 119675 4 507.622 119676 3.11 492.611 119677 3.14 604.781 119678 4.52 387.449 119679 1.8 517.643 119680 2.09 394.530 119681 2.38 541.661 119682 2.37 478.559 119683 2.94 541.661 119684 2.37 495.568 119685 2.12 507.622 119686 3.11 490.618 119687 1.53 516.564 119688 2.66 471.590 119689 2.33 583.698 119690 3.88 557.704 119691 2.25 472.599 119692 3.5 477.352 119693 1.83 528.598 119694 2.64 520.621 119695 2.1 518.648 119696 3.44 500.607 119697 2.58 604.781 119698 4.52 523.646 119699 3.43 488.578 119700 1.18 504.579 119701 2.56 488.578 119702 1.18 612.714 119703 4 525.662 119704 3.38 472.599 119705 3.5 612.714 119706 4 537.648 119707 3.47 523.646 119708 3.43 518.648 119709 3.44 504.579 119710 2.56 520.621 119711 2.1 717.056 119713 5.7 517.643 119714 2.09 495.568 119715 2.12 518.648 119716 3.44 466.636 119717 3.15 533.620 119718 2.62 516.655 119719 2.98 140.09356 11972 0.229 472.599 119720 3.5 546.520 119721 2.58 415.570 119722 2.99 528.598 119723 2.64 490.618 119724 1.53 446.537 119725 2.65 504.579 119726 2.56 488.578 119727 1.18 575.669 119728 5.02 516.564 119729 2.66 525.662 119730 3.38 516.655 119731 2.98 520.621 119732 2.1 492.611 119733 2.81 471.590 119734 2.33 472.599 119735 3.5 533.620 119736 2.62 516.655 119737 2.98 541.661 119738 2.37 492.611 119739 3.14 477.352 119740 1.83 426.348 119741 2.48 604.781 119742 4.52 507.622 119743 3.11 523.646 119744 3.43 470.606 119745 2.66 496.575 119746 2.92 571.705 119747 4.32 459.604 119748 3.05 507.622 119749 3.11 500.607 119750 2.58 459.604 119751 3.05 543.611 119752 3.23 471.590 119753 2.33 583.698 119754 3.88 518.648 119755 3.44 471.590 119756 2.33 571.705 119757 4.32 472.599 119758 3.5 488.578 119759 1.18 612.714 119760 4 466.636 119761 3.15 471.590 119762 2.33 391.467 119763 4.14 474.531 119764 3.17 320.185 119765 2.42 409.483 119766 -0.794 446.499 119767 2.47 431.535 119768 3.05 403.387 119769 1.45 335.400 119770 4.48 352.498 119771 3.5 366.411 119772 3.73 303.741 119773 3.14 273.374 119774 2.98 243.262 119775 2.11 314.260 119776 2.34 331.821 119777 3 305.331 119778 3.68 318.177 119779 2.85 509.647 119780 4.8 285.342 119781 4.32 443.518 119782 3.39 245.231 119783 1.84 319.424 119784 4.48 533.043 119785 4.3 359.469 119786 3.64 305.397 119787 2.7 344.323 119788 2.53 414.458 119789 0.966 433.504 119790 2.8 227.222 119791 1.21 308.289 119792 2.59 490.958 119793 3.57 393.842 119794 5.22 355.306 119795 2.18 258.402 119796 4.45 264.238 119797 1.04 368.140 119798 0.122 332.396 119799 3.21 311.785 119800 3.16 432.497 119801 3.8 316.395 119802 2.66 313.782 119803 4.27 286.326 119804 1.62 273.417 119805 4.63 377.351 119806 1.38 251.324 119807 3.75 339.460 119808 4.76 265.264 119809 3.47 395.523 119810 2.64 415.301 119811 3.78 392.631 119812 4.71 286.243 119813 1.27 369.482 119814 3.39 341.386 119815 2.64 384.431 119816 4.53 390.498 119817 4.81 546.664 119818 4.08 328.747 119819 4.21 442.557 119820 3.19 247.211 119821 0.465 246.209 119822 3.34 385.485 119823 2.54 272.253 119824 1.36 362.445 119825 2.71 251.281 119826 3.88 235.307 119827 2.79 282.295 119828 3.36 434.468 119829 2.06 356.428 119830 1.03 351.806 119831 2.81 387.689 119832 4.56 346.383 119833 2.03 319.743 119834 3.46 176.172 119835 1.41 344.367 119836 1.44 328.430 119837 4.21 305.545 119838 4.13 482.531 119839 4 487.557 119840 3.52 396.465 119841 2.17 420.440 119842 2.28 495.408 119843 4.14 240.325 119844 3.53 458.470 119845 2.26 523.990 119846 4.24 396.437 119847 3.3 483.606 119848 4.04 351.381 119849 3.9 347.678 119850 3.36 383.400 119851 3.6 267.240 119852 2.91 381.469 119853 4.06 213.344 119854 2.83 294.309 119855 1.93 242.301 119856 1.77 376.502 119857 2.47 289.292 119858 1.7 291.389 119859 4.75 137.10966 11986 -2.96 323.322 119860 3.43 404.467 119861 3.39 313.394 119862 4.64 229.214 119863 1.93 290.745 119864 3.72 465.499 119865 3.35 439.529 119866 2 337.373 119867 2.73 396.399 119868 2.21 378.446 119869 3.72 185.17820 11987 -0.888 429.609 119870 1.76 277.368 119871 1.61 390.760 119872 4.08 428.302 119873 3.56 437.575 119874 4.94 261.301 119875 2.04 313.370 119876 4.49 448.586 119877 4.05 385.440 119878 4.59 167.209 119879 -0.777 379.233 119880 1.23 335.284 119881 2.03 420.483 119882 2.79 489.542 119883 4.36 223.274 119884 3.5 401.844 119885 3.61 350.458 119886 2.34 351.400 119887 3.35 323.414 119888 4.05 323.390 119889 3.26 307.430 119890 4.43 403.905 119891 4.64 365.470 119892 4.05 300.380 119893 2.44 349.427 119894 4 323.259 119895 1.92 359.731 119896 2.09 360.580 119897 4.04 333.364 119898 1.03 395.883 119899 4.38 535.412 119900 3.49 401.524 119901 2.66 385.812 119902 5.13 298.361 119903 3.94 309.363 119904 2.81 493.623 119905 2.8 476.532 119906 5.82 269.256 119907 1.81 314.361 119908 2.22 430.460 119909 1.91 338.428 119910 2.82 413.430 119911 3.42 341.792 119912 4.51 301.273 119913 1.28 283.298 119914 3.17 336.47050 119915 3.95 829.269 119916 7.31 480.554 119917 3.02 323.440 119918 1.21 416.493 119919 2.87 285.342 119920 3.31 259.252 119921 3.19 333.227 119922 2.65 299.306 119923 1.23 350.372 119924 4.08 459.584 119925 3.39 435.501 119926 1.1 332.358 119927 3.5 379.524 119928 3.47 323.374 119929 1.83 368.198 119930 4.76 498.617 119931 3.03 396.489 119932 4.25 309.159 119933 3.67 442.260 119934 4.72 529.359 119935 3.6 327.314 119936 1.93 225.309 119937 1.09 328.323 119938 0.668 335.150 119939 2.65 447.550 119940 3.35 246.226 119941 1.67 271.269 119942 2.66 337.373 119943 3.2 495.388 119944 2.54 221.210 119945 1.74 395.272 119946 3.87 399.528 119947 2.88 285.794 119948 2.85 299.322 119949 2.56 326.414 119950 4.04 301.295 119951 2.21 326.347 119952 3.06 334.352 119953 1.44 284.349 119954 0.606 358.432 119955 3.41 493.967 119956 3.77 387.433 119957 0.566 306.316 119958 3.78 396.433 119959 4.75 254.288 119960 1.47 320.322 119961 2.29 287.359 119962 3.93 240.344 119963 4.1 364.237 119964 3.19 427.479 119965 2.18 439.935 119966 3.18 435.485 119967 3.03 325.200 119968 3.89 498.574 119969 4.8 369.482 119970 3.69 428.462 119971 0.345 254.737 119972 1.65 356.421 119973 2.87 324.271 119974 1.48 225.243 119975 3.69 469.939 119976 4.84 363.450 119977 5.61 297.392 119978 3.36 383.466 119979 2.12 385.406 119980 3.03 387.499 119981 4.37 415.442 119982 3.02 324.812 119983 3.64 285.130 119984 2.61 273.140 119985 2.34 339.456 119986 3.24 408.388 119987 3.66 197.233 119988 2.68 236.658 119989 2.17 499.969 119990 3.35 270.287 119991 0.82 253.300 119992 2.62 238.200 119993 -0.133 250.297 119994 2.02 218.212 119995 0.279 281.230 119996 3.77 483.976 119997 3.49 457.470 119998 4.28 416.453 119999 3.2 393.476 120 4.29 255.272 120000 0.874 362.379 120001 2.84 295.333 120002 2.99 394.428 120003 1.48 493.494 120004 1.72 397.447 120005 2.02 541.394 120006 3.92 338.385 120007 2.43 277.318 120008 3.86 395.282 120009 4.89 308.717 120010 3.92 218.279 120011 2.23 322.197 120012 4.02 397.296 120013 4 361.462 120014 3.27 398.926 120015 4.95 334.373 120016 3.3 365.430 120017 2.31 316.740 120018 2.25 282.298 120019 1.27 447.556 120020 2.48 375.805 120021 4.23 371.396 120022 1.89 244.286 120023 3.81 484.499 120024 3.45 432.492 120025 1.92 454.542 120026 4.19 306.362 120027 4.21 379.797 120028 4.27 328.368 120029 3.52 483.582 120030 2.53 255.276 120031 0.757 313.376 120032 2.8 315.349 120033 2.88 211.688 120034 2.46 428.612 120035 3.1 309.295 120036 3.59 321.396 120037 3.2 431.354 120038 3.89 334.349 120039 2.88 444.487 120040 2.02 359.182 120041 3.97 233.215 120042 2.14 401.254 120043 3.42 412.278 120044 3.78 265.290 120045 0.877 313.419 120046 2.87 282.194 120047 2.51 446.308 120048 4.18 303.274 120049 1.35 319.420 120050 4.48 267.283 120051 2.12 381.383 120052 2.71 350.822 120053 3.02 276.333 120054 4.33 493.604 120055 2.5 345.445 120056 2.25 379.431 120057 4.66 405.494 120058 2.26 346.446 120059 3.15 309.366 120060 2.41 293.426 120061 3.19 304.137 120062 -0.592 490.963 120063 2.84 494.635 120064 3.93 355.347 120065 3.63 487.548 120066 2.29 480.554 120067 2.71 513.585 120068 2.46 487.548 120069 2.29 598.733 120070 3.79 581.749 120071 3.9 598.733 120072 3.79 581.749 120073 3.9 450.526 120074 1.1 362.424 120075 0.625 374.475 120076 1.88 308.330 120077 0.432 379.498 120078 1.42 402.420 120079 0.361 380.411 120080 0.578 415.459 120081 1.05 371.407 120082 -0.147 376.447 120083 0.267 441.521 120084 1.79 430.470 120085 1.53 393.434 120086 0.384 308.330 120087 0.432 495.519 120088 2.17 450.526 120089 1.1 373.423 120090 -0.205 355.430 120091 -0.602 374.475 120092 1.88 486.433 120093 2.97 486.580 120094 0.84 368.376 120095 0.536 450.526 120096 1.1 423.479 120097 0.433 423.479 120098 0.433 393.453 120099 0.122 405.467 120100 1.17 402.420 120101 0.361 441.521 120102 1.79 379.498 120103 1.42 415.459 120104 1.05 523.453 120105 1.83 496.384 120106 2.89 450.526 120107 1.1 405.467 120108 1.17 455.548 120109 1.9 448.510 120110 1 371.407 120111 -0.147 465.931 120112 1.35 368.376 120113 0.536 425.457 120114 1.75 320.363 120115 0.783 464.509 120116 0.628 417.499 120117 0.476 465.931 120118 1.35 441.521 120119 1.79 417.499 120120 0.476 305.326 120121 0.601 486.580 120122 0.84 308.330 120123 0.432 373.423 120124 -0.205 486.433 120125 2.97 375.423 120126 -0.00551 380.411 120127 0.578 464.509 120128 0.628 473.907 120129 1.2 417.499 120130 0.476 441.521 120131 1.79 374.475 120132 1.88 393.453 120133 0.122 441.521 120134 1.79 441.521 120135 1.79 448.510 120136 1 495.519 120137 2.17 455.548 120138 1.9 410.467 120139 0.218 374.475 120140 1.88 423.479 120141 0.433 450.526 120142 1.1 405.467 120143 1.17 425.457 120144 1.75 375.423 120145 -0.00551 410.467 120146 0.218 362.424 120147 0.625 402.420 120148 0.361 455.548 120149 1.9 417.503 120150 0.762 405.467 120151 1.17 393.453 120152 2.44 393.453 120153 2.44 417.499 120154 0.476 393.434 120155 0.384 486.580 120156 0.84 413.533 120157 0.319 405.467 120158 1.17 376.447 120159 0.267 465.931 120160 1.35 473.907 120161 1.2 450.526 120162 1.1 448.510 120163 1 430.470 120164 1.53 379.498 120165 1.42 417.503 120166 0.762 393.434 120167 0.384 373.423 120168 -0.205 486.580 120169 0.84 486.580 120170 0.84 393.453 120171 0.122 305.326 120172 0.601 379.498 120173 1.42 441.521 120174 1.79 415.459 120175 1.05 368.376 120176 0.536 441.521 120177 1.79 496.384 120178 2.89 417.499 120179 0.476 376.447 120180 0.267 417.503 120181 0.762 305.326 120182 0.601 441.521 120183 1.79 495.519 120184 2.17 371.407 120185 -0.147 495.519 120186 2.17 486.580 120187 0.84 494.969 120188 1.9 417.499 120189 0.476 393.453 120190 2.44 430.470 120191 1.53 464.509 120192 0.628 479.612 120193 3.31 413.533 120194 0.319 393.453 120195 0.122 393.434 120196 0.384 455.548 120197 1.9 355.430 120198 -0.602 479.612 120199 3.31 305.326 120200 0.601 473.907 120201 1.2 423.479 120202 0.433 308.330 120203 0.432 393.453 120204 0.122 494.969 120205 1.9 486.433 120206 2.97 448.510 120207 1 464.509 120208 0.628 373.423 120209 -0.205 486.580 120210 0.84 494.969 120211 1.9 496.384 120212 2.89 355.430 120213 -0.602 374.475 120214 1.88 496.384 120215 2.89 402.420 120216 0.361 495.519 120217 2.17 494.969 120218 1.9 430.470 120219 1.53 375.423 120220 -0.00551 393.453 120221 2.44 494.969 120222 1.9 464.509 120223 0.628 355.430 120224 -0.602 417.503 120225 0.762 486.433 120226 2.97 448.510 120227 1 305.326 120228 0.601 371.407 120229 -0.147 415.459 120230 1.05 473.907 120231 1.2 494.969 120232 1.9 523.453 120233 1.83 464.509 120234 0.628 495.519 120235 2.17 486.433 120236 2.97 441.521 120237 1.79 374.475 120238 1.88 494.969 120239 1.9 320.363 120240 0.783 465.931 120241 1.35 415.459 120242 1.05 417.503 120243 0.762 355.430 120244 -0.602 417.499 120245 0.476 479.612 120246 3.31 479.612 120247 3.31 405.467 120248 1.17 375.423 120249 -0.00551 423.479 120250 0.433 441.521 120251 1.79 417.499 120252 0.476 441.521 120253 1.79 486.433 120254 2.97 441.521 120255 1.79 496.384 120256 2.89 305.326 120257 0.601 415.459 120258 1.05 413.533 120259 0.319 379.498 120260 1.42 402.420 120261 0.361 371.407 120262 -0.147 410.467 120263 0.218 415.459 120264 1.05 393.453 120265 2.44 450.526 120266 1.1 368.376 120267 0.536 430.470 120268 1.53 374.475 120269 1.88 423.479 120270 0.433 496.384 120271 2.89 368.376 120272 0.536 425.457 120273 1.75 410.467 120274 0.218 423.479 120275 0.433 473.907 120276 1.2 448.510 120277 1 379.498 120278 1.42 402.420 120279 0.361 376.447 120280 0.267 305.326 120281 0.601 455.548 120282 1.9 380.411 120283 0.578 494.969 120284 1.9 464.509 120285 0.628 362.424 120286 0.625 368.376 120287 0.536 417.499 120288 0.476 308.330 120289 0.432 486.433 120290 2.97 371.407 120291 -0.147 415.459 120292 1.05 455.548 120293 1.9 486.580 120294 0.84 374.475 120295 1.88 423.479 120296 0.433 410.467 120297 0.218 402.420 120298 0.361 417.499 120299 0.476 379.498 120300 1.42 376.447 120301 0.267 393.453 120302 2.44 425.457 120303 1.75 362.424 120304 0.625 417.499 120305 0.476 305.326 120306 0.601 308.330 120307 0.432 375.423 120308 -0.00551 473.907 120309 1.2 417.499 120310 0.476 417.503 120311 0.762 393.434 120312 0.384 450.526 120313 1.1 376.447 120314 0.267 375.423 120315 -0.00551 374.475 120316 1.88 410.467 120317 0.218 425.457 120318 1.75 405.467 120319 1.17 371.407 120320 -0.147 417.503 120321 0.762 417.499 120322 0.476 413.533 120323 0.319 376.447 120324 0.267 465.931 120325 1.35 417.499 120326 0.476 355.430 120327 -0.602 479.612 120328 3.31 308.330 120329 0.432 374.475 120330 1.88 410.467 120331 0.218 362.424 120332 0.625 441.521 120333 1.79 373.423 120334 -0.205 374.475 120335 1.88 441.521 120336 1.79 417.499 120337 0.476 425.457 120338 1.75 417.499 120339 0.476 393.453 120340 0.122 373.423 120341 -0.205 473.907 120342 1.2 308.330 120343 0.432 523.453 120344 1.83 448.510 120345 1 393.453 120346 2.44 374.475 120347 1.88 373.423 120348 -0.205 371.407 120349 -0.147 410.467 120350 0.218 393.453 120351 2.44 425.457 120352 1.75 355.430 120353 -0.602 417.503 120354 0.762 393.453 120355 0.122 523.453 120356 1.83 455.548 120357 1.9 486.433 120358 2.97 355.430 120359 -0.602 465.931 120360 1.35 393.453 120361 0.122 402.420 120362 0.361 373.423 120363 -0.205 380.411 120364 0.578 368.376 120365 0.536 441.521 120366 1.79 379.498 120367 1.42 380.411 120368 0.578 496.384 120369 2.89 430.470 120370 1.53 455.548 120371 1.9 380.411 120372 0.578 448.510 120373 1 495.519 120374 2.17 393.434 120375 0.384 380.411 120376 0.578 375.423 120377 -0.00551 405.467 120378 1.17 376.447 120379 0.267 374.475 120380 1.88 448.510 120381 1 430.470 120382 1.53 496.384 120383 2.89 374.475 120384 1.88 523.453 120385 1.83 523.453 120386 1.83 430.470 120387 1.53 368.376 120388 0.536 464.509 120389 0.628 374.475 120390 1.88 465.931 120391 1.35 374.475 120392 1.88 375.423 120393 -0.00551 356.465 120394 3.85 321.331 120395 2.36 359.529 120396 2.14 269.339 120397 3.65 362.433 120398 1.55 429.429 120399 4.67 156.09296 12040 0.0313 359.379 120400 3.53 191.205 120401 1.24 338.404 120402 3.85 384.383 120403 2.78 302.350 120404 3.11 333.410 120405 1.97 443.291 120406 4.74 364.423 120407 2.82 266.298 120408 2.48 472.542 120409 4.24 411.452 120410 4.43 232.239 120411 1.29 387.184 120412 4.02 445.491 120413 2.44 212.205 120414 1.45 312.386 120415 -0.2 300.270 120416 1.59 344.414 120417 2.16 502.587 120418 3.18 386.898 120419 1.63 414.457 120420 2.23 387.228 120421 4.09 532.677 120422 5.72 331.369 120423 3.88 359.444 120424 2.62 359.382 120425 2.33 300.420 120426 4.53 320.410 120427 3.69 340.398 120428 3.45 465.542 120429 3.99 442.508 120430 4.35 323.368 120431 2.8 343.178 120432 2.14 241.287 120433 4.89 462.452 120434 3.91 263.384 120435 2.3 314.767 120436 3.06 325.406 120437 4.34 377.484 120438 3.34 335.357 120439 3.28 323.347 120440 1.63 431.445 120441 2.18 457.568 120442 4.75 294.136 120443 4.4 287.406 120444 2.88 487.600 120445 4.03 351.400 120446 3.1 366.458 120447 2.29 428.526 120448 1.33 331.372 120449 2.58 445.534 120450 4.03 375.381 120451 1.81 382.411 120452 1.36 387.455 120453 3.6 273.718 120454 3.65 351.360 120455 1.76 437.412 120456 4.91 353.598 120457 3.26 310.225 120458 1.76 345.246 120459 3.35 253.296 120460 4.24 363.430 120461 2.55 344.387 120462 2.43 300.352 120463 3.59 478.932 120464 2.44 370.252 120465 3.88 274.316 120466 3.26 299.285 120467 2.95 392.436 120468 2.36 320.796 120469 4.1 216.240 120470 1.36 321.169 120471 2.58 456.532 120472 3.85 333.391 120473 1.72 379.453 120474 2 285.338 120475 4.25 388.506 120476 4.56 302.353 120477 1.85 304.383 120478 5.73 478.500 120479 2.88 387.888 120480 2.92 391.471 120481 3.1 408.494 120482 2.15 420.407 120483 4.37 465.364 120484 4.56 377.463 120485 1.6 393.412 120486 2.22 281.377 120487 3.48 585.547 120488 5.42 385.215 120489 3.27 217.249 120490 0.698 409.454 120491 2.42 394.898 120492 3.04 355.454 120493 1.3 402.404 120494 3.09 372.464 120495 3.71 372.459 120496 3.8 451.305 120497 4.18 381.426 120498 2.57 282.770 120499 1.05 373.405 120500 3.5 229.665 120501 3.08 214.220 120502 1.63 287.378 120503 3.99 313.442 120504 2.5 291.324 120505 2.52 432.469 120506 4.16 341.426 120507 3.97 339.343 120508 3.29 401.419 120509 2.05 325.383 120510 2.72 433.895 120511 3.28 289.416 120512 2.01 264.274 120513 3.33 303.832 120514 4.77 426.491 120515 2.08 378.469 120516 1.91 418.532 120517 4.47 466.489 120518 3.87 438.410 120519 2.69 301.381 120520 4.05 430.460 120521 2.39 223.270 120522 4.08 203.244 120523 1.61 405.473 120524 2.86 327.375 120525 2.78 307.350 120526 3.35 331.348 120527 1.38 506.572 120528 2.98 428.107 120529 4.68 374.499 120530 1.88 272.257 120531 3.28 276.333 120532 3.27 475.494 120533 3.67 337.196 120534 2.73 271.312 120535 2.88 361.459 120536 0.743 370.348 120537 3.03 353.440 120538 3.32 402.531 120539 3.7 374.477 120540 2.84 404.444 120541 4.34 285.362 120542 3.64 232.236 120543 2.06 289.370 120544 3.73 367.337 120545 3.55 377.284 120546 3.81 290.384 120547 5 442.536 120548 1.86 221.237 120549 0.291 279.334 120550 4.45 288.293 120551 3.25 283.298 120552 4.18 354.223 120553 2.22 293.343 120554 0.297 345.437 120555 1.08 397.736 120556 3.15 271.315 120557 3.67 302.326 120558 2.65 287.361 120559 1.53 448.477 120560 4.28 492.543 120561 4.22 427.542 120562 4.84 367.323 120563 3.25 451.586 120564 2.54 322.322 120565 1.78 299.365 120566 2.44 229.318 120567 3.16 268.724 120568 3.42 379.477 120569 2.6 283.283 120570 1.68 437.549 120571 6.21 370.421 120572 3.9 361.257 120573 3.63 281.308 120574 0.898 430.048 120575 3.98 347.363 120576 3.06 410.469 120577 1.98 341.236 120578 3.74 413.425 120579 2.85 251.236 120580 0.235 367.442 120581 4.19 378.449 120582 3.36 340.827 120583 1.97 452.528 120584 3.91 553.625 120585 6.33 390.436 120586 3.67 316.300 120587 3.06 361.425 120588 2.41 394.413 120589 2.9 261.322 120590 2.62 342.295 120591 2.26 300.224 120592 1.29 385.421 120593 2.07 327.418 120594 4.01 242.274 120595 1.5 267.350 120596 3.52 418.373 120597 2.91 354.361 120598 0.873 385.482 120599 2.96 269.23258 12060 -0.72 291.313 120600 0.209 417.931 120601 5.66 281.138 120602 4.5 281.325 120603 3.82 240.277 120604 1.57 360.474 120605 4.56 273.251 120606 1.97 270.354 120607 2.57 342.371 120608 1.61 394.516 120609 3.61 319.358 120610 3.61 479.927 120611 3.17 385.826 120612 4.28 362.245 120613 3.49 476.956 120614 2.22 281.353 120615 2.96 703.030 120617 5.38 281.372 120618 2.19 422.543 120619 3.7 397.809 120620 4.87 359.448 120621 2.11 241.311 120622 1.32 308.315 120623 0.772 317.494 120624 4.24 355.349 120625 3.69 362.378 120626 2.25 368.864 120627 3.48 319.405 120628 1.92 393.443 120629 1.5 264.262 120630 1.77 324.415 120631 3.84 435.521 120632 3.13 435.300 120633 3.12 257.285 120634 1.55 231.114 120635 2.02 408.538 120636 1.47 470.518 120637 3.41 323.303 120638 1.03 450.371 120639 4.48 560.301 120640 6.26 476.957 120641 3.06 246.290 120642 2.2 244.333 120643 2.81 332.742 120644 2.92 433.891 120645 4.01 359.240 120646 3.76 499.609 120647 1.72 362.490 120648 4.2 451.270 120649 4.39 305.399 120650 4.07 466.574 120651 3.95 314.791 120652 3.35 461.580 120653 2.88 371.336 120654 2.64 339.429 120655 3.64 480.605 120656 4.19 268.314 120657 3.34 232.239 120658 1.3 307.410 120659 2.59 314.384 120660 1.31 325.359 120661 2.07 300.358 120662 3.9 346.335 120663 0.85 259.368 120664 3.7 410.534 120665 2.49 462.133 120666 3.07 342.328 120667 1.65 347.368 120668 2.45 204.269 120669 1.66 255.316 120670 3.34 362.768 120671 2.05 447.636 120672 4.59 315.324 120673 1.18 494.562 120674 2.86 358.394 120675 2.31 318.411 120676 3.05 379.453 120677 5.43 410.513 120678 3.49 381.880 120679 4.08 329.265 120680 1.72 274.316 120681 1.91 281.695 120682 4.02 346.418 120683 4.74 422.436 120684 1.95 389.470 120685 1.58 460.486 120686 3.45 283.416 120687 2.56 413.060 120688 3.23 245.302 120689 1.16 316.359 120690 -0.14 438.474 120691 2.92 350.351 120692 0.214 422.801 120693 2.45 392.492 120694 4.78 442.557 120695 3.22 417.368 120696 3.92 474.529 120697 2.47 300.747 120698 3.42 366.411 120699 2.22 274.248 120700 2.63 360.433 120701 3.84 330.338 120702 2.86 515.558 120703 4.39 312.369 120704 -0.99 252.315 120705 3.7 397.400 120706 3.51 327.262 120707 1.57 321.202 120708 3.87 258.344 120709 1.85 455.42432 12071 -2.1 270.351 120710 3.89 287.294 120711 0.709 313.183 120712 1.96 382.414 120713 3.03 269.327 120714 1.78 267.323 120715 3.63 304.388 120716 0.654 252.697 120717 2.52 366.370 120718 3.44 507.453 120719 5.22 411.478 120720 4.54 410.448 120721 3.2 468.531 120722 1.01 220.310 120723 -0.896 346.246 120724 3.31 371.479 120725 3.87 350.372 120726 3.45 393.360 120727 3.3 669.535 120728 5.31 378.044 120729 1.04 474.556 120730 3.4 252.315 120731 1.27 397.427 120732 2.69 372.443 120733 3.14 339.373 120734 2.49 226.274 120735 2.16 419.388 120736 3.76 418.539 120737 3 340.460 120738 4.17 372.424 120739 2.45 310.301 120740 3.6 400.515 120741 4 376.452 120742 2.8 420.510 120743 3.95 336.428 120744 3.02 395.862 120745 3.18 344.753 120746 2.86 486.586 120747 4.2 330.363 120748 2.85 373.400 120749 1.9 269.323 120750 2.32 252.355 120751 5.33 481.501 120752 4.33 288.366 120753 3.42 271.312 120754 2.13 313.419 120755 2.91 264.305 120756 0.969 340.371 120757 2.43 261.387 120758 2.3 263.332 120759 3.59 304.295 120760 2.42 415.551 120761 2.66 299.349 120762 4.02 479.529 120763 3.25 243.258 120764 2.14 334.309 120765 0.481 286.287 120766 1.11 249.379 120767 4.33 501.643 120768 5.66 345.439 120769 3.89 355.428 120770 3.65 255.312 120771 3.64 294.305 120772 3.6 421.924 120773 2.21 358.391 120774 3.87 348.465 120775 3.23 217.264 120776 3.43 426.921 120777 4.01 484.951 120778 4.13 328.424 120779 3.93 368.445 120780 4.16 411.519 120781 4.31 419.481 120782 1.96 262.348 120783 3.8 303.424 120784 3.88 382.362 120785 3.05 298.294 120786 3 413.449 120787 2.15 242.274 120788 3.61 273.379 120789 3.17 370.467 120790 3.66 317.429 120791 3.34 422.483 120792 3.34 360.346 120793 1.91 390.498 120794 3.49 237.085 120795 4.04 470.542 120796 4.77 277.667 120797 3.27 375.421 120798 4.48 340.291 120799 2.56 385.479 120800 2.86 434.578 120801 3.24 414.883 120802 3.9 422.481 120803 2.81 351.403 120804 2.3 436.957 120805 2.72 295.333 120806 4.13 378.406 120807 1.31 290.382 120808 3.13 305.311 120809 2.41 297.309 120810 2.2 272.386 120811 3.1 283.732 120812 2.26 198.224 120813 2.82 362.836 120814 2.91 331.456 120815 2.26 300.740 120816 4.51 282.751 120817 0.776 421.967 120818 3.48 395.603 120819 5.75 359.423 120820 2.21 314.358 120821 3.17 400.453 120822 1.53 279.719 120823 3.14 375.831 120824 3.89 329.418 120825 3.55 301.252 120826 1.06 491.540 120827 2.82 308.375 120828 2.85 407.470 120829 2.45 418.489 120830 3.08 437.522 120831 3.41 458.338 120832 3.91 371.385 120833 2.54 304.366 120834 1.92 318.165 120835 3.19 439.459 120836 2.21 403.456 120837 3.77 241.313 120838 3.01 231.334 120839 2.98 230.223 120840 2.55 333.426 120841 2.96 334.798 120842 3.23 461.965 120843 4.88 376.272 120844 3.47 411.867 120845 3.36 325.387 120846 3.16 401.459 120847 3.64 257.242 120848 2.02 378.395 120849 4.5 342.441 120850 3.46 422.525 120851 1.99 306.323 120852 1.03 349.363 120853 1.55 464.632 120854 2.02 377.418 120855 4.2 412.471 120856 2.32 218.295 120857 3.39 271.143 120858 4.05 481.499 120859 3.49 336.349 120860 2.87 279.294 120861 3.19 430.493 120862 0.103 441.322 120863 2.79 390.230 120864 3.82 388.486 120865 1.87 352.385 120866 3.48 324.162 120867 4 389.515 120868 4.05 381.493 120869 4.6 358.343 120870 3.5 433.525 120871 3.47 418.450 120872 2.02 436.935 120873 4.55 344.430 120874 3.04 314.407 120875 2.76 394.425 120876 3.14 407.392 120877 3.92 365.246 120878 4.22 335.176 120879 3.05 463.576 120880 1.75 244.289 120881 3.35 331.434 120882 3.13 356.401 120883 1.69 431.512 120884 1.45 287.788 120885 4.24 336.835 120886 4.71 384.222 120887 3.28 332.717 120888 3.37 387.389 120889 2.43 293.321 120890 1.66 347.411 120891 4.74 287.378 120892 3.67 311.293 120893 2.69 327.403 120894 2.96 361.484 120895 4.09 350.390 120896 1.54 386.515 120897 4.94 265.287 120898 1.12 293.317 120899 4.4 369.525 120900 5.82 384.470 120901 3.8 344.367 120902 4.13 297.312 120903 0.656 316.444 120904 3.25 261.364 120905 1.58 345.396 120906 2.54 428.236 120907 2.6 287.745 120908 1.94 232.303 120909 2.21 409.436 120910 2.37 359.427 120911 0.377 355.337 120912 2.8 223.339 120913 2.63 358.776 120914 3.22 356.804 120915 3.03 295.380 120916 3.27 344.390 120917 1.99 506.677 120918 6.76 403.417 120919 1.8 244.113 120920 1.91 459.538 120921 5.08 263.218 120922 3.42 455.259 120923 4.14 346.421 120924 3.76 224.262 120925 2.76 390.455 120926 3.08 344.393 120927 1.92 269.323 120928 2.28 336.388 120929 3.04 389.514 120930 3.36 307.347 120931 2.95 364.445 120932 2.45 351.427 120933 2 475.496 120934 3.91 495.999 120935 4.59 293.321 120936 1.94 370.445 120937 4.89 292.289 120938 2.87 337.396 120939 1.35 385.523 120940 2.78 388.374 120941 3.47 391.858 120942 3.02 343.383 120943 2.84 301.297 120944 2.41 399.852 120945 2.62 300.377 120946 2.62 370.348 120947 3.33 252.312 120948 4.04 272.343 120949 2.75 259.304 120950 2.12 336.411 120951 2.81 408.500 120952 3.83 301.338 120953 2.53 392.449 120954 4.88 285.298 120955 1.86 452.657 120956 4.82 278.312 120957 2.11 240.301 120958 2.16 256.343 120959 2.97 373.409 120960 2.67 430.607 120961 4.43 483.515 120962 1.24 315.459 120963 4.91 287.356 120964 4.04 212.272 120965 2.98 303.355 120966 3.45 438.907 120967 3.4 372.397 120968 2.65 246.266 120969 1 384.359 120970 3.35 283.366 120971 4.55 263.320 120972 1.54 384.857 120973 3.76 320.408 120974 2.6 200.261 120975 2.81 374.333 120976 3.56 212.105 120977 1.2 478.522 120978 2.62 307.387 120979 4.84 414.500 120980 3.54 408.491 120981 3.34 361.590 120982 4.42 394.260 120983 4.42 273.284 120984 2.2 350.375 120985 1.64 480.964 120986 3.4 515.402 120987 5.03 294.734 120988 1.21 324.127 120989 2.14 340.355 120990 2.22 267.350 120991 2.81 354.452 120992 1.91 312.345 120993 3.07 449.911 120994 4.08 368.344 120995 2.21 402.533 120996 3.78 263.298 120997 2.53 388.889 120998 3.56 281.105 120999 2.87 346.302 121000 2.41 313.336 121001 1.83 463.450 121002 4.86 366.482 121003 3.53 454.608 121004 4.01 321.346 121005 4.79 393.437 121006 2.04 286.331 121007 3.65 288.259 121008 -0.011 339.334 121009 4.15 353.376 121010 1.83 324.399 121011 4.54 452.981 121012 3.07 462.424 121013 4.4 413.426 121014 2.45 434.466 121015 3.67 313.742 121016 2 448.854 121017 3.51 283.350 121018 3.62 338.358 121019 2.38 332.400 121020 3.25 234.276 121021 1.79 305.335 121022 2.21 289.422 121023 2.96 335.400 121024 3.58 348.317 121025 3.69 252.184 121026 1.18 516.571 121027 4.88 272.690 121028 2.04 457.525 121029 3.6 408.853 121030 5.06 244.213 121031 2.41 412.252 121032 3.41 270.327 121033 2.34 314.336 121034 1.81 367.462 121035 2.06 321.369 121036 2.18 295.290 121037 3.07 398.871 121038 2.05 282.381 121039 2.66 328.344 121040 2.67 246.305 121041 3.21 257.309 121042 2.77 340.162 121043 3.21 432.540 121044 3.36 282.295 121045 3.28 348.332 121046 1.76 394.059 121047 2.66 256.273 121048 2.74 456.448 121049 2.22 296.795 121050 4.57 456.541 121051 2.22 379.324 121052 3.4 396.437 121053 3.72 307.736 121054 2.98 295.293 121055 2.88 432.497 121056 4.01 432.897 121057 5.36 304.247 121058 0.657 312.091 121059 2.55 384.335 121060 2.91 362.383 121061 3.56 439.873 121062 4.22 421.444 121063 2.99 327.375 121064 3.85 359.405 121065 0.909 450.488 121066 2.4 379.222 121067 1.57 341.407 121068 3.22 417.461 121069 0.779 418.901 121070 4.15 220.222 121071 1.97 431.488 121072 4.19 400.252 121073 1.12 479.378 121074 5.53 353.373 121075 2.99 413.535 121076 3.51 269.256 121077 2.22 338.468 121078 5.36 465.515 121079 3.68 415.508 121080 2.88 260.332 121081 3.29 311.231 121082 4.41 387.522 121083 3.91 302.283 121084 3.05 333.192 121085 3.13 323.347 121086 1.57 458.577 121087 3.02 428.484 121088 2.9 243.262 121089 2.8 130.12196 12109 -2.78 347.769 121090 3.95 287.314 121091 2.06 387.434 121092 0.488 317.838 121093 4.63 421.904 121094 3.74 434.470 121095 2.36 402.423 121096 1.39 374.824 121097 2.85 392.405 121098 2.83 245.279 121099 3.84 336.373 121100 2.16 276.288 121101 1.85 216.279 121102 1.01 405.878 121103 3.96 363.457 121104 4.29 509.642 121105 2.22 249.289 121106 4.18 360.840 121107 4.13 297.376 121108 3.11 321.374 121109 3.32 478.498 121110 2.93 400.844 121111 1.75 262.303 121112 4.07 266.342 121113 1.43 293.367 121114 3.2 381.420 121115 1.86 286.351 121116 1.49 337.417 121117 2.82 253.324 121118 3.65 288.301 121119 3.76 416.410 121120 2.07 324.787 121121 1.12 336.365 121122 0.616 407.444 121123 2.36 356.461 121124 3.72 356.490 121125 3.12 240.342 121126 2.62 282.298 121127 3.02 398.520 121128 4.58 212.313 121129 1.56 213.12110 12113 -0.254 403.454 121130 2.14 423.462 121131 3.54 421.514 121132 2.9 485.558 121133 2.01 382.415 121134 3.32 421.490 121135 4.28 329.391 121136 3.8 444.570 121137 3.53 436.548 121138 3.3 400.452 121139 4.43 278.346 121140 4.35 339.429 121141 3.45 405.497 121142 3.16 433.522 121143 3.32 314.404 121144 3.89 383.469 121145 2.26 296.349 121146 2.4 323.343 121147 3.05 435.473 121148 3.01 271.100 121149 2.56 246.283 121150 2.61 244.333 121151 2.04 464.468 121152 4 301.792 121153 4.98 413.424 121154 1.51 466.502 121155 3.27 303.381 121156 2.66 374.390 121157 3.86 430.288 121158 3.69 323.185 121159 4.1 249.290 121160 1.61 445.489 121161 3.92 329.825 121162 3.56 271.768 121163 2.43 361.350 121164 1.75 335.404 121165 3.07 432.452 121166 1.23 462.585 121167 3.58 424.533 121168 4.42 448.500 121169 2.98 428.975 121170 3.96 428.444 121171 2.31 299.340 121172 4.35 364.399 121173 2.51 415.551 121174 2.78 352.389 121175 3.68 252.264 121176 2.43 356.401 121177 3.01 341.362 121178 2.3 372.760 121179 3.16 329.353 121180 2.51 491.734 121181 3.09 259.332 121182 2.14 325.319 121183 2.48 476.763 121184 3.41 411.503 121185 3.51 370.488 121186 4.06 324.378 121187 2.71 246.259 121188 2.43 330.376 121189 3.53 337.373 121190 4.19 254.305 121191 3.27 385.668 121192 2.69 430.350 121193 4.07 248.278 121194 1.85 385.697 121195 4.34 179.136 121196 -0.525 271.315 121197 3.73 336.302 121198 1.88 351.400 121199 3.51 327.403 121200 3.52 376.430 121201 3.64 195.286 121202 1.86 521.341 121203 5.66 281.307 121204 3.45 368.455 121205 2.39 320.627 121206 5.18 494.494 121207 4.17 247.308 121208 3.36 340.374 121209 2.6 345.328 121210 1.79 384.494 121211 2.94 300.334 121212 1.03 364.381 121213 1 321.358 121214 2.08 297.715 121215 3.93 330.446 121216 3.59 339.389 121217 4.03 401.441 121218 1.67 405.374 121219 2.89 244.338 121220 3.49 385.439 121221 3.54 482.551 121222 4.23 291.730 121223 3.6 400.496 121224 3.2 325.793 121225 3.84 314.381 121226 3.3 460.392 121227 2.34 427.885 121228 2.64 272.275 121229 2.74 232.214 121230 0.644 325.487 121231 4.12 307.302 121232 0.676 262.356 121233 2.63 312.364 121234 2.77 280.231 121235 0.86 283.322 121236 3.47 364.848 121237 3.24 334.368 121238 2.07 488.538 121239 2.29 501.258 121240 5.99 534.565 121241 1.95 282.362 121242 3.79 525.594 121243 4.46 332.379 121244 1.31 389.470 121245 2.87 523.990 121246 4.23 380.395 121247 3.1 192.212 121248 1.58 496.361 121249 2.34 285.406 121250 3.32 444.523 121251 4.48 493.626 121252 4.21 436.439 121253 3.35 384.383 121254 4.28 381.407 121255 3.57 370.400 121256 1.54 490.392 121257 5.87 350.434 121258 3.38 418.536 121259 2.32 294.373 121260 4.14 441.664 121261 2.28 457.529 121262 1.97 369.455 121263 2.63 273.288 121264 1.67 355.413 121265 2.13 275.236 121266 2.87 378.336 121267 3.29 450.285 121268 3.47 365.426 121269 2.9 417.954 121270 4.54 366.414 121271 2.9 441.505 121272 2.87 336.451 121273 2.68 409.436 121274 1.88 338.406 121275 3.93 454.273 121276 5.5 418.508 121277 2.38 344.409 121278 3.76 439.419 121279 1.23 297.352 121280 2.78 296.321 121281 3.99 282.384 121282 1.89 354.382 121283 1.84 311.419 121284 3.43 321.398 121285 2.43 347.366 121286 2.63 382.166 121287 2.99 529.423 121288 3.89 364.423 121289 2.05 280.412 121290 3.47 310.415 121291 4.12 285.366 121292 3.12 395.815 121293 5.29 345.347 121294 2.13 399.576 121295 5.04 463.914 121296 3.23 411.377 121297 3.71 482.000 121298 1.84 232.239 121299 0.987 397.410 121300 3.09 378.377 121301 2.65 268.338 121302 2.23 428.197 121303 3.4 377.437 121304 4.07 339.321 121305 2.21 431.572 121306 1.76 318.587 121307 4.13 329.356 121308 3.17 363.454 121309 3.72 352.428 121310 4.51 304.343 121311 3.52 232.303 121312 2.97 366.250 121313 4.06 371.228 121314 4.02 364.872 121315 3.7 261.279 121316 3.51 412.695 121317 5.07 431.550 121318 2.86 416.563 121319 3.56 345.415 121320 2.35 397.425 121321 1.79 397.361 121322 1.11 266.252 121323 2.26 402.900 121324 2.78 257.765 121325 2.22 429.451 121326 1.72 326.396 121327 3.08 350.344 121328 4.53 277.340 121329 2.75 356.443 121330 2.73 333.380 121331 3.34 286.326 121332 0.89 379.930 121333 4.75 372.311 121334 3.76 490.557 121335 1.51 473.907 121336 2.83 441.461 121337 2.23 211.284 121338 3.36 380.438 121339 3.67 474.618 121340 2.38 431.894 121341 3.76 316.352 121342 2.7 469.552 121343 4.36 329.609 121344 4.88 325.406 121345 1.99 422.452 121346 2.89 461.961 121347 3.15 239.273 121348 2.55 279.378 121349 3.31 369.465 121350 2.37 495.614 121351 2.89 375.463 121352 3.36 491.031 121353 5.08 320.771 121354 4.51 350.393 121355 3.74 428.262 121356 2.93 391.811 121357 2.55 405.325 121358 5.23 346.494 121359 4.56 367.418 121360 1.39 264.326 121361 2.32 216.279 121362 2.89 371.455 121363 1.65 348.757 121364 3.49 465.567 121365 4.58 310.415 121366 4.37 337.376 121367 2.12 343.399 121368 2.02 432.449 121369 2.04 306.387 121370 2.43 433.549 121371 4.1 390.479 121372 4.21 419.540 121373 2.73 232.236 121374 0.996 402.493 121375 1.96 404.462 121376 3.17 475.026 121377 5.18 415.465 121378 1.02 332.400 121379 1.95 332.336 121380 2.38 237.257 121381 3.11 429.510 121382 1.46 350.409 121383 2.96 470.524 121384 2.51 392.357 121385 2.9 297.309 121386 2.72 290.468 121387 4.14 254.245 121388 1.39 321.329 121389 1.79 424.515 121390 3.47 422.306 121391 3.8 374.480 121392 3.45 318.370 121393 3.97 454.306 121394 4.35 230.330 121395 2.97 303.383 121396 3.03 476.400 121397 4.1 301.731 121398 1.87 334.459 121399 4.4 288.307 121400 0.668 314.404 121401 3.35 443.545 121402 2.72 274.340 121403 2.63 299.458 121404 3.07 598.711 121405 4.35 360.749 121406 3.32 428.536 121407 3.57 351.447 121408 2.31 463.576 121409 1.51 329.238 121410 2.65 286.240 121411 2.14 412.461 121412 3.33 347.496 121413 1.47 325.789 121414 4.65 392.427 121415 3.6 256.284 121416 2.01 376.883 121417 3.87 481.590 121418 3.35 297.376 121419 2.59 355.229 121420 3.93 262.329 121421 1.42 425.439 121422 1.99 408.546 121423 4.14 217.271 121424 1.93 395.463 121425 4.74 289.311 121426 0.892 274.426 121427 3.65 309.277 121428 3.39 470.540 121429 4.51 334.435 121430 2.16 328.750 121431 3.78 362.424 121432 5.18 342.395 121433 3.26 371.455 121434 2.92 263.303 121435 1.75 227.259 121436 2.36 409.522 121437 4.17 322.359 121438 1.72 495.574 121439 3.5 457.529 121440 2.85 331.407 121441 3.85 374.275 121442 3.93 337.376 121443 3.42 347.406 121444 2.61 373.445 121445 5.08 273.284 121446 2.87 324.405 121447 2.31 484.572 121448 4.45 440.412 121449 3.8 286.330 121450 1.19 325.858 121451 4.11 385.482 121452 3.68 312.751 121453 2.46 391.464 121454 2.52 322.343 121455 3.51 297.736 121456 4.6 490.579 121457 2.98 316.313 121458 3.16 361.509 121459 3.13 329.396 121460 4.34 288.256 121461 1.11 413.383 121462 2.68 418.443 121463 3.19 418.508 121464 1.78 309.387 121465 3.01 368.344 121466 1.22 398.572 121467 3.92 292.128 121468 3.49 432.578 121469 4.9 368.814 121470 3.42 390.503 121471 3.47 387.451 121472 3.24 441.483 121473 3.45 364.753 121474 4.21 291.370 121475 3.31 261.274 121476 2.27 276.220 121477 3.13 395.398 121478 2.52 407.491 121479 1.91 446.335 121480 4.26 441.545 121481 4.03 284.378 121482 3.28 344.473 121483 4.55 354.450 121484 1.39 377.458 121485 4.61 330.424 121486 5.11 376.472 121487 1.97 337.373 121488 3.66 203.281 121489 2.15 351.384 121490 2.82 436.415 121491 4.06 335.425 121492 3.71 298.257 121493 2.93 286.322 121494 3.91 281.158 121495 3.13 353.803 121496 4.39 260.292 121497 2.35 335.357 121498 3.92 163.174 121499 1.59 175.184 1215 1.91 388.467 121500 2.01 434.485 121501 3.57 414.452 121502 3.08 370.400 121503 1.52 401.484 121504 1.82 341.402 121505 5.17 450.574 121506 3.63 281.400 121507 2.37 481.652 121508 5.09 358.392 121509 0.931 267.283 121510 1.26 541.449 121511 4.01 285.295 121512 2.79 330.293 121513 2.66 328.387 121514 3.08 449.546 121515 2.66 224.257 121516 2.09 403.433 121517 2.19 284.224 121518 3.08 269.256 121519 2.67 250.297 121520 1.54 469.574 121521 3.53 290.336 121522 3.78 444.527 121523 4.93 345.355 121524 0.71 221.320 121525 2.37 491.604 121526 3.23 383.834 121527 3.95 277.344 121528 1.15 444.547 121529 4.03 418.426 121530 3.14 418.771 121531 4.75 457.525 121532 2.33 466.532 121533 4.16 423.893 121534 2.38 310.351 121535 2.87 330.227 121536 3.66 308.359 121537 1.61 347.394 121538 1.09 354.400 121539 2.66 129.13386 12154 -0.0638 371.522 121540 4.58 394.209 121541 3.01 419.431 121542 2.94 404.485 121543 1.6 467.996 121544 3.23 389.408 121545 2.31 249.265 121546 3.43 327.375 121547 2.93 300.258 121548 2.23 315.368 121549 1.9 447.558 121550 3.47 333.388 121551 3.09 383.423 121552 1.75 385.501 121553 3.11 494.608 121554 5.19 453.548 121555 5.78 467.562 121556 1.64 379.253 121557 4.88 359.465 121558 3.1 385.501 121559 2.81 270.284 121560 2.33 348.418 121561 2.26 383.492 121562 2.05 484.637 121563 3.58 328.403 121564 2.6 351.424 121565 2.76 397.453 121566 2.03 261.344 121567 2.52 440.495 121568 3.98 303.264 121569 4.12 424.490 121570 2.25 438.517 121571 3.71 276.336 121572 3.44 366.458 121573 2.57 246.219 121574 1.69 411.512 121575 6.23 401.955 121576 4.34 342.417 121577 2.96 312.364 121578 1.89 291.361 121579 4.95 376.835 121580 3.92 380.355 121581 2.39 256.275 121582 2.9 433.477 121583 3.27 422.456 121584 1.1 289.398 121585 4.2 370.348 121586 2.8 259.328 121587 1.36 309.363 121588 3.25 392.430 121589 1.99 446.453 121590 3.57 242.280 121591 1.31 295.399 121592 3.09 390.458 121593 2.12 389.415 121594 1.93 489.574 121595 3.34 269.296 121596 2.75 419.541 121597 4.82 403.864 121598 4.19 352.240 121599 3.14 353.825 121600 2.62 324.187 121601 3.2 307.480 121602 4.85 329.781 121603 3.32 305.331 121604 3.5 422.501 121605 5.28 411.863 121606 1.87 273.331 121607 2.3 235.350 121608 1.07 338.401 121609 2.49 441.502 121610 2.64 363.433 121611 2.97 564.695 121612 4.11 370.405 121613 4.11 283.369 121614 3.62 485.599 121615 4.79 306.150 121616 3.15 441.932 121617 4.04 341.365 121618 1.86 468.890 121619 2.08 463.530 121620 1.37 432.315 121621 2.26 245.231 121622 2.07 478.498 121623 1.32 381.426 121624 1.94 298.340 121625 2.37 343.378 121626 3.38 386.872 121627 5.21 587.666 121628 3.65 428.463 121629 2.94 455.530 121630 3.65 323.433 121631 2.79 385.414 121632 3.45 286.326 121633 1.28 347.435 121634 4.46 372.419 121635 2.24 319.358 121636 3.82 304.366 121637 2.22 292.376 121638 3.22 362.383 121639 1.76 296.817 121640 3.37 385.928 121641 4.3 201.222 121642 1.35 355.456 121643 3.46 335.810 121644 2.72 368.475 121645 0.623 220.292 121646 2.08 421.538 121647 4.34 400.501 121648 3.56 276.743 121649 3.32 216.240 121650 0.958 344.448 121651 3.4 415.316 121652 5.46 200.197 121653 1.21 281.740 121654 3.82 314.767 121655 2.68 392.244 121656 3.66 418.443 121657 5.08 382.381 121658 3.05 439.508 121659 2.09 420.486 121660 3.75 479.635 121661 6.12 298.301 121662 0.181 335.357 121663 3.89 364.399 121664 2.72 348.358 121665 3.05 268.308 121666 4.72 247.314 121667 2.6 339.417 121668 1.59 266.294 121669 2.14 264.278 121670 0.703 228.314 121671 3.47 322.362 121672 2.16 281.311 121673 0.469 309.357 121674 3.07 263.333 121675 2.39 349.877 121676 4.84 298.380 121677 2.74 230.266 121678 0.998 458.801 121679 3.65 477.627 121680 2.62 401.459 121681 3.33 322.341 121682 1.24 378.425 121683 3.27 475.537 121684 3.68 355.373 121685 2.91 393.507 121686 2.79 443.520 121687 2.75 429.464 121688 1.94 383.408 121689 1.97 348.396 121690 4.2 316.397 121691 4.5 271.272 121692 2.09 282.295 121693 1.98 297.309 121694 2.22 428.503 121695 3.46 258.197 121696 0.649 330.335 121697 2.92 415.537 121698 3.06 243.302 121699 3.63 181.27800 1217 3.11 264.708 121700 3.79 401.480 121701 4.89 311.327 121702 3.51 253.300 121703 3.73 287.382 121704 3.08 407.921 121705 3.04 431.292 121706 3.7 482.549 121707 3.61 399.465 121708 2.46 331.345 121709 1.95 312.818 121710 5.01 300.420 121711 4.41 258.323 121712 3.43 380.411 121713 4.18 249.263 121714 1.21 295.380 121715 2.53 429.491 121716 2.84 288.366 121717 3.43 307.307 121718 1.67 387.424 121719 2.27 328.151 121720 2.72 300.353 121721 3.3 499.516 121722 2.64 282.751 121723 2.28 493.372 121724 3.64 259.325 121725 2.4 321.288 121726 3.7 540.607 121727 3.44 339.270 121728 2.89 357.432 121729 2.26 310.351 121730 2.64 378.465 121731 3.98 293.276 121732 0.887 372.483 121733 2.49 152.151 121734 0.434 415.425 121735 2.32 417.930 121736 3.38 336.373 121737 -0.216 269.299 121738 3.12 402.242 121739 1.65 264.279 121740 3.19 801.216 121742 7.09 394.287 121743 3.13 301.298 121744 1.8 367.230 121745 2.7 382.481 121746 4.31 358.413 121747 2.58 458.577 121748 3.69 225.270 121749 2.88 445.475 121750 3.92 345.019 121751 4.41 316.377 121752 3.55 251.709 121753 3.31 523.606 121754 2.95 249.672 121755 4.26 342.737 121756 2.18 480.532 121757 4.11 348.396 121758 3.73 432.246 121759 3.28 341.383 121760 3.13 372.345 121761 3.62 332.355 121762 2.6 355.456 121763 4.05 422.526 121764 4.47 441.459 121765 1.75 298.429 121766 4.24 366.466 121767 3.19 279.218 121768 2.88 270.380 121769 1.84 436.550 121770 4.4 399.486 121771 3.1 311.808 121772 2.52 286.326 121773 3.04 415.509 121774 4.84 280.279 121775 1.88 444.530 121776 3.8 403.451 121777 3.48 366.202 121778 4.12 403.454 121779 1.39 380.406 121780 2.49 372.403 121781 1.26 393.523 121782 4.08 375.464 121783 3.85 496.944 121784 3.06 407.897 121785 2.02 212.251 121786 2.33 269.299 121787 3.07 417.887 121788 3.25 429.555 121789 3.18 370.448 121790 4.45 419.471 121791 4.17 452.526 121792 2.39 212.270 121793 3.51 457.588 121794 4.87 470.611 121795 3.87 315.416 121796 2.23 237.259 121797 1.83 297.372 121798 2.1 463.397 121799 3.24 253.128 121800 4.68 384.347 121801 2.46 395.499 121802 2.19 294.309 121803 2.78 372.485 121804 5.39 255.336 121805 4 284.314 121806 0.896 402.324 121807 4 378.508 121808 4.22 367.466 121809 2.75 337.416 121810 3.49 355.499 121811 4.67 314.361 121812 3.44 455.982 121813 2.08 249.290 121814 1.78 443.499 121815 2.18 269.342 121816 2.92 298.368 121817 1.35 492.104 121818 3.43 224.238 121819 0.738 333.425 121820 3.21 477.584 121821 3.22 371.514 121822 3.32 242.301 121823 3.16 484.181 121824 4.13 224.258 121825 2.41 473.528 121826 1.02 342.411 121827 4.71 413.473 121828 3.77 389.852 121829 3.06 330.813 121830 2.7 383.077 121831 5.42 395.500 121832 4.38 375.421 121833 2.94 341.310 121834 3.14 471.731 121835 4.77 444.503 121836 3.51 519.595 121837 2.59 322.383 121838 3.77 497.617 121839 4.14 431.488 121840 1.65 192.282 121841 2.84 384.390 121842 0.71 362.426 121843 2.66 415.551 121844 4.76 343.426 121845 4.68 237.276 121846 1.85 301.300 121847 1.42 236.722 121848 3.14 366.781 121849 3.02 367.448 121850 3.42 299.417 121851 4.71 301.381 121852 2.99 282.126 121853 3.54 509.328 121854 4.7 236.292 121855 2.3 438.474 121856 4.3 383.829 121857 4.67 378.465 121858 4.91 331.369 121859 3.69 214.267 121860 2.15 361.460 121861 2.09 426.518 121862 2.18 311.379 121863 2.42 468.457 121864 2.75 287.319 121865 3.51 305.326 121866 2.04 356.217 121867 4.32 353.502 121868 3.11 275.304 121869 3.41 425.499 121870 4.84 443.492 121871 5.09 312.364 121872 4.55 369.762 121873 2.69 373.576 121874 1.38 302.368 121875 4.82 267.416 121876 4.16 273.352 121877 3.41 350.372 121878 3.51 367.484 121879 5.87 345.461 121880 1.67 460.566 121881 4.23 453.575 121882 3.91 265.262 121883 1.84 289.398 121884 3.17 302.350 121885 2.72 315.407 121886 4.44 430.777 121887 5.22 296.364 121888 4.17 298.380 121889 3.75 288.342 121890 2.8 435.516 121891 2.29 297.376 121892 2.2 438.670 121893 4.03 367.553 121894 4.64 365.426 121895 2.84 392.449 121896 2.85 316.404 121897 3.45 562.658 121898 4.11 343.469 121899 3.64 430.381 121900 3.26 306.428 121901 2.41 443.565 121902 2.74 378.449 121903 3.15 404.502 121904 3.78 382.166 121905 3.05 365.227 121906 4.74 370.443 121907 0.428 370.443 121908 0.428 485.959 121909 1.43 423.479 121910 0.139 335.425 121911 3.8 461.552 121912 3.37 350.825 121913 1.53 301.338 121914 3.64 359.401 121915 2.7 331.367 121916 3.03 351.228 121917 4.75 422.545 121918 4.24 307.304 121919 2.52 339.367 121920 3 266.295 121921 3.31 484.016 121922 4.02 273.245 121923 2.81 225.246 121924 1.3 298.337 121925 3.6 331.908 121926 2.93 414.511 121927 1.13 335.357 121928 2.38 375.425 121929 2.96 463.575 121930 4.72 364.251 121931 4.37 344.364 121932 2.15 373.342 121933 2.12 341.429 121934 4.45 308.335 121935 3.28 324.808 121936 4.4 556.658 121937 5.41 446.610 121938 4.34 396.465 121939 2.05 591.41120 12194 - 406.364 121940 3.97 422.183 121941 5.31 342.438 121942 4.77 284.315 121943 3.07 379.413 121944 3.82 317.404 121945 3.5 442.533 121946 4.33 313.327 121947 2.64 321.371 121948 3.78 426.466 121949 3.65 591.41120 12195 - 315.435 121950 3.23 316.354 121951 3.05 361.223 121952 4.92 313.419 121953 3.07 348.463 121954 5.63 326.338 121955 3.74 380.352 121956 1.6 325.323 121957 1.26 367.417 121958 4.66 510.581 121959 4.09 300.334 121960 2.27 257.309 121961 3.43 449.890 121962 3.73 444.389 121963 4.02 211.285 121964 0.825 251.281 121965 2.6 249.324 121966 4.28 280.346 121967 3.58 267.283 121968 2.75 382.411 121969 3.67 372.437 121970 2.55 287.378 121971 3.88 373.782 121972 3.54 484.527 121973 1.76 359.401 121974 2.06 542.428 121975 5.19 308.376 121976 3.11 236.264 121977 3.12 301.756 121978 2.74 447.551 121979 4.11 397.459 121980 1.64 508.411 121981 4.69 299.285 121982 -0.08 398.415 121983 5.01 502.582 121984 3.74 491.539 121985 2.48 378.878 121986 3.43 460.960 121987 3.8 533.614 121988 3.1 449.524 121989 3.59 259.352 121990 2.63 348.849 121991 3.65 233.654 121992 2.87 478.563 121993 4.18 242.274 121994 3.49 276.654 121995 2.83 341.472 121996 3.63 310.415 121997 4.19 470.586 121998 3.37 373.405 121999 4.48 344.31540 122 2.38 256.492 1220 8.49 282.341 122000 1.8 374.507 122001 2.52 392.405 122002 3.41 265.723 122003 1.84 343.378 122004 2.05 226.297 122005 1.87 473.570 122006 4.06 320.563 122007 2.19 225.290 122008 2.71 450.598 122009 4.97 340.398 122010 1.85 496.577 122011 3.62 349.384 122012 2.78 403.841 122013 4.17 450.552 122014 4.39 463.527 122015 3.61 472.258 122016 4.42 255.316 122017 2.69 332.426 122018 1.66 276.331 122019 3.18 372.460 122020 4.35 356.459 122021 3.77 391.421 122022 3.7 305.421 122023 2.84 225.246 122024 1.83 340.334 122025 1.4 323.174 122026 4.73 375.464 122027 5.13 329.443 122028 2.81 428.914 122029 4.68 315.321 122030 2.84 264.238 122031 2.52 390.861 122032 4.75 353.371 122033 4.12 352.407 122034 3.09 332.825 122035 4.55 305.717 122036 2.87 390.433 122037 3.52 325.286 122038 3.42 390.479 122039 2.54 482.486 122040 1.9 339.306 122041 1.99 418.465 122042 3.15 360.410 122043 2.84 335.400 122044 4.39 297.786 122045 2.78 487.641 122046 4.09 316.276 122047 3.24 334.395 122048 1.19 417.362 122049 3.63 482.531 122050 3.25 432.312 122051 2.13 324.378 122052 3.17 391.205 122053 3.87 213.326 122054 2.79 311.339 122055 1.94 403.496 122056 3.38 318.373 122057 3.67 508.875 122058 3.93 281.310 122059 2.93 292.312 122060 1.7 357.333 122061 3.41 302.756 122062 5.18 383.469 122063 3.55 316.361 122064 2.42 389.475 122065 3.93 284.421 122066 3.47 287.354 122067 4.42 512.196 122068 4.98 378.429 122069 2.73 439.595 122070 2.41 469.461 122071 1.66 368.451 122072 4.31 200.237 122073 0.762 383.399 122074 3.89 352.497 122075 2.09 283.350 122076 2.64 457.033 122077 4.47 307.344 122078 4.98 334.416 122079 2.18 359.210 122080 4.2 300.205 122081 4.23 270.308 122082 2.28 425.528 122083 4.4 285.724 122084 2.62 337.373 122085 1.95 362.379 122086 3.64 431.937 122087 5.45 403.471 122088 5.01 332.421 122089 3.33 330.360 122090 2.06 306.744 122091 3.78 286.328 122092 2.19 488.540 122093 3.04 470.500 122094 1.46 301.408 122095 2.86 250.251 122096 1.47 545.615 122097 3.84 221.640 122098 1.95 422.545 122099 3.2 242.465 1221 8.05 359.250 122100 4 491.538 122101 4.55 429.922 122102 3.38 335.332 122103 2.81 330.379 122104 3.21 340.337 122105 2.11 340.441 122106 3.68 445.515 122107 1.71 333.385 122108 3.7 289.354 122109 3.11 247.293 122110 3.84 272.324 122111 2.15 492.613 122112 4.23 270.308 122113 2.03 317.767 122114 3.82 246.330 122115 3.54 348.219 122116 3.16 444.503 122117 2.91 333.186 122118 2.95 370.401 122119 4.28 424.518 122120 2.11 218.319 122121 3.2 312.317 122122 3.82 271.296 122123 2.31 464.453 122124 2.66 305.304 122125 2.85 368.399 122126 3 485.560 122127 4.26 363.455 122128 3.31 421.410 122129 2.48 476.479 122130 5.02 389.362 122131 1.96 307.800 122132 2.95 334.502 122133 5.14 455.529 122134 1.92 257.260 122135 2.12 279.334 122136 4.27 324.162 122137 3.9 352.412 122138 3.53 337.370 122139 2.84 300.310 122140 3.11 490.638 122141 4.63 299.435 122142 3.27 372.426 122143 3.63 385.442 122144 3.99 304.326 122145 0.972 368.519 122146 5.1 394.486 122147 2.34 395.520 122148 4.59 210.275 122149 3.83 395.836 122150 4.73 308.171 122151 4.14 326.371 122152 1.91 311.333 122153 2.95 407.467 122154 1.73 337.373 122155 3.04 236.123 122156 2.18 444.530 122157 3.47 354.855 122158 5.16 301.362 122159 3.27 316.395 122160 3.41 290.318 122161 1.69 416.434 122162 1.31 266.338 122163 3.15 465.637 122164 3.44 311.360 122165 3.08 421.379 122166 2.78 334.211 122167 2.96 443.313 122168 3.02 412.319 122169 3.82 440.247 122170 4.25 416.493 122171 2.87 265.310 122172 3.55 230.287 122173 1.32 334.412 122174 4.9 246.717 122175 3.55 271.196 122176 1.75 350.479 122177 4.61 232.239 122178 3.01 304.369 122179 1.2 365.182 122180 1.54 455.506 122181 3.7 326.394 122182 1.76 387.429 122183 4.02 350.326 122184 2.63 465.591 122185 4.83 365.414 122186 3 429.474 122187 2.2 345.256 122188 3.48 306.425 122189 3.52 350.326 122190 2.05 298.160 122191 2.24 244.265 122192 2.6 280.389 122193 3.57 458.485 122194 3.35 356.378 122195 3.65 467.607 122196 4.34 251.374 122197 3.18 435.473 122198 3.42 259.319 122199 2.78 320.181 122200 3.81 395.840 122201 3.99 420.887 122202 5.16 330.446 122203 4.41 467.517 122204 4.18 416.269 122205 1.61 306.339 122206 2.1 294.391 122207 4.15 347.807 122208 5.11 412.464 122209 3.11 543.698 122210 4.19 449.586 122211 3.07 449.586 122212 3.07 543.698 122213 4.19 389.446 122214 -0.686 374.432 122215 0.133 327.420 122216 1.63 391.462 122217 0.228 395.469 122218 0.603 417.407 122219 0.961 389.489 122220 2.22 397.510 122221 1.36 422.519 122222 0.508 476.545 122223 1.41 356.461 122224 -0.0927 480.508 122225 0.604 359.420 122226 0.241 406.492 122227 3.23 420.503 122228 -0.288 395.469 122229 0.603 434.511 122230 -0.555 327.420 122231 1.63 372.459 122232 1.31 380.436 122233 -0.037 353.457 122234 0.553 413.443 122235 0.67 476.545 122236 1.41 348.847 122237 -0.401 354.445 122238 -0.732 397.510 122239 1.36 391.462 122240 0.228 372.459 122241 1.31 359.420 122242 0.241 356.461 122243 -0.0927 417.499 122244 1.17 392.493 122245 -0.108 393.478 122246 0.186 406.492 122247 3.23 348.847 122248 -0.401 419.496 122249 -0.221 480.508 122250 0.604 389.446 122251 -0.686 359.420 122252 0.241 417.407 122253 0.961 480.508 122254 0.604 400.404 122255 -0.0928 397.510 122256 1.36 496.431 122257 4.08 476.545 122258 1.41 419.496 122259 -0.221 353.457 122260 0.553 382.414 122261 0.0367 417.407 122262 0.961 480.508 122263 0.604 372.459 122264 1.31 372.459 122265 1.31 432.514 122266 -0.351 353.457 122267 0.553 419.496 122268 -0.221 337.396 122269 -0.129 380.436 122270 -0.037 348.847 122271 -0.401 449.498 122272 0.0585 382.414 122273 0.0367 392.493 122274 -0.108 467.968 122275 0.47 439.505 122276 1.53 356.439 122277 -0.618 332.398 122278 0.766 417.499 122279 1.17 434.511 122280 -0.555 449.498 122281 0.0585 395.469 122282 0.603 400.404 122283 -0.0928 432.514 122284 -0.351 348.847 122285 -0.401 383.464 122286 0.0306 372.459 122287 1.31 354.445 122288 -0.732 456.484 122289 -0.0767 393.478 122290 0.186 434.511 122291 -0.555 372.459 122292 1.31 392.493 122293 -0.108 439.505 122294 1.53 476.545 122295 1.41 359.420 122296 0.241 471.504 122297 0.857 449.498 122298 0.0585 471.504 122299 0.857 434.511 122300 -0.555 353.457 122301 0.553 359.420 122302 0.241 392.493 122303 -0.108 406.492 122304 3.23 467.968 122305 0.47 432.514 122306 -0.351 392.493 122307 -0.108 470.944 122308 1.79 389.489 122309 2.22 439.505 122310 1.53 432.514 122311 -0.351 432.514 122312 -0.351 372.459 122313 1.31 471.504 122314 0.857 434.511 122315 -0.555 382.414 122316 0.0367 439.505 122317 1.53 480.508 122318 0.604 389.446 122319 -0.686 467.968 122320 0.47 391.462 122321 0.228 417.499 122322 1.17 476.545 122323 1.41 422.519 122324 0.508 327.420 122325 1.63 356.461 122326 -0.0927 356.461 122327 -0.0927 382.498 122328 -0.52 374.432 122329 0.133 417.407 122330 0.961 382.414 122331 0.0367 467.968 122332 0.47 456.484 122333 -0.0767 348.847 122334 -0.401 397.510 122335 1.36 432.514 122336 -0.351 439.505 122337 1.53 382.498 122338 -0.52 354.445 122339 -0.732 480.508 122340 0.604 420.503 122341 -0.288 397.510 122342 1.36 439.505 122343 1.53 356.461 122344 -0.0927 420.503 122345 -0.288 400.404 122346 -0.0928 353.457 122347 0.553 395.469 122348 0.603 382.414 122349 0.0367 470.944 122350 1.79 413.443 122351 0.67 439.505 122352 1.53 456.484 122353 -0.0767 449.498 122354 0.0585 439.505 122355 1.53 397.510 122356 1.36 393.478 122357 0.186 382.498 122358 -0.52 419.496 122359 -0.221 456.484 122360 -0.0767 327.420 122361 1.63 395.469 122362 0.603 382.498 122363 -0.52 406.492 122364 3.23 417.499 122365 1.17 449.498 122366 0.0585 420.503 122367 -0.288 383.464 122368 0.0306 470.944 122369 1.79 434.511 122370 -0.555 400.404 122371 -0.0928 327.420 122372 1.63 422.519 122373 0.508 456.484 122374 -0.0767 397.510 122375 1.36 354.445 122376 -0.732 434.511 122377 -0.555 470.944 122378 1.79 471.504 122379 0.857 383.464 122380 0.0306 417.407 122381 0.961 393.478 122382 0.186 470.944 122383 1.79 419.496 122384 -0.221 476.545 122385 1.41 456.484 122386 -0.0767 393.478 122387 0.186 406.492 122388 3.23 439.505 122389 1.53 420.503 122390 -0.288 389.446 122391 -0.686 382.414 122392 0.0367 356.461 122393 -0.0927 420.503 122394 -0.288 419.496 122395 -0.221 400.404 122396 -0.0928 406.492 122397 3.23 383.464 122398 0.0306 471.504 122399 0.857 211.21610 1224 3.91 348.847 122400 -0.401 470.944 122401 1.79 439.505 122402 1.53 422.519 122403 0.508 393.478 122404 0.186 389.489 122405 2.22 449.498 122406 0.0585 359.420 122407 0.241 413.443 122408 0.67 374.432 122409 0.133 382.498 122410 -0.52 480.508 122411 0.604 389.446 122412 -0.686 353.457 122413 0.553 380.436 122414 -0.037 356.461 122415 -0.0927 476.545 122416 1.41 354.445 122417 -0.732 393.478 122418 0.186 422.519 122419 0.508 439.505 122420 1.53 391.462 122421 0.228 419.496 122422 -0.221 417.499 122423 1.17 393.478 122424 0.186 413.443 122425 0.67 389.446 122426 -0.686 348.847 122427 -0.401 413.443 122428 0.67 395.469 122429 0.603 389.489 122430 2.22 417.407 122431 0.961 389.446 122432 -0.686 480.508 122433 0.604 383.464 122434 0.0306 413.443 122435 0.67 470.944 122436 1.79 422.519 122437 0.508 467.968 122438 0.47 354.445 122439 -0.732 439.505 122440 1.53 391.462 122441 0.228 391.462 122442 0.228 372.459 122443 1.31 417.407 122444 0.961 397.510 122445 1.36 382.414 122446 0.0367 400.404 122447 -0.0928 372.459 122448 1.31 337.396 122449 -0.129 449.498 122450 0.0585 467.968 122451 0.47 356.439 122452 -0.618 456.484 122453 -0.0767 391.462 122454 0.228 372.459 122455 1.31 382.414 122456 0.0367 382.498 122457 -0.52 359.420 122458 0.241 380.436 122459 -0.037 353.457 122460 0.553 392.493 122461 -0.108 389.489 122462 2.22 359.420 122463 0.241 353.457 122464 0.553 471.504 122465 0.857 417.499 122466 1.17 413.443 122467 0.67 406.492 122468 3.23 449.498 122469 0.0585 471.504 122470 0.857 382.498 122471 -0.52 327.420 122472 1.63 439.505 122473 1.53 420.503 122474 -0.288 432.514 122475 -0.351 389.489 122476 2.22 354.445 122477 -0.732 417.499 122478 1.17 354.445 122479 -0.732 422.519 122480 0.508 420.503 122481 -0.288 332.398 122482 0.766 356.461 122483 -0.0927 422.519 122484 0.508 391.462 122485 0.228 392.493 122486 -0.108 389.489 122487 2.22 417.407 122488 0.961 389.446 122489 -0.686 432.514 122490 -0.351 400.404 122491 -0.0928 332.398 122492 0.766 417.499 122493 1.17 392.493 122494 -0.108 413.443 122495 0.67 382.498 122496 -0.52 406.492 122497 3.23 419.496 122498 -0.221 456.484 122499 -0.0767 327.420 122500 1.63 400.404 122501 -0.0928 383.464 122502 0.0306 497.584 122503 2.75 487.556 122504 3.58 473.606 122505 3.05 475.579 122506 2.26 449.541 122507 2.25 554.578 122508 4.46 494.584 122509 2.31 473.566 122510 2.61 449.541 122511 2.25 449.541 122512 2.25 516.674 122513 4.43 449.541 122514 2.25 509.426 122515 3.71 500.563 122516 3.37 487.633 122517 4.35 444.525 122518 2.55 474.618 122519 2.83 481.588 122520 2.42 517.617 122521 3.89 511.586 122522 4.26 509.426 122523 3.71 497.584 122524 2.75 509.426 122525 3.71 479.567 122526 1.57 462.583 122527 2.44 475.579 122528 2.5 475.579 122529 2.5 474.618 122530 2.83 363.452 122531 1.01 448.557 122532 1.79 473.606 122533 3.05 487.556 122534 3.58 484.611 122535 1.41 518.647 122536 2.31 516.674 122537 4.43 484.589 122538 2.84 501.616 122539 2.87 483.601 122540 3.73 470.562 122541 2.22 469.574 122542 3.3 482.616 122543 3.46 470.562 122544 2.22 448.557 122545 1.79 516.674 122546 4.43 479.567 122547 1.57 489.648 122548 4.01 469.574 122549 3.3 494.627 122550 3.55 528.709 122551 3.64 488.621 122552 2.83 501.616 122553 2.87 467.558 122554 2.75 517.617 122555 3.88 494.584 122556 2.31 433.585 122557 3.38 489.648 122558 4.01 528.709 122559 3.64 238.23810 12256 3.38 494.584 122560 2.31 473.566 122561 2.61 501.616 122562 2.87 484.589 122563 3.08 511.586 122564 4.26 473.606 122565 3.05 475.579 122566 2.26 517.617 122567 3.89 489.648 122568 4.01 552.687 122569 3.26 252.26470 12257 3.64 474.618 122570 2.83 444.525 122571 2.55 511.586 122572 4.26 470.562 122573 2.22 487.633 122574 4.35 487.633 122575 4.35 494.584 122576 2.31 561.619 122577 2.24 494.627 122578 3.55 460.610 122579 3.58 561.619 122580 2.24 523.622 122581 2.64 473.606 122582 3.05 552.687 122583 3.26 480.600 122584 3.26 363.452 122585 1.01 516.674 122586 4.43 475.579 122587 2.26 500.563 122588 3.37 516.674 122589 4.43 482.616 122590 3.46 500.563 122591 3.37 460.610 122592 3.58 473.606 122593 3.05 487.556 122594 3.58 444.525 122595 2.55 484.546 122596 1.69 487.633 122597 4.35 484.611 122598 1.84 528.709 122599 3.64 522.680 122600 3.63 399.507 122601 0.531 448.557 122602 1.79 517.617 122603 3.89 522.680 122604 3.63 473.566 122605 2.61 472.535 122606 2.29 552.687 122607 3.26 441.544 122608 1.23 475.579 122609 2.5 522.680 122610 3.63 469.574 122611 3.3 462.583 122612 2.44 363.452 122613 1.01 475.579 122614 2.5 363.452 122615 1.01 481.531 122616 3.04 462.583 122617 2.44 498.572 122618 2.88 595.130 122619 4.64 473.566 122620 2.61 552.687 122621 3.26 494.627 122622 3.55 462.583 122623 2.44 484.589 122624 2.84 482.616 122625 3.46 488.621 122626 2.83 497.603 122627 3.84 467.558 122628 2.75 399.507 122629 0.531 511.586 122630 4.26 528.709 122631 3.64 469.574 122632 3.42 497.603 122633 3.84 587.730 122634 3.28 473.566 122635 2.61 501.616 122636 2.87 441.544 122637 1.23 433.585 122638 3.38 561.619 122639 2.24 484.546 122640 1.69 469.574 122641 3.42 470.562 122642 2.22 500.563 122643 3.37 511.586 122644 4.26 470.562 122645 2.22 475.579 122646 2.5 449.541 122647 2.25 477.598 122648 1.26 479.567 122649 1.57 518.647 122650 2.41 469.574 122651 3.42 448.557 122652 1.79 572.742 122653 3.24 470.562 122654 2.22 517.617 122655 3.88 517.617 122656 3.88 484.589 122657 3.08 494.584 122658 2.31 479.567 122659 1.57 186.22828 12266 -2.04 494.627 122660 3.55 363.452 122661 1.01 481.588 122662 2.42 469.574 122663 3.3 487.633 122664 4.35 494.627 122665 3.55 484.611 122666 1.41 494.627 122667 3.55 500.563 122668 3.37 481.531 122669 3.04 448.557 122670 1.79 482.616 122671 3.46 469.574 122672 3.42 484.589 122673 3.08 474.618 122674 2.83 482.616 122675 3.46 620.661 122676 4.41 528.709 122677 3.64 516.674 122678 4.43 469.574 122679 3.3 487.556 122680 3.58 484.589 122681 3.08 517.617 122682 3.89 433.585 122683 3.38 462.583 122684 2.44 473.566 122685 2.61 477.598 122686 1.26 497.584 122687 2.75 561.619 122688 2.24 470.562 122689 2.22 517.617 122690 3.89 475.579 122691 2.5 488.621 122692 2.83 528.709 122693 3.64 484.611 122694 1.41 494.584 122695 2.31 522.680 122696 3.63 566.613 122697 4.01 488.621 122698 2.83 481.588 122699 2.42 488.621 122700 2.83 501.616 122701 2.87 487.633 122702 4.35 477.598 122703 1.26 509.426 122704 3.71 469.574 122705 3.42 561.619 122706 2.24 479.567 122707 1.57 399.507 122708 0.531 460.610 122709 3.58 444.525 122710 2.55 441.544 122711 1.23 460.610 122712 3.58 484.546 122713 1.69 517.617 122714 3.88 561.619 122715 2.24 467.558 122716 2.75 500.563 122717 3.37 484.611 122718 1.41 484.611 122719 1.41 444.525 122720 2.55 497.584 122721 2.75 522.680 122722 3.63 460.610 122723 3.58 497.603 122724 3.84 475.579 122725 2.26 467.558 122726 2.75 528.709 122727 3.64 552.687 122728 3.26 449.541 122729 2.25 511.586 122730 4.26 517.617 122731 3.89 522.680 122732 3.63 469.574 122733 3.42 516.674 122734 4.43 497.603 122735 3.84 363.452 122736 1.01 448.557 122737 1.79 522.680 122738 3.63 441.544 122739 1.23 449.541 122740 2.25 481.588 122741 2.42 481.531 122742 3.04 552.687 122743 3.26 433.585 122744 3.38 517.617 122745 3.89 481.588 122746 2.42 561.619 122747 2.24 484.611 122748 1.41 481.588 122749 2.42 475.579 122750 2.5 481.588 122751 2.42 497.584 122752 2.75 497.603 122753 3.84 482.616 122754 3.46 498.572 122755 2.88 500.563 122756 3.37 497.584 122757 2.75 517.617 122758 3.89 484.589 122759 3.08 475.579 122760 2.5 487.633 122761 4.35 482.616 122762 3.46 474.618 122763 2.83 469.574 122764 3.42 481.531 122765 3.04 509.426 122766 3.71 481.588 122767 2.42 433.585 122768 3.38 497.603 122769 3.84 489.648 122770 4.01 462.583 122771 2.44 474.618 122772 2.83 489.648 122773 4.01 469.574 122774 3.42 467.558 122775 2.75 469.574 122776 3.3 500.563 122777 3.37 433.585 122778 3.38 460.610 122779 3.58 517.617 122780 3.88 484.589 122781 2.84 473.566 122782 2.61 511.586 122783 4.26 475.579 122784 2.26 460.610 122785 3.58 473.566 122786 2.61 497.584 122787 2.75 605.104 122788 3.63 473.606 122789 3.05 567.674 122790 3.32 484.589 122791 3.08 488.621 122792 2.83 603.663 122793 3.52 494.627 122794 3.55 552.687 122795 3.26 592.149 122796 4.75 475.579 122797 2.26 473.606 122798 3.05 552.687 122799 3.26 288.25220 1228 2.72 488.621 122800 2.83 511.586 122801 4.26 469.574 122802 3.3 484.589 122803 2.84 516.674 122804 4.43 483.601 122805 3.73 564.609 122806 2.97 460.610 122807 3.58 497.603 122808 3.84 561.619 122809 2.24 623.689 122810 4.16 481.531 122811 3.04 487.556 122812 3.58 489.648 122813 4.01 474.551 122814 1.72 449.541 122815 2.25 501.616 122816 2.87 363.452 122817 1.01 444.525 122818 2.55 433.585 122819 3.38 441.544 122820 1.23 528.709 122821 3.64 484.589 122822 2.84 418.484 122823 1.12 470.516 122824 1.44 535.565 122825 3.02 534.533 122826 2.5 481.542 122827 1.66 526.624 122828 3.72 543.611 122829 3.26 548.555 122830 2.69 418.484 122831 1.12 414.475 122832 -0.223 443.537 122833 1.98 485.506 122834 1.21 538.614 122835 2.68 414.475 122836 -0.223 538.614 122837 2.68 497.440 122838 1.66 467.558 122839 1.95 361.390 122840 1.06 451.516 122841 1.55 480.511 122842 1.67 375.416 122843 1.22 491.512 122844 2 535.565 122845 3.02 480.511 122846 1.67 470.516 122847 1.44 361.390 122848 1.06 481.542 122849 1.66 464.554 122850 2.7 485.531 122851 1.14 538.614 122852 2.68 404.458 122853 1.53 457.496 122854 2.14 398.410 122855 1.84 437.489 122856 1.97 375.416 122857 1.22 535.565 122858 2.9 441.478 122859 0.856 599.556 122860 2.9 443.537 122861 1.98 488.536 122862 1.53 514.999 122863 2.82 398.410 122864 1.45 437.489 122865 1.97 470.516 122866 1.44 526.624 122867 3.72 485.531 122868 1.14 478.536 122869 1.48 321.369 122870 1.31 321.369 122871 1.31 443.537 122872 1.98 478.536 122873 1.48 485.506 122874 1.21 404.458 122875 1.53 404.458 122876 1.53 453.489 122877 1.06 414.475 122878 -0.223 470.516 122879 1.44 443.537 122880 1.98 597.634 122881 4.83 514.999 122882 2.82 451.516 122883 1.44 467.558 122884 1.95 478.536 122885 1.48 556.534 122886 3.96 481.542 122887 1.66 464.554 122888 2.7 453.489 122889 1.06 398.410 122890 1.84 543.611 122891 3.26 414.475 122892 -0.223 534.533 122893 2.5 454.520 122894 0.782 491.512 122895 2 548.555 122896 2.69 451.516 122897 1.44 561.584 122898 2.58 599.556 122899 2.9 398.410 122900 1.45 437.489 122901 1.97 531.601 122902 2.85 418.484 122903 1.12 534.533 122904 2.5 491.512 122905 2 441.478 122906 0.856 485.506 122907 1.21 478.536 122908 1.48 457.496 122909 2.14 467.558 122910 1.95 534.533 122911 2.5 467.558 122912 1.95 531.601 122913 2.85 523.529 122914 2.63 418.484 122915 1.12 599.556 122916 2.9 467.558 122917 1.95 556.534 122918 3.96 569.573 122919 3.65 361.390 122920 1.06 569.573 122921 3.65 485.506 122922 1.21 418.484 122923 1.12 476.545 122924 0.939 488.536 122925 1.53 437.489 122926 1.97 467.558 122927 1.95 481.542 122928 1.66 414.475 122929 -0.223 597.634 122930 4.83 491.512 122931 2 548.555 122932 2.69 418.484 122933 1.12 361.390 122934 1.06 597.634 122935 4.83 535.565 122936 2.9 543.611 122937 3.26 467.558 122938 1.95 548.555 122939 2.69 497.440 122940 1.66 478.536 122941 1.48 398.410 122942 1.45 375.416 122943 1.22 457.496 122944 2.14 470.516 122945 1.44 467.558 122946 1.95 361.390 122947 1.06 464.554 122948 2.7 414.496 122949 1.61 535.565 122950 2.9 535.565 122951 2.9 523.529 122952 2.63 451.516 122953 1.44 476.545 122954 0.939 485.506 122955 1.21 485.506 122956 1.21 548.555 122957 2.69 451.516 122958 1.55 361.390 122959 1.06 569.573 122960 3.65 535.565 122961 3.02 404.458 122962 1.53 561.584 122963 2.58 454.520 122964 0.782 597.634 122965 4.83 480.511 122966 1.67 599.556 122967 2.9 561.584 122968 2.58 597.634 122969 4.83 543.611 122970 3.26 485.506 122971 1.21 414.475 122972 -0.223 480.511 122973 1.67 398.410 122974 1.84 398.410 122975 1.45 485.531 122976 1.14 526.624 122977 3.72 593.670 122978 3 453.489 122979 1.06 467.558 122980 1.95 478.536 122981 1.48 443.537 122982 1.98 404.458 122983 1.53 398.410 122984 1.84 451.516 122985 1.55 535.565 122986 3.02 457.496 122987 2.14 534.533 122988 2.5 531.601 122989 2.85 441.478 122990 0.856 488.536 122991 1.53 497.440 122992 1.66 441.478 122993 0.856 418.484 122994 1.12 453.489 122995 1.06 491.512 122996 2 414.496 122997 1.61 404.458 122998 1.53 467.558 122999 1.95 300.307 123 2.72 342.29650 1230 -2.94 569.573 123000 3.65 451.516 123001 1.55 491.512 123002 2 514.999 123003 2.82 375.416 123004 1.22 467.558 123005 1.95 414.496 123006 1.61 437.489 123007 1.97 534.533 123008 2.5 497.440 123009 1.66 443.537 123010 1.98 441.478 123011 0.856 548.555 123012 2.69 569.573 123013 3.65 538.614 123014 2.68 543.611 123015 3.26 523.529 123016 2.63 485.506 123017 1.21 321.369 123018 1.31 464.554 123019 2.7 464.554 123020 2.7 526.624 123021 3.72 453.489 123022 1.06 454.520 123023 0.782 535.565 123024 2.9 485.531 123025 1.14 535.565 123026 2.9 556.534 123027 3.96 556.534 123028 3.96 538.614 123029 2.68 538.614 123030 2.68 569.573 123031 3.65 480.511 123032 1.67 437.489 123033 1.97 543.611 123034 3.26 470.516 123035 1.44 451.516 123036 1.55 480.511 123037 1.67 454.520 123038 0.782 535.565 123039 3.02 514.999 123040 2.82 535.565 123041 3.02 488.536 123042 1.53 321.369 123043 1.31 526.624 123044 3.72 414.496 123045 1.61 548.555 123046 2.69 414.475 123047 -0.223 531.601 123048 2.85 538.614 123049 2.68 451.516 123050 1.55 454.520 123051 0.782 514.999 123052 2.82 467.558 123053 1.95 556.534 123054 3.96 480.511 123055 1.67 556.534 123056 3.96 480.511 123057 1.67 481.542 123058 1.66 467.558 123059 1.95 457.496 123060 2.14 441.478 123061 0.856 488.536 123062 1.53 398.410 123063 1.45 531.601 123064 2.85 437.489 123065 1.97 485.531 123066 1.14 526.624 123067 3.72 485.531 123068 1.14 321.369 123069 1.31 548.555 123070 2.69 491.512 123071 2 478.536 123072 1.48 514.999 123073 2.82 414.475 123074 -0.223 476.545 123075 0.939 464.554 123076 2.7 454.520 123077 0.782 464.554 123078 2.7 464.554 123079 2.7 528.482 12308 - 398.410 123080 1.45 488.536 123081 1.53 418.484 123082 1.12 457.496 123083 2.14 569.573 123084 3.65 561.584 123085 2.58 599.556 123086 2.9 414.496 123087 1.61 361.390 123088 1.06 375.416 123089 1.22 534.533 123090 2.5 470.516 123091 1.44 526.624 123092 3.72 375.416 123093 1.22 454.520 123094 0.782 467.558 123095 1.95 476.545 123096 0.939 453.489 123097 1.06 476.545 123098 0.939 414.496 123099 1.61 467.558 123100 1.95 476.545 123101 0.939 451.516 123102 1.44 543.611 123103 3.26 414.496 123104 1.61 451.516 123105 1.55 599.556 123106 2.9 404.458 123107 1.53 476.545 123108 0.939 398.410 123109 1.84 398.410 123110 1.84 453.489 123111 1.06 561.584 123112 2.58 478.536 123113 1.48 443.537 123114 1.98 260.29170 123115 1.33 773.163 123116 6.74 561.584 123117 2.58 443.537 123118 1.98 321.369 123119 1.31 481.542 123120 1.66 523.529 123121 2.63 414.496 123122 1.61 398.410 123123 1.84 514.999 123124 2.82 535.565 123125 3.02 531.601 123126 2.85 538.614 123127 2.68 451.516 123128 1.44 441.478 123129 0.856 597.634 123130 4.83 597.634 123131 4.83 361.390 123132 1.06 476.545 123133 0.939 514.999 123134 2.82 470.516 123135 1.44 383.483 123136 0.663 421.506 123137 3.52 421.506 123138 3.52 383.483 123139 0.663 331.369 123140 3.11 331.230 123141 3.16 391.180 123142 1.68 340.422 123143 4.01 365.404 123144 3.66 426.878 123145 4.3 402.242 123146 2.57 355.392 123147 2.65 391.417 123148 1.59 476.392 123149 -0.122 333.794 123150 4.22 312.369 123151 3.18 349.408 123152 2.96 340.256 123153 3.81 426.516 123154 1.92 299.282 123155 3.85 308.332 123156 3.59 403.497 123157 0.865 375.377 123158 3.03 493.561 123159 3.29 369.307 123160 1.86 258.316 123161 3.08 461.170 123162 5 427.500 123163 3.12 363.347 123164 2.66 247.314 123165 2.4 337.440 123166 3.83 338.786 123167 2.61 450.536 123168 2.68 230.287 123169 2.53 319.353 123170 2.81 268.314 123171 2.57 397.536 123172 3.35 378.469 123173 1.86 326.375 123174 1.49 450.829 123175 4.13 253.362 123176 2.37 404.386 123177 3.95 366.396 123178 3.29 249.310 123179 -1.07 427.624 123180 4.25 368.861 123181 4.59 459.560 123182 2.97 433.394 123183 0.575 297.353 123184 2.13 342.801 123185 2.99 361.361 123186 0.946 491.951 123187 3.44 189.257 123188 2.83 352.387 123189 1.29 354.361 123190 2.36 199.209 123191 1.66 249.377 123192 3.06 452.574 123193 3.29 249.311 123194 2.57 245.250 123195 1.09 389.448 123196 4.31 269.318 123197 1.05 458.483 123198 2.96 295.343 123199 2.47 382.519 123200 2.75 541.577 123201 4.35 394.445 123202 3.11 344.430 123203 2.07 419.881 123204 2.85 345.419 123205 2.91 244.317 123206 1.39 202.213 123207 0.722 456.561 123208 4.66 335.376 123209 4.42 359.401 123210 0.784 323.433 123211 3.68 298.294 123212 2.02 227.259 123213 3.68 357.404 123214 4.24 529.586 123215 3.16 271.358 123216 4.48 349.773 123217 1.71 218.212 123218 0.0407 290.749 123219 2.36 546.577 123220 2.88 367.366 123221 4.56 170.171 123222 0.73 304.412 123223 3.3 390.457 123224 3.94 386.407 123225 1.65 447.493 123226 6.05 401.311 123227 5.03 343.374 123228 3.27 404.487 123229 2.82 396.315 123230 4.32 379.434 123231 3.69 394.378 123232 1.54 329.399 123233 2.55 246.266 123234 0.867 248.302 123235 2.62 408.581 123236 4.68 374.443 123237 2.12 261.301 123238 2.48 498.574 123239 3.01 306.382 123240 2.69 282.362 123241 3.31 355.388 123242 2.09 325.425 123243 1.9 306.387 123244 4.16 292.379 123245 2.38 305.397 123246 3.28 302.369 123247 3.32 449.521 123248 4.76 304.385 123249 2.65 369.439 123250 2.9 380.465 123251 4.76 352.376 123252 4.26 451.421 123253 3.26 313.348 123254 3.31 341.408 123255 2.4 382.417 123256 1.33 298.361 123257 3.39 160.173 123258 1.95 367.448 123259 4.06 279.384 123260 1.33 331.450 123261 4.79 333.372 123262 1.81 510.518 123263 3.76 379.861 123264 4.89 393.528 123265 4.22 344.430 123266 3.45 352.211 123267 1.22 448.496 123268 1.82 267.283 123269 1.49 439.507 123270 3.87 352.391 123271 1.11 424.905 123272 2.73 320.343 123273 2.86 488.943 123274 4.29 359.448 123275 2.28 267.286 123276 1.24 286.265 123277 1.73 434.308 123278 3.46 357.449 123279 4.14 261.317 123280 2.82 298.337 123281 3.74 482.488 123282 1.78 394.492 123283 3.87 337.439 123284 1.36 200.280 123285 3.24 334.395 123286 2.78 464.496 123287 3.42 463.554 123288 2.15 435.355 123289 5.42 228.270 123290 1.04 354.400 123291 3.63 348.398 123292 4.39 300.313 123293 0.34 431.507 123294 4.47 355.800 123295 4.31 523.603 123296 3.36 443.557 123297 5.24 451.886 123298 2.06 378.428 123299 2.51 353.483 123300 4.94 399.871 123301 2.09 262.305 123302 2.26 300.396 123303 2.5 203.194 123304 1.3 269.299 123305 1.38 238.328 123306 3.7 344.364 123307 3.78 378.444 123308 2.22 327.356 123309 3.47 168.193 123310 1.41 414.706 123311 3.95 368.861 123312 3.88 311.333 123313 2.95 344.326 123314 2.36 462.499 123315 3.64 309.363 123316 3.57 401.508 123317 3.17 475.580 123318 4.9 434.537 123319 3.91 215.223 123320 2.74 390.502 123321 2.09 247.247 123322 1.69 413.538 123323 2.49 358.389 123324 1.64 319.310 123325 1.7 423.463 123326 2.59 460.502 123327 1.98 371.412 123328 1.95 423.444 123329 2.45 388.399 123330 1.98 294.348 123331 3.65 316.354 123332 2.02 212.211 123333 0.131 495.023 123334 3.73 324.402 123335 3.42 338.361 123336 2.25 339.436 123337 1.79 359.420 123338 3.59 470.408 123339 4.17 325.387 123340 2.45 388.417 123341 4.83 419.657 123342 3.88 325.406 123343 2.67 364.399 123344 2.25 330.852 123345 4.24 363.202 123346 2.81 312.431 123347 2.79 316.404 123348 3.3 246.262 123349 1.66 247.271 123350 2.42 333.383 123351 1.55 464.471 123352 1.23 340.401 123353 2 221.280 123354 3.25 773.163 123356 6.79 217.267 123357 2.24 299.454 123358 4.5 355.459 123359 3.06 340.377 123360 2.73 335.357 123361 2.98 421.939 123362 3.32 350.372 123363 1.88 360.797 123364 3.9 313.398 123365 1.71 356.296 123366 4.26 296.710 123367 2.78 371.457 123368 4.2 420.483 123369 4.06 468.567 123370 4.08 279.399 123371 3.66 338.382 123372 3.38 360.407 123373 4.34 390.479 123374 3.16 385.435 123375 3.36 478.588 123376 1.68 258.230 123377 1.05 348.442 123378 2.79 285.338 123379 4.56 353.803 123380 3.4 328.213 123381 1.81 474.512 123382 3 293.362 123383 2.49 426.539 123384 2.7 281.716 123385 2.55 345.445 123386 1.77 213.236 123387 2.7 421.512 123388 2.1 356.831 123389 3.34 457.519 123390 4.38 265.223 123391 1.16 375.490 123392 2.1 299.755 123393 3.25 335.400 123394 2.21 299.322 123395 2.51 384.814 123396 4.73 444.480 123397 4.15 362.447 123398 4.54 290.275 123399 1.71 435.470 123400 5.36 428.527 123401 2.6 487.548 123402 3.07 490.452 123403 3.98 235.283 123404 1.9 346.489 123405 4.03 305.326 123406 2.07 398.410 123407 2.85 314.293 123408 2.15 297.373 123409 3.85 476.529 123410 1.11 231.681 123411 4.12 347.501 123412 3.37 338.795 123413 4 306.382 123414 2.35 257.285 123415 3.83 317.365 123416 2.3 383.445 123417 3.64 432.492 123418 2.71 305.335 123419 2.59 330.381 123420 4.18 542.623 123421 4.75 349.341 123422 3.96 300.310 123423 2.9 362.448 123424 1.91 339.776 123425 4.01 476.486 123426 1.54 301.319 123427 2.05 326.371 123428 2.68 293.358 123429 3.19 400.423 123430 2.35 346.469 123431 4.58 323.374 123432 2.37 363.436 123433 1.71 330.790 123434 3.54 380.465 123435 3.83 301.381 123436 3.53 358.395 123437 1.92 250.365 123438 1.78 330.446 123439 2.88 327.359 123440 2.32 301.792 123441 4.49 316.397 123442 4.76 439.422 123443 3.01 451.930 123444 1.72 452.552 123445 2.65 213.156 123446 1.93 487.548 123447 2.45 530.635 123448 3.56 487.548 123449 2.45 530.635 123450 3.56 428.482 123451 0.882 372.413 123452 -0.486 354.423 123453 -0.587 292.288 123454 -1.07 421.463 123455 -0.549 372.413 123456 -0.486 344.450 123457 -1.56 494.541 123458 1.26 389.489 123459 0.475 477.579 123460 -0.0719 421.463 123461 -0.549 455.504 123462 1.33 455.504 123463 1.33 339.431 123464 -0.0459 341.446 123465 1.72 389.489 123466 0.475 485.959 123467 1.47 350.385 123468 0.182 455.504 123469 1.33 463.958 123470 1.17 381.442 123471 0.675 494.541 123472 1.26 455.504 123473 1.33 428.482 123474 0.882 450.526 123475 1.72 450.526 123476 1.72 455.504 123477 1.33 341.446 123478 1.72 455.504 123479 1.33 456.367 123480 2.57 434.511 123481 -0.446 484.417 123482 1.9 339.431 123483 -0.0459 450.526 123484 1.72 389.489 123485 1.66 463.958 123486 1.17 362.421 123487 0.448 494.541 123488 1.26 477.459 123489 1.56 421.463 123490 -0.549 284.352 123491 -0.137 485.959 123492 1.47 477.579 123493 -0.0719 434.511 123494 -0.446 434.511 123495 -0.446 494.541 123496 1.26 370.392 123497 0.796 354.423 123498 -0.587 428.482 123499 0.882 260.13578 12350 -1.68 354.423 123500 -0.587 350.385 123501 0.182 444.525 123502 1.25 389.489 123503 0.475 350.385 123504 0.182 339.431 123505 -0.0459 389.489 123506 0.475 444.525 123507 1.25 451.514 123508 0.134 421.463 123509 -0.549 372.413 123510 -0.486 389.489 123511 0.475 477.579 123512 -0.0719 463.958 123513 1.17 421.463 123514 -0.549 463.958 123515 1.17 341.446 123516 1.72 434.511 123517 -0.446 485.959 123518 1.47 450.526 123519 1.72 455.504 123520 1.33 339.431 123521 -0.0459 463.958 123522 1.17 362.421 123523 0.448 381.442 123524 0.675 389.489 123525 1.66 456.367 123526 2.57 485.959 123527 1.47 428.482 123528 0.882 339.431 123529 -0.0459 450.526 123530 1.72 456.367 123531 2.57 284.352 123532 -0.137 494.541 123533 1.26 284.352 123534 -0.137 484.417 123535 1.9 477.579 123536 -0.0719 455.504 123537 1.33 362.421 123538 0.448 457.471 123539 1.35 455.504 123540 1.33 284.352 123541 -0.137 428.482 123542 0.882 484.417 123543 1.9 477.459 123544 1.56 354.423 123545 -0.587 451.514 123546 0.134 417.497 123547 -0.101 428.482 123548 0.882 417.497 123549 -0.101 292.288 123550 -1.07 421.463 123551 -0.549 350.385 123552 0.182 485.362 123553 2.29 477.579 123554 -0.0719 389.489 123555 0.475 477.579 123556 -0.0719 444.525 123557 1.25 451.514 123558 0.134 362.421 123559 0.448 341.446 123560 1.72 484.417 123561 1.9 427.455 123562 -0.0686 455.504 123563 1.33 485.959 123564 1.47 455.504 123565 1.33 350.385 123566 0.182 463.958 123567 1.17 362.421 123568 0.448 434.511 123569 -0.446 284.352 123570 -0.137 485.959 123571 1.47 450.526 123572 1.72 456.367 123573 2.57 494.541 123574 1.26 473.561 123575 -0.642 417.497 123576 -0.101 339.431 123577 -0.0459 450.526 123578 1.72 434.511 123579 -0.446 477.459 123580 1.56 421.463 123581 -0.549 444.525 123582 1.25 477.459 123583 1.56 339.431 123584 -0.0459 456.367 123585 2.57 372.413 123586 -0.486 362.421 123587 0.448 292.288 123588 -1.07 350.385 123589 0.182 354.423 123590 -0.587 427.455 123591 -0.0686 341.446 123592 1.72 484.417 123593 1.9 484.417 123594 1.9 485.959 123595 1.47 463.958 123596 1.17 389.489 123597 0.475 362.421 123598 0.448 463.958 123599 1.17 456.367 123600 2.57 455.504 123601 1.33 485.959 123602 1.47 341.446 123603 1.72 350.385 123604 0.182 434.511 123605 -0.446 284.352 123606 -0.137 450.526 123607 1.72 417.497 123608 -0.101 389.489 123609 1.66 485.362 123610 2.29 417.497 123611 -0.101 474.572 123612 1.35 362.421 123613 0.448 494.541 123614 1.26 481.995 123615 2.01 434.511 123616 -0.446 350.385 123617 0.182 444.525 123618 1.25 354.423 123619 -0.587 499.573 123620 2.61 488.565 123621 2.86 553.522 123622 3.41 499.573 123623 2.61 412.277 123624 5.04 521.646 123625 6.42 599.695 123626 1.56 595.689 123627 3.6 599.602 123628 3.75 446.584 123629 2.38 544.727 123630 3.52 556.695 123631 2.78 516.632 123632 3.73 561.739 123633 2.82 559.662 123634 3.97 569.669 123635 3.29 543.601 123636 3.21 610.828 123637 3.58 526.712 123638 3.45 554.722 123639 4.32 582.775 123640 3.72 579.559 123641 3.84 579.754 123642 2.07 472.553 123643 3.6 555.750 123644 4.68 565.625 123645 3.63 590.754 123646 4.55 594.765 123647 3.55 578.667 123648 3.92 545.672 123649 2.39 449.628 123650 3.01 517.660 123651 4.8 622.720 123652 4.67 509.595 123653 2.75 511.654 123654 3.23 616.748 123655 3.69 493.639 123656 3.41 449.628 123657 3.01 579.726 123658 3.86 572.712 123659 4.44 537.691 123660 4.29 610.207 123661 4.71 604.526 123662 4.59 606.708 123663 1.76 559.662 123664 3.97 592.659 123665 3.02 615.826 123666 4.76 372.459 123667 1.31 559.662 123668 3.97 580.673 123669 4.88 598.693 123670 3.5 474.637 123671 3.78 596.759 123672 4.14 589.610 123673 1.95 610.828 123674 3.58 508.653 123675 3.59 562.723 123676 4.14 595.793 123677 4.27 579.559 123678 3.84 609.701 123679 3.04 589.610 123680 1.95 572.712 123681 4.44 603.772 123682 3.09 602.765 123683 3.57 539.707 123684 3.54 551.506 123685 4.22 554.722 123686 4.32 613.748 123687 3.4 610.207 123688 4.71 581.663 123689 3.21 380.436 123690 -0.037 616.791 123691 3.61 619.772 123692 3.1 539.707 123693 3.54 575.762 123694 3.86 581.791 123695 3.94 459.540 123696 1.54 540.695 123697 3.33 526.669 123698 2.86 493.639 123699 3.41 87.07730 1237 -1.06 582.646 123700 1.12 499.666 123701 1.98 619.772 123702 3.1 581.791 123703 3.94 505.632 123704 1.28 575.762 123705 3.74 570.721 123706 3.38 480.600 123707 2.45 589.746 123708 3.22 607.779 123709 4.32 602.765 123710 3.57 483.601 123711 2.46 616.791 123712 3.61 619.772 123713 3.1 593.736 123714 3.57 595.793 123715 4.27 596.180 123716 3.93 531.687 123717 4.94 531.728 123718 4.23 617.821 123719 4.19 602.765 123720 3.57 607.779 123721 4.32 412.483 123722 1.09 526.712 123723 3.45 526.712 123724 3.45 623.827 123725 4.22 623.689 123726 2.45 541.683 123727 4.24 572.712 123728 4.44 491.602 123729 0.955 554.682 123730 2.65 445.477 123731 1.41 605.788 123732 3.41 616.791 123733 3.61 446.584 123734 2.38 508.633 123735 2.31 358.479 123736 4.71 596.759 123737 4.14 596.180 123738 3.93 559.699 123739 3.19 538.640 123740 2.17 616.791 123741 3.61 576.750 123742 2.62 610.701 123743 4.76 445.513 123744 1.51 598.750 123745 4.58 603.634 123746 3.97 603.772 123747 3.09 581.704 123748 4.36 503.613 123749 1.87 561.735 123750 3.33 603.772 123751 3.11 513.692 123752 2.3 605.788 123753 3.41 531.609 123754 2.62 510.626 123755 2.37 624.674 123756 3.89 622.796 123757 4.43 612.801 123758 3.83 547.709 123759 3.16 595.793 123760 4.18 525.681 123761 3.66 582.775 123762 3.72 505.629 123763 2.54 551.678 123764 2.98 573.106 123765 3.31 597.747 123766 3.15 558.686 123767 4.01 610.828 123768 3.58 517.662 123769 3.39 595.689 123770 3.34 570.721 123771 3.38 574.796 123772 4.94 516.674 123773 2.24 540.695 123774 3.59 603.634 123775 3.97 602.806 123776 4.45 554.722 123777 4.32 478.584 123778 1.92 616.876 123779 5 511.654 123780 3.23 490.595 123781 3.01 510.626 123782 2.37 555.750 123783 4.68 512.599 123784 2.78 577.735 123785 3.04 598.731 123786 4.25 403.559 123787 2.7 594.667 123788 3.49 598.750 123789 4.58 468.589 123790 3.02 535.611 123791 3.08 556.676 123792 1.89 622.720 123793 3.53 547.709 123794 3.16 582.775 123795 3.72 548.759 123796 3.03 589.746 123797 3.22 547.712 123798 3.01 526.712 123799 3.45 570.645 123800 3.73 526.669 123801 2.86 589.789 123802 4.35 493.621 123803 0.919 435.601 123804 2.61 548.759 123805 3.03 521.692 123806 4.43 584.748 123807 4.54 351.373 123808 0.129 624.812 123809 3.43 512.642 123810 2.29 605.788 123811 3.97 485.639 123812 1.45 532.716 123813 3.24 545.636 123814 3.49 561.630 123815 2.12 594.667 123816 3.49 469.574 123817 2.54 531.728 123818 4.23 545.672 123819 2.39 544.659 123820 2.85 575.762 123821 3.86 557.681 123822 4.64 576.476 123823 2.18 596.180 123824 3.93 557.628 123825 2.92 540.695 123826 3.33 589.789 123827 4.35 561.735 123828 3.33 589.746 123829 3.17 570.678 123830 2.26 569.733 123831 3.78 590.754 123832 4.55 584.705 123833 3.31 573.725 123834 3.59 612.801 123835 3.83 523.568 123836 1.69 531.647 123837 3.07 572.712 123838 4.44 559.662 123839 3.97 484.611 123840 1.18 566.733 123841 3.65 385.480 123842 0.163 526.669 123843 2.86 527.719 123844 3.05 622.720 123845 3.53 479.595 123846 0.89 536.587 123847 3.87 474.637 123848 2.32 576.750 123849 2.62 545.693 123850 2.88 476.591 123851 0.951 602.806 123852 4.45 558.686 123853 4.01 596.180 123854 3.93 603.772 123855 3.11 605.788 123856 3.41 540.695 123857 3.33 605.788 123858 3.97 524.675 123859 2.36 548.759 123860 3.03 616.791 123861 3.61 598.775 123862 4.36 525.724 123863 4.53 577.735 123864 3.04 613.629 123865 4.07 407.548 123866 1.68 561.739 123867 2.82 594.765 123868 3.55 573.725 123869 3.59 244.13638 12387 -1.77 603.772 123870 3.11 605.788 123871 3.97 611.816 123872 3.4 548.759 123873 3.03 565.582 123874 3.19 545.636 123875 3.49 596.759 123876 4.14 399.507 123877 0.0731 570.678 123878 2.26 589.746 123879 3.22 533.614 123880 3.2 605.788 123881 3.41 582.775 123882 3.72 446.584 123883 1.88 580.716 123884 4.53 559.699 123885 3.19 551.506 123886 4.22 484.611 123887 1.18 426.510 123888 1.17 607.779 123889 4.32 599.602 123890 3.93 593.736 123891 3.57 505.632 123892 1.28 609.701 123893 2.94 559.699 123894 3.19 576.728 123895 3.65 559.662 123896 3.97 577.735 123897 3.04 492.611 123898 1.79 592.149 123899 4.83 598.797 123900 2.08 526.669 123901 2.86 593.752 123902 3.84 604.526 123903 4.59 612.758 123904 4.28 493.639 123905 3.41 536.085 123906 3.72 573.725 123907 3.59 621.732 123908 4.29 435.533 123909 1.64 624.812 123910 3.43 577.672 123911 2.62 582.775 123912 3.72 576.728 123913 3.65 561.735 123914 3.33 584.748 123915 4.54 612.591 123916 4.41 509.542 123917 1.48 611.699 123918 4.03 556.619 123919 3.9 558.686 123920 4.01 612.801 123921 3.83 554.722 123922 4.32 596.180 123923 3.93 616.748 123924 3.69 374.432 123925 0.133 576.728 123926 3.65 445.477 123927 1.41 522.592 123928 2.49 611.816 123929 3.4 349.468 123930 1.47 526.669 123931 2.86 518.648 123932 3.85 606.708 123933 1.76 555.750 123934 4.68 584.705 123935 3.31 594.765 123936 3.55 469.574 123937 2.54 569.733 123938 3.78 562.785 123939 3.44 539.707 123940 4.12 584.705 123941 3.31 569.733 123942 3.78 576.728 123943 3.65 580.697 123944 3.78 575.762 123945 3.86 617.736 123946 2.68 594.667 123947 3.49 588.652 123948 2.83 589.746 123949 3.22 544.493 123950 3.47 517.702 123951 3.63 540.695 123952 3.59 526.712 123953 3.45 622.796 123954 4.43 545.672 123955 2.39 527.620 123956 4.34 520.706 123957 2.19 525.681 123958 3.48 595.793 123959 4.18 616.876 123960 5 624.674 123961 3.79 556.695 123962 2.78 592.729 123963 4.14 335.442 123964 0.872 433.409 123965 -0.463 596.759 123966 4.14 511.657 123967 1.87 470.519 123968 1.29 582.154 123969 3.47 547.709 123970 3.16 469.574 123971 2.41 503.613 123972 1.87 539.707 123973 4.12 527.620 123974 4.34 525.681 123975 3.48 560.708 123976 2.21 547.709 123977 3.16 622.796 123978 4.44 598.693 123979 3.5 576.608 123980 4.34 559.662 123981 3.97 562.785 123982 3.44 623.827 123983 4.22 535.611 123984 3.08 503.613 123985 1.87 523.668 123986 3.38 554.722 123987 4.32 485.639 123988 1.45 589.789 123989 3.86 546.681 123990 2.82 579.726 123991 3.86 435.601 123992 2.61 493.639 123993 3.41 560.770 123994 4.64 525.681 123995 3.48 590.754 123996 4.55 526.712 123997 3.45 592.149 123998 4.83 595.793 123999 4.27 614.656 124000 4.02 594.624 124001 4.14 553.734 124002 4.15 620.704 124003 3.41 592.149 124004 4.83 598.797 124005 2.37 576.750 124006 2.62 588.526 124007 3.79 579.726 124008 3.86 624.812 124009 3.43 473.566 124010 2.19 449.628 124011 3.01 499.666 124012 1.98 579.726 124013 3.86 586.739 124014 4.58 598.797 124015 2.08 608.813 124016 4.32 604.781 124017 4.85 525.681 124018 3.48 593.752 124019 3.84 589.789 124020 3.86 533.639 124021 1.73 546.743 124022 4.07 572.712 124023 4.44 575.762 124024 3.41 605.788 124025 3.97 581.791 124026 3.94 558.686 124027 4.01 536.587 124028 3.87 605.788 124029 3.97 589.610 124030 1.95 477.681 124031 3.99 620.704 124032 3.41 604.781 124033 4.85 623.827 124034 4.22 558.686 124035 4.01 512.599 124036 2.78 575.657 124037 2.8 594.667 124038 3.49 511.654 124039 3.23 517.702 124040 3.63 560.770 124041 4.64 608.693 124042 4.16 407.548 124043 1.68 435.533 124044 1.64 616.748 124045 3.69 610.207 124046 4.71 617.821 124047 4.19 532.716 124048 3.24 619.772 124049 3.1 554.722 124050 4.32 563.646 124051 1.88 494.508 124052 2.54 591.761 124053 3.48 509.542 124054 1.48 552.620 124055 1.4 554.682 124056 2.65 596.759 124057 4.14 598.731 124058 4.25 570.604 124059 3.74 608.607 124060 1.02 605.788 124061 3.97 504.601 124062 1.16 601.756 124063 3.92 494.455 124064 4.47 570.721 124065 3.38 593.781 124066 3.21 589.789 124067 4.35 485.639 124068 1.45 569.669 124069 4.04 554.722 124070 4.32 616.748 124071 3.69 530.744 124072 3.66 351.373 124073 0.129 602.765 124074 3.57 595.793 124075 4.18 603.772 124076 3.09 575.762 124077 3.41 527.620 124078 4.34 525.681 124079 3.48 589.746 124080 3.17 535.611 124081 3.08 594.667 124082 3.49 568.749 124083 4.09 561.735 124084 3.33 567.761 124085 4.2 512.642 124086 2.29 407.548 124087 1.68 472.553 124088 3.6 598.797 124089 2.37 607.779 124090 4.32 547.709 124091 3.16 589.789 124092 4.35 523.568 124093 1.69 490.574 124094 1.13 604.695 124095 3.32 427.560 124096 0.94 519.656 124097 2.57 516.674 124098 2.24 542.754 124099 5.1 147.129 1241 -2.73 470.585 124100 0.785 594.701 124101 4.19 613.629 124102 4.07 516.674 124103 2.24 565.625 124104 3.63 581.663 124105 3.21 483.601 124106 2.69 579.609 124107 3.17 583.642 124108 4.04 574.669 124109 2.96 619.106 124110 4.22 594.724 124111 3.63 583.682 124112 2.75 570.678 124113 2.56 469.574 124114 2.37 389.489 124115 1.02 537.691 124116 4.2 413.533 124117 0.996 551.678 124118 2.98 603.634 124119 3.97 417.543 124120 2.26 533.614 124121 3.2 562.723 124122 4.14 508.633 124123 2.31 561.630 124124 2.12 483.601 124125 2.46 523.568 124126 1.69 531.647 124127 3.07 511.657 124128 1.87 570.604 124129 3.74 566.690 124130 4.39 580.597 124131 3.94 497.588 124132 1.59 524.610 124133 3.07 600.128 124134 3.67 588.695 124135 3.21 601.116 124136 4.18 525.684 124137 1.96 594.701 124138 4.19 505.632 124139 1.28 543.601 124140 3.21 612.591 124141 4.41 569.693 124142 3.54 481.540 124143 1.08 582.646 124144 1.12 490.595 124145 3.01 335.442 124146 0.872 547.610 124147 4.28 580.697 124148 3.78 505.629 124149 2.54 508.653 124150 3.59 580.673 124151 4.88 481.651 124152 2.95 524.610 124153 3.07 601.756 124154 3.92 610.554 124155 3.3 581.682 124156 3.03 509.661 124157 2.16 380.436 124158 -0.037 537.691 124159 4.2 508.481 124160 4.66 516.674 124161 2.24 535.611 124162 3.08 552.620 124163 1.4 523.668 124164 3.26 543.601 124165 3.21 604.662 124166 4.71 492.611 124167 1.79 554.682 124168 2.65 481.632 124169 2.36 509.595 124170 2.75 620.589 124171 4.57 613.699 124172 3.17 570.604 124173 3.74 445.477 124174 1.41 579.609 124175 3.17 508.633 124176 2.31 543.631 124177 3 620.704 124178 3.41 509.661 124179 2.16 604.526 124180 4.46 595.731 124181 4.4 521.692 124182 4.43 372.459 124183 1.31 471.633 124184 3.99 579.609 124185 3.17 592.659 124186 3.02 552.620 124187 1.4 604.526 124188 4.59 520.644 124189 2.84 556.676 124190 1.89 624.674 124191 3.79 586.626 124192 2.7 583.682 124193 2.75 536.085 124194 3.66 494.508 124195 2.54 555.667 124196 2.64 480.600 124197 2.45 451.542 124198 -0.115 577.672 124199 2.62 546.681 124200 2.82 385.480 124201 0.163 518.648 124202 3.85 550.645 124203 3.17 587.634 124204 2.76 469.574 124205 2.41 582.651 124206 2.67 604.526 124207 4.59 478.584 124208 1.92 516.632 124209 3.42 587.634 124210 2.76 561.739 124211 2.82 389.489 124212 1.02 435.533 124213 1.64 579.612 124214 4 592.729 124215 4.14 541.683 124216 4.24 480.600 124217 2.45 604.662 124218 4.71 520.644 124219 2.84 589.610 124220 1.95 476.591 124221 0.951 580.597 124222 3.94 420.546 124223 0.957 544.493 124224 3.47 527.620 124225 4.34 513.630 124226 2.82 558.669 124227 3.94 484.546 124228 1.51 483.601 124229 2.46 459.540 124230 1.54 568.705 124231 2.81 453.554 124232 0.926 565.662 124233 3.26 604.662 124234 4.71 537.691 124235 4.29 475.603 124236 2.44 545.693 124237 2.88 592.149 124238 4.83 380.436 124239 -0.037 595.689 124240 3.6 609.662 124241 2.4 577.672 124242 2.62 580.673 124243 4.88 462.583 124244 0.491 568.705 124245 2.81 546.681 124246 2.43 505.629 124247 2.54 601.116 124248 4.18 589.610 124249 1.95 433.409 124250 -0.463 579.609 124251 3.17 543.631 124252 3 417.543 124253 2.26 613.748 124254 3.4 596.716 124255 2.49 542.754 124256 5.1 478.584 124257 1.92 552.620 124258 1.4 513.587 124259 2.39 527.660 124260 2.42 587.752 124261 2.44 395.452 124262 1.13 456.536 124263 1.74 620.589 124264 4.57 445.513 124265 1.51 538.640 124266 2.17 552.706 124267 4.62 608.728 124268 4.49 555.708 124269 4.56 581.704 124270 4.36 570.634 124271 2.74 613.699 124272 3.17 460.567 124273 1.97 481.540 124274 1.08 566.690 124275 4.39 504.601 124276 1.16 453.554 124277 0.926 413.533 124278 0.959 546.615 124279 2.53 465.568 124280 -0.0839 522.561 124281 2.54 472.553 124282 3.6 451.542 124283 -0.115 533.639 124284 1.73 465.540 124285 1.09 573.106 124286 3.31 554.682 124287 2.65 446.584 124288 2.38 481.632 124289 2.36 543.720 124290 4.6 557.681 124291 4.64 508.481 124292 4.66 389.489 124293 1.02 476.591 124294 1.02 612.591 124295 4.41 623.689 124296 2.45 580.716 124297 4.53 577.672 124298 2.62 538.636 124299 3.11 172.136 1243 0.136 420.546 124300 0.957 395.452 124301 1.13 435.533 124302 1.64 517.662 124303 3.39 570.678 124304 2.56 583.601 124305 2.44 509.595 124306 2.75 593.647 124307 2.57 616.791 124308 3.94 586.722 124309 5.3 484.546 124310 1.51 446.584 124311 2.38 351.373 124312 0.129 581.704 124313 4.36 597.704 124314 1.74 374.432 124315 0.133 517.662 124316 3.39 583.720 124317 2.26 427.560 124318 0.94 399.507 124319 0.0731 519.678 124320 1.48 433.409 124321 -0.463 511.614 124322 2.49 517.660 124323 4.8 531.687 124324 4.94 335.442 124325 0.872 392.493 124326 0.91 471.554 124327 0.756 335.442 124328 0.872 439.548 124329 1.91 537.691 124330 4.29 374.432 124331 0.133 537.691 124332 4.2 349.468 124333 1.68 595.731 124334 4.4 531.687 124335 4.94 445.513 124336 1.51 533.614 124337 3.32 484.611 124338 1.18 603.753 124339 3.79 580.716 124340 4.53 582.689 124341 2.58 512.617 124342 3.76 439.571 124343 1.32 475.603 124344 2.01 612.591 124345 4.41 586.722 124346 5.3 504.601 124347 1.16 448.557 124348 0.721 522.561 124349 2.54 480.600 124350 2.65 476.591 124351 1.02 593.672 124352 2.69 604.695 124353 3.32 521.692 124354 4.43 554.660 124355 2.72 523.668 124356 3.38 564.717 124357 4.08 524.675 124358 2.36 572.599 124359 2.8 587.634 124360 2.76 466.574 124361 2.53 426.553 124362 2.37 493.563 124363 4.8 349.468 124364 1.68 476.545 124365 1.41 474.594 124366 2.01 621.190 124367 4.44 470.562 124368 1.8 583.682 124369 2.75 413.533 124370 0.996 481.540 124371 1.08 588.526 124372 3.79 510.626 124373 2.37 565.662 124374 3.26 574.669 124375 2.96 560.642 124376 2.75 568.681 124377 4.58 542.754 124378 5.1 480.600 124379 2.65 470.562 124380 1.8 533.614 124381 3.32 608.728 124382 4.49 583.601 124383 2.44 555.708 124384 4.56 600.630 124385 4.16 504.622 124386 3.73 594.581 124387 0.87 568.681 124388 4.58 624.581 124389 3.34 469.574 124390 2.54 510.626 124391 2.37 583.642 124392 4.04 548.598 124393 3.98 476.591 124394 0.951 466.574 124395 2.53 561.673 124396 3.54 566.690 124397 4.22 504.601 124398 1.16 580.716 124399 4.53 603.753 124400 3.79 570.645 124401 3.73 604.526 124402 4.46 568.705 124403 2.81 575.700 124404 3.94 603.634 124405 3.97 579.609 124406 3.17 525.684 124407 1.96 601.737 124408 4.9 509.542 124409 1.48 545.693 124410 2.88 560.708 124411 2.21 530.744 124412 3.66 389.489 124413 1.02 608.607 124414 1.02 493.593 124415 2.04 579.559 124416 3.84 561.739 124417 2.82 538.636 124418 3.11 561.673 124419 3.54 484.589 124420 3.27 431.486 124421 0.623 351.373 124422 0.129 510.626 124423 3.34 439.548 124424 1.91 412.483 124425 1.2 456.536 124426 1.74 512.574 124427 3.15 544.493 124428 3.47 547.603 124429 1.93 556.619 124430 3.9 579.612 124431 4 599.602 124432 3.93 481.540 124433 1.08 575.700 124434 3.94 493.593 124435 2.04 615.764 124436 5.01 446.584 124437 1.88 431.486 124438 0.623 490.595 124439 2.57 611.732 124440 3.63 526.626 124441 2.62 484.589 124442 3.27 399.507 124443 0.0731 560.642 124444 2.75 490.595 124445 2.57 431.612 124446 4.46 558.669 124447 3.94 538.640 124448 2.17 431.450 124449 1.33 531.647 124450 3.07 431.486 124451 0.623 588.652 124452 2.83 497.588 124453 1.59 511.657 124454 1.87 586.626 124455 2.7 470.519 124456 1.29 469.574 124457 2.41 297.736 124458 4.54 451.542 124459 -0.115 453.597 124460 1.33 431.450 124461 1.33 554.682 124462 2.65 523.668 124463 3.38 427.560 124464 0.94 580.697 124465 3.78 483.601 124466 2.46 303.335 124467 1.98 337.396 124468 -0.129 507.589 124469 4.89 426.553 124470 2.26 374.432 124471 0.133 536.085 124472 3.66 426.553 124473 2.37 522.561 124474 2.54 453.554 124475 0.926 615.764 124476 5.01 573.681 124477 2.66 613.699 124478 3.17 536.085 124479 3.72 516.632 124480 3.42 527.660 124481 2.42 582.646 124482 1.12 576.476 124483 2.18 573.106 124484 3.31 481.540 124485 1.08 420.546 124486 0.957 602.679 124487 3.5 389.489 124488 1.02 508.481 124489 4.66 586.626 124490 2.7 574.669 124491 2.96 573.106 124492 3.31 451.542 124493 -0.115 400.467 124494 -0.393 552.706 124495 4.62 537.695 124496 3.2 508.633 124497 2.31 584.630 124498 3.76 470.585 124499 0.785 337.396 124500 -0.129 565.662 124501 3.26 613.629 124502 4.07 485.660 124503 4.01 516.632 124504 3.73 512.617 124505 3.76 551.506 124506 4.22 588.526 124507 3.79 459.540 124508 1.54 537.691 124509 4.29 563.646 124510 1.88 392.493 124511 0.91 545.693 124512 2.88 493.593 124513 2.04 425.522 124514 1.9 512.665 124515 1.11 584.630 124516 3.76 476.591 124517 1.02 445.516 124518 0.222 526.626 124519 2.62 518.648 124520 3.85 481.651 124521 2.95 582.651 124522 2.67 425.522 124523 1.9 483.601 124524 2.46 522.592 124525 2.49 536.587 124526 3.87 555.708 124527 4.56 527.660 124528 2.42 569.669 124529 4.04 570.634 124530 2.74 417.543 124531 2.26 468.589 124532 3.02 609.662 124533 2.4 425.522 124534 1.9 446.584 124535 2.38 531.647 124536 3.07 586.626 124537 2.7 469.574 124538 2.41 412.483 124539 1.09 349.468 124540 1.68 588.695 124541 3.21 433.409 124542 -0.463 459.540 124543 1.54 498.572 124544 2.5 582.651 124545 2.67 611.732 124546 3.63 490.574 124547 1.13 537.695 124548 3.2 425.522 124549 1.9 592.192 124550 5.2 577.672 124551 2.62 611.732 124552 3.63 469.574 124553 2.54 535.611 124554 3.08 594.581 124555 0.87 516.674 124556 2.24 561.630 124557 2.12 594.724 124558 3.63 543.601 124559 3.21 533.584 124560 4.13 476.591 124561 1.02 581.663 124562 3.21 570.634 124563 2.74 547.712 124564 3.01 561.739 124565 2.82 460.567 124566 1.97 579.612 124567 4.21 478.584 124568 1.92 533.614 124569 3.32 619.106 124570 4.22 570.678 124571 2.56 465.540 124572 1.09 600.128 124573 3.67 470.519 124574 1.29 570.645 124575 3.73 561.630 124576 2.12 412.483 124577 1.2 480.600 124578 2.45 583.682 124579 2.75 620.083 124580 3.89 538.636 124581 3.11 544.727 124582 3.52 512.574 124583 3.15 440.579 124584 2.52 513.587 124585 2.39 400.467 124586 -0.393 594.581 124587 0.87 620.589 124588 4.57 484.589 124589 3.27 470.562 124590 1.8 563.775 124591 4.39 517.662 124592 3.39 590.709 124593 4.2 600.128 124594 3.67 307.389 124595 0.288 494.508 124596 2.54 603.634 124597 3.97 435.533 124598 1.64 569.669 124599 3.29 508.534 124600 2.59 570.645 124601 3.73 481.632 124602 2.36 555.667 124603 2.64 560.708 124604 2.21 491.602 124605 1.72 547.610 124606 4.28 558.669 124607 3.94 512.574 124608 3.15 546.681 124609 3.24 616.791 124610 3.94 611.732 124611 3.63 593.647 124612 2.57 469.574 124613 2.37 543.601 124614 3.21 594.701 124615 4.19 507.669 124616 2.89 496.643 124617 2.77 522.592 124618 2.49 523.668 124619 3.38 431.486 124620 0.623 445.477 124621 1.41 431.486 124622 0.623 624.581 124623 3.34 529.650 124624 2.69 555.667 124625 2.64 491.602 124626 1.72 453.597 124627 1.33 580.716 124628 4.53 563.775 124629 4.39 505.629 124630 2.54 560.708 124631 2.21 616.632 124632 3.18 546.681 124633 2.82 550.645 124634 3.17 557.628 124635 2.92 491.602 124636 1.72 522.592 124637 2.35 519.656 124638 2 557.628 124639 2.92 560.642 124640 2.75 533.661 124641 1.48 601.116 124642 4.18 570.678 124643 2.56 556.619 124644 3.9 540.675 124645 1.07 318.802 124646 4.07 547.712 124647 3.01 619.106 124648 4.22 508.653 124649 3.59 493.563 124650 4.8 542.754 124651 5.1 494.455 124652 4.47 588.695 124653 3.21 613.708 124654 2.59 412.483 124655 1.09 611.732 124656 3.63 602.679 124657 3.5 372.459 124658 1.31 608.728 124659 4.49 484.611 124660 1.18 611.699 124661 4.03 516.632 124662 3.73 446.584 124663 2.41 561.739 124664 2.82 610.701 124665 4.76 427.560 124666 0.94 610.554 124667 3.3 598.693 124668 3.5 565.582 124669 3.19 561.673 124670 3.54 448.557 124671 0.721 616.791 124672 3.94 509.595 124673 2.75 540.675 124674 1.07 496.643 124675 2.77 599.602 124676 3.75 448.557 124677 0.721 554.660 124678 2.72 623.689 124679 2.45 399.507 124680 0.0731 616.632 124681 3.18 575.700 124682 3.94 462.583 124683 0.491 557.628 124684 2.92 544.493 124685 3.47 468.589 124686 3.02 440.579 124687 2.52 380.436 124688 -0.037 435.533 124689 1.64 526.648 124690 1.07 575.700 124691 3.94 580.697 124692 3.78 566.690 124693 4.39 583.682 124694 2.75 573.681 124695 2.66 603.753 124696 3.79 561.630 124697 2.12 613.629 124698 4.07 568.681 124699 4.58 604.526 124700 4.46 495.658 124701 2.31 589.610 124702 1.95 460.567 124703 1.97 495.658 124704 2.31 372.459 124705 1.31 624.674 124706 3.89 412.483 124707 1.09 598.693 124708 3.5 453.597 124709 1.33 505.632 124710 1.28 307.389 124711 0.288 593.672 124712 2.69 584.630 124713 3.76 616.632 124714 3.18 545.693 124715 2.88 595.689 124716 3.6 490.595 124717 2.57 456.536 124718 1.84 610.701 124719 4.76 561.673 124720 3.54 481.540 124721 1.08 527.660 124722 2.42 572.599 124723 2.8 594.724 124724 3.63 536.085 124725 3.72 529.650 124726 2.69 623.689 124727 2.45 542.754 124728 5.1 620.083 124729 3.89 585.638 124730 3.6 527.620 124731 4.34 471.633 124732 3.99 532.675 124733 3.6 535.611 124734 3.08 601.116 124735 4.18 337.396 124736 -0.129 495.658 124737 2.31 485.660 124738 4.01 507.669 124739 2.89 533.614 124740 3.2 608.728 124741 4.49 623.689 124742 2.45 551.678 124743 2.98 601.116 124744 4.18 493.563 124745 4.8 573.681 124746 3.42 543.631 124747 3 522.661 124748 3.29 563.646 124749 1.88 508.481 124750 4.66 592.192 124751 5.2 548.598 124752 3.98 581.663 124753 3.21 563.775 124754 4.39 383.464 124755 0.0306 569.669 124756 4.04 471.554 124757 0.756 569.693 124758 3.54 582.646 124759 1.12 526.648 124760 1.07 550.690 124761 4.53 533.584 124762 4.13 433.409 124763 -0.463 349.468 124764 1.68 522.592 124765 2.49 611.699 124766 4.03 420.546 124767 0.957 579.612 124768 4 614.656 124769 4.02 552.706 124770 4.62 575.657 124771 2.8 417.511 124772 1.92 544.493 124773 3.47 519.678 124774 1.48 439.571 124775 1.32 579.559 124776 3.84 542.754 124777 5.1 600.128 124778 3.67 389.489 124779 1.02 617.736 124780 2.68 412.483 124781 1.2 536.085 124782 3.72 552.706 124783 4.62 469.574 124784 2.37 613.748 124785 3.4 536.085 124786 3.72 431.486 124787 0.623 597.704 124788 1.74 337.396 124789 -0.129 614.656 124790 4.02 586.722 124791 5.3 569.669 124792 4.04 575.700 124793 3.94 372.459 124794 1.31 512.599 124795 2.78 566.690 124796 4.22 466.574 124797 2.53 589.610 124798 1.95 573.681 124799 3.42 570.634 124800 2.74 557.628 124801 2.92 608.728 124802 4.49 392.493 124803 0.91 503.613 124804 1.87 547.603 124805 1.93 473.566 124806 2.29 374.432 124807 0.133 586.626 124808 2.7 491.602 124809 0.955 490.595 124810 2.57 492.611 124811 1.79 561.630 124812 2.88 412.483 124813 1.2 609.662 124814 2.4 337.396 124815 -0.129 613.748 124816 3.4 483.601 124817 2.69 546.615 124818 2.53 617.736 124819 2.68 372.459 124820 1.31 451.542 124821 -0.115 555.708 124822 4.56 431.450 124823 1.33 383.464 124824 0.0306 569.693 124825 3.54 495.658 124826 2.31 580.716 124827 4.53 526.626 124828 2.62 453.554 124829 1.02 544.684 124830 3.7 536.085 124831 3.66 522.561 124832 2.54 599.602 124833 3.93 465.568 124834 -0.0839 417.543 124835 2.26 586.626 124836 2.7 474.637 124837 3.78 578.667 124838 3.92 598.688 124839 3.66 584.630 124840 3.76 576.750 124841 4.14 490.574 124842 1.13 521.692 124843 4.43 385.480 124844 0.163 594.724 124845 3.63 579.612 124846 4 575.657 124847 2.8 599.602 124848 3.93 454.563 124849 2.16 481.632 124850 2.36 594.701 124851 4.45 543.720 124852 4.6 557.628 124853 2.92 465.540 124854 1.09 544.493 124855 3.47 508.481 124856 4.66 585.638 124857 3.6 522.592 124858 2.35 395.452 124859 1.13 594.724 124860 3.63 513.630 124861 2.82 617.660 124862 3.98 546.681 124863 3.24 614.656 124864 4.02 395.452 124865 1.13 543.720 124866 4.6 565.625 124867 3.63 456.536 124868 1.84 435.533 124869 1.64 460.567 124870 1.97 556.676 124871 1.89 481.540 124872 1.08 494.455 124873 4.47 571.592 124874 3.28 481.540 124875 1.08 504.622 124876 3.73 544.684 124877 3.7 599.695 124878 1.56 465.568 124879 -0.0839 509.661 124880 2.16 490.595 124881 3.01 547.610 124882 4.28 479.595 124883 0.89 524.675 124884 2.36 555.708 124885 4.56 571.592 124886 3.28 566.690 124887 4.39 566.690 124888 4.39 475.603 124889 2.01 395.452 124890 1.13 516.674 124891 2.24 470.519 124892 1.29 604.526 124893 4.59 569.669 124894 4.04 516.632 124895 3.42 439.548 124896 1.91 595.689 124897 3.6 621.190 124898 4.44 395.452 124899 1.13 565.702 124900 2.91 580.673 124901 4.88 413.533 124902 0.996 544.684 124903 3.7 573.681 124904 3.42 507.669 124905 2.89 453.554 124906 0.926 400.467 124907 -0.393 579.612 124908 4.21 594.624 124909 4.14 476.568 124910 2.42 594.624 124911 4.14 431.450 124912 1.33 584.654 124913 -2 270.290 124914 0.591 412.507 124915 3.17 368.411 124916 2.33 436.303 124917 1.32 507.587 124918 3.42 562.707 124919 3.93 539.671 124920 3.47 526.674 124921 4.09 539.669 124922 4.28 528.666 124923 3.34 621.901 124924 5.89 375.557 124925 3.38 608.693 124926 4.69 832.933 124927 -0.365 585.178 124928 5.57 502.544 124929 4.25 464.604 124930 3.83 278.328 124931 -0.476 305.306 124932 -2.61 360.384 124933 1.14 347.346 124934 -0.113 392.573 124935 3.53 471.814 124936 -0.751 469.386 124937 -1.36 142.196 124938 2.62 451.492 124939 2.41 324.402 124940 3.32 476.564 124941 4.61 429.555 124942 4.27 456.509 124943 4.39 474.503 124944 4.38 289.332 124945 1.52 535.558 124946 5.31 475.580 124947 2.49 404.478 124948 4.31 453.533 124949 3.9 477.553 124950 4.16 347.411 124951 2.11 470.536 124952 4.71 442.486 124953 3.02 446.539 124954 3.51 485.550 124955 4.8 456.509 124956 4.39 489.588 124957 3.8 326.480 124958 -1.9 188.228 124959 -3.37 329.437 124960 3.32 313.367 124961 2.93 363.374 124962 3.9 313.367 124963 2.96 543.520 124964 1.02 380.911 124965 4.14 444.435 124966 2.16 136.151 124967 0.411 210.250 124968 -2.82 300.826 124969 5.09 484.570 124970 1.36 543.590 124971 1.39 557.616 124972 2.87 502.649 124973 3.22 490.595 124974 2.44 525.642 124975 1.2 525.642 124976 1.2 484.570 124977 1.36 490.595 124978 2.44 448.558 124979 1.58 543.590 124980 1.39 540.654 124981 2.83 305.397 124982 0.886 395.496 124983 1.68 212.266 124984 -3.07 191.293 124985 -1.61 160.234 124986 -1.79 154.233 124987 -3.23 300.045 124988 0.783 251.242 124989 -0.737 344.450 124990 4.1 396.43800 124991 -0.142 775.179 124992 6.78 267.323 124993 2.57 480.640 124994 4.59 1157.445 124995 1.48 233.350 124996 4.17 479.636 124997 4.19 356.464 124998 2.83 439.550 124999 3.59 222.367 125 4.82 341.448 125000 1.49 349.470 125001 3.57 365.471 125002 3.65 401.502 125003 3.71 372.479 125004 4.64 467.584 125005 4.21 360.428 125006 2.58 384.514 125007 4.72 434.553 125008 4.23 296.407 125009 3.01 378.468 125010 1.6 395.497 125011 3.63 412.482 125012 1.91 345.438 125013 3.58 438.516 125014 3.73 413.516 125015 1.96 306.405 125016 1.64 433.500 125017 3.3 402.490 125018 2.72 377.437 125019 2.61 372.479 125020 4.57 384.494 125021 3.16 389.534 125022 3.98 383.486 125023 4.15 384.489 125024 4.53 462.467 125025 3.87 395.497 125026 2.88 418.553 125027 4.59 401.477 125028 3.76 374.519 125029 4.56 429.536 125030 3.84 496.023 125031 4.12 358.460 125032 1.28 392.492 125033 2.99 339.475 125034 3.26 320.389 125035 1.18 359.440 125036 3.65 425.523 125037 3.38 328.430 125038 2.55 410.466 125039 1.94 357.449 125040 3.13 336.403 125041 3.09 479.568 125042 3.35 418.556 125043 2.76 393.498 125044 3.69 401.426 125045 3.87 479.568 125046 3.38 353.434 125047 3 386.447 125048 2.34 371.476 125049 3.77 353.434 125050 2.66 416.445 125051 3.11 393.481 125052 3.51 349.470 125053 3.15 434.528 125054 3.82 424.518 125055 1.96 427.499 125056 1.91 395.497 125057 3.65 369.460 125058 3.6 413.488 125059 3.55 358.452 125060 4.11 360.428 125061 2.6 426.551 125062 4.42 292.398 125063 1.81 470.564 125064 3.35 382.459 125065 2.4 398.498 125066 4.26 346.466 125067 3.89 373.516 125068 3.21 423.464 125069 3.03 402.490 125070 2.81 399.486 125071 3.11 385.502 125072 3.97 388.503 125073 3.03 438.516 125074 3.87 475.605 125075 3.74 424.492 125076 3.45 356.421 125077 3.08 373.424 125078 2.92 368.494 125079 3.57 321.417 125080 1.68 430.564 125081 4.2 424.495 125082 3.42 491.604 125083 3.21 363.454 125084 2.18 425.523 125085 3.71 434.553 125086 4.28 402.462 125087 3.72 429.536 125088 3.73 388.478 125089 4.18 429.530 125090 3.95 429.536 125091 3.86 380.456 125092 3.13 400.474 125093 2.67 380.443 125094 2.54 426.511 125095 2.72 385.459 125096 3.06 385.459 125097 3.17 361.481 125098 2.29 365.470 125099 3.06 390.426 125100 3.64 370.448 125101 2.56 406.503 125102 2.41 371.476 125103 3.66 348.466 125104 2.08 434.553 125105 4.31 348.442 125106 1.9 264.365 125107 2.93 400.514 125108 4.3 334.455 125109 3.63 275.348 125110 1.8 389.426 125111 1.72 418.553 125112 4.51 438.479 125113 2.94 403.518 125114 3.34 371.476 125115 3.67 417.476 125116 3.61 380.443 125117 2.5 351.418 125118 3.04 336.432 125119 1.52 341.450 125120 3.66 400.431 125121 1.54 475.605 125122 3.73 410.509 125123 4.14 356.421 125124 3.11 438.446 125125 3.54 305.417 125126 2.82 448.558 125127 1.92 383.486 125128 3.56 339.475 125129 2.6 377.504 125130 3.34 455.549 125131 3.7 418.553 125132 4.24 421.514 125133 2.78 475.605 125134 3.8 386.447 125135 2.28 372.458 125136 3.27 341.450 125137 3.65 434.553 125138 3.99 387.450 125139 3.03 772.908 125140 1.48 227.259 125141 2.56 685.809 125142 5.9 390.469 125143 -1.09 311.236 125144 1.77 386.423 125145 3.39 304.347 125146 2.57 266.123 125147 4.41 432.465 125148 3.1 350.521 125149 3.19 394.421 125150 2.61 295.361 125151 2.62 399.462 125152 3.22 342.514 125153 5.72 385.455 125154 1.86 480.003 125155 3.42 559.785 125156 1.9 486.510 125157 -1.47 399.481 125158 4.39 488.516 125159 4.31 653.561 125160 3.95 446.537 125161 2.51 447.598 125162 3.29 798.889 125163 3.72 481.495 125164 4.05 510.588 125165 2.75 612.641 125166 3.26 548.055 125167 3.96 582.667 125168 2.06 353.456 125169 4.53 559.697 125170 4.32 555.662 125171 -1.25 617.718 125172 4.68 804.890 125173 4.84 518.516 125174 5.23 395.535 125175 4.5 407.420 125176 2.87 558.741 125177 4.82 596.638 125178 4.12 742.645 125179 3.59 418.469 125180 3.34 610.722 125181 3.86 577.527 125182 5.7 394.464 125183 2.11 570.752 125184 4.56 393.542 125185 4.08 420.505 125186 4.34 463.591 125187 4.8 218.212 125188 1.05 815.953 125189 6.42 866.384 125190 5.53 510.673 125191 2.64 575.658 125192 4.25 586.602 125193 5.01 731.791 125194 5.55 733.925 125195 4.88 333.424 125196 4.23 516.654 125197 -1.72 586.751 125198 4.38 334.366 125199 -0.221 450.577 125200 1.3 430.362 125201 1.61 713.898 125202 4.14 502.582 125203 1.81 179.17600 125204 0.0488 803.232 125205 7.16 211.260 125206 4.07 433.501 125207 2.69 407.489 125208 3.54 302.366 125209 3.89 703.738 125210 5.12 504.644 125211 1.85 341.469 125212 5 265.331 125213 3.84 393.480 125214 4.45 711.655 125215 4.38 548.697 125216 1.35 681.854 125217 4.04 471.509 125218 4.11 536.660 125219 4.27 795.877 125220 5.64 311.357 125221 3.25 380.890 125222 4.01 520.618 125223 3.81 468.543 125224 2.66 598.653 125225 4.14 759.846 125226 5.94 572.700 125227 3.52 427.494 125228 3.54 396.432 125229 0.296 426.506 125230 2.23 732.793 125231 5.24 271.272 125232 0.823 406.515 125233 5.95 853.956 125234 5.73 665.855 125235 4.25 370.484 125236 3.43 546.614 125237 4.15 535.634 125238 4.33 602.706 125239 2.06 263.314 125240 2.11 472.580 125241 2.7 248.346 125242 3.24 324.803 125243 4.16 809.903 125244 5.93 959.050 125245 5.95 485.598 125246 2.37 395.451 125247 1.42 460.567 125248 1.21 752.486 125249 5.79 425.570 125250 5.19 545.586 125251 4.74 336.344 125252 1.74 396.397 125253 2.68 425.478 125254 2.07 207.236 125255 0.404 795.834 125256 5.61 387.406 125257 1.74 623.604 125258 2.91 459.538 125259 2.48 674.735 125260 4.47 460.615 125261 2.02 382.374 125262 0.879 399.280 125263 4.3 713.898 125264 4.14 296.388 125265 2.69 443.560 125266 -1.71 337.327 125267 -2.23 413.263 125268 3.95 425.478 125269 3.65 672.473 125270 3.27 560.663 125271 3.28 815.953 125272 6.44 296.320 125273 2.36 290.272 125274 0.518 455.548 125275 4.81 540.574 125276 3.23 458.577 125277 4.89 334.368 125278 2.79 519.630 125279 3.88 374.435 125280 -0.0315 580.638 125281 5.05 717.637 125282 4.97 640.577 125283 5.4 446.496 125284 2.34 399.249 125285 1.65 619.544 125286 3.69 260.360 125287 2.89 276.331 125288 3.05 815.953 125289 6.42 508.682 125290 4.24 468.887 125291 2.04 614.655 125292 4.85 337.327 125293 -2.23 489.392 125294 4.23 431.956 125295 2.56 287.354 125296 2.66 294.347 125297 1.11 418.915 125298 2.93 483.000 125299 4.44 287.354 125300 2.74 273.371 125301 3.4 467.989 125302 3.05 398.883 125303 3.74 466.957 125304 3.49 330.379 125305 1.53 348.369 125306 1.67 418.915 125307 2.94 470.629 125308 4.16 282.295 125309 1.73 358.460 125310 2.15 394.400 125311 2.27 463.597 125312 2.64 194.188 125313 0.0941 357.423 125314 3.34 256.257 125315 1.5 310.348 125316 2.6 138.124 125317 -0.296 569.733 125318 4.27 127.141 125319 0.374 213.18738 12532 0.203 291.370 125320 -0.0354 291.370 125321 -0.284 319.424 125322 1.37 342.352 125323 3.34 327.359 125324 1.78 389.472 125325 4.29 365.383 125326 3.77 360.816 125327 2.79 445.518 125328 1.85 383.251 125329 4.14 292.355 125330 1.99 332.351 125331 3.19 348.806 125332 3.62 308.399 125333 3.48 281.247 125334 0.764 325.409 125335 4.11 437.491 125336 4.25 288.387 125337 5.72 328.344 125338 1.31 286.311 125339 3.51 461.939 125340 4.17 446.496 125341 2.34 571.708 125342 4.26 509.619 125343 2.99 509.619 125344 2.99 509.619 125345 2.99 571.708 125346 4.26 518.569 125347 3.36 494.624 125348 3.43 571.708 125349 4.26 518.569 125350 3.36 404.485 125351 -0.258 315.364 125352 3.82 496.664 125353 5.57 502.783 125354 -0.251 282.401 125355 0.799 197.231 125356 -0.182 576.547 125357 0.849 195.216 125358 -0.0881 147.217 125359 1.92 296.339 125360 1.78 227.257 125361 -0.202 302.452 125362 3.49 231.633 125363 -1.84 334.865 125364 2.5 176.124 125365 -1.54 198.216 125366 0.245 472.246 125367 5.35 148.133 125368 -0.474 352.340 125369 -2.18 185.651 125370 0.989 414.406 125371 2.02 147.217 125372 1.69 275.347 125373 0.571 237.276 125374 -1.48 193.243 125375 1.56 329.303 125376 -2.66 336.442 125377 2.41 347.841 125378 5.11 394.466 125379 5.31 271.207 125380 -0.911 385.241 125381 4.14 238.197 125382 -0.248 154.164 125383 -0.0288 322.445 125384 3.16 197.231 125385 -0.307 185.178 125386 -0.791 412.606 125387 4.65 197.188 125388 -2.1 176.259 125389 1.62 585.650 125390 2.48 196.204 125391 -2.36 182.172 125392 -2.64 300.420 125393 3.41 347.194 125394 4.51 178.297 125395 0.578 186.253 125396 2.06 367.225 125397 4.16 187.169 125398 -1.01 198.216 125399 0.445 172.13542 1254 0.308 1255.419 125400 2.16 213.188 125401 -2.17 296.404 125402 3.6 325.358 125403 0.543 602.801 125404 6.55 228.137 125405 -1.45 287.357 125406 2.01 320.839 125407 3.72 914.174 125408 4.31 903.124 125409 0.72 396.706 125410 4.84 203.205 125411 3.04 184.190 125412 -0.224 208.300 125413 1.55 465.221 125414 5.36 451.969 125415 2.9 435.558 125416 5.95 346.461 125417 2.76 499.521 125418 1.63 310.366 125419 2.98 371.342 125420 2.03 312.274 125421 2.27 204.269 125422 2.09 623.784 125423 4.09 214.176 125424 -0.886 178.188 125425 -0.389 306.812 125426 2.27 416.637 125427 5.6 559.785 125428 1.9 326.816 125429 4.92 379.778 125430 -0.338 364.848 125431 2.54 537.656 125432 -2.11 702.705 125433 -1.29 318.392 125434 2.89 541.604 125435 0.244 740.919 125436 1.71 527.080 125437 4.72 423.402 125438 -0.31 491.326 125439 4.26 219.323 125440 3.15 544.731 125441 2.59 400.638 125442 6.32 207.269 125443 1.59 361.276 125444 3.63 400.638 125445 6.78 237.363 125446 3.24 588.558 125447 1.28 231.633 125448 -1.86 258.232 125449 -1.46 324.461 125450 3.74 482.437 125451 1.88 280.360 125452 2 295.444 125453 4.54 810.976 125454 3.82 380.909 125455 5.27 231.633 125456 -1.83 288.382 125457 2.57 826.082 125458 1.36 282.293 125459 -3.13 332.478 125460 3.44 334.865 125461 4.02 318.365 125462 2.98 380.481 125463 3.24 344.316 125464 2.88 193.243 125465 1.37 215.272 125466 3.24 270.327 125467 3.38 494.136 125468 6.19 143.186 125469 2.42 283.366 125470 2.4 315.409 125471 -2.17 200.278 125472 0.143 396.828 125473 3.84 194.274 125474 2.18 334.865 125475 4.9 158.220 125476 -2.24 305.335 125477 2.76 198.176 125478 -0.156 376.530 125479 4.5 367.442 125480 3.83 333.424 125481 3.92 331.278 125482 4.17 227.262 125483 2.25 522.265 125484 5.01 156.100 125485 -1.63 251.389 125486 3.49 137.179 125487 0.34 351.507 125488 4.7 300.307 125489 2.24 183.205 125490 -0.354 477.287 125491 3.07 694.778 125492 -1.33 338.392 125493 5 295.421 125494 0.946 319.439 125495 2.59 465.610 125496 1.13 213.300 125497 4.34 133.191 125498 1.34 254.286 125499 -1.79 429.509 125500 3.07 393.274 125501 5.52 296.407 125502 4.25 319.439 125503 2.59 2430.886 125504 - 489.607 125505 3.18 213.236 125506 1.58 181.232 125507 0.758 333.388 125508 3.83 2412.846 125509 - 305.781 125510 4.63 378.918 125511 5.29 197.188 125512 -2.1 191.230 125513 0.798 381.432 125514 0.307 104.151 125515 0.466 587.066 125516 3.94 323.429 125517 4.59 707.854 125518 4.25 374.390 125519 3.37 327.805 125520 4.69 401.376 125521 2.46 214.224 125522 1.03 366.410 125523 1.53 322.811 125524 3.47 125.172 125525 -0.507 293.479 125526 5.05 386.857 125527 3.56 292.171 125528 3.32 313.374 125529 1.69 400.268 125530 2.67 295.444 125531 4.54 311.334 125532 -0.811 203.205 125533 3.04 2236.733 125534 - 313.392 125535 3.33 168.276 125536 4.44 242.112 125537 1.83 458.596 125538 3.09 114.078 125539 -0.454 347.194 125540 4.51 353.416 125541 3.21 281.148 125542 2 484.461 125543 2.95 153.179 125544 -0.25 194.231 125545 0.0798 350.865 125546 4.47 318.416 125547 3.38 320.796 125548 1.34 548.633 125549 4.29 173.167 125551 -2.59 350.865 125552 3.22 388.640 125553 1.52 354.404 125554 2.44 379.496 125555 2.48 263.701 125556 2.88 334.333 125557 1.92 439.507 125558 4.1 350.372 125559 2.92 197.231 125560 0.244 362.426 125561 2.93 307.389 125562 1.83 196.200 125563 1.48 2218.693 125564 - 354.404 125565 2.4 369.367 125566 2.51 270.284 125567 2.19 339.389 125568 2.86 361.202 125569 4.21 153.179 125570 -0.386 217.244 125571 -1.13 209.242 125572 0.816 433.501 125573 2.98 133.151 125574 0.88 361.934 125575 3.69 353.371 125576 0.663 354.404 125577 2.39 476.054 125578 6.87 281.298 125579 5.37 278.347 125580 2.33 283.393 125581 2.61 393.455 125582 3.75 289.306 125583 -2.07 204.224 125584 -0.136 308.171 125585 2.7 295.444 125586 4.54 2195.605 125587 - 401.437 125588 3.62 283.326 125589 1.22 218.252 125590 1.22 169.178 125591 -0.596 363.197 125592 4.54 338.356 125593 0.682 197.188 125594 -2.1 1975.413 125595 - 286.237 125596 2.73 304.839 125597 4.9 478.453 125598 4.34 288.816 125599 4.85 367.398 125600 0.902 270.281 125601 2.72 415.445 125602 1.79 279.806 125603 4.53 123.153 125604 0.196 253.319 125605 0.891 269.366 125606 1.92 367.442 125607 3.62 293.479 125608 5.05 278.215 125609 1.48 179.216 125610 0.939 339.344 125611 0.454 188.269 125612 2.62 285.255 125613 2.01 295.376 125614 3.56 184.190 125615 1.2 377.412 125616 3.4 286.394 125617 2.76 214.220 125618 2.38 422.564 125619 3.98 229.299 125620 4.1 1957.373 125621 - 320.839 125622 4.52 174.243 125623 1.69 255.312 125624 2.16 350.797 125625 3.17 445.601 125626 5.05 174.243 125627 1.37 518.924 125628 4.36 435.969 125629 3.11 298.294 125630 0.984 276.374 125631 3.14 399.291 125632 4.16 305.413 125633 2.37 2246.728 125634 - 214.220 125635 2.05 290.813 125636 4.32 352.409 125637 3.86 370.253 125638 4.62 411.450 125639 0.954 301.687 125640 -0.372 270.237 125641 3.07 348.892 125642 5.35 214.220 125643 2.06 391.461 125644 3.38 213.236 125645 1.58 241.246 125646 2.51 243.345 125647 3.33 384.302 125648 1.46 466.603 125649 2.75 261.771 125650 5.62 304.839 125651 4.93 2381.815 125652 - 203.205 125653 3.04 205.210 125654 1.59 284.310 125655 1.58 267.350 125656 3.83 359.444 125657 3.18 282.293 125658 -2.98 271.355 125659 3.98 242.339 125660 2.68 375.392 125661 5.43 766.884 125662 -1.81 386.241 125663 2.27 193.267 125664 1.55 235.243 125665 -0.285 224.257 125666 -0.69 378.419 125667 4.14 175.231 125668 0.346 514.635 125669 4.72 76.098 125670 -0.199 252.355 125671 3.45 187.238 125672 1.78 147.154 125673 -1.27 478.540 125674 4.57 174.243 125675 1.69 226.226 125676 1.44 262.305 125677 1.55 195.216 125678 0.729 159.226 125679 1.75 282.381 125680 3.95 282.311 125681 1.85 152.194 125682 -0.571 384.173 125683 2.3 164.157 125684 -2.4 355.392 125685 1.69 349.900 125686 -0.924 418.271 125687 3.26 280.750 125688 2.85 338.398 125689 3.75 289.334 125690 0.555 319.360 125691 0.508 319.360 125692 0.561 478.669 125693 -3.02 448.600 125694 0.417 289.334 125695 0.324 44.409 125696 0.783 303.360 125697 1.15 492.592 125698 3.62 340.420 125699 2.01 456.535 125700 2.79 410.897 125701 3.18 492.592 125702 3.62 442.576 125703 2.64 442.576 125704 2.64 442.576 125705 2.64 456.535 125706 2.79 456.535 125707 2.79 410.897 125708 3.17 340.420 125709 2.01 250.297 125710 0.336 456.535 125711 2.79 417.476 125712 3.58 429.510 125713 2.05 461.554 125714 2.17 545.670 125715 3.88 607.569 125716 3.69 452.568 125717 3.37 389.266 125718 0.761 471.614 125719 3.12 602.765 125720 3.59 424.535 125721 4.46 720.278 125722 4.58 602.765 125723 3.59 492.568 125724 1.31 442.573 125725 3.02 544.493 125726 3.37 423.481 125727 2.29 411.581 125728 2.86 482.569 125729 4.17 449.543 125730 1.41 691.881 125731 4.49 395.452 125732 0.999 372.479 125733 4.18 499.667 125734 3.57 483.606 125735 2.09 409.565 125736 4.03 684.820 125737 4.69 617.736 125738 2.41 403.475 125739 2.12 339.228 125740 1.29 312.407 125741 1.71 385.501 125742 0.362 471.592 125743 3.28 489.692 125744 4.43 512.592 125745 2.14 416.355 125746 2.66 466.549 125747 2.25 414.544 125748 2.83 450.593 125749 3.09 684.820 125750 4.69 441.545 125751 1.35 566.733 125752 3.96 391.464 125753 1.2 510.669 125754 2.48 559.654 125755 3.58 446.541 125756 2.73 477.619 125757 1.33 580.759 125758 4.37 403.516 125759 1.43 494.672 125760 4 400.493 125761 2.22 456.532 125762 3.34 462.539 125763 2.59 420.452 125764 3.79 354.419 125765 2.25 548.502 125766 4.51 478.588 125767 0.764 566.690 125768 2.83 497.627 125769 3 377.480 125770 1.76 667.858 125771 4.35 412.504 125772 2.64 558.712 125773 4.38 697.788 125774 5.5 466.549 125775 2.14 415.484 125776 2.04 543.677 125777 2.51 288.385 125778 0.73 381.555 125779 2.4 561.673 125780 3.51 706.215 125781 4.2 456.600 125782 3.62 426.937 125783 2.42 467.509 125784 3.89 637.851 125785 5.13 394.483 125786 2.77 734.848 125787 5.26 330.422 125788 1.35 540.676 125789 2.05 522.661 125790 2.55 448.942 125791 3.45 563.646 125792 2.59 381.469 125793 1.78 607.569 125794 3.69 702.303 125795 4.86 434.479 125796 4.5 369.415 125797 1.16 380.456 125798 3.08 402.488 125799 -0.0182 300.356 125800 1.28 719.835 125801 5.71 389.489 125802 0.368 391.505 125803 1.8 207.269 125805 -2.46 471.592 125806 4.03 406.520 125807 1.32 449.543 125808 1.41 389.489 125809 0.368 494.623 125810 4.15 473.563 125811 2.22 721.888 125812 3 590.668 125813 3.31 477.528 125814 2.35 586.807 125815 4.86 684.693 125816 5.57 464.579 125817 4.05 445.381 125818 2.64 428.524 125819 3.16 505.604 125820 3.29 369.415 125821 1.16 483.563 125822 1.55 617.736 125823 2.41 484.566 125824 3.53 459.513 125825 3.68 569.574 125826 2.5 442.481 125827 1.93 753.831 125828 4.71 347.411 125829 2.24 458.593 125830 4.11 439.935 125831 2.3 213.33640 125832 5.42 207.269 125833 -2.46 368.427 125834 1.58 494.694 125835 3.28 540.652 125836 2.43 531.688 125837 3.81 702.303 125838 4.86 545.670 125839 3.88 551.699 125840 3.65 449.503 125841 0.58 616.748 125842 3.68 529.626 125843 2.69 347.411 125844 2.11 399.570 125845 2.85 470.558 125846 3.63 637.851 125847 5.13 472.599 125848 3.23 432.534 125849 2.78 554.697 125850 4.8 643.860 125851 3.99 311.174 125852 0.178 412.504 125853 1.97 379.496 125854 2.49 719.887 125855 4.29 460.321 125856 2.51 618.678 125857 3.72 434.479 125858 4.5 437.464 125859 2.48 617.821 125860 4.22 428.524 125861 4.06 418.529 125862 3.08 599.763 125863 4 634.720 125864 4.29 457.522 125865 3.01 484.566 125866 3.53 415.484 125867 2.06 616.647 125868 4.39 732.793 125869 5.24 566.733 125870 3.96 450.593 125871 3.09 496.664 125872 3.98 462.600 125873 4.11 399.435 125874 1.2 528.575 125875 2.07 352.428 125876 1.27 429.510 125877 2.11 490.700 125878 4.9 447.527 125879 3.13 590.668 125880 3.31 505.606 125881 3.13 458.550 125882 3.04 517.641 125883 3.01 457.567 125884 0.269 545.670 125885 3.88 262.305 125886 0.832 568.687 125887 3.08 551.699 125888 3.65 469.961 125889 2.08 666.686 125890 3.44 435.492 125891 3.37 419.517 125892 2.5 671.770 125893 4.04 443.495 125894 2.47 645.790 125895 5.44 527.577 125896 3.78 526.977 125897 3.94 546.658 125898 3.27 395.496 125899 1.68 428.525 125900 1.37 400.474 125901 2.44 400.431 125902 1.09 487.591 125903 4.3 445.478 125904 3.28 554.679 125905 2 389.489 125906 1.6 498.615 125907 1.61 590.463 125908 4.56 461.554 125909 2.06 412.447 125910 2.52 452.568 125911 3.37 339.432 125912 1.12 666.895 125913 3.6 479.572 125914 1.84 391.464 125915 1.71 446.539 125916 3.51 406.520 125917 1.32 446.338 125918 3.32 537.612 125919 1.24 515.537 125920 2.32 429.510 125921 1.93 412.566 125922 2.38 480.597 125923 2.13 400.517 125924 3.41 627.583 125925 4.59 712.707 125926 6.18 408.466 125927 3.08 482.591 125928 2.04 509.595 125929 2.26 476.583 125930 3.87 477.576 125931 1.3 442.509 125932 -0.0638 453.507 125933 1.43 394.440 125934 2.84 660.867 125935 3.31 403.561 125936 3.28 424.466 125937 2.17 590.678 125938 4.47 587.731 125939 4.63 505.606 125940 3.13 568.687 125941 2.56 472.555 125942 2.5 378.531 125943 2.55 362.469 125944 2.08 421.514 125945 2.63 554.660 125946 2.55 489.588 125947 3.8 590.646 125948 2.93 446.474 125949 2.07 442.573 125950 2.65 502.581 125951 3.36 498.615 125952 3.22 680.832 125953 5.67 433.523 125954 0.782 655.828 125955 5.3 395.497 125956 3.33 395.291 125957 2.38 461.576 125958 1.64 649.723 125959 3.8 330.422 125960 1.35 435.516 125961 1.03 684.820 125962 4.69 366.414 125963 0.638 394.483 125964 2.85 459.581 125965 3.6 505.606 125966 3.13 445.597 125967 3.24 483.601 125968 2.46 408.494 125969 1.32 420.546 125970 1.33 448.536 125971 2.56 495.636 125972 3.17 525.642 125973 2.53 439.593 125974 3.75 616.748 125975 3.68 671.870 125976 4.18 545.670 125977 3.88 721.886 125978 6.14 462.647 125979 4.05 599.763 125980 4 497.609 125981 3.11 588.823 125982 5.07 456.532 125983 3.34 461.554 125984 3.58 391.462 125985 0.392 558.692 125986 2.7 455.572 125987 2.02 571.792 125988 5.11 721.888 125989 3 429.510 125990 2.11 420.477 125991 3.19 388.259 125992 2.67 575.584 125993 2.25 393.275 125994 1.51 669.828 125995 5.07 519.612 125996 1.65 438.495 125997 0.88 409.522 125998 2.74 420.545 125999 4.97 383.395 126 2.5 423.524 126000 3.62 430.500 126001 1.96 492.611 126002 2.44 437.532 126003 2.43 496.601 126004 3.83 398.420 126005 1.92 484.519 126006 3.97 539.730 126007 3.08 469.579 126008 1.6 568.687 126009 3.08 482.637 126010 3.91 472.492 126011 2.39 561.675 126012 3.75 670.763 126013 4.11 481.652 126014 2.77 499.667 126015 3.59 370.465 126016 0.615 437.532 126017 2.43 411.882 126018 2.82 204.269 126019 0.788 434.504 126020 3.6 552.711 126021 2.64 471.592 126022 3.28 447.570 126023 3.51 385.568 126024 4.23 391.464 126025 1.2 352.471 126026 3.07 446.474 126027 1.4 624.769 126028 4.21 553.694 126029 1.88 373.490 126030 1.94 471.592 126031 3.8 448.942 126032 3.36 515.580 126033 1.86 415.484 126034 2.04 617.736 126035 2.41 337.459 126036 2.29 400.493 126037 2.22 447.570 126038 3.51 577.716 126039 2.67 440.495 126040 1.97 590.668 126041 3.23 437.507 126042 1.65 368.427 126043 1.58 400.431 126044 1.09 379.496 126045 1.49 338.401 126046 1.63 461.576 126047 1.64 607.569 126048 3.69 551.699 126049 3.65 432.488 126050 3.21 657.906 126051 5.5 377.437 126052 2.57 361.438 126053 2.81 397.534 126054 0.652 289.373 126055 0.915 532.632 126056 1.57 439.523 126057 1.48 406.520 126058 1.27 671.770 126059 4.04 314.380 126060 0.78 397.468 126061 0.977 377.436 126062 -0.167 603.634 126063 4.04 398.496 126064 1.37 461.576 126065 1.12 584.661 126066 3.46 478.648 126067 4.66 401.450 126068 1.37 446.474 126069 2.07 399.486 126070 2.27 365.494 126071 3.61 328.836 126072 3.15 569.574 126073 2.5 461.576 126074 1.12 309.363 126075 1.55 581.704 126076 4.09 425.522 126077 1.7 438.541 126078 2.91 548.652 126079 3.92 676.714 126080 5.96 410.507 126081 2.47 395.496 126082 1.45 698.680 126083 6.08 498.679 126084 4.31 459.538 126085 2.06 389.489 126086 1.6 400.493 126087 2.26 403.473 126088 1 485.641 126089 2.87 399.527 126090 2.87 432.534 126091 2.78 499.667 126092 2.62 459.333 126093 2.45 456.517 126094 0.676 479.655 126095 4.84 411.470 126096 2.51 333.385 126097 1.71 404.478 126098 4.31 430.472 126099 3.35 498.523 126100 1.26 409.454 126101 1.04 424.509 126102 3.31 499.667 126103 2.62 400.493 126104 1.85 462.539 126105 2.59 499.581 126106 1.87 505.629 126107 2.43 442.573 126108 3.02 408.448 126109 2.28 429.510 126110 2.11 459.333 126111 2.45 698.773 126112 4.35 365.494 126113 3.62 408.494 126114 1.32 685.848 126115 4.3 470.496 126116 3.56 466.575 126117 3.76 399.527 126118 2.63 522.661 126119 2.55 721.888 126120 3 439.593 126121 3.75 421.576 126122 2.9 341.405 126123 1.16 666.849 126124 5.12 409.545 126125 0.948 434.575 126126 3 462.600 126127 4.11 499.667 126128 2.62 454.544 126129 2.04 420.546 126130 1.33 454.560 126131 1.97 505.606 126132 3.1 361.503 126133 2.01 510.650 126134 1.92 578.660 126135 2.72 689.827 126136 2.07 371.431 126137 0.489 432.448 126138 1.34 601.799 126139 4.37 466.016 126140 3.45 566.733 126141 3.96 422.478 126142 0.0922 721.888 126143 3 543.611 126144 3.59 565.726 126145 3.88 651.665 126146 5.05 382.472 126147 2.98 449.543 126148 2.13 391.431 126149 2.22 530.653 126150 4.39 416.488 126151 3.24 619.790 126152 4.86 637.851 126153 5.13 584.661 126154 3.46 574.796 126155 3.53 652.738 126156 5.83 585.522 126157 4.25 660.867 126158 3.31 368.351 126159 1.59 483.625 126160 2.8 479.572 126161 1.86 605.670 126162 4.45 443.462 126163 3.1 371.474 126164 2.05 434.479 126165 3.52 643.760 126166 3.97 393.275 126167 1.51 508.678 126168 3.23 581.706 126169 3.68 388.478 126170 4.58 674.828 126171 4.93 711.815 126172 5.22 655.828 126173 5.3 380.456 126174 3.08 698.680 126175 6.03 684.820 126176 4.69 463.635 126177 2.18 254.328 126178 1.63 429.510 126179 2 425.522 126180 1.7 314.423 126181 1.76 431.503 126182 3.13 354.487 126183 2.67 481.543 126184 2.64 438.563 126185 2.05 580.759 126186 4.37 406.475 126187 3 706.215 126188 4.2 544.493 126189 3.37 571.792 126190 5.11 364.438 126191 1.69 487.615 126192 3.37 497.588 126193 1.23 660.867 126194 3.31 558.520 126195 3.47 419.517 126196 2.71 438.541 126197 2.91 484.589 126198 3.32 478.607 126199 1.54 430.515 126200 3.52 392.493 126201 0.828 569.650 126202 1.87 403.516 126203 1.43 460.541 126204 4.02 569.574 126205 2.5 407.529 126206 0.737 406.541 126207 2.16 527.678 126208 3.42 588.781 126209 5.14 499.667 126210 2.62 712.707 126211 6.18 485.641 126212 2.87 614.776 126213 3.42 456.517 126214 0.871 588.781 126215 5.14 450.554 126216 0.486 563.646 126217 2.59 575.584 126218 2.25 581.657 126219 2.93 340.392 126220 2.83 371.474 126221 1.71 460.610 126222 4.2 418.532 126223 1.97 381.555 126224 2.4 383.485 126225 2.24 405.447 126226 1.62 408.466 126227 3.02 482.591 126228 2.12 415.484 126229 1.95 505.629 126230 1.88 558.520 126231 3.47 398.498 126232 3.54 464.576 126233 2.68 553.738 126234 3.03 470.558 126235 3.63 433.931 126236 3.4 194.19060 126237 0.403 452.386 126239 1.39 427.496 126240 3.09 460.321 126241 2.51 424.509 126242 3.31 485.577 126243 0.699 376.452 126244 2.49 462.539 126245 2.59 356.503 126246 3.33 453.507 126247 1.43 589.702 126248 2.73 453.525 126249 4.81 380.481 126250 2.74 402.530 126251 4.26 453.533 126252 2.63 650.768 126253 4.95 449.586 126254 4.71 339.228 126255 1.29 300.396 126256 2.46 531.688 126257 3.81 439.978 126258 2.62 491.666 126259 3.28 355.476 126260 2.94 476.364 126261 2.74 594.607 126262 2.69 362.466 126263 2.86 435.492 126264 3.37 464.576 126265 2.68 473.563 126266 2.22 482.015 126267 3.49 457.565 126268 3.79 702.303 126269 4.86 390.479 126270 2.8 483.628 126271 2.03 671.870 126272 4.05 436.519 126273 3.46 674.785 126274 5.31 474.568 126275 3.96 430.515 126276 3.52 398.471 126277 2.68 368.427 126278 1.58 439.548 126279 2.09 486.584 126280 3.66 434.479 126281 4.5 584.630 126282 4.14 385.459 126283 3.29 482.569 126284 4.07 485.618 126285 4.18 457.565 126286 3.79 617.736 126287 2.41 490.591 126288 4.82 429.510 126289 2.15 496.601 126290 3.83 614.776 126291 3.42 424.509 126292 3.31 300.396 126293 2.46 613.629 126294 3.92 490.618 126295 1.47 500.656 126296 3.11 672.898 126297 5.66 434.532 126298 1.45 519.612 126299 1.65 341.496 1263 4.09 680.832 126300 5.67 485.618 126301 4.3 474.983 126302 3.5 491.626 126303 1.85 368.427 126304 1.75 438.541 126305 2.91 617.736 126306 2.41 642.870 126307 5.13 763.846 126308 4.53 401.426 126309 3.62 486.552 126310 2.63 470.496 126311 3.56 625.800 126312 3.01 546.681 126313 2.93 402.490 126314 2.86 424.332 126315 0.997 416.513 126316 3.13 402.447 126317 1.58 510.669 126318 2.48 416.473 126319 2.59 526.553 126320 1.23 387.473 126321 0.346 473.590 126322 0.698 495.587 126323 3.6 434.528 126324 2.96 436.519 126325 3.46 425.565 126326 2.66 450.571 126327 3.52 543.633 126328 2.53 650.849 126329 4.63 481.543 126330 2.64 384.445 126331 2.29 584.630 126332 4.14 616.748 126333 3.68 368.427 126334 1.75 603.634 126335 4.04 505.606 126336 3.1 680.856 126337 4.73 463.477 126338 3.42 409.481 126339 3.31 429.510 126340 2.15 424.509 126341 3.31 608.813 126342 4.75 409.545 126343 0.948 553.738 126344 3.03 569.695 126345 3.15 505.606 126346 3.13 617.660 126347 3.98 719.835 126348 5.71 412.504 126349 2.44 388.482 126350 1.36 223.269 126352 -2.7 333.385 126353 1.71 461.576 126354 1.64 469.961 126355 2.08 431.528 126356 2.89 479.538 126357 4.06 566.690 126358 2.83 519.637 126359 1.67 446.474 126360 2.07 428.478 126361 2.35 355.432 126362 0.809 602.765 126363 3.59 463.613 126364 3.85 487.591 126365 4.3 390.479 126366 2.8 490.589 126367 3.6 505.606 126368 3.13 432.448 126369 1.78 421.512 126370 0.765 412.481 126371 3.27 435.492 126372 3.37 465.561 126373 2.54 498.679 126374 4.31 382.296 126375 2.09 460.526 126376 1.75 395.496 126377 1.68 374.475 126378 0.924 607.569 126379 3.69 339.432 126380 1.12 387.473 126381 0.346 462.539 126382 2.59 415.484 126383 2.06 440.963 126384 2.92 439.507 126385 3.73 453.962 126386 2.76 494.026 126387 3.2 666.849 126388 5.12 441.539 126389 3.24 462.600 126390 4.11 630.775 126391 3.73 467.509 126392 3.89 720.278 126393 4.58 539.730 126394 3.08 423.549 126395 2.99 398.496 126396 1.37 555.667 126397 2.64 691.729 126398 5.99 471.592 126399 4.03 421.490 126400 1.38 451.534 126401 2.29 637.851 126402 5.13 443.495 126403 2.47 489.630 126404 2.48 498.015 126405 2.58 445.554 126406 1.53 673.800 126407 4.88 612.641 126408 4.53 403.475 126409 2.12 280.367 126410 1.15 645.829 126411 4.66 470.558 126412 3.63 354.462 126413 3.31 473.563 126414 2.06 382.540 126415 3.98 640.830 126416 5.24 649.865 126417 5.16 427.537 126418 1.54 385.501 126419 2.24 516.670 126420 4.51 412.566 126421 2.38 413.537 126422 4.58 432.488 126423 3.21 405.533 126424 2.22 385.459 126425 2.77 421.576 126426 2.9 433.544 126427 2.62 476.611 126428 3.7 583.677 126429 1.69 467.509 126430 3.89 223.269 126432 -2.7 393.480 126433 1.97 473.589 126434 3.67 437.512 126435 -0.0549 434.571 126436 3.51 501.575 126437 2.78 512.574 126438 3.22 390.519 126439 3.49 204.269 126440 0.788 537.612 126441 1.24 581.704 126442 4.09 408.491 126443 2.23 581.704 126444 4.09 252.313 126445 0.244 398.539 126446 3.64 563.646 126447 2.59 493.614 126448 4.14 487.593 126449 1.03 437.464 126450 2.48 637.851 126451 5.13 434.575 126452 3 536.624 126453 2.14 446.585 126454 2.56 655.828 126455 5.3 385.425 126456 0.966 392.519 126457 1.59 415.324 126458 3.19 465.629 126459 4.47 551.699 126460 3.65 461.576 126461 1.64 362.466 126462 3.41 640.830 126463 5.24 581.704 126464 4.09 363.454 126465 2.86 614.776 126466 3.42 312.407 126467 1.71 432.448 126468 1.78 711.815 126469 5.22 434.575 126470 3 520.545 126471 3.4 356.463 126472 2.49 643.879 126473 5.21 411.925 126474 1.81 404.545 126475 4.7 531.688 126476 3.81 548.502 126477 4.51 571.496 126478 4.2 412.504 126479 2.64 559.654 126480 3.58 510.607 126481 2.32 485.558 126482 0.618 424.469 126483 0.799 376.452 126484 2.49 309.363 126485 1.55 458.550 126486 3.04 505.629 126487 2.43 724.833 126488 4.38 482.591 126489 2.04 380.456 126490 2.88 553.694 126491 1.88 505.606 126492 3.15 441.951 126493 2.92 539.730 126494 3.08 435.560 126495 3.5 389.489 126496 1.6 616.127 126497 3.59 388.478 126498 4.58 602.765 126499 3.59 512.638 126500 4.31 386.467 126501 1.56 497.609 126502 2.6 372.462 126503 2.18 364.504 126504 0.965 381.469 126505 1 522.561 126506 3.38 602.765 126507 3.59 340.417 126508 1.97 512.644 126509 3.1 393.480 126510 1.97 455.567 126511 3.88 417.407 126512 1.32 564.717 126513 3.58 473.563 126514 2.06 460.610 126515 4.08 451.534 126516 2.4 482.637 126517 3.91 408.490 126518 3.46 474.596 126519 2.84 443.495 126520 2.8 409.522 126521 2.74 466.570 126522 4.51 642.667 126523 4.4 483.625 126524 3.44 460.610 126525 2.26 419.517 126526 2.18 481.535 126527 2.85 432.578 126528 3.45 473.563 126529 2.06 565.745 126530 4.15 551.506 126531 4.06 719.835 126532 5.75 438.563 126533 2.05 416.558 126534 1.51 435.541 126535 2.41 432.448 126536 1.34 660.867 126537 3.31 436.455 126538 2.65 661.789 126539 3.21 429.510 126540 2.15 597.669 126541 4.15 554.697 126542 4.8 516.717 126543 3.78 512.642 126544 2.86 474.455 126545 3.26 392.489 126546 2.33 681.822 126547 5.18 399.527 126548 2.87 494.559 126549 2.01 406.522 126550 1.17 666.895 126551 3.6 541.657 126552 4.05 603.753 126553 3.79 393.523 126554 3.18 535.651 126555 2.85 459.564 126556 0.583 333.385 126557 1.71 456.509 126558 3.56 451.000 126559 2.9 473.563 126560 2.22 400.493 126561 2.22 599.763 126562 4 505.606 126563 3.15 536.639 126564 2.73 670.763 126565 4.11 581.706 126566 3.68 499.667 126567 3.59 418.484 126568 2.7 473.563 126569 2.06 673.905 126570 5.28 610.785 126571 4.36 477.556 126572 1.08 464.518 126573 0.627 476.674 126574 4.42 415.484 126575 2.04 389.266 126576 0.761 598.657 126577 4 527.678 126578 3.42 406.478 126579 2.55 429.510 126580 2.11 500.565 126581 2.97 559.654 126582 2.76 473.563 126583 2.06 579.664 126584 1.27 338.401 126585 1.63 448.582 126586 3.12 457.522 126587 2.35 468.561 126588 2.17 487.546 126589 2.1 357.447 126590 1.31 495.596 126591 1.68 721.888 126592 3 557.638 126593 4.06 482.569 126594 3.87 420.459 126595 1.86 448.942 126596 3.36 449.518 126597 2.55 412.54500 126598 4.7 473.564 126600 4.33 438.495 126601 0.89 578.660 126602 2.72 578.660 126603 2.72 649.865 126604 5.16 398.539 126605 3.64 396.525 126606 3.96 734.848 126607 5.26 473.562 126608 2.21 508.585 126609 2.56 471.592 126610 4.03 204.269 126611 0.788 559.702 126612 3.66 492.611 126613 2.44 490.657 126614 3.88 519.612 126615 1.61 500.656 126616 1.95 554.697 126617 4.8 415.324 126618 3.19 517.662 126619 3.69 385.459 126620 3.29 361.436 126621 -0.313 377.480 126622 2.81 383.485 126623 1.2 406.541 126624 2.16 364.461 126625 0.778 619.790 126626 4.86 490.642 126627 1.42 507.597 126628 2.42 712.800 126629 4.54 404.457 126630 1.54 504.684 126631 4.16 581.706 126632 3.68 374.499 126633 1.99 389.448 126634 1.88 385.568 126635 4.23 397.511 126636 2.73 496.042 126637 3.63 434.571 126638 3.51 463.613 126639 3.85 326.365 126640 1.39 609.739 126641 1.88 597.669 126642 4.15 490.657 126643 3.88 523.091 126644 3.41 426.574 126645 3.22 627.856 126646 5.3 497.030 126647 2.83 554.660 126648 2.69 454.493 126649 3.85 584.630 126650 4.14 398.496 126651 1.37 312.407 126652 1.71 456.600 126653 3.62 499.667 126654 3.59 460.541 126655 4.02 507.597 126656 3.79 505.629 126657 2.43 378.411 126658 1.38 536.546 126659 2.31 519.612 126660 1.61 490.657 126661 3.88 458.593 126662 4.11 449.503 126663 0.58 387.473 126664 0.084 434.573 126665 2.27 558.712 126666 4.38 338.444 126667 2.46 559.700 126668 3.51 566.690 126669 2.83 545.715 126670 2.44 629.764 126671 4.18 675.822 126672 5.46 439.523 126673 1.48 404.500 126674 2.74 433.544 126675 2.62 681.822 126676 5.18 298.380 126677 1.39 424.535 126678 4.46 498.638 126679 1.13 380.438 126680 1.65 536.587 126681 2.68 342.436 126682 2.13 458.593 126683 4.11 405.515 126684 2.32 578.660 126685 2.72 482.616 126686 2.64 476.631 126687 3.71 426.937 126688 2.42 421.576 126689 2.9 371.517 126690 2.63 706.215 126691 4.2 432.448 126692 1.78 602.765 126693 3.59 393.275 126694 1.51 674.852 126695 3.96 415.484 126696 1.95 464.515 126697 1.21 457.565 126698 3.18 475.580 126699 2.16 457.565 126700 3.46 497.627 126701 3 505.606 126702 3.13 546.658 126703 3.27 406.475 126704 3 371.474 126705 1.71 393.480 126706 1.46 394.483 126707 2.85 405.261 126708 3.12 585.522 126709 4.25 447.527 126710 2.51 372.427 126711 4.41 561.630 126712 2.2 327.354 126713 2.3 582.649 126714 2.01 728.300 126715 4.99 456.509 126716 4.59 499.667 126717 3.57 535.719 126718 4.56 719.835 126719 5.71 501.661 126720 4.82 521.608 126721 1.72 407.529 126722 0.737 554.660 126723 2.55 473.563 126724 2.06 477.596 126725 3.31 420.505 126726 0.628 416.513 126727 3.05 442.550 126728 3.12 490.589 126729 3.61 495.636 126730 3.17 464.579 126731 4.05 592.710 126732 0.974 389.448 126733 1.88 498.636 126734 3.79 690.837 126735 5.66 672.898 126736 5.66 684.820 126737 4.69 420.546 126738 1.33 429.510 126739 2.05 437.532 126740 2.43 485.575 126741 3.66 391.464 126742 1.71 432.488 126743 3.98 384.513 126744 2.61 490.659 126745 4.23 505.606 126746 3.1 314.380 126747 0.78 542.711 126748 4.49 729.691 126749 5.71 476.564 126750 4.61 505.606 126751 3.13 438.535 126752 2.96 454.606 126753 2.32 472.961 126754 3.84 501.661 126755 4.82 500.656 126756 1.95 333.385 126757 1.32 565.745 126758 4.15 666.686 126759 3.44 612.641 126760 4.53 502.643 126761 4.01 452.386 126762 1.39 436.519 126763 3.46 481.603 126764 4.05 601.799 126765 4.37 436.475 126766 0.13 565.726 126767 3.88 720.278 126768 4.58 458.507 126769 3.15 460.631 126770 3.7 447.527 126771 2.51 605.670 126772 4.45 421.533 126773 1.8 513.577 126774 2.33 412.504 126775 1.97 570.680 126776 4.18 419.517 126777 2.24 505.606 126778 3.1 559.654 126779 3.58 573.727 126780 3.55 429.510 126781 2 530.614 126782 1.84 471.549 126783 3.69 457.565 126784 3.46 374.475 126785 0.924 419.517 126786 2.24 395.496 126787 1.92 476.631 126788 3.71 491.598 126789 3.11 561.630 126790 2.14 732.793 126791 5.24 389.489 126792 1.6 612.641 126793 4.53 460.526 126794 1.75 390.519 126795 3.49 474.596 126796 2.35 578.702 126797 4.13 484.566 126798 3.53 390.430 126799 1.7 598.657 126800 4 491.626 126801 1.85 490.657 126802 3.88 542.711 126803 4.49 392.452 126804 0.934 706.722 126805 5.24 400.431 126806 1.09 494.672 126807 4 457.565 126808 3.43 434.573 126809 2.27 485.641 126810 2.87 585.522 126811 4.25 590.734 126812 2.24 437.464 126813 2.48 605.791 126814 2.92 513.608 126815 1.89 379.496 126816 2.44 417.476 126817 3.55 584.661 126818 3.46 465.586 126819 2.23 436.461 126820 0.244 712.800 126821 4.52 694.740 126822 4.32 485.660 126823 4.14 427.471 126824 3.58 494.672 126825 4 652.738 126826 5.83 487.591 126827 4.3 554.679 126828 2.84 480.553 126829 3.76 498.638 126830 1.13 412.566 126831 2.38 417.501 126832 2.58 644.803 126833 5.47 544.493 126834 3.37 422.478 126835 0.0922 684.820 126836 4.69 491.583 126837 1.24 505.629 126838 1.88 310.391 126839 2.22 380.456 126840 3.08 389.448 126841 2.37 558.712 126842 4.56 483.619 126843 4.56 423.549 126844 3.27 425.522 126845 1.7 475.580 126846 2.16 674.893 126847 3.47 398.520 126848 3.87 398.471 126849 2.5 457.565 126850 3.18 388.259 126851 2.67 415.484 126852 2.04 601.639 126853 4.1 423.592 126854 2.71 385.425 126855 1.92 410.507 126856 2.47 470.585 126857 1.14 461.554 126858 2.17 426.510 126859 1.83 456.517 126860 0.676 368.473 126861 0.983 478.584 126862 1.22 508.585 126863 2.07 368.427 126864 1.75 463.592 126865 0.874 505.629 126866 1.88 466.570 126867 4.51 351.400 126868 0.983 457.565 126869 3.43 563.646 126870 2.59 450.554 126871 0.444 398.428 126872 2.2 393.480 126873 1.72 632.791 126874 3.73 465.973 126875 2.88 420.502 126876 1.81 492.571 126877 0.922 325.406 126878 1 469.598 126879 1.93 573.488 126880 3.17 643.795 126881 4.84 361.438 126882 2.81 340.417 126883 1.97 599.763 126884 4 354.530 126885 3.85 551.610 126886 0.939 414.542 126887 1.31 673.886 126888 4.17 448.902 126889 2.07 489.650 126890 3.46 462.539 126891 2.59 447.527 126892 2.47 415.528 126893 4.3 443.495 126894 2.47 484.634 126895 3.06 385.459 126896 3.29 432.488 126897 3.21 636.703 126898 3.84 470.562 126899 1 478.588 126900 0.764 398.471 126901 2.68 415.484 126902 2.04 460.321 126903 2.51 485.575 126904 3.66 368.427 126905 1.58 388.259 126906 2.67 508.585 126907 2.28 300.356 126908 1.15 451.559 126909 2.06 356.463 126910 2.53 428.433 126911 1.06 496.664 126912 3.98 685.848 126913 4.3 481.652 126914 2.77 470.496 126915 3.56 454.493 126916 3.85 409.479 126917 2.06 431.460 126918 2.68 487.593 126919 2.46 490.642 126920 1.42 314.355 126921 1.34 530.653 126922 4.39 588.823 126923 5.07 735.740 126924 5.83 478.541 126925 1.05 475.561 126926 3.49 399.502 126927 2.47 489.607 126928 2.53 495.587 126929 3.6 484.519 126930 3.97 397.443 126931 2.39 483.619 126932 4.56 752.787 126933 4.8 316.395 126934 0.852 388.482 126935 1.36 443.495 126936 3.02 763.846 126937 4.53 628.826 126938 3.81 452.568 126939 3.37 396.911 126940 3.19 561.673 126941 3.51 502.991 126942 1.06 553.738 126943 3.03 459.624 126944 3.48 546.658 126945 3.27 252.313 126946 0.307 464.580 126947 0.936 381.426 126948 1.36 429.510 126949 2.11 721.888 126950 3 456.507 126951 3.68 617.821 126952 4.22 394.468 126953 1.32 489.692 126954 4.43 431.488 126955 1.93 526.690 126956 3.95 411.470 126957 2.51 546.639 126958 2.12 484.634 126959 3.04 508.678 126960 3.23 548.698 126961 3.51 394.483 126962 3.49 458.550 126963 3.04 724.833 126964 4.38 473.563 126965 2.22 401.526 126966 3.44 355.432 126967 0.809 360.428 126968 2.29 354.487 126969 2.67 434.573 126970 2.27 546.566 126971 2.63 505.606 126972 3.15 388.478 126973 4.58 446.496 126974 2.88 585.700 126975 4.27 588.823 126976 5.07 521.624 126977 2.53 482.637 126978 3.91 389.448 126979 2.37 395.496 126980 1.92 420.505 126981 2.89 254.328 126982 1.63 500.609 126983 3.5 429.510 126984 1.93 420.452 126985 3.79 460.541 126986 4.02 423.549 126987 3.27 415.484 126988 2.04 707.925 126989 3.82 447.527 126990 3.13 612.641 126991 4.53 444.498 126992 3.17 735.912 126993 6.24 420.546 126994 1.33 352.471 126995 3.07 490.659 126996 4.23 461.554 126997 2.06 467.626 126998 2.57 613.788 126999 5.48 609.739 127000 1.88 470.558 127001 3.63 487.589 127002 2.33 433.931 127003 3.4 714.853 127004 5.69 711.815 127005 5.22 476.632 127006 3.94 397.534 127007 0.652 481.603 127008 4.05 559.654 127009 2.76 390.479 127010 2.88 338.444 127011 2.46 434.573 127012 2.27 652.738 127013 5.83 367.465 127014 0.202 432.534 127015 2.78 616.748 127016 3.68 513.651 127017 3.13 327.354 127018 2.3 430.494 127019 2.53 656.814 127020 5 597.669 127021 4.15 671.770 127022 4.04 382.464 127023 3.65 581.704 127024 4.09 585.522 127025 4.25 419.517 127026 2.24 469.602 127027 0.504 446.539 127028 2.92 649.865 127029 5.16 648.716 127030 4.69 341.380 127031 1.45 298.380 127032 1.39 461.597 127033 3.93 505.606 127034 3.1 398.420 127035 1.92 423.592 127036 2.71 482.591 127037 2.12 419.517 127038 2.71 515.601 127039 2.51 330.422 127040 1.35 401.526 127041 3.44 551.658 127042 1.03 470.513 127043 1.52 446.539 127044 3.98 536.587 127045 2.68 577.716 127046 2.67 434.504 127047 3.6 252.313 127048 0.244 371.431 127049 0.489 435.492 127050 3.37 339.228 127051 1.29 395.539 127052 1.94 473.563 127053 2.22 434.479 127054 3.52 447.502 127055 3.09 527.740 127056 5.28 415.484 127057 1.92 586.626 127058 3.58 614.776 127059 3.42 481.603 127060 4.05 491.666 127061 3.28 724.833 127062 4.38 381.426 127063 1.36 568.705 127064 2.58 481.578 127065 4.39 371.474 127066 1.55 554.660 127067 2.55 456.579 127068 0.464 446.474 127069 1.01 463.530 127070 0.989 445.597 127071 3.24 456.600 127072 2.43 594.614 127073 5.91 407.345 127074 3.79 388.482 127075 1.36 433.931 127076 3.4 517.658 127077 2.76 473.563 127078 2.06 473.563 127079 2.22 464.576 127080 2.68 391.505 127081 1.8 598.657 127082 4 475.605 127083 3.21 577.672 127084 1.19 381.555 127085 2.4 508.585 127086 2.08 473.521 127087 2.72 393.502 127088 0.119 400.515 127089 0.657 513.651 127090 3.13 415.484 127091 1.95 453.507 127092 1.43 601.799 127093 4.37 390.430 127094 1.7 391.464 127095 1.2 565.726 127096 3.88 484.590 127097 2.53 504.684 127098 4.16 364.442 127099 0.364 381.426 127100 1.17 461.576 127101 1.12 453.962 127102 2.76 588.823 127103 5.07 578.702 127104 4.13 449.92000 127105 5.64 223.269 127106 -1.14 484.519 127107 3.97 482.572 127108 2.4 479.568 127109 3.38 412.566 127110 2.38 544.493 127111 3.37 561.673 127112 3.51 393.480 127113 1.46 428.478 127114 2.35 392.452 127115 0.934 434.504 127116 3.6 352.428 127117 1.27 459.538 127118 2.06 559.654 127119 2.76 416.513 127120 3.13 478.648 127121 4.66 565.745 127122 4.15 476.611 127123 3.7 499.667 127124 3.59 416.536 127125 2.94 486.584 127126 3.66 588.823 127127 5.07 415.484 127128 1.92 399.551 127129 1.85 586.626 127130 3.58 395.496 127131 2.14 415.528 127132 4.3 542.711 127133 4.49 406.478 127134 2.68 314.466 127135 2.17 423.549 127136 1.95 420.502 127137 1.81 564.599 127138 4.01 446.539 127139 3.64 392.452 127140 1.39 403.473 127141 0.397 443.538 127142 3.37 469.574 127143 1.1 590.463 127144 4.56 493.661 127145 3.48 607.785 127146 3.24 734.848 127147 5.26 553.650 127148 1.89 416.488 127149 3.24 223.269 127151 -1.14 518.562 127152 1.76 477.553 127153 1.99 388.482 127154 1.36 481.578 127155 4.39 533.663 127156 1.1 495.562 127157 3.75 360.450 127158 3.59 420.452 127159 3.79 389.466 127160 3.77 432.448 127161 1.34 387.517 127162 1.78 432.534 127163 2.78 366.458 127164 0.883 453.525 127165 2.89 548.695 127166 4.28 671.770 127167 4.04 666.895 127168 3.6 415.484 127169 1.92 379.496 127170 2.49 355.475 127171 1.23 486.552 127172 2.63 473.563 127173 2.22 494.623 127174 4.15 339.432 127175 1.12 543.677 127178 2.51 610.701 127179 3.67 648.716 127180 4.69 496.664 127181 3.98 399.570 127182 3.12 500.590 127183 2.93 341.380 127184 1.96 416.536 127185 2.94 463.526 127186 3.55 553.738 127187 3.03 446.585 127188 2.56 685.835 127189 3.86 397.459 127190 2.22 476.583 127191 3.87 401.502 127192 3.69 389.266 127193 0.761 428.478 127194 2.35 442.935 127195 3.8 462.600 127196 4.11 501.661 127197 4.82 385.425 127198 1.96 487.591 127199 4.3 465.973 127200 2.88 457.522 127201 3.01 372.462 127202 2.12 457.565 127203 3.18 616.748 127204 3.68 605.670 127205 4.45 460.610 127206 4.08 487.591 127207 4.3 494.623 127208 3.95 763.846 127209 4.53 448.902 127210 2.07 461.554 127211 2.06 446.539 127212 2.92 434.302 127213 3.02 370.465 127214 0.615 556.628 127215 2.56 433.523 127216 0.782 460.610 127217 4.2 454.564 127218 2.21 546.566 127219 2.63 454.564 127220 2.21 536.587 127221 2.68 414.540 127222 4.29 462.647 127223 4.05 456.579 127224 1.18 501.661 127225 4.82 393.523 127226 2.88 437.464 127227 2.48 415.484 127228 2.04 661.789 127229 3.21 475.990 127230 2.19 579.664 127231 1.27 476.606 127232 4.01 396.911 127233 3.19 814.433 127234 5.87 522.661 127235 2.55 587.731 127236 4.63 405.533 127237 2.72 388.463 127238 1.49 370.465 127239 0.615 720.278 127240 4.58 440.557 127241 2.42 473.564 127242 4.33 523.091 127243 3.41 482.591 127244 2.12 536.546 127245 2.31 566.690 127246 2.83 634.689 127247 4.71 390.479 127248 2.88 368.470 127249 2.38 368.513 127250 3.15 670.763 127251 4.11 509.638 127252 2.84 559.697 127253 3.43 429.510 127254 2.05 491.666 127255 3.28 457.565 127256 3.43 652.865 127257 5.16 706.215 127258 4.2 416.513 127259 3.05 399.551 127260 1.85 489.650 127261 3.46 442.573 127262 2.72 417.501 127263 2.58 724.833 127264 4.38 310.391 127265 2.22 539.667 127266 1.85 554.660 127267 2.69 462.647 127268 4.05 432.534 127269 2.78 518.562 127270 1.76 420.502 127271 1.81 429.510 127272 2.15 444.498 127273 3.17 599.763 127274 4 480.643 127275 2.88 311.174 127276 0.178 469.598 127277 1.94 482.505 127278 1.15 461.581 127279 1.61 521.624 127280 2.53 498.615 127281 3.22 489.630 127282 2.48 405.533 127283 2.22 482.569 127284 3.87 768.918 127285 5.86 342.436 127286 2.06 439.935 127287 2.3 704.821 127288 5.1 434.504 127289 3.31 407.345 127290 3.79 389.491 127291 3.2 695.848 127292 5.45 428.524 127293 4.06 599.763 127294 4 428.524 127295 4.06 417.501 127296 2.58 474.596 127297 2.35 569.695 127298 3.15 446.585 127299 2.56 481.603 127300 4.01 565.745 127301 4.15 446.474 127302 2.07 623.786 127303 3.86 409.479 127304 2.06 433.931 127305 2.85 314.355 127306 1.34 429.510 127307 2.05 873.423 127309 10.2 763.846 127310 4.53 499.624 127311 2.93 517.662 127312 3.69 382.464 127313 3.65 619.790 127314 4.86 461.554 127315 2.06 485.601 127316 0.62 581.657 127317 2.93 447.527 127318 2.71 543.633 127319 2.53 415.484 127320 2.06 556.628 127321 2.56 606.677 127322 3.39 606.710 127323 3.32 546.658 127324 3.27 462.600 127325 4.11 456.579 127326 0.692 461.554 127327 3.58 386.489 127328 2.53 487.589 127329 2.33 485.641 127330 3.19 590.463 127331 4.56 356.463 127332 2.49 484.566 127333 3.84 330.403 127334 2.06 590.668 127335 3.31 507.597 127336 3.79 366.477 127337 0.72 463.477 127338 3.42 386.529 127339 2.42 381.426 127340 1.17 578.660 127341 2.72 255.35470 127342 3.69 362.547 127343 8.23 281.353 127344 1.42 489.588 127345 3.8 413.511 127346 0.785 365.494 127347 3.62 415.485 127348 2.48 486.584 127349 3.66 491.689 127350 3.02 464.601 127351 3.15 584.661 127352 3.46 711.815 127353 5.22 482.526 127354 3.43 415.484 127355 2.06 429.510 127356 2.11 602.765 127357 3.59 482.591 127358 2.12 512.574 127359 3.22 651.817 127360 3.8 416.355 127361 2.66 564.674 127362 1.63 607.785 127363 3.24 391.388 127364 1.75 434.575 127365 3 519.637 127366 1.67 382.472 127367 3.38 393.502 127368 0.775 724.833 127369 4.38 487.614 127370 2.73 522.661 127371 2.55 544.493 127372 3.37 439.593 127373 3.75 540.652 127374 2.43 372.458 127375 3.18 406.541 127376 1.93 420.459 127377 1.86 571.496 127378 4.2 328.836 127379 3.15 586.765 127380 5.15 678.857 127381 3.73 447.527 127382 2.71 473.563 127383 2.22 396.503 127384 1.1 721.888 127385 3 373.490 127386 1.94 645.790 127387 5.44 398.471 127388 2.88 392.452 127389 0.548 438.541 127390 2.91 280.367 127391 1.12 577.716 127392 2.67 493.520 127393 2.22 371.474 127394 1.71 603.710 127395 2.5 628.683 127396 3.97 415.484 127397 1.95 403.475 127398 2.39 568.687 127399 2.56 189.190 1274 -1.22 406.541 127400 1.93 581.704 127401 4.09 441.545 127402 1.33 300.396 127403 2.46 398.496 127404 2.15 388.463 127405 1.49 505.629 127406 2.43 546.681 127407 2.93 554.660 127408 2.69 477.528 127409 2.35 606.677 127410 3.39 482.616 127411 1.85 616.748 127412 3.68 380.484 127413 1.51 586.626 127414 3.58 681.822 127415 5.18 369.482 127416 1.48 498.638 127417 1.13 602.765 127418 3.59 458.574 127419 4.34 724.833 127420 4.38 409.522 127421 2.74 498.597 127422 1.85 500.587 127423 3.43 476.969 127424 3.02 478.608 127425 2.45 496.601 127426 3.83 473.563 127427 2.22 588.823 127428 5.07 420.505 127429 2.83 440.495 127430 1.97 503.656 127431 2.93 473.563 127432 2.06 415.484 127433 2.04 568.687 127434 3.08 601.626 127435 2.71 416.513 127436 3.13 489.634 127437 1.95 533.663 127438 1.1 368.493 127439 1.52 476.564 127440 4.61 666.895 127441 3.6 379.292 127442 3.28 720.278 127443 4.58 581.704 127444 4.09 490.657 127445 4 434.573 127446 2.27 501.661 127447 4.82 389.448 127448 2.37 417.407 127449 1.32 537.627 127450 2.04 394.511 127451 1.5 419.517 127452 2.5 599.763 127453 4 423.549 127454 3.27 698.680 127455 6.08 362.423 127456 1.7 452.568 127457 3.37 406.541 127458 1.93 415.484 127459 1.95 601.626 127460 2.71 622.687 127461 5.26 443.538 127462 3.31 420.502 127463 1.81 408.448 127464 2.28 423.571 127465 1.37 624.769 127466 4.21 724.833 127467 4.38 491.602 127468 0.916 537.612 127469 1.24 566.690 127470 2.83 434.551 127471 2.7 412.528 127472 2.64 397.511 127473 2.22 499.667 127474 3.59 489.582 127475 3.92 314.810 127476 2.69 681.822 127477 5.18 481.628 127478 3.22 588.718 127479 2.13 393.480 127480 1.46 393.412 127481 1.85 595.798 127482 2.43 462.542 127483 1.9 666.686 127484 3.44 470.496 127485 3.56 567.611 127486 2.96 468.542 127487 3.8 454.544 127488 2.04 476.606 127489 3.94 361.436 127490 -0.313 608.813 127491 4.75 366.477 127492 0.72 435.492 127493 3.37 724.833 127494 4.38 386.489 127495 2.53 482.526 127496 3.43 606.677 127497 3.39 706.215 127498 4.2 386.461 127499 2.51 676.826 127500 4.87 325.406 127501 1 381.469 127502 1.78 612.717 127503 3.49 565.684 127504 3.31 684.820 127505 4.69 586.765 127506 5.15 670.763 127507 4.11 676.714 127508 5.96 541.519 127509 2.62 485.598 127510 2.08 417.476 127511 2.93 536.624 127512 2.14 484.519 127513 3.97 392.492 127514 2.55 585.714 127515 4.15 400.515 127516 0.657 369.415 127517 1.16 720.278 127518 4.58 488.579 127519 2.05 546.681 127520 2.93 741.167 127521 5.56 460.610 127522 2.26 565.745 127523 4.15 403.473 127524 0.964 650.768 127525 4.95 463.526 127526 3.55 543.677 127527 2.51 386.461 127528 2.51 460.321 127529 2.51 574.755 127530 4.98 521.606 127531 3.01 404.438 127532 2.12 429.510 127533 2.03 443.495 127534 2.58 423.481 127535 2.29 358.407 127536 1.5 446.539 127537 3.64 476.583 127538 3.87 398.428 127539 2.2 536.624 127540 2.14 508.610 127541 2.02 419.517 127542 1.56 410.469 127543 2.93 447.527 127544 2.51 481.652 127545 2.77 390.600 127547 8.8 417.931 127548 4.35 567.611 127549 2.96 924.70412 12755 -1.43 379.496 127550 2.49 465.518 127551 2.53 540.676 127552 2.05 463.588 127553 3.62 644.848 127554 3.54 614.776 127555 5.24 349.470 127556 3.16 504.684 127557 4.16 660.801 127558 4.51 425.565 127559 2.66 385.425 127560 1.92 431.571 127561 2.71 496.550 127562 2.59 409.454 127563 2.6 473.563 127564 2.06 463.526 127565 3.55 354.530 127566 3.85 411.470 127567 2.51 362.423 127568 1.7 380.456 127569 3.08 586.807 127570 4.86 421.490 127571 1.38 361.438 127572 2.81 540.652 127573 2.43 404.525 127574 2.1 607.569 127575 3.69 439.593 127576 3.75 554.679 127577 2.84 490.589 127578 3.61 417.476 127579 2.43 735.740 127580 5.83 612.717 127581 3.49 498.636 127582 3.79 554.679 127583 2 310.391 127584 2.22 368.470 127585 2.38 546.681 127586 2.93 561.630 127587 2.2 582.614 127588 4 714.274 127589 4.86 519.612 127590 1.65 662.792 127591 4.91 355.476 127592 2.99 526.977 127593 3.94 612.717 127594 3.49 497.030 127595 2.83 568.687 127596 2.56 387.478 127597 1.36 266.340 127598 0.7 371.474 127599 1.71 680.832 127600 5.67 456.532 127601 3.34 382.519 127602 2.59 645.790 127603 5.44 447.527 127604 2.47 340.392 127605 2.83 405.447 127606 1.62 367.465 127607 0.202 378.411 127608 1.38 495.572 127609 2.06 461.576 127610 1.12 505.606 127611 3.13 403.473 127612 1 569.574 127613 2.5 616.748 127614 3.68 366.458 127615 0.977 446.471 127616 3.35 358.452 127617 3.71 470.496 127618 3.56 405.447 127619 1.62 490.589 127620 3.61 434.504 127621 3.6 309.363 127622 0.741 416.513 127623 3.13 559.697 127624 3.43 378.488 127625 2.09 634.689 127626 4.71 571.496 127627 4.2 601.799 127628 4.37 398.499 127629 0.496 420.452 127630 3.79 571.496 127631 4.2 477.619 127632 1.98 437.464 127633 2.48 407.506 127634 1.49 505.629 127635 2.43 602.765 127636 3.59 424.332 127637 0.997 427.471 127638 3.58 289.332 127639 1.52 402.447 127640 1.58 704.821 127641 5.1 431.460 127642 2.68 489.574 127643 3.51 651.837 127644 4.75 607.785 127645 3.24 719.835 127646 5.71 411.538 127647 2.99 448.942 127648 3.45 434.919 127649 2.58 512.642 127650 2.86 645.790 127651 5.44 473.563 127652 2.22 573.727 127653 3.55 652.738 127654 5.83 415.484 127655 2.06 409.545 127656 0.948 425.608 127657 2.32 490.589 127658 3.61 281.353 127659 1.42 426.574 127660 3.22 510.650 127661 1.92 679.771 127662 4.58 435.492 127663 3.37 461.576 127664 1.64 718.866 127665 5.23 454.544 127666 2.04 506.472 127667 3.15 509.595 127668 2.26 490.659 127669 4.38 398.496 127670 2.15 420.505 127671 2.89 470.496 127672 3.56 491.666 127673 3.28 434.532 127674 2.27 461.576 127675 1.12 400.493 127676 2.26 729.691 127677 5.71 368.470 127678 2.38 458.551 127679 0.938 339.228 127680 1.29 429.510 127681 2.05 684.820 127682 4.69 612.641 127683 4.53 463.477 127684 3.42 333.385 127685 1.71 505.606 127686 3.13 643.817 127687 3.96 567.679 127688 3.49 387.473 127689 0.346 402.285 127690 2.28 411.538 127691 2.07 741.167 127692 5.56 504.043 127693 2.98 473.589 127694 3.67 539.730 127695 3.08 446.496 127696 2.88 457.565 127697 3.43 417.501 127698 2.58 482.591 127699 2.12 240.20938 1277 0.0161 586.807 127700 4.86 545.653 127701 1.92 610.701 127702 3.67 578.702 127703 4.13 384.514 127704 4.15 370.465 127705 0.615 393.275 127706 1.51 647.871 127707 4.13 339.228 127708 1.29 612.641 127709 4.53 584.630 127710 4.14 372.462 127711 2.12 384.445 127712 2.36 608.813 127713 4.75 443.495 127714 2.47 442.481 127715 1.93 412.504 127716 2.44 628.802 127717 3.43 510.585 127718 1.97 383.485 127719 2.24 637.851 127720 5.13 447.527 127721 2.71 473.563 127722 2.22 479.655 127723 3.85 666.686 127724 3.44 458.593 127725 4.11 447.527 127726 2.51 488.579 127727 2.05 476.583 127728 3.87 496.601 127729 3.83 435.516 127730 1.03 637.851 127731 5.13 586.626 127732 3.58 434.573 127733 2.27 421.576 127734 2.9 558.712 127735 4.38 431.460 127736 2.68 505.606 127737 3.1 498.659 127738 1.18 330.422 127739 1.35 420.545 127740 3.13 449.561 127741 2.84 485.558 127742 0.618 559.700 127743 3.51 583.677 127744 1.69 688.811 127745 5.41 687.826 127746 4.97 622.755 127747 4.63 416.355 127748 2.66 391.464 127749 2.21 340.417 127750 1.97 656.778 127751 4.58 554.679 127752 2.84 496.042 127753 3.84 438.541 127754 2.91 494.026 127755 3.2 499.667 127756 2.62 644.848 127757 3.54 498.679 127758 4.31 380.441 127759 0.776 424.466 127760 2.17 432.448 127761 1.26 505.606 127762 3.1 590.668 127763 3.31 380.524 127764 3.89 546.566 127765 2.24 415.485 127766 1.76 473.563 127767 2.22 379.496 127768 1.49 393.275 127769 1.51 409.454 127770 2.6 500.656 127771 3.11 329.394 127772 -0.285 720.278 127773 4.58 608.813 127774 4.75 428.524 127775 3.09 417.501 127776 2.58 402.447 127777 1.58 448.942 127778 3.36 571.792 127779 5.11 126.00530 127780 -1.54 691.753 127781 3.78 434.532 127782 2.27 389.489 127783 1.6 390.430 127784 1.7 577.672 127785 1.19 456.560 127786 0.766 484.589 127787 3.32 617.736 127788 2.41 423.485 127789 -0.233 396.480 127790 2.08 456.619 127791 3.18 587.731 127792 4.63 741.167 127793 5.56 551.506 127794 4.06 330.422 127795 1.35 531.551 127796 2.84 512.642 127797 2.86 325.406 127798 1 403.516 127799 1.28 362.466 127800 3.41 340.392 127801 2.83 397.511 127802 2.73 537.612 127803 1.24 434.489 127804 0.747 499.667 127805 3.57 554.660 127806 2.55 553.738 127807 3.03 461.576 127808 1.12 379.496 127809 2.49 443.495 127810 1.91 455.342 127811 3.01 641.159 127812 3.27 404.500 127813 2.74 356.463 127814 2.49 429.510 127815 2.03 392.452 127816 1.39 424.469 127817 0.799 420.546 127818 1.33 624.769 127819 4.21 373.471 127820 2.63 397.443 127821 2.39 486.584 127822 3.66 439.480 127823 0.79 436.455 127824 2.65 314.810 127825 2.69 451.534 127826 2.46 565.745 127827 4.15 635.697 127828 3.68 721.888 127829 3 356.503 127830 3.11 610.701 127831 4.82 473.563 127832 2.22 447.527 127833 2.51 678.721 127834 3.38 476.564 127835 4.61 556.653 127836 2.84 399.459 127837 2.52 614.776 127838 5.24 545.670 127839 3.88 495.587 127840 3.6 439.572 127841 2.91 379.496 127842 2.95 512.574 127843 3.22 724.864 127844 4.29 729.691 127845 5.71 429.510 127846 2.11 362.464 127847 1.01 429.510 127848 2.15 604.705 127849 4.51 641.822 127850 4.94 436.519 127851 3.46 494.069 127852 4.23 470.626 127853 3.96 431.460 127854 2.68 437.507 127855 1.68 585.522 127856 4.25 509.595 127857 2.26 415.485 127858 2.48 368.351 127859 1.59 724.833 127860 4.38 468.633 127861 2.94 436.519 127862 3.46 397.555 127863 2.4 397.468 127864 0.618 568.622 127865 1.31 394.468 127866 1.5 492.611 127867 2.44 491.598 127868 3.38 380.438 127869 1.65 387.517 127870 2.21 482.591 127871 2.04 398.496 127872 2.15 443.561 127873 2.71 461.576 127874 1.64 385.501 127875 2.34 429.469 127876 1.94 446.338 127877 3.32 723.851 127878 4.39 422.518 127879 2.12 495.596 127880 1.68 495.596 127881 1.68 473.563 127882 2.06 614.776 127883 5.24 484.589 127884 3.32 415.485 127885 1.76 391.464 127886 1.2 499.667 127887 3.57 453.507 127888 1.43 499.667 127889 3.59 389.448 127890 2.37 602.621 127891 4.47 458.574 127892 4.34 453.507 127893 1.47 338.444 127894 2.46 375.487 127895 1.16 495.587 127896 3.6 764.854 127897 4.06 551.506 127898 4.06 548.502 127899 4.51 475.486 127900 0.908 388.438 127901 2.58 464.515 127902 0.78 444.474 127903 4.63 539.667 127904 1.85 531.551 127905 2.84 417.931 127906 4.42 354.462 127907 3.31 565.726 127908 3.88 385.501 127909 2.24 433.931 127910 2.85 457.565 127911 3.46 408.494 127912 1.32 472.961 127913 3.84 735.912 127914 6.24 554.654 127915 4.86 635.581 127916 5.5 457.565 127917 3.79 453.962 127918 2.34 422.583 127919 3.12 420.502 127920 2.64 554.679 127921 2 590.463 127922 4.56 426.510 127923 1.83 462.542 127924 1.9 472.961 127925 3.84 425.565 127926 2.66 617.736 127927 2.41 416.536 127928 2.94 406.520 127929 1.32 337.459 127930 2.29 401.477 127931 3.8 405.447 127932 1.62 590.734 127933 2.24 368.427 127934 1.75 478.648 127935 4.66 498.679 127936 4.31 352.471 127937 3.07 387.517 127938 2.21 592.694 127939 4.01 402.462 127940 3.87 406.541 127941 1.93 561.673 127942 3.51 488.405 127943 2.44 515.537 127944 2.59 557.747 127945 4.61 422.478 127946 0.0922 443.495 127947 1.91 374.475 127948 0.924 473.563 127949 2.22 499.577 127950 3.41 578.702 127951 4.13 459.604 127952 2.72 666.849 127953 5.12 554.660 127954 2.55 404.502 127955 3.31 471.549 127956 3.69 399.570 127957 3.74 409.448 127958 3.57 610.701 127959 3.67 361.436 127960 -0.313 470.558 127961 3.63 734.828 127962 4.39 548.502 127963 4.51 505.606 127964 3.1 407.506 127965 2.79 314.355 127966 1.34 681.822 127967 5.18 391.507 127968 2.19 532.632 127969 1.57 423.524 127970 3.62 481.603 127971 4.01 698.680 127972 6.08 535.636 127973 2.25 454.493 127974 3.85 368.493 127975 1.52 460.541 127976 4.02 288.385 127977 1.52 314.423 127978 1.87 581.706 127979 3.68 489.574 127980 3.51 482.616 127981 2.64 423.549 127982 3.27 615.803 127983 4.58 616.748 127984 3.68 419.521 127985 0.687 403.516 127986 1.43 614.776 127987 3.42 381.426 127988 1.17 485.598 127989 2.82 446.496 127990 2.88 398.496 127991 2.15 407.462 127992 0.462 447.574 127993 1.47 558.520 127994 3.47 491.598 127995 3.38 613.872 127996 6.02 411.470 127997 2.51 685.681 127998 5.39 439.593 127999 3.75 154.24930 128 3.09 532.539 128000 2.03 406.541 128001 1.93 502.643 128002 4.01 695.847 128003 5.01 386.461 128004 2.51 300.396 128005 2.46 473.563 128006 2.06 394.468 128007 1.27 660.867 128008 3.31 378.508 128009 3.39 645.790 128010 5.44 506.558 128011 3.53 443.582 128012 3.22 715.708 128013 5.45 394.468 128014 1.32 482.591 128015 2.12 409.479 128016 2.06 286.330 128017 0.811 431.460 128018 2.68 563.664 128019 3.68 382.296 128020 2.09 597.669 128021 4.15 505.606 128022 3.13 409.545 128023 0.948 441.514 128024 2.1 387.517 128025 1.78 720.278 128026 4.58 519.612 128027 1.61 381.555 128028 2.4 509.589 128029 3.57 492.571 128030 0.922 473.563 128031 2.06 672.758 128032 4.11 447.527 128033 2.71 398.520 128034 3.87 470.583 128035 2.54 505.629 128036 1.88 498.615 128037 3.22 655.826 128038 4.72 428.524 128039 3.09 416.355 128040 2.66 517.662 128041 3.69 362.466 128042 2.86 542.711 128043 4.49 559.654 128044 3.58 416.536 128045 2.94 469.598 128046 2.44 602.765 128047 3.59 471.549 128048 3.69 475.580 128049 2.49 729.691 128050 5.71 300.356 128051 1.13 594.614 128052 5.91 537.612 128053 1.24 429.469 128054 1.94 647.871 128055 4.13 763.846 128056 4.53 391.431 128057 2.22 443.495 128058 2.58 729.949 128059 5.09 482.591 128060 2.12 434.504 128061 3.31 443.495 128062 2.8 333.385 128063 1.32 462.539 128064 2.59 435.492 128065 3.37 411.925 128066 1.99 610.723 128067 3.64 490.657 128068 3.88 637.851 128069 5.13 467.484 128070 3.81 546.658 128071 2.23 494.672 128072 4 500.565 128073 2.97 562.682 128074 2.61 389.448 128075 1.88 460.610 128076 4.2 339.475 128077 3.14 402.488 128078 -0.0182 378.411 128079 1.38 504.684 128080 4.16 430.295 128081 1.36 325.244 128082 1.3 509.595 128083 2.26 568.687 128084 2.56 439.593 128085 3.75 458.593 128086 4.11 397.511 128087 1.77 719.913 128088 5.44 477.576 128089 1.3 478.648 128090 4.66 610.785 128091 4.36 477.596 128092 2.3 655.783 128093 3.72 656.778 128094 4.58 551.699 128095 3.65 300.356 128096 1.13 371.517 128097 2.63 422.518 128098 2.12 428.914 128099 3.72 515.601 128100 2.48 564.674 128101 1.63 610.785 128102 4.36 415.484 128103 1.95 455.567 128104 3.88 447.527 128105 3.13 456.579 128106 0.464 447.502 128107 3.09 478.648 128108 4.66 495.587 128109 3.6 364.438 128110 1.69 607.785 128111 3.24 629.768 128112 4.61 566.733 128113 3.96 490.657 128114 4 435.541 128115 2.41 435.541 128116 2.41 411.538 128117 2.44 489.564 128118 2.3 719.806 128120 4.4 666.849 128121 5.12 666.895 128122 3.6 385.568 128123 4.23 473.563 128124 2.06 381.426 128125 1.17 476.583 128126 3.87 496.601 128127 3.83 386.490 128128 1.6 473.563 128129 2.06 333.385 128130 1.71 365.265 128131 2.89 619.790 128132 4.86 517.658 128133 2.76 529.580 128134 2.38 429.510 128135 2.11 484.566 128136 3.53 395.496 128137 2.03 439.572 128138 2.91 385.501 128139 2.13 409.454 128140 2.6 372.462 128141 2.12 377.480 128142 1.65 326.365 128143 1.61 617.736 128144 2.41 647.871 128145 4.13 399.527 128146 2.63 390.476 128147 3.2 508.654 128148 3.31 548.502 128149 4.51 382.472 128150 2.93 382.464 128151 3.65 314.380 128152 0.78 491.598 128153 3.11 415.484 128154 1.95 558.712 128155 4.38 497.655 128156 1.77 505.629 128157 2.43 569.574 128158 2.5 314.383 128159 1.52 425.565 128160 2.66 463.573 128161 1.11 651.834 128162 5.07 409.545 128163 0.948 385.459 128164 3.29 384.445 128165 2.47 450.593 128166 3.09 416.513 128167 4.11 411.882 128168 2.82 651.624 128169 5.41 410.482 128170 2.81 586.807 128171 4.86 368.470 128172 2.38 429.510 128173 1.93 464.576 128174 2.68 548.652 128175 3.92 360.450 128176 3.59 706.722 128177 5.24 656.778 128178 4.58 398.420 128179 1.92 368.493 128180 1.52 619.790 128181 4.86 505.631 128182 3.83 476.611 128183 3.24 543.677 128184 2.51 421.490 128185 1.38 558.692 128186 2.7 377.480 128187 2.02 497.655 128188 1.03 463.570 128189 2.16 498.615 128190 3.22 554.679 128191 2 439.572 128192 3.13 387.473 128193 0.084 430.472 128194 3.35 720.278 128195 4.58 406.522 128196 1.17 399.527 128197 1.83 500.590 128198 2.93 397.468 128199 0.618 655.670 128200 4.25 456.509 128201 4.59 473.563 128202 2.22 517.641 128203 3.01 607.785 128204 3.24 574.693 128205 2.71 577.716 128206 2.67 443.582 128207 3.22 452.386 128208 1.39 389.448 128209 2.37 396.503 128210 1.1 399.527 128211 2.63 536.587 128212 2.68 461.554 128213 3.58 419.521 128214 0.687 667.858 128215 4.35 415.484 128216 1.92 489.574 128217 3.51 377.437 128218 1.85 497.586 128219 2.84 619.790 128220 4.86 614.776 128221 5.24 495.572 128222 2.06 415.484 128223 2.06 395.471 128224 1.19 385.458 128225 0.491 428.524 128226 3.09 491.666 128227 3.28 457.567 128228 0.269 456.507 128229 3.68 476.969 128230 3.02 436.542 128231 3.03 434.489 128232 0.747 448.902 128233 2.07 406.541 128234 1.93 429.510 128235 2.03 333.385 128236 1.71 380.524 128237 4.4 394.483 128238 3.49 446.585 128239 2.56 453.533 128240 2.63 416.473 128241 2.59 637.851 128242 5.13 553.738 128243 3.03 412.526 128244 2.12 326.365 128245 1.61 542.711 128246 4.49 660.867 128247 3.31 415.485 128248 1.76 384.445 128249 2.29 402.447 128250 1.58 690.837 128251 5.66 612.641 128252 4.53 370.443 128253 1.65 431.528 128254 2.89 452.386 128255 1.39 429.510 128256 2.03 434.575 128257 3 471.592 128258 3.28 311.174 128259 0.178 462.647 128260 4.05 460.610 128261 4.08 380.441 128262 0.776 457.565 128263 3.46 411.882 128264 2.82 503.573 128265 1.43 396.480 128266 2.08 400.493 128267 2.26 414.542 128268 1.31 706.215 128269 4.2 446.474 128270 1.01 512.642 128271 2.86 685.797 128272 4.06 432.534 128273 2.78 389.466 128274 3.77 312.407 128275 1.71 494.627 128276 3.24 390.519 128277 3.49 432.488 128278 3.21 460.610 128279 4.08 650.768 128280 4.95 424.332 128281 0.997 391.507 128282 2.48 393.275 128283 1.51 512.574 128284 3.22 721.888 128285 3 433.544 128286 2.62 462.539 128287 2.59 581.706 128288 3.68 446.542 128289 1.47 660.867 128290 3.31 423.524 128291 2.77 524.603 128292 3.26 460.541 128293 4.02 386.489 128294 2.53 584.630 128295 4.14 731.778 128296 3.98 406.475 128297 3 460.541 128298 4.02 457.565 128299 3.43 138.16380 1283 0.869 671.770 128300 4.04 530.653 128301 4.39 590.463 128302 4.56 588.823 128303 5.07 540.670 128304 4.79 637.851 128305 5.13 330.403 128306 2.06 413.941 128307 2.92 543.673 128308 4.7 681.822 128309 5.18 476.583 128310 3.87 565.726 128311 3.88 386.489 128312 2.53 441.514 128313 2.1 554.476 128314 4.28 566.733 128315 3.96 402.447 128316 1.58 482.591 128317 2.12 421.490 128318 1.38 711.815 128319 5.22 392.452 128320 1.39 494.694 128321 3.28 457.522 128322 2.35 607.569 128323 3.69 487.591 128324 2.71 536.624 128325 2.14 387.517 128326 2.52 513.651 128327 3.13 434.575 128328 3 532.539 128329 2.02 464.579 128330 4.05 405.261 128331 3.12 456.600 128332 3.62 446.474 128333 1.01 585.700 128334 4.27 605.791 128335 2.92 602.765 128336 3.59 387.475 128337 3.47 470.585 128338 1.14 602.765 128339 3.59 57.071 12834 - 642.667 128340 3.71 715.708 128341 5.45 354.462 128342 3.31 498.597 128343 1.85 445.515 128344 2.24 415.484 128345 1.95 434.504 128346 3.6 481.535 128347 2.51 490.657 128348 3.88 434.302 128349 3.02 429.510 128350 2 344.430 128351 1.6 498.523 128352 1.26 457.565 128353 3.79 598.657 128354 4 602.765 128355 3.59 460.541 128356 4.02 505.606 128357 3.15 395.496 128358 1.92 657.906 128359 5.5 610.785 128360 4.36 394.483 128361 3.29 486.584 128362 3.66 396.566 128363 3.62 671.770 128364 4.04 454.493 128365 3.85 393.480 128366 0.687 281.353 128367 1.42 512.574 128368 3.22 584.630 128369 4.14 462.539 128370 2.59 590.668 128371 3.23 671.770 128372 4.04 505.629 128373 2.43 366.458 128374 0.883 413.511 128375 0.785 463.573 128376 1.28 420.505 128377 2.83 522.661 128378 2.55 393.480 128379 2.31 395.496 128380 1.68 526.690 128381 3.95 578.702 128382 4.13 559.654 128383 2.76 410.482 128384 3 426.483 128385 4.47 421.445 128386 0.266 423.325 128387 2.72 366.458 128388 0.883 440.560 128389 1.7 417.476 128390 2.85 466.549 128391 2.14 562.682 128392 2.61 470.562 128393 1 429.510 128394 2.03 724.712 128395 5.27 451.534 128396 2.17 418.529 128397 3.08 424.509 128398 2.31 490.659 128399 4.23 454.606 128400 2.32 379.496 128401 2.49 352.428 128402 1.27 276.331 128403 0.191 652.846 128404 3.8 416.513 128405 3.13 477.615 128406 3.58 709.822 128407 4.3 690.805 128408 2.67 594.607 128409 2.69 417.587 128410 4.02 407.508 128411 4.3 446.471 128412 3.35 510.585 128413 1.97 408.466 128414 3.02 482.572 128415 2.4 446.474 128416 2.07 693.917 128417 5 505.649 128418 4.01 635.697 128419 3.7 498.615 128420 3.22 498.636 128421 3.79 502.643 128422 4.01 457.522 128423 2.35 371.474 128424 1.36 552.682 128425 3.8 489.514 128426 3.52 410.482 128427 2.81 502.581 128428 3.36 455.549 128429 3.2 714.274 128430 4.76 559.697 128431 3.43 484.634 128432 3.02 540.652 128433 2.43 403.518 128434 3.62 554.660 128435 2.55 415.484 128436 2.06 388.463 128437 1.49 405.447 128438 1.62 434.532 128439 1.43 718.866 128440 5.23 489.630 128441 2.48 478.648 128442 4.66 397.534 128443 0.652 719.913 128444 5.44 314.378 128445 -0.709 391.507 128446 2.48 470.585 128447 1.14 472.599 128448 3.23 641.842 128449 5.1 482.572 128450 2.4 519.612 128451 1.65 463.570 128452 2.16 398.471 128453 2.5 447.527 128454 2.51 475.561 128455 3.49 412.526 128456 0.962 489.630 128457 2.48 512.33020 128458 1.93 256.147 128459 -1.62 460.321 128460 2.51 602.765 128461 3.9 433.587 128462 2.65 551.699 128463 3.65 471.592 128464 3.28 489.673 128465 3.13 342.436 128466 2.06 453.507 128467 1.47 671.770 128468 4.04 769.273 128469 4.64 551.506 128470 4.06 605.791 128471 2.92 512.574 128472 3.22 482.591 128473 2.12 429.469 128474 1.94 559.654 128475 3.58 712.800 128476 4.52 496.042 128477 3.84 430.515 128478 3.52 439.505 128479 0.628 398.471 128480 2.5 429.510 128481 2.11 482.572 128482 2.4 645.790 128483 5.44 612.641 128484 4.53 473.562 128485 2.21 342.438 128486 2.33 393.480 128487 1.25 357.447 128488 1.31 711.815 128489 5.22 455.591 128490 2.76 449.566 128491 1.12 617.736 128492 2.41 368.427 128493 1.58 544.493 128494 3.37 545.653 128495 1.92 439.935 128496 2.21 390.519 128497 3.49 578.702 128498 4.13 681.822 128499 5.18 477.556 128500 1.08 361.436 128501 -0.313 553.738 128502 3.03 571.496 128503 4.2 412.460 128504 3.1 395.496 128505 1.92 561.673 128506 3.51 484.519 128507 3.97 665.821 128508 4.46 434.504 128509 3.6 473.563 128510 2.06 429.510 128511 1.93 429.510 128512 2.03 361.436 128513 -0.313 584.661 128514 3.46 652.738 128515 5.83 453.507 128516 1.43 573.641 128517 2.47 437.532 128518 2.43 631.619 128519 3.15 468.548 128520 2.19 405.533 128521 2.72 417.476 128522 2.85 392.467 128523 4.03 494.672 128524 4 608.813 128525 4.75 429.510 128526 2.11 477.619 128527 1.98 379.496 128528 2.44 656.778 128529 4.58 429.510 128530 1.93 513.651 128531 2.28 421.533 128532 1.88 614.656 128533 4.02 436.455 128534 2.65 661.789 128535 3.21 417.476 128536 2.93 402.285 128537 2.28 460.569 128538 1.44 544.493 128539 3.37 578.660 128540 2.72 382.472 128541 2.98 431.503 128542 2.99 529.563 128543 2.48 488.622 128544 2.52 483.563 128545 1.55 406.475 128546 3 432.448 128547 1.78 614.776 128548 3.42 478.648 128549 4.66 112.12652 12855 -0.607 369.458 128550 0.349 393.480 128551 1.25 420.502 128552 2.64 356.503 128553 3.33 505.631 128554 3.83 389.489 128555 1.6 487.546 128556 2.1 404.478 128557 4.31 401.502 128558 3.69 410.507 128559 2.47 670.763 128560 4.11 657.906 128561 5.5 719.913 128562 5.44 394.468 128563 1.27 383.442 128564 0.818 406.520 128565 1.32 406.520 128566 1.32 635.838 128567 5.49 390.479 128568 2.8 368.427 128569 1.75 484.634 128570 3.02 443.495 128571 2.8 718.866 128572 5.23 504.043 128573 2.98 575.584 128574 2.25 657.906 128575 5.5 575.584 128576 2.25 395.496 128577 1.68 393.523 128578 2.88 665.821 128579 4.46 479.587 128580 3.15 431.503 128581 3.13 305.417 128582 2.49 452.505 128583 2.01 338.401 128584 1.63 427.537 128585 1.54 512.638 128586 4.31 590.678 128587 4.47 481.628 128588 3.22 417.407 128589 1.32 389.448 128590 2.37 392.493 128591 0.828 368.351 128592 1.59 655.826 128593 4.72 431.354 128594 2.33 505.606 128595 3.1 661.789 128596 3.21 392.452 128597 0.548 416.536 128598 2.94 310.391 128599 2.22 415.528 128600 4.3 561.630 128601 2.2 350.415 128602 1.91 371.474 128603 1.55 338.444 128604 2.46 568.687 128605 3.08 398.539 128606 2.61 396.499 128607 3.6 405.533 128608 2.22 482.572 128609 2.4 473.563 128610 2.22 497.578 128611 3.07 411.538 128612 2.07 443.537 128613 2.6 581.706 128614 3.68 347.411 128615 2.11 446.474 128616 2.07 571.792 128617 5.11 484.519 128618 3.97 447.914 128619 3.65 485.575 128620 3.66 393.502 128621 0.775 619.797 128622 4.65 462.600 128623 4.11 497.627 128624 2.99 651.817 128625 3.63 397.468 128626 0.618 388.478 128627 3.76 368.493 128628 1.52 379.496 128629 2.44 460.321 128630 2.51 719.835 128631 5.71 446.542 128632 1.72 588.823 128633 5.07 398.428 128634 2.2 354.462 128635 3.31 393.480 128636 2.39 426.510 128637 1.83 433.544 128638 2.62 554.660 128639 2.69 409.545 128640 0.948 394.483 128641 3.29 586.626 128642 3.58 647.871 128643 4.13 616.647 128644 4.39 354.462 128645 3.31 573.727 128646 3.55 617.736 128647 2.41 640.745 128648 4.6 629.764 128649 4.18 309.363 128650 1.55 383.442 128651 0.818 459.513 128652 3.68 418.484 128653 2.7 423.325 128654 2.72 612.717 128655 3.49 485.641 128656 2.87 438.495 128657 0.89 405.261 128658 3.12 312.407 128659 1.71 597.669 128660 4.15 732.793 128661 5.24 429.510 128662 2.05 436.519 128663 3.46 399.570 128664 3.38 479.572 128665 1.84 396.566 128666 3.43 408.466 128667 3.02 408.466 128668 3.08 450.554 128669 0.486 395.496 128670 2.03 376.492 128671 2.99 448.942 128672 3.36 429.510 128673 2.11 580.759 128674 4.37 423.325 128675 2.72 629.790 128676 4.14 477.553 128677 1.99 546.658 128678 3.27 608.813 128679 4.75 516.670 128680 4.51 608.813 128681 4.75 413.941 128682 2.92 505.606 128683 3.13 457.522 128684 3.01 406.475 128685 3 564.630 128686 2.61 423.549 128687 3.27 515.691 128688 2.62 724.833 128689 4.38 684.820 128690 4.69 416.536 128691 2.94 431.460 128692 2.68 476.606 128693 4.05 455.572 128694 2.02 539.667 128695 1.85 442.550 128696 3.09 583.677 128697 1.69 443.495 128698 1.91 361.479 128699 0.658 506.638 128700 2.62 491.625 128701 1.52 395.452 128702 1.94 454.563 128703 1.22 532.599 128704 3 552.682 128705 3.8 413.511 128706 0.519 452.568 128707 3.37 416.355 128708 2.66 298.380 128709 1.39 404.525 128710 2.1 652.738 128711 5.83 430.494 128712 2.53 565.745 128713 4.15 657.906 128714 5.5 505.606 128715 3.15 436.519 128716 3.9 311.174 128717 0.178 607.163 128718 4.33 464.601 128719 3.15 298.380 128720 1.39 505.629 128721 1.88 536.624 128722 2.14 391.505 128723 1.8 423.549 128724 3.37 499.667 128725 3.57 448.536 128726 2.56 553.738 128727 3.03 397.443 128728 2.39 416.513 128729 3.05 421.490 128730 1.38 594.614 128731 5.91 569.695 128732 3.15 491.602 128733 0.916 650.768 128734 4.95 683.140 128735 3.93 411.470 128736 2.51 352.471 128737 3.07 617.736 128738 2.41 500.656 128739 3.11 409.454 128740 2.6 430.562 128741 3.85 592.683 128742 3.16 633.863 128743 2.79 588.823 128744 5.07 461.576 128745 1.12 485.601 128746 0.779 394.511 128747 1.41 375.487 128748 1.16 452.522 128749 1.36 163.15008 12875 1.67 432.448 128750 1.26 461.576 128751 1.64 448.582 128752 3.12 259.06770 128753 -1.65 601.353 128754 -3.55 420.477 128755 3.19 450.593 128756 3.09 405.515 128757 2.32 495.562 128758 3.62 385.501 128759 0.362 163.15008 12876 1.82 425.522 128760 1.7 505.606 128761 3.1 410.482 128762 2.81 370.465 128763 0.615 539.664 128764 3.93 489.582 128765 3.92 628.887 128766 6.02 491.666 128767 3.3 597.669 128768 4.15 243.06830 128769 -1.29 316.477 128770 4.51 397.468 128771 0.977 546.681 128772 2.93 430.562 128773 3.85 565.726 128774 3.88 567.678 128775 1.83 423.549 128776 3.27 428.524 128777 3.09 456.517 128778 0.871 721.888 128779 3 435.541 128780 2.41 442.573 128781 2.65 384.445 128782 2.36 433.587 128783 2.65 568.622 128784 1.31 420.505 128785 2.89 475.561 128786 3.49 714.274 128787 4.76 391.507 128788 2.49 389.448 128789 2.37 440.495 128790 1.97 408.464 128791 2.1 494.627 128792 3.24 522.079 128793 3.92 428.478 128794 2.35 393.480 128795 2.31 560.709 128796 3.09 327.354 128797 2.3 434.571 128798 3.51 370.465 128799 0.615 423.524 128800 3.62 495.562 128801 3.75 369.458 128802 0.349 718.866 128803 5.23 423.524 128804 3.62 378.468 128805 1.02 430.515 128806 3.52 680.832 128807 5.67 397.579 128808 3.96 416.513 128809 3.13 498.679 128810 4.31 405.490 128811 1.45 473.563 128812 2.22 421.490 128813 1.38 366.454 128814 1.7 496.664 128815 3.98 330.403 128816 2.06 481.603 128817 4.05 369.482 128818 1.48 482.569 128819 4.07 416.355 128820 2.66 447.527 128821 2.47 417.407 128822 1.32 731.301 128823 5.21 473.521 128824 2.72 628.184 128825 3.65 670.763 128826 4.11 371.474 128827 1.36 565.745 128828 4.15 442.459 128829 0.825 722.917 128830 5.03 563.664 128831 3.68 416.435 128832 1.58 288.385 128833 1.52 473.563 128834 2.06 360.450 128835 3.59 471.614 128836 3.45 526.977 128837 3.94 430.295 128838 1.36 599.763 128839 4 645.790 128840 5.44 462.604 128841 3.3 423.506 128842 2.13 592.694 128843 4.01 478.584 128844 2.32 695.868 128845 3.94 384.513 128846 2.61 660.867 128847 3.31 602.765 128848 3.9 494.651 128849 2.68 500.656 128850 3.11 415.484 128851 1.95 413.941 128852 2.92 640.115 128853 4.06 562.639 128854 1.63 481.603 128855 4.05 416.513 128856 3.13 637.851 128857 5.13 392.493 128858 0.828 417.501 128859 2.58 298.20698 12886 -1.31 386.489 128860 2.58 542.711 128861 4.49 680.856 128862 4.73 398.471 128863 2.68 395.496 128864 2.03 366.473 128865 3.12 505.606 128866 3.15 368.493 128867 1.52 398.496 128868 2.15 468.548 128869 2.19 473.563 128870 2.06 666.895 128871 3.6 447.914 128872 3.65 491.537 128873 1.45 456.600 128874 3.62 476.583 128875 3.87 470.558 128876 3.63 517.641 128877 3.07 650.768 128878 4.95 405.447 128879 1.62 453.962 128880 2.7 734.828 128881 4.39 671.770 128882 4.04 545.670 128883 3.88 368.470 128884 2.38 460.610 128885 4.2 421.576 128886 2.9 314.380 128887 0.78 484.653 128888 3.86 498.615 128889 3.22 532.589 128890 2.91 484.634 128891 3.02 457.565 128892 3.43 491.626 128893 1.85 427.496 128894 3.09 655.826 128895 4.72 429.510 128896 2.03 531.688 128897 3.81 444.566 128898 3.29 553.694 128899 1.88 681.822 128900 5.18 417.501 128901 2.58 397.534 128902 0.652 380.456 128903 2.88 519.612 128904 1.61 719.913 128905 5.44 377.437 128906 1.85 481.652 128907 2.77 601.799 128908 4.37 405.490 128909 1.79 262.305 128910 0.832 489.514 128911 3.52 706.215 128912 4.2 569.695 128913 3.15 462.539 128914 2.59 369.458 128915 0.81 491.666 128916 3.28 546.701 128917 3.76 536.587 128918 2.68 403.475 128919 2.12 400.493 128920 2.22 381.555 128921 2.4 393.480 128922 1.97 482.015 128923 3.44 394.483 128924 3.29 425.608 128925 2.32 398.471 128926 2.88 473.950 128927 1.34 461.576 128928 1.12 298.380 128929 1.39 462.600 128930 4.11 395.539 128931 1.94 558.520 128932 3.47 410.482 128933 3 496.601 128934 3.83 432.448 128935 1.26 447.502 128936 3.09 382.464 128937 3.65 477.553 128938 4.16 371.474 128939 1.55 676.714 128940 5.96 554.679 128941 2 505.606 128942 3.15 539.667 128943 1.85 409.479 128944 2.06 477.639 128945 3.37 368.427 128946 1.75 412.447 128947 1.89 554.660 128948 2.69 402.447 128949 1.58 328.836 128950 3.15 564.630 128951 2.61 516.670 128952 4.51 453.490 128953 3.09 433.544 128954 2.62 462.585 128955 1.88 680.856 128956 4.73 447.914 128957 3.65 415.484 128958 2.06 365.449 128959 0.142 491.626 128960 1.85 396.499 128961 3.6 403.475 128962 2.12 454.493 128963 3.85 368.427 128964 1.58 439.507 128965 3.48 408.509 128966 3.61 473.521 128967 2.72 498.638 128968 1.13 369.482 128969 1.48 561.673 128970 3.51 396.523 128971 3.06 426.510 128972 1.83 628.802 128973 3.43 487.593 128974 1.03 432.448 128975 1.26 368.470 128976 2.38 684.693 128977 5.57 456.600 128978 3.62 466.575 128979 3.28 463.613 128980 3.85 561.630 128981 2.2 536.596 128982 1.33 448.536 128983 2.56 521.584 128984 1.78 652.182 128985 4.01 439.978 128986 2.62 494.559 128987 2.18 425.522 128988 1.4 470.513 128989 1.52 458.550 128990 3.04 551.699 128991 3.65 484.589 128992 3.32 505.606 128993 3.15 437.512 128994 -0.0502 498.638 128995 1.13 638.700 128996 3.94 397.443 128997 2.39 690.837 128998 5.66 580.759 128999 4.37 136.23404 129 3.86 514.592 129000 2.6 342.436 129001 2.06 377.480 129002 2.81 410.897 129003 3.2 559.700 129004 3.51 510.522 129005 3.4 505.606 129006 3.13 483.582 129007 2.08 505.606 129008 3.13 474.568 129009 3.96 457.522 129010 2.35 371.474 129011 1.71 415.484 129012 1.95 515.580 129013 1.87 414.539 129014 2.15 440.536 129015 2.21 377.437 129016 1.85 392.519 129017 1.59 714.274 129018 4.76 404.500 129019 2.74 505.606 129020 3.1 630.818 129021 4.9 465.587 129022 3.62 661.855 129023 3.51 554.679 129024 2 495.547 129025 2.53 546.681 129026 2.93 554.660 129027 2.69 477.576 129028 1.3 498.615 129029 3.22 461.554 129030 2.17 388.501 129031 2.32 419.517 129032 2.5 423.524 129033 1.93 531.771 129034 5.61 481.603 129035 4.01 402.488 129036 -0.0182 477.596 129037 3.3 637.851 129038 5.13 354.419 129039 2.25 669.735 129040 4.56 464.595 129041 3.53 311.174 129042 0.178 381.472 129043 0.763 407.345 129044 3.79 499.581 129045 1.87 375.487 129046 1.16 569.671 129047 3.04 548.537 129048 5.05 457.565 129049 3.46 314.810 129050 2.69 415.324 129051 3.19 602.765 129052 3.9 520.664 129053 2.94 371.474 129054 1.71 684.820 129055 4.69 590.734 129056 2.24 467.577 129057 3.44 441.564 129058 3.14 429.510 129059 2.15 602.746 129060 3.64 743.814 129061 4.02 482.526 129062 3.43 405.447 129063 1.62 446.471 129064 3.35 465.586 129065 2.23 590.668 129066 3.31 385.425 129067 1.96 368.493 129068 1.52 341.380 129069 1.96 390.479 129070 2.8 354.419 129071 2.25 330.422 129072 1.35 439.572 129073 2.91 512.642 129074 2.86 666.849 129075 5.12 455.567 129076 3.88 457.565 129077 3.79 567.679 129078 3.49 489.630 129079 1.93 466.549 129080 2.25 657.863 129081 5.09 478.607 129082 0.346 553.694 129083 1.88 495.613 129084 4.02 442.550 129085 3.12 588.781 129086 5.14 470.496 129087 3.56 386.529 129088 2.94 702.303 129089 4.86 314.461 129091 4.49 373.471 129092 1 430.494 129093 2.53 435.535 129094 2.68 429.510 129095 2.05 547.690 129096 2.73 419.288 129097 3.49 736.748 129098 5.23 431.528 129099 2.89 712.707 129100 6.18 446.585 129101 2.56 497.627 129102 2.99 507.582 129103 2.34 389.466 129104 3.77 440.557 129105 2.42 326.365 129106 1.61 429.510 129107 2.11 601.799 129108 4.37 671.770 129109 4.04 393.412 129110 1.85 600.638 129111 2 734.848 129112 5.26 492.532 129113 3.12 341.380 129114 1.96 339.228 129115 1.29 437.512 129116 -0.0502 404.478 129117 4.31 397.534 129118 0.652 577.716 129119 2.67 558.712 129120 4.38 403.475 129121 2.12 464.579 129122 4.05 667.258 129123 4.29 385.501 129124 1.05 464.576 129125 2.68 386.529 129126 2.94 377.523 129127 3.05 497.589 129128 2.32 491.666 129129 3.28 298.380 129130 1.39 453.490 129131 3.09 529.626 129132 2.69 374.475 129133 0.924 354.462 129134 3.31 376.424 129135 2.71 449.543 129136 1.72 489.574 129137 3.51 428.525 129138 1.37 478.565 129139 2.25 490.659 129140 4.23 428.484 129141 1.42 666.895 129142 3.6 539.667 129143 1.85 359.440 129144 2.91 439.507 129145 3.73 462.539 129146 2.59 419.517 129147 2.5 415.484 129148 1.95 481.543 129149 2.64 681.822 129150 5.18 311.174 129151 0.178 289.373 129152 0.915 382.296 129153 2.09 513.626 129154 2.97 443.495 129155 2.58 432.488 129156 3.98 380.456 129157 3.08 415.484 129158 2.06 373.448 129159 2.58 530.653 129160 4.39 417.501 129161 2.31 506.558 129162 3.53 469.555 129163 1.38 449.546 129164 0.815 415.477 129165 1.99 424.332 129166 0.997 446.474 129167 2.07 563.646 129168 2.59 586.807 129169 4.86 666.895 129170 3.6 423.549 129171 3.27 456.600 129172 3.62 412.504 129173 2.64 420.545 129174 4.97 649.908 129175 5.12 382.421 129176 2.49 482.618 129177 2.99 653.853 129178 3.74 483.625 129179 2.8 340.417 129180 1.97 367.873 129181 3.36 584.630 129182 4.14 634.689 129183 4.71 645.790 129184 5.44 614.776 129185 3.42 542.711 129186 4.49 578.702 129187 4.13 512.574 129188 3.22 439.593 129189 3.75 440.536 129190 2.21 545.715 129191 2.44 388.501 129192 2.32 361.479 129193 0.658 412.566 129194 2.38 397.468 129195 0.977 535.636 129196 2.25 369.501 129197 1.49 445.597 129198 3.24 447.527 129199 2.51 399.570 129200 3.12 496.601 129201 3.83 467.533 129202 1.57 446.338 129203 3.32 371.517 129204 2.63 735.912 129205 6.24 361.438 129206 2.81 669.735 129207 4.56 425.565 129208 2.66 457.565 129209 3.79 444.527 129210 1.91 616.748 129211 3.68 430.562 129212 3.85 410.507 129213 2.47 463.477 129214 3.42 506.558 129215 3.88 456.600 129216 3.62 571.496 129217 4.2 484.519 129218 3.97 387.517 129219 2.52 507.597 129220 3.79 482.591 129221 2.04 567.679 129222 3.49 413.461 129223 1.41 409.545 129224 0.948 721.888 129225 3 430.472 129226 3.35 421.533 129227 1.88 345.437 129228 1.13 460.610 129229 2.26 498.638 129230 1.13 440.495 129231 1.97 415.485 129232 1.76 473.590 129233 0.698 435.535 129234 2.68 326.365 129235 1.61 489.582 129236 3.92 558.712 129237 4.38 602.765 129238 3.9 517.617 129239 2.97 356.463 129240 2.53 654.142 129241 4.21 418.529 129242 3.08 482.505 129243 1.15 371.474 129244 1.36 418.532 129245 1.97 431.571 129246 2.71 333.385 129247 1.32 670.763 129248 4.11 371.476 129249 2.74 673.886 129250 4.17 468.546 129251 0.526 385.425 129252 0.966 696.876 129253 4.98 371.474 129254 0.964 458.593 129255 4.11 266.340 129256 0.707 505.631 129257 3.83 602.765 129258 3.9 410.507 129259 2.47 627.735 129260 3.29 568.687 129261 2.56 405.533 129262 2.72 429.510 129263 2 415.484 129264 2.06 368.427 129265 1.58 411.470 129266 2.51 413.512 129267 3.78 561.675 129268 3.75 619.790 129269 4.86 583.675 129270 5.11 612.717 129271 3.49 400.493 129272 2.22 580.759 129273 4.37 470.562 129274 0.771 585.522 129275 4.85 365.513 129276 2.72 434.504 129277 3.6 724.833 129278 4.38 566.733 129279 3.96 559.697 129280 3.43 486.584 129281 3.66 505.649 129282 4.01 567.679 129283 3.49 483.625 129284 2.63 423.481 129285 2.29 386.529 129286 2.94 546.566 129287 2.24 523.646 129288 2.79 409.522 129289 2.74 288.385 129290 0.73 427.471 129291 3.58 416.355 129292 2.66 412.528 129293 2.74 373.471 129294 0.983 660.867 129295 3.31 666.849 129296 5.12 636.805 129297 2.13 416.536 129298 2.94 501.661 129299 4.82 394.468 129300 1.32 406.478 129301 2.68 660.867 129302 3.57 431.503 129303 3.13 399.527 129304 2.76 384.445 129305 2.36 262.305 129306 0.832 446.539 129307 2.92 607.569 129308 3.69 398.496 129309 2.15 195.14730 12931 -2.41 456.493 129310 2.17 507.597 129311 2.42 476.611 129312 3.24 403.450 129313 2.09 592.683 129314 3.16 499.667 129315 2.62 457.565 129316 3.79 418.553 129317 4.06 602.746 129318 3.64 377.437 129319 1.85 714.274 129320 4.76 491.623 129321 2.91 464.576 129322 2.68 466.549 129323 2.09 797.947 129324 5.23 509.598 129325 1.78 681.822 129326 5.18 532.539 129327 2.02 416.513 129328 3.05 505.606 129329 3.13 482.572 129330 2.4 419.517 129331 2.71 355.475 129332 1.23 540.652 129333 2.43 429.510 129334 2.11 424.558 129335 4.11 706.215 129336 4.58 387.517 129337 1.43 530.614 129338 1.84 426.510 129339 1.83 432.448 129340 1.34 513.577 129341 2.33 422.583 129342 3.12 393.480 129343 1.25 654.724 129344 4.5 395.452 129345 1.94 430.295 129346 1.36 721.888 129347 3 660.867 129348 3.31 476.631 129349 3.43 456.509 129350 4.59 472.533 129351 4.15 505.606 129352 3.1 465.542 129353 0.99 473.563 129354 2.22 421.533 129355 1.8 314.383 129356 1.52 477.576 129357 1.3 415.485 129358 2.48 395.452 129359 1.94 386.489 129360 2.58 439.978 129361 2.72 446.471 129362 3.35 521.584 129363 1.78 368.427 129364 1.58 447.527 129365 2.71 678.863 129366 4.83 482.572 129367 2.4 605.791 129368 2.92 440.557 129369 2.41 650.730 129370 4.94 588.823 129371 5.07 489.582 129372 3.92 429.510 129373 2.15 439.591 129374 3.7 575.584 129375 2.25 341.380 129376 1.45 454.493 129377 3.85 398.428 129378 2.2 429.510 129379 2.15 366.458 129380 0.883 408.509 129381 3.61 369.415 129382 1.16 420.546 129383 1.33 437.512 129384 -0.0549 484.589 129385 3.32 545.670 129386 3.88 501.575 129387 2.8 473.589 129388 3.65 413.461 129389 1.94 473.563 129390 2.06 448.536 129391 2.56 643.760 129392 3.97 410.507 129393 2.47 481.652 129394 2.77 577.907 129395 3.7 539.730 129396 3.08 478.607 129397 1.54 493.553 129398 1.18 440.557 129399 2.42 418.65234 1294 5.18 681.822 129400 5.18 475.561 129401 3.49 469.961 129402 2.08 571.773 129403 4.87 460.321 129404 2.51 414.544 129405 2.83 442.573 129406 2.72 419.517 129407 2.71 389.266 129408 0.761 393.275 129409 1.51 342.436 129410 2.13 448.942 129411 3.45 515.537 129412 2.32 439.480 129413 0.79 420.545 129414 4.86 574.619 129415 3.1 715.708 129416 5.45 686.842 129417 2.42 464.518 129418 0.627 427.496 129419 3.09 488.617 129420 4.06 384.445 129421 2.36 408.509 129422 3.81 719.913 129423 5.44 446.496 129424 2.88 505.606 129425 3.13 505.629 129426 1.88 390.519 129427 3.49 489.607 129428 2.53 531.668 129429 3.6 482.591 129430 2.12 428.524 129431 3.09 447.527 129432 2.47 395.471 129433 1.26 637.851 129434 5.13 616.748 129435 3.68 606.710 129436 3.32 706.215 129437 4.2 720.278 129438 4.58 505.606 129439 3.15 497.627 129440 2.99 553.738 129441 3.03 483.625 129442 3.44 426.510 129443 1.83 412.447 129444 1.89 531.688 129445 3.81 580.759 129446 4.37 489.582 129447 3.92 584.667 129448 2.23 584.661 129449 3.46 499.667 129450 3.57 557.747 129451 4.86 614.776 129452 5.24 391.464 129453 1.71 432.921 129454 1.01 457.565 129455 3.46 387.517 129456 1.43 486.584 129457 3.66 505.606 129458 3.15 464.576 129459 2.68 636.823 129460 4.72 281.353 129461 1.42 494.623 129462 4.15 439.593 129463 3.75 449.586 129464 4.71 412.504 129465 1.97 666.849 129466 5.12 419.288 129467 3.49 408.509 129468 3.08 498.615 129469 3.22 419.517 129470 2.71 434.528 129471 2.96 340.460 129472 2.49 461.576 129473 1.64 627.735 129474 3.29 353.459 129475 1.9 474.568 129476 3.96 432.488 129477 3.98 393.480 129478 2.39 444.474 129479 4.63 338.401 129480 1.63 614.776 129481 5.24 425.522 129482 1.7 496.664 129483 3.98 442.573 129484 2.72 434.573 129485 2.27 563.667 129486 2.73 501.572 129487 2.11 416.513 129488 3.13 438.541 129489 2.91 598.657 129490 4 456.509 129491 3.56 554.660 129492 2.55 384.402 129493 1.71 476.364 129494 2.74 584.630 129495 4.14 384.513 129496 1.85 484.566 129497 3.84 714.816 129498 4.54 539.667 129499 1.85 436.548 129500 1.89 395.496 129501 2.03 485.641 129502 3.18 491.666 129503 3.28 442.573 129504 2.72 316.395 129505 0.852 395.291 129506 2.38 387.473 129507 0.997 543.590 129508 2.93 660.867 129509 3.31 446.496 129510 2.88 394.468 129511 1.27 676.714 129512 5.96 395.496 129513 1.45 368.470 129514 2.38 408.448 129515 2.28 455.567 129516 3.88 406.520 129517 1.27 397.468 129518 0.977 460.610 129519 4.2 193.13150 12952 -2.43 420.459 129520 1.86 551.506 129521 4.06 473.589 129522 3.67 718.866 129523 5.23 377.480 129524 2.07 607.824 129525 5.34 463.573 129526 1.11 605.670 129527 4.45 415.484 129528 1.92 411.470 129529 1.52 517.662 129530 3.69 541.708 129531 2.45 406.520 129532 1.32 472.580 129533 2.5 486.552 129534 2.63 468.589 129535 0.766 517.641 129536 3.07 429.510 129537 2 396.566 129538 3.62 491.583 129539 1.2 399.527 129540 2.63 664.859 129541 2.1 417.476 129542 2.43 453.533 129543 2.63 517.662 129544 3.69 364.481 129545 2.96 729.691 129546 5.71 702.780 129547 4.9 470.496 129548 3.56 541.657 129549 4.05 678.324 129550 5.64 482.637 129551 3.91 616.748 129552 3.68 614.776 129553 5.24 437.507 129554 2.26 446.496 129555 2.88 286.330 129556 0.811 709.822 129557 4.3 384.445 129558 2.47 721.888 129559 3 579.771 129560 4.27 603.634 129561 4.04 721.888 129562 3 377.437 129563 1.85 506.558 129564 3.54 447.527 129565 2.71 471.549 129566 3.69 394.468 129567 1.5 496.664 129568 3.98 495.547 129569 2.53 585.700 129570 4.27 732.793 129571 5.24 475.990 129572 2.19 666.895 129573 3.6 415.484 129574 2.06 780.953 129575 5.74 575.737 129576 4.96 637.851 129577 5.13 458.551 129578 0.938 509.589 129579 3.57 485.575 129580 3.66 389.448 129581 1.88 569.695 129582 3.15 396.566 129583 3.38 509.681 129584 5.02 553.694 129585 1.88 422.583 129586 3.12 391.388 129587 1.75 465.587 129588 3.57 502.643 129589 4.01 492.614 129590 0.345 446.496 129591 2.88 297.191 129592 1.59 435.492 129593 3.37 463.588 129594 4.12 429.510 129595 2.15 330.422 129596 1.35 649.865 129597 5.16 441.564 129598 2.26 499.667 129599 2.62 402.654 1296 6.52 526.977 129600 3.94 601.799 129601 4.37 548.537 129602 5.05 443.462 129603 3.1 435.492 129604 3.37 690.893 129605 3.45 328.836 129606 3.15 489.630 129607 2.48 498.636 129608 3.79 542.711 129609 4.49 396.447 129610 3.28 438.516 129611 3.43 484.589 129612 3.32 505.606 129613 3.15 482.591 129614 2.12 496.042 129615 3.63 649.865 129616 5.16 435.492 129617 3.37 412.504 129618 2.44 440.536 129619 2.21 464.515 129620 1.21 456.508 129621 2.03 558.712 129622 4.38 485.598 129623 2.08 504.684 129624 4.16 587.731 129625 4.63 588.823 129626 5.07 720.278 129627 4.58 452.568 129628 3.37 449.586 129629 4.71 378.488 129630 1.84 431.503 129631 2.99 463.530 129632 0.989 616.748 129633 3.68 384.402 129634 1.71 339.228 129635 1.29 552.682 129636 3.8 569.574 129637 2.5 706.873 129638 4.08 476.631 129639 3.71 398.428 129640 2.2 455.572 129641 1.56 473.563 129642 2.22 655.670 129643 4.25 635.838 129644 5.56 672.758 129645 4.11 498.679 129646 4.31 389.489 129647 1.6 458.574 129648 4.34 603.634 129649 4.04 590.668 129650 3.23 464.576 129651 2.68 460.610 129652 2.26 460.610 129653 4.08 615.803 129654 4.58 368.475 129655 2.29 551.506 129656 4.06 409.497 129657 2.06 382.472 129658 2.89 389.266 129659 0.761 415.528 129660 4.3 545.715 129661 2.44 364.461 129662 0.778 344.430 129663 1.6 660.867 129664 3.31 573.573 129665 2.38 424.509 129666 2.31 484.566 129667 3.78 469.598 129668 3.14 403.475 129669 2.12 709.822 129670 4.3 443.582 129671 3.22 371.541 129672 3.31 650.789 129673 4.55 382.540 129674 3.31 410.482 129675 3 489.692 129676 4.43 608.813 129677 4.75 382.296 129678 2.09 569.695 129679 3.15 397.534 129680 0.652 468.561 129681 2.06 341.380 129682 1.45 463.526 129683 3.55 494.623 129684 4.15 446.542 129685 1.47 387.473 129686 0.997 484.566 129687 3.53 389.448 129688 2.37 457.565 129689 3.46 457.565 129690 3.18 275.347 129691 1.29 583.677 129692 1.69 403.475 129693 2.12 559.654 129694 3.58 429.510 129695 2 459.333 129696 2.45 486.629 129697 2.21 471.592 129698 3.28 358.407 129699 1.5 489.582 129700 3.92 483.625 129701 2.63 473.587 129702 2.67 616.748 129703 3.68 398.428 129704 2.2 474.568 129705 3.96 400.431 129706 1.09 490.657 129707 3.88 539.730 129708 3.08 702.303 129709 4.86 557.488 129710 3.32 398.420 129711 1.92 698.773 129712 4.4 624.769 129713 4.21 356.463 129714 2.49 478.541 129715 1.05 419.517 129716 2.71 553.650 129717 1.89 553.738 129718 3.03 675.822 129719 5.46 559.782 129720 5.05 325.406 129721 1 657.906 129722 5.5 610.785 129723 4.36 481.652 129724 2.77 399.502 129725 2.47 415.484 129726 2.04 492.586 129727 2.92 407.549 129728 3.62 537.612 129729 1.24 472.580 129730 2.5 606.677 129731 3.39 424.466 129732 2.17 548.598 129733 3.98 401.502 129734 3.69 481.652 129735 2.77 402.488 129736 -0.0182 537.627 129737 2.04 553.738 129738 3.03 714.274 129739 4.76 414.544 129740 2.83 386.529 129741 2.42 559.654 129742 3.58 619.697 129743 3.99 555.612 129744 4.1 471.592 129745 3.28 599.763 129746 4 429.510 129747 2 415.477 129748 2.8 478.607 129749 0.346 368.493 129750 1.52 420.545 129751 3.13 447.574 129752 1.47 436.455 129753 2.65 380.456 129754 2.88 548.695 129755 4.28 314.466 129756 2.17 443.495 129757 2.8 423.549 129758 3.27 409.522 129759 2.74 571.496 129760 4.2 473.563 129761 2.06 595.689 129762 3.85 473.563 129763 2.06 391.507 129764 2.48 362.466 129765 3.41 608.813 129766 4.75 364.438 129767 1.69 496.601 129768 3.83 637.851 129769 5.13 388.913 129770 3.71 487.591 129771 4.3 388.259 129772 2.67 433.587 129773 2.65 455.342 129774 3.01 453.490 129775 3.09 714.274 129776 4.76 466.575 129777 3.29 456.509 129778 3.56 660.867 129779 3.31 504.684 129780 4.16 412.526 129781 2.12 506.558 129782 3.53 714.816 129783 4.54 333.385 129784 1.71 481.603 129785 4.05 499.577 129786 3.41 408.491 129787 2.34 483.625 129788 3.44 566.690 129789 4.5 451.534 129790 2.46 416.536 129791 2.94 492.586 129792 2.92 420.502 129793 2.64 445.597 129794 3.24 649.865 129795 5.16 519.612 129796 1.61 630.778 129797 3.13 364.481 129798 2.96 403.518 129799 3.62 346.461 1298 2.46 443.538 129800 3.37 681.727 129801 3.56 405.533 129802 2.22 602.765 129803 3.9 435.516 129804 1.03 718.766 129805 5.26 309.363 129806 0.741 381.426 129807 1.36 590.734 129808 2.24 395.496 129809 1.92 685.835 129810 3.86 419.517 129811 1.6 361.436 129812 -0.313 394.468 129813 1.5 447.914 129814 3.65 433.931 129815 3.4 489.514 129816 3.52 423.524 129817 2.77 432.448 129818 1.78 421.490 129819 1.38 388.463 129820 1.49 509.595 129821 2.26 393.523 129822 2.88 369.415 129823 1.16 425.565 129824 2.61 488.622 129825 2.52 482.569 129826 4.07 423.506 129827 2.13 476.611 129828 3.24 436.461 129829 0.244 368.470 129830 2.38 423.524 129831 3.62 499.667 129832 2.62 442.509 129833 -0.0638 460.321 129834 2.51 473.563 129835 2.06 399.459 129836 2.52 441.951 129837 2.92 395.539 129838 1.94 509.598 129839 1.78 409.454 129840 2.6 517.662 129841 3.69 406.518 129842 4.25 371.474 129843 1.55 430.515 129844 3.52 706.215 129845 4.2 491.580 129846 3.93 660.803 129847 5.35 578.660 129848 2.72 456.560 129849 0.766 483.625 129850 3.44 421.512 129851 0.765 387.473 129852 0.997 391.507 129853 2.19 579.771 129854 4.27 412.504 129855 2.64 456.512 129856 4.25 392.452 129857 0.548 527.678 129858 3.42 347.497 129859 3.39 536.624 129860 2.14 729.691 129861 5.71 657.906 129862 5.5 567.679 129863 3.49 362.466 129864 3.41 461.554 129865 2.17 458.550 129866 3.04 446.585 129867 2.56 489.607 129868 3.65 437.551 129869 2.68 491.583 129870 1.2 666.895 129871 3.6 446.542 129872 1.72 588.823 129873 5.07 553.738 129874 3.03 403.516 129875 1.43 404.502 129876 3.31 456.509 129877 4.59 407.506 129878 1.49 718.866 129879 5.23 406.541 129880 1.93 603.710 129881 2.5 375.487 129882 1.16 437.507 129883 1.65 389.448 129884 1.88 517.658 129885 2.76 588.823 129886 5.07 489.630 129887 2.48 420.545 129888 3.13 706.215 129889 4.2 446.474 129890 1.4 463.530 129891 0.717 585.522 129892 4.25 559.702 129893 3.66 427.496 129894 3.09 374.499 129895 1.99 569.695 129896 3.15 387.517 129897 1.43 724.833 129898 4.38 416.513 129899 3.05 421.576 129900 2.9 397.511 129901 3.48 675.853 129902 4.82 435.492 129903 1.93 458.550 129904 3.04 603.634 129905 4.04 606.677 129906 3.39 450.554 129907 0.444 434.551 129908 2.7 602.765 129909 3.9 470.558 129910 3.63 680.856 129911 4.73 434.575 129912 3 446.474 129913 1.01 424.466 129914 2.17 508.053 129915 3.85 440.536 129916 2.21 447.527 129917 2.47 610.785 129918 4.36 325.406 129919 1 397.459 129920 2.22 447.527 129921 2.47 460.610 129922 4.08 718.866 129923 5.23 440.495 129924 1.97 559.654 129925 2.76 397.511 129926 3.48 671.770 129927 4.04 645.790 129928 5.44 467.509 129929 3.89 509.681 129930 5.02 457.522 129931 2.35 628.683 129932 3.97 657.906 129933 5.5 396.566 129934 3.45 575.584 129935 2.25 498.679 129936 4.31 567.679 129937 3.49 455.567 129938 3.88 456.600 129939 3.62 706.215 129940 4.2 435.492 129941 3.37 496.601 129942 3.42 409.448 129943 3.5 461.581 129944 1.61 431.528 129945 2.89 428.546 129946 2.71 546.639 129947 2.12 504.599 129948 3.99 405.515 129949 2.77 376.452 129950 2.49 460.610 129951 2.26 462.600 129952 4.11 402.447 129953 1.58 603.634 129954 4.04 477.576 129955 1.3 426.574 129956 3.22 471.571 129957 1.51 616.748 129958 3.68 706.215 129959 4.2 477.571 129960 2.89 476.606 129961 4.05 509.595 129962 2.26 425.522 129963 1.7 485.641 129964 2.87 563.646 129965 2.59 384.445 129966 2.47 406.541 129967 1.93 404.500 129968 2.74 382.421 129969 2.49 463.613 129970 3.85 724.833 129971 4.38 341.405 129972 1.16 544.686 129973 4.14 452.568 129974 3.37 489.630 129975 2.48 558.693 129976 3.8 413.461 129977 1.41 465.518 129978 2.53 584.661 129979 3.46 497.655 129980 1.77 447.527 129981 2.71 497.586 129982 2.84 509.602 129983 0.405 488.622 129984 2.89 388.478 129985 3.7 424.535 129986 4.46 453.490 129987 3.09 456.507 129988 3.68 466.570 129989 4.51 380.484 129990 1.45 327.354 129991 2.3 435.516 129992 1.53 415.484 129993 1.95 559.654 129994 3.58 298.380 129995 1.39 423.549 129996 1.95 679.771 129997 4.58 519.514 129998 3.93 424.509 129999 2.31 700.844 130000 3.9 477.619 130001 1.33 497.609 130002 3.11 476.606 130003 4.05 712.800 130004 4.52 580.759 130005 4.37 572.635 130006 2.95 333.385 130007 1.32 728.799 130008 4.21 583.677 130009 1.69 519.574 130010 1.35 559.654 130011 2.76 561.673 130012 3.54 395.496 130013 1.92 388.463 130014 1.49 473.563 130015 2.06 512.574 130016 3.22 344.430 130017 1.6 476.606 130018 3.94 420.546 130019 1.33 391.507 130020 2.49 567.679 130021 3.49 574.693 130022 2.71 469.598 130023 2.44 467.509 130024 3.89 393.523 130025 3.28 434.571 130026 3.51 440.536 130027 2.21 698.680 130028 6.03 753.831 130029 4.71 494.559 130030 2.01 434.479 130031 4.5 431.460 130032 2.68 404.457 130033 1.54 431.460 130034 2.68 432.488 130035 3.21 309.363 130036 1.55 434.532 130037 1.45 536.624 130038 2.14 482.591 130039 2.12 452.386 130040 1.39 425.565 130041 2.66 432.488 130042 3.21 409.522 130043 2.74 505.629 130044 1.88 470.558 130045 3.63 497.627 130046 3 520.664 130047 2.94 459.513 130048 3.68 683.836 130049 2.78 422.478 130050 0.0922 505.629 130051 1.88 428.546 130052 2.71 476.631 130053 3.43 489.564 130054 2.3 517.658 130055 2.76 619.790 130056 4.86 426.481 130057 3.48 326.365 130058 1.39 300.356 130059 1.28 477.576 130060 1.3 489.582 130061 3.92 461.554 130062 2.12 497.609 130063 2.49 429.469 130064 1.94 425.522 130065 1.7 389.448 130066 1.88 484.589 130067 3.32 434.504 130068 3.6 405.490 130069 1.79 393.480 130070 1.97 423.506 130071 2.13 334.451 130073 4.15 627.731 130074 4.86 354.462 130075 3.31 475.623 130076 3.84 608.813 130077 4.75 626.648 130078 3.31 400.493 130079 1.85 444.474 130080 4.63 473.563 130081 2.22 724.833 130082 4.38 535.651 130083 2.85 529.580 130084 2.38 472.533 130085 4.15 506.558 130086 3.88 458.574 130087 4.34 561.673 130088 3.51 610.785 130089 4.36 399.527 130090 1.83 617.736 130091 2.41 650.768 130092 4.95 487.591 130093 4.3 378.488 130094 1.84 446.474 130095 1.4 610.701 130096 4.82 384.402 130097 1.71 516.670 130098 4.51 627.583 130099 4.59 402.65294 1301 6.3 457.565 130100 3.18 428.524 130101 4.06 370.465 130102 0.615 462.539 130103 2.59 579.771 130104 4.27 390.519 130105 3.49 447.570 130106 3.51 429.510 130107 2.11 545.715 130108 2.44 492.568 130109 1.31 381.469 130110 1.78 344.430 130111 1.6 641.763 130112 4.87 627.735 130113 3.29 602.765 130114 3.59 489.630 130115 1.93 684.820 130116 4.69 314.355 130117 1.34 545.670 130118 3.88 390.430 130119 1.7 494.069 130120 4.23 473.563 130121 2.22 485.641 130122 3.18 494.623 130123 4.15 714.816 130124 4.54 429.424 130125 1.82 477.553 130126 4.16 509.595 130127 2.26 512.642 130128 2.86 466.999 130129 1.92 579.771 130130 4.27 588.781 130131 5.14 423.325 130132 2.72 578.660 130133 2.72 484.570 130134 1.07 446.585 130135 2.56 645.790 130136 5.44 625.800 130137 3.16 519.612 130138 1.65 381.469 130139 1.78 447.527 130140 2.47 460.569 130141 1.44 582.649 130142 2.01 397.459 130143 2.22 551.610 130144 0.939 553.694 130145 1.88 569.574 130146 2.5 444.498 130147 3.17 411.925 130148 2.35 584.661 130149 3.46 519.612 130150 1.65 381.426 130151 1.36 388.438 130152 2.53 463.477 130153 3.42 404.527 130154 3.55 585.522 130155 4.25 498.015 130156 2.58 482.618 130157 2.99 681.822 130158 5.18 366.429 130159 3.7 387.517 130160 2.52 377.480 130161 2.81 565.726 130162 3.88 677.714 130163 3.92 552.711 130164 2.64 430.562 130165 3.85 488.622 130166 2.89 720.278 130167 4.58 462.539 130168 2.59 399.527 130169 1.83 601.799 130170 4.37 482.616 130171 1.85 684.820 130172 4.69 423.524 130173 1.93 436.519 130174 3.9 575.584 130175 2.25 519.612 130176 1.65 254.328 130177 1.63 469.602 130178 0.504 330.422 130179 1.35 651.834 130182 5.07 280.367 130183 1.15 541.708 130184 2.45 483.582 130185 2.08 443.538 130186 3.22 305.417 130187 2.03 446.474 130188 1.4 395.291 130189 2.38 712.800 130190 4.52 470.562 130191 0.771 473.563 130192 2.22 406.520 130193 1.32 325.406 130194 1 671.770 130195 4.04 416.558 130196 1.51 403.516 130197 1.43 461.554 130198 2.12 454.508 130199 3.05 392.493 130200 0.828 546.681 130201 2.93 412.566 130202 2.38 326.365 130203 1.61 373.490 130204 1.94 429.510 130205 2.05 513.651 130206 2.28 561.630 130207 2.14 498.636 130208 3.79 443.495 130209 2.58 425.522 130210 1.4 590.463 130211 4.56 655.670 130212 4.25 407.506 130213 1.6 382.519 130214 2.59 445.597 130215 3.24 439.480 130216 0.79 429.510 130217 1.93 420.505 130218 2.89 476.611 130219 3.24 180.15588 13022 -2.17 254.328 130220 1.63 514.616 130221 3.69 405.261 130222 3.12 381.555 130223 2.4 467.577 130224 3.62 498.615 130225 1.61 466.549 130226 2.09 404.525 130227 2.1 540.697 130228 3.86 526.690 130229 3.95 405.533 130230 2.72 437.464 130231 2.48 565.726 130232 3.88 439.523 130233 1.48 499.645 130234 3.48 566.690 130235 2.83 415.484 130236 2.06 462.539 130237 2.59 546.658 130238 3.27 328.430 130239 2.27 288.385 130240 1.52 651.834 130241 5.07 412.504 130242 2.64 459.333 130243 2.45 575.584 130244 2.25 519.612 130245 1.61 461.554 130246 2.17 429.510 130247 1.93 404.457 130248 1.54 385.425 130249 0.966 546.681 130250 2.93 477.600 130251 1.16 484.589 130252 3.32 429.528 130253 3.21 389.266 130254 0.761 275.347 130255 1.29 404.525 130256 2.63 288.385 130257 1.52 433.544 130258 2.62 734.828 130259 4.39 378.488 130260 1.84 432.488 130261 3.21 383.485 130262 0.957 568.687 130263 3.08 374.519 130264 3.07 432.488 130265 3.98 439.507 130266 3.73 314.466 130267 2.17 547.567 130268 3.16 415.477 130269 1.99 585.522 130270 4.25 384.900 130271 2.93 559.697 130272 3.43 391.462 130273 0.182 734.828 130274 4.39 400.493 130275 2.26 459.564 130276 0.583 518.626 130277 4.32 705.860 130278 4.06 417.501 130279 2.58 394.551 130280 4.32 461.554 130281 2.17 471.614 130282 3.45 484.566 130283 3.53 666.895 130284 3.6 428.484 130285 1.42 553.694 130286 1.88 721.888 130287 3 415.484 130288 1.95 403.450 130289 2.09 554.697 130290 4.8 445.597 130291 3.24 408.466 130292 3.08 586.626 130293 3.58 373.448 130294 2.58 548.502 130295 4.51 468.542 130296 3.8 372.483 130297 0.869 694.740 130298 4.04 380.456 130299 3.08 463.477 130300 3.42 537.612 130301 1.24 698.680 130302 6.08 392.492 130303 2.55 410.897 130304 3.2 463.477 130305 3.42 464.533 130306 2.34 482.591 130307 2.12 735.886 130308 4.55 489.607 130309 3.65 470.585 130310 1.14 489.673 130311 3.13 391.505 130312 1.8 408.509 130313 3.61 473.563 130314 2.22 431.528 130315 2.89 671.770 130316 4.04 457.565 130317 3.79 411.538 130318 2.07 563.646 130319 2.59 432.448 130320 1.78 567.679 130321 3.49 472.533 130322 4.15 366.497 130323 3.77 473.563 130324 2.06 412.526 130325 2.12 497.609 130326 2.49 568.687 130327 3.08 581.704 130328 4.09 379.496 130329 1.49 416.513 130330 3.91 574.619 130331 3.1 433.587 130332 2.65 420.459 130333 1.86 719.913 130334 5.44 481.652 130335 2.77 409.454 130336 2.6 624.769 130337 4.21 605.670 130338 4.45 377.480 130339 2.81 377.480 130340 1.76 453.962 130341 2.34 508.585 130342 2.56 305.417 130343 2.49 425.933 130344 3.13 482.572 130345 2.4 457.565 130346 3.46 487.591 130347 3.78 408.491 130348 2.23 624.769 130349 4.21 404.438 130350 2.12 548.567 130351 2.5 506.558 130352 3.88 434.532 130353 1.43 606.677 130354 3.39 505.606 130355 3.15 653.853 130356 3.74 443.561 130357 2.71 705.886 130358 5.68 312.407 130359 1.71 680.856 130360 4.73 326.432 130361 1.6 430.515 130362 3.52 379.496 130363 1.49 512.642 130364 2.86 647.763 130365 3.23 473.563 130366 2.06 311.174 130367 0.178 564.717 130368 3.58 607.824 130369 5.34 418.484 130370 2.7 446.585 130371 2.56 712.750 130372 5.21 477.596 130373 2.3 554.660 130374 2.69 494.672 130375 4 714.846 130376 4.59 352.428 130377 1.27 382.540 130378 3.31 470.585 130379 1.14 449.546 130380 0.815 411.538 130381 2.99 521.608 130382 1.72 439.572 130383 2.91 393.480 130384 1.25 453.533 130385 2.63 577.716 130386 2.67 481.543 130387 2.64 610.785 130388 4.36 394.483 130389 2.85 684.820 130390 4.69 657.906 130391 5.5 399.570 130392 3.38 446.539 130393 2.92 456.532 130394 3.34 672.758 130395 4.11 452.386 130396 1.39 591.720 130397 3.14 477.620 130398 3.03 517.662 130399 3.69 467.509 130400 3.89 439.548 130401 1.59 393.480 130402 2.39 423.524 130403 3.62 735.912 130404 6.24 497.535 130405 1.45 389.489 130406 0.368 403.475 130407 2.12 489.574 130408 3.51 606.677 130409 3.39 480.643 130410 2.88 536.587 130411 2.68 477.596 130412 3.46 289.373 130413 0.915 417.476 130414 2.43 484.634 130415 3.04 262.305 130416 0.832 481.535 130417 2.85 670.763 130418 4.11 485.601 130419 0.779 581.706 130420 3.68 483.625 130421 2.8 467.509 130422 3.89 522.079 130423 3.92 724.712 130424 5.27 594.614 130425 5.91 711.815 130426 5.22 461.619 130427 2.52 376.452 130428 2.64 600.638 130429 2 103.09996 13043 -3.07 298.380 130430 1.39 536.587 130431 2.68 490.700 130432 4.9 393.523 130433 3.28 489.630 130434 2.48 560.709 130435 3.09 470.517 130436 3.57 375.487 130437 1.16 473.563 130438 2.22 484.570 130439 1.07 464.580 130440 0.936 495.587 130441 3.6 512.644 130442 3.1 456.532 130443 3.34 441.545 130444 1.35 457.565 130445 3.43 554.679 130446 2 589.690 130447 4.84 602.765 130448 3.9 286.330 130449 0.91 605.670 130450 4.45 412.526 130451 0.962 408.491 130452 2.34 490.659 130453 4.23 411.882 130454 2.82 415.484 130455 2.06 412.504 130456 2.64 543.677 130457 2.51 586.626 130458 3.58 476.631 130459 3.43 403.516 130460 1.43 735.912 130461 6.24 420.546 130462 1.33 462.539 130463 2.59 588.781 130464 5.14 482.637 130465 3.91 568.687 130466 2.56 446.539 130467 2.92 314.466 130468 2.17 404.438 130469 2.12 531.688 130470 3.81 639.827 130471 3.33 577.716 130472 2.67 409.454 130473 1.04 266.340 130474 0.769 433.587 130475 2.65 401.502 130476 3.84 482.526 130477 3.43 458.550 130478 3.04 392.557 130479 2.72 368.351 130480 1.59 586.765 130481 5.15 735.912 130482 6.24 470.519 130483 2.3 608.813 130484 4.75 561.630 130485 2.2 479.587 130486 3.15 687.826 130487 4.97 369.415 130488 1.16 503.573 130489 1.43 399.527 130490 2.87 495.587 130491 3.6 399.527 130492 1.83 479.655 130493 3.85 393.480 130494 1.46 617.736 130495 2.41 497.627 130496 3.02 379.496 130497 2.44 342.436 130498 2.06 436.519 130499 3.9 379.496 130500 2.95 449.561 130501 2.84 484.566 130502 3.53 465.586 130503 2.23 454.493 130504 3.85 496.550 130505 2.59 395.539 130506 1.94 660.867 130507 3.31 462.539 130508 2.59 403.450 130509 2.09 391.464 130510 1.71 461.619 130511 2.52 491.623 130512 2.91 415.484 130513 2.04 457.565 130514 3.18 415.484 130515 1.95 390.519 130516 3.49 505.606 130517 3.1 506.638 130518 2.62 399.527 130519 2.63 483.582 130520 1.74 463.477 130521 3.42 666.686 130522 3.44 388.482 130523 1.36 391.507 130524 1.88 724.833 130525 4.38 487.591 130526 4.3 446.585 130527 1.98 362.423 130528 1.7 386.461 130529 2.51 421.490 130530 1.38 435.492 130531 3.37 405.533 130532 2.72 732.793 130533 5.24 522.680 130534 3.75 435.492 130535 3.37 610.701 130536 3.67 377.480 130537 2.02 473.563 130538 2.22 441.951 130539 2.92 461.554 130540 2.06 635.838 130541 5.49 595.618 130542 3.2 440.536 130543 2.21 505.631 130544 3.83 585.700 130545 4.27 500.674 130546 3.27 493.553 130547 1.18 326.365 130548 1.61 586.745 130549 4.34 384.445 130550 2.29 403.561 130551 3.28 448.902 130552 2.07 597.669 130553 4.15 379.496 130554 2.49 482.569 130555 3.87 460.610 130556 4.08 453.533 130557 2.63 437.464 130558 2.48 673.905 130559 5.28 463.613 130560 3.85 612.803 130561 5.29 439.978 130562 3.31 554.660 130563 2.55 465.586 130564 3.34 431.488 130565 1.93 482.015 130566 3.44 370.465 130567 0.615 446.496 130568 2.88 543.677 130569 2.51 481.628 130570 2.81 684.789 130571 4.66 425.565 130572 2.66 603.634 130573 4.04 531.688 130574 3.81 340.460 130575 3.77 411.470 130576 2.51 427.496 130577 3.09 551.506 130578 4.06 341.380 130579 1.96 473.587 130580 2.59 588.823 130581 5.07 615.803 130582 4.58 435.490 130583 1.27 405.490 130584 1.45 390.479 130585 2.88 429.510 130586 2.03 561.673 130587 3.51 351.400 130588 0.983 539.730 130589 3.08 460.610 130590 2.26 491.607 130591 2.96 403.516 130592 1.43 429.555 130593 4.27 490.638 130594 3.59 553.694 130595 1.88 554.697 130596 4.8 486.580 130597 3.62 590.668 130598 3.31 650.732 130599 4.96 398.496 130600 2.15 714.274 130601 4.76 406.520 130602 1.27 437.464 130603 2.48 448.942 130604 3.45 377.480 130605 1.76 380.484 130606 1.51 398.496 130607 2.25 314.423 130608 1.76 395.496 130609 2.21 540.697 130610 3.86 429.510 130611 2.11 460.610 130612 2.26 545.715 130613 2.44 398.496 130614 2.15 395.497 130615 3.33 472.555 130616 2.5 474.568 130617 3.96 446.338 130618 3.32 522.680 130619 3.75 529.563 130620 2.14 514.592 130621 2.6 558.520 130622 3.47 607.569 130623 3.69 393.523 130624 2.9 419.517 130625 2.18 407.345 130626 3.79 652.865 130627 4.99 426.937 130628 2.42 424.509 130629 2.31 445.478 130630 3.28 385.425 130631 1.96 491.578 130632 2.77 500.656 130633 3.11 465.629 130634 4.47 557.747 130635 4.86 406.478 130636 2.55 460.610 130637 4.2 397.511 130638 2.22 543.677 130639 2.51 386.461 130640 2.51 452.386 130641 1.39 630.818 130642 4.9 405.533 130643 2.22 399.527 130644 2.87 399.551 130645 1.85 482.569 130646 3.87 695.848 130647 5.43 415.484 130648 2.06 616.748 130649 3.68 540.670 130650 4.79 442.481 130651 1.93 395.496 130652 1.68 345.437 130653 1.13 402.447 130654 1.58 451.534 130655 2.17 627.735 130656 3.29 388.463 130657 1.49 704.811 130658 5.43 474.568 130659 3.96 365.494 130660 3.61 417.476 130661 2.43 411.925 130662 1.81 481.578 130663 4.39 691.729 130664 5.99 702.303 130665 4.86 412.566 130666 2.38 395.496 130667 1.45 681.822 130668 5.18 377.437 130669 1.85 366.477 130670 0.72 386.467 130671 1.56 680.856 130672 4.73 497.609 130673 2.6 380.456 130674 3.08 339.228 130675 1.29 512.592 130676 2.14 455.342 130677 3.01 482.640 130678 1.81 495.596 130679 1.68 393.480 130680 1.25 457.522 130681 3.01 601.799 130682 4.37 684.820 130683 4.8 405.515 130684 2.32 461.597 130685 3.93 446.539 130686 2.92 568.687 130687 2.56 379.496 130688 1.49 563.646 130689 2.59 436.567 130690 2.63 454.493 130691 3.85 460.610 130692 4.2 559.654 130693 2.76 696.876 130694 4.98 624.769 130695 4.21 461.554 130696 3.58 455.342 130697 3.01 416.558 130698 1.51 448.582 130699 3.12 440.745 1307 8.9 585.700 130700 4.27 691.729 130701 5.99 559.654 130702 2.76 415.485 130703 1.75 494.559 130704 2.18 479.572 130705 1.86 430.540 130706 4.43 289.373 130707 0.915 380.438 130708 1.65 722.917 130709 5.03 634.689 130710 4.71 536.641 130711 3.51 505.606 130712 3.13 375.487 130713 1.16 426.510 130714 1.83 433.587 130715 2.65 505.579 130716 2.48 482.591 130717 2.04 675.822 130718 5.46 453.507 130719 1.43 440.536 130720 2.21 383.442 130721 0.818 491.689 130722 3.02 577.716 130723 2.67 661.789 130724 3.21 388.482 130725 1.36 484.566 130726 3.53 569.671 130727 3.04 606.677 130728 3.39 423.524 130729 3.62 489.582 130730 3.92 436.519 130731 3.46 385.501 130732 2.34 655.783 130733 3.72 490.659 130734 4.23 490.595 130735 1.65 431.503 130736 3.13 358.407 130737 1.5 372.462 130738 2.12 434.573 130739 2.27 459.513 130740 3.68 429.510 130741 1.93 391.464 130742 2.21 419.517 130743 1.56 527.587 130744 3.21 666.849 130745 5.12 637.851 130746 5.13 505.649 130747 4.01 468.610 130748 2.9 734.848 130749 5.26 675.822 130750 5.46 410.507 130751 2.47 416.355 130752 2.66 405.533 130753 2.72 481.603 130754 4.01 452.545 130755 4.25 380.456 130756 2.88 508.610 130757 2.02 587.731 130758 4.63 617.821 130759 4.22 403.450 130760 2.09 512.642 130761 2.86 398.471 130762 2.88 466.570 130763 4.51 353.459 130764 1.9 396.525 130765 4.12 410.507 130766 2.47 426.937 130767 2.42 567.600 130768 4.14 423.485 130769 -0.233 441.564 130770 2.26 427.496 130771 3.09 370.873 130772 2.72 458.593 130773 4.11 409.522 130774 2.74 494.623 130775 4.15 545.715 130776 2.44 714.274 130777 4.76 590.668 130778 3.31 530.653 130779 4.39 405.447 130780 1.62 720.278 130781 4.58 391.388 130782 1.75 422.518 130783 2.12 558.520 130784 3.47 433.931 130785 2.85 381.555 130786 2.4 477.600 130787 1.16 482.640 130788 1.81 632.791 130789 3.73 419.288 130790 3.49 440.963 130791 2.92 666.686 130792 3.44 713.788 130793 4.15 661.789 130794 3.21 428.550 130795 2.34 607.824 130796 5.34 395.452 130797 0.999 377.523 130798 3.05 372.479 130799 4.27 552.682 130800 3.8 440.560 130801 1.7 408.491 130802 2.34 531.668 130803 3.6 537.612 130804 1.24 752.787 130805 4.8 457.522 130806 3.01 430.472 130807 3.35 371.474 130808 1.71 718.866 130809 5.23 375.487 130810 1.16 505.579 130811 2.48 671.770 130812 4.04 540.652 130813 2.43 400.493 130814 1.85 425.565 130815 2.66 447.527 130816 2.71 452.568 130817 3.37 498.638 130818 1.13 440.536 130819 2.21 486.584 130820 3.66 457.565 130821 3.43 368.493 130822 1.52 421.576 130823 2.9 473.589 130824 3.67 473.563 130825 2.22 432.534 130826 2.78 498.659 130827 1.96 614.776 130828 3.42 458.550 130829 3.04 398.471 130830 2.88 434.532 130831 2.27 447.527 130832 2.51 387.517 130833 1.78 368.427 130834 1.75 478.648 130835 4.66 590.463 130836 4.56 612.717 130837 3.49 430.562 130838 3.85 485.577 130839 0.699 471.592 130840 3.28 465.542 130841 1.74 501.572 130842 2.11 505.606 130843 3.1 508.585 130844 2.28 461.554 130845 2.06 462.539 130846 2.59 338.444 130847 2.46 481.628 130848 3.22 530.653 130849 4.39 650.730 130850 4.94 396.523 130851 3.06 420.545 130852 3.13 442.573 130853 2.65 607.785 130854 3.24 565.745 130855 4.15 398.471 130856 2.68 719.913 130857 5.44 624.769 130858 4.21 428.524 130859 3.09 116.09538 13086 -2.82 544.493 130860 3.37 651.624 130861 5.41 375.464 130862 2.24 763.846 130863 4.53 443.462 130864 3.1 546.658 130865 2.23 617.736 130866 2.41 509.602 130867 0.405 427.519 130868 0.837 476.583 130869 3.87 478.584 130870 1.22 465.586 130871 2.23 509.595 130872 2.26 447.527 130873 2.47 427.496 130874 3.09 650.732 130875 4.96 473.563 130876 2.22 393.480 130877 2.39 489.514 130878 3.52 442.550 130879 3.12 470.585 130880 1.14 657.817 130881 3.52 266.340 130882 0.666 558.712 130883 4.38 432.448 130884 1.78 382.472 130885 2.89 664.795 130886 5.11 434.528 130887 2.96 405.533 130888 2.72 428.478 130889 2.35 580.759 130890 4.37 540.652 130891 2.43 601.799 130892 4.37 460.610 130893 2.26 602.765 130894 3.59 376.452 130895 2.64 597.669 130896 4.15 368.513 130897 3.15 547.690 130898 2.73 473.563 130899 2.22 496.678 1309 2.04 454.584 130900 4.09 393.480 130901 1.25 652.738 130902 5.83 513.651 130903 3.13 608.813 130904 4.75 425.522 130905 1.7 729.691 130906 5.71 431.528 130907 2.89 354.462 130908 3.31 306.122 130910 3.46 491.537 130911 1.45 316.395 130912 0.852 382.540 130913 3.98 467.509 130914 3.89 474.568 130915 3.96 395.496 130916 1.68 440.495 130917 1.97 496.664 130918 3.98 447.570 130919 3.51 456.509 130920 3.56 479.655 130921 4.74 429.555 130922 4.27 590.678 130923 4.47 671.770 130924 4.04 416.513 130925 3.05 300.356 130926 1.33 526.977 130927 3.94 412.447 130928 1.89 505.606 130929 3.15 450.593 130930 3.09 481.535 130931 2.51 675.822 130932 5.46 410.482 130933 3 612.717 130934 3.49 371.517 130935 2.78 388.501 130936 2.32 425.546 130937 2.76 505.606 130938 3.1 427.471 130939 3.58 385.544 130940 2.83 371.517 130941 2.63 386.529 130942 2.94 413.461 130943 1.94 428.546 130944 2.71 485.641 130945 3.01 387.478 130946 1.36 447.527 130947 3.13 404.438 130948 2.12 602.765 130949 3.59 451.000 130950 2.9 391.439 130951 2.26 457.522 130952 3.01 469.598 130953 1.93 564.717 130954 3.58 449.566 130955 1.12 619.709 130956 2.63 497.030 130957 1.92 510.607 130958 2.32 712.800 130959 4.52 490.638 130960 2.4 412.504 130961 2.64 430.494 130962 2.53 590.734 130963 2.24 333.385 130964 1.71 470.517 130965 3.57 440.579 130966 2.52 545.715 130967 2.44 588.781 130968 5.14 515.580 130969 1.86 515.691 130970 2.62 513.608 130971 1.89 421.514 130972 2.24 375.487 130973 1.16 385.458 130974 0.491 587.089 130975 3.17 463.530 130976 0.717 316.395 130977 0.852 588.823 130978 5.07 628.826 130979 3.96 566.690 130980 2.83 603.634 130981 4.04 415.484 130982 1.95 435.516 130983 1.53 297.191 130984 1.59 485.641 130985 2.87 456.507 130986 3.68 405.533 130987 2.72 396.480 130988 2.08 433.587 130989 2.65 385.501 130990 2.13 432.488 130991 3.21 460.610 130992 4.08 449.543 130993 1.72 381.555 130994 2.4 411.581 130995 3.45 470.517 130996 3.57 395.496 130997 2.21 514.616 130998 3.69 605.791 130999 2.92 496.678 1310 1.84 505.606 131000 3.1 489.582 131001 3.92 353.459 131002 1.58 539.667 131003 1.85 650.732 131004 4.96 380.484 131005 1.51 724.712 131006 5.27 393.275 131007 1.51 393.523 131008 2.88 378.468 131009 1.43 407.506 131010 1.6 482.591 131011 2.12 539.730 131012 3.08 496.596 131013 2.65 545.715 131014 2.44 505.606 131015 3.15 411.581 131016 3.45 351.400 131017 0.983 605.670 131018 4.45 408.466 131019 3.02 657.906 131020 5.5 384.402 131021 1.71 311.174 131022 0.178 393.480 131023 1.72 548.502 131024 4.51 473.589 131025 3.65 470.585 131026 1.14 543.590 131027 2.93 566.733 131028 3.96 569.695 131029 3.15 607.824 131030 5.34 338.444 131031 2.46 675.822 131032 5.46 377.437 131033 1.85 314.810 131034 2.69 398.471 131035 2.5 470.585 131036 1.14 548.502 131037 4.51 522.680 131038 3.75 472.961 131039 3.84 586.626 131040 3.58 372.462 131041 2.18 389.266 131042 0.761 568.687 131043 3.08 528.624 131044 3.73 734.848 131045 5.26 410.482 131046 2.81 429.510 131047 2.11 457.565 131048 3.18 389.448 131049 1.88 367.465 131050 0.202 460.541 131051 4.02 704.821 131052 5.1 476.611 131053 2.84 412.447 131054 2.52 457.565 131055 3.18 387.517 131056 2.52 372.462 131057 2.18 371.474 131058 0.964 701.275 131059 5.2 551.745 131060 2.3 421.514 131061 2.54 494.648 131062 4.27 499.667 131063 3.57 394.551 131064 4.32 484.519 131065 3.97 362.423 131066 1.7 451.534 131067 2.29 436.519 131068 3.46 740.856 131069 4.51 714.816 131070 4.54 650.768 131071 4.95 455.634 131072 4.42 457.539 131073 1.64 682.785 131074 5.14 719.913 131075 5.44 724.833 131076 4.38 398.471 131077 2.88 406.520 131078 1.27 590.646 131079 2.93 590.668 131080 3.31 505.606 131081 3.15 652.738 131082 5.83 424.535 131083 4.46 468.633 131084 2.94 519.612 131085 1.61 468.589 131086 0.766 559.697 131087 3.43 394.440 131088 2.84 371.476 131089 2.85 395.496 131090 1.92 465.568 131091 -0.0839 490.638 131092 2.4 489.634 131093 1.95 452.386 131094 1.39 481.603 131095 4.05 409.545 131096 0.948 398.471 131097 2.5 415.484 131098 2.04 497.655 131099 1.03 447.502 131100 3.09 532.604 131101 3.47 594.614 131102 5.91 396.566 131103 3.49 657.863 131104 5.09 474.568 131105 3.96 651.858 131106 4.66 536.587 131107 2.68 467.533 131108 1.57 571.496 131109 4.2 445.554 131110 2.59 581.706 131111 3.68 517.658 131112 2.76 650.768 131113 4.95 432.448 131114 1.78 434.575 131115 3 473.563 131116 2.06 441.951 131117 2.92 453.533 131118 2.63 539.667 131119 1.85 423.506 131120 2.13 529.563 131121 2.14 391.388 131122 1.75 408.501 131123 4.02 383.485 131124 1.2 395.452 131125 1.94 434.532 131126 1.47 612.717 131127 3.49 518.577 131128 3.47 406.478 131129 2.68 389.448 131130 1.88 516.670 131131 4.51 412.526 131132 2.12 409.565 131133 4.03 473.563 131134 2.06 353.434 131135 2.76 415.484 131136 2.06 611.816 131137 3.4 526.690 131138 3.95 879.047 131139 2.57 445.511 131140 3.06 397.384 131141 4.05 463.535 131142 2.48 413.469 131143 4.14 465.606 131144 3.98 734.040 131145 9.28 586.669 131146 -1.95 404.497 131147 0.627 1255.419 131148 2.16 517.679 131149 5.78 195.14730 13115 -2.41 588.775 131150 6.03 455.552 131151 2.92 389.451 131152 2.89 465.542 131153 1.84 389.451 131154 2.67 528.666 131155 3.34 362.423 131156 2.06 414.500 131157 3.9 361.436 131158 1.23 721.848 131159 4.74 401.566 131160 1.35 490.502 131161 2.55 805.005 131162 4.26 362.401 131163 2.92 556.501 131164 2.87 376.254 131165 1.05 463.554 131166 3.08 383.460 131167 3.45 427.325 131168 3.18 416.864 131169 3.04 1046.181 131170 -1.65 224.175 131171 2.25 535.493 131172 4.68 417.504 131173 3.26 974.618 131174 6.92 328.360 131175 4.15 368.515 131176 5.24 405.298 131177 2.9 246.216 131178 1.79 303.338 131179 1.7 363.836 131180 3.3 498.780 131181 8.04 269.686 131182 -0.83 234.233 131183 -0.83 225.094 131184 1.51 118.174 131185 0.023 120.147 131187 -1.19 329.206 131188 -2.79 282.377 131190 2.37 183.124 131192 -0.47 354.496 131193 4.22 747.829 131194 5.72 179.171 131195 -2.53 460.451 131196 4.11 192.210 131197 -0.528 60.052 131198 -0.491 130.142 131199 0.49 367.417 131200 2.71 391.418 131201 0.501 579.713 131202 2.17 429.434 131203 0.782 511.678 131204 3.53 505.606 131205 3.32 457.539 131206 3.22 569.573 131207 4.31 540.654 131208 3.11 489.582 131209 3.08 499.573 131210 2.61 439.523 131211 2.61 534.528 131212 3.12 391.505 131213 2.1 324.416 131214 0.573 531.045 131215 4.03 487.591 131216 2.09 479.567 131217 2.26 478.607 131218 1.84 449.517 131219 0.458 492.445 131220 2.9 467.624 131221 2.19 421.488 131222 0.549 507.546 131223 2.52 432.461 131224 2.8 612.095 131225 3.79 452.544 131226 3.15 434.511 131227 0.0755 296.338 131228 0.226 541.660 131229 0.812 489.513 131230 1.87 499.987 131231 4.52 556.534 131232 3.94 310.413 131233 2.55 295.377 131234 2.33 327.468 131235 3.86 497.631 131236 3.04 581.791 131237 3.94 566.733 131238 3.65 343.422 131239 4.05 306.425 131240 3.34 503.616 131241 1.77 489.567 131242 1.69 512.599 131243 2.02 407.505 131244 2.04 448.557 131245 1.76 544.659 131246 2.85 584.705 131247 3.31 344.410 131248 2.28 350.439 131249 2.81 399.034 131250 3.02 263.742 131251 2.05 240.344 131252 2.98 573.681 131253 2.66 593.736 131254 3.57 445.374 131255 4.9 212.211 131256 1.03 520.645 131257 3.19 455.504 131258 2.08 464.509 131259 0.917 475.603 131260 1.75 475.603 131261 1.91 485.639 131262 1.45 420.546 131263 2.13 496.600 131264 2.87 463.495 131265 0.382 497.555 131266 1.85 521.652 131267 2.85 544.647 131268 0.504 459.540 131269 0.988 497.585 131270 0.801 399.484 131271 1.97 329.702 131272 4.02 311.379 131273 2.13 313.352 131274 2.83 313.348 131275 2.83 494.627 131276 3.52 496.021 131277 2.3 405.532 131278 2.65 488.621 131279 3.67 406.520 131280 1.72 533.563 131281 0.573 367.448 131282 3 435.270 131283 4.23 289.305 131284 3.17 496.393 131285 4.2 335.444 131286 2.24 466.942 131287 3.6 344.288 131288 3.19 291.174 131289 2.73 406.501 131290 1.38 239.330 131291 3.68 312.364 131292 3.19 496.575 131293 2.92 571.705 131294 4.32 533.620 131295 2.62 583.698 131296 3.88 583.698 131297 3.88 327.359 131298 1.5 273.328 131299 3.3 237.276 131300 2.38 491.512 131301 2 285.732 131302 3.43 351.358 131303 -0.302 417.499 131304 1.04 276.331 131305 0.191 481.628 131306 3.22 406.520 131307 1.32 416.511 131308 1.46 458.593 131309 4.11 610.701 131310 4.82 387.517 131311 1.23 432.534 131312 2.78 734.828 131313 4.39 494.608 131314 2.25 491.583 131315 1.24 388.501 131316 2.32 462.604 131317 3.3 429.510 131318 2 498.638 131319 1.13 427.496 131320 3.09 276.331 131321 0.191 398.428 131322 2.2 558.520 131323 3.47 594.614 131324 5.91 423.524 131325 3.62 240.344 131326 3.91 356.870 131327 4.8 325.411 131328 1.85 222.367 131329 5.47 188.307 131330 3.24 261.296 131331 1.88 179.220 131332 0.785 130.185 131333 1.02 168.233 131334 1.9 182.260 131335 2.31 180.244 131336 2.06 166.197 131337 1.88 251.258 131338 -1.85 182.303 131339 4.77 114.186 131340 1.82 221.258 131341 3.54 356.541 131342 6.47 293.274 131343 4.23 170.292 131344 4.49 356.297 131345 3.56 242.314 131346 4.1 356.297 131347 3.56 228.287 131348 3.47 356.297 131349 3.56 134.131 131350 -1.9 285.689 131351 1.78 144.169 131353 1.2 132.158 131354 0.315 145.157 131356 0.979 104.148 131357 -0.299 379.437 131358 2.15 152.191 131360 0.631 263.014 131361 -0.245 126.133 131362 -0.787 216.231 131363 0.997 150.130 131364 -1.68 417.403 131366 0.375 102.089 131367 0.0634 102.132 131368 -0.498 140.223 131369 2.31 100.116 131370 0.058 150.817 131371 -1.42 222.878 131372 -1.42 298.380 131373 2.99 236.223 131374 -0.984 148.202 131375 2.18 129.200 131376 1.61 268.435 131377 6.66 410.156 131378 -2.31 352.509 131379 5.38 356.541 131380 6.11 226.356 131381 5.89 104.062 131382 -0.811 226.442 131383 6.84 270.277 131384 -0.852 195.172 131385 1.38 179.173 131386 1.55 417.897 131387 -2.31 106.121 131388 -1.4 214.413 131389 -1.33 145.157 131390 1.13 451.115 131391 -1.33 132.158 131392 0.203 178.185 131393 2.12 131.241 131394 2 161.874 131395 0.783 583.884 131396 8.09 126.196 131397 2.26 96.127 131398 1.06 179.171 131399 -2.47 540.816 131403 8.78 175.140 131404 -1.86 542.832 131405 8.47 195.171 131406 -1.84 599.884 131407 6.32 88.065 131408 0.54 613.910 131409 6.73 312.531 131410 8.84 256.425 131411 6.75 100.116 131412 0.706 220.223 131413 -2.47 256.425 131414 6.75 119.119 131415 -0.927 122.208 131418 3.88 151.635 131420 0.506 206.324 131421 4.8 148.157 131424 -0.0672 311.226 131425 - 115.174 131426 -0.132 311.226 131427 - 311.226 131428 - 182.223 131429 -1.27 311.226 131430 - 168.147 131431 1.13 166.174 131432 2.28 204.352 131433 6.02 132.158 131434 0.157 177.266 131435 0.437 223.164 131436 -1.44 689.9432 131438 - 770.0710 131439 - 860.1935 131440 - 505.583 131441 - 269.146 131442 - 313.156 131443 - 116.099 131444 -1.75 861.648 131445 -2.88 178.165 131446 0.665 924.662 131447 -1.21 504.438 131448 -2.26 491.422 131449 0.727 153.112 131450 1.42 595.529 131451 1.79 655.581 131452 2.06 655.581 131453 2.06 111.099 131454 0.12 232.231 131455 -2.02 158.219 131456 1.18 597.565 131457 -2.3 724.551926 131458 - 757.1186 131459 - 794.630176 131460 - 166.958 131461 0.279 824.677126 131478 - 371.296 131487 - 519.284 131488 2.34 448.378 131489 2.34 328.163 131490 2.99 404.416 131493 4.31 1032.174 131494 -0.198 626.518 131497 -0.919 626.518 131498 -0.928 626.518 131499 -1.08 368.469 131500 3.14 368.469 131501 3.14 368.469 131502 3.14 234.335 131503 4.82 369.215 131504 3.36 234.335 131505 5.02 234.335 131506 4.62 212.229 131507 - 368.360 131508 1.67 133.191 131510 1.46 133.191 131511 1.46 133.191 131512 1.46 169.652 131514 1.46 169.652 131516 1.46 134.199 131517 1.46 162.187 131518 -0.588 134.199 131520 1.46 427.576 131521 - 529.373 131522 -3.38 259.093 131523 -2.31 241.078 131524 -2.31 138.206 131526 -0.308 174.176 131527 -1.42 379.536 131528 5.28 203.623 131529 -0.131 168.170 131530 -0.131 204.654 131531 -1.17 241.115 131532 -1.17 170.209 131533 -1.17 594.008 131534 9.78 662.1240 131535 - 648.0974 131536 - 638.104 131537 10 608.035 131538 9.87 537.902 131539 9.37 312.468 131540 - 523.875 131541 9.22 622.062 131542 9.98 581.998 131543 9.69 664.142 131544 10.1 636.088 131545 10 124.118 131546 - 652.131 131547 10.1 650.115 131548 10.1 666.157 131549 10.1 610.051 131550 9.92 418.300 131551 -3.07 503.408 131552 -2.8 461.324 131553 -2.83 462.309 131554 -3.75 450.366 131555 -3.16 506.429 131556 -2.62 888.221 131557 5.97 475.351 131558 -2.79 476.336 131559 -3.72 404.273 131560 -3.36 352.466 131562 4.45 351.458 131564 4.45 484.361 131566 -2.77 460.380 131567 -2.66 460.380 131568 -2.74 475.394 131569 -3.28 478.419 131570 -2.15 494.396 131571 -2.01 444.337 131572 -3.13 434.299 131573 -3.38 448.326 131574 -3.16 533.432 131575 -2.04 510.395 131576 -2.05 446.353 131577 -2.87 416.327 131578 -3.22 676.428 131579 -3.21 243.217 131580 -1.77 756.0444 131581 - 570.965 131582 5.01 758.0603 131583 - 752.0126 131584 - 784.0975 131585 - 808.1189 131586 - 584.992 131587 5.37 599.018 131588 5.36 348.198 131589 -1.86 477.573 131590 - 165.950 131592 0.279 268.218 131593 -2.64 442.654 131594 2.14 441.646 131595 2.14 573.400 131596 -2.9 291.701 131597 1.38 663.278 131598 6.91 452.743 131599 3.6 282.298 131600 1.15 379.284 131601 4.32 542.389 131602 -3.3 422.277 131603 -1.82 308.420 131606 0.164 136.191 131607 1.63 224.303 131608 -2.51 1065.216 131609 0.642 245.230 131610 - 481.388 131612 5.33 407.592 131613 5.6 496.403 131614 4.65 429.393 131615 3.24 303.269 131616 -2.14 348.434 131617 2.24 752.033 131618 9.11 790.507 131622 - 218.251 131623 -3.58 216.235 131624 - 328.317 131631 2.78 568.326 131636 -3.31 569.334 131639 -3.37 209.071 131650 -0.851 191.056 131651 -0.435 790.507 131652 - 798.083 131654 5.39 798.083 131655 5.39 355.430 131656 0.59 521.668 131658 1.11 535.652 131659 0.661 770.073 131660 6.21 776.077 131661 5.69 818.116 131662 7.84 740.003 131663 8.56 279.398 131664 -1.71 794.094 131665 8.33 302.452 131667 6.41 509.658 131668 0.853 409.405 131686 4.2 509.658 131687 0.94 509.658 131688 1.02 509.658 131689 0.887 509.658 131690 5.15 509.658 131691 5.17 505.626 131692 4.48 332.521 131693 7.19 674.990 131694 6.21 383.566 131695 6.78 209.176 131704 0.656 195.087 131705 - 177.155 131706 -2.15 177.155 131707 -2.19 229.257 131708 - 201.243 131709 - 175.207 131710 - 173.144 131711 -1.5 330.334 131712 -0.603 258.399 131713 6.35 264.195 131714 -0.223 294.305 131715 2.36 426.414 131716 2.41 192.167 131717 -2.23 390.434 131718 -3.71 751.919 131719 2.6 180.15588 13172 -2.17 84.117 131720 1.28 264.305 131722 0.237 231.298 131723 -0.0837 650.679 131725 1.91 339.188 131726 2 17.007 131727 - 453.496 131729 0.42 462.506 131730 -1.37 548.447 131731 1.51 433.308 131732 3.13 406.455 131733 2.14 210.184 131735 0.656 467.578 131738 -0.795 521.348145 131739 - 521.348145 131740 - 517.316833 131741 - 517.316833 131742 - 453.551 131743 3.53 477.285541 131744 - 477.285541 131745 - 361.560 131749 4.16 261.401 131750 1.99 354.404 131751 2.13 354.404 131752 2.13 354.404 131753 2.13 534.467 131754 -0.552 228.271 131756 3.52 564.493 131758 -0.504 431.187 131759 -3.49 229.403 131762 3.06 560.606 131763 0.454 560.606 131764 0.454 560.606 131765 0.454 519.149 131766 -3.09 198.068 131767 -1.51 578.477 131768 1.22 688.631 131769 0.669 688.631 131773 0.739 688.631 131774 0.507 492.430 131775 0.338 492.430 131776 0.36 638.572 131777 0.0651 161.158 131778 1.77 610.519 131779 -1.12 849.594 131780 -2.9 416.551 131781 3.48 218.229 131783 1.68 446.710 131784 6.16 259.691 131785 2.23 292.376 131788 3.82 476.431 131792 0.239 255.312 131796 2.16 403.409 131797 -3.55 388.418 131798 -3.5 255.312 131800 2.16 255.312 131801 2.16 127.141 131803 - 336.224 131804 2.16 336.224 131805 2.16 256.320 131806 2.16 256.320 131807 2.16 484.458 131808 -1.27 644.418 131821 -2.91 95.079 131822 - 31.057 131823 - 252.227 131824 -1.66 249.226 131825 -0.536 329.206 131827 -2.87 265.226 131828 -0.874 345.206 131829 -2.94 564.881 131830 9.36 800.714 131831 0.557 620.987 131832 9.8 644.429 131833 -3.07 580.493 131834 -0.641 454.435 131835 -2.07 325.278 131836 -2 352.509 131837 2.77 446.405 131838 0.22 222.300 131839 4.88 146.188 131843 -3.12 90.121 131845 -0.69 88.105 131846 -0.445 159.117 131847 -0.0674 200.084 131849 -1.96 238.260 131851 3.48 315.691 131852 1.15 315.691 131853 1.15 315.691 131854 1.15 488.528 131855 1.29 195.192 131856 0.934 399.544 131857 5.62 688.631 131866 0.507 61.017 131871 - 453.537 131880 3.65 453.537 131881 3.65 573.586 131883 -2.06 3177.632 131884 - 411.445 131885 -2.11 385.582 131886 1.47 413.635 131887 2.61 352.466 131888 3.13 318.451 131889 5.47 249.304 131890 -1.12 427.445 131891 -2.19 589.586 131892 -2.24 751.726 131893 -2.03 425.500 131894 4.94 304.322 131899 0.923 407.394 131902 - 553.535 131904 - 699.677 131905 - 553.535 131908 - 699.677 131909 - 893.816 131910 - 1039.958 131911 - 575.551 131912 - 591.550 131913 - 343.336 131914 2.17 327.337 131915 2.46 327.337 131916 2.22 1039.958 131917 - 1025.931 131918 - 385.371 131919 -1.62 486.475 131920 -1.69 232.191 131921 -1.61 175.163 131922 -1.71 479.812 131923 5.3 481.604 131924 -0.116 89.136 131928 0.13 186.187 131929 2.33 257.179 131930 -1.59 371.361 131932 2.31 369.346 131933 2.78 384.337 131934 2.22 384.337 131935 2.22 369.346 131936 2.78 371.361 131937 2.31 415.331 131938 -2.47 335.351 131941 -2.48 971.845 131943 -0.872 969.829 131944 -0.848 576.892 131945 - 254.132 131946 -1.81 357.409 131947 3.2 486.475 131948 -1.69 256.147 131949 -1.39 179.173 131950 0.665 865.679 131951 -2.88 928.694 131952 -1.21 252.308 131953 4.41 570.342 131954 -3.31 975.876 131955 -0.872 252.308 131956 4.41 369.539 131957 0.584 341.465 131958 5.92 212.095 131959 -0.851 887.685 131962 -2.37 194.079 131963 -0.435 319.459 131964 6.18 319.459 131965 6.18 177.155 131966 -2.34 177.155 131967 -2.11 294.305 131968 2.57 319.459 131969 6.19 226.12110 13197 -1.76 319.459 131970 6.19 272.257 131971 0.347 270.241 131973 1.47 319.459 131974 6.19 319.459 131975 6.19 869.392 131976 10.1 913.487 131977 10.2 268.225 131978 1.92 268.225 131979 2.98 266.209 131980 1.42 227.239 131981 2.25 549.722 131982 - 545.690 131983 - 571.727 131984 - 569.711 131985 - 567.695 131986 - 567.695 131987 - 537.711 131988 - 537.711 131989 1.93 885.669 131990 -2.24 509.701 131991 - 319.459 131992 6.19 527.631 131993 - 388.486 131994 1.96 359.444 131995 2.19 403.883 131996 1.47 415.532 131997 2.78 415.786 131998 0.898 363.390 131999 1.28 651.101 132001 - 649.085 132002 - 225.223 132003 2.52 647.070 132004 - 227.239 132005 1.85 673.107 132006 - 671.091 132007 - 182.222 132008 3.75 773.221 132009 - 188.201 132010 - 426.424 132011 -0.266 454.477 132012 0.306 482.530 132013 0.872 510.584 132014 1.56 538.637 132015 2.32 319.459 132016 5.74 566.690 132017 3.11 594.743 132018 3.88 319.459 132019 5.91 746.891 132020 1.28 788.971 132021 1.55 225.261 132022 0.566 383.336 132023 - 321.475 132024 6.16 343.481 132025 5.85 321.475 132026 6.19 498.698 132028 0.624 295.438 132029 5.83 448.616 132030 2.19 243.363 132031 4.54 901.477 132032 - 899.461 132033 - 915.503 132034 - 941.541 132035 - 939.525 132036 - 937.509 132037 - 971.610 132038 - 969.594 132039 - 151.142 132040 - 340.415 132041 0.242 306.443 132042 2.08 334.496 132043 3.1 362.550 132045 4.06 390.603 132047 4.82 418.656 132048 5.55 474.762 132049 6.81 300.379 132051 0.329 174.152 132052 -1.5 373.368 132053 1.34 748.026 132054 - 380.679 132055 2.67 408.733 132056 3.38 727.051 132057 - 829.269 132058 7.34 829.269 132059 - 410.592 132060 4.46 442.591 132061 2.99 442.591 132062 2.96 351.458 132063 4.8 311.437 132064 4.47 351.458 132065 4.8 391.442 132066 -3.71 351.458 132067 4.88 351.458 132068 4.83 523.181 132069 -3.09 317.443 132070 5.96 374.538 132071 6.48 388.564 132072 6.43 392.510 132073 5.1 406.537 132074 5.48 420.563 132075 5.43 392.510 132076 5.05 406.537 132077 5.44 420.563 132078 5.39 375.479 132079 3.47 373.463 132080 3.62 373.463 132081 3.36 376.409 132082 1.91 317.443 132083 5.51 414.929 132084 3.08 219.192 132085 - 404.501 132086 6.36 317.443 132087 5.48 381.333 132088 - 216.038 132089 -1.95 73.07060 13209 - 543.474 132090 - 349.442 132091 4.15 288.099 132092 -1.95 718.590 132093 - 98.033 132094 -0.951 139.945 132095 -0.212 112.060 132096 -0.431 89.070 132097 -0.431 90.078 132098 -0.431 277.970 132099 -0.697 166.194 132100 2.8 178.078 132101 -0.694 386.512 132102 2.58 122.440 132103 -0.212 921.783 132104 - 921.783 132105 - 96.060 132106 0.372 344.094 132107 -1.42 284.201 132108 -0.245 306.460 132109 8.28 220.155 132110 1.08 197.165 132111 1.08 158.110 132112 -1.74 684.395 132114 -3.29 763.451 132115 -3.82 853.625 132116 -2.9 219.237 132117 1.68 405.425 132118 -3.55 394.546 132119 5.07 394.546 132121 5.05 389.426 132122 -3.5 104.063 132123 - 104.063 132124 - 160.125 132125 -0.0674 335.459 132127 5.15 400.552 132128 5.62 335.459 132129 5.15 196.200 132131 0.934 287.227 132133 -2.27 243.217 132134 -2.36 188.201 132135 - 188.201 132136 - 174.152 132137 -1.5 348.217 132138 -0.447 173.144 132139 -1.5 478.522 132140 -0.651 708.022 132143 4.58 708.022 132144 4.51 1279.872 132145 8 101.148 132146 - 115.175 132147 - 279.244 132148 - 349.442 132149 2.91 867.847 132150 2.2 378.309 132151 -2.06 610.649 132152 3.06 454.435 132158 -1.95 469.447 132159 -1.4 469.447 132160 -2.26 614.395 132161 -2.01 614.395 132162 -3.04 629.406 132163 -2.47 629.406 132164 -3.32 341.212 132165 -3.59 596.380 132167 -2.64 261.232 132169 -2.47 198.111 132170 -1.54 244.245 132171 -1.3 324.225 132172 -1.81 288.468 132173 5.93 1290.582 132174 5.43 1055.957 132175 - 116.115 132177 0.142 241.051 132178 2.62 1866.661 132179 - 287.142 132180 2.62 74.145 132181 0.706 114.229 132182 4.3 906.622 132183 -3.17 238.754 132184 4.66 120.104 132185 -2.19 405.533 132186 2.59 133.189 132187 -0.547 181.211 132188 -3.17 260.201 132189 -3.03 340.181 132190 -3.16 330.334 132191 -2.32 278.256 132192 -1.3 410.314 132193 -3.01 75.067 132194 -3.01 214.219 132195 -1.78 144.086 132197 -1.41 792.961 1322 4.26 641.776 132200 -1.01 335.459 132201 5.1 477.255 132202 -3.28 473.389 132203 2.65 394.207 132204 -1.78 410.206 132205 -2.66 1097.009 132206 - 1770.625 132207 - 1915.739 132208 - 2353.135 132209 - 1331.634 132210 5.43 1484.685 132211 - 2044.853 132212 - 2044.853 132214 - 2281.072 132216 - 1989.817 132217 - 349.442 132218 4.15 331.427 132219 4.18 2863.582 132220 - 3228.916 132222 - 183.184 132223 -3.55 183.184 132225 -3.55 342.473 132228 5.92 348.330 132230 -0.0769 184.362 132231 6.48 234.207 132232 -1.7 135.207 132233 1.75 207.269 132234 2.56 207.269 132235 2.56 207.269 132236 2.56 243.960 132238 -0.468 338.404 132239 2.74 176.171 132240 -1.75 1968.617 132241 -1.76 2288.874 132242 -0.828 2368.938 132243 -0.811 187.195 132244 2.33 372.369 132245 2.31 284.436 132246 5.77 370.353 132247 2.78 317.296 132248 - 386.353 132249 2.22 386.353 132250 2.22 370.353 132251 2.78 286.219 132252 -2.27 828.644 132253 1.7 216.259 132254 - 462.668 132255 7.34 478.667 132256 6.71 372.369 132257 2.31 973.860 132258 -0.848 302.452 132259 5.02 297.412 132260 5.88 274.272 132261 0.347 272.257 132262 1.47 270.241 132263 1.92 270.241 132264 2.98 228.247 132265 2.25 226.231 132266 2.52 358.386 132267 2.36 469.940 132268 4.12 891.717 132269 -2.37 374.413 132270 2.33 889.701 132271 -2.24 440.820 132273 3.24 320.467 132274 6.18 320.467 132275 6.18 320.467 132276 6.19 320.467 132277 6.19 537.668 132278 -0.225 153.265 132279 2.48 537.668 132280 -0.225 198.389 132281 7.31 314.631 132282 0.187 212.415 132283 7.23 241.456 132284 6.51 537.668 132285 -0.411 537.668 132286 -0.449 268.522 132288 9.1 258.339 132289 -2.29 244.312 132290 -2.44 166.240 132291 1.07 130.185 132292 0.785 296.575 132293 9.52 168.213 132294 -0.439 533.147 132295 6.39 166.241 132296 0.928 150.241 132297 2.16 191.012 132298 2.9 205.038 132299 3.27 473.711 132300 2.64 807.152 132301 6.2 320.467 132302 6.19 320.467 132303 6.19 230.285 132304 -2.53 228.247 132306 1.85 428.440 132309 -0.266 385.352 132310 - 456.493 132311 0.306 484.546 132312 0.872 512.600 132313 1.56 480.594 132314 4.51 496.636 132315 4.3 540.653 132316 2.32 330.305 132317 -0.209 314.532 132318 -0.209 568.706 132319 3.11 596.759 132320 3.88 748.907 132321 1.28 790.987 132322 1.55 322.483 132323 6.16 322.483 132324 6.19 344.489 132325 5.85 311.226 132327 - 174.152 132329 -1.9 354.526 132330 9.06 198.302 132331 3.56 128.154 132332 -0.237 376.401 132333 1.25 857.809 132334 1.71 379.496 132335 2.6 378.417 132336 0.998 328.446 132337 5.21 480.637 132338 5.21 470.771 132339 9.21 452.627 132340 7.2 442.718 132341 7.3 456.745 132342 9.07 456.745 132343 8.98 486.684 132344 6.84 440.702 132345 7.71 342.430 132346 4.41 326.387 132347 3.39 300.436 132348 4.76 316.435 132349 3.24 298.420 132350 5.57 344.445 132351 4.43 328.403 132352 3.68 330.419 132353 2.61 314.419 132354 4.14 544.877 132355 2.39 231.891 132357 4.4 304.425 132358 2.19 231.891 132359 4.4 579.646 132361 - 188.092 132362 -1.33 220.011 132363 1.33 182.174 132364 1.72 168.147 132366 1.36 176.124 132367 - 1.008 132368 - 244.288 132369 5.23 472.701 132370 6.18 472.701 132371 6.18 472.701 132372 6.7 472.701 132373 5.99 442.718 132374 8.06 472.701 132375 6.72 454.642 132376 6.6 244.288 132377 5.11 466.610 132378 5.25 450.611 132379 6.55 484.668 132380 5.09 763.740 132381 1.53 763.740 132382 1.47 763.740 132383 1.44 821.777 132384 1.49 883.846 132385 1.67 805.777 132386 1.37 925.883 132387 2.02 930.904 132388 2.59 920.866 132389 2.09 857.809 132390 1.87 244.288 132391 5.19 763.740 132392 1.41 867.847 132393 2.36 883.846 132394 1.67 867.847 132395 2.27 599.672 132396 4.18 147.173 132399 -2.08 408.400 132401 0.423 294.300 132402 0.66 217.266 132403 -2.59 244.288 132404 5.38 244.288 132405 5.36 244.288 132406 5.12 244.288 132407 5.11 230.036 132408 - 262.078 132409 - 246.050 132410 - 202.041 132411 - 186.046 132412 - 278.073 132413 - 229.052 132414 - 592.650 132417 - 592.230 132418 - 606.246 132419 - 620.261 132420 - 737.315 132421 - 751.331 132422 - 305.328 132423 -1.54 683.103 132424 3.55 526.063 132426 3.7 209.229 132440 -1.55 223.232 132441 -1.24 540.090 132442 4.1 244.288 132443 5.35 244.288 132445 5.36 300.101 132446 2 400.116 132448 2.97 534.9398 132449 - 570.889 132450 7.01 570.889 132451 7.23 570.889 132452 7.24 756.149 132453 8.73 756.149 132454 8.73 754.133 132455 8.68 754.133 132456 8.68 768.160 132457 8.81 768.160 132458 8.81 782.187 132459 8.95 424.746 132460 9.31 782.187 132461 8.95 442.761 132462 9.09 442.761 132463 9.07 410.719 132464 9.15 424.746 132465 9.2 410.719 132466 9.38 424.746 132467 9.34 546.866 132468 7.73 560.892 132469 7.56 1141.279 132470 1.96 400.466 132471 5.16 296.446 132472 5.83 244.371 132473 4.54 152.150 132474 - 307.451 132475 2.08 335.504 132476 3.1 363.557 132477 4.06 466.636 132478 -0.106 391.611 132479 4.82 120.12860 13248 - 419.664 132480 5.55 119.123 132481 -0.179 342.386 132482 3.03 330.462 132483 4.54 379.456 132484 3.63 457.603 132485 6.02 146.188 132486 -2.91 400.595 132487 6.38 612.9239 132488 - 89.070 132489 - 89.070 132490 - 89.070 132491 - 602.884 132492 6.36 602.884 132493 6.36 252.3929 132494 - 290.398 132495 4.52 267.280 132496 3.06 295.333 132497 4.08 89.093 132498 -2.71 250.377 132499 - 248.361 132500 - 266.419 132501 - 45.017 132502 - 276.41370 132503 - 414.315 132504 5.39 475.770 132505 6.81 411.600 132506 4.46 443.599 132507 2.99 443.599 132508 2.96 377.826 132509 2.72 779.740 132512 1.09 369.458 132513 1.69 271.139 132524 - 501.357 132525 - 297.176 132526 - 244.137 132527 - 270.174 132528 - 519.481 132529 - 386.417 132530 -1.61 271.139 132531 - 297.176 132532 - 244.137 132533 - 270.174 132534 - 243.129 132535 - 244.137 132536 - 2466.179 132537 - 310.51450 132538 - 304.46690 132539 - 302.45100 132540 - 338.56770 132541 - 332.52000 132542 - 330.50420 132543 - 328.48830 132544 - 140.179 132545 - 114.103 132546 -3.03 515.620 132547 - 2731.992 132548 - 312.531 132549 8.9 255.206 132550 - 255.206 132551 - 255.206 132552 - 479.590 132553 -2.18 493.658 132555 - 509.657 132556 - 507.642 132557 - 505.626 132558 - 499.578 132559 - 465.604 132561 - 697.966 132562 - 697.966 132563 - 396.413 132564 - 424.466 132565 - 5410.955 132566 - 452.520 132567 - 719.026 132568 - 621.726 132569 - 579.646 132570 - 448.514 132571 4.79 178.231 132572 -0.313 336.380 132573 2.76 322.354 132574 2.25 747.982 132575 - 764.025 132576 - 774.020 132577 - 236.264 132578 3.34 802.073 132579 - 826.094 132580 - 852.132 132581 - 878.169 132582 - 278.344 132583 4.49 663.950 132584 - 738.031 132585 - 766.084 132586 - 208.211 132587 1.78 763.551 132588 - 792.121 132589 - 790.105 132590 - 820.174 132591 - 54.091 132592 1.77 292.371 132593 4.47 306.397 132594 4.97 467.535 132595 - 747.982 132596 - 784.015 132597 - 786.030 132598 - 812.068 132599 - 810.052 132600 - 818.115 132601 - 814.084 132602 - 836.089 132603 - 250.291 132604 3.67 264.317 132605 3.98 292.328 132606 2.34 294.343 132607 2.6 248.275 132609 3.15 308.327 132611 2.59 256.254 132612 2.58 346.461 132613 3.09 328.446 132614 5.41 488.700 132615 4.86 472.701 132616 6.18 472.701 132617 6.57 470.685 132618 5.86 484.712 132619 6.33 404.670 132620 6.59 376.401 132621 1.03 326.430 132622 5.09 246.259 132623 1.93 328.360 132624 4.04 262.302 132625 2.32 288.296 132626 2.46 228.244 132627 3.2 407.544 132628 0.423 437.570 132629 0.162 589.675 132630 0.914 423.544 132631 -0.216 603.702 132632 1.41 603.702 132633 1.3 573.676 132634 1.45 601.729 132635 2.5 629.739 132636 2.55 627.766 132637 2.77 643.766 132638 2.91 499.595 132639 -0.505 659.765 132640 2.29 451.597 132641 0.738 437.570 132642 0.192 409.517 132643 -1.08 469.569 132644 -0.703 485.569 132645 -1.06 645.695 132646 -0.0509 340.371 132647 2.99 372.456 132648 4.41 340.414 132649 5.22 340.371 132650 3.6 358.429 132651 2.85 342.386 132652 3.2 400.466 132653 3.71 328.360 132654 3.67 204.352 132656 5.2 295.290 132657 2.77 288.425 132658 7.77 334.412 132659 1.47 394.464 132660 1.46 350.412 132661 0.719 410.464 132662 0.754 352.428 132663 0.838 352.428 132664 0.98 362.423 132665 1.65 350.412 132666 1.22 410.464 132667 0.719 364.438 132668 1.77 424.490 132669 1.4 380.438 132670 1.38 352.466 132671 4.8 726.020 132672 - 726.020 132673 - 750.041 132674 - 778.095 132676 - 776.079 132677 - 312.445 132678 4.47 449.473 132679 - 244.137 132680 - 352.466 132681 4.8 5509.079 132682 - 352.466 132683 4.88 456.466 132684 - 300.157 132685 - 793.104 132686 - 805.115 132687 - 728.977 132688 - 761.062 132689 - 298.184 132690 - 728.977 132691 - 916.191 132692 - 938.196 132693 - 962.302 132694 - 846.101 132695 - 364.438 132696 1.76 364.438 132697 1.76 872.138 132698 - 380.438 132699 1.56 380.438 132700 1.57 385.238 132701 - 380.438 132702 1.46 350.412 132703 0.57 846.101 132704 - 380.438 132705 1.41 872.138 132706 - 408.448 132707 0.615 375.546 132708 6.48 566.643 132711 - 404.367 132712 -1.3 879.091 132713 - 208.211 132714 2.29 297.349 132715 0.929 515.581 132716 0.595 324.351 132718 -1.34 351.353 132719 2.88 337.370 132720 3.13 389.572 132722 6.43 662.966 132723 - 691.018 132724 - 393.518 132725 5.1 554.843 132726 - 460.435 132727 -0.204 715.099 132728 - 729.125 132729 - 757.179 132730 - 789.264 132731 - 885.350 132732 - 925.414 132733 - 364.329 132734 1.98 380.328 132735 1.71 407.544 132736 5.48 396.328 132737 1.56 393.518 132738 5.05 308.327 132739 1.97 421.571 132740 5.43 442.482 132741 - 170.058 132742 - 382.430 132743 - 410.483 132744 - 438.536 132745 - 407.544 132746 5.44 421.571 132747 5.39 190.129 132748 1.17 325.359 132749 2.63 88.148 132750 0.829 373.301 132751 -2.64 86.132 132752 0.999 185.649 132753 -1.3 322.315 132754 3.61 150.196 132755 -1.03 245.145 132756 - 271.182 132757 - 253.081 132758 -2.31 728.977 132759 - 728.977 132760 - 808.078 132761 - 269.551 132762 -2.31 288.425 132763 - 133.999 132764 -0.462 157.960 132765 -0.212 257.085 132766 -0.53 745.211 132767 -1.7 322.354 132768 1.65 89.986 132769 -0.212 857.381 132770 10.2 863.429 132773 10.3 352.341 132774 2.69 833.360 132775 10.2 861.413 132776 10.2 831.344 132777 10.2 871.408 132778 10.2 770.176 132779 8.78 784.203 132780 8.92 466.579 132781 4.08 756.149 132783 8.64 798.229 132784 9.02 812.256 132785 9.12 826.282 132786 9.2 786.218 132787 8.81 318.322 132788 1.35 496.462 132789 0.105 600.568 132790 1.79 600.568 132791 1.79 462.447 132792 0.861 480.463 132793 -0.0496 446.489 132794 -0.607 200.232 132795 -0.0784 168.233 132796 1.08 374.471 132797 3.62 188.183 132798 1.27 144.174 132799 1.67 374.471 132800 3.36 318.451 132801 5.51 350.450 132802 4.15 767.483 132803 -3.82 687.419 132804 -3.29 379.317 132805 -2.06 173.101 132806 - 352.466 132808 4.83 336.466 132809 5.15 158.200 132810 2.22 456.881 132811 5.14 144.174 132812 1.84 143.186 132813 2.7 707.631 132814 -2.07 522.499 132815 0.75 632.567 132816 1.43 560.527 132817 -0.3 432.378 132818 0.3 520.699 132819 2.32 520.527 132820 1.21 358.386 132821 2.26 250.248 132822 1.5 414.708 132823 8.8 220.351 132824 4.07 557.592 132825 4.1 250.334 132826 3.22 138.207 132827 2.69 182.260 132828 3.17 196.286 132829 3.65 204.352 132830 5.57 204.352 132831 5.94 204.352 132832 6.1 448.378 132835 0.521 110.154 132837 2.07 146.185 132838 0.932 170.249 132839 2.28 241.291 132840 1.26 311.693 132841 3.2 249.28900 132842 0.631 168.276 132843 4.55 142.153 132844 0.861 158.195 132845 2.03 168.319 132846 6.11 154.250 132848 3.47 382.621 132849 9.3 782.697 132850 -0.0888 440.702 132851 8.69 286.280 132852 2.52 624.588 132853 -0.0782 200.275 132854 2.58 596.535 132856 -0.907 596.535 132857 -0.765 636.556 132858 0.584 728.650 132859 -1.1 506.457 132860 0.663 768.671 132861 -0.0347 296.316 132863 0.242 294.300 132864 -0.872 147.173 132866 -1.94 418.440 132868 4.15 420.455 132869 4.91 254.366 132870 2.05 238.366 132871 3 252.221 132872 1.29 310.515 132873 8.72 308.327 132874 2.1 1333.650 132875 5.43 1292.598 132876 5.43 1487.709 132877 - 335.280 132878 5.28 256.085 132879 3.09 396.377 132880 1.8 493.556 132881 1.2 493.556 132882 1.33 643.791 132883 -1.01 882.023 132884 - 882.023 132885 - 336.466 132886 5.1 851.953 132887 - 242.660 132890 1.47 288.752 132891 1.47 281.759 132892 1.47 608.725 132893 5.79 319.268 132894 2.39 618.676 132895 5.25 293.360 132896 4.49 271.721 132897 2.55 624.545 132898 0.0165 154.250 132899 2.95 238.366 132900 3.33 238.366 132901 2.61 256.382 132902 1.43 238.366 132903 2.87 256.382 132904 1.53 222.367 132905 4.84 222.367 132906 4.84 256.382 132907 1.37 350.450 132908 4.15 332.435 132909 4.18 242.398 132910 6.12 441.897 132913 3.88 441.897 132914 3.88 406.444 132915 3.88 406.444 132916 3.88 139.132 132918 -0.0223 349.741 132921 3.87 205.273 132922 3.88 194.164 132923 0.686 621.675 132925 4.08 453.551 132926 3.53 302.452 132927 4.59 316.478 132928 5.21 288.425 132929 4.3 274.143 132930 3.25 212.249 132931 -2.12 407.185 132932 -3.3 216.231 132935 0.776 130.122 132936 -0.682 144.149 132937 -0.337 130.099 132939 0.591 281.454 132944 7.46 892.595 132946 -3.18 318.494 132947 5.81 364.563 132949 5.19 346.332 132956 2.49 190.241 132957 0.0688 191.249 132958 0.0688 326.279 132962 -0.619 383.362 132963 4.63 383.362 132964 4.63 383.362 132965 4.63 882.019 132967 5.09 1227.517 132968 3.46 167.591 132969 -2.78 132.138 132970 -2.89 445.425 132974 4.01 766.906 132975 3.73 444.396 132976 -2.86 1150.030 132977 -0.533 1132.014 132978 -1.65 187.256 132979 2.63 378.296 132980 3.89 380.312 132981 3.89 451.218 132982 3.89 188.264 132983 2.63 536.602 132984 2.77 131.150 132985 0.157 473.929 132986 3.63 177.223 132987 -2.01 1062.226 132988 -1.51 161.156 132989 -2.82 404.370 132990 -1.8 228.245 132991 -1.19 227.237 132993 -1.19 584.663 132996 2.34 1462.457 132997 -1.65 1465.480 132999 -1.65 395.535 133000 0.983 369.497 133003 0.48 357.313 133005 -0.743 356.305 133006 -0.743 883.004 133009 4.64 460.435 133011 -1.03 458.419 133012 0.114 212.289 133013 1.14 1005.198 133014 3.58 634.494 133015 -1.88 427.556 133017 3.58 261.704 133019 3.31 428.564 133020 3.58 868.442 133021 4.42 615.483 133023 4.61 371.297 133026 -0.513 370.289 133027 -0.513 333.340 133028 -2.36 229.341 133029 - 332.332 133030 -2.36 203.173 133031 -2.85 284.269 133032 -3.35 283.261 133033 -3.35 402.525 133034 4.27 386.525 133035 5.41 404.541 133036 4.6 360.488 133037 4.58 259.279 133038 -3.05 261.360 133039 3.54 354.406 133040 -3.47 243.280 133041 - 229.253 133042 - 244.354 133043 - 272.368 133044 - 247.293 133045 - 354.406 133046 -2.83 222.241 133047 -2.44 330.462 133049 5.46 268.416 133050 - 1076.210 133051 -1.71 330.462 133052 5.46 330.462 133053 5.36 1078.226 133054 -1.71 330.462 133055 5.26 330.462 133056 5.39 515.705 133057 -0.228 330.462 133058 5.32 330.462 133059 5.32 330.462 133062 5.35 288.322 133063 - 514.697 133064 -0.228 619.659 133065 2.57 270.306 133066 -1.67 270.306 133067 -1.67 904.025 133068 -1.43 905.032 133069 -1.43 411.347 133071 -1.27 189.167 133072 -0.745 189.167 133073 -0.783 260.264 133076 -2.88 596.646 133077 2.38 2763.640 133078 - 595.638 133080 2.38 131.150 133082 0.544 132.158 133083 0.544 369.473 133084 4.73 131.150 133085 0.544 314.461 133086 6.02 312.445 133087 6.02 188.202 133089 -0.377 187.194 133090 -0.377 217.200 133091 -3.44 232.234 133092 -3.37 231.226 133093 -3.37 210.273 133094 1.66 402.525 133095 5.46 214.240 133096 0.35 213.232 133097 0.35 452.585 133101 -0.931 450.570 133102 -0.931 372.521 133103 0.448 278.691 133104 1.94 371.513 133105 0.448 277.684 133107 1.94 316.782 133108 1.94 372.521 133109 0.511 371.513 133110 0.511 452.585 133112 -0.931 450.570 133113 -0.931 452.585 133115 -0.931 450.570 133116 -0.931 480.639 133119 -0.429 478.623 133121 -0.429 291.730 133122 2.89 450.570 133124 -1.25 95.099 133125 -1.04 448.554 133126 -1.25 783.038 133127 1.89 290.722 133128 2.89 329.820 133129 2.89 374.776 133130 2.29 349.442 133132 2.9 365.441 133133 4.34 349.442 133134 4.27 298.505 133136 8.42 535.523 133137 5.49 297.497 133138 8.42 437.552 133139 3.86 437.552 133140 3.86 465.605 133141 4.69 465.605 133142 4.69 481.604 133144 4.43 481.604 133145 4.43 236.268 133146 -2.23 322.383 133147 -3.44 440.442 133148 -0.461 335.320 133152 7.87 247.292 133170 4.06 674.976 133171 4.9 188.264 133172 3.21 168.276 133173 4.55 187.256 133174 3.21 168.276 133175 4.55 465.624 133176 1.68 464.616 133177 1.68 142.133 133178 -1.02 174.198 133179 -2.94 174.198 133180 -2.94 211.218 133181 -0.583 210.210 133182 -0.583 211.218 133183 -0.614 210.210 133184 -0.614 184.236 133185 -0.469 189.190 133186 -1.51 261.277 133187 0.989 261.277 133188 0.989 261.277 133189 0.989 260.269 133191 0.989 260.269 133192 0.989 304.322 133193 0.923 188.182 133194 -1.51 221.273 133196 2.29 222.281 133197 2.29 236.264 133199 2.23 234.248 133200 2.23 740.659 133201 -1.75 402.394 133204 -1.47 367.331 133205 -0.898 368.339 133206 -0.898 187.195 133207 2 381.384 133208 -1.02 215.227 133209 -1.2 381.384 133210 -1.02 381.384 133211 -1.01 1598.620 133213 - 320.387 133214 0.989 320.387 133215 0.989 480.678 133216 1.99 216.235 133217 -1.2 756.660 133218 -0.736 240.296 133219 1.02 226.269 133220 0.566 191.184 133221 1.26 191.184 133222 2.1 145.200 133223 -1.38 610.519 133224 -0.844 215.205 133225 -0.63 216.213 133226 -0.63 1039.895 133227 - 240.171 133228 - 240.171 133229 - 322.360 133230 0.923 322.360 133231 0.923 248.300 133233 4.06 283.753 133234 4.06 578.520 133236 0.382 301.363 133237 3.8 301.363 133238 3.8 301.363 133239 3.8 301.363 133240 3.8 834.516 133241 - 453.406 133242 - 453.406 133243 - 610.519 133244 -0.358 136.195 133246 1.46 221.299 133247 0.899 29.018 133249 - 175.547 133250 0.513 132.072 133251 - 88.019 133291 - 86.046 133292 - 232.211 133293 - 698.948 133295 5.07 1038.202 133296 1.31 986.162 133297 4.09 1025.198 133298 4.06 770.936 133300 - 798.989 133301 - 333.443 133302 4.12 317.443 133303 5.47 222.265 133304 - 277.268 133306 2.04 317.443 133307 5.47 302.279 133308 1.98 333.443 133309 4.34 186.162 133310 -0.676 277.268 133311 2.04 277.268 133312 2.04 277.268 133313 2.04 196.157 133314 -0.0995 277.268 133315 2.04 178.142 133316 0.95 1542.304 133317 - 335.459 133319 4.47 589.34170 13332 -3.46 456.618 133320 0.77 400.205 133321 2.89 369.473 133322 2.52 385.473 133323 1.95 337.474 133324 4.87 332.476 133325 3.57 233.391 133326 -2.31 348.479 133327 5.05 500.076 133328 -2.99 294.430 133329 5.86 342.297 133330 -2.14 234.381 133333 -0.192 241.083 133337 -0.325 330.419 133339 2.89 139.624 133341 -2.92 259.236 133343 -2.81 319.459 133345 6.07 349.442 133346 2.81 354.397 133347 3.86 488.442 133348 1.38 118.091 133351 -1.99 247.316 133356 - 296.446 133357 6.29 288.345 133358 - 261.319 133359 - 302.348 133360 - 261.343 133361 - 302.371 133362 - 112.084 133363 1.15 100.116 133364 -0.61 595.527 133365 -0.99 172.272 133366 0.605 375.479 133367 3.46 333.443 133368 4.17 100.096 133369 - 333.443 133370 4.24 142.176 133371 - 146.189 133372 - 322.355 133373 4.54 353.474 133374 2.91 144.149 133375 - 355.490 133376 3.29 246.371 133377 - 287.400 133378 - 287.400 133379 - 246.371 133380 - 314.461 133381 4.57 321.416 133382 - 280.387 133383 - 337.416 133384 - 296.387 133385 - 360.452 133386 - 319.424 133387 - 246.328 133388 0.508 235.412 133389 3.33 140.137 133390 -0.243 333.443 133391 4 333.443 133392 4.16 335.459 133393 4.24 386.313 133394 0.134 458.416 133395 1.32 333.443 133396 4.25 473.546 133397 3.84 204.291 133398 - 245.320 133399 - 261.319 133400 - 220.291 133401 - 273.373 133402 - 232.344 133403 - 275.346 133404 - 234.317 133405 - 303.422 133406 - 262.394 133407 - 353.474 133408 3.55 351.458 133409 2.9 355.490 133411 3.26 356.324 133412 -2.05 434.394 133413 0.142 174.242 133414 - 511.466 133415 - 340.116 133416 -2.23 847.760 133417 - 173.168 133418 1.34 196.200 133419 1.86 959.123 133420 0.566 355.490 133421 3.22 351.458 133422 2.92 331.427 133423 3.99 333.443 133424 4.42 331.427 133425 3.67 404.432 133428 -1.71 548.330 133429 -3.47 219.260 133430 -0.103 218.252 133431 -0.103 525.2855 133432 - 452.586 133433 0.714 383.457 133434 1.37 312.343 133435 0.34 347.426 133436 3.15 367.457 133437 2.11 311.335 133438 0.34 467.578 133439 0.36 639.760 133440 -0.898 641.776 133441 -0.938 145.180 133442 - 307.321 133443 - 144.106 133444 - 188.201 133445 - 188.201 133446 - 188.201 133447 - 188.201 133448 - 188.201 133449 - 214.239 133450 - 369.473 133451 1.52 469.462 133452 - 950.783 133453 -2.16 949.775 133454 - 154.250 133455 3.94 517.637 133456 0.549 140.223 133457 2.87 296.297 133458 0.642 204.202 133460 -0.429 496.678 133461 1.84 360.390 133462 0.175 203.194 133463 -0.429 480.639 133464 -0.429 478.623 133467 -0.429 642.819 133468 1.39 128.129 133469 -1.47 382.341 133470 - 129.137 133471 -0.923 626.820 133472 1.39 216.233 133474 3.03 383.400 133475 -0.682 171.131 133476 -1.46 545.541 133477 -1.27 348.434 133478 1.2 130.146 133479 - 362.418 133480 -0.244 215.225 133481 3.03 288.256 133482 0.87 1161.224 133483 - 618.972 133484 9.54 198.221 133485 2.01 214.220 133486 1.86 266.342 133487 2.51 754.298 133488 6.11 806.419 133489 6.76 373.216 133490 - 1290.582 133491 5.43 88.019 133492 - 206.218 133497 0.00864 188.202 133499 0.51 202.229 133500 0.874 220.244 133501 0.429 260.245 133502 -0.421 674.604 133503 -2.98 466.565 133504 1.5 465.557 133505 1.5 382.341 133506 - 382.341 133507 - 274.249 133508 -0.052 528.482 133509 - 528.482 133510 - 159.203 133511 1.44 159.203 133514 1.77 493.615 133515 -0.106 302.283 133516 0.921 468.581 133517 1.53 467.573 133519 1.53 130.122 133520 -0.784 288.342 133521 2.31 242.144 133522 - 233.243 133524 -1.47 422.474 133525 - 322.359 133527 2.91 1673.727 133528 - 233.243 133529 -1.44 217.244 133530 -1.13 217.244 133531 -1.13 232.212 133532 -0.516 231.204 133533 -0.516 193.200 133534 0.912 1892.919 133535 - 192.192 133536 0.912 368.818 133537 1.5 146.188 133538 -2.91 247.465 133542 2.58 357.464 133543 4.76 230.239 133544 0.246 135.186 133545 -2 229.231 133546 0.246 2039.060 133547 - 220.201 133548 -0.581 160.148 133549 -1.22 219.193 133550 -0.581 1527.585 133551 - 182.354 133552 1.81 271.381 133553 1.81 217.807 133554 1.81 380.431 133555 -0.247 44.010 133556 - 175.164 133559 -1.39 174.156 133560 -1.39 274.316 133561 1.98 231.227 133562 -0.836 230.219 133563 -0.836 300.262 133564 -1.1 242.207 133565 0.197 241.199 133567 0.197 213.212 133568 0.154 212.204 133569 0.154 244.266 133570 0.474 243.258 133571 0.474 366.366 133572 -3.28 260.245 133573 -2.47 163.195 133574 -2.81 129.114 133575 - 283.255 133576 0.231 131.150 133577 0.356 172.202 133580 0.75 133.170 133584 -0.0683 86.046 133585 - 222.218 133591 0.796 3835.340 133593 - 244.266 133594 0.67 243.258 133595 0.67 328.487 133596 5.39 625.776 133597 -0.424 477.872 133598 -0.7 744.035 133599 9.11 289.327 1336 2.27 744.035 133600 9.11 2168.914 133601 - 79.099 133603 -0.611 497.670 133604 0.992 204.202 133605 1.5 886.122 133606 6.85 194.164 133607 0.38 169.181 133608 -2.92 169.181 133609 -2.99 144.149 133610 -0.0959 158.175 133611 0.101 1844.632 133612 -1.93 194.164 133613 0.362 701.998 133614 9.07 174.198 133616 -2.81 744.035 133617 5.93 566.709 133618 0.792 346.874 133619 6.1 2168.914 133620 - 172.182 133621 1.21 274.228 133622 -2.17 746.051 133623 6.19 774.104 133624 6.71 274.251 133625 -3.39 566.691 133626 4.93 416.724 133627 8.72 282.231 133629 - 226.233 133630 -3.23 522.633 133631 - 149.145 133632 -2.38 550.686 133633 - 292.457 133634 6.67 790.105 133636 5.58 263.462 133637 7.93 265.478 133638 8.79 592.934 133640 9.63 188.225 133641 -2.64 245.253 133642 -3.31 331.196 133643 3.23 331.196 133644 3.23 331.196 133645 3.23 748.026 133646 7.67 724.004 133647 8.04 161.223 133648 -0.596 699.983 133649 8.62 349.117 133650 3.42 439.240 133651 4.99 742.019 133655 8.57 742.019 133656 8.57 571.727 133657 2.26 188.225 133658 -2.65 186.209 133659 -2.69 159.226 133660 -1.05 407.564 133661 2.46 507.685 133662 1.85 229.274 133663 0.541 818.159 133664 6 168.127 133665 0.00555 460.388 133667 1.6 211.215 133668 -2.48 689.988 133669 5.83 187.194 133670 -0.297 718.041 133672 6.39 168.065 133673 -1.48 110.029 133674 -1.43 728.036 133675 8.96 199.205 133676 0.0621 342.580 133677 2.53 529.689 133678 0.0267 141.235 133679 2.84 201.221 133681 0.171 141.235 133683 2.53 283.121 133686 -0.419 246.219 133687 -1.05 283.121 133688 -0.419 286.235 133689 -0.591 277.319 133690 -3.12 285.227 133691 -0.591 293.296 133692 -2.79 368.618 133693 3.15 390.623 133694 3.16 492.606 133695 -0.978 412.394 133696 0.609 398.367 133697 0.539 490.590 133699 -0.978 244.223 133701 -0.648 246.239 133704 -0.175 245.231 133705 -0.175 260.265 133706 0.192 259.257 133707 0.192 247.270 133708 -1.02 247.270 133709 -1.02 158.175 133716 -0.029 247.226 133717 -3.45 330.290 133721 2.2 309.295 133722 -3.26 192.169 133723 1.46 259.279 133724 -3.06 369.497 133729 0.48 302.306 133730 0.151 505.626 133731 0.346 477.573 133732 3.72 228.245 133733 -0.0511 569.711 133734 2.1 172.202 133735 0.433 267.427 133736 7.1 166.177 133737 -2.24 131.150 133738 0.723 256.236 133739 -1.92 258.206 133740 -0.596 182.303 133741 5.14 411.534 133742 -0.0811 129.157 133743 0.13 181.166 133744 1.04 667.144 133745 10.2 245.254 133746 1.11 248.234 133747 -3.45 260.351 133749 1.71 362.362 133750 3.78 195.192 133751 1.18 275.302 133752 -2.47 222.327 133753 2.01 258.359 133754 2.24 258.359 133755 2.24 606.575 133756 3.55 588.559 133757 3.04 588.559 133758 2.92 570.544 133759 2.66 570.544 133760 2.69 570.544 133761 2.65 570.544 133762 2.68 276.242 133763 1.31 317.125 133764 2.42 317.125 133765 2.42 317.125 133766 2.42 639.760 133768 -0.877 639.760 133769 -0.877 639.760 133771 -0.871 639.760 133772 -0.871 593.614 133774 - 1510.558 133776 - 302.409 133778 2.42 223.183 133779 0.109 674.604 133780 -2.98 305.369 133781 - 319.396 133782 - 333.380 133783 2.63 373.232 133784 3.83 373.232 133785 3.83 315.364 133787 2.82 317.380 133788 4.01 303.354 133789 3.56 370.481 133793 4.73 298.420 133794 5.88 359.480 133795 5.79 361.496 133796 6.14 361.496 133797 6.11 361.496 133798 6.08 361.496 133799 6.18 2125.846 133800 - 1801.565 133801 -1.95 2125.846 133802 - 429.613 133803 4.19 1963.705 133804 -1.91 286.280 133805 2.71 414.363 133806 0.351 414.363 133807 2.32 336.425 133808 4.88 252.26470 133809 3.04 331.427 133812 4.18 278.389 133813 5.12 286.280 133814 2.56 592.548 133815 3.19 1162.575 133816 6.14 545.536 133817 0.45 567.682 133818 4.76 295.438 133819 5.87 295.438 133820 5.87 349.442 133821 2.74 349.442 133822 2.59 339.733 133823 3.55 429.407 133824 1.1 304.295 133825 1.79 244.242 133826 0.315 258.268 133827 0.747 244.242 133828 0.555 272.295 133829 1.33 272.295 133830 1.03 286.321 133831 1.77 689.832 133832 1.82 260.249 133833 0.922 792.906 133834 -0.989 360.488 133835 3.65 376.487 133836 2.41 324.370 133837 1.11 522.629 133838 2.38 522.629 133839 1.63 504.613 133840 3.69 502.598 133841 3.77 124.137 133842 1.16 344.489 133843 4.84 360.488 133844 3.81 293.422 133845 5.56 228.247 133846 0.138 456.491 133847 2.18 292.130 133848 0.639 290.114 133849 0.639 319.459 133850 5.97 317.443 133851 5.78 362.375 133852 3.39 376.444 133853 3.48 392.444 133854 3.01 361.390 133855 2.6 250.248 133856 0.0476 292.285 133857 0.652 252.264 133858 0.728 593.665 133859 2.76 17.007 133860 - 726.816 133861 -1.17 723.792 133862 -1.17 779.637 133863 -1.17 394.229 133864 -2.55 394.229 133866 -2.73 1637.735 133867 - 897.678 133868 -2.92 266.246 133869 -2.1 879.663 133870 -3.31 260.287 133871 -2.52 200.146 133872 0.194 342.514 133875 3.44 349.362 133876 -3.34 377.415 133880 -3.47 478.497 133881 -1.65 200.146 133882 0.194 469.558 133883 -1.09 138.164 133885 1.38 455.337 133886 -1.17 874.773 133887 - 188.181 133888 -2.76 188.221 133889 -1.87 192.255 133890 - 1697.788 133892 - 1401.240 133893 - 80.107 133897 -0.611 383.357 133898 3.03 367.457 133899 4.37 367.457 133900 4.5 849.617 133901 -2.62 289.159 133902 - 335.459 133903 4.52 179.171 133904 -2.46 370.397 133905 2.76 75.091 133907 -0.0113 229.187 133908 -2.48 188.206 133909 -1.57 426.458 133910 -0.745 236.394 133914 6.59 229.238 133915 1.06 335.459 133916 4.61 256.640 133917 1.72 256.260 133918 0.893 256.262 133919 -2.44 240.261 133920 1.92 262.260 133921 -3.04 232.277 133924 0.176 270.239 133925 -2.35 260.220 133926 -2.78 138.016 133927 -1.34 402.404 133928 2.09 471.294 133929 2.62 286.409 133930 3.4 343.481 133931 6.11 343.481 133932 6.08 343.481 133933 6.09 343.481 133934 6.09 345.496 133935 6.41 345.496 133936 6.39 345.496 133937 6.39 345.496 133938 6.38 345.496 133939 6.05 454.622 133940 2.25 404.582 133941 2.71 367.438 133942 0.484 382.413 133943 -3.14 405.403 133944 -3.14 437.535 133945 -2.09 460.525 133947 -2.09 391.479 133948 4.65 393.495 133949 5 393.495 133950 4.93 168.147 133952 0.0014 228.199 133953 0.815 242.226 133954 1 226.183 133955 -0.756 3718.530 133956 - 180.201 133957 1.37 194.227 133958 1.78 243.194 133959 - 347.254 133967 -0.458 649.291 133968 - 663.318 133969 - 799.973 133970 - 265.262 133971 0.864 60.032 133972 - 230.172 133973 -0.159 333.443 133974 4.34 335.459 133975 4.57 388.396 133976 - 472.408 133977 -1.29 375.460 133978 0.371 426.545 133979 2.02 396.734 133981 9.95 687.646 133982 -2.22 290.162 133983 -1.66 288.146 133984 -1.66 311.437 133985 5.48 310.429 133986 5.38 309.421 133987 5.38 310.429 133988 5.49 309.421 133989 5.49 342.428 133990 3.68 341.420 133991 3.68 338.506 133992 6.82 274.336 133993 2.29 272.320 133995 1.38 272.320 133996 1.38 288.678 133997 1.95 260.309 134001 1.87 245.145 134006 - 595.527 134007 -1.23 271.182 134008 - 298.184 134009 - 272.147 134010 - 550.897 134011 9.6 550.897 134012 9.6 550.897 134013 9.6 550.897 134014 9.6 576.935 134015 9.69 576.935 134016 9.69 460.435 134017 -0.204 130.122 134018 - 77.016 134019 - 428.628 134020 8.16 429.636 134021 8.16 450.634 134022 7.16 737.614 134023 -3.21 874.391 134025 9.02 196.223 134026 -1.1 700.967 134027 9.31 561.489 134029 -3.34 603.569 134030 -3.23 368.532 134031 6.14 575.473 134032 -3.23 409.584 134033 5.95 399.348 134034 -3.28 394.612 134035 7.73 399.348 134036 -3.29 223.224 134037 -2.6 237.208 134038 -2.8 354.265 134039 - 340.521 134041 7.28 310.452 134042 5.92 84.074 134044 0.645 627.582 134050 7.11 337.474 134051 6.2 337.474 134052 6.31 337.474 134053 6.22 317.443 134054 6.58 291.406 134055 - 333.443 134056 5.42 359.480 134057 5.78 391.588 134058 7.59 414.625 134059 8.15 721.831 134060 -0.678 404.419 134061 0.892 306.674 134062 0.605 641.693 134063 6.73 440.662 134064 8.41 442.678 134065 8.67 375.315 134066 -3.01 852.839 134067 4.12 246.305 134070 2.21 929.362 134072 9.84 731.083 134073 5.94 731.083 134074 5.96 748.067 134075 6.39 748.067 134076 6.39 748.067 134077 9.39 748.067 134078 9.39 333.443 134079 5.42 440.576 134080 3.35 440.576 134081 3.35 440.576 134082 3.35 213.168 134085 - 216.192 134086 - 212.160 134087 - 216.192 134088 - 216.192 134089 - 585.534 134090 - 165.086 134092 -0.505 152.066 134093 -1.63 175.148 134095 -0.0929 175.148 134096 0.801 124.056 134098 -1.59 166.092 134099 -1.39 140.140 134100 -0.954 131.130 134102 -2.87 416.618 134103 6.99 151.126 134104 -1.72 151.126 134105 -0.17 151.169 134106 -1.12 437.489 134107 2.2 309.421 134110 5.49 949.435 134111 - 951.451 134112 - 953.467 134113 - 975.472 134114 - 977.488 134115 - 407.564 134116 2.46 506.698 134117 5.79 407.564 134119 2.46 394.612 134121 7.79 409.560 134122 6.64 132.095 134123 - 407.564 134124 2.2 683.457 134125 -3.15 330.503 134127 - 328.487 134128 - 358.557 134129 - 356.540 134130 - 354.525 134131 - 380.562 134132 - 378.546 134133 - 376.530 134134 - 406.599 134135 - 404.583 134136 - 402.568 134137 - 330.503 134138 - 328.487 134139 - 358.556 134140 - 356.541 134141 - 354.525 134142 - 380.562 134143 - 378.546 134144 - 376.530 134145 - 406.599 134146 - 404.584 134147 - 402.568 134148 - 313.476 134149 - 311.460 134150 - 341.529 134151 - 339.513 134152 - 337.497 134153 - 377.477 134154 - 297.477 134155 - 295.461 134156 - 325.530 134157 - 323.514 134158 - 321.498 134159 - 347.535 134160 - 345.520 134161 - 343.504 134162 - 373.573 134163 - 371.557 134164 - 369.541 134165 - 344.510 134166 - 342.494 134167 - 372.563 134168 - 370.547 134169 - 368.532 134170 - 392.553 134171 - 388.521 134172 - 203.218 134175 - 760.079 134176 5.97 315.427 134178 5.08 285.409 134180 4.98 555.774 134184 4.43 315.427 134185 5.08 313.411 134186 4.91 299.247 134189 5.4 306.397 134190 5.05 581.739 134191 1.83 583.714 134192 2.38 311.214 134193 4.2 270.408 134195 5.65 267.198 134196 -0.597 329.183 134197 -2.95 344.426 134198 -0.507 344.426 134199 -0.507 677.591 134200 -3.45 1252.019 134201 -3.39 1378.152 134203 - 587.415 134204 -0.74 119.119 134205 -3.01 119.119 134206 -3.01 366.366 134208 - 358.452 134210 3.39 344.426 134211 3.37 356.436 134212 3.36 370.463 134213 0.22 180.156 134214 -2.23 326.367 134215 2.5 408.572 134216 2.46 340.394 134217 -0.875 762.094 134218 6.65 278.310 134221 2.35 251.242 134223 -0.987 532.581 134224 0.57 105.071 134225 - 858.883 134226 -1.93 748.067 134227 9.39 748.067 134228 9.39 762.094 134229 9.48 655.690 134230 -2.52 762.094 134231 6.65 762.094 134232 9.48 331.427 134233 2.98 226.078 134236 - 226.078 134237 - 269.146 134238 - 269.146 134239 - 269.146 134240 - 269.146 134241 - 311.226 134242 - 269.146 134243 - 897.635 134246 -3.18 312.445 134247 5.82 311.437 134248 5.82 94.091 134249 - 120.106 134251 - 246.117 134252 1.24 280.231 134253 1.65 288.275 134254 -0.38 224.210 134255 1.12 1798.369 134256 - 1794.337 134257 - 1929.499 134258 - 1927.483 134259 - 298.375 134260 1.16 117.147 134261 0.235 230.245 134262 - 202.231 134263 - 732.025 134264 - 269.146 134265 - 269.146 134266 - 510.063 134267 5.3 151.163 134268 0.172 293.143 134269 3.93 269.146 134270 - 269.146 134271 - 375.464 134272 3.66 773.593 134273 - 269.146 134274 - 180.156 134275 -2.17 269.146 134276 - 311.226 134277 - 442.449 134278 -2.98 213.126 134279 - 255.206 134280 - 124.205 134281 2.6 140.204 134282 0.683 258.120 134283 -1.45 258.120 134284 -1.45 89.070 134285 - 205.166 134286 -3.42 226.078 134288 - 353.389 134289 3.45 387.211 134290 - 267.173 134291 - 269.146 134292 - 269.146 134293 - 269.146 134294 - 269.146 134295 - 269.146 134296 - 311.226 134297 - 311.226 134298 - 311.226 134299 - 311.226 134300 - 718.615 134301 2.48 339.363 134302 3.37 311.226 134303 - 311.226 134304 - 311.226 134305 - 140.204 134306 0.683 140.204 134307 0.683 353.389 134308 3.4 367.416 134309 3.58 140.204 134310 0.683 182.172 134311 -2.64 138.250 134312 4.66 138.250 134313 4.66 326.354 134314 0.614 228.207 134315 0.507 153.112 134316 - 138.250 134317 4.66 210.227 134326 2.38 221.230 134339 - 278.344 134340 3.16 278.344 134341 2.94 264.317 134342 2.57 413.571 134343 5.24 230.309 134344 -2.91 346.461 134345 4.85 288.339 134346 - 419.434 134347 2.03 356.456 134348 - 399.544 134349 5.05 616.280 134350 - 616.280 134351 - 413.571 134352 5.47 332.435 134353 4.62 346.461 134354 5.02 298.377 134355 5.9 594.910 134356 8.36 596.926 134357 8.03 298.377 134358 5.5 314.376 134359 4.68 52.035 134360 - 53.040 134361 - 65.050 134362 - 30.006 134363 - 1154.061 134364 -0.533 320.188 134365 -3.33 1136.046 134366 -1.65 137.940 134367 - 458.419 134368 0.114 220.222 134371 - 152.105 134386 - 488.438 134389 -2.21 645.540 134390 -2 212.438 134391 3.44 308.338 134392 1.14 210.192 134393 1.07 55.055 134394 - 1360.236 134395 - 54.047 134396 - 53.040 134397 - 143.184 134398 -2.15 596.404 134399 -2.7 240.280 134405 -1.74 366.449 134406 4.34 350.450 134407 4.27 145.223 134408 -0.316 305.352 134409 -1.68 247.356 134410 0.16 1482.181 134411 5.47 1158.179 134414 2.02 176.555 134415 0.513 336.466 134417 4.47 457.626 134418 0.77 123.116 134419 -0.427 151.126 134420 -0.394 199.212 134421 0.972 212.208 134422 1.22 473.689 134423 3.45 473.689 134424 3.39 473.689 134426 4.41 739.012 134427 5.71 269.146 134428 - 269.146 134429 - 380.137 134430 - 161.201 134432 2.68 161.201 134433 2.32 161.201 134434 - 269.146 134435 - 143.732 134436 -0.155 370.481 134437 2.52 311.226 134439 - 143.732 134440 -0.155 386.481 134442 1.95 269.146 134443 - 338.482 134444 4.87 269.146 134445 - 269.146 134446 - 1272.173 134447 10.2 300.157 134448 - 269.146 134450 - 269.146 134451 - 320.467 134453 6.07 728.079 134454 9.62 63.866 134455 0.359 350.450 134456 2.81 357.313 134457 -0.758 357.313 134458 -1.05 269.146 134459 - 311.226 134460 - 313.156 134461 - 279.244 134462 - 279.244 134463 - 136.112 134465 -0.686 1198.095 134466 10.3 101.104 134467 -2.01 312.386 134468 -1.99 715.097 134469 8.91 457.441 134470 -1.82 319.379 134471 -1.59 446.446 134473 -1.25 310.515 134474 6.76 310.515 134475 6.77 310.515 134476 8.19 304.407 134477 0.329 304.407 134478 0.515 310.515 134479 8.06 488.485 134480 1.4 338.424 134481 1.11 354.423 134482 0.832 138.231 134483 3.19 377.460 134484 1.18 521.989 134485 10.1 297.199 134486 - 311.226 134487 - 283.173 134488 - 262.327 134489 -0.367 300.157 134490 - 278.327 134491 -1.2 290.381 134492 0.0861 269.146 134493 - 311.226 134494 - 292.353 134495 -0.756 300.207 134496 -3.65 168.233 134498 2.45 354.482 134499 3.55 310.414 134500 3.89 311.226 134501 - 269.146 134502 - 830.040 134503 - 286.205 134504 -1.88 168.233 134505 3.07 988.423 134506 8.01 988.423 134507 8.01 1035.175 134508 -0.418 356.498 134509 3.26 332.435 134510 3.99 332.435 134511 3.67 273.186 134512 -2.34 453.594 134513 0.714 278.179 134514 -1.39 384.465 134515 1.37 368.465 134516 2.11 469.593 134517 0.36 641.776 134518 -0.898 643.791 134519 -0.938 348.434 134520 3.15 159.188 134521 - 184.216 134522 - 186.249 134524 1.94 186.249 134525 1.69 148.162 134526 - 1292.598 134527 5.43 208.234 134533 0.00864 190.218 134535 0.51 204.245 134536 0.874 222.260 134537 0.429 166.130 134538 -2.33 148.114 134539 -2.1 424.490 134540 - 313.156 134541 - 145.157 134543 -0.955 321.475 134546 6.6 512.596 134547 3.01 664.142 134548 10.1 591.993 134549 9.68 620.046 134550 9.83 634.072 134552 9.89 1447.918 134553 - 1473.956 134554 - 1451.950 134555 - 594.950 134556 - 623.003 134557 - 616.956 134558 - 645.009 134559 - 640.977 134560 - 623.003 134561 - 647.025 134562 - 645.009 134563 - 673.062 134564 - 671.046 134565 - 669.030 134566 - 620.987 134567 - 618.971 134568 - 642.993 134569 - 671.046 134570 - 616.956 134571 - 942.031 134572 - 942.031 134574 - 691.961 134575 - 691.961 134576 5.22 367.457 134577 1.9 703.971 134578 - 730.009 134579 - 727.993 134580 - 778.052 134581 - 332.435 134582 2.98 720.014 134583 5.84 717.998 134584 - 746.051 134585 - 744.035 134586 - 742.019 134587 - 742.019 134588 - 768.057 134589 - 744.035 134590 - 742.019 134591 - 732.024 134592 - 746.051 134593 - 760.077 134594 - 756.046 134595 - 782.083 134596 - 808.121 134597 - 806.105 134598 - 822.147 134599 - 621.784 134601 2.03 577.519 134602 4.8 720.057 134603 6.46 493.615 134604 - 291.263 134606 -0.791 787.251 134607 8.84 358.472 134608 4.76 158.155 134609 -0.299 232.191 134610 -3.66 448.383 134612 -3.34 130.194 134614 0.355 414.412 134616 -2.07 627.792 134619 -0.424 141.168 134620 -1.64 768.074 134621 - 141.168 134622 -1.64 228.371 134623 6.03 800.073 134624 - 180.156 134625 -2.49 800.073 134626 - 498.678 134627 0.992 101.147 134628 1.6 101.147 134629 1.6 83.132 134630 1.3 177.266 134632 -1.54 191.292 134633 -1.33 205.319 134634 -1.15 219.346 134635 -0.118 233.372 134636 0.275 730.009 134637 - 758.062 134638 - 756.046 134639 - 780.067 134640 - 778.052 134642 - 804.089 134643 - 730.009 134644 - 774.104 134646 - 772.088 134647 - 798.126 134648 - 797.593 134649 - 2787.355 134650 - 2730.303 134652 - 289.286 134653 -2.98 2353.010 134654 - 412.394 134655 0.609 377.495 134656 3.55 377.495 134657 3.8 377.495 134658 3.74 361.496 134659 5.07 331.427 134661 4.18 192.257 134664 0.444 208.257 134665 0.465 206.284 134666 0.865 222.283 134667 0.83 220.311 134668 1.33 236.310 134669 1.24 234.337 134670 1.81 250.337 134671 1.69 248.364 134672 2.31 264.363 134673 2.14 320.171 134676 4.42 251.046 134677 3.01 2334.944 134678 - 161.266 134681 2.46 147.240 134682 2.03 175.293 134683 2.89 189.320 134684 3.31 203.346 134685 3.72 316.372 134686 1.17 377.863 134687 1.87 342.410 134688 1.87 323.365 134689 2.52 310.260 134690 -1.02 555.663 134692 2.52 292.457 134693 4.94 1980.636 134694 -3.26 324.373 134695 2.52 2551.135 134697 - 472.582 134698 0.487 413.170 134699 2.65 1048.255 134700 -2.1 304.818 134701 3.77 405.461 134702 3.84 133.121 134703 -2.58 654.571 134704 -0.413 477.596 134705 -1.75 410.547 134706 4.21 304.448 134707 0.406 439.569 134708 5.77 295.848 134709 4.77 397.401 134710 0.406 60.055 134711 -2 372.336 134712 4.72 334.156 134713 -0.0153 411.492 134714 3.75 357.383 134715 1.91 433.568 134716 4.47 623.007 134717 3.68 302.344 134718 2.19 667.701 134719 -2.12 319.401 134720 2.74 401.583 134721 8.86 157.103 134722 -0.431 748.288 134723 4.63 404.454 134724 2.19 434.548 134725 2.12 384.430 134726 2.03 498.612 134727 4.39 136.195 134728 0.48 359.444 134729 2.1 477.416 134730 4.77 489.364 134731 2.06 413.535 134732 4.18 403.850 134733 0.783 367.399 134734 -0.438 398.429 134735 0.189 1917.046 134736 -0.426 265.349 134737 2.13 356.804 134738 3.21 305.070 134739 1.55 305.070 134740 1.55 472.533 134741 -0.161 534.485 134742 5.96 749.943 134743 3.92 252.075 134744 -0.182 530.652 134745 5.88 293.403 134746 3.01 288.471 134747 3.47 329.458 134748 3.37 304.405 134749 -0.953 290.398 134750 5.01 310.388 134751 4.53 98.143 134752 0.833 115.217 134753 2.32 115.217 134754 2.1 120.107 134755 -2.3 120.175 134756 -0.944 126.077 134757 1.74 129.243 134758 2.62 132.201 134759 0.422 136.147 134760 -1.77 137.136 134761 0.685 137.183 134762 1.74 139.109 134763 -0.87 140.203 134764 -2.48 141.254 134765 2.8 141.254 134766 2.87 143.227 134767 1.95 144.258 134768 1.62 145.200 134769 1.43 146.208 134770 -2.8 149.233 134771 2.14 150.175 134772 2.01 150.221 134773 0.743 151.163 134774 -1.94 152.151 134775 -0.251 152.178 134776 -0.085 152.234 134777 2.3 153.179 134778 1.97 153.179 134779 -0.78 154.213 134780 1.04 155.152 134781 0.939 155.238 134782 1.8 155.281 134783 3.38 156.096 134784 0.789 156.183 134785 0.413 157.211 134786 1.2 157.254 134787 1.99 158.155 134788 -2.2 159.185 134789 2.37 160.170 134790 2 162.146 134791 0.953 162.189 134792 1.25 162.227 134793 0.0032 163.131 134794 0.934 163.260 134795 2.76 163.260 134796 2.58 165.189 134797 0.591 165.233 134798 1.81 166.221 134799 0.699 167.166 134800 -0.666 168.233 134801 3.16 170.249 134802 1.58 171.194 134803 1.1 171.323 134804 3.79 172.222 134805 0.623 172.265 134806 1.31 173.038 134807 -0.122 173.210 134808 -0.049 175.184 134809 1.44 175.227 134810 1.26 177.180 134811 -2.31 177.243 134812 1.91 177.457 134813 2.13 178.231 134814 0.857 179.173 134815 0.793 179.216 134816 1.42 179.259 134817 1.99 179.603 134818 2.6 180.927 134819 1.91 181.189 134820 0.29 181.189 134821 -0.392 181.232 134822 0.405 181.232 134823 1.22 182.065 134824 2.26 182.266 134825 -0.518 183.678 134826 2.82 184.236 134827 1.16 184.282 134828 -0.704 185.264 134829 2.84 186.210 134830 0.688 186.252 134831 1.68 187.178 134832 1.15 187.202 134833 1.7 187.237 134834 0.893 188.221 134835 1.45 188.264 134836 1.38 188.269 134837 1.48 188.269 134838 2.68 188.354 134839 -3.37 190.199 134840 1.37 190.206 134841 - 191.227 134842 1.02 191.254 134843 1.81 192.002 134844 -1.7 192.263 134845 4.18 193.246 134846 1.71 193.286 134847 1.94 194.231 134848 0.364 194.953 134849 2.01 195.172 134850 0.0437 195.216 134851 0.699 195.219 134852 -0.982 195.219 134853 0.66 195.302 134854 2.43 1036.674 134855 5.81 197.130 134856 -1.78 197.231 134857 -0.0981 197.238 134858 0.0936 197.662 134859 1.37 199.039 134860 0.0679 199.377 134861 4.81 200.535 134862 2.23 201.268 134863 2.31 202.206 134864 1.8 204.226 134865 1.24 205.233 134866 0.385 206.198 134867 0.3 206.285 134868 1.68 207.226 134869 1.12 205.253 134870 2.32 207.230 134871 -0.154 207.230 134872 -0.00622 207.269 134873 2.68 207.273 134874 0.853 208.214 134875 1.25 208.259 134876 3.62 209.242 134877 1.18 209.285 134878 0.239 209.676 134879 2.22 211.215 134880 -0.189 211.258 134881 0.0445 211.645 134882 1.51 211.731 134883 3.2 212.246 134884 1.62 212.313 134885 2.04 213.191 134886 -1.5 213.704 134887 2.26 214.264 134888 2.13 214.689 134889 1.95 215.208 134890 1.25 215.231 134891 -0.279 215.290 134892 0.743 215.295 134893 2.71 215.333 134894 2.18 215.334 134895 3.42 215.704 134896 1.45 217.292 134897 2.32 217.350 134898 3.91 218.185 134899 -1.07 218.209 134900 0.854 218.270 134901 -2.88 218.276 134902 1.88 218.295 134903 2.86 219.178 134904 0.108 205.233 134905 -0.855 220.265 134906 1.93 220.271 134907 1.28 220.308 134908 4.34 221.296 134909 2.4 221.470 134910 0.941 221.647 134911 2.18 222.003 134912 -1.05 222.238 134913 1.75 222.244 134914 -0.101 222.284 134915 1.39 223.226 134916 0.74 223.269 134917 0.0517 223.312 134918 2.15 224.257 134919 2.01 224.257 134920 1.49 224.257 134921 1.38 224.257 134922 1.75 224.257 134923 1.78 224.297 134924 2.51 225.242 134925 0.592 225.246 134926 4.07 225.329 134927 3.75 226.230 134928 0.048 226.233 134929 -0.17 226.297 134930 2.17 226.316 134931 1.65 227.257 134932 -0.461 227.259 134933 2.77 227.344 134934 3.31 227.688 134935 3.04 228.211 134936 -0.164 228.244 134937 3.39 228.247 134938 1.25 228.333 134939 3.08 228.716 134940 2.09 229.235 134941 1.9 229.318 134942 3.7 231.230 134943 -2.32 231.334 134944 2.78 232.196 134945 1.4 232.322 134946 2.02 232.322 134947 3.16 233.184 134948 1.14 233.262 134949 -0.889 233.307 134950 2.32 234.252 134951 1.55 234.279 134952 0.548 234.338 134953 2.46 235.283 134954 -1.26 235.324 134955 4.15 235.753 134956 3.86 236.268 134957 1.88 236.295 134958 1.49 236.311 134959 1.56 236.481 134960 1.79 237.094 134961 1.6 237.286 134962 - 237.340 134963 3.28 238.027 134964 3.82 238.081 134965 2.71 238.194 134966 0.9 238.237 134967 1.49 238.240 134968 1.97 238.244 134969 -0.448 565.31700 13497 -3.13 238.283 134970 1.83 238.328 134971 3.28 239.268 134972 0.12 239.311 134973 1.57 239.311 134974 1.57 240.230 134975 3.2 240.298 134976 4.26 240.299 134977 2.58 240.301 134978 2.4 240.304 134979 3.57 240.323 134980 2.32 240.342 134981 2.07 241.246 134982 2.38 241.286 134983 2.87 242.189 134984 -1.16 242.270 134985 3.63 242.274 134986 1.21 242.359 134987 0.955 242.702 134988 1.93 243.220 134989 -1.9 243.302 134990 2.61 243.305 134991 1.04 244.028 134992 0.353 244.246 134993 1.78 244.312 134994 -0.101 244.378 134995 5.42 244.376 134996 3.27 245.231 134997 1.75 245.361 134998 3.79 245.361 134999 3.71 246.219 135000 1.31 246.226 135001 0.845 246.302 135002 1.97 246.305 135003 1.86 246.305 135004 1.28 246.349 135005 1.48 247.082 135006 1.83 247.333 135007 3.48 247.376 135008 3.63 248.195 135009 2.09 248.302 135010 2.07 248.321 135011 1.06 248.321 135012 1.59 248.364 135013 2.56 249.310 135014 0.0232 249.349 135015 2.69 249.349 135016 2.25 249.351 135017 3.14 250.205 135018 1.16 250.256 135019 1.04 250.301 135020 0.0949 250.337 135021 2.2 250.339 135022 3.21 251.279 135023 0.789 251.285 135024 -0.311 251.302 135025 1.4 251.365 135026 2.57 251.451 135027 6.14 251.709 135028 3.4 251.716 135029 0.948 252.393 135030 3.71 253.276 135031 -0.298 253.300 135032 2.39 253.319 135033 2.26 253.348 135034 2.18 253.383 135035 4.55 253.946 135036 0.31 254.050 135037 0.548 254.123 135038 3.11 254.307 135039 0.394 254.371 135040 4.84 254.371 135041 3.72 255.276 135042 2.41 255.316 135043 2.53 255.316 135044 2.32 255.319 135045 1.23 255.355 135046 3.23 255.355 135047 3.98 255.398 135048 4.33 255.741 135049 3.79 256.254 135050 3.03 256.256 135051 -0.674 256.304 135052 0.722 256.304 135053 3.64 256.323 135054 1.68 256.363 135055 -0.0522 256.425 135056 6.7 256.684 135057 3.77 256.731 135058 4.6 257.242 135059 3.06 257.308 135060 1.55 257.328 135061 3.19 258.054 135062 0.217 257.222 135063 -3.32 258.270 135064 2.39 258.297 135065 2.19 258.700 135066 4.34 259.261 135067 2.03 259.757 135068 1.88 259.774 135069 4.39 260.289 135070 1.95 260.289 135071 1.53 260.335 135072 2.24 261.360 135073 2.51 261.360 135074 3.05 261.360 135075 2.74 261.362 135076 4.05 261.403 135077 3.93 261.704 135078 2.8 262.305 135079 2.53 262.329 135080 2.13 262.345 135081 2.99 262.348 135082 2.43 262.350 135083 3.19 263.203 135084 0.689 263.333 135085 2.27 263.376 135086 3.63 263.720 135087 3.52 264.281 135088 0.486 264.321 135089 2.15 264.322 135090 3.14 264.324 135091 1.84 264.345 135092 2.84 264.478 135093 3.57 265.264 135094 2.77 265.349 135095 3.23 265.435 135096 4.49 265.562 135097 2.11 267.238 135098 0.792 267.285 135099 -0.176 267.325 135100 0.343 267.366 135101 2.85 268.265 135102 2.78 268.482 135103 -1.55 269.167 135104 3.15 269.302 135105 0.944 269.346 135106 1.55 269.346 135107 0.632 269.382 135108 3.41 269.382 135109 4.23 269.384 135110 0.551 270.282 135111 -0.463 270.394 135112 4.22 270.714 135113 2.96 271.139 135114 1.68 271.269 135115 2.13 271.270 135116 0.32 271.272 135117 2.46 271.337 135118 1.3 271.355 135119 2.39 271.362 135120 2.03 271.398 135121 3.53 271.439 135122 3.53 271.783 135123 3.06 272.131 135124 2.43 272.324 135125 2.45 272.343 135126 3.08 272.386 135127 2.58 273.295 135128 3.48 273.331 135129 1.14 274.106 135130 -0.0615 274.269 135131 3.2 274.297 135132 0.74 274.357 135133 2.13 275.090 135134 1.19 275.091 135135 -0.455 275.217 135136 2.27 233.184 135137 0.953 275.285 135138 1.44 275.387 135139 3.81 275.390 135140 2.53 275.435 135141 4.01 276.288 135142 1.12 276.375 135143 2.22 276.376 135144 3.96 277.149 135145 -1.82 277.273 135146 1.41 277.341 135147 -0.644 277.359 135148 3.46 277.451 135149 4.82 278.347 135150 1.92 278.349 135151 3.03 278.349 135152 2.93 278.368 135153 1.05 278.390 135154 2.85 279.131 135155 1.93 279.337 135156 2.72 279.339 135157 0.317 279.420 135159 5.29 280.286 135160 4.28 280.325 135161 1.15 280.363 135162 3.05 280.406 135163 1.95 280.408 135164 4.26 280.408 135165 4.28 280.323 135166 -0.34 281.353 135167 1.63 281.436 135168 5.7 282.444 135169 1.83 282.755 135170 1.86 283.279 135171 2.19 284.181 135172 2.01 284.359 135173 -0.953 284.376 135174 2.55 284.417 135175 -1.25 284.421 135176 4.51 284.440 135177 5.12 284.743 135178 -0.154 285.091 135179 1.87 285.278 135180 0.377 285.381 135181 3.41 285.409 135182 3.79 285.409 135183 3.93 286.280 135184 3.08 286.280 135185 2.87 286.333 135186 3.85 286.437 135187 4.35 287.110 135188 1.44 287.187 135189 -0.55 287.401 135190 3.68 287.401 135191 4.05 288.177 135192 2.96 288.277 135193 1.84 288.318 135194 2.43 288.385 135195 2.03 288.387 135196 4.25 288.705 135197 2.89 288.773 135198 3.22 289.126 135199 1.54 289.351 135200 2.35 289.370 135201 -0.447 289.372 135202 -1.54 289.413 135203 3.96 289.413 135204 3.93 289.456 135205 4.82 289.757 135206 4.19 289.800 135207 3.26 290.317 135208 3.31 290.358 135209 0.217 290.398 135210 2.85 290.464 135211 3.19 291.343 135212 1.96 291.388 135213 3.77 291.431 135214 5.09 291.687 135215 3.94 292.075 135216 -1.46 292.202 135217 3.35 292.279 135218 -1.88 292.321 135219 5.03 292.417 135220 3.38 292.417 135221 3.02 292.419 135222 3.98 293.085 135223 0.0936 293.403 135224 2.31 293.447 135225 5.74 293.447 135226 4.87 293.447 135227 5.25 293.447 135228 5.49 294.304 135229 -0.243 294.331 135230 1.27 294.388 135231 2.76 294.391 135232 4.04 294.435 135233 4.66 294.452 135234 3.69 294.520 135235 3.88 294.774 135236 4.43 295.249 135237 -0.199 295.252 135238 0.298 295.333 135239 3.04 295.375 135240 3.02 295.419 135241 3.93 295.419 135242 3.35 295.423 135243 3.91 295.442 135244 3.06 295.462 135245 5.46 295.832 135246 3.44 296.134 135247 -0.265 296.318 135248 3.65 296.359 135249 2.49 296.368 135250 2.39 296.387 135251 2.88 296.388 135252 3.11 296.432 135253 4.92 297.134 135254 4.56 297.372 135255 2.27 296.407 135256 1.97 297.416 135257 5.21 297.563 135258 7.51 298.334 135259 3.41 298.380 135260 4.41 298.380 135261 3.48 298.403 135262 3.01 298.420 135263 6.4 298.420 135264 5.87 298.447 135265 5.25 298.461 135266 6.02 299.365 135267 1.82 299.455 135268 -1.14 299.672 135269 2.24 300.436 135270 3.32 300.436 135271 3.55 300.783 135272 4.45 300.826 135273 5.04 301.135 135274 3.95 301.135 135275 3.95 301.381 135276 1.18 301.472 135277 4.38 302.286 135278 0.615 302.324 135279 4.03 302.372 135280 0.298 302.436 135281 4.57 302.452 135282 3.36 302.452 135283 3.75 302.475 135284 3.18 303.400 135285 0.0971 303.402 135286 4.69 303.441 135287 5.7 303.827 135288 4.07 304.254 135289 -2.05 304.366 135290 2.13 304.385 135291 1.19 304.429 135292 4.96 304.468 135293 3.8 304.769 135294 4.28 305.159 135295 3.37 305.199 135296 -1.14 305.369 135297 2.2 305.369 135298 0.693 305.757 135299 3.93 306.339 135300 1.34 306.342 135301 0.352 306.356 135302 3.27 306.464 135303 3.57 307.368 135304 -3.04 307.373 135305 1.25 307.385 135306 3.68 307.387 135307 4.8 307.390 135308 2.41 307.413 135309 3.19 307.428 135310 3.51 307.964 135311 -0.451 308.308 135312 0.279 308.416 135313 3.27 308.418 135314 3.06 308.762 135315 2.98 308.765 135316 3.64 309.317 135317 3.82 309.346 135318 1.66 309.403 135319 3.14 309.403 135320 4.37 309.446 135321 3.67 310.389 135322 1.25 310.431 135323 3.15 310.458 135324 5.21 310.743 135325 3.13 310.820 135326 3.74 311.392 135327 2.62 311.401 135328 1.99 311.419 135329 3.61 311.419 135330 4.01 311.442 135331 -0.385 311.462 135332 3.98 311.635 135333 1.28 311.849 135334 5.4 312.402 135335 3.67 312.404 135336 5.72 312.414 135337 1.54 312.447 135338 4.02 312.447 135339 3.88 313.305 135340 2.25 313.392 135341 3.78 313.392 135342 3.33 313.392 135343 2.56 313.398 135344 1.11 313.435 135345 4.16 314.343 135346 -0.437 314.447 135347 4.68 315.195 135348 4.8 315.407 135349 2.94 315.454 135350 4.33 315.475 135351 4.77 315.798 135352 3.68 316.420 135353 2.45 316.442 135354 4.82 416.551 135355 4.01 316.478 135356 3.7 317.224 135357 3.99 317.339 135358 4.25 317.380 135359 1.96 317.854 135360 4.35 318.388 135361 -1.19 318.454 135362 3.23 318.455 135363 1.06 319.398 135364 4.89 319.439 135365 3.11 320.341 135366 1.15 321.498 135367 5.13 322.355 135368 3.74 322.424 135369 3.04 322.488 135370 5.04 322.830 135371 2.35 322.870 135372 4.29 323.386 135373 3.53 323.386 135374 3.59 323.428 135375 3.34 323.428 135376 2.26 323.428 135377 2.45 323.429 135378 4.41 323.457 135379 4.37 323.472 135380 3.18 323.584 135381 1.84 324.374 135382 3.12 324.374 135383 2.78 324.378 135384 3.54 324.418 135385 3.13 324.461 135386 3.66 324.768 135387 2.89 325.358 135388 1.33 325.445 135389 3.82 326.430 135390 6.2 326.458 135391 2.69 326.476 135392 4.08 326.501 135393 5.74 326.573 135394 4.93 327.295 135395 0.584 327.418 135396 3.51 327.418 135397 2.84 327.461 135398 3.12 327.485 135399 4.32 327.489 135400 4.44 327.804 135401 3.07 328.489 135402 6.97 328.512 135403 3.95 329.279 135404 0.317 329.311 135405 -0.164 329.477 135406 4.78 329.477 135407 5.03 330.446 135408 2.63 330.450 135409 2.41 330.462 135410 4 330.465 135411 3.38 331.023 135412 3.13 331.364 135413 1.6 331.450 135414 3.5 331.820 135415 1.81 331.967 135416 0.0539 332.376 135417 2.04 332.415 135418 -0.0159 333.492 135419 4.62 334.371 135420 1.04 334.454 135421 3.27 334.773 135422 2.94 335.340 135423 1.93 335.482 135424 4.05 335.483 135425 4.14 335.526 135426 6.59 335.783 135427 2.96 336.282 135428 3 351.506 135429 2.74 337.289 135430 -0.654 337.372 135431 -2.52 337.411 135432 2.65 337.413 135433 3.33 337.454 135434 4.97 337.783 135435 2.88 338.487 135436 3.87 339.325 135437 -0.455 339.429 135438 3.26 339.476 135439 3.08 339.513 135440 4.37 339.799 135441 1.47 340.372 135442 0.186 340.437 135443 0.109 340.437 135444 0.156 340.457 135445 2.8 340.500 135446 5.18 340.502 135447 2.14 341.362 135448 3.24 341.402 135449 2.9 341.409 135450 0.954 341.408 135451 0.74 341.875 135452 4.48 343.418 135453 2.21 344.363 135454 -0.109 344.407 135455 4.21 344.445 135456 2.12 344.825 135457 4.48 344.876 135458 4.45 344.903 135459 4.03 345.092 135460 3.58 345.390 135461 2.23 345.864 135462 4.97 346.849 135463 6.53 346.919 135464 6.26 347.288 135465 0.624 347.371 135466 2.4 347.386 135467 1.46 347.449 135468 2.31 347.454 135469 2.4 347.454 135470 3.68 347.793 135471 2.9 348.278 135472 4.31 348.375 135473 1.4 348.442 135474 4.02 348.482 135475 5.08 348.501 135476 5.55 349.136 135477 5.18 349.381 135478 3.26 349.510 135479 4.66 350.410 135480 0.559 351.119 135481 -0.415 351.400 135482 1.29 351.440 135483 3.95 351.483 135484 3.49 352.297 135485 -1.83 352.429 135486 -0.262 352.469 135487 3.39 352.511 135488 5.22 353.456 135489 3.66 353.499 135490 5.46 353.499 135491 4.58 353.848 135492 0.689 354.185 135493 2.75 354.402 135494 4.04 354.463 135495 0.398 354.463 135496 4.42 354.487 135497 2.22 354.525 135498 3.74 354.810 135499 2.61 355.447 135500 3.46 355.495 135501 2.01 355.520 135502 4.56 355.817 135503 2.06 355.841 135504 0.654 356.438 135505 2.55 356.499 135506 4.7 356.503 135507 3.14 357.212 135508 -0.456 357.358 135509 2.14 357.408 135510 -0.166 570.37800 135511 2.42 357.788 135512 4.1 357.918 135513 5.46 358.134 135514 -1.3 358.263 135515 3.24 358.452 135516 0.526 358.456 135517 2.85 358.605 135518 5.6 359.380 135519 0.521 359.503 135520 5.72 359.595 135521 5.62 360.362 135522 3.3 360.640 135523 6.19 360.903 135524 5.09 361.433 135525 4.13 361.478 135526 6.34 361.481 135527 4.97 362.359 135528 1.2 362.444 135529 5.04 362.466 135530 3.23 362.466 135531 3.47 362.937 135532 4.75 363.495 135533 3 363.515 135534 -0.215 363.793 135535 3.7 364.438 135536 2.57 364.586 135537 6.51 230.30550 135538 1.96 364.805 135539 3.38 365.447 135540 3.36 365.470 135541 3.6 366.335 135542 3.81 366.408 135543 3.33 366.439 135544 3 366.477 135545 2.68 366.497 135546 4.19 367.439 135547 3.86 367.439 135548 4.45 367.442 135549 2.89 367.482 135550 3.42 367.482 135551 4.15 367.871 135552 2.28 368.427 135553 4 368.474 135554 0.883 368.661 135555 5.5 368.814 135556 3.23 369.419 135557 0.344 369.458 135558 3.48 369.498 135559 3.95 369.521 135560 3.5 370.310 135561 2.44 370.440 135562 3.95 370.483 135563 3.4 370.483 135564 3.27 370.513 135565 2.07 370.526 135566 3.59 370.569 135567 5.98 370.916 135568 4.6 371.545 135569 2.51 371.818 135570 2.42 372.416 135571 1.38 372.456 135572 0.634 372.456 135573 1.83 372.542 135574 6.49 372.542 135575 6.48 373.450 135576 2.24 374.430 135577 -0.826 374.471 135578 2.9 374.515 135579 3.68 375.380 135580 -1.08 376.462 135581 2.09 376.535 135582 -3.39 376.540 135583 4.18 377.480 135584 2.28 377.500 135585 1.85 377.500 135586 2.64 391.550 135587 3.8 377.819 135588 4.03 377.912 135589 2.73 378.102 135590 3.07 380.348 135591 1.54 380.460 135592 1.44 380.500 135593 1.74 380.519 135594 3.82 381.424 135595 4.78 381.466 135596 4.65 381.901 135597 1.66 382.456 135598 3.49 382.479 135599 1.23 383.464 135600 1.46 383.525 135601 4.71 384.513 135602 1.9 384.537 135603 4.62 384.552 135604 7.52 385.461 135605 0.597 386.444 135606 -1.71 386.487 135607 3.91 387.226 135608 0.0839 387.521 135609 -1.27 216.279 135610 2.27 304.534 135611 4.55 389.406 135612 -0.604 390.355 135613 -0.821 390.517 135614 4.2 391.482 135615 3.46 391.554 135616 3.97 392.447 135617 2.15 392.874 135618 2.04 392.874 135619 1.82 393.373 135620 0.905 393.705 135621 4.51 393.840 135622 -0.243 393.869 135623 0.389 394.453 135624 2.3 394.456 135625 5.76 394.546 135626 3.99 395.561 135627 2.37 395.878 135628 4.57 397.432 135629 -0.153 397.508 135630 - 397.511 135631 4.41 398.413 135632 1.15 398.493 135633 2.62 398.579 135634 5.13 399.508 135635 3.7 398.546 135636 0.0429 400.579 135637 5.65 401.412 135638 3.78 401.887 135639 3.04 401.891 135640 1.44 401.955 135641 4.44 402.488 135642 3.6 402.549 135643 4.81 402.576 135644 4.47 402.912 135645 3.63 402.915 135646 2.86 402.960 135647 5.78 403.514 135648 4.98 404.333 135649 5.63 404.459 135650 2.44 404.485 135651 1.21 404.496 135652 5.65 405.409 135653 -2.62 405.446 135654 0.701 405.446 135655 1.49 405.577 135656 4 405.873 135657 3.66 407.978 135658 2.91 408.358 135659 1.92 408.538 135660 2.32 408.574 135661 5.61 409.418 135662 4.09 409.589 135663 4.77 410.547 135664 8.42 411.195 135665 2 411.460 135666 2.5 412.480 135667 3.12 412.870 135668 3.05 413.275 135669 -0.372 455.372 135670 4.12 414.409 135671 0.344 415.103 135672 0.82 415.959 135673 5.35 416.362 135674 4.08 416.475 135675 3.7 417.499 135676 1.6 418.958 135677 2.87 420.459 135678 3.32 420.520 135679 4.12 420.548 135680 2.27 420.848 135681 2.28 421.495 135682 1.19 421.619 135683 -0.477 422.601 135684 5.13 423.721 135685 6.21 424.534 135686 2.64 424.620 135687 5.66 425.859 135688 0.0376 425.969 135689 0.885 426.487 135690 3.35 426.489 135691 0.995 427.279 135692 4.41 427.436 135693 3.68 427.539 135694 4.78 427.605 135695 3.41 429.268 135696 2.96 429.507 135697 2.83 430.583 135698 4.49 430.586 135699 3.78 432.483 135700 0.952 433.339 135701 3.72 433.501 135702 2.11 433.517 135703 4.65 434.465 135704 2.49 434.499 135705 2.78 434.511 135706 1.35 434.511 135707 2.37 435.002 135708 4.98 435.448 135709 1.38 435.475 135710 1.96 435.813 135711 4.74 436.630 135712 5.91 437.408 135713 -0.144 438.002 135714 5.76 439.022 135715 5.07 440.484 135716 -0.67 440.497 135717 3.7 440.616 135718 5.57 440.659 135719 8.8 441.518 135720 1.17 442.592 135721 2.03 443.003 135722 - 444.561 135723 3.22 444.897 135724 2.56 445.534 135725 3.01 445.601 135726 2.97 446.031 135727 4.34 446.552 135728 4.05 446.629 135729 4.7 447.333 135730 4.61 449.526 135731 1.66 450.525 135732 5.58 450.657 135733 2.19 452.157 135734 3.4 452.544 135735 2.33 454.907 135736 3.18 455.544 135737 5.19 456.317 135738 4.96 456.597 135739 3.51 456.642 135740 2.79 456.701 135741 7.97 457.605 135742 6.48 459.508 135743 1.58 459.562 135744 3.44 460.518 135745 2.01 460.561 135746 3.26 461.380 135747 4.55 461.490 135748 0.622 461.492 135749 3.57 461.533 135750 0.887 461.550 135751 4.59 463.494 135752 4.43 464.539 135753 3.95 464.905 135754 1.38 465.562 135755 1.74 466.617 135756 1.75 467.479 135757 1.78 467.645 135758 4.71 468.715 135759 6.99 470.158 135760 1.15 470.241 135761 5.6 472.572 135762 3.11 473.603 135763 2.58 474.505 135764 0.74 474.544 135765 2.58 474.707 135766 5 475.329 135767 2.2 475.378 135768 2.44 714.080 135769 8.92 476.579 135770 3.46 476.612 135771 2.28 476.865 135772 -0.609 476.952 135773 4.06 477.426 135774 0.636 479.058 135775 5.13 479.496 135776 -0.109 479.526 135777 4 481.074 135778 5.47 483.468 135779 1.01 483.664 135780 4.97 484.607 135781 3.26 484.961 135782 3.61 485.398 135783 3.67 486.074 135784 3.84 486.598 135785 3.26 486.645 135786 6.36 487.389 135787 3.76 487.800 135788 3.9 488.237 135789 3.83 488.528 135790 2.39 488.571 135791 3.26 491.494 135792 0.899 491.537 135793 4.05 492.613 135794 4.8 493.038 135795 3.53 494.063 135796 5.03 495.527 135797 2.96 496.568 135798 3.64 497.631 135799 2.74 498.913 135800 3.45 499.425 135801 4.63 500.542 135802 3.46 502.260 135803 3.9 502.733 135804 2.41 504.589 135805 3.92 505.563 135806 4.46 505.947 135807 4.24 507.613 135808 5.32 509.593 135809 0.511 510.623 135810 3.85 511.513 135811 6.65 511.575 135812 0.773 496.469 135813 0.748 518.085 135814 5.67 518.615 135815 4.17 518.944 135816 1.65 519.580 135817 -1.35 527.521 135818 3.39 528.567 135819 3.05 530.656 135820 3.22 530.780 135821 9.28 538.678 135822 5.28 544.615 135823 -0.522 544.677 135824 2.88 548.666 135825 1.09 550.906 135826 6.47 551.201 135827 5.21 557.890 135828 5 558.510 135829 -0.227 562.698 135830 0.319 567.591 135831 -1.9 568.298 135832 5.89 568.556 135833 1.05 569.060 135834 3.28 570.675 135835 4.32 570.704 135836 6.86 571.917 135837 4.85 575.676 135838 3.69 578.656 135839 2.77 652.598 135840 -0.156 588.545 135841 5.79 588.569 135842 -3.76 592.679 135843 3.1 594.664 135844 -0.779 597.893 135845 8.61 600.534 135846 2.6 603.707 135847 4.68 608.680 135848 3.62 610.701 135849 5.15 613.957 135850 2.96 620.732 135851 3.96 623.710 135852 3.74 624.860 135853 4.9 626.662 135854 -1.08 627.338 135855 9.79 627.654 135856 -1.21 627.814 135857 6.81 629.642 135858 1.13 631.656 135859 5.5 635.959 135860 5.64 639.006 135861 5.26 641.022 135862 5.38 645.657 135863 2.65 651.810 135864 -0.0455 658.876 135865 6.25 663.394 135866 6.96 668.538 135867 -1.15 670.674 135868 -2 673.021 135869 4.28 679.766 135870 -2.32 684.944 135871 7.37 685.691 135872 -2.5 695.671 135873 -2.15 707.806 135874 -0.93 711.762 135875 1.93 723.645 135876 3.31 725.697 135877 3.26 736.744 135878 -1.19 743.716 135879 -1.81 752.850 135880 6.51 759.922 135881 3.27 775.965 135882 3.02 787.476 135883 -0.666 791.113 135884 -2.55 794.967 135885 1.79 594.917 135886 2.81 804.912 135887 0.693 810.455 135888 4.79 812.738 135889 2.42 817.977 135890 1.99 818.950 135891 6.22 822.977 135892 1.99 835.165 135893 -2.52 912.048 135894 0.413 916.034 135895 -0.847 920.991 135896 3.13 966.212 135897 4.61 985.118 135898 0.152 994.192 135899 -0.154 992.177 135900 -0.471 1096.328 135901 1.24 1127.709 135902 4.46 1188.399 135903 -1.08 1198.922 135904 1.22 1227.376 135905 -0.649 1237.502 135906 3.94 1239.427 135907 0.665 1357.692 135908 -0.483 1473.594 135909 -0.743 1570.322 135910 2.5 2119.542 135911 - 2639.146 135912 - 3039.414 135913 - 3080.452 135914 - 3108.281 135915 - 3363.780 135916 - 3607.026 135917 - 390.411 135918 2.36 3464.047 135919 - 411.578 135920 4.88 284.349 135921 2.55 3949.399 135922 - 163.172 135923 -2.27 264.579 135924 4.05 263.379 135925 0.531 516.658 135926 2.18 577.716 135927 3.63 420.507 135928 -0.113 495.535 135929 2.74 611.729 135930 6.17 369.363 135931 2.59 277.402 135932 5.3 156.707 135933 0.783 143.092 135934 0.783 221.339 135935 3.56 95.931 135936 0.783 254.367 135937 - 413.552 135938 6.22 250.294 135939 0.0829 458.762 135940 5.61 137.179 135941 1.78 435.898 135942 4.26 298.443 135943 3.18 172.609 135944 2.02 325.366 135945 0.214 1143.274 135946 -0.823 470.604 135947 6.37 109.129 135948 -0.238 378.422 135949 3.24 1031.169 135950 -1.6 518.051 135951 4.75 305.413 135952 3.95 649.665 135953 4.6 463.613 135954 4.69 333.338 135955 3.91 349.465 135956 2.66 1214.624 135957 3.11 446.491 135960 2.96 1632.262 135961 2.48 305.414 135962 4.91 399.226 135963 3.34 260.219 135964 -0.556 347.690 135965 4.08 215.634 135966 0.785 616.614 135967 4.66 690.665 135968 0.204 460.146 135969 1.18 311.888 135970 1.72 225.242 135971 0.233 321.457 135972 4.32 3417.855 135973 - 275.387 135974 4.56 309.342 135975 2.76 276.371 135976 4.71 369.005 135977 5.25 334.560 135978 4.57 305.413 135979 0.924 0.0 135980 5.47 314.419 135981 4.48 248.318 135982 3.77 4117.724 135983 - 444.531 135984 0.368 106.867 135985 -0.308 447.325 135986 2.36 398.460 135987 3.56 136.188 135988 -2.47 390.446 135989 0.384 359.467 135990 2.1 316.435 135991 2.62 263.124 135992 0.757 328.446 135993 3.06 326.433 135994 3.15 329.481 135995 -0.411 353.114 135996 -0.795 275.090 135997 1.19 512.551 135998 8.19 670.965 135999 -0.396 420.971 136000 -0.298 106.081 136001 0.115 83.799 136002 0.783 309.446 136003 3.77 170.169 136004 -1.19 494.538 136005 -1.9 397.508 136006 6.21 356.436 136007 -0.438 522.630 136008 5.93 459.457 136009 -1.73 273.434 13601 - 252.315 136010 0.172 235.323 136011 3.73 276.488 136012 4.83 149.233 136013 2.16 278.220 136014 -2.25 367.379 136015 0.738 389.534 136016 4.98 230.330 136017 2.55 395.376 136018 4.02 476.565 136019 3.05 1042.196 136020 -0.548 339.708 136021 2.72 251.287 136022 1.44 286.349 136023 -0.127 253.383 136024 4.45 778.619 136025 -1.35 185.632 136026 2.78 342.473 136027 3.25 196.204 136028 1 210.227 136029 1.07 329.348 136030 1.76 122.161 136031 -2.46 321.457 136032 3.51 4541.075 136033 - 1646.848 136034 -1.85 499.062 136035 -0.706 253.253 136036 2.22 4757.462 136037 - 198.223 136038 0.752 179.216 136039 -2 246.349 136040 1.48 386.439 136041 1.81 426.580 136042 1.54 383.448 136043 0.646 501.648 136044 3.74 3284.594 136045 - 323.387 136046 1.03 757.939 136047 4.09 345.393 136048 1.78 533.685 136049 1.53 363.411 136050 2.78 591.548 136051 6.12 480.538 136052 3.46 371.431 136053 0.0179 378.506 136054 3.53 153.142 136055 -0.642 333.443 136056 4.17 349.442 136057 2.59 796.110 136058 - 820.131 136059 - 772.088 136060 - 770.073 136062 - 786.115 136063 - 812.152 136064 - 810.137 136066 - 118.068 136067 -0.655 840.206 136068 - 838.190 136069 - 834.158 136070 - 784.099 136071 - 800.142 136072 - 800.142 136073 - 816.184 136074 - 814.168 136075 - 808.121 136076 - 842.222 136077 - 1641.767 136078 - 840.206 136079 - 834.158 136080 - 832.142 136081 - 519.652 136082 - 547.706 136083 - 284.224 136084 - 782.083 136085 - 780.067 136086 - 812.152 136087 - 806.105 136088 - 804.089 136089 - 834.158 136090 - 830.126 136091 - 828.110 136092 - 836.174 136093 - 836.174 136094 - 834.158 136095 - 858.180 136096 - 832.142 136098 - 856.164 136099 - 302.452 13610 - 856.164 136100 - 830.126 136101 - 828.110 136102 - 864.227 136103 - 854.148 136104 - 641.776 136105 -0.877 641.776 136106 -0.877 1065.956 136107 0.729 309.253 136108 - 792.121 136109 - 101.081 13611 - 641.776 136110 -0.871 882.201 136111 - 641.776 136112 -0.871 360.488 136113 5.79 882.201 136114 - 1065.956 136115 0.805 878.169 136116 - 1065.956 136117 0.254 362.504 136118 6.14 746.094 136119 - 507.685 136120 - 742.062 136121 - 283.216 136122 - 794.137 136123 - 505.669 136124 - 505.669 136125 - 716.025 136126 - 716.025 136127 - 744.078 136129 - 740.047 136130 - 772.132 136131 - 818.159 136132 - 744.078 136133 - 740.047 136134 - 766.084 136135 - 790.105 136136 - 772.132 136137 - 818.159 136138 - 705.987 136139 9.02 13614 - 479.589 136140 - 529.647 136141 - 465.605 136142 - 501.594 136143 - 529.647 136144 - 689.945 136145 - 732.025 136146 - 689.945 136147 - 717.998 136148 - 715.982 136149 - 732.025 136150 - 746.051 136151 - 740.003 136152 - 737.988 136153 - 764.025 136154 - 717.998 136155 - 732.025 136156 - 778.052 136157 - 778.052 136158 - 732.025 136159 - 730.009 136160 - 730.009 136161 - 746.051 136162 - 744.035 136163 - 742.019 136164 - 760.078 136165 - 774.104 136166 - 770.073 136167 - 768.057 136168 - 766.041 136169 - 744.035 136170 - 742.019 136171 - 774.104 136172 - 772.088 136173 - 802.158 136174 - 790.062 136175 - 740.003 136176 - 764.025 136177 - 830.211 136178 - 209.262 136179 2.04 322.420 136180 2.86 338.419 136181 1.37 225.261 136182 0.566 265.305 136183 - 209.262 136184 2.04 267.370 136185 2 701.998 136186 - 701.998 136187 - 699.983 136188 - 699.983 136189 - 697.967 136190 - 697.967 136191 - 730.051 136192 - 730.052 136193 - 726.020 136194 - 724.004 136195 - 721.988 136196 - 721.988 136197 - 758.105 136198 - 758.105 136199 - 778.095 136200 - 756.089 136201 - 756.089 136202 - 756.089 136203 - 752.057 136204 - 730.052 136205 - 728.036 136206 - 728.036 136207 - 726.020 136208 - 758.105 136209 - 754.073 136210 - 754.073 136211 - 752.057 136212 - 780.111 136213 - 780.111 136214 - 774.063 136215 - 774.063 136216 - 758.105 136217 - 510.599 136218 - 273.155 136219 - 720.955 136220 - 720.955 136221 - 734.982 136222 - 734.982 136223 - 720.955 136224 - 749.009 136225 - 749.009 136226 - 2661.184 136227 - 777.061 136228 - 775.046 136229 - 775.046 136230 - 386.246 136232 - 762.007 136234 - 859.076 136235 - 863.108 136236 - 2851.378 136237 - 887.130 136239 - 837.071 136240 - 837.071 136241 - 837.071 136242 - 835.055 136243 - 835.055 136244 - 865.124 136245 - 865.124 136246 - 784.013 136247 - 759.992 136248 - 759.992 136249 - 2580.173 136250 - 784.013 136251 - 808.035 136252 - 808.035 136253 - 822.061 136254 - 822.061 136255 - 790.061 136256 - 788.045 136257 - 814.082 136258 - 812.066 136259 - 810.050 136260 - 810.050 136261 - 840.120 136262 - 836.088 136263 - 836.088 136264 - 834.072 136265 - 834.072 136266 - 810.050 136267 - 838.104 136268 - 838.104 136269 - 141.168 136270 -1.64 399.362 136271 2.57 689.003 136272 5.26 703.030 136273 5.57 136274 - 773.163 136275 6.86 799.200 136276 - 731.083 136277 - 672.961 136278 - 686.987 136279 - 701.014 136280 - 729.067 136281 - 563.916 136282 9.97 799.200 136283 - 308.268 136284 - 136285 - 299.469 136286 6.84 729.067 136287 - 827.253 136288 - 827.253 136289 - 136290 - 747.184 136291 - 270.282 136292 -3.12 270.282 136293 -3.12 801.275 136294 - 875.355 136296 - 747.184 136297 - 841.338 136299 - 889.381 136300 - 127.141 136301 -2.8 563.916 136302 9.97 563.916 136303 9.97 299.469 136304 6.84 861.413 136305 - 859.397 136306 - 859.397 136307 - 873.423 136308 - 535.863 136309 9.87 881.402 136310 - 905.424 136311 - 535.863 136312 9.87 881.402 136313 - 875.355 136314 - 535.863 136315 9.87 851.333 136316 - 925.414 136317 - 873.423 136318 - 871.408 136319 - 871.407 136320 - 869.392 136321 - 913.487 136322 - 937.509 136323 - 939.525 136324 - 937.509 136325 - 955.483 136326 - 987.568 136327 - 987.568 136328 - 983.536 136329 - 565.932 136330 10 983.536 136331 - 983.536 136332 - 979.504 136333 - 979.504 136334 - 565.932 136335 10 929.445 136336 - 981.520 136337 - 173.101 136338 - 173.101 136339 - 614.641 136340 3.2 173.101 136341 - 173.101 136342 - 173.101 136343 - 173.101 136344 - 173.101 136345 - 667.056 136346 9.98 667.056 136347 - 719.131 136348 - 483.702 136349 - 272.295 136350 - 1065.956 136351 0.768 362.504 136352 6.11 362.504 136353 6.08 362.504 136354 6.18 332.435 136355 4.18 2172.803 136356 - 350.450 136357 2.74 2538.137 136358 - 350.450 136359 2.59 2700.277 136360 - 541.786 136361 1.89 631.889 136362 - 338.288 136363 - 318.451 136365 5.78 530.455 136367 - 722.622 136368 - 535.863 136369 9.88 299.469 136370 6.97 507.685 136371 1.58 425.646 136372 3.07 565.932 136373 10 774.106 136374 4.58 432.529 136375 - 311.226 136376 - 311.226 136377 - 311.226 136378 - 311.226 136379 - 508.650 136380 - 800.185 136381 7.02 269.146 136382 - 240.151 136383 - 563.771 136384 - 300.157 136385 - 863.238 136386 9.65 589.809 136387 - 603.835 136388 - 563.916 136389 9.98 173.101 136390 - 173.101 136391 - 821.264 136392 9.37 173.101 136393 - 849.317 136394 9.67 370.481 136395 - 1701.819 136396 - 285.122 136397 -1.55 469.395 136398 - 743.643 136399 - 368.465 136400 4.37 368.465 136401 4.5 453.396 136402 - 300.477 136406 6.84 1065.956 136407 -0.866 1065.956 136408 -0.938 1065.956 136409 -1.01 343.481 136410 6.11 343.481 136411 6.11 194.079 136412 - 523.286 136413 - 717.365 136414 - 388.159 136415 - 116.115 136416 - 355.797 136417 -2.92 539.285 136418 - 602.258 136419 - 257.052 136420 - 329.370 136422 -0.19 479.505 136423 -1.65 470.566 136426 -1.09 75.091 136428 - 828.720 136431 -2.09 205.258 136432 2.02 402.404 136433 2.09 136436 1.5 471.294 136437 2.62 195.215 136438 - 317.443 136439 5.77 195.215 136440 - 317.443 136441 5.78 238.240 136442 - 317.443 136443 5.79 478.501 136444 -0.993 190.199 136445 1.17 167.162 136446 0.628 439.465 136447 -2.81 328.511 136448 - 328.511 136450 - 326.495 136453 - 140.032 136456 -1.34 563.939 136461 9.49 269.146 136466 - 269.146 136468 - 269.146 136469 - 269.146 136470 - 269.146 136471 - 269.146 136472 - 269.146 136474 - 269.146 136475 - 269.146 136476 - 300.157 136477 - 300.157 136478 - 300.157 136479 - 300.157 136481 - 300.157 136482 - 300.157 136483 - 300.157 136484 - 336.466 136485 4.52 396.649 136486 8.09 388.219 136488 - 388.219 136489 - 225.715 136492 3.24 388.219 136493 - 211.688 136494 2.79 388.219 136496 - 388.219 136497 - 388.219 136498 - 388.219 136499 - 336.466 136500 4.61 388.219 136501 - 313.156 136502 - 384.508 136503 - 608.642 136507 2.11 608.642 136508 2.12 580.632 136509 - 581.640 136510 3.4 86.937 136511 -0.173 571.887 136512 - 589.902 136513 - 147.197 136514 0.694 161.224 136515 1.31 175.251 136516 1.95 578.702 136517 4.25 376.345 136518 -1.76 99.13110 136519 2.05 390.371 136520 -1.38 404.398 136521 -1.46 295.438 136522 6.1 319.459 136523 6.07 319.459 136524 6.05 343.481 136525 5.83 343.481 136526 5.83 368.407 136527 -0.344 359.480 136529 4.7 359.480 136530 4.7 294.430 136531 5.55 137.100 136532 -0.626 359.480 136533 4.79 359.480 136534 4.79 359.480 136535 4.79 359.480 136536 4.79 299.760 136538 1.42 367.457 136539 3.2 144.602 136540 0.923 225.070 136541 -1.52 342.343 136542 1.93 330.333 136543 1.72 656.589 136544 - 672.588 136545 - 540.558 136546 0.673 304.299 136547 0.921 271.312 136557 1.38 271.312 136560 1.38 373.216 136562 - 344.489 136563 6.09 237.216 136564 -1.29 239.232 136565 -2.42 481.710 136566 4.34 481.710 136567 4.39 560.767 136568 0.985 344.489 136569 6.09 241.247 136570 -2.26 346.504 136573 6.41 346.504 136575 6.39 346.504 136576 6.39 1063.940 136577 -0.994 1063.940 136578 -1.04 465.711 136579 5.99 191.184 136581 1.5 351.439 136582 0.765 346.504 136583 6.38 346.504 136584 6.05 368.446 136585 0.484 392.487 136587 4.65 382.341 136588 - 672.588 136589 - 213.060 136590 -1.75 135.096 136591 -2.27 211.044 136592 -1.26 211.044 136593 -1.26 394.503 136594 5 394.503 136595 4.93 100.073 136596 - 334.451 136597 4.34 104.108 136598 -3.07 104.108 136599 -3.07 376.468 136600 0.371 125.16830 136604 3.34 451.642 136606 7.16 369.539 136614 6.14 410.591 136615 5.95 395.620 136616 7.73 311.460 136618 5.92 59.024 136622 - 341.529 136623 7.28 711.493 136624 - 738.495 136625 - 338.482 136626 6.2 338.482 136630 6.31 338.482 136631 6.22 318.451 136632 6.58 292.414 136633 - 445.483 136634 2.06 461.483 136635 1.66 461.483 136636 1.6 300.477 136638 6.84 463.542 136639 1.49 383.462 136640 2.65 447.499 136641 1.85 447.499 136642 1.67 463.498 136649 1.02 463.498 136650 1.07 665.571 136652 - 367.457 136653 1.72 319.459 136654 6.05 295.438 136655 5.87 334.451 136656 5.42 360.488 136657 5.78 446.970 136658 4.55 446.970 136659 4.55 446.970 136660 4.55 369.473 136661 1.73 334.451 136662 5.42 351.458 136663 2.88 131.133 136664 -1.43 344.316 136666 3.21 133.080 136668 -1.38 133.080 136669 -1.38 133.080 136670 -0.991 588.423 136671 -0.74 930.370 136672 9.84 463.542 136673 1.49 153.074 136674 -1.63 125.064 136675 -1.59 178.185 136676 2.09 167.100 136677 -1.39 256.254 136678 2.66 131.130 136679 -2.87 344.426 136682 -0.507 417.626 136683 6.99 159.160 136685 - 310.429 136686 5.49 760.079 136687 5.97 384.382 136688 -3.56 360.693 136690 3.89 361.701 136692 3.89 361.701 136694 3.89 383.683 136696 3.89 383.683 136697 3.89 1136.046 136698 -1.68 443.457 136699 -2.98 291.98684 1367 6.34 1152.045 136700 -0.533 1136.046 136701 -1.6 473.566 136702 0.994 1120.047 136703 -1.14 204.268 136704 0.655 1724.997 136705 -1.46 1290.470 136706 -1.61 655.604 136707 - 733.568 136708 - 669.631 136709 - 747.595 136710 - 395.620 136711 7.79 847.621 136712 -2.55 411.576 136713 6.64 272.212 136714 - 2147.481 136715 - 100.053 136716 - 351.184 136717 - 360.693 136718 3.89 375.727 136720 3.97 408.572 136724 2.2 765.710 136725 -3.21 763.611 136726 -1.88 184.153 136727 -0.0842 776.696 136728 -2.14 375.727 136729 3.97 316.435 136730 5.08 318.200 136731 - 302.201 136732 - 375.727 136733 3.97 357.444 136734 3.39 343.418 136735 3.37 433.807 136736 4.38 433.807 136737 4.38 433.807 136738 4.38 765.710 136740 -3.21 765.710 136741 -3.2 429.351 136742 -2.3 555.548 136743 -1.04 765.710 136744 -3.21 723.630 136745 -3.31 246.109 136746 -1.64 385.365 136747 -2.47 723.630 136748 -3.3 243.086 136749 -1.64 228.094 136750 -1.65 226.078 136751 -1.65 228.094 136752 -1.65 226.078 136753 -1.65 246.109 136754 -1.64 719.663 136755 2.33 243.086 136756 -1.64 834.559 136757 - 832.543 136758 - 1116.015 136759 -1.33 834.559 136760 - 257.220 136761 - 385.365 136762 -2.47 259.259 136763 - 547.506 136764 -2.37 151.163 136765 -1.88 192.192 136766 0.758 316.477 136767 4.56 470.380 136769 - 709.647 136776 -2.15 885.771 136779 -3.15 1047.912 136781 -2.33 181.166 136782 0.257 183.182 136783 0.0788 183.182 136784 0.0788 746.993 136787 8.64 300.157 136788 - 300.157 136789 - 744.977 136790 7.88 300.157 136791 - 300.157 136792 - 742.961 136793 7.36 751.043 136794 7.1 937.206 136795 5.77 941.237 136796 5.98 915.200 136797 5.94 321.225 136798 - 335.252 136799 - 344.273 1368 2.01 511.564 136800 - 511.564 136801 - 744.977 136802 7.72 310.429 136803 5.4 225.261 136810 0.566 304.318 136811 -0.473 225.261 136812 0.659 304.318 136813 -0.732 828.989 136816 6.88 300.477 136819 6.97 648.563 136822 -2.31 666.579 136823 -2.33 151.163 136824 0.172 354.397 136826 3.4 368.424 136828 3.58 151.163 136829 0.865 311.358 136830 -2.99 350.394 136831 -2.23 332.379 136832 -1.86 295.960 136833 -1.65 245.300 136834 -2.87 447.448 136835 4.66 447.448 136836 4.66 447.448 136837 4.66 103.097 136838 - 59.087 136839 - 870.194 136840 5.91 911.447 136841 0.891 196.223 136842 1.14 96.127 136843 - 94.111 136844 - 1482.752 136847 5.91 357.464 136848 - 94.111 136849 - 289.347 136850 - 400.552 136851 5.05 414.579 136852 5.47 99.065 136853 - 72.063 136854 - 350.410 136855 4.97 204.158 136856 -2.67 423.393 136857 - 646.548 136858 -2 179.148 136873 - 88.152 136874 0.479 278.236 136875 - 316.261 136876 -1.33 321.158 136877 - 551.593 136878 - 378.186 136879 - 802.730 136880 - 878.569 136881 -3.22 463.498 136882 1.02 463.498 136883 1.04 463.498 136884 1.07 463.498 136885 1.02 463.498 136886 1.07 911.494 136887 1.29 918.549 136888 -0.708 235.256 136890 1.92 213.168 136891 - 774.743 136892 - 566.681 136894 1.64 546.314 136895 -3.47 634.257 136896 - 569.522 136897 - 1833.737 136898 -1.7 567.689 136899 1.86 192.169 1369 1.48 583.689 136900 0.889 567.689 136901 1.97 551.690 136902 2.43 567.689 136903 1.87 583.689 136904 0.951 566.681 136905 1.6 582.681 136906 0.924 567.592 136907 - 583.591 136908 - 552.557 136910 - 199.294 136911 - 224.062 136912 - 168.042 136913 - 465.557 136914 1.33 640.674 136916 0.716 463.498 136931 1.17 463.498 136933 1.15 463.498 136936 1.3 463.498 136937 1.25 550.682 136965 2.43 318.451 136966 - 461.483 136967 1.36 461.483 136968 1.32 461.483 136969 1.34 461.483 136970 1.32 475.509 136971 1.88 300.393 136972 3.31 475.509 136973 1.88 477.525 136974 1.77 302.409 136975 3.61 477.525 136976 1.59 857.397 136977 - 871.424 136978 - 396.273 136979 - 300.393 136980 3.52 467.573 136981 1.53 369.497 136982 0.199 371.513 136983 0.448 189.277 136985 -1.18 1162.211 136986 2.02 234.207 136987 -3.66 363.535 136988 5.3 363.535 136989 5.31 363.535 136990 5.31 363.535 136991 5.29 363.535 136992 4.9 446.367 136993 -2.95 415.420 136994 -2.07 181.23160 136995 0.815 564.924 136996 9.97 177.266 136998 -1.54 191.292 136999 -1.33 129.094 137000 - 72.066 137001 - 205.319 137002 -1.15 145.094 137003 - 219.346 137004 -0.118 233.372 137005 0.275 266.165 137008 - 703.006 137009 9.17 729.044 137010 9.23 378.503 137011 3.55 176.124 137015 -0.915 751.049 137016 8.26 420.521 137017 5.59 378.503 137018 3.8 378.503 137019 3.74 362.504 137020 5.07 332.435 137021 4.18 193.265 137022 0.444 207.292 137023 0.865 221.319 137024 1.33 235.345 137025 1.81 249.372 137026 2.31 209.265 137027 0.465 223.291 137028 0.83 237.318 137029 1.24 251.345 137030 1.69 306.440 137031 1.79 304.425 137032 2.22 265.371 137033 2.14 334.451 137034 4.17 447.314 137035 - 179.088 137036 - 306.440 137037 1.84 350.450 137038 2.59 1069.988 137039 0.729 790.507 137040 - 325.42470 137041 3.1 323.428 137043 2.86 339.427 137044 1.37 467.489 137045 1.89 362.461 137046 1.77 1069.988 137047 0.805 227.218 137048 - 348.477 137049 2.49 101.08070 13705 -0.67 1069.988 137050 0.254 85.081 137051 - 414.288 137052 - 400.638 137053 6.7 400.638 137057 6.64 800.869 137058 - 901.861 137059 -2.24 800.869 137060 - 400.638 137061 6.69 402.654 137062 6.36 402.654 137063 7.61 369.420 137064 2.61 637.522 137065 -2.04 683.501 137066 -2.04 542.467 137068 -0.675 540.451 137069 -0.675 586.431 137070 -0.675 462.403 137071 -1.15 461.395 137072 -1.15 484.385 137073 -1.15 657.665 137074 -0.751 655.649 137075 -0.751 304.425 137076 2.19 304.425 137077 2.3 701.629 137078 -0.751 294.607 137081 -1.12 564.924 137082 9.97 564.924 137083 9.97 536.871 137084 9.87 536.871 137085 9.87 536.871 137086 9.87 450.371 137087 -1.33 448.356 137088 -1.33 566.940 137089 10 494.335 137090 -1.33 566.940 137091 10 566.940 137097 10 536.871 137102 9.88 226.078 137103 - 638.813 137104 7.2 564.924 137106 9.98 1069.988 137107 0.768 193.132 137108 -1.93 288.146 137109 -1.55 139.02392 13711 -1.26 274.399 137110 3.04 1069.988 137111 -0.866 1069.988 137112 -0.938 456.990 137113 3.31 267.173 137115 - 191.229 137116 -0.608 174.222 137117 -0.101 728.036 137118 8.91 118.088 137119 - 602.972 137120 9.49 856.164 137121 5.6 687.929 137122 8.16 287.482 137124 4.84 227.387 137125 5.27 262.431 137126 5.38 311.226 137127 - 884.217 137128 5.91 311.226 137129 - 384.33316 13714 -2.21 671.046 137142 9.11 451.578 137144 -0.0611 1069.988 137145 -1.01 493.658 137146 1.38 465.605 137147 0.377 282.251 137148 - 174.222 137150 -0.101 191.229 137152 -0.608 830.126 137153 5.34 344.489 137154 6.11 313.156 137155 - 313.156 137156 - 465.605 137157 4.61 788.045 137158 5.65 735.972 137159 7.24 673.902 137160 4.22 1405.923 137162 9.83 452.499 137163 5.01 226.078 137164 - 188.225 137165 -2.92 319.459 137166 5.91 319.459 137167 5.91 1290.582 137168 5.43 1614.864 137169 - 838.852 137171 -1.93 426.545 137172 2.01 665.685 137173 -2.09 665.685 137174 -2.11 492.518 137175 -1.92 426.545 137176 1.63 0.0 137177 - 428.560 137178 1.91 617.306 137179 - 311.140 137180 - 520.571 137181 -0.423 1559.438 137182 - 344.489 137183 6.11 506.545 137184 -1.41 226.078 137185 - 1545.412 137186 - 410.545 137187 4.55 313.156 137188 - 679.712 137189 -2.23 179.14948 13719 1.11 318.451 137193 5.77 481.492 137194 -2.02 300.157 137195 - 865.169 137196 8.05 820.131 137197 5.68 300.157 137198 - 785.041 137199 7.89 113.11460 1372 0.621 827.826 137200 -1.77 822.147 137201 5.93 713.966 137202 8.08 1174.159 137203 -1.73 609.665 137204 -2.28 782.832 137205 -1.16 1559.438 137207 - 309.253 137210 - 206.266 137211 2.02 309.253 137212 - 309.253 137213 - 744.078 137214 6.54 263.273 137218 - 132.115 137219 - 313.156 137221 - 806.103 137222 6.17 269.146 137224 - 649.881 137225 8.38 1920.689 137226 -2.25 388.461 137236 1.46 245.279 137238 -3.81 476.549 137239 -2.17 2901.559 137240 - 504.496 137242 -3.73 520.609 137243 -3.21 542.614 137244 -2.37 230.218 137245 -3.39 509.578 137249 -2.01 607.004 137250 9.88 446.458 137251 -2.09 375.375 137252 -3.58 566.562 137253 -1.85 464.537 137254 -1.22 579.625 137255 -1.32 500.592 137256 -2.21 260.287 137259 -2.93 190.154 137261 -3.52 332.353 137262 -3.3 333.449 137263 -1.99 329.393 137264 -2.59 479.509 137265 -0.993 318.451 137267 5.78 318.451 137269 5.79 350.393 137270 -3.35 353.461 137273 -2.82 450.511 137274 -1.28 689.945 137275 4.92 687.972 137276 5.55 714.009 137277 5.84 714.009 137278 5.86 770.073 137279 6.29 796.110 137280 6.39 440.473 137281 -2.81 794.094 137282 5.88 802.073 137283 4.88 798.169 137284 6.67 685.913 137286 7.63 610.658 137287 2.11 675.961 137288 9.02 631.822 137289 6.95 659.876 137290 7.56 760.078 137291 9.41 701.998 137292 9.06 770.073 137293 8.87 699.983 137294 8.58 790.062 137295 7.63 610.658 137297 2.12 582.648 137298 - 582.648 137299 3.4 572.895 137300 - 728.036 137301 8.91 590.910 137302 - 788.046 137303 7.39 826.179 137304 9.5 296.446 137305 6.1 726.020 137306 8.41 824.163 137307 9.11 824.163 137308 9.09 822.147 137309 8.73 160.216 137310 1.31 820.131 137311 8.12 756.089 137313 9.2 756.089 137314 9.2 766.041 137315 7.83 792.078 137316 7.82 754.073 137317 8.76 780.111 137318 8.7 195.067 137319 - 335.459 137320 5.15 249.218 137321 - 300.157 137322 - 263.245 137323 - 335.459 137324 5.15 718.940 137325 7.81 353.474 137326 3.79 353.474 137327 3.66 388.219 137329 - 807.002 137331 5.92 799.200 137332 6.97 578.702 137333 4.25 646.923 137334 4.15 579.982 137335 9.64 377.353 137336 -1.76 245.276 137338 -2.45 301.339 137339 -2.54 391.379 137340 -1.38 353.474 137341 3.68 335.459 137342 5.15 228.094 137343 -1.52 320.467 137344 6.07 320.467 137345 6.05 344.489 137346 5.83 344.489 137347 5.83 360.488 137349 4.7 360.488 137350 4.7 319.208 137351 - 376.190 137353 -3.11 360.488 137354 4.79 705.396 137355 -3.95 462.327 137356 - 478.394 137357 - 721.463 137358 -2.64 152.148 137359 1.2 360.488 137360 4.79 360.488 137361 4.79 335.459 137362 5.1 190.162 137365 -0.165 360.488 137368 4.79 172.180 137369 2.39 368.465 137370 1.72 166.131 137371 0.874 408.323 137372 -2.22 467.017 137373 -2.85 264.665 137374 3.89 374.224 137376 - 238.218 137378 -0.692 577.174 137379 - 212.200 137380 0.483 450.009 137381 - 164.158 137382 1.27 542.574 137383 0.673 188.180 137384 1.63 482.718 137385 4.34 303.186 137386 - 317.212 137387 - 482.718 137388 4.39 562.783 137389 0.985 351.458 137390 2.93 351.458 137391 2.97 158.069 137392 -2.75 380.222 137395 -3.11 709.428 137396 -3.95 725.495 137397 -2.64 412.355 137398 -2.22 469.033 137399 -2.85 235.193 1374 0.169 813.706 137400 -1.95 196.587 137402 2.82 382.367 137403 - 134.136 137404 1.08 57.028 137405 - 57.028 137406 - 647.782 137407 0.853 519.675 137408 1.71 258.120 137409 -1.42 462.624 137410 1.98 784.099 137411 6.46 675.123 137412 10 16.023 137419 - 210.184 137424 1.12 250.262 137425 1.12 168.147 137426 0.35 532.585 137429 - 176.235 137432 0.796 162.208 137433 0.388 267.427 137434 7.1 285.381 137441 4.09 359.480 137442 4.78 186.164 137443 2.44 359.480 137444 4.72 1067.972 137445 -0.994 1067.972 137446 -1.04 203.323 137447 - 635.854 137448 7.94 226.078 137449 - 618.824 137450 8.2 618.824 137451 8.11 169.264 137454 0.802 214.068 137455 -1.26 134.088 137456 -1.38 313.453 137457 4.57 313.453 137458 4.57 313.453 137459 4.57 297.454 137460 6.49 297.454 137461 6.49 653.388 137462 - 712.501 137463 - 0.0 137464 -3.24 313.453 137465 4.71 606.527 137466 -2.15 311.437 137467 4.44 1387.205 137468 -2.11 311.437 137469 4.48 315.416 137470 2.11 208.123 137471 -1.37 172.093 137472 -1.37 335.459 137473 4.93 335.459 137474 4.94 335.459 137475 4.93 335.459 137476 4.89 848.586 137480 - 328.315 137481 -0.953 328.315 137482 -0.965 738.495 137483 - 328.315 137484 -0.912 382.454 137485 2.65 134.088 137486 -1.38 147.196 137487 -2.83 462.491 137488 1.66 462.491 137489 1.6 448.507 137490 1.67 464.550 137491 1.49 320.467 137494 6.05 296.446 137495 5.87 373.463 137497 3.41 373.463 137498 3.59 134.088 137502 -0.991 344.750 137507 3.55 344.750 137509 3.55 344.750 137513 3.55 424.442 137515 0.991 424.442 137516 0.779 317.357 137521 2.25 222.367 137522 3.84 272.469 137523 8.08 533.276 137524 -2.98 533.276 137525 -2.79 370.481 137526 1.73 272.469 137528 7.71 352.466 137529 2.88 204.352 137530 5.86 204.352 137531 5.51 1140.078 137532 -1.68 204.352 137533 5.87 1156.077 137534 -0.533 222.367 137535 4.53 222.367 137536 4.38 1140.078 137537 -1.6 1124.078 137539 -1.14 466.438 137540 - 205.276 137541 0.655 335.459 137542 4.75 367.457 137543 4.36 851.653 137545 -2.55 351.458 137546 4.43 367.457 137547 2.85 298.357 137549 2.61 101.061 137550 - 413.657 137551 - 413.657 137552 - 556.556 137553 -1.04 413.657 137554 - 413.657 137555 - 413.657 137556 - 413.657 137557 - 430.359 137558 -2.3 335.459 137559 4.75 444.434 137560 2.12 437.491 137561 4.55 204.352 137562 5.92 204.352 137563 5.17 222.367 137564 4.83 290.484 137565 6.07 319.459 137567 5.95 100.096 137568 - 100.096 137569 - 55.055 13757 - 100.096 137570 - 100.096 137571 - 100.096 137572 - 100.096 137573 - 100.096 137574 - 89.070 137575 - 89.070 137576 - 89.070 137577 - 89.070 137578 - 89.070 137579 - 517.593 137580 2.5 549.592 137581 0.274 559.673 137582 -0.584 559.673 137583 -0.6 559.673 137584 -0.6 591.672 137585 -1.59 89.070 137586 - 89.070 137587 - 89.070 137588 - 89.070 137589 - 13759 - 255.206 137590 - 255.206 137591 - 913.722 137593 -1.88 370.227 137594 -1.52 311.226 137595 - 311.226 137596 - 311.226 137597 - 152.128 137598 0.601 836.575 137599 - 329.291 137600 -2.06 311.226 137601 - 311.226 137602 - 311.226 137603 - 311.226 137604 - 311.226 137605 - 311.226 137606 - 311.226 137607 - 311.226 137608 - 311.226 137609 - 311.226 137610 - 311.226 137611 - 311.226 137612 - 311.226 137613 - 311.226 137614 - 311.226 137615 - 311.226 137616 - 311.226 137617 - 311.226 137618 - 255.206 137619 - 255.206 137620 - 255.206 137621 - 255.206 137622 - 255.206 137623 - 255.206 137624 - 255.206 137625 - 255.206 137627 - 255.206 137628 - 255.206 137629 - 255.206 137630 - 255.206 137631 - 255.206 137632 - 255.206 137633 - 255.206 137634 - 255.206 137635 - 255.206 137636 - 392.402 137637 -1.93 375.395 137638 - 838.591 137639 - 188.201 137640 - 319.459 137641 6.24 188.201 137642 - 1120.047 137643 -1.33 188.201 137644 - 334.323 137645 -2.55 188.201 137646 - 188.201 137647 - 317.316 137648 - 188.201 137649 - 838.591 137650 - 455.715 137651 4.11 193.200 137652 0.758 173.101 137653 - 520.508 137654 - 173.101 137655 - 173.101 137656 - 282.231 137657 - 182.174 137658 0.257 184.190 137659 0.0788 184.190 137660 0.0788 407.564 137661 2.1 391.565 137662 3.53 1154.061 137663 -2.07 1138.062 137664 -1.55 693.675 137665 - 537.516 137666 -1.24 470.380 137667 - 1154.061 137668 -2.07 311.358 137669 -2.99 520.508 137670 - 1040.009 137671 - 350.394 137672 -2.23 136.128 137673 -1.13 124.205 137674 2.2 122.189 137675 2.14 332.379 137676 -1.86 299.992 137677 -1.65 919.511 137678 0.891 1138.062 137679 -1.65 866.842 137680 - 1040.009 137681 - 169.181 137683 -1.08 57.051 137685 -0.942 680.676 137686 - 404.670 137687 6.5 404.670 137688 6.46 1200.177 137689 - 125.12532 13769 0.27 699.657 137690 -1.44 682.649 137691 - 358.397 137693 2.68 392.345 137694 1.28 320.382 137695 -2.69 917.541 137696 1.29 662.731 137697 -1.99 791.845 137698 -2.15 924.597 137699 -0.708 883.608 137700 -3.22 464.506 137701 1.02 464.506 137702 1.04 464.506 137706 1.07 464.506 137720 1.02 464.506 137723 1.07 496.682 137724 0.498 568.697 137725 1.64 596.700 137728 -0.971 316.184 137731 - 331.176 137732 - 764.068 137737 5.36 316.397 137738 -2.34 720.014 137739 9.16 635.365 137740 - 343.336 137741 -3.21 311.183 137742 - 311.183 137743 - 760.035 137744 5.92 334.451 137746 4.32 392.624 137747 4.08 705.411 137748 - 334.451 137749 4.39 294.430 137754 5.87 766.041 137777 5.57 746.051 137778 9.32 269.146 137780 - 403.533 137789 2.68 568.697 137790 1.86 584.697 137791 0.889 774.063 137792 6.2 141.131 137796 -0.984 568.697 137799 1.97 1378 - 552.698 137807 2.43 93.104 137811 1.45 568.697 137812 1.87 584.697 137817 0.951 446.600 137818 2.21 512.681 137820 -0.511 568.697 137822 1.6 462.600 137824 1.7 584.697 137829 0.924 942.031 137836 - 464.506 137837 1.17 226.078 137849 - 638.813 137850 7.2 311.226 137852 - 481.561 137853 -1.65 282.251 137854 - 642.690 137856 0.716 269.146 137857 - 523.641 137858 4.59 784.056 137859 8.64 269.146 137860 - 695.908 137861 7.03 717.998 137862 9.06 269.146 137863 - 749.998 137864 7.45 269.146 137865 - 838.190 137866 9.3 267.173 137867 - 695.951 137868 7.67 740.003 137869 7.97 267.173 137870 - 714.009 137871 8.81 768.057 137872 8.5 540.668 137873 5.12 244.137 137874 - 388.219 137875 - 311.183 137877 - 762.051 137878 6.07 407.564 137880 2.1 401.517 137881 3.16 403.533 137882 2.7 89.070 137883 - 89.070 137884 - 89.070 137885 - 405.548 137886 2.09 89.070 137887 - 89.070 137888 - 282.251 137889 - 226.078 137890 - 226.078 137891 - 226.078 137892 - 226.078 137893 - 226.078 137894 - 226.078 137895 - 226.078 137896 - 226.078 137897 - 226.078 137898 - 226.078 137899 - 962.054 137900 -2.14 255.206 137901 - 255.206 137902 - 309.253 137903 - 309.253 137904 - 309.253 137905 - 309.253 137906 - 464.506 137907 1.15 309.253 137908 - 309.253 137909 - 309.253 137910 - 464.506 137911 1.3 269.146 137912 - 282.231 137913 - 282.231 137914 - 1034.141 137915 -2.39 954.077 137916 -2.12 464.506 137917 1.25 791.845 137918 -2.15 1094.212 137919 -2.21 13792 - 644.715 137920 -1.66 552.698 137921 2.43 944.039 137922 -0.483 211.087 137923 - 462.491 137924 1.36 902.002 137925 -2.14 772.888 137926 -2.21 563.302 137927 -3.05 1016.126 137928 -2.14 936.062 137930 -1.72 578.313 137931 -3.61 194.140 137932 -1.93 302.201 137933 - 299.284 137936 - 372.803 137937 4.24 372.803 137938 4.24 372.803 137939 4.24 528.482 137941 - 962.835 137942 - 102.132 137944 -0.179 192.237 137945 -0.608 403.406 137946 0.391 192.237 137948 -0.608 452.411 137949 - 466.438 137950 - 619.594 137951 0.553 619.322 137952 - 691.657 137953 0.683 196.247 137954 - 198.263 137955 - 267.301 137956 -2.07 462.491 137957 1.32 399.416 137958 -2.13 429.442 137959 -2.11 462.491 137960 1.34 462.491 137961 1.32 251.282 137962 - 413.422 137963 - 383.396 137964 - 476.517 137965 1.88 478.533 137966 1.59 155.175 137967 - 1007.726 137976 - 112.986 137978 1.95 294.179 137981 -3.41 15.015 137982 - 29.041 137983 - 30.049 137984 - 424.442 137985 0.78 367.457 137987 1.55 367.457 137988 2.55 367.457 137989 2.61 289.289 137991 -3.83 140.137 137994 0.898 142.153 137995 0.707 555.518 137996 - 512.517 137997 - 640.623 137998 - 656.622 137999 - 162.232 138000 1.11 406.894 138001 5.59 337.474 138002 5.01 337.474 138003 4.95 337.474 138004 4.99 337.474 138005 4.99 337.474 138006 4.95 299.172 138007 -1.74 337.474 138008 5.01 461.313 138009 - 257.112 138010 - 420.261 138011 - 668.666 138013 0.714 285.734 138016 1.06 435.275 138017 4.97 1380.782 138018 4.7 184.236 138019 - 1292.598 138020 5.43 153.139 138021 - 468.581 138022 1.53 544.482 138024 - 585.534 138025 - 370.505 138026 0.199 423.393 138027 - 273.477 138029 - 257.434 138031 - 372.521 138032 0.448 442.594 138033 4.28 573.340 138034 -3.71 587.621 138035 - 406.894 138036 5.66 222.367 138037 4.28 485.790 138038 6.29 272.469 138039 6.79 222.367 138040 4.76 222.367 138041 4.15 222.367 138042 4.84 222.367 138043 4.84 222.367 138044 4.84 222.367 138045 4.15 358.601 138046 7.5 136.234 138047 3.96 340.586 138048 7.74 204.352 138049 5.82 272.469 138050 6.31 204.352 138051 5.4 129.114 138052 - 393.221 138053 - 386.258 138054 - 184.146 138055 1.1 183.138 138056 1.1 299.390 138057 - 313.416 138058 - 325.427 138059 - 339.454 138060 - 315.389 138061 - 329.416 138062 - 439.464 138063 4.81 564.686 138064 6.84 564.686 138065 6.84 466.438 138067 - 453.208 138068 - 332.184 138075 - 574.921 138076 7.12 556.905 138077 6.99 663.318 138078 - 677.344 138079 - 280.446 138083 7.01 332.199 138084 - 594.630 138085 2.01 584.303 138087 - 31.034 138088 - 499.146 138089 5.54 267.173 138092 - 100.053 138093 - 704.014 138094 9.17 730.052 138095 9.23 752.057 138096 8.26 422.537 138097 5.59 565.592 138098 1.28 549.592 138099 1.1 607.672 138100 -1.56 591.672 138101 -1.61 654.373 138102 - 632.544 138104 - 188.225 138105 -2.92 632.544 138106 - 130.102 138107 - 570.608 138108 1.68 1616.880 138109 - 320.467 138110 5.91 130.079 138111 - 429.302 138113 - 507.371 138114 - 639.803 138115 -0.278 274.316 138117 1.75 274.316 138118 1.75 274.316 138119 1.75 288.342 138122 2.12 288.342 138123 2.12 288.342 138124 2.12 274.316 138125 1.75 453.637 138126 1.59 274.316 138127 1.75 274.316 138128 1.75 274.316 138129 1.75 273.434 138130 - 271.418 138131 - 288.342 138132 2.13 288.342 138133 2.13 288.342 138134 2.13 336.466 138135 5.15 336.466 138136 5.15 354.482 138137 3.79 731.123 138139 - 714.996 138140 - 304.511 138141 7.48 304.511 138142 6.72 354.482 138144 3.68 687.929 138145 8.16 336.466 138146 5.15 257.052 138147 - 179.088 138148 - 336.466 138149 5.1 258.120 138150 -1.65 437.757 138163 2.95 460.746 138164 2.95 222.367 138165 4.79 290.484 138166 6.06 222.367 138167 4.47 1063.210 138169 -0.574 240.257 138170 -1.67 673.404 138171 -3.21 573.586 138172 -2.05 615.623 138173 -1.99 587.613 138174 -1.97 483.455 138175 - 233.199 138176 - 213.168 138177 - 230.175 138178 - 376.487 138179 3.47 629.650 138182 -1.77 657.660 138184 -1.76 453.482 138185 -1.92 1533.802 138186 -1.47 495.519 138187 -1.59 231.183 138188 - 320.467 138190 6.24 412.252 138191 - 146.188 138193 -2.83 453.508 138194 -2.12 481.561 138195 -1.66 352.466 138196 2.93 467.535 138197 -1.9 467.535 138198 -1.9 607.801 138199 2.94 607.801 138200 2.9 352.466 138201 2.97 649.798 138202 0.853 355.327 138203 4.52 355.327 138204 4.52 355.327 138205 4.52 520.683 138206 1.71 545.490 138207 -2.28 463.632 138209 1.98 383.349 138210 -2.26 607.801 138211 3.05 621.827 138212 3.41 649.881 138213 4.18 663.907 138214 4.53 705.987 138215 5.56 411.428 138216 0.927 425.455 138217 1.4 720.014 138218 9.16 272.469 138219 6.51 957.415 138220 9.91 535.292 138221 -2.98 983.453 138222 9.95 465.435 138223 1.95 290.484 138224 6.81 535.292 138225 -2.79 340.586 138226 6.63 408.703 138227 6.91 476.820 138228 7.16 373.251 138229 -1.52 465.435 138232 2.08 290.484 138233 6.76 290.484 138234 6.81 364.433 138236 -0.46 330.299 138237 -2.06 287.143 138238 - 533.593 138239 - 384.138 138240 2.42 384.138 138241 2.42 384.138 138242 2.42 318.451 138243 4.58 412.192 138244 3.37 412.192 138245 3.37 412.192 138246 3.37 272.469 138247 6.56 360.488 138248 4.78 360.488 138249 4.72 130.142 138251 -0.634 314.461 138255 4.57 304.278 138256 -0.792 365.354 138257 - 314.461 138258 4.57 407.390 138259 - 298.461 138260 6.49 790.507 138261 - 298.461 138262 6.49 314.461 138263 4.71 182.172 138264 -2.64 312.445 138265 4.44 369.391 138266 -2.95 313.285 138267 - 306.058 138268 -1.44 650.846 138269 2.79 312.445 138270 4.48 336.466 138271 4.93 336.466 138272 4.94 336.466 138273 4.93 336.466 138274 4.89 394.446 138275 4.2 289.051 138276 - 712.221 138278 - 374.471 138279 3.41 539.285 138280 - 374.471 138281 3.59 210.079 138282 - 318.365 138283 2.25 132.115 138284 - 299.365 138285 2.61 327.443 138286 - 385.123 138287 2.7 368.023 138288 - 905.700 138290 -2.34 368.465 138291 4.36 933.753 138292 -1.87 472.370 138294 - 336.466 138295 4.75 863.620 138296 -3.04 1031.940 138297 -1.04 1074.020 138298 -0.308 961.807 138299 -1.67 989.860 138300 -1.63 272.469 138301 7.14 272.469 138302 7.04 442.718 138303 6.88 442.718 138304 7.32 442.718 138305 8.06 56.043 138306 - 442.718 138307 8.16 314.419 138308 2.6 235.216 138309 - 447.420 138310 3.28 447.420 138311 3.28 290.484 138313 6.64 90.145 138314 0.822 341.470 138315 - 343.442 138316 - 357.469 138317 - 353.480 138318 - 213.126 138319 - 213.126 138320 - 546.510 138321 - 349.485 138322 5.04 365.485 138323 3.57 365.485 138324 3.61 352.466 138325 4.43 368.465 138326 2.85 1025.814 138328 -1.71 279.317 138329 1.83 392.257 138330 -2.91 413.657 138331 - 320.467 138332 5.95 89.070 138333 - 496.372 138334 - 89.070 138335 - 255.206 138336 - 213.126 138337 - 213.126 138338 - 517.593 138339 2.5 87.054 138340 - 85.038 138341 - 173.101 138342 - 491.622 138343 - 282.231 138344 - 173.101 138345 - 173.101 138346 - 173.101 138347 - 330.211 138348 - 173.101 138349 - 173.101 138350 - 173.101 138351 - 173.101 138352 - 173.101 138353 - 173.101 138354 - 173.101 138355 - 173.101 138356 - 173.101 138357 - 119.163 138358 0.659 236.311 138359 1.61 665.857 138360 7.32 549.592 138361 0.274 184.233 138362 1.52 184.233 138363 1.52 239.271 138370 - 747.675 138371 - 950.868 138372 - 142.196 138373 2.55 281.305 138374 - 168.233 138375 2.86 1158.093 138376 -2.07 1142.094 138377 -1.55 1158.093 138378 -2.07 1142.094 138379 -1.65 321.439 138382 1.28 170.249 138383 2.96 497.690 138384 0.498 774.443 138385 - 579.344 138386 -3.75 100.159 138388 1.84 404.541 138389 2.68 447.608 138391 2.21 513.689 138393 -0.511 463.608 138394 1.7 320.188 138395 -3.27 1039.919 138396 -1.34 1037.903 138398 -1.37 404.541 138399 2.7 120.171 138400 0.659 406.556 138401 2.09 238.327 138402 1.61 660.782 138403 - 859.632 138404 -2.87 634.744 138405 - 676.781 138406 - 678.797 138407 - 942.914 138409 -1.65 620.675 138410 - 622.690 138411 - 228.314 138412 2.8 604.675 138413 - 606.691 138414 - 188.335 138415 2.52 396.301 138417 1.25 395.293 138418 1.25 437.552 138421 3.86 467.621 138426 4.84 265.369 138430 4.11 1011.865 138431 -1.69 263.353 138432 3.97 1009.850 138433 -1.71 264.361 138434 3.97 492.699 138435 6.76 334.389 138436 5.17 243.363 138437 4.73 490.061 138438 4.7 159.160 138440 - 157.144 138441 - 1096.900 138442 - 1300.092 138443 - 893.816 138446 - 311.226 138447 - 255.206 138448 - 779.269 138449 10.2 539.808 138450 - 567.862 138451 - 835.375 138452 10.3 595.915 138453 - 581.888 138454 - 609.942 138455 - 623.968 138456 - 384.508 138457 - 384.508 138458 - 1866.661 138459 - 355.451 138461 2.47 353.436 138462 2.33 279.289 138463 - 294.280 138464 - 752.633 138465 3.08 384.508 138466 - 412.561 138467 - 384.508 138468 - 384.508 138469 - 370.481 138470 - 173.101 138471 - 173.101 138472 - 244.245 138473 - 173.101 138474 - 359.309 138475 - 173.101 138476 - 334.451 138477 4.31 258.271 138478 - 359.309 138479 - 272.298 138480 - 286.325 138481 - 203.216 138482 - 70.047 138483 - 120.104 138484 -2.19 248.280 138487 3.04 293.277 138488 2.91 289.334 138502 2.15 491.497 138503 -3.45 488.560 138505 -2.14 465.524 138506 -2.2 523.875 138507 9.33 536.670 138508 -1.46 604.613 138509 -1.84 138510 - 415.567 138511 5.39 436.504 138512 4.3 275.302 138513 -2.56 374.433 138514 -3.09 188.181 138515 -2.91 550.511 138516 -2.25 507.642 138517 4.95 94.971 138518 - 213.126 138519 - 537.711 138520 5.91 213.126 138521 - 535.695 138522 5.67 527.631 138523 4.56 622.019 138524 9.55 529.837 138525 7.67 514.592 138526 3.81 1020.792 138527 2.17 213.126 138532 - 213.126 138533 - 213.126 138534 - 495.631 138535 4.77 523.684 138536 5.46 213.126 138537 - 704.834 138538 - 493.615 138539 4.63 213.126 138540 - 495.674 138541 5.59 334.451 138542 4.31 213.126 138543 - 744.078 138544 9.35 764.025 138546 7.49 792.078 138547 7.86 766.041 138548 7.82 267.173 138549 - 493.658 138550 5.27 240.171 138551 - 388.219 138552 - 388.219 138553 - 388.219 138554 - 332.199 138555 - 332.199 138556 - 849.082 138557 6.63 941.775 138558 -1.5 899.140 138559 6.69 295.187 138560 -3.41 897.125 138561 6.47 648.720 138562 3.23 644.689 138564 2.94 334.451 138565 5.46 388.219 138566 - 388.219 138567 - 388.219 138568 - 195.279 138569 4.57 313.156 138570 - 701.014 138571 5.3 731.083 138572 6.16 729.067 138573 5.91 759.136 138574 6.66 801.216 138575 7.2 672.961 138576 4.59 813.227 138577 7 811.211 138578 6.69 462.321 138580 - 259.128 138581 - 368.465 138582 1.55 368.465 138583 2.55 368.465 138584 2.61 338.482 138585 5.01 338.482 138586 5.01 863.620 138587 -2.73 117.123 138588 -0.00416 454.772 138589 8.4 360.488 138590 5.79 338.482 138591 4.95 338.482 138592 4.95 338.482 138593 4.99 338.482 138594 4.99 252.205 138595 - 184.233 138596 1.52 184.233 138597 1.52 414.623 138599 6.35 429.615 138600 6.39 233.092 138603 - 318.260 138604 0.742 320.276 138605 0.692 863.620 138607 -2.73 117.123 138608 -0.00416 834.559 138609 - 536.558 138610 - 538.574 138611 - 376.487 138614 3.46 376.487 138615 3.35 376.487 138616 3.55 360.488 138617 4.8 360.488 138618 4.75 418.300 138619 -3.11 149.21330 13862 1.07 498.490 138620 - 235.108 138621 - 524.527 138622 - 519.488 138623 - 520.515 138624 - 209.262 138625 2.04 338.419 138626 1.37 322.420 138627 2.86 849.594 138628 -2.74 877.647 138630 -2.69 254.452 138631 8.08 961.807 138632 -1.68 933.753 138633 -1.93 917.754 138634 -1.77 256.425 138635 6.02 975.833 138636 -1.64 959.834 138637 -1.58 197.12620 138644 -3.35 336.428 138650 3.51 453.406 138651 - 453.406 138652 - 1017.913 138654 -1.25 272.469 138656 6.74 421.269 138657 - 616.95420 138658 - 468.454 138659 - 575.356 138660 -3.71 1026.454 138661 9.85 762.007 138662 8.87 967.453 138663 9.97 750.274 138664 10.1 117.147 138668 -0.0816 103.120 138669 -0.605 431.289 138670 3.46 496.809 138676 9.56 2229.829 138677 -0.954 1614.328 138678 -1.07 1534.264 138679 -1.12 1212.979 138680 -1.12 1074.882 138681 -1.09 1074.882 138682 -1.1 577.473 138683 -1.2 497.409 138684 -1.29 5774.734 138685 - 4501.695 138686 - 4619.787 138687 - 3924.222 138688 - 4042.313 138689 - 3346.748 138690 - 496.809 138691 9.56 3464.840 138692 - 2769.275 138693 - 2807.302 138694 - 2887.367 138695 - 2191.802 138696 -1 2229.829 138697 -0.945 2309.893 138698 -0.926 1909.572 138699 -1.81 170.16260 1387 -0.711 1829.508 138700 -1.79 1749.443 138701 -1.88 1909.572 138702 -1.08 1829.508 138703 -1.08 496.809 138704 9.56 1749.443 138705 -1.91 1669.379 138706 -1.87 1652.356 138707 -0.99 1652.356 138708 -1 1614.328 138709 -1.07 1732.420 138710 -0.96 1154.947 138711 -1.03 595.489 138712 -1.3 435.360 138713 -3.42 515.424 138714 -1.4 397.333 138715 -2.22 435.360 138716 -1.41 515.424 138717 -1.36 496.809 138718 9.56 515.424 138719 -3.32 2807.302 138720 - 424.744 138721 9.96 524.862 138722 9.81 744.979 138723 7.8 398.622 138724 7.85 524.862 138725 9.81 213.168 138726 - 330.419 138727 3.68 243.194 138730 - 260.201 138731 - 274.228 138732 - 1087.389 138733 6.08 340.541 138734 - 871.451 138735 10.2 376.305 138736 4.43 333.305 138738 3.65 333.305 138739 3.65 333.305 138740 3.65 31.034 138741 - 486.727 138742 8.59 536.439 138743 5.29 565.592 138744 1.28 549.592 138745 1.1 363.409 138789 -2 374.433 138791 -3.1 687.929 138792 8.16 244.137 138794 - 482.546 138795 3.06 260.136 138801 -1.65 926.970 138802 -1.85 386.258 138803 - 1805.985 138804 -0.626 1543.723 138805 -0.87 1586.752 138806 -1.32 468.459 138807 1.95 545.287 138808 -2.97 117.080 138809 -1.2 328.320 138839 3.24 511.635 138840 4.08 459.970 138841 1.83 1122.063 138842 -1.03 1120.047 138843 -1.14 267.198 138844 -0.597 261.23010 138856 0.94 258.120 138881 -1.66 423.509 138885 1.83 424.517 138886 1.83 118.088 138888 -1.2 171.154 138889 -1.89 468.459 138890 2.08 613.676 138891 - 775.817 138892 - 731.764 138893 - 759.818 138894 - 100.096 138895 - 89.070 138896 - 214.176 138897 - 240.151 138898 - 308.239 138899 - 279.244 138900 - 279.244 138901 - 279.244 138902 - 650.776 138903 - 257.135 138904 - 226.078 138905 - 269.146 138906 - 269.146 138907 - 300.157 138908 - 388.219 138909 - 332.199 138910 - 386.246 138911 - 313.156 138912 - 313.156 138913 - 313.156 138914 - 257.135 138915 - 257.135 138916 - 311.183 138917 - 311.183 138918 - 568.873 138919 7.53 411.428 138922 0.927 425.455 138923 1.4 720.014 138926 9.16 958.423 138929 9.91 984.461 138930 9.95 233.224 138932 -1.82 203.199 138933 -3.86 306.294 138934 -0.792 150.158 138935 -1.9 366.582 138936 - 310.090 138937 -1.44 1041.993 138939 -2.02 651.853 138940 2.79 909.732 138941 -2.34 302.452 138942 5.72 331.427 138943 4.2 302.452 138944 5.42 442.718 138945 7.62 471.693 138946 6.13 395.446 138947 -1.54 303.244 138948 1.17 395.446 138949 -1.54 287.245 138950 1.59 230.175 138951 - 557.587 138954 -1.78 442.718 138955 7.84 441.428 138957 -3.14 703.728 138958 -1.77 937.785 138959 -1.87 733.711 138960 -2.11 300.436 138961 5.11 316.435 138962 4.3 332.435 138963 2.76 867.652 138964 -3.04 318.451 138965 4.04 288.468 138966 6.56 288.468 138967 5.62 304.468 138968 4.57 286.452 138969 4.85 302.452 138970 4.22 238.366 138971 3.31 442.718 138972 7.67 440.702 138973 7.69 476.733 138974 5.43 638.873 138975 3.6 322.312 138978 -3.15 463.507 138980 2.1 136.148 1390 2.06 480.514 139019 1.27 124.140 139020 - 26.037 139021 - 1035.972 139022 -1.04 1078.051 139023 -0.308 965.838 139024 -1.67 993.892 139025 -1.63 444.648 139026 - 444.648 139027 - 444.648 139028 - 444.648 139029 - 612.534 139030 -1.11 444.648 139031 - 447.420 139032 3.05 450.444 139033 3.28 450.444 139034 3.28 1029.846 139035 -1.71 280.325 139036 1.83 284.304 139037 3.97 953.296 139038 7.56 755.915 139039 - 347.769 139040 3.93 347.769 139041 3.93 347.769 139042 3.93 350.493 139043 5.04 366.492 139045 3.57 366.492 139046 3.61 416.452 139047 1.78 131.130 139048 - 147.129 139051 - 372.243 139052 - 388.242 139053 - 583.607 139054 - 1226.191 139056 10.2 396.289 139057 -2.91 325.290 139059 - 1041.935 139064 -1.37 534.384 139065 - 550.383 139066 - 775.497 139067 - 791.496 139068 - 177.223 139069 0.324 255.187 139070 -0.716 269.214 139071 -0.127 283.241 139072 0.334 224.109 139073 -2.6 303.209 139075 - 284.304 139076 3.97 284.304 139077 3.97 284.304 139078 3.97 284.304 139080 3.97 284.304 139081 3.97 863.663 139083 -2.87 266.376 139085 4.11 325.290 139086 - 328.242 139087 - 327.234 139089 - 988.877 139090 - 1016.930 139091 - 972.877 139092 - 1000.930 139093 - 196.095 139094 - 195.087 139095 - 327.234 139096 - 343.233 139097 - 325.290 139098 - 325.290 139099 - 193.24234 1391 1.9 342.297 139100 -2.14 487.430 139101 - 487.430 139102 - 504.438 139103 -2.28 357.506 139104 5.9 1015.897 139105 -1.69 654.833 139106 2.39 1013.881 139107 -1.71 336.405 139108 5.17 358.513 139110 5.9 682.886 139112 3.27 653.888 139113 4.82 255.418 139114 - 255.418 139115 - 255.418 139120 - 945.807 139121 -1.5 354.444 139122 2.47 352.428 139124 2.33 119.144 139125 - 162.168 139126 - 144.153 139127 - 563.648 139128 3.55 251.387 139129 - 251.387 139130 - 889.296 139139 8.09 726.080 139140 8.28 667.915 139141 5.05 695.968 139142 5.56 707.980 139143 7.69 544.831 139144 9.31 420.261 139147 -3.84 661.374 139148 -2.34 774.038 139150 8.93 593.380 139151 -2.7 509.591 139152 3.97 462.499 139154 2.1 774.038 139156 8.68 509.591 139157 3.95 235.323 139160 1.79 236.331 139161 1.79 378.374 139162 2.15 253.338 139163 0.553 254.346 139164 0.553 724.021 139167 6.18 780.128 139168 7.55 864.287 139169 8.66 920.394 139170 9.04 260.244 139171 - 1038.485 139172 9.87 683.914 139174 4.66 671.879 139175 4.75 721.886 139176 5.2 862.998 139177 1.39 729.984 139178 5.63 430.623 139179 6.39 475.552 139181 2.86 490.544 139182 1.62 315.427 139183 5.05 491.552 139184 1.95 489.536 139185 2.15 74.036 139187 - 74.036 139189 - 74.036 139191 - 74.036 139193 - 74.036 139195 - 74.036 139197 - 74.036 139199 - 74.036 139201 - 711.967 139204 5.2 749.939 139210 5.66 758.038 139211 5.96 754.047 139213 5.84 792.019 139214 6.44 472.701 139215 6.13 800.117 139216 6.51 176.215 139217 0.324 59.024 139218 - 766.101 139219 7.49 794.154 139220 7.94 836.234 139221 8.42 864.287 139222 8.68 466.614 139223 6.29 391.442 139224 3.44 379.409 139225 - 333.384 139227 - 774.038 139228 8.68 317.384 139229 - 509.591 139230 3.95 303.209 139231 - 335.208 139232 - 148.205 139233 - 351.399 139234 - 196.286 139235 4.57 867.652 139236 -2.73 557.860 139237 - 118.131 139239 -0.00416 559.876 139240 - 575.876 139242 - 594.670 139243 - 594.670 139244 - 308.398 139245 -0.735 863.940 139247 -1.22 320.276 139248 0.742 509.471 139249 -1.59 381.298 139250 0.687 440.409 139251 -1.59 315.427 139253 5.08 313.411 139254 4.91 314.419 139255 4.91 316.435 139256 4.39 315.427 139257 4.39 315.427 139258 4.51 332.435 139259 2.98 331.427 139260 2.98 332.435 139261 3.09 331.427 139262 3.09 330.419 139263 2.9 329.411 139264 2.9 330.419 139265 3.07 329.411 139266 3.07 322.292 139267 0.692 867.652 139268 -2.73 376.444 139269 0.936 118.131 139270 -0.00416 378.460 139271 0.923 118.131 139272 -0.00416 367.416 139273 3.57 591.754 139274 3.11 674.624 139275 - 674.624 139276 - 575.755 139277 3.96 575.755 139278 4.49 633.572 139279 - 633.572 139280 - 810.838 139282 1.03 842.880 139283 -1.75 128.212 139284 2.75 806.308 139291 - 526.783 139292 - 752.759 139293 2.1 840.864 139294 1.26 470.380 139295 - 418.300 139296 -3.11 308.239 139297 - 308.239 139298 - 672.933 139299 7 210.270 139300 2.04 339.427 139301 1.37 323.428 139302 2.86 853.625 139303 -2.74 881.679 139304 -2.69 923.136 139305 2.75 842.880 139307 -1.75 842.880 139308 -1.75 801.828 139309 -1.72 801.828 139310 -1.71 582.596 139313 2.46 801.828 139314 -1.72 801.828 139315 -1.71 801.828 139316 -1.72 760.776 139317 -1.66 760.776 139318 -1.65 167.276 139319 - 214.267 139321 - 455.463 139323 2.74 455.463 139324 4 441.645 139325 1.82 238.671 139332 -0.561 295.352 139334 1.63 238.671 139335 -0.562 273.116 139336 -0.344 236.350 139337 3.86 96.112 139340 - 2015.720 139342 - 293.792 139343 3 293.792 139344 3 293.792 139345 3 300.436 139346 5.2 298.420 139347 4.98 337.413 139349 4.8 165.189 139354 1.26 139355 1.26 800.585 1394 2.1 60.03212 13941 -0.949 295.91286 1395 3 146.09810 13997 -1.05 322.31980 140261 -0.336 369.45412 14027 3.41 169.13482 1403 0.439 277.42220 14030 6.45 356.14700 140536 2.35 288.25220 1406 2.7 564.32904 14086 -3.71 258.228 141 -1.66 127.075 1410 - 664.41010 14105 -2.84 175.24900 141059 -0.577 306.43970 14158 4.55 148.157 1416 -1.41 191.95080 141644 -1.54 614.879 1418 -0.601 200.08382 14216 -1.51 256.08800 142290 1.9 943.70412 14261 -2.35 14268 - 166.17390 1427 1.29 62.04300 14272 -0.243 300.740 1428 4.05 124.99734 14280 -1.37 146.12136 14321 -3.45 281.34740 143310 1.43 172.07370 14336 -1.92 120.17112 1438 0.377 242.124 1439 -3.48 720.716 1442 0.959 62.02816 14428 0.475 1444 - 327.375 1445 1.09 361.390 1446 0.627 178.22766 14469 3.29 1447 - 169.07312 1449 -1.89 1451 - 91.109 1456 -1.76 139.175 1457 -2.26 204.22188 1458 3.22 121.95492 14597 -0.145 251.10740 145989 -1.66 302.495 146 8.29 84.07340 1461 0.129 527.40418 1463 -1.78 335.22718 14648 -3.23 333.21130 14649 -3.23 174.15130 1467 0.548 176.55420 1472 0.777 148.15708 14737 -0.558 247.677 1475 4.15 100.11582 14750 -0.229 354.09850 147675 -0.934 1480 - 323.56000 148332 2.45 722.91124 14885 5.9 154.24932 149 3.15 303.35290 149226 1.25 585.64870 149836 0.185 154.24932 150 3.15 284.43572 15035 6.11 299.42718 15036 6.05 438.32850 15045 -1.61 186.11894 1506 0.187 142.95760 15075 -0.697 78.96000 15076 -0.697 192.12352 151 -0.981 32.06600 15138 -1.63 154.24932 152 3.15 504.61240 15208 5.07 224.26040 15226 -2.9 146.18856 15237 -0.384 154.24932 153 3.15 526.395 1531 -2.13 219.24332 15333 0.626 218.25184 15334 0.651 284.26350 15335 3.35 267.28120 15336 -3.38 161.15588 15337 -2.24 182.17484 15342 2.27 44.05256 15343 -0.106 102.08864 15344 -0.67 851.60876 15345 -2.6 767.53540 15346 -3.46 58.07914 15347 -0.145 85.10452 15348 -0.299 73.09382 15349 0.2 140.03186 15350 -1.26 809.57208 15351 -2.93 384.33316 15352 -2.21 422.43890 15353 -2.42 104.17080 15354 -2.92 146.20748 15355 -2.76 121.15922 15356 -2.49 112.04040 15357 0.502 129.09080 15360 -0.618 87.05412 15361 -0.689 154.05844 15362 -1.33 175.18400 15363 2 69.03880 15364 0.404 180.15740 15365 1.11 60.05200 15366 -0.179 300.43512 15367 6.05 56.06326 15368 0.0603 1062.00746 15371 -0.939 241.24730 15372 -2.26 237.21554 15373 -1.04 257.247 15374 -2.01 239.23120 15375 -1.59 213.12110 15376 -0.254 18.01530 15377 7.75 1.00794 15378 -1.19 31.99880 15379 -0.173 867.60816 15380 -3.14 136.23400 15382 4.47 136.23404 15383 4.47 136.23404 15384 4.47 204.35106 15385 5.64 212.24388 15386 1.81 152.23340 15387 2.53 152.23344 15388 3.18 152.23344 15389 3.18 330.28886 15390 1.68 330.28886 15391 1.68 166.21696 15392 1.57 154.24932 15393 2.88 154.24932 15394 2.88 314.20910 15395 0.181 152.23344 15396 2.6 152.23344 15397 2.6 168.23284 15398 1.4 150.21756 15399 2.91 152.23344 154 2.9 150.21756 15400 2.91 288.25218 15401 1.53 156.26520 15402 3.22 150.21756 15403 2.04 203.12628 15404 -0.897 154.24932 15405 2.61 152.23344 15406 2.92 165.23220 15407 0.928 150.21756 15408 2.56 156.26520 15409 3.22 154.24932 15410 2.98 318.40580 15411 0.84 134.09082 15412 -2.1 272.25278 15413 2.22 399.44500 15414 -2.01 272.46808 15415 6.51 288.46748 15416 4.83 302.45100 15417 4.98 286.45160 15418 5.15 318.45040 15419 3.42 152.23344 15420 3.05 150.21756 15421 3.02 507.18100 15422 -3.53 198.17608 15423 -2.37 200.19196 15424 -2.75 202.20784 15425 -2.85 228.24850 15426 -1.47 246.26360 15427 -2.06 75.06664 15428 -3.01 33.02996 15429 -0.132 252.26652 1543 0.877 562.65832 15430 4.6 584.94700 15431 5.27 598.97402 15432 5.36 612.95700 15433 5.8 614.97300 15434 5.79 568.70596 15435 4.44 830.74708 15436 0.815 836.79472 15437 0.108 660.75672 15439 2.84 410.71800 15440 6.66 426.71740 15441 7.09 586.67720 15442 4.99 907.71508 15448 -2.56 867.65122 15449 -2.93 822.58900 15450 - 822.58900 15451 - 853.62464 15452 -3.08 853.62464 15453 -3.08 883.60756 15454 -3.22 15455 - 15456 - 897.63414 15457 -3.17 941.64364 15459 -3.1 975.87516 15460 -0.941 975.87516 15461 -0.941 897.67874 15463 -2.37 967.72552 15464 -2.31 867.60816 15465 -3.11 867.60816 15466 -3.11 911.66072 15467 -3.15 687.55550 15468 -3.4 820.57400 15469 - 224.21336 1547 -2.23 940.53098 15470 -2.21 947.82200 15471 -1.52 886.65614 15472 -2.35 835.60936 15473 -3.02 861.60358 15474 -2.36 1078.04992 15475 -0.737 865.63534 15476 -2.52 851.65182 15477 -2.74 849.63594 15478 -3.05 837.62524 15479 -2.95 961.76100 15480 -3.02 853.62300 15481 -2.89 961.71940 15482 -2.29 979.77774 15483 -3.14 887.64086 15484 -2.22 925.68730 15485 -3.1 849.63594 15486 -3.26 851.65182 15487 -2.98 893.64544 15488 -3.2 836.57300 15489 - 89.070 1549 - 909.64484 15490 -2.59 1019.92772 15491 -1.33 923.67142 15492 -2.51 1200.17126 15493 -1.53 1184.17100 15494 -1.02 1005.94420 15495 -1.18 852.63992 15496 -3.37 879.61886 15497 -3.02 906.08622 15498 -2.35 913.67814 15499 -2.39 152.23344 155 2.9 887.64086 15500 -2.2 867.65122 15501 -2.86 893.66958 15502 -2.38 907.67202 15503 -2.84 909.68790 15504 -2.95 891.67262 15505 -2.93 921.74166 15506 -2.06 838.61334 15507 -3.43 1027.94972 15508 1.5 971.715 15509 -1.31 877.60298 15510 -2.45 943.70300 15511 -2.35 852.63992 15512 -2.62 821.58278 15513 -3.06 1053.98700 15514 2.22 871.64146 15515 -2.17 993.83184 15516 -2.39 837.62524 15517 -2.9 929.67754 15518 -2.42 1158.09152 15519 -2.07 873.65734 15520 -2.71 949.83788 15521 -1.52 795.54550 15522 -3.37 917.75296 15523 -3.02 881.63474 15524 -3.09 1005.945 15525 -0.881 1062.04900 15527 0.278 879.61886 15528 -2.91 839.59806 15529 -2.94 1029.96560 15530 0.516 853.58158 15531 -3.15 977.89104 15532 -1.31 893.73156 15533 -1.98 1031.98148 15534 0.0394 839.55500 15535 -3.19 851.65182 15536 -2.81 885.66804 15537 -2.19 1062.05052 15538 -0.32 823.59866 15539 -2.96 973.73010 15540 -2.23 1033.99736 15541 -0.371 877.67018 15542 -2.11 835.60936 15543 -3.03 354.48096 15544 3.2 336.46568 15545 4.47 336.46568 15546 4.39 350.44920 15547 2.97 352.46508 15548 3.14 352.46508 15550 3.06 352.46510 15551 3.13 352.46508 15552 3.32 354.48100 15553 3.2 352.46508 15554 4.67 352.46510 15555 3.13 350.44920 15556 3.06 350.44920 15557 2.98 320.46628 15558 5.93 318.45040 15559 5.61 159.183 1556 -2.55 292.41312 15560 4.87 189.09970 15562 -0.981 189.09970 15563 -0.981 200.14552 15564 -1.04 126.15310 15565 -0.369 160.16778 15566 -0.606 158.15190 15567 -0.333 58.036 15568 - 133.10610 15569 -2.18 89.09322 15570 -2.71 32.04524 15571 -0.187 483.32628 15572 -2.35 125.06362 15573 -1.9 430.61998 15574 4.66 592.76058 15575 2.85 440.74398 15576 8.84 428.69022 15577 8.27 416.63646 15578 5.43 578.77706 15579 3.77 266.37580 15580 4.21 280.40240 15581 4.62 162.14060 15582 -0.685 162.14060 15583 -0.553 148.11400 15584 -1.05 148.11402 15586 -1.05 162.14060 15587 -0.416 132.07156 15588 -1.04 132.07156 15589 -1.04 162.14060 15590 -0.685 162.14060 15591 -0.246 174.15130 15592 0.0625 203.08322 15593 -0.585 174.15130 15594 0.125 132.07156 15595 -1.04 340.28214 15596 0.984 246.09028 15597 -1.54 203.12628 15598 -1.05 290.26810 15600 1.1 131.15312 15601 -3.02 188.20110 15602 -1.6 131.17296 15603 -1.75 131.17296 15604 -2.01 226.27046 15605 2.79 224.25460 15606 3.2 206.15010 15607 -1.3 332.38932 15608 2.68 89.09660 15609 -1.86 528.94000 156095 6.89 316.43452 15610 3.7 89.09322 15611 -0.715 220.17820 15612 1.3 146.18764 15613 -2.94 130.14180 15614 0.877 346.41590 15615 2.79 146.18764 15616 -3 586.67818 15617 2.97 586.67800 15618 4.05 584.66210 15619 4.07 103.11980 15620 -0.575 136.14792 15621 1.38 192.12352 15622 -1.37 176.12412 15623 -0.743 176.12410 15624 -1.62 355.43706 15625 -0.874 336.46568 15626 5.85 352.46508 15627 3.93 336.46568 15628 5.82 336.46568 15629 5.86 354.48096 15630 3.72 336.46568 15631 5.15 336.46568 15632 5.88 443.41330 15633 -2.08 471.42372 15634 -2.53 445.42950 15635 -2.13 455.42432 15636 -2.1 473.43960 15637 -2.64 456.43226 15638 -2.29 472.45460 15639 -2.03 473.43930 15640 -2.19 459.45580 15641 -1.9 257.247 15642 -2.01 239.23120 15643 -1.36 684.46420 15644 -3.15 305.36886 15645 0.795 352.46508 15646 2.93 336.46568 15647 4.57 256.25338 15648 2.48 272.25280 15649 2.07 439.60900 15650 1.32 318.45040 15651 6 364.20554 15652 -3.31 292.41310 15653 6.21 294.42900 15654 6.59 312.44430 15655 5.48 312.445 15657 5.82 312.44430 15658 4.42 248.19170 15659 0.266 248.19160 15660 0.266 188.13482 15661 0.266 170.24872 15662 1.3 188.13482 15663 0.28 262.09150 15664 -1.65 151.16260 15665 1.79 151.16260 15666 1.79 151.16260 15667 1.79 202.11830 15668 -0.144 147.15068 15669 2.11 130.09874 15670 0.0595 150.08684 15671 -1.42 150.08684 15672 -1.42 150.08684 15673 -1.42 150.08684 15674 -1.42 75.10970 15675 -0.991 158.11560 15676 -2.11 158.11560 15677 -2.11 158.11560 15678 -2.11 957.06430 15679 -0.429 942.02980 15681 - 290.27328 15682 -3.99 299.469 15683 6.84 134.13050 15684 -0.771 286.21492 15685 -0.868 88.10512 15686 -0.634 88.10512 15687 -0.634 88.10512 15688 -0.634 134.13050 15689 -0.771 330.46110 15690 3.17 452.50462 15692 2.14 379.38600 15694 -2.99 167.16200 15695 -2.15 1292.59540 15696 5.43 15697 - 227.21720 15698 -1.88 119.11920 15699 -3.03 196.286 157 4.22 564.32900 15700 -3.71 15701 - 166.13084 15702 1.38 422.277 15703 -3.87 296.25940 15704 - 74.05870 15705 - 220.22128 15707 1.56 171.08442 15708 -0.0447 202.16294 15709 1.71 102.15490 15710 -2.69 337.32460 15711 -0.637 286.27936 15712 2.74 484.14116 15713 -3.29 224.21000 15714 1.87 661.55424 15715 -3.61 379.36282 15716 3.47 430.70610 15717 8.43 320.31890 157175 -0.211 246.21550 15718 2.01 293.42106 15720 5.13 290.16180 15721 -2.03 484.36440 15723 0.201 75.110 15724 -1.85 74.12498 15725 -1.24 547.66160 15726 - 226.23262 15727 -2.54 145.15970 15728 -1.43 132.16106 15729 -2.96 103.07674 15730 0.151 140.03186 15732 -1.38 107.15310 15733 1.68 31.034 15734 - 514.50248 15735 -2.97 132.11800 15737 -1.85 466.53120 15738 3.08 59.11030 15739 0.283 45.01744 15740 -0.535 118.08800 15741 -0.35 141.21084 15742 0.751 72.10572 15743 0.994 546.31376 15744 -3 141.12470 15745 -0.294 202.34040 15746 -1.41 186.11894 15749 0.248 589.34192 15751 -3.7 160.12472 15753 -0.145 254.23440 15754 -2.6 407.56350 15755 2.1 256.42410 15756 7.03 131.12990 15757 -2.76 306.26746 15758 0.812 466.69514 15759 7.9 184.190 1576 -0.216 137.17900 15760 0.672 94.13446 15761 -2.6 336.21190 15763 -3.14 593.51020 15764 - 197.18798 15765 -2.07 398.41602 15766 2.26 84.93198 15767 1.05 432.98164 15768 0.695 402.35800 15769 -1.21 202.09970 15770 -1.96 390.38234 15771 -1.55 193.15622 15772 0.393 99.17416 15773 1.51 548.32960 15774 -3.47 158.10884 15775 -0.265 415.41800 15776 -2.76 141.14456 15777 0.204 101.06080 15778 - 160.10480 15779 - 197.23442 15781 -3.2 685.69000 15782 -1.87 136.19436 15783 1.41 301.18774 15784 -1.93 240.17090 15785 - 205.27460 15786 -3.79 490.54280 15787 2.51 179.00016 15788 2.68 286.27940 15789 2.62 300.26290 1579 3.13 58.036 15791 - 102.04558 15792 -0.455 153.13542 15793 0.484 174.15284 15794 1.66 564.53670 15795 2.09 339.23100 15797 -2.63 410.48250 15799 4.37 154.24932 158 3.15 138.164 1580 1.08 146.09814 15801 -0.904 202.20930 15802 1.17 246.26360 15805 -1.8 230.10980 15807 -1.9 442.41876 15808 -0.394 152.148 1581 0.589 185.07252 15811 -3.57 145.15800 15815 1.96 174.20100 15816 -4.06 415.33820 15819 -0.717 167.205 1582 0.37 605.34110 15820 -3.64 153.13542 15821 1.07 448.50610 15822 1.85 775.60850 15823 -2.85 84.11642 15825 0.901 330.46110 15826 2.52 715.50140 15827 -3.93 185.15682 15829 -3.79 187.23622 15830 -2.04 450.44316 15831 3.05 103.05690 15832 -1.61 128.21204 15833 2.75 332.26010 15834 -1.15 15835 - 213.08262 15836 -3.01 88.14818 15837 1.18 414.38700 15838 -1.05 374.21520 15840 - 368.19080 15842 -3.29 304.46690 15843 6.72 500.07548 15844 -2.99 260.13578 15845 -1.45 664.43332 15846 -3.47 268.21794 15847 -2.45 117.08010 15849 - 91.08590 15850 - 199.16418 15851 -3.36 1347.36310 15852 -2.63 324.41680 15854 3.1 630.36600 15855 -3.8 203.17260 15857 - 79.90400 15858 -3.8 176.12740 15859 -1.9 129.20014 15860 1.52 204.35106 15861 5.77 45.08370 15862 -0.064 352.24820 15863 -1.76 286.23630 15864 2.72 273.11136 15865 -1.45 148.11402 15867 -2.12 460.27096 15868 -3.65 175.184 1587 1.98 120.17020 15870 -3.08 318.27816 15871 2.15 259.15106 15873 -2.08 290.27144 15874 1.03 305.31272 15877 -2.51 349.33684 15878 3.7 159.185 1588 2.3 216.15042 15880 -1.04 198.26250 15881 -1.63 94.11120 15882 1.45 868.38616 15883 -3.38 141.21084 15884 0.751 149.57600 15885 -1.61 620.32930 15886 -2.95 117.14638 15887 -2.5 130.14180 15888 -0.0638 275.450 15889 - 146.18910 15890 2.18 125.148 15891 -2.42 407.39736 15892 -2.75 112.107 15893 0.621 220.35046 15894 4.75 178.14000 15895 -2.21 316.39150 15896 2.42 15897 - 308.11690 15899 -1.62 132.07160 15900 -0.426 114.10272 15901 -1.45 230.10980 15902 -1.9 180.15588 15903 -2.48 15904 - 299.21492 15905 -1.31 888.04690 15906 0.835 97.01046 15907 -1.45 136.10332 15908 -2.27 329.370 15911 -0.19 300.477 15913 7.44 131.12990 15914 -2.87 619.36790 15915 -3.73 228.14036 15916 -3.18 285.25004 15917 -2.96 307.19724 15918 -2.95 463.29358 15919 -3.06 338.37714 15920 -1.14 216.14490 15924 -0.236 258.11990 15925 -1.25 255.24728 15927 -3.02 224.29610 15929 2.44 215.68316 15930 2.69 459.38000 15931 -1.38 564.49212 15932 -0.651 536.27588 15933 -3.08 276.24650 15934 -2.69 150.12990 15936 -2.34 338.30932 15937 0.244 304.50994 15938 6.72 822.93210 15939 2.8 123.10944 15940 0.604 156.13602 15941 -0.636 172.18278 15942 -1.85 301.33710 15944 1.54 178.14000 15945 -2.21 260.13580 15946 -1.45 220.22312 15947 -2.48 536.87264 15948 6.76 298.36080 15949 -3.75 285.33770 15950 2.88 210.22646 15951 2.14 547.34492 15952 -2.99 151.11954 15953 0.0839 260.13580 15954 -2.53 304.34760 15955 -1.98 244.31172 15956 -0.568 182.13024 15957 -0.293 15958 - 204.24356 15960 -3.14 199.09910 15961 -3.54 152.14578 15963 -2.58 179.23836 15964 -0.825 147.12930 15966 -3.6 131.13320 15968 -1.75 148.11730 15970 -3.51 155.15468 15971 -3.17 547.34492 15972 -2.99 194.18246 15975 -2.47 175.18400 15976 0.904 96.12712 15977 0.654 172.07372 15978 -1.92 237.33950 15979 3.7 147.14914 15980 -0.558 1330.35570 15982 -2.45 296.27590 15984 0.422 192.19440 15987 -2.92 147.19500 15989 - 187.17148 15992 2.12 286.15320 15993 - 288.42442 15994 3.4 523.18062 15996 -3.52 73.137 15997 0.802 355.13866 15998 -2.38 180.15742 15999 1.06 192.12352 160 -0.981 61.08312 16000 -1.26 266.03714 16001 -1.41 210.13880 16002 -2.37 182.17330 16003 0.585 89.07000 16004 -0.653 137.95432 16005 -0.723 48.10846 16007 0.783 122.12134 16008 1.29 281.22504 16009 -0.707 129.11400 16010 -1.43 130.22792 16011 3.01 202.08000 160129 2.59 334.41196 16013 4.15 147.12930 16015 -3.6 90.078 16016 -1.33 149.21392 16017 2.14 86.13230 16019 1.33 284.26350 1602 3.48 281.26790 16020 -1.75 767.83828 16021 1.34 537.308 16022 -3.2 120.10392 16023 -1.85 231.29360 160246 0.85 190.19714 16026 -2.81 347.22120 16027 -3.27 117.12654 16028 -3.03 183.20784 16029 0.195 174.19928 16031 0.9 290.44030 16032 3.66 197.08650 16034 -1.68 272.25278 16035 2.35 160.21084 16036 1.1 89.09322 16037 0.652 269.146 16038 - 508.16580 16039 -3.49 111.10212 16040 -1.68 0.0 16042 - 244.13640 16043 -1.84 1089.40290 16046 6.08 458.35984 16048 -1.17 533.31834 16049 -3.52 189.16752 16050 0.219 42.07974 16052 1.83 172.26460 16053 1.37 208.21058 16054 1.49 164.15650 16055 -2.1 246.09210 16057 -1.2 192.16658 16058 -1.71 140.140 1606 -0.0223 294.39086 16060 2.5 206.17330 16062 - 650.66748 16063 0.402 237.18400 16064 -2.31 354.30872 16065 0.343 284.43570 16066 6.11 500.07548 16067 -2.99 306.225 16068 1.66 68.07734 16069 -0.0603 164.15648 16070 -2.44 97.07210 16072 -0.192 1333.64730 16073 5.43 386.65354 16074 8.4 330.46110 16076 2.44 260.13578 16077 -1.83 206.23776 16079 2.08 119.11920 16080 -3.08 548.32964 16081 -3.64 536.27580 16082 -3.04 217.22068 16083 2.02 260.13578 16084 -1.67 580.28538 16085 -2.94 970.96700 16086 -2.2 189.09970 16087 -0.981 386.52282 16089 2.38 129.15860 16092 2 144.12530 16093 0.38 112.13020 16094 -1.74 237.21554 16095 -1.38 352.40372 16096 -0.948 589.34192 16097 -3.46 229.18670 16098 -2.08 326.29862 16099 -0.665 170.16260 16100 -0.568 106.16500 16101 3.11 166.17390 16104 1.38 210.99896 16106 1.57 170.058 16108 -1.47 76.09442 16109 -0.873 16110 - 156.22214 16111 1.97 354.30870 16112 -0.0712 386.65350 16113 8.62 270.28000 16114 3.08 167.16200 16116 0.623 336.36126 16118 -1.2 174.15130 16119 -1.9 115.10728 16120 0.0576 1145.22230 16121 - 433.96636 16122 2.85 168.23284 16123 1.92 242.44056 16125 6.97 379.31668 16126 -2.06 546.31376 16128 -3 651.69860 16129 -0.166 354.48476 16130 6.47 138.16718 16131 0.219 214.11040 16132 -1.71 86.13230 16133 0.85 17.03056 16134 5.47 88.10512 16135 0.804 34.08188 16136 1.34 180.156 16138 -2.35 847.28240 16141 6.79 194.13940 16142 -1.99 301.19112 16143 -3.75 157.93196 16144 -1.17 114.07950 16146 -0.669 400.469 16147 1.69 240.46774 16148 8.95 121.11340 16150 1.85 148.15860 16151 1.68 548.17840 16152 - 383.34844 16153 -2.26 196.15530 16154 -2.41 500.07548 16155 -3 165.12140 16157 -2.33 332.30474 16159 2.46 219.19190 16160 -3.35 1533.05200 16161 -3.23 167.13878 16162 1.58 179.19530 16163 -3.32 126.11004 16164 0.783 178.14000 16165 -2.21 354.26570 16166 1.25 139.10884 16168 0.841 435.43300 161680 0.0793 167.13878 16169 1.24 682.04896 1617 8.08 200.59000 16170 7.59 334.21924 16171 -3.23 314.20912 16172 0.0861 286.15320 16173 - 411.20192 16174 -3.36 384.63766 16175 8.38 132.16106 16176 -2.96 312.27050 16177 -2.72 313.45380 16179 - 102.06880 16180 - 179.17116 16181 -2.52 86.13230 16182 1.31 16.04246 16183 9.24 371.42694 16184 2.62 158.155 16185 - 126.13326 16187 1.23 130.22792 16188 3.2 96.06360 16189 -2.31 112.12652 16190 -0.607 347.22142 16192 -3.19 137.11280 16193 1.84 282.46140 16196 7.46 406.47390 16197 - 60.05534 16199 -2 284.26348 16200 2.73 126.11004 16204 0.733 186.207 16205 2.7 444.54180 16206 3.79 122.12134 16207 1.38 120.12806 16208 0.0383 151.18858 16209 -1.67 326.25556 16210 1.56 174.53832 16211 0.735 284.26870 16213 -2.16 79.97990 16215 -0.384 217.17608 16216 -1.53 178.14000 16217 -2.21 260.13578 16218 -1.83 342.34110 16220 -0.41 172.07372 16221 -1.92 178.14000 16222 -2.3 136.98944 16223 -0.419 194.13940 16224 -2.32 379.30230 162247 1.68 335.33470 16225 -3.72 470.51160 16226 3.47 79.09990 16227 0.64 73.05070 16228 - 318.49346 16229 4.5 117.12316 16230 -0.249 131.12990 16231 -3.01 173.18970 16232 - 325.35850 16233 2.63 17.00734 16234 2.63 151.126 16235 -0.91 46.06844 16236 -0.204 169.58474 16237 2.26 785.55010 16238 -2.2 208.25364 16239 1.88 273.434 1624 - 34.01468 16240 -0.145 230.10980 16241 -1.99 302.23570 16243 1.61 145.19954 16244 -3.08 232.12568 16246 -1.94 423.42398 16251 -2.11 208.21060 16252 1.87 187.15010 16253 -1.06 524.86040 16254 9.81 141.17116 16255 -1.41 102.08860 16256 -0.0916 324.17800 16257 -0.862 207.22586 16259 0.882 139.10880 16260 1.59 607.35370 16264 -3.15 102.08864 16265 -0.26 717.00988 16266 6.16 311.28732 16267 -0.928 75.06660 16268 0.609 121.17968 16269 2.18 234.29768 16270 0.0289 170.24870 16271 1.85 213.08262 16273 -2.3 425.34840 16274 -0.965 722.91120 16275 5.98 16277 - 176.12412 16278 -0.531 310.29922 16279 9.87E-04 212.15622 16281 0.438 133.10610 16282 -3.57 240.30256 16283 -1.84 491.18160 16284 -3.46 312.53040 16285 7.62 428.69022 16286 8.43 607.35370 16287 -3.15 161.15588 16288 -2.82 384.63766 16290 7.99 133.12260 16291 - 148.11402 16292 -2.1 128.08620 16294 -1.05 604.50980 16295 - 204.22526 16296 -0.961 16297 - 262.15170 16298 -2 282.25270 16299 -1.85 230.10980 16300 -1.9 46.00554 16301 0.228 286.45160 16302 5.91 104.10790 16303 -3.07 1329.34780 16304 -2.45 340.37318 16305 2.3 431.36960 16307 - 422.27640 16308 -1.82 201.17760 16309 -1.15 126.196 16310 2.34 467.15690 16311 -3.5 406.55552 16312 2.09 115.13050 16313 -1.82 776.74122 16314 -1.56 283.32182 16315 1.11 148.11740 16316 -3.53 470.68384 16317 5.12 155.108 16318 1.54 173.16658 16319 -0.926 103.11980 16320 -2.7 202.11834 16321 -0.168 580.05539 16322 -3.2 206.28080 16323 3.79 753.78882 16324 3.81 376.57260 16325 4.96 131.08684 16327 -0.874 1007.78050 16329 -3.19 290.44030 16330 3.41 165.16600 16331 1.28 230.10980 16332 -1.42 73.07060 16333 - 267.24152 16335 -1.05 226.07800 16337 - 161.11282 16338 -3.63 1634 - 158.11222 16342 -1.54 137.17908 16343 -0.34 117.107 16344 -1.75 153.15802 16345 -3.27 122.16440 16346 1.46 161.19894 16347 -3.07 119.076 16348 0.0898 175.18584 16349 -3.42 277.083 16350 - 348.19784 16351 -2.18 129.11402 16352 0.0944 310.36550 16353 -2.03 114.10272 16354 -1.06 234.03435 16355 3.01 345.20554 16356 -3.02 155.15460 16357 -3.14 427.40254 16358 -1.21 408.57140 16359 2.1 454.404 16361 - 246.30162 16363 2.5 111.09874 16364 0.00429 145.15800 16365 2.05 196.15990 16366 - 194.18400 16368 1.52 192.12350 16369 -1 1637 - 128.12592 16370 -0.689 504.25710 16371 - 362.45990 16372 1.74 156.140 16373 -0.727 121.15922 16375 -2.49 154.24932 16377 2.12 145.11342 16378 -3.57 1332.32850 16379 -2.55 456.532 16380 2.65 357.06290 16381 - 126.90447 16382 1.71 171.08442 16383 -0.0447 354.30870 16384 -0.0712 299.36420 16387 2.94 168.14672 16388 0.776 285.46500 1639 - 406.55552 16390 2.17 148.114 16392 -2.1 299.49190 16393 5.18 151.16260 16394 0.991 227.25856 16395 2.72 45.04066 16397 -0.852 119.11920 16398 -2.95 176.12750 16399 -3.51 318.23510 16400 1.36 468.66796 16404 5.15 312.27050 16405 -2.72 350.41106 16408 2.29 183.16140 16409 -0.255 168.19316 16410 -1.17 175.18400 16411 1.53 86.08924 16413 -0.859 117.14638 16414 -2.07 353.36860 16415 1.87 332.47698 16418 2.79 506.54216 16419 1.35 1642 - 289.54200 164200 4.98 274.16240 16421 -1.5 286.40850 16422 2.9 278.42960 16423 6.45 120.14850 16424 1.63 292.37490 16425 2.91 220.11980 16426 -0.77 760.78630 16427 2.02 320.29404 16428 1.01 251.25858 1643 1.64 908.90030 16430 -0.786 152.23344 16431 3.22 342.29648 16432 -2.88 180.15740 16433 1.43 227.25856 16434 2.37 677.40060 16435 -3.12 488.32412 16436 -3.8 197.19136 16437 -1.04 147.12930 16439 -2.07 161.15588 16440 -1.69 247.24512 16441 -1.6 132.11462 16444 -0.835 208.12446 16445 -0.0933 301.18774 16446 -1.74 89.09322 16449 -2.71 228.20200 16450 -1.57 130.05568 16452 -0.485 141.12472 16453 -0.929 218.22700 16454 -1.13 414.70670 16455 9.29 356.52000 16456 - 134.19770 16457 -0.0297 126.11004 16458 0.289 101.14690 16459 0.498 1646 - 197.21000 16461 -2.37 155.08960 16463 -1.59 124.13722 16464 0.486 434.65174 16466 3.94 174.20100 16467 -4.06 156.09296 16468 0.0313 272.38200 16469 3.94 338.35392 16470 3.33 120.17112 16471 -0.366 86.13230 16472 0.845 442.52410 16473 -1.37 745.42116 16474 -3.09 271.29312 16475 -2.38 779.16538 16477 6.69 661.55424 16479 -3.66 30.00614 16480 0.052 90.08132 16481 -2.11 128.17052 16482 3.32 500.45810 16483 -0.761 362.45990 16485 0.853 84.11642 16486 0.496 395.49140 16487 3.88 190.19714 16488 -2.81 164.12172 16489 -0.417 397.40746 16490 -0.32 214.11040 16493 -1.58 206.32756 16494 2.69 398.66420 16495 8.99 420.66822 16496 5.03 507.18122 16497 -3.47 294.23530 16498 - 152.23340 165 3.09 468.19850 16500 - 165.12140 16501 -2.33 80.97588 16503 -2.26 175.11620 16504 -1.79 663.57012 16505 -2.04 1234.33540 16506 -1.36 580.05539 16507 -3.2 142.10944 16508 0.359 108.09480 16509 0.728 89.07000 16510 -0.929 1130.45480 16511 6.07 354.41960 16512 2.22 120.06086 16513 -0.929 300.26290 16514 3.05 515.26338 16515 -3.47 239.93970 16517 -1.83 426.71740 16521 8.54 219.24332 16522 0.626 105.09262 16523 -3.07 330.46110 16524 3.57 499.70464 16525 0.624 44.00950 16526 0.326 116.11520 16530 0.403 407.46396 16531 3.64 209.19860 16532 0.599 203.24054 16533 0.265 196.15530 16534 -2.41 114.10272 16535 -2.06 124.13720 16536 1.54 208.12292 16537 -2.37 95.09934 16540 0.305 228.14036 16542 -3.18 174.19774 16543 -2.9 767.48222 16544 -3.82 100.11582 16545 0.181 386.35058 16546 0.0482 178.18460 16547 1.69 490.63340 16548 5.53 590.36970 16549 -2.99 1655 - 423.33264 16550 -0.834 342.29648 16551 -2.28 177.22248 16552 -0.105 548.28658 16553 -2.81 159.27256 16554 -0.839 76.11856 16555 -0.0147 614.45126 16556 -2.95 542.42830 16557 -0.307 144.12532 16558 -0.54 622.48514 16559 0.114 216.08322 1656 -1.77 135.16320 16562 0.507 355.42754 16563 2.72 301.50780 16566 5.24 136.12808 16567 0.895 788.69360 16568 -2.7 161.15742 16569 0.815 162.18704 16570 -3.06 138.16380 16572 1.74 60.07610 16573 0.831 160.17116 16576 -2.89 434.65174 16577 4.71 521.30764 16578 -3.18 108.13782 16579 2.05 185.222 16580 2.99 316.47760 16581 4.25 132.07494 16582 -1.69 86.08924 16583 -0.473 246.09210 16584 -1.29 270.18042 16585 -4.3 131.17290 16586 -2.14 480.63406 16587 1.75 260.13580 16588 -2.02 767.30250 16591 6.99 339.38508 16592 2.95 230.10980 16593 -1.42 131.15312 16594 -3.02 420.09560 16595 -2.52 757.66610 16596 -1.25 154.05844 16597 -1.82 318.02412 16598 6.48 599.49330 16599 - 152.23344 166 2.9 130.09874 16600 -0.176 131.38744 16602 2.47 373.31210 16603 -1.18 58.07914 16605 0.0053 210.14030 166055 0.83 257.24148 16606 3 83.09202 16607 -0.271 386.65354 16608 8.14 178.14000 16609 -2 145.24598 16610 -1.16 434.55530 16613 -3.31 243.32700 16615 -0.879 101.14698 16616 1.31 628.15830 16618 - 222.36630 16619 4.75 546.31376 16620 -3 247.16788 16621 -1.52 178.140 16622 -1.78 867.60700 16625 -3.11 73.09720 16628 -0.936 299.11508 16629 -1.27 171.12748 16630 -0.53 594.51810 16631 -1.06 167.13878 16632 1.17 168.05000 16633 -2.84 504.43710 16634 -2.28 86.13230 16638 1.25 151.13938 16639 1.8 16640 - 160.21084 16641 1.1 149.21238 16643 -1.88 854.81000 16645 1.99 244.13638 16647 -1.29 152.12600 1665 -0.886 607.35382 16650 -3.15 89.07000 16651 -0.653 172.23168 16652 -1.77 426.71740 16653 8.43 146.14120 16654 -0.4 379.31668 16655 -2.06 139.19496 16656 0.413 527.45360 16658 - 105.06940 16659 -1.54 149.14672 16660 0.632 265.33252 16664 3.02 226.18280 16666 -0.786 133.14732 16667 1.13 109.14852 16668 -1.17 177.13210 16669 -1.8 129.16030 16671 -0.924 612.95700 16673 6.28 167.11890 16675 0.675 384.41204 16680 -1.36 131.12990 16682 -0.996 127.09814 16683 0.303 289.36946 16684 1.95 253.16512 16685 0.277 464.63466 16688 2.37 150.12990 16689 -2.37 683.14020 16690 -3.48 214.26160 16691 -0.726 280.34550 16692 - 619.36790 16693 -3.73 158.15190 16694 -0.617 324.18136 16695 -2.93 105.20288 16696 0.237 134.17510 16697 1.46 42.04000 16698 -0.834 147.10608 16699 -1.57 146.14458 1670 -1.32 295.28792 16700 -0.676 196.09510 16701 - 259.23536 16702 -3.03 244.20146 16704 -1.9 216.25856 16705 -2.67 220.00777 16706 2.67 135.12690 16708 -0.214 169.17788 16709 -0.633 151.18600 167099 1.87 310.08970 16710 -1.44 84.07336 16711 -0.458 170.14100 16712 -2.59 179.13640 16713 -0.152 299.36420 16714 1.18 162.14060 16715 -1.96 78.11184 16716 2 188.13480 16717 -0.201 329.39026 16718 2.85 130.14180 16719 -0.0912 334.21430 16720 -1.92 147.17328 16723 0.374 103.09658 16724 -0.674 196.19988 16725 1.9 630.97900 16726 -0.954 184.10306 16727 0.187 285.23140 16728 - 126.00528 16729 -1.37 365.16600 16730 1.65 132.15920 16731 2.04 446.24438 16732 -3.79 74.05870 16733 - 246.26194 16734 1.11 459.38000 16735 -1.33 113.11800 16737 -1.34 163.00076 16738 3.2 111.07610 16739 0.681 300.26134 16741 -1.14 156.09630 16742 -0.694 312.44582 16744 3.77 142.10944 16746 0.741 158.15528 16747 -3.42 388.219 16749 - 283.24092 16750 -1.85 342.29650 16751 -2.37 242.16694 16752 -2.94 278.36946 16753 -0.662 156.13602 16754 -0.0121 392.57200 16755 3.42 160.19100 16758 -3.25 210.22800 16760 3.35 427.20110 16761 -3.45 101.08070 16763 -0.0453 321.22382 16764 -3.22 160.21570 16765 1.12 156.13602 16766 0.291 162.01604 16767 2.79 486.49238 16768 -2.18 144.10548 16769 -0.844 204.22372 16770 -3.61 346.237 16771 -3.11 232.12570 16772 -1.94 174.53832 16773 0.735 222.36630 16774 4.75 119.076 16775 -0.655 336.42754 16776 2.96 596.71268 16777 5.74 432.378 16778 0.3 243.32270 16780 -1.75 146.09814 16782 -0.904 500.07548 16783 -2.99 288.38136 16784 2.67 182.15470 16785 0.262 286.27940 16786 2.71 274.11930 16787 -1.65 16788 - 150.12990 16789 -2.34 275.213 1679 -0.18 584.66230 16790 3.66 334.41166 16791 2.88 250.29892 16792 2.01 200.59000 16793 2.83 303.35290 16794 1.02 181.18858 16795 -2.16 232.27830 16796 1.58 137.15920 16797 -2.32 275.450 16799 - 152.23344 168 2.9 210.18186 16802 -2.32 178.16476 16803 1.14 223.31292 16804 3.35 338.208 16805 -2.48 195.11258 16806 -0.654 249.39540 16807 1.52 193.13200 16808 -2.01 260.21900 16809 -3.04 144.08226 16810 -0.319 149.21238 16811 -1.88 90.12100 16812 -0.597 182.17180 16813 -2.64 368.489 16814 0.223 163.15008 16815 1.86 395.33900 16816 - 144.16838 16817 0.483 518.56018 16818 4.32 278.308 16820 -0.367 129.11400 16821 -2.56 183.22600 16822 -3.22 564.47870 16823 -2.2 180.15590 16824 -2.1 163.21636 16825 1 124.99730 16826 - 346.46050 16827 2.08 204.22526 16828 -0.961 350.41100 16829 2.52 666.579 1683 -2.52 31.05714 16830 -0.139 162.14060 16831 -0.987 356.36920 16832 2.94 538.88852 16833 6.91 218.20724 16834 -3.44 576.84880 16835 7.78 139.10880 16836 1.87 358.28370 16837 -0.698 320.33710 168396 1.85 364.477 1684 0.802 601.28740 16840 -3.18 131.21940 16841 -1.45 30.02598 16842 -0.0197 140.17968 16843 0.424 202.20780 16844 - 169.13482 16845 -0.125 565.31700 16846 -3.13 773.59260 16848 -2.74 248.31750 16850 3.25 548.17840 16851 - 195.17210 16852 -2.3 226.27628 16853 -2.9 184.10306 16854 0.187 146.18764 16855 -2.91 307.32300 16856 -3.5 119.11920 16857 -2.95 358.34936 16858 -1.23 146.09814 16859 -0.03 316.26230 16860 2.69 607.50000 16861 -2.26 293.08240 16862 - 275.12724 16863 -1.62 559.31594 16864 -3.65 103.11980 16865 -2.78 240.21092 16866 2.64 149.21238 16867 -1.88 16868 4.96 687.85830 16869 2.38 257.22130 16870 -3.32 165.14612 16871 0.279 221.16632 16872 0.788 461.63250 16874 3.29 192.14828 16875 1.33 571.57900 16877 0.566 360.48710 168774 6.34 269.14588 16878 -1.24 202.20446 16879 1.26 150.130 16880 -2.16 117.14790 16881 2.21 504.43710 16885 -2.2 157.12412 16886 -0.511 234.33920 16887 3.52 131.12990 16889 -2.87 350.493 1689 1.81 74.03548 16891 -0.726 139.15520 16892 -0.324 381.48770 16893 3.83 168.12626 16894 -2.07 180.22200 16895 -1.35 198.06794 16897 -1.87 80.08804 16898 -0.181 182.17176 16899 -2.64 348.477 1690 2.49 614.97300 16900 6.36 144.12530 16903 - 182.21790 16904 2.66 340.11568 16905 -2.02 190.15550 16907 0.714 665.44126 16908 -2.74 133.14732 16910 0.717 151.20566 16913 -0.0262 138.12070 16914 1.92 169.11160 16918 1.02 131.13328 16919 -1.38 159.09694 16923 -1.29 129.11400 16924 -1.43 258.11990 16925 -1.22 146.18764 16926 -2.83 276.28630 16927 -3.43 215.14156 16929 -2.55 116.15828 16931 0.194 750.49442 16932 -2.48 396.64836 16933 8.26 114.10260 16934 -3.03 164.15650 16935 -2.14 16936 - 191.18340 16937 0.561 258.11990 16938 -1.61 181.18858 16939 -2.09 218.27260 16941 2.23 711.86114 16942 4.31 134.088 16943 -0.991 116.09538 16944 -2.83 194.18400 16945 0.186 208.21390 16946 -1.95 189.09970 16947 -1.33 237.20720 16948 -2.48 162.14060 16950 -0.694 337.22310 16952 -3.36 173.124 16953 -1.42 432.37750 16954 -0.0349 587.32604 16955 -2.81 398.496 16957 2.6 89.09322 16958 -2.96 281.33192 16959 1.42 559.31594 16960 -3.59 360.44402 16962 1.65 142.11282 16964 -1.81 320.25098 16965 0.998 156.09300 16967 -0.00732 226.31536 16968 0.342 879.60844 16970 -2.07 126.11004 16971 0.652 330.46110 16973 3.01 126.114 16974 -0.0551 199.07590 16975 - 527.52010 16976 -2.1 89.09322 16977 -2.71 625.77500 16978 -0.486 382.341 16979 - 152.23340 16980 3.19 470.42578 16981 -3.45 90.12100 16982 -0.597 110.11402 16984 -0.0377 288.42442 16985 3.4 340.21574 16986 -2.58 126.13326 16987 1.09 186.11894 16989 0.0972 584.66230 16990 2.34 104.06150 16992 -1.13 186.11894 16993 0.128 518.66060 16994 - 90.03490 16995 -0.462 221.15106 16996 -1.05 76.09442 16997 -0.887 165.18918 16998 -1.36 565.67630 16999 - 325.359 17 2.8 165.16596 17000 0.777 255.23082 17001 -2.12 413.65570 17002 - 1016.10840 17006 - 198.21576 17007 0.443 173.147 17008 - 589.34170 17009 -3.46 385.39600 17010 -1.7 178.14000 17011 -1.31 309.26990 17012 -2.65 322.20850 17013 -3.21 376.36390 17015 -1.46 165.21178 17016 -2.92 457.429 17019 -1.44 17021 - 162.14060 17023 -0.615 158.11222 17025 -1.62 314.46170 17026 3.7 145.15648 17027 -2.53 178.14000 17028 -1.88 426.71740 17030 8.63 362.35548 17031 -1.2 178.14000 17032 -1.88 582.64642 17033 4.1 268.47784 17034 8.43 214.17364 17036 1.65 352.42694 17037 2.77 398.66420 17038 7.67 176.12412 17039 -1.94 192.12352 17040 -0.609 299.36420 17041 2.94 247.88968 17042 4.09 170.20720 17043 3.15 262.15166 17044 -2 44.01280 17045 -0.0884 927.26230 17047 6.55 315.36368 17048 2.72 549.37450 17049 - 186.05724 17050 -1.72 18.99840 17051 -1.8 254.13120 17052 -1.66 133.10270 17053 -3.61 196.05206 17056 -1.15 342.29648 17057 -2.28 462.61878 17058 3.21 118.19738 17059 -2.92 146.14458 17061 -3.61 30.04920 17062 - 200.08380 17063 -1.51 138.12400 17064 1.65 305.18136 17065 -2.1 104.10450 17066 -0.554 961.71940 17068 -2.28 124.13722 17069 0.607 60.05196 17071 -0.912 175.14278 17072 -1.73 405.49636 17073 1.71 252.22192 17074 -2.15 130.14180 17075 0.062 581.57434 17076 -1.87 196.15528 17077 -2.54 321.35118 17078 -3.43 315.36368 17079 2.4 142.10940 17081 0.0868 159.14000 17082 -3.54 195.17870 17083 -0.175 148.11402 17084 -0.904 17087 - 722.91124 17090 5.9 123.53800 17092 -2.62 75.11000 17093 - 146.14120 17094 -0.116 368.42634 17096 1.58 154.20780 17097 3.89 166.17390 17098 1.6 432.50822 17099 6.65 148.11402 17100 -2.1 392.38146 17101 -0.718 869.00230 17103 0.417 369.36800 17104 1.49 198.12964 17105 0.12 171.06580 17106 - 223.18220 17109 -0.381 221.21122 17110 -2.67 390.06960 17111 -1.93 122.11980 17113 -2.42 804.69300 17114 -2.86 105.09262 17115 -3.07 175.11620 17117 -1.62 180.15588 17118 -2.49 318.49350 1712 4.5 115.15034 17120 1.86 116.02910 17121 -0.429 221.208 17122 -2.54 87.07730 17123 -0.807 187.21638 17125 -2.92 161.19894 17126 -3.07 409.435 17127 -1.47 144.12532 17128 0.176 327.37438 17129 2.3 186.24812 17130 2.38 431.95048 17131 3.12 204.22034 17132 0.61 472.52748 17133 3.78 153.17848 17134 -0.775 17.00730 17135 - 190.153 17136 1.2 81.07214 17137 -0.184 170.05784 17138 -1.7 684.57300 17139 - 150.130 17140 -2.16 77.14972 17141 -0.279 200.14552 17142 -0.0853 193.19928 17143 -0.446 256.25860 17144 -3.62 380.20494 17145 -2.03 426.41936 17146 1.11 253.64164 17147 0.603 88.15150 17148 -0.915 156.03130 17150 -1.4 152.14580 17151 -2.58 297.199 17152 - 58.07910 17153 0.559 122.12472 17154 -0.29 17155 - 220.22650 17156 -3.06 846.61100 17157 - 72.06266 17158 -0.543 161.22216 17159 -3.32 272.38196 17160 3.94 457.48326 17161 -0.167 297.454 17162 7.49 136.17052 17163 -0.326 666.57770 17164 -2.55 280.32490 17165 1.83 102.17814 17166 -0.39 74.07854 17167 -0.609 386.65354 17168 8.87 106.12190 17169 1.66 45.08372 17170 -0.203 267.24130 17172 -1.35 150.12990 17173 -2.16 223.26830 171741 1.58 197.12950 17175 -1.86 17176 - 134.17510 17177 1.91 755.65230 17178 - 482.69730 17179 2.09 103.05352 17180 -0.928 276.37588 17181 4.44 332.32950 17183 -1.35 492.64928 17184 5.78 140.13662 17185 0.789 17188 - 154.12014 17189 1.27 131.17296 17191 -1.79 276.91286 17192 2.78 129.38328 17194 1.22 147.19500 17195 -0.384 132.11800 17196 -3.65 17197 - 198.12964 17199 0.922 430.664 1720 8.41 580.28538 17200 -2.94 132.11800 17201 -2.91 348.20600 17202 -3.23 115.13050 17203 -1.82 130.09874 17204 -0.356 170.11954 17205 0.308 328.44522 17206 2.86 144.12530 17207 0.0803 333.33744 17209 4.2 167.13878 17210 0.776 314.20912 17211 0.0861 216.25600 17212 3.47 218.25020 17213 -2.82 172.13542 17214 0.548 195.216 17215 0.214 393.48566 17216 2.06 86.08924 17217 0.64 170.24872 17219 1.54 273.434 1722 - 136.23400 17221 4.27 849.47432 17222 -3.2 176.16870 17224 1.76 327.37438 17225 2.12 360.31480 17226 1.99 167.18798 17228 -3.02 292.37528 17229 3.44 135.18580 17230 -2.41 108.13780 17231 2 131.12990 17232 -2.68 338.40036 17233 2.64 142.10940 17236 -0.104 143.18366 17237 -3.03 403.17654 17239 -3.15 128.083 17240 0.0801 68.07734 17241 0.234 174.10824 17242 -0.636 278.34348 17243 4.12 179.17270 17244 0.0134 28.01010 17245 0.225 170.16936 17247 1.33 239.23142 17248 -2.42 304.29970 17249 -0.635 220.13360 17250 -1.12 204.35110 17251 5.98 330.46110 17252 3.02 108.09476 17253 0.448 124.13720 17254 1.25 17255 - 251.24212 17256 -0.704 498.52800 17257 -3.43 120.11222 17258 -0.364 533.31834 17259 -3.52 168.08502 17260 -0.585 335.31056 17261 -3.45 578.31256 17262 -3.55 270.36608 17263 3.45 380.13650 17264 - 488.38740 17265 -3.53 180.15588 17268 -2.51 236.34986 17269 4.62 172.07372 17270 -1.95 165.01810 17271 -1.2 73.07060 17272 0.372 206.17330 17274 - 158.15190 17275 0.86 274.26866 17276 2.27 1149.93630 17277 -2.44 436.66762 17278 3.8 290.26990 17279 -3.35 708.705 1728 -0.17 132.11462 17281 -1.58 204.20204 17282 1.14 468.19850 17283 - 229.12508 17284 -1.65 169.15600 17285 -3.53 523.52960 17286 -0.662 211.11318 17287 -1.63 101.10392 17289 -0.934 384.380 1729 2.75 104.10452 17290 -0.554 180.15588 17291 -2.1 1016.10840 17292 - 212.20420 17293 1.82 351.41900 17294 3.51 165.18918 17295 -1.36 93.12650 17296 0.992 157.12412 17299 -3.52 400.37870 1730 1.85 165.83220 17300 3.32 323.41200 173012 3.61 226.39810 17302 7.26 285.33770 17303 0.868 150.21756 17304 2.78 192.12352 17305 -1 342.29648 17306 -2.28 548.32964 17307 -3.47 130.14180 17308 1.08 167.16200 17310 -0.131 189.27532 17311 -3.59 244.37708 17312 -1.17 178.142 17313 1.43 356.58296 17314 8.36 339.29800 17316 -1.42 247.05428 17318 2.51 251.24190 17319 -0.478 776.68270 17321 -2.87 84.45884 17322 -0.212 212.24388 17323 3.45 160.12470 17325 -0.987 388.09680 17326 -1.53 296.53100 17327 7.55 303.35636 17328 -1.69 1221.01420 17329 -2.31 119.11900 17330 - 240.23414 17331 3.07 504.43708 17332 -2.28 226.18280 17333 -0.666 243.26000 17334 - 326.29862 17335 -0.665 286.45160 17336 5.91 176.55500 17337 0.817 533.31834 17338 -3.52 159.16310 17339 - 252.26470 1734 3.64 305.36886 17340 0.0868 17341 - 128.17236 17342 -0.763 290.26806 17343 1.04 186.11894 17344 0.364 363.22082 17345 -3.3 151.59300 17346 2.11 288.42440 17347 3.19 790.70920 17349 -2.72 17350 - 280.44550 17351 6.95 151.163 17352 0.172 275.450 17354 - 231.20266 17355 -1.18 223.270 17356 3.19 180.15588 17357 -2.1 210.17152 17358 -1.5 80.06420 17359 -0.184 312.360 1736 4.12 195.14730 17360 -2.41 323.19664 17361 -2.83 129.15860 17362 2.07 230.10980 17363 -1.42 133.10270 17364 -3.61 210.99896 17365 1.22 214.172 17367 0.0649 136.11162 17368 -0.312 351.420 1737 3.67 902.07350 17371 1.12 352.42694 17372 2.25 204.22360 17374 -2.92 75.04340 17375 - 240.30256 17376 -1.84 202.16294 17377 1.63 90.07794 17378 -1.56 594.51810 17379 -1.02 224.21336 17380 -2.23 226.22924 17381 -2.76 331.31848 17382 -1.93 605.34132 17383 -3.64 354.44282 17384 2.43 182.17330 17385 0.585 112.10720 17388 0.621 17389 - 369.41106 17390 2.08 499.46520 17391 -1.22 17392 - 174.19774 17394 -3.02 180.15740 17395 1.43 295.28792 17396 -0.771 147.174 17397 1.52 150.12990 17399 -2.16 512.55166 17400 0.805 660.03529 17401 -3.16 168.08502 17402 -0.684 123.538 17403 -2.62 132.15922 17404 1.77 183.16140 17405 -0.241 154.124 17406 -0.292 382.32610 17407 1.68 17408 - 188.26400 17409 2.36 196.12052 17410 -0.311 221.20780 17411 -2.54 132.11462 17413 -1.12 130.09874 17415 -0.22 198.12964 17416 1.01 250.29370 17417 0.116 102.13170 17418 1.35 158.10884 17419 -0.0832 703.65754 17420 -2.26 836.38736 17422 -3.41 202.11834 17424 -0.168 112.10660 17425 0.876 194.13940 17426 -1.93 329.39026 17428 2.85 340.28060 17429 -1.97 17430 - 130.19162 17431 -1.46 307.43148 17432 0.673 277.27940 17433 -2.55 77.16956 17434 0.783 160.16932 17435 2.13 228.13698 17436 -1.45 62.13504 17437 1.14 351.35794 17438 -0.355 1355.36520 17439 -2.55 323.914 1744 4.31 219.08870 17440 0.0559 67.45150 17441 -0.151 207.18280 17442 0.961 189.21242 17443 -3.31 152.14732 17445 1.14 515.42368 17446 -1.36 154.24932 17447 3.38 748.73112 17448 -1.45 164.15802 17450 1.82 116.07216 17453 -0.064 550.30246 17454 -2.95 241.19748 17455 -0.074 154.25300 17456 -0.22 310.47300 17457 6.43 151.20566 17458 1.43 182.17176 17459 -2.64 205.34284 17460 2.11 178.14000 17464 -2.21 342.38568 17465 3.11 616.30250 17466 -3.43 241.28852 17467 4.32 274.11214 17468 1.93 466.343 17469 -2.29 277.19000 174690 2.42 372.28094 17470 0.126 189.25364 17472 0.286 17473 - 350.42900 17474 0.637 119.07614 17475 -3.59 267.173 17476 - 156.09630 17477 -1.27 29.01800 17478 - 130.05568 17479 -0.498 222.26314 17482 -1.55 745.659 17483 - 149.21392 17484 2.89 268.35400 17485 -1.57 289.36946 17486 1.95 192.16810 17488 1.71 329.20614 17489 -2.96 282.24760 1749 2.81 399.60770 17490 2.02 17491 - 547.30186 17494 -2.97 548.79414 17495 5.39 76.05136 17497 -0.951 402.65294 17500 7.07 272.29584 17501 3.29 87.12040 17502 1.06 172.11550 17503 - 285.23140 17504 - 342.29648 17505 -2.14 334.21432 17506 -1.92 541.69600 17507 1.07 221.16630 17508 1.02 297.33470 17509 0.189 320.29772 1751 -1.88 548.32964 17510 -3.47 371.23450 17511 - 340.32366 17512 -2.06 26.01740 17514 -0.217 250.27324 17515 -3.51 188.13480 17516 0.049 300.15660 17517 - 103.11980 17519 -0.255 167.22920 17520 1.63 192.16658 17521 -2.39 149.15330 17524 0.476 320.42322 17525 2.35 468.19850 17526 - 788.57292 17527 2.02 586.67720 17528 5.14 374.38450 17529 2.32 227.21396 17530 -3.62 326.29862 17531 -0.778 178.23100 17532 1.16 189.16598 17533 -1.28 145.15648 17534 -2.72 150.12990 17535 -2.47 175.12294 17536 -1.92 337.375 17537 -3.46 279.43754 17539 7.05 194.18250 17540 -2.21 276.13520 17541 -1.62 274.11930 17543 -1.65 61.01684 17544 -0.308 174.200 17545 2.35 152.23344 17546 3.27 131.12990 17549 -2.78 687.41802 17550 -3.29 703.04346 17551 7.67 443.20072 17552 -3.45 141.06302 17553 -1.98 213.10250 17555 - 324.37040 17556 4.95 448.37690 17558 0.92 530.56690 17559 -0.259 159.14000 17560 -2.12 121.15800 17561 -2.49 243.21674 17562 -2.32 164.11496 17563 1.23 156.184 17566 1.82 89.07000 17567 - 112.08684 17568 -1.1 17571 - 130.12196 17572 -2.8 469.67590 17573 5.12 284.26348 17574 3.14 267.30042 17575 -3.16 149.10212 17576 -3.59 379.30230 175763 1.68 277.44856 17577 2.33 92.13842 17578 2.69 536.87264 17579 7.93 154.24930 17580 3.02 226.18280 17582 -0.363 17583 - 238.40880 17585 7.43 1072.84200 17586 -3.67 178.14000 17587 -2.21 135.18500 17588 -2.41 174.53832 17589 0.777 114.22852 17590 4.89 263.19810 175901 -1.17 160.17116 17592 -3.1 110.11064 17594 0.837 268.22610 17596 -1.73 122.12134 17597 1.41 504.61240 17598 2.92 208.213 1760 3.26 240.42468 17600 7.68 326.30520 17601 -1.71 109.12592 17602 0.468 160.21422 17604 -2.74 150.13144 17605 1.17 253.80894 17606 0.783 378.37980 17607 -0.993 404.49660 17609 2.19 117.06020 17610 0.31 114.14240 17611 0.0405 167.13878 17612 1.18 654.79420 17613 5.62 717.68412 17614 -2.09 308.23870 17615 - 524.86040 17616 9.81 164.15650 17617 -1.73 324.28120 17618 -1.92 272.34228 17619 0.182 194.18400 17620 1.83 456.344 17621 -1.89 308.18190 17622 -2.86 468.14176 17625 -3.39 130.09870 17626 -0.176 616.48700 17627 5.25 59.067 17628 -0.935 484.49860 17630 -2.06 666.57770 17631 -2.18 62.00490 17632 0.81 603.16052 17633 -3.49 491.622 17636 - 152.14730 17637 2.18 374.55672 17639 4.7 202.18616 17640 1.56 170.16260 17641 -0.697 266.33504 17642 5.09 282.20976 17643 -1.52 145.15648 17645 -0.729 146.14120 17646 -0.581 148.11402 17647 -1.57 494.39532 17648 -2.48 118.04498 17649 -0.929 362.45990 17650 1.55 161.11282 17652 -3.62 132.11462 17655 -0.684 152.14730 17656 0.744 916.10010 17658 1.42 404.16126 17659 -2.97 203.24370 17660 2.12 589.34192 17661 -3.46 190.19376 17663 -0.234 17664 - 260.13578 17665 -1.92 230.10980 17666 -1.42 132.11460 17667 -0.319 17670 - 229.18670 17671 -1.98 141.01996 17672 -1.56 583.59176 17675 0.062 370.26352 17676 -1.83 483.15644 17677 -3.48 284.26350 17678 3.1 1318.30200 17679 -2.68 340.11570 17680 -1.77 111.09874 17681 0.21 212.24388 17682 2.43 580.28538 17683 -2.94 173.12352 17684 -1.22 340.41624 17685 1.73 465.62270 17687 1.6 162.232 17688 1.11 464.61930 17689 -0.272 17690 - 251.23530 17691 1.28 200.14552 17692 -1.11 183.16140 17693 -0.275 207.35872 17694 1.52 272.46808 17695 6.43 129.07434 17696 -0.863 218.252 17697 1.22 323.130 17698 0.982 352.42694 17699 2.73 170.29178 17700 4.25 152.14578 17702 -2.51 402.65294 17703 6.48 296.27418 17704 2.83 274.27388 17705 -1.72 487.52816 17706 2.6 155.12808 17708 -1.1 427.28562 17709 -3.57 148.15710 17710 -0.909 500.45810 17711 -0.761 152.11102 17712 -0.651 331.22202 17713 -3.12 161.15742 17715 1.5 342.29648 17716 -2.28 124.11676 17717 -1.86 260.13578 17719 -1.92 266.03714 17720 -1.67 303.31160 17721 -3.75 103.11980 17724 -0.293 674.60300 17725 -3.12 434.52256 17727 1.7 164.24690 17728 -2.7 271.31112 17729 1.95 382.29990 17730 0.889 260.13578 17733 -2.53 336.38448 17734 2.72 137.17908 17735 -0.686 276.15124 17736 0.0796 384.63766 17737 7.92 158.13206 17738 -0.583 144.19160 1774 -3.03 103.07674 17740 -2.88 73.09382 17741 -0.774 160.08166 17742 -0.682 180.20048 17745 1.77 165.12136 17746 -2.33 390.55612 17747 7.42 242.22860 17748 -0.957 117.14638 17750 -2.99 743.55002 17751 -3.8 188.22432 17752 -2.83 92.09382 17754 -1.72 222.26314 17755 -1.55 151.13938 17756 0.744 384.63766 17759 8.45 112.10500 17760 -1.8 100.09590 17761 - 386.65354 17762 8.4 218.20540 17763 2.01 216.12628 17764 -1.86 254.23440 17765 -2.63 112.12652 17766 0.177 195.14730 17767 -2.41 130.18824 17768 -0.735 87.12040 17769 -0.287 402.35152 17770 1.13 137.11618 17771 0.305 341.40096 17772 2.33 165.12140 17773 -2.33 159.15984 17774 0.6 168.11042 17775 -0.831 148.07096 17778 -0.458 220.22466 17780 -1.26 242.23356 17781 1.27 176.12410 17782 -1.62 621.33734 17783 -2.95 195.17050 17784 -3.74 173.210 17786 0.437 1018.02722 17787 0.0171 363.36342 17789 4.2 32.04186 17790 -0.76 426.71740 17791 8.11 17792 - 284.26350 17793 3.11 186.05720 17794 -1.72 146.05508 17795 -1.18 195.14730 17796 -2.41 230.10980 17797 -1.99 227.10920 17798 -3.04 765.66990 17800 -1.93 176.12412 17801 -0.998 244.20146 17802 -1.95 146.09814 17803 -1.38 237.21554 17804 -1.29 238.13518 17805 -1.17 198.17270 17807 0.899 428.18604 17808 -3.41 309.253 17810 - 178.14000 17811 -2.15 410.67494 17813 8.3 286.27780 17814 -1.36 146.09810 17815 - 340.11568 17816 -2.25 531.30246 17817 -2.96 313.34780 17818 2.55 218.20540 17820 1.59 126.11342 17821 -0.735 105.09262 17822 -3.07 416.63646 17823 5.6 60.09502 17824 0.054 378.25510 17825 -4.03 123.97080 17826 -0.145 156.22582 17827 -1.26 149.14672 17828 1.51 187.25944 17830 -2.05 17832 - 186.05720 17835 -1.75 136.12860 17836 0.815 147.08624 17838 -3.59 313.29166 17839 -1.93 169.22248 1784 2.93 133.14730 17840 1.74 723.86462 17842 -2.97 117.10332 17844 -2.83 219.19534 17845 -2.86 272.25280 17846 2.35 108.13782 17847 2.01 17848 - 206.15010 17852 -1.33 119.18640 17853 -0.605 98.14300 17854 1.05 173.10030 17855 - 223.18770 17857 -0.386 612.63332 17858 -2.74 132.11462 17859 -0.136 258.11990 17860 -1.25 155.55816 17861 2.47 299.49192 17862 5.27 340.28060 17863 -2.18 563.76944 17864 0.0731 129.13386 17865 0.768 321.21586 17866 1.39 589.33840 17867 -2.86 408.46664 17868 4.77 132.15768 17869 0.265 74.07854 17871 -0.692 184.10306 17872 0.171 221.25900 17874 0.789 462.36200 17875 0.0858 755.80470 17876 3.28 787.56598 17877 -1.41 114.14240 17878 0.428 137.11280 17879 1.83 285.64044 17881 -0.0899 679.41648 17882 -3.21 36.46064 17883 -1.52 264.27722 17884 -0.111 477.25508 17885 -3.28 193.13150 17886 -1.93 422.27638 17888 -3.87 167.16200 17889 -0.129 161.20040 17890 1.54 244.13640 17892 -1.29 75.04340 17893 - 181.18858 17895 -2.13 164.15650 17897 -1.73 284.43572 17898 6.11 400.63706 17899 6.07 215.044 1790 2.58 222.19256 17901 -2.27 131.17634 17902 -1.2 225.28912 17903 4.44 142.19924 17905 -0.938 73.09382 17906 -1.04 120.14852 17907 1.6 463.329 17911 -2.39 342.24646 17913 -4.05 114.14240 17915 0.697 145.15648 17917 -2.53 152.23712 17919 0.51 145.15800 17920 0.9 180.20200 17922 3.48 182.17176 17924 -2.64 180.15588 17925 -2.48 880.97646 17926 2.75 187.28266 17927 -1.02 259.15106 17928 -2.6 202.25428 17929 -3.97 239.26926 17931 2.37 400.63706 17933 6.78 302.49406 17934 6.11 128.21200 17935 3.15 199.076 17936 - 162.14060 17937 -1.63 414.66364 17938 7.48 471.50984 17939 0.03 202.119 1794 -0.11 184.14572 17941 1.1 260.13580 17942 -2.53 170.14214 17943 -1.9 127.18426 17945 1.49 190.15070 17947 -2.01 304.25160 17948 1.23 650.77520 17950 - 541.48020 17952 - 238.20026 17953 -1.02 334.21430 17954 -2.3 303.19500 179557 -2.62 143.20700 17957 0.484 147.15070 17958 - 395.454 17959 4.2 88.06206 17960 -0.523 462.30600 17961 0.673 531.25930 17962 - 173.25424 17963 2.58 129.15700 17964 -1.14 448.37690 17965 -0.11 109.16898 17966 2.53 89.09322 17967 -0.192 87.09718 17968 0.836 370.14170 17969 -3.13 204.15740 17970 - 260.13578 17973 -1.83 787.68566 17975 -2.4 109.10270 17977 0.837 197.14492 17978 0.729 150.12990 17979 -2.34 507.26552 17980 -3.65 147.12930 17981 -2.9 186.18522 17982 -0.921 536.27588 17983 -3.04 794.53600 17984 - 427.20132 17985 -3.4 108.13782 17987 1.08 340.28214 17989 -0.108 337.32460 17990 -0.623 342.29650 17992 -2.48 199.18402 17993 -3.87 310.08970 17994 -1.66 528.482 17995 - 35.45270 17996 -1.66 28.01348 17997 -0.165 100.159 17998 1.76 142.58258 1800 2.75 388.367 18002 -1.24 186.11894 18003 -0.345 180.15590 18004 -2.56 163.15008 18005 1.32 152.04256 18007 -0.178 744.41322 18009 -4.07 330.28886 18010 3.06 292.45618 18011 3.78 116.07220 18012 0.0169 368.33530 18013 0.437 543.37320 18014 -2.9 194.31320 18015 4.57 360.31484 18016 2.96 146.18764 18019 -2.91 130.20808 18020 -2.55 167.03402 18021 -1.05 58.08344 18022 0.031 862.83180 18023 0.8 156.07432 18025 -1.47 154.12010 18026 1.47 204.35106 18027 5.93 393.38940 18029 4.28 462.36410 18030 0.0999 219.13510 18032 -0.899 149.14672 18033 0.947 198.12964 18034 0.12 89.07000 18035 - 252.91528 18036 -1.62 214.30128 18037 3.78 605.34132 18038 -3.64 350.16032 18039 -3.43 162.18704 18040 -3.03 74.07854 18041 -0.609 169.13482 18042 0.129 164.16140 18043 -0.177 28.01010 18044 - 186.11894 18046 -0.123 208.34344 18047 2.14 211.17150 18048 0.215 85.14750 18049 0.894 146.14458 18050 -3.61 117.10332 18051 -2.82 375.34782 18052 -1.87 101.10392 18053 -2.72 299.34560 18054 -3.54 1234.33540 18056 -1.43 292.37490 18057 2.91 89.05016 18058 -1.23 14.027 18060 - 144.17500 18062 -1.91 281.23660 18063 - 104.10452 18064 -0.623 373.38200 18065 -3.68 566.30186 18066 -3.11 450.69570 18067 8.65 318.17190 18069 -2.7 105.13660 18071 -0.0322 184.10982 18072 -0.806 546.52140 18073 2.09 402.18844 18075 -3.46 482.16834 18077 -3.55 162.14060 18078 -0.694 186.59208 1808 2.16 142.10944 18080 0.126 562.82226 18081 7.25 940.67720 18082 2.27 149.15330 18083 -1.15 302.40794 18084 2.37 238.32750 180847 2.43 159.18460 18086 1.99 268.26410 18088 3.4 179.17270 18089 0.536 73.09382 18090 -0.605 150.22124 18091 1.07 418.65388 18092 6.74 362.45990 18093 1.74 204.17880 18094 2.15 131.12990 18095 -3.01 18096 - 630.45066 18098 -3.02 100.15888 18099 1.46 152.14732 18101 1.12 287.39510 18102 -1.95 275.27936 18103 -0.809 162.14060 18104 -0.694 260.13578 18105 -1.42 523.52966 18106 -0.662 284.22564 18107 -1.75 181.01754 18110 -1.17 109.12592 18112 0.55 383.34844 18113 -2.26 149.14672 18115 0.632 324.18130 18116 -3.35 595.24328 18117 -3.51 148.11402 18118 -2.1 158.19496 18119 1.49 116.16166 18120 -1.22 137.13602 18123 -2.31 124.03250 18124 -1.26 164.15802 18125 1.67 334.32600 18126 - 102.17810 18127 -0.533 462.36042 18128 0.536 300.477 18129 7.44 182.21636 18130 1.42 272.25278 18131 2.26 184.15070 18132 -3.34 444.68962 18134 8.62 110.11064 18135 0.84 182.17330 18136 1.42 103.08012 18138 -1.66 59.11030 18139 0.149 18140 - 525.55076 18142 -1.83 791.02830 18144 6.22 430.70610 18145 9.19 339.38500 18146 2.95 342.29648 18147 -2.28 340.11568 18148 -1.95 286.23630 18149 2.58 288.14588 18150 -1.59 318.23510 18152 1.36 28.05316 18153 0.783 400.59246 18155 7.13 340.11568 18156 -2.22 564.54040 18157 -1.16 795.22650 18160 8.42 751.17392 18162 8.52 1598.61750 18163 - 328.52980 18164 7.07 359.39916 18165 -3.47 342.29648 18167 -2.28 326.51392 18168 7.2 260.13578 18169 -1.85 144.97348 18170 -0.697 338.31086 18171 3.45 77.03448 18172 -0.242 194.18246 18173 -2.47 400.37870 18174 1.05 164.15802 18176 1.67 163.21636 18177 1.16 171.197 18180 - 129.11400 18183 -1.43 649.94237 18184 5.16 416.67952 18185 9.26 181.18858 18186 -2.13 456.49080 18187 4.47 102.11186 18188 -2.7 230.10980 18189 -1.89 18191 - 544.59014 18193 0.951 1295.93170 18195 9.36 927.26230 18197 6.55 225.19808 18198 -2.11 1193.94580 18199 -2.29 462.40348 18200 0.0864 182.17176 18202 -2.64 359.39916 18203 -3.47 312.44582 18204 3.85 260.13578 18205 -1.83 904.67142 18206 -2.63 301.18774 18207 -1.93 334.392 18208 1.83 483.51804 18209 -1.03 60.01228 18210 0.475 175.18584 18211 -3.42 126.95820 18212 -0.245 346.28830 18215 1.81 18216 - 545.48900 18217 -2.28 233.265 18218 2.34 35.04580 18219 2.34 1822 - 222.23870 18220 3.65 164.20110 18224 2.95 340.11568 18225 -2.23 178.23100 18226 1.16 324.28428 18227 3.19 420.09558 18228 -2.52 357.38328 18229 -0.41 116.20472 182290 0.0866 893.48900 18230 7.55 141.94300 18231 -1.08 259.15106 18232 -2.08 819.11410 18234 5.93 310.25770 18236 2.92 147.12930 18237 -3.6 781.19990 18238 8.26 859.14528 18239 6.41 131.12990 18240 -3.01 198.21576 18242 0.694 153.17840 18243 -0.339 18244 - 356.22640 18247 -3 55.84500 18248 8.63 394.63248 18249 6.97 566.30186 18251 -3.11 384.63766 18252 7.74 172.16202 18253 -1.26 18254 - 252.22670 18255 -1.61 186.18614 18256 -0.888 132.16106 18257 -2.96 650.97350 18258 2.38 1016.10840 18259 - 226.228 1826 2.15 132.11800 18261 -1.99 199.310 18262 4.88 719.27574 18263 -3.55 163.13700 18265 -0.211 194.18246 18266 -2.47 142.10944 18267 0.186 176.12412 18268 -1.95 314.18654 18272 -2.28 18274 - 2.01588 18276 -2.28 346.20672 18277 -0.886 150.13144 18280 1.13 192.12350 18281 -1.16 422.27638 18283 -3.86 504.28750 18284 -1.85 323.34262 18285 2.71 200.27838 18288 -1.58 145.15802 18289 1.36 460.76824 18290 -2.23 54.93805 18291 -1.58 210.26950 18292 2.04 18293 1.96 111.14518 18295 -0.65 260.13578 18297 -1.85 468.71102 18298 7.57 287.20570 18299 -0.524 116.07216 18300 0.0169 142.10944 18301 -0.101 577.33100 18302 -3.7 313.156 18303 - 665.41804 18304 -2.84 272.25120 18305 -0.969 279.33926 18306 -2.44 566.30186 18307 -3.11 72.06266 18308 0.268 566.395 1831 -2.16 18310 - 173.168 18311 1.49 188.20202 18312 -1.27 812.917 18313 - 117.14638 18314 -2.1 330.20612 18315 1.29 197.23780 18316 2.15 230.21790 18317 -3.37 568.69800 18318 - 454.28330 18319 -3.42 154.25100 18320 -0.22 334.21430 18321 -2.91 129.13386 18322 0.449 240.25920 18323 -2.72 220.17822 18325 0.861 172.13880 18327 -1.3 264.36334 18328 0.929 292.45620 18329 3.78 432.37750 18330 -0.00289 776.87006 18332 2.94 152.14580 18333 -2.58 587.16090 18334 -3.54 248.17306 18335 -1.61 215.09850 18336 -3.77 354.21060 18337 -1.96 380.78834 18338 -2.71 189.16750 18344 1.21 580.05539 18345 -3.2 152.14730 18346 1.23 131.17296 18347 -1.7 548.17840 18348 - 286.17644 18349 -2.08 145.15802 18350 1.45 116.15828 18351 0.627 154.16320 18353 0.563 200.27838 18354 -1.58 114.09934 18355 0.409 332.22200 18356 1.17 169.17780 18357 -1.02 216.18950 18358 2.02 346.46380 18360 2.25 173.94332 18361 -1.7 414.496 18362 2.04 328.38230 18363 3.04 412.69082 18364 8.25 192.16812 18365 1.49 94.97136 18367 -1.42 488.63460 18368 - 374.38290 18370 -0.828 140.09356 18371 0.229 495.17052 18372 -3.27 329.39026 18373 1.67 559.31594 18374 -3.48 178.07980 18375 - 236.22406 18377 -2.1 400.68012 18378 9.1 26.01740 18379 - 1325.72710 18380 6.41 366.22130 18381 -3.64 500.586 18382 - 104.10790 18383 -3.07 260.13578 18384 -1.85 265.35574 18385 -2.64 173.16810 18386 1.78 158.11222 18387 -1.3 270.23690 18388 3.1 488.636 18390 - 195.14730 18391 -2.41 936.91054 18392 1.38 176.16872 18393 1.49 342.29648 18394 -2.42 128.12592 18395 0.566 121.17960 18397 1.38 297.34840 18399 1.45 124.09416 18400 0.184 135.13998 18401 1.61 450.65110 18402 3.34 152.14578 18403 -2.58 124.13722 18404 1.22 247.14190 18405 -0.799 338.21120 18406 -3.53 27.02530 18407 -0.217 1579.58180 18408 -1.73 132.11462 18409 -0.835 164.13818 18410 0.659 342.29650 18411 -2.28 254.18102 18412 -4.24 313.20182 18413 -2.49 152.14732 18414 1.32 102.09190 18415 -0.803 322.37896 18416 -0.964 285.33770 18417 2.88 271.31112 18418 1.95 74.07854 18419 -0.609 24.30500 18420 -0.785 31.99880 18421 -0.145 64.06480 18422 -0.173 278.09090 18425 -1.83 242.12050 18426 -2.5 194.18246 18427 -2.47 386.35058 18428 0.0482 222.28022 18429 1.26 384.46880 18430 2.58 418.65234 18431 5.11 210.26950 18435 2.04 212.28540 18436 2.66 212.28540 18446 2.1 133.14732 18450 0.717 156.26520 18451 3.22 798.57660 184644 - 390.42540 18471 -0.911 228.28480 18472 0.778 212.28540 18473 2.66 177.15520 1848 -3.62 152.23340 18481 2.53 129.15700 18508 -2.21 129.15700 18509 -2.21 129.15700 18511 -2.21 129.15700 18513 -2.21 170.24872 18515 1.54 512.63286 18531 -0.911 512.63286 18532 -0.344 400.68012 18533 8.49 398.66424 18534 8.48 400.68012 18535 8.67 167.13878 18540 0.6 98.143 18554 1.63 248.04238 18555 2.11 207.18280 18558 0.813 457.43990 18608 -1.9 110.97000 18624 2.13 277.08500 1864 0.178 464.46948 1865 -0.672 264.31690 18657 1.3 92.52390 18662 0.548 110.53900 18663 -0.656 74.07854 18664 -0.789 300.307 1867 2.97 166.174 1868 2.17 148.15708 18697 -0.558 128.14960 18703 -1.14 136.97520 18718 0.894 154.99048 18719 -0.14 110.53918 18721 -0.656 264.31690 18743 1.3 138.16380 1879 1.02 147.14914 18790 -0.909 110.97000 18809 2.13 168.147 1881 1.07 270.21644 18814 -0.0201 101.10392 18820 0.0204 290.48336 18822 5.53 120.14852 1883 2.58 248.31750 18844 2.37 60.09830 18853 -0.42 215.89088 18855 4.66 280.78380 18859 2.73 351.01200 188648 5.66 275.070 1887 0.539 96.94268 18882 1.85 112.12652 18887 -0.607 190.196 18890 1.48 204.179 18891 2.18 18896 -0.423 182.08890 18898 0.838 478.49606 1890 -0.506 217.90676 18904 3.92 128.98500 18917 0.627 175.10310 18920 0.0152 182.08890 18921 0.911 161.156 1893 -3.55 101.147 1894 0.0898 122.16440 1895 1.61 226.343 1896 0.898 127.20748 18961 1.35 204.26820 189635 1.73 260.12800 189669 1.57 158.109 1898 -0.595 150.218 19 2.71 129.15700 19023 -2.21 239.24880 19024 -1.3 155.08960 19029 -1.83 75.10970 19030 -0.991 143.40986 19032 1.71 182.22120 190358 3.88 352.293 1904 -0.365 256.233 1905 -0.832 182.21636 19051 0.378 297.26750 19062 -1.68 282.25270 19065 -1.76 258.22800 19068 -1.74 128.08962 19074 -0.217 164.12018 19075 -1.53 356.36920 19082 1.82 273.28486 19083 1.68 165.126 1909 - 69.10512 19092 1.02 147.21690 190941 2.94 153.13542 1911 2.06 294.42900 19135 6.59 320.46628 19138 5.97 212.28540 19143 3.12 212.28540 19144 3.07 402.395 192 2.53 67.08924 19203 0.862 142.15250 1921 0.204 274.29700 19225 -3.03 272.25450 19226 -0.863 258.22800 19227 -1.41 257.24332 19228 -1.63 297.26750 19229 -1.35 258.22800 19231 -1.94 366.366 19232 -3.28 282.377 1926 5.64 296.361 1927 4.68 304.29648 19274 -2.17 19279 2.73 214.25976 19280 2.01 241.21886 19283 2.17 258.26926 19287 2.66 311.29408 19289 -0.948 416.63646 19290 5.42 19296 2.16 261.44312 19297 1.3 243.42784 19298 1.91 260.286 19304 1.58 119.121 1931 - 19310 1.22 119.09598 19315 -1.26 92.119 1932 - 260.99740 19324 -1.67 249.19626 19327 1.41 135.140 1933 - 254.47366 19331 3.46 137.18246 19332 -0.0828 211.47210 19333 4.06 140.13662 19336 0.752 171.12748 19338 -0.101 116.140 1934 - 153.18170 19341 0.086 167.16530 19342 1.18 19345 0.673 220.03000 19351 2.83 199.16410 19357 0.63 190.19868 19363 0.214 321.99320 19371 3.05 224.98248 19373 0.837 208.98308 19375 1.57 167.16530 19389 1.14 267.90276 19390 2.93 251.90336 19391 3.33 146.20748 1941 -3.08 215.16020 19418 -1.53 234.05100 19422 -2.43 185.13422 19448 -0.47 338.30930 1945 0.238 145.15648 19450 -2.8 197.14820 19452 1.65 19463 0.275 128.17236 19471 -0.763 117.14630 19475 -2.1 234.98902 19480 0.203 398.66424 1949 7.98 194.570 19500 0.331 211.68800 19503 2.35 174.53832 19504 0.97 382.32614 19511 1.68 382.32614 19515 1.68 298.37460 195280 3.15 194.13940 19543 -2.01 462.61878 19544 3.2 544.61456 19549 1.05 418.296 1956 -2.54 448.63526 19566 3.49 528.61516 19567 1.74 140.11180 19577 1.59 265.22564 1958 -0.799 368.381 1959 3.09 98.14300 19591 1.63 372.36860 19593 1.34 236.17760 19602 0.982 206.19470 19603 1.66 230.21610 19608 1.41 230.21610 19609 1.51 222.19410 19610 0.681 212.15622 19615 0.0649 222.195 19623 0.716 521.20780 1963 -3.56 103.09660 19641 -0.466 182.13020 19643 1.1 213.14760 19644 0.936 300.47660 19660 7.44 88.10512 19662 -0.319 158.10884 19672 0.0313 115.10728 19680 -0.188 281.26790 19688 -0.656 293.08500 196991 0.0936 297.26750 19702 -1.35 181.20840 19733 1.56 127.11798 19751 0.847 194.22860 19760 4.24 273.28486 19761 1.78 172.16070 19775 1.78 259.28334 19780 -1.34 382.32614 19784 1.68 496.63350 19793 0.776 560.61396 19799 0.561 480.63406 19804 1.65 400.68012 19809 8.7 398.66424 19812 7.96 448.63526 19814 3.39 152.14730 19868 1.35 215.46080 19869 1.75 457.44020 1989 -2.1 196.15680 19891 0.997 294.92800 19896 1.85 162.01604 19904 2.88 334.32720 19923 -3.6 345.30530 19928 -3.75 166.17390 19929 0.75 228.244 1995 2.88 183.13818 19950 1.31 586.65124 19954 1.3 246.349 1996 2.45 180.18060 19960 -2.09 172.18278 19963 -1.78 149.018 1997 2.57 146.57128 19981 0.176 106.50800 19982 0.807 155.55816 19984 2.47 136.23404 20 4.39 446.66244 20000 4.14 336.29528 20013 -1.92 140.11180 20021 1.68 193.15620 2003 1.33 98.14300 20030 1.74 145.13326 20051 -1.04 895.66132 20052 -2.6 131.12990 20056 -2.87 838.58900 20060 - 104.10452 20067 -0.554 178.142 2007 1.37 131.14974 20070 0.458 226.16350 2009 -0.665 128.169 20092 1.86 297.47600 20096 5.03 211.17150 2010 -0.372 198.17270 20106 0.775 166.15406 20109 0.744 136.14790 20110 1.66 159.18460 20114 1.2 253.16510 2012 -0.552 257.24332 20129 -1.89 254.17360 2013 -0.638 143.18520 20140 2.58 152.14730 20141 2.18 216.32200 2015 4.59 271.418 20156 - 115.10728 20177 0.0977 194.22860 20184 4.22 273.28486 20185 1.76 69.10512 20198 -0.0072 346.54660 2022 8.68 159.18300 2024 -0.434 444.68962 20244 8.62 20260 2.73 414.74976 20265 9.61 126.11660 2030 -0.993 209.20190 20302 1.15 287.26930 20305 -1.77 183.16470 20307 0.642 172.18200 20313 -1.76 127.57200 20331 1.97 209.62876 20339 2.21 414.04790 203600 -2.52 140.11180 20364 1.69 166.13080 20367 0.882 244.20484 2038 -2.11 177.15520 20384 -3.62 315.49130 20386 3.82 162.18700 20391 -3.04 131.12990 20392 -3.01 186.249 204 1.74 216.14492 2040 -0.254 213.14760 20408 0.974 140.137 20412 0.265 152.14730 20414 0.483 168.14670 20415 0.128 2043 - 320.69546 20435 1.72 161.15580 20440 -3.55 116.13844 20441 -0.308 152.14730 20450 2.39 166.21696 20462 2.38 194.22860 20469 4.09 273.28486 20470 1.63 416.50730 204734 2.36 200.16966 20476 -1.15 189.16690 20478 -1.23 220.15776 20479 -1.8 260.26700 20480 -1.19 455.46500 204928 -0.132 457.44020 20502 -2.1 445.42950 20506 -2.13 190.13240 20515 1.33 318.23690 20530 -2.06 506.67134 20538 3.1 137.13600 20550 0.639 152.12740 20551 0.598 190.98300 20552 -0.217 323.09752 20553 -0.488 168.23284 20570 1.4 210.18340 20582 1.48 410.90700 205919 2.63 319.33400 20596 -1.71 332.33000 20597 -0.613 316.26400 20598 -1.94 274.22740 20601 -1.8 274.29464 20602 -0.293 188.22750 20604 -4.03 287.26920 20605 -1.98 257.24332 20607 -2.02 386.69660 20640 9.21 330.59028 20642 8.82 252.22346 2065 -2.9 398.66424 20651 8.98 386.69660 20652 9.21 246.43080 20653 6.8 412.73388 20654 9.4 400.72318 20655 9.28 288.51054 20656 8.14 400.72318 20658 9.28 260.45738 20659 7.4 358.55732 20661 7.09 386.69660 20662 9.21 330.59028 20664 8.82 386.69660 20669 9.21 246.43080 20670 6.8 386.65354 20671 8.61 412.73388 20672 9.4 400.72318 20673 9.28 288.51054 20674 8.14 400.63706 20675 7.71 400.72318 20676 9.28 239.232 20680 -1.36 165.15270 20689 0.274 210.184 2069 1.48 175.18400 20697 1.45 223.24940 20700 -0.36 432.67892 20710 5.2 450.69420 20712 4.3 418.69540 20714 7.04 434.69480 20716 5.75 434.69480 20717 5.75 284.34810 207229 2.55 213.18738 20725 -2.14 336.34640 207282 -0.0626 194.18250 20741 -2.21 381.01500 20745 3.72 416.67952 20747 6.55 98.09990 207496 0.347 271.09548 20750 -1.45 224.21336 2076 -2.22 466.69360 20760 2.97 418.69540 20761 7.25 280.31630 20764 0.397 335.23710 20787 6.46 298.27544 20794 -3.04 280.31630 20805 0.178 210.22800 20814 3.27 232.18890 2082 1.57 356.36920 20830 1.76 370.35272 20831 2.14 273.28486 20832 1.62 351.35770 20833 -0.191 351.35770 20838 -0.191 183.162 2085 0.397 218.29480 2086 2.45 190.24170 2089 1.14 297.19904 20891 -1.31 131.17296 20899 -1.79 209 - 110.111 2091 0.945 180.11282 20910 -2.04 166.12930 20912 -2.33 427.45200 209807 -0.02 179.17116 20993 -2.59 259.15106 20995 -2.08 210 - 146.102 2103 -0.769 208.12292 21040 -2.37 210.13880 21041 -2.37 210.13880 21049 -2.37 195.17050 21056 -3.74 336.294 2106 0.669 166.12930 21077 -2.33 272.296 2108 3.11 262.15166 21092 -2.02 194.13940 21099 -1.93 183.22430 211 1.48 290.312 2110 1.9 209.13086 21100 -2.37 210.13880 21101 -2.37 735.34500 21143 - 619.32460 21161 -3.43 605.34110 21164 -3.64 541.76742 21182 5.8 479.26950 21183 5.12 511.06028 21184 - 933.75236 212 -2.41 320.50934 2120 8.45 130.16502 21203 -1.7 88.10840 21217 -1.48 180.11282 21226 -2.04 173.21620 21236 -2.92 227.21396 21239 -3.62 165.14612 2124 0.267 132.11800 21248 -3.63 306.190 2125 - 177.11220 21251 -3.59 169.15600 21260 -3.53 426.46600 21264 -3.41 2128 1.1 145.17960 21282 -3 163.12870 21285 -3.63 120.10392 21288 -2.12 326.173 2129 -1.94 179.14794 21291 -2.1 21305 -3.6 145.15970 21309 -2.04 179.15100 2131 -1.01 208.12290 21332 -2.37 133.19030 213323 2.17 210.13880 21333 -2.37 196.15530 21336 -2.41 193.13200 21338 -2.43 130.18820 21345 -0.44 208.23500 21347 -2.74 130.18820 21349 -0.396 160.21410 21354 -1.33 210.13880 21359 -2.37 148.22700 21362 -0.829 181.21000 21363 -3.17 164.20440 21371 -0.264 114.14570 21374 -1.86 209.13086 21397 -2.37 210.13880 21398 -2.37 186.249 214 1.74 120.10392 21405 -2.12 180.20380 21412 -0.699 180.181 21415 - 412.355 21440 -1.27 349.76900 214480 0.131 458.44600 21457 -0.766 290.272 21484 0.87 255.268 21489 -0.581 532.73122 2149 -0.229 21494 - 351.30658 21498 -2.44 290.441 2150 3.41 351.30658 21500 -2.65 116.09530 21501 - 21511 - 175.13940 21547 -1.42 188.15804 21549 -1.28 390.47150 2155 6.31 188.18120 21553 -1.96 173.20960 21555 0.433 191.24800 21557 0.0688 408.48680 2156 4.85 157.16710 21560 -0.326 223.226 21563 0.796 159.183 21565 -0.029 338.35390 2160 3.23 221.208 21601 -2.47 322.35450 2161 4.24 293.27050 21615 -2.28 207.22586 21626 0.882 188.22432 2164 -2.92 21645 - 160.10480 21647 - 187.19316 2165 -0.921 327.375 2168 1.49 460.475 2169 2.35 133.10272 21694 -0.921 168.15330 21695 0.916 103.077 21717 -0.987 146.18580 217301 2.2 21745 - 160.21410 21756 -2.87 147.09280 21759 0.333 75.10970 21763 -0.978 160.555 2177 1.36 164.15648 2179 -2.13 260.136 218 -1.42 165.15288 21803 -0.749 164.15650 2181 -2.13 21818 -0.46 496.510 21826 -1.92 310.301 2183 3.34 125.12860 21839 -1.31 313.392 2184 2.09 188.22750 21848 -4.14 390.47150 2185 6.4 233.30804 21858 -2.79 255.31340 21860 -1.9 475.394 21868 -3.19 174.19770 21884 -2.84 203.23900 21885 -2.69 334.49800 21887 -0.553 281.26790 21891 -0.352 231.28870 21949 -2.85 270.242 2196 -2.14 199.099 21969 -3.54 302.23570 2197 2.37 388.26500 21977 -3.68 248.27770 2198 1.23 261.27800 219815 0.794 257.328 22 2.23 218.249 2202 2.43 341.50900 22024 0.653 393.62600 22046 1.86 178.21058 22050 -2.52 359.56700 22065 3.05 201.13800 22066 -3.48 152.17822 2208 0.293 304.295 2209 2.75 565.31714 22099 -3.13 360.31480 2210 2.26 565.31714 22102 -3.13 208.21060 2212 1.87 129.15700 221278 -0.509 334.27760 2213 1.25 248.31750 22144 1.76 250.334 22145 1.52 226.31690 2215 3.21 426.45750 22151 -0.745 264.31690 22152 1.3 154.20780 22154 3.93 2216 - 138.01598 22191 -1.26 2220 - 171.08442 22210 -0.0447 174.10824 22211 -0.0447 129.15700 222169 -0.509 230.260 2222 3.36 381.01600 2226 3.72 88.08520 22279 - 206.28410 222828 1.35 210.13880 22285 -2.37 274.11930 2229 -1.45 44.03270 22307 - 49.073 22326 - 422.27638 2233 -3.87 282.33220 223316 3.17 250.37640 22340 5.78 328.14700 223401 4.02 342.17400 223404 4.3 180.15588 22357 -2.51 312.14800 223792 4.31 260.13578 22388 -1.83 151.14100 224037 -3.27 326.29708 22423 -2.82 74.14480 224366 0.841 286.32240 2244 3.06 22440 - 256.297 2245 3.2 336.38440 22450 2.68 242.270 2246 3.1 789.680 22465 -1.12 154.24932 22469 3.09 188.26738 2247 -2.05 227.33098 22472 3.01 774.66680 2251 -2.71 122.18760 225237 1.38 108.16100 225238 0.964 440.41302 22526 0.604 216.21100 225282 -0.741 288.42440 22542 3.4 272.27800 2255 0.0389 304.682 2256 3.07 556.514 2258 1.15 548.62520 22584 3.84 540.515 2259 0.0826 360.35640 2260 -1.12 376.356 2261 -1.87 558.530 2262 0.943 267.93124 22634 -0.497 344.316 2264 2.88 132.11800 22653 -3.65 133.10272 22660 -3.61 226.271 2267 3.66 322.31176 22678 -1.8 238.239 2268 3.37 909.48854 22686 6.42 622.82960 22689 4.46 856.781 2269 -0.0662 152.23344 227 3.18 579.509 2270 1.9 184.190 2271 0.991 163.15008 22731 1.18 957.73070 22746 -2.07 208.25360 22748 1.88 245.478 2277 2.38 1031.14290 22788 -1.02 168.23284 228 2.79 22801 - 518.47867 228275 1.74 250.95380 22841 2.54 307.06012 22842 4.88 194.84748 22843 0.342 347.22120 2285 -3.28 432.407 2286 -2.15 418.653 2287 4.71 418.65234 2288 4.71 122.08000 22893 -0.81 1573.02000 22894 -2.82 330.28886 22899 1.68 402.65294 2290 6.2 58.80920 22908 0.624 79.90400 22927 0.624 358.55732 22934 7.09 246.302 2294 1.93 304.42380 2295 1.96 116.07216 22958 0.0169 332.435 2296 1.03 178.84808 22966 2.58 112.41100 22977 2.58 40.07800 22984 2.58 200.26070 22990 3.01 339.38500 22998 2.95 386.439 23 3.34 368.37990 2301 3.69 76.14270 23012 1.4 352.38050 2302 4.23 502.55350 230243 1.77 338.35390 2303 3.66 352.38050 2304 4.14 152.23344 23046 3.18 322.35450 2305 4.26 464.67772 23051 3.21 432.67892 23057 5.11 326.387 2306 4.07 257.26408 23064 -0.368 183.18500 23066 - 273.332 2307 4.57 268.230 2310 -1.52 423.46320 2311 3.31 35.45270 23116 3.31 346.137 2312 -0.401 92.52390 23120 0.854 93.48900 23123 0.211 260.286 2313 0.407 360.357 2314 -1.12 374.384 2315 -0.828 542.531 2316 1.83 168.23284 2317 1.68 370.65414 23178 9.51 330.374 2318 -0.428 498.521 2319 1.77 170.05780 231935 -1.92 152.23344 232 3.18 344.358 2320 -0.68 1164.13900 23203 -0.679 390.47150 2321 6.41 219.19350 2323 1.41 218.00388 23234 -1.29 147.17390 23246 1.35 147.15068 23248 2.11 192.212 23266 0.0258 176.212 23267 1.19 206.195 23268 0.488 176.212 23269 1.03 556.557 2327 1.71 358.429 2328 3.67 168.23280 23285 3.38 98.14300 23292 1.74 247.24700 23297 2.4 168.23284 233 2.79 249.90556 23310 2.61 180.15588 23311 -2.51 152.23344 23316 3.19 364.273 2332 -3.08 270.32640 23325 1.83 227.216 2333 2.71 1207.08272 23339 1.65 932.99340 23345 0.572 399.43704 23359 1.15 272.296 2336 3.04 148.15708 23360 -1.7 450.44316 23375 2.66 197.23580 233869 3.37 326.42930 2340 3.86 356.46540 2341 7.3 159.60960 23414 -2.31 55.03540 23437 - 70.13290 23492 3.1 355.390 235 4.14 86.08924 23500 0.513 102.09190 23503 -2.06 479.60780 23527 3.42 220.248 2355 -1.14 947.73588 23608 -2.87 670.74460 2361 1.22 391.56406 23614 3.53 646.80796 2364 2.95 264.31690 2365 1.3 496.63500 2366 5.05 91.111 23665 - 322.35452 2367 3.59 188.18126 23671 -2.81 190.19714 23673 -2.81 408.48680 2368 5.47 184.258 23681 4.33 200.258 23683 3.09 234.95440 23686 4.61 392.48742 2369 5.45 86.08924 23704 -0.37 142.19556 23705 1.2 204.221 23711 0.61 95.02495 23715 0.393 96.03289 23716 0.393 360.31660 2372 -1.66 192.169 2373 1.16 152.23344 23733 2.9 362.45990 23736 1.74 192.21456 2374 -0.0924 148.15860 23745 1.6 742.71820 2375 -0.776 282.33218 23757 0.0638 444.47278 23758 -1.58 645.60480 2376 -2.21 246.21730 23774 -1.85 336.42600 2379 1.63 372.88664 2380 1.63 121.99798 23808 0.217 144.12530 23812 0.0868 94.04954 23814 -1.14 92.16922 23816 0.0146 360.31484 2382 2.97 240.21092 23836 2.17 242.22680 23837 2.17 274.93368 23838 3.12 339.57560 23858 9.34 345.43270 238698 3.1 424.74300 23871 9.96 265.39050 23872 2.74 626.77526 23890 0.873 213.23190 239133 3.06 204.35106 23925 5.93 282.33218 23926 0.0638 180.15588 23927 -2.51 398.66420 23929 8.38 117.14600 2393 - 269.76684 2394 3.03 120.10392 23958 -1.85 272.38196 23965 3.94 246.43080 23966 6.8 73.07060 23990 - 124.15900 23994 0.398 117.10660 23995 0.266 160.21080 23997 1.1 340.371 24 4.27 411.56138 2401 2.73 334.16500 240107 2.35 220.35046 24012 4.75 643.70500 2402 2.73 196.19988 2404 1.43 24043 - 18.99840 24061 1.22 123.98940 24090 -1.37 106.15274 24096 -0.739 108.12556 24098 -0.958 186.249 241 1.66 2410 - 237.20724 24108 -2.11 308.32820 24109 -3.3 384.33316 2411 -2.21 172.22830 2412 -1.61 464.47560 2413 -1.32 386.65354 24130 8.61 677.93250 241349 4.85 509.63226 2414 1.26 313.34780 2415 1.96 181.66000 2417 -2.76 186.249 242 1.66 74.08192 2422 -1.37 154.24932 24221 3.38 290.48336 24229 5.53 383.52550 2423 2.02 246.34470 24233 5.01 378.41624 24236 0.203 130.09874 2424 -0.618 394.41564 24241 -0.396 246.30160 2425 2.81 43.025 2427 - 317.296 24279 - 661.73652 2429 1.39 386.35210 24293 1.92 645.73712 2430 1.97 130.09874 24309 0.0595 323.34100 2431 0.104 131.12990 24326 -1.22 261.35936 2433 2.18 186.057 24344 -1.75 311.33192 2435 3.33 289.28334 2436 2.29 321.36980 2437 3.67 283.32182 2438 3.43 398.83442 2439 -0.00507 554.67108 2440 4.86 412.73388 24424 9.4 147.21696 2443 2.52 311.33192 2444 2.45 230.30220 244418 2.88 309.36390 244752 4.31 634.54044 2448 2.97 1079.24020 2450 0.973 304.468 2451 5.64 233.26790 245199 2.52 383.824 2452 0.479 225.20460 2453 -1.49 290.82804 24536 3.86 222.11658 24556 0.864 174.11838 24557 -0.62 190.11778 24558 0.0878 206.11718 24559 0.565 187.174 2456 - 210.27966 24564 2.5 179.20050 24565 0.154 116.15830 24567 0.194 84.15950 24579 3.51 452.58700 24624 2.9 1.00783 24636 2.56 366.00700 24640 -1.42 306.16600 246422 -2.86 106.079 24646 - 58.036 2468 - 273.186 2469 -2.34 133.14730 24702 1.72 296.407 2471 2.05 108.16862 24720 -0.873 92.05410 24722 -0.928 110.14144 24725 -0.904 178.23104 24729 1.16 200.27838 24744 -1.58 597.57350 24750 -1.91 52.46004 24757 0.217 155.13146 24773 -0.727 26.01740 24783 - 131.08680 24785 -1.56 133.10270 24786 -1.56 1665.50660 2479 -2.4 343.46320 247956 4.16 448.471 24796 -0.536 1240.32140 2480 -0.55 161.15740 24809 1.61 1320.30130 2481 -2.23 205.20998 24813 1.14 147.17390 24814 1.11 1187.16646 2482 -1.28 1183.22700 2483 -1.31 180.15588 24848 -2.51 474.18000 2485 -3.1 175.91061 24857 -0.212 126.90447 24859 -0.212 726.856 2487 4.93 424.404 2488 1.79 130.14180 2490 0.449 152.23344 24911 2.92 500.674 2492 3.58 59.09138 24928 0.72 568.707 2493 4.23 699.839 2494 5.24 300.393 2495 2.54 516.667 2497 3.49 43.02470 24983 - 280.44548 24993 7.64 89.07000 24996 -0.653 347.40708 249982 4.5 168.23284 25 1.85 1131.259 2500 0.0757 341.31170 25001 -2.24 170.251 2501 4.42 208.23500 25013 -2.74 207.20000 25016 -2 131.17296 25017 -1.75 324.418 2502 1.89 308.418 2503 2.47 168.23280 25038 1.92 312.27358 2504 2.27 635.59758 2505 -1.24 298.29010 2506 3.38 274.26870 2507 1.38 270.18030 25072 -4.3 546.52140 2508 2.67 146.18764 25094 -2.91 24.30500 25107 2.67 538.45792 2512 4.64 592.76058 2513 2.92 166.24010 251408 -1.69 351.83300 251412 1.83 151.13938 25147 0.744 450.437 2515 -0.0999 295.28792 25150 -0.771 118.93565 25152 -0.697 54.93805 25158 -0.697 668.729 2516 3.57 342.29648 25164 -2.28 25168 - 474.544 2518 2.94 156.26520 25187 3.22 154.25300 25189 -0.22 238.32750 2519 3.23 200.59000 25195 7.59 401.18000 25198 0.426 282.291 2520 3.54 588.69406 25208 2.64 478.533 2521 1.22 85.08130 25218 0.863 86.08924 25219 0.863 376.401 2522 -0.954 95.099 25223 - 95.09872 25224 -1.76 359.50236 2523 1.14 132.16106 25234 0.45 352.428 2524 3.12 224.29610 25242 2.44 25248 - 110.13200 25255 -0.0336 434.523 2527 3.19 480.635 2528 2.03 345.390 2529 1.57 136.06690 25296 -0.61 352.428 2531 2.27 148.11402 25312 -0.69 382.454 2532 2.72 269.76700 2533 3.09 116.159 25331 1.81 294.35100 253342 1.77 338.35730 2534 1.27 94.14204 25342 -0.572 480.59592 2535 3.52 147.14914 25350 -0.909 148.15708 25351 -0.909 475.62240 2536 4.45 320.34202 2537 2.4 161.95348 25371 -0.697 505.51438 2538 -0.0842 232.31810 2540 3.76 0.00000 25414 - 350.40614 2542 0.744 320.29588 25426 -2 378.46080 2543 7.25 159.07772 25434 1.8 562.567 2544 5.12 256.34100 254496 6.18 211.364 25456 - 150.218 25458 2.9 166.217 25459 3.04 152.234 25460 3.1 487.67800 25461 4.48 232.322 2547 0.501 286.28304 25472 -1.56 207.22678 25474 0.0766 286.28304 25475 -1.38 207.22678 25476 0.301 345.390 2548 2.08 239.31070 2549 0.184 180.15588 25492 -2.51 576.702 2550 0.184 600.87020 25501 7.05 266.22520 25505 -3.38 221.299 2551 0.541 207.273 2552 0.231 303.31160 25520 -3.75 188.11498 25548 -0.53 190.26300 2555 1.1 47.01348 25567 0.228 277.086 2560 0.234 153.13540 25618 0.415 166.11100 25619 1.58 167.11894 25620 1.58 279.4393 25626 - 283.470 25629 8.28 364.91000 2564 6.1 296.61576 25640 3.15 146.22732 25644 3.42 143.204 25646 2.8 346.375 2565 2.48 325.12370 2566 -2.09 265.45400 25667 - 249.09600 2567 -2.09 189.209 2568 -2.1 202.25410 25682 -3.35 416.51720 2569 2.22 15.99940 25698 - 288.21090 25722 -1.19 75.044 2573 - 254.238 2575 3.06 43.02470 25750 - 288.296 2578 1.65 370.397 2579 2.94 15.99940 25805 2.81 47.99820 25812 -0.133 25814 -0.52 261.19020 25818 2.47 163.19314 25822 2.84 140.26580 25826 5.15 25835 - 266.33610 258351 0.841 180.16400 25858 -0.283 44.033 2586 - 271.24484 25863 0.397 316.13660 25879 2.76 304.25158 25882 1.65 26.017 2590 - 308.284 2592 0.793 33.00674 25935 -0.145 118.93565 25939 -0.641 25940 - 62.00494 25941 -0.333 63.01288 25942 -0.333 368.34052 25953 0.0651 194.22860 25955 3.47 368.34052 25956 0.311 194.22860 25957 3.32 177.223 2596 -2.44 117.14792 25979 1.35 284.350 2598 1.98 270.281 2599 3.25 166.17390 25998 0.865 168.23284 26 1.68 118.09130 2600 -1.22 934.631 2606 2.19 270.23690 2607 1.84 97.99520 26078 -1.42 394.373 2608 -0.17 232.365 2609 1.87 415.480 2610 2.68 308.76478 2611 2.27 584.66210 26116 4.07 544.93620 26119 6.84 348.396 2612 -1.56 542.92028 26120 6.83 411.494 2613 3.81 152.23344 26137 2.84 350.322 2614 1.43 336.294 2615 1.41 362.09258 261649 0.811 283.36330 2617 0.752 151.24870 2618 2.42 187.70936 2619 2.42 264.31690 2620 0.761 726.59300 2621 -1.42 400.72318 26211 9.28 316.39976 26213 4.05 39.09830 26216 0.783 586.54070 2622 1.45 317.37956 2623 1.59 167.11890 262350 1.66 474.54840 2624 -2.06 716.86458 2625 4.01 331.364 2626 0.339 537.56500 2627 7.09 115.13050 26271 -1.82 241.35756 26276 3.4 608.47100 2628 7.09 246.302 2629 1.49 494.47544 2630 4.66 55.07850 26307 0.058 538.45790 2631 4.72 545.674 2632 3.03 80.08470 26334 - 80.08470 26335 - 80.08470 26336 - 98.09990 26337 - 98.09990 26338 - 100.11580 26340 - 98.09990 26343 - 98.09990 26344 - 126.15310 26345 - 80.08470 26346 - 369.377 2635 1.63 616.48700 26355 5.18 214.22404 2636 -1.86 585.60272 2637 -2.21 311.27578 26376 1.27 212.15930 26377 - 781.75900 2638 -2.21 152.23344 26381 3.12 229.62700 2639 -0.08 302.11900 2640 -0.08 77.064 26432 - 2645 -0.961 218.20540 26491 0.837 208.25702 2653 1.98 329.39026 26533 2.85 300.43512 26536 6.05 232.27830 2654 1.29 420.427 2659 -0.0165 152.23340 26590 2.53 329.39026 26600 1.67 151.20560 266039 1.07 175.117 2661 0.601 645.31160 2663 7.11 269.16000 26630 -2.93 691.59000 26634 -2.47 681.773 2664 7.11 128.97408 26642 -0.245 293.40600 2665 5.5 277.40336 2666 4.91 462.61878 26661 2.22 26666 - 313.865 2667 4.91 96.11486 26675 -0.854 408.87600 2668 3.33 31.99880 26689 -0.173 567.05100 2669 3.33 208.30008 2670 0.328 22.98977 26708 0.783 104.06191 26709 -0.184 382.494 2671 6.63 58.44247 26710 0.783 430.55323 26711 2.1 631.06850 26718 6.84 264.364 2672 0.598 680.86416 26723 3.54 226.27230 2673 1.9 355.86100 2674 4.8 357.31750 267413 2.45 299.49192 26743 5.18 400.63706 26745 7.71 313.78100 2675 2.77 594.74170 26756 2.33 290.44030 26757 5.66 365.40400 2676 -1.8 400.72318 26773 9.28 180.24508 26775 4.51 254.328 2678 2.08 138.16380 26797 0.439 310.429 268 4.01 573.727 2680 4.09 665.822 2681 4.68 96.06300 26819 - 924.07900 2682 -1.18 2417.90700 26828 - 182.15960 26831 -1.25 32.06600 26833 0.783 98.07948 26836 -2.31 307.428 2685 2.66 187.198 2686 -0.692 448.67830 26863 4.07 129.99880 26864 -0.173 393.45900 2687 4.45 71.09780 26878 - 325.359 2688 2.68 279.88848 26887 2.48 247.88968 26889 4.13 325.359 2689 2.14 301.339 269 -1.2 117.14638 2691 1.64 72.10570 26911 0.451 0.00000 26937 - 373.41800 269574 3.82 348.520 2696 8.05 351.395 2697 0.692 271.398 2698 4.95 244.333 2699 1.83 116.11520 26996 - 372.417 270 -1.09 347.536 2700 5.98 118.71000 27007 0.783 253.300 2701 1.33 382.57872 27017 7.65 224.343 2702 0.342 171.19400 27023 -0.467 140.09356 27031 0.359 140.09356 27035 0.359 142.10944 27036 0.359 293.36630 2704 1.9 218.16230 27040 1.3 147.12930 27041 -2.67 152.23340 27049 3.27 160.216 2705 0.795 168.23280 27050 3.38 247.24700 27056 2.4 165.233 2706 1.24 212.24388 27066 1.91 407.503 2707 4.64 371.428 2708 2.12 342.29650 27082 -2.28 291.06072 27086 6.14 231.25050 27090 -0.117 290.44030 2710 3.53 113.01541 27110 0.465 120.02516 27130 0.783 136.02456 27131 0.0276 350.02170 27139 4.13 31.99880 27140 -0.145 89.13620 271436 -0.398 0.00000 27153 - 148.20170 2716 3.37 88.17140 271685 -2.67 448.67830 27173 4.07 1296.478 2718 -1.49 1046.17916 2719 -1.64 513.587 272 -0.341 379.407 2721 3.89 238.02890 27214 0.783 351.395 2722 -9.44E-04 304.338 2723 1.27 234.338 2724 1.39 318.23690 27240 -1.87 332.26340 27241 -1.57 137.11618 27247 0.305 138.12412 27248 0.305 313.353 2725 1.95 652.733 2726 0.602 117.14638 27266 -2.07 254.238 2727 3.56 117.96292 27273 -0.766 27283 - 203.194 2729 1.22 87.07734 27292 -0.491 351.400 2730 2.62 328.315 2733 -0.831 349.384 2734 2.41 305.369 2735 0.795 339.32330 273574 1.25 540.90440 27362 7.05 65.39000 27363 4.34 164.15648 27371 -2.46 180.15588 27372 -2.51 205.25150 27373 -0.938 180.15588 27374 -2.51 810.97410 27375 3.82 96.10666 27376 -1.76 249.136 27377 6.07 149.122 27378 - 1214.15400 27379 -0.277 349.384 2738 2.98 218.20540 27381 2.67 123.17600 27382 1.24 156.13940 27384 -0.835 153.82300 27385 2.52 148.15862 27386 2.11 913.67814 27388 -2.17 103.11980 27389 -2.7 362.34552 2739 0.359 129.11402 27391 -0.413 791.67218 27392 -1.89 1182.15500 27393 -1.23 148.11402 27394 -0.69 636.46870 27395 1.78 178.185 27396 1.35 106.508 27397 0.807 110.11402 27398 0.0999 173.60342 27399 1.34 335.43790 2740 2.33 420.40986 27400 0.965 116.11522 27401 0.0977 1021.94360 27402 -1.41 1200.17000 27403 -1.54 149.14672 27404 1.44 262.26630 27405 -3.63 147.13084 27406 0.369 215.21140 27407 1.26 1094.24166 27408 -0.0116 590.48790 27409 2.63 263.376 2741 1.98 152.15060 27410 -1.21 164.15648 27411 -2.21 477.59562 27412 -1.23 70.09322 27413 -1.16 187.28080 27415 3.86 665.419 27416 -3.58 106.16500 27417 3.18 158.15344 27418 1.75 266.25330 27419 -1.63 281.307 2742 2.5 386.353 27420 - 180.20380 27421 -0.601 2028.36280 27422 - 463.649 27423 3.46 220.19990 27425 - 163.14850 27426 - 266.21036 27427 -1.75 418.65234 27428 5.17 204.22690 27429 -4.01 275.343 2743 1.51 368.37990 27430 3.98 270.237 27431 2.61 278.42960 27432 6.5 348.43332 27433 1.48 120.14850 27434 1.99 84.13964 27435 1.42 302.45100 27436 3.49 389.24980 27438 -1.76 1625.88360 27439 4.62 275.343 2744 1.21 167.16200 27440 0.744 298.24550 27441 -0.351 164.15648 27442 -2.13 97.119 27443 -0.391 70.08980 27444 -0.109 990.85890 27445 -2.39 350.39000 27446 1.84 486.539 27447 1.97 584.87084 27448 7.25 124.14050 27449 0.535 337.370 2745 - 352.24820 27450 -1.76 268.09500 27451 2.61 104.14912 27452 2.97 178.14000 27453 -1.99 283.58000 27454 5.66 162.37830 27455 1.38 2160.50180 27457 - 1216.16900 27458 -0.645 237.20724 27459 -2.46 541.677 2746 0.717 301.33710 27460 1.54 362.143 27461 -2.56 291.47514 27462 2.37 381.16764 27465 -2.37 993.89044 27466 -1.76 144.10548 27467 -0.925 128.12930 27468 -1.13 194.13940 27469 -2.01 867.80050 2747 -0.991 441.39750 27470 -0.604 449.624 27471 2.35 180.244 27472 3.27 214.217 27473 1 372.45472 27474 4.4 449.38430 27475 -1.05 150.12990 27476 -2.47 117.14638 27477 -2.07 578.65270 27478 3.59 270.23690 27479 2.88 735.68580 2748 -0.902 193.19920 27480 0.719 534.68144 27481 1.07 285.33770 27482 2.88 211.17150 27483 -0.455 830.74708 27484 0.855 334.44980 27485 4.25 314.46170 27486 4.42 156.140 27487 -0.727 889.63193 27490 -2.24 568.725 27491 0.792 266.37580 27493 4.15 372.41170 27494 2.37 480.63406 27495 1.48 201.65658 27496 2.46 544.34094 27498 -2.84 794.92370 27499 1.14 346.375 2750 0.345 173.19000 27500 -1.76 154.124 27501 -0.81 520.57200 27502 3.1 179.17110 27503 -2.59 334.32720 27504 -0.4 1198.15400 27505 -1.69 478.49606 27506 -1 200.08382 27508 -1.87 294.39080 27509 2.93 162.142 27510 1.59 858.96264 27511 -0.343 148.15708 27512 -0.369 894.91680 27513 0.929 432.37750 27514 0.605 2181.12670 27515 - 26.03728 27518 0.364 251.108 27519 4.89 210.18186 27520 -2.53 326.29710 27522 -2.53 220.20144 27524 0.938 163.14850 27525 - 111.11690 27526 1.37 344.31236 27527 -2.31 194.22860 27528 4.08 756.40710 27529 -3.35 146.14120 27530 -0.138 364.43272 27531 -0.157 538.88852 27533 7.41 160.16932 27534 1.24 179.148 27535 - 891.71568 27537 -1.9 154.594 27538 2.42 147.13080 27539 0.903 865.67840 27540 -2.55 330.19086 27541 -2.6 296.48790 27542 7.77 167.20660 27543 3.69 294.90492 27544 3 179.00100 27545 2.65 568.87144 27547 7.53 176.124 27548 -1.95 281.26790 27549 -0.515 256.21032 2755 2.07 162.14060 27550 -2.17 125.12860 27551 -1.31 286.27940 27552 2.69 727.55062 27553 -3.82 342.29650 27554 -2.28 334.44980 27555 4.16 404.670 27556 7.84 507.407 27559 -2.23 226.22740 2756 2.61 10.81100 27560 5.47 44.05256 27561 0.211 366.44860 27562 2.72 74.92160 27563 2.2 165.15288 27564 -0.849 153.13540 27565 0.601 340.36980 27566 3.16 176.16720 27567 -0.178 78.96000 27568 -2.26 155.15468 27570 -3.17 340.28060 27571 -1.99 28.08550 27573 -2.21 232.23382 27574 -2.6 523.24782 27575 -3.22 302.40794 27576 2.14 128.12920 27578 -2.87 170.12610 27580 -0.961 328.27800 27581 -2.19 302.40794 27582 2.48 176.124 27583 -1.55 360.44400 27584 1.08 196.10638 27585 -2.67 164.15648 27586 -2.13 272.25280 27587 1.94 312.31510 27588 -0.267 578.52020 27589 2.2 586.717 2759 2.08 402.39458 27590 0.873 142.15588 27592 -0.457 223.183 27593 0.784 12.01070 27594 -0.372 354.48096 27595 3.2 169.18126 27596 -2.99 219.194 27597 1.38 608.546 27598 -0.509 647.57072 27599 -2.04 184.18918 2760 1.17 182.13020 27600 1.06 132.12292 27601 -0.545 666.57770 27603 -2.6 114.103 27604 - 180.15590 27605 -2.17 150.21756 27607 3.35 654.70908 27609 1.91 667.87260 2761 -0.106 873.65734 27610 -2.64 100.07614 27612 -1.55 457.42852 27613 -1.44 796.93786 27614 0.604 158.19650 27615 2.45 186.16350 27616 2.14 670.87090 27617 3.46 208.25518 27618 3.22 494.66064 27620 1.79 173.19300 27621 - 197.16480 27622 0.775 312.28372 27623 1.27 336.46568 27624 4.24 259.15106 27625 -1.69 145.18000 27626 0.829 150.218 27628 2.59 547.663 27629 - 922.92690 27630 1.25 248.235 27631 0.656 120.14852 27632 1.66 179.00100 27633 2.66 386.65350 27634 8.75 282.421 27635 6.03 61.05990 27636 - 184.14610 27637 0.803 58.93320 27638 0.395 955.71482 27639 -2.26 296.407 2764 3.17 452.83926 27640 10.2 281.34740 27641 0.624 88.14820 27642 1.19 191.270 27643 2.19 478.88000 27644 -0.7 530.31436 27645 -2.92 368.46448 27647 4.58 879.66192 27648 -2.35 504.43708 27649 -2.49 362.330 2765 -2.11 574.54352 27650 -2.22 168.147 27651 0.245 305.18120 27652 -1.86 258.26930 27655 2.76 348.35200 27656 1.74 231.20266 27657 -0.853 72.06270 27659 -0.543 338.482 2766 0.962 110.09080 27660 0.761 404.49996 27662 2.55 550.63778 27663 -0.568 891.67262 27664 -2.34 196.202 27665 3.03 1255.41700 27666 2.16 180.15590 27667 -2.48 965.83728 27668 -1.78 450.39278 27669 1.48 248.364 2767 1.89 348.39030 27670 2.05 142.10944 27671 0.359 150.12990 27672 -2.39 302.236 27673 1.67 273.328 27674 2 144.55540 27675 1.7 139.15520 27676 -1.04 889.63193 27677 -2.17 546.31376 27678 -3 328.31600 27679 2.4 146.14120 27681 -0.252 180.15740 27683 1.55 336.73792 27684 1.66 290.26810 27686 1.37 532.49332 27687 0.108 713.08288 27688 8.12 171.25670 27689 3.87 298.29010 2769 3.31 222.24500 27690 -0.374 1889.87210 27691 - 1876.23000 27692 - 414.70670 27693 8.8 254.262 27694 -3.4 300.20640 27695 -3.65 354.48096 27696 3.21 50.94150 27698 2.97 834.60000 27700 - 460.43400 27701 -1.03 287.31050 27702 1.07 1468.478 27703 - 391.48408 27704 -1.51 536.87264 27705 7.35 296.44488 27706 6.23 383.34844 27707 -2.26 154.10150 27708 -0.352 362.45990 27709 1.61 90.18820 27710 1.89 894.87370 27711 0.974 736.147 27712 6.53 145.15648 27713 -2.83 221.21590 27714 -1.24 144.55540 27715 1.62 348.39030 27717 0.0925 1673.72390 27718 - 587.32604 27719 -2.81 255.246 2772 1.66 975.87516 27721 -1.3 480.67712 27722 3.12 204.35106 27723 5.78 122.165 27724 1.41 272.25280 27725 2.34 145.55026 27726 0.315 292.45618 27727 3.78 1229.31228 27729 -1.07 131.17296 27730 -1.79 853.969 27731 - 194.19076 27732 -0.213 168.23280 27733 1.92 577.33100 27735 -3.46 148.11402 27736 -0.69 136.148 27739 1.84 536.87264 27740 7.27 229.16660 27741 - 332.39090 27742 1.13 99.13100 27743 - 169.07310 27744 -1.79 188.22750 27747 -4.03 256.23200 27748 -2.81 217.26558 27749 -2.83 88.10512 27750 0.93 271.31112 27751 1.95 546.82286 27752 7.84 208.25518 27753 4.38 835.60936 27754 -2.58 1004.218 27756 5.02 188.65256 27757 4.62 190.17484 27758 -1.23 269.16000 27760 -2.93 295.28792 27761 -0.771 839.59806 27762 -2.9 173.19072 27764 -1.78 145.13330 27765 0.198 346.28826 27767 2.68 302.40794 27768 2.27 196.19990 27769 1.29 2777 - 907.75814 27770 -1.75 304.42382 27771 2.7 144.55540 27772 1.75 834.60000 27773 - 236.34990 27774 3.12 756.40746 27775 -3.35 632.83410 27776 4.42 75.06664 27777 -0.824 148.15708 27778 -1.7 352.76598 27779 2.07 226.35500 27781 5.89 505.16510 27782 -3.3 364.47578 27783 1.43 449.54246 27784 -1.64 938.10560 277842 0.436 321.96976 27785 6.58 1346.35510 27786 -2.61 544.93616 27787 6.84 317.18714 27788 -2.56 98.95856 27789 1.48 224.116 27790 -2.74 790.30710 27791 -2.9 552.87204 27793 8.09 194.18400 27794 1.83 273.32700 27795 1.88 388.45740 27796 2.37 146.53498 27797 -0.0621 123.10940 27798 1.86 552.65366 27799 -0.375 271.355 2780 2.77 546.35682 27801 -3.41 190.17484 27802 -1.21 27803 - 127.16104 27804 1.91 134.13050 27806 -2.09 369.41100 27808 1.73 147.12930 27809 -3.34 166.17390 2781 1.65 110.11064 27810 0.834 1875.24520 27811 - 182.08000 27812 -2.8 182.157 27813 - 334.44980 27814 4.34 328.44522 27815 5.71 134.13050 27816 -1.9 1307.365 27817 - 260.13578 27818 -1.83 197.14490 27819 0.028 334.44980 27820 4.24 102.08860 27821 -0.0916 133.15070 27822 0.917 191.18340 27823 1.39 263.33986 27824 -2.42 344.31540 27825 3.33 311.28732 27826 -0.928 275.19500 27827 2.05 235.19136 27828 -2.2 366.411 2783 2.31 509.40970 27830 -2.58 692.79028 27831 0.773 348.47638 27832 2.56 358.199 27833 - 184.31840 27836 5.36 104.10940 27837 0.699 152.15060 27838 -0.826 139.10386 27839 1.59 121.17960 27840 1.85 320.04000 27841 5.94 528.53100 27842 -1.1 287.24420 27843 1.63 329.20614 27844 -3.03 307.08510 27847 -0.607 163.14850 27848 - 172.20200 27849 -0.467 285.338 2785 1.95 142.11282 27850 -1 267.23322 27851 -3.38 168.14670 27852 0.195 204.221 27853 0.61 65.00990 278547 -0.293 897.63414 27855 -3.14 59.06724 27856 -0.969 896.93280 27858 2 260.20298 27859 -1.37 189.20900 27860 -2.11 162.14060 27861 -2.17 602.554 27862 -2.64 207.01400 27864 2.77 412.69082 27865 7.81 931.73648 27866 -2.36 584.87084 27867 7.35 963.82140 27868 -1.93 94.49700 27869 0.211 336.428 2787 4.18 372.48300 27870 -2.01 78.49800 27871 0.191 195.171 27872 -1.84 111.11690 27873 1.44 853.66770 27874 -3.05 191.139 27876 -3.19 939.916 27877 -2.37 143.18520 27878 2.52 365.337 27879 1.98 245.10900 2788 1.24 149.233 27880 2.66 228.24328 27881 3.07 399.43700 27882 1.15 260.13578 27884 -1.68 589.34192 27886 -3.46 259.12780 27887 - 907.47300 27888 7.6 207.20000 27889 -2 281.56900 2789 1.24 274.20300 27890 -2.85 201.22100 27891 -3.77 139.10440 27893 1.69 170.14214 27894 -2.26 176.55420 27895 0.97 204.22526 27897 -0.961 743.64006 27898 -1.5 300.04452 27899 -1.49 539.57710 2790 -1.68 156.14278 27900 1.09 578.56176 27901 0.644 444.43460 27902 -1.22 255.48160 27903 3.46 120.10390 27904 -2.12 174.17544 27905 -0.579 182.17330 27906 0.593 164.15648 27907 -2.13 132.15768 27909 0.301 210.22984 2791 1.26 382.62178 27910 7.73 187.28266 27911 -1.03 120.10392 27913 -1.85 879.00702 27914 1.8 126.12018 27915 -1.1 224.25460 27916 3.03 354.35332 27917 3.57 663.57012 27918 -2.04 204.23202 27919 2.01 224.34254 27920 0.931 108.14120 27924 0.923 291.26166 27928 3.9 163.00076 27929 3.16 132.15922 27930 1.39 504.43710 27931 -2.26 182.174 27932 0.472 318.40580 27934 0.84 321.96976 27936 6.88 936.93228 27937 1.22 1016.10840 27938 - 280.44550 27939 7.23 167.20506 27940 -1.23 222.174 27942 -2.04 200.23650 27943 2.22 727.55062 27944 -3.86 224.25460 27945 3.38 155.15468 27947 -3.17 559.39860 27948 -3.39 208.21058 27949 1.71 312.271 2795 -2.46 194.22860 27950 3.32 214.06734 27951 -1.31 162.186 27952 2.16 275.34610 27953 1.66 160.555 27954 1.32 178.18640 27955 -2.52 174.10824 27956 -0.636 74.07854 27957 -0.881 303.35290 27958 2.47 70.09322 27959 -0.448 219.19850 27960 -3.65 154.24932 27961 2.87 849.63594 27962 -2.71 2238.71840 27963 - 401.20372 27964 -3.55 356.58780 27965 4.34 302.40794 27967 2.24 879.61886 27969 -3.17 103.11980 27971 -2.53 178.14000 27972 -1.8 260.13580 27973 -1.48 288.38140 27974 2.57 90.07794 27975 -1.56 54.047 27976 0.14 402.52222 27977 1.78 152.14730 27978 0.924 1056.00288 27979 2.07 325.296 27980 -3.21 270.15250 27981 1.78 131.17450 27982 1.63 153.14200 27983 -0.977 516.62310 27984 1.93 541.196 27985 -3.63 107.11004 27986 1.62 180.15588 27987 -2.51 550.30246 27988 -3.15 947.82200 27989 -1.07 166.17390 27990 2.4 103.12134 27991 1.58 131.130 27992 -3.01 592.54528 27993 1.59 448.37690 27994 0.155 122.165 27995 1.6 167.13878 27996 0.776 282.46140 27997 7.46 183.84000 27998 0.783 270.34800 27999 2.17 154.24932 28 3.02 220.19990 28000 - 1449.25336 28001 -0.903 945.80612 28002 -0.924 259.25920 28004 -3.31 875.67322 28005 -2.8 170.16700 28006 1.31 221.20780 28009 -2.47 582.691 2801 4.33 907.67202 28011 -2.57 169.26400 28012 1.04 340.11570 28013 -1.5 180.15588 28014 -2.49 470.48000 280152 -0.377 250.07900 28016 -0.388 332.26168 28018 1.57 104.110 28020 0.479 153.185 28021 -0.985 193.13200 28023 -2.01 43.02478 28024 -0.134 249.048 28025 1.62 751.21700 28026 7.78 156.13600 28027 0.0546 146.14120 28028 -0.282 164.15648 28029 -2.1 250.296 2803 1.9 181.127 28030 -3.02 350.44920 28031 2.9 136.14790 28032 1.54 386.65350 28033 8.75 179.14790 28034 - 281.26134 28036 0.769 221.20784 28037 -2.47 181.146 28038 0.223 306.05400 28039 2.2 285.295 2804 2.57 348.39030 28040 -0.0672 889.63193 28042 -2.18 332.47698 28043 3.11 165.18918 28044 -1.36 182.21640 28045 1.56 404.66882 28047 6.57 113.00986 28048 -1.41 250.33340 2805 1.93 240.25900 28050 -2.48 673.79028 28051 1.9 324.39500 28052 2.34 342.29650 28053 -2.14 108.13780 28054 1.91 261.279 28055 2.92 1889.87210 28058 - 152.23712 28059 0.307 180.15588 28061 -2.48 291.25462 28062 -2.4 106.16500 28063 3.07 595.52604 28064 -0.954 107.08360 28065 -2.78 342.29648 28066 -2.14 540.90440 28068 7.05 352.23110 2807 -1.04 324.18130 28070 -3.01 469.43922 28071 -0.969 363.22060 28072 -3.39 51.99610 28073 -1.06 313.20674 28074 -2.72 117.147 28075 -2.31 822.94020 28077 1.87 128.55600 28078 2.5 426.460 2808 4.38 156.09300 28080 -0.105 1078.860 28081 -2.97 420.66822 28082 5.81 342.29648 28085 -2.28 464.37630 28086 0.243 270.23690 28088 2.91 197.188 28089 0.213 548.623 2809 4.34 303.24360 28090 -0.374 172.18000 28091 2.4 199.20710 28092 -3.37 154.24932 28093 2.88 149.40272 28094 1.33 175.13940 28095 -2.92 260.20298 28096 -0.898 112.55660 28097 2.79 483.51390 28098 -1.98 334.44980 28099 4 350.407 2810 1.03 286.41376 28101 -0.53 272.25280 28103 1.99 124.14060 28104 0.124 140.567 28105 2.27 348.76100 281056 0.131 324.37040 28106 3.57 174.152 28107 -0.241 240.301 28109 2.76 320.338 2811 0.0535 219.19196 28110 -2.16 166.17390 28111 1.3 58.69340 28112 1.22 428.73328 28113 8.87 1344.38230 28115 -2.45 173.16996 28116 -1.26 422.38268 28117 -0.0606 321.96976 28119 6.85 406.556 2812 6.4 212.24720 28121 3.17 164.20108 28122 2.84 105.13568 28123 -1.56 267.15400 28124 3.6 328.48830 28125 6.51 236.22070 28126 1.78 337.94954 28128 1.79 542.92028 28129 6.83 141.168 2813 0.208 334.44980 28130 4.42 833.70886 28131 -2.18 301.27100 28132 -2.83 136.151 28133 - 128.08962 28134 -0.568 464.63466 28135 2.71 174.24230 28136 1.67 290.16176 28137 -1.92 1920.23950 28138 - 281.13400 28139 4.32 155.19430 2814 0.418 164.15648 28140 -2.1 165.40300 28142 0.997 712.82144 28143 0.25 168.19132 28145 4.07 165.12136 28146 -2.33 491.57914 28147 -1.78 907.88000 28148 -1.68 207.273 2815 1.31 286.27940 28150 2.31 450.44316 28151 2.66 338.39698 28152 4.57 512.54670 28153 -0.345 1572.540 28154 - 321.244 28155 -2.4 256.25340 28157 2.68 370.48036 28158 1.52 132.11800 28159 -3.65 192.59820 28160 2.26 150.12990 28161 -2.47 255.20690 28162 0.832 232.91700 28163 - 402.65294 28164 7.81 542.42830 28167 -0.297 889.65674 28168 -2.72 893.68850 28169 -2.47 94.111 2817 0.781 148.159 28170 1.57 220.22466 28171 -1.26 214.26310 28172 2.52 1598.61750 28175 - 530.31436 28176 -2.95 180.16418 28177 -0.0165 121.13662 28179 0.687 202.254 2818 -1.4 68.07400 28180 0.175 345.20530 28181 -3.11 98.10332 28182 -0.465 450.39278 28183 -0.153 190.196 28184 2.38 484.49880 28185 -1.89 135.11860 28187 -3.23 849.63594 28188 -2.65 342.29650 28189 -2.14 406.478 2819 -0.0262 504.438 28191 -2.27 248.36390 28193 1.78 282.462 28194 7.49 290.44030 28195 3.66 717.92742 28196 3.13 254.23750 28197 3.11 719.34396 28199 2.2 301.467 282 5.86 262.348 2820 2.76 80.51320 28200 0.0147 394.41720 28201 4.1 973.73010 28202 -1.33 207.22586 28203 0.882 190.151 28204 -0.932 280.31630 28205 0.435 229.16660 28206 - 259.15106 28207 -1.69 409.290 28208 -3.43 320.46628 28209 5.97 382.454 2821 3.19 346.41744 28211 0.851 187.63000 28212 1.55 773.66604 28215 -1.21 251.07722 28216 0.651 53.06260 28217 0.241 125.126 28219 0.0866 659.894 2822 4.63 210.22984 28220 -0.0306 181.44612 28222 4.12 347.22142 28223 -3.36 766.95490 282234 2.81 199.211 28224 - 131.17296 28225 -1.75 230.10980 28226 -1.9 180.22646 28227 -3.43 400.38500 28228 -0.798 188.22770 28229 -4.14 218.206 2823 1.15 302.27880 28230 2.35 174.178 28231 - 230.21610 28233 2.47 200.23320 28234 1.07 136.148 28235 1.65 145.158 28238 1.69 747.91034 28239 2.28 127.93400 28240 0.859 339.38500 28241 3.18 204.265 28242 3.21 410.75950 28243 10 189.16598 28245 -2.71 330.46110 28247 2.44 246.26690 28248 -3.34 172.13540 28249 -0.00369 341.27170 2825 2.44 221.18460 28250 - 200.14550 28251 0.308 622.193 28253 3.46 163.17330 28254 0.782 237.20724 28255 -2.69 220.19990 28257 - 224.29610 28258 0.959 853.625 28259 -2.89 313.392 2826 3.35 136.23404 28261 4.62 78.13444 28262 -0.918 213.446 28263 3.4 907.71508 28264 -2.09 906.582 28265 -0.0569 166.219 28266 4.22 308.34100 282662 0.766 492.42946 28268 0.172 368.46448 28269 1.9 244.329 2827 4.94 724.78908 28271 -1.18 150.12990 28272 -2.4 301.188 28273 -2.14 271.18378 28275 -2.06 881.67780 28276 -2.61 480.67712 28277 3.12 1307.365 28278 - 166.20480 28279 0.812 302.366 2828 3.33 127.10140 28280 -0.53 205.210 28281 1.73 265.30500 28282 2.22 236.34986 28283 3.38 295.29450 28284 -1.07 791.064 28285 4.94 112.12652 28286 0.0428 1324.39020 28287 - 158.58198 28288 2.04 1007.78080 28289 -3.19 306.354 2829 1.55 867.65122 28291 -2.88 463.56904 28292 -1.22 155.08960 28293 -1.83 589.38160 28294 -3.54 162.18700 28295 -2.34 227.10920 28296 -3.05 172.13870 28297 -1.46 342.433 28298 6.5 464.37630 28299 -0.226 146.14458 28300 -3.61 109.103 28301 0.84 155.55816 28303 2.26 88.042 28305 - 75.07002 28306 -2.34 878.87430 28307 0.443 282.24450 28309 -2.91 194.18246 28310 -2.47 174.200 28311 2.35 897.75696 28312 3.04 148.20500 28313 0.311 462.40348 28314 0.936 152.11090 28315 -0.769 852.63992 28317 -2.62 179.00016 28318 2.66 244.13638 28319 -1.77 366.49166 28320 1.05 532.49332 28321 0.108 127.22732 28322 2.28 164.15800 28323 1.49 346.46050 28324 2.76 937.78412 28325 -1.99 163.10548 28326 -1.82 434.39338 28327 -0.124 228.24328 28329 3.3 135.11860 28330 -3.24 703.90084 28331 2.76 618.71174 28332 1.61 743.55002 28333 -3.84 852.59686 28334 -2.82 338.98100 28335 -0.174 422.27640 28339 -3.87 102.11186 28340 -2.45 136.14790 28341 0.891 546.69060 28343 2.04 402.65294 28344 7.81 107.110 28345 0.532 211.25760 28346 0.748 545.490 28348 -2.04 163.14850 28349 - 223.183 28350 0.648 148.15860 28353 1.83 134.131 28354 -1.95 427.202 28355 -3.39 246.30162 28356 2.5 136.23404 28359 4.09 1122.869 28360 -2.52 259.34348 28362 3.35 155.15806 28363 0.834 302.45100 28364 6.32 600.78258 28366 5.46 318.45040 28367 5.88 612.62430 28368 2.43 235.19950 28370 -1.22 466.69514 28371 7.9 552.65366 28373 -0.24 397.63646 28374 5.12 531.34552 28375 -2.91 187.19310 28376 -0.462 749.20110 28377 8.02 194.13940 28378 -2.43 130.14180 28379 0.877 162.141 28381 -1.63 180.15588 28385 -2.49 150.17450 28386 1.74 945.80612 28387 -1.02 169.07310 28388 -3.53 354.37800 28389 0.426 155.08960 28390 -1.83 321.45806 28391 0.988 431.781 28392 1.84 179.17116 28393 -2.46 132.07156 28394 -0.498 186.20660 28395 1.24 470.37930 28396 - 131.12990 28397 -3.01 72.10572 28398 0.375 300.20640 28399 -3.65 846.276 2840 2.96 870.35530 28400 -3.41 220.19990 28401 - 742.633 28402 -0.518 397.336 28408 1.56 438.81270 28409 10.1 830.277 2841 3.14 267.14988 28410 4.36 162.27500 28411 0.681 288.25220 28412 1.98 339.19604 28413 -3.43 382.70640 28415 9.83 142.113 28416 -0.229 468.49940 28418 -1.87 163.14850 28419 - 594.698 2842 5.86 357.15610 28420 1.15 654.70908 28421 1.91 130.14180 28422 0.641 683.05690 28423 8.18 28424 - 536.87264 28425 7.81 449.38484 28426 -1.05 290.82804 28428 3.86 320.25098 28429 0.97 312.274 28430 2.53 448.63526 28431 3.28 400.68012 28432 8.4 452.71162 28433 9.29 212.105 28434 -2.92 190.02614 28435 1.24 303.24360 28436 1.38 160.216 28437 1.34 148.159 28438 0.477 573.34252 28439 -3.43 167.13878 28440 1.39 352.46508 28442 2.9 873.65734 28443 -2.78 214.242 28444 0.673 824.95780 28445 2.79 160.12472 28446 -1.11 127.141 28449 -2.8 554.16000 28450 -3.29 220.200 28451 - 90.508 28452 0.934 316.47758 28453 3.82 200.05000 28454 -3.27 232.12568 28455 -1.94 148.11402 28456 -0.69 163.00076 28457 2.99 227.10920 28459 -3.05 666.57770 28460 -2.45 398.367 28461 0.539 326.43272 28462 1.73 354.48580 28463 2.5 381.336 28464 1.71 59.06724 28465 0.0196 496.63800 28468 0.398 176.17210 28469 0.0122 84.07674 28470 -0.0325 1365.44210 28471 - 576.50440 28472 2.47 272.343 28473 0.182 128.12930 28474 -2.73 171.04590 28475 -1.61 120.14850 28476 2.1 416.63646 28477 4.64 152.14730 28478 1.38 181.18858 28479 -2.13 248.31750 2848 3.17 150.12990 28480 -2.34 194.13940 28481 -2.43 153.18186 28483 -0.158 102.13170 28484 1.13 496.63350 28485 1.19 712.850 28486 1.95 608.67870 28487 3.63 106.16500 28488 3.18 192.554 28489 0.457 278.301 2849 0.451 180.22646 28490 -3.43 142.11282 28492 -0.679 921.78472 28493 -1.61 508.21930 28494 - 382.341 28495 - 363.43000 28496 -3.07 221.20784 28497 -2.47 258.23130 28498 -1.46 286.23630 28499 2.03 304.338 2850 2.19 160.21576 28502 2.22 780.93850 28503 1.49 575.28874 28504 -3.55 183.97970 28506 -1.11 323.19650 28507 -2.81 138.12074 28508 0.954 62.49792 28509 1.43 264.317 2851 0.941 306.69754 28510 0.397 528.29848 28511 -2.55 202.188 28512 - 211.140 28513 -2.68 868.838 28514 -2.41 101.10392 28515 -1.24 162.18520 28516 0.672 202.206 28517 2.4 150.12990 28518 -2.47 262.302 2852 0.425 197.44552 28520 3.8 588.51510 28521 4.67 853.62464 28522 -2.99 272.29580 28523 3.34 260.220 28525 -2.78 1846.06030 28526 - 610.51750 28527 -0.141 935.76824 28528 -1.87 464.37630 28529 -0.316 248.31750 2853 2.85 587.32580 28530 -2.81 936.93228 28531 1.22 1198.15400 28533 -1.4 187.86116 28534 1.93 149.14670 28536 0.635 282.41980 28537 6.03 149.12200 28539 - 420.66822 28540 5.08 1524.53900 28541 - 214.11040 28542 -1.94 150.12990 28543 -2.47 764.93910 28544 2.09 1111.32180 28545 4.59 111.11690 28546 1.44 273.11136 28547 -1.65 194.18246 28548 -2.47 217.22068 28549 2.02 6098.795 28550 - 150.12990 28552 -2.38 334.09056 28553 -3.13 990.85890 28554 -2.3 285.59524 28555 5.82 532.45030 28556 1.64 877.68910 28557 -2.19 210.99896 28558 1.57 943.124 2856 1.22 985.86998 28562 -0.462 180.15588 28563 -2.48 198.218 28565 2.76 230.10980 28566 -1.41 86.13568 28568 -1.23 518.557 28569 3.1 274.31170 28571 3.23 634.71606 28572 3.94 909.73096 28573 -2.41 1876.91640 28574 - 161.15580 28575 -3.2 909.68790 28576 -2.61 897.63414 28578 -3.18 113.15768 28579 -0.172 122.14300 28580 -0.269 621.33720 28581 -2.95 310.39026 28582 2.66 518.556 28584 3.98 306.29400 28585 0.796 828.71830 28586 -2.37 120.104 28587 -2.12 513.547 28588 0.242 647.57072 28590 -2.04 124.13722 28591 1.34 298.461 28592 6.25 324.41680 28593 3.1 315.36360 28594 2.72 209.19860 28595 0.43 594.51810 28596 -0.46 119.11920 28598 -2.04 916.66100 28599 0.892 434.299 286 -3.42 222.36634 28600 4.75 340.11568 28602 -1.52 580.57764 28603 0.68 412.692 28604 7.81 660.75672 28607 2.84 380.376 28608 -3.57 271.26806 28609 2.86 521.668 28610 1.14 315.36368 28611 2.69 419.429 28612 0.221 264.278 28613 0.419 244.329 28615 3.19 61.04006 28616 -0.949 120.14850 28617 2.11 147.00136 28618 3.5 71.07794 28619 -0.541 120.129 2862 - 354.35330 28620 3.57 149.18824 28621 -1.3 400.68012 28623 8.7 132.16260 28626 1.26 180.28660 28627 4.07 880.97646 28629 2.18 111.099 28630 -0.943 150.17450 28631 1.9 909.73096 28632 -2.41 548.671 28633 - 420.414 28634 1.18 176.167 28635 -0.241 697.08348 28636 8.25 306.16600 28637 -2.67 69.105 28638 0.722 1051.79000 28639 -3.51 32.022 2864 - 1425.50700 28641 -1.05 176.555 28642 0.414 183.16800 28643 -1.21 115.10728 28644 0.533 180.15588 28645 -2.49 127.10490 28646 -0.27 184.14612 28647 1.31 1436.47690 28648 - 238.23810 28649 2.16 177.223 28650 -2.74 287.31050 28651 1.07 176.16720 28652 -0.178 326.298 28653 -2.53 129.13390 28654 0.877 236.19980 28655 -2.48 461.384 28656 -3.4 210.18186 28657 -2.53 315.36368 28658 2.69 30.97376 28659 2.22 168.23284 2866 2.88 136.23404 28660 4.62 278.42960 28661 6.53 312.10558 28662 -1.74 262.15170 28663 -2 165.15288 28664 -0.485 139.10386 28665 1.68 496.66000 28666 0.907 368.46448 28667 3.2 194.22860 28668 3.49 574.660 2867 1.23 253.21494 28670 -1.68 148.20170 28671 2.92 837.58100 28673 -2.92 200.27962 28674 3.03 342.29648 28676 -2.28 254.23750 28677 2.97 242.26986 28678 3.38 146.09810 28679 -0.43 243.21674 28680 -2.32 424.40040 28681 -2.24 499.521 28682 0.0267 208.21396 28683 -1.95 894.67660 28684 -2.89 95.94000 28685 0.783 462.61878 28688 2.83 288.42440 28689 3.37 256.189 2869 -2.93 1009.425 28690 6.43 1177.28410 28691 -1.08 291.47514 28692 3.14 63.54600 28694 1.6 291.25462 28695 -2.24 346.461 28697 2.22 248.02186 28699 -1.82 264.317 2870 2.71 455.60800 28700 0.408 1142.09212 28701 -1.65 231.28870 28702 1.72 647.57072 28703 -1.99 580.53458 28705 -0.303 863.66252 28706 -2.48 132.15768 28707 0.051 152.19040 28708 2.15 596.53398 28709 -0.408 288.29520 2871 2.65 146.14120 28710 0.198 560.84944 28711 7.92 245.27906 28712 -3.06 302.236 28713 1.71 222.30500 28714 -1.93 180.20380 28715 -0.629 254.409 28716 6.74 315.449 28717 -1.28 119.11920 28718 -2.95 166.13080 28719 0.941 408.529 2872 0.499 290.16176 28723 -2.66 316.47600 28724 4.56 991.87456 28726 -1.7 282.46136 28727 7.46 370.48036 28728 2.68 180.15588 28729 -2.48 488.69910 2873 5.08 362.41684 28731 0.425 166.217 28732 1.73 519.65150 28733 0.896 165.14610 28735 1.65 208.21390 28736 -0.907 370.264 28737 -1.84 121.17960 28738 1.73 185.58414 28739 2.16 622.917 2874 7.85 165.146 28740 0.339 41.98817 28741 0.783 28743 - 288.38136 28744 3.31 176.12412 28745 -1.37 123.10940 28747 0.861 543.51930 28748 1.02 332.47700 28750 3.33 446.40408 28751 0.774 198.218 28752 2.73 576.84884 28753 7.37 666.579 28754 -2.55 197.44600 28755 3.88 186.207 28756 2.93 182.174 28758 0.943 164.15802 28759 1.18 220.19990 28761 - 194.18246 28762 -2.47 237.12390 28763 5.67 310.08970 28764 -1.72 836.79472 28766 0.108 294.09030 28767 -1.76 134.21816 28768 4.29 208.254 28769 1.88 294.304 2877 -2.12 287.31052 28770 1.07 292.41312 28771 5.01 150.12990 28772 -2.4 901.66744 28773 -2.19 650.97353 28774 2.38 610.56056 28775 -0.166 311.193 28776 -3.53 256.25340 28777 2.66 160.16932 28779 1.2 550.639 2878 0.277 305.28428 28780 2.57 787.12600 28781 6.12 504.43708 28782 -2.28 626.03244 28783 5.18 312.27050 28784 -2.97 134.09082 28785 -2.1 257.15900 28786 -2.26 227.08650 28787 2 161.15742 28788 1.36 182.17176 28789 -2.64 224.300 2879 1.7 176.215 28790 0.547 147.12930 28791 -3.63 338.56770 28792 8.77 146.14270 28794 1.72 135.14050 28795 2.28 103.11980 28797 -2.45 248.01790 287979 2.55 161.15740 28799 1.36 535.594 2880 1.98 280.44548 28801 6.51 229.16660 28802 - 249.15778 28803 -1.17 117.14638 28804 -2.1 96.94268 28805 1.85 332.207 28806 -3.1 492.16640 28807 -3.43 162.18520 28809 0.672 414.36070 2881 -1.34 370.65414 28810 9.28 650.776 28811 - 111.03700 28812 -1.98 210.22650 28813 1.82 244.24268 28814 2.67 134.13050 28816 -1.9 170.33484 28817 6.32 416.63646 28818 5.41 580.53460 28819 -0.439 582.508 2882 1.03 194.22860 28820 4.05 285.33770 28821 3.32 312.53040 28822 8.86 412.18650 28823 -3.32 412.69082 28824 8.79 131.17296 28825 -3.07 34.03292 28826 0.783 234.38042 28827 2.27 251.27840 28828 1.19 460.518 2883 3.04 304.21160 28830 3.68 60.09500 28831 0.269 466.56442 28832 1.5 346.37440 28833 0.223 392.57200 28834 3.53 464.54854 28835 1.49 144.21140 28837 2.8 568.87144 28838 7.37 153.22522 28839 -2.75 224.254 2884 1.87 872.94616 28841 -0.174 284.478 28842 8.28 295.18654 28843 -3.41 468.712 28844 7.6 589.34192 28845 -3.7 387.17700 28846 -3.14 28848 - 190.15220 28849 1.58 428.522 2885 2.47 388.16180 28850 -3.03 178.22920 28851 4.52 356.49684 28852 3.22 246.21550 28853 1.85 221.03684 28854 2.83 669.54660 28855 1.76 135.14050 28856 2.27 100.159 28857 1.46 340.11568 28858 -2.22 260.45738 28859 7.4 370.443 2886 1.55 194.13940 28860 -2.32 364.38970 28861 -0.509 427.20132 28862 -3.38 212.15930 28863 - 467.51450 28864 -1.92 515.70300 28865 -0.545 368.63670 28866 9.62 217.26220 28867 -3.01 44.00950 28868 - 172.18002 28869 2.04 366.454 2887 1.72 476.55924 28870 2.86 149.15348 28871 0.476 135.13998 28872 2.05 164.15802 28873 1.67 228.37090 28875 6.03 305.20000 28876 -0.52 224.21152 28877 3.01 186.33420 28878 5.28 309.26990 28879 -3.55 338.444 2888 2.84 148.15710 28880 -0.909 292.26256 28881 -2.28 971.71422 28882 -1.37 161.15742 28883 1.22 135.16320 28884 1.02 74.12160 28885 0.904 321.70340 28886 1.72 46.06844 28887 0.122 147.38684 28888 1.92 136.15468 28889 0.757 343.33468 28890 -0.416 184.19072 28891 4.07 542.666 28894 - 324.18130 28895 -3.02 212.41458 28897 8.01 916.36690 28898 -3.44 909.816 289 - 179.17270 28900 0.522 246.30200 28901 -0.414 109.12592 28902 0.967 158.281 28903 4.35 175.13940 28904 -1.46 56.06326 28905 -0.352 96.08406 28906 0.438 266.03710 28907 -1.67 1583.56740 28908 - 330.16700 28909 2.99 1329.34780 28911 -2.45 98.143 28913 1.63 361.21650 28914 - 138.05900 28915 -1.12 320.25100 28917 0.97 183.20440 28918 -0.93 446.491 28919 2.06 364.34840 28920 -1.84 149.15330 28921 -0.207 354.482 28922 3.2 109.12592 28924 0.47 156.05298 28925 1.16 286.27936 28927 2.68 186.16354 28928 2.04 550.63778 28930 -0.496 347.22142 28931 -3.36 296.44490 28932 5.95 416.63646 28933 5.43 396.64836 28934 7.46 1003.92700 28935 -0.883 28936 - 264.31690 28937 1.3 18.03850 28938 2.34 163.19590 28939 -0.258 384.63766 28940 7.75 340.58360 28941 9.34 565.318 28942 -3.05 449.54170 28943 - 350.29864 28944 -2.44 179.17116 28945 -2.26 180.16418 28946 -0.684 222.17300 28947 -1.8 174.243 28948 1.95 287.14330 28950 1.4 212.24388 28951 1.91 316.47760 28952 4.16 242.227 28953 2.53 350.38784 28954 -0.55 302.40794 28955 3.78 990.08740 28956 1.34 181.01604 28957 1.2 156.13600 28958 0.303 350.02292 28959 5.48 458.57030 2896 4.73 92.52390 28960 0.854 184.190 28961 0.991 901.66744 28964 -2.11 28965 - 92.52390 28967 0.854 277.10956 28968 -1.63 188.26880 28969 2.41 784.97020 2897 0.556 186.207 28970 2.61 349.40500 28971 -1.56 76.09442 28972 -0.887 334.41160 28973 1.84 222.66724 28974 2.27 181.017 28975 1.25 62.02478 28976 -0.308 226.18390 28977 0.474 252.65000 28978 2.2 220.65136 28979 3.38 931.113 2898 -0.267 175.18400 28981 1.18 58.07914 28982 0.308 26.98154 28984 2.78 58.07914 28985 0.308 162.23164 28986 0.957 302.45100 28987 5.62 219.924 28988 3.32 199.46140 28989 2.69 406.38330 2899 0.944 250.20420 28990 1.41 147.106 28991 - 192.16810 28992 1.4 114.09930 28993 -0.114 180.15588 28994 -2.5 190.00292 28995 2.91 150.21760 28996 2.41 252.22684 28997 -1.66 128.12592 28998 0.847 350.29864 28999 -2.65 335.311 29 2.01 310.434 2900 3.03 417.47600 29000 4.12 183.22430 29001 1.48 76.09442 29002 -0.887 148.11402 29003 -1.05 933.75236 29004 -2.41 84.15948 29005 3.62 350.29864 29006 -2.43 554.58000 29007 0.0171 125.17160 29009 -0.597 298.423 2901 2.96 201.222 29010 2 520.65486 29012 1.39 516.70920 29013 5.22 251.24190 29014 -0.737 206.238 29015 2.82 174.20112 29016 -4.06 29017 -2.34 158.23800 29019 3.34 610.611 2902 5.23 152.23340 29020 3.19 86.17536 29021 3.9 225.24944 29022 2.06 594.74170 29023 2.33 130.14180 29024 0.422 324.26136 29025 -2.53 592.72582 29026 3.63 96.94268 29027 1.85 448.46800 29028 -0.536 379.450 2903 4.54 65.99638 29031 -0.151 218.22708 29032 -1.13 55.84500 29033 -1.41 55.84500 29034 -1.41 54.93805 29035 -1.41 63.54600 29036 -1.41 63.54600 29037 -1.41 428.32890 29039 - 266.33610 2904 0.299 54.93805 29041 -1.41 260.13578 29042 -1.83 381.38392 29043 -0.711 183.11834 29044 -0.47 115.08744 29045 -0.669 430.492 2905 3.82 1009.42300 29051 6.43 170.05784 29052 -1.7 111.09874 29053 -0.235 195.14890 29055 0.997 1405.70700 29056 5.63 1052.940 29057 -1.97 337.327 2906 2.91 152.23344 29060 2.85 198.176 29063 -2.51 184.23224 29064 1.77 44.00950 29067 - 166.13084 29069 1.23 175.11618 29071 -0.743 176.12410 29073 -1.79 910.78000 29076 -1.64 274.22560 2908 2.29 167.20500 29081 -0.433 160.14794 29083 -1.69 348.39030 29086 1.55 226.07800 29089 - 343.504 2909 2.31 128.17236 29090 -0.763 399.35430 29091 1.03 206.15010 29094 -0.897 22.98977 29101 0.783 22.98977 29102 0.783 39.09830 29103 -1.58 39.09830 29104 0.783 65.39000 29105 -1.58 412.69082 29107 8.51 40.07800 29108 8.51 293.40120 29109 2.12 1209.38773 2911 4.49 291.38530 29110 2.21 869.77020 29111 -2.04 349.23050 29112 -0.69 353.22600 29114 -2.63 128.08624 29115 -1.37 286.40854 29117 2.72 538.80578 29118 9.01 917.75296 29119 -1.88 30.00614 29120 -0.133 30.00614 29121 0.052 172.15864 29123 -0.926 270.02770 29124 -0.173 138.91920 29125 -1.08 919.76884 29126 -1.42 145.11680 29127 -2.07 160.12810 29128 -1.69 78.49732 29129 0.171 802.991 2913 -0.0378 232.36454 29130 2.38 149.14672 29132 0.793 257.37066 29133 3.14 310.82100 291342 3.83 95.09930 29136 -0.78 132.46871 29138 1.01 929.14500 2914 5.23 919.76884 29140 -1.42 495.44844 29141 -1.54 495.44844 29143 -1.58 525.43136 29144 -1.75 169.14158 29145 -1.92 159.14830 29146 0.175 135.12340 29147 -0.00553 123.15588 29148 -0.197 191.91001 29149 -0.641 1243.47900 2915 5.23 227.94057 29150 -1.29 831.96200 291902 -1.36 17.00734 29191 2.63 33.00674 29192 -0.145 15.99940 29193 2.63 15.99940 29194 2.81 42.01684 29195 -0.134 64.98844 29198 -0.151 230.260 2920 3.18 59.09000 29200 0.031 43.02478 29202 0.398 145.97628 29205 -1.03 162.14428 29208 -2.9 160.12840 29209 -2.9 363.537 2921 6.87 194.21028 29210 -2.92 178.14368 29211 -3.08 66.08068 29213 -0.0684 82.08008 29214 -0.212 78.96000 29215 -0.212 175.18400 29216 1.17 128.97408 29217 -0.212 112.97468 29218 -0.151 68.45944 29219 -0.151 678.48400 2922 3.43 100.45824 29221 -0.212 51.45210 29222 0.217 127.90220 29223 -0.212 159.80800 29224 0.783 174.90267 29226 -0.212 222.90087 29227 -1.29 20.00634 29228 -1.8 159.91121 29229 -0.151 287.245 2923 0.0497 158.90327 29230 -0.151 143.91181 29231 0.217 142.90387 29232 0.217 2.01410 29233 0.217 3.01605 29234 0.217 1.00794 29235 3.56 1.00783 29236 0.217 2.01410 29237 0.217 3.01605 29238 0.217 1.00794 29239 0.217 14.00674 29240 2.34 92.08310 29241 -0.854 124.93568 29242 -0.308 123.92774 29243 -0.308 118.93565 29244 -0.766 144.90954 29245 -0.641 143.90160 29246 -0.641 112.91074 29247 -0.151 111.90280 29248 -0.151 96.91134 29249 0.217 556.517 2925 2.36 95.90340 29250 0.217 144.129 29251 -1.94 146.14488 29252 -1.94 130.14548 29253 -1.16 60.82508 29254 0.624 59.81714 29255 0.624 33.07300 29256 - 96.13080 29257 -0.287 80.98784 29258 -1.04 79.97990 29259 -1.04 49.99698 29260 0.217 65.99638 29261 -0.145 143.96040 29262 -1.03 161.97568 29263 -1.74 192.12720 29267 -3.02 194.14308 29268 -3.02 160.95578 29269 -1.17 494.715 2927 6.2 78.00434 29270 0.522 79.01228 29271 0.522 30.00614 29272 -0.132 62.02810 29273 0.233 28.01348 29275 -0.171 28.01348 29276 -0.165 28.01348 29277 0.0678 28.01348 29278 -0.187 114.14608 29279 -2.08 559.692 2928 2.61 113.99458 29282 -1.45 110.97076 29283 -1.45 193.97448 29284 -1.58 189.94272 29285 -1.58 114.07888 29286 -2.09 196.96655 29287 -0.173 112.06300 29288 -2.09 113.13600 29289 - 450.43580 2929 0.561 118.97080 29290 -0.487 134.97020 29291 -0.173 174.21444 29292 -1.01 2.01588 29293 0.217 4.02820 29294 -1.01 4.02820 29295 0.217 6.03210 29296 0.217 2.01565 29297 0.217 6.03210 29298 -1.01 2.01565 29299 -1.01 392.181 2930 -2.46 1.00783 29300 0.217 2.01410 29301 0.217 3.01605 29302 0.217 2.01410 29303 0.217 3.01605 29304 0.217 1.00783 29305 0.217 26.01744 29306 -0.217 26.01744 29307 0.031 52.03488 29308 0.0312 15.03452 29309 0.0312 189.209 2931 -2.1 70.90540 29310 0.783 35.45270 29311 3.31 33.07394 29312 0.783 79.96794 29313 -2.26 51.45210 29314 0.217 46.97316 29315 0.359 32.06600 29316 0.783 79.96794 29317 -0.212 16.02262 29318 0.359 382.364 2932 2.83 40.07800 29320 2.58 261.91788 29321 -0.839 90.08132 29323 -0.178 34.08188 29324 -0.178 44.00950 29325 -0.535 45.01744 29326 -0.535 29.01804 29327 -0.0197 62.00490 29329 0.81 280.317 2933 -0.209 62.00494 29330 -0.333 28.01010 29333 0.225 28.01010 29334 0.225 28.01010 29335 -0.0197 16.02262 29337 2.34 16.02262 29338 0.359 15.01468 29339 0.225 685.80436 2934 1.97 15.01468 29340 0.359 15.01468 29341 0.359 15.01468 29344 1.87 15.01460 29345 1.87 42.01680 29347 - 14.00674 29351 1.87 14.00674 29352 1.87 15.99940 29356 2 14.02658 29357 1.87 1049.203 2936 0.814 14.02658 29360 1.87 98.91550 29365 0.903 114.98210 29366 1.56 103.12134 29367 1.79 96.10900 29368 -1.27 1063.18300 2937 0.0341 31.99880 29371 -0.146 31.99880 29372 -0.15 22.03150 29374 -0.15 18.01505 29375 -0.15 60.00890 29376 -0.308 105.98844 29377 -0.308 1225.32360 2938 -0.491 168.16680 29380 -1.01 47.99820 29382 -0.535 80.06420 29384 -0.18 256.52800 29385 2.59 160.33000 29386 2.08 64.13200 29387 0.783 96.19800 29388 0.783 32.11726 29389 0.783 299.279 2939 2.26 40.09620 29390 0.783 96.13080 29391 0.142 96.13080 29392 -0.058 112.13020 29394 -1.74 64.13200 29395 0.783 64.13200 29396 0.783 64.13200 29397 0.783 96.19800 29398 0.783 96.19800 29399 0.783 430.929 2940 -0.433 96.19800 29400 0.783 128.26400 29401 0.783 128.26400 29402 0.783 128.26400 29403 0.761 224.25800 29404 -3.04 80.06420 29405 -0.184 96.06360 29406 -2.31 97.07154 29407 -2.31 65.07274 29408 -0.145 65.07274 29409 -0.352 346.28830 2941 2.65 65.07274 29410 -0.352 49.00614 29411 -0.535 19.02322 29412 -0.352 70.90540 29413 0.783 67.45150 29414 -0.384 67.45200 29415 -0.173 83.45090 29416 -0.212 83.45090 29417 -0.18 67.45150 29418 -0.173 70.90540 29419 0.783 720.71426 2942 1.09 99.45030 29420 -0.212 17.03056 29421 0.359 17.03056 29422 -0.212 46.00554 29423 -0.896 46.00554 29424 -0.167 58.08344 29425 0.031 59.09138 29427 0.676 59.09138 29428 0.331 338.189 2943 2.7 13.01864 29430 0.331 12.01070 29434 -0.651 12.01070 29435 -0.372 12.01070 29436 0.331 15.03452 29437 -0.651 15.03452 29438 -0.651 16.04246 29439 -0.651 426.589 2944 5.04 16.04246 29440 -0.651 104.97744 29442 0.031 104.97744 29445 0.031 104.97744 29446 0.331 58.08344 29447 0.331 42.02022 29448 -0.0261 43.02816 29449 -0.0261 316.26230 2945 1.89 84.04044 29450 0.344 46.07274 29451 0.094 154.24932 29452 3.38 302.45100 29457 6.41 187.237 29458 -1.73 290.40210 2946 3.7 296.40180 29461 2.98 364.438 29462 3.01 189.209 29466 -0.537 314.37560 29467 2.94 234.24960 29468 -3.18 933.753 29469 -2.06 522.54640 2947 3.7 349.381 29470 3.08 215.247 29471 -2.07 259.34340 29472 4.03 933.75236 29473 -2.42 183.16140 29474 -2.05 153.13540 29476 0.579 935.769 29478 -2.27 286.45010 29479 6.52 277.26386 2948 0.1 88.062 29480 -0.568 877.690 29483 -2.33 132.11460 29484 -1.06 214.260 29486 2.84 166.134 29487 0.403 931.73648 29489 -2.28 173.167 29490 -3.42 567.75440 29491 2.76 381.89800 2950 3.88 266.252 29501 1.93 334.451 29502 1.66 254.23750 29503 3.34 372.497 29504 2.02 1313.42800 29505 -0.299 765.934 29506 4.18 153.13540 29507 0.547 286.45160 29509 5.63 418.35900 2951 3.88 288.46748 29510 5.85 287.161 29512 -3.17 189.166 29513 -3.44 171.15070 29514 -3.25 635.14500 29515 2.67 636.776 29516 3.6 272.469 29517 7.35 272.469 29518 6.73 290.48340 29519 5.65 557.522 2952 4 887.105 29522 5.51 598.768 29523 5.81 742.937 29524 5.68 873.079 29525 5.16 584.741 29526 5.34 728.910 29527 5.27 905.121 29528 4.81 616.783 29529 4.72 317.32646 2953 2.73 760.952 29530 4.79 891.094 29531 4.44 602.757 29532 4.22 746.925 29533 4.35 873.07690 29534 5.16 584.741 29535 5.27 728.910 29536 5.24 859.05030 29537 4.77 570.715 29538 4.78 714.883 29539 4.8 891.094 29540 4.42 602.757 29541 4.18 746.925 29542 4.36 877.067 29543 4.06 588.730 29544 3.67 732.899 29545 3.92 230.217 29547 1.96 1497.433 29548 -1.4 748.98450 2955 3.37 272.469 29550 6.86 1522.736 29554 -0.324 1649.920 29555 2.52 1592.43700 29556 -0.643 461.49200 2956 -0.128 595.52760 29560 1.34 757.670 29561 0.25 168.19310 29563 -0.121 142.196 29564 2.39 126.153 29565 1.79 641.650 29566 -1.94 169.073 29567 -1.41 192.20964 29568 -0.749 557.597 29569 -0.397 300.43510 29571 5.45 743.87850 29572 0.343 312.316 29573 -0.791 280.28800 295756 -0.231 491.685 29579 3.89 518.521 29580 2.28 1631.412 29581 1.44 792.00750 29582 2.93 1463.715 29583 -0.245 1290.52700 29584 2.37 141.16778 29585 -1.78 322.402 29586 2.95 348.43332 29588 1.59 332.43392 29589 2.22 436.22212 2959 7.31 348.43332 29590 1.21 346.375 29592 -0.151 348.39030 29593 0.124 346.375 29594 0.114 362.41684 29595 0.484 346.41740 29596 0.956 182.13480 295975 -3.34 330.37500 29598 1.12 332.39090 29599 0.907 330.37500 29600 1.14 332.43392 29601 2.11 346.37440 29602 -0.0604 362.37380 29604 -0.513 316.39150 29605 3.09 508.388 29606 0.919 199.161 29607 -0.934 268.26410 29608 3.39 286.45160 29609 5.15 810.966 2961 2.43 288.468 29611 4.83 176.21024 29612 -0.477 530.64810 29613 1.77 516.62160 29614 1.23 302.452 29615 5.6 272.46808 29616 7.53 1010.070 29619 -1.42 313.34780 2962 3.44 274.26870 29620 2.04 493.556 29621 -0.813 550.644 29623 2.22 877.112 29624 2.67 919.149 29625 3.03 961.186 29626 3.24 975.212 29627 3.49 244.243 29629 2.15 469.61140 29630 2.77 29631 1.56 840.902 29632 -0.934 29633 - 187.193 29637 -1.12 325.444 29638 3.83 297.38990 29639 3.42 453.983 2964 -0.804 213.23040 29640 0.273 171.19370 29643 0.219 213.274 29644 1.43 29646 1.29 867.116 29647 4.09 418.532 29648 1.93 509.67530 29649 3.24 610.702 2965 0.985 352.46510 29650 3.2 272.46810 29651 7.01 286.452 29652 5.81 302.452 29653 5.79 288.468 29654 5.67 659.63600 29655 3.36 469.61140 29656 2.05 29657 1.27 386.47980 29658 1.4 272.469 29659 6.9 628.762 2966 3.06 302.452 29660 5.59 275.134 29664 -1.78 525.67470 29665 2.99 839.021 29668 2.59 324.41800 29669 1.47 650.747 2967 1.81 29670 - 376.360 29671 3.25 152.14730 29672 1.27 697.76860 29673 3.5 461.537 29675 -1.17 268.268 29676 1.75 282.295 29677 2.35 129.91020 29678 -0.151 913.098 29679 2.52 465.52110 2968 1.82 1245.223 29680 2.05 812.00390 29688 3.67 182.17330 296881 1.46 582.506 29689 2.53 501.98174 2969 1.82 308.418 29691 1.93 29692 1.57 1664.88700 29693 - 212.248 29694 1.44 29699 - 394.54480 29700 3.4 1270.47630 29701 2.11 393.566 29702 5.62 497.49080 29703 -2.33 192.167 29704 -2.23 564.822 29705 3.27 453.61200 29706 2.95 481.656 29707 1.54 455.691 29708 -2.41 952.597 29709 6.67 189.21058 2971 1.92 272.252 29710 -0.969 207.225 29711 -2.01 502.422 29712 -2.01 917.754 29714 -2.16 528.299 29715 -3.12 528.299 29716 -3.12 530.315 29717 -2.91 213.66100 2972 -0.924 530.315 29722 -2.95 530.315 29724 -2.95 548.32960 29726 -3.47 575.39800 29728 -3.6 532.331 29729 -3.49 559.399 29730 -3.47 546.357 29732 -3.34 532.331 29733 -3.49 282.462 29735 8.08 268.435 29736 7.45 180.204 29737 -2.2 450.44316 29739 2.66 917.754 29742 -2.16 213.29334 29743 3.78 375.56466 29744 4.96 127.07820 29745 -1.05 464.61482 29746 1.6 407.56346 29747 2.1 224.16692 29748 -0.666 193.17606 29749 1.83 203.19410 29750 1.56 191.15864 29751 -2.39 74.92160 29752 0.783 107.92834 29753 -0.145 123.92774 29754 -0.245 76.93748 29755 0.783 76.93748 29757 0.783 721.183 2976 - 75.92954 29760 0.783 75.92954 29765 0.783 32.02202 29767 -0.132 32.02202 29768 -0.132 32.02202 29772 -0.132 32.02202 29773 -0.132 79.96794 29774 -0.212 105.98538 29776 0.676 105.98538 29777 0.331 105.98538 29778 0.031 105.98538 29779 0.88 903.244 2978 6.82 224.16692 29780 -0.363 60.00890 29788 -0.644 61.01684 29789 -0.308 270.23690 2979 3.16 61.01684 29790 -0.644 33.00674 29793 -0.15 62.00494 29795 -0.81 44.01288 29796 0.0165 60.01228 29797 -0.0941 60.01228 29798 -0.331 76.01160 29799 0.668 312.31664 2980 3.06 76.01168 29800 0.152 76.01168 29801 -0.636 108.01040 29802 1.62 92.01100 29803 1.42 92.01108 29804 0.288 75.04342 29805 -0.951 114.05628 29806 0.0169 819.90826 29807 2.8 42.01684 29808 -0.134 446.36100 2981 0.797 42.01680 29811 0.153 42.01684 29812 -0.373 43.02470 29813 0.166 43.02478 29814 -0.0964 43.02478 29817 -0.373 43.02478 29818 -0.373 52.03488 29819 -0.0068 264.317 2982 1.16 64.06480 29820 -0.145 64.06480 29821 -0.145 48.06540 29823 0.359 48.06540 29824 0.217 357.356 2983 -1.63 32.06600 29832 -0.178 234.335 2984 4.23 109.94422 29840 -0.151 77.94542 29841 0.783 77.94542 29843 0.783 93.94482 29844 0.217 92.93688 29845 0.217 108.93628 29846 -0.151 109.94422 29847 -0.145 289.327 2985 1.31 125.94362 29850 -0.245 202.03958 29851 0.143 139.97020 29852 -0.723 304.362 2986 -0.839 252.30928 29861 6.42 300.35208 29863 7.5 252.30928 29865 6.56 122.91980 29866 -0.308 562.736 2987 4.38 95.90340 29873 0.359 111.90280 29874 -0.173 111.90280 29875 -0.354 95.90340 29876 0.217 368.427 2988 1.31 111.90280 29880 -0.173 127.90220 29886 -0.18 127.90220 29887 -0.212 177.97508 29888 -1.7 281.307 2989 4.07 143.90160 29893 -0.641 142.90387 29896 0.217 142.90387 29899 0.359 154.24932 299 3.82 260.332 2990 1.13 142.90387 29900 0.217 158.90327 29901 -0.173 158.90327 29902 -0.355 158.90327 29903 -0.173 174.90267 29906 -0.212 174.90267 29907 -0.18 418.39400 2991 -0.409 190.90207 29910 -0.641 206.90147 29912 -1.07 397.80354 29913 -1.55 333.80594 29914 -0.76 17.00734 29915 2.63 33.07394 29918 0.783 33.07394 29919 0.783 666.75792 2992 2.11 94.99458 29920 -1.45 127.96614 29924 -0.245 95.97930 29925 -1.42 63.98050 29926 -0.145 79.97990 29927 -1.04 111.97870 29928 -1.45 113.07094 29929 -2.09 78.97196 29930 -1.04 96.98724 29931 -1.42 94.97136 29932 -1.42 110.97076 29933 -1.45 224.16800 29934 -0.786 32.98964 29935 -1.16 32.98964 29937 -1.16 32.98964 29938 -1.16 31.98170 29939 -1.16 490.71500 2994 3.8 31.98170 29940 3.8 31.98170 29941 -1.16 31.98170 29942 -1.16 31.98170 29943 3.8 165.10410 29959 0.675 284.307 2996 3.7 244.286 2997 3.24 268.437 2998 - 146.12136 29985 -3.45 146.12136 29986 -3.45 145.11342 29987 -3.6 145.11342 29988 -3.6 145.11342 29989 -3.6 812.98032 2999 1.18 132.09478 29990 -3.49 132.09478 29991 -3.49 131.08684 29993 -3.61 131.08684 29994 -3.61 131.08684 29995 -3.61 295.333 30 2.84 154.24932 300 3.09 783.94890 3000 4.5 168.05322 30001 -2.84 408.91536 3001 2.37 521.04188 3002 3.86 196.10638 30021 -2.67 196.10638 30022 -2.67 223.20204 30023 1.87 131.08145 30024 -1.33 161.11630 30027 -1.74 167.02488 30028 -1.33 196.96655 30030 -1.33 116.07216 30031 -0.35 132.39668 30032 -1.33 911.50400 30033 8.18 909.48854 30034 6.42 166.18496 30035 -1.54 272.46808 30037 7.2 288.46750 30038 5.97 647.711 3004 0.958 304.46690 30041 5.03 330.50420 30042 6.51 164.11496 30043 1.38 66.94090 30044 0.359 181.88000 30045 -0.76 66.94090 30046 0.359 82.94030 30047 -0.173 82.94030 30048 -0.173 315.40674 3005 3.29 196.96655 30050 -0.173 63.54600 30052 1.6 200.74400 30054 0.783 205.35680 30055 0.783 338.77735 30056 0.783 288.09973 30057 -0.165 271.99120 30058 -0.165 368.34284 30059 -1.55 542.710 3006 4.26 329.24454 30060 -1.55 303.90872 30061 -1.55 280.91895 30062 -1.55 116.16688 30063 0.398 84.03368 30064 -0.293 92.11796 30065 0.128 91.11002 30066 0.128 284.10364 30067 -1.55 266.06514 30068 -1.55 859.22892 30069 -1.55 205.253 3007 2.04 319.15636 30070 -1.07 240.95976 30071 -1.07 115.99370 30072 -0.766 115.99370 30073 -0.835 159.80800 30074 0.783 159.80800 30075 0.783 303.32465 30076 0.783 253.96176 30077 0.783 232.41925 30078 -1.66 436.67855 30079 0.783 274.22560 3008 2.25 291.95857 30080 0.783 24.02140 30081 0.364 24.02140 30082 0.364 24.02140 30083 0.783 24.02140 30084 0.783 25.02934 30085 0.364 68.03090 30086 1.94 60.07856 30087 -1.64 332.43392 30088 3.48 59.04402 30089 -0.179 31.03730 30093 -0.187 31.03730 30094 0.0358 31.03730 30095 -0.187 30.02936 30096 0.0678 30.02936 30099 -0.165 136.23404 301 4.36 827.740 3010 0.0769 30.02936 30100 -0.187 30.02936 30101 -0.187 29.02142 30102 -0.165 29.02142 30103 0.0678 29.02142 30104 -0.187 410.67490 30109 7.84 424.48950 3011 2.17 168.79234 30110 0.783 102.97515 30111 0.783 266.68100 30113 0.783 133.33964 30114 0.783 241.43132 30115 0.783 53.96308 30116 0.783 53.96308 30117 0.783 336.88880 30118 -1.51 407.79420 30119 -1.21 460.951 3012 2.17 35.45270 30120 2.27 54.45110 30121 0.783 54.45110 30122 0.783 92.44791 30123 0.783 73.44951 30124 0.783 111.44631 30125 0.783 111.44631 30126 0.783 70.45050 30127 0.359 42.98094 30128 0.359 42.98094 30129 0.359 421.41500 3013 1.91 42.98094 30130 0.217 62.43424 30131 0.783 62.43424 30132 0.783 27.98948 30133 2.78 27.98948 30134 0.783 30.00536 30136 0.783 30.00536 30137 0.783 30.00536 30138 0.783 31.01330 30139 0.783 410.52868 3014 4.38 54.00307 30141 0.783 37.95430 30142 4.29 6.94100 30144 4.29 6.94100 30145 4.29 7.94894 30146 4.29 7.94894 30147 4.29 7.94894 30148 4.29 13.83482 30149 4.29 290.31770 3015 2.13 26.98154 30150 0.783 26.98154 30151 0.783 13.83482 30153 4.29 316.47760 30154 4.16 13.83482 30155 4.29 134.13880 30156 -0.0719 14.84276 30157 -0.0719 14.84276 30158 4.29 260.117 3016 2.53 26.81040 30160 0.217 26.81040 30161 0.225 26.81040 30162 0.359 69.620 30163 -0.155 740.01519 30164 -3.06 10.81100 30165 -3.06 10.81100 30166 -3.06 10.81100 30167 -3.06 10.81100 30168 -3.06 410.403 3017 2.13 155.66484 30174 -0.0314 153.64896 30175 -0.0314 307.72018 30176 -0.0314 94.83976 30177 -0.988 199.62800 30178 -0.0314 240.27900 3018 2.4 207.20000 30180 -0.988 211.23176 30181 -0.988 323.44440 30182 4.85 267.33808 30183 0.663 515.61560 30184 5.44 65.39000 30185 4.34 59.98828 30188 -0.151 135.07322 30196 -1.33 37.03850 30197 -0.363 86.90480 30198 0.494 76.08370 30199 -0.245 170.65900 3020 - 448.378 30200 -0.145 144.96418 30201 0.783 125.96578 30202 0.783 106.96737 30203 0.783 106.96737 30204 0.783 87.96897 30205 -0.398 30.97376 30207 2.22 99.98624 30210 -1.25 0.00000 30213 - 4.00260 30216 -1.25 4.00260 30217 -1.25 3.01603 30218 -1.25 4.00260 30219 -1.25 3.01603 30220 -1.25 4.00260 30221 -1.25 0.000548579903 30225 - 424.08338 3023 5.85 71.00195 30231 0.69 272.46808 30232 7.53 90.00035 30233 0.783 20.00634 30234 0.783 352.01932 30235 0.783 37.99681 30236 0.783 37.99681 30237 0.783 37.99681 30238 0.783 18.99840 30239 1.22 172.18200 3024 -0.324 18.99840 30240 -0.71 34.99780 30242 0.217 34.99780 30243 0.359 34.99780 30244 0.217 279.43754 30245 6.95 707.62960 30248 -2.07 236.22406 30249 -2.1 159.91476 30250 -1.07 195.89550 30251 -1.12 76.14270 30252 0.783 44.07670 30253 0.783 44.07670 30254 0.783 44.07670 30255 0.783 108.20870 30258 0.872 81.07614 30259 -0.54 166.18404 30260 0.507 135.12198 30261 -1.2 174.11838 30262 -0.37 229.71000 30263 3.28 197.23780 30264 2.1 254.71924 30265 2.6 293.40122 30268 2.12 293.402 30269 4.01 357.40558 30270 -1.15 78.95336 30272 0.783 33.99758 30278 -1.62 33.99758 30280 -1.62 33.99758 30281 -1.62 35.00552 30282 -1.62 35.00552 30283 -1.62 36.01346 30285 -1.62 430.17560 30286 5.08 415.33600 30287 4.65 124.78382 30288 4.65 124.78382 30289 4.65 124.78382 30290 4.65 125.79176 30292 4.65 188.78142 30294 -0.766 185.75760 30295 -0.766 169.75820 30297 -0.308 172.78202 30298 -0.245 156.78262 30299 -0.145 156.78262 30300 -0.151 140.78322 30301 0.217 243.52000 30303 0.783 900.68272 30305 -2.15 241.24208 30306 2.51 240.25920 30307 -3.2 188.18126 30308 -2.81 149.68352 30312 -1.35 205.31962 30313 2.69 206.32600 30314 2.69 207.33550 30316 2.14 208.34344 30318 2.14 603.74190 3032 2.12 75.11062 30320 -0.0147 75.06664 30321 -1.66 115.13050 30322 -0.748 167.02488 30323 -1.33 301.03631 30324 -1.07 265.08879 30325 -1.17 272.96016 30326 0.783 310.95697 30327 0.783 444.98631 30328 3.08 516.58255 30329 0.783 161.11656 30330 -1.69 215.03784 30331 -1.55 306.95296 30332 4.24 244.94802 30333 3.06 137.33186 30334 -0.629 208.23726 30335 0.783 153.33126 30336 0.187 606.64930 30337 0.783 164.86341 30338 0.783 183.86181 30339 0.783 126.86660 30340 -1.8 143.32090 30341 -1.66 179.92932 30342 -0.835 424.26796 30343 3.99 171.63768 30344 -1.33 379.94576 30345 3.98 183.74280 30346 -1.49 60.09840 30347 -1.49 160.26066 30348 -2.05 223.80666 30350 -2.05 156.18400 30351 1.87 72.14878 30358 3.04 72.14878 30362 3.13 58.12220 30363 2.61 42.07974 30365 1.99 67.06940 30366 -0.0603 67.06940 30367 0.234 162.76316 30368 -1.07 188.78060 30369 -1.3 188.78060 30370 -1.3 188.78060 30371 -1.3 170.73380 30372 -0.823 160.87676 30373 -1.69 162.84620 30374 -1.57 166.78508 30375 -1.33 56.10632 30377 2.54 346.90436 30379 -0.603 202.102 3038 -0.102 190.85292 30380 -1.15 238.98860 30381 -0.617 410.56928 30382 0.783 454.81552 30384 6.28 534.71952 30385 6.31 378.30940 30386 0.783 200.50420 30387 0.783 165.05150 30388 0.783 115.68861 30389 0.783 172.68382 30390 0.783 172.68382 30391 0.783 134.68701 30392 0.783 375.09316 30393 3.98 533.29304 30394 5.09 99.10788 30395 -0.229 58.69340 30399 5.09 231.248 3040 2.02 990.78952 30402 -0.277 740.55956 30404 -1.92 210.05880 30407 -3.01 989.57000 30409 - 0.00000 30412 - 420.00000 30414 0.783 210.00000 30415 0.783 210.00000 30416 0.783 210.00000 30417 0.783 211.00794 30418 0.783 122.74176 30419 0.783 178.84808 30420 0.783 212.00420 30421 0.783 213.01214 30422 0.783 212.00420 30423 0.783 212.00420 30424 0.783 303.97240 30426 0.783 72.74682 30427 0.783 117.84182 30429 0.783 245.317 3043 2.59 114.81800 30430 0.783 114.81800 30433 2.45 192.95042 30434 0.783 154.95361 30435 0.783 207.40712 30437 0.783 204.38330 30439 0.783 239.35530 3044 4.22 204.38330 30440 0.783 72.61000 30441 0.783 76.64176 30443 0.783 211.01588 30444 0.783 129.61588 30446 0.783 129.61588 30448 0.783 177.19830 30449 -2.37 220.75404 30450 -1.33 331.42620 30451 0.783 127.60000 30452 0.783 127.60000 30453 0.783 127.60000 30454 0.783 128.60794 30457 0.783 128.60794 30459 0.783 128.60794 30460 0.783 229.64404 30461 -1.33 223.59640 30462 -1.33 193.61348 30463 -0.697 191.59760 30464 -0.697 177.61408 30465 -0.245 177.61408 30466 -0.212 161.61468 30467 -0.151 203.59361 30468 0.783 241.59042 30469 0.783 431.93700 3047 1.73 260.58882 30470 0.783 228.57444 30471 0.783 350.02170 30472 4.13 367.02904 30473 3.73 225.06810 30474 0.783 118.71000 30475 0.783 118.71000 30476 0.783 175.59820 30477 -0.245 175.59820 30478 -0.245 3.02382 30479 -2.28 307.42930 3048 3.84 130.62382 30481 -0.245 130.62382 30482 -0.245 130.62382 30483 -0.245 81.98382 30484 -0.245 81.98382 30485 -0.245 81.98382 30486 -0.245 35.08982 30487 -0.245 35.08982 30488 -0.178 35.08982 30489 -0.245 403.53500 3049 3.84 20.03116 30490 2 34.01468 30492 -0.145 53.99621 30494 0.494 108.05961 30495 0.783 146.05642 30496 0.783 85.00579 30497 0.783 66.00739 30498 0.783 77.04154 30499 -0.835 81.07330 30500 -0.835 9.01218 30501 -0.835 9.01218 30502 -0.835 9.01218 30503 -0.835 10.02012 30504 -0.835 10.02012 30505 -0.835 10.02012 30506 -0.835 103.06795 30507 0.031 264.00060 30508 -1.3 95.94000 30511 -1.3 107.86820 30512 -0.441 121.76000 30513 -1.3 132.90545 30514 -1.3 183.84000 30516 -1.3 183.84000 30517 -1.3 335.82723 30519 - 335.82723 30520 - 247.97200 30521 0.783 274.04712 30522 0.783 391.97952 30523 - 391.97952 30524 - 34.82974 30525 0.69 100.09598 30526 -2.72 241.22550 30527 - 1375.35384 30529 0.984 169.91362 30530 0.783 160.16778 30531 0.6 221.85862 30532 0.783 347.58020 30533 0.783 340.20196 30534 0.098 121.73382 30535 0.098 121.73382 30536 0.098 351.02964 30537 4.13 150.79492 30538 0.783 148.77904 30539 0.783 72.61000 30549 0.783 72.61000 30550 0.783 75.63382 30551 0.783 75.63382 30552 0.783 75.63382 30555 0.783 72.61000 30556 0.783 210.22382 30558 0.783 121.73382 30559 0.783 338.446 3056 -1.2 31.10932 30560 -1.2 31.10932 30561 0.783 31.10932 30562 0.783 60.08430 30563 -0.173 210.22382 30564 0.783 210.22382 30565 0.783 102.11186 30566 -2.78 136.148 3057 1.29 29.09344 30578 -1.19 29.09344 30579 -1.19 776.87000 305790 2.94 298.334 3058 3.61 29.09340 30580 3.07 28.08550 30582 3.07 28.08550 30584 3.07 28.08550 30585 -2.21 28.08550 30586 0.783 44.08490 30588 0.225 44.08490 30589 0.225 56.17100 30590 0.783 56.17100 30591 0.783 56.17100 30592 0.783 61.21070 30593 0.783 61.21070 30595 0.783 61.21070 30596 0.783 62.21864 30597 0.783 112.34200 30598 0.783 957.732 3060 -2.07 256.20794 30600 0.783 158.92794 30603 0.783 65.13994 30604 0.783 97.20594 30609 0.783 366.53960 3061 4.82 129.27194 30610 0.761 161.33794 30611 1.07 208.12292 30612 -2.37 302.32336 30614 2.86 503.14946 30616 -3.53 527.45446 30617 -3.53 610.94200 30619 6.07 167.11894 30620 0.129 395.68280 30621 -0.222 282.29896 30622 2.91 88.01900 30623 -0.462 193.13150 30624 -2.43 152.93521 30625 0.783 202.29810 30626 0.783 143.93820 30627 -0.18 286.07724 30628 2.03 103.16624 30629 -1.89 608.725 3063 5.75 74.12498 30630 -1.29 146.23408 30631 -1.88 376.35576 30632 -1.87 128.14914 30633 -1.14 237.75080 30634 0.783 273.20350 30635 0.783 308.65620 30636 0.783 252.04464 30639 -1.55 208.10074 30640 -1.55 252.04464 30641 -1.55 278.06208 30642 -1.75 278.06208 30643 -1.75 304.07952 30644 - 304.07952 30645 - 204.03168 30646 -1.33 163.93668 30647 -1.33 163.93668 30648 -1.33 157.88904 30649 -1.33 352.361 3065 -1.47 299.13792 30650 -1.33 530.44464 30651 5.09 119.11920 30653 -3.03 119.11920 30654 -3.03 101.10390 30655 -0.934 101.10390 30657 -0.934 776.87006 30659 2.94 776.87006 30660 2.94 273.28394 30661 -0.436 273.28394 30662 -0.436 66.10114 30664 1.93 254.13650 30665 - 490.12700 30666 - 223.93520 30667 - 545.95000 30668 0.406 398.41628 30669 5.28 283.13654 30670 -0.705 138.14670 30671 2.18 186.03140 30672 - 230.04090 30674 - 257.10934 30675 - 181.12790 30676 - 182.18250 30677 - 189.11960 30678 - 188.87980 30679 - 231.25640 30680 - 320.41640 30681 - 101.07000 30682 0.771 101.07000 30685 0.771 101.07000 30686 0.771 190.23000 30687 0.771 190.23000 30691 0.771 704.55376 30693 4.86 704.55376 30694 4.86 216.30484 30695 0.031 218.29750 30696 0.359 253.75020 30698 0.359 269.74960 30699 - 308.373 3070 -2.04 291.21878 30700 0.217 224.20400 30703 0.783 160.07200 30704 0.783 247.92723 30705 - 247.92723 30706 - 209.93042 30707 0.783 209.93042 30708 0.783 209.93042 30709 0.783 209.93042 30710 0.783 190.93202 30711 0.783 171.93361 30712 0.783 281.25810 30713 0.783 250.89361 30714 0.783 203.99961 30715 0.783 187.93301 30716 0.359 219.93181 30717 - 948.79952 30718 7.25 128.08290 30719 -0.176 179.99130 30722 - 179.99130 30723 - 147.99250 30724 0.143 328.27298 30725 1.31 131.99310 30726 0.199 115.99370 30727 0.298 167.08538 30728 0.255 344.05596 30729 -0.603 344.05596 30730 -0.603 268.33988 30731 -0.0604 288.17876 30732 0.095 288.17876 30733 0.095 178.23104 30734 -0.547 309.14084 30735 - 118.36880 30737 1.68 214.08456 30738 - 214.08456 30739 - 380.34784 30740 -0.846 376.31608 30741 -0.846 62.06784 30742 -1.13 554.37864 30743 - 132.07160 30744 -0.485 136.14792 30745 1.61 122.12130 30746 1.85 156.56610 30747 2.47 191.01086 30748 2.91 170.59300 30749 2.26 46.02538 30751 -0.535 137.13600 30753 0.815 137.13600 30754 0.895 136.12808 30761 0.815 137.11280 30762 1.92 138.12074 30763 1.83 138.12074 30764 1.84 166.17390 30765 0.777 166.17390 30766 0.777 166.17390 30767 0.777 74.07850 30768 0.372 192.12350 30769 -1.33 392.46110 3077 1.9 88.10510 30772 0.836 78.04242 30775 -0.242 116.15830 30776 1.86 170.11954 30778 1.02 117.08010 30779 -0.35 516.40460 3078 1.1 114.05628 30780 0.0169 114.05628 30781 0.502 113.04834 30782 0.502 215.62452 30785 0.37 230.65904 30786 2.28 277.69390 30787 0.847 786.55804 30788 -1.41 202.18554 30789 -1.15 388.32832 3079 -0.029 395.95068 30791 2.18 573.50340 30792 5.32 156.56600 30793 2.26 104.06146 30794 -0.455 103.05352 30795 -0.455 134.08740 30796 -1.04 134.08744 30797 -1.04 146.05508 30799 -0.283 550.470 3080 -1.11 165.12290 30800 1.23 165.12290 30801 1.38 166.13084 30802 1.37 164.11496 30803 1.37 165.12290 30804 1.37 200.31780 30805 4.88 227.364 30807 6.03 162.20310 30808 0.783 179.94100 30809 -1.39 312.27360 3081 3.01 162.20310 30810 0.783 197.65580 30811 0.783 126.75040 30812 0.783 172.265 30813 3.87 322.22380 30814 1.39 454.68444 30815 7.32 168.14672 30816 1.17 138.124 30817 0.305 138.124 30818 0.305 137.11618 30819 0.305 307.42780 3082 2.89 298.461 30820 7.49 281.45342 30823 7.46 252.47844 30824 9.12 281.45342 30825 7.46 281.45342 30827 7.46 281.45342 30828 7.46 282.462 30829 7.49 104.10452 30830 -0.674 102.08860 30831 -0.0453 146.14120 30832 0.176 145.13326 30833 0.176 360.44402 30834 1.22 206.15010 30835 -1.05 206.15010 30836 -1.05 176.13088 30837 -1.92 130.099 30838 0.0801 155.08830 30839 -0.694 161.22150 3084 -3.19 171.87748 30840 -0.287 104.06146 30841 -0.928 118.04498 30842 -0.429 117.03704 30843 -0.429 119.05292 30844 -0.929 112.08350 30845 0.681 112.08346 30846 0.699 111.07552 30847 0.699 196.67500 3085 -3.19 176.16718 30850 0.125 164.15802 30851 1.32 210.13880 30852 -2.37 470.68380 30853 5.12 174.17660 30854 1.53 84.14000 30856 1.68 131.03456 30857 1.57 179.67456 30858 0.974 186.11894 30859 0.187 442.71680 3086 6.94 118.08804 30860 -0.064 117.08010 30861 -0.064 157.08444 30863 -0.986 157.10428 30864 -1.62 158.11222 30865 -1.62 158.11222 30866 -1.62 157.10428 30867 -1.62 209.15562 30868 0.628 456.70030 3087 7.28 209.15562 30875 0.623 194.14090 30876 0.848 30879 - 323.28260 3088 -3.46 196.12052 30881 -0.654 145.11342 30882 -0.844 145.11342 30883 -0.925 306.32066 30885 -2.51 306.32066 30886 -2.51 192.12352 30887 -0.981 192.12352 30889 -0.981 350.39398 3089 -1.52 288.29892 30890 -1.72 288.29892 30891 -1.56 286.28304 30892 -1.72 208.23472 30895 0.0766 189.09970 30896 -0.981 189.09970 30897 -0.981 288.29892 30898 -1.39 286.28304 30899 -1.39 430.37300 3090 2.74 206.15010 30903 -0.897 203.12628 30904 -0.897 530.31436 30906 -2.92 200.14552 30907 0.12 256.214 30909 - 127.14120 30912 1.23 129.15700 30913 -1.14 146.09810 30915 -0.319 145.09020 30916 -0.319 172.13540 30918 -0.53 367.35210 3092 2.15 161.13270 30920 -0.987 130.09874 30921 -0.136 162.09754 30923 -0.682 148.07096 30924 -1.42 206.10704 30926 -0.585 148.07096 30927 -1.42 148.07096 30928 -1.42 148.07096 30929 -1.42 422.86749 3093 6.93 78.97196 30932 -0.212 184.04136 30933 -1.17 146.09814 30934 -1.05 168.04196 30935 -1.2 146.09814 30936 -1.05 215.25062 30938 -2.67 450.44316 30939 2.66 354.309 3094 -1.07 530.31436 30940 -2.95 132.15770 30941 -0.614 148.15708 30943 -1.7 169.83542 30945 0.783 169.83542 30946 0.783 150.83702 30947 0.783 131.83861 30948 0.783 131.83861 30949 0.783 101.11068 3095 -1.44 169.88144 30950 -0.18 97.18174 30951 0.031 81.07321 30952 0.031 80.08804 30953 -0.197 80.08804 30954 -0.42 163.38624 30956 1.38 472.43828 30957 -1.98 248.27936 30958 4.49 182.15346 30959 -0.241 308.41580 309594 3.38 382.32040 3096 3.33 182.15346 30960 -0.255 205.63852 30961 -0.633 61.89264 30964 2.52 58.07910 30965 0.397 74.07854 30966 -0.789 57.09442 30968 -0.219 43.06784 30969 -0.785 673.792 3097 2.99 41.05196 30970 -0.763 41.05196 30971 0.461 42.03668 30973 0.364 162.18366 30975 -0.915 58.10328 30976 0.428 60.11916 30977 0.515 43.02478 30978 0.415 524.39700 30979 5.8 162.18366 30980 -0.827 148.15710 30981 -1.4 524.39700 30982 5.8 178.18306 30983 -1.96 205.20844 30984 -0.0298 156.18400 30985 1.63 252.30620 30986 1.4 137.07432 30987 -1.22 135.05844 30989 -1.22 504.43708 30990 -2.23 236.14020 30991 -0.617 119.84260 30992 -0.697 119.84260 30993 -0.766 175.92754 30994 -0.946 340.32704 30996 -2.21 162.14060 30997 -2.11 202.96276 30998 -1.57 126.11004 30999 -0.404 154.24932 31 2.98 326.60004 31000 9.38 424.744 31001 9.95 423.736 31002 9.95 452.79620 31003 10.1 451.78826 31004 10.1 504.43708 31005 -2.49 422.81328 31006 10.3 200.03003 31007 3.67 396.68990 31009 9.82 162.18366 31010 -1.13 101.12376 31011 1.35 192.210 31012 -1.26 395.68190 31013 9.82 367.62880 31014 9.62 293.273 31017 -1.27 306.26750 31018 0.935 462.495 31019 2.41 324.418 31020 2.74 405.444 31021 4.86 389.402 31022 2.9 736.766 31023 6.89 736.766 31024 6.89 369.412 31025 2.14 257.328 31026 2.97 273.328 31027 0.81 274.26870 31028 1.38 326.29860 3103 0.43 326.43260 31030 2.58 529.53570 31031 1.35 256.25340 310312 2.57 327.375 31033 2.3 286.27940 31034 1.83 244.28574 31035 2.8 220.26434 31036 3.39 373.400 31037 1.78 168.18980 31038 2.2 367.80200 310388 -0.399 189.21050 31039 2.37 318.49346 3104 8.02 173.212 31040 2.73 174.196 31041 2.4 138.16380 31042 1.07 319.353 31043 0.266 329.348 31045 0.651 130.14180 31046 0.141 543.51930 31047 -0.983 566.597 31048 3.1 600.612 31049 2.01 468.454 31050 2.45 468.454 31051 2.43 287.311 31052 -0.235 303.354 31053 0.225 382.364 31054 2.32 712.738 31055 2.8 499.511 31056 1.9 513.53630 31057 2.19 515.510 31058 1.25 529.53570 31059 1.35 31060 - 456.446 31061 - 334.32216 31062 3.12 320.29558 31063 2.83 300.26290 31064 2.98 286.440 31068 2.52 245.44372 31069 1.91 296.298 31070 -1.6 299.32120 31071 1.58 336.282 31073 0.56 226.99836 31074 0.837 208.984 31075 1.61 210.232 31076 3.1 380.233 31077 3.2 288.25220 31080 1.54 31081 - 212.15622 31082 0.344 31083 - 250.03375 31084 2.61 190.24170 31085 0.866 331.364 31086 0.968 436.66916 31087 7.97 31088 - 31091 - 31092 - 31093 - 31094 - 31095 - 31096 - 31097 - 31098 - 31099 - 573.51786 3110 -1.36 31100 - 31101 - 31102 - 917.66600 31103 -2.23 182.13020 31104 0.847 227.602 31105 0.409 193.15620 31107 0.0852 71.12100 31108 0.516 190.239 31110 2.72 206.23780 31111 2.82 236.264 31112 1.92 248.27440 31113 2.46 31114 - 329.348 31115 1.41 546.82286 31116 7.5 255.269 31117 2.05 31118 - 169.135 31119 0.49 311.46110 3112 4.24 329.348 31120 0.208 843.71440 31121 - 347.40550 31123 2.23 242.270 31124 2.71 400.336 31125 2.06 152.14730 31128 1.29 268.351 31129 4.59 101.147 31130 0.0714 288.296 31131 1.78 202.12510 31132 -1.9 244.28574 31133 3.21 194.184 31134 1.48 196.19990 31135 1.35 959.70200 31136 -2.27 31137 - 377.391 31139 3.04 222.195 31140 1.51 363.364 31141 3 309.272 31142 -1.59 592.54530 31143 -0.144 458.37170 31144 1.84 318.32276 31145 3.92 31147 - 31148 - 31149 - 3115 -0.375 31150 - 31151 - 31152 - 317.337 31153 0.963 301.338 31154 2.06 248.31750 31157 1.76 393.392 31158 3.2 354.18500 31159 4.52 258.182 31160 0.246 1084.842 31161 -1.96 415.82400 31162 3.38 244.22943 31163 -0.374 258.270 31164 3.05 31165 - 248.278 31166 1.86 183.248 31167 1.25 885.08930 31168 2.91 295.31400 31169 1.37 183.24750 31170 1.25 848.330 31171 2.26 343.378 31172 2.39 193.200 31173 1.29 412.521 31174 5.53 533.470 31175 1.5 1139.76186 31176 5.03 283.301 31177 2.38 396.34690 31178 2.56 412.38940 31181 1.73 406.498 31182 1.81 226.65600 31183 2.71 521.04200 31184 3.86 737.79900 31185 5.1 400.63710 31186 6.99 347.280 31187 3.74 196.286 31188 4.26 300.479 31189 5.79 219.27960 31190 2.51 285.80930 31191 2.83 471.265 31194 4.94 294.19154 31196 -0.878 344.46552 31197 8.23 414.563 31198 3.07 502.57170 31199 3.25 462.552 31200 3.21 202.233 31201 -0.155 295.26570 31202 2.17 259.151 31203 -1.58 216.16910 31204 -0.261 298.29340 31205 2.05 53.49120 31206 2.34 710.843 31207 2.6 416.921 31208 1.44 403.45172 31209 -1.56 400.21070 3121 -1.88 447.46200 31210 3.05 239.316 31211 1.42 435.556 31212 5.7 421.530 31213 4.72 386.482 31215 3.41 1290.076 31216 -0.286 1376.122 31217 - 1508.194 31218 - 1332.070 31219 - 340.183 3122 1.56 1492.195 31220 - 240.369 31221 3.74 265.264 31222 2.22 581.60970 31224 -0.106 188.22580 31225 0.533 578.51870 31227 -0.0248 625.58140 31228 2.45 358.949 31229 5.04 486.469 31230 1.06 439.631 31231 6.98 388.372 31232 2.56 650.69868 31233 -2.06 321.331 31234 -4.06 210.662 31235 -4.06 448.38500 31236 5.15 395.452 31237 1.04 366.322 31238 2.67 408.006 31239 2.51 493.535 31240 -1.83 267.323 31241 4.18 601.650 31242 -1.56 802.93520 31243 3.77 398.364 31244 1.63 396.348 31245 2.53 386.273 31246 1.71 582.648 31247 5.18 370.83800 31248 2.2 128.17052 31249 3.2 361.391 3125 4.2 875.860 31250 - 516.650 31251 1.21 184.19256 31252 0.724 527.998 31253 4.05 327.804 31254 1.96 581.59356 31255 -1.98 405.529 31256 4.82 282.29400 31257 3.03 445.940 31258 1.97 344.87700 31260 3.38 293.70400 31262 -1.56 404.41530 31263 2.98 448.08100 31264 3.44 345.867 31266 3.89 213.232 31268 2.25 387.864 31269 1.06 325.44308 3127 2.27 420.475 31270 2.62 371.815 31271 -1.2 416.465 31272 3.61 328.408 31274 0.69 434.49774 31275 2.72 504.58758 31276 3.92 476.57748 31277 3.46 193.200 31278 0.609 452.57212 31279 0.697 766.95832 3128 2.27 184.06700 31280 -0.371 547.06300 31281 2.9 381.89400 31282 3.1 465.562 31283 0.398 305.843 31285 4.2 770.924 31288 2.68 713.005 31289 2.81 430.369 3129 2.96 702.891 31290 2.16 509.96846 31291 -0.488 394.09138 31292 0.0436 397.011 31293 1.38 417.412 31294 3.76 367.504 31296 5.82 388.541 31297 5.03 484.542 31298 4.51 569.63054 31300 3.35 560.808 31301 3.19 316.153 31302 2.02 412.59100 31303 4.89 420.316 31305 3.85 199.988 31306 0.13 266.094 31307 2.01 393.690 31308 2.77 549.411 31309 3.72 356.05164 3131 5.8 223.269 31311 1.67 223.315 31312 0.353 491.368 31313 -1.36 266.33616 31314 3.09 341.830 31315 2.2 359.889 31316 2.26 223.26830 31317 2.1 399.527 31318 1.11 384.509 31319 4.67 409.911 31320 2.24 284.782 31321 1.59 324.88900 31322 3.46 308.244 31323 3.06 1299.479 31324 0.616 353.92800 31325 6.24 315.406 31326 2.81 452.607 31327 3.21 116.15828 31328 1.88 461.54940 3133 4.6 31330 - 283.327 31331 1.15 212.20604 31332 -0.213 166.17390 31334 1.32 210.13600 31336 -1.95 171.165 31337 -3.61 199.88600 31338 8.51 1110.604 31339 7.55 557.65500 3134 4.6 511.502 31340 -2 74.09268 31341 2.63 142.983 31342 0.217 598.954 31343 6.95 56.07740 31344 0.359 136.14160 31346 -2.31 494.520 31347 1.15 359.35010 31348 0.948 236.228 31349 1.18 376.320 31350 -0.204 614.722 31351 5.28 525.590 31352 3.71 406.86000 31353 3.08 397.894 31354 4.13 371.25400 31355 -1.79 321.329 31356 -0.0912 262.190 31357 -2.49 516.54100 31358 3.77 513.49330 31359 1.49 394.504 3136 5.19 257.262 31360 1.88 562.701 31361 4.7 160.234 31362 -3.08 510.36700 31363 -1.16 312.47200 313639 5.17 361.307 31364 -0.455 649.635 31365 -1.21 571.49800 31368 -0.787 548.036 31369 0.773 1059.57800 31370 0.889 667.668 31371 -1.35 628.638 31372 0.787 768.75600 31373 2.08 598.55000 31374 0.488 475.477 31375 0.17 692.655 31376 -1.91 634.61900 31377 -0.252 612.660 31378 -1.9 365.406 31379 0.127 408.448 3138 -1.3 554.531 31380 -2.03 593.639 31381 1.74 462.466 31382 -0.67 545.548 31383 0.747 535.57600 31384 0.338 415.955 31385 2.01 1491.09000 31387 1.84 353.36860 31389 1.48 1415.55544 3139 -0.976 378.399 31390 -0.738 285.338 31391 2.42 326.261 31392 3.26 578.369 31393 3.04 404.928 31394 4.14 415.824 31395 3.34 380.438 31396 3.19 540.689 31397 4.18 268.35200 31398 2.03 492.52040 31399 4.8 369.46070 31401 3.16 176.21180 31402 2.66 368.51400 31403 5.24 210.139 31404 -1.33 184.276 31406 3.82 507.965 31408 3.57 362.297 31409 4.34 480.509 3141 5.31 313.65100 31410 2.42 278.774 31411 5.16 468.583 31412 5.67 300.74000 31413 2.12 466.97000 31414 3.43 478.982 31415 3.75 292.245 31416 3.24 270.716 31418 -0.339 648.188 31419 3.48 366.325 31420 5.24 328.816 31421 2.53 268.180 31422 2.26 482.492 31423 4.34 343.875 31424 3.78 318.823 31425 3.29 349.21074 31426 4.07 509.633 31429 2.66 535.03500 31430 4.91 453.841 31431 -2.41 882.78020 31432 0.865 547.471 31433 1.88 895.860 31434 1.44 358.303 31435 0.572 317.337 31436 0.248 271.312 31437 0.809 652.646 31438 2.49 203.28020 31439 2.87 249.68600 31440 -2.31 500.57185 31441 3.79 535.43100 31442 -1.61 341.42694 31444 -1.87 541.30050 31445 -3.48 364.435 31446 5.74 142.196 31447 2.2 389.87800 31448 1.95 344.819 31449 -0.119 375.46024 31450 6.01 247.719 31453 0.358 319.442 31454 2.92 507.46200 31455 3.91 563.982 31456 1.65 156.26520 31457 4.35 322.312 31458 2.98 402.52376 31459 3.16 232.23370 3146 -0.444 656.79092 31460 -0.466 320.29558 31461 3.18 489.005 31462 2.33 465.38420 31463 -1.16 374.07020 31464 -1.73 400.509 31465 2.52 527.57100 31466 0.793 569.59960 31467 2.69 943.07910 31468 -0.173 555.57300 31469 2.03 353.328 3147 1.37 630.871 31471 7.31 236.74026 31472 3.03 361.906 31473 3.82 366.351 31474 3.79 331.840 31476 2.51 314.471 31477 2.9 320.448 31479 2.61 327.375 3148 2.46 377.906 31480 3.32 345.907 31481 3.98 411.965 31482 4.26 494.52490 31483 2.98 478.570 31484 4.2 508.552 31485 3.49 398.364 31486 2.55 673.82000 31487 3.48 31488 - 399.376 31489 1.18 564.718 3149 4.28 707.83600 31490 3.79 302.279 31491 2.04 230.132 31492 1.46 432.984 31494 2.85 359.847 31495 3.59 353.394 31496 4.33 444.522 31497 4.66 487.660 31499 3.97 408.491 31500 3.98 398.541 31501 1.59 1060.23680 315018 1.98 1030.12470 315019 0.618 475.617 31502 3.2 379.44890 31503 3.55 377.47610 31504 5.06 363.44950 31505 4.73 379.450 31506 3.71 465.369 31507 2.71 317.85300 31508 3.79 196.286 3151 4.22 404.426 31510 7 576.322 31512 -1.78 470.538 31513 2.11 414.463 31514 4.57 425.91100 31515 3.9 899.116 31516 5.49 247.206 31517 -1.62 438.522 31518 -0.113 331.90342 31519 4.59 432.98300 31520 3.17 246.19240 31521 -0.579 579.981 31522 1.02 360.531 31523 4.88 213.18730 31524 -2.38 445.463 31525 1.14 333.87600 31526 4.15 312.44582 31527 3.3 469.659 31528 5.71 199.24690 31529 0.296 308.418 3153 3.16 174.19920 31530 0.978 324.328 31531 3.49 714.186 31532 5.5 239.271 31535 0.422 247.24700 31536 -0.62 565.786 31537 5.63 400.466 31538 3.65 319.39900 31539 2.54 266.338 3154 2.64 295.848 31540 4.22 201.693 31541 0.928 388.66940 31542 8.57 209.242 31543 0.72 275.343 31544 0.983 234.255 31545 1.6 306.508 31546 4.31 414.49140 31547 1.61 374.448 31548 3.32 493.658 31549 2.87 240.344 3155 3.94 507.685 31550 3.42 453.44500 31551 3.46 399.567 31552 5.46 312.245 31553 2.78 441.47700 31554 1.62 862.054 31555 3.17 266.33610 31556 0.299 517.513 31557 - 652.653 31558 4.82 280.341 31559 1.88 480.688 3156 5.66 384.509 31560 5.74 356.499 31561 6.33 564.34700 31562 3.73 263.312 31563 -1.24 165.189 31564 1.08 325.795 31566 0.335 453.484 31567 3.05 348.93300 31568 5.17 185.674 31569 0.106 161.20048 3157 1.66 130.185 31571 2.2 308.49860 31572 7.48 360.767 31573 3.05 166.174 31575 2.43 290.358 31576 2.79 288.46750 31578 5.63 154.207 3158 2.05 384.50848 31580 4.63 273.801 31581 3.28 217.693 31582 0.329 342.847 31583 2.83 379.496 31584 4.77 221.29550 31585 3.07 272.388 31586 0.529 567.586 31587 1.38 329.825 31588 3.56 259.735 31589 2.67 310.38534 3159 1.52 524.580 31590 - 307.300 31591 0.197 196.247 31592 1.84 327.831 31593 0.68 107.880 31594 -0.165 133.89732 31595 -0.641 316.37592 31596 2.82 212.24388 31597 3.49 240.298 31598 4.37 254.28056 31599 3.22 164.245 31600 2.97 384.26500 31601 1.25 528.59400 31602 3.95 320.386 31603 2.84 244.945 31605 -1.33 380.173 31606 0.519 169.902 31607 0.0169 482.171 31608 -2.41 712.611 3161 -1.47 310.439 31610 4.22 406.356 31612 3.58 517.463 31613 1.04 182.174 31614 1.36 475.85400 31615 2.58 181.14948 31617 -1.71 302.73046 31618 2.92 298.24700 3162 1.87 494.56795 31620 3.84 477.418 31621 5.65 313.284 31622 2.13 452.48820 31623 2.54 332.307 31624 3.41 376.46170 31625 2.22 424.340 31626 3.79 330.351 31627 3.86 376.810 31628 2.18 342.795 31629 3.56 302.23570 3163 2.26 398.491 31630 2.2 438.348 31631 3.04 1730.09700 31632 -0.958 386.25070 31634 -0.968 356.327 31636 1.66 179.239 31637 -2.5 606.773 31638 8.79 670.829 31639 0.192 327.375 3164 2.45 330.465 31640 4.54 417.479 31641 1.73 591.67000 31642 - 558.68000 31643 - 661.76166 31644 -0.458 258.823 31645 -1.33 400.638 31646 6.29 299.65900 31647 -1.17 182.25940 31648 3.4 330.54720 31649 6.05 1060.20850 3165 -1.51 414.579 31650 4.15 145.544 31652 0.0771 372.80200 31653 2.47 323.41100 31654 1.34 297.399 31657 2.16 303.767 31658 1.01 309.342 31660 0.57 496.904 31661 -1.27 317.337 31662 0.278 454.960 31663 3.31 530.115 31664 6.84 559.395 31665 3.03 377.208 31666 3.07 287.311 31667 -0.235 505.563 31668 3.58 270.367 31669 5.23 191.251 3167 2.33 518.580 31670 0.881 387.775 31671 3.95 196.63700 31672 0.872 432.54974 31674 3.09 488.614 31675 4.01 460.60290 31676 4.26 462.53270 31677 2.14 347.322 31679 3.01 398.665 3168 8.58 763.27360 31680 2.95 384.308 31681 -0.953 326.346 31682 2.06 458.417 31683 9.01 230.306 31684 3.1 297.392 31685 4.88 533.956 31686 1.68 338.43850 31687 3.84 800.978 31688 3.63 374.370 31689 1.91 589.70968 31690 3.87 441.907 31691 0.701 199.099 31692 -1.94 461.575 31694 -1.54 466.356 31695 - 774.96493 31696 2.87 133.14730 31697 1 562.140 31698 8.65 810.72084 31699 2.53 286.27936 3170 1.66 662.000 31700 3.99 835.16440 31701 -2.66 1253.865 31702 3.73 627.94020 31703 2.24 1530.190 31704 5.03 1550.18190 31705 -2.65 1287.920 31707 4.43 303.183 31708 4.27 821.13790 31709 -2.86 315.451 3171 3.36 777.08530 31710 -2.56 777.08530 31711 -2.41 613.914 31713 2.24 809.128 31714 2.24 1626.235 31715 -3.14 1215.814 31716 4.32 807.112 31717 -2.85 1268.87910 31718 0.846 280.31780 31719 4.47 243.16300 3172 -0.21 207.784 31720 3.79 372.164 31721 1.95 667.684 31722 -2.22 257.285 31723 2.28 436.500 31724 3.27 130.18486 31725 2.19 116.15830 31726 1.42 172.265 31727 3.57 452.435 31729 0.746 414.35700 3173 -0.21 649.922 31730 2.31 424.61386 31731 4.58 192.212 31733 0.932 321.870 31734 3.93 337.842 31735 2.82 489.077 31736 5.38 887.874 31737 - 577.62164 31738 4.34 827.99500 31739 2.78 265.353 3174 3.46 918.80080 31741 - 448.37690 31742 -0.145 610.51750 31743 -0.962 772.65810 31744 -1.32 213.23040 31746 -1.08 179.17110 31747 -2.59 259.15100 31748 -2.03 322.35780 31749 1.61 292.13500 3175 0.972 425.499 31750 3.6 454.38630 31751 1.56 306.270 31752 3.03 701.84190 31753 1.3 379.450 31754 4.17 167.16200 31755 -2.15 31756 - 31758 - 431.550 31759 2.97 383.50700 3176 -0.462 546.054 31760 0.511 319.835 31761 3.99 321.766 31762 3.56 332.26170 31763 1.58 301.338 31764 2.15 236.099 31766 -0.297 325.28804 31767 1.52 261.790 31768 3.75 457.305 31769 4.48 648.189 31771 6.17 324.88900 31772 3.46 364.934 31773 4.87 880.061 31774 - 328.430 31775 4.94 454.51896 31776 2.68 456.981 31777 4.12 335.651 31778 3.94 455.41880 31780 5.94 628.80080 31781 4.43 371.81900 31783 2.79 466.95144 31784 2.79 461.380 31785 4.55 304.31400 31786 2.65 594.51810 31788 -0.138 289.370 31789 0.923 157.00790 3179 2.87 284.436 31790 4.47 347.204 31791 3.13 246.285 31792 -0.631 84.31390 31793 -0.308 246.47556 31795 -2.31 938.00006 31797 -0.727 288.386 31798 3.64 493.43740 31799 -0.777 683.623 31800 5.15 418.610 31801 4.16 442.038 31802 4 232.277 31804 1.06 481.886 31805 5.64 171.647 31806 -0.295 270.757 31807 4.11 457.474 31808 2.08 382.886 31809 1.45 654.59470 3181 4.2 369.339 31810 0.24 809.12720 31812 2.26 383.611 31814 7.86 327.892 31815 5.09 393.817 31816 1.86 404.651 31818 6.08 354.400 31819 2.83 750.70136 3182 4.2 271.783 31820 2.81 322.469 31821 5.29 170.19350 31822 0.406 271.49540 31823 -0.0465 164.181 31824 -0.938 304.468 31825 3.8 414.622 31826 6.55 198.219 31827 1.08 344.489 31828 4.52 319.23900 3183 3.88 215.720 31830 1.99 354.525 31831 6.98 152.14730 31832 1.8 197.192 31833 0.929 422.356 31834 2.24 152.14730 31835 1.87 269.76684 31836 2.04 183.248 31837 0.925 271.33400 31838 3.72 275.347 31839 0.599 435.31200 3184 3.88 789.097 31841 -1.61 363.23732 31842 4.21 300.82552 31843 3.95 561.649 31844 -1.36 813.970 31845 2.84 898.043 31846 3.62 290.74300 31847 -0.739 574.541 31848 -0.213 461.509 31849 1.88 256.29640 3185 3.55 459.57510 31850 2.25 423.546 31852 4.92 421.530 31853 4.89 282.809 31854 1.48 509.575 31855 5.07 1085.14544 31856 0.0207 432.494 31857 3.37 259.216 31858 -1.92 312.404 3186 5.6 339.343 31860 3.36 242.232 31861 -0.66 591.695 31862 5.01 408.477 31864 -2.26 391.907 31865 3.46 551.979 31866 5.12 315.836 31868 3.32 464.000 31869 4.78 467.59558 3187 0.43 828.048 31870 5.78 743.023 31871 5.76 415.610 31872 5.64 401.583 31873 5.14 387.556 31874 4.97 373.530 31875 4.11 419.598 31876 4.14 404.415 31877 1.13 219.303 31879 -1.9 548.580 3188 1.66 423.459 31881 3.61 147.12930 31882 -1.23 417.626 31883 7.84 379.407 31884 3.11 203.19250 31885 -0.956 283.17240 31887 -1.15 360.37952 31889 0.364 606.616 3189 1.47 392.492 31891 3.75 363.836 31892 2.06 412.606 31893 4.88 396.520 31894 3.71 287.311 31895 0.441 333.380 31896 0.911 317.42260 31897 3.69 303.17460 31898 -2.35 480.463 3190 0.582 338.897 31900 4.57 414.408 31901 1.39 484.38566 31902 3.67 556.524 31903 1.32 640.641 31904 1.41 211.17480 31905 0.996 259.213 31907 -1.42 769.917 31908 2.46 441.910 31909 1.03 308.335 31910 0.939 385.371 31911 2.51 295.29270 31912 2.12 208.514 31913 -0.388 528.943 31914 3.05 382.32040 31915 2.6 396.348 31916 2.73 333.338 31917 3.75 189.640 31918 -0.78 273.328 31919 0.132 682.668 3192 -0.0994 259.301 31920 -0.317 590.019 31921 2.61 575.993 31922 2.05 395.40520 31923 3.06 634.607 31924 2.43 335.869 31925 3.73 1056.239 31927 -0.763 331.407 31928 2.24 448.512 31929 2.4 394.464 3193 1.47 544.755 31930 1 835.610 31931 4.72 558.586 31932 3.32 373.874 31933 3.76 367.400 31934 2.1 486.734 31935 6.21 410.545 31937 2.89 229.232 31938 3.19 273.417 3194 2.59 414.579 31940 5.38 397.28584 31941 -1.46 426.554 31943 3.22 328.793 31944 3.26 302.452 31946 3.4 467.645 31947 3.45 281.307 31948 2.76 109.129 3195 -0.212 333.423 31951 0.99 379.496 31952 4.52 496.896 31953 -1.03 264.708 31954 1.25 368.338 31956 1.49 287.31052 31958 0.44 554.72100 31959 -1.22 287.311 3196 0.44 317.380 31961 1.43 434.499 31963 2.13 519.43160 31965 -1.13 757.66820 31966 - 433.38544 31967 -0.908 579.52660 31968 -0.837 741.66720 31969 -1.18 520.527 3197 0.82 941.12468 31973 1.84 767.894 31974 1.66 547.623 31978 4.13 571.644 31979 4.13 474.717 3198 5.38 188.019 31980 3.29 365.49294 31981 3.58 736.809 31982 3.08 291.391 31983 2.23 283.794 31984 2.66 479.41080 31985 -0.871 362.313 31986 - 402.50600 31987 2.27 164.20108 31988 2.17 206.241 31989 1.58 472.528 3199 1.57 356.416 31990 3.02 354.37600 31991 3.17 179.216 31992 1.63 220.268 31993 0.421 384.253 31994 5.58 136.191 31995 1.96 187.667 31996 0.518 169.11618 31997 -1.29 31998 - 141.25390 32 2.55 392.880 32000 2.3 635.709 32001 2.58 396.562 32002 4.39 334.37198 32003 3 448.40200 32004 2.16 357.363 32005 -2.12 194.18250 320055 -2.21 202.146 32006 -1.23 194.18250 320061 -2.21 359.890 32007 4.41 375.890 32008 3.26 303.827 32009 2.85 618.66870 3201 -0.341 142.156 32010 -1.55 627.637 32011 2.1 313.221 32012 -0.28 308.246 32013 2.34 424.32382 32014 0.693 362.402 32015 3.92 185.22180 32016 1.31 392.963 32017 3.87 339.902 32018 5.7 288.302 32019 -0.8 285.250 3202 -1.12 421.46080 32020 3.42 368.465 32022 2.31 306.48280 32023 4.72 289.613 32024 -2.6 556.993 32025 -1.77 102.132 32026 0.308 328.531 32027 7.87 98.14230 32029 -0.179 331.407 3203 1.99 119.00230 32030 -1.58 234.246 32032 -2.41 242.29100 32033 -1.03 188.177 32034 -1.42 56.10564 32035 2.63 174.26020 32036 -2.31 264.06360 32038 -2.39 438.454 32039 2.86 331.407 3204 3.05 255.269 32040 2.72 426.51378 32041 4.31 578.780 32042 4.6 578.780 32043 4.6 482.500 32044 2.01 318.284 32045 2.72 544.505 32046 2.5 674.64580 32047 1.55 832.842 32048 0.83 818.81420 32049 0.524 433.02780 3205 6.41 1093.126 32050 0.165 414.363 32051 2.28 386.369 32052 6.92 256.77200 32053 2.21 443.534 32054 1.57 326.819 32056 0.217 1076.57900 32057 6.42 334.41000 32058 2.22 499.030 32059 4.5 276.37070 3206 3.7 339.35940 32060 -0.928 306.361 32061 0.577 416.53300 32062 2.7 180.20050 32063 2.97 447.009 32064 1.29 530.651 32065 2.48 180.271 32066 1.99 315.389 32067 4.15 639.734 32068 1.41 479.524 32069 4.05 430.53386 3207 2.59 238.244 32070 -0.358 461.465 32071 0.617 185.221 32072 -0.0803 934.741 32073 -2.49 289.327 32074 0.274 253.255 32075 0.288 317.70480 32076 -0.564 32078 - 257.07300 32079 4.03 374.385 3208 0.957 550.42250 32080 0.442 596.49090 32081 -0.66 626.51690 32082 -1.04 788.65750 32083 -1.33 396.480 32085 4.04 338.312 32086 1.99 416.468 32087 2.11 315.798 32088 2.72 327.719 32089 -0.585 3209 -0.852 412.90800 32091 2.08 355.385 32092 3.18 590.665 32093 3.43 328.48830 32095 6.55 557.54580 32096 2.09 656.725 32097 4.53 478.326 32098 -1.89 655.733 32099 1.2 204.26820 3210 2.02 547.820 32100 2.2 323.409 32101 3.97 323.815 32102 1.9 827.997 32103 3.15 887.114 32106 3.4 384.898 32107 2.55 102.47514 32108 2.63 837.04662 32109 3.42 325.35850 3211 2.5 266.41890 32110 5.97 183.18500 32111 0.608 32112 0.608 244.718 32113 0.857 137.13600 32114 0.692 929.76050 32115 1.06 394.441 32116 -0.429 273.328 32117 0.973 378.399 32118 -0.75 402.400 32119 3.46 622.917 3212 7.67 314.16900 32120 -2.26 766.949 32121 4.7 465.968 32122 2.83 360.468 32123 0.553 895.059 32125 3.52 354.440 32126 4.64 186.080 32127 0.548 342.473 32128 5.65 160.92772 32129 -0.187 364.41600 3213 3.88 169.87314 32130 0.81 469.356 32131 5.78 598.61315 32132 -0.203 528.508 32133 2.49 701.981 32135 3.53 514.527 32136 0.398 300.34800 32137 1.63 136.07963 32138 -0.179 84.00660 32139 -0.308 355.385 3214 3.28 286.141 32141 -0.308 294.09960 32142 -1.33 370.397 32143 0.337 216.121 32144 -2.43 39.99711 32145 2.63 74.44200 32146 0.217 481.410 32147 0.955 426.502 32148 0.223 142.04314 32149 -2.31 248.18614 32150 -1.74 480.554 32151 3.23 349.135 32152 -1.96 307.301 32153 1.89 270.494 32154 8.33 514.65030 32155 5.38 470.599 32156 5.36 484.625 32157 5.56 1457.389 32158 -1.87 397.63300 32159 -0.138 467.64010 3216 4.57 458.41700 32160 0.185 310.33012 32161 1.09 280.304 32162 0.41 294.331 32163 0.62 280.304 32164 0.414 417.531 32165 -0.0837 278.33000 32166 0.432 372.304 32167 - 341.42600 32168 1.18 351.355 32169 -1.32 766.85900 32170 1 290.362 32171 0.768 328.449 32172 1.69 438.47300 32173 2.33 666.716 32175 4.34 416.637 32176 5.47 282.234 32179 1.43 305.43800 3218 4.28 477.470 32180 -2.62 351.43884 32181 4.73 383.488 32182 2.36 289.290 32183 2.43 351.46200 32184 4.93 331.36308 32185 0.9 NaN 32186 -1.75 NaN 32187 -0.238 200.167 32188 0.00631 440.017 32189 5 239.74086 3219 3.37 513.073 32190 2.28 337.37400 32192 1.82 340.463 32193 2.72 317.897 32194 5.7 422.38422 32197 2.97 350.32156 32198 2.98 408.35764 32199 2.51 276.202 3220 3.37 394.33106 32200 2.03 336.29498 32201 2.61 380.30448 32202 1.71 394.33106 32203 2.18 408.35764 32204 2.5 366.32096 32205 2.08 380.34754 32206 2.45 384.33624 32207 1.04 356.32610 32208 1.11 484.40900 32209 2.84 212.317 3221 0.524 322.31150 32211 2.49 304.29618 32212 3.68 236.42350 32213 0.783 262.198 32214 -0.0165 356.22264 32215 0.125 631.76220 32216 5.29 638.846 32218 3.53 322.834 32219 2.56 386.43820 3222 3.58 364.890 32220 1.1 260.30800 32221 2.84 392.302 32222 0.654 312.44580 32223 3.19 445.360 32224 1.06 340.846 32225 1.19 400.399 32226 -0.308 352.881 32228 2.45 163.196 32229 -0.65 385.504 3223 2.58 490.434 32230 -0.0161 517.662 32231 4.01 330.533 32232 3.7 720.967 32233 4.9 79.86580 32234 -0.173 510.604 32235 3.98 384.426 32236 1.34 423.544 32237 4.28 1099.622 32238 9.28 535.802 32239 9.14 421.965 3224 2.58 713.128 32240 10 382.454 32241 5.12 323.454 32242 5.88 261.70400 32243 4.64 281.821 32244 3.77 475.57452 32245 5.26 448.942 32246 4.72 314.808 32247 1.92 594.56000 32248 -0.0517 141.211 32249 0.225 251.756 32251 2.71 371.15359 32253 5.48 205.260 32254 2.19 310.343 32255 2.59 478.578 32256 3.86 639.64101 32259 5.14 329.43332 32260 2.93 503.543 32261 3.56 339.258 32262 0.806 549.873 32263 3 369.868 32264 1.34 332.86800 32265 4.07 223.227 32266 2.87 480.172 32268 2.01 284.35290 32269 3.02 392.512 32270 5.11 294.347 32271 0.875 264.192 32272 2.52 663.004 32273 5.38 564.28590 32274 -2.98 565.31700 32275 -3.13 337.337 32276 5.39 265.26340 32277 -1.97 387.477 32278 1.6 844.89454 32279 0.737 212.24572 3228 1.64 696.739 32280 2.87 862.911 32281 0.27 714.754 32282 2.44 452.454 32283 2.66 504.484 32284 0.623 61.04799 32285 -2 425.90962 32286 2.16 497.951 32287 0.622 386.367 32288 3.57 291.386 32289 2.45 234.228 3229 1.47 266.315 32290 -1.67 759.719 32291 6.46 282.37680 32292 5.37 852.00578 32295 2.84 1079.10590 32296 4.06 350.455 32297 4.7 578.51870 32298 -0.428 311.847 3230 4.48 267.277 32300 -2.65 417.895 32302 7.24 266.333 32303 1.79 250.33338 32304 2.07 298.358 32306 3.46 350.326 32307 -3.15 287.354 32309 1.7 193.24230 3231 2.78 289.327 32310 0.209 287.56056 32312 -2.31 431.931 32313 3.99 467.41200 32314 4.51 388.80800 32315 1.44 331.86036 32316 4.84 484.360 32317 -1.48 202.293 32318 4.25 192.29730 32319 3.93 332.357 3232 4.54 196.286 32320 4.01 472.744 32321 9.49 223.269 32322 2.36 193.15460 32323 -2.36 32324 - 192.29730 32325 3.87 32326 - 196.286 32327 3.93 116.15828 32329 0.194 304.25160 32330 1.23 543.357 32331 -2.29 529.330 32332 -2.78 562.35610 32333 -3.25 543.357 32334 -2.29 545.37200 32336 -2.52 546.357 32337 -3.41 532.331 32338 -3.49 531.34540 32340 -2.96 516.331 32341 -3.32 301.338 32342 0.96 301.338 32343 0.96 602.888 32345 9.46 196.286 32346 3.77 211.652 32347 1.5 187.27928 32350 2.96 150.175 32352 2.06 259.196 32353 2.27 174.17544 32354 -0.979 166.217 32355 1.27 180.15742 32356 1.31 164.15802 32357 1.81 183.31040 32359 - 311.52250 32360 8.86 157.23060 32361 3.34 129.17692 32362 2.29 189.14276 32364 -2.01 270.45066 32365 7.64 269.44272 32366 7.64 186.29120 32368 4.41 185.28324 32369 4.41 272.25280 3237 2.19 225.34710 32370 5.89 253.40026 32372 6.74 163.15008 32373 1.82 164.15802 32374 1.82 281.454 32375 7.49 265.455 32376 - 281.454 32377 7.49 265.455 32378 - 140.09356 32379 0.359 317.46720 3238 6.24 170.24870 32380 3.54 170.24872 32381 3.51 151.13938 32382 0.744 131.14974 32383 0.265 198.21730 32385 3.66 277.42166 32387 6.5 276.41370 32389 6.08 277.42170 32391 6.53 365.61290 32392 9.23 337.55970 32393 8.77 303.45894 32395 6.72 130.16550 32396 -2.14 264.31536 32397 -0.568 106.07734 32398 -1.54 176.21024 32399 -0.349 411.77600 3240 5.44 132.15768 32400 -0.301 220.26280 32401 -0.477 108.09476 32402 0.84 141.16870 32403 1.39 142.17664 32404 0.744 276.41372 32408 5.97 276.41372 32409 5.97 474.78900 3241 5.44 276.41372 32410 5.97 276.41372 32411 6.33 275.40578 32414 5.97 275.40578 32416 5.97 310.51450 32419 8.07 327.46050 3242 3.68 309.50660 32420 8.07 310.51452 32422 8.07 309.50658 32423 8.07 310.51450 32425 8.06 309.50660 32426 8.06 338.56770 32428 8.84 337.55970 32429 8.84 477.54730 3243 3.68 88.08528 32431 -2.71 90.10116 32432 -2.71 88.08528 32435 -2.71 90.10116 32436 -2.71 88.08528 32439 -2.71 596.53400 3244 -1.15 90.10116 32440 -2.71 120.15128 32442 -2.49 119.14334 32443 -2.49 119.14334 32444 -0.881 122.16716 32445 -2.27 600.87024 32446 7.05 120.15128 32449 -2.49 128.16898 3245 2.23 119.14334 32450 -2.49 122.16716 32451 -2.27 120.15128 32456 -2.49 119.14334 32457 -2.49 122.16716 32458 -2.27 144.235 3246 -2.76 3247 - 148.15710 32478 -1.7 470.513 3248 3.24 132.15770 32485 -0.614 164.18120 32486 -1.36 166.19710 32487 -1.36 192.16658 32488 -2.32 384.642 3249 5.9 488.43768 32491 -2.21 282.376 324935 1.66 164.18120 32494 -1.36 166.19710 32495 -1.36 75.13384 32497 -0.374 337.45530 32499 4.62 325 - 334.321 3250 1.37 164.18120 32504 -1.36 166.19710 32505 -1.36 198.26374 32506 2.02 76.07458 32507 -2.66 74.05870 32508 -3.01 323.79868 32509 3.29 306.36020 3251 0.371 154.14660 32510 -3.17 153.13880 32511 -3.17 157.17056 32512 -3.17 156.16262 32513 -3.17 162.14060 32519 -1.75 844.260 3252 4.01 154.14660 32523 -3.17 153.13880 32524 -3.17 341.31176 32525 -2.23 156.16262 32526 -3.17 157.17056 32527 -3.17 342.29648 32528 -2.17 154.14660 32529 -3.17 596.805 3253 2.46 153.13880 32530 -3.17 156.16262 32531 -3.17 157.17056 32532 -3.17 147.17236 32537 -1.66 162.18704 32538 -1.98 147.17236 32539 -1.66 100.076 3254 - 175.22550 32540 -0.661 159.22612 32541 0.24 177.19834 32542 -1.71 191.22492 32543 -1.66 122.10150 32544 0.604 93.12650 32547 1.17 107.15310 32548 1.65 536.87264 32549 8.09 145.17970 32550 -2.91 147.19558 32551 -1.11 148.20352 32552 -1.11 145.17970 32556 -2.91 147.19558 32557 -1.11 148.20352 32558 -1.11 145.17970 32563 -2.91 147.19558 32564 -1.11 148.20352 32565 -1.11 191.22492 32569 -1.24 163.17176 32570 -2.28 163.17176 32571 -2.27 163.17176 32572 -2.26 146.18764 32573 -1.99 175.22552 32574 -0.57 176.21024 32575 -0.477 148.15708 32576 -1.4 126.11004 32577 -0.366 477.470 3258 0.934 148.16968 32581 -1.33 172.17216 32583 -2.31 290.29848 32584 -2.31 156.22210 32585 1.84 322.19594 32586 -2.31 887.64086 32587 -2.35 74.55100 32588 -1.66 40.10624 32589 -2.97 204.61566 3259 3.29 169.39300 32590 -1.63 171.34168 32592 2.63 137.32700 32594 2.86 137.32700 32595 2.86 136.05730 32596 -1.42 254.09932 32598 -1.7 120.36860 32599 -2.31 326 - 228.28788 32600 5.97 409.88592 32603 -1.23 130.16502 32604 -1.79 132.18090 32605 -1.79 130.16502 32608 -1.79 132.18090 32609 -1.79 99.17416 32616 1.38 798.69677 32617 3.88 130.16502 32619 -1.75 132.18090 32620 -1.75 130.16502 32623 -1.75 132.18090 32624 -1.75 90.16740 326268 0.736 130.16502 32627 -1.75 132.18090 32628 -1.75 148.20444 32631 -1.88 150.22032 32632 -1.88 231.22680 32635 -0.84 327.28672 32636 -0.619 148.20444 32637 -1.88 150.22032 32638 -1.88 456.47132 32639 -1.71 226.18940 32643 -1.21 148.20444 32644 -1.88 433.49478 32645 0.795 150.22032 32646 -1.88 361.34600 32649 1.07 131.11006 32650 -3.65 133.12594 32651 -3.65 131.11006 32656 -3.65 133.12594 32657 -3.65 131.11006 32660 -3.65 133.12594 32661 -3.65 548.64666 32663 2.12 145.13664 32665 -3.61 147.15252 32666 -3.61 109.21572 32670 -0.223 107.19984 32671 -0.223 145.13664 32672 -3.61 147.15252 32673 -3.61 145.13664 32678 -3.61 147.15252 32679 -3.61 173.19318 32681 -4.06 175.20906 32682 -4.06 176.21700 32683 -4.06 338.43850 32687 4.16 173.19318 32688 -4.06 175.20906 32689 -4.06 176.21700 32690 -4.06 207.22924 32692 1.15 173.19318 32695 -4.06 175.20906 32696 -4.06 176.21700 32697 -4.06 265.28608 32701 0.482 203.21732 32702 -0.961 205.23320 32704 -0.961 462.53266 32709 1.91 463.54674 32711 -1.84 71.07790 327119 -1.07 203.21732 32712 - 204.22526 32713 -0.961 203.21732 32716 -0.961 205.23320 32717 -0.961 74.05870 32721 -3.01 203.21732 32723 - 204.22526 32724 -0.961 203.21732 32727 -0.961 205.23320 32728 -0.961 204.22526 32729 -0.961 203.21732 32730 - 95.53126 32735 -1.64 120.15128 32736 -2.49 120.15128 32738 -2.49 120.15128 32740 -2.49 167.04528 32742 -2.84 166.03734 32743 -2.84 169.06116 32744 -2.59 167.04528 32747 -2.84 166.03734 32750 -2.84 169.06116 32751 -2.59 167.04528 32752 -2.84 166.03734 32753 -2.84 169.06116 32754 -2.59 180.18064 32759 -2.13 430.245 3276 -3.77 180.18064 32760 -2.13 179.17270 32761 -2.13 182.19652 32762 -2.13 181.18858 32763 -2.13 199.17904 32770 -2.01 199.17904 32771 -2.01 31.03392 32772 -0.76 180.18064 32773 -2.13 179.17270 32774 -2.13 182.19652 32775 -2.13 181.18858 32776 -2.13 180.18064 32777 -2.13 180.18064 32783 -2.13 180.18064 32784 -2.13 179.17270 32785 -2.13 182.19652 32786 -2.13 181.18858 32787 -2.13 148.11402 32796 -0.904 148.11402 32797 -0.904 280.44548 32798 7.05 138.18700 327995 0.672 152.14730 32800 0.744 168.14672 32802 0.776 168.14672 32803 0.776 167.13878 32804 0.776 174.10824 32805 -0.0447 174.10824 32806 -0.0447 168.14672 32807 1.58 158.10884 32808 -0.00732 163.12870 32809 -3.62 473.333 3281 -3.82 162.12076 32810 -3.41 163.12870 32811 -3.63 162.12076 32812 -3.41 173.12690 32813 -1.73 174.11150 32814 -1.9 164.15802 32815 1.86 88.06206 32816 -0.689 238.19200 32817 -2.31 276.33420 32818 0.59 148.56732 32819 -1.61 118.11126 32820 -2.95 120.12714 32822 -2.95 119.11920 32826 -2.95 118.11126 32827 -2.95 120.12714 32828 -2.95 104.08468 32836 -3.07 106.10056 32837 -2.89 603.687 3284 3.64 104.08468 32840 -3.07 106.10056 32841 -2.89 351.30658 32844 -2.43 104.08468 32845 -3.07 106.10056 32846 -2.89 156.24536 32849 2.14 116.20472 32850 0.273 116.13844 32851 -2.07 118.15432 32852 -2.07 116.13844 32855 -2.07 118.15432 32856 -2.07 116.13844 32859 -2.07 451.60430 3286 2.85 118.15432 32860 -2.07 114.12250 32862 -1.82 15.01460 32863 - 116.13840 32864 0.432 114.12250 32867 -1.82 116.13840 32868 0.432 382.454 3287 3.19 114.12256 32871 -1.82 116.13840 32872 0.432 14.00670 32876 - 16.02260 32877 - 44.09562 32879 2.36 290.82804 32888 3.86 282.379 3289 -0.0336 128.25510 32892 5.29 250.12204 32896 -1.54 440.48408 32897 0.075 586.62682 32898 1.35 332.39090 32902 1.21 330.37498 32903 1.25 136.23404 32904 4.31 138.01182 32905 2.4 346.41744 32906 2.03 316.435 3291 3 305.49742 32913 5.05 304.53316 32914 2.87 339.98600 32915 2.87 368.36312 32916 -2.66 186.20660 32918 2.69 188.22248 32922 1.52 254.49430 32926 9.15 268.52090 32927 9.35 342.29800 3293 -0.936 296.57410 32931 9.61 324.62722 32934 9.81 338.65380 32936 9.99 352.68040 32938 10.1 366.70700 32940 10.1 380.73350 32941 10.2 394.76010 32943 10.2 424.78610 32947 10 424.78610 32948 10 268.33158 32951 -1.77 82.03379 32954 -0.179 40.02080 32955 - 388.36800 32956 0.647 96.98720 32958 - 244.24790 32963 -1.92 131.15312 32964 -2.96 489.564 32965 - 336.08392 32966 -1.5 336.08392 32968 -1.5 270.18042 32969 -4.3 124.13998 32970 -2.42 213.44492 32971 3.44 171.10760 32973 1.5 171.15070 32975 -0.125 171.15070 32976 -0.125 166.17390 32978 0.865 165.16596 32979 0.865 166.17390 32980 1.28 1431.30980 32982 -2.04 1577.45124 32983 -1.96 1577.45124 32984 -1.94 1563.42466 32985 -2.01 69.10512 32986 0.214 600.70416 32987 8.93 231.16848 32989 -1.31 532.624 3299 0.844 118.71000 32990 0.783 238.02890 32991 0.491 238.02890 32992 0.491 238.02890 32993 0.491 238.02890 32994 0.491 238.02890 32995 0.491 151.96400 32999 0.491 170.249 33 1.64 636.735 3300 5.53 50.94150 33002 5.53 50.94150 33003 5.53 50.94150 33004 5.53 50.94150 33005 5.53 51.99610 33006 5.53 51.99610 33007 5.53 51.99610 33008 5.53 51.99610 33009 5.53 51.99610 33010 -1.06 54.93805 33011 -1.58 399.35430 33012 1.03 260.37280 33013 - 104.14912 33014 0.815 232.40862 33015 0.201 167.20506 33016 -0.433 176.96714 33017 -1.7 174.95126 33019 -1.7 344.359 3302 1.34 342.29650 33020 -2.94 280.53160 33022 9.36 280.53160 33023 9.36 699.70822 33024 3.84 847.64046 33025 3.84 879.63926 33026 3.74 695.67646 33027 3.84 164.03650 33029 -0.823 994.85712 3303 2.35 164.03650 33030 -0.823 220.05670 33031 -1.3 192.04660 33032 -1.12 116.11522 33033 0.533 172.02066 33034 -0.261 349.31974 33035 3.22 250.21186 33036 2.45 371.61210 33037 0.783 154.90030 33038 -0.173 162.98752 33039 0.359 162.98752 33040 0.359 146.98812 33041 0.783 146.98812 33042 0.783 146.98812 33043 0.783 165.98652 33044 0.783 165.98652 33045 0.783 165.98652 33046 0.783 165.98652 33047 0.783 165.98652 33048 0.783 141.92932 33049 -0.187 523.622 3305 3.92 472.08540 33050 -0.0471 114.14394 33052 2.89 115.15188 33053 2.89 116.15982 33054 3.03 116.15982 33055 3 116.15982 33056 3.07 152.19192 33057 3.36 207.11652 33059 0.939 3431.85300 3306 - 208.12446 33060 0.939 209.13240 33061 0.939 152.19192 33062 3.52 810.72084 33064 2.53 132.16260 33066 1.85 132.16250 33067 1.4 132.16260 33068 1.25 203.23710 33070 2.3 102.13324 33074 2.61 196.15530 33076 -2.41 154.20780 33077 3.7 394.21000 330772 3.07 152.19192 33079 4.06 228.28788 33080 5.73 152.19192 33081 3.99 166.21850 33082 4.42 202.25060 33083 5.07 180.24508 33084 4.11 202.25060 33085 4.99 202.25060 33086 4.99 228.28788 33089 5.07 278.34656 33090 6.9 398.45356 33091 8.22 67.80621 33093 0.783 103.11980 33094 -2.7 326.38936 33095 6.41 137.13600 33098 2.36 44.03272 33099 -0.373 158.16600 3310 -0.179 44.03272 33100 -0.852 46.00554 33101 -0.172 75.92954 33104 0.783 76.93748 33105 0.783 191.16600 33106 4.57 151.85908 33107 0.783 151.85908 33108 0.783 151.85908 33109 0.783 100.087 3311 -0.308 153.87496 33110 0.783 387.30090 33111 0.00564 379.33388 33112 1.52 225.26834 33113 -2.9 66.14788 33114 0.783 126.90447 33115 -0.212 126.90447 33116 0.783 79.90400 33117 0.624 61.83302 33118 0.624 80.50086 33119 -0.159 110.98340 3312 -1.66 83.45502 33120 -0.158 131.65482 33121 0.783 87.76988 33122 0.783 47.27576 33123 0.783 46.97316 33124 0.225 46.97316 33125 0.359 249.26900 33127 0.107 720.64200 33128 6.01 533.38708 33129 0.783 78.00356 33130 -0.308 128.00410 33131 0.971 132.03586 33132 2.13 88.08802 33133 2.02 84.05626 33134 0.935 71.12100 33135 0.241 72.10910 33137 -1.49 72.10910 33138 -1.04 490.42500 3314 -2.54 69.08528 33140 0.234 215.98800 33141 -1.29 216.99594 33142 -1.29 118.00958 33143 -0.697 117.00164 33144 -0.697 163.00450 33146 -2.31 278.34656 33147 6.94 278.34656 33148 6.91 304.38384 33149 6.41 328.40524 33150 7.71 328.40524 33151 7.51 328.40524 33152 7.49 378.46392 33153 8.35 378.46392 33154 8.06 378.46392 33155 7.91 378.46392 33156 7.89 456.57576 33157 8.64 428.52260 33158 8.69 376.44804 33159 8.22 428.52260 33160 8.25 169.24080 33161 3.54 169.24078 33163 3.51 428.52260 33165 8.18 149.89424 33167 0.783 478.58128 33168 8.87 478.58128 33169 8.48 291.81600 331697 3.69 478.58128 33170 8.41 504.61856 33171 7.75 608.76768 33172 9.17 117.12808 33173 1.4 100.29861 33174 0.783 296.15544 33176 0.166 117.14792 33178 1.94 117.14792 33179 2.38 616.836 3318 2.47 794.53600 33184 - 66.06140 33186 -0.902 80.04498 33187 0.0401 79.06026 33188 -0.181 94.07494 33189 -0.135 1368.34800 3319 1.89 87.05412 33190 -0.523 65.116 33191 -0.217 49.007 33192 -0.217 70.05354 33193 -0.609 70.05354 33194 -0.576 840.74900 33195 - 147.08624 33196 -3.59 300.477 33197 6.84 196.15528 33198 -2.41 70.04680 33199 0.404 144.15284 33202 -0.301 426.71740 33203 8.87 229.65110 33204 0.889 393.21080 33206 -0.74 392.20286 33207 -0.74 332.435 3321 3.12 519.26804 33210 0.156 318.67804 33211 0.0926 382.83050 33214 2.28 381.82256 33215 2.28 228.28634 33216 3.71 543.87058 33217 6.18 464.97452 33218 5.93 386.07846 33219 5.29 688.856 3322 4.41 307.18240 33220 4.44 306.40494 33221 0.496 298.34142 33222 2.28 134.17510 33224 2.57 134.17510 33225 1.98 134.17510 33226 1.91 134.17510 33227 1.91 215.26954 33228 -2.07 186.253 3323 2.07 398.66424 33237 7.88 1.00794 33251 3.56 62.00490 33258 - 430.83208 33269 -0.27 296.31720 3327 3.83 424.65846 33270 7.21 27.02530 33271 - 410.63188 33275 7.47 396.60530 33276 7.7 410.63188 33277 7.49 368.55214 33278 7.55 412.69082 33279 8.21 416.467 3328 4.87 300.80844 33283 -2.64 532.624 3329 0.844 362.464 3330 2.91 208.98038 33301 0.783 33308 - 357.447 3331 2.01 20.17970 33310 1.78 209.00000 33313 0.783 222.00000 33314 1.78 4.00260 33316 1.78 360.49538 3332 3.13 85.46780 33322 1.81 223.00000 33323 1.81 87.62000 33324 1.81 226.00000 33325 1.81 346.46880 3333 3.05 44.95591 33330 2.08 88.90585 33331 2.08 138.90550 33336 2.08 227.00000 33337 2.08 47.86700 33341 2.08 91.22400 33342 1.84 178.49000 33343 2.08 92.90638 33344 2.08 261.00000 33346 - 180.94790 33348 2.08 262.00000 33349 - 263.00000 33351 - 98.00000 33353 2.08 264.00000 33355 - 265.00000 33357 - 102.90550 33359 2.08 159.183 3336 -1.84 0.00000 33361 - 106.42000 33363 -2.3 195.07800 33364 -0.836 140.11600 33369 -1.81 175.183 3337 -2.18 98.90625 33371 -2.29 144.24000 33372 -2.29 145.00000 33373 -2.29 150.36000 33374 -2.29 157.25000 33375 -2.29 158.92534 33376 -2.29 162.50000 33377 -2.29 167.26000 33379 -2.29 1147.259 3338 -0.174 168.93421 33380 -0.6 173.04000 33381 -0.6 174.96700 33382 -0.6 105.09262 33384 -2.89 232.03810 33385 -0.6 231.03588 33386 -0.6 237.00000 33387 -0.6 244.00000 33388 -0.6 243.00000 33389 -0.6 1105.222 3339 -0.433 247.00000 33390 -0.737 247.00000 33391 -0.737 251.00000 33392 -0.737 252.00000 33393 -0.737 257.00000 33394 -0.737 258.00000 33395 -0.737 259.00000 33396 -0.737 262.00000 33397 -0.737 195.07800 33398 -0.737 407.544 3340 0.122 195.07800 33400 -0.836 128.26400 33401 1.84 90.07794 33404 -0.929 138.96226 33409 -0.723 230.306 3341 1.39 108.93628 33410 -0.145 33417 - 33418 - 258.10100 33421 3.3 0.00000 33422 - 0.00000 33423 - 0.00000 33429 - 220.00777 33439 2.94 680.700 3344 4.73 399.44656 33440 -2.01 399.44656 33442 -2.01 226.93263 33446 -1.29 225.92469 33448 -1.29 224.91675 33449 -1.29 223.90881 33450 -1.29 606.666 3346 6.33 80.98784 33462 -0.384 144.96834 33463 -1.03 30.97376 33467 -1.62 30.97376 33468 -1.62 30.97376 33469 -1.16 440.45424 3347 3.03 61.94752 33472 0.783 61.94752 33476 0.783 61.94752 33479 0.783 610.661 3348 4.52 61.94752 33480 0.783 4363.03032 33481 -0.435 193.20234 33483 -2.92 161.13634 33486 -2.9 129.13754 33487 -1.16 1109.30090 3349 -0.453 143.96554 33490 -0.697 220.01138 33491 0.194 222.01757 33492 0.194 219.00947 33493 0.194 85.46780 33496 1.81 180.26676 3350 -2.54 223.00000 33502 -2.54 223.00000 33503 1.81 106.07734 33508 -1.54 166.12930 33510 -2.33 608.720 3352 4.58 176.60614 33522 -0.245 113.07094 33524 -2.09 113.07094 33525 -2.09 515.63830 3353 3.7 593.76160 33534 4.5 66.08068 33536 -0.145 65.07274 33538 -0.145 113.13814 33539 -1.74 399.47850 3354 -0.469 113.13814 33542 -1.74 81.07214 33543 -0.212 248.318 3355 2.36 81.07100 33551 - 80.064 33554 - 278.301 3356 0.451 189.16690 33565 -1.21 106.079 33566 - 183.20446 33568 -0.93 169.17788 33569 -1.02 314.462 3357 7.12 169.17788 33571 -1.02 148.18122 33574 0.374 45.01740 33575 - 358.47120 3359 5.78 27.66964 33590 0.783 63.12646 33591 0.783 53.32340 33592 0.783 70.91364 33593 0.783 141.82728 33594 - 310.431 3360 7.28 49.29164 33600 0.783 322.79136 33601 0.0666 37.47270 33602 0.783 35.45682 33603 0.783 12.82688 33605 -3.06 12.82688 33606 0.783 12.82688 33607 0.783 381.553 3361 1.66 129.73200 33611 - 244.28574 33613 2.2 564.83968 3362 7.91 53.96308 33621 0.783 26.98154 33629 2.78 220.22610 3363 2.59 107.92615 33633 0.783 552.665 3364 3.72 207.226 3365 0.146 52.07456 33657 1.59 371.428 3366 1.99 76.09596 33668 1.49 345.32280 3367 0.876 338.26630 33678 -0.282 316.263 3368 3.05 4.00260 33681 -1.25 8.00520 33682 0.783 8.00520 33684 0.783 8.00520 33685 0.783 8.00520 33686 0.783 5.01054 33688 -1.25 5.01054 33689 0.783 168.19132 3369 3.79 5.01054 33690 -1.25 74.05870 33704 - 522.519 3371 - 351.64400 33722 0.783 351.64400 33723 0.783 351.64400 33724 0.783 351.64400 33725 0.783 1416.06300 337298 2.71 286.25000 33730 0.783 175.82200 33737 0.783 175.82200 33738 0.783 175.82200 33739 0.783 305.41190 3374 3.95 295.79500 33740 0.783 584.87084 3375 7.4 295.79900 33751 0.783 1423.497 3376 -1.44 600.87024 3378 6.69 9.01218 33783 -0.835 11.02806 33787 7.04 13.04394 33789 7.04 217.28500 3380 0.665 194.16260 33805 -3.74 19.02144 33806 7.04 136.23404 3381 4.26 20.02339 33811 4.26 20.01504 33813 4.26 17.99916 33815 2.81 193.13150 33817 -2.43 15.99491 33818 2.81 16.99913 33819 2.81 584.751 3382 3.58 41.02870 33823 - 41.02870 33824 - 106.12194 33826 2.23 271.31112 3383 1.17 106.12194 33831 1.37 194.22860 33835 3.55 116.115 33838 - 428.479 3384 2.62 265.30500 338412 0.407 182.26096 33849 4.23 182.64900 3385 -3.28 234.33552 33852 4.75 29.018 33855 - 31.034 33857 - 570.21080 33863 1.88 236.26860 3387 1.4 105.06940 33871 -1.54 252.26800 3388 1.05 194.13940 33885 -2.32 205.08886 33891 -1.69 524.13744 33894 1.95 478.06408 33895 1.1 201.22128 3390 2.44 938.90172 33907 2.63 995.99614 33908 4.03 286.25000 33912 0.783 191.18670 3392 1.37 378.40070 3393 1.59 236.26700 3394 1.79 244.24440 3395 0.0655 286.25000 33959 0.783 423.418 3396 0.0655 286.25000 33960 0.783 286.25000 33961 0.783 286.25000 33962 0.783 24.30500 33974 0.783 23.94834 33979 4.29 290.78800 3398 3.08 162.18366 33982 -0.827 149.91279 33988 2.63 383.395 33990 2.5 129.157 33991 -1.84 290.26810 33992 1.1 451.495 33993 -1.7 307.366 33994 0.935 451.495 33995 -1.67 307.366 33996 1.01 264.299 33997 1.35 144.16990 33998 2.08 307.366 33999 0.935 451.495 34000 -1.67 144.170 34001 2.08 911.662 34002 -3.17 340.47262 34003 2.79 298.461 34004 6.61 292.41310 34005 4.87 255.269 34006 4.1 146.14120 34008 0.198 250.336 34010 5.49 172.139 34011 -3.25 266.335 34012 5.11 266.335 34013 5.32 250.336 34015 5.49 214.176 34017 -3.35 186.166 34018 -3.04 228.24500 34019 -2.4 219.171 34020 -3.4 266.335 34021 5.11 266.335 34022 5.32 146.14612 34023 1.23 167.84808 34024 2.73 317.59404 34025 4.57 331.622 34026 4.89 354.486 34027 6.37 272.384 34028 5.96 214.260 34029 3.39 368.50750 3403 3.24 281.134 34030 4.33 96.94268 34031 2.17 112.943 34032 1.28 178.22770 34034 3.09 147.431 34036 2.17 120.19158 34037 3.55 120.19158 34039 3.64 489.64260 3404 3.24 272.257 34040 4.37 901.306 34041 9.23 775.065 34042 6.91 108.14120 34043 0.0434 236.332 34044 2.73 841.861 34046 2.99 182.26096 34047 4.78 178.18460 34048 0.206 235.30200 3405 2.13 156.22368 34052 4.28 168.10700 34053 1.89 240.425 34054 8.04 158.154 34055 1.67 146.22732 34056 1.46 642.008 34057 10 314.56944 34058 6.08 196.288 34060 5.3 286.51628 34061 4.87 134.219 34062 4.41 160.16932 34063 2.02 156.22368 34065 4.43 292.246 34066 4.37 343.00300 340673 -1.28 292.246 34069 4.37 212.287 34070 4.67 378.54540 34071 5.88 237.125 34072 4.87 312.44582 34073 3.49 779.269 34074 10.2 162.189 34076 1.33 980.112 34077 6.37 749.00710 34080 8.85 828.989 34081 6.88 112.02180 340824 -1.3 745.086 34084 6.54 701.998 34085 9.14 762.00590 34086 5.34 170.05780 340863 -1.3 754.90850 34087 7.38 239.270 34090 2.44 354.872 34091 5.01 218.251 34093 4.64 370.532 34097 1.2 207.183 34099 0.875 293.085 3410 -0.0402 496.493 34100 -1.41 496.493 34101 -1.4 496.493 34102 -1.4 496.493 34103 -1.4 173.16812 34104 3.24 189.168 34105 1.93 189.168 34106 1.96 247.24820 34107 5.12 157.169 34108 2.76 717.03150 34110 6.17 550.897 34111 9.63 746.094 34112 6.77 481.647 34114 0.909 316.51910 34115 5.88 342.55640 34116 6.95 344.57230 34117 7.82 128.21204 34118 2.56 665.794 34119 0.687 363.492 3412 1.01 649.795 34120 1.11 663.778 34121 0.616 647.779 34122 1.27 200.361 34123 5.68 268.309 34124 5.98 325.444 34125 5.92 320.46630 34126 5.95 336.46568 34127 5.85 354.482 34128 3.68 275.256 3413 -2.19 320.46630 34130 6.19 354.482 34131 3.66 268.309 34132 5.91 302.409 34133 2.29 304.425 34134 2.47 304.425 34135 2.47 184.276 34136 4.1 336.466 34137 5.1 318.451 34138 2.33 300.393 34139 2.09 454.49666 3414 3.19 318.451 34140 2.33 388.498 34141 2.7 320.854 34142 4.23 320.46628 34144 5.97 336.46568 34145 5.85 320.46628 34146 5.97 312.445 34148 4.29 268.309 34149 5.89 325.444 34150 5.93 318.45040 34151 5.75 409.357 34152 3.35 330.46110 34153 2.62 296.446 34154 5.87 320.46630 34157 6.18 304.425 34158 2.2 316.43450 34159 5.66 336.466 34160 5.12 304.42380 34161 1.95 320.467 34162 5.91 356.499 34163 5.47 274.415 34164 6 286.366 34165 2.54 284.350 34166 3.17 328.446 34167 2.98 448.59374 34168 5.46 372.499 34169 4.11 326.390 3417 0.503 386.482 34170 2.53 351.278 34171 4.76 304.425 34172 2.04 340.414 34173 2.75 284.436 34174 4.9 314.419 34175 2 296.489 34176 7.56 268.351 34178 4.06 286.409 34179 4.4 303.354 3418 0.299 316.435 34181 2.92 300.436 34182 3.68 302.452 34183 3.37 398.579 34184 4.5 320.46628 34185 5.72 300.436 34186 3.23 272.383 34187 2.74 300.436 34188 3.34 307.98624 34189 5.67 260.33000 3419 1.56 239.098 34191 4.53 239.09672 34192 4.69 380.26788 34193 4.93 411.323 34194 7.39 376.878 34195 6.96 376.878 34196 6.8 360.87636 34197 7.03 376.878 34198 6.95 360.87636 34199 6.94 182.218 3420 3.53 376.878 34200 6.92 360.87636 34202 7.15 360.87636 34203 7.03 291.98684 34204 6.26 291.98800 34205 5.97 291.98684 34206 6.26 200.234 34207 2.65 244.243 34208 2.87 214.217 34209 2.68 580.49150 3421 -0.959 376.878 34210 6.79 318.026 34211 6.42 130.958 34213 0.0197 112.943 34214 0.489 257.54208 34215 5.76 326.43160 34216 6.45 281.351 34217 4.96 291.98684 34218 5.92 326.43160 34219 6.35 307.988 34220 5.68 291.98684 34221 5.9 257.54208 34222 5.44 323.98564 34223 5.79 291.98684 34224 5.89 257.54208 34225 5.43 265.307 34226 3.91 653.159 34227 9.75 480.332 34228 -3.2 328.44368 34229 2.13 214.05000 3423 1.35 326.42780 34230 2.39 282.336 34231 5.34 223.09732 34232 5.13 291.98684 34233 6.26 273.543 34235 5.29 312.448 34236 6.81 122.16770 34237 0.392 251.903 34238 3.32 162.20688 3424 -3.07 214.217 34240 2.72 122.165 34241 2.37 183.12160 34242 1.39 208.299 34243 5.26 239.098 34244 4.71 162.01604 34245 2.77 223.09732 34246 5.14 220.35046 34247 5.31 239.09700 34248 4.58 223.09732 34249 5.03 780.983 3425 3.28 240.21092 34250 2.52 156.22368 34251 4.55 253.253 34252 2.29 383.807 34253 -2.16 654.671 34254 -1.82 320.041 34255 5.95 253.253 34256 2.54 223.227 34258 3.25 943.124 3426 1.4 193.24388 34260 3.83 214.267 34262 1.31 122.948 34263 0.734 236.178 34265 0.756 162.538 34266 2.02 220.65136 34267 3.49 204.653 34268 4.01 188.65256 34269 4.49 945.140 3427 1.1 157.555 34270 2.39 146.228 34273 1.28 250.334 34274 4.84 122.165 34275 2.34 120.19158 34276 3.76 303.118 34277 0.869 342.433 34278 6.37 239.098 34279 4.54 206.195 34281 1.66 222.195 34282 0.681 228.24330 34283 3.26 206.195 34285 1.62 268.309 34286 6.09 184.19072 34287 3.62 130.14180 34288 0.381 182.218 34289 3.7 330.419 3429 4.11 147.174 34291 1.16 167.25100 34292 2.54 284.435 34293 6.43 284.435 34294 6.41 286.45006 34295 6.63 276.375 3430 1.28 921.69900 34300 -2.16 186.249 34301 3.58 365.361 34302 -3.61 150.21756 34303 3.26 207.26892 34304 2.91 150.218 34305 3.27 320.46628 34306 5.75 358.349 34307 3.3 344.445 34308 2.55 332.453 34309 4.17 222.367 3431 4.63 402.65294 34310 6.31 683.74200 34311 2.98 651.100 34312 10.2 229.359 34313 1.2 244.371 34314 5.23 715.394 34316 -1.76 326.43160 34317 6.63 302.366 34319 4.05 192.212 3432 2.83 212.291 34320 2.61 256.340 34321 4.51 354.475 34322 6.14 163.001 34323 3.13 480.332 34324 -2.81 224.29764 34325 3.84 223.09732 34326 5.24 207.26892 34327 2.18 197.236 34328 2.45 207.06504 34329 2.01 478.70760 3433 5.15 256.383 34331 4.51 122.165 34332 2.57 166.13080 34334 0.798 239.270 34335 2.64 268.309 34337 5.99 170.208 34338 3.38 268.351 34339 3.64 334.66766 3434 4.48 314.462 34340 5.29 288.425 34341 4.47 268.35174 34342 6.4 247.249 34345 4.77 139.10880 34346 1.88 150.218 34348 3.47 639.734 34349 2.89 306.440 34350 2.18 306.440 34351 2.18 350.493 34352 2.38 334.494 34353 3.59 348.477 34354 2.4 334.494 34355 3.12 302.495 34356 5.76 342.34260 34357 2.54 254.23750 34359 3.35 237.34502 3436 -0.058 224.25460 34360 3.1 240.25398 34361 2.91 273.543 34362 5.3 218.340 34363 4.41 223.09732 34364 5.24 214.217 34365 2.78 214.260 34366 3.44 186.207 34367 2.97 212.24388 34368 3.51 424.660 34369 7.7 292.37340 3437 1.29 254.371 34370 4.82 250.27000 34372 1.8 140.140 34373 -1.94 575.634 34374 -0.306 318.451 34375 2.76 195.21670 34377 3.63 198.261 34378 3.97 328.448 34379 5.86 328.83400 3438 1.29 200.23320 34380 3.33 372.202 34381 -2.65 358.175 34382 -2.83 454.501 34383 0.728 200.237 34384 1.97 94.11462 34385 0.17 290.441 34386 3.56 186.991 34387 1.04 189.006 34388 2.06 448.378 3439 -0.0441 189.006 34390 0.725 231.11396 34391 2.2 166.217 34392 3.01 156.60900 34393 3.13 204.653 34394 4.14 142.583 34395 2.72 242.70000 34398 3.83 157.555 34399 2.54 150.21760 3440 3.38 348.907 34400 5.01 126.584 34401 3.36 262.431 34402 7.98 296.31720 34403 4.46 236.307 34405 4.36 208.297 34406 4.7 194.271 34407 4.2 406.47432 3441 4.16 342.43300 34413 6.4 411.323 34415 7.39 342.433 34416 6.52 307.988 34417 5.86 342.433 34418 6.4 239.098 34419 4.65 268.309 34420 5.91 198.218 34421 3.15 170.208 34422 3.4 224.25460 34423 3.08 164.245 34428 4.12 150.218 34429 3.37 492.55860 3443 3.03 206.32390 34432 5.69 168.193 34433 -1.07 136.191 34434 3.09 171.21700 34435 0.837 295.161 34436 4.85 150.218 34437 3.64 192.298 34438 5.16 178.271 34439 4.67 220.35046 34440 6.33 164.245 34441 4.2 150.218 34442 3.51 178.228 34443 3.1 150.21756 34444 3.49 206.324 34445 4.95 259.42960 34446 6.77 176.21178 34447 2.72 148.20168 34448 3.1 408.486 3445 1.26 320.46630 34450 6.19 290.441 34452 3.26 893.646 34453 -2.95 138.084 34454 -1.62 239.270 34455 2.51 268.309 34456 5.89 300.310 34457 4.11 157.124 34458 0.96 141.082 34459 0.858 580.536 3446 -1.44 334.494 34461 3.45 276.457 34462 5.28 302.409 34463 2.73 336.510 34464 3.47 222.311 34465 2.56 223.066 34466 3.89 257.680 34467 -0.58 232.153 34468 0.711 180.232 34469 1.18 341.402 3447 2.35 268.309 34470 5.8 240.25398 34471 2.96 238.239 34472 3.37 406.944 34473 3.49 378.435 34474 1.5 342.473 34475 2.87 328.489 34476 4.23 304.42380 34477 2.21 375.589 34478 6.53 575.63200 34479 -0.123 241.24208 34480 2.33 239.270 34481 2.77 268.309 34482 6.02 240.25400 34483 2.96 320.46628 34484 5.97 312.44430 34485 5.71 320.46628 34486 5.97 336.46568 34487 5.86 349.55060 34488 6.36 320.46630 34490 6.19 294.42900 34491 6.85 268.309 34493 6.11 296.44490 34494 6.23 320.46630 34495 5.97 296.44490 34496 5.87 336.46568 34497 5.87 312.44430 34498 5.46 330.460 34499 3.1 700.817 3450 2.07 312.445 34500 4.38 659.79300 34502 2.97 330.460 34503 3.44 312.445 34504 4.29 354.48096 34505 3.2 330.45960 34506 3.11 222.23870 34507 3.69 306.869 34508 5.87 436.515 34509 2.67 417.456 3451 -0.152 334.426 34510 2.93 378.435 34511 1.62 268.309 34512 6.11 284.309 34513 4.66 356.012 34514 3.78 396.451 34516 0.985 420.472 34517 2.47 362.479 34518 3.04 434.499 34519 2.79 233.221 3452 0.721 183.16690 34520 -0.677 556.863 34521 3.32 206.238 34522 2.88 450.554 34523 3.05 669.322 34524 -3.62 711.359 34525 -3.44 895.66132 34528 -3.03 216.233 34529 2.98 407.588 3453 2.9 311.419 34530 4.3 332.478 34531 3.2 1327.327 34532 -2.01 604.477 34533 -0.501 371.38771 34535 -1.56 404.584 34537 6.32 1057.162 34539 - 405.572 3454 3.13 1260.355 34540 - 636.788 34541 -0.812 659.824 34542 -1.01 1084.23200 34543 -1.63 290.313 34544 3.66 457.954 34545 2.61 785.01512 34546 3.37 359.703 34548 4.41 547.473 34549 2.02 506.460 3455 4.51 490.642 34550 2.27 574.066 34551 4.3 389.421 34553 0.425 538.676 34554 3.65 223.22526 34556 1.77 319.750 34558 0.708 266.292 34559 4.52 297.477 3456 4.36 268.309 34560 5.17 286.325 34562 3.47 268.309 34563 5.26 268.309 34564 5.24 252.30928 34565 5.91 216.278 34566 5.72 252.30928 34567 6.38 276.331 34568 7.01 252.310 34569 5.98 865.874 3457 3.38 228.244 34571 3.3 302.40794 34572 4.98 143.012 34573 1.37 451.397 34574 -0.93 200.234 34575 2.99 353.197 34576 5.26 316.392 34577 3.2 340.414 34578 3.86 364.43430 34579 6.44 341.359 3458 2.13 512.592 34580 4.55 242.314 34581 4.06 316.478 34583 3.7 286.40850 34584 3.03 407.342 34585 3.97 191.022 34586 0.171 173.007 34587 1.42 191.022 34588 0.0499 173.007 34589 1.32 312.24500 34590 4.6 163.82804 34591 1.8 261.360 34593 3.48 217.373 34594 4 312.360 34595 4.94 382.53570 34596 5.39 382.53570 34597 5.01 242.727 34598 2.69 322.214 34599 3.31 478.533 3460 1.29 365.329 34600 3.75 406.356 34601 4.03 304.429 34602 4.33 200.619 34603 2.6 241.289 34605 1.88 1302.286 34606 - 166.21696 34607 1.74 300.58900 34608 2.6 422.36436 34609 1.59 936.647 3461 2.16 274.355 34610 4.42 221.25244 34611 2.16 476.47849 34612 3.19 405.42500 34613 -0.295 484.48500 34614 0.499 566.569 34615 -0.579 620.640 34616 -0.917 619.58300 34617 -0.516 446.45500 34618 0.399 349.532 34619 5.51 936.647 3462 1.93 234.29952 34620 3.67 409.77624 34623 6.09 112.943 34624 0.675 269.191 34625 5.54 325.187 34626 4.55 208.279 34627 1.94 196.67640 34629 2.78 213.66100 34630 3.39 350.58644 34631 4.98 322.53328 34632 4.24 488.74372 34633 9.33 1274.620 34635 3.11 1274.620 34636 3.2 324.397 34637 2.22 1183.24538 34638 0.636 212.251 34640 3.23 446.53330 34642 4.43 446.53326 34643 4.43 446.53326 34644 4.43 446.53326 34645 4.43 699.855 34647 6.96 214.64524 34648 2.77 338.979 34649 9.17 482.436 3465 -1.27 1749.81900 34650 -1.31 306.397 34652 2.37 696.667 34653 1.28 788.833 34654 1.4 400.46480 34655 2.13 120.19158 34656 3.58 214.260 34657 3.23 291.12991 34659 3.79 57.09442 34660 0.0406 231.079 34662 2.77 430.36700 34663 0.454 331.964 34664 4.36 175.23044 34665 0.738 498.65540 34666 8.31 182.260 34667 3.29 941.108 34668 1.48 639.691 34669 2.57 641.707 34670 1.52 372.499 34671 3.16 418.499 34672 2.54 424.57560 34673 4.21 370.56650 34675 7.46 446.663 34676 9.01 362.50300 34677 7.45 334.451 34678 6.63 390.557 34679 8.08 306.39660 34680 5.59 304.34658 34682 3.96 141.95884 34683 -1.42 258.354 34686 4.02 278.34350 34687 4.62 147.38800 34688 1.29 269.124 34689 4.17 336.428 3469 3.5 220.97514 34690 1.37 492.30800 34691 2.93 370.48416 34692 5.14 330.419 34693 5 181.318 34694 4.05 132.203 34695 3.25 252.23500 346954 -1.09 380.90752 34696 5.27 202.248 34697 1.95 222.23716 34698 2.66 154.186 34699 0.799 822.944 3470 3.08 296.404 34701 5.76 282.377 34702 5.4 310.68305 34703 3.87 673.82000 34704 3.63 275.34280 34705 1.91 631.74000 34706 2.19 272.25280 34707 2.38 258.354 34708 3.8 446.663 34709 8.58 700.732 3471 3.63 390.557 34710 7.26 230.301 34711 2.51 250.291 34712 3 263.400 34713 4.01 229.25948 34714 0.922 174.195 34715 0.952 240.298 34717 4.52 202.55200 34718 2.35 350.412 3472 2.99 393.47550 34720 3.3 286.323 34721 2.7 214.21670 34722 3.39 2036.778 34723 - 1798.369 34724 - 221.298 34725 3.04 199.33300 34726 4.42 311.33030 34727 -0.985 233.243 34729 -1.44 1025.87500 34730 0.197 387.515 34731 5.53 401.524 34732 2.72 323.30400 34733 4.46 470.728 34734 7.53 310.37100 34735 3.5 334.499 34736 4.53 302.409 34738 3.02 266.33432 34739 3.77 204.269 3474 0.908 240.42800 347401 1.3 242.26990 34741 2.93 1018.406 34742 2.63 265.416 34743 4.26 396.563 34745 6.86 404.542 34746 6.19 286.366 34747 3.83 419.557 34748 4.78 312.44580 34749 3.21 347.363 3475 0.456 102.159 34750 -0.832 378.503 34751 3.57 378.503 34752 3.53 213.23190 34756 3.86 277.23508 34757 3.32 269.509 34758 3.88 237.08500 34759 3.91 504.622 3476 3.04 308.35604 34760 2.72 278.33006 34761 3.8 451.46197 34763 6.2 410.45153 34764 1.93 288.216 34766 1.18 96.08410 34768 0.583 170.206 34769 2.15 304.343 3477 4.24 484.629 34772 3.99 1626.567 34773 - 334.370 34777 -3.38 284.26350 34778 3.12 58.03610 34779 -0.416 367.80700 3478 0.187 274.269 34780 3.08 324.397 34781 2.22 430.664 34782 5.19 336.466 34784 5.18 373.31560 34785 5.84 389.317 34786 5.27 114.186 34787 2.58 236.307 34788 4.67 427.55900 34789 1.99 363.38800 3479 0.0942 261.360 34791 3.46 283.40790 34792 3 357.229 34794 5.62 222.24392 34795 1.07 1148.225 34797 - 268.351 34798 4.83 127.141 34799 -0.361 462.50300 3480 0.499 138.20690 34800 1.65 313.31024 34801 3.98 565.706 34802 -1.18 34804 - 927.048 34806 5.03 464.344 34807 3.95 317.380 34808 1.47 360.472 34809 2.55 512.49500 3481 0.652 296.48790 34811 8.14 785.960 34812 2.38 799.986 34813 2.87 813.970 34814 2.72 771.933 34815 2.33 799.943 34816 2.48 757.907 34817 2.08 785.917 34818 2.06 743.880 34819 1.66 352.46508 34820 3.52 352.46508 34821 3.5 391.465 34823 4.02 430.449 34824 2.84 354.280 34825 4.67 304.126 34826 3.24 260.117 34827 2.88 290.398 34828 3.6 344.489 34829 2.96 476.48900 3483 -0.579 298.361 34830 3.17 396.520 34831 4.21 120.19158 34833 3.79 304.468 34834 3.93 416.594 34835 6.53 420.41300 34836 1.72 302.33438 34837 2.3 304.468 34838 3.86 310.47146 34839 5.49 550.614 3484 0.0973 100.11580 34840 1.16 104.10450 34841 -0.146 345.86200 34845 2.72 214.28800 34846 1.48 627.94023 34847 2.31 390.51310 34848 4.01 302.45100 34849 3.21 395.41400 3485 0.125 301.29730 34850 1.26 282.377 34851 4.55 545.53940 34852 6.77 307.964 34853 -0.451 128.15200 348530 -0.422 1016.110 34854 - 87.12040 34856 -0.693 326.430 34857 2.89 480.896 34858 -1.22 316.43452 34859 3.28 260.33300 34860 4.93 1012.705 34862 10.3 282.251 34864 2.39 272.340 34865 4.39 237.254 34866 2.62 268.311 34867 3.95 167.169 34869 0.804 121.180 34870 2.16 159.18460 34871 2.17 102.135 34873 0.615 198.221 34875 3.09 219.282 34876 4.78 219.282 34877 4.86 330.690 34878 4.29 362.22660 34879 3.58 556.594 3488 -0.753 261.234 34880 1.98 425.563 34881 6.34 1023.790 34882 -1.62 258.270 34883 2.76 1007.791 34884 -2.1 1005.775 34885 -1.97 1021.774 34886 -1.76 129.59880 34887 0.783 282.218 34888 4.01 471.53400 3489 -0.596 113.07150 34890 0.656 182.134 34891 0.644 301.32000 34892 2.53 512.551 34893 7.64 410.590 34894 5.09 298.420 34895 2.97 288.425 34896 2.95 445.365 34897 -2.18 1135.301 34898 3.7 438.044 34899 3.62 493.51600 3490 -0.596 283.49250 34900 8.2 286.717 34902 1.04 318.451 34903 3.44 167.162 34904 1.05 186.25304 34905 -2.26 566.668 34906 1.64 435.556 34907 4.88 295.33500 34908 4.87 542.56600 3491 -0.381 138.17040 34910 0.427 391.28710 34911 6.55 636.11300 34912 4.12 290.831 34913 3.72 318.324 34914 3.15 320.339 34915 3.08 350.45074 34916 6.5 320.36500 34917 3.61 214.21670 34918 3.34 305.723 34919 0.849 586.53000 3492 -0.381 435.604 34920 0.494 514.53924 34921 3.01 241.459 34922 2.07 263.339 34923 2.42 261.360 34925 3.37 317.388 34926 2.06 312.447 34929 4.1 645.66700 3493 -0.74 358.515 34930 5.01 311.847 34931 4.27 566.15680 34932 4.91 225.29096 34934 2.72 256.128 34935 3.44 218.080 34936 3.2 209.24170 34938 1.68 350.44920 34939 2.91 667.652 3494 -0.74 511.380 34941 -0.838 397.445 34942 3.86 304.428 34944 1.21 390.463 34945 3.72 774.162 34946 0.31 695.754 34948 3.68 653.717 34949 1.38 519.55400 3495 -1.57 651.701 34950 1.92 378.357 34951 0.0202 319.380 34952 1.77 421.450 34953 3.44 328.87700 34954 3 380.391 34955 3.28 786.35000 34956 -0.735 402.252 34957 -1.62 420.268 34958 -3.52 383.807 34959 -2.52 522.561 3496 -0.917 207.249 34960 -1.22 349.362 34962 -3.38 340.360 34964 -0.647 465.544 34965 4.34 463.788 34967 4.66 287.314 34968 1.45 483.042 34969 5.82 299.28650 34970 -1.67 866.848 34971 3.57 2979.362 34972 - 223.164 34973 -1.39 862.73910 34974 -0.0461 862.73910 34975 -0.0461 213.30440 34976 2.71 372.680 34977 3.81 475.87925 34978 2.45 394.547 34979 5.35 477.44700 3498 -0.132 302.452 34980 4.76 235.323 34981 2.79 430.664 34983 5.88 446.663 34984 4.16 430.664 34985 6.1 287.33700 34988 1.23 294.775 34989 4.4 575.61900 3499 -0.516 344.838 34990 5.47 800.85088 34991 -0.688 337.373 34992 2.49 517.98200 34993 2.19 34994 - 1877.64200 34995 -0.455 1879.65800 34996 -0.575 1893.68500 34997 -0.494 1893.68500 34998 -0.519 1564.25300 34999 -0.869 442.675 35000 7.6 386.568 35001 4.65 420.585 35002 4.51 143.104 35003 -3.51 366.067 35004 5.97 365.96062 35005 3.7 132.20228 35008 3.79 298.57010 35009 8.64 449.437 3501 -0.02 156.207 35010 0.707 257.781 35011 3.82 150.15404 35012 -0.167 166.154 35013 -0.923 342.39400 35014 1.4 555.707 35016 3.17 428.39308 35017 1.28 270.367 35018 1.86 266.31414 35019 3.92 3502 -1.69 302.36330 35020 2.85 325.528 35021 0.635 35022 - 1097.292 35023 -0.212 1097.292 35024 -0.252 101.19004 35026 1.54 335.27900 35027 5.25 296.316 35028 2.1 338.396 35029 4.06 514.580 3503 -1.9 410.50608 35030 4.82 354.48096 35032 3.86 326.28306 35033 4.29 256.342 35034 4.76 276.40454 35035 4.84 385.47000 35036 4.22 285.48894 35037 1.36 398.47182 35038 3.46 405.575 35039 6.65 427.45500 3504 -0.148 494.630 35040 -1.23 621.338 35041 -2.95 429.595 35042 5.89 563.736 35043 2.1 349.382 35044 0.119 184.27530 35045 3.99 376.451 35046 4.66 344.31540 35047 3.18 179.21576 35048 2.19 487.978 35049 5.28 557.59700 3505 0.831 146.16800 35050 -0.799 320.381 35051 2.62 351.397 35052 5.57 168.581 35053 2.27 177.22250 350546 0.547 284.350 35055 4.66 505.20840 35056 -3.56 128.169 35057 1.66 144.236 35058 2.35 333.423 35059 4.04 389.42600 3506 -1.06 118.176 35060 3.36 538.88852 35063 7.65 322.397 35064 3.19 320.381 35065 3.42 128.169 35067 1.26 247.333 35068 2.71 532.54600 3507 -2.03 322.397 35071 3.19 320.381 35072 3.42 208.299 35077 4.98 186.205 35078 1.16 159.187 35079 -1.17 546.57600 3508 -1.6 1016.110 35083 - 1219.303 35084 - 236.271 35085 -0.758 220.635 35086 -1.3 169.608 35087 1.45 309.188 35088 5.36 167.162 35089 0.985 636.65200 3509 -1.6 211.645 35090 1.7 218.679 35091 3.46 212.287 35092 4.18 209.242 35093 1.62 210.272 35094 4.5 234.98983 35095 1.35 164.245 35096 3.88 134.21816 35097 4.2 410.42500 3510 0.399 206.283 35100 4.77 196.24448 35101 4.05 43.02686 35102 -0.835 26.01952 35103 0.217 87.62000 35104 0.217 121.63468 35105 7.75 104.62734 35109 0.217 41.31234 35110 0.217 57.08534 35111 0.217 154.33434 35112 0.217 176.16718 35114 0.0625 120.95153 35119 -0.697 405.38500 3512 -0.0316 174.15130 35121 0.0625 119.94359 35123 -0.697 119.94359 35124 -0.641 121.95947 35125 -0.766 120.95153 35126 -0.766 119.94359 35127 -0.766 176.167 35128 -0.241 163.23900 351346 3.32 324.76300 351351 1.97 1323.202 3514 0.0171 274.11930 35145 -1.65 129.13390 35146 0.877 536.87264 35147 7.81 536.87264 35148 7.81 424.38640 3515 -0.16 54.93805 35154 -1.58 510.476 3516 0.917 152.14732 35164 0.609 542.92028 35165 6.83 115.94704 35168 -0.766 116.95498 35169 -0.766 446.369 3517 -0.16 50.94150 35170 2.97 147.10608 35173 -1.57 161.45360 35176 -2.31 129.13390 35177 1.08 35179 - 223.18220 35181 -2.11 569.601 3519 3.74 68.11702 35194 2.31 233.06358 35200 -1.75 233.06358 35201 -1.75 840.12426 35212 4.87 826.09768 35215 4.72 826.09768 35216 4.3 137.13600 35227 2.42 121.15922 35235 -2.27 121.15922 35236 -2.27 121.15922 35237 -2.27 1153.001 3524 -1.99 565.31714 35242 -3.05 105.09262 35243 -2.89 605.34132 35246 -3.64 105.09262 35247 -2.89 564.32904 35248 -3.71 564.32904 35249 -3.71 564.32904 35252 -3.71 564.32904 35254 -3.71 119.37674 35255 1.68 118.13260 35260 2.71 118.13264 35261 2.71 350.16032 35265 -3.43 289.23874 35266 -0.868 14.00670 35267 - 504.43708 3528 -2.26 143.18360 35280 -2.15 131.17290 35287 - 600.87024 35288 6.8 181.44612 35289 3.99 147.00136 35290 3.38 299.42718 35291 6.05 178.22920 35298 4.63 278.34656 35299 6.9 902.763 3530 -0.00798 340.45930 35304 3.31 600.87024 35305 6.8 600.87024 35306 7.05 552.87204 35309 8.09 238.366 3531 3.16 312.404 3532 4.66 121.17968 35321 1.48 121.17968 35322 1.48 33.05318 35324 -0.187 34.06112 35325 -0.222 568.87144 35326 7.1 592.80672 35327 6.62 596.92460 35328 7.58 466.61240 3533 4.18 568.91450 35330 7.3 554.88790 35331 6.83 570.88732 35332 6.58 352.24824 35333 -1.76 600.87020 35334 7.21 600.87024 35335 7.22 568.87144 35336 6.25 347.38900 3534 0.465 185.69400 35340 2.16 259.450 35341 - 275.450 35346 - 275.450 35348 - 275.450 35349 - 365.40400 3535 0.465 35356 - 98.03700 35357 - 78.07100 35358 - 831.902 3536 2.88 56.024 35363 - 45.01740 35366 - 415.48600 3537 -1.62 432.63586 35370 4.27 179.14790 35372 -2.1 260.13578 35374 -1.83 209.13086 35390 -2.37 132.09478 35391 -3.49 149.07890 35398 -1.42 149.07890 35399 -1.42 315.36368 3540 2.13 149.07890 35400 -1.42 115.99370 35404 -0.697 35410 - 40.02410 35412 - 46.07182 35413 -1.59 308.26196 35418 -2.65 482.71714 35419 4.07 418.42195 3542 -0.142 396.543 35420 0.983 456.638 35421 2.25 219.17200 35422 -0.27 230.10980 35423 -1.9 319.33346 35424 0.634 230.10980 35425 -1.9 446.43200 3543 -1.84 525.07700 35430 1.86 605.14120 35431 0.122 731.03773 35432 1.11 234.05248 35433 -1.42 323.98564 35434 5.56 185.22188 35435 2.57 78.07481 35437 -1.8 188.22248 35440 1.52 291.98684 35445 6.37 445.44500 3545 -1.11 566.30186 35451 -3.11 548.32964 35452 -3.47 191.11560 35453 -1 185.24602 35455 4.41 183.31640 35456 0.783 246.47410 35458 0.783 418.60928 35459 7.98 606.709 3546 6.66 144.12530 35460 0.43 254.40820 35464 6.73 254.40820 35465 6.76 45.04404 35468 -0.106 349.40500 3547 0.773 363.22060 35483 -3.53 283.24092 35485 -1.46 64.13000 35489 - 721.84874 35490 -2.36 240.30256 35491 -1.09 240.30256 35492 -1.09 240.30256 35494 -1.84 260.45738 35509 7.4 50.06052 35511 -0.187 386.69660 35512 9.21 372.67002 35515 9.19 372.67002 35516 9.19 372.67002 35517 9.19 386.69660 35518 9.21 330.59028 35519 8.82 232.40422 35525 6.32 232.40422 35527 6.32 232.40422 35528 6.32 386.65354 35534 8.61 400.63706 35535 7.71 400.63706 35537 7.71 400.63706 35538 7.71 400.63706 35539 7.71 358.55732 35540 7.09 344.53074 35541 6.26 344.53074 35542 6.26 344.53074 35543 6.26 514.08340 35546 6.28 364.06090 35547 4.2 414.06840 35549 4.95 604.686 3555 0.605 69.06544 35550 -0.484 525.62800 355510 0.488 277.48794 35553 6.03 67.08924 35557 0.511 67.08924 35558 0.797 68.07400 35559 1.19 534.512 3556 0.787 69.06544 35561 -0.443 69.06544 35565 -0.341 69.06544 35566 -0.206 69.06544 35567 0.835 301.24940 355715 -0.46 138.20686 35572 2.37 109.12592 35578 -0.282 117.14790 35579 2.1 459.55030 3558 3.74 117.14792 35583 2.24 120.11210 35586 -1.32 120.11222 35588 -1.07 120.11222 35589 -0.372 481.53210 3559 3.74 234.29092 35590 3.86 341.48708 35591 3.61 82.10054 35592 0.82 82.10050 35593 1.25 69.06200 35595 0.235 152.23344 35596 3.12 69.06206 35597 0.329 70.05354 35599 0.821 262.391 3560 2.86 85.12866 35600 0.686 132.15922 35601 2.38 117.14630 356010 -1.71 132.15922 35603 2.85 220.26434 35606 3.26 183.90840 35607 -0.766 388.88800 3561 2.38 235.32362 35611 3.38 235.32362 35614 3.38 125.21144 35615 1.66 148.20170 35616 3.37 103.11980 35619 -2.45 461.810 3562 2.38 103.11980 35621 -2.45 99.15524 35626 0.958 216.23260 35628 2.9 280.40734 35631 4.75 280.40734 35632 4.19 340.41624 35633 2.09 296.40674 35635 3.22 296.40674 35636 3.22 296.40674 35637 3.22 282.38016 35638 3.03 219.36574 35639 4.78 131.12990 356416 -2.89 192.25578 35642 4.61 235.32362 35643 3.86 278.39146 35644 3.92 132.11790 356445 -2.94 227.34468 35645 4.41 213.31810 35646 2.94 227.34468 35647 3.14 234.38042 35648 2.2 227.34468 35649 2.96 336.394 3565 1.89 249.39172 35650 2.47 383.65294 35651 7.13 509.63220 35652 0.601 282.42322 35653 4.86 284.43910 35654 3.93 315.53592 35655 5.7 252.23494 35656 - 291.33324 35657 - 381.50024 35658 - 459.69684 35659 - 358.00100 3566 2.87 136.23404 35661 4.26 138.24992 35663 4.65 245.18956 35668 -2.14 152.23344 35669 3.22 364.44700 3567 3 346.33316 35671 -1.44 152.23344 35672 3.22 276.49980 35673 7.81 136.19430 35677 0.69 199.31412 3568 0.816 301.44306 35680 5.62 30.02600 35681 - 74.12160 35686 0.645 74.12160 35687 0.645 450.576 3569 0.68 142.10944 35690 0.168 144.12532 35691 0.168 143.11738 35694 0.168 129.83860 35696 -1.66 148.15862 35697 2.11 148.15862 35699 2.11 156.222 3570 1.81 147.15068 35700 2.11 74.12160 35702 1.22 188.22432 35704 -2.82 222.36634 35707 5.11 276.49984 35708 7.74 138.24992 35709 4.19 138.24992 35710 4.65 412.73388 35711 9.5 208.38282 35712 6.43 254.281 3572 4.19 359.395 35720 0.699 178.23100 357241 0.254 184.277 3573 4.84 393.34664 35739 -0.727 264.317 3574 1.33 388.30694 35745 -0.727 29.01800 35746 - 44.00950 35748 - 348.391 3575 2.55 390.32282 35752 -0.727 44.01000 35757 - 35759 - 256.34280 3576 1.48 389.31488 35760 -0.727 391.33076 35762 -0.727 392.33870 35764 -0.727 380.433 3577 -0.507 206.90147 35773 -1.07 547.57282 35778 -0.727 378.417 3578 0.366 138.24992 35783 4.58 206.36694 35784 6.38 366.449 3579 1.09 176.21178 35796 1.87 298.34142 35797 2.76 298.34142 35798 2.84 640.589 3580 1.5 191.11558 35802 -1.33 44.01280 35803 - 191.11558 35806 -1.33 74.08192 35807 -0.301 190.10764 35809 -1.33 374.385 3581 2.2 190.10764 35810 -1.33 170.24872 35811 1.85 315.34814 35812 2.29 263.03650 35817 -0.121 152.14732 35825 0.744 74.92160 35828 -0.121 74.92160 35829 -0.121 954.662 3583 1.78 149.84320 35830 0.783 299.68640 35834 0.783 299.68640 35835 0.783 224.76480 35836 0.783 79.96130 35839 0.783 956.678 3584 1.2 93.94482 35844 0.359 320.75164 35847 2.1 349.31974 35851 3.22 300.04452 35852 -1.49 324.33594 35854 -0.767 134.19924 35858 3.26 291.73000 35859 3.16 184.103 3586 0.099 192.25578 35860 4.97 302.36796 35861 7.43 1422.69300 35862 -1.35 368.09448 35863 -0.391 390.07631 35864 -0.391 370.65414 35865 9.51 370.65414 35866 9.51 150.09420 35867 0.783 149.84320 35869 0.783 150.85114 35870 0.783 150.85114 35872 0.783 360.40096 358732 2.18 119.12412 35874 0.321 123.11282 35877 -0.378 65.97928 35880 0.783 48.02416 35887 0.783 62.05074 35888 0.783 62.05070 35889 1.6 76.07732 35890 0.708 76.07730 35891 2.01 97.96098 35893 0.783 123.89505 35895 - 351.37716 35896 -3.7 86.08924 35897 0.597 123.89504 35898 0.76 85.08130 35899 0.64 85.08130 35900 0.597 247.24700 35904 2.4 107.92615 35905 - 131.10668 35907 -0.136 130.12196 35908 -1.22 73.02750 35910 - 257.41372 35911 3.73 172.180 35912 3.01 302.452 35915 - 278.39146 35916 3.71 322.44402 35917 4.15 280.40734 35918 3.45 273.45618 35919 4.02 474.59288 35920 6.06 98.14668 35921 -0.058 97.13874 35922 -0.058 33.00670 35924 - 98.14668 35926 -0.287 102.90500 35927 0.122 62.06784 35928 0.352 90.12100 35929 1.39 529.48960 35930 -2.21 130.14180 35932 0.877 278.39146 35933 3.96 761.72316 35934 1.44 99.10788 35935 1 100.11582 35936 1 100.11582 35939 0.963 474.372 3594 1.73 362.38392 35940 -2.57 97.13874 35943 -0.287 97.13874 35945 -0.287 282.38016 35946 2.64 761.72316 35947 1.32 282.42322 35948 3.57 186.207 3595 2.3 101.14698 35961 1.31 112.12652 35962 1.32 98.09994 35964 0.817 222.36630 35966 4.75 220.35046 35968 4.75 86.046 35973 - 452.840 35985 10.2 144.25450 35986 3.78 126.19954 35988 0.0648 126.19954 35989 0.0166 129.18122 35991 -0.456 143.20780 35993 0.22 127.16534 35994 -0.516 350.75999 35997 - 184.36142 35998 6.79 350.75999 35999 - 151.206 36 0.518 228.24328 36002 3.07 180.24508 36007 4.51 180.24508 36008 4.51 212.24388 36010 3.45 212.24388 36011 3.45 212.24388 36012 3.51 212.24388 36013 3.51 50.48722 36014 0.914 133.40332 36015 2.45 133.40332 36018 1.89 285.731 3602 -0.41 450.86644 36020 10.3 282.46136 36021 7.46 282.46140 36022 7.49 282.46136 36023 7.46 280.44548 36025 7.05 167.84808 36026 2.35 226.27046 36028 3.62 304.46690 36033 - 304.46688 36035 6.81 306.48276 36037 7.1 304.46688 36038 6.85 304.46688 36039 6.79 304.46688 36040 6.78 304.46688 36042 6.78 304.46688 36045 6.84 216.04632 36048 -0.255 239.03609 36049 -0.255 561.53800 3605 7.1 257.32760 36057 2.32 315.53592 36058 6.11 154.120 36062 1.28 276.49984 36064 7.83 197.38125 36065 2.25 100.11580 36066 - 100.11580 36067 - 80.94461 36068 0.783 80.94461 36070 0.783 80.94461 36071 0.783 352.46508 36075 2.92 211.17150 36076 -2.62 211.17150 36077 -2.62 293.545 3608 2.99 292.41804 36081 3.59 98.09990 36088 - 164.15802 36090 1.82 128.16898 36096 1.91 210.27106 36099 4.24 210.27106 36100 4.18 210.27106 36101 4.18 210.27110 36102 4.22 210.27110 36103 4.22 156.13602 36104 -1.1 224.25460 36105 3.2 172.18002 36106 2.86 171.17208 36107 2.86 188.17942 36108 2.12 299.75500 3611 2.3 128.14960 36110 -1.14 223.24664 36113 2.94 131.15128 36114 2.46 132.15922 36115 2.1 132.15922 36116 2.14 131.15128 36119 1.84 336.21532 3612 2.3 81.09260 36120 1.2 207.24724 36121 3.91 468.83814 36122 -0.908 192.16658 36124 -2.39 85.08130 36128 0.513 378.76100 3613 3.49 128.08286 36134 0.0595 505.44700 3614 3.04 437.34970 36143 -1.28 616.48700 36144 2.94 161.08960 36148 -0.682 147.10610 36149 -0.904 128.16898 36152 2.24 168.23280 36153 3.38 140.09356 36157 0.359 560.64244 36159 4.6 576.68490 36160 4.84 633.49478 36161 4.98 598.68888 36162 2.11 852.83700 36163 4.98 158.15190 36165 0.6 165.10410 36167 0.626 799.00818 36177 3.75 796.99230 36179 3.54 114.05628 36180 0.0169 852.83730 36183 5.03 281.43512 36184 2.53 419.56262 36185 1.61 399.65234 36189 6.84 273.73600 3619 1.62 336.46568 36190 5.15 144.12532 36192 0.203 399.65234 36196 6.84 318.540 3620 5.27 306.48276 36202 7.12 354.48096 36203 3.72 215.30980 36204 3.5 216.31716 36206 3.77 173.14336 36208 -1.9 216.31716 36210 3.77 216.31716 36211 4.15 216.31716 36212 4.15 216.31716 36213 4.15 216.31716 36214 3.77 216.31716 36215 3.77 216.31716 36216 3.77 342.29648 36217 -2.28 342.29648 36218 -2.28 342.29648 36219 -2.28 641.77440 36220 -1.41 512.66038 36221 -0.0068 455.60902 36222 0.269 342.29648 36224 -2.28 342.29650 36226 -2.28 342.29648 36227 -2.28 342.29648 36229 -2.14 342.29648 36230 -2.14 342.29648 36231 -2.14 304.46688 36232 6.78 391.56406 36234 3.42 360.57320 36237 7.62 360.57320 36238 7.62 360.57320 36239 7.62 314.762 3624 0.511 408.57140 36240 2.1 153.112 36241 1.28 179.14950 36242 1.06 73.071 36243 - 448.61542 36252 2.19 86.08924 36253 0.64 85.08130 36254 0.64 514.69610 36257 -0.545 85.08130 36258 0.64 483.70400 36259 2.09 498.69670 36261 0.681 160.94554 36263 -0.697 159.93760 36264 -0.697 305.89168 36266 -1.29 304.88374 36268 -1.29 303.87580 36269 -1.29 435.296 3627 0.568 248.84554 36271 -0.697 249.85348 36272 -0.697 487.60459 36273 1.6 449.62336 36274 2.19 537.68587 36276 -0.545 207.05400 3628 3.32 180.15740 36281 1.43 227.30162 36282 1.9 345.47732 36283 - 425.56044 36284 3.85 249.34866 36285 2.06 317.51212 36286 2.04 192.60554 36287 -0.697 224.60434 36288 -1.33 380.478 3629 5.6 225.61228 36290 -1.33 226.62022 36291 -1.33 227.62816 36292 -1.33 228.63610 36293 -1.33 171.17208 36298 2.8 838.85400 36301 5.47 304.46688 36302 6.78 312.36800 36303 1.53 314.38388 36304 1.58 304.38906 36305 4.09 304.46688 36306 6.72 278.39140 36312 3.96 144.17330 36318 1.09 146.18910 36319 1.94 221.25736 36320 2.56 392.57200 363227 3.43 474.59288 36323 6.06 305.45498 36324 2.09 251.32302 36325 2.51 474.59280 36327 6.07 291.42840 36330 2.94 280.44548 36331 7.05 246.216 36332 1.79 368.36312 36334 -2.71 320.42814 36337 2.66 270.75500 3636 2.73 81.99578 36361 -1.04 63.98050 36363 -0.151 307.21600 3637 2.73 294.43392 36372 4.7 753.92610 36373 2.84 381.63706 36374 6.77 144.17330 36376 1.09 144.17330 36377 1.09 590.70994 36378 2.34 399.57114 36379 4.99 319.87200 3638 4.87 360.53506 36380 4.38 404.49996 36381 2.55 404.49996 36382 2.55 158.52540 36383 -1.52 266.61708 36385 0.783 128.94148 36386 0.859 265.90988 3639 3.24 272.29584 36390 3.29 272.29584 36391 3.29 103.18700 36392 -0.0523 147.19650 36394 -0.384 147.19650 36395 -0.384 147.19650 36396 -0.696 191.20600 36397 -1.63 191.20600 36398 -1.63 191.20600 36399 -1.63 295.72300 3640 -0.325 191.20600 36400 -1.63 82.14360 36404 2.81 131.17296 36405 -1.7 252.22346 36407 -2.9 224.21336 36408 -2.22 641.68620 36409 6.87 380.86374 3641 5.93 641.68620 36410 6.87 641.68620 36411 6.87 276.41372 36412 3.24 203.25336 36414 -1.69 203.25336 36415 -1.69 180.20540 36418 2.24 180.20540 36419 2.25 202.63500 3642 1.34 179.21730 36420 3.54 179.21730 36421 3.34 167.20660 36422 3.25 167.20660 36423 3.29 167.20660 36424 3.21 167.20660 36425 3.12 168.19470 36426 2.65 168.19470 36427 2.01 168.19470 36428 1.99 168.19470 36429 1.66 245.66000 3643 0.927 100.11582 36431 1.32 100.11582 36432 1.32 98.09994 36433 0.707 277.4234 36434 - 309.42046 36435 5.4 98.09994 36436 0.299 291.40518 36438 6.21 98.09994 36439 0.747 182.21790 36441 4.1 182.21790 36442 3.44 98.09994 36443 0.299 98.09994 36444 0.299 273.71400 364453 4.1 360.384 36446 -2.54 374.410 36447 -2.2 374.410 36448 -2.31 388.437 36449 -2.04 390.861 3645 3.69 388.437 36450 -1.99 190.10764 36453 -0.981 191.11558 36454 -0.981 204.13422 36455 -0.897 205.14216 36456 -0.897 203.12630 36457 -1.33 183.678 3646 2.95 128.08286 36460 0.0595 147.14914 36464 -0.909 172.18002 36466 2.8 1111.31344 36467 2.43 318.86400 3647 5.31 274.48396 36471 7.2 274.48396 36472 6.65 412.73388 36473 9.61 208.38282 36474 6.25 434.50390 36475 5.29 434.50500 36476 5.55 299.49190 36478 4.9 596.75758 36479 3.63 334.86434 3648 2.55 210.39870 36480 7.06 412.73388 36481 9.41 412.73388 36482 9.47 414.74976 36483 9.61 428.73328 36484 9.2 412.73388 36485 9.51 518.72356 36486 5.15 517.71562 36487 5.15 414.74980 36488 9.61 448.507 36489 1.85 355.32558 3649 5.31 208.38282 36490 6.48 478.533 36491 1.77 154.24932 36492 2.98 433.543 36494 - 154.24932 36496 2.98 279.244 36498 - 276.74000 3650 2.08 279.24390 36500 - 141.10150 36501 0.359 141.10150 36502 0.359 154.250 36503 2.98 141.10150 36504 0.359 278.51572 36505 8.29 290.48336 36506 6.89 315.86000 3651 5.29 454.52448 36511 1.54 454.52448 36512 1.54 208.38282 36513 6.43 210.39870 36514 7.07 204.35106 36515 5.61 204.35106 36517 5.61 208.38282 36521 6.58 208.38280 36522 6.4 210.39870 36523 6.96 208.38282 36524 6.45 1307.36290 36528 - 206.36694 36530 6.15 244.43578 36531 1.91 120.10392 36532 -1.26 206.36694 36534 5.37 208.38282 36536 6.53 233.19740 36538 1.28 274.48396 36539 7.21 338.76600 3654 0.851 274.48396 36540 7.21 480.55280 365445 4.49 276.49984 36547 7.74 234.42010 36548 7.22 52.07456 36549 0.818 169.56500 3655 2.44 111.11858 36550 1.32 276.49984 36551 9.01 346.63274 36552 8.84 172.13542 36554 -0.101 179.17270 36555 1.14 150.15466 36557 0.991 166.15400 36558 0.623 152.12748 36559 0.484 81.38940 36560 0.359 270.26012 36564 2.86 581.30341 36569 0.783 252.62488 36573 -0.308 234.65112 36574 -0.263 165.14612 36575 0.659 708.20788 36576 0.783 432.92376 36577 0.0975 127.16400 36578 0.0936 44.07600 36579 - 74.14574 36580 1.16 88.17232 36581 1.11 151.18520 36583 -0.307 127.16400 36584 0.212 127.18420 36591 0.707 85.10450 36592 -0.866 100.07276 36595 -0.0639 90.07794 36596 -0.0813 130.14672 36597 0.823 278.28486 36601 3.24 193.13150 36602 -2.01 100.13900 36603 0.349 148.11556 36605 1.46 102.08864 36610 0.113 138.24992 36611 3.9 152.23340 36612 3.09 204.35106 36613 5.48 274.48396 36614 6.98 130.14672 36616 1.44 130.14672 36617 0.975 131.17450 36618 1.29 131.17450 36619 1.06 130.14672 36621 1.29 118.13602 36623 0.265 130.14672 36625 1.34 130.14672 36626 1.23 130.14672 36627 1.22 130.14660 36628 1.45 130.14672 36629 0.905 625.06234 3663 10.1 130.14672 36630 0.903 136.14792 36632 2.05 164.15802 36633 1.52 136.14790 36635 2.27 146.14612 36636 1.33 118.13602 36639 1.42 118.13602 36641 0.823 131.17450 36645 1.47 130.16656 36646 -2.82 195.19194 36647 1.9 165.16596 36648 2.4 105.13722 36653 1.6 153.11220 36654 1.47 73.02754 36655 -0.726 149.12350 36656 1.13 74.03548 36657 -0.222 151.13938 36658 2.18 181.16540 36659 0.585 180.44036 36661 -0.835 430.36700 36662 0.454 430.36700 36663 0.454 196.24448 36664 4.05 221.20938 36665 0.938 196.24448 36666 4.05 254.22180 36667 0.783 118.13602 36669 1.63 118.13602 36670 1.79 105.13722 36673 1.71 180.20540 36674 2.7 167.20660 36676 2.98 167.20660 36678 2.95 167.20660 36679 2.96 241.284 3668 1.92 279.37610 36691 4.18 147.00136 36693 3.5 215.89088 36696 4.72 215.89088 36697 4.69 136.23404 367 4.36 283.21550 36702 - 245.87380 36703 2.92 240.30380 36704 2.1 314.38234 36706 1.89 298.25000 36707 - 169.18280 36708 1.62 36712 - 292.45618 36713 3.78 292.45618 36714 3.78 292.45618 36715 3.78 188.65256 36716 4.62 547.66400 367163 1.95 332.47698 36723 2.79 300.47818 36725 5.02 332.47698 36726 2.79 316.47758 36728 3.82 316.47758 36729 3.82 302.37318 36731 3.42 302.37318 36732 3.22 300.35730 36733 3.21 300.35730 36734 3.42 136.23404 36740 4.62 588.69406 36741 3.98 154.24932 36742 2.98 586.67818 36748 4.36 113.11460 36750 0.621 111.09874 36751 0.761 208.38282 36754 6.45 212.41458 36756 7.4 113.11460 36761 0.876 65.09320 36767 - 65.09320 36769 1.93 65.09320 36771 1.93 152.23340 36773 2.6 350.40610 36774 0.563 166.21696 36775 1.57 166.21696 36776 1.57 166.21696 36777 1.74 166.21696 36778 1.74 375.42548 36779 1.91 70.11306 36781 1.02 404.454 3679 2.18 324.39202 36791 3.45 324.39202 36792 3.45 239.74086 36793 3.37 239.74086 36794 3.37 297.41560 36795 4.15 297.41560 36796 4.15 297.41560 36797 4.15 295.44278 36798 4.59 402.69600 36799 8.64 154.24932 368 3.82 168.23284 3680 3.21 295.44278 36802 4.59 295.44278 36803 4.59 331.90342 36804 4.59 331.90342 36805 4.59 333.87600 36806 4.15 333.87600 36808 4.15 150.218 3681 2.71 146.10980 36810 2.77 162.22826 36812 3.21 284.78152 36813 1.96 192.25424 36814 2.52 36816 - 376.23329 36817 2.95 240.21092 3682 2.53 166.26524 36821 3.73 136.23404 36822 4.15 154.62538 36833 0.031 275.450 36835 - 275.450 36836 - 153.61744 36837 0.031 154.62538 36839 0.941 282.29070 3684 3.33 520.484 3685 0.462 27.02538 36856 0.031 240.25398 3686 3.18 84.04044 36869 -0.754 254.23750 3687 2.96 209.95488 36870 -0.14 416.37810 3688 -0.00955 897.63414 36882 -3.17 374.34140 3689 3.2 253.80894 36898 0.783 253.80894 36899 0.783 208.19070 368997 0.599 360.31480 3690 3 79.90400 36900 2.93 157.92000 36905 0.783 631.68000 36912 1.95 382.278 3692 -1.37 187.77348 36923 -0.766 186.76554 36924 -0.766 126.79970 36925 -1.22 835.60936 36926 -3.02 14.00324 36927 -0.372 13.00335 36928 -0.372 11.01143 36929 -0.372 340.283 3693 -0.00565 10.01685 36930 -0.372 12.00000 36931 -0.372 15.00307 36932 2.81 19.00358 36933 2.81 18.00094 36939 -0.809 18.99840 36940 -0.809 133.14732 36941 0.717 76.12194 36946 -1.08 258.356 3695 3.72 134.19924 36953 3.38 146.10490 36955 -1.61 189.12968 36956 -1.41 123.01594 36957 -1.8 78.09138 36958 0.126 78.09138 36959 -0.245 279.18700 3696 -1.39 94.15798 36965 0.261 94.15798 36966 0.235 110.22458 36967 0.872 250.90658 36968 0.783 236.34986 36969 4.52 358.45300 3697 0.0961 194.27012 36972 4.01 840.752 36973 - 417.499 3698 1.36 128.08290 36986 -0.176 252.34048 3699 0.458 214.26160 36998 -0.726 166.21696 36999 3.03 148.20500 37 0.311 674.819 3700 2.73 214.26160 37000 -0.726 86.09262 37001 -1.64 915.73708 37002 -2.21 6.01889 37003 -2.39 8.03392 37004 -2.39 129.11402 37005 -0.413 228.13700 37009 -1.76 306.311 3701 0.965 129.11400 37011 -2.56 103.07674 37012 -2.88 452.411 3702 2.35 161.15588 37023 -3.54 161.15588 37024 -3.54 161.15588 37025 -3.54 230.10980 370252 -1.94 161.15588 37027 -2.12 161.15588 37028 -2.12 161.15588 37029 -2.12 294.39080 3703 2.93 129.13386 37030 0.641 159.14000 37031 -2.12 146.14120 37032 -1.04 161.15588 37034 -2.82 132.15768 37035 0.458 159.14000 37041 -0.583 152.23344 37046 2.95 152.23344 37047 2.95 132.15768 37049 0.458 430.495 3705 2.14 853.62464 37050 -3.08 118.13110 37051 -0.253 118.13110 37052 -0.253 103.09658 37054 -0.554 312.28372 37055 0.781 316.43452 3706 5.38 312.28372 37066 0.99 360.44402 3707 4.51 102.13170 37070 1.28 311.27578 37078 0.781 116.11522 37079 -0.188 274.399 3708 4.33 71.05472 37080 0.268 103.11980 37081 -2.65 142.11620 37083 -2.23 118.13110 37084 -0.339 142.11620 37085 -2.23 194.22860 37090 4.19 194.22860 37091 4.34 194.22860 37094 3.49 194.22860 37095 3.49 160.21080 37098 1.44 160.21084 37099 1.44 113.11460 371 0.621 160.21080 37100 1.44 194.22860 37101 3.47 194.22860 37103 3.47 163.13700 37105 -1.04 172.22154 37107 1.86 158.23802 37108 3.01 308.370 3711 1.81 229.63600 37116 0.783 239.83600 37117 0.783 408.76660 37118 0.783 100.11582 37127 0.692 329.391 3713 2.8 132.90545 37130 -1.3 87.62000 37132 2.25 137.32700 37136 2.25 137.32700 37137 2.25 92.52390 37144 0.548 92.52390 37145 0.548 300.224 3715 0.321 235.90396 37150 3.8 235.90396 37151 3.8 235.90396 37152 3.64 115.06422 37154 0.0169 115.06422 37155 0.0169 115.06422 37156 0.0169 186.249 37157 2.76 262.21820 3716 1.48 158.10884 37160 0.0313 156.09296 37161 0.0313 198.302 37162 4.68 48.11666 37173 0.217 78.21804 37174 0.217 128.00410 37178 1.55 128.00410 37179 1.14 344.31540 3718 3.21 36.09776 37180 3.16 129.92829 37181 3.16 120.72588 37182 0.783 283.19361 37186 1.94 331.20000 37187 1.68 321.19042 37188 0.783 142.07592 37189 0.783 330.28890 3719 3 349.30000 37192 0.783 1864.80000 37194 0.57 456.29148 37195 3.85 214.02008 37198 3.85 511.19748 37199 4.12 465.94500 3720 3.39 198.30188 37207 4.97 194.18246 37209 -2.47 1243.47900 3721 5.23 196.28600 37210 4.45 196.28600 37212 4.47 191.88000 37238 0.783 250.20460 37243 -0.697 144.12532 37245 -0.215 272.42350 37248 5.95 272.42350 37250 5.95 270.40760 37251 5.77 254.40820 37252 7.04 65.39000 37254 7.41 65.39000 37255 7.41 130.78000 37256 0.783 311.52246 37257 7.62 328.52980 37258 7.07 174.15130 37259 -0.129 158.15190 37260 0.513 140.11600 37264 0.558 512.14564 37269 - 242.35444 37270 4.61 226.35504 37271 5.95 226.35504 37273 5.89 226.35504 37274 5.89 158.19496 37276 0.578 142.19556 37277 2.27 879.70498 37283 -2.29 157.25000 37286 -2.83 184.23220 37287 1.48 263.60810 37288 0.783 455.60090 37289 -1.37 184.23220 37291 1.48 157.25000 37294 -1.37 37296 - 218.20540 37316 2.52 138.90550 37317 1.85 114.09934 37318 0.314 113.09140 37319 0.409 747.95340 3732 3.09 182.18160 37321 1.42 97.09200 37322 0.817 242.23356 37323 1.27 214.18040 37325 1.21 214.18040 37327 0.971 98.09994 37331 0.817 573.66000 37333 - 264.03690 37339 -0.173 414.368 3734 -3.78 209.98286 37340 -2.11 210.98664 37341 -2.11 211.98885 37342 -2.11 212.99284 37343 -2.11 213.99519 37344 -2.11 214.99941 37345 -2.11 216.00191 37346 -2.11 217.00625 37347 -2.11 218.00897 37348 -2.11 189.99429 37350 -2.11 190.99465 37351 -2.11 191.99033 37352 -2.11 192.99110 37353 -2.11 193.98828 37354 -2.11 194.98804 37355 -2.11 195.98547 37356 -2.11 196.98557 37357 -2.11 197.98402 37358 -2.11 198.98504 37359 -2.11 199.98173 37360 -2.11 200.98221 37361 -2.11 201.98070 37362 -2.11 202.98141 37363 -2.11 203.98031 37364 -2.11 204.98117 37365 -2.11 205.98047 37366 -2.11 206.98158 37367 -2.11 207.98123 37368 -2.11 208.98242 37369 -2.11 540.51530 3737 1.86 62.97256 37370 -0.173 188.26400 37371 2.63 219.89144 37372 -0.0538 104.10452 37373 -0.623 244.37030 37374 4.73 142.15250 37375 0.585 283.88904 37376 -1.11 144.16838 37377 0.511 184.23224 37379 1.52 343.89000 3738 4.95 120.36484 37382 0.812 87.45625 37383 0.676 688.40438 37385 0.783 330.28890 37386 2.15 404.45874 37387 -0.298 401.43492 37388 -0.298 459.96200 3739 4.95 172.27136 37391 -1.61 380.13650 37393 - 416.42116 37394 2.36 386.35210 3740 1.87 200.32452 37401 -1.18 263.87052 37402 -1.18 129.20352 37405 -1.49 606.659 3741 2.01 918.97106 37415 -1.15 458.54400 37417 2.19 180.35748 37418 1.45 386.43670 37419 0.791 226.26890 37420 0.566 437.590 37424 - 196.15530 37425 -2.41 352.44670 3743 1.61 240.47664 37438 1.09 949.75000 37439 -2.38 432.35100 3744 1.61 160.12472 37440 -0.265 328.24456 37443 1.55 268.30560 37444 0.633 678.82644 37447 -1.55 161.13270 37448 -0.694 37449 - 424.98380 3745 1.82 476.517 37450 1.88 466.56442 37451 1.5 210.22800 37452 3.38 208.21212 37454 2.9 274.29280 37456 1.68 274.29280 37458 1.78 274.29280 37459 1.76 504.965 3746 0.231 274.29280 37460 1.63 274.29280 37461 1.62 639.29584 37463 -3.67 212.24388 37464 1.81 212.24388 37465 1.81 212.24388 37467 1.81 212.24388 37468 1.81 212.24388 37469 1.91 350.219 3747 -3.16 212.24388 37471 1.91 212.24388 37472 1.86 212.24388 37473 1.86 212.24388 37475 1.86 212.24388 37476 1.86 212.24388 37477 1.86 272.20972 37479 1.51 405.442 3748 2.17 260.13580 37480 -1.83 224.21152 37482 3.03 256.21032 37486 2 240.21092 37487 2.54 256.21032 37489 1.99 473.39600 3749 7.65 256.21032 37490 1.92 256.21032 37491 1.96 230.10980 37492 -1.99 260.13580 37493 -1.85 272.20972 37495 1.54 272.20972 37497 1.56 304.20850 37498 0.991 242.69900 3750 3.74 304.20852 37500 1.03 240.21092 37501 2.53 240.21092 37502 2.59 240.21092 37503 2.52 226.22740 37504 2.65 239.698 3751 2.88 226.22740 37510 2.77 142.19710 37513 3.52 260.13578 37515 -1.66 260.13578 37516 -1.65 142.19710 37518 3.65 92.13842 37519 2.68 405.95936 3752 6.55 234.33552 37520 4.75 234.33552 37521 4.75 182.26096 37523 4.23 182.26096 37524 4.23 199.09910 37525 -3.47 274.485 37526 6.73 598.08288 3753 6.55 208.12292 37535 -2.37 208.12292 37536 -2.37 616.826 37537 6 178.09694 37543 -2.04 178.09694 37544 -2.04 208.12292 37546 -2.37 208.12292 37547 -2.37 174.09110 37548 -0.0666 351.31300 3755 5.31 379.47180 37550 3.72 104.10452 37551 -0.89 118.13110 37552 -0.437 132.15768 37553 -0.0136 794.53600 37554 - 267.234 37556 -3.66 281.260 37557 -3.56 94.971 37558 - 315.71100 3756 2.73 479.12468 37563 -3.48 324.328 37564 -3.21 519.14886 37565 -3.52 283.29982 37566 -3.52 478.13658 37568 -3.55 263.30896 37569 1.3 230.09338 3757 2 208.12400 37571 -2.37 373.31210 37573 -1.18 344.32770 37574 -2.71 343.31976 37575 -2.71 266.555 3758 2 78.49732 37580 0.134 83.066 37581 - 163.94067 37583 -1.42 119.97701 37585 -1.42 419.90000 3759 3.86 727.67526 37593 3.74 406.34822 37594 5.12 468.84614 37595 5.8 399.95662 37597 5.74 142.02640 37599 0.577 429.812 3760 1.32 164.15648 37600 -2.46 40.06386 37601 1.62 36.03210 37602 - 252.47844 37604 8.66 252.47844 37605 8.66 252.47844 37607 8.66 52.07456 37609 2.72 314.72300 3761 2.25 80.12772 37610 2.5 80.12772 37611 2.41 80.12772 37612 4.07 280.53160 37615 9.36 180.15588 37617 -2.49 180.15588 37619 -2.48 408.91900 3762 2.25 180.15588 37620 -2.48 42.01680 37622 - 418.65234 37623 5.11 180.15588 37626 -2.49 180.15588 37627 -2.48 526.60330 37628 -3.38 272.17000 3763 3.48 180.15588 37630 -2.48 180.15588 37631 -2.48 344.83700 3764 5.2 418.65234 37640 4.95 1200.17126 37642 -1.53 1200.17126 37643 -1.53 814.60870 37645 -0.319 286.15320 37646 - 196.20142 37647 3.64 306.69754 37648 2.13 136.10332 37655 -2.27 194.18246 37656 -2.21 194.18246 37657 -2.21 632.82444 37658 4.51 456.70030 37659 8.4 326.824 3766 3.67 772.65090 37660 -2.47 484.83754 37664 -1.05 390.51310 37665 1.24 389.25810 37666 -3.06 344.313 3767 -2.82 294.43392 37673 3.18 368.46940 37674 2.38 180.15588 37675 -2.49 180.15588 37677 -2.48 180.15588 37679 -2.48 378.417 3768 0.757 180.15588 37680 -2.48 180.15588 37681 -2.49 180.15588 37686 -2.48 180.15588 37692 -2.48 180.15588 37693 -2.48 180.15588 37695 -2.49 180.15588 37701 -2.49 180.15588 37704 -2.48 180.15588 37706 -2.48 225.24260 377106 4.18 185.07252 37712 -3.57 185.07252 37713 -3.57 180.15588 37714 -2.41 180.15588 37715 -2.41 180.15588 37719 -2.41 180.15588 37720 -2.49 180.15588 37721 -2.49 180.15588 37724 -2.17 180.15588 37725 -2.49 180.15588 37727 -2.49 180.15588 37728 -2.41 180.15588 37729 -2.41 340.11568 37736 -1.5 229.125 37737 -1.65 1673.03740 37738 - 180.15588 37740 -2.48 180.15588 37741 -2.48 180.15588 37744 -2.48 180.15588 37746 -2.49 178.23104 37753 -0.0729 194.23044 37754 -0.157 117.14638 37755 -0.308 92.14548 37756 1.4 393.73205 37758 1.92 11.81900 37759 1.4 49.02936 37766 0.228 65.02876 37769 -0.407 396.55620 37771 0.783 431.81460 37772 -1.41 431.81460 37774 -1.48 431.81460 37776 -1.44 488.69912 37777 4.31 412.73388 37778 9.46 662.85042 37779 3.44 704.88710 37780 3.78 149.122 37782 - 65.073 37783 - 64.065 37785 - 261.16840 37788 -2.98 695.51000 37791 -1.41 695.51000 37792 -1.48 695.51460 37795 -1.44 396.55620 37800 0.783 396.55620 37801 0.783 202.97233 37802 -1.44 204.97441 37803 -1.44 200.97080 37804 -1.44 198.96981 37805 -1.44 201.24388 37806 0.909 473.43600 378068 -1.59 58.12220 37808 2.91 170.24872 37809 3.62 240.20784 37811 -2.95 108.18088 37815 2.99 122.20746 37816 3.54 136.23404 37817 4.1 150.26062 37818 4.6 164.28720 37819 5.1 50.05868 37820 1.2 78.11184 37821 1.47 162.27132 37822 3.63 134.21816 37823 3.47 141.59786 37824 2.26 107.15310 37825 1.52 140.20720 37828 1.19 119.12070 37829 2.05 72.14878 37830 3.44 368.41078 37831 5.86 218.18830 37832 2.04 216.21886 37833 2.64 274.48396 37834 7.45 186.20660 37837 2.94 209.62876 37842 2.31 209.62876 37844 2.18 119.12412 37846 0.304 957.39820 37850 - 312.81850 37855 -1.76 219.00210 37856 -1.3 219.00210 37857 -1.3 50.08128 37858 0.217 49.07334 37859 0.217 126.17724 37866 1.67 877.38940 37867 8.28 130.22792 37869 2.87 130.22792 37870 2.87 130.22792 37871 2.87 146.22732 37873 1.46 146.22732 37874 1.46 164.20108 37879 0.38 164.20108 37881 0.38 164.20108 37882 0.38 164.20108 37883 0.38 156.13602 37888 -1.1 156.13602 37889 -1.1 954.85790 3789 1.71 106.16500 37891 3.2 106.16500 37892 3.11 272.42502 37894 4.83 921.76500 3790 0.583 360.37952 37907 0.364 360.37952 37908 0.364 935.79160 3791 1.98 118.17570 37911 3.15 452.66702 37913 2.35 300.30748 37915 3.85 426.31276 37917 2.28 389.38178 37918 5.22 949.81820 3792 1.86 552.61920 37922 -2.06 405.48970 37923 -1.56 704.85550 37924 3.77 258.44150 37925 7.21 258.44150 37927 7.21 389.38178 37928 5.23 964.85270 3793 2.81 199.27260 37931 4.11 199.27260 37933 3 199.27260 37934 3.95 199.27260 37935 3.88 209.285 37936 1.21 177.24632 37937 0.697 952.84200 3794 1.39 321.82200 37941 3.86 1169.46050 37943 -2.21 451.51528 37945 -1.78 233.243 37946 -1.47 938.90160 3795 3.01 420.500 37950 0.881 569.604 37951 -2.22 1202.18190 3796 0.598 96.08406 37965 0.341 96.08406 37966 0.549 26.98154 37968 0.526 25.98689 37969 0.526 27.98191 37970 0.526 30.97376 37971 2.22 31.97391 37972 2.22 32.97173 37973 2.22 28.97649 37974 -2.21 27.97693 37975 -2.21 29.97377 37976 -2.21 30.97536 37977 -2.21 31.97415 37978 -2.21 31.97207 37979 0.783 32.97146 37980 0.783 33.96787 37981 0.783 35.96708 37982 0.783 34.96903 37983 0.783 36.97113 37984 0.783 37.97116 37985 0.783 37986 - 271.33580 37987 - 297.37310 37989 - 284.39270 379896 2.56 911.00766 37990 0.884 454.34667 37993 1.25 327.44220 37994 1.25 380.26659 37995 -0.34 433.62390 37998 4.09 170.25394 37999 2.1 622.751 38 5.92 327.44220 38002 1.25 362.89490 38004 1.25 407.34620 38005 1.25 253.36212 38006 -0.34 380.26659 38007 -0.749 253.36212 38008 -0.749 568.57200 38009 -2.01 300.35576 38010 1.8 131.13482 38011 0.503 261.317 3802 2.37 646.97814 38021 -1.01 170.14100 38023 -2.59 87.12378 38027 -1.98 129.07434 38028 -0.743 182.17180 38030 -2.64 937.04494 38039 1.12 465.542 3804 1.9 87.12378 38040 -1.16 87.12378 38041 -1.72 129.07434 38042 -0.417 90.07790 38043 -0.719 726.83832 38045 1.14 909.99972 38046 0.884 752.87560 38047 1.43 91.06604 38048 -3 91.06604 38049 -1.02 267.321 3805 0.814 221.13340 38050 -0.0648 221.13340 38052 -0.356 173.13520 38053 -0.761 221.13340 38054 0.841 218.17924 38055 -0.832 81.07614 38057 -0.889 81.07614 38058 -0.827 300.307 3806 2.72 127.16872 38062 0.556 229.70974 38067 3.14 240.69266 38069 2.18 111.10550 38071 -0.444 285.34292 38072 1.71 115.52090 38074 0.0899 259.01792 38076 -1.18 106.21174 38079 0.631 134.13200 38085 1.05 406.51246 38095 0.436 75.044 381 - 141.16870 38100 0.744 329.39026 38103 1.67 390.51306 38105 1.41 140.09356 38107 0.229 101.10392 38108 -2.06 101.10392 38109 -2.06 303.31160 38113 -3.75 303.31160 38114 -3.75 303.31160 38115 -3.75 84.07336 38118 -0.267 236.35846 38119 2.82 358.386 3812 2.62 84.07336 38120 0.598 174.53832 38122 0.735 84.07336 38123 -0.08 84.07336 38126 -0.08 246.32914 38130 2.33 160.16932 38135 2.18 174.19590 38136 2.46 158.19650 38137 2.23 162.18520 38139 0.672 162.18520 38140 0.672 130.18640 38142 3.42 130.18640 38143 3.3 130.18640 38144 2.98 130.18640 38145 2.98 130.18640 38146 2.98 388.49718 38148 1.75 663.49896 38150 1.76 722.36800 38151 2.2 228.28480 38152 0.693 322.31176 38153 -1.8 322.31176 38154 -1.8 221.20784 38156 -2.69 336.29528 38158 -1.92 320.29588 38159 -2.01 302.28060 38160 -1.46 284.264 38167 2.73 404.49658 38178 0.627 122.10150 38184 0.861 261.20720 38190 -1.4 895.46196 38199 6.42 450.39278 38200 1.48 610.94166 38202 5.12 608.92578 38203 3.76 627.94900 38209 3.63 167.00050 38211 -0.212 297.84752 38213 2.88 198.64900 38214 1.92 650.68592 38216 1.28 652.70180 38217 1.28 128.13084 38218 1.19 223.24940 38219 -0.875 29.04126 38220 0.0977 721.831 38221 -0.873 188.30860 38223 4.42 705.83060 38225 -0.154 106.21174 38226 2.1 208.21058 38227 1.37 207.20264 38228 1.37 302.36488 38229 3.75 304.38076 38235 3.77 288.38136 38236 5.4 304.38076 38238 4.26 331.40610 38239 2.66 302.36488 38240 3.75 304.38076 38241 3.77 406.51246 38243 0.39 286.45006 38244 6.63 286.45006 38245 6.52 286.45006 38246 6.52 272.42350 38247 5.95 384.50848 38248 3.93 168.23280 38249 1.23 941.108 3825 1.63 338.40528 38250 1.83 885.18354 38256 6.26 592.68430 38257 3.13 606.66782 38258 2.39 612.95700 38259 6 983.145 3826 2.03 119.11920 38263 -2.95 131.17296 38264 -1.79 150.21756 38265 2.91 381.38392 38266 -0.711 45.83362 38267 -0.145 29.83422 38268 0.217 44.82600 38269 - 27.81800 38270 - 73.65196 38273 -0.172 57.65256 38274 -0.145 57.88738 38276 0.482 141.82728 38277 - 246.25860 3828 1.78 144.22668 38283 - 144.22668 38284 - 144.22668 38285 - 280.38136 38286 - 138.17056 38287 0.11 25.65376 38288 0.783 89.65136 38289 0.611 358.386 3829 2.64 175.11618 38290 -1.79 583.59022 38291 -1.91 130.00834 38292 - 132.40774 38293 - 296.44488 38299 6.23 136.23404 3830 4.39 296.44488 38300 6.23 459.26732 38309 -2.94 344.31540 38319 2.38 344.31544 38320 2.38 339.32156 38321 2.19 195.28140 38322 -2.71 226.35504 38331 5.89 260.13578 38342 -1.42 416.50728 38344 1.04 255.26712 38345 -0.419 590.84190 38346 -0.15 268.56242 38348 - 268.56242 38349 - 268.56242 38350 - 127.11798 38351 0.847 128.12592 38352 0.847 128.12592 38353 0.847 127.11798 38354 0.847 114.14240 38355 1.58 114.14240 38356 1.58 114.14240 38357 1.58 112.12652 38358 1.32 112.12652 38359 1.32 112.12652 38360 1.32 112.12652 38361 1.32 280.44548 38362 6.59 128.16898 38363 2 128.16898 38364 2.24 128.16898 38365 2.24 100.11582 38366 0.963 100.11582 38367 0.963 100.11582 38368 1.14 100.11582 38369 1.14 100.11582 38370 1.14 259.73400 383703 -0.517 198.30188 38371 4.68 198.30188 38372 4.68 198.30188 38373 4.97 198.30188 38374 4.97 198.30188 38375 4.78 198.30188 38376 4.78 198.30188 38377 4.78 198.30188 38378 4.82 198.30188 38379 4.82 198.30188 38380 4.82 198.30188 38381 4.51 278.42960 38382 6.54 278.42960 38383 6.54 278.42960 38384 6.54 278.42960 38386 6.53 278.42960 38387 6.56 278.42960 38388 6.58 278.42960 38389 6.58 277.42166 38390 6.56 277.42166 38391 6.58 277.42166 38392 6.58 279.43754 38393 7.05 280.44548 38394 6.5 278.42960 38396 7.25 464.07590 38397 5.73 446.08540 38399 4.97 280.44548 38401 7.64 280.44548 38402 7.64 278.42960 38403 7.25 400.37870 38404 1.2 406.51246 38405 0.438 342.30130 38406 -0.542 142.10944 38407 0.359 210.99896 38409 1.22 210.99896 38410 1.22 208.98308 38412 1.22 278.42960 38413 7.25 111.18486 38420 1.36 210.99896 38421 1.57 210.99896 38423 1.57 208.98308 38425 1.57 244.43578 38426 1.91 176.55420 38428 0.777 143.18520 38430 1.93 144.17330 38431 0.393 176.55420 38432 0.777 176.55420 38433 0.777 176.55420 38434 0.97 176.55420 38435 0.777 279.88848 38437 2.48 236.19930 38439 -2.48 390.904 3844 5.29 237.20720 38440 -2.48 277.87260 38441 2.48 277.87260 38442 2.48 279.88848 38447 2.48 368.46940 38449 3.49 370.486 3845 5.17 394.50668 38450 4.07 330.80844 38451 3.08 352.47000 38452 4.21 240.25736 38453 1.82 136.15130 38454 0.215 296.36368 38457 2.49 342.433 3846 4.77 399.53022 38463 3.26 190.26434 38465 1.24 133.21298 38469 1.06 328.406 3847 3.96 222.26314 38470 0.285 720.71426 38471 1.09 41.05196 38472 -0.169 164.20108 38474 2.15 148.20168 38475 2.66 380.54576 38476 5.85 44.05594 38477 0.148 58.08252 38478 -0.561 225.30834 38483 2.16 212.29032 38484 2.41 282.42322 38486 3.62 168.25698 38487 2.38 221.25582 38491 1.24 104.17400 38492 -1.28 164.20446 38493 1.37 57.95530 38495 1.37 278.301 3850 -0.162 382.47552 38504 4.42 193.24234 38505 2.32 136.19098 38506 2.69 225.30834 38508 2.78 168.25698 38509 2.95 320.338 3851 0.156 662.67818 38510 0.814 449.581 3852 0.683 618.66868 38520 0.994 494.47544 38531 4.66 105.15982 38534 1.01 58.08252 38535 0.273 58.08252 38536 0.273 165.18918 38537 1.7 58.08252 38538 0.273 219.26254 38539 -0.359 306.354 3854 1.52 188.38316 38541 2.49 162.21118 38542 0.754 384.43050 385425 3.03 188.38316 38543 2.24 89.09322 38544 -0.228 481.53800 38545 - 167.20844 38546 1.62 152.19038 38547 2.31 326.41932 38548 2.14 218.31750 38549 2.63 234.335 3855 4.76 248.31750 3856 1.78 411.46598 38562 3.83 146.25146 38563 2.02 161.26614 38564 1.85 411.46590 38565 3.83 411.46598 38567 3.83 411.46598 38568 3.83 136.19098 38570 2.84 179.21576 38571 2.33 122.16440 38572 2.51 314.40400 38576 2.48 324.67864 38578 1.34 136.10824 38580 0.501 120.10884 38581 0.769 114.09277 38583 2.26 114.09277 38584 2.26 114.09277 38585 2.26 131.13482 38586 0.553 345.37962 38587 3.55 270.39418 38588 3.83 186.05462 38589 2.9 336.00030 38590 4.51 426.38643 38591 3.59 384.50848 38592 6.79 306.40150 38593 5.03 68.07734 38595 0.204 359.56902 38598 4.07 68.07734 38599 0.67 67.06940 38600 - 234.70604 38603 2.69 377.90804 38604 4.4 953.082 3861 6.84 363.73759 38614 4.03 95.10272 38616 -0.133 95.10260 38618 -0.0166 95.10272 38619 -0.349 448.636 3862 3.57 210.61348 38620 2.48 243.22040 38621 2.81 119.12074 38622 1.36 230.28726 38624 1.08 122.25420 38625 1.86 364.93338 38626 6.37 383.87100 38628 4.94 152.19376 38629 1.23 430.621 3863 3.63 527.83431 38630 3.06 149.15348 38635 -1.17 411.31826 38639 6.31 1211.342 3864 -0.837 370.48190 38640 5.9 116.15828 38647 1.59 116.15828 38649 1.65 580.751 3865 2.31 116.15828 38650 1.65 116.15828 38651 1.65 116.15828 38652 1.65 102.13170 38655 1.28 237.19014 38658 -0.21 331.51586 38659 3.17 300.35238 38660 3.68 274.40702 38661 4.09 76.05474 38662 -1.46 384.48010 38663 4.56 242.34102 38665 3.26 244.26092 38666 4.04 305.242 3867 -2.09 38672 - 325.34354 38677 2.21 201.24388 38678 0.738 305.369 3868 2.78 303.35848 38680 3.11 154.23040 38681 2.53 252.73064 38682 2.12 153.13542 38683 2.26 58.07914 38685 0.308 156.20322 38688 0.484 246.33126 38689 4.21 307.342 3869 1.72 74.07854 38690 -0.789 210.27106 38691 4.22 283.34992 38692 1.75 250.61564 38693 2.3 92.13842 38694 2.56 196.15990 38695 - 38696 - 100.02425 38699 -0.242 291.343 3870 1.44 338.69700 38701 1.38 180.20050 38703 2.28 289.28884 38704 2.71 150.15404 38705 -0.374 149.14610 38707 -0.374 149.14610 38709 -0.374 148.13816 38712 -0.374 161.15742 38713 2.47 148.13816 38714 -0.374 147.13022 38715 -0.374 329.37300 38718 2.44 150.15404 38719 -0.374 680.700 3872 4.9 150.15404 38720 -0.374 141.13022 38721 -0.685 346.11265 38722 -0.391 132.14214 38723 0.107 224.14828 38725 0.174 116.11522 38726 0.286 346.11265 38727 -0.391 223.16356 38728 -0.276 380.78400 38729 1.57 213.19288 38730 -0.667 105.15982 38731 -0.0428 122.12134 38732 1.79 122.12134 38734 1.78 246.28500 38735 -0.624 122.18700 38736 -1.07 314.51394 38737 5.61 210.27106 38740 4.18 212.15930 38741 - 263.20700 38746 2.99 304.25160 38747 1.23 202.20780 3875 -3.32 180.20048 38750 1.44 123.15588 38753 -0.178 123.15588 38754 -0.141 212.160 38757 - 146.14270 38759 2.11 178.18460 38760 1.69 260.38044 38764 3.66 317.32100 38786 2.6 116.16504 38789 -2.12 808.54832 38790 5.07 113.20074 38792 1.96 682.39115 38798 5.45 164.16140 38799 -0.735 164.16140 38801 -0.464 164.16140 38802 -0.457 498.962 38803 5.49 464.09414 38810 4.77 199.59088 38811 0.71 337.32790 388118 -0.682 298.29894 38812 4.39 363.79196 38813 3.97 119.12070 38814 1.62 226.22740 38815 3.29 177.15682 38816 0.294 147.13084 38817 1.05 278.301 3882 0.303 236.33954 38822 3.49 88.00431 38825 1.62 438.05690 38826 5.76 708.53330 38827 5.2 108.22762 38829 1.41 1875.310 3883 4.68 299.68806 38832 0.928 171.27988 38833 3.35 157.21024 38839 0.985 634.45280 3884 1.15 582.29408 38840 3.84 682.30910 38841 4.29 146.14612 38842 1.92 305.33400 38843 3.74 181.23502 38844 0.626 373.63146 38845 4.68 151.13938 38846 1.49 388.04940 38847 4.91 462.07826 38848 6.6 378.503 3885 5.15 521.06951 38850 6.64 538.07190 38851 6.75 207.45206 38852 2.96 138.24992 38853 4.93 671.09200 38854 7.16 128.55600 38855 2.47 304.34320 38858 3.5 495.08340 38859 6.75 382.278 3886 -1.37 138.24992 38860 4.93 140.20382 38862 2.17 138.24992 38863 4.93 281.30990 38864 3.66 595.09841 38865 7.09 100.01501 38866 0.544 144.16838 38868 1.14 338.444 3887 3.78 102.08864 38871 -0.22 470.96545 38872 5.71 345.24676 38873 5.83 168.03780 38874 2.09 168.03780 38875 2.09 360.79686 38876 3.84 194.61746 38878 2.71 144.17330 38879 2.24 264.317 3888 0.921 143.26978 38880 3.01 340.33500 38881 3.18 168.23438 38884 4.17 188.18270 38885 0.907 158.19988 38886 2.31 491.11471 38887 6.77 381.37214 38888 0.375 191.27036 38889 0.375 369.369 3889 2.31 146.14612 38890 1.25 237.24990 38892 0.375 193.24234 38893 2.65 193.24234 38894 2.65 268.14014 38895 3.79 136.19098 38896 2.84 167.29118 38897 3.2 148.18522 38898 1.35 86.80461 38899 0.783 87.81255 38902 0.783 119.12074 38903 1.02 81.11514 38904 -0.289 185.34952 38905 4.36 65.00661 38906 -1.92 57.05136 38907 -0.22 127.77851 38909 0.624 79.63220 38910 0.624 176.10410 38911 0.624 457.54862 38912 1.67 103.91276 38913 -0.15 145.99250 38916 1.08 4541.06600 3892 - 467.92302 38927 4.02 157.19808 38928 0.663 111.10212 38929 -0.159 141.13148 38930 0.0829 91.17630 38933 0.109 403.90902 38937 3.58 324.95200 38939 -0.294 398.47380 38940 2.64 271.29400 38944 4.89 322.32092 38945 3.8 371.458 38946 3.71 210.10828 38947 0.301 322.44982 38949 5.24 281.33192 38950 1.42 318.37316 38951 3.98 152.19376 38952 1.65 346.46880 38953 3.05 466.473 38954 5.91 346.46880 38955 3.05 218.27260 38957 3.49 186.27380 38959 4.11 288.43360 38960 4.43 120.14852 38961 2.02 246.35386 38962 3.05 313.31362 38963 3.45 230.26408 38964 3.42 161.16070 38965 0.397 161.16070 38966 1.35 145.16130 38967 1.4 360.49538 38969 3.13 402.482 3897 2.21 360.49538 38970 3.13 346.46880 38971 3.05 374.52196 38972 3.2 374.52196 38973 3.2 374.52196 38974 3.2 134.21816 38978 4.13 368.508 3898 0.652 172.18340 38980 1.71 11.81894 38982 0.783 11.81894 38984 0.783 11.81894 38986 0.783 25.84552 38987 0.783 366.492 3899 0.798 287.33700 38990 0.221 137.97358 38991 3.07 188.03226 38992 4.31 222.23870 38994 3.86 222.23870 38995 3.98 163.23896 38996 -0.255 134.21816 38997 4.01 148.24470 38998 4.46 302.452 39 6.49 232.31810 3900 4.64 162.27132 39001 4.81 424.08145 39002 6.4 474.08896 39003 6.78 150.26062 39004 4.16 195.23776 39005 -1.73 194.22982 39006 -1.73 524.09646 39007 6.98 2933.43700 3901 - 134.21816 39013 4.2 134.21816 39014 4.2 383.05769 39016 5.16 113.20074 39017 1.76 626.777 3902 0.00634 416.05945 39023 5.5 128.21204 39028 2.57 290.12621 39029 3.62 362.76630 3903 4.28 495.08340 39030 6.74 495.08340 39031 6.74 153.265 39032 2.6 300.35452 39034 -2.8 229.25244 39036 -2.73 725.534 3904 7.79 213.25304 39041 -2.53 460.318 39042 5.99 486.35446 39044 6.23 213.25304 39045 -2.38 212.24510 39046 -2.53 189.14614 39049 -1.69 725.534 3905 7.79 188.13820 39050 -1.69 187.13026 39051 -1.69 190.13086 39053 -0.53 189.12292 39055 -0.53 189.12292 39057 -0.415 188.11498 39058 -0.53 1030.82202 39059 4.91 182.19928 39060 -3 182.19928 39062 -3 179.17116 39063 -2.05 163.17176 39066 -1.16 162.16382 39067 -1.42 409.77624 39068 6.09 409.77624 39069 6.09 1110.07850 3907 2.82 309.34080 39072 2.6 376.31578 39073 3.09 208.25640 39075 -1.45 209.26434 39076 -1.1 624.05726 39077 5.07 647.89052 39078 7.01 426.29818 39079 3.1 268.22100 3908 3.24 435.29026 39080 2.92 356.39420 39081 0.758 685.76622 39082 1.12 522.64428 39083 2.81 376.81238 39084 2.55 469.93890 39085 3.34 370.37772 39086 1.04 541.43910 39091 6.68 290.82804 39095 3.86 290.82804 39096 3.86 40.07800 39099 3.86 168.23284 39100 3.21 168.23284 39102 3.21 168.23284 39104 3.21 168.23284 39105 3.21 202.25060 39106 5.24 178.22766 39107 1.64 178.22766 39109 1.64 568.707 3911 4.09 178.22766 39110 1.64 178.22766 39111 1.64 530.44576 39112 4.07 330.46110 39113 5.96 374.47060 39114 4.85 302.40794 39115 4.98 302.40794 39118 4.98 302.40794 39119 4.98 302.40794 39120 4.98 302.40794 39121 4.98 302.40794 39122 4.98 302.40794 39135 4.98 302.40794 39136 4.98 302.40794 39137 4.98 302.40794 39138 4.98 302.40794 39139 4.98 301.338 3914 0.481 302.40794 39140 4.98 464.50886 39147 0.246 959.92596 39148 5.31 239.227 3915 2.31 115.10728 39150 -0.442 284.62000 39152 0.296 116.11522 39153 0.0576 118.60424 39156 3.32 287.35358 39157 3.04 287.35358 39158 3.04 287.35358 39159 3.04 359.376 3916 4.45 464.50886 39160 0.246 285.59524 39161 5.06 162.23160 39162 1.11 222.67400 39163 1.47 222.67400 39164 1.47 222.67400 39165 1.47 255.66100 39168 0.355 255.66100 39169 0.355 354.397 3917 3.74 270.71500 39170 0.842 270.71500 39171 0.842 113.54470 39174 1.39 252.72412 39175 1.84 252.72412 39176 1.84 249.67800 39177 0.719 249.67800 39178 0.719 328.40220 3918 4.38 104.06810 39180 -0.894 104.06810 39181 -1.43 202.21110 39183 -0.642 202.21110 39184 -0.642 291.71500 39185 0.632 291.71500 39186 0.632 119.57342 39187 1.31 431.61698 39188 2.9 138.27774 39194 2.43 138.27774 39196 0.333 426.55000 391960 3.91 138.27774 39197 1.43 311.42386 39199 -2.68 310.778 3920 4.53 286.326 3921 1.95 472.69972 39212 6.63 236.73760 39227 3.9 528.67686 39228 5.27 542.70344 39229 5.71 886.11874 39231 5.09 872.09216 39232 4.71 266.41890 39234 5.97 266.41890 39235 5.97 204.35106 39236 5.5 204.35106 39238 5.5 204.35106 39239 5.5 204.35106 39240 5.5 204.35106 39241 5.54 204.35106 39242 5.54 276.41372 39243 5.68 342.29648 39244 -2.28 342.29648 39245 -2.28 298.50380 39246 8.62 326.55700 39248 9.16 171.194 3925 -1.49 242.39750 39250 6.26 242.39750 39251 6.12 319.87196 39254 4.87 310.47146 39255 5.49 310.47146 39256 5.49 310.47146 39257 5.49 170.20720 39258 3.83 142.219 3926 -2.74 321.36980 39260 4.32 186.20660 39261 3.29 186.20660 39263 3.55 186.20660 39264 3.57 283.241 3927 -2.09 262.30256 39271 5.11 262.30256 39273 5.11 262.30256 39274 5.03 94.93852 39275 1.13 338.44004 39280 6.18 141.93899 39282 1.43 438.30212 39283 5.39 164.37500 39285 1.89 231.07472 39286 2.85 102.06161 39287 0.891 140.97196 39288 0.783 209.94127 39289 0.783 435.513 3929 3.86 229.15877 39291 0.749 1052.68072 39294 4.67 384.57906 39299 6 232.27990 3930 2.4 350.47334 39300 4.04 209.06920 39308 3.21 434.28706 39309 6.22 261.403 3931 4.2 434.28706 39310 6.22 217.22744 39311 -0.144 434.28706 39312 6.22 434.28706 39313 6.22 303.14568 39315 3.19 242.62241 39319 3.26 377.47610 3932 5.14 82.06424 39320 -1.17 82.06424 39322 -0.927 449.84981 39323 6.88 82.06424 39324 -1.17 449.84981 39327 6.88 352.87962 39328 4.94 359.40967 39329 4.97 356.05164 39330 4.82 416.29660 39335 6.38 416.29660 39336 6.38 416.29660 39337 6.38 416.29660 39338 6.38 416.29660 39339 6.38 343.504 3934 3.48 416.29660 39340 6.38 375.46024 39341 6.01 375.46024 39342 6.01 375.46024 39343 6.01 297.97180 39344 2.8 212.67242 39345 3.64 419.89982 39346 6.18 407.61300 39347 4.84 376.48802 39348 6.72 198.13290 39349 2.03 252.350 3935 1.48 194.27012 39350 2.78 349.42296 39353 5.83 184.10640 39354 1.79 142.19556 39355 2.53 184.10640 39357 1.81 184.10640 39358 1.78 194.22706 39359 2.44 184.10640 39360 1.82 510.38302 39361 7.06 502.91247 39367 5.81 477.33843 39368 6.57 283.238 3937 -0.767 540.655 39370 5.7 318.36766 39372 2.87 318.36766 39373 2.87 506.21000 39374 5.2 221.03700 393747 2.81 483.89423 39375 6.9 483.89423 39376 6.9 483.89423 39377 6.9 305.440 39380 4.28 305.440 39381 4.28 488.76684 39382 5.46 461.14222 39383 5.67 511.14973 39384 5.38 492.70437 39385 5.01 529.14019 39386 5.44 381.10873 39387 4.56 358.69949 39388 4.9 318.36766 39389 2.87 207.29152 39390 -2.56 300.39206 39391 4.45 396.50026 39392 5.01 408.58050 39393 8.18 166.29236 39394 3.77 418.73338 39395 6.48 418.73338 39396 6.48 331.40614 39397 4.58 331.40614 39399 4.58 574.703 3940 2.01 665.00720 39400 7.16 457.77980 39401 4.26 530.35803 39402 6.7 274.39784 39404 5.95 350.45074 39405 6.5 195.23776 39408 -1.4 558.70280 3941 4.14 339.21254 39411 4.75 297.13280 39413 3.47 228.24328 39414 2.24 164.16140 39416 0.147 560.720 3942 3 382.66330 39420 9.72 500.13000 39421 4.31 194.29272 39422 1.15 624.11148 39423 7.26 410.06144 39424 4.67 230.51900 39425 3.22 214.03840 39426 2.64 338.04180 39427 4.38 288.035 39428 4.05 166.02192 39429 1.91 516.66620 3943 3.7 556.68700 3944 3.75 703.14382 39440 4.5 118.51590 39445 0.688 184.27530 39449 4.17 518.683 3945 3.26 184.27530 39450 4.17 184.27530 39451 4.17 184.27530 39452 4.3 184.27530 39453 4.3 184.27530 39454 4.3 382.53412 39455 3.78 208.25702 39458 0.673 534.683 3946 2.96 208.25702 39460 0.673 208.25702 39461 0.673 208.25702 39464 0.673 316.42000 39465 2.04 316.42000 39466 2.04 86.11676 39468 -0.085 86.11676 39469 0.407 514.65030 3947 3.86 414.22718 39470 -1.84 86.11676 39471 -0.0579 86.11676 39472 -0.462 368.24764 39473 -1.84 173.29914 39475 0.389 174.28724 39476 -1.87 54.09044 39478 1.88 532.66560 3948 2.96 54.09044 39480 2.31 88.53520 39481 2.25 261.96754 39483 -1.29 355.40610 39484 1.05 624.71467 39485 5.46 449.54062 39488 1.97 492.54464 39489 3.93 516.667 3949 4.04 506.56551 39490 4.58 614.83822 39493 6.32 518.683 3950 3.26 146.23408 39501 -2.22 574.69008 39502 3 175.27012 39505 2.11 439.50900 39506 3.95 520.699 3951 3.28 803.94560 39517 2.13 560.720 3952 3.8 546.64600 39524 -1.61 498.652 3953 5.33 449.50770 39530 2.72 435.51772 39531 0.462 320.28034 39533 -1.22 594.73340 39535 2.79 130.145 3954 -3.22 313.476 39540 6.48 162.20688 39547 -3.07 558.63988 39548 4.49 311.333 3955 3.03 442.53000 39551 -0.191 1529.82890 39558 -1.44 569.74080 39559 3.88 327.375 3956 2.56 284.54350 39561 3 415.56562 39562 3.21 240.20938 39564 0.0161 216.31720 39567 3.5 425.48260 39568 -0.639 327.375 3957 3.02 150.09514 39572 -0.972 312.445 39573 5.48 752.61998 39574 -1.12 294.38440 39576 0.348 382.40980 39579 1.57 341.402 3958 2.93 226.22920 39585 0.0655 294.32734 39594 1.79 538.45790 3960 4.8 527.56818 39606 -0.626 556.56300 39608 -0.904 373.597 3961 6.86 179.17110 39610 -2.46 116.20472 39618 -0.0114 368.37990 3962 3.01 444.61180 39622 3.47 577.77834 39623 3.99 125.12860 39624 -1.51 522.66380 39627 2.46 238.27808 39631 -1.33 412.48720 39634 3.07 263.37862 39637 0.736 307.344 3964 3.91 314.33580 39640 -1.18 188.16572 39641 -0.691 364.37750 39645 1.29 158.19988 39654 1.54 263.29588 39663 -0.918 414.52568 39665 1.42 621.81014 39666 2.96 250.19760 39669 3.88 381.36400 39678 1.85 475.45702 39687 -1.15 141.21084 39688 0.894 214.26498 39695 -4.01 330.23054 39699 -1.2 516.40142 39700 -0.788 299.34536 39708 1.67 183.16470 39721 -0.195 269.23258 39723 -0.565 468.493 39724 -0.498 483.58436 39726 2.05 315.22262 39730 -2.75 340.11568 39731 -2.02 453.537 39733 3.65 260.13578 39737 -1.42 285.23198 39740 -0.79 375.46700 39742 3.49 96.98724 39745 -1.42 761.00818 39746 0.361 115.17786 39750 0.917 114.16992 39753 0.733 512.54162 39758 -1.53 161.22200 39764 -0.0662 327.43752 39772 0.954 611.52544 3978 -1.01 414.48832 39784 -1.51 113.11460 39785 0.876 297.32794 39788 1.8 306.20914 39789 -2.41 255.35478 39792 3.3 217.176 3980 - 113.20074 39807 1.78 218.03500 39813 3.58 105.09740 3982 -0.0899 98.14638 39824 0.167 134.17510 39826 2.52 84.07336 39827 -0.08 60.09500 39832 0.463 417.43088 39834 1.37 122.16440 39839 2.36 439.46141 39842 2.21 318.451 3985 3.39 158.11560 39854 -2.11 125.13190 39857 -0.561 314.33580 39866 0.143 144.21140 39867 2.6 1223.353 3987 -0.469 59.11030 39870 0.444 267.24152 39874 -1.4 128.10110 39876 1.37 276.37070 3988 3.4 214.26498 39886 -4.01 441.31494 39890 -2.55 346.29502 39893 0.687 464.58282 39894 0.258 680.79126 39900 2.62 121.17960 39901 1.86 573.63632 39905 3.19 154.12010 39912 1.24 437.38210 39913 -1.79 448.64356 39916 4.5 100.16318 39920 -2.77 93.12650 39922 1.15 113.178 3993 - 434.65330 39930 6.19 137.13600 39931 2.4 128.21204 39932 2.56 748.06548 39934 9.39 347.22142 39935 -3.29 266.38070 3994 2.93 465.44413 39946 3.72 257.95498 39949 -1.62 281.27486 39950 1.37 262.26472 39951 0.217 378.44714 39955 1.91 419.36740 39959 2.49 275.38740 3996 4.85 198.11100 39964 -1.64 311.84800 3997 4.85 483.45941 39970 2.63 118.15710 39971 3.34 694.84536 39974 5.99 481.33375 39976 4.86 463.53060 39979 3.77 148.114 39980 -0.985 629.74264 39981 2.22 386.615 3999 3 125.12860 39992 -0.897 101.10392 39997 -0.502 358.38510 40 2.26 601.35262 40004 -3.43 102.09190 40009 -2.06 222.367 4001 4.08 437.51500 40012 0.531 933.129 4002 -0.383 621.93227 40021 5.36 82.10380 40035 0.419 84.080 40036 -0.806 498.57644 40038 2.47 469.48401 40044 3.96 505.62802 40050 1.97 345.24522 40052 -2.95 543.65524 40059 3.04 162.14210 40070 2.09 212.20420 40071 0.787 220.22460 40072 -1.45 398.50030 40074 3.64 458.46952 40082 3.26 433.49970 40083 3.27 193.26058 40086 2.8 449.48202 40087 -1.41 667.14080 40096 -3.49 587.66290 40098 4.01 345.24522 40100 -2.65 342.17170 40101 -2.94 413.51374 40107 0.343 402.47192 40108 2.78 237.30534 40109 -0.676 345.24522 40112 -2.93 170.22900 40114 2.24 102.13170 40116 1.28 168.280 40117 1.03 455.48814 40118 2.13 376.15055 40125 0.273 337.37596 40128 1.75 178.22770 40131 2.83 275.34280 40133 2.85 343.34423 40138 0.0516 174.15468 40139 -3.26 471.50154 40142 -1.07 560.66534 40145 2.61 578.70262 40146 2.19 588.57993 40148 3.46 286.36886 40149 3.28 320.40700 40152 3.1 448.54190 40153 3.4 262.19180 40154 -1.3 339.38846 40156 2.74 301.36646 40157 -0.161 399.54914 40161 0.978 470.52328 40165 3.22 392.14995 40167 -0.527 448.64356 40169 4.57 458.57148 40171 3.37 528.65254 40172 0.832 265.28792 40173 -3.12 253.23318 40179 -0.618 545.29704 40187 3.67 454.52234 40189 2.55 354.354 4019 2.98 411.34482 40193 -2.72 445.59990 40194 5.11 361.24780 40196 -2.87 469.47503 40197 4.39 132.16260 40205 1.87 415.39522 40208 -3.81 411.621 4021 4.82 456.54006 40211 4.48 513.37085 40218 4.23 418.55590 40232 2.98 150.14130 40235 -0.543 407.31382 40237 1.93 482.55996 40238 -1.24 291.38530 4024 2.29 623.72928 40240 1.93 385.48626 40251 -0.56 279.10100 4026 0.742 801.54910 40260 -2.63 377.39676 40262 1.94 735.04680 40265 6.14 261.08544 4027 0.742 134.13860 40274 -0.063 427.50188 40275 3.69 136.11150 40279 -0.201 457.56908 40286 4.49 163.13362 40287 1.61 400.684 4029 5.86 442.52902 40290 4.08 347.22142 40291 -3.11 455.57488 40295 0.296 400.47650 40297 3.72 300.352 40300 3.81 404.53964 40303 4.39 283.24070 40304 -1.1 709.83068 40306 5.36 150.13820 40308 -0.858 1202.61120 4031 2.92 453.53946 40318 2.68 416.684 4032 4.56 678.68900 40322 - 335.05215 40326 1.58 596.74020 40328 4.8 325.46600 4033 3.76 321.33350 40332 2.71 411.34220 40338 0.664 434.28706 4034 6.22 455.41277 40343 1.67 135.12352 40345 0.057 332.20674 40349 -3.2 449.84981 4035 6.88 489.61094 40350 4.16 643.86026 40355 6.17 221.20780 40356 -2.47 385.17196 4036 8.59 471.45848 40362 -0.842 534.68974 40367 4.18 548.666 4037 0.722 328.32096 40371 3.23 346.375 4038 0.441 631.76036 40384 1.55 315.22262 40388 -0.392 285.342 4039 0.47 242.227 4040 2.61 409.18580 40403 -3.19 639.04740 40407 8.02 260.286 4041 3.63 117.10330 40410 -0.967 346.27290 40413 0.284 400.26024 40414 -3.12 469.58038 40415 -1.1 416.29660 4042 6.38 283.32858 40421 1.99 440.60448 40422 0.752 150.13820 40431 -0.551 399.48840 40432 2.95 230.10980 40438 -1.89 284.264 4044 2.4 403.47556 40440 0.449 341.31176 40441 -2.3 181.14550 40443 1.81 272.301 40444 3.67 208.21212 40448 3.21 225.28900 4045 3.76 309.31296 40452 -2.29 542.33182 40454 -3.78 457.43190 40455 -1.04 628.80098 40456 4.43 287.39810 4046 4.67 361.24780 40460 -3 540.78198 40466 7.03 357.40988 40467 -0.489 178.21058 4047 -2.63 170.25210 40476 0.436 174.22410 40477 -2.92 272.21986 40479 0.936 603.78810 40482 5.26 475.51500 404903 -0.665 446.52448 40491 0.952 794.983 40492 3.36 878.09674 40494 6.35 739.04264 40496 4.97 395.20252 40508 -3.1 136.23404 40519 4.32 174.99100 40520 -2.84 216.23760 40521 -2.11 176.17380 405237 -4.14 149.15330 40526 -0.202 505.20840 40532 -3.56 173.98300 40536 -2.84 107.15310 40538 0.964 129.15700 40547 -2.24 190.24170 4055 0.187 134.17360 40572 -0.314 395.45386 40580 -3.69 370.26352 40583 -1.84 972.84360 40585 -2.01 403.51524 40589 -0.837 308.35300 40594 -0.365 340.11568 40595 -1.5 458.54230 406059 3.74 150.21756 40611 2.76 189.23550 40617 -4.03 74.08510 40618 -2.36 477.61608 40620 5.22 440.58342 40629 4.32 439.59194 40634 5.53 392.53724 40637 2.53 369.48378 40640 -0.638 506.36142 40643 -3.4 192.94000 40646 -1.08 304.34600 40652 0.758 600.67840 40655 3.15 180.15588 40656 -2.48 275.25522 40666 -1.78 889.92824 40671 -0.405 117.10332 40673 -2.83 664.76618 40675 3.5 390.45814 40676 1.55 264.31840 40677 4.55 193.24388 40678 3.68 403.50000 40681 1.18 145.19950 40682 -1.38 326.43978 40696 -0.209 249.35204 40697 0.477 255.22560 40701 1.53 334.41350 40707 0.408 405.409 4071 -2.23 525.80544 40710 8.29 131.12990 40719 -2.76 348.22920 40721 -3.27 374.45874 40722 2.26 372.44286 40727 0.676 380.48746 40728 0.59 293.27050 40729 -2.28 425.22850 40730 -3.49 403.50000 40732 1.18 166.17390 40741 0.928 253.30106 40745 -0.553 125.06360 4075 -1.59 161.12440 40750 2.28 183.20446 40751 -0.93 194.22860 40753 4.01 249.28514 40756 -2.66 281.33192 40763 1.42 335.38268 40764 -0.932 160.12472 4077 -1.07 277.33830 40779 -1.98 100.14200 40782 0.334 171.19376 40797 0.349 284.39270 40799 2.85 622.61954 40808 -2.27 184.10640 40810 1.78 152.14732 40813 1.8 344.40490 408174 1.01 480.12894 40821 -2.09 180.15588 40822 -2.49 162.09750 4083 -0.682 292.45618 40836 3.78 153.09912 40850 -0.922 382.24678 40851 -1.06 313.29166 40856 1.27 299.25026 40861 -3.31 320.27400 40863 0.797 230.17700 40869 -1.78 337.42270 40873 1.75 448.29964 40875 1.24 150.12990 40886 -2.47 102.15800 40889 0.507 197.23442 40893 0.399 504.43710 40896 -2.26 403.38750 40909 3.49 42.02022 40910 -0.293 419.51802 40922 0.672 214.11040 40923 -1.91 110.04890 40926 -0.446 398.40926 40929 1.69 180.15588 4093 -2.48 274.44090 40933 5.43 161.15580 40935 -3.59 335.35660 40940 1.53 282.33402 40947 -2.23 269.38474 40951 3.26 527.658 40953 3.97 163.17176 40957 -1.42 399.48686 40960 -2.17 596.83848 40968 6.76 477.64206 40976 2.93 471.54546 40984 3.43 367.42116 40985 -2.33 197.23442 40989 -0.209 331.36646 40990 0.95 131.12990 40992 -0.784 321.31979 40995 2.49 408.467 40996 3.35 148.16046 40997 -2.38 152.23340 41 2.67 289.32640 41001 1.97 180.15588 41005 -2.41 119.11920 41011 -3.08 209.22128 41016 -2.42 208.21734 41022 0.522 308.37284 41029 -2.04 160.21410 41030 -2.86 190.24604 41032 1.68 120.15190 41033 0.551 342.29648 41034 -2.28 276.28780 41037 -0.0767 466.44800 41039 -0.214 385.499 41045 1.06 419.45266 41046 1.18 190.32600 41055 -2.58 662.81934 41056 2.02 384.43066 41059 1.77 319.22898 41060 -0.824 174.19774 41065 -1.52 288.29892 41070 -1.38 306.36188 41071 0.738 412.48382 41072 3.26 540.58455 41074 1.64 451.56634 41075 4.2 260.13578 41076 -1.92 330.37652 41077 3.24 211.28176 41085 -0.459 342.16880 41089 1.5 151.206 4109 0.518 222.32330 41094 4.32 438.52110 41097 3.72 379.46878 41099 4.48 149.18970 4110 0.809 160.17116 41101 -1.54 273.33038 41104 0.67 178.18640 41105 -3.25 221.20780 41112 -2.47 135.16320 41117 0.902 492.59292 41126 0.299 86.08924 41131 0.64 78.84036 41132 -0.835 304.343 41135 3.48 118.154 41139 -2.99 530.64090 41142 -0.387 127.14120 41149 -0.373 340.18070 41150 -2.96 200.084 4116 -1.53 137.13602 41165 0.438 504.60362 41166 -0.223 438.52110 41168 3.72 324.28120 4117 -1.85 361.46026 41171 0.981 541.70472 41172 4.77 439.38523 41173 3.89 237.216 41183 -1.04 481.62524 41186 5.82 90.12100 41189 -0.506 440.45454 41191 -2.16 277.23280 41198 2.04 238.40880 41200 6.45 1474.48214 41202 -0.648 402.48746 41203 0.967 468.54708 41207 1.72 1133.16208 41209 0.0606 108.14120 41210 0.462 325.38264 41211 2.86 383.51036 41212 -0.462 889.21510 41213 6.69 153.13540 41214 1.1 78.13444 41218 0.086 130.14518 41221 -1.39 355.41200 41225 3.73 543.72060 41226 5.43 383.51036 41232 -0.287 212.24388 41237 3.57 289.39728 41239 1.05 208.21058 41241 1.49 472.60298 41242 3.85 526.73310 41245 6.53 342.297 4125 -2.4 209.24020 41250 -1.9 126.11000 412516 -0.0371 198.38800 41253 7.38 240.25240 41254 1.74 482.49391 41259 0.632 194.13940 4126 -2.32 285.22455 41262 2.54 155.23742 41263 0.95 88.10510 41268 -0.704 360.45220 41274 3.66 118.13602 41275 1.4 1794.90382 41279 -0.484 413.55128 41282 6.22 212.05400 41285 0.605 242.22864 41292 -1.79 527.67660 41293 3 458.55226 41294 2.76 437.34380 41304 -1.97 182.21790 41308 3.37 557.64030 41313 3.24 363.41354 41317 1.68 212.248 41320 2.56 466.719 41321 5.99 306.43816 41323 2.33 314.31698 41325 - 102.13170 41330 1.24 559.53434 41332 -2.65 455.57088 41335 2.15 339.19604 41336 -3.43 138.24992 41341 4.58 1198.23390 41342 -0.803 356.11508 41351 -1.57 330.12646 41354 0.266 349.38696 41358 0.693 233.22192 41360 -2.18 413.39593 41363 4.67 601.71546 41374 0.594 228.43720 41378 0.766 325.38448 41383 -2.34 138.10210 41384 -0.142 448.44177 41385 2.31 363.41354 41388 0.926 180.15590 4139 -2.48 519.59232 41400 2.91 134.13388 41401 -3.21 205.23750 41404 1.53 260.13578 4141 -1.92 350.37168 41411 - 235.30316 41412 2.13 237.21554 41421 -0.746 417.38493 41422 1.27 381.37200 41423 3.36 750.77452 41424 -2.03 386.37810 41425 -0.574 325.18770 41429 -2.75 383.37750 41435 -0.399 268.26930 41443 -0.868 191.13880 41450 -3.65 340.41992 41453 0.31 98.09994 41456 -0.157 570.758 41462 5.28 160.17116 41469 -0.871 607.70082 41470 0.807 234.25462 41471 -0.0234 385.16110 41473 -3.2 128.16898 41476 1.71 344.19130 41480 4.17 910.71800 41482 -3.98 338.40404 41484 0.807 214.21850 41485 -1.63 411.45266 41487 3.96 298.36402 41490 2.47 473.39654 41491 -0.0746 432.39931 41493 2.09 206.26866 41498 2.19 328.35032 41499 2.72 164.20110 41500 2.39 477.56712 41501 6.11 649.08374 41509 10.1 446.53818 41511 4.95 561.62900 41512 1.9 350.36259 41525 3.53 538.75472 41527 4 194.13940 4153 -2.32 135.18500 41531 -0.295 343.38208 41534 3.26 890.30100 41539 8.09 843.65396 41541 -2.77 249.29344 41545 2.11 325.43246 41546 2.77 70.01385 41550 0.867 283.28398 41561 -1.6 425.48630 41568 3.28 638.61864 41576 2.04 129.15700 41582 -1.14 313.37870 41583 2.55 274.11930 41584 -1.5 384.43250 41589 1.63 446.58308 41590 2.47 445.55000 41593 5.15 204.35106 41595 5.61 70.08980 41607 0.892 215.20664 41608 -2.87 60.00890 41609 -0.308 911.76900 41611 -2.03 265.34806 41617 1.73 385.373 41625 3.03 137.15800 41630 -3.03 400.63710 41633 6.64 372.44410 41636 3.04 462.40532 41643 -0.137 682.57708 41650 -2.16 623.70022 41654 0.942 352.38380 41656 4.34 180.15588 4167 -2.48 214.26652 41670 1.98 112.12652 41674 0.763 490.47285 41677 0.108 558.66654 41679 2.22 407.97900 41688 4.71 357.40220 41690 -3.31 239.22804 41692 -0.431 193.22100 41696 -0.171 260.13578 4170 -1.92 172.18524 41701 -4.15 283.28398 41707 -3.42 137.15800 41710 -3.12 455.46216 41712 2.74 239.29524 41719 2.14 153.15700 41721 -3.24 416.55864 41728 2.98 235.173 41733 -0.544 304.19326 41735 -1.16 439.46276 41738 2.78 342.29648 4174 -2.28 458.48874 41742 1.29 309.31788 41749 -2.97 504.43710 41753 -2.26 188.22586 41755 1.29 471.62010 41759 3.36 459.38916 41761 -0.596 437.51930 41766 1.73 461.63250 4177 3.29 371.51460 41774 5.81 275.34442 41778 3.31 449.49910 41784 3.57 1009.16986 41791 1.4 491.53732 41792 3.81 388.50548 41794 2.26 436.54828 41795 2.72 149.27958 41796 1.66 392.53724 41802 2.67 421.53544 41803 2.15 174.200 41804 0.508 142.28168 41808 5.64 220.31400 41814 2.75 443.45330 41816 -1.4 358.28370 41817 -0.779 567.37517 41821 3.67 202.16478 41824 -3.42 351.46482 41825 1.62 268.26930 41829 -1.9 576.75056 41832 3.4 152.237 41837 0.307 360.40926 41839 2.44 472.66496 41840 4.28 466.16890 41846 -3.31 625.01770 41847 10 196.09512 41852 -1.56 466.44384 41857 0.541 256.21032 41858 2.26 202.24752 41865 2.13 280.28000 41867 -0.649 456.66430 41872 0.793 392.46106 41879 1.9 370.14170 4188 -2.95 144.11870 41883 1.31 240.25400 41888 2.96 176.12410 41893 -1.78 142.11620 41898 -0.473 201.349 41899 2.06 180.15588 4191 -2.48 279.35572 41911 2.96 216.08322 41917 -1.75 513.49332 41919 0.995 116.15982 41921 2.89 268.35020 41922 5.03 161.20048 41928 0.814 307.19724 41929 -2.95 344.40986 41931 3.51 258.48520 41934 -2.19 331.22202 41935 -2.88 163.172 41938 -2.27 168.14672 41941 1.18 347.22142 41945 -3.19 182.16850 41948 -2.53 267.30442 41950 -1.71 481.50804 41958 0.27 138.10210 41962 -0.074 304.25158 41963 1.23 240.25398 41965 2.91 212.24390 41967 2.84 248.31596 41971 0.711 393.52196 41973 3.41 404.45874 41974 -0.298 527.51990 41977 1.65 20.02760 41981 0.257 412.18664 41982 -3.31 544.52720 41983 1.02 178.18306 41987 -1.69 230.21790 41988 -1.77 311.33038 41989 -0.985 324.21447 41991 -0.176 536.66410 41994 4.24 172.13880 41995 -1.46 311.37498 42 1.89 172.56600 420128 2.56 345.39458 42016 3.76 184.10640 42017 1.8 363.21406 42018 -1.18 164.20108 42023 2.26 379.476 42024 -0.899 215.333 42025 0.396 782.08170 42027 6.1 163.17176 42033 -2.28 539.53560 42034 0.5 654.42437 42037 1.52 160.16932 42040 2.06 141.25390 42045 2.68 370.40240 42050 1.59 275.19506 42051 -1.08 643.63512 42053 1.86 160.08166 42056 -0.0956 497.49392 42068 1.68 496.54580 42070 0.879 180.15590 4208 -2.48 566.68660 42082 3.15 188.26738 42085 -2.05 529.48960 42088 -2.22 704.85572 42089 3.77 122.11980 42090 -2.42 154.12014 42094 1.27 390.51306 42098 1.42 350.41444 42099 2.14 131.17296 42101 -1.7 154.25300 42106 -0.22 90.07794 42111 -0.653 322.20854 42112 -3.21 318.17190 42115 -1.58 420.41324 42121 0.806 627.70700 42122 -0.134 152.237 42147 0.307 185.22034 42150 1.27 288.382 42156 2.57 128.12960 42160 -1.16 105.11584 42164 -3.07 154.25300 42170 -0.22 286.33230 421707 1.22 159.14830 42173 0.173 291.19784 42176 -2.67 355.24342 42184 -3 152.14730 421840 1.48 247.25320 421843 -0.179 292.24272 42191 -0.603 410.31520 42198 -0.408 90.07794 422 -0.653 416.37810 42202 1.13 379.49200 42208 3.53 4221 -2.96 430.31218 42217 -1.5 374.51366 42219 2.74 358.34800 4222 -1.23 270.23690 42223 2.2 172.22480 42229 -1.51 450.963 4223 0.616 290.20970 42248 -1.37 306.26746 42255 0.935 443.51774 42259 0.731 432.32256 42261 -2.8 90.12100 42263 -0.122 554.71920 42265 2.4 30.06904 42266 0.783 440.40964 42273 -1.32 214.26160 42280 -0.726 376.25930 42284 -2.97 114.18976 42287 -2.67 463.58950 42292 5.29 252.33218 42298 -1.3 348.39364 42302 -0.117 225.22222 42306 0.371 387.17714 42308 -3.1 268.35020 42309 3.76 472.50758 42311 3.64 514.62288 42316 0.674 359.41620 42319 2.8 260.13578 42320 -1.65 100.03983 42330 0.531 238.30560 42334 -1.3 500.50282 42335 2.93 310.08970 4235 -1.72 693.50968 42351 -2.55 733.92680 42355 2.63 330.44334 42359 0.896 206.36694 42362 5.37 558.66654 42367 1.67 126.04830 42383 -0.99 465.56908 42390 0.513 354.61010 42394 9.51 113.20074 42396 1.69 363.31495 42403 3.59 483.55462 42405 1.93 314.18654 42411 -2.28 317.19544 42413 -3.17 121.13660 42416 1.14 193.17225 42429 0.736 550.72728 42430 2.55 500.52300 42433 0.469 415.43663 42434 2.88 150.17450 42438 2.5 266.27756 42441 -0.788 318.27497 42444 2.61 244.26092 42446 4.04 691.73296 42449 1.77 447.42152 42450 1.03 267.24152 42452 -1.51 548.61128 42455 2.09 367.40686 42459 2.93 279.22402 42464 0.972 110.133 42465 -1.31 410.50120 42471 2.03 225.24114 42477 1.36 314.40372 42478 0.765 199.19729 42484 2 155.96557 42487 2.04 180.15588 4249 -2.41 222.23870 42491 3.51 334.32216 42492 3.19 281.26810 42495 -1.8 340.11568 4250 -1.5 242.39750 42504 6.46 347.22142 42506 -3.01 353.08647 42508 -0.805 260.13578 4251 -1.67 507.60576 42514 0.386 148.09258 42523 -0.711 424.40030 42528 -2.24 288.42440 42534 3.19 174.08680 42535 -0.725 244.37030 42539 4.73 415.43663 42543 2.88 113.15768 42546 0.391 164.15650 42548 -2.13 217.15450 42549 -2.94 570.55819 42556 2.06 164.15648 42564 -2.13 516.54190 42565 3.68 193.17225 42566 0.765 286.23630 42567 2 281.26810 42575 -0.83 162.10920 42578 2.66 391.54570 42588 6.99 164.15648 42589 -2.13 588.695 4259 1.73 134.17510 425902 2.26 397.29115 42591 -2.39 590.711 4260 3.41 223.14240 42603 -0.185 164.15648 42606 -2.13 575.31534 42608 -3.56 248.24306 42614 1.83 383.45926 42621 1.62 404.27250 42626 -3.37 761.93276 42629 3.07 120.19160 42630 3.74 369.46948 42632 2.49 281.22995 42638 5.1 86.08920 42639 -0.116 206.15164 42646 1.22 382.47706 42653 4.41 268.22624 42654 -1.18 605.34110 42660 -3.64 322.33630 42665 2.55 767.96148 42669 1.06 76.11760 42677 -0.991 222.36630 42680 4.75 137.13602 42682 0.815 266.33616 42683 -0.847 363.26388 42684 -1.83 146.12566 42691 0.33 132.09318 42694 -0.972 252.30958 42697 -1.12 97.97036 42699 -1.25 166.14754 42700 -0.33 365.21188 42701 -2.43 330.42130 42702 4.14 499.39196 42708 -2.73 567.638 42709 1.66 194.13940 42717 -2.32 441.54300 42719 0.548 135.20626 42724 1.75 198.22390 42725 1.48 559.31594 42730 -3.58 517.766 42737 4.2 177.19834 42754 -1.71 180.15588 42758 -2.49 496.55256 42768 -1.65 574.73468 42770 1.94 505.20840 42775 -3.51 1047.70180 42782 9.97 252.30958 42787 -1.12 171.23680 42797 -1.49 132.16106 4280 -3.02 190.10760 42819 -1 59.07062 42820 -1.64 294.30996 42839 -0.89 456.601 4284 0.53 74.08192 42843 -1.79 372.42026 42848 2.88 248.149 4285 3.09 371.24282 42856 -3.02 572.59821 42859 2.59 454.52448 4286 1.54 360.44740 42871 2.83 163.172 4289 -2.28 333.44520 42893 1.5 504.43708 42894 -2.29 196.22100 42896 -2.37 318.19721 4290 -1.61 392.37175 42903 2.01 180.15588 42905 -2.48 516.65554 42907 4.96 321.35118 42912 -3.67 494.385 42917 -1.29 192.16996 42921 -1.86 512.36905 42928 2.37 202.16816 42931 -1.57 419.538 42937 -1.13 100.18210 42939 1.91 287.35358 42944 1.37 142.11620 42946 -2.23 117.14630 42955 -0.594 730.11030 42965 8.31 210.18186 42976 -2.53 402.65294 42977 6.44 402.65294 42989 7.07 238.26408 42995 0.476 418.49178 42997 3.06 313.476 43 3 539.24722 43000 -3.23 116.20134 43003 2.61 748.85846 43005 3.19 261.31960 43007 2.41 425.43802 43010 1.48 343.31200 43012 1.11 285.126 4302 3.26 623.73806 43024 2.53 239.23120 43029 -1.59 362.488 4303 3.82 363.32210 43034 -1.77 150.17450 43035 2.13 409.81400 4304 -0.181 119.07610 43040 -0.891 306.50536 43043 5.05 182.18344 4305 -0.107 366.39830 43051 1.65 308.35300 43060 1.01 292.21133 43064 2.57 166.17390 43065 0.865 906.62000 43074 -3.15 118.17420 43078 0.394 268.265 4308 3.37 476.45930 43081 1.25 190.20052 43088 -4.13 75.06990 43089 -1.31 690.850 4309 2.32 277.33830 43092 -1.98 100.20194 43098 4.41 500.566 431 2.2 534.510 4310 -0.271 179.21570 43103 -1.07 180.15588 43104 -2.48 195.216 4311 1.59 160.171 4312 -1.21 239.232 43120 -1.36 332.24642 43121 -0.779 377.48288 43123 3.77 683.85258 43124 5.38 683.85258 43125 5.38 353.41350 43126 1 304.36860 43127 2.34 300.26290 43129 2.06 444.734 4313 8.18 154.25300 43136 0.173 248.318 4314 2.07 529.59052 43142 3.47 463.54674 43144 -1.84 307.36920 43149 0.664 337.45532 4315 3.89 212.19930 4316 0.728 314.25300 4317 1.7 310.30414 43179 2.58 336.23480 4318 1.7 220.22466 43186 -1.26 594.698 4319 5.58 618.72188 43193 1.36 468.361 43195 -0.175 216.31720 43197 3.77 227.30008 43199 2.03 386.353 4320 1.88 574.73314 43207 3.66 148.20010 43208 -0.186 482.52230 4321 2.46 565.42895 43214 4.73 156.22210 43219 1.84 170.23318 43229 1 580.671 4323 5.04 352.29440 4324 3.38 248.30100 4325 1.29 340.43792 43250 -2.02 222.24392 43253 1.06 114.10272 43254 -1.42 197.19136 43258 -0.527 219.280 4326 2.34 134.21816 43261 4.11 433.09370 43263 -3.08 296.318 4327 3.07 339.19604 43272 -2.98 308.49642 43275 7.83 381.46480 43278 2.97 396.44474 43279 1.73 238.366 4329 3.22 192.12352 43291 -0.981 119.16380 43295 1.56 184.19250 43299 -0.829 368.40500 433 0.656 161.15588 43304 -2.3 178.18640 43305 -3.25 624.76580 4331 5.73 189.16752 43310 1.36 145.19950 43312 0.895 438.56446 43313 -0.1 553.65498 43314 1.77 685.893 43324 1.08 551.63350 43326 3.59 411.34482 43332 -0.692 368.47954 43341 2.15 540.63234 43344 3.07 321.22382 43353 -2.98 213.21000 43355 8.69E-04 266.25342 43362 -1.85 361.24800 43364 -1.86 121.14000 43367 -0.317 466.61854 43368 1.84 374.45506 43374 2.54 118.20168 43379 0.565 291.36980 43385 0.847 194.13940 43394 -2.32 346.23332 43395 -1.88 535.40297 43398 4.9 414.50338 43401 2.92 204.22372 43403 -2.2 135.20620 43405 2.38 309.31296 43406 -2.27 353.44132 43411 0.114 528.64548 43413 1.55 206.28082 43415 3.88 392.57200 43419 3.42 4342 -0.0392 460.57490 43424 3.83 238.366 4343 3.38 131.17296 43433 -1.79 525.68118 43435 6.01 581.66538 43438 2.71 239.99925 43439 -0.799 592.719 4344 3.62 204.35106 43445 5.93 437.529 4345 4.55 369.45750 43450 3.92 127.91241 43451 1.71 251.30594 43456 -0.775 420.47930 43460 4.23 175.11139 43461 0.936 755.85482 43466 -1.88 281.26810 43467 -2.83 176.16718 43468 0.0625 95.97930 43474 -1.42 393.32588 43485 1.28 405.53266 43486 4.68 356.41932 43487 0.333 187.32200 4349 - 581.70322 43497 2.76 325.06071 43500 -2.25 335.28980 43502 1.08 546.650 4351 1.53 280.27662 43513 -0.463 270.02770 43515 -0.173 621.74662 43516 0.504 570.541 4352 -0.892 220.00777 43521 2.97 397.51066 43522 4.82 575.71940 43527 4.14 328.360 4353 3.45 534.43272 43531 3.94 803.69399 43532 -1.41 127.18420 43533 0.817 527.56818 43535 -0.626 427.37502 43536 2.06 246.25860 4354 2.07 379.47308 43541 4.2 597.82190 43542 1.91 478.56450 43544 4.68 306.22962 43549 -1.68 593.72222 43554 3.31 560.68400 4356 -0.466 265.33252 43561 -0.193 215.24632 43562 -1.73 433.37574 43564 -0.0929 394.418 4357 3.75 142.10940 43572 -0.885 536.66410 43574 4.44 190.19714 43575 -3.41 252.30770 435764 4.41 238.19196 43577 -2.46 189.21050 43580 1.81 549.49771 43585 -2.19 282.24452 43589 -2.57 905.09228 43590 3.34 227.21734 43597 -1.88 294.302 4360 3.85 420.626 43602 4.25 326.387 4361 5.04 378.50390 43613 5.31 126.11330 43615 -0.0234 467.47270 43616 2.72 282.54748 43619 9.5 342.29648 43620 -2.14 363.49260 43621 5.05 383.48408 43622 4.36 113.13876 43623 0.401 478.624 4363 3.93 625.71088 43631 2.36 104.17510 43633 0.381 237.98330 43636 0.0361 706.91834 43638 2.8 333.23452 43639 -1.2 240.341 4364 6.26 443.45330 43643 0.709 170.20900 43644 -1.33 277.278 43645 1.71 264.361 4365 3.46 537.46527 43650 3.77 284.35636 43659 2.64 172.180 4366 3.01 256.26014 43661 1 761.76990 43663 -2 319.40036 43666 2.64 584.66230 43669 4.08 230.303 4367 3.77 1061.92203 43671 -1.62 424.59986 43679 3.54 248.318 4368 2.65 575.71940 43685 4.08 87.16340 43689 1.3 142.113 4369 - 621.73232 43690 3.35 290.23022 43691 -2.29 618.74756 43696 3.45 269.25390 43697 -1.86 198.218 4370 3.13 652.82238 43700 5.2 180.15588 43703 -2.49 200.234 4371 3.61 271.22346 43710 -0.102 207.35872 43711 1.52 516.45116 43712 -2.54 346.32100 43716 -1.77 447.534 43717 2.42 222.28022 4372 1.26 228.37092 43722 5.72 401.46490 43724 2.11 472.55740 43726 3.27 337.37596 43729 1.2 271.267 4373 -1.26 85.12800 43732 0.405 162.14398 43737 -1.46 145.15648 43739 -2.62 271.20700 43741 0.875 110.11740 43745 -0.0625 427.41084 43746 -1.22 417.54674 43748 4.21 405.48790 43755 -1.12 164.15648 43759 -1.95 338.42696 43760 -0.634 530.47774 43761 -2.53 398.46092 43762 2.35 595.68490 43763 2.5 444.50086 43765 4.07 383.25352 43766 -2.51 246.25860 437678 1.78 517.63688 43768 5.82 510.61540 43769 1.18 714.844 4377 2.33 241.284 43778 1.02 365.40928 43785 -0.891 290.16180 43786 -2.66 735.91624 43787 6.57 552.66700 4379 2.34 359.23190 43791 -3.08 206.32756 43796 2.69 73.13680 43799 0.994 479.607 4380 1.25 322.14838 43806 -1.04 441.32840 43809 3.33 453.570 4381 -0.248 152.23344 43812 3.22 276.13520 43824 -1.62 570.45333 43825 4.03 789.667 4383 -1.37 284.40034 43830 2.24 451.43900 43831 0.524 194.13940 43832 -2.32 397.42792 43833 1.5 462.48911 43835 3.62 599.713 4384 2.39 467.597 4385 0.39 101.104 43858 -2.33 234.34104 43864 -0.401 814.75260 43865 -1.66 328.25772 43869 -0.625 507.61638 4387 1.98 291.36980 43871 0.68 209.19860 43876 -1.98 505.19920 4388 6.2 217.28634 43885 0.665 885.045 4389 1.22 293.314 43892 -1.53 260.13578 43896 -1.92 570.45333 43899 4.03 1065.201 4390 -0.217 56.10630 43907 2.36 716.58800 4391 -1.81 464.85300 4392 -0.425 486.69000 43927 4.85 371.42690 4393 1.37 682.80038 43931 1.58 231.25730 439329 3.56 143.18366 43933 -1.3 150.12990 43934 -2.47 468.54708 43938 2.67 491.489 4394 -0.693 194.18246 43943 -2.21 176.00230 43945 -1.75 160.17110 43949 -2.88 230.260 4395 2.81 700.53538 43955 -2.19 190.15408 43960 -1.69 163.17176 43963 -2.24 383.39796 43964 1.76 429.51260 43966 0.092 391.27380 43967 -3.14 383.46300 43968 -0.929 491.489 4397 -0.693 250.25402 43971 -0.872 459.24300 43977 -3.48 203.18300 43978 -1.11 179.21570 43980 0.933 151.16260 439819 -1.88 145.200 43983 0.841 375.27440 43986 -3.1 115.13050 43989 -0.843 1018.191 4399 0.263 103.07674 43991 -1.57 338.42450 43993 3.25 184.20240 43996 -0.00496 174.24070 43997 -2.53 263.376 4400 2.44 163.23800 44003 -0.306 356.413 4401 3.28 465.59292 44016 4.44 343.504 4402 1.66 497.59172 44021 4.35 717.11620 44027 8.51 613.78968 44032 3.21 166.13760 44033 -0.452 442.42552 44035 0.353 521.63234 44039 0.531 178.18310 44042 -1.43 815.63778 44048 -2.35 140.07490 44052 -0.795 309.36094 44059 -1.1 199.20710 44061 -2.76 367.24920 44070 -3.5 395.35402 44074 -2.62 145.19954 44075 0.694 146.14450 44079 -3.17 298.31800 44081 -4.33E-04 374.47766 44082 1.56 580.71650 44085 3.85 347.22142 44086 -3.11 991.91600 44089 -1.11 344.359 4409 1.23 368.45724 44090 2.54 302.39240 44093 2.03 235.23440 44096 -2.33 400.466 4410 5.16 329.45800 44107 4.36 106.14454 44111 0.328 209.26434 44115 -1.45 297.37776 44118 -1.42 305.22104 44126 -1.68 373.36838 44128 2.1 487.67994 44129 4.48 349.40858 44132 1.6 493.74200 44137 4.91 397.46103 44138 3.18 226.271 4414 2.93 302.36820 44143 3.14 785.235 44147 8.55 241.35756 44156 3.45 136.06638 44158 -1.22 296.34660 44164 0.477 528.504 4417 1.41 41.05196 44177 0.676 237.28212 44182 -1.59 454.43960 44185 0.407 247.31232 44187 -0.469 223.24940 44188 -0.624 461.43817 44189 0.614 542.531 4419 1.83 134.21816 44194 4.3 131.17290 44212 0.443 663.42538 44215 -3.47 219.13518 44219 -0.899 118.17420 44224 -0.226 208.23472 44229 0.301 341.31176 44230 -2.2 831.46710 44234 -3.44 210.22650 44235 1.69 683.45630 44236 -3.15 213.29700 44237 1.73 329.44376 44239 0.168 337.18016 44240 -3.46 226.27380 44241 1.74 648.99920 44245 8.45 366.622 44247 9.23 641.80008 44251 2.95 355.34326 44260 -1.49 144.17176 44262 -2.81 680.43272 44264 -3.52 326.39334 44267 0.813 233.350 4427 4.03 157.16710 44272 -0.326 400.44928 44274 2.16 623.29644 44276 -3.63 221.20780 44278 -2.47 172.227 4428 1.27 398.407 4429 3.09 297.35454 44290 -2.15 130.25114 44296 4.26 292.35452 44298 2.71 181.18850 44303 -2.14 358.43490 44309 1.77 1009.89660 44310 -3.55 251.23382 44312 -3.65 301.18770 44313 -1.74 662.65988 44326 1.96 968.97654 44329 -0.929 459.624 4433 4.96 584.64368 44330 -1.71 237.20878 44332 0.552 187.150 44337 -1.28 401.26542 44338 -2.59 162.18520 44343 0.672 340.18414 44346 -3.24 127.14120 44348 0.0187 186.210 4435 1.1 582.75514 44351 3.43 409.28588 44352 -2.97 242.27170 44355 -1.08 229.25244 44356 -2.92 631.73960 44367 4.14 198.13620 44368 0.253 163.17170 44369 -2.27 183.09970 443725 -1.68 163.17176 44377 -2.24 362.23610 44379 -3.1 74.08180 44383 -1.14 175.18240 44387 -3.44 250.23755 44394 -2.3 301.27100 44395 -2.83 338.37714 444 1.83 87.07730 44400 -0.132 174.15284 44401 1.36 743.40528 44409 -4.07 246.302 4441 2.81 285.25004 44419 0.229 76.05474 44423 -1.23 362.418 4443 1.1 365.33930 44434 -2.66 397.27518 44437 -3.45 308.31000 44445 2.61 168.03780 4445 2.09 226.18618 44454 -1.89 602.76216 44457 2.21 869.045 4446 2.51 216.18952 44460 2.4 414.41542 44465 0.342 828.261 4447 4.24 144.23460 44470 -2.71 128.17236 44477 -0.877 466.49582 44479 2.54 302.19720 44480 0.873 434.19001 44481 0.0877 147.08620 44482 -1.16 125.12530 44485 0.548 670.68954 44489 3.63 302.84140 4449 4.33 395.43350 44491 1.37 298.24700 44492 1.84 209.15562 44493 0.494 172.26460 44499 3.94 1069.21700 4450 -1.34 197.12628 44503 -1.97 739.80530 44504 2.76 219.25916 44507 -1.23 308.18196 44509 -1.92 132.15770 44510 0.356 309.29460 44515 2.14 280.44550 44526 7.05 310.47300 4453 5.18 541.63752 44532 4.3 297.38990 44534 3.42 324.37378 44535 2.8 527.521 4454 -2.1 235.24272 44540 0.634 698.89788 44541 2.77 138.17040 44549 -1.1 214.11040 44551 -1.91 191.13880 44557 -0.53 1508.27134 44566 -0.958 234.273 44576 2.34 346.330 4458 -2.25 202.20600 44588 2.71 556.514 4459 1.06 296.31720 44592 3.48 312.44582 44593 3.24 241.24392 44596 -2.88 300.43512 44597 4.97 334.41000 44598 1.4 408.45190 4460 2.77 323.43396 44600 -0.319 278.42960 44602 6.53 310.30250 44604 2.14 165.10960 44605 -1.01 812.61480 44608 -1.71 296.40510 44612 3.2 387.51400 44616 5.55 186.20840 44618 -1.65 516.40462 4462 1.1 125.12532 44626 0.269 372.42334 44628 2.45 434.499 4463 2.72 146.22732 44630 1.47 100.16226 44632 -0.988 377.24720 44638 -3.05 73.13680 44639 0.841 274.78800 4464 3.69 338.20790 44642 -2.74 390.861 4465 3.69 295.33590 44653 1.99 805.00292 44658 4.26 266.29802 44659 1.81 200.27962 4466 3.03 298.34326 44661 1.41 162.22670 44664 0.65 337.22310 44666 -2.89 134.17694 44667 -2.67 307.19386 44671 -2.71 174.19770 44673 -2.94 179.17116 44678 -2.46 158.19496 44680 1.62 410.41677 44684 2.54 135.20626 4469 1.75 288.302 44691 -1.54 155.04650 44692 -1.63 805.17970 44699 7.28 271.39724 4470 3.7 370.325 4471 3.7 190.10764 44712 -0.454 153.17848 44715 -0.775 695.625 4472 0.549 246.21734 44722 -1.71 159.10032 44725 -1.63 694.640 4473 -0.957 131.21940 44736 -1.42 167.11894 44737 0.809 245.35990 4474 3.62 320.23560 44743 -0.902 168.14672 44747 1.24 326.38320 44748 -1.44 250.33184 44751 0.46 296.35722 44752 -1.01 373.25532 44755 -1.41 324.36732 44758 -1.2 377.33000 44759 -2.76 362.31050 44762 -1.65 602.59193 44768 4.15 320.23560 44770 -0.902 412.29670 44777 1.96 366.406 4478 0.99 31.99880 44785 -0.145 222.19410 44788 0.861 255.120 44789 -1.29 370.43576 44794 -1.46 186.12232 44798 -1.2 314.461 448 4.59 101.104 4480 0.184 150.12990 44800 -1.41 403.43404 44804 4.04 153.17848 44808 -0.775 523.68320 44811 1.44 144.19160 44813 -2.15 1221.46098 44817 -1.39 149.14518 44827 -2.3 130.05906 44828 0.266 113.11462 44835 -1.15 120.14700 44836 -0.757 368.427 4484 1.61 401.46336 44840 0.286 195.17870 44841 -1.76 178.22612 44842 -0.245 734.03890 44843 6.14 292.28732 44860 -0.128 108.22762 44864 1.38 545.67112 44871 0.493 146.27560 4488 3.38 339.38936 44880 5.02 630.81010 44882 6.78 88.14818 44884 1.48 749.07342 44887 9.39 114.210 4489 2.41 168.04196 44897 -1.05 871.20002 44898 5.91 810.966 4490 2.16 198.09010 44903 1.95 687.82700 44906 0.377 183.17964 44909 -1.87 239.227 4491 2.96 374.43584 44912 2.4 178.27072 44915 3.93 289.241 4492 2.4 194.22552 44920 -1.33 391.41996 44921 3.19 121.92958 44923 1.88 150.17296 44926 -1.34 360.25652 44927 -2.05 346.22990 44930 0.0826 326.45686 44932 4.36 302.37040 44933 -2.8 266.33124 44934 -0.541 323.30130 44939 0.858 216.10790 44940 0.343 749.00710 44946 8.84 230.67100 4495 1.06 62.97256 44951 -0.151 594.69864 44954 3.27 172.08786 4496 -1.42 151.16260 44962 -1.88 180.20540 44975 2.25 81.99580 44976 -0.384 156.07432 44981 -1.51 679.84622 44987 2.21 163.13700 44992 -0.775 136.11162 44995 0.917 360.257 45002 0.297 336.40708 45003 -1.02 746.567 45006 0.315 380.41560 45007 2.02 224.25642 45008 -1.26 170.05780 45013 -1.3 94.927 4503 0.763 402.37310 45030 3.35 434.29604 45046 1.97 347.22142 45049 -2.88 184.27868 45056 1.09 604.39628 45057 -2.96 328.237 4506 3.59 78.97196 45064 -1.04 402.33620 45068 1.02 175.14750 45075 -0.504 334.23844 4508 4.77 340.420 45081 1.44 151.20566 45086 0.387 427.50218 45087 2.87 318.13000 4509 4.77 382.41816 45090 3 501.65978 45094 5.47 590.70994 45097 2.34 341.186 4510 4.76 604.69346 45101 2.96 281.35576 45103 2.86 470.32600 4511 2.93 445.51746 45115 1.1 371.36244 45116 1.28 199.206 4512 2.7 825.05850 45120 7.25 179.17930 45126 -1.16 406.46940 45127 1 96.02236 45129 -1.36 336.29500 4513 1.91 102.13170 45133 1.31 309.48670 4514 5.09 391.27398 45140 -3.63 173.21110 45141 1.46 290.20636 45146 -0.843 160.33000 45147 1.07 223.27170 45149 0.853 345.94800 4515 5.09 399.52808 45157 3.51 176.12780 45163 -3.08 294.22596 45164 -0.636 254.14980 45165 0.556 424.486 4517 2.84 133.16900 45171 -1.07 266.33432 4518 5.19 536.67870 45192 6.59 267.32080 4520 2.99 175.95920 45212 -1.7 109.12592 45213 -0.0797 459.58342 45215 3.48 111.16500 45223 1.38 587.70596 45225 2.85 208.34344 45230 2.14 222.26468 45236 1.23 230.198 4524 1.79 677.93250 45240 4.85 174.156 45245 1.12 569.69406 45252 4.3 454.47270 45257 -2.03 193.97387 45260 1.58 332.20660 45262 -3.2 350.40940 45265 1.21 312.40614 45267 2.1 344.25712 45269 -0.893 199.294 4527 0.292 308.18196 45271 -2.71 534.57561 45275 4.63 542.66530 45278 4.55 670.84104 45279 4.7 391.417 4528 0.292 123.11282 45285 -0.643 485.61732 45293 3.97 226.442 45296 8.57 168.233 453 3.28 205.29610 4530 2.86 207.26890 453011 2.03 257.26900 45302 0.663 481.34821 45303 5.1 877.03082 45304 2.87 354.44930 45307 3.29 149.14518 45312 -2.41 428.311 4532 1.91 428.56596 45320 6.16 505.61218 45321 2.64 468.59566 45325 0.303 267.24152 45327 -1.05 387.50030 45329 2.6 322.31668 45331 -1.22 587.68452 45335 2.34 541.64090 45336 3.03 424.53410 4534 3.67 425.48600 45348 3.45 418.56620 45352 4.33 543.50390 45353 -2 171.23836 45357 1.6 343.44150 45358 4.73 464.46240 4536 0.919 731.01204 45365 5.77 296.27920 45366 -1.29 847.00484 45367 4.53 399.391 4537 0.89 172.20600 45373 -0.227 341.40096 45377 4.14 75.06664 45379 -0.47 120.14852 45389 1.6 936.05162 45393 0.276 419.28670 45395 -2.67 574.69254 45405 2.28 278.28178 45407 1.27 720.94400 45409 4.02 140.07490 45410 -1.39 694.93148 45411 1.65 330.42460 45412 0.488 73.09382 45422 -0.486 230.10980 45425 -1.89 254.238 4544 2.04 147.129 45441 -1.81 569.69406 45445 4.33 395.15393 45448 -1.53 309.34104 45452 2.47 381.38700 45453 -2.51 429.51438 45456 2.87 612.57300 45457 0.111 74.12160 45475 0.645 298.46076 45478 6.25 286.45160 45479 5.91 284.43570 45487 6.11 441.50124 45492 2.85 430.53390 45496 2.6 212.19930 454991 1.36 398.39372 45504 3.52 150.12990 45506 -2.4 780.93850 4551 1.47 632.61946 45517 4.66 362.42544 45524 2 102.13170 45525 1.28 400.423 4553 3.48 166.17240 45530 -2.35 214.11040 45538 -1.92 244.29280 45540 0.745 1116.01000 45558 0.299 982.81008 45560 -1.09 118.13110 45564 -0.249 354.40652 45565 0.566 130.18486 45571 2.29 309.35910 45573 3.32 388.50916 45585 2.88 252.26640 45586 -0.728 182.21640 4559 1.34 581.41096 45594 -1.43 266.39844 45599 2.74 153.13540 45615 0.189 122.16440 45616 1.46 108.15900 45619 -0.477 583.67740 4562 2.97 345.20530 456215 -3.27 424.17730 456216 -3.45 116.11522 45630 -0.442 385.39676 45633 -1.28 278.28178 45634 1.27 187.005 45636 -1.5 455.62948 45641 6.56 183.22860 45642 -0.236 808.160 45644 6.2 449.47864 45648 1.19 290.39908 45652 -3.54 476.61090 45654 3.41 568.91450 45657 7.3 135.18500 45658 -2 262.302 4566 2.2 232.23370 45661 -3.37 395.53784 45666 4.14 259.34348 45684 3.11 867.62900 45686 -2.92 97.07154 45696 -2.31 525.07700 45698 1.86 370.40592 45702 3.47 570.93040 45707 7.26 578.46442 45708 2.18 345.37258 45711 0.302 228.24328 45713 3.07 264.32020 45716 1.77 188.31382 45718 -1.65 299.49192 45719 5.18 342.300 4572 2.5 335.39976 45724 2.57 206.37200 45725 2.38 276.285 4573 2.35 454.50912 45733 -0.445 813.96840 45735 3.61 180.22200 45738 -1.04 292.285 4574 0.717 309.26990 45744 -2.65 287.354 4575 1.01 173.16650 45757 -2.59 150.30736 45758 3.98 413.34332 45760 -1.91 600.69980 45773 1.55 645.55300 45775 -1.08 291.31457 45777 2.59 493.60270 45783 3.87 214.25980 4579 3.37 102.19790 45791 1.54 823.59866 45794 -2.92 492.33484 45796 -3.26 260.13578 45804 -1.67 340.24796 45805 -2.66 340.19900 45806 -2.44 142.17664 45807 1.39 287.21252 45809 -1.88 314.29960 4581 -1.93 425.68800 45815 7.86 230.25920 4582 3.01 212.19930 45820 1.59 48.06540 45822 0.359 297.32794 45823 0.777 242.46370 45825 6.83 161.15580 45826 -1.22 350.26170 45829 -2.27 388.412 4583 3.19 212.22680 45831 0.82 45842 -3.04 298.40100 45847 0.568 510.43990 45853 -1.54 244.26866 45855 -0.814 454.28348 45856 -3.42 853.90618 45863 3.11 546.31370 45868 -3 464.50550 45869 1.02 667.48128 45870 -3.16 280.28000 45872 -0.649 197.23442 45879 0.483 172.13880 45890 -3.29 114.02335 45892 0.465 74.12160 45895 0.338 489.46989 45898 2.04 148.20168 45900 2.92 1297.28594 45906 0.356 398.66424 4591 8.03 364.43760 45910 4.09 135.09538 45912 -2.27 468.36016 45914 -0.239 214.34430 45919 5.42 270.284 4592 0.309 290.318 45924 1.13 182.15466 45927 0.708 318.34874 45928 2.6 563.37458 45929 -1.62 148.07096 4593 -1.18 424.30760 45931 -2.23 1026.86276 45941 -1.04 334.26230 45942 -1.74 407.49669 45951 5.14 352.23452 45953 -2.96 891.47970 45956 10.3 345.34800 45957 -2.44 116.11522 45960 -0.0446 484.35956 45966 -0.869 364.24522 45967 -3.17 225.37370 45968 1.09 176.12410 45969 -0.346 354.40344 45976 1.13 201.24800 45979 2.2 198.26374 45980 2.95 473.43930 45981 -2.13 541.62598 45984 3.72 433.56382 45985 -0.151 128.21634 45987 -1.71 135.18734 45993 1.98 258.22804 45996 -1.19 260.26806 45999 -1.72 530.42954 46000 -1.36 350.21864 46007 -3.22 328.148 4601 2.36 795.15300 46019 0.29 74.14482 46020 -3.1 337.22322 46023 -2.97 302.36826 46024 2.18 252.26640 46026 -0.775 210.14034 46032 0.939 421.44594 46035 1.94 469.96400 4604 3.3 308.31424 46044 2.36 408.537 4605 1.57 310.60064 46050 9.73 227.13110 46053 1.75 423.31950 46054 -0.113 807.87926 46058 2.38 340.500 4606 4.43 298.29528 46063 -1.52 316.31210 46067 -0.872 428.415 46068 0.393 158.152 4607 0.552 69.06544 46077 -0.686 94.20104 4608 1.75 306.27080 46081 0.5 602.667 46084 5.49 204.29140 46087 2.35 1016.98978 46089 0.896 194.184 4609 1.85 141.23498 46092 2.73 122.14300 46097 -1.82 316.43450 46099 4.76 109.03000 4610 0.752 162.14552 46117 1.11 297.39852 46122 2.55 157.66904 4613 0.783 265.26870 46134 -1.75 126.267 4614 2.08 128.21634 46140 -2.69 879.60844 46143 -2.07 176.21516 46144 0.403 229.10390 46149 1.38 354.39970 46151 4.4 179.17270 46171 1.19 329.39856 46180 4.05 382.38786 46181 -2.2 326.17242 46186 -2.1 361.50608 46194 2.16 151.16260 46195 0.542 170.29180 46202 4.89 244.31172 46205 -1.66 204.187 4621 -2.63 440.30700 46212 -1.2 261.253 46215 -2.47 186.23258 46226 0.0631 715.67036 46227 -2.52 566.30180 46229 -3.11 121.17906 4623 -0.366 129.13816 46230 0.272 483.51059 46232 3.51 250.29032 46234 2.26 291.32582 46235 1.13 558.66460 46238 5.3 243.21336 46242 -1.55 863.34350 46245 8.47 142.116 46252 -1.36 414.54152 46256 2.04 265.29284 46257 0.647 152.21700 46261 0.975 261.34382 46263 2.12 222.18531 46269 1.91 324.18136 46271 -3.02 395.75880 46272 -1.88 310.51452 46274 8.12 354.56708 46279 7.49 221.296 4628 1.4 379.31660 46280 -2.06 414.62060 4629 5.25 488.60300 46295 2.14 300.26288 4630 3.05 172.09912 46302 -0.905 308.28488 46305 3.13 608.54470 4631 0.139 263.29742 46311 1.83 330.27360 46312 -1.18 143.22672 46316 2.12 168.23284 4632 1.97 612.82756 46321 1.23 308.18196 46322 -2.84 140.07492 46324 -0.559 563.70870 46326 3.54 374.344 4633 2.94 522.75840 46331 7.71 398.41534 46337 1.62 156.30826 46342 5.95 130.07730 46345 -0.536 127.10152 46348 -1.71 171.174 4635 - 511.44784 46359 -1.58 255.35470 4636 3.3 291.81600 4637 3.3 170.12280 46371 -0.656 318.40734 46372 3.93 309.44522 4638 3.98 452.58730 4639 4.17 480.10940 46398 -3.29 397.28010 46399 -2.74 169.22248 4640 3.71 263.24452 46400 -2.5 335.46204 46406 4.56 411.75820 46409 0.235 242.277 4641 2.11 560.70200 46414 2.36 118.13110 46415 -0.0409 823.89010 46416 2.17 430.70610 46430 9.19 150.12990 46432 -2.4 311.28578 46440 -2.76 114.93910 46442 -0.766 621.79122 46444 2.02 658.99244 46448 8.23 263.83700 46449 -1.11 380.348 4645 2.94 180.25030 46451 0.253 424.33082 46456 -2.08 558.56082 46457 2.43 307.32614 46458 -0.447 230.10980 46459 -1.77 351.43730 4646 3.27 446.70550 46468 7.73 387.89800 4647 3.27 476.58830 46471 4.04 182.17330 46477 1.88 381.34915 46479 4.88 410.71800 4648 9.26 321.22382 46480 -2.84 144.17170 46486 -3.08 606.75210 46492 5.37 381.28070 46493 -2.6 425.561 4650 3.5 670.83766 46501 4.39 247.83760 46502 -0.697 426.36104 46503 -1.18 117.14638 46505 -1.58 363.41354 46506 1.42 336.23512 46508 -2.99 656.81108 46513 4.08 267.24130 46515 -1.05 158.22248 46516 -0.426 442.718 4652 8.1 255.23060 465284 -1.71 504.62592 4653 0.516 199.17904 46534 -2.01 197.12628 46539 -1.82 588.46196 46542 -1.84 123.15588 46546 0.297 268.21620 46548 2.43 627.81626 46549 3.55 458.54088 46550 -1.56 444.502 46552 3.8 272.08970 46557 -1.48 426.460 4656 3.62 292.18256 46563 -1.71 200.25916 46565 -0.359 339.47458 4657 2.62 219.24332 46570 0.626 900.61552 46573 -3.16 508.48180 46574 0.134 115.13050 46576 -0.692 437.470 4658 2.62 393.44260 46581 0.94 296.544 4659 3.86 330.37836 46597 1.4 212.31630 46599 0.212 474.58642 4660 3.54 419.379 46609 2.59 336.466 4661 2.16 114.06178 46611 -0.483 114.06178 46613 -1.34 404.49658 46615 0.674 0.00000 46616 - 0.00000 46620 - 17.00734 46622 - 17.00723 46623 - 22.98977 46624 - 35.45270 46625 - 15.03452 46626 - 1.00794 46627 - 1.00783 46628 - 162.01604 46630 2.71 230.09400 46632 2.21 46633 - 162.01604 46635 2.77 162.01604 46636 2.72 263.83700 46637 -1.11 263.83700 46639 -1.11 195.17050 46641 -3.74 194.16260 46642 -3.74 103.11980 46643 1.18 196.15530 46644 -2.41 74.12160 46645 0.657 164.11342 46646 -2.16 420.09558 46647 -2.51 216.08602 46650 -0.843 216.08602 46651 -0.843 216.08602 46654 -0.843 412.36114 46659 1.42 88.06206 46660 -0.967 858.32240 466659 8.89 118.08804 46669 -1.46 310.40470 4667 2.6 148.11402 46673 -1.89 148.11402 46675 -1.89 534.683 4668 1.34 164.15648 46689 -1.95 534.683 4669 1.34 400.46820 46690 1.72 154.12014 46691 -0.507 1401.58350 46692 6.86 486.35446 46693 6.23 486.35446 46694 6.23 252.47844 46697 8.66 252.47844 46698 8.66 301.38010 4670 3.21 182.30248 46702 3.54 236.21914 46704 -1.86 182.30248 46705 3.54 176.21020 46706 -0.65 792.94916 46707 3.48 112.21264 46708 4.63 337.84100 4671 3.21 0.00000 46710 - 1.00794 46711 - 1.00783 46712 - 807.87920 4672 2.38 222.367 46734 5.09 128.21204 46735 2.56 50.01408 46736 -0.535 512.63286 46739 -0.344 444.560 4674 3.26 581.48916 46742 4.34 388.49944 46743 4.6 388.49944 46744 4.6 386.48356 46745 5.51 114.10260 46749 -1.64 141.21080 46750 0.49 139.23802 46751 2.12 153.26460 46752 2.69 464.09414 46753 4.77 238.30560 46755 -1.73 237.29766 46757 -1.3 260.28743 46758 -1.3 179.17116 46759 -1.97 230.30068 4676 3.13 290.48336 46762 5.53 921.89954 46763 -2.26 123.15250 46764 0.19 109.12592 46765 -0.0653 134.17356 46784 -0.184 222.27870 46785 -0.426 90.12100 46788 -0.263 76.09442 46790 -0.746 62.06784 46791 -0.869 1207.43440 46795 -1.59 212.074 46796 2.47 1515.80232 46798 -1.55 91.13324 46799 -1.1 76.11856 46800 0.00923 502.59344 46801 -1.59 106.12040 46807 -1.24 441.56500 4681 2.04 168.11042 46811 -2.09 168.11042 46814 -0.333 315.36368 46816 2.69 168.11042 46817 -0.343 324.374 4682 2.5 167.10248 46820 -0.343 167.10248 46821 -1.04 167.10248 46822 -1.45 168.11042 46823 -1.45 167.10248 46824 -0.582 166.09454 46825 -0.628 166.09454 46826 -0.831 166.11100 46828 0.675 420.481 4683 2.5 166.11150 46832 0.675 166.11150 46833 0.675 166.11150 46835 0.626 167.11890 46837 0.626 165.10306 46839 0.809 166.11100 46840 0.809 90.10116 46842 -0.715 166.11100 46843 0.809 166.21696 4685 1.86 300.43512 46856 6.05 582.80728 46859 3.82 167.11894 46860 0.424 165.10306 46861 0.424 166.11100 46863 0.424 166.11100 46864 0.424 167.11890 46865 0.802 165.10306 46871 0.802 166.11100 46872 0.802 166.11100 46873 0.802 46874 - 167.11894 46875 0.591 128.14910 46876 - 165.10306 46877 0.591 166.11100 46878 0.591 425.50584 46885 4.1 43.04462 46886 -0.106 43.04462 46887 -0.106 64.11606 46888 -0.145 1271.82214 46889 1.96 165.15288 46892 -0.872 165.15288 46893 -0.635 165.15288 46894 -0.667 165.15288 46897 -0.304 651.09962 46898 10.1 234.24786 469 2.39 651.09962 46900 10.1 651.09962 46902 10.1 649.08374 46903 10.1 89.02694 46904 -0.462 219.23502 46905 -1.13 133.16900 46911 -2.67 133.16900 46912 -2.67 134.17694 46913 -2.67 131.15312 46914 -2.96 88.08528 46915 -0.715 86.08924 46916 0.889 88.10512 46924 -0.12 307.42780 46932 4.45 293.40122 46936 4.15 263.39846 46937 4.42 228.20206 46938 -1.69 86.13230 46941 1.32 181.16536 46951 1.42 179.14790 46953 - 165.16596 46957 1.38 153.17848 46958 -0.0262 415.95300 4696 3.53 321.20060 46960 -3.21 317.50720 46961 4.18 299.49192 46962 5.18 299.49192 46964 5.18 299.49192 46965 5.18 299.49192 46966 5.27 299.49190 46967 5.18 301.50780 46968 5.24 397.48710 46970 2.69 204.35110 46971 5.96 341.52860 46979 5.14 189.640 4698 -0.339 421.50850 46981 4.08 150.12990 46983 -2.34 150.12990 46987 -2.47 149.14518 46991 -2.33 149.14518 46992 -2.33 149.14518 46993 -2.33 150.12990 46994 -2.47 150.12990 46995 -2.47 150.12990 46996 -2.47 418.43700 47 2.5 264.27384 470 2.34 390.345 4700 0.665 150.12990 47000 -2.4 150.12990 47002 -2.4 150.12990 47004 -2.4 150.12990 47005 -2.4 150.12990 47006 -2.47 150.12990 47008 -2.47 459.919 4701 1.85 150.12990 47010 -2.47 150.12990 47011 -2.47 150.12990 47012 -2.47 150.12990 47013 -2.4 150.12990 47014 -2.34 150.12990 47015 -2.34 324.44000 4702 -0.117 535.29116 47025 -3.02 563.30126 47027 -3.51 534.26000 47028 -2.81 360.90100 4703 -0.117 188.18126 47031 -2.81 88.10512 47032 -0.195 104.14912 47034 2.87 1113.47604 47035 5.99 978.41230 47039 6.52 372.283 4704 1.78 496.256 47040 - 389.87936 47045 0.84 519.39429 47046 3.88 903.25778 47050 7.62 496.42770 47058 4.04 387.82158 47065 0.511 357.77368 47066 1.96 199.634 47069 -0.489 546.01102 47073 4.28 504.02300 47076 3.6 173.83458 47077 1.4 451.47510 4708 3.3 128.55600 47083 2.24 587.17208 47084 7.03 547.58196 4709 3.3 638.822 47097 5.43 725.70200 47098 0.372 279.37618 4710 4.18 487.36797 47101 5.31 122.99200 47105 2.16 186.59200 47106 1.71 727.33622 47109 2.73 315.838 4711 4.18 581.891 47112 6.73 608.44918 47113 5.11 430.24720 47115 1.52 334.84020 47116 4.03 412.649 4712 6.68 403.07700 47131 -2.79 492.42192 47132 2.64 285.68688 47133 -0.0643 250.33564 47136 5.34 453.41028 47137 3.73 457.38810 47138 3.14 488.53000 4714 5.53 579.50264 47142 2.81 324.74034 47144 2.44 355.25838 47145 4.54 501.81074 47147 4.96 435.27694 47148 2.97 234.335 4715 4.63 365.26492 47150 3.91 461.98508 47161 1.48 507.00652 47162 2.26 334.84020 47165 4.06 379.42740 4717 3.5 299.34720 471744 -0.403 658.33830 47177 3.88 204.179 4718 1.07 348.77882 47186 4.7 485.453 47188 4.89 498.566 4719 3.95 756.40746 47190 -3.33 676.42756 47191 -3.23 333.72968 47193 1.95 411.311 4720 4.93 249.265 4721 3.65 416.63646 47214 5.12 77.94542 47217 0.783 458.36864 47218 -2.53 275.300 4722 1.41 92.52390 47220 0.268 440.51990 47224 1.16 531.21602 47229 4.68 242.270 4723 3.48 496.33192 47236 1.8 289.41250 4724 4.19 173.007 47248 2.57 306.791 47249 2.47 325.87300 4725 4.19 1465.25276 47250 -0.992 307.09800 472552 -0.433 187.03400 47257 3.01 537.474 4726 3.4 453.45000 472657 0.11 80.91194 47266 1.05 348.80320 47267 3.88 1475.808 4727 -0.941 387.818 47273 3.7 792.01952 47274 0.529 283.12100 47276 -0.42 684.65004 47277 -0.265 333.13540 47278 -1.44 254.24260 4728 -0.908 278.06024 47280 -2.68 584.65250 472805 -2 458.35176 47281 3.55 458.35176 47282 3.55 457.94829 47284 0.648 79.54540 47286 0.359 484.48604 47289 2.88 123.53800 47291 -2.21 402.09270 47299 -3.08 418.77559 47300 3.74 697.129 47302 3.73 269.68748 47309 0.189 303.67734 47311 0.112 436.74230 47318 4.94 414.822 47319 2.83 299.392 4732 3.06 246.11692 47321 1.89 285.75000 47322 -0.455 302.10960 47326 2.34 475.517 4733 2.08 242.66210 47334 -0.616 379.457 4734 1.26 248.71128 47343 2.72 401.841 47344 3.3 367.65944 47346 -2.84 431.93650 47349 1.25 334.66766 47351 4.48 322.77090 47353 2.94 381.24940 47354 0.538 382.23750 47355 0.449 238.67000 47356 -0.686 520.37470 47360 3.5 465.71636 47364 4.62 534.05266 47369 2.51 163.21630 4737 1.21 483.40230 47379 0.561 189.320 4738 3.28 296.14900 47381 4.77 296.407 4739 3.05 1306.07000 47395 0.445 383.87000 47397 4.43 277.27920 473990 -0.539 926.09490 473992 -0.828 294.391 4740 3.44 835.07370 474014 2.95 295.79900 47402 0.783 919.72520 47404 -1.14 448.34522 47405 3.87 454.511 474053 -0.579 448.34522 47406 3.87 135.890 47409 0.721 127.690 47411 0.494 444.02800 47414 3.42 534.48090 47416 3.53 662.56376 47417 3.19 685.64350 47418 3.84 1093.315 474180 -0.08 741.45108 47419 5.09 330.74400 47426 2.41 488.97078 47428 0.837 185.22030 4743 -0.0803 471.97990 47438 1.77 471.97990 47439 1.76 397.463 4744 0.754 559.10030 47440 1.76 465.95118 47441 1.92 454.92858 47442 2.79 389.88060 47444 3.1 786.729 4745 -0.782 361.701 47454 3.89 542.02638 47458 3.53 632.48700 47459 5.45 550.85620 4746 8.12 324.80724 47462 4.21 472.701 4747 6.13 514.44298 47474 6.37 344.359 4748 2.06 581.48380 47483 0.621 98.05690 474859 0.144 452.97622 47487 4.42 159.185 4749 0.475 242.02968 47492 2.43 446.362 47495 2.34 280.40734 47499 4.59 174.219 4750 -2.29 708.20058 47500 3.42 489.39534 47504 3.92 298.61722 47505 -0.231 429.27396 47507 4.84 385.477 4751 -0.586 531.43048 47518 4.34 396.480 4752 3.1 531.43048 47520 4.34 261.74976 47522 2.94 256.32300 4753 -2.33 550.51371 47535 0.669 210.13880 47537 -2.37 547.44836 47538 2.1 455.93714 47539 3.45 349.76900 47544 0.131 502.68208 47548 1.92 344.37018 47552 1.26 64.51380 47554 1.35 393.86622 47555 2.89 511.41442 47556 3.33 511.41442 47557 3.33 521.42890 47564 3.89 161.004 47566 -0.173 374.269 4757 -0.603 293.27050 47571 -2.28 653.76520 47573 3.18 813.42884 47575 5.19 342.43100 47578 6.39 201.69300 4759 -1.69 388.89434 47600 3.92 361.81914 47612 3.77 271.91200 47617 3.48 381.25300 47619 5.3 236.645 4762 -2.53 404.20316 47621 4.05 59.04400 47622 - 302.78188 47626 3.33 433.865 47628 3.03 672.68188 47631 0.807 466.96312 47634 3.32 459.44336 47643 7.09 805.07172 47644 7.21 267.369 4765 2.46 1075.27771 47654 6.35 1075.27771 47655 6.35 403.20700 47657 4.43 211.301 4766 0.925 625.89748 47663 4.48 443.96800 47664 5.34 714.37528 47668 -3.48 716.34810 47669 -3.44 482.93684 47673 - 694.81108 4768 2.36 331.18684 47684 -1.81 776.47154 47689 -3.21 588.25500 47691 1.5 180.15588 47693 -2.17 330.79900 47696 4.16 434.70836 47697 4.47 402.05780 47699 5.73 434.437 4770 0.0256 452.04972 47703 3.96 208.254 4771 3.24 350.86374 47715 4.57 516.52176 47719 7.42 1143.92900 47724 2.19 348.82400 47727 4.46 473.348 47729 3.75 360.359 4773 0.72 355.21532 47732 4.22 423.94172 47733 3.1 340.86892 47738 2.02 410.33300 47739 0.783 272.296 4774 2.53 557.06182 47742 3.36 620.18496 47743 2.86 612.14036 47744 3.17 571.08840 47745 4.53 542.05052 47746 3.22 529.05172 47747 2.89 529.05172 47748 3.95 557.10488 47749 5.03 302.19260 4775 1.65 499.02574 47750 4.13 475.00434 47751 3.32 461.02082 47752 3.77 499.02574 47759 4 246.30650 4776 4.42 2361.76622 47762 - 627.386 47763 - 748.06548 47764 9.39 748.06548 47766 9.39 748.06548 47767 9.39 748.06548 47768 9.39 749.07342 47769 9.39 254.328 4777 1.47 330.54568 47770 5.11 416.67952 47771 9.25 402.65294 47772 9.21 146.09810 47777 - 294.38590 4778 4.37 314.85210 47780 5.31 266.38076 47781 4.33 418.95816 47782 5.94 506.19650 47785 -3.51 273.434 47786 - 273.434 47787 - 273.434 47788 - 273.434 47789 - 302.41450 4779 2.7 135.163 47791 1.92 135.163 47793 1.92 246.28608 47794 1.9 246.28608 47795 1.9 246.28608 47796 1.9 372.395 47797 -2.73 372.395 47798 -2.73 432.63586 47799 4.14 476.60722 4780 4.71 193.24388 47802 4.24 432.63586 47803 3.5 414.62058 47805 5.31 177.290 47807 1.04 177.290 47808 1.04 177.290 47809 1.04 480.63898 4781 4.59 430.61998 47812 4.11 446.61938 47813 2.72 190.20052 47815 -4.02 190.20052 47816 -4.02 480.56100 478164 -0.787 190.20052 47817 -4.08 360.53014 47818 3.83 190.20052 47819 -3.17 358.51426 47820 4.28 190.20052 47821 -3.17 190.20052 47822 -3.17 356.54144 47824 5.95 190.20052 47825 -3.17 190.20052 47826 -3.17 190.20052 47827 -4.13 374.51366 47828 3.76 190.20052 47829 -4.02 432.378 4783 -0.231 169.24508 47831 1.21 180.22646 47832 -3.43 180.22646 47833 -3.43 432.63586 47834 3.5 206.28082 47835 3.88 444.60350 47837 3.87 42.01680 47838 - 376.44670 4784 0.952 57.05130 47841 0.171 73.11796 47842 0.00125 120.23832 47844 2.66 120.23832 47845 1.06 83.13170 47847 0.798 492.51890 4785 0.952 84.05626 47850 1.46 84.05626 47851 1.03 52.02339 47855 0.297 154.24932 47856 3.82 83.13170 47858 1.63 83.13170 47859 0.815 348.39360 4786 -0.117 83.13170 47860 0.408 50.99720 47861 -0.146 52.00514 47862 -0.151 36.00574 47864 0.217 69.99561 47866 0.339 90.10208 47869 0.128 656.857 4787 2.75 106.14454 47870 -0.0322 106.14454 47872 0.17 106.14454 47873 0.17 106.14454 47874 0.17 331.62670 47875 3.32 241.24392 47876 -1.85 352.46990 4788 4.1 418.48010 47886 1.15 404.45352 47888 0.818 404.45352 47889 0.818 232.276 4789 3.03 418.48010 47890 1.15 325.29068 47892 -0.665 325.29068 47893 -0.665 653.41643 47897 1.52 543.51930 47898 1.02 626.69898 47899 2.72 788.57292 479 1.87 244.286 4790 1.3 164.28720 47900 3.98 194.13940 47903 -2.32 200.14552 47904 0.12 222.23716 47905 2.44 271.418 47907 - 135.12670 479072 -0.0545 33.074 47908 - 271.418 47909 - 406.92434 4791 3.86 120.15000 47910 - 162.18700 47911 - 189.27500 47914 -1.18 120.15000 47915 - 184.49210 4792 2.16 163.15008 47921 1.67 576.72642 47922 4.03 1205.57384 47924 5.91 164.15802 47925 1.81 164.15802 47926 1.81 163.15008 47927 1.81 163.15008 47928 1.81 464.463 4793 1.78 342.29648 47931 -2.28 342.29648 47933 -2.28 342.29648 47934 -2.28 342.29648 47935 -2.28 342.29648 47936 -2.28 342.29648 47937 -2.28 342.29648 47938 -2.88 342.29648 47939 -2.88 211.215 4794 -0.138 186.11894 47940 0.187 184.10306 47941 0.187 356.33348 47942 -1.23 219.23650 47943 1.49 260.13578 47944 -1.92 260.13578 47946 -1.67 260.13578 47947 -1.45 194.13940 47948 -2.32 194.13940 47949 -2.32 194.13940 47950 -1.93 628.71486 47951 2.51 194.13940 47952 -2.32 194.13940 47953 -2.43 194.13940 47954 -2.32 586.67818 47955 2.97 586.67818 47957 2.97 216.14492 47959 -0.254 216.14492 47960 -0.254 213.12110 47961 -0.254 194.13940 47962 -2.43 216.14492 47963 -0.236 222.23870 47964 3.42 293.27050 47966 -2.39 373.25040 47967 -1.75 373.25040 47968 -1.75 251.23382 47969 -3.65 251.23382 47970 -3.66 179.17116 47977 -2.46 292.26256 47979 -2.28 305.28612 4798 2.16 147.12930 47980 -3.57 383.33500 47981 - 301.18774 47984 -1.74 40.02080 47985 - 68.10630 47986 - 259.15106 47987 -2.08 47988 - 38.02810 47989 - 181.18858 47990 0.39 197.18798 47991 0.301 220.22466 47992 0.687 236.22406 47993 0.768 342.29648 47998 -2.42 342.29648 47999 -2.42 369.415 4800 0.969 339.19604 48000 -3.35 40.02080 48002 - 42.03668 48003 0.916 217.26558 48005 -2.66 217.26550 48006 -2.66 143.23010 48007 -0.313 143.23010 48008 -1.08 143.23010 48012 -1.08 143.23010 48013 -1.08 240.25400 48020 2.96 240.25398 48022 2.96 240.25398 48023 2.96 246.175 48025 - 304.25158 48026 1.65 320.25098 48027 0.97 436.50214 48028 -0.104 159.14000 48029 -3.52 208.68710 4803 1.55 159.14000 48031 -3.52 159.14000 48032 -3.52 936.93228 48034 1.22 229.16660 48039 - 338.444 4804 2.6 240.25400 48040 2.59 260.13578 48042 -2.53 450.65114 48043 3.34 450.65114 48044 3.34 313.77634 48045 2.48 279.33158 48047 2.34 283.75036 48048 0.911 169.13482 48052 0.129 70.08984 48058 0.425 458.37170 4806 2.12 68.07396 48060 0.604 172.13542 48061 0.308 172.13542 48062 0.308 163.12870 48063 -3.62 163.12870 48064 -3.62 260.13578 48066 -1.92 142.10944 48068 0.126 142.10944 48069 0.126 746.625 4807 2.6 91.13048 48079 - 342.29648 4808 -2.14 280.35936 48080 2 40.06386 48086 0.836 54.09044 48087 1.43 52.07456 48088 1 166.12930 48092 -2.33 166.12930 48093 -2.33 180.15588 48095 -2.17 778.93230 480999 4.06 720.898 4810 4.19 63.01280 48107 0.81 213.10450 48113 1.54 213.10450 48114 1.5 213.10450 48115 1.59 93.09104 48122 -0.854 94.09898 48124 -0.854 95.10692 48125 -0.854 530.866 4813 9.98 188.22094 48131 1.59 424.51300 4814 4.18 78.21804 48141 0.494 184.40312 48145 -0.152 138.30234 48146 -0.158 152.32892 48148 -0.158 166.35550 48149 -0.716 230.303 4815 3.83 124.31882 48151 0.289 170.41960 48152 -0.158 200.08382 48153 -1.87 348.391 4816 1.84 232.319 4817 3.96 234.335 4818 4.74 267.32570 4819 1.47 561.67190 4820 3.24 446.40408 48200 1.66 328.31604 48201 2.8 302.27876 48202 2.04 164.15648 48203 -2.1 164.15648 48204 -2.1 314.28950 48209 2.01 609.71470 4821 3.91 496.42300 48211 0.847 496.42300 48212 1.51 178.27072 48213 4.61 412.34960 48214 0.88 370.31300 48215 0.32 412.34960 48216 1.01 325.40480 4822 1.62 177.02734 48220 2.63 547.64548 4823 3 281.33030 48230 - 72.07680 48233 0.148 104.07560 48234 0.293 137.36720 48236 2.13 99.99430 48240 -0.18 151.99040 48242 -0.155 88.06544 48248 -2 172.26460 48250 1.37 172.26460 48251 1.37 172.26460 48255 1.37 172.26460 48256 1.37 172.26460 48258 1.37 172.26460 48260 1.37 200.084 48262 -1.51 83.99490 48263 -0.173 266.254 48267 -0.771 168.19470 48268 1.7 270.32640 48269 1.83 270.32640 48270 1.83 64.10786 48272 0.173 269.34506 48273 1.98 229.29900 4828 -2.91 248.32080 48280 1.87 248.32080 48281 1.87 274.40110 48282 3.98 244.37520 48286 3.92 514.20746 48288 6.98 170.14214 48289 -1.9 244.243 4829 3.31 170.14214 48290 -1.9 170.14100 48291 -2.59 203.24040 48292 -0.232 115.17356 48293 0.215 190.24170 48294 1.09 190.24174 48295 1.54 411.32164 48296 4.77 190.24174 48297 1.54 190.24174 48298 1.54 122.11980 48299 -2.42 562.607 4830 -0.958 122.11980 48300 -2.42 664.42656 48301 9.17 888.85184 48302 8.7 750.68700 48303 8.69 382.45262 48304 6.55 101.10392 48305 0.0204 101.10390 48306 0.0204 152.14578 48307 -2.51 175.13940 48309 -1.22 152.14578 48310 -2.51 295.14014 48311 4.77 116.18150 48312 0.929 256.94704 48313 -1.62 255.93910 48314 -1.62 254.93116 48315 -1.62 253.92322 48316 -1.62 186.29118 48317 2.92 246.43080 48319 7.24 152.25666 48320 2.42 262.43020 48321 6.15 262.43020 48322 5.77 248.40362 48323 5.35 276.45678 48324 6.15 276.45678 48325 6.44 248.40362 48326 5.74 276.45678 48327 6.48 264.44608 48328 5.7 260.41432 48329 6.15 390.428 4833 1.69 260.41432 48330 5.53 274.44090 48331 6.05 290.48336 48332 6.99 262.43020 48334 6.25 276.45678 48335 6.66 531.43100 48336 4.34 531.43048 48339 4.34 416.465 4834 2.18 236.17940 48340 0.8 76.09442 48341 -0.309 531.43048 48344 4.34 315.58200 48347 5.1 59.04730 48349 - 364.433 4835 2.23 237.33950 48351 3.7 237.33950 48352 3.7 56.10632 48362 2.38 56.10632 48363 2.31 213.31656 48364 1.49 56.10632 48365 2.31 56.10632 48366 2.31 285.338 4837 2 255.39630 48370 2.77 92.11858 48372 0.992 60.05534 48376 -0.846 313.392 4838 2.48 333.33928 48380 2.85 319.31270 48381 2.43 197.14490 48385 1.23 140.18300 48386 0.158 216.27718 48388 5.61 331.407 4839 1.48 357.41203 48390 6.39 393.87267 48391 6.39 401.42153 48392 5.55 630.97300 48396 5.18 48.04126 48397 -1.16 534.64822 48398 4.84 578.65772 48399 2.88 182.17330 48400 1.24 662.38930 48402 -2.98 662.38930 48403 -2.98 580.28538 48404 -2.94 580.05539 48405 -3.2 166.17390 48408 1.78 520.62040 48409 4.18 268.39172 48410 3.02 266.37580 48411 3.34 334.37380 48412 4.38 280.40240 48413 3.53 428.56100 48414 5.21 404.38770 48415 5.1 446.50188 48416 2.87 206.36694 48417 6.15 222.24546 48419 3.03 149.10212 48423 -3.59 88.10512 48426 1.05 160.12810 48427 -1.3 161.11282 48429 -1.29 130.14180 48430 0.768 45.04066 48431 -0.373 1032.15258 48434 -1.62 287.35358 48445 1.96 287.35358 48446 1.96 287.35358 48447 1.96 291.31746 48448 1.83 291.31746 48450 1.83 331.21406 48452 1.17 291.31746 48453 1.83 586.66853 48454 -0.215 703.08960 48455 8.46 588.68200 48456 -0.386 530.60373 48457 -0.215 88.17232 48458 1.54 534.21800 48459 5.89 1056.38852 4846 3.32 214.11040 48460 -1.94 550.45462 48461 4.43 214.11040 48462 -1.67 524.39200 48463 5.74 434.65174 48467 4.71 548.24500 48472 6.18 375.24900 48473 4.16 1184.17100 48474 -1.02 534.26100 48475 6.43 548.28800 48477 6.9 534.26100 48478 6.73 481.32700 48479 4.9 449.581 4848 2.38 600.52576 48480 2.35 495.35400 48481 5.24 322.35780 48482 2.81 422.47360 48483 4.24 420.45780 48484 4.43 369.31500 48485 4.05 237.25330 48486 3.68 327.37592 48487 5.25 269.72532 48488 4.62 179.60278 48489 2.64 161.15742 48490 1.74 475.36400 48491 5.32 589.57300 48492 5.09 294.34626 48493 2.1 324.32918 48494 2.59 224.21336 48495 0.675 210.18678 48496 -1.25 110.178 48498 2.31 339.38500 4850 3.14 218.24692 48500 2.26 106.03428 48501 -0.341 282.141 48509 1.89 566.857 4851 7.17 149.070 48510 - 150.078 48511 -0.765 152.11102 48517 -0.654 190.23990 48519 5.08 381.43340 48520 7.24 261.31630 48521 2.66 497.42000 48522 -1.67 535.20174 48523 5.88 551.24500 48524 5.92 150.17450 48526 2.13 150.17450 48527 2.13 204.18895 48528 2.79 990.08782 48529 0.381 340.28210 4853 0.0297 296.35876 48530 0.981 267.32240 48538 2.45 318.371 4854 1.16 178.18460 48541 2.27 194.18400 48542 0.985 149.070 48547 -0.765 133.071 48548 - 357.34851 48549 3.96 291.346 4855 2.18 200.27962 48552 3.03 200.27962 48555 3.03 236.74026 48556 3.03 236.74026 48557 3.03 346.466 48558 5.03 354.44282 48562 2.62 354.44282 48565 2.62 407.03500 48566 5.88 354.44282 48567 2.62 1344.30280 48568 -1.83 100.11582 48569 0.412 331.83500 4857 2.01 100.11582 48570 0.412 100.11582 48571 0.412 1318.28540 48572 - 1568.51940 48573 -1.74 308.37430 48574 3.07 279.22390 48575 0.972 174.200 48577 2.35 294.73800 4858 1.84 166.21696 48581 0.768 621.28056 48582 -3.52 168.23284 48583 0.502 639.29584 48584 -3.61 298.31942 48595 0.391 263.37770 48596 3.98 139.92710 48597 -1.08 207.31290 48598 3.09 64.988 4860 - 140.93510 48600 -1.08 196.67486 48601 -3.32 196.67486 48602 -3.32 196.67486 48603 -3.32 161.22216 48604 -3.32 240.25398 48606 3.17 42.39370 48607 4.29 156.22368 48608 4.28 156.22368 48609 4.28 156.22368 48610 4.28 156.22368 48612 4.43 156.22368 48614 4.43 156.22368 48615 4.43 708.42636 48622 -1.93 191.01086 48623 2.63 190.00292 48624 2.63 156.22368 48632 4.55 458.545 48635 3.51 212.20266 48639 1.27 226.22924 48640 1.57 238.19680 48641 0.67 233.32800 486417 0.665 156.11458 48642 1.42 114.09930 48643 0.409 180.15588 48645 -2.41 180.15588 48646 -2.49 180.15588 48647 -2.49 180.15588 48648 -2.49 180.15588 48649 -2.41 160.25544 48650 4.89 160.25544 48651 4.97 178.14000 48657 -2.18 432.40741 48658 6.45 414.41695 48659 6.53 352.447 4866 0.765 139.92004 48661 2.04 414.41690 48662 5.95 456.49670 48665 6.77 178.14000 48666 -2.18 366.37410 48667 5.65 157.21024 48669 -1.81 148.202 4867 3.29 180.15588 48670 -2.49 180.15588 48672 -2.49 180.15588 48673 -2.49 180.15588 48674 -2.41 180.15588 48677 -2.41 180.15588 48678 -2.41 440.40300 4868 5.13 180.15742 48681 1.31 234.37704 48682 5.3 234.37704 48685 5.28 232.36116 48686 5.42 232.36116 48687 5.42 218.33458 48688 5.13 218.33458 48689 5.13 184.18918 48690 -0.418 220.35046 48692 5.04 220.35046 48693 4.99 218.33458 48694 4.92 162.27132 48695 4.98 248.40362 48696 5.88 152.23340 48697 3.53 418.65234 48698 4.65 248.40362 48699 5.86 420.66822 48700 5.01 416.63646 48701 4.56 155.23742 48702 0.595 155.23742 48704 0.595 250.24730 48707 0.811 250.24726 48709 0.811 540.90440 48710 7.05 250.24726 48712 0.811 164.24414 48713 3.86 432.63586 48714 3.5 434.65174 48715 3.49 540.90440 48716 7.05 540.90440 48717 7.05 349.473 48720 2.59 153.13542 48722 1.99 337.45530 48723 3.3 48727 - 436.66762 48728 3.74 436.567 4873 0.637 436.66762 48731 3.8 452.66702 48732 2.44 434.65174 48734 3.96 450.65114 48735 2.68 450.65114 48736 3.48 328.19400 4874 3.09 1007.78080 48740 -2.8 136.23404 48741 3.86 466.65054 48742 2.15 303.13800 4876 3.06 137.99738 48765 -0.419 204.30980 4877 -0.456 112.41100 48775 2 418.65234 48778 4.78 277.23200 4878 -0.456 140.11600 48782 -0.188 254.71924 48786 2.6 198.15280 487869 -0.934 102.25016 48788 3.62 254.71924 48790 2.6 301.11884 48793 - 775.44900 48796 0.783 168.23284 488 2.42 319.87196 48811 4.87 147.38800 48814 1.23 422.59800 488147 2.48 144.59900 4882 1.75 416.63646 48825 4.66 58.93320 48828 4.92 394.30800 4883 0.765 432.63586 48833 3.55 434.65174 48834 3.54 826.70100 488385 5.1 167.20500 4884 1.18 157.02724 48842 -0.236 172.93774 48843 -0.245 837.04662 48844 3.42 218.29480 48845 1.72 418.52162 48848 1.24 166.24448 4885 1.57 82.08008 48854 -0.184 110.13324 48858 -0.627 163.23800 4886 -1.44 450.44316 48861 3.05 450.44316 48862 3.05 586.67800 48863 2.97 144.19160 48867 -3.03 444.54180 48868 3.79 444.54180 48869 3.79 141.16770 4887 0.31 63.08008 48872 0.144 204.22520 4888 1.17 289.36946 48882 1.95 413.46700 48883 1.66 310.42840 48905 5.38 278.42960 48907 6.56 789.99008 48913 3.32 128.169 4892 2.47 344.52920 48925 3.15 337.35058 48926 -3.75 276.13518 48928 -1.62 149.07890 48929 -1.42 130.142 4893 0.196 149.07890 48930 -1.42 149.07890 48931 -1.42 170.05784 48932 -1.7 152.23340 48933 2.67 152.23340 48934 2.67 837.04662 48935 3.42 344.52920 48936 3.15 282.54748 48937 9.09 436.66762 48938 3.8 436.66762 48939 3.8 434.65174 48940 3.94 434.65174 48941 3.94 101.12376 48942 1.13 72.10572 48943 0.767 87.09718 48944 0.804 88.14818 48945 1.25 101.12376 48946 1.28 199.16080 48947 -0.934 318.27816 48948 2.05 188.22248 48949 1.52 176.212 4895 2.78 118.13448 48950 -3.03 96.12712 48952 0.692 335.21072 48954 -2.35 390.06960 48955 -1.93 390.06960 48956 -1.93 247.20206 48957 -1.38 172.18524 48958 -0.572 196.286 4896 4.53 172.18524 48963 -0.572 172.18524 48964 -0.572 208.25518 48965 3.22 208.25518 48966 3.22 288.25220 48967 1.9 156.13602 48968 -0.636 156.13602 48969 -0.636 567.18398 48970 5.97 153.13542 48972 2.02 168.15010 48973 1.63 48974 - 149.10360 48976 - 168.15010 48977 1.6 74.08192 48978 -0.58 140.11616 48979 -1.87 145.15800 48980 1.92 145.15800 48981 1.98 143.18520 48983 2.4 143.18520 48984 2.4 163.60338 48985 2.67 159.18460 48986 1.51 161.15740 48987 1.23 161.15742 48988 1.14 159.18460 48989 1.61 179.60278 48990 1.95 166.13760 48991 -0.429 145.15802 48993 1.95 145.15800 48994 1.91 161.15742 48995 1.1 161.15742 48996 1.22 163.93668 48998 -1.33 151.13938 48999 1.12 622.751 49 5.95 122.16440 49000 1.48 217.22252 49002 -1.92 216.08322 49003 -1.75 232.23382 49004 -3.37 373.36162 49005 2.97 217.22252 49006 -1.92 175.18584 49007 -3.42 170.16260 49008 -0.486 170.16260 49009 -0.486 178.14150 490095 1.46 299.408 4901 3.29 132.11800 49010 -3.63 132.11800 49011 -3.63 148.07096 49012 -0.458 148.07096 49013 -0.458 127.14120 49014 1.09 127.14120 49015 1.09 119.16318 49016 0.377 104.17172 49017 0.752 106.18760 49019 0.598 4902 1.76 267.23322 49022 -3.66 267.23322 49024 -3.66 309.26990 49026 -2.65 59.06724 49028 -0.0537 75.06664 49029 -0.165 296.40336 4903 3.6 186.11894 49030 0.128 165.21178 49031 -2.92 165.21178 49032 -2.92 165.21178 49033 -2.92 165.21178 49034 -2.92 165.21178 49035 -2.92 165.21178 49036 -2.92 274.11930 49039 -1.31 276.41700 4904 3.32 409.42520 49040 3.91 213.01214 49041 3.32 105.09260 49042 -0.117 204.35106 49044 5.66 204.35106 49045 5.66 204.35106 49046 5.66 146.10152 49049 -1.56 312.879 4905 3.32 134.09082 49050 -2.1 168.11042 49051 -1.54 160.17116 49053 -0.871 160.17116 49054 -0.871 216.08322 49056 -1.75 194.18400 49057 0.985 136.10332 49058 -2.27 136.10332 49059 -2.27 249.99190 4906 -1.82 136.10332 49060 -2.27 216.08322 49069 -1.75 206.02820 4907 -1.82 182.17330 49070 -0.0558 182.17330 49071 -0.0558 133.12256 49072 -0.771 72.06266 49073 -0.172 160.12472 49075 -0.048 162.14060 49076 -0.797 162.14060 49077 -0.797 162.14060 49078 -0.797 246.25856 49080 1.93 338.26964 49081 -1.98 173.12350 49084 - 174.13140 49085 - 489.33206 49086 -3.8 155.10824 49087 0.621 236.22730 490877 -1.2 180.15588 49088 -2.49 180.15588 49089 -2.49 287.35350 4909 3.36 180.15588 49090 -2.49 180.15588 49091 -2.41 180.15588 49092 -2.41 340.11568 49093 -2.02 102.11186 49096 -2.7 102.11186 49097 -2.7 346.33132 49098 1.08 194.18400 49099 1.86 244.28900 4910 2.71 1659.56170 49100 -1.79 248.06222 49101 2.51 102.06880 49102 -1.57 337.270 49105 -2.64 100.15888 49106 1.88 266.36368 49107 -2.64 193.15622 49108 0.393 193.15622 49109 0.393 588.55660 4911 1.28 395.53440 4912 3.33 286.25798 49124 -2.96 285.25004 49125 -2.96 182.14694 49126 -1.71 182.14694 49128 -1.71 354.48250 4913 6.04 181.14948 49130 -1.71 181.14948 49131 -1.71 182.14694 49132 -1.71 182.14694 49135 -1.79 181.14948 49136 -1.79 550.553 4914 0.68 182.14694 49140 -1.71 182.14694 49141 -1.71 182.14694 49143 -1.71 182.14694 49145 -1.71 182.14694 49146 -1.71 182.14694 49148 -1.71 504.701 4915 8.42 152.23344 49150 3.53 181.14948 49151 -1.71 182.14694 49152 -1.71 181.14948 49153 -1.71 110.19676 49154 4.18 68.11702 49155 2.16 224.29610 49156 0.959 224.29610 49158 0.959 938.66130 4916 2.22 224.29610 49160 0.959 224.29610 49161 0.959 224.29610 49162 0.959 215.17844 49163 -1.91 224.29610 49164 0.959 585.17604 49165 5.57 214.18098 49166 -1.91 197.18798 49168 -2.07 197.18798 49169 -2.07 164.20110 4917 2.48 146.09810 49172 - 852.61500 49173 - 1035.97018 49174 -1.13 286.45006 49175 6.77 222.28022 49177 1.26 905.65614 49178 -2.86 893.64544 49179 -3 178.22766 4918 3.34 877.64604 49180 -2.88 400.59246 49181 7.13 164.15648 49182 -2.44 49183 - 248.31750 49187 1.76 57.07120 49188 - 282.50442 49189 7.68 386.482 4919 4 240.42468 49190 7.44 314.41864 49191 4.37 223.18220 49194 0.263 316.43452 49195 4.5 225.19808 49197 -2.5 416.33350 49198 0.998 358.43582 49199 2.1 412.862 4920 0.731 600.47330 49203 6.1 204.35106 49204 6.17 204.35106 49206 6.17 204.35106 49207 6.17 204.35106 49208 5.77 454.899 4921 1.39 204.35106 49210 5.77 418.43704 49211 2.5 418.43704 49212 2.5 204.35106 49213 5.77 204.35106 49214 5.57 204.35106 49218 5.57 204.35106 49219 5.57 428.861 4922 0.621 204.35106 49220 5.57 204.35106 49221 5.57 220.17822 49222 1.3 220.17822 49223 1.3 204.35106 49224 5.93 204.35106 49227 5.93 204.35106 49228 5.93 204.35106 49229 5.93 404.454 4923 1.84 204.35106 49230 5.93 204.35106 49231 5.08 204.35106 49232 5.08 204.35106 49233 5.08 204.35106 49234 5.08 204.35106 49237 5.28 204.35106 49238 5.28 204.35106 49239 5.28 420.454 4924 0.548 204.35106 49240 5.58 204.35106 49241 5.58 204.35106 49242 5.58 204.35106 49243 5.58 204.35106 49244 5.58 204.35106 49245 5.58 204.35106 49246 5.58 204.35106 49249 5.63 420.454 4925 1.29 192.29730 49250 3.46 192.29730 49251 3.46 162.20780 49252 0.0446 396.45594 49253 3.16 316.477 49254 4.56 244.33064 49255 -1.75 145.13326 49256 -0.252 145.13326 49257 0.198 147.14914 49258 -0.369 189.20904 49259 -1.6 306.354 4926 2.14 232.23370 49260 -3.42 889.65674 49261 -2.92 124.13722 49262 1.17 204.35106 49263 5.63 294.42900 49265 5.13 204.35106 49266 5.63 350.41076 49267 8 131.12990 49268 -2.8 404.53964 49269 2.3 420.454 4927 0.762 386.52436 49270 3.4 204.35106 49271 5.2 204.35106 49274 5.2 358.55732 49275 7.53 356.54144 49277 7.23 204.35106 49278 5.88 204.35106 49279 5.88 378.417 4928 1.27 204.35106 49280 5.88 879.66192 49281 -2.94 204.35106 49282 5.66 114.14240 49283 1.22 114.14240 49284 1.22 114.14240 49285 1.22 204.35106 49286 5.66 68.11702 49287 2.18 68.11702 49288 2.18 376.401 4929 0.171 204.35106 49290 5.5 204.35106 49292 5.5 130.14180 49293 -0.0854 879.66192 49294 -2.94 893.64544 49295 -2.95 144.12532 49296 0.203 204.35106 49297 5.5 336.08392 49299 -1.5 418.438 4930 0.832 204.35106 49300 5.5 124.22334 49301 4.48 911.66072 49303 -3.12 893.64544 49304 -2.83 402.65294 49305 7.81 124.22334 49306 4.48 124.22334 49308 4.48 124.22334 49309 4.48 404.454 4931 1.34 299.26016 49310 -2.56 204.35106 49311 5.29 204.35106 49312 5.25 204.35106 49313 5.25 204.35106 49315 5.26 344.31540 4932 3.22 386.52436 49320 4.18 448.59374 49327 5.46 168.27928 49329 1.62 404.454 4933 2.23 179.21570 49339 0.787 420.454 4934 1.67 220.22460 49348 -1.4 248.318 4935 3.11 301.18774 49359 -1.93 218.249 4936 2.68 362.418 4937 1.93 382.41662 49374 0.728 488.00652 49375 3.62 210.18190 49376 -2.53 392.401 4938 0.181 458.51258 49380 1.95 128.91014 49382 -0.212 200.36410 49385 3.35 741.13600 49388 7.25 376.401 4939 1.66 426.719 4940 8.54 191.01100 49401 2.91 131.17450 49402 2.79 472.54254 49403 0.586 538.67168 4941 4.92 156.56610 49410 2.47 95.94000 49414 4.88 58.93320 49415 0.783 360.402 4942 1.27 58.69180 49423 0.922 329.389 4943 0.268 158.15520 49432 -1.12 348.391 4944 1.18 95.94000 49446 0.355 228.20020 4946 2.84 83.97675 49464 0.783 344.35700 49465 -0.0341 107.86820 49468 -0.283 181.346 4947 1.81 26.98154 49470 1.37 39.94800 49474 8.18 39.94800 49475 8.18 217.05426 49477 -0.255 303.358 4948 3.54 196.96655 49482 2.7 443.268 49483 -3.4 371.78806 49484 -0.438 164.201 4949 1.91 478.87061 49490 3.04 249.00143 49491 -0.165 196.96655 49496 3.04 47.00899 49499 0.783 339.386 4950 3.85 1134.98420 495055 -1.98 1297.12480 495056 -1.95 255.097 49509 4.41 269.253 4951 2.59 220.652 49512 3.32 136.97520 49514 0.437 704.03000 495150 7.07 732.08310 495152 7.63 279.21382 49519 5.16 347.363 4952 1.79 296.40340 4953 1.98 990.85888 49533 -2.02 828.71830 49536 -2.09 690.41108 49537 -1.78 450.531 4954 0.383 51.99610 49544 -0.241 132.90545 49547 -0.241 153.56396 49549 -2.91 381.788 4955 2.8 488.15780 495505 -3.46 63.54600 49552 -3.46 134.45200 49553 0.783 97.43524 49558 -0.264 150.13140 495639 0.597 435.88214 49566 2.45 562.67600 49568 2.41 284.74000 49575 2.88 122.16440 49584 2.6 182.24388 49585 0.0289 151.96400 49588 2.41 151.96400 49591 2.41 199.63394 49597 -0.488 581.05840 49603 4.19 157.25000 49618 0.717 219.323 4962 3.18 459.49730 49620 1.45 394.426 49627 4.22 69.72300 49631 0.783 1.00794 49637 3.56 360.39800 49639 0.707 104.10452 49643 -0.623 338.71074 49644 0.884 197.38125 49646 2.25 164.93032 49648 2.25 164.93032 49650 2.25 204.35106 49655 5.26 454.39894 49659 0.795 247.290 4966 2.43 357.78800 49662 3.59 114.81800 49664 2.43 192.21700 49666 2.43 446.90222 49668 3.34 334.346 4967 -1.27 147.173 4969 -2.08 204.35106 49693 5.26 83.80000 49695 0.783 83.80000 49696 0.783 629.739 4970 1.48 138.90550 49701 1.46 395.51300 49703 1.42 192.21700 49704 1.5 99.45030 49706 -0.212 83.45090 49709 -0.212 6.94100 49713 4.29 259.63402 49727 0.304 260.13578 49728 -1.92 242.357 4973 6.54 81.30021 49739 0.783 321.33180 4974 -0.303 174.96700 49746 0.783 215.62452 49747 0.37 337.44868 4975 -0.748 253.21470 49751 -1.68 372.412 4976 3.29 262.302 4977 0.449 269.29850 49770 3.59 164.22600 497734 -2.61 58.69340 49786 -2.57 190.23000 49789 -2.57 443.34950 49791 4.88 282.33064 49793 -1.37 189.30192 49798 -2.31 428.33144 49799 6.26 265.99000 49801 0.783 740.35656 49805 -1.27 207.20000 49807 -1.27 448.16960 49809 4.71 190.23000 49812 -1.27 277.69390 49819 1.76 362.418 4982 1.56 357.75810 49823 -0.731 106.42000 49824 1.26 190.90207 49826 -0.641 140.90765 49828 1.26 360.402 4983 1.07 195.07800 49832 1.13 195.07800 49836 1.13 137.17900 49837 0.669 432.90384 49840 3.5 399.95662 49845 5.74 85.46780 49847 5.58 450.44270 49851 1.91 250.20460 49858 -0.641 4986 - 101.07000 49862 -0.641 121.76000 49867 -0.641 521.65464 49868 4.51 172.78202 49870 -0.308 245.361 4988 3.13 186.20700 49882 3.28 351.64000 49883 0.492 179.30188 49886 2.57 286.27936 49887 1.83 263.376 4989 1.88 150.366 49890 1.84 125.94362 49900 -0.308 158.92534 49902 0.783 366.41876 49903 4.47 129.61588 49907 0.783 4991 -1.68 181.44612 49916 4.26 204.38330 49920 -1.68 162.76316 49928 -1.07 323.19664 49932 -2.94 238.02890 49936 0.783 534.42670 499361 4.73 301.341 4994 0.472 50.94150 49948 -0.0655 238.23990 4995 0.157 183.84000 49955 -0.0655 131.29000 49956 -0.0655 131.29000 49957 -0.0655 475.35412 49960 4.03 88.90585 49962 -0.0655 253.343 4997 2.85 136.29540 49976 -1.66 88.90585 49978 2.85 173.04000 49980 2.85 103.09996 49983 -3.07 83.80000 49988 2.85 131.29000 49989 2.85 152.23344 4999 3.09 39.94800 49992 2.85 20.17970 49993 1.78 20.17970 49996 2.85 222.00000 49997 1.78 222.00000 49998 2.85 231.25730 5000 3.56 722.12655 50000 0.783 1627.13142 50001 0.783 452.50244 50002 0.783 373.91596 50003 4.62 196.24448 50004 3.36 196.24448 50006 3.36 196.24448 50008 3.36 196.24448 50009 3.36 360.83100 5001 5.05 916.98424 50010 0.652 960.94790 50011 0.652 914.96836 50012 0.652 214.25976 50013 1.98 214.25976 50014 1.98 214.25976 50015 1.98 548.40026 50016 -1.36 186.04018 50019 0.792 305.75588 5002 2.32 201.05486 50022 0.073 201.05486 50023 0.067 201.05486 50024 0.12 136.23404 50025 4.09 136.23404 50026 4.09 136.23400 50027 3.54 136.23404 50028 3.54 136.23404 50029 3.54 401.863 5003 2.32 136.23404 50031 4.31 136.23404 50032 4.31 136.23404 50033 4.31 136.23404 50035 4.36 340.36980 50036 3.35 241.24208 50037 3.07 217.30864 50038 -2.84 242.26990 5004 3.71 152.23344 50040 2.08 152.23340 50043 2.08 152.23344 50045 2.08 152.23344 50046 2.08 558.63200 5005 3.71 69.08470 50059 -0.0603 253.362 5006 3.24 272.46808 50060 8.19 272.46808 50061 8.02 272.46808 50063 8.02 272.46808 50064 8.35 272.46808 50067 7.71 272.46808 50068 6.73 272.46808 50069 7.18 269.361 5007 2.09 144.126 50070 -0.984 144.12530 50071 -1.11 376.44804 50074 8.18 50.94477 50076 8.18 248.38992 50078 5.15 248.38992 50079 5.31 361.777 5008 4.55 248.38992 50080 5.2 248.38992 50082 5.5 248.38992 50083 5.29 248.38992 50085 5.05 0.00000 50086 - 248.38992 50089 5.05 301.33710 5009 3.93 248.38992 50090 5.47 336.32280 50091 -3.58 120.11222 50092 -0.194 469.38582 50095 -1.36 312.44428 50097 6.11 76.09780 50098 -1.81 200.61866 50099 2.65 522.60200 5010 3.71 258.22620 50100 2.67 103.08012 50102 -0.0296 718.26970 50104 -1.99 713.23000 50105 -1.91 468.66640 50106 1.4 548.73062 50107 -1.14 394.58788 50108 2.8 474.65208 50109 -0.089 421.48900 5011 5.01 150.21756 50110 2.56 1142.09212 50111 -1.55 61.02022 50115 0.475 683.05690 50116 8.08 899.65156 50117 -2.06 340.36980 50118 3.5 89.15900 50120 -0.453 89.16042 50121 0.857 357.42700 50122 3.05 357.42700 50123 3.05 357.42788 50125 3.05 104.10450 50129 -0.466 164.205 5013 0.994 304.42380 50130 4.03 228.20544 50131 -1.94 321.15758 50138 4.16 114.18546 50139 2.06 419.89982 5014 6.18 345.90586 50140 3.77 195.68676 50142 -2.75 110.04389 50144 -0.689 303.48210 50146 5.19 303.48210 50147 5.19 303.48210 50148 5.19 416.49400 5015 1.92 303.48210 50150 5.19 98.06238 50151 -0.376 98.14668 50152 -0.231 303.48210 50153 5.19 163.17852 50154 -1.78 47.05992 50155 -1.87 358.47120 50156 2.6 175.18400 50157 1.63 134.17510 50158 2.75 357.46326 50159 2.6 410.719 5016 9.75 1148.40338 50161 2.46 1166.41866 50162 2.46 227.10920 50163 -3.05 227.10920 50164 -3.04 227.10920 50166 -3.04 318.49346 50168 4.5 318.49346 50169 4.5 318.49346 50170 4.5 318.49346 50171 4.5 326.42934 50172 5.21 326.42934 50173 5.21 326.42934 50174 5.21 326.42934 50175 5.21 417.95144 50178 4.87 302.27880 5018 2.3 246.30654 50182 4.57 388.36954 50186 2.95 386.35366 50187 2.95 333.46660 50189 4.45 740.52000 5019 -1.54 525.59010 50190 4.45 107.11004 50192 0.634 429.46418 50194 0.252 138.12074 50197 0.953 138.12074 50198 0.972 333.35740 50199 0.252 211.94964 5020 -1.55 272.25278 50201 2.35 272.25278 50202 2.35 138.12074 50204 1.03 138.12074 50205 1.05 138.12074 50206 0.914 340.36980 50207 3.15 356.36920 50208 2.98 424.48620 50209 4.71 537.20720 50210 -4.13 286.45160 50211 5.91 295.44278 50212 4.57 429.52900 50213 4.57 411.51400 50214 4.57 154.24932 50215 3.15 187.28082 50217 2.87 268.26930 50223 -0.868 304.72994 50224 -0.868 268.26930 50225 -0.868 538.21490 50226 -4.13 268.26930 50231 -1.33 154.24932 50232 3.15 154.24932 50233 3.15 154.24932 50235 3.15 601.77000 50236 0.474 802.36000 50237 0.499 168.23284 50238 2.79 232.25796 50240 -2.39 170.24872 50243 2.96 170.24872 50244 1.54 168.23280 50245 1.23 168.23284 50246 1.23 170.24870 50250 2.96 170.24870 50251 2.96 864.88000 50252 - 180.15588 50254 -2.5 180.15588 50255 -2.5 180.15588 50256 -2.5 180.15588 50257 -2.5 180.15588 50258 -2.5 180.15588 50259 -2.5 162.20780 50260 0.743 208.23318 50261 -0.344 222.25976 50262 0.0801 405.35276 50270 2.71 328.27144 50271 -0.998 314.20912 50272 -0.09 314.20912 50273 -0.09 345.41600 50275 2.1 382.32614 50277 1.68 722.91124 50279 5.9 314.20912 50280 0.011 154.24932 50281 3.4 154.24932 50282 3.4 154.24932 50283 3.4 314.20912 50284 0.011 687.95588 50285 4.25 1358.74248 50288 6.08 1330.68932 50289 5.53 1302.63616 50290 4.98 1246.52984 50291 0.969 208.47460 50292 -2.31 378.50236 50295 3.6 394.50176 50296 2.56 364.43272 50301 1.68 272.46808 50302 7.19 450.44316 50303 3.28 414.40530 50305 2.02 713.12100 50309 2.1 73.09382 50310 -0.967 73.09382 50311 -1.23 21.01428 50314 -0.71 37.46858 50315 2.27 81.91988 50316 2.93 128.92035 50317 0.783 296.45072 50318 4.57 211.94964 5032 -1.55 423.63240 503442 4.03 188.28876 50350 2.87 382.36299 50358 2.71 168.23284 50360 2.42 288.80112 50362 0.458 130.27988 50364 0.761 98.21388 50365 0.783 374.47060 50366 2.08 418.30060 50368 2.2 418.30060 50369 2.53 360.31480 50371 1.99 360.31480 50372 1.99 370.28140 50373 -0.867 162.34588 50374 1.07 540.82166 50375 9.2 373.90932 50377 -0.748 329.22810 50378 3.12 219.27808 50381 -0.811 651.94014 50385 5.17 227.23600 50386 -1.42 290.48340 50387 7.02 450.44316 50388 3.33 504.43710 50389 -2.29 166.17390 50392 0.928 202.20600 50397 2.87 117.10332 50398 -1.58 270.23690 50399 2.92 235.32362 50400 3.38 268.47784 50405 7.52 93.12650 50415 1.09 260.13578 50417 -2.03 167.16200 50418 -2.15 452.66702 50421 2.35 452.66702 50422 2.35 226.10768 50426 -1.53 199.20540 50428 1.73 130.09874 50429 0.0595 204.22372 50430 -2.72 390.43216 50431 -2.93 372.41688 50432 -0.786 404.41568 50434 -1.71 104.15096 50435 -0.987 346.50356 50436 5.53 600.70506 50437 -0.325 280.31780 50438 3.72 618.72034 50439 -1.46 613.50500 5044 0.905 118.17754 50440 -0.627 218.25030 50443 -2.64 125.12532 50446 0.736 161.22216 50447 -3.32 143.18520 50450 2.27 188.26400 50451 1.99 186.24812 50452 1.74 602.72094 50456 -0.119 220.266 50459 5.27 220.266 50461 4.89 156.26520 50462 3.81 282.46136 50464 7.46 170.24872 50465 3.64 170.24872 50466 3.64 170.24870 50467 3.64 100.16226 50468 -0.988 100.16226 50470 -0.988 193.24380 50472 3.52 193.24388 50475 3.56 159.93588 50476 0.783 50477 - 257.21588 50478 0.783 488.69912 50481 4.63 124.13722 50483 1.45 124.13722 50484 1.45 124.13722 50487 1.45 682.803 5049 5.06 130.21268 50494 -1.89 130.21268 50495 -0.173 265.455 50497 - 281.45342 50498 7.46 501.65640 5050 4.14 185.69348 50506 2.23 150.24078 50508 2.23 538.118 5051 4.14 270.79800 50512 2.18 402.65294 50515 6.31 402.65294 50516 6.31 418.65234 50517 4.95 418.65234 50518 4.95 140.11616 50519 -2.08 138.14390 50521 -2.31 109.10270 50524 0.84 93.10330 50526 1.45 457.35190 50528 -1.17 161.15580 50531 -2.24 161.15588 50532 -2.24 115.19770 50534 2.85 250.35814 50537 2.83 250.35814 50538 2.83 32.06500 50539 - 145.160 5054 -1.99 354.41960 50540 2.22 354.41960 50541 2.22 150.21760 50542 3.49 164.20108 50543 2.95 150.21756 50544 3.49 164.20108 50545 2.95 300.22504 50547 -1.67 300.22504 50548 -1.67 178.22766 50550 3.29 131.63176 50555 0.783 109.21664 50556 0.872 55.05380 50557 -1.11 476.05780 50560 0.783 301.18774 50565 -1.93 280.28492 50567 3.12 116.15828 50569 1.66 1031.98148 50570 -0.363 1047.98088 50571 -0.925 282.46136 50572 7.95 282.46136 50573 7.95 252.47844 50574 8.68 282.46136 50575 7.95 298.461 50576 7 1049.99676 50577 -0.997 300.47660 50578 7.08 300.477 50579 7.08 317.37956 50580 2.01 1049.99676 50583 -0.997 130.18486 50585 2.22 398.66420 50586 8.38 82.17594 50588 0.974 82.17594 50589 1.13 337.370 5059 3.73 442.67374 50591 7.65 82.17594 50592 1.54 396.64836 50593 8.09 169.18126 50599 -2.92 668.729 5060 4.02 169.18126 50601 -1.08 864.84770 50602 1.52 209.19868 50603 0.693 242.18770 50604 -0.331 242.18770 50605 -0.646 184.08442 50606 -1.51 360.36128 50607 -1.36 184.08442 50608 -1.51 360.36128 50609 -1.36 630.727 5061 0.814 360.36128 50610 -1.36 416.38148 50611 0.771 104.10452 50612 -0.172 104.10452 50613 -0.172 128.12930 50614 -2.73 128.12930 50615 -2.73 131.08684 50616 -0.319 70.09322 50617 -0.448 70.09322 50618 -0.448 218.20724 50619 -3.44 372.54410 5062 3.07 218.20724 50621 -3.44 236.39998 50622 -0.0613 221.20780 506227 -2.47 249.39540 50623 1.25 88.14818 50624 1.25 88.14818 50625 1.25 256.425 50626 6.02 221.23966 50634 -0.374 173.16812 50637 3.38 218.16572 50638 2.72 218.16572 50639 2.77 218.16572 50640 2.77 218.16572 50641 2.87 218.16572 50642 2.66 218.16572 50644 2.74 218.16572 50645 3.05 248.08870 50647 -2.09 300.43512 50648 6.05 448.37690 5065 -0.504 243.42900 50651 - 464.81284 50652 4.8 492.50404 50655 -0.792 508.50344 50657 -0.929 348.39794 50658 -1.56 556.75754 50659 6.42 274.26870 5066 1.38 504.43708 50661 -2.3 331.40798 50662 0.413 332.30996 50663 -3.15 152.17822 50667 0.406 424.40040 50668 -2.61 290.269 5067 1.07 424.40040 50670 -2.24 424.40040 50672 -2.24 114.16900 50673 -0.29 340.32704 50675 -2.21 340.32704 50676 -2.21 340.32704 50677 -2.21 340.32704 50678 -2.21 498.40326 50679 0.407 288.428 5068 2.66 453.43166 50680 0.407 452.42372 50681 0.407 476.42143 50682 0.407 1155.34189 50686 4.49 207.61500 50687 -0.163 275.26000 50688 1.79 748.941 5069 3.18 557.63194 50690 4.49 429.59374 50692 4.97 211.21948 50693 1.26 457.47650 50694 -0.0382 493.93714 50697 -0.0382 198.216 507 -0.478 224.25458 5070 3.2 147.240 50700 2.03 161.266 50701 2.46 175.293 50702 2.89 189.320 50703 3.31 203.346 50704 3.72 133.213 50705 1.66 119.187 50706 1.31 163.23896 50707 -1.72 163.23896 50708 -1.72 163.23896 50709 -1.72 177.26554 50710 -1.54 191.29212 50711 -1.33 205.31870 50712 -1.15 219.34528 50713 -0.118 233.37186 50714 0.275 105.15982 50716 1.01 142.19710 50717 3.84 59.06724 50718 0.0196 59.06724 50719 0.0196 240.255 5072 3.21 142.19710 50720 3.94 59.06724 50722 0.652 135.163 50723 1.92 87.12040 50724 -0.035 717.00988 50725 6.16 1022.19124 50726 4.32 517.40236 50727 0.259 444.48108 50729 0.259 586.18398 50730 5.57 758.83128 50731 0.868 551.14488 50732 -3.53 165.14612 50736 0.189 165.14612 50737 0.172 165.14610 50738 0.169 125.14700 507393 -2.04 510.046 50740 5.19 374.90068 50742 3.91 416.93736 50743 4.25 412.606 50749 - 302.23570 507499 2.33 195.21670 50756 3.51 193.26494 50758 0.444 207.29152 50761 0.865 221.31810 50762 1.33 235.34468 50763 1.81 249.37126 50764 2.31 265.37066 50765 2.14 209.26434 50767 0.465 223.29092 50768 0.83 237.31750 50769 1.24 251.34408 50770 1.69 849.31692 50771 8.33 833.31752 50772 8.39 819.29094 50773 8.36 805.30742 50774 8.49 835.29034 50775 8.41 849.31692 50776 8.51 324.45652 50777 3.02 238.23810 5078 3.07 414.57752 50782 4.06 272.46808 50783 7.89 101.124 50784 - 300.43512 50785 3.25 148.11402 50787 -0.69 148.11740 50789 -3.57 146.09814 50793 -0.0981 146.09814 50794 -0.0981 195.17210 508 1.69 369.49718 50815 3.83 159.68820 50819 -0.155 71.84440 50820 0.359 231.53260 50821 -0.192 144.47700 50833 0.783 191.37100 50834 0.783 366.49320 50838 2.69 327.80784 50841 3.36 303.668 50842 2.31 444.43464 50845 0.197 394.88878 50848 2.29 90.07794 50849 0.2 475.61758 50851 2.93 512.07822 50854 2.93 348.47792 50859 6.46 390.51306 50861 3.34 623.60734 50862 1.88 412.49489 50863 3.34 446.57632 50865 3.56 134.24598 50866 1.59 289.15386 50867 3.83 149.21238 50868 -1.8 149.21238 50869 -1.8 584.872 5087 7.21 101.124 50871 - 391.45960 5088 4.53 24.81774 50883 0.031 40.98828 50884 0.031 380.45036 50885 1.76 182.84200 50886 0.783 427.92100 5089 4.53 504.58758 50894 3.44 395.43218 50897 -0.142 142.19560 50899 2.28 312.44582 50900 3.24 474.39470 5091 4.12 319.36406 50915 2.37 250.292 5092 3.82 178.14000 50920 -2.15 382.51900 50922 4.04 178.14000 50923 -2.18 464.826 50924 3.86 637.029 50928 3.86 44.07578 50929 0.668 273.241 5093 1.93 315.86000 50931 5.29 315.86000 50932 5.29 50934 - 150.02666 50937 2.27 110.92836 50939 2.27 227.259 5094 2.56 382.36342 50943 2.97 382.36342 50944 2.97 382.36342 50945 2.97 72.12894 50947 -2.22 206.15010 50948 -1.05 264.317 5095 0.043 178.05300 50950 - 915.19790 50951 5.45 549.11874 50952 3.04 366.07916 50953 1.93 368.09504 50958 1.93 220.265 5096 1.77 317.19544 50972 -2.18 448.54036 50973 0.738 453.87200 5098 2.58 29.04120 50981 - 97.90818 50983 0.438 99.92406 50984 0.0471 37.83300 50985 -0.0719 32.88126 50989 4.29 117.12746 50992 -0.882 117.12746 50993 -0.75 50998 - 129.09250 5100 -1.04 221.41040 51000 - 138.16380 51007 0.439 138.16380 51008 0.439 138.16380 51011 0.439 138.16380 51012 0.439 1145.22230 51013 - 120.14852 51014 1.6 680.82264 51015 0.798 296.38812 51016 0.532 494.69676 51017 0.532 422.48700 5102 2.45 84.07674 51022 -1.09 84.07674 51023 -1.33 309.46936 51024 5.07 363.94528 51025 5.07 369.32494 51029 2.22 303.289 5103 1.36 409.40294 51030 2.22 249.31040 51032 3.25 417.496 51033 3.57 249.31040 51035 3.25 249.31040 51036 3.25 285.77100 51037 3.25 298.38294 51038 2.1 423.863 5104 4.99 371.30422 51040 2.1 181.21118 51041 -2.06 400.48448 51042 -2.06 301.38670 51043 3.62 417.45890 51044 3.62 302.84200 51045 2.93 86.08924 51046 -0.37 86.08924 51047 -0.37 86.08924 51048 -0.37 347.769 5105 3.93 186.25150 51051 -0.331 340.48200 51052 4.2 204.226 51053 1.58 204.226 51054 1.58 198.28300 51055 4.15 149.16656 51057 1.9 166.17390 51058 0.75 166.17390 51059 0.75 434.49770 5106 2.34 368.49200 51063 1.75 368.49200 51064 1.75 325.45138 51066 2.88 769.53448 5107 1.66 475.60758 51070 - 231.29186 51071 4.6 231.29186 51072 4.6 231.29186 51073 4.6 399.43704 51074 1.15 694.89074 51077 3.92 764.93752 51078 3.74 213.30300 51079 2.36 412.425 5108 1.01 269.41072 51083 3.9 494.526 5109 3.13 155.19400 51094 - 373.45112 51098 3.27 188.28876 51099 2.87 736.62589 51103 3.33 740.58977 51104 3.16 767.59680 51105 2.82 758.58023 51106 3.33 191.97317 51107 0.111 95.61200 51110 -1.63 269.368 51112 3.01 159.15800 51114 -1.63 450.07198 51122 3.56 324.17545 51124 2.73 180.20324 51128 -2.06 73.05070 51131 0.615 264.36480 51137 3.95 389.44898 51141 2.16 302.26400 51147 1.6 284.24900 51148 1.6 96.10230 5115 2.11 442.22164 51157 0.972 26.01740 51158 - 38.02810 51159 - 328.201 5116 3.62 295.80412 51161 3.11 338.44660 51164 2.68 424.74032 51169 -1.23 212.37016 51170 -0.222 318.55524 51171 -0.885 530.92540 51172 -1.5 339.47120 51173 4.36 339.472 51174 4.36 565.72120 51176 4.36 375.93184 51178 4.36 565.72120 51179 4.36 307.13554 51193 -0.65 56.06326 51195 0.315 112.16958 51196 3.37 873.33832 51199 8.7 840.73514 512 2.72 336.44086 5120 2.41 528.80912 51201 6.82 360.49016 51202 6.89 368.38144 51204 5.94 40.06386 51205 1.05 54.09044 51206 1.61 330.42510 51207 1.27 325.42754 51208 1.22 165.23224 51209 0.928 436.53300 5121 4.17 439.56994 51210 2.02 249.34866 51211 2.83 476.03058 51213 2.02 598.15152 51215 5.77 577.91336 51218 2.82 309.381 5122 2.4 846.42904 51220 7.66 678.11008 51221 6.15 1318.68474 51222 -0.223 289.32970 51223 -0.568 1270.64194 51224 -1.53 629.31550 51225 -2.62 410.41658 51226 1.78 557.06652 51227 5.81 637.02508 51228 6.13 536.82836 51229 2.87 437.52200 5123 4.34 415.56562 51230 3.21 277.32380 51231 0.926 452.55106 51232 4.72 411.56138 51235 2.83 181.31290 51238 2.16 88.81880 51239 1.65 507.613 5124 5.87 668.39460 51240 0.276 643.70570 51241 2.83 414.58582 51246 0.276 625.15654 51247 1.63 819.85550 51249 0.842 549.693 5125 7.01 819.85550 51250 0.81 973.36956 51251 8.7 540.73524 51252 8.61 419.45000 51254 -1.8 387.38711 51255 -1.8 364.39734 51256 -1.8 285.31724 51257 0.197 71.08132 51258 0.982 71.08132 51259 -1.09 510.445 5126 4.34 73.09720 51264 -1.54 73.09720 51265 -1.88 436.515 5127 2.45 60.07500 51277 - 60.07500 51278 - 387.879 5128 3.79 90.14514 51280 0.574 90.14514 51281 0.426 191.18186 51282 -3.56 168.04196 51283 -1.16 242.12050 51284 -0.999 258.27080 51287 4.25 258.27080 51289 4.04 460.801 5129 3.79 234.24940 51293 3.5 234.24940 51295 3.01 217.90676 513 3.92 244.26092 5130 4.04 228.24820 51300 3.76 228.24820 51302 3.32 294.30136 51306 3.68 275.25860 51309 -1.7 312.115 5131 3.32 414.36898 51310 -0.393 106.94922 51311 1.68 296.27264 51312 -0.128 46.04362 51314 1.04 153.94969 51315 0.927 69.10512 51317 0.239 69.10512 51318 -0.493 276.21180 5132 3.2 154.20780 51325 4.61 154.20780 51327 4.47 357.48648 51329 4.34 403.882 5133 2.66 393.94712 51330 4.34 49.07200 51334 - 444.50800 5134 2.92 298.50382 51340 7.45 1048.02394 51341 -0.456 387.49624 51342 -1.56 939.15524 51343 -1.56 240.34348 51344 1.9 242.35936 51345 1.9 241.35142 51346 1.9 228.28788 51348 5.89 502.91300 5135 5.81 434.87300 51350 2.45 1112.10776 51351 2.45 909.12588 51352 1.83 117.08340 51353 - 333.38326 51354 1.83 349.38266 51355 1.84 242.25200 51356 - 457.86397 51357 2.45 411.46598 5136 3.83 113.15768 51360 0.342 400.96548 51364 4.18 259.13126 51368 3.03 82.91610 51370 1.05 14.02658 51375 1.87 14.02658 51376 1.87 96.13050 51378 -0.637 68.07734 51379 -1.44 318.33473 5138 2.74 270.36946 51380 2.64 13.01864 51383 0.331 176.12412 51384 -1.79 1177.21776 51385 8.35 666.72072 51386 8.43 434.408 5139 2.74 535.76550 51390 5.19 474.59964 51391 5.03 642.91860 51393 5.39 715.67013 51394 6.47 395.49970 51395 4.57 168.10700 51397 1.71 168.10700 51398 1.8 983.03068 51399 8.39 244.19960 514 2.17 812.86500 51400 8.42 520.57644 51401 8.41 108.14120 51403 0.0168 400.42330 51406 5.42 320.33864 51407 5.16 680.95490 51409 7.09 82.10380 5141 0.628 500.58680 51410 8.73 472.53364 51411 8.42 496.55504 51412 8.44 444.48048 51413 6.92 444.48048 51414 3.79 488.48536 51415 3.55 732.72804 51418 4.4 769.01696 51420 8.01 996.82560 51432 -1.01 1329.10080 51433 -0.903 1162.96320 51434 -0.955 830.68800 51435 -1.09 1560.24904 51436 -0.955 176.12412 51438 -1.79 1661.37600 51439 -0.829 176.12412 51440 -1.79 2492.06400 51441 -0.829 1188.81840 51442 -1.23 551.61526 51450 3.35 162.20688 51453 -3.07 83.08860 51456 - 85.10452 51457 -0.22 204.35110 51458 6.12 113.15768 51459 0.592 218.33460 51460 4.88 509.72800 51461 1.6 552.79600 51467 1.19 36.00210 51468 1.63 64.05526 51469 2.56 84.04490 51470 2.08 172.15156 51471 3.96 33.98622 51472 0.926 45.99692 51473 1 528.83600 51474 1.76 220.35050 51478 5.19 220.35050 51479 5.19 220.35050 51480 5.19 31.97034 51481 0.906 87.95761 51482 0.706 51.97668 51483 1.2 701.75100 51484 1.45 48.01280 51485 1.77 21.97552 51486 0.783 136.86160 51490 2.12 563.53646 51491 -1.23 74.79222 51492 0.783 123.51220 51496 2.56 95.45904 51497 0.781 1740.83200 51498 7.68 219.59780 51499 3.31 480.38395 51502 -0.0108 145.51772 51503 0.839 625.05030 51505 9.29 210.22800 51507 3.09 294.15518 51508 - 212.24388 51509 2.43 212.24388 51510 2.43 896.31988 51513 6.42 191.22646 51515 1.79 212.24720 51522 0.258 537.80361 51542 -0.146 438.43160 51544 4.36 226.89877 51547 -0.18 619.55728 51550 0.359 511.45940 51552 0.359 447.55480 51553 - 119.12070 51554 1.65 119.12074 51555 1.85 637.42300 51556 0.783 555.68085 51557 0.783 539.57232 51558 0.783 649.48800 51559 0.783 274.29618 51560 2.25 602.05035 51561 0.783 471.68280 51563 0.783 377.87565 51564 0.783 361.76712 51565 0.783 424.24515 51566 0.783 620.40000 51567 0.783 786.40000 51568 0.783 157.99600 51574 1.59 157.99600 51575 1.55 157.99600 51576 1.56 178.22920 51579 4.2 451.581 5158 1.82 148.11894 51581 0.809 300.35606 51582 0.795 206.28236 51583 4.77 512.52300 51585 - 386.40840 51587 2.93 202.25060 51588 4.79 116.072 5159 -0.288 384.39252 51591 2.93 236.89206 51593 2.45 232.31964 51594 5.14 430.65600 51595 2.89 401.19580 51596 5.22 642.67008 51597 2.93 109.12930 51599 -0.262 624.588 5160 0.019 366.24001 51600 -1.23 381.50780 51601 7.47 213.18892 51602 1.54 133.14732 51603 2.24 910.68150 51605 - 655.35280 51607 -1.87 1014.79100 51608 7.8 132.13930 51613 - 268.31052 51615 4.48 268.35174 51616 6.75 376.31578 51617 3.08 259.194 5162 -1.12 42.04006 51620 0.565 42.04006 51622 -0.342 464.85098 51626 4.57 133.14730 51628 1.39 131.13144 51629 1.16 563.66250 5163 4.64 131.13144 51630 1.01 131.13144 51631 0.627 131.13144 51632 0.684 131.13144 51633 0.794 131.13144 51634 0.187 147.13084 51637 1.2 534.60170 51638 4.44 635.79170 51639 4.44 585.64430 5164 4.64 268.11538 51640 3.39 288.53356 51644 3.61 288.53356 51645 3.61 268.11538 51646 3.39 362.274 5165 0.965 430.45260 51657 2.61 500.674 5166 3.56 212.150 51660 2.14 70.08984 51662 0.543 234.20480 51666 1.6 416.379 5167 1.93 387.47248 51673 6.32 388.48042 51674 6.32 378.46392 51675 6.71 330.42110 51676 7.96 84.11642 51677 1.82 84.11640 51678 0.985 84.11642 51679 1.29 402.352 5168 1.58 84.11642 51680 1.29 302.27876 51684 1.36 302.27876 51686 1.36 228.28788 51687 5.86 53.03940 51688 - 52.03150 51689 - 208.168 5169 1.46 521.54622 51691 1.28 99.13110 51692 -0.203 99.13110 51693 -0.203 99.13110 51695 -0.203 203.23716 51696 1.62 543.52805 51697 1.28 203.23716 51698 1.62 520.53828 51699 1.28 370.309 5170 -1.24 559.63500 51700 1.28 428.61240 51701 4.85 68.03090 51702 - 72.01960 51704 - 129.73200 51706 - 21.62200 51707 0.783 21.62200 51709 0.783 426.71740 5171 9.08 53.03940 51720 - 52.03150 51723 - 386.52440 517248 4.3 144.16992 51731 2.5 301.81362 51739 4.2 98.09994 51740 1.1 273.76046 51742 2.68 68.03090 51743 - 410.35500 51744 0.0326 1028.26000 51746 -0.285 168.23284 51749 4.02 66.03820 51751 - 66.03820 51752 - 552.27200 51753 -0.392 723.77144 51756 0.26 375.40348 51758 1.93 85.10452 51759 -0.386 1080.39800 51760 1.84 397.38531 51761 1.93 374.39554 51762 1.93 112.08684 51763 -0.397 69.06206 51764 -0.106 356.37200 51765 1.83 791.80234 51767 0.737 791.80234 51768 0.761 232.319 5177 4.55 594.65926 51770 1 175.18400 51771 1.27 229.15539 51772 2 309.28311 51773 4.38 255.31172 51774 3.94 257.20855 51775 3.37 257.20855 51776 3.5 285.26171 51777 4.61 283.24583 51778 4 312.450 5178 4.01 94.11124 51780 0.885 94.11124 51781 0.885 94.11124 51782 0.885 401.454 51783 4.52 498.52508 51784 3.85 523.579 51785 3.54 711.91222 51786 4.19 395.79414 51787 -0.398 285.31724 51788 0.197 492.86630 51789 -0.292 264.233 5179 3.49 285.31724 51790 0.197 284.30930 51791 0.197 284.30930 51792 0.197 287.20576 51793 -0.524 517.91886 51794 -0.593 284.30930 51795 0.197 284.30930 51797 0.197 317.36248 51799 -0.403 478.362 5180 5.5 706.25344 51800 -0.0999 451.90046 51801 0.312 68.07734 51802 0.167 348.40194 51804 1.34 388.29386 51805 -1.75 548.97262 51806 0.534 574.02518 51809 0.186 762.35976 51810 0.962 382.41354 51811 1.28 466.91176 51812 4.28 563.98392 51813 4.1 589.03700 51814 3.44 777.37106 51815 4.21 611.03862 51816 4.94 414.45540 51817 1.76 611.03862 51818 4.93 691.16634 51821 7.12 190.15070 51822 -1.09 677.14000 51823 6.24 144.21482 51824 -0.656 490.97622 51825 4.28 588.04838 51826 4.68 613.10094 51827 3.22 801.43552 51828 3.65 531.04008 51829 5.77 628.11224 51830 5.61 121.17960 518305 1.84 653.16480 51831 4.38 841.49938 51832 4.73 342.29650 51833 -2.48 422.27640 51834 -1.82 144.12532 51835 -0.543 410.28740 51836 0.672 410.28740 51837 0.67 281.43510 518413 5.64 186.59208 51844 1.17 136.97520 51845 0.623 199.04458 51846 2.03 102.08864 51850 -0.263 131.13144 51853 1.42 145.15802 51855 1.05 234.31414 51856 2.04 233.30620 51857 2.04 177.17506 51858 1.72 658.90632 5186 7.04 233.30620 51860 2.04 233.30620 51861 2.04 233.30620 51862 2.04 460.48478 51863 -0.128 483.47455 51864 -0.128 198.22068 51865 3.9 198.22068 51866 3.9 198.22068 51868 3.9 309.358 5187 1.04 125.14792 51873 -0.297 267.36886 51874 3.7 246.24000 51875 1.41 303.83000 51876 3.7 1202.65778 51878 -1.18 244.243 5188 2.83 506.593 51881 5.27 1254.73234 51882 -1.05 534.646 51883 6.36 510.625 51884 5.8 660.49641 51885 3.18 292.08899 51886 0.623 502.31883 51887 0.803 85.06146 51889 -0.731 608.44077 51891 1.96 634.45913 51892 2.29 643.44509 51893 1.53 492.43900 51895 1.5 430.56292 51896 4.93 376.38482 51897 1.59 538.50615 51898 7.45 486.34540 51899 1.79 564.54330 51901 7.59 512.38270 51902 2.2 622.53312 51903 2.08 789.54169 51905 1.52 453.48872 51906 3.19 269.749 51907 2.15 227.30162 51909 3.89 369.412 5191 2.3 198.24050 51910 - 215.24786 51912 2.83 378.42608 51913 2.35 41.03200 51917 - 413.46792 51918 3.22 454.47200 51919 3.22 348.394 5192 1.89 140.17968 51922 0.517 1368.39200 51923 3.32 155.15130 51924 0.336 127.14120 51925 0.713 189.21058 51926 1.98 99.08804 51928 -0.526 317.509 5193 4.78 478.69092 51932 6.99 305.28428 51934 2.45 438.25500 51935 2.53 334.20778 51936 3.77 69.10512 51937 0.548 231.29032 51938 3.83 347.41046 51939 4.17 313.34780 51940 3.96 285.29464 51941 3.09 350.43520 51942 4.68 361.73640 51943 1.87 578.72000 51944 1.71 634.82632 51945 4.75 736.87000 51946 0.361 852.94200 51947 -0.591 750.89700 51948 0.627 969.01300 51949 0.694 225.15830 5195 -0.178 516.58680 51950 2.09 658.84772 51951 3.32 760.89200 51952 0.324 686.90088 51955 4.02 788.94500 51956 0.854 270.28000 519567 2.71 905.01600 51957 -0.272 428.43030 5196 -0.655 349.27514 51962 1.97 80.11064 51964 -0.108 706.89052 51965 3.68 808.93400 51966 0.882 925.00600 51968 -0.215 1027.05100 51969 1.02 265.264 5197 2.55 634.82632 51970 4.84 201.28420 51972 - 419.61880 51973 - 736.87000 51974 0.43 852.94200 51975 -0.535 668.84254 51976 2.8 770.88600 51977 0.682 660.86300 51979 5.13 762.90800 51980 0.669 878.97900 51981 -0.334 995.05100 51982 0.903 712.93700 51983 4.22 814.98200 51984 1.26 1027.94800 51985 1.47 834.97200 51986 2.15 545.16770 51987 -3.41 277.91700 51988 6.83 179.216 5199 2.57 261.46210 51990 6.83 322.36800 51993 6.83 128.17050 51994 3 403.73100 51996 5.78 132.12280 51997 -0.73 78.11180 51999 1.44 444.60350 519990 6.4 516.45090 520 1.63 482.608 5200 -0.514 134.21820 52000 4.53 123.15580 52001 -0.735 427.55950 52002 - 453.59680 52003 - 657.73300 52004 1.52 366.37060 52005 4.01 412.34310 52006 3.12 335.466 52007 0.928 386.46800 52009 0.91 274.78800 52010 3.69 303.35780 52011 3.48 308.15900 52012 4.22 274.78800 52013 3.69 592.87500 52014 3.46 494.55900 52015 3.77 493.55200 52016 3.77 469.31800 52017 2.93 534.38000 52018 0.777 510.32300 52019 2.93 288.25218 5202 1.5 322.43910 52020 5.14 324.45500 52021 6.24 515.70300 52022 -0.228 392.57200 52023 3.43 787.03730 52024 8.07 197.12320 52025 - 204.35110 52026 5.71 959.90300 52027 10.2 933.86500 52029 10.2 354.397 5203 3.41 392.57200 52030 3.43 529.68700 52031 -0.246 881.70500 52032 9.03 1013.39390 52033 10.1 412.48210 52036 2.22 452.86400 52037 2.58 514.59100 52038 -0.988 502.58000 52039 -0.952 493.86900 52040 2.58 514.59100 52041 -0.863 387.11100 52042 1.12 919.72500 52043 -2.94 337.32460 52044 -0.637 189.16750 52045 0.833 170.20570 52046 1.01 272.25280 52047 1.97 231.89100 52048 4.4 1216.16900 52050 -0.645 150.175 52051 1.74 134.17510 52052 1.52 374.38450 520527 1.01 691.85400 52053 5.55 580.52600 52054 4.17 794.68500 52055 -0.155 223.16350 52057 -1.44 388.46100 52059 1.99 297.35178 5206 1.37 361.41500 52060 1.43 360.40800 52062 1.43 383.39700 52063 1.43 379.40800 52064 1.72 402.39700 52065 1.72 538.57400 52066 0.0828 561.56400 52067 0.0828 579.57900 52068 0.0828 186.20660 52069 2.91 351.39420 52070 0.678 714.03400 52072 6.31 193.24230 52073 2.54 447.50500 52074 -0.148 288.46750 52075 6.27 508.51500 52076 -0.947 611.53800 52077 3.77 663.61300 52078 4.47 301.18770 52079 -1.74 944.86800 52080 2.71 819.97750 52081 1.67 280.22200 520819 5.1 424.49770 52082 4.1 524.38500 52083 -2.22 649.60140 52084 2.6 338.35390 52086 3.06 31.03390 52090 -0.76 172.56600 52091 1.65 45.06050 52092 -0.204 117.14630 52093 -1.53 68.05030 52096 -0.204 652.22500 52097 3.05 1272.61780 52098 -2.23 335.46400 520985 2.53 434.93600 52099 1.46 471.97600 52100 1.83 608.70100 52101 0.357 545.62500 52102 0.0293 193.24230 521021 2.67 1462.54100 52103 -1.51 528.52970 521033 4.28 442.23600 52104 -1.06 231.25730 521051 3.56 457.25100 52106 -1.07 664.50000 52107 2.23 545.38300 52108 1.47 376.49130 52110 2.7 292.41800 52111 3.97 356.42040 52112 3.91 366.41370 52113 2.04 378.55360 52114 2.11 524.39700 52115 2.11 362.22500 52116 0.0182 399.24500 52117 0.45 364.39960 52118 2.02 375.44400 52119 4.49 368.81400 52120 5.52 915.89100 52121 4.34 485.98300 52122 5.72 696.82200 521226 0.945 270.18570 52125 1.99 284.21560 52126 0.507 338.35390 52127 3.44 569.66900 52129 2.04 543.56900 52131 7.4 400.42800 52132 2.08 643.81700 52133 3.92 423.41800 52134 2.08 181.12680 52136 -3.02 607.50000 52138 -2.31 660.22500 52139 1.83 238.32750 521391 2.43 516.45090 521393 1.58 325.83500 52140 4.34 114.05630 52141 -0.344 557.47960 52142 - 719.62020 52143 - 412.34630 52144 - 72.12890 52145 0.987 326.84300 52146 4.34 211.30220 52148 3.25 212.31010 52149 3.25 545.69200 52151 1.83 117.18940 52153 0.514 570.70000 52154 1.83 427.36600 52155 5.37 531.51500 52156 7.47 226.66000 52158 0.909 626.69860 52159 5.38 237.31800 52160 1.98 294.26340 52162 2.21 353.84500 52163 3.68 417.84300 52164 3.68 596.97100 52166 7.94 669.89300 52167 7.94 318.39230 52168 3.68 318.370 52169 4.72 597.97890 52170 7.94 598.98680 52171 7.94 529.51580 52172 3.24 1297.75000 52173 7.94 875.12300 52175 1.36 849.08500 52176 1.5 853.11700 52177 1.49 827.08000 52179 1.38 534.77720 52183 5.65 389.24800 52184 2 370.46690 52185 4.8 324.43990 52186 4.03 389.24800 52189 1.92 423.89100 52191 4.03 815.39200 52193 2.03 333.99000 52194 1.98 445.89600 52195 4.51 322.17100 52197 1.83 655.18000 52199 6.85 1078.95000 52202 6.88 322.17100 52204 1.58 357.62800 52207 1.3 480.38390 52218 1.5 1170.52430 52219 -1.56 1222.59890 52220 -1.42 206.15010 52222 -1.33 527.45360 52223 - 527.45360 52224 - 589.33840 52225 -2.86 222.36630 52226 4.19 300.43510 52227 4.83 300.43510 52228 4.83 300.43510 52229 4.83 118.90331 52230 4.93 119.90220 52231 4.93 117.90161 52232 4.93 115.90174 52233 4.93 116.90295 52234 4.93 114.90335 52235 4.93 364.39600 52236 4.78 579.25680 52237 -2.19 605.29410 52238 -2.11 306.39970 52240 6.96 230.30380 52242 5.89 727.84500 52243 6.19 93.10330 52245 0.908 743.84500 52246 6.85 1167.61300 52247 6.88 396.50740 52248 -2.62 746.91200 52250 3.1 782.94300 52251 3.1 815.33200 52252 3.2 411.32510 52253 2.15 791.31000 52256 2.72 951.43700 52259 1.09 1123.94400 52260 3.82 1049.85300 52261 7.19 838.80870 52262 3.5 827.79000 52263 1.33 853.82800 52264 1.89 945.94400 52265 1.01 971.98100 52266 1.23 250.20570 52267 - 865.76290 52268 - 1349.20600 52269 -2.04 1667.54700 52270 5.84 320.38500 52272 2.35 559.58300 52273 2.85 606.70900 52274 -0.43 552.59500 52275 0.435 834.99680 52276 9.13 674.79440 52277 3.23 783.05480 52278 6.56 614.73580 52279 6.08 272.46810 52280 7.71 422.90400 52281 3.59 386.44310 52282 3.59 341.31170 52283 -2.2 444.45500 52285 -2.04 94.15430 52286 2.94 436.51980 52288 4.94 428.43190 52289 2.85 1381.84300 52291 7.98 719.86700 52292 1.11 476.61000 52293 -0.945 287.33700 52294 1.06 263.74600 52295 1.06 645.38100 52296 -1.75 671.41800 52297 -1.67 1302.77300 52298 -1.75 1378.86900 52299 0.335 629.28400 52300 2.57 560.39400 52301 1.59 664.70100 52302 -0.607 1270.43170 52304 1.99 270.24350 52305 2.95 368.28720 52306 3.39 512.36000 52307 3.73 1086.24050 52308 8.28 331.41420 52309 3.88 317.38770 52310 3.58 538.94300 52311 6.12 439.49260 52312 6.12 1231.40000 52313 2.16 490.59220 52314 6.23 366.79800 52315 2 491.18160 52316 -3.46 426.71740 52317 8.25 442.71680 52318 8.14 423.65050 52320 - 425.66640 52321 - 411.63980 52322 - 620.98600 52323 9.8 1078.04900 52324 -0.516 1106.10200 52325 0.0283 1134.15500 52326 0.636 1076.03300 52327 -0.465 1104.08600 52328 0.0716 1132.13900 52329 0.811 215.14150 52330 -2.55 620.98600 52333 9.8 479.01000 52334 5.86 479.97800 52336 2.95 74.07850 52342 0.327 314.54630 52344 8.06 342.59940 52345 8.7 370.65260 52346 9.12 328.52980 52347 7.98 356.58300 52348 8.59 384.63610 52349 8.98 326.51390 52350 7.8 354.568 52351 8.44 382.62020 52352 8.85 134.90400 52353 -0.199 102.90500 52354 -0.139 182.90200 52356 -0.246 640.53000 52358 5.8 1097.10000 52359 8.02 787.12140 52360 6.73 170.20720 52364 2.95 156.18060 52367 2.77 156.18060 52368 2.95 668.12860 52371 9.81 696.18180 52372 9.9 684.12800 52373 9.47 712.18120 52374 9.63 663.11030 52375 10.1 635.05720 52376 10.1 661.09440 52377 10.2 633.04130 52378 10.1 663.11030 52379 10 690.872 5238 4.66 635.05720 52380 9.9 1003.92700 52381 -0.883 691.16350 52382 10.2 663.11030 52383 10.1 649.08370 52384 10.1 621.03060 52385 10 382.62180 52386 7.64 471.11700 52387 2.85 414.66360 52388 7.01 426.67430 52389 7.32 690.872 5239 4.65 378.54540 52392 5.78 425.66640 52393 - 453.71960 52394 - 306.354 5240 1.33 150.17450 52400 1.39 212.24390 52401 3.27 355.24170 52402 -2.82 106.12190 52406 1.01 106.12190 52409 0.572 104.14910 52410 0.809 104.14910 52411 2.14 105.13720 52415 1.12 105.13720 52416 0.987 178.14000 52417 -2.18 410.674 52421 9.2 412.68930 52422 9.28 412.68930 52423 9.28 403.27630 52426 -2.46 364.41600 52427 2.27 363.40800 52428 2.27 378.44300 52429 2.7 223.18220 52430 0.788 144.16990 52431 2.08 1198.15400 52432 -1.69 516.54700 52433 0.5 458.41700 52434 1.76 377.43500 52435 2.7 412.43700 52436 0.185 412.43700 52438 1.76 470.52600 52439 -0.596 540.55000 52441 -0.381 383.34840 52442 -2.18 463.32830 52443 -2.76 204.35600 52444 3.52 204.18700 52445 1.73 241.24710 52447 -2.26 318.45040 52449 5.8 551.737 52450 2.45 11.00931 52451 -3.06 124.90442 52452 2.37 128.90478 52453 2.37 196.96655 52454 2.37 206.97588 52455 2.37 50.94396 52456 2.37 76.91991 52457 2.37 7.01600 52458 2.37 86.90918 52459 2.37 92.90638 52460 2.37 272.46810 52461 7.02 182.95022 52462 7.02 272.46810 52463 6.83 888.46000 52467 - 850.82110 52469 0.923 674.60300 52472 -2.99 149.06900 52473 - 81.07100 52474 - 116.09310 52476 1.45 75.11000 52477 - 135.16320 52478 1.58 42.01680 52479 - 106.08100 52480 - 199.22700 52481 1.13 288.46750 52482 5.83 286.45160 52483 5.66 288.46750 52484 6.66 286.45160 52485 6.68 286.45160 52486 5.8 284.43570 52487 5.67 963.84480 52488 0.794 937.80750 52489 0.451 924.87500 52490 2.28 919.74920 52491 0.891 137.13600 52496 1.43 0.0 52497 1.27 275.77300 52498 1.27 938.90160 52499 2.63 59.04400 52501 - 188.22750 52504 -4.03 188.22750 52505 -4.03 174.98000 52506 0.978 151.59300 52510 2.35 1197.27200 52511 2.19 406.38330 52512 1.33 196.04400 52517 2.48 218.25180 52524 -0.715 218.25180 52525 -0.715 218.25180 52527 -0.715 344.79700 52542 2.19 618.68800 52543 1.92 618.68800 52544 2.03 618.68800 52545 2.08 358.35020 52546 1 306.48280 525464 4.76 342.35080 52547 1.36 338.36210 52548 0.625 492.60170 52549 2.01 1748.59400 52550 - 1439.58180 52551 -0.213 338.36210 52558 1.86 312.36780 52560 2.04 927.02410 52563 2.21 267.19600 52564 -0.597 222.08930 52567 - 195.08720 52568 - 115.10730 52569 - 163.149 5257 - 827.95040 52570 0.468 555.59740 52571 - 535.56630 52574 - 314.38370 52583 1.43 1142.84460 52584 - 711.51510 52585 - 980.70400 52587 - 818.56340 52588 - 257.22130 52589 - 801.98670 52590 - 193.13150 52591 - 800.97880 52592 - 1234.33540 52594 -1.44 52595 - 1031.14290 52596 -1.04 1383.94330 52597 - 949.06500 52598 -1.26 1029.12900 52599 -0.536 949.06500 52600 -1.22 2196.16120 52601 - 2472.385 52602 - 286.15320 52603 - 180.16070 52604 -0.0847 194.18730 52605 0.0278 332.35260 52606 3.24 360.40580 52607 3.26 208.21390 52608 0.481 193.20250 52609 -0.155 195.17540 52610 -0.504 316.30860 52611 1.4 438.43810 52612 1.93 480.51790 52613 1.17 480.51790 52614 1.15 412.64780 52615 7.14 1136.53510 52616 5.96 167.12550 52617 -1.06 75.04340 52618 - 110.90418 52619 -1.06 270.23690 5262 2.56 112.90440 52620 2.48 6.01512 52621 2.48 88.90585 52622 2.48 56.93540 52623 2.48 120.90382 52624 -1.3 122.90422 52626 -1.3 138.90635 52627 2.48 9.01218 52628 2.48 312.31660 5263 3.47 62.92960 52630 3.54 126.90447 52631 3.54 38.96371 52632 3.54 94.90584 52633 3.54 22.98977 52634 3.54 44.95591 52635 3.54 128.90499 52636 3.54 150.91985 52637 3.54 498.82160 52638 9.59 52639 - 88.08520 52640 - 621.86930 52642 8.48 336.12700 52643 -1.42 765.28350 52644 10.3 314.50320 52645 6.07 540.73060 52646 4.85 523.59710 52649 1.2 127.188 5265 -0.348 526.70400 52650 4.51 523.02000 52652 4.74 680.05800 52653 6.35 505.25800 52654 4.14 371.49470 52655 4.98 168.21300 52656 - 168.21300 52657 - 611.16800 52658 6.16 323.386 5266 3.68 546.33900 52662 -0.392 546.33900 52663 -0.378 713.68800 52665 0.585 713.68800 52666 0.615 953.69800 52668 -2.11 287.16110 52669 -2.93 250.29360 52670 1.94 479.01000 52672 5.32 534.47300 52673 -0.138 1284.81800 52677 1.9 124.13720 52678 1.48 109.10270 52679 - 314.46170 52680 7.17 328.48830 52681 7.43 90.12100 52682 -0.419 90.12100 52683 -0.563 90.12100 52685 -0.419 90.12100 52686 -0.419 90.12100 52687 -0.563 90.12100 52688 -0.563 520.44110 52690 2.29 520.44110 52691 2.27 340.13200 52692 1.77 1407.36900 52693 1.03 512.46880 52694 7.06 1147.18100 52695 4.63 1223.21600 52696 3.47 337.15410 52697 0.476 264.01730 52698 1.36 264.01730 52699 0.904 610.520 5270 2.1 280.01670 52700 0.124 280.01670 52701 0.4 476.43310 52708 2.34 476.43310 52709 2.26 562.522 5271 2.41 403.00100 52712 4.82 686.23800 52713 7.22 421.01600 52715 4.82 686.23800 52716 7.21 384.23700 52717 2.36 626.74000 52718 1.02 103.53000 52719 0.886 628.75600 52720 0.453 102.52200 52721 0.886 376.42500 52722 -0.716 748.62000 52723 6.87 241.28360 52724 1.34 878.97900 52725 -0.277 788.95400 52727 4.76 346.44550 52728 4.76 1276.02600 52729 - 109.10270 52730 - 109.10270 52731 - 846.90400 52732 -0.271 489.47340 52737 2.9 489.47340 52739 2.88 833.00000 52740 -0.277 144.49400 52741 -0.728 230.10980 52742 -1.89 78.91834 52743 -1.89 605.84390 527437 4.86 585.72970 52745 7.52 984.13000 52748 7.05 990.17700 52749 7.31 574.81700 52751 -0.213 390.34720 52753 2.81 72.92346 52758 0.783 602.801 5276 7.8 66.92713 52761 7.52 24.98584 52763 7.52 375.35420 52765 0.762 375.35420 52766 0.734 671.82400 52767 1.55 356.48200 52768 2.9 404.36590 5277 -2.18 763.87630 52770 2.59 394.29310 52771 0.0554 193.13150 52773 - 100.11580 52774 0.327 621.33720 52775 -2.95 1098.26000 52778 9.4 343.504 5278 2.3 1228.09300 52780 5.3 460.30810 52781 1.43 239.33550 52783 -1.23 386.30750 52785 0.541 353.47940 52786 -0.0108 391.57200 52787 1.74 266.36080 52788 4.2 238.30760 52789 2.68 396.43310 5279 4.57 531.44900 52790 -0.392 599.55300 52791 1.45 296.34370 52792 -0.398 352.45000 52793 0.312 148.11730 52794 -3.52 367.46140 52795 4.28 511.58820 52796 4.94 511.58820 52797 4.93 577.68940 52798 6.24 591.71600 52799 7.12 375.39410 5280 -0.143 391.52580 52800 4.28 431.58970 52801 5.77 695.03800 52802 -1.18 747.11200 52803 -1.05 385.56430 52804 7.06 359.44090 52805 1.79 365.53500 52806 1.5 411.60160 52807 7.45 264.317 5281 1.56 333.40360 52812 1.43 437.63890 52813 7.59 385.47820 52814 2.2 262.28600 52815 1.87 660.13290 52816 8.07 860.45220 52817 10.2 834.41490 52818 10.2 782.25420 52819 9.03 886.48940 52820 10.1 713.88100 52821 0.361 727.90700 52822 0.627 737.90200 52823 0.324 765.95500 52824 0.854 785.94500 52825 0.882 713.88100 52827 0.43 298.42250 5283 2.43 747.89700 52830 0.682 946.81300 52831 - 960.83900 52832 - 739.91800 52833 0.669 791.99200 52834 1.26 811.98200 52835 2.15 645.87500 52836 5.55 652.87340 52843 -0.155 674.93600 52844 6.31 451.73020 52850 3.77 503.80470 52856 4.47 339.38800 52857 -3.57 184.23400 52859 -3.22 624.48600 52860 1.67 455.41600 52861 -2.22 525.32100 52862 3.05 764.99990 52863 -2.23 335.48600 52864 1.46 372.52580 52865 1.83 585.71200 52866 0.357 954.92300 52867 -1.51 428.35400 52868 -1.06 720.40000 52869 4.34 386.53200 52870 5.72 546.67900 52872 2.04 796.92600 52873 1.36 770.88900 52874 1.5 774.92000 52875 1.49 748.88300 52876 1.38 353.47940 52877 1.5 346.44550 52878 4.51 687.98750 528825 7.86 325.44790 52885 -2.19 351.48520 52886 -2.11 662.90650 52887 -1.56 714.98100 52888 -1.42 779.87900 52889 3.2 755.85700 52890 2.72 915.98400 52891 1.09 709.99300 528918 5.86 1044.04030 52892 3.82 331.34470 52893 2 345.37130 52894 1.57 443.55730 52895 5.32 443.55730 52896 5.86 653.88670 528967 4.85 681.93990 528968 5.29 465.62730 52897 -0.272 971.65700 52904 7.19 788.69200 52905 1.33 814.72900 52906 1.89 893.78500 52907 1.23 1370.96800 52911 5.84 479.67900 52919 2.85 560.63590 5292 0.541 267.38860 52920 0.0554 529.60500 52921 0.435 1279.64500 52923 7.98 305.41700 52924 -0.945 228.29300 52926 1.06 391.57200 52927 -1.75 417.60900 52928 -1.67 795.15500 52929 -1.75 358.432 5293 1.64 871.25100 52930 0.335 569.62000 52931 5.8 1026.20000 52932 8.02 444.52500 52933 2.95 1148.18940 52935 5.3 375.50660 52936 -2.62 322.402 5294 1.78 401.54380 52946 -1.87 763.02380 52947 -1.53 811.06660 52948 -0.223 607.00250 52949 9.96 408.57620 52950 5.15 532.45700 52953 -0.392 532.45700 52954 -0.378 1080.42200 52955 1.9 912.59100 52958 4.63 250.33338 5296 3.9 189.18580 52960 0.298 652.12920 52961 10.1 680.18240 52962 10.2 819.99510 52965 -2.72 1146.20900 52966 2.6 550.51200 52967 -0.213 852.38640 52968 -3.41 1873.294 5297 4.47 592.89130 52970 7.22 590.87540 52971 8.05 396.64840 52972 7.3 558.78900 52973 5.84 1118.15600 52974 2.02 1144.19300 52975 2.63 1162.20800 52976 1.3 1160.19200 52977 1.71 190.19380 52978 0.298 668.12860 52979 9.78 226.226 5298 -0.402 696.18180 52980 9.91 773.77710 52982 -2.06 394.67400 52984 9.79 394.67400 52985 9.79 394.67400 52986 9.79 1255.56820 52988 3.73 305.04600 52989 2.2 388.367 5299 -1.47 150.70900 52991 -0.173 335.18500 52993 2.68 345.20530 52994 -1.94 379.28600 52995 -2.28 342.29650 52996 -2.28 342.29650 52997 -2.28 507.61790 529996 2.29 136.23404 53 3.86 598.551 5300 1.54 154.75600 53001 -2.31 158.19980 53003 1.25 954.30170 53004 7.56 1358.56280 53005 2.99 374.341 5301 -1.51 523.18040 53011 -3.46 323.19650 53013 -2.77 204.22360 53014 -3.61 269.27700 53016 1.32 267.26100 53017 1.96 568.61450 53021 - 260.13580 53025 -1.83 336.466 53026 4.75 336.46570 53027 4.57 1006.42240 53028 6.47 1676.54950 53031 - 1608.43250 53032 - 1540.31550 53033 - 1472.19850 53034 - 1404.08140 53035 7.58 1335.96440 53036 7.16 1267.84740 53037 6.95 1199.73040 53038 6.88 1131.61340 53039 6.82 432.37750 5304 0.201 1063.49630 53040 6.75 995.37930 53041 6.65 927.26230 53042 6.55 859.14530 53043 6.41 791.02830 53044 6.22 722.91120 53045 5.98 654.79420 53046 5.62 586.67720 53047 5.14 518.56020 53048 4.32 186.09740 53049 1.92 192.12510 53050 1.25 225.18100 53051 1.65 247.55000 53053 2 277.171 530615 -1.39 293.16800 53063 0.155 740.01520 53064 -3.06 740.01520 53065 -3.06 819.99510 53066 -2.72 247.16200 53069 -0.377 248.17000 53070 -0.377 195.14730 53071 -2.41 260.13580 53072 -1.83 206.23930 53074 3.89 217.22060 53076 2.35 296.27590 53077 2.22 312.27860 53078 -0.902 312.27860 53080 -0.902 397.54880 53081 2.19 395.53290 53082 3.65 271.18370 53083 1.24 271.18370 53084 1.24 281.22150 53085 1.26 281.22150 53086 1.26 422.17250 53087 1.99 385.32430 53088 1.4 347.11700 53089 2.73 206.32720 53090 6.12 40.02410 53091 - 126.19950 53092 3.61 222.28510 53093 5.58 70.09310 53094 0.081 341.17360 53097 -1.52 346.28830 53106 0.478 348.26110 53107 -0.458 350.32000 53108 -0.31 318.37570 53109 1.7 329.35200 53110 4.18 366.31940 53111 -0.369 330.76900 53115 1.74 545.607 5312 - 711.51510 53122 - 77.05770 53124 -0.816 182.08000 53125 -2.8 181.07000 53126 -2.8 181.07000 53128 -2.8 181.07000 53129 -2.8 288.25220 5313 2.7 183.09000 53130 -2.8 183.09000 53131 -2.8 183.09000 53132 -2.8 149.147 5314 0.577 323.19650 53145 -3.39 158.10880 53146 -0.105 141.125 5315 -0.249 1029.96400 53151 -1.14 1003.92700 53152 -0.606 376.57410 53153 6.97 416.63800 53154 7.15 164.20110 53155 1.49 482.73910 53157 7.4 484.75500 53158 6.98 432.63740 53159 6.56 205.210 5316 0.343 350.53690 53160 6.77 366.53630 53161 5.92 352.55270 53162 6.38 368.55210 53163 5.56 230.30220 53164 3.12 142.08960 53165 - 296.40340 53166 4.46 168.23280 53167 1.33 330.37340 53168 -0.877 150.21760 53169 2.67 53170 - 216.27560 53171 2.83 220.30740 53172 2.47 208.29670 53173 2.14 177.98400 53174 -0.912 258.39840 53175 5.73 150.17450 53176 1.08 152.23340 53177 2.92 268.52090 53181 8.7 839.82000 53187 - 1113.952 5319 -0.0697 792.92000 53191 - 106.08100 53192 - 199.22700 53193 1.04 193.200 5320 0.625 133.53300 53203 -0.884 224.98450 53204 -0.927 226.35500 53206 5.91 284.43570 53207 5.64 185.26500 53208 -1.45 351.43000 53209 5.84 356.325 5321 -0.872 217.26220 53210 -3.01 217.26220 53211 -3.01 222.28350 53214 3.55 568.87140 53215 8 262.34740 53216 5.64 456.70190 53217 7.4 250.25210 53218 5.01 442.67530 53219 7.29 192.29730 53220 4.1 244.19960 5323 2.19 414.32200 53233 2.59 432.55500 53236 1.85 292.31000 53237 0.832 334.41800 53238 2.59 332.48700 53239 3.42 258.22620 5324 2.8 140.137 5325 0.191 258.06900 53258 -1.33 284.26350 5326 3.32 1325.54000 53273 2.26 73.02750 53274 - 102.08860 53275 0.0449 952.646 5328 1.91 379.49200 53289 3.53 379.49200 53290 3.53 93.10330 53291 - 379.49200 53292 3.53 650.97350 533015 2.38 196.28600 5331 3.99 183.13820 53326 0.803 374.30980 53327 3.14 370.37080 53328 3.56 284.37400 53329 6.16 441.63590 53330 3.01 146.14120 53335 0.198 145.13330 53338 0.198 270.15200 53350 -0.377 158.35500 53351 -1.66 243.13200 53367 2.31 204.35106 5337 5.26 509.633 5338 0.498 325.539 5339 1.23 170.16260 53395 0.11 422.578 534 3.26 206.67100 53432 2.31 177.33000 53434 0.783 198.21580 53436 1.84 262.84800 53437 -2.31 399.87800 53438 -2.31 144.16840 53440 0.697 266.44700 53442 2 294.18460 53444 -1.29 342.29650 53445 -2.14 342.29650 53451 -2.28 259.17500 53452 1.99 504.43710 53453 -2.28 300.43510 53454 5.41 150.12990 53455 -2.47 864.79670 53456 -1.98 910.82210 53458 -2.03 172.26460 53459 2.14 306.484 53460 7.11 1189.07790 53462 -2.13 1042.93670 53464 -1.97 1056.96330 53465 -1.94 1189.07790 53467 -1.96 1026.93730 53469 -2.03 154.99600 53470 -2.31 392.18000 53471 -2.31 98.99900 53472 0.783 105.07500 53473 -2.31 109.94500 53474 -2.31 178.12900 53479 0.359 223.22370 53480 -2.62 707.62960 53481 -2.07 369.36490 53482 -2.61 426.41620 53484 -2.48 629.60870 53485 -2.4 306.48280 53486 7.11 332.52000 53487 7.19 330.50420 53488 6.81 832.80120 53489 -2.18 437.55300 53490 1.38 978.94240 53494 -2.06 1035.99380 53495 -2.13 1182.13500 53499 -2.02 580.880 5350 8.26 1328.27620 53500 -1.93 1328.27620 53501 -1.92 177.13600 53502 -2.31 237.93100 53503 2 280.86300 53504 -2.31 74.12160 53505 0.698 293.16800 53506 0.14 856.93300 53508 1.5 429.89700 53509 3.1 237.295 5351 1.54 186.25300 53510 1.99 356.413 5352 3.43 244.23670 53527 -0.957 566.51110 5353 5.52 140.17970 53533 0.33 346.504 5354 7.45 237.69100 53542 2 529.55600 53548 -1.82 853.77080 53549 -2.19 408.400 5355 1.3 118.56500 53552 0.777 155.02600 53553 0.777 430.07670 53554 1.75 174.15610 53556 3.62 174.15610 53557 3.52 182.64900 53558 -2.91 424.399 5356 1.13 375.39410 53560 -0.143 375.39410 53562 -0.143 440.399 5357 0.502 112.15300 53576 0.679 96.08740 53577 -0.143 168.19310 53578 2.82 398.49530 53579 0.917 424.399 5358 0.825 207.18280 53580 1.65 319.99600 53581 3 290.270 53604 - 308.28510 53608 -3.63 322.31170 53609 -3.53 599.53970 53610 -3.37 613.56630 53611 -3.32 226.26890 53612 3.19 136.19430 53613 0.87 85.10450 53614 1 419.31100 53615 3.91 212.25050 53616 3.18 269.29850 53617 3.04 122.16770 53619 0.383 216.279 5362 2.2 115.15400 53620 -0.277 149.59900 53621 1.33 490.19200 53622 -0.763 421.22300 53623 -0.763 133.02000 53626 -1.49 286.32240 53627 2.31 432.637 5363 4.28 182.64900 53633 -2.91 614.64370 53634 -2.04 518.51500 53635 -1.98 712.72200 53636 -2.04 712.72200 53637 -2.04 1051.174 5364 -0.368 290.48340 53643 5.49 302.32180 53644 1.93 286.32240 53645 2.14 302.32180 53646 1.8 73.05070 53647 -0.0282 228.11590 53648 1.5 326.30520 53649 -1.62 320.33710 53650 1.87 342.29650 53651 -2.28 461.49500 53652 0.499 173.29900 53653 -0.196 490.51300 53654 0.652 426.44400 53655 -0.02 453.49900 53657 -0.579 553.57200 53658 0.0171 5366 - 142.58600 53660 1.55 508.78980 53661 4.36 214.21520 53663 -0.663 72.04280 53664 -0.0282 381.40400 53667 0.0942 260.08500 53668 -0.735 362.38000 53669 0.0942 5367 - 454.45800 53670 -0.132 568.55800 53675 -1.6 545.56800 53676 -1.6 215.63400 53678 -1.56 292.11500 53679 1.99 324.37040 5368 3.53 207.01100 53685 2.62 206.00300 53686 2.62 666.57770 53687 -2.16 208.16600 53688 -1.68 324.37040 5369 4.16 516.40470 53690 -1.69 613.91360 53691 2.26 635.89540 53692 2.26 406.94760 53693 0.18 281.05110 53694 -3.07 225.15220 53696 -2.13 409.22560 53697 -0.158 297.26400 53698 2.88 496.548 5370 0.666 273.28540 53700 3.79 494.532 5371 0.332 867.96100 53711 -2.75 394.416 5372 -0.0431 357.57260 53721 8.54 355.55670 53722 7.74 615.33400 53726 1.02 280.30300 53727 0.444 1184.44150 53728 7.03 118.15400 53729 -0.605 355.428 5373 3.36 617.53700 53730 0.372 991.81600 53731 -0.0871 133.14730 53732 3.26 571.55700 53733 0.372 899.85700 53734 -0.0871 464.463 5374 0.561 451.26230 53741 1.48 262.21820 53744 2.04 113.07480 53745 -0.533 565.36500 53747 1.09 679.51070 53748 1.16 485.48700 53749 -1.52 438.426 5375 1.18 1079.10590 53750 4.06 353.54080 53751 7.21 117.10330 537519 -2.47 680.05470 53752 9.91 885.43210 53753 10.2 692.06540 53754 9.69 690.04950 53755 9.04 563.08700 53757 4.51 167.20500 53758 0.722 885.43210 53759 10.2 297.349 5376 1.64 388.80800 53760 1.44 388.80800 53762 1.44 356.52500 53763 4.31 356.52500 53764 4.31 356.52500 53765 4.31 353.32550 53766 2 227.64400 53767 1.15 353.32550 53768 2 353.32550 53769 2 326.45600 53770 4.32 326.45600 53771 4.32 326.45600 53772 4.32 806.97570 53773 2.8 616.82350 53775 4.59 408.91600 53776 1.97 1219.58880 53777 2.31 477.55220 53778 4.32 669.76300 53779 4.32 469.55200 53781 2.53 205.66200 53782 1.15 330.81200 53783 1.77 473.55860 53785 5.64 317.89600 53786 5.64 204.65500 53787 1.15 232.27830 53788 1.29 232.319 5379 4.37 232.27830 53790 1.29 196.13690 53794 1.65 408.87600 53795 3.33 408.87600 53796 3.33 323.04140 53798 1.95 322.03350 53799 1.95 338.35390 5380 3.21 145.13330 53800 -0.138 119.12070 53806 2.77 340.36980 5381 3.14 298.377 5382 4.1 490.61600 5383 2.97 445.53500 5384 1.91 326.39100 5385 -0.444 655.824 5387 1.48 276.24320 5390 -3.26 3482.74700 5391 - 450.529 5395 -2.69 434.530 5396 -0.452 386.421 5397 -1.7 332.331 5399 -2.65 120.23832 540 1.04 438.47464 5400 -2.31 404.43582 5401 -2.05 374.410 5402 -2.1 390.40924 5403 -2.04 420.503 5404 -1.16 452.50122 5405 -2.17 422.47524 5406 -3.07 406.477 5407 -1.7 248.31750 540787 2.14 346.357 5408 -2.56 438.453 5409 -0.64 372.395 5411 -2.05 402.41994 5412 -1.97 422.453 5413 -1.12 360.384 5414 -2.24 436.503 5415 -2.92 418.487 5416 -3.22 290.44030 541975 3.66 284.34960 542606 5.17 763.674 5427 0.133 113.11460 5435 -0.524 344.31540 543745 3.2 358.38510 543841 2.07 217.264 5439 1.81 220.308 5440 2.5 494.00400 5441 4.38 90.07794 5445 -1.56 119.096 5452 - 228.28480 545687 3 246.15230 5457 -2.45 182.17330 545959 1.04 432.551 5461 3.79 602.677 5462 6 197.14490 546274 1.65 383.34840 546807 -2.26 342.29650 546808 -2.28 301.24940 546840 -0.46 391.373 5479 0.985 250.296 5480 3.46 5489 - 179.148 5496 - 236.269 5497 2.23 131.110 5500 - 454.472 5511 3.86 628.666 5512 3.68 652.772 5513 4.71 648.741 5514 4.68 646.725 5515 4.75 400.466 5517 5.16 550.470 5518 -1.11 726.639 5519 1.22 1182.29010 5520 -1.04 1218.753 5521 -0.235 232.232 5522 0.869 1269.413 5523 -0.534 480.37570 5525 -0.433 360.359 5527 0.224 856.34950 552760 9.03 885.045 5528 1.21 446.534 5529 4.05 1141.44736 5530 0.761 209.24320 55312 4.68 666.89340 55313 5.1 226.11100 55316 -2.76 154.04900 55317 -3.1 266.26100 55318 5.84 186.35740 55319 5.84 434.437 5532 0.0839 215.07580 55320 -2.67 172.33080 55321 -1.09 200.38400 55325 -0.231 538.58580 55326 1.3 74.05870 55327 -0.375 272.42350 55328 5.4 271.41610 55329 5.4 444.38820 5533 1.45 448.59220 55330 6.06 447.58430 55331 6.06 326.29710 55332 -2.3 551.43040 55334 -1.02 875.71160 55335 -1.46 713.57100 55336 -1.11 424.442 5534 0.78 321.79900 55340 0.868 294.21700 55341 1.19 420.11350 55343 1.76 117.14630 55344 1.86 292.54900 55345 1.9 1140.23690 55346 1.3 383.40300 553473 -0.0316 375.84400 55348 0.868 248.31750 55349 3.09 432.508 5535 4.33 266.33610 55352 0.299 188.13480 55353 -0.201 238.67000 55354 -0.686 367.91000 553542 1.42 238.67000 55355 -0.686 129.16030 55356 -1.83 130.14510 55357 -2.19 129.13720 55358 -2.19 185.26670 55359 -0.436 264.317 5536 0.39 88.10840 55360 -1.7 264.31690 55361 2.81 381.89800 55362 3.88 381.89800 55363 3.88 229.04500 55364 -0.254 216.31870 55365 4.73 192.51400 55368 1.16 312.40940 5537 2.58 614.47200 55376 2.94 1228.94300 55377 6.1 232.29700 55379 -0.604 348.871 5538 2.58 116.15830 55381 -0.191 367.44000 553827 1.38 231.28900 55384 -0.604 48.01910 55387 0.364 70.00090 55388 0.364 296.359 5539 1.02 25.02930 55390 0.364 129.16030 55391 -1.83 130.14510 55392 -2.19 129.13720 55393 -2.19 305.24420 55394 -2.7 472.701 5540 5.88 232.29700 55401 -0.604 178.14000 55402 -1.99 232.29700 55403 -0.604 301.18770 55404 -1.74 301.18770 55405 -1.74 312.27050 55406 -2.53 231.28900 55407 -0.604 231.28900 55408 -0.604 107.11000 55409 0.0321 279.291 5541 2.62 55410 - 456.48520 55411 -2.14 146.12130 55412 - 344.38300 55413 1.45 146.12130 55414 - 161.15580 55415 -1.65 123.15250 55416 1.45 328.23830 55419 -1.57 412.51704 5542 0.813 328.23830 55423 -1.11 966.98290 55424 -2.47 121.13660 55426 1.33 275.32300 55428 2.4 243.28000 55429 0.315 359.395 5543 0.245 768.100 55430 6.29 176.12410 55433 -1.11 132.15770 55434 0.315 289.28840 55435 -3.83 44.07570 55436 - 899.00480 55438 -1.45 535.520 5544 -1.21 472.55700 55440 -1.65 323.41100 55442 -3.16 167.16200 55443 1.29 175.24900 55444 -0.577 423.46300 554446 -1.11 212.06900 55445 - 528.44000 55446 -0.0793 527.43200 55447 -0.0793 492.36600 55448 0.975 448.37690 55449 0.246 292.457 5545 7.74 447.36900 55450 0.246 535.53200 55451 -1.22 590.48800 55452 -0.235 428.34700 55453 0.215 430.36300 55454 0.215 627.52480 55455 -1.02 789.66540 55456 -1.26 592.50400 55457 -0.235 256.25510 55458 -1.94 168.18980 55461 1.91 176.12410 55463 -1.12 166.17390 55466 1.6 636.55480 55467 -0.186 86.11240 55469 - 262.302 5547 0.0996 438.54100 55470 -2.09 407.52700 55472 -0.316 422.54200 55473 -2.12 128.106 55474 - 289.39400 55475 -2.92 236.22400 55476 -2.1 151.16260 55477 1.24 1082.07030 55478 -2.31 131.12990 55479 -2.87 643.791 5548 4.47 358.29590 55481 -2.41 188.22420 55482 0.325 287.35530 55483 0.267 151.16260 55484 -1.88 466.40400 55486 -1.16 384.37930 55487 2.99 513.59400 55488 0.338 511.55800 55490 0.889 171.06580 55491 - 465.39600 55492 -1.16 242.14370 55493 - 512.58600 55494 0.338 304.29460 55496 0.643 318.49350 55497 7.73 382.39500 55498 -0.0316 178.14000 55499 -2 198.30342 5550 5.3 166.17390 55501 1.57 111.102 55502 -0.579 238.23990 55504 -0.649 181.14550 55506 - 194.18250 55507 -2.21 510.55100 55509 0.889 198.216 5551 0.956 340.28060 55511 -1.99 504.43710 55512 -2.3 214.11040 55513 -1.91 504.43710 55514 -2.26 202.25240 55515 1.53 229.29430 55517 - 254.75600 55518 2.69 309.31600 55519 3.29 222.36634 5552 5.28 308.30810 55520 3.29 106.05250 55521 -0.309 105.04460 55522 -0.309 172.22150 55523 2.93 242.74500 55524 1.35 171.21360 55525 2.93 180.09570 55526 -1.12 179.08780 55527 -1.12 205.20990 55528 1.14 204.20200 55529 1.14 231.082 5553 2.21 311.33190 55530 2.82 310.32390 55531 2.82 108.06840 55532 -0.823 107.06050 55533 -0.823 132.15770 55534 0.356 131.14970 55535 0.356 132.15770 55536 0.544 131.14970 55537 0.544 174.23740 55538 2.5 214.69200 55539 0.254 291.134 5554 2.21 173.22950 55540 2.5 162.14060 55541 -0.615 206.28410 55542 1.2 160.12470 55543 -0.615 182.11160 55544 -1.49 137.17900 55545 1.37 123.15250 55546 0.944 267.30400 55548 0.6 342.29960 55549 3.12 213.27680 5555 0.0621 652.59720 55550 0.0539 358.34200 55551 3.3 322.20850 55552 -3.04 347.22120 55553 -3.29 348.20600 55554 -2.65 283.40640 55555 4.2 524.63200 5556 0.0621 198.30850 5557 0.532 246.093 5558 1.59 282.554 5559 1.59 364.77700 556075 2.31 287.16200 556580 4.59 596.71268 5568 5.74 355.56500 5569 1.42 546.523 5570 2.71 178.140 5571 -2.21 127.14120 5576 -0.284 806.977 5577 2.25 303.266 5578 -2.09 931.113 5579 0.228 470.68384 5580 6.1 608.725 5582 5.77 100.11920 5583 -0.0136 114.14608 5587 -1.74 103.120 5588 -1.12 585.136 5592 -1.55 89.093 5593 -1.48 431.500 5597 - 301.338 5600 0.481 302.27876 5601 1.36 642.605 5602 -0.0692 352.739 5603 3.71 238.242 5604 2.83 620.72100 560555 2.22 346.375 5606 2.1 440.46400 5607 0.482 297.38990 56080 3.42 5609 - 5611 - 500.425 5612 8.46 375.86400 5613 3.71 361.391 5614 4.63 197.38125 5615 2.25 486.517 5617 4.2 317.380 5618 2.71 652.738 5619 3.01 245.231 5620 2.31 182.22120 5623 3.14 494.489 5625 -0.16 531.596 5626 2.37 516.538 5627 2.46 124.13720 562752 1.49 281.305 5628 1.74 373.444 5629 2.79 1760.544 5630 - 430.621 5633 4.32 604.81430 5634 3.96 262.30100 5635 0.658 160.170 563586 2.29 1045.692 5636 10.2 193.243 5637 1.43 362.41680 5638 1.58 1059.239 5639 1.25 314.376 5640 3.81 397.46260 5641 0.754 155.195 5642 -0.752 313.390 5643 0.468 458.545 5644 1.6 656.587 5646 -1.1 234.335 5647 3.39 236.350 5648 3.07 884.91230 5649 -1.98 534.639 5650 0.124 260.286 5654 2.75 450.82340 5658 10.1 436.83986 5659 10.3 464.80690 5660 9.45 72.06270 566274 -0.156 238.23660 566519 2.21 46.09160 566789 -0.064 60.11770 566825 0.444 114.18546 5672 1.96 292.326 5673 0.105 285.68700 567361 -0.231 574.66250 5674 0.936 258.313 5676 3.64 652.777 5677 5.62 236.350 5678 3.31 176.169 5679 1.9 168.17000 568021 1.87 389.46900 5683 1.99 391.502 5684 1.43 299.365 5685 1.51 261.272 5687 -1.4 268.39500 568802 3.28 329.434 5690 -0.727 260.761 5691 4.7 284.78040 5692 5.89 406.90400 5693 7.32 901.00090 569624 3.05 271.48200 5697 - 202.380 5700 -3.29 5704 - 252.313 5705 1.8 236.26712 5706 1.78 317.490 5707 -0.514 428.588 5708 -0.514 178.140 5711 -2.21 101.19000 5712 1.96 258.270 5715 2.04 330.290 5718 2.2 222.36634 5719 4.95 345.51880 5720 5.48 538.45790 5721 5.29 354.35330 5722 3.35 315.32060 5724 1.03 162.14060 57245 -2.18 162.14060 57247 -1.6 162.14060 57249 -1.6 148.09410 57251 -3.4 893.64600 57252 -2.37 952.69000 57253 -2.07 911.66100 57254 -2.24 154.12340 57255 -0.835 569.97600 57257 -3.2 379.22000 57258 -2.5 212.09450 57259 -1.94 242.270 5726 3.14 845.60300 57260 -3.05 650.97350 57261 2.38 57262 - 139.08560 57263 0.229 137.10960 57264 -2.64 590.40320 57265 - 342.29960 57266 2.38 258.11990 57267 -1.68 242.12050 57268 -1.77 264.317 5727 0.932 212.17940 57270 0.203 920.67100 57271 -1.43 238.19350 57272 0.0161 587.32580 57273 -3.46 293.89700 57274 3 562.31310 57275 -3.71 939.67100 57276 -2.35 165.16600 57277 1.29 114.05630 57278 - 168.06510 57279 -1.27 345.32280 5728 2.15 218.25180 57283 0.651 283.25550 57284 3.35 267.28110 57285 -3.38 847.57600 57286 -2.6 763.50200 57287 -3.46 805.53900 57288 -2.93 423.44630 57289 -2.42 268.31220 5729 -2.72 152.04260 57290 -1.33 1057.97400 57291 -0.939 862.56700 57292 -3.14 311.18530 57293 0.181 287.24420 57294 1.53 166.24010 57295 0.928 133.08280 57296 -2.1 301.44310 57297 4.98 317.44250 57298 3.42 504.15720 57299 -3.53 392.48740 5730 5.99 198.17600 57300 -2.37 200.19190 57301 -2.72 202.20780 57302 -2.93 228.24830 57303 -1.47 246.26360 57304 -2.06 75.06660 57305 -2.66 560.64230 57306 4.6 566.68990 57307 4.44 828.73100 57308 0.108 656.72480 57309 2.84 254.23750 5731 3.38 583.65340 57310 4.99 903.68200 57311 -2.56 863.61800 57312 -2.93 818.55800 57313 - 818.55800 57314 - 849.59200 57315 -3.08 849.59200 57316 -3.08 878.56700 57317 -3.22 834.55700 57318 - 834.55700 57319 - 892.59300 57320 -3.17 935.59500 57321 -3.1 971.84200 57322 -0.941 971.84200 57323 -0.941 893.64600 57324 -2.37 963.69200 57325 -2.31 862.56700 57326 -3.11 862.56700 57327 -3.11 685.53800 57328 -3.4 936.49900 57329 -2.21 943.78900 57330 -1.52 882.62300 57331 -2.35 831.57600 57332 -3.02 857.57100 57333 -2.36 1074.01700 57334 -0.737 861.60200 57335 -2.52 847.61900 57336 -2.74 845.60300 57337 -3.05 833.59200 57338 -2.95 956.72100 57339 -3.02 849.59200 57340 -2.89 974.73700 57341 -3.14 883.60800 57342 -2.22 920.64600 57343 -3.1 845.60300 57344 -3.26 847.61900 57345 -2.98 888.60400 57346 -3.2 57347 - 904.60400 57348 -2.59 1015.89500 57349 -1.33 5735 - 918.63000 57350 -2.51 1001.91100 57351 -1.18 849.61500 57352 -3.37 874.57800 57353 -3.02 902.05300 57354 -2.35 909.64500 57355 -2.39 883.60800 57356 -2.2 863.61800 57357 -2.86 888.62800 57358 -2.38 902.63100 57359 -2.84 5736 - 904.64700 57360 -2.95 887.64000 57361 -2.93 835.58800 57362 -3.43 1023.91700 57363 1.5 966.676 57364 -1.31 872.56200 57365 -2.45 849.61500 57366 -2.62 817.55000 57367 -3.06 1049.95400 57368 2.22 867.60800 57369 -2.17 989.79800 57370 -2.39 833.59200 57371 -2.9 925.64500 57372 -2.42 1154.05800 57373 -2.07 869.62400 57374 -2.71 945.80500 57375 -1.52 791.51200 57376 -3.37 913.72000 57377 -3.02 876.59400 57378 -3.09 1001.914 57379 -0.881 5738 - 1058.01700 57380 0.278 874.57800 57381 -2.91 835.56500 57382 -2.94 1025.93300 57383 0.516 848.54100 57384 -3.15 973.85800 57385 -1.31 889.69900 57386 -1.98 1027.94800 57387 0.0394 834.51400 57388 -3.19 847.61900 57389 -2.81 1323.50240 5739 0.804 881.63500 57390 -2.19 1058.01700 57391 -0.32 819.56600 57392 -2.96 969.69700 57393 -2.23 1029.96400 57394 -0.371 873.63600 57395 -2.11 831.57600 57396 -3.03 353.47300 57397 3.2 335.45770 57398 4.47 335.45770 57399 4.39 420.454 5740 0.762 349.44130 57400 2.97 351.45710 57401 3.14 351.45710 57402 3.06 351.45710 57403 3.32 353.474 57404 3.2 351.45710 57405 4.67 351.45710 57406 3.13 349.44130 57407 3.06 349.44130 57408 2.98 319.45830 57409 5.93 518.696 5741 3.91 317.44250 57410 5.61 291.40520 57411 4.87 198.12960 57412 -1.04 159.15980 57413 -0.606 157.14400 57414 -0.333 132.09800 57415 -2.18 89.09320 57416 -2.71 482.31810 57417 -2.35 125.06360 57418 -1.29 265.36790 57421 4.21 160.12470 57422 -0.685 160.12470 57423 -0.553 160.12470 57424 -0.416 160.12470 57425 -0.246 338.26630 57426 0.984 131.17290 57427 -1.75 131.17290 57428 -2.01 203.12630 57429 -1.3 5743 - 329.36550 57430 2.68 90.10440 57431 -1.86 315.42660 57432 3.7 89.09320 57433 -0.715 147.19550 57434 -2.47 343.39210 57435 2.79 147.19550 57436 -3 584.66210 57437 2.97 584.66210 57438 4.05 582.64630 57439 4.07 103.11980 57440 -0.575 191.11560 57441 -1.37 175.11620 57442 -1.62 356.44400 57443 -0.874 335.45770 57444 5.85 351.45710 57445 3.93 335.45770 57446 5.82 335.45770 57447 5.86 353.47300 57448 3.72 335.45770 57449 5.15 335.45770 57450 5.88 441.39750 57451 -2.08 469.40760 57452 -2.53 443.41330 57453 -2.13 471.42340 57454 -2.64 454.41610 57455 -2.29 470.43870 57456 -2.03 471.42340 57457 -2.19 682.44830 57458 -3.15 306.37680 57459 0.795 490.681 5746 3.04 351.45710 57460 2.93 335.45770 57461 4.57 438.60100 57462 1.32 317.44250 57463 6 362.18950 57464 -3.31 293.42110 57465 6.59 311.43690 57466 5.48 311.437 57467 5.82 311.43630 57468 4.42 186.11890 57469 0.266 275.343 5747 2.12 186.11890 57470 0.28 199.09450 57471 -0.144 289.26520 57472 -3.54 453.51240 57473 2.14 378.37800 57474 -2.99 167.16200 57475 -2.15 119.11920 57476 -2.82 562.31310 57477 -3.71 420.261 57478 -3.87 219.21330 57479 1.56 285.27140 57480 2.74 481.11730 57481 -3.29 662.56190 57482 -3.61 288.14590 57483 -2.03 76.14080 57484 0.463 226.23250 57485 -2.54 145.15970 57486 -1.43 102.06880 57487 0.151 138.01600 57488 -1.38 131.11000 57490 -1.85 467.53900 57491 3.08 60.11820 57492 0.283 142.21870 57493 0.751 544.29780 57494 -3 140.11670 57495 -0.294 183.09510 57496 0.248 587.32580 57498 -3.7 158.10880 57499 -0.145 131.12990 57501 -2.45 333.18800 57502 -3.14 57503 - 197.18790 57504 -2.07 399.42370 57505 2.26 431.97370 57506 0.695 200.08380 57508 -1.96 192.14820 57509 0.393 546.31370 57510 -3.47 414.41000 57511 -2.76 158.08900 57512 - 299.17180 57513 -1.93 240.17090 57514 - 205.27460 57515 -3.79 488.52690 57516 2.51 408.46660 57518 4.37 201.20140 57519 1.17 246.26360 57520 -1.8 228.09390 57521 -1.9 442.41870 57522 -0.394 183.05660 57524 -3.33 413.32240 57526 -0.717 603.32520 57527 -3.64 152.12740 57528 1.07 447.499 57529 1.85 771.57670 57530 -2.85 184.14800 57531 -3.21 187.23620 57532 -2.04 447.41930 57533 3.05 57534 - 211.06670 57535 -2.3 412.37100 57536 -1.05 371.19140 57537 - 365.16700 57538 -3.29 492.01200 57539 -2.99 316.30530 5754 2.71 662.41720 57540 -3.47 267.21000 57541 -2.45 115.06420 57542 - 199.16410 57543 -3.36 350.23240 57544 -1.76 285.22840 57545 2.72 459.26290 57547 -3.65 317.27020 57548 2.15 288.25550 57549 1.03 214.13400 57551 -1.04 197.25300 57552 -1.63 864.35400 57553 -3.38 142.21870 57554 0.751 149.57600 57555 -0.954 405.38000 57556 -2.13 366.83700 575568 4.94 304.08510 57557 -1.62 130.05570 57558 -0.426 228.09390 57559 -1.9 57560 - 135.09540 57561 -2.27 299.469 57562 7.44 131.12990 57563 -2.87 617.35180 57564 -3.73 228.14030 57565 -3.13 305.18120 57566 -2.95 459.26160 57567 -3.06 213.12110 57568 -0.236 255.09610 57569 -1.25 157.21020 5757 -1.87 457.36400 57571 -1.38 534.25990 57572 -3.08 337.30140 57575 0.244 155.12810 57576 -0.636 302.34500 57578 1.54 258.11990 57579 -1.45 298.36080 57580 -3.75 286.34560 57581 2.88 546.33690 57582 -2.99 150.11160 57583 0.0839 258.11990 57584 -2.53 304.34760 57585 -1.98 243.30300 57586 -0.568 180.11440 57587 -0.293 283.17240 57588 - 203.23560 57589 -3.14 266.335 5759 5.27 197.08320 57590 -3.25 178.22900 57592 -0.825 131.13320 57593 -1.75 148.11730 57594 -3.51 155.15460 57595 -3.17 546.33690 57596 -2.99 170.05780 57597 -1.92 238.34740 57598 3.7 284.13730 57599 - 470.77000 5760 9.22 520.15660 57600 -3.52 74.145 57601 0.802 352.11460 57602 -2.38 62.09100 57603 -0.587 262.00540 57604 -1.41 280.21690 57605 -0.707 128.10600 57606 -1.43 766.83030 57607 1.34 535.292 57608 -3.2 190.19710 57609 -1.45 183.20770 57610 0.195 195.07060 57612 -1.34 269.14580 57613 - 505.14200 57614 -3.49 242.12050 57615 -1.84 1087.38700 57617 6.08 456.34380 57618 -1.17 531.30230 57619 -3.52 550.65250 5762 1.4 206.19470 57621 1.49 243.06830 57623 -1.2 649.65950 57626 0.402 492.01200 57627 -2.99 305.21650 57628 1.66 258.11990 57629 -1.83 580.67850 5763 1.8 119.11920 57630 -2.83 546.31370 57631 -3.64 534.25990 57632 -3.04 216.21270 57633 2.02 258.11990 57634 -1.67 577.26150 57635 -2.94 142.10940 57637 0.38 587.32580 57638 -3.46 228.17880 57639 -2.08 165.23224 5764 1.89 169.15470 57640 -0.568 209.99200 57641 1.57 168.042 57642 -1.47 311.226 57643 - 353.30080 57644 -0.0712 1144.21440 57646 - 431.95050 57647 2.85 544.29780 57649 -3 368.427 5765 1.95 650.69070 57650 -0.166 212.09450 57651 -1.71 179.148 57653 -2.35 845.26650 57654 6.79 193.13150 57655 -1.99 300.18310 57656 -3.75 401.477 57657 1.69 543.13870 57658 - 492.01200 57660 -3 218.18400 57661 -2.28 178.18600 57662 -2.89 351.24180 57663 1.25 138.10090 57664 0.841 311.18530 57665 0.0861 284.13730 57666 - 408.17790 57667 -3.36 133.16890 57668 -2.67 326.302 5767 -0.359 101.06080 57670 - 180.17910 57671 -2.45 372.43480 57672 2.62 345.20530 57673 -3.19 57674 - 283.25550 57676 2.73 442.52590 57677 3.79 119.11900 57678 0.0383 151.18700 57679 -1.67 204.35106 5768 5.29 324.23970 57680 1.56 173.53100 57681 0.735 285.27650 57682 -2.16 258.11990 57684 -1.83 170.05780 57685 -1.92 334.32600 57688 -3.53 73.05070 57689 - 362.45990 5769 2.83 131.12990 57690 -0.624 173.18970 57691 - 782.52590 57692 -2.2 228.09390 57693 -1.99 301.22830 57694 1.61 230.10980 57695 -1.94 424.43160 57697 -2.11 185.13420 57698 -1.06 142.17900 57699 -1.41 101.08070 57700 -0.0916 320.14620 57701 -0.862 206.21790 57702 0.882 138.10090 57703 1.59 605.33780 57705 -3.15 101.08070 57706 -0.26 714.99400 57707 6.16 235.30550 57708 0.0289 210.05880 57709 -2.3 424.34050 57710 -0.877 719.88910 57711 5.98 174.10820 57712 -0.531 209.13240 57713 0.438 133.10600 57714 -3.57 605.33780 57715 -3.15 161.15580 57716 -2.82 126.07030 57718 - 204.22520 57719 -0.961 228.09390 57720 -1.9 104.10780 57721 -3.07 339.36520 57722 2.3 420.26050 57723 -1.82 464.13310 57724 -3.5 115.13050 57726 0.432 771.70140 57727 -1.56 284.32970 57728 1.11 469.67590 57729 5.12 154.101 57730 1.54 103.11980 57731 -2.7 199.09450 57732 -0.168 569.97600 57733 -3.2 130.07890 57735 -0.874 1004.75830 57736 -3.19 228.09390 57737 -1.42 72.06270 57738 - 224.06220 57739 - 157.10420 57740 -1.54 138.18700 57741 -0.34 117.10660 57742 -1.75 175.18570 57743 -3.42 345.17400 57744 -2.18 128.10600 57745 0.0944 344.19740 57746 -3.02 155.15460 57747 -3.14 160.17590 5775 0.872 502.24120 57751 - 155.13140 57752 -0.727 457.540 57753 2.65 353.30080 57754 -0.0712 300.37220 57755 2.94 300.49980 57756 5.18 119.11920 57757 -2.95 175.11950 57758 -3 317.22720 57759 1.36 256.25340 5776 2.56 467.66000 57760 5.15 169.20100 57761 -1.17 117.14630 57762 -2.07 504.52630 57763 1.35 272.14650 57764 -1.5 218.10390 57766 -0.77 758.77040 57767 2.02 319.28610 57768 1.01 900.83680 57769 -0.786 179.14950 57770 1.43 674.37670 57771 -3.12 196.18330 57772 -1.04 146.12130 57773 -2.07 131.10670 57774 -0.835 207.11650 57775 -0.0933 299.17180 57776 -1.74 140.11670 57777 -0.929 125.10210 57778 0.289 196.20200 57779 -2.37 297.73900 5778 -0.077 154.08160 57781 -1.59 441.51500 57782 -1.37 741.38910 57783 -3.09 270.28500 57784 -2.38 777.14950 57785 6.69 662.56190 57787 -3.66 499.45070 57788 -0.761 299.36420 5779 1.39 396.49930 57790 3.88 190.19710 57791 -1.45 212.09450 57792 -1.58 504.15720 57794 -3.47 465.17470 57795 - 664.57780 57797 -2.04 569.97600 57798 -3.2 299.25490 57799 3.05 988.97864 5780 1.39 512.23940 57800 -3.47 236.91590 57801 -1.83 204.24840 57803 0.265 228.14030 57804 -3.13 174.19770 57805 -2.9 763.44800 57806 -3.82 589.36160 57807 -2.99 422.32460 57808 -0.834 176.21300 57809 -0.105 486.40346 5781 0.588 546.27060 57810 -2.81 162.29630 57811 1.94 612.43520 57812 -2.95 539.40100 57813 -0.307 143.11740 57814 -0.54 636.46870 57815 0.0275 302.51570 57817 5.24 785.66950 57818 -2.7 160.14940 57819 0.815 484.515 5782 2.14 162.18700 57820 -2.93 160.17110 57822 -2.89 519.29160 57823 -3.18 131.06690 57824 -1.69 270.18030 57825 -4.3 131.17290 57826 -1.19 258.11990 57828 -2.02 228.09390 57829 -1.42 486.641 5783 4.81 756.65870 57830 -1.25 153.05050 57831 -1.82 598.48540 57832 - 256.23350 57833 3 148.26970 57834 1.45 436.57000 57835 -1.9 621.10280 57836 - 544.29780 57837 -3 245.15100 57838 -1.44 177.13210 57839 -1.78 331.295 5784 0.45 74.10500 57840 -0.936 296.09110 57841 -1.27 593.51020 57842 -1.06 168.05000 57843 -2.59 149.21100 57844 -1.88 846.74630 57845 1.99 242.12050 57846 -1.29 605.33780 57847 -3.15 174.24730 57848 -1.77 145.13330 57849 -0.4 378.30870 57850 -2.06 140.20290 57851 0.413 224.16690 57852 -0.786 109.14700 57853 -0.152 130.16830 57854 -0.924 611.95000 57855 6.28 384.41100 57856 -1.36 130.12190 57857 -0.996 290.37740 57858 1.95 251.14920 57859 0.277 213.25360 57861 -0.726 281.35290 57862 - 617.35180 57863 -3.73 157.14400 57864 -0.617 322.16540 57865 -2.93 106.21000 57866 0.237 194.07920 57867 - 258.22600 57868 -3.03 216.25700 57869 -2.67 306.05790 57870 -1.44 300.37220 57871 1.18 185.11100 57872 -0.201 330.39820 57873 2.85 332.19840 57874 -1.92 284.22340 57875 - 445.23630 57876 -3.79 245.25390 57877 1.11 457.36400 57878 -1.33 158.15520 57879 -3.42 387.211 57880 - 241.15890 57882 -2.18 155.12810 57883 -0.0121 159.18300 57885 -3.25 319.20780 57886 -3.22 161.22310 57887 1.12 155.12810 57888 0.291 204.22360 57889 -3.61 345.22850 57890 -3.11 173.53100 57891 0.735 117.06020 57892 -0.432 337.43540 57893 2.96 598.72850 57894 5.74 492.01200 57895 -2.99 181.14670 57896 0.262 271.09550 57897 -1.65 582.64630 57899 3.66 285.33770 5790 1.15 249.28900 57900 - 181.18850 57901 -2.16 224.32080 57902 3.35 335.18400 57903 -2.48 259.21100 57904 -3.04 367.481 57905 0.223 143.16040 57906 0.483 515.53640 57907 4.32 278.30700 57908 -0.367 566.49440 57909 -2.03 321.79834 5791 1.15 204.22520 57912 -0.961 355.36130 57914 2.94 217.19920 57915 -3.44 575.84140 57916 7.78 138.10140 57917 1.87 356.26770 57918 -0.698 597.25570 57919 -3.18 326.433 5792 3.15 134.24310 57920 0.97 203.21570 57921 - 768.55290 57922 -2.74 543.13870 57923 - 195.17210 57924 -2.3 306.31600 57925 -3.52 119.11920 57926 -2.95 145.09020 57927 -0.03 315.25430 57928 2.69 608.50790 57929 -2.26 305.09310 57930 -1.78 557.29990 57931 -3.65 149.21100 57932 -1.88 688.86630 57933 2.38 462.64040 57934 3.29 569.56300 57935 0.566 266.12200 57936 -1.24 155.10820 57937 -0.511 131.12990 57938 -0.529 380.47970 57939 3.83 166.10900 57940 -2.07 613.96600 57942 6.28 663.42510 57945 -2.74 152.21360 57946 -0.0262 131.13320 57947 -1.38 128.10600 57948 -1.43 255.09610 57949 -1.22 147.19550 57950 -2.83 275.27840 57951 -1.47 215.14150 57952 -1.8 747.47040 57953 -2.48 113.09520 57954 -3.03 256.10400 57955 -1.61 181.18850 57956 -2.09 709.84520 57957 4.31 133.080 57958 -0.991 208.21390 57959 -1.95 335.20720 57962 -3.36 431.36960 57963 -0.0349 585.31000 57964 -2.81 399.504 57965 2.6 89.09320 57966 -2.54 557.29990 57967 -3.59 875.57650 57968 -2.07 125.106 57969 -0.0551 57970 - 530.54390 57971 -2.1 89.09320 57972 -2.71 623.75800 57973 -0.486 470.42570 57974 -3.45 260.31160 57975 -2.58 183.09510 57976 0.0972 582.64630 57977 2.34 103.05350 57978 -1.13 184.10310 57979 0.128 220.14300 57980 -1.05 165.18910 57981 -1.36 57982 - 587.32580 57984 -3.46 385.39600 57985 -1.7 375.35600 57986 -1.46 160.12470 57987 -0.615 145.15640 57988 -2.01 177.13210 57989 -1.88 177.13210 57990 -1.88 580.63040 57991 4.1 189.09970 57992 -0.609 300.37220 57993 2.94 245.87500 57994 4.09 924.24010 57995 6.55 316.37160 57996 2.72 549.37450 57997 - 183.034 57998 -1.72 193.02820 57999 -1.15 146.14450 58000 -3.61 31.05710 58001 - 198.06790 58002 -1.51 304.17330 58003 -2.1 957.68600 58004 -2.28 174.13470 58005 -1.73 406.50400 58006 1.71 584.59790 58007 -1.87 195.14730 58008 -2.54 320.34200 58009 -3.4 335.87200 5801 3.86 316.37160 58010 2.4 719.88740 58011 5.9 369.43420 58012 1.58 431.50030 58013 6.65 58014 - 222.17420 58015 -0.381 222.21900 58016 -2.67 385.02990 58017 -1.93 801.66890 58018 -2.86 86.06940 58020 -0.807 408.427 58021 -1.47 185.24020 58022 2.38 429.93460 58023 3.12 471.51950 58024 3.78 154.18640 58025 -0.775 189.14430 58026 1.2 168.04200 58027 -1.7 683.56500 58028 - 78.15700 58029 0.465 198.12960 58030 -0.0853 256.25840 58031 -3.62 426.41930 58032 1.11 153.00740 58033 -1.4 480.37720 58034 - 222.24220 58035 -3.06 458.49090 58037 -0.167 279.31500 58038 1.83 331.22180 580387 -3.2 104.19390 58039 -0.39 46.09160 58040 -0.203 197.12950 58042 -1.86 211.08660 58043 - 153.11220 58044 1.27 131.17290 58045 -1.79 275.90500 58046 2.78 147.19500 58047 0.388 132.11790 58048 -3.65 234.335 5805 3.31 196.11380 58051 0.922 577.26150 58052 -2.94 346.19010 58053 -3.23 129.09080 58055 -0.356 142.10940 58056 0.0803 311.18530 58057 0.0861 218.25020 58058 -2.82 394.49330 58059 2.06 846.45040 58060 -3.2 237.72500 580604 2.51 328.38230 58061 2.12 359.30690 58062 1.99 167.18700 58064 -3.02 135.18500 58065 -2.15 131.12990 58066 -2.26 337.39230 58067 2.64 141.10150 58068 -0.104 400.15260 58069 -3.15 5807 -0.132 173.10030 58070 -0.636 277.33550 58071 4.12 29.01800 58072 0.225 303.29180 58074 -0.635 217.10980 58075 -1.12 496.51300 58077 -2.8 531.30230 58078 -3.52 166.06910 58079 -0.585 335.31040 58080 -3.45 575.28870 58081 -3.55 488.38740 58082 -3.53 170.05780 58083 -1.95 156.13600 58085 0.86 1146.91410 58086 -2.44 288.25390 58087 -2.25 465.17470 58088 - 228.11710 58089 -1.68 168.14800 58090 -3.26 524.53760 58091 -0.662 209.09720 58092 -1.63 102.11180 58093 0.187 165.18910 58095 -1.36 286.34560 58097 0.868 190.10760 58098 -1 546.31370 58099 -3.47 137.179 581 0.885 112.02180 5810 -1.65 189.27520 58100 -3.59 247.40070 58101 -1.17 337.28200 58102 -1.42 773.65880 58103 -2.87 385.07300 58104 -1.53 303.35620 58105 -1.69 1217.99040 58106 -2.31 118.11100 58107 - 175.54700 58109 0.817 187.174 5811 - 531.30230 58110 -3.52 159.16310 58111 - 305.36880 58112 0.0868 129.18020 58113 0.343 183.09510 58114 0.364 361.20470 58115 -3.3 787.68540 58116 -2.72 229.18670 58117 -1.18 1871.27500 581177 3.19 179.14790 58118 -2.1 209.16340 58119 -1.5 428.605 5812 4.71 228.09390 58121 -1.42 204.22360 58122 -2.92 74.03550 58123 - 593.51020 58124 -1.02 224.21330 58125 -2.23 225.22120 58126 -2.76 603.32520 58127 -3.64 174.19770 58128 -3.02 179.14950 58129 1.43 647.94000 58130 -3.16 166.06910 58131 -0.684 123.53800 58132 -2.21 153.11550 58133 -0.292 131.10670 58135 -1.12 129.09080 58136 -0.22 196.11380 58137 1.01 251.30160 58138 0.116 156.09300 58139 -0.0832 699.62540 58140 -2.26 832.35520 58141 -3.41 199.09450 58142 -0.168 193.13150 58143 -1.93 330.39820 58144 2.85 132.20730 58145 -1.46 225.11320 58146 -1.45 206.17480 58147 0.961 189.21230 58148 -3.31 151.13940 58149 1.14 512.39800 58150 -1.36 744.69920 58151 -1.45 163.15010 58152 1.82 548.28650 58153 -2.95 240.18950 58154 -0.074 152.21360 58155 1.43 464.32600 58156 -2.29 370.26510 58157 0.126 118.06820 58158 -3.47 155.08830 58159 -1.27 222.26200 58161 -1.14 268.35400 58163 -0.835 290.37740 58164 1.95 328.19800 58165 -2.96 545.28590 58166 -2.97 58168 - 332.19840 58169 -1.92 378.374 5817 -0.962 541.69600 58170 1.07 220.15830 58171 1.02 546.31370 58172 -3.47 249.26400 58173 -2.43 185.11100 58174 0.049 103.11980 58175 -0.255 166.22000 58176 1.63 319.41530 58177 2.35 58178 - 583.65340 58179 5.14 374.90406 5818 2.95 226.20600 58180 -3.62 325.29070 58181 -0.778 179.23840 58182 1.16 145.15640 58183 -0.88 338.38220 58184 -3.46 273.11140 58185 -1.62 271.09550 58186 -1.65 684.39300 58188 -3.29 440.17670 58189 -3.45 447.82534 5819 2.95 140.05500 58190 -1.35 211.08660 58191 - 447.36900 58192 0.92 531.57480 58193 -0.259 283.25550 58194 3.14 267.29900 58195 -2.24 148.09410 58196 -3.4 135.18500 58199 -2.15 416.422 582 2.48 160.17110 58200 -3.1 325.29730 58201 -1.71 161.22210 58202 -2.74 149.12350 58203 1.17 116.05230 58205 0.31 651.77200 58206 5.62 713.65200 58207 -2.09 272.34220 58209 0.182 453.321 58210 -1.89 465.11790 58212 -3.39 401.53750 582124 0.293 60.07510 58213 -0.516 488.53040 58214 -1.75 597.11270 58215 -3.49 265.32900 58217 5.09 281.20170 58218 -1.52 145.13330 58219 -0.581 413.507 5822 -0.855 492.37920 58220 -2.48 131.10670 58222 -0.684 401.13740 58223 -2.97 587.32580 58224 -3.46 258.11990 58225 -1.92 228.09390 58226 -1.42 228.17880 58227 -1.98 139.00400 58228 -1.56 581.57400 58229 0.062 674.831 5823 4.26 368.24760 58230 -1.83 480.13250 58231 -3.48 336.08390 58232 -1.77 577.26150 58233 -2.94 341.42410 58234 1.73 250.22740 58236 1.28 198.12960 58237 -1.11 182.15340 58238 -0.275 353.43480 58239 2.73 295.26620 58240 2.83 273.26580 58241 -1.72 486.51900 58242 2.6 425.26900 58243 -3.57 499.45010 58244 -0.761 329.20590 58245 -3.12 123.10800 58246 -1.86 258.11990 58247 -1.92 260.99740 58248 -1.67 303.31160 58249 -1.5 103.11980 58251 -0.293 164.24600 58252 -2.7 272.31900 58253 1.95 380.28300 58254 0.889 258.11990 58255 -2.53 335.37650 58256 2.72 276.15000 58257 0.0796 742.54180 58259 -3.8 282.333 5826 0.248 188.22420 58260 -2.83 111.09700 58261 -1.8 214.11040 58262 -1.86 131.19610 58263 -0.735 88.12830 58264 0.115 146.05510 58265 -0.458 220.22460 58266 -1.26 618.31340 58268 -2.95 195.17050 58269 -3.44 99.08800 5827 0.653 172.20170 58270 0.437 1016.01120 58271 0.0171 183.03340 58272 -1.72 228.09390 58273 -1.99 225.09330 58274 -2.3 119.119 58275 -3.01 174.10820 58276 -0.998 145.09020 58277 -1.38 236.11920 58278 -1.17 197.16480 58279 0.899 261.229 5828 -0.803 425.16210 58280 -3.41 336.08390 58282 -2.25 529.28650 58283 -2.96 217.19750 58284 1.59 376.23930 58285 -4.03 155.21600 58286 -1.26 183.03340 58289 -1.75 261.229 5829 -1.36 724.87000 58290 -2.2 220.20320 58291 -2.86 271.24480 58292 2.35 58293 - 961.86890 58294 -2.86 120.19300 58295 -0.605 221.17100 58296 -0.386 610.61500 58297 -2.49 255.09610 58298 -1.25 300.49980 58299 5.27 338.444 583 1.99 561.75200 58301 0.0731 587.32250 58302 -2.86 406.45080 58303 4.77 182.08720 58304 0.171 459.33800 58305 0.0858 753.78880 58306 3.28 785.54970 58307 -1.41 283.62500 58308 -0.0899 676.39250 58309 -3.21 204.35110 583099 5.84 615.712 5831 2.09 263.26920 58310 -0.111 475.240 58311 -3.28 420.26050 58312 -3.87 242.12050 58313 -1.29 58314 - 181.18850 58315 -2.13 132.18420 58318 -1.2 141.18900 58319 -0.938 246.305 5832 -1.98 74.10170 58320 -1.04 145.15640 58321 -2.01 151.22700 58322 0.51 874.92870 58323 2.75 189.29840 58324 -1.02 258.14310 58325 -1.71 203.26210 58326 -3.97 258.11990 58328 -2.53 303.24360 58329 1.23 518.685 5833 5.52 332.19840 58330 -2.3 459.28220 58331 0.673 529.24340 58332 - 447.36900 58333 -0.11 110.17690 58334 2.59 366.10990 58335 -3.13 258.11990 58336 -1.83 784.66160 58337 -2.4 503.23300 58339 -3.65 536.78498 5834 7.55 147.12930 58340 -2.9 534.25990 58341 -3.04 790.50500 58342 - 423.16940 58343 -3.4 197.16810 58344 -3.87 306.05790 58345 -1.66 184.10310 58346 -0.345 150.02670 58348 -0.178 740.38120 58349 -4.07 504.44324 5835 2.85 854.76830 58351 0.8 154.05840 58352 -1.47 459.33800 58353 0.0999 217.11920 58354 -0.899 603.32520 58355 -3.64 348.14430 58356 -2.38 163.19490 58357 -2.81 184.10310 58358 -0.123 240.25240 583580 1.57 146.14450 58359 -3.61 101.10390 58360 -2.45 298.33820 58361 -3.54 88.04220 58363 -1.23 145.18290 58365 -1.91 372.37400 58366 -3.68 564.28590 58367 -3.11 315.14800 58368 -2.7 399.16450 58369 -3.46 302.23570 5837 2.33 479.14440 58370 -3.55 161.13270 58371 -0.694 141.10150 58372 0.126 561.81430 58373 7.25 74.10170 58374 -0.27 131.12990 58375 -0.624 628.43460 58376 -3.02 274.27000 58377 -0.809 161.13270 58378 -0.694 524.53760 58379 -0.662 322.16540 58380 -3.35 590.20340 58381 -3.51 117.16950 58382 -1.22 123.02450 58383 -1.26 104.19390 58384 1.09 461.35250 58385 0.536 299.469 58386 7.44 443.68170 58387 8.62 60.11820 58389 0.149 529.58230 58390 -1.83 788.00610 58391 6.22 336.08390 58392 -1.95 285.22840 58393 2.58 285.12210 58394 -1.59 317.22720 58395 1.36 561.51640 58396 -1.16 327.52190 58398 7.07 358.39000 58399 -3.47 325.50600 58400 7.2 258.11990 58401 -1.85 128.10600 58402 -1.43 353.45810 584020 2.02 648.93440 58403 5.16 453.46700 58404 4.47 924.23850 58405 6.55 224.19010 58406 -2.11 461.39550 58407 0.0864 358.39000 58408 -3.47 258.11990 58409 -1.83 900.63800 58410 -2.63 479.48300 58411 -1.03 345.28030 58412 1.81 179.23840 58413 1.16 414.04790 58414 -2.52 356.37400 58415 -0.41 892.48100 58416 7.55 780.19200 58417 8.26 856.12150 58418 6.41 131.12990 58419 -0.624 332.307 5842 3.38 197.20780 58420 0.694 354.21060 58421 -3 564.28590 58423 -3.11 713.22790 58424 -3.55 141.10150 58425 0.186 312.17060 58426 -2.28 420.26050 58429 -3.86 199.26800 58430 -1.58 209.26210 58431 2.04 112.15300 58432 -0.65 258.11990 58433 -1.85 141.10150 58434 -0.101 573.29930 58435 -3.7 312.14740 58436 - 662.39400 58437 -2.84 278.33000 58438 -2.44 564.28590 58439 -3.11 172.161 58440 1.49 117.14630 58441 -2.1 327.18220 58442 1.29 450.25380 58443 -3.42 333.20640 58444 -2.91 240.25900 58445 -2.72 265.37120 58446 1.55 431.36960 58447 -0.00289 776.87000 58448 2.94 632.386 5845 2.45 582.12120 58450 -3.54 247.16500 58451 -1.61 213.08260 58452 -3.38 352.19470 58453 -1.96 188.15950 58454 1.21 131.17290 58455 -1.7 58456 - 285.16840 58457 -2.24 199.26800 58458 -1.58 329.19810 58459 1.17 598.436 5846 4.32 347.47170 58460 2.25 415.504 58461 2.04 491.13860 58462 -3.27 330.39820 58463 1.67 177.07190 58464 - 1323.71110 58466 6.41 364.20540 58467 -3.64 104.10780 58468 -3.07 258.11990 58469 -1.85 458.489 5847 1.62 269.22900 58470 3.1 934.89450 58471 1.38 298.35630 58473 1.45 123.08620 58474 0.184 336.19640 58475 -3.53 131.10670 58476 -0.835 253.17290 58477 -2.26 312.19380 58478 -2.51 102.09190 58479 -1.42 321.37000 58480 -0.964 286.34560 58481 2.88 272.31900 58482 1.95 276.07500 58483 -1.83 241.11260 58484 -2.5 385.47670 58485 2.58 303.28850 58487 -0.233 334.27930 58488 -2.13 173.16980 58489 -1.26 279.30840 58490 0.178 115.15360 58495 -1.86 115.08740 58496 - 158.08900 58497 - 188.22420 58498 -2.92 255.31340 58499 -1.9 292.333 5850 4.18 189.27520 58500 -2.05 272.27800 58501 0.0389 1318.28540 58502 -2.23 1182.12630 58503 -1.28 1182.21900 58504 -1.31 318.27990 58505 -1.08 1046.17860 58506 -1.64 1210.12200 58507 -0.277 128.10600 58509 -0.413 790.66410 58510 -1.89 146.09810 58511 -0.69 886.85320 58513 0.929 231.22580 58514 -2.39 142.15580 58515 -0.457 258.14310 58516 -1.61 144.17200 58517 0.829 914.86330 58518 1.25 950.67400 58519 -2.26 310.434 5852 4.41 229.18670 58520 -0.853 830.56800 58521 - 887.81810 58522 0.974 145.15640 58523 -2.83 347.38230 58524 0.0925 573.29930 58525 -3.46 331.38290 58526 1.13 255.22400 58527 -2.81 835.56500 58528 -2.9 753.38320 58529 -3.35 280.40734 5853 4.43 454.58200 58530 -1.64 182.08000 58531 -2.8 890.88500 58532 2 258.18600 58533 -1.37 257.11200 58534 - 189.29840 58535 -1.03 874.97500 58536 1.8 931.89450 58537 2.63 211.04350 58538 -1.31 173.10030 58539 -0.636 158.112 5854 -3.3 2232.67080 58540 - 398.17980 58541 -3.55 258.11990 58542 -1.48 943.78900 58543 -1.07 331.25370 58544 1.57 594.51810 58546 -0.954 196.18000 58547 0.213 258.18600 58548 -0.898 488.55360 58549 -1.61 206.28082 5855 3.88 288.42950 58550 -0.53 831.69290 58551 -2.18 495.61070 58552 -1.78 447.41930 58553 2.66 345.40950 58554 0.851 398.36900 58555 -0.798 188.15800 58556 -1.65 299.172 58557 -2.14 264.29700 58558 2.22 1004.75670 58559 -3.19 384.578 5856 4.69 225.09330 58560 -2.29 871.81870 58561 0.443 301.44310 58562 6.32 154.08160 58563 -1.83 336.17210 58564 -3.43 141.105 58565 -0.229 230.10980 58566 -1.94 327.44060 58567 1.73 885.229 5857 4.69 181.18850 58570 -2.13 141.10480 58571 -0.679 362.42200 58572 -3.07 285.22840 58573 2.03 849.59200 58574 -2.99 931.89510 58575 2.63 212.09450 58576 -1.94 531.44230 58577 1.64 618.31340 58578 -2.95 336.08390 58579 -1.52 375.50170 5858 2.51 873.92070 58581 2.18 1047.76050 58582 -3.51 890.64400 58583 -2.89 454.60000 58584 0.408 119.11920 58585 -2.95 165.12290 58586 0.941 360.40100 58587 0.425 232.19050 58588 - 247.14190 58589 -1.17 405.485 5859 1.91 345.36640 58590 0.223 153.22300 58591 -2.49 294.17850 58592 -3.41 384.15480 58593 -3.14 363.38170 58594 -0.509 384.25400 585948 5.05 424.17730 58595 -3.38 340.31000 58596 -0.416 275.09360 58599 -1.63 488.528 5860 1.7 126.17960 58600 -0.597 258.11990 58601 -1.83 1008.41510 58602 6.43 1401.67520 58603 5.63 197.168 58604 -2.51 912.79590 58605 -1.64 168.21300 58606 -0.433 347.38230 58607 1.55 224.06220 58608 - 129.18020 58609 0.343 190.239 5861 2.28 398.34620 58610 1.03 294.40910 58611 2.12 292.39320 58612 2.21 346.20670 58613 -0.69 351.20990 58614 -2.63 174.17600 58616 1.17 158.94000 58618 -1.17 112.12800 58619 - 204.226 5862 1.58 299.42720 58621 5.45 447.41930 58622 2.66 330.41800 58627 3.48 726.91200 58628 -3.06 236.22400 58629 -2.1 896.65000 58630 -2.15 240.25900 58631 -3.2 608.92700 58632 6.07 102.11180 58633 0.187 447.41930 58635 2.66 287.24420 58636 1.54 210.14030 58637 0.344 841.69850 58638 - 201.11700 58639 -1.9 261.08600 5864 0.746 756.66020 58640 - 168.10820 58641 -1.29 179.14950 58642 1.31 277.34160 58644 0.59 119.11920 58645 -2.95 244.24770 58647 -1.92 1431.30980 58648 -2.04 1577.45100 58649 -1.96 586.800 5865 5.87 1577.45100 58650 -1.94 229.15100 58652 -0.965 103.11980 58655 -2.7 193.13150 58658 -2.32 311.43630 58659 5.71 248.318 5866 1.88 563.30110 58660 -3.05 722.85400 58661 -1.95 1306.35500 58665 - 112.10720 58667 0.621 892.59300 58668 -3.17 831.57600 58669 -3.02 264.317 5867 0.0477 128.10600 58670 -2.56 102.06880 58671 -2.88 160.14790 58672 -3.36 635.26390 58673 -3.67 258.11990 58674 -1.66 197.08320 58675 -3.47 1196.13800 58677 -1.53 811.58480 58678 -0.319 369.47730 58679 2.38 360.19300 5868 3.79 183.05660 58680 -3.33 228.11710 58681 -1.68 195.23830 58682 -0.157 168.12500 58683 -2.59 318.27990 58684 -1.07 301.27260 58685 0.309 627.94900 58686 3.63 590.66830 58687 3.13 611.95000 58688 6 238.19350 58689 0.0161 311.336 5869 1.89 274.24720 58690 -1.78 159.11680 58691 -1.07 206.19470 58692 1.49 384.36100 58693 -0.574 336.08390 58694 -1.5 258.11990 58695 -1.67 205.14370 58696 1.22 133.16890 58697 -3.02 392.32800 58698 -2.62 255.66100 5870 0.355 342.31970 58700 -2.06 165.01810 58702 -1.05 180.18720 58703 -1.16 192.34540 58704 1.72 308.26190 58705 -2.65 534.28310 58708 -3.02 561.28530 58709 -3.51 532.24400 58710 -2.81 978.41230 58711 6.52 492.224 58712 - 238.67000 58713 -0.686 625.370 58714 - 373.50570 58715 3.76 624.68290 58716 2.72 58717 - 161.17900 58718 - 626.69880 58719 2.51 193.13150 58720 -2.32 370.22650 58721 -1.75 370.22650 58722 -1.75 180.17910 58723 -2.33 146.12130 58724 -3.57 258.14310 58725 -1.71 180.18060 58726 0.39 196.18000 58727 0.301 219.21660 58728 0.687 235.21600 58729 0.768 336.17210 58730 -3.35 218.27340 58731 -2.17 146.25380 58732 -0.313 158.13200 58733 -3.29 449.64320 58734 3.34 258.11990 58735 -1.92 141.10150 58736 0.126 168.12500 58737 -1.9 168.12500 58738 -2.59 100.09590 58739 0.0204 629.96500 58741 5.18 533.64010 58742 4.84 576.64170 58743 2.88 181.16540 58744 1.24 659.36530 58745 -2.98 659.36530 58746 -2.98 569.97600 58747 -3.2 159.12010 58748 -1.74 212.09450 58749 -1.67 433.64380 58750 4.71 132.11460 58751 -1.58 1180.13900 58752 -1.02 635.26390 58753 -3.61 705.40210 58754 -1.93 1004.75670 58755 -2.8 447.41930 58756 3.05 309.42050 58757 5.38 336.34200 58758 -3.57 273.11140 58759 -1.62 317.27020 58760 2.05 119.14230 58761 -2.82 333.19460 58762 -2.35 244.17820 58763 -1.38 155.12810 58764 -0.636 216.21450 58765 -1.92 213.05940 58766 -1.75 231.22580 58767 -3.37 169.15470 58768 -0.486 126.13320 58769 1.09 306.15500 5877 3.44 308.26190 58770 -2.65 184.10310 58771 0.128 165.21100 58772 -2.92 165.21100 58773 -2.92 271.09550 58774 -1.31 145.09350 58775 -1.56 158.10880 58776 -0.048 160.12470 58777 -0.797 336.25370 58778 -1.98 487.31600 58779 -3.8 154.10030 58780 0.621 345.32340 58781 1.08 192.14820 58782 0.393 848.58400 58783 - 1031.93700 58784 -1.13 901.62300 58785 -2.86 888.60400 58786 -3 873.61300 58787 -2.88 221.16630 58790 0.263 224.19010 58792 -2.5 414.31760 58793 0.998 218.16230 58794 1.3 161.19900 58795 0.0446 393.43210 58796 3.16 315.469 58797 4.56 244.33060 58798 -0.639 188.20110 58799 -1.6 231.22580 58800 -2.71 885.62400 58801 -2.92 131.12990 58802 -2.64 403.53170 58803 2.3 385.51640 58804 3.4 688.39480 58805 -1.78 143.11740 58806 -0.984 143.11740 58807 -1.11 547.72200 58808 -1.14 473.64300 58809 -0.089 1138.05900 58810 -1.55 895.61900 58811 -2.06 339.36190 58812 3.15 355.36130 58813 2.98 161.19900 58815 0.743 206.21600 58816 -0.344 220.24300 58817 0.0801 325.24760 58818 -0.998 311.18530 58819 -0.09 316.86800 5882 4.59 311.18530 58820 0.011 447.41930 58821 3.28 447.42100 58822 3.33 138.09900 58824 -2.08 160.14790 58825 -2.24 299.17180 58826 -1.93 857.79210 58827 1.52 240.17100 58828 -0.331 182.06850 58830 -1.51 129.07090 58831 -0.319 177.26500 58832 -1.54 191.29100 58833 -1.33 205.31800 58834 -1.15 219.34400 58835 -0.118 233.37100 58836 0.275 714.99400 58837 6.16 1020.17520 58838 4.32 192.25600 58840 0.444 206.28300 58841 0.865 220.30900 58842 1.33 234.33600 58843 1.81 248.36200 58844 2.31 264.36200 58845 2.14 208.25500 58846 0.465 222.28200 58847 0.83 236.30900 58848 1.24 250.33500 58849 1.69 270.28000 5885 3.43 148.11730 58850 -3.57 144.08230 58851 -0.0981 177.13210 58852 -2.18 203.12630 58853 -1.05 316.18730 58854 -2.18 30.04920 58855 - 58856 - 187.25940 58858 -0.331 191.18180 58859 -3.56 429.636 5886 2.83 166.02610 58860 -1.16 240.10460 58861 -0.999 273.24260 58862 -1.7 413.36090 58863 -0.393 295.26470 58864 -0.128 116.07550 58865 - 285.18980 58866 -0.524 189.14280 58868 -1.09 146.23060 58869 0.848 338.788 5887 3.22 420.26050 58870 -1.82 408.27150 58871 0.672 408.27150 58872 0.67 514.69500 58874 -0.228 391.56410 58875 3.43 391.56410 58876 3.43 527.67100 58877 -0.246 188.15950 58878 0.833 221.14760 58879 -1.44 299.172 58881 -1.74 180.11890 58882 -3.02 411.33840 58883 - 203.12630 58884 -1.33 564.28590 58885 -3.11 342.31970 58886 -2.06 445.46300 58887 -2.07 353.22580 58890 -2.82 403.27630 58891 -3.72 461.31240 58892 -2.76 842.75760 58893 0.923 931.84600 58894 2.63 264.17200 58895 -0.597 74.03550 58896 - 949.66600 58897 -2.11 285.14520 58898 -2.26 192.12350 58899 - 629.739 5890 2.34 618.31340 58900 -2.95 384.29160 58901 0.541 148.11730 58902 -2.84 58903 - 956.80800 58904 - 338.38100 58905 -3.48 465.62730 58906 -0.272 343.18950 58907 -1.94 258.11990 58908 -1.83 1005.41440 58909 6.47 855.92500 58910 1.5 549.41450 58911 -1.02 872.68780 58912 -1.46 711.55510 58913 -1.11 185.11100 58915 -0.201 130.16830 58916 -1.83 130.14510 58917 -1.39 89.11640 58918 -1.7 130.16830 58919 -1.83 130.14510 58920 -1.39 145.11340 58921 - 899.00480 58922 -1.45 534.52400 58923 -1.22 301.44310 58924 6.24 299.25490 58925 2.49 258.11990 58926 -1.67 306.32040 58927 -2.51 173.14670 58928 -1.65 160.17110 58929 -3.04 365.83500 5893 1.66 367.46140 58930 3.15 187.08380 58931 -0.454 152.04260 58933 -0.876 160.14790 58934 -2.12 133.16890 58935 -3.02 188.13480 58936 -1.05 422.29100 58937 -2.23 501.26300 58938 -1.85 466.34300 58939 -1.76 231.291 5894 1.36 589.34170 58940 -3.7 145.11340 58947 - 116.07220 58948 - 237.22860 58949 2.21 58950 - 58951 - 96.06300 58958 - 125.12860 58959 -0.0803 308.287 5896 0.576 143.57400 58960 0.889 361.51820 58961 6.2 239.24450 58962 1.57 715.51900 58963 0.927 184.41100 58964 2.08 669.01300 58965 0.767 256.42410 58966 6.31 156.22210 58967 1.84 156.22210 58968 1.84 306.31710 58969 1.16 299.36274 5897 0.25 154.20630 58972 1.9 353.41340 58973 1 351.42100 58974 -2.15 262.28400 58975 1.26 261.27600 58976 1.26 86.156 589779 1.82 441.43720 58978 2.11 485.44670 58979 1.49 414.28450 58980 -1.64 508.22200 58981 -1.03 499.53950 58983 -2.05 434.24900 58984 -0.171 332.43390 58985 5.34 222.15760 58986 1.95 666.70000 58987 2.71 211.19130 58989 1.36 711.870 5899 3.21 166.17720 58991 -0.952 252.30620 58992 2.75 251.29830 58993 2.75 308.28330 58994 1.1 243.25790 58995 2.87 182.22120 58996 3.88 182.22120 58997 3.88 312.34200 58998 -0.306 247.00300 58999 2.41 294.00350 59000 2.4 140.17970 59001 0.702 360.51030 59002 6.2 215.20300 59003 -0.741 244.26800 59004 0.218 243.26000 59005 0.218 182.22300 59006 -0.192 328.38400 59007 0.82 298.42100 59008 2.45 237.33790 59009 2.45 87.121 59012 1.4 154.12340 59013 -0.0087 423.46170 59014 1.42 464.41940 59015 -0.127 610.56060 59016 -0.401 455.54660 59017 2.6 113.20070 59018 2.09 87.16340 59019 1.25 174.24230 59020 2.08 216.10700 59021 3.12 127.22730 59022 2.31 101.19000 59023 1.67 188.26880 59024 2.3 82.10380 59025 0.35 203.24040 59026 0.0882 446.53330 59028 1.07 576.71810 59030 2.31 333.33900 59033 -1.32 1189.07790 59034 -1.96 369.439 59035 2.54 371.455 59036 2.09 355.456 59037 1.95 184.23710 59038 3.6 466.35070 59039 1.93 602.63280 59040 -1.78 331.36630 59041 0.745 145.15640 59042 -0.709 1941.35240 59043 - 444.95400 59044 1.31 675.63080 59045 -2.15 477.03900 59046 2.53 845.87950 59047 -1.35 978.94240 59048 -2.06 229.10390 59049 1.37 126.13200 59050 0.00538 162.14060 59051 0.806 148.15710 59052 0.0135 237.34120 59053 3.45 177.15680 59054 0.745 518.31300 59055 0.0913 645.70550 59056 -0.317 284.723 59057 0.843 127.18420 59058 3.13 57.05130 59059 0.492 178.22770 59060 2.86 585.28600 59061 5.95 1189.45010 59063 -2.18 1169.46050 59064 -2.21 142.23860 59065 2.41 260.22220 59066 0.94 434.41000 59067 6.37 354.50570 59068 6.37 173.16810 59069 1.3 172.16010 59070 1.3 451.54800 59071 4.74 178.22770 59072 2.84 178.22770 59074 2.72 192.25420 59075 3.79 178.22770 59077 3.28 178.22770 59078 3.27 178.22770 59083 3.11 192.25420 59086 3.89 342.29650 59094 -2.27 206.28080 59096 3.83 285.89600 59097 4.08 504.57920 59098 3.45 206.28080 59100 3.81 478.58500 59101 2.93 164.24410 59102 3.75 164.24410 59103 3.29 1141.46710 59104 - 348.56250 59106 8.72 362.58910 59109 8.52 320.50930 59111 8.16 348.56250 59112 8.89 376.61570 59113 9.65 138.16380 59114 1.93 400.96500 59115 4.18 598.15300 59116 5.37 310.45600 59117 5.21 339.49800 59118 4.13 446.00500 59119 4.86 446.62900 59120 3.53 247.00990 59122 2.55 154.18600 59124 1.7 562.65460 59125 4.64 153.17800 59127 1.7 151.13940 59128 1.48 660.35620 59129 - 606.35190 59130 -1.61 171.55800 59131 2.56 223.26980 59135 5.14 181.27470 59136 3.56 278.39140 59137 3.96 278.39140 59138 3.96 210.18820 59141 1.68 162.61400 59142 1.73 207.06500 59144 2.02 222.25900 59145 0.662 298.35500 59146 2.31 314.35400 59147 1.99 284.32800 59148 1.93 318.77300 59149 2.57 329.32600 59150 1.86 185.24300 59151 1.49 166.26000 59153 3.55 150.26060 59154 4.46 154.24930 59155 2.7 138.24990 59156 4.32 138.24990 59157 4.66 136.23400 59159 3.95 138.24990 59161 4.42 437.31170 59164 2.45 355.30160 59165 2.45 403.90100 59167 1.38 428.51490 59168 -1.17 275.81600 59169 4.22 111.14510 59170 -0.371 347.92200 59171 4.24 2180.28530 59173 - 333.15700 59175 2.35 766.33900 59176 2.35 334.25100 59177 4.18 370.71200 59178 4.18 367.44000 59179 1.38 367.44000 59180 1.38 403.90100 59182 1.38 403.90100 59183 1.38 345.43270 59184 3.1 345.43270 59185 3.1 381.89400 59186 3.1 381.89400 59187 3.1 461.54940 59188 4.6 461.54940 59189 4.6 557.65500 59190 4.6 557.65500 59191 4.6 202.20930 59193 1.5 236.65400 59194 2.1 236.65400 59195 1.71 454.26200 59196 4.11 452.24600 59198 4.11 176.18100 59199 -0.179 318.451 5920 3.46 225.17330 59200 -2.54 226.18130 59201 -2.54 988.16100 59204 -0.123 367.49960 59205 3.24 273.71400 59206 4.1 273.71400 59207 4.1 998.88420 59208 -2.19 1290.13880 59209 -2.77 924.80560 59210 -3.2 695.83400 59211 2.08 1872.64790 59212 -3.14 612.63700 59213 -0.252 611.63000 59214 -0.252 1581.39330 59215 -3.07 707.62960 59216 -2.07 422.45500 59217 -1.11 1127.99820 59218 -2.89 1352.40500 59219 -0.769 348.43330 5922 0.859 836.74360 59220 -2.62 1493.33130 59221 -2.74 1290.13880 59222 -2.78 1425.54200 59223 -0.769 1431.03800 59224 1.84 1581.39330 59225 -3.1 633.55110 59226 -3.09 336.12120 59227 1.5 1801.81000 59228 - 556.647 5923 4.84 2006.68420 59231 -2.18 2006.68420 59232 -2.18 1226.18790 59233 10.2 1210.14540 59234 10.2 1166.09280 59235 10.2 1101.48930 59236 6.26 576.93340 59237 9.32 484.83810 59240 9.32 540.559 59241 -1.79 417.13300 59242 5.4 421.41500 59243 1.91 421.41500 59244 1.91 195.570 59245 3.01 522.18600 59246 2.98 544.16800 59247 2.98 521.17800 59248 2.98 666.57770 59249 -2.19 666.57770 59250 -2.19 307.42780 59251 2.89 307.42780 59254 2.89 343.88900 59255 2.89 343.88900 59256 2.89 644.46890 59257 -2.36 502.50730 59259 -1.96 161.22210 59260 -3.19 161.22210 59261 -3.19 196.67500 59262 -3.19 196.67500 59263 -3.19 254.40820 59265 6.74 1268.26730 59267 -2.01 319.23900 59269 3.88 244.37030 59270 5.23 319.31100 59271 -3.71 423.45530 59272 -0.932 435.31200 59273 3.88 164.15650 59274 -1.95 150.12990 59275 -2.47 163.17170 59276 -2.17 205.20840 59277 -2.17 422.38440 59278 -1.95 675.63080 59279 -2.16 326.29710 59280 -2.31 472.43830 59281 -1.97 2487.80270 59284 - 310.29770 59286 -2.33 411.77600 59287 5.44 411.77600 59288 5.44 474.78900 59289 5.44 474.78900 59290 5.44 458.36860 59291 -2.96 678.54530 59292 -2.07 1446.26990 59293 -1.91 529.48960 59294 -2.24 529.48960 59295 -2.24 529.48960 59296 -2.21 512.50540 59298 -2.12 661.56120 59300 -3.01 334.25100 59301 4.18 334.25100 59302 4.18 881.73780 59303 -3.1 370.71200 59304 4.18 370.71200 59305 4.18 898.72200 59306 -2.97 678.54530 59307 -2.19 805.77260 59308 -1.75 2690.99520 59309 - 5793.54400 5931 - 513.49020 59310 -2.03 134.17510 59311 2.53 497.49080 59312 -1.96 805.77260 59313 -1.76 342.29650 59314 -2.28 695.67010 59315 -1.82 2486.81790 59316 - 387.34320 59317 -3.7 2487.80270 59318 - 472.43830 59319 -2.08 2487.80270 59320 - 821.77200 59322 -1.98 1285.24810 59323 -1.46 659.63140 59324 -1.9 423.45530 59327 -0.932 290.78800 59328 3.08 290.78800 59329 3.08 534.691 5933 3.83 406.86000 59330 3.08 177.24290 59331 1.75 149.18970 59332 0.809 260.33000 59334 1.56 148.20170 59335 2.7 260.33000 59336 1.56 67.51800 59337 -0.139 32.06500 59338 -0.139 554.680 5934 3.88 506.57800 59343 0.879 474.36800 59344 -2.24 905.79660 59345 -2.84 193.02900 59346 -1.78 474.36800 59347 -2.24 254.19140 59348 -2.63 481.56900 59349 -0.787 335.395 5935 1.6 191.16020 59350 1.4 191.16020 59353 1.47 348.35860 593538 0.408 192.16810 59354 1.47 367.34900 59355 -2.22 272.34220 59356 0.198 424.40030 59357 -2.24 573.60300 59358 -0.516 593.717 5936 4.15 444.60350 59361 6.4 264.22920 59362 -0.859 192.20960 59364 -0.65 338.35080 59365 -1.09 344.61690 59367 9 178.18310 59368 -1.35 821.77200 59369 -1.98 380.38750 59371 -0.632 234.24630 59372 -0.173 1625.52870 59373 -1.71 1585.98950 59374 5.86 1660.11110 59376 - 1556.00660 59377 6.37 1906.32510 59378 - 2429.28540 59379 - 1850.26180 59380 - 1877.28710 59381 - 675.63080 59382 -2.14 395.35910 59383 -1.66 821.77200 59384 -1.99 502.47240 59385 -0.771 550.360 59386 - 545.48900 59387 -2.27 574.53020 59388 -2.08 369.37100 59390 0.465 346.38100 59392 0.465 383.34840 59393 -2.26 773.73400 59395 -1.93 262.09150 59398 -1.34 306.33900 59399 -3.39 618.57950 59400 -2.09 610.66200 59403 -2.28 618.57950 59404 -2.08 764.72070 59407 -1.95 299.36270 5941 0.25 418.69540 59410 7.04 416.67950 59411 6.25 708.98630 59413 7.69 492.47760 59414 -3.13 540.47250 59415 -1.98 857.04560 59416 4.45 330.46110 59418 2.46 308.370 5942 2.24 500.28680 59421 -3.29 206.19320 59422 -1.59 772.88610 59423 2.73 669.96100 59424 5.51 660.61620 59425 -1.64 742.88330 59426 1.8 291.40520 59427 4.87 575.74000 59429 6.26 342.29650 59430 -2.28 342.29650 59432 -2.27 168.04200 59433 -1.3 512.23940 59435 -3.29 515.26320 59436 -3.29 1563.427 59437 -2.01 526.488 5944 -0.993 675.63080 59440 -2.15 675.63080 59441 -2.15 675.63080 59442 -2.15 504.43710 59443 -2.26 364.38810 59444 -0.338 367.20000 59445 -1.07 830.26920 59446 8.67 261.360 5945 1.28 305.53400 59455 0.555 555.28400 59457 -3.48 399.33400 59458 -1.21 369.57900 59462 -1.07 1327.71520 59463 5.69 1638.37970 59464 -2.2 382.40340 59465 -0.467 273.73600 59467 1.62 273.73600 59468 1.62 542.57120 59469 -0.786 352.37740 59470 -0.474 1008.96510 59471 -1.87 171.58100 59472 1.4 208.20900 59473 -1.64 1360.23220 59474 9.97 1198.09160 59476 10.3 214.04800 59477 3.29 699.98110 59478 8.62 202.63500 59479 1.34 419.812 5948 0.783 202.63500 59480 1.34 504.43710 59481 -2.26 1208.037 59482 -2.75 1800.52030 59483 -2.13 666.57770 59484 -2.16 756.65560 59485 -2.1 372.323 59486 -2.21 545.48900 59487 -2.27 402.34840 59488 -2.23 318.17190 59489 -1.56 268.437 5949 - 318.17190 59491 -1.56 605.54100 59492 -2.13 564.48900 59493 -2.39 828.71830 59494 -2.11 315.21760 59495 -1.39 180.15590 59497 -2.5 659.63140 59498 -1.89 396.951 5950 3.95 367.34900 59500 -2.22 862.82390 59501 -2.03 513.49020 59502 -2.03 513.49020 59503 -2.04 240.17100 59505 -0.646 570.932 5951 4.49 380.43500 59511 0.0961 357.44500 59512 0.0961 174.10820 59513 -1.79 357.76600 59514 1.65 976.83230 59518 -2.41 814.69170 59519 -2.43 565.567 5952 -0.463 340.36830 59525 -0.299 422.46880 59526 0.319 229.25120 59527 3.29 912.10980 59528 2.34 714.80400 59529 -1.71 619.940 5953 3.88 1135.31310 59530 4.11 513.34880 59531 -2.81 515.36460 59532 -2.81 125.16830 59533 1.56 125.16830 59534 0.92 644.47860 59536 -2.78 902.70660 59537 -2.67 556.35100 595389 1.72 897.66690 59539 -2.67 406.382 5954 -1.51 275.34280 59540 2.85 769.56080 59541 -2.74 641.45480 59543 -2.78 351.20990 59545 -2.46 353.22580 59546 -2.46 250.334 5955 3.04 180.15590 59552 -2.48 885.56120 59553 10.3 45.01740 59554 - 249.42400 59555 1.82 199.24690 59556 1.68 78.03900 59557 1.72 59558 - 332.45714 5956 1.42 241.24710 59560 -2.26 183.10170 59562 -1.48 342.29650 59563 -2.28 202.34020 59564 -1.41 360.257 59565 0.297 360.25640 59566 0.297 277.19000 59567 2.42 277.19000 59568 2.42 313.65100 59569 2.42 430.37642 5957 1.42 313.65100 59570 2.42 554.49910 59571 -2.26 354.35020 59575 -1.66 342.29650 59578 -2.14 1883.66570 59579 -1.87 179.21900 5958 0.379 853.77080 59580 -2.18 1819.70790 59581 -1.76 410.90700 59582 2.65 495.02300 59583 4.31 342.29650 59584 -2.27 242.87700 59585 -1.08 288.85600 59586 -1.08 360.91700 59587 -1.08 508.90600 59589 -1.02 428.52966 5959 4.97 313.71500 59590 2.25 352.81400 59591 2.25 162.14540 59593 0.336 345.563 5960 5.02 1160.81680 59600 -3.41 561.69000 59601 1.5 443.87900 59604 -1.21 377.41800 59605 4.02 453.78200 59606 -1.21 251.15600 59607 -0.0771 382.87600 59608 -1.51 472.27300 59609 2.71 870.720 5961 -1.02 310.13200 59610 2.98 310.13200 59611 2.47 312.14800 59612 4.35 312.14800 59613 4.35 422.27640 59614 -3.87 584.41700 59615 -3.9 1595.46300 59616 -1.84 716.53160 59617 -2.15 990.85890 59618 -2.03 908.69820 59619 -2.12 253.36826 5962 3.11 1339.77550 59620 6.07 217.26550 59621 -2.57 288.34340 59622 -2.8 170.24870 59623 2.97 184.27530 59624 3.41 990.85890 59626 -2.03 172.26460 59627 2.97 611.61700 59629 -2.38 522.45540 5963 0.361 604.62400 59630 -1.41 821.19900 59631 8.52 281.32800 59632 0.723 485.48300 59633 - 288.32000 59634 -0.97 1839.98180 59636 - 515.48900 59637 -2.32 517.50500 59638 -2.9 275.30310 59639 0.501 168.23284 5964 1.85 310.298 59641 -2.17 394.88900 59642 3.03 1604.00480 59646 5.86 344.19740 59648 -1.94 353.97000 59649 5.49 330.374 5965 -0.428 610.41900 59651 -2.27 101.14690 59652 -0.839 609.41100 59653 -2.27 608.40300 59655 -2.27 46.97320 59656 - 498.521 5966 1.77 336.39930 59660 5.68 1634.87000 59661 -1.31 1639.90900 59662 -1.31 1749.81900 59663 -1.31 1735.79200 59664 -1.34 1634.87000 59666 -1.31 1620.84300 59667 -1.34 1639.90900 59669 -1.31 168.233 5967 2.84 1625.88300 59671 -1.34 1155.43390 59673 -2.32 2829.31300 59674 -2.21 2801.26000 59675 -2.32 445.20600 59677 4.4 445.20600 59678 4.4 182.217 5968 0.842 220.26430 59684 1.88 290.48340 59685 7.51 278.51570 59687 8.29 291.38530 59688 2.29 291.38530 59689 2.29 344.358 5969 -0.68 327.84600 59690 2.29 327.84600 59691 2.29 287.43970 59692 4.05 323.90100 59693 4.05 272.46810 59694 7.76 323.85900 59695 4.67 313.24510 59697 1.7 298.24700 5970 2.83 464.52000 59703 4.3 462.50410 59704 4.12 287.43970 59706 4.05 287.43970 59707 4.05 323.90100 59709 4.05 623.140 5971 4.49 323.90100 59710 4.05 113.04830 59711 -0.344 112.04040 59712 -0.344 288.42440 59714 3.48 158.01990 59715 -0.344 125.92200 59716 -0.344 556.77970 59719 -1.81 314.290 5972 3.19 74.14500 59723 1.35 501.31400 59725 -0.425 1183.31500 59728 -1.34 267.71800 59729 3.56 436.36620 5973 -0.543 267.71800 59730 3.56 612.90560 59731 2.26 195.21360 59732 -1.88 245.12600 597326 -0.799 649.94410 59733 2.26 379.92400 59735 4.16 388.43400 59736 3.44 210.31260 59738 4.12 88.08520 59741 - 165.18910 59742 1.47 205.29610 59746 2.86 205.29610 59747 2.86 81.01100 59748 -1.03 410.45150 59750 1.93 546.51840 59753 -0.549 679.78300 59756 2.97 1317.44160 59757 2.97 125.04040 59759 -0.99 124.03250 59760 -0.99 110.00590 59761 -1.3 318.21980 59762 -0.902 318.21980 59763 -0.902 417.35080 59766 -0.774 419.36670 59767 -0.774 367.394 5977 0.0511 214.60900 59771 -0.534 45.017 59772 - 468.36650 59773 1.93 467.35860 59774 1.93 168.04200 59776 -1.7 213.60100 59778 -0.534 263.42100 59781 4.4 389.50800 59782 0.438 132.158 59783 0.356 489.04800 59784 4.17 76.14100 59785 - 72.12900 59787 1.43 281.39200 59788 3.79 399.44500 59789 -2.01 326.433 5979 1.73 460.99500 59790 3.67 507.50700 59791 -0.947 60.07500 59793 - 76.14100 59794 - 118.08800 598 - 505.515 5980 -0.0842 365.44900 59803 2.51 301.38010 59804 3.21 301.38010 59805 3.21 163.23900 59806 1.11 1212.13800 59807 -0.645 861.92510 59809 2.38 232.31810 5981 3.49 220.01180 59811 -1.58 541.98300 59812 3.9 88.08520 59814 -2.71 230.88400 59815 4.4 1035.22230 59818 4.35 1106.12800 59819 4.35 274.22560 5982 2.26 1035.22230 59820 4.35 1106.12800 59821 4.35 1035.22230 59822 4.35 1106.12800 59823 4.35 465.97600 59824 - 541.35730 59825 -2.9 284.307 5983 3.69 145.15800 59833 2.93 414.96800 59837 3.17 71.03480 59838 - 73.05070 59839 -1.34 378.50720 59842 3.17 378.50720 59843 3.17 89.07000 59845 - 254.24260 59846 -0.908 254.24260 59847 -0.908 383.22700 59849 -2.33 550.470 5985 -1.11 171.03400 59858 2.67 327.375 5986 2.45 585.81580 59860 8.97 737.65560 59861 -2.07 622.27700 59862 8.97 193.13150 59863 -2.32 534.55890 59865 2.7 310.29770 59867 -2.33 1219.14370 59868 -1.91 59869 - 522.54160 5987 1.38 59871 - 244.28420 59873 1.12 100.05290 59874 - 244.28420 59875 1.12 100.05290 59876 - 384.42410 59877 -0.117 232.23200 59878 1.52 1194.12200 59879 -1.69 480.463 5988 0.619 388.93100 59880 4.1 193.13150 59881 -1.93 193.13150 59882 -2.32 193.13150 59883 -2.32 441.16150 59884 -3.46 521.14140 59885 -3.53 235.64600 59887 2.1 103.11980 59888 -2.2 146.10140 59889 -1.33 596.53400 5989 -1.01 130.10200 59890 -1.66 129.09410 59891 -1.66 103.07670 59892 -0.413 87.07730 59893 -0.00194 86.06940 59894 -0.00194 306.33900 59895 -3.39 610.66200 59896 -2.28 307.08510 59898 -0.607 118.068 59899 0.0898 243.345 5990 3.73 1213.41700 59900 -0.08 295.29450 59902 -0.539 206.37200 59903 2.38 362.31410 59904 -1.77 154.18640 59905 -0.339 167.03400 59906 -1.3 512.34080 59907 -2.81 200.25480 59908 0.296 563.68770 59909 2.97 383.37160 59910 -2.26 142.08960 59911 -0.584 611.73050 59912 3.79 862.56700 59916 -3.11 608.50790 59917 -2.31 122.98150 59918 - 577.71430 59919 3.48 470.513 5992 3.24 640.44690 59920 -2.78 575.69840 59921 3.69 382.36360 59922 -2.26 896.65890 59923 -2.67 901.76490 59924 -2.84 577.71430 59925 3.63 382.36360 59927 -2.26 382.36360 59928 -2.26 204.352 5993 5.69 143.09750 59930 -0.584 453.57380 59935 5.03 385.81800 59936 -0.399 404.26300 59938 -0.399 542.48970 5994 3.24 1189.69310 59940 8.49 824.72960 59942 -2.16 560.50030 59943 -2.14 560.50030 59944 -2.19 317.50870 599440 5.49 133.10600 59945 -3.57 1273.04650 59946 -3.36 133.10600 59947 -3.57 246.25860 59948 1.78 2633.57810 59949 - 516.452 5995 1.57 298.35630 59950 2.01 378.42610 59951 -2.82 119.12400 59952 0.562 312.38290 59953 3.12 382.36360 59954 -2.26 288.14590 59955 -2.66 199.22850 59956 -1.28 366.10990 59957 -2.95 222.36630 59958 4.76 222.36630 59959 4.76 594.698 5996 5.82 204.35110 59961 5.92 254.28560 59962 -1.86 341.42590 59963 -4.05 327.39930 59965 -4.08 619.36770 59966 -3.73 617.35180 59967 -3.73 239.26770 59968 1.06 635.36710 59969 -2.9 181.23160 59970 1.79 633.35120 59971 -2.9 167.20500 59972 1.32 254.28230 59973 -2.38 333.10320 59974 -1.42 195.25820 59975 1.79 316.26230 59976 2.71 255.31010 59977 0.346 95.09930 59978 0.719 330.28890 59979 3.01 167.20500 59980 1.01 109.12590 59981 0.97 123.15250 59982 0.966 110.11060 59983 0.78 128.12590 59984 -0.424 1290.57950 59985 5.43 336.33830 59986 -2.73 310.29770 59987 -2.33 148.15710 59988 -1.41 310.29770 59989 -2.33 285.381 5999 3.2 150.17780 59990 2.08 152.19370 59991 1.41 148.15710 59992 -1.41 520.47300 599928 -0.58 148.15710 59993 -1.41 600.67630 59994 2.97 299.26000 59995 -2.17 59996 - 306.05790 59998 - 154.250 60 3.14 341.402 6000 2.55 546.65360 60000 - 740.65930 60001 -1.18 288.14590 60002 -1.92 152.12740 60005 0.579 331.25370 60006 1.58 511.67100 60007 1.17 432.61600 60008 4.09 627.34200 60009 -3.8 199.206 6001 2.13 1620.67060 600103 -1.31 577.51080 60013 -0.428 315.25430 60014 2.71 816.54400 60015 - 329.28090 60016 3.01 374.344 6002 2.81 343.30750 60020 3.2 1067.80200 60023 -3.67 301.44310 60025 6.41 677.09260 60028 -3.48 392.487 6003 0.621 1670.01360 60032 - 1873.20610 60033 - 303.24360 60037 1.23 115.13050 60039 0.432 404.454 6004 0.63 673.59500 60040 -3.12 131.12990 60041 -0.529 373.21540 60043 - 301.22780 60045 2.33 1128.43890 60047 6.07 578.51870 60048 -0.837 911.68560 60049 0.891 239.311 6005 1.26 349.42100 60050 0.637 236.22400 60051 -2.1 908.59700 60052 0.892 1270.27400 600520 -0.749 913.70150 60053 0.583 361.60430 60054 7.95 304.36090 60056 2.47 1331.63150 60057 5.43 333.31800 60058 - 302.23570 6006 2.25 927.72810 60060 1.98 942.76260 60061 1.86 956.78920 60062 0.794 929.74400 60063 0.451 944.77850 60064 1.39 941.02190 60065 - 194.14420 60066 2.73 147.17390 60067 2.56 250.29030 60069 3.6 497.49700 60070 -0.665 474.50700 60071 -0.665 302.11000 60072 2.4 293.22740 60073 - 295.37400 60074 2.01 295.37400 60075 2.01 384.33470 60076 0.947 638.48450 60077 0.0275 367.32740 60078 0.437 941.02190 60079 - 301.341 6008 -0.0148 766.67790 60080 -1.93 688.71380 60081 -1.87 260.13580 60083 -2 260.13580 60084 -2 2355.71850 60085 - 183.18120 60087 -0.418 183.18120 60088 -0.418 183.18120 60089 -0.418 345.39516 6009 4.2 249.19780 60090 - 421.35200 60091 -2.36 659.76100 60092 1.29 1250.80700 60093 7.7 2416.90000 60094 - 868.27700 60095 8.41 147.17390 60097 3.56 147.17390 60098 3.6 133.14730 60099 3.08 587.32250 60101 -2.86 552.33000 60102 -1.28 551.75830 601027 2.31 639.41000 60103 -2.86 656.58825 60105 -2.61 342.24620 60106 -4.05 191.20830 60107 -2.51 181.16540 60108 -0.0558 181.16540 60109 -0.0558 337.370 6011 3.75 377.113 60110 - 190.20040 60111 -3.17 128.17230 60113 -1.18 422.36000 60114 -2.36 128.17230 60115 -1.18 128.17230 60116 -1.18 129.18020 60118 -1.18 378.46380 60119 3.72 129.15700 60120 0.705 355.21000 60124 0.783 218.25020 60125 -3.5 319.14000 60127 0.783 369.73900 60128 0.783 155.12810 60129 -1.1 315.62400 60130 0.783 155.12810 60131 -1.1 441.01200 60132 0.783 404.93500 60133 0.783 349.86000 60134 0.783 313.79000 60138 0.783 351.70000 60142 0.783 315.62400 60146 0.783 372.97300 60147 -1.51 284.31000 60149 0.783 184.49210 6015 2.12 248.23000 60150 0.783 383.34840 60152 -2.26 150.26060 60158 4.57 356.32310 60162 -2.28 666.57770 60167 -2.55 655.09000 60168 2.53 258.22620 6017 2.81 1072.96270 60171 -1.99 1072.96270 60172 -1.99 162.18700 60175 -3.03 869.77020 60177 -2.04 455.54800 60178 0.139 342.29650 60179 -2.27 342.29650 60180 -2.28 504.43710 60187 -2.26 666.57770 60188 -2.15 350.23240 60189 -1.76 278.301 6019 -0.0987 409.39380 60193 -2.23 123.98940 60199 - 306.155 6020 4.09 290.16180 60202 -2.66 288.14590 60203 -2.66 288.14590 60204 -2.66 370.14170 60205 -2.95 370.14170 60206 -2.95 366.10990 60207 -2.95 366.10990 60208 -2.95 334.39000 60209 1.33 363.22060 60210 -2.33 343.18950 60211 -2.2 504.43710 60212 -2.28 312.27050 60213 -2.46 545.48900 60214 -2.22 1365.44180 60216 -1.86 1595.78900 60217 -0.426 334.39000 60219 1.34 707.631 60220 -2.07 1579.58250 60221 -1.61 1579.58250 60222 -1.61 1579.58250 60223 -1.61 1647.58050 60224 -0.883 1590.48100 60225 -1.58 1637.48100 60226 -1.72 1584.51800 60227 -1.87 1526.04000 60228 -1.88 1483.96000 60229 -2.14 287.397 6023 2.85 1533.67460 60230 -0.0209 1547.53910 60231 -2.05 1605.61980 60232 - 1605.61980 60233 - 1605.61980 60234 - 1572.06700 60235 - 1551.64840 60236 - 1582.61940 60237 - 1607.63560 60238 -1.38 707.62960 60239 -2.07 299.363 6024 -0.148 473.47090 60241 -1.75 488.43770 60243 -2.21 1407.47850 60244 -1.44 60245 - 383.34840 60246 -2.26 130.21130 60251 0.0574 186.27460 60254 -0.436 472.51750 60255 0.03 700.12740 60256 9.07 188.22750 60257 -4.14 267.17300 60260 - 653.52600 60261 1.67 269.14580 60262 - 269.14580 60263 - 313.15530 60264 - 313.15530 60265 - 312.14740 60266 - 714.49350 60267 -3.93 122.98150 60268 -1.54 300.04240 60269 -1.54 622.83420 60273 3.27 454.51520 60274 -2.12 228.08600 60278 2.66 475.42000 60279 6.45 496.007 6028 - 163.17990 60281 0.782 614.58840 60282 -1.03 335.35830 60283 0.955 744.03370 60285 9.08 717.99640 60286 9.06 479.58760 60287 4.2 274.204 60288 -2.87 1933.58200 60289 -1.35 406.470 6029 3.07 1892.53000 60290 -1.21 300.15660 60291 - 361.47510 60293 3.55 361.47510 60294 3.55 140.17970 60295 3.09 161.15740 60296 1.83 361.47510 60297 3.55 383.34840 60298 -2.26 383.34840 60299 -2.26 137.13930 6030 -0.51 424.40030 60300 -2.24 775.86210 60302 2.94 454.60490 60303 3.07 454.60490 60304 3.07 454.60490 60305 3.07 226.18280 60306 -0.803 2625.214 60307 - 649.96560 60308 2.38 122.12460 6031 -0.275 342.30130 60310 -0.542 179.17110 60312 -2.46 179.17110 60313 -2.59 235.23440 60314 -2.33 117.16900 60315 -0.308 881.73780 60316 -3.04 594.73790 60319 1.37 123.10940 6032 0.562 811.05660 60320 4.63 1219.14370 60321 -1.91 639.53600 60322 -2.04 1338.39690 60323 -1.64 1207.26700 60324 -1.19 474.55480 60325 3.02 1384.68210 60327 3.33 228.19870 60328 -0.803 473.43600 60329 -1.59 133.21200 60330 1.34 345.17400 60331 -2.19 258.11990 60332 -1.92 416.38140 60342 0.806 222.15430 60343 0.988 614.47100 60344 5.25 498.43250 60346 -2.72 498.43250 60347 -2.11 312.47200 60348 5.17 312.47200 60349 5.17 718.60920 60350 -1.49 467.32670 60351 -2.26 536.27250 60352 - 550.25600 60353 - 141.16770 60354 0.31 141.16770 60355 0.31 1457.99500 60356 9.84 946.56700 60357 - 492.21990 60358 - 204.22520 60359 1.17 204.22520 60360 1.17 892.31700 60361 8.14 2066.23700 60362 - 2286.41360 60363 - 1620.84390 60364 4.62 1840.01260 60365 - 780.10400 60366 5.98 2059.18140 60367 - 2278.35010 60368 - 856.12150 60369 6.41 287.35350 60370 3.36 287.35350 60371 3.36 541.698 60372 1.49 379.30230 60374 1.68 472.39520 60375 -2.9 940.64010 60376 -3.43 321.18060 60377 -2.83 41.02870 60379 - 1164.91030 60380 -3.21 1164.91030 60381 -3.24 898.72200 60382 -2.97 1380.99350 60383 -3.39 728.18060 60384 9.28 1060.47250 60385 6.75 992.35550 60386 6.65 1128.58950 60387 6.82 924.23850 60388 6.55 258.11990 60389 -1.83 302.45100 6039 6.24 176.17050 60390 -3.16 1385.08690 60391 -3.18 845.26650 60392 6.79 678.54530 60393 -2.06 1235.62800 60395 6.81 1339.77550 60396 6.43 1245.64400 60397 5.45 192.20960 60398 -0.626 272.27300 60399 -1.51 894.24970 60402 8.31 814.26980 60404 9.07 922.30290 60405 8.58 910.24910 60406 7.81 814.26980 60407 9.07 702.05720 60408 7.97 938.30230 60409 8.19 150.21756 6041 2.56 910.24910 60410 7.7 938.30230 60412 8.1 926.24850 60413 7.11 942.24790 60414 6.7 970.30110 60415 6.98 1056.39030 60416 6.72 1112.49660 60417 7.43 1072.38970 60418 5.88 1128.49600 60419 7.04 290.269 6042 1.54 1072.38970 60420 5.79 1128.49600 60421 6.98 1088.38910 60422 5.13 1144.49540 60423 6.19 546.84570 60424 9.74 775.04440 60426 8.84 700.96590 60427 9.31 787.12140 60428 6.73 353.522 6043 2.95 481.21720 60430 - 454.21500 60431 - 1104.38850 60435 4.1 1160.49480 60436 4.81 2045.80630 60437 - 1298.51080 60439 3.52 480.426 6044 2.95 1354.61710 60440 4.08 1314.51020 60441 3.05 1370.61650 60442 3.67 1314.51020 60443 3.14 1370.61650 60444 3.69 1330.50960 60445 2.64 1346.50900 60446 2.16 1402.61530 60447 2.93 422.27640 60448 -3.84 664.39690 60449 -2.34 757.08930 60453 8.6 708.53800 60454 3.09 781.11070 60455 8.14 216.23590 60458 1.74 859.14530 60459 6.41 1063.49630 60460 6.75 995.37930 60461 6.65 1131.61340 60462 6.82 978.41230 60463 6.52 927.26230 60464 6.55 260.13580 60465 -1.83 176.17050 60467 -3.16 847.28240 60468 6.79 290.40092 6047 3.06 798.52530 60470 -2.63 385.13800 60471 -3.03 978.41230 60472 6.52 125.126 604731 -0.105 739.03190 60474 6.14 761.06070 60475 6.23 687.98750 60476 7.86 342.29650 60477 -2.28 2648.47740 60478 - 306.40032 6048 1.81 184.19730 60480 1.43 905.74600 60481 -0.278 1084.93040 60483 -2.68 1663.49070 60487 -2.4 1329.34780 60488 -2.45 613.96600 60489 5.7 206.28410 6049 2.54 611.95000 60490 5.8 597.96600 60491 4.81 582.93140 60492 4.99 1657.54580 60493 -1.79 1317.29400 60494 -2.68 327.27010 60501 -2.19 951.47000 60504 - 320.51700 60519 -0.163 316.26230 6052 1.91 60520 - 60522 - 299.14860 60523 - 371.23450 60524 - 364.48060 60527 4.49 254.32690 60528 1.96 420.411 6053 1.18 836.83800 60530 5.56 240.21750 60531 - 850.82100 60532 5.03 737.53300 60535 -1.92 697.50900 60536 -2.19 1656.89000 60537 -2.82 843.46000 60538 -3.05 1584.99000 60539 -2.88 162.186 6054 2.96 901.542 60540 -0.0569 333.38200 60541 1.33 177.19980 60542 0.578 261.27600 60543 1.24 262.28400 60544 1.24 706.43600 60549 2.41 800.44330 60558 -2.62 800.44330 60559 -2.62 386.396 6056 3.07 1331.08260 60561 -3.39 684.64900 60562 4.29 372.32250 60563 -2.13 1040.21900 60564 -0.391 860.66020 60565 -3.38 241.26190 60566 3.71 298.42580 60567 -2.35 788.04320 60568 5.65 521.36440 60569 -3.01 521.36440 60570 -2.98 561.42820 60571 -2.19 561.42820 60572 -2.17 358.23570 60573 -1.34 358.23570 60574 -1.34 128.09700 60579 -0.462 302.28050 60584 -1.47 224.28110 60585 -0.517 286.23630 6059 2.75 998.88420 60596 -2.1 704.96500 60597 7.41 146.141 6060 -1.64 287.25210 60602 -2.89 279.33150 60607 1.65 536.08500 60608 6.94 500.63200 60609 6.94 236.13640 6061 1.29 163.21960 60610 -2.78 191.13880 6062 -0.0642 309.272 6063 -0.428 117.12320 60630 0.265 118.13110 60631 -0.0409 395.32490 60633 1.7 439.46110 60634 2.1 249.14340 60635 2.44 343.47810 60636 5.54 365.40400 60639 -0.0214 306.354 6064 1.55 181.61700 60641 -1.17 118.13110 60645 -0.0409 118.13110 60647 0.265 462.44980 60648 0.197 954.662 6065 2.66 456.43890 60650 -1.9 789.139 60653 6.95 143.20350 60654 2.6 685.07280 60655 8.3 699.09940 60656 7.88 351.45710 606564 3.13 178.16470 606565 0.536 830.12450 60657 5.37 250.20270 60659 -1.57 311.37498 6066 2.79 300.43512 6067 6.05 216.19960 60679 3.02 378.419 6068 3.59 280.53160 60689 8.49 190.11930 60694 2.45 190.11930 60695 2.49 190.11930 60696 2.51 258.11730 60697 3.39 201.01700 60698 2.61 232.319 6070 2.63 195.05400 60700 2.02 136.57700 60701 1.19 158.07590 60702 0.612 216.15660 60703 2.84 216.15660 60704 2.89 216.15660 60705 2.89 193.15620 60706 2.05 218.17250 60707 2.76 175.01200 60716 2.71 175.01200 60719 2.77 199.164 6072 -2.66 122.06320 60720 -0.245 856.12310 60721 6.41 771.01270 60722 7.55 666.865 60723 7.32 722.96990 60724 8.58 610.75720 60725 5.82 251.32470 60726 1.33 277.36200 60728 1.43 249.30890 60729 1.86 371.388 6073 3.88 546.47380 60730 -2.26 260.26700 60731 -1.18 361.20470 60732 -3.39 1325.74900 60733 6.36 1595.78900 60738 -0.426 1287.33000 60739 -1.58 1637.62900 60745 - 1546.82270 60747 - 770.13110 60748 7.74 699.93030 60752 5.28 705.63300 6076 5.66 246.19240 60761 -1.14 146.53200 60762 -0.329 157.08430 60763 -1.21 248.318 6077 1.76 718.79420 60775 2.86 718.79420 60776 2.86 162.14060 60777 -1.96 718.79420 60778 2.86 718.79420 60779 2.86 6078 - 676.71440 60780 2.2 676.71440 60781 2.2 458.46800 60782 3.22 322.16540 60784 -3.02 148.11400 60785 -1.89 650.85500 60787 2.04 342.90400 60789 3.46 326.301 6079 2.77 288.42770 60790 3.46 288.81400 60791 2.18 261.29640 60792 2.21 237.72500 60799 2.51 351.395 6080 0.891 274.18600 60800 2.51 274.40110 60802 3 310.86200 60803 3 229.36050 60805 4.75 329.523 6081 2.28 678.58990 60812 0.898 300.15660 60817 - 300.15660 60818 - 318.32280 60819 3.67 295.333 6082 3.35 285.18980 60820 -0.524 502.52210 60821 -1.77 505.54590 60822 -1.82 520.53730 60823 -3.31 240.25570 60824 -2.49 758.86660 60828 -1.64 763.90630 60829 -1.68 220.225 6083 -0.244 776.88190 60830 -2.03 291.30070 60833 3.22 233.19840 60835 - 344.19740 60837 -3.11 523.56120 60838 -3.33 781.92160 60839 -2.05 164.245 6084 3.46 155.15130 60840 -2.8 155.15130 60841 -2.8 155.15130 60842 -2.8 155.15130 60843 -2.8 155.15130 60844 -2.8 155.15130 60845 -2.8 155.15130 60846 -2.8 155.15130 60847 -2.8 155.15130 60848 -2.8 155.15130 60849 -2.8 314.419 6085 2.81 155.15130 60854 -2.81 155.15130 60855 -2.81 155.15130 60856 -2.81 155.15130 60857 -2.81 155.15130 60858 -2.81 155.15130 60859 -2.81 312.404 6086 3.1 155.15130 60860 -2.81 155.15130 60862 -2.81 155.15130 60863 -2.81 1005.51290 60868 5.06 518.41820 60869 -3.18 338.378 6087 -1.14 78.96000 60871 -1.14 195.17210 60872 1.02 305.15810 60873 -2.67 192.19130 60874 0.719 321.18060 60875 -2.77 342.29650 60876 -2.28 304.17330 60877 -1.86 273.34680 60878 4.67 328.19800 60879 -3.03 425.604 6088 4.34 345.20530 60880 -3.36 4491.87600 608828 - 232.21210 60885 0.98 113.09140 60886 0.409 149.10210 60887 -3.59 476.43340 60888 3.26 504.48650 60889 3.86 675.764 6089 1.7 634.22500 60890 4.45 149.10210 60893 -3.59 148.09410 60894 -3.4 88.08520 60895 -2.71 149.10210 60897 -3.59 148.09410 60898 -3.4 184.18920 60899 0.988 814.782 6090 -0.56 328.27800 60900 -1.46 305.84200 60902 3.64 264.23410 60903 0.0532 135.11860 60904 -3.04 390.73400 60906 2.22 881.63300 60907 -3.01 99.13110 60908 0.115 876.59400 60909 -3.01 448.507 6091 2.77 383.41900 60912 -3.14 2129.33190 60913 - 496.84880 60916 9.88 309.40060 60917 0.874 309.40060 60918 0.874 630.044 6092 6.9 309.40060 60920 0.874 309.40060 60922 0.874 693.22090 60923 10.3 855.36150 60925 9.61 414.48990 60927 0.358 545.48900 60928 -2.27 350.21530 60929 -1.04 394.375 6093 3.09 383.34840 60930 -2.26 383.34840 60931 -2.26 907.69400 60932 -3.98 889.67900 60933 -3.89 223.20200 60935 - 545.48900 60936 -2.28 463.97800 60937 2.98 364.349 6094 3.52 320.46630 60943 5.97 383.34840 60944 -2.26 424.40030 60945 -2.24 504.43710 60946 -2.26 504.43710 60948 -2.26 545.48900 60949 -2.28 266.376 6095 3.48 99.13110 60954 0.115 311.43630 60955 5.46 294.42900 60956 5.86 293.42110 60957 5.86 842.06100 60958 0.281 292.41310 60959 5.37 291.40520 60960 5.37 310.42840 60961 5.31 309.42050 60962 5.31 970.16700 60964 1.18 658.85500 60965 0.826 684.89200 60966 1.03 644.82800 60967 0.747 222.36630 60968 4.08 670.86600 60969 1.14 356.413 6097 3.28 832.06600 60970 3 1014.24300 60972 1.94 1040.28000 60975 2.04 1361.23780 60976 -2.19 372.412 6098 2.98 548.28650 60981 -2.95 176.17380 609827 -4.14 996.20430 60984 2.38 1022.24160 60985 2.24 1008.21500 60986 2.38 344.362 60987 -1.83 744.96570 60988 3.85 344.362 60989 -1.83 300.26288 6099 2.49 847.94790 60990 1.99 125.04040 60991 -1.6 771.00300 60992 3.92 847.94790 60993 1.99 756.97640 60994 3.68 771.00300 60995 3.9 156.15800 60996 -2.72 155.15000 60997 -2.72 756.97640 60998 3.8 1262.91420 60999 3.21 154.250 61 3.37 879.85610 61000 5.4 348.19780 61001 -2.19 666.50860 61004 -3.6 61006 - 356.32310 610092 -2.28 469.397 6101 -1.64 488.43770 61010 -2.21 859.14530 61011 6.41 529.48960 61012 -2.21 295.29450 61013 -0.301 508.61080 61014 4.61 266.27600 61017 0.752 264.26100 61018 1.89 1188.383 6102 -1.73 265.28800 61021 1.21 216.27560 61022 3.25 263.27200 61023 2.14 186.24810 61024 1.72 397.33190 61025 -2.22 233.22000 61027 0.98 404.41550 61028 -0.316 397.33190 61029 -2.22 432.46870 61030 -0.104 600.52440 61031 -2.25 210.17010 61032 -1.46 1508.26300 61033 -0.958 600.52440 61034 -2.25 776.64860 61035 -2.09 193.13960 61036 -0.84 776.64860 61037 -2.09 1498.18400 61038 -0.958 485.39300 61039 -2.34 219.60400 61040 -3.34 462.40400 61041 -2.34 649.838 61042 2.78 454.47210 61043 -2.41 463.41200 61044 -2.34 688.58600 61045 -2.14 665.59600 61046 -2.14 666.60400 61047 -2.14 1546.82270 61048 - 804.01820 61049 3 33.00670 61051 - 952.77200 61052 -2.08 906.79200 61054 -2.08 908.80800 61055 -2.08 779.07620 61056 9.19 822.03340 61057 3 211.21450 61058 -2.01 365.38100 61059 -0.3 320.38190 61060 -1.17 202.25080 61061 -2.97 203.23890 61062 -3.51 218.25020 61063 -3.58 242.19560 61064 -2.15 454.51400 61065 0.463 558.62000 61066 2 484.50170 61067 2.17 715.73770 61069 -1.24 301.68600 61070 -0.55 346.13700 61072 -0.518 354.46100 61074 4.16 828.71830 61075 -2.31 318.34800 61076 1.52 339.43140 61077 3.66 540.69600 61080 1.42 394.50660 61084 4.04 152.14900 61085 -2.69 622.56820 61086 -2.33 1435.18710 61087 -2.78 207.20800 61088 -2.96 194.27010 61089 3.64 582.57828 6109 -2.06 298.28700 61090 -2.5 460.42760 61091 -2.24 350.49710 61092 4.19 1980.01300 61093 - 622.56820 61094 -2.33 408.53320 61095 4.3 298.28700 61097 -2.49 357.46330 61098 5.38 342.49800 61099 4.11 395.454 611 4.17 740.664 6110 2.7 460.42760 61100 -2.24 622.56820 61101 -2.33 246.34800 61102 2.06 702.54810 61104 -2.19 380.48000 61106 2.59 702.54810 61107 -2.19 702.54810 61108 -2.19 722.733 6111 2.19 342.29650 61110 -2.28 104.98940 61111 - 73.11700 61112 0.679 772.84510 61113 2.33 266.25000 61114 0.0532 182.60400 61116 2.87 358.47120 61117 5.38 162.18520 61118 2.58 548.32960 61119 -3.47 483.339 6112 -0.389 274.35480 61122 4.67 893.71000 61123 -3.89 194.14750 61125 -0.84 211.17810 61126 -1.46 845.48000 61127 -3.05 1660.92000 61128 -2.82 147.17230 61129 0.147 377.51764 6113 1.04 146.16440 61131 0.147 163.17170 61132 -0.0021 162.16380 61133 -0.0021 101.14690 61134 1.6 101.14690 61135 1.6 101.14690 61136 1.6 133.14570 61138 -0.267 288.339 6114 3.24 132.13780 61140 -0.267 149.14510 61141 -0.325 148.13720 61142 -0.325 87.12040 61143 1.06 87.12040 61144 1.06 1589.02000 61145 -2.88 217.07390 61146 0.0559 710.46800 61147 2.41 222.36630 61148 4.92 153.13540 61149 -2.86 528.593 6115 4.56 152.12740 61150 -2.86 719.77920 61152 1.47 278.19800 61153 2.42 262.34410 61158 3.63 244.24270 6116 2.25 161.15580 61163 -2.71 103.11980 61164 -0.582 103.11980 61165 -0.582 161.15580 61166 -2.71 858.11520 61168 6.5 1552.43820 61169 -2.1 230.260 6117 2.48 300.80400 61170 2.22 716.68270 61171 -2.18 301.81200 61172 2.22 878.82330 61173 -2.21 910.93500 61174 7.07 732.68210 61175 -1.98 463.43100 61176 4.04 383.52700 61177 4.04 732.68210 61179 -1.98 394.504 6118 6.19 129.15700 61185 0.946 491.13860 61186 -3.27 586.54090 61187 -2.28 716.68270 61189 -2.18 424.40030 61190 -2.24 495.17030 61191 -3.27 435.04400 61192 6.41 505.95000 61193 6.41 330.19070 61194 -3.1 714.70990 61195 -2.01 296.40700 61196 -1.4 191.24800 61198 -0.17 170.24870 61200 3.62 1589.80820 61201 3.61 293.38130 61202 1.29 352.46990 61203 3.27 114.14240 61206 1.59 354.48580 61207 3.27 425.39200 61208 3.27 324.41680 61209 2.71 237.72500 6121 2.51 451.58390 61210 0.121 1751.94880 61211 3.68 351.34960 61212 -2.33 162.18370 61213 -0.712 285.42700 61214 4.5 767.30250 61216 6.99 374.38700 61217 -1.29 361.30500 61219 -3.54 351.39700 61220 -1.29 352.40500 61222 -1.29 290.38100 61224 2.41 397.33600 61225 -3.54 225.17590 61226 1.11 1586.78440 61227 3.61 202.18610 61228 1.11 203.19410 61229 1.11 395.42680 6123 3.28 1748.92500 61230 3.68 433.29060 61231 -3.42 296.14800 61232 - 1193.28350 61235 -1.4 392.46750 61236 4.53 280.27480 61237 3.19 129.20010 61238 0.743 1251.54350 61240 5.43 383.34840 61243 -2.26 383.34840 61246 -2.26 1249.52760 61247 5.43 178.18310 61248 -2.13 301.27080 61249 2.35 247.333 6125 1.06 867.07230 61250 4.41 1413.68410 61251 4.52 1411.66820 61252 4.52 1089.40290 61253 6.08 1087.38700 61254 6.08 556.68540 61255 1.24 309.80200 61258 0.69 470.59620 61261 1.61 412.78400 61263 5.44 482.334 61265 - 181.12560 61267 1.12 182.11040 61268 1.59 304.36090 61269 1.02 626.73220 61270 1.91 384.26500 61271 1.02 438.31100 61272 1.02 556.64240 61273 2.11 492.51560 61274 0.507 398.29100 61276 -1.19 1023.25140 61277 4.26 462.36040 61278 0.589 1039.25080 61279 3.65 254.28056 6128 3.2 182.13350 61280 1.12 183.11830 61281 1.59 460.38760 61282 1.51 445.35310 61283 0.797 461.35250 61284 0.589 459.37970 61285 1.51 168.12500 61287 -1.9 258.22800 61288 -1.75 168.12500 61289 -2.59 255.269 6129 2.29 907.47250 61290 6.36 228.13700 61291 -1.28 225.11320 61294 -1.28 338.310 613 0.717 376.40370 6130 2.29 233.32600 61301 4.89 339.81400 613010 2.47 384.63610 61302 9.11 234.33400 61305 4.89 504.43710 61306 -2.26 220.35050 61307 4.78 90.08450 61308 -2.26 828.71830 61309 -2.11 774.15700 61311 0.321 298.24700 61312 2.87 61313 8.14 520.13340 61314 -3.53 828.71830 61315 -2.29 142.196 61316 2.22 624.50100 61317 -1.11 448.37690 61318 -1.05 280.14600 61320 3.79 82.10380 61321 - 97.13840 61322 -3.05 299.25490 61323 2.99 224.04280 61324 -3.05 1040.96390 61325 -2.19 111.16490 61326 -2.83 146.61800 61327 -2.83 837.77140 61329 -2.19 260.243 6133 1.95 300.4370 61330 - 771.13400 61331 0.321 1187.10510 61332 -2.09 139.21810 61333 -2.56 853.77080 61334 -2.19 266.12260 61335 -2.56 167.27130 61337 -2.16 398.38600 61338 -3.47 297.23910 61339 2.87 408.357 6134 -0.31 202.72400 61340 -2.16 195.32440 61341 -1.64 230.77700 61342 -1.64 999.91200 61343 -2.2 204.35110 61344 5.95 369.36970 61345 -2.79 587.44440 61346 -2.39 223.37760 61347 -0.855 258.83100 61348 -0.855 251.43070 61349 0.05 338.23500 61350 0.05 853.77080 61352 -2.18 999.91200 61356 -2.2 853.77080 61357 -2.18 226.35500 61366 5.95 226.35500 61367 5.91 258.227 6137 1.76 755.50800 61375 1.33 418.18780 61377 -3.53 1053.56100 61378 -3.52 260.13580 61381 -2 488.13460 61382 -3.43 587.36560 61383 -3.54 790.66410 61385 -1.89 1189.91410 61386 -2.29 1713.01520 61387 - 1916.20990 61388 - 280.44550 61389 7.23 485.93800 61390 3.22 280.44550 61391 7.23 387.30010 61392 -2.44 309.33610 61393 -2.74 217.19920 61395 -3.43 217.19920 61396 -3.43 543.05900 61397 4.69 60.03210 61398 - 485.93800 61399 3.45 342.29800 614 -0.574 289.370 6140 1.87 494.97300 61400 4.47 389.38100 61401 -3.78 504.13400 61402 -3.49 309.33610 61403 -2.74 487.14990 61404 -3.46 971.84200 61405 -1.3 915.73600 61406 -1.58 434.39490 6141 2.47 415.16390 61417 -3.53 259.258 6142 2.41 308.32820 61425 -3.3 503.14930 61429 -3.47 917.75200 61430 -1.61 388.30810 61437 -2.52 502.685 6144 7.18 791.67210 61440 -1.89 238.30100 61448 -1.19 212.15620 61449 0.0649 372.631 6145 5.3 210.14030 61450 0.344 181.16540 61451 -0.0558 603.32520 61454 -3.64 536.27580 61455 -3.04 296.48790 61456 8.14 534.25990 61457 -3.04 692.70720 6146 4.29 536.27580 61460 -3.12 182.17330 61462 -0.0558 534.25990 61463 -3.12 212.15620 61467 0.344 760.82430 6147 5.41 214.17210 61470 0.0649 199.09450 61471 -0.168 548.83870 61472 7.71 562.86530 61473 7.25 204.35110 61478 5.57 463.12520 61481 -3.5 241.33000 61485 2.09 288.42770 6149 3.46 202.11830 61493 -0.168 831.69290 61494 -2.18 1344.60700 61495 5.62 1531.80020 61496 - 153.13542 615 0.291 2424.83730 61502 - 625.50900 61505 -1.11 617.35180 61506 -3.73 2617.00390 61507 - 216.23430 61508 -2.27 201.17660 61509 -0.956 129.11402 6151 -0.413 280.14860 61510 -1.15 186.18520 61511 -0.597 188.22420 61512 -2.82 891.69500 61513 -3.94 583.67410 61514 3.59 187.19310 61515 -0.597 735.77680 61516 4.16 895.72600 61517 -3.94 258.11990 61519 -1.45 2076.40560 61520 - 216.23430 61521 -3.34 2286.76120 61522 - 2623.05160 61523 - 2022.31510 61524 - 999.89500 61526 -0.883 258.11990 61527 -1.67 2430.88500 61528 - 326.29710 61529 -2.31 619.36770 61530 -3.73 176.64100 61531 2.15 1534.82400 61533 - 833.70870 61537 -2.18 221.09200 61539 2.47 999.89500 61540 -0.606 236.28500 61541 1.04 235.11800 61542 2.98 1717.04690 61543 - 312.38100 61544 2.63 328.38100 61545 2.28 298.35500 61546 2.24 332.80000 61547 2.98 258.11990 61548 -1.92 343.35200 61549 2.21 199.27000 61550 1.98 152.23340 61551 2.91 164.24410 61552 3.38 260.13580 61553 -1.67 464.10990 61555 -3.39 2292.80880 61556 - 384.06500 61557 -1.53 2082.45320 61558 - 260.13580 61559 -1.45 126.58318 615597 2.45 368.06560 61560 -1.63 1347.63090 61561 5.62 587.36560 61562 -3.54 458.27430 61563 0.673 390.38890 61564 -3.78 218.20720 61565 -3.43 218.20720 61566 -3.43 258.11990 61567 -1.92 238.19200 61568 -2.46 424.35400 61569 -2.63 424.35400 61570 -2.21 444.38510 61571 -2.28 674.00400 61573 7.54 288.14590 61574 -1.92 1468.53870 61575 - 1162.252 61576 - 1322.39750 61577 -1.47 877.79550 61578 -2.12 674.60300 61579 -2.99 424.40030 61580 -2.18 586.54090 61581 -2.11 522.88930 61582 9.19 537.51600 61583 -3.49 699.65700 61585 -1.95 516.51700 61586 -3.01 861.79700 61587 -1.95 1023.93800 61588 -1.96 1698.80790 61589 - 1146.98600 61590 -2.11 1186.07900 61591 -1.95 1309.12600 61592 -2.09 288.14590 61593 -1.92 742.12100 61594 8.56 471.41050 61596 -2.35 1765.54280 61597 -3.11 319.401 616 4.14 659.63140 61601 -1.9 1593.52990 61602 -1.49 326.29710 61606 -2.53 342.29650 61609 -2.27 1396.47600 61610 - 504.43710 61611 -2.29 504.43710 61612 -2.28 504.43710 61613 -2.26 451.89900 61616 2.95 666.57770 61618 -2.33 666.57770 61620 -2.3 828.71830 61621 -2.25 828.71830 61622 -2.11 823.53000 61623 -2.95 828.71830 61624 -2.3 342.29650 61625 -2.14 417.45730 61626 -3.19 297.30380 61628 -0.838 575.79630 61629 - 490.362 6163 -3.64 220.200 61631 - 297.30380 61632 -0.838 1193.28350 61633 -1.4 813.24020 61634 9.41 732.68210 61635 -1.99 998.88420 61636 -2.11 189.27500 61637 0.577 1437.52790 61643 - 2054.09150 61644 - 434.29850 61645 -3.42 827.56100 61646 -2.95 787.20290 61647 9.29 1542.61720 61648 - 703.04350 61649 8.27 646.93710 61651 7.07 590.83080 61652 5.82 865.36000 61654 8.84 510.74800 61657 4.61 572.81700 61658 5.47 94.07000 61660 - 589.38150 61661 -3.54 342.29650 61663 -2.28 554.39100 61664 -3.14 553.38310 61665 -3.14 260.13580 61667 -1.92 284.26350 61668 3.39 83.13170 61669 1.3 460.38760 61670 1.55 252.39230 61671 6.29 278.42960 61673 6.79 459.37970 61674 1.55 252.39230 61675 6.29 278.42960 61676 6.79 204.35110 61677 5.91 204.35110 61678 5.91 204.35110 61679 5.77 164.28720 61680 5.18 729.12530 61682 7.87 727.10950 61683 8.35 719.13210 61684 8.52 204.35110 61685 6.16 222.36630 61686 4.94 204.35110 61687 6.1 204.35110 61688 5.12 204.35110 61690 6.08 173.19000 61691 -0.324 178.21000 61694 -2.4 172.182 61695 -2.49 172.18180 61696 -0.347 253.08020 61698 -1.75 204.35110 61699 6.1 204.35110 61700 5.92 256.10400 61701 -1.75 588.69390 61702 2.87 715.09880 61705 7.53 586.67800 61706 2.87 602.67740 61707 2.92 600.66150 61708 2.92 186.23100 617099 0.44 565.56960 61710 0.51 820.74420 61711 -2.38 998.88420 61712 -2.13 998.88420 61713 -2.13 1160.81680 61714 -3.4 850.82100 61715 4.98 444.38510 61716 -2.27 682.63300 61717 4.29 274.25330 61718 -2.96 910.498 61720 8.48 906.46460 61721 7.53 84.11640 61722 1.12 356.33200 61723 -1.23 112.16960 61724 2.19 126.19620 61725 2.76 140.22270 61726 3.35 154.250 61727 3.94 147.133 6173 -3.56 1290.35560 61730 -0.759 477.15170 61731 -3.62 1742.76600 61732 - 1322.39750 61733 -1.52 1533.81300 61734 4.24 1536.83680 61735 4.24 204.35110 61737 5.93 599.53640 61738 -1.92 1085.42010 61739 5.12 602.58010 61740 -1.52 367.34900 61741 -2.22 342.29650 61742 -2.26 342.29650 61743 -2.13 204.35110 61744 5.78 250.20270 61745 -1.57 204.35110 61746 5.78 250.20270 61747 -1.57 126.19620 61748 2.76 708.87580 61749 3.19 250.20270 61751 -1.56 398.23700 61752 4.08 1510.558 61753 - 555.56990 61754 -1.63 1977.19010 61755 - 1973.15840 61757 - 545.48900 61758 -2.28 204.22360 61759 -2.03 1009.42300 61760 6.43 1008.41510 61761 6.43 504.43710 61762 -2.26 456.43890 61763 -1.6 675.63080 61764 -2.16 504.43710 61765 -2.29 481.18350 61766 -3.62 856.72840 61767 -1.96 668.59360 61768 -2.25 506.45300 61769 -2.33 148.114 6177 -2.12 342.29650 61770 -2.14 504.43710 61771 -2.26 342.29650 61772 -2.28 474.41110 61773 -2.2 666.57770 61775 -2.21 1378.20780 61779 - 150.12990 6178 -2.4 1084.61800 61781 9.32 504.43710 61782 -2.26 326.29710 61783 -2.31 328.31300 61784 -2.55 352.37740 61785 -0.438 424.40030 61786 -2.24 586.54090 61787 -2.27 512.54520 61788 -0.353 666.57770 61789 -2.19 287.24400 61791 -2.84 569.59650 61792 -1.28 820.74420 61793 -2.38 504.43710 61794 -2.28 587.68600 61796 3.51 869.00230 61797 0.399 308.23870 61799 - 383.34840 61803 -2.26 545.48900 61804 -2.28 666.57770 61805 -2.15 326.29710 61806 -2.31 383.34840 61807 -2.26 708.98630 61808 7.69 298.29310 61809 -3.02 297.28510 61810 -3.02 297.28510 61811 -3.02 296.27720 61812 -3.02 990.85890 61813 -2.29 1280.36080 61814 -1.56 1152.99950 61815 -2.22 665.83570 61817 2.34 512.46240 61818 -2.63 990.85890 61819 -2.28 150.12990 6182 -2.34 383.34840 61820 -2.26 609.72940 61822 0.936 545.48900 61824 -2.23 989.87410 61825 -2 545.48900 61826 -2.21 342.29650 61827 -2.14 402.65290 61828 7.24 400.63710 61829 6.88 1152.01470 61830 -1.94 707.62960 61831 -2.04 545.48900 61832 -2.28 1008.96510 61833 -1.88 402.65290 61835 6.26 383.34840 61836 -2.26 707.62960 61837 -2.04 707.62960 61838 -2.04 404.66880 61839 6.49 707.62960 61841 -2.04 672.05400 61842 5.84 707.62960 61844 -2.07 4095.57940 61845 - 869.77020 61846 -2.01 869.77020 61847 -1.99 364.24030 61849 -3.27 1687.73060 61850 - 869.77020 61851 -2.01 1189.42400 61852 -0.0834 1215.46120 61853 -0.00761 1229.48780 61854 -0.277 488.43770 61856 -2.2 1072.96270 61858 -1.99 1031.91080 61859 -1.98 788.63730 61860 -2.48 1397.24390 61861 -1.91 568.41760 61862 -3.85 570.54150 61864 -2.07 2086.85820 61866 - 472.43830 61867 -1.97 714.55880 61868 -2.33 263.35700 61869 -2.99 217.26550 61872 -2.57 705.10550 61873 8.62 334.43500 61874 -3.66 305.39400 61875 -2.58 305.39400 61876 -2.56 376.51500 61877 -2.54 362.48800 61879 -2.84 647.87400 61881 -3.16 179.21570 61883 0.933 163.23800 61885 -0.306 116.09530 61887 -0.967 215.22970 61889 -2.11 283.12100 61893 -0.42 120.15000 61894 - 184.239 61896 - 185.247 61897 - 125.12400 61904 -2.25 109.125 61909 -1.31 137.17700 61911 -0.675 202.25410 61914 -3.35 258.22950 61917 0.295 258.22950 61918 0.295 191.20500 61923 -0.171 175.207 61924 - 174.199 61926 - 170.20900 61930 - 258.14310 61931 -3.13 245.14430 61933 -2.45 191.13880 61936 -3.47 189.12290 61938 -3.47 828.71830 61952 -2.09 990.85890 61953 -2.02 1152.99950 61954 -1.99 138.187 61958 -0.675 171.260 61961 - 971.84200 61968 -0.855 299.17180 61970 -1.74 211.17600 61975 -1.34 179.06900 61977 - 101.10392 6198 -2.06 328.23570 61982 0.344 460.45890 61983 -3.64 325.21190 61984 0.344 184.10310 61985 -0.327 168.27590 61987 3.08 666.57770 61988 -2.16 127.141 6199 -0.221 542.92030 61990 6.83 889.63400 61992 -3.34 504.43710 61993 -2.28 884.59400 61994 -3.34 2779.150 61997 - 2857.114 61998 - 3049.281 61999 - 206.324 62 4.56 3127.245 62000 - 3289.385 62001 - 3451.526 62002 - 3613.667 62003 - 3805.834 62004 - 301.25270 62005 -2.31 828.71830 62006 -2.42 1152.99950 62010 -2.35 186.11890 62011 -0.327 134.13050 62012 -1.78 259.15100 62013 -3.45 975.87400 62014 -0.855 461.46680 62015 -3.64 2785.197 62016 - 2865.17210 62017 - 1239.13990 62018 -2.84 1544.42110 62019 -2.7 4291.95150 62020 - 1056.69030 62021 -3.41 418.58900 62022 4.72 418.58900 62023 2.97 531.74700 62024 4.74 644.90500 62025 4.91 741.97700 62026 6.08 339.30400 62029 -1.17 355.30340 62030 -1.71 74.05870 62031 - 223.18880 62032 -0.606 836.74360 62033 -2.58 341.27680 62034 -1.82 339.30400 62035 -1.17 339.30400 62036 -1.17 342.29650 62037 -2.27 355.30340 62038 -1.71 355.30340 62039 -1.71 390.51310 62040 3.61 911.32720 62041 -3.44 387.51240 62042 3.97 418.56620 62043 4.33 374.51370 62044 3.28 374.51370 62045 3.28 259.30200 62046 -1.11 907.69400 62047 -3.98 518.46520 62050 -1.26 1387.20270 62051 -2.09 545.48900 62052 -2.28 594.55960 62053 -1.98 513.45040 62054 -2.11 456.43890 62056 -1.59 181.16540 62057 -0.0558 456.43890 62058 -1.6 529.48960 62059 -2.27 529.48960 62060 -2.25 456.43890 62061 -1.59 529.48960 62062 -2.22 90.12100 62064 -0.597 367.34900 62066 -2.22 310.29770 62068 -2.15 279.30840 62069 0.435 231.22730 62070 1.49 263.30900 62071 1.3 290.29280 62072 3.22 105.50000 62074 0.807 877.64500 62075 -2.61 859.62900 62077 -2.48 600.52440 62078 -2.89 124.15900 62079 -1.07 123.15100 62080 -1.07 94.09000 62081 - 325.26930 62084 -2.53 592.78500 62085 7.69 310.34900 62086 -1.32 679.86230 62087 4.53 311.35700 62088 -1.32 220.35050 62090 4.67 218.33460 62091 4.82 869.77020 62092 -2.02 762.66500 62094 -3.21 1111.44110 62095 - 600.52440 62097 -2.89 1024.92480 62098 -2.1 691.63020 62099 -2.29 337.43390 62101 1.63 342.29650 62103 -2.14 504.43710 62104 -2.28 784.20080 62107 8.96 946.34140 62109 7.08 254.32700 6211 -1.86 403.51180 62110 3.05 222.19260 62111 -2.27 430.53390 62112 2.86 1251.81500 62113 7.7 518.42060 62114 -2.26 899.17700 62115 4.91 430.53390 62116 2.8 330.46110 62117 2.85 915.17700 62118 4.44 979.84110 62119 -2.08 1095.54900 62120 7.48 941.25700 62121 5.32 1011.39000 62122 6.1 1053.47000 62123 6.51 397.37500 62124 -2.16 1067.49600 62125 6.56 771.80710 62126 - 967.29400 62127 5.81 1009.37400 62128 6.23 219.66510 6213 -0.93 748.68150 62130 -2.08 1051.45400 62131 6.75 312.27050 62132 -2.46 1065.48000 62133 6.84 762.70810 62134 -2 1107.56000 62135 7.39 1128.04120 62136 -1.95 953.26800 62137 5.34 1177.69300 62138 8.6 1009.37400 62139 6.24 1009.37400 62140 6.23 325.50900 62141 1.46 666.57770 62142 -2.32 828.71830 62143 -2.28 1148.96770 62144 -2.04 504.43710 62145 -2.28 543.51620 62146 -2.15 543.51620 62148 -2.15 354.35020 62149 -1.74 168.18980 62150 0.911 529.48960 62152 -2.21 529.48960 62154 -2.21 545.48900 62156 -2.28 378.26690 62157 -2.68 586.54090 62158 -2.11 702.54810 62159 -2.39 545.48900 62160 -2.28 556.40690 62161 -2.48 748.68150 62162 -2.05 301.18770 62165 -1.93 553.588 62166 3.15 342.41400 62167 -0.582 301.18770 62168 -1.93 286.15320 62169 - 504.38020 62171 -2.38 502.394 62173 3.09 787.55260 62174 -3.38 367.34900 62181 -2.22 423.45530 62182 -1.36 277.31410 62183 -1.4 545.48900 62184 -2.22 748.68150 62185 -2.05 545.48900 62186 -2.22 910.82210 62187 -2.02 910.82210 62188 -2.02 990.85890 62191 -2.03 260.31000 62193 -1.11 910.71800 62194 -3.98 182.17330 62195 -0.0558 325.50900 62197 1.46 3815.90690 62198 - 3623.747 62199 - 244.13638 6220 -1.77 3461.606 62200 - 3299.465 62201 - 3137.324 62202 - 3057.344 62203 - 766.52600 62204 - 166.13740 62207 -0.404 166.13740 62208 -0.398 1524.98900 62209 -3.23 126.09020 62210 0.54 83.06540 62211 0.129 127.09810 62212 0.54 160.08170 62213 -0.682 181.21170 62214 -0.629 196.20470 62216 2.54 560.71870 62217 4.54 518.68200 62218 3.76 243.34400 62219 4.82 211.23920 62220 -0.722 238.24140 62221 -0.728 129.13390 62222 0.422 325.29070 62223 -0.778 204.35110 62224 5.92 200.21300 62225 -3.42 269.16000 62226 -1.51 446.34000 62227 -1.87 558.70280 62228 4.74 603.32520 62230 -3.64 2046.39920 62231 - 1932.29650 62232 - 1873.22930 62233 - 1930.28060 62234 - 2044.38330 62235 - 2158.48590 62236 - 62237 - 503.64600 62238 4 357.50480 62239 5.9 223.23010 62240 1.88 589.33840 62241 -2.98 887.68300 62242 -1.9 885.66700 62243 -2.29 913.72000 62244 -1.88 618.33660 62245 -3.84 139.06700 62246 -1.39 137.05110 62247 -1.12 223.20690 62248 2.04 1112.43950 62249 6.36 616.29750 62250 -2.83 326.29860 62251 -0.778 605.34110 62254 -3.64 504.65390 62255 4 1274.58010 62256 5.78 1420.72130 62257 - 1566.86250 62258 - 529.48960 62259 -2.21 736.67080 62260 -2.07 426.71740 62262 8.61 529.48960 62263 -2.22 529.48960 62265 -2.24 1746.77460 62266 - 958.02920 62267 - 519.079 62268 3.88 325.26930 62269 -2.53 2071.059 62270 - 649.551 62273 -3.13 649.55050 62274 -3.13 528.46180 62275 -3.13 367.34900 62276 -2.22 570.49850 62277 -2.92 513.49020 62278 -2.03 659.63140 62280 -1.89 326.29860 62281 0.28 356.32460 62282 -0.0681 1369.65960 62283 5.99 397.37500 62284 -2.16 476.40700 62285 -1.23 409.16270 62286 -3.32 529.48960 62287 -2.24 308.28510 62288 -2.47 308.28510 62289 -2.47 337.32300 62290 -2.14 295.28630 62291 -2.66 1331.08260 62293 -3.39 1463.34840 62294 -1.88 1317.20720 62295 -1.96 1713.74800 62296 - 1875.88860 62298 - 1324.39020 62299 - 1689.72330 62300 - 295.28630 62301 -2.66 1543.58210 62302 - 323.29640 62303 -2.25 2363.33820 62306 - 691.63020 62307 -2.29 869.77020 62311 -2.04 2450.12430 62312 - 1161.02480 62313 -2.03 1193.28350 62314 -1.38 837.77140 62316 -2.19 2774.40550 62319 - 150.12990 62321 -2.47 249.21790 62322 -2.36 247.20200 62323 -2.22 179.17110 62325 -2.46 545.48900 62327 -2.28 1378.20080 62329 -2.71 342.29650 62330 -2.28 1378.20080 62331 -2.71 691.63020 62332 -2.3 650.57830 62334 -2.31 383.34840 62335 -2.26 545.48900 62336 -2.28 259.15260 62338 -2.98 586.54090 62339 -2.27 732.68210 62340 -1.99 691.63020 62341 -2.29 609.55300 62342 -2.03 691.63020 62343 -2.28 974.88600 62344 -2 164.15650 62346 -2.13 513.49020 62347 -2.04 383.34840 62348 -2.26 383.34840 62349 -2.26 342.29650 62350 -2.27 383.34840 62351 -2.26 342.297 62353 -2.27 342.29650 62354 -2.13 342.29650 62355 -2.27 342.29650 62356 -2.27 342.29650 62357 -2.14 356.32310 62358 -2.14 356.32310 62359 -2.29 562.58200 62360 -2.13 1324.39020 62361 - 1015.91140 62362 -2.09 562.58200 62363 -2.14 691.63020 62364 -2.28 945.20400 62365 -0.322 863.01570 62366 -0.205 755.90400 62367 -0.452 918.15700 62368 0.983 1307.36290 62370 - 402.27650 62371 -2.77 589.33840 62372 -2.98 474.41110 62373 -2.15 1453.50410 62374 - 587.32250 62375 -2.86 636.55170 62376 -2.33 587.32250 62377 -2.86 570.54150 62378 -2.07 716.68270 62379 -2.11 1979.75310 62380 - 2007.80620 62381 - 260.13580 62383 -1.85 838.12710 62384 7.31 1653.74210 62385 -2.32 1671.73250 62386 -2.27 1669.74150 62387 -2.32 1660.75800 62388 -2.37 1685.75910 62389 -2.26 1673.81630 62390 -2.28 1674.78400 62391 -2.37 495.44000 623918 -1.71 1665.75280 62392 -2.28 1657.77380 62393 -2.27 1652.71430 62394 -2.34 1693.80590 62395 -2.25 1695.77880 62396 -2.26 1680.76740 62397 -2.31 1694.77400 62398 -2.32 1708.80100 62399 -2.3 1695.76200 62400 -2.36 1675.72900 62401 -2.4 1668.71370 62402 -2.35 1684.71310 62403 -2.35 1705.81660 62404 -2.22 1699.76900 62405 -2.25 358.51270 62406 5.9 591.35430 62407 -2.98 889.69900 62408 -2.29 917.75200 62409 -1.88 620.35250 62410 -3.84 591.35430 62411 -2.98 224.21480 62412 2.04 101.08070 62413 -0.0916 572.50900 62414 -1.36 403.28450 62415 -2.77 444.73270 62416 8.18 444.73270 62417 7.7 875.62900 62418 -2.35 136.04320 62419 -1.12 589.33840 62420 -2.86 263.30900 62421 1.3 1114.45540 62422 6.36 151.13940 62423 1.38 619.32130 62424 -2.83 1276.59600 62425 5.78 264.31690 62426 1.3 1422.73720 62427 - 589.33840 62428 -2.86 263.30900 62429 1.3 1568.87840 62430 - 264.31690 62431 1.3 263.30900 62432 1.3 263.30900 62433 1.3 1372.68340 62435 5.99 426.45750 62436 -0.745 426.45750 62437 -0.745 426.45750 62438 -0.745 634.84030 62439 3.65 474.71560 62440 4.89 633.83240 62441 3.65 650.83970 62442 2.93 649.83180 62443 2.93 456.70030 62444 5.55 632.82440 62445 3.93 631.81650 62446 3.93 410.71800 62447 8.78 160.14940 62448 1.61 400.63860 62449 6.21 428.60560 62450 6.1 732.68210 62451 -1.99 426.71740 62452 6.82 732.68210 62453 -1.99 732.68210 62454 -1.99 426.71740 62455 9.02 426.71740 62456 8.84 426.71740 62457 8.02 442.71680 62458 7.84 442.71680 62459 8.23 568.69770 62460 4.13 567.68970 62461 4.13 151.12610 62462 -1.06 538.88850 62463 6.91 470.42570 62464 -3.45 470.42570 62465 -3.45 536.87260 62466 6.76 691.63020 62469 -2.3 853.77080 62471 -2.19 853.77080 62473 -2.19 534.85680 62474 6.59 1219.10390 62475 -1.91 322.26530 62476 -1.39 1015.91140 62477 -2.09 321.25740 62478 -1.39 176.12410 62479 -1.78 141.168 6248 -1.64 582.89800 62480 7.08 552.87200 62481 6.86 175.11620 62482 -1.78 1730.57820 62483 -2.05 1365.24510 62484 -2.14 732.68210 62485 -1.99 732.68210 62486 -1.99 556.42320 62487 -2.11 1278.21090 62489 -1.9 62490 - 2200.16980 62491 - 1908.91520 62493 - 1584.63400 62494 - 462.64040 62495 3.29 1584.63400 62496 - 272.34220 62497 0.198 1396.47600 62498 - 831.57600 62500 -2.58 439.38160 62501 -0.604 1276.15520 62503 -1.96 1072.96270 62504 -2.01 554.88790 62505 7.02 1114.01460 62506 -2.01 675.63080 62507 -2.15 268.21790 62509 -2.45 267.21000 62510 -2.45 471.41050 62511 -2.26 1039.93610 62512 -2.07 222.36630 62513 5.05 222.36630 62514 5.05 586.54090 62515 -2.29 586.54090 62516 -2.28 173.10030 62517 -0.346 588.55680 62518 -2.4 405.61230 62519 2.02 999.91200 62520 -2.2 649.78720 62522 3.28 391.28800 62523 6.55 259.25900 62524 - 1001.92790 62525 -2.02 406.62020 62526 2.02 200.23320 62527 3.01 209.07000 62528 3.21 855.78670 62529 -2.06 173.21290 6253 -4 208.06200 62531 3.21 1219.10390 62532 -1.91 894.82270 62534 -1.97 1040.96390 62536 -2.18 295.14010 62537 - 894.82270 62538 -1.97 1040.96390 62539 -2.18 1730.77520 62540 - 2445.44200 62541 - 363.34040 62542 -1.84 987.84200 62543 -1.7 1324.39020 62544 - 931.73500 62548 -1.87 1689.72330 62551 - 2363.33820 62553 - 718.80610 62554 -0.873 863.61800 62555 -2.88 666.57770 62556 -2.26 828.71830 62557 -2.2 961.80400 62558 -1.78 691.63020 62559 -2.3 1308.39080 62562 - 2387.36290 62564 - 565.31700 62566 -2.24 2898.83720 62567 - 2096.10830 62568 - 211.25760 6257 0.358 650.79510 62570 3.28 1178.24900 62571 - 1178.24900 62572 - 563.30110 62573 -2.24 502.25630 62574 -3.88 1527.58270 62575 - 499.23250 62576 -3.88 408.70060 62577 9.82 1470.53140 62578 - 1470.53140 62580 - 1138.03970 62582 10.2 1138.03970 62584 10.2 167.103 62585 -1.04 1238.19860 62586 10.2 1238.19860 62587 10.2 1280.27830 62588 - 168.110 62589 -1.04 182.180 6259 -2.54 1254.24100 62590 - 1254.24100 62591 - 1254.24100 62592 - 1254.24100 62593 - 1296.32080 62594 - 1240.21440 62595 10.2 1240.21440 62596 10.2 1282.29420 62597 - 1282.29420 62598 - 1406.29700 62599 -1.88 345.17400 62600 -2.18 348.19780 62601 -2.18 507.31460 62602 -3.89 510.33840 62603 -3.89 248.25500 62604 2.4 248.25500 62605 2.4 248.25500 62606 2.4 849.59200 62611 -2.89 128.10600 62612 -0.413 1017.91100 62613 -1.41 989.85700 62614 -1.76 959.78800 62615 -1.93 933.75100 62616 -1.99 905.69800 62617 -2.41 903.68200 62619 -2.09 861.64500 62620 -2.55 196.11000 62621 -2.67 190.17540 62622 1.39 569.53360 62623 - 224.21330 62624 -2.22 828.73100 62626 0.108 625.62000 62627 -2.2 422.42750 62628 -2.26 247.03710 62629 0.302 145.20280 6263 -2.34 422.42750 62630 -2.3 656.72480 62631 2.84 422.42750 62632 -2.3 381.37560 62633 -2.33 510.48960 62634 -2.3 672.63020 62635 -2.68 963.88470 62636 -2.86 147.12930 62637 -2.73 103.09660 62638 -0.623 447.41930 62639 3.05 881.73780 62640 -3.04 165.20900 62641 3.03 1751.34310 62642 -3.33 1072.96270 62644 -2 813.24020 62645 9.41 575.79630 62646 - 1039.93610 62647 -2.09 1219.30090 62648 - 1324.39020 62649 - 1365.44210 62650 - 1527.58270 62653 - 1000.10900 62654 - 1324.39020 62655 - 1511.58330 62656 - 828.71830 62657 -2.28 383.34840 62658 -2.16 249.26100 62659 -2.09 750.69740 62660 -2.17 912.83800 62661 -2.12 547.50490 62662 -2.37 1954.53560 62664 -3.33 453.44800 62665 0.104 2184.17040 62666 - 2346.31100 62667 - 2038.02920 62668 - 2329.28380 62669 - 1892.91580 62671 - 506.58520 62672 1.25 1203.10450 62673 -2.15 1203.10450 62674 -2.16 998.88420 62675 -2.19 836.74360 62676 -2.62 691.63020 62677 -2.3 691.63020 62678 -2.3 691.63020 62679 -2.29 166.130 6268 -2.33 463.39000 62680 -1.38 820.74420 62681 -2.38 763.48490 62682 - 1132.44170 62683 4.45 1374.56220 62684 2.59 232.32140 62685 1.74 1145.02540 62686 -2.33 555.56990 62690 -1.52 1883.66570 62692 -1.87 1365.24510 62693 -2.14 1365.24510 62694 -2.12 922.30290 62695 8.57 950.35600 62696 8.8 938.30230 62697 8.18 966.35540 62698 8.44 938.30230 62699 8.09 197.231 6270 -0.522 966.35540 62700 8.38 982.35480 62701 7.93 954.30170 62702 7.54 970.30110 62703 6.98 998.35420 62704 7.3 1084.44350 62705 7.1 1084.44350 62706 7.1 1100.44290 62707 6.49 1100.44290 62708 6.51 1100.44290 62709 6.34 1100.44290 62710 6.37 1116.44230 62711 5.58 1116.44230 62712 5.61 1132.44170 62713 4.43 1326.56400 62714 3.8 1326.56400 62715 3.79 1342.56340 62716 3.39 1342.56340 62717 3.4 1342.56340 62718 3.42 1342.56340 62719 3.46 1386.61590 62720 3.29 1358.56280 62721 2.98 1374.56220 62722 2.58 962.34080 62723 6.35 463.45900 62724 -0.672 477.48600 62725 -0.506 106.01440 62726 0.212 721.53400 62727 -2.83 724.55800 62728 -2.83 286.27940 62734 2.29 444.73270 62735 8.48 408.70210 62736 6.48 408.70210 62737 6.48 408.70210 62738 6.48 406.68620 62739 6.45 406.68620 62740 6.45 404.67040 62741 6.57 404.67040 62742 6.57 402.65450 62743 6.39 62744 - 132.09470 62745 -0.607 361.21650 62746 - 273.15440 62747 - 326.45400 62748 3.9 107.02230 62750 0.212 204.35110 62751 5.93 204.35110 62752 5.93 204.35110 62753 5.93 204.35110 62755 5.77 204.35110 62756 5.77 202.33520 62757 6.44 204.35110 62759 5.63 204.35110 62760 5.63 204.35110 62762 5.7 646.54650 62763 -2 490.54280 62765 1.25 489.53480 62766 1.25 326.38630 62767 4.38 652.68340 62768 -0.671 652.68340 62769 -0.704 183.205 6277 -0.725 651.67540 62770 -0.704 814.82400 62771 -0.76 241.24710 62772 -2.26 504.43710 62777 -2.28 504.43710 62780 -2.26 414.35910 62781 -2.05 414.35910 62783 -1.96 1102.79850 62784 -2.79 504.43710 62785 -2.26 1118.79790 62786 -2.85 243.24130 62787 - 767.17330 62788 8.22 766.16540 62789 8.22 781.19990 62790 8.41 780.19200 62791 8.41 834.28240 62793 8.41 504.43710 62795 -2.26 848.30900 62796 8.51 414.35910 62797 -1.96 504.43710 62798 -2.26 414.35910 62799 -2.05 29.06110 62801 0.783 631.47900 62802 5.45 114.22850 62805 4.34 608.50800 62806 4.51 606.49200 62807 4.51 632.48700 62808 5.45 631.47900 62809 5.45 646.51300 62810 5.67 650.50200 62811 3.08 650.50200 62812 3.08 648.48600 62813 3.08 648.48600 62814 3.08 595.48500 62815 -1.3 916.76700 62817 -1.17 515.42200 62818 -1.36 216.03200 62822 2.58 265.93300 62823 1.24 285.25660 62824 -1.8 271.11100 62825 0.858 350.00700 62827 0.94 192.21450 62828 0.819 544.29780 62830 -3 1323.36230 62831 - 1688.69550 62832 - 382.42940 62833 3.4 434.505 62834 4.58 470.60100 62835 4.64 436.51980 62837 4.94 418.50450 62838 5.77 181.06060 62839 - 354.37620 62840 2.39 1241.43200 62841 -0.129 25.01160 62842 0.359 79.91800 62843 0.783 256.383 62844 5.64 288.38140 62845 3.12 288.38140 62847 2.67 288.38140 62848 2.4 254.36670 62849 5.76 270.36610 62850 3.95 270.36610 62851 3.99 403.46880 62852 2.04 204.35110 62855 5.33 236.28900 62856 -1.39 326.29710 62857 -2.31 1821.99560 62858 3.06 487.45290 62859 -1.94 1817.96380 62860 3.06 1466.05850 62861 - 1241.63330 62862 9.55 925.07110 62863 6.14 1645.30880 62865 -2.07 796.98090 62867 2.69 853.96780 62869 - 1016.10840 62870 - 444.68960 62874 6.27 381.45000 62875 2.06 212.09450 62877 -1.91 312.31000 62878 3.38 397.44900 62879 1.15 244.29230 62880 0.407 335.35830 62881 1.28 409.438 62882 2.66 409.43670 62883 2.66 218.03890 62888 -1.33 264.17200 62890 -0.397 72.10570 62891 0.928 232.06550 62892 -1.08 524.20490 62893 -3.37 538.23150 62895 -2.52 552.25810 62896 -2.62 552.25810 62897 -3.22 86.13230 62898 1.08 264.17200 62899 -0.597 510.22140 62900 -3.35 494.22200 62902 -2.82 496.19480 62903 -3.34 430.24150 62904 -3.21 512.19420 62905 -3.42 552.21830 62906 -3.44 536.21890 62907 -3.38 551.23360 62908 -3.43 511.20950 62909 -3.48 535.23420 62910 -3.41 795.97300 62911 2.69 267.19600 62912 -0.397 942.11420 62916 1.67 352.33440 62917 -2.02 420.09560 62918 -2.52 740.01520 62919 -3.06 303.45894 62920 - 302.30370 62921 -1.64 740.01520 62922 -3.06 819.99510 62923 -2.72 819.99510 62924 -2.72 819.99510 62925 -2.72 660.03530 62926 -3.22 660.03530 62927 -3.22 660.03530 62928 -3.22 740.01520 62929 -3 740.01520 62930 -3.01 740.01520 62931 -3.01 319.32920 62932 1.85 303.33970 62934 -1.98 375.45870 62935 2.44 162.23000 62936 -1.72 812.91580 62939 - 1054.43510 62940 7.03 132.14000 62946 -2.31 77.08250 62947 -0.179 488.43770 62948 -2.21 488.43770 62949 -2.21 910.82210 62950 -2.02 659.63140 62951 -2.23 213.62100 62952 0.613 251.71100 62953 0.613 212.61300 62954 0.613 217.21900 62955 -1.73 159.97920 62956 -0.419 1130.45480 62958 6.07 1128.43890 62959 6.07 192.00000 62961 1.45 207.01400 62962 1.31 142.39300 62964 -0.179 68.00720 62965 -0.535 546.47380 62970 -2.18 546.47380 62972 -2.12 666.57770 62973 -2.16 666.57770 62974 -2.16 828.71830 62976 -2.09 130.12190 62978 -3.01 161.17900 62979 -3.03 118.11120 62980 -3.03 130.12190 62981 -3.01 115.02570 62982 -1.42 148.02510 62983 -0.455 183.49700 62984 -0.179 819.99510 62985 -2.79 878.82330 62988 -2.21 1138.05900 62989 -1.65 878.82330 62990 -2.21 748.68150 62994 -2.08 118.17420 62995 -0.226 3576.89510 62996 - 3860.12440 62997 - 3901.17630 62998 - 666.57770 62999 -2.26 340.371 63 3.18 770.13110 63000 7.74 1196.13800 63001 -1.53 826.32360 63002 9.46 826.32360 63003 9.46 102.89400 63004 0.783 84.99470 63005 0.81 150.37040 63006 -0.535 842.32300 63007 9.15 842.32300 63008 9.23 830.26920 63012 8.67 707.62960 63013 -2.07 650.64400 63014 -1.97 488.50400 63015 -1.76 194.05050 63017 -1.42 226.26760 63018 -1.42 210.15900 63019 -1.42 195.26500 63020 -1.66 267.47500 63021 -1.74 449.47300 63022 -1.67 356.32310 63023 -2.28 370.34960 63025 -2.29 573.54220 63026 -2.16 635.63300 63027 -2.13 676.68500 63028 -2.14 473.49300 63029 -2.01 271.26650 63030 -1.77 680.95600 63031 8.78 314.24900 63032 - 314.24900 63034 - 107.19500 63035 -0.545 136.08550 63036 -1.42 243.21510 63037 -1.33 80.04340 63038 0.81 168.35800 63039 -1.66 144.94290 63040 2.34 125.84400 63041 0.783 86.84500 63042 4.29 101.10320 63043 0.81 65.98500 63045 -0.179 63.05590 63050 -0.535 132.05620 63051 -1.42 520.626 63053 5.03 346.33200 63055 -2.8 277.36530 63058 2.11 277.36530 63059 2.11 550.30240 63061 -2.95 572.90320 63065 7.03 893.15260 63067 2.82 497.73060 63069 7.51 260.13578 6307 -1.67 88.08520 63070 -2.96 169.13810 63071 0.0965 134.17700 63072 -2.41 122.12460 63074 0.544 184.14790 63075 -1.42 226.18460 63076 -1.33 324.35000 63077 -2.8 318.03970 63078 -0.179 560.59460 63079 0.214 869.30520 63080 8.68 344.40490 63081 1.01 344.40490 63082 1.01 517.65270 63083 3.93 1761.80910 63085 -1.81 277.27920 63086 -6.03E-05 221.17290 63087 -0.668 163.13680 63088 -0.651 134.13860 63091 0.129 178.14810 63092 -0.199 164.12160 63093 -0.759 866.98300 63094 -0.678 760.83110 63095 1.44 804.88360 63096 1.4 892.98880 63097 1.52 1597.82970 63098 -0.681 838.99260 63099 1.31 141.06300 631 -2.15 967.16490 63100 0.0781 898.99820 63101 1.18 1067.19130 63102 -0.0383 211.27900 63103 -2.88 168.03780 63104 1.82 1010.13990 63105 1.1 1523.76420 63106 1.25 345.41280 63107 1.01 804.88190 63108 1.01 804.88190 63109 1.01 345.41280 63110 1.01 343.93200 63112 4.07 308.47880 63113 4.07 307.47080 63115 4.07 545.48900 63116 -2.28 529.48960 63117 -2.27 529.48960 63118 -2.2 502.42930 63119 -2.11 206.17330 63120 - 206.17330 63121 - 750.61940 63122 -1.75 536.40580 63123 2.43 358.18810 63125 -0.603 1579.70330 63126 -2.22 1581.71920 63128 -2.22 1579.70330 63129 -2.24 1581.71920 63130 -2.25 289.21880 63131 -0.603 1579.70330 63132 - 1581.71920 63133 -2.24 359.37820 63134 -2.55 1006.99560 63135 -2.13 131.12990 63137 -0.624 146.14120 63139 -1.47 504.43710 63141 -2.26 828.71830 63142 -2.09 828.71830 63143 -2.09 828.71830 63144 -2.2 390.33930 63145 0.632 990.85890 63147 -2.02 990.85890 63148 -2.02 990.85890 63149 -2.14 164.15650 63151 -2.13 164.15650 63152 -2.13 221.20780 63153 -2.47 221.20780 63154 -2.47 471.41050 63155 -2.35 584.56810 63159 -2.2 238.28500 63163 -1.84 302.36490 63164 4.3 495.65300 63166 0.907 352.42690 63167 1.86 350.41100 63168 2.24 551.58760 63170 2.4 334.32390 63174 0.817 350.40460 63176 0.208 442.71680 63177 8.04 290.48340 63178 7.51 295.33420 63179 1.74 290.48340 63180 7.51 311.33360 63181 0.656 327.39900 63182 1.62 355.38620 63183 1.61 440.70090 63184 7.28 327.40300 63185 1.36 343.40200 63186 0.376 359.46800 63187 1.18 387.45500 63188 1.02 268.37500 63189 2 204.35110 63190 5.69 284.37400 63192 1.05 300.44000 63193 2.05 191.22490 63194 -0.862 277.36200 63195 0.824 222.36630 63196 3.65 293.36140 63197 -0.35 309.42700 63198 1.15 293.36140 63199 0.379 596.75758 6320 3.63 309.36080 63200 -0.651 325.42600 63201 0.902 575.39800 63202 -3.6 204.35110 63203 5.49 278.34680 63204 1.55 204.35110 63205 5.49 294.34620 63206 0.781 681.85380 63207 2.81 507.18100 63208 -3.59 504.15720 63209 -3.59 310.41200 63210 1.51 347.22120 63211 -3.36 345.20530 63212 -3.36 250.18560 63213 0.0659 584.66900 63214 0.787 227.64800 63215 1.34 312.44430 63216 4.26 311.43630 63217 4.26 213.34300 63218 1.6 2346.31100 63219 - 523.18040 63220 -2.85 453.51100 63221 2.68 520.15660 63222 -2.85 363.22060 63223 -2.1 361.20470 63224 -2.1 285.29310 63226 0.296 510.51710 63227 1.6 545.48900 63228 -2.28 438.42690 63229 -2.13 438.42690 63230 -2.13 1308.39080 63231 - 545.48900 63232 -2.27 674.60300 63233 -3.11 545.48900 63234 -2.21 837.77140 63235 -2.19 242.13260 63236 2.06 310.42840 63237 5.31 310.42840 63238 5.31 309.42050 63239 5.31 339.20470 63240 0.933 309.42050 63241 5.31 691.63020 63242 -2.3 220.35050 63243 4.41 218.33460 63244 4.14 300.39210 63245 3.03 833.00000 63246 -0.334 160.12800 63249 -1.32 117.10330 63250 -0.239 901.66600 63251 -2.52 897.63400 63252 -2.52 935.68100 63253 -2.36 645.53860 63254 -2 930.64100 63255 -2.36 919.68100 63256 -2.15 915.65000 63257 -2.15 488.43770 63259 -2.21 558.39060 63260 -3.39 530.33750 63262 -2.91 378.30870 63263 -2.06 547.34480 63264 -2.99 546.33690 63265 -2.99 459.38000 63266 -1.33 457.36400 63267 -1.33 574.39000 63268 -3.6 544.29780 63269 -3 300.26300 63270 -2.83 459.38000 63271 -1.39 590.36950 63273 -2.99 457.36400 63274 -1.39 256.18700 63275 -1.21 589.36160 63277 -2.99 254.17100 63278 -1.21 378.30870 63280 -2.06 334.32240 63281 -2.34 333.31440 63282 -2.34 246.26030 63283 -1.91 695.88030 63284 3.19 667.82720 63285 2.29 547.34480 63286 -2.99 163.17170 63287 -2.18 532.66400 63288 1.71 546.69060 63289 2.26 190.15400 6329 -3.47 721.66600 63290 -0.285 806.96200 63291 -0.591 900.04400 63292 0.694 859.03700 63293 -0.272 879.02700 63294 -0.215 958.08200 63295 1.02 806.96200 63296 -0.535 926.08100 63297 0.903 443.36900 63298 -1.07 546.31370 63302 -3 544.29780 63303 -3 574.39000 63304 -3.6 546.33690 63305 -2.99 454.62000 63307 2.95 682.86170 63308 2.81 162.12076 6331 -3.41 696.88830 63310 3.19 668.83510 63311 2.29 403.46880 63312 2.97 1292.06440 63313 -2.56 1290.04850 63314 -2.47 68.94600 63315 0.81 84.11570 63316 -0.535 208.23300 63317 -1.66 221.31700 63318 -0.817 202.09970 63319 -1.96 270.282 6332 -3.12 198.06790 63321 -1.25 214.068 63322 -1.26 311.43630 63323 5.46 311.43630 63324 5.74 272.25280 63325 1.97 63328 - 312.44430 63331 5.46 363.36690 63333 -3.82 527.56620 63334 0.684 303.31490 63357 -3.82 344.817 6338 3.55 589.36160 63389 -2.99 358.84200 6339 3.89 346.46500 63404 -0.777 313.45380 63410 - 139.17830 63416 -1.1 630.39030 63417 -3.03 350.39000 63418 -1.29 240.301 6342 3.25 590.36950 63420 -2.99 180.15590 63421 -2.48 632.40620 63422 -3.03 328.40554 6343 1.76 364.867 6344 1.76 204.35110 63443 5.66 204.35110 63444 5.78 204.35110 63445 5.92 222.36630 63446 4.15 204.35110 63447 5.76 523.67020 63448 4.24 296.32050 63449 2.11 560.591 6345 0.89 498.64200 63450 4.28 560.476 63451 5.13 570.63710 63452 4.2 463.57190 63453 4.13 897.63400 63458 -2.71 426.71740 63459 8.84 617.709 6346 0.819 426.71740 63460 8.82 426.71740 63461 7.83 426.71740 63462 9.24 426.71740 63463 8.82 426.71740 63464 8.11 426.71740 63465 7.14 426.71740 63466 8.1 426.71740 63467 8.62 426.71740 63468 8.82 165.16600 63469 0.75 176.212 6347 3.01 182.97180 63474 -1.11 141.14790 63475 -0.457 304.27800 63476 0.796 421.34110 63478 1.7 260.329 6348 2.81 276.041 63480 2.18 301.05400 63481 2.41 387.22600 63482 2.86 389.19900 63483 2.1 263.07960 63484 -1.81 227.10920 63485 -1.47 152.11420 63486 -0.734 168.23940 63487 -1.05 236.31700 63491 1.48 204.25000 63493 -1.16 520.65490 63496 1.4 390.51310 63497 1.42 474.58640 63498 2.62 210.272 6350 4.1 432.54970 63504 1.92 562.69150 63507 1.86 432.54970 63508 2 696.77900 63514 -1.4 1311.13500 63516 -2.19 975.38100 63518 6.05 1137.52200 63521 4.92 2319.11500 63522 - 307.32020 63523 -3.3 157.14730 63524 -1.12 494.13590 63527 -3.59 320.19260 63528 -3.21 1443.60640 63530 0.804 975.38100 63531 6.05 1162.48960 63532 4.38 262.26460 63536 0.758 262.26460 63537 0.758 309.35910 63538 3.32 1051.97000 63539 2.16 1106.06000 63540 2.45 1080.02300 63541 2.6 1053.98600 63542 2.16 1108.07600 63543 2.87 1082.03900 63544 2.64 1025.93300 63545 1.48 1108.07600 63546 2.9 901.66600 63547 -2.71 1110.09200 63548 3.12 498.16770 63550 -3.59 148.15860 63552 1.48 150.17450 63553 1.15 189.19240 63554 - 344.49270 63555 3.89 314.33910 63557 4.3 181.14550 63558 0.0134 165.14610 63559 0.853 378.52500 63560 2.07 462.64200 63564 4.06 226.31680 63569 4.09 568.87144 6357 7.1 253.31700 63574 1.91 235.27900 63575 2.73 420.26050 63576 -3.47 229.25600 63577 -1.07 791.11190 63578 -2.07 320.46630 63579 5.73 276.285 6358 -0.709 244.20470 63580 -1.85 224.21330 63581 -0.704 408.46660 63582 4.37 835.93240 63584 3.48 729.89660 63587 1.44 435.27700 63589 2.97 342.29650 6359 -2.39 319.45830 63590 5.73 422.27640 63592 -3.47 334.41160 63595 4.44 275.38590 63596 3.33 1269.45020 63597 0.724 361.36750 63598 -0.395 365.21170 63599 -2.95 410.45960 636 5.12 410.417 6360 1.08 506.69800 63605 3.16 473.43930 63606 -2.19 337.34610 63607 -0.114 513.66550 63608 4.41 401.43140 63611 0.0813 297.26730 63612 -0.592 266.29790 63613 1.81 346.20270 63614 2.1 427.41060 63616 -1.22 314.48800 63617 4.61 424.52770 63618 1.98 341.44400 63619 4.12 422.382 6362 -2.34 171.23830 63620 1.6 670.84080 63621 4.7 272.36400 63622 0.186 182.21800 63623 -0.238 242.22860 63624 -0.957 287.21230 63625 -1.88 5005.689 63626 - 247.27200 63627 -0.14 602.66400 63628 5.49 253.71100 63629 2.02 273.24080 63630 3.24 339.36200 63631 0.643 421.44580 63632 1.94 1311.44870 63633 -0.325 314.35900 63634 3 354.36170 63635 -1.61 489.924 63637 4.72 129.15700 63638 -2.13 836.85600 63639 0.415 400.63710 63640 5.79 300.39210 63641 2.27 288.46750 63642 6.67 630.48500 63643 0.386 273.37200 63647 0.186 420.409 6365 -2.08 342.45190 63650 4.12 340.41130 63655 0.384 288.46750 63656 6.66 286.45160 63658 6.68 301.44310 63659 6.24 423.51980 63660 1.98 288.46750 63662 5.79 362.50300 63663 4.17 504.61240 63664 5.5 520.61180 63665 3.26 304.46690 63668 4.24 256.09100 6367 2.47 343.28610 63670 -0.761 359.28550 63671 -1.05 242.26990 63672 3.53 162.05170 63675 -0.35 587.36560 63676 -3.53 704.90870 63677 2.76 726.639 6368 1.23 637.48770 63680 -2.79 378.31220 63681 3.93 447.420 63682 3.17 290.48340 63683 6.47 378.31220 63684 3.93 270.14340 63686 -0.35 378.31220 63687 3.93 996.34680 63689 -3.45 264.364 6369 1.67 347.38230 63690 1.55 382.53410 63691 3.78 237.27170 63692 1.02 127.11800 63693 0.938 168.21300 63694 -0.433 382.53410 63695 3.78 204.35110 63696 5.53 382.53410 63698 3.78 402.43930 63699 0.0813 344.455 6370 2.53 382.53410 63700 3.78 204.35110 63701 5.95 222.36630 63702 4.35 204.35110 63703 5.64 222.36630 63704 4.84 382.53410 63705 3.78 315.49600 63706 4.61 272.46810 63707 7.04 272.46810 63708 8.02 204.35110 63709 5.78 620.686 6371 0.14 204.35110 63710 5.65 204.35110 63711 5.65 426.71740 63712 8.65 455.21120 63714 -4.1 440.17670 63715 -2.93 305.22760 63716 -1.88 519.44280 63717 1.45 635.51490 63718 1.45 300.22310 63719 2.1 604.686 6372 0.675 471.37430 63722 -1.22 597.48130 63723 -1.22 425.39480 63724 -1.22 131.12990 63727 -0.624 443.20050 63728 -2.93 457.22710 63729 -4.1 406.34020 6373 -0.512 458.23500 63730 -4.1 302.45100 63731 6.24 63733 - 63734 - 128.12590 63735 0.938 990.29910 63740 -3.45 238.27960 63741 1.02 348.39030 63742 1.55 589.38150 63743 -3.53 324.28600 63744 1.28 310.25950 63745 1.4 197.14490 63746 -0.0587 366.36580 63747 2.34 360.25640 63748 -0.0508 234.33400 63749 4.52 369.36259 6375 2.59 450.444 63750 3.17 63751 - 731.05200 63752 8.37 386.22300 63753 - 783.12660 63754 8.73 182.13350 63756 2.04 757.08930 63757 8.61 240.298 6376 4.39 757.08930 63761 8.6 731.05200 63762 8.37 63763 - 783.12660 63764 8.73 757.08930 63765 8.61 738.49300 63766 -0.0655 787.15830 63767 8.9 759.10520 63768 8.67 492.64320 63769 3.87 242.270 6377 2.11 461.47200 63770 2.25 63771 - 520.69640 63772 4.7 319.35230 63773 1.3 731.05200 63774 8.37 783.12660 63775 8.73 271.43870 63776 2.61 723.72480 63777 -1.13 639.50360 63778 -2.79 584.702 6378 2.3 258.39840 63780 6.02 258.39840 63781 6.02 63782 - 302.40790 63783 4.37 63784 - 63785 - 330.46110 63787 5.34 63788 - 213.23040 63789 0.273 259.26060 63791 -0.096 425.39320 63792 -2.31 316.43450 63795 5.08 375.30810 63796 -1.78 167.13880 63797 1.25 168.14670 63798 1.25 286.34700 63799 1.07 390.471 6380 4.66 191.22970 63800 -0.249 378.33190 63801 -1.78 316.43450 63802 5.08 1046.00700 63803 -0.669 268.26740 63804 2.02 450.566 6381 3.12 661.09320 63813 -3.49 456.21920 63814 -3.48 178.16470 63815 1.19 195.17210 63816 0.924 194.16410 63817 0.924 396.49900 63818 4.89 411.490 6382 1.32 466.65050 63820 2.15 1096.02200 63821 2.07 465.64260 63823 2.15 465.64260 63824 2.15 387.515 63825 3.52 837.99700 63827 0.529 130.16800 63828 -0.997 418.65230 63829 4.65 699.837 6383 3.6 434.65170 63830 3.49 420.66820 63831 5.01 792.01800 63832 0.529 436.66760 63833 3.8 436.66760 63834 3.74 452.66700 63835 2.44 794.03300 63836 0.529 314.46170 63837 3.89 416.63650 63838 4.56 432.63590 63839 3.5 432.59280 6384 3.97 361.41500 63840 1.02 398.66420 63841 7.98 442.67370 63842 7.65 330.46110 63843 3.09 428.64720 63844 7.39 214.24200 63845 -0.222 1151.01200 63846 -2.03 434.65170 63848 3.96 450.65110 63849 2.68 206.195 6385 1.98 1054.94900 63850 -2 908.80800 63851 -2.11 828.74500 63852 -2.14 625.55200 63853 -2.16 1016.83800 63854 -1.37 760.65100 63855 -1.55 935.81000 63856 -1.86 213.23400 63857 -0.222 254.23900 63858 -0.222 869.90550 63859 2.39 334.451 6386 1.51 338.35570 63860 -2.31 92.16000 63861 0.134 749.80010 63862 1.67 750.80800 63863 1.67 186.29120 63864 4.06 977.15640 63865 -0.854 269.50900 63866 7.75 397.63490 63867 6.76 933.79100 63868 -2.22 1035.19250 63869 -0.975 1007.18240 63870 -1.09 949.14630 63871 -0.786 322.33630 63872 2.55 1109.91500 63873 -2.21 329.47480 63874 -1.06 272.25610 63875 0.933 168.14850 63877 -0.999 124.09590 63878 -0.587 105.13560 63879 -0.179 393.432 6388 1.77 91.10910 63880 -0.064 141.18900 63881 -1.76 108.09650 63882 0.81 147.21540 63883 1.31 119.16220 63884 0.372 159.10700 63885 0.465 1338.08700 63886 0.579 783.12660 63887 8.73 357.444 6389 3.39 312.48730 63891 6.19 218.33460 63892 4.29 220.35050 63893 4.52 101.12380 63894 1.31 206.28700 63896 4.5 206.28700 63898 4.4 147.17390 63899 3.38 290.35420 6390 3.71 288.42290 63900 3.84 154.24930 63902 2.2 287.41490 63904 3.84 129.15860 63905 1.46 384.63770 63906 8.2 313.392 6391 3.48 102.17480 63910 1.73 432.63590 63911 4.14 368.46450 63912 3.09 1064.02200 63914 -1.06 360.48710 63916 2.43 397.46260 63917 0.663 384.42080 63918 2.76 464.11900 63919 5.32 118.17420 63921 0.763 349.37830 63924 0.469 390.51310 63925 3.07 394.24900 63927 4.57 276.24100 63928 -0.452 253.25100 63929 -0.452 254.25900 63930 -0.452 237.216 63931 -1.04 144.12840 63933 - 520.57700 63934 1.63 473.95300 63935 3.8 437.49160 63937 3.8 456.71000 63938 0.783 329.85000 63939 -0.697 293.82000 63940 -0.697 875.09280 63941 5.34 492.46000 63942 0.998 861.06620 63943 5 468.46200 63945 0.998 470.47800 63946 0.998 342.34800 63947 -0.692 164.82200 63948 0.783 239.26920 63949 3.06 340.33200 63950 -0.692 181.28100 63952 0.783 301.71000 63953 0.926 709.00500 63954 5.37 300.70200 63955 0.926 332.39420 63956 3.86 450.60960 63959 6.42 212.20100 63960 -1.03 189.16920 63961 -2.72 260.16100 63964 -2.77 223.61300 63965 1.71 338.48160 63966 4.95 189.25540 63968 -2.77 338.48160 63969 4.99 338.48160 63970 5.01 187.23950 63971 -2.77 338.48160 63974 5.03 316.43450 63975 5.07 354.48100 63976 2.91 280.40240 63977 5.04 376.28700 63978 3.61 350.44920 63979 3.23 338.39540 63980 1.75 336.46570 63981 4.57 336.46570 63982 4.57 318.45040 63983 5.96 625.77400 63984 -0.57 496.66000 63985 0.819 439.60900 63986 1.24 296.38350 63987 3.61 295.37550 63988 3.61 320.46630 63989 5.93 352.46510 63990 3.07 352.46510 63991 3.02 350.44920 63992 2.77 352.46510 63993 3.02 320.467 63994 5.91 320.46630 63995 5.74 398.72200 63996 3.96 320.46630 63998 5.72 318.45040 63999 5.65 221.296 64 2.1 318.81800 64000 3.96 317.81000 64001 3.96 424.75900 64002 4.65 344.85500 64003 4.65 343.84700 64004 4.65 312.44430 64006 5.74 312.44430 64008 5.74 222.367 6401 4.11 156.09300 64011 0.0158 304.46690 64014 6.89 156.09300 64016 -0.105 320.46630 64017 5.93 405.43500 64019 3.88 270.20730 6402 2.69 405.43500 64020 3.88 405.43500 64021 3.88 410.48250 64023 4.37 397.33190 64024 -2.22 600.52440 64025 -2.31 776.64860 64026 -2.14 317.42260 64028 2.69 317.42260 64029 2.69 614.550 6403 -1.01 317.42260 64030 2.69 158.10880 64031 0.0158 323.51330 64032 6.11 162.18700 64035 -3.03 158.10880 64037 -0.105 158.10880 64038 0.0158 1048.02300 64039 -0.456 231.291 6404 2.59 293.40120 64041 4.11 136.15120 64042 -0.0457 463.01100 64043 4.03 161.15740 64044 1.32 369.47900 64045 1.4 1883.66570 64046 -1.87 1721.52510 64048 -1.88 943.124 6405 1.2 312.79700 64050 2.99 1721.52510 64052 -1.88 566.48320 64053 3.62 334.33890 64055 3.62 443.40900 64057 4.76 407.95600 64059 4.76 243.302 6406 3.1 406.94800 64060 4.76 378.11600 64061 -0.251 415.56560 64062 3.31 415.56560 64063 3.31 415.56560 64064 3.31 414.57700 64065 -0.251 379.12400 64066 -0.251 557.08200 64067 4.74 520.62150 64069 4.74 234.29420 6407 2.49 354.44600 64070 4.61 521.62940 64071 4.74 473.85300 64072 4.01 4186.57200 64073 - 681.44040 64074 -3.15 681.44040 64075 -3.15 759.40440 64076 -3.18 759.40440 64077 -3.18 365.89400 64078 2.24 330.44120 64079 2.24 188.38316 6408 2.24 329.43330 64080 2.24 590.55900 64081 2.57 555.10600 64082 2.57 554.09900 64083 2.57 763.43620 64084 -3.18 763.43620 64085 -3.18 523.48500 64086 5.39 452.57920 64087 5.39 450.56330 64089 5.39 157.211 6409 -0.276 90.12100 64090 0.638 487.50400 64091 4.9 416.59820 64092 4.9 414.58240 64093 4.9 381.85100 64094 2.65 334.44980 64095 4.53 346.39760 64097 2.65 345.38960 64098 2.65 443.94100 64099 4.01 170.23040 641 -1.17 250.380 6410 2.18 408.48850 64100 4.01 407.48050 64101 4.01 110.08690 64103 0.836 446.08300 64104 -1.87 423.09300 64107 -1.87 424.10100 64108 -1.87 587.82860 64109 5.28 222.195 6411 1.73 386.44310 64110 4.57 534.04900 64111 4.48 366.31220 64112 -1.59 498.59610 64113 4.48 497.58810 64114 4.48 269.81000 64115 3.3 327.23310 64116 -2.63 233.34920 64117 3.3 234.35720 64118 3.3 341.42600 64119 1.18 300.26290 6412 2.89 1319.71600 64120 2.48 2789.02030 64121 - 341.42600 64122 1.18 474.39100 64123 2.85 318.51510 64124 4.18 317.38110 64125 2.28 300.325 64126 3.71 349.85800 64127 3.48 406.90600 64128 3.71 293.27860 64129 -2.49 285.30294 6413 2.59 393.47880 64131 2.85 394.48670 64132 2.85 487.32860 64134 3.24 819.29090 64136 8.43 371.25650 64137 3.24 372.26440 64138 3.24 313.82600 64139 2.11 285.340 6414 -2.85 278.37330 64140 2.11 383.34840 64141 -2.26 273.37000 64142 3.19 212.24230 64143 -0.0831 415.54600 64144 5.88 299.47400 64145 5.88 300.48100 64146 5.88 392.48920 64147 5.38 302.45430 64149 5.38 407.505 6415 -1.32 303.46220 64150 5.38 332.05900 64151 0.0417 585.690 64153 1.53 170.23500 64156 0.0417 172.25100 64157 0.0417 229.70500 64158 3.68 193.24380 64159 3.68 194.25180 64160 3.68 318.236 64161 0.638 459.44920 64162 2.51 184.23710 64163 -2.92 227.30490 64164 2.51 470.65300 64165 2.9 666.57770 64166 -2.18 504.43710 64167 -2.26 342.29650 64168 -2.27 666.57770 64169 -2.19 322.26690 6417 0.576 504.43710 64170 -2.26 194.18250 64171 -2.39 407.21300 64172 -2.99 487.19290 64174 -3.17 680.60430 64175 -2.32 308.83000 64177 2.9 210.05880 64178 -2.3 536.44070 64179 -1.23 244.331 6418 -1.7 821.30680 64180 8.52 835.33340 64181 8.43 851.33280 64182 8.32 865.35940 64183 8.45 795.65340 64184 -0.457 1054.86620 64185 -1.84 213.08260 64186 -2.3 257.24320 64187 -1.56 462.45640 64189 0.375 357.489 6419 -1.03 258.25110 64190 -1.56 365.46870 64191 3.55 300.31580 64192 1.23 310.84500 64193 2.9 445.43760 64194 3.42 477.56900 64195 5.2 330.37330 64197 3.42 124.22500 64198 0.245 410.93600 64199 4.62 374.47540 64200 4.62 375.48340 64201 4.62 472.62000 64202 4.1 356.54800 64203 4.1 358.56400 64204 4.1 164.08800 64205 0.81 173.39300 64206 0.904 383.45910 64207 3.31 380.49000 64208 1.96 315.86000 64209 5.31 351.43880 64210 4.73 408.10200 64211 -2.33 372.41000 64212 3.29 196.19990 64213 1.12 307.23800 64214 5.17 218.20540 64215 1.64 403.51670 64216 4.4 387.90300 64217 3.62 387.90300 64218 3.62 387.90300 64219 3.62 169.11110 64220 -3.45 187.25610 64221 1.99 187.25610 64222 1.99 187.25610 64223 1.99 185.24020 64224 1.74 185.24020 64225 1.74 185.24020 64226 1.74 333.44500 64227 4.29 802.86290 64228 -0.336 168.23280 64229 2.87 168.23280 64230 2.87 168.23280 64231 2.87 168.23280 64232 2.87 183.22430 64234 1.48 170.24870 64235 1.83 168.23280 64236 1.89 168.23280 64238 1.64 166.21700 64239 1.74 239.23120 64240 -1.59 241.24710 64241 -2.55 169.11110 64243 -3.45 169.11110 64244 -3.45 816.88950 64245 -0.175 816.88950 64246 -0.487 186.24810 64247 1.74 830.91610 64248 -0.451 186.24810 64249 1.74 830.91610 64250 -0.353 294.25680 64252 0.0401 578.86470 64253 7.07 203.17090 64254 2.09 832.93200 64255 -0.365 844.94270 64256 -0.35 844.94270 64257 -0.213 720.90810 64258 1.88 168.23280 64259 1.66 426.554 6426 -0.458 413.38410 64260 0.256 249.37180 64261 2.76 265.37120 64262 1.86 187.19640 64263 -0.828 184.23220 64264 1.48 188.26400 64265 1.99 136.23400 64266 4.27 915.79150 64267 -2.7 734.93470 64268 2.63 188.26400 64269 1.99 1209.39830 6427 0.724 293.24880 64270 0.0401 858.96920 64271 0.0651 858.96920 64272 -0.11 719.90020 64273 1.88 184.23220 64274 1.52 138.16380 64275 1.2 100.11580 64276 0.553 239.23120 64277 -1.59 775.16500 64278 -0.0894 718.93530 64279 3.13 136.23400 64280 4.38 272.46810 64281 6.54 272.46810 64282 7.04 465.43460 64283 1.95 204.17880 64284 2.09 311.18530 64285 0.181 412.37610 64286 0.256 264.36330 64287 1.12 187.19640 64288 -0.828 919.82320 64289 -2.7 810.976 6429 3.82 778.18900 64291 -0.0894 64292 - 468.45840 64293 1.95 400.63710 64294 6.32 310.34710 64295 1.97 666.57770 64296 -2.19 314.20910 64298 0.181 808.960 6430 4.12 80.10200 64301 0.328 40.02410 64302 0.328 161.15580 64303 -3.59 145.19950 64304 -1.38 175.18240 64305 -3.44 571.53440 64306 -2.41 118.13440 64307 -3.03 160.17110 64308 -2.51 571.53440 64309 -2.41 6431 3.77 450.33700 64310 3.63 1004.83370 64311 2.08 179.30180 64312 3.08 321.28870 64313 -1.72 162.18700 64316 -3.03 211.25760 64317 0.358 581.66150 64318 3.28 204.29100 6432 1.91 282.44300 64320 5.64 614.40660 64321 2.08 612.39070 64322 2.08 343.88900 643228 2.89 215.76300 64323 3.08 180.30980 64325 3.08 371.38890 64326 -3.15 357.40870 64327 -2.66 371.38890 64328 -3.15 355.39280 64329 -2.66 6433 1.91 540.48060 64330 -0.0571 160.96000 64331 -1.35 190.30970 64335 -1.56 347.34400 64336 -1.35 331.27870 64337 -2.28 187.28580 64339 -1.56 189.16750 64340 1.69 242.23010 64341 2.8 139.10880 64342 0.901 250.33820 64343 4.15 168.14670 64344 0.727 131.17290 64348 0.443 160.21410 64349 -2.74 342.297 6435 -2.37 145.19950 64350 0.895 342.29650 64351 -2.28 683.30180 64353 -3.25 365.83500 64354 4.1 700.77740 64355 4.48 159.22610 64356 -1.62 400.42350 64358 2.44 413.48800 64359 1.3 286.326 6436 1.95 204.35110 64361 5.78 687.33360 64362 -3.25 251.34460 64363 2.44 296.40800 64364 1.3 526.60310 64366 -3.34 160.17110 64367 -2.51 131.12990 64368 -2.87 170.20900 6437 -0.299 241.75700 643703 2.86 609.79770 64373 3.3 651.87740 64374 4.93 595.77110 64375 2.69 595.77110 64376 2.44 623.82430 64377 4.52 623.82430 64378 4.26 285.146 64379 - 291.38534 6438 2.21 64381 - 342.43420 64383 1.44 355.38300 64384 -2.68 309.40400 64385 -2.68 333.40200 64386 -2.68 310.41200 64387 -2.68 327.84600 6439 2.21 173.20960 64390 0.75 443.39470 64394 -2.27 501.59310 64395 4.05 507.68380 64396 1.61 332.39090 64397 2.14 288.25220 64398 2.07 136.15120 64399 0.1 443.39470 64403 -2.32 457.42130 64404 -1.87 394.37410 64405 3.17 394.37410 64409 3.16 353.49778 6441 4.58 290.26810 64410 2.37 274.26870 64412 2.97 230.25920 64413 3.86 246.239 64414 -0.648 262.25800 64415 2.81 262.25800 64417 2.78 458.50090 64418 2.27 389.959 6442 4.58 1118.83620 64420 -2.52 456.48500 64421 2.55 753.530884 64423 - 756.04440 64424 - 64427 - 254.32690 64429 2.1 312.44582 6443 3.24 64431 -3.22 148.11890 64432 0.189 786.11340 64433 -3.22 184.21200 64434 1.21 424.48620 64435 4.07 178.18460 64437 1.29 148.11890 64438 0.435 424.48620 64439 4.22 257.371 6444 3.14 212.26500 64441 2.12 148.11890 64443 0.448 234.27100 64444 2.17 64445 -3.11 64446 -3.22 228.03710 64447 -0.289 124.93570 64448 -0.245 201.03160 64449 0.143 443.489 6445 3.14 314.24640 64450 1.41 228.03710 64451 -0.254 184.17300 64452 -1.3 1042.93670 64453 -1.96 438.42670 64454 2.76 158.17500 64455 -0.764 157.16700 64457 -0.764 184.17300 64458 -1.23 798.85189 6446 2.94 184.17300 64460 -1.22 178.18800 64463 2.75 179.19600 64464 2.75 424.40010 64465 2.4 105.11730 64466 0.751 150.11490 64467 0.882 150.11490 64468 1 150.11490 64469 1.05 410.37350 64473 3.52 64480 -3.11 64481 -3.22 64482 - 467.30117 64483 - 1449.32180 64484 -1.93 689.00150 64485 5.23 674.97500 64486 4.9 701.01220 64487 5.3 64488 - 467.578 64489 -0.644 418.438 6449 1.16 186.18800 64490 0.669 241.24710 64491 -2.26 770.54600 64492 -1.74 901.76490 64493 -2.51 1002.82570 64494 -2.53 256.214 64495 - 481.64650 64496 0.909 226.183 64497 -0.0134 803.546509 64498 -3.22 406.47090 64499 4.83 328.360 6450 3.22 804.08720 64500 5.15 238.45190 64502 8.89 266.50500 64503 9.29 779.546509 64504 -3.22 780.06580 64505 5.67 264.48910 64506 8.62 280.53160 64507 9.39 280.53160 64508 9.35 64509 - 326.387 6451 4.92 64510 0.0448 216.32200 64511 4.45 408.48680 64512 4.97 897.73310 64514 -2.51 757.562134 64516 -3.22 760.07610 64517 -3.22 246.25860 64518 3.19 806.10310 64519 -3.22 782.08170 64520 -3.22 831.577820 64521 -3.22 372.36860 64522 2.61 784.09750 64523 - 836.17210 64524 - 808.11890 64525 - 809.593445 64526 - 342.29650 64527 -2.27 383.34840 64528 -2.26 424.40030 64529 -2.24 396.649 6453 7.75 283.32510 64530 1.39 479.56800 64531 2.6 820.17270 64533 -3.11 490.59220 64534 5.44 431.43580 64535 2.19 791.58289 64536 -3.11 769.59854 64537 -3.11 763.55159 64538 -3.11 789.56724 64539 - 765.56724 64540 - 742.06090 64541 - 290.26810 64543 1.64 744.07670 64544 - 445.47050 64546 0.371 64549 -3.11 358.39320 64550 1.53 450.97900 645509 2.89 443.45460 64551 1.37 103.09660 64552 -0.172 997.78600 64553 -2.53 204.22520 64554 -0.961 150.17450 64555 1.74 210.22650 64557 1.82 149.21100 64558 -1.88 541.316833 64559 -3.11 234.33736 6456 2.18 493.316833 64560 -3.11 523.68320 64561 -3.11 133.16900 64562 -1.07 495.332489 64563 - 133.16900 64564 -1.07 517.316833 64565 - 521.348145 64566 - 567.332520 64567 - 543.332520 64568 - 64569 -1.91 64572 - 64573 - 64574 - 479.301178 64575 -1.91 481.316833 64576 -1.91 282.23070 64583 - 688.55 64585 -3.37 674.536255 64586 -3.37 700.55 64587 - 306.354 6459 1.48 255.20540 64590 - 64591 -3.11 479.34 64592 - 481.35 64593 -3.11 297.199 64595 - 283.173 64596 - 307.170 64598 4.07 118.15800 64599 -1.36 1324.392 64601 - 383.35150 6461 1.54 249.41500 64610 4.9 269.146 64612 - 173.10030 64615 - 3255.30500 64624 - 1637.87800 64628 -0.785 321.15470 64629 2.72 691.63020 64630 -2.3 113.07480 64635 -0.00966 147.19550 64642 -3.04 276.37570 64643 -2.84 4329.80300 64646 - 4514.03900 64647 - 639.82040 64649 4.41 653.84700 64650 4.64 681.90010 64651 5.34 667.87350 64652 5.08 239.22790 64657 - 887.44130 64668 6.98 117.12320 64669 -0.0409 366.49650 64673 4.36 64674 - 217.19750 64675 1.8 474.29740 64676 -3.54 528.52780 64677 1.65 347.21310 64679 -3.69 314.210 6468 -0.00231 270.23540 64681 -0.242 172.16190 64682 -0.163 64683 - 193.18600 64684 -1.16 95.00000 64685 0.783 192.17800 64686 -1.16 218.20540 64687 1.8 218.33460 64688 4.4 496.46120 64689 -0.238 220.35050 64691 4.82 274.35980 64692 -2.84 146.18760 64693 -3.04 583.62620 64695 2.33 95.57100 64700 0.149 175.10000 64701 -0.533 193.17940 64703 -0.261 329.39020 64704 3.64 345.38960 64705 3.5 216.29900 64706 4 216.29900 64707 4.23 64716 - 245.14430 64717 -2.45 406.53700 6472 0.441 386.28000 64729 -3.59 306.39460 64733 -1.33 336.20630 64734 -0.209 209.92300 64735 -1.33 148.31480 64736 0.81 260.286 6474 2.72 64743 - 539.58000 64744 -3.74 771.83700 64745 -2.18 324.40990 64746 -1.33 1004.09400 64747 -1.98 341.488 6475 4.05 281.98400 64754 -1.33 290.22680 64755 -0.209 330.50260 64757 5.19 372.23690 64758 -0.603 64760 - 326.55700 64761 9.13 394.63250 64762 8.08 258.14310 64765 -3.13 64771 - 163.17500 64772 -0.762 146.16800 64773 -0.461 146.16800 64774 -0.461 146.16800 64777 -0.461 146.16800 64778 -0.461 146.16800 64779 -0.461 304.338 6478 1.27 146.16800 64780 -0.461 646.87700 64781 5.91 233.32600 64782 4.52 220.35050 64783 4.47 927.70300 64784 -2.36 943.70300 64785 -2.75 168.23280 64786 1.58 168.23280 64787 1.58 181.16540 64788 0.144 181.16540 64789 0.257 183.18120 64790 0.0788 185.22030 64791 -1.8 610.90810 64792 7.47 624.89160 64793 6.89 364.24180 64794 -1.16 396.47910 64795 2.69 162.14060 64796 -2.13 204.35110 64797 5.87 204.35110 64798 5.49 204.35110 64799 5.14 204.35110 64800 5.5 476.81910 64801 7.02 140.16310 64802 -1.04 138.16380 64803 0.831 636.98850 64806 8.54 185.22030 64807 -1.8 184.18920 64808 0.0788 150.17450 64811 2.3 149.16660 64812 2.3 168.23280 64814 1.58 181.20840 64815 1.56 544.52720 64816 1.02 182.21640 64817 1.56 150.17450 64818 2.29 947.73500 64819 -2.75 249.09400 6482 2.88 149.16660 64820 2.29 150.17450 64821 2.46 149.16660 64822 2.46 150.17450 64823 2.16 149.16660 64824 2.16 150.17450 64825 2.29 149.16660 64826 2.29 150.17450 64827 2.15 149.16660 64828 2.15 409.386 6483 -1.85 164.20110 64830 2.56 163.19310 64832 2.56 504.43710 64833 -2.23 651.01500 64834 8.35 666.57770 64835 -2.12 666.57770 64836 -2.12 260.13580 64838 -1.85 672.91270 64839 9.27 672.95530 6484 2.38 64840 - 258.11990 64841 -1.85 674.92860 64844 9.27 64845 - 403.26460 64846 -3.37 447.31720 64847 -3.2 292.26250 64848 -2.28 404.27250 64849 -3.37 1471.808 6485 2.94 176.12740 64850 -1.9 448.32510 64851 -3.2 176.12740 64852 -1.9 546.44820 64853 -1.91 203.25880 64854 -0.731 164.18300 64855 -0.762 547.45620 64856 -1.91 162.29630 64858 1.96 202.25080 64859 -0.731 159.27240 64860 -0.823 64861 - 64862 - 64863 - 64864 - 64865 - 64866 - 1142.17700 64868 2.6 64869 - 335.26410 64870 -2.67 294.23530 64871 -3.26 64872 - 64873 - 64874 - 64875 - 397.37800 64876 -3.36 64877 - 64878 - 1484.68200 64879 - 337.28000 64882 -2.67 502.36430 64883 -2.62 424.53230 64884 3.69 346.56830 64885 4.94 408.53290 64886 4.76 330.56890 64887 5.95 295.24330 64888 -3.54 599.626 64889 - 306.354 6489 2.72 599.626 64890 - 1487.70580 64892 - 166.21700 64893 1.82 183.22430 64894 1.55 445.42600 64896 -3.32 504.38020 64897 -2.62 184.23220 64899 1.55 931.73500 64900 -2.36 417.45560 64901 1.18 316.30690 64904 0.743 329.56090 64905 5.95 329.56090 64907 5.95 156.09300 64908 0.0158 345.56030 64910 4.94 343.54440 64913 5.3 64916 - 409.54080 64917 4.76 425.54020 64918 3.69 441.66580 64925 7.65 158.10880 64927 0.0158 156.09300 64928 0.0158 64930 - 332.199 64931 - 425.62330 64934 7.42 648.89290 64937 5.91 235.13450 64938 -3.28 182.17330 64939 0.144 585.62240 64940 - 64941 - 182.17330 64942 0.257 305.28270 64944 0.317 259.15100 64945 -3.45 111.18480 64950 1.04 246.15230 64956 -2.45 712.18120 64958 9.63 1158.17600 64959 1.3 330.22560 64961 -1.79 447.46100 64962 -0.536 477.48600 64965 -1 426.63130 64966 7.42 427.63920 64967 7.39 64969 - 64970 - 436.66920 64971 7.91 1162.20800 64972 1.3 266.29130 64974 3.15 665.12620 64975 10.2 635.05720 64976 10.1 193.19920 64977 0.104 533.55400 64978 -1.46 531.53800 64979 -1.46 352.46508 6498 3.07 461.49200 64980 -1.47 460.48400 64981 -1.47 64982 - 258.22620 64983 2.49 214.24200 64984 -2.58 275.32600 64988 -0.902 352.46508 6499 3.02 64991 - 64992 - 388.24180 64993 - 64994 - 64997 - 248.14970 64998 -0.518 252.18030 64999 0.833 288.253 65 1.93 65000 -2.65 162.16380 65002 -1.83 164.17970 65003 -2.27 362.41680 65004 2.11 65006 - 466.50800 65007 -1.24 321.32690 65008 -1.62 146.18910 65009 0.694 367.39540 65010 -2.11 250.16440 65011 -0.518 232.25800 65012 1.46 488.43770 65014 -2.23 326.36660 65015 -1.83 324.35070 65016 -1.74 365.37950 65018 -2.11 175.18400 65019 2.17 488.43770 65020 -2.23 323.29800 65021 -0.851 404.44000 65022 -1.51 232.25800 65024 1.35 339.29740 65025 -1.26 339.29740 65026 -1.04 161.15580 65027 -1.97 458.50440 65028 -1.67 441.51862 6503 -1.12 661.69690 65030 -2.09 620.66820 65031 -1.73 257.35070 65032 2.46 239.33550 65034 4.35 240.34340 65035 3.41 237.31960 65036 4 272.46810 65037 7.13 73.89090 6504 -0.308 618.31340 65040 -2.95 256.34280 65041 2.46 239.33550 65042 3.23 615.62850 65043 -2 657.66520 65044 -2.09 241.35130 65045 3.41 163.17170 65046 -2.32 621.33720 65047 -2.95 326.34650 65048 1.4 538.457 6505 2.12 1130.12300 65051 0.636 1114.12400 65052 2.02 196.15680 65054 0.132 65055 - 104.14760 65058 -0.194 1086.07100 65059 1.04 289.370 6506 2.24 971.84200 65060 -0.885 112.087 65061 - 326.34650 65063 1.4 274.18600 650657 2.51 910.27210 65066 6.41 908.25620 65067 6.58 618.65230 65068 -1.43 164.20280 65069 -1.92 339.472 6507 3.24 177.24470 65070 -2.35 326.34340 65071 -1.98 191.27120 65072 -0.77 328.55300 65073 5.8 724.23490 65074 10 324.32760 65075 -2.12 326.38980 65076 -1.45 620.692 65077 -1.46 164.09630 65078 -0.724 777.14950 65079 6.69 335.440 6508 3.54 1060.32190 65080 5.83 167.09570 65081 0.211 536.46840 65082 -1.88 153.17840 65083 0.195 284.47720 65084 7.36 559.60830 65085 -1.77 687.71430 65086 -2.18 975.87400 65087 -0.885 1090.10200 65088 1.04 921.29490 65089 8.58 627.680 65090 - 893.24180 65091 8.31 701.76400 650917 4.67 65092 - 937.29430 65094 8.19 909.24120 65095 7.81 911.28000 65096 6.41 271.41550 65097 6.61 613.61260 65098 -1.83 600.52440 65099 -2.89 352.428 6510 2.51 909.26410 65100 6.58 272.42350 65101 6.61 65102 - 891.77900 65105 -3.19 481.218 65106 - 555.91600 65107 8.98 684.69050 65108 -2.17 382.454 6511 2.78 555.57650 65110 -2.2 65111 - 555.57650 65112 -2.2 534.45260 65113 -2.11 168.10370 65114 0.211 1072.00100 65115 -0.465 1062.33780 65116 5.83 473.28940 65117 -3.54 327.54500 65118 5.8 523.18040 65119 -3.36 666.60400 65120 -2.17 166.11220 65121 -0.724 65122 - 951.87400 65123 -2.02 1033.97790 65124 -2.04 161.15580 65125 -3.19 161.15580 65126 -3.19 1237.17040 65128 -2 363.22060 65129 -3.05 1122.06000 65130 2.27 1120.04400 65131 2.48 1078.00700 65132 2.42 366.23990 65133 -0.542 459.19990 65134 -2.97 379.22000 65135 -2.19 330.50420 65136 6.89 367.35380 65137 -0.872 479.95500 65138 3.47 1104.04400 65139 2.15 600.567 6514 1.54 1320.12170 65140 -2.26 397.33190 65141 -2.22 477.39500 65142 -1.45 733.58200 65143 -1.31 653.51900 65144 -2.11 543.47500 65145 -2.39 623.53800 65146 -1.54 543.47500 65147 -2.23 260.21900 65148 -2.94 609.55300 65149 -2.07 463.41200 65150 -2.37 463.41200 65151 -2.37 502.42300 65152 -1.71 648.56400 65153 -2.01 909.24120 65154 7.7 937.29430 65155 8.1 1055.38240 65156 6.72 1111.48870 65157 7.43 1071.38180 65158 5.88 1099.43490 65159 6.51 1071.38180 65160 5.79 1099.43490 65161 6.37 925.24060 65162 7.11 1087.38120 65163 5.13 953.29370 65164 7.56 1115.43430 65165 5.61 941.24000 65166 6.7 1103.38060 65167 4.1 969.29310 65168 6.98 1131.43370 65169 4.45 568.50100 65170 -2.06 609.55300 65171 -2.07 473.56520 65172 0.986 426.48060 65173 4.15 543.47500 65174 -2.17 689.61600 65175 -2.02 609.55300 65176 -2.07 463.41200 65178 -2.37 422.36000 65179 -2.36 387.80900 6518 -0.199 441.18460 65180 -3.45 543.47500 65181 -2.24 463.41200 65182 -2.37 543.47500 65183 -2.05 502.42300 65184 -1.59 463.41200 65185 -2.34 422.36000 65186 -2.31 350.32180 65188 -2.64 715.65490 65189 -3.09 1477.33190 65192 -2.32 1296.49490 65193 3.52 1324.54810 65194 3.79 568.50100 65195 -2.02 1312.49430 65196 3.05 648.56400 65197 -1.97 609.55300 65198 -2.03 2226.05320 65199 - 233.69500 6520 2.66 1340.54750 65200 3.4 1312.49430 65201 3.14 1340.54750 65202 3.46 1328.49370 65203 2.64 1344.49310 65204 2.16 1372.54630 65205 2.59 1356.54690 65206 2.99 444.50230 65208 3.47 443.49440 65209 3.47 448.50760 6521 5.28 354.52560 65210 6.75 621.82620 65211 3.27 65213 - 65214 - 65215 - 65216 - 65217 - 359.20120 65218 - 65219 - 65220 - 585.59870 65221 1.23 587.82860 65222 5.28 510.53540 65223 -1.48 622.74800 65224 3.09 691.63020 65225 -2.3 166.17390 65228 1.96 1112.49660 65229 7.43 65230 - 65231 - 65233 - 65235 - 65238 - 65240 - 162.25000 65241 2.11 106.44100 65242 -0.212 586.60660 65243 1.23 552.87200 65244 7.59 1015.91140 65245 -2.09 511.54330 65246 -1.48 623.75600 65247 3.09 674.60300 65257 -2.99 256.32140 65258 -1.9 6526 - 65260 - 1933.77080 65269 -1.79 6527 - 177.19780 65271 - 161.15580 65272 - 853.77080 65276 -2.18 469.43920 65277 -1.3 1365.24510 65278 -2.14 504.10100 652822 4.57 44.03270 65285 - 311.22560 65288 - 65289 - 65290 - 65291 - 311.226 65292 - 65293 - 65294 - 65295 - 65296 - 65297 - 65298 - 65299 - 480.89600 652992 0.197 204.35106 6530 5.66 65300 - 701.95390 65301 - 65302 - 65303 - 4668.33500 65307 - 63.07900 65308 -0.414 297.306 6531 2.29 320.30390 65310 -1.39 4755.47800 65312 - 477.03800 6532 4.09 616.747 65324 0.272 513.63600 65326 2.25 307.34320 65329 3.18 513.49800 6533 4.09 517.41030 65330 -3.18 65331 1.8 895.61700 65332 -3.49 937.65400 65336 -2.79 65337 -2.9 899.64900 65338 -3.49 998.78000 65339 -3.47 471.42340 65340 -2.19 319.45830 65341 5.97 317.44250 65342 5.8 941.68500 65343 -2.79 564.55500 65344 5.69 525.59010 65345 2.81 484.65100 65346 5.69 719.911 65347 3.19 396.50600 65349 1.9 249.349 6535 2.81 232.15000 65350 2.92 196.69700 65351 2.92 591.47620 65352 -2.39 195.68900 65353 2.92 502.51040 65354 1.9 502.51040 65355 1.85 460.47370 65356 1.27 638.61370 65357 -1.02 338.35390 65358 3.45 372.36860 65359 1.8 235.279 6536 1.62 354.39640 65360 3.46 446.40410 65361 0.55 227.26030 65362 -0.85 322.35300 65363 0.28 698.75490 65364 4.44 308.36950 65365 2.52 444.60350 65366 5.23 417.53840 65367 2.66 436.62460 65368 5.16 466.48140 65369 4.52 367.785 6537 0.131 780.98150 65370 2.43 816.75680 65371 2.57 978.89740 65372 0.509 357.00400 65373 2.46 492.51710 65374 3.84 466.65700 65375 2.86 506.58680 65376 1.11 452.45330 65377 3.36 658.60180 65378 -0.0579 2500.70580 65379 - 382.884 6538 5.09 2662.84640 65380 - 2320.46230 65381 - 352.38050 65382 2.81 382.40650 65383 2.7 457.49600 65384 2.29 354.39640 65385 3.08 272.38040 65386 0.856 464.55010 65387 6.29 540.55840 65388 1.92 618.54100 65389 2.67 321.159 6539 2.54 430.40470 65390 0.85 430.40470 65391 0.85 512.50520 65392 1.58 512.50520 65393 1.58 528.50460 65394 0.927 528.50460 65395 0.927 470.46850 65396 1.2 470.46850 65397 1.2 470.46850 65398 1.2 448.42000 65399 -0.207 256.297 6540 3.73 372.54570 65400 6.67 402.52860 65401 4.47 422.38270 65402 0.00201 434.65170 65404 6.91 434.65170 65405 6.91 405.48620 65406 4.45 419.51280 65407 5.56 350.44920 65408 1.12 261.28130 65409 2.27 422.91100 6541 4.09 310.34380 65410 4.02 266.33430 65411 4.58 471.54270 65412 3.14 554.58830 65413 3.37 246.30160 65414 3.94 390.55610 65415 5.64 390.11000 65416 4.52 804.07500 65417 2.51 400.55090 65418 5.38 418.56620 65419 4.14 261.272 6542 -1.26 420.58210 65420 3.59 882.20300 65421 5.43 796.07100 65422 4.99 960.75140 65423 0.696 1061.25320 65424 0.0327 1533.64840 65425 -1.1 1371.50780 65426 -0.619 899.11260 65427 1.93 885.08600 65428 1.49 931.11140 65429 -0.358 302.32180 6543 2.47 378.54540 65430 8.4 376.52950 65431 7.8 402.56680 65432 7.8 671.86710 65433 4.31 643.81390 65434 2.87 496.54890 65435 1.98 466.52290 65436 3.47 452.53940 65437 3.87 512.59130 65438 3.63 436.49690 65439 - 352.33740 65440 3.54 434.48100 65441 - 368.33680 65442 3.27 372.41170 65443 3.86 414.44830 65444 4.16 754.81810 65445 5.11 754.81810 65446 5.11 786.86000 65447 5.08 308.26700 65448 0.967 306.25100 65449 1.07 254.32210 65450 2.06 254.32210 65451 2.06 252.30620 65452 1.72 286.23630 65453 2.27 448.37690 65454 -0.369 764.98520 65455 6.89 764.98520 65456 6.89 784.97020 65457 0.507 250.20420 65458 0.613 408.52830 65459 2.79 434.35030 65460 0.47 161.15910 65461 -3.23 334.44980 65462 4.75 338.48160 65463 4.22 240.18720 65464 0.872 261.31630 65465 2.26 768.08690 65466 4.96 738.01790 65467 4.5 322.35450 65468 4.63 338.39700 65469 5.06 17.007 6547 - 302.32180 65470 3.05 286.27940 65471 2.4 256.25340 65472 2.33 312.27360 65473 3.3 460.47530 65474 3.58 397.42110 65475 1.2 395.40520 65476 1.61 436.36620 65478 -0.0702 440.39800 65479 -0.985 260.19900 65480 1.77 570.67690 65482 6.61 350.88300 65483 3.98 584.82620 65484 7.61 458.71620 65485 8.27 670.91550 65486 7.55 458.67310 65487 5.84 488.57150 65488 5.47 488.57150 65489 5.47 445.89588 6549 3.36 522.58770 65490 5.12 584.61730 65492 6.42 584.61730 65493 6.57 536.52510 65494 -0.438 538.54100 65495 0.341 742.54910 65496 5.82 434.43640 65497 -0.561 478.61970 65498 7.38 410.50270 65499 5.31 359.46590 6550 2.56 246.32500 65500 3.02 230.25920 65501 2.46 292.32850 65502 3.69 292.32850 65503 3.81 546.70500 65504 2.62 532.65600 65505 1.82 528.62400 65506 2.99 544.68900 65507 3.56 548.657 65508 1.38 564.72100 65509 1.89 474.63100 65510 7.65 378.41780 65511 4.37 642.560 65512 -0.715 893.02520 65513 -1.17 1167.37360 65514 0.00987 1181.44330 65515 1.33 465.49510 65516 2.93 336.33800 65517 3.51 350.36460 65518 3.67 378.41780 65519 4.48 410.41660 65520 3.5 424.44320 65521 3.1 428.43190 65522 2.67 428.43190 65523 2.67 291.14300 65524 3.76 665.29200 65525 6.67 548.57880 65526 1.62 550.59470 65527 1.79 548.57880 65528 2.02 438.42510 65529 0.0825 610.51750 6553 -0.726 480.46180 65530 0.582 494.48840 65531 1.05 522.49850 65532 1.05 550.55170 65533 1.28 1229.35530 65534 -0.454 297.39140 65535 3.93 297.39140 65536 4.76 304.38080 65537 4.7 420.53900 65538 4.28 416.50730 65539 3.75 270.237 6554 1.8 446.49020 65540 2.54 418.48010 65541 2.49 418.48010 65542 2.66 418.48010 65543 2.67 476.51620 65544 2.1 376.44340 65545 1.96 238.36570 65546 3.21 634.84190 65547 6.26 252.22010 65548 1.64 588.85950 65549 8.49 284.264 6555 2.5 742.63210 65550 -0.722 904.77430 65551 0.295 370.43880 65552 3.99 370.43880 65553 3.99 388.45410 65554 3.91 370.43880 65555 3.99 1505.75720 65556 0.249 487.46900 65557 7.93 487.46900 65558 7.7 584.38000 65559 6.76 467.72968 6556 4.68 584.38000 65560 6.69 566.36500 65561 7.36 408.57290 65562 7.07 489.48500 65563 7.58 568.38100 65564 8.01 718.62400 65565 9.69 718.62400 65566 9.48 480.63400 65567 6.22 468.58180 65568 3.01 742.63210 65569 -0.52 207.312 6557 1.77 1027.19390 65570 2.06 398.53510 65571 5.65 474.62950 65572 4.49 458.63010 65573 5.82 1177.36840 65574 0.322 352.46510 65575 1.94 480.54790 65576 2.7 468.53720 65577 1.59 466.52140 65578 2.35 454.51070 65579 1 302.40790 65580 4.76 304.42380 65581 3.44 703.91050 65582 4.39 661.83070 65583 3.38 653.89490 65584 3.87 332.435 65585 4.2 518.63900 65586 4.33 534.63840 65587 2.53 562.64850 65588 2.39 520.61180 65589 1.79 427.40250 6559 -1.21 562.64850 65590 2.39 504.61240 65591 3 532.66560 65592 3.96 666.75450 65593 4.13 576.67510 65594 3.46 418.52320 65595 4.01 213.23190 65596 2.72 313.34780 65597 1.82 920.81520 65598 -1.09 349.38160 65599 -1.71 264.317 6560 1.03 365.38100 65600 -2.15 482.43620 65601 2.21 482.43620 65602 2.21 634.79730 65603 2.35 343.37370 65604 2.62 458.71620 65605 5.74 342.34260 65606 3.18 356.36920 65607 3.17 468.14300 65608 2.62 454.11600 65609 1.9 402.40270 65610 2.7 370.35270 65611 2.42 354.35330 65612 3.42 390.81400 65613 4.01 570.54280 65614 5.19 570.54280 65615 5.26 392.35670 65616 0.544 322.44240 65617 3.57 1328.76600 65618 5.63 1328.76600 65619 5.78 268.437 6562 - 1095.22640 65620 1.69 1065.20040 65621 1.8 901.04240 65622 0.811 1227.34100 65623 0.351 1257.36700 65624 0.337 1389.48160 65625 -0.333 1419.50760 65626 -0.319 1389.48160 65627 -0.337 726.89110 65628 1.38 1031.18570 65629 2.18 305.369 6563 1.85 441.60620 65630 4.17 415.56890 65631 3.7 782.95430 65632 1.99 782.95430 65633 1.98 347.36730 65634 1.34 584.60940 65635 3.62 582.59350 65636 3.59 606.52880 65637 0.152 230.30220 65638 3.96 444.26800 65639 3.88 273.328 6564 2.48 883.02600 65640 0.737 410.37350 65641 3.09 386.35210 65642 1.87 1218.53400 65643 1.75 383.69600 65644 3.62 418.14100 65645 4.36 448.55070 65646 6.74 464.55010 65647 6.2 410.45960 65648 3.93 618.79790 65649 6.03 309.317 6565 1.99 558.74590 65650 6.47 538.67170 65651 4.36 444.11500 65652 5.28 288.29520 65653 2.05 270.32300 65654 3.03 1344.76500 65655 5.05 1360.76500 65656 5.68 889.03170 65657 0.355 880.08250 65658 4.72 236.34990 65659 2.93 437.53146 6566 0.734 367.39510 65660 1.82 632.82600 65661 5.45 618.84250 65662 7.05 600.82720 65663 7.01 462.44650 65664 1.07 283.32180 65665 2.78 801.15330 65666 4.95 827.19060 65667 5.74 348.30410 65668 0.914 490.54280 65669 2.67 258.270 6567 2.34 316.43450 65670 4.62 464.55010 65671 6.14 396.43310 65672 4.5 424.48620 65673 5.5 410.41660 65674 4.11 410.45960 65675 4.61 258.22620 65676 2.73 710.80560 65677 -1.4 386.39520 65678 2.52 370.39580 65679 2.66 214.260 6568 3.42 450.52350 65680 4.49 436.49690 65681 4.17 436.49690 65682 4.18 434.52410 65683 5.28 356.36920 65684 2.39 372.41170 65685 2.88 396.43310 65686 4.08 554.49880 65687 0.728 570.49820 65688 0.559 738.94480 65689 2.41 696.90820 65690 1.85 752.97140 65691 3.06 720.92960 65692 3.01 720.92960 65693 3.47 678.89290 65694 3.23 556.51630 65696 5.8 584.56940 65697 5.84 710.67790 65698 3.72 628.62200 65699 5.21 426.71740 6570 8.62 313.34780 65700 2.57 353.45470 65701 4.91 330.28890 65702 1.89 346.28830 65703 1.31 388.36800 65704 2.56 360.31480 65705 1.79 739.81850 65706 0.22 1054.15760 65707 0.316 712.79310 65708 0.352 318.27820 65709 2.96 373.40460 65710 1.17 373.40460 65711 2.1 387.43110 65712 2.23 387.43110 65713 2.64 637.85060 65714 7.24 637.85060 65715 7.07 422.56100 65716 3.94 580.62220 65717 5.68 580.62220 65718 5.67 394.50180 65719 2.33 306.32040 6572 -2.51 648.78560 65720 4.79 192.21120 65721 1.65 508.73030 65722 2.16 308.46040 65724 4.99 656.75970 65725 4.32 660.70540 65726 1.39 319.31080 65727 3.48 821.39400 65728 3.88 855.84000 65729 4.57 392.39980 65730 -0.115 302.27880 65732 2.85 424.61540 65733 6.25 574.70220 65734 2.77 566.59720 65735 4.84 296.40670 65736 2.01 338.35390 65737 3.03 328.35910 65738 2.29 351.39570 65739 4.15 414.579 6574 5.24 452.58570 65740 3.6 582.510 65741 2.19 396.43310 65742 4.22 290.31110 65743 1.97 304.33770 65744 2.64 276.28450 65745 2.41 338.35390 65746 3.46 498.65090 65747 4.51 652.73280 65748 3.85 428.60590 65749 3.12 442.458 6575 0.00586 442.63240 65750 3.21 516.45090 65751 1.58 586.71290 65752 3.9 518.63900 65753 2.93 576.54590 65754 0.0959 1295.37040 65755 -0.165 1295.37040 65756 -0.855 1441.51160 65757 -0.303 1279.37100 65758 -0.577 1313.38560 65759 -0.72 1151.24500 65760 -0.361 1267.36030 65761 -0.469 389.04600 65762 1.08 278.34350 65763 5.57 666.62540 65764 1.9 708.66200 65765 1.42 750.69870 65766 1.88 664.73710 65767 3.73 274.39780 65768 5.59 742.54910 65769 6.05 568.52700 65770 5.4 610.82380 65771 - 474.45720 65772 2.53 364.51880 65773 5.44 656.71820 65774 4.08 656.71820 65775 3.97 238.36570 65776 3.13 376.40190 65777 3.59 336.46570 65778 2.16 202.22800 65779 -0.421 284.26350 65780 3.11 286.36550 65781 3.61 272.38200 65782 4.34 486.68320 65783 5.26 248.27440 65784 2.6 338.35390 65785 4.81 278.32400 65786 2.02 256.25340 65787 2.72 458.71620 65788 5.5 338.48160 65789 2.89 534.42308 6579 0.612 496.37660 65790 5.53 316.30380 65791 -1.04 720.62970 65792 1.13 704.63030 65793 1.29 360.48710 65794 5.56 312.31660 65795 2.69 412.43250 65796 3.15 642.90690 65797 7.61 468.66800 65798 5.82 856.96000 65799 0.212 190.19530 65800 1.48 190.19530 65801 1.48 484.53970 65802 4.25 490.58740 65803 6.02 506.58680 65804 5.06 506.58680 65805 5.04 506.58680 65806 5.11 490.58740 65807 7.03 490.58740 65808 6.87 496.54890 65809 1.68 498.56480 65810 2.67 498.56480 65811 2.59 496.54890 65812 1.68 250.25210 65813 2.56 1285.37710 65814 0.437 1155.23530 65815 0.535 451.57600 65816 0.12 495.69330 65817 5.62 482.65150 65818 6.29 372.28250 65819 3.3 370.26660 65820 4.07 350.40770 65821 3.59 494.53630 65822 1.59 520.57360 65823 1.44 496.55220 65824 1.37 516.62310 65825 1.41 574.65920 65826 0.814 574.65920 65827 0.814 588.68580 65828 1.24 532.62250 65829 1.4 730.79370 65830 -2.08 728.77780 65831 -1.58 360.40100 65832 1.71 342.38570 65833 2.83 392.44280 65834 1.71 360.40100 65835 1.74 374.42750 65836 2.1 252.34930 65837 1.88 252.34930 65838 2.12 960.92850 65839 1.89 271.24484 6584 2.13 918.89180 65840 1.58 308.41250 65842 4.9 322.43910 65843 5.69 236.34990 65844 5.18 236.34990 65845 5.18 456.70030 65846 7.48 532.66560 65847 4.21 442.37230 65848 2.07 1043.17320 65849 -0.699 502.68420 65850 7.56 416.63650 65851 7.26 588.77190 65852 5.21 442.67370 65853 7.06 592.50380 65854 2.3 887.05890 65855 0.256 248.31750 65856 2.53 160.16930 65857 2.38 428.64720 65858 7.05 464.37630 65859 0.0786 258.270 6586 3.15 464.37630 65860 0.0786 612.53340 65861 -1.11 392.48740 65862 6.14 352.38050 65863 4.58 336.33800 65864 3.68 354.39640 65865 3.68 1270.36420 65866 -1.07 378.37470 65867 2.92 841.12110 65868 5 468.58180 65869 4.14 668.775 6587 1.8 486.59710 65870 3.06 468.58180 65871 4.06 250.33340 65873 1.71 250.33340 65874 2.71 350.44920 65875 0.891 350.44920 65876 1.24 348.43330 65877 1.39 726.80650 65878 4.6 360.40100 65879 1.24 362.41680 65881 1.58 640.71730 65883 3.68 613.65220 65884 1.26 612.66410 65885 3.22 626.73370 65886 4.54 408.39920 65887 -1.6 536.69700 65888 1.61 534.68100 65889 1.53 278.390 6589 1.81 416.41960 65890 -0.306 424.48620 65891 4.64 438.51280 65892 4.82 344.31540 65893 2.42 318.27820 65894 1.14 1572.04090 65895 - 236.26370 65896 2.22 418.43700 65897 1.85 432.46360 65898 2.39 284.30650 65899 2.98 467.597 6590 0.417 441.47370 65900 1.78 592.76060 65901 2.51 488.69910 65902 5.45 646.85100 65903 5.04 630.85160 65904 5.97 342.51820 65905 5.05 743.88670 65906 5.03 556.64240 65907 1.13 598.67900 65908 1.7 540.64300 65909 1.78 242.360 6591 2.76 240.25730 65910 2.42 470.94000 65911 2.87 750.69870 65912 2.9 678.89290 65913 4.37 544.07700 65914 1.49 507.61630 65915 1.29 523.61570 65916 0.753 1570.22200 65917 0.43 498.39250 65918 2.78 396.47610 65919 5.72 323.428 6592 1.06 408.48680 65920 6.79 396.47610 65921 4.72 396.47610 65922 4.72 396.47610 65923 4.72 396.47610 65924 4.72 408.48680 65925 5.99 408.48680 65926 5.99 408.48680 65927 5.95 396.47610 65928 5.26 396.47610 65929 5.26 275.387 6593 1.55 408.48680 65930 5.95 333.29280 65931 1.76 288.25220 65932 1.16 892.97890 65933 3.53 438.46970 65934 3.59 356.49840 65935 7.14 358.42810 65936 3.94 356.41230 65937 4.64 356.41230 65938 4.64 219.27960 65939 1.57 277.232 6594 -0.892 450.39430 65940 2.15 332.26010 65941 -0.779 570.45520 65942 0.953 442.37230 65943 2.57 594.47660 65944 2.83 454.68440 65945 6.16 470.68380 65946 5.82 408.44380 65947 4.63 336.33800 65948 4.21 342.34260 65949 3.4 291.386 6595 2.36 674.81960 65950 6.62 624.71940 65951 6.56 656.76130 65952 5.82 670.78780 65953 6.25 482.56540 65954 3.98 372.45470 65955 4.11 430.49080 65956 3.1 524.51440 65957 -0.131 366.45010 65958 4.89 486.68320 65959 4.33 302.45100 65960 3.94 286.45160 65961 5.89 622.91570 65962 7.63 606.91630 65963 8.65 702.71200 65964 1.9 190.63100 65966 -1.12 353.37400 65967 0.507 363.43100 65968 1.58 562.66940 65969 4.35 247.37584 6597 3.08 578.71180 65970 5 578.71180 65971 5.2 536.67520 65972 4.56 873.07690 65973 2.79 873.07690 65974 2.79 974.06320 65975 -0.916 420.49750 65976 6.92 350.36460 65977 4.15 662.80890 65978 5.1 402.39460 65979 2.73 299.363 6598 0.25 1102.41100 65980 3.85 234.24790 65981 0.591 626.60610 65982 2.97 476.47470 65983 2.95 610.60670 65984 3.37 610.60670 65985 3.37 2156.34890 65986 - 2156.34890 65987 - 2336.59240 65988 - 476.51620 65989 0.988 317.380 6599 1.68 602.80000 65990 7.74 602.80000 65991 7.8 1645.68880 65992 -0.715 1541.62740 65993 -0.602 1135.24560 65994 -0.0452 456.61420 65995 4.47 768.88300 65996 -0.00202 740.83000 65997 -0.306 428.69020 65998 6.43 428.69020 65999 7.38 291.257 6600 -0.919 486.15900 66000 4.16 486.15900 66001 4.16 268.35350 66002 4.78 240.30030 66003 3.86 372.05500 66004 3.9 226.27380 66005 2.42 262.30100 66006 1.26 294.38920 66007 -1.76 276.37400 66008 1.7 330.41800 66009 3.64 287.31050 6601 0.306 314.41860 66010 3.88 319.26780 66011 2.41 314.42190 66012 0.363 444.51740 66013 2.3 664.78830 66016 3.95 405.66020 66017 3.79 1237.29100 66018 -1.3 1223.30700 66019 -1.29 552.87204 6602 6.52 386.57070 66020 4.36 450.69900 66021 5.54 442.67700 66022 4.95 370.61440 66023 5.38 266.33280 66024 0.629 322.48220 66025 4.91 186.24810 66026 2.03 328.40220 66027 2.6 258.22620 66028 1.75 258.22620 66029 1.76 1056.222 6603 -0.46 211.23800 66030 0.199 338.35390 66031 2.81 342.42870 66032 2.95 312.40280 66033 4.1 310.38690 66034 4.11 228.28480 66035 2.2 376.40040 66036 3.24 178.22770 66037 1.46 308.45560 66038 5.77 374.55670 66039 6.78 268.31052 6604 2 358.34200 66040 2.61 236.22550 66041 2.32 614.50930 66042 2.99 144.16840 66043 -0.0197 306.35360 66044 1.79 456.70030 66045 5.88 626.51690 66046 -0.863 128.12590 66047 -0.682 340.36980 66048 3.18 440.70090 66049 7.16 323.43200 6605 3.04 234.33400 66050 2.61 728.56400 66051 2.06 878.65240 66052 2.44 380.43370 66053 4.7 454.68440 66054 7.19 470.68380 66055 6.07 464.55010 66056 4.9 344.31540 66057 1.56 328.31600 66058 3.57 578.52020 66059 2.08 873.80660 66060 1.28 402.56680 66061 4.55 444.60350 66063 5.93 236.22550 66064 2.31 572.73780 66065 0.455 532.63090 66066 -0.296 516.63150 66067 -0.0474 232.31810 66068 3.9 418.30660 66069 2.22 270.28000 66071 3.39 232.31810 66072 2.67 372.36710 66073 -0.312 372.36710 66074 -0.0741 432.50670 66075 0.89 628.83570 66076 8.39 586.79910 66077 8.26 568.78380 66078 8.72 404.36740 66079 2.07 402.35150 66080 2.55 430.53390 66081 4.25 504.52780 66082 5.06 498.52170 66083 4.09 622.52820 66084 -0.575 448.37690 66085 -0.0937 413.93500 66086 4.08 251.27990 66087 3.34 483.59800 66088 6.22 278.30040 66089 0.0218 292.32700 66090 0.669 570.54280 66091 5.19 452.49790 66092 4.99 1328.76600 66093 5.78 404.58420 66094 6.27 422.59950 66095 6.41 424.48620 66096 4.41 770.68680 66097 1.16 310.34380 66098 2.29 356.36920 66099 3.36 479.60780 6610 4.95 396.43310 66100 1.66 668.59970 66101 5.27 652.60030 66102 5.46 330.28890 66103 3.02 709.67000 66104 5.21 723.65300 66105 5 725.66900 66106 4.22 723.69600 66107 5.49 725.66900 66108 3.15 695.64300 66109 5.08 446.546 6611 2.02 723.65300 66110 4.71 695.64300 66111 4.91 725.66900 66112 4.22 725.66900 66113 3.24 695.64300 66114 4.69 695.64300 66115 3.86 725.66900 66116 3.64 634.76230 66117 2.61 692.79840 66118 3.12 382.45280 66119 2.86 376.576 6612 5.02 398.45220 66120 2.7 396.43640 66121 1.87 412.43580 66122 1.67 384.46870 66123 3.46 398.45220 66124 2.56 161.15740 66125 1.41 356.41230 66126 3.79 328.40220 66127 3.76 494.61910 66128 3.89 492.60320 66129 3.69 342.131 6613 4.33 482.65150 66130 5.59 740.66080 66131 1.18 902.80140 66132 0.299 724.66300 66133 - 578.52020 66134 - 548.71130 66135 2.41 548.71130 66136 2.41 534.68470 66137 2.03 883.28700 66138 9.43 899.28640 66139 8.99 356.158 6614 4.72 284.30500 66140 0.0855 991.13660 66142 1.99 994.02300 66143 2.72 798.95530 66144 2.68 640.76030 66145 1.77 719.81890 66146 4.08 468.58510 66147 2.94 360.44400 66148 3.52 1457.75730 66149 1.62 325.677 6615 3.8 438.51280 66150 4.88 452.53940 66151 5.21 384.37930 66152 1.46 472.69970 66153 6.02 334.32220 66154 2.55 488.69910 66155 4.96 488.69910 66156 4.48 911.08030 66157 2.29 1045.21080 66158 0.111 362.37380 66159 0.978 360.122 6616 4.56 364.38970 66160 0.27 394.41560 66161 0.0501 436.45230 66162 0.622 378.41620 66163 0.466 394.41560 66164 0.122 338.39700 66165 5.64 247.37580 66166 4.31 273.41310 66167 4.72 270.36450 66168 1.07 795.00810 66169 2.51 325.406 6617 2.59 941.14930 66170 2.07 812.04020 66171 3.83 286.27940 66172 2.42 1307.47050 66173 -0.402 694.68180 66174 3.82 462.70490 66175 4.89 356.39240 66176 -0.22 281.39050 66177 2.41 459.57510 66178 3.45 252.34930 66179 1.53 573.663 6618 -1.11 597.01200 66180 2.71 252.30620 66181 0.796 580.53770 66182 5.67 568.52700 66183 5.75 610.56210 66184 2.64 530.56360 66185 4.21 416.37810 66186 1.39 562.51930 66187 0.486 508.60260 66188 4.81 490.58740 66189 5.91 515.090 6619 4.44 508.60260 66190 4.78 440.48560 66191 3.36 590.70160 66192 1.85 548.66500 66193 1.22 648.69470 66194 0.189 632.69530 66195 0.786 544.59010 66196 1.32 526.57490 66197 2.75 520.65490 66198 3.56 426.45900 66199 3.01 367.826 6620 4.91 484.53970 66200 4.22 352.38050 66201 3.15 294.34440 66202 4.56 466.43520 66203 0.56 450.43580 66204 0.733 466.43520 66205 0.527 466.43520 66206 0.488 450.43580 66207 0.758 482.43460 66208 0.218 521.68750 66209 4.64 517.65580 66210 5.51 587.78870 66211 6.44 354.35330 66212 3.6 464.55010 66213 5.63 450.39280 66214 -0.303 610.51750 66215 -0.0907 474.71560 66216 5 270.40760 66217 1.66 558.42300 66218 -0.777 1435.52100 66219 1.72 640.80800 66220 2.51 672.80700 66221 1.47 624.80900 66222 1.49 654.83500 66223 2.91 668.86200 66224 3.22 638.79200 66225 2.54 624.80900 66226 2.64 874.70680 66227 2.49 722.60250 66228 2.2 284.34960 66229 4.27 394.418 6623 3.94 330.45960 66230 3.11 344.48610 66231 3.42 719.88700 66232 3.57 719.88700 66233 3.57 512.59460 66234 1.49 512.59460 66235 1.33 538.63190 66236 1.5 540.64780 66237 3.1 422.47540 66238 -2.56 422.47540 66239 -2.63 262.215 6624 1.69 406.47600 66240 -1.69 406.47600 66241 -1.75 342.38740 66242 -1.05 414.49320 66243 -0.748 372.45650 66244 0.503 678.68900 66246 - 678.68900 66247 - 678.68900 66248 - 1465.77770 66249 - 609.733 6625 3.91 1491.83800 66250 - 456.61420 66251 5.03 372.71300 66252 3.33 372.71300 66253 3.35 338.26780 66254 2.85 338.26780 66255 2.87 740.94700 66256 0.894 932.82590 66257 -0.701 490.52200 66258 1.1 903.05830 66259 0.124 412.43090 66260 3.28 496.54890 66261 2.67 684.88200 66262 5.1 406.47090 66263 5.37 438.51280 66264 4.62 314.33250 66265 2.98 360.31480 66266 2.98 490.58740 66267 5.81 244.19960 66268 2.29 594.78280 66269 4.95 239.311 6627 1.04 622.91570 66270 7.85 377.47610 66272 5.06 363.44950 66273 4.74 318.45040 66275 3.37 945.91230 66276 1.68 961.91170 66277 1.18 642.86230 66278 6.05 486.64020 66279 5.57 384.337 6628 -1.84 518.46670 66280 1.56 488.53190 66281 -1.58 488.53190 66282 -1.58 772.65960 66284 0.933 756.66020 66285 1.05 918.80080 66286 0.221 768.58480 66287 2.01 610.51750 66288 -0.445 610.51750 66289 -0.377 243.215 6629 2.04 1175.30950 66290 0.0888 259.30040 66291 1.48 794.92350 66292 3.51 814.91320 66293 3.75 780.89690 66294 3.37 800.88660 66295 3.5 814.91320 66296 3.82 408.48680 66297 4.62 424.48620 66298 4.26 747.82900 66299 3.71 128.16898 663 1.72 259.258 6630 2.41 733.80240 66300 3.52 392.40130 66302 3.86 410.50270 66303 4.15 408.40070 66304 2.63 259.25580 66305 -1.12 462.66340 66306 6.85 580.53770 66308 3.55 505.55890 66309 3.4 260.28840 6631 1.07 428.52300 66310 -0.649 424.49100 66311 0.0996 484.54300 66312 0.148 488.62100 66313 -1.19 913.09610 66314 0.798 913.09610 66315 0.334 897.09670 66316 1.46 911.12330 66317 2.18 410.45960 66318 4.79 462.53420 66319 3.73 331.321 6632 1.74 388.45410 66320 3.92 504.69850 66321 3.97 367.40020 66322 0.57 367.40020 66323 0.506 468.58180 66325 3.4 484.58120 66326 2.13 484.58120 66327 2.74 470.59770 66328 2.93 486.59710 66329 1.81 186.233 6633 -0.631 314.50810 66330 4.16 354.39640 66331 3.45 356.41230 66332 3.72 402.43760 66333 2.64 370.39580 66334 2.91 370.39580 66335 2.64 358.47120 66336 4.22 570.67050 66337 3.87 387.46940 66338 2.8 514.52440 66339 2.77 275.387 6634 0.959 526.53510 66340 3.03 484.49840 66341 2.88 436.67250 66343 5.94 520.12400 66344 4.88 378.33010 66346 2.49 636.81470 66348 6.97 368.55210 66349 5.22 402.35150 66350 1.19 316.306 66351 1.58 480.59250 66352 4.67 488.58300 66353 2.48 518.60900 66354 1.81 381.22400 66355 1.92 520.69790 66356 4.44 712.83900 66357 1.27 397.46420 66358 0.814 678.68220 66359 4.81 95.21040 6636 -0.785 493.63610 66360 2.23 862.14700 66361 4.85 290.44030 66362 5.53 348.47640 66363 4.71 344.44460 66364 4.45 386.48130 66365 5.08 342.34260 66366 3.62 342.34260 66367 3.75 237.27500 66368 1.54 338.39700 66369 5.8 58.31968 6637 2.63 530.47590 66370 -0.712 500.44990 66371 -0.748 428.41200 66372 -0.829 173.25600 66373 0.291 448.50610 66374 2.24 448.50610 66375 2.22 448.50610 66376 2.22 446.49020 66377 2.06 432.50670 66378 4.09 390.47000 66379 3.38 506.54220 66380 1.86 522.58460 66381 2.78 508.55800 66382 1.03 550.59470 66383 1.68 450.52200 66384 1.47 756.88190 66385 5.53 756.88190 66386 5.53 316.43450 66387 3.77 1726.74400 66388 -0.571 489.60110 66389 2.67 438.46970 66391 3.92 438.46970 66392 3.9 258.31230 66393 1.97 350.44920 66394 0.0158 478.35980 66395 0.394 566.55260 66396 2.89 566.55260 66397 2.93 278.30040 66398 1.47 308.32640 66399 1.43 298.531 6640 2.97 356.36920 66400 3.09 560.63410 66401 4.82 576.63350 66402 4.36 786.81690 66403 2.58 562.56390 66404 2.06 439.18300 66405 5.17 421.16700 66406 5.64 278.38810 66407 6.31 264.36150 66408 5.96 308.37100 66409 3.9 342.410 6641 -0.962 294.34440 66410 3.51 214.21520 66411 -0.587 282.28910 66412 1.09 676.70630 66413 4.31 662.67970 66414 4.15 424.57080 66415 4.5 218.33460 66416 3.71 478.44590 66417 0.219 492.47250 66418 -0.0047 478.44590 66419 0.245 596.714 6642 5.74 624.58870 66420 1.63 598.55140 66421 1.08 372.45320 66422 0.723 478.40290 66423 0.777 167.16200 66424 -0.551 1061.25320 66425 0.238 342.47180 66426 5.64 358.47120 66427 4.95 358.47120 66428 5.1 340.45590 66429 5.7 266.335 6643 5.26 522.67230 66430 4.99 464.63620 66431 6.88 238.36570 66432 2.87 476.60380 66433 7.14 492.60320 66434 6.55 494.61910 66435 5.02 478.61970 66436 5.99 464.59310 66437 5.67 510.61850 66438 4.14 1223.35080 66439 -0.16 432.508 6644 4.25 264.40300 66440 5.79 440.57170 66441 5.08 478.44440 66442 -1.92 573.63290 66443 3.16 573.63290 66444 2.19 571.61700 66445 2.77 555.61610 66446 3.77 471.54270 66447 2.74 469.52680 66448 2.21 543.64840 66449 3.35 414.49140 6645 4.45 543.64840 66450 3.35 495.56410 66451 3.67 595.67990 66452 4.31 708.66360 66453 4.15 694.63700 66454 3.94 624.54720 66455 3.43 878.10970 66456 5.36 892.13630 66457 5.61 298.41770 66458 4.9 302.45100 66459 5.76 331.452 6646 6.1 340.36980 66460 3.11 438.47460 66461 3.01 438.476 66462 3.04 318.32120 66463 2.14 1559.64420 66464 - 1559.64420 66465 - 1427.52960 66466 - 1427.52960 66467 - 1573.67080 66469 -0.438 528.50620 6647 3.52 354.354 66470 2.22 260.37130 66471 5.07 236.34990 66472 4.54 236.34990 66473 4.1 236.34990 66474 4.11 402.56680 66475 4.61 402.56680 66476 4.54 402.56680 66477 4.54 494.53480 66478 -1.12 265.34960 66479 5.63 344.35700 66480 -0.674 293.35810 66481 1.05 424.48620 66482 4.55 356.36920 66483 2.99 654.65770 66484 2.67 654.65770 66485 2.67 478.53210 66486 1.67 618.84090 66487 3.68 681.73100 66488 4.11 618.67350 66489 3.7 314.294 6649 0.968 574.62100 66490 2.91 414.40530 66491 3.11 420.45450 66492 3.39 422.47030 66493 4.47 935.03030 66494 1.55 901.01410 66495 1.16 399.52310 66496 4.24 740.91770 66497 2.12 903.05830 66498 0.516 772.91650 66499 0.0452 134.08744 6650 -1.04 288.33830 66500 2.15 135.12670 66501 -0.333 234.33400 66502 3.29 468.62490 66503 4.73 470.64080 66504 4.8 486.64020 66505 3.9 331.31840 66506 -1.25 348.43330 66507 2.63 348.43330 66508 2.63 332.43390 66509 3.94 330.36002 6651 2.58 332.43390 66510 4.2 955.52190 66511 9.91 759.16000 66512 7.12 424.48620 66513 4.49 628.66660 66514 6.64 648.69770 66515 5.33 404.45510 66516 3.89 301.33710 66517 2.53 345.34660 66518 1.98 315.49130 66519 3.45 408.57290 66520 5.87 416.63650 66521 4.83 655.86280 66522 4.78 655.86280 66523 4.86 151.16260 66524 0.607 299.36420 66525 3.68 344.48770 66526 7.24 456.57110 66527 4.49 650.80790 66528 3.15 666.80730 66529 2.46 353.49770 66530 6.68 454.72750 66531 7.76 410.58880 66532 7.56 706.60160 66533 -0.0325 212.20260 66534 -0.529 198.17600 66535 -0.625 720.58660 66537 1.26 694.54930 66538 1.16 457.51770 66539 4.1 384.42240 66540 3.34 398.44890 66541 3.83 436.58150 66542 3.27 544.59010 66543 2.42 464.63620 66544 7.5 659.89280 66545 4.3 1233.20400 66547 1.62 615.54000 66548 1.86 302.45100 66549 5.28 1188.75300 66550 1.61 1281.24700 66551 2.78 1297.24700 66552 1.86 569.51350 66553 2.09 430.62150 66554 7.63 295.21500 66555 5.5 216.31870 66556 4.67 313.34780 66557 2.6 422.47030 66558 4.61 438.51280 66559 4.87 442.459 6656 2.71 458.58860 66560 7.21 408.48680 66561 4.59 476.60380 66562 5.96 492.60320 66563 5.55 356.41230 66564 3.39 422.51340 66565 6.58 452.53940 66566 6.3 406.51400 66567 6.36 368.42300 66568 5.56 338.39700 66569 5.5 404.411 6657 2.19 350.36460 66570 4.13 428.69020 66571 7.25 448.54910 66572 1.28 432.54970 66573 3.39 1259.33830 66574 -1.33 580.53610 66575 2.01 580.53610 66576 2.01 351.30960 66577 2.39 356.45530 66578 5.17 888.34100 66579 5.35 1120.750 6658 2.8 602.91600 66580 4.62 570.85100 66581 4.6 614.55080 66582 1.09 514.52260 66583 4.01 1548.83860 66584 2.4 330.41800 66585 4.79 330.41800 66586 4.79 375.50170 66587 4.18 580.53460 66588 -0.139 674.60120 66589 -0.763 611.689 66590 2.68 532.58100 66591 4.72 687.75400 66592 1.99 452.66860 66593 5.91 454.68440 66594 6.49 460.60290 66595 4.03 584.56630 66596 0.929 582.67960 66597 2.45 360.35790 66598 0.604 360.35790 66599 0.604 338.353 666 0.32 342.34260 66600 1.68 408.44220 66601 0.678 392.44280 66602 2.2 277.35870 66603 1.23 495.73970 66604 4.14 744.73410 66605 -1.2 582.59350 66606 -0.273 270.36450 66607 -0.489 248.31750 66608 3.44 422.51340 66609 5.52 484.66740 66610 6.91 266.33280 66611 2.82 266.33280 66612 2.82 358.38510 66613 1.5 322.35450 66614 4.68 365.85500 66615 5.86 698.71340 66616 4.53 924.94080 66617 4.74 906.92550 66618 4.91 822.93050 66619 0.481 364.43270 66620 1.39 422.46880 66621 1.25 380.43210 66622 0.71 380.43210 66623 0.723 270.28330 66624 1.92 302.27880 66625 1.83 470.68380 66626 7.11 770.72990 66627 1.78 193.28870 66628 1.32 770.98670 66629 2.86 912.19750 66630 3.87 318.36910 66631 4.03 348.39510 66632 3.96 334.36850 66633 3.68 230.21610 66634 2.05 417.40920 66636 1.39 217.67400 66637 -0.833 587.61490 66638 2.07 178.18790 66639 0.062 650.53830 6664 0.0422 424.48620 66640 4.4 424.48620 66641 4.45 492.60320 66642 6.17 436.49690 66643 4.24 474.58800 66644 6.75 368.37990 66645 3.7 1102.77470 66646 0.347 492.60320 66647 6.43 506.58680 66648 6.54 396.43310 66649 4.09 859.715 6665 0.529 396.43310 66650 4.15 975.12090 66651 0.0777 1485.60720 66652 -0.65 1517.60600 66653 -0.809 410.58880 66654 8.16 498.56480 66655 3.72 470.51160 66656 3.31 474.58800 66657 5.92 490.58740 66658 5.45 490.58740 66659 5.65 306.35360 66660 2.37 320.38020 66661 2.95 392.52890 66662 5.06 732.85570 66663 5.1 716.81320 66664 4.92 738.90180 66665 2.2 416.55030 66666 4.99 548.76080 66667 6.01 564.76020 66668 5.68 564.76020 66669 5.59 390.47000 66670 1.51 592.80520 66671 6.59 712.91060 66672 6.82 470.72690 66673 6.5 634.88340 66674 3.7 602.88460 66675 6.3 409.56430 66676 4.94 409.56430 66677 4.94 510.15400 66678 5.55 589.05000 66679 6.08 302.27880 66680 2.27 355.43080 66681 3.95 472.69970 66682 6.12 472.69970 66683 6.12 830.12200 66684 0.809 530.47740 66685 0.735 470.68380 66686 5.28 1176.49400 66687 -0.533 1096.43130 66688 1.17 348.43330 66689 0.349 435.57700 66690 0.977 365.55000 66691 7.27 351.52340 66692 6.24 351.52340 66693 6.47 351.52340 66694 6.47 413.59280 66695 5.86 372.49780 66696 6.12 390.42690 66697 3.28 306.35360 66698 3.54 250.25210 66699 2.57 250.25210 66700 2.51 371.38380 66701 2.55 634.84030 66702 3.81 254.281 66703 3.01 560.67720 66704 5.44 294.34440 66705 4.56 380.43370 66706 3.72 393.43570 66707 1.63 530.47740 66708 1.87 236.26370 66709 2.57 253.29430 66710 0.812 306.22440 66711 1.26 486.51100 66712 1.35 338.48160 66713 3.64 380.51820 66714 3.59 348.51940 66715 5.28 322.48220 66716 3.9 256.34130 66717 0.692 318.32120 66718 1.78 584.56790 66719 1.91 480.46180 66720 0.15 852.06760 66721 4.08 244.37190 66722 6.34 260.37130 66723 5.49 312.31660 66724 3.88 406.51400 66725 6.2 383.48070 66726 0.378 438.46970 66727 4.05 399.39720 66728 -0.834 166.217 66729 3.69 280.44548 6673 6.41 290.31110 66730 1.02 373.39970 66731 1.7 373.39970 66732 1.7 387.38320 66733 1.46 429.46300 66734 1.8 378.54540 66735 6.12 354.52400 66736 6.48 280.35940 66737 1.34 312.33800 66738 0.19 262.25800 66739 1.38 331.29680 6674 0.435 477.63340 66740 4.12 461.63400 66741 5.68 775.91200 66742 0.815 976.79850 66744 3.21 594.47810 66745 3.29 431.56500 66746 3.05 431.56500 66747 2.45 415.56560 66748 2.22 750.69870 66749 1.84 750.69870 66750 1.86 356.41230 66751 3.44 340.41290 66752 3.94 302.32180 66753 3.09 302.32180 66754 3.08 272.29580 66755 3.21 286.32240 66756 3.67 570.67530 66757 5.03 331.57830 66758 8.45 430.62000 66759 5.94 428.605 66760 4.47 698.83790 66761 -0.0958 844.97910 66762 -0.401 450.52350 66763 4.93 536.65580 66764 6.11 290.26810 66765 0.929 422.51520 66766 0.817 364.77700 66767 2.91 492.73090 66768 4.34 456.70030 66769 8.08 344.37900 66770 -3.14 864.84110 66771 2.75 472.69970 66772 6.36 594.56120 66773 -0.261 401.49590 66774 0.0713 385.49650 66775 0.996 310.42840 66776 3.82 606.65800 66777 2.26 228.28630 66778 2.54 228.28630 66779 2.54 530.73580 66780 5.18 530.73580 66781 5.18 558.78900 66782 5.84 516.70920 66783 4.68 616.78200 66784 3.3 330.41800 66785 4.2 309.44520 66786 5.83 311.46110 66787 7.14 406.51250 66788 3.92 151.20560 66789 2.08 612.795 6679 5.47 913.09610 66790 1.54 370.44540 66791 2.47 394.41720 66792 3.87 394.41720 66793 3.95 625.70590 66794 3.85 611.67930 66795 3.18 611.67930 66796 3.18 611.67930 66797 3.18 854.80170 66798 -0.7 373.35670 66799 0.616 166.219 668 4.39 373.35670 66800 0.597 674.86110 66801 3.77 550.59780 66802 4.32 310.345 66803 3.06 256.29640 66804 3.55 599.74100 66805 3.27 737.01840 66806 5.36 340.32670 66807 1.66 534.68300 66808 5.21 518.68360 66809 5.4 518.68360 66810 5.44 420.45450 66811 4.76 420.45450 66812 4.68 406.42790 66813 4.37 434.48100 66814 4.68 408.44380 66815 3.76 446.49020 66816 3.53 446.49020 66817 3.53 1059.23730 66818 1.17 560.76330 66819 8.46 422.33962 6682 -0.381 578.82170 66820 8.92 241.28510 66821 3.09 255.31170 66822 3.34 314.24640 66823 2.37 578.64940 66824 4.46 500.53760 66825 4.35 568.61150 66826 4.17 620.64300 66827 4.51 640.71880 66828 4.99 558.57370 66829 4.11 610.60520 66830 3.93 546.65060 66831 5.14 516.58000 66832 3.84 636.68550 66833 3.88 516.58000 66834 3.82 309.31600 66835 2.94 620.64790 66836 5.8 316.26230 66837 2.45 440.70090 66838 7.59 528.51280 66839 1.29 498.48680 66840 1.23 321.28360 66841 2.52 395.45160 66842 1.96 344.35850 66843 3.28 730.00710 66848 - 732.02300 66849 - 734.03890 66850 - 482.31400 66852 2.92 779.16540 66867 6.69 189.25540 66868 -3.01 181.18700 66869 -1.4 174.10700 66870 -1.16 37.03690 66871 5.47 58.09670 66872 0.783 225.22450 66874 -2.54 487.45290 66875 -1.94 483.95100 66876 1.97 488.43770 66877 -2.21 179.23890 66878 -0.0729 163.17330 66879 0.636 359.42500 66880 3.49 910.27210 66881 6.41 117.14630 66882 -0.308 618.57950 66883 -2.08 66884 - 1819.70790 66886 -1.76 212.15620 66887 0.0649 210.14030 66888 0.344 228.287 6689 2.8 618.57950 66890 -2.08 152.15060 66891 1.93 107.15310 66892 1.36 194.16410 66893 0.449 182.21640 66896 1.42 300.43510 66898 4.83 452.53130 66899 4.23 122.16440 669 1.46 277.404 6690 3.93 392.49070 66901 5.61 421.29700 66903 4.43 450.39280 66904 0.475 448.37690 66905 0.304 434.39340 66906 1.28 464.37630 66907 0.18 326.29710 66909 -2.31 313.865 6691 3.93 386.47000 66910 3.81 1327.55180 66911 4.5 1457.69360 66912 4.09 430.53390 66913 1.8 564.28590 66914 -3.11 564.28590 66915 -3.11 89.09320 66916 -2.71 404.36020 66917 2.67 398.66420 66918 8.64 306.36500 66919 2.67 262.302 6692 1.43 152.15060 66920 1.98 174.17780 66922 -3.42 197.14490 66923 1.49 130.12520 66924 -1.38 218.18700 66925 -1.89 151.11950 66926 1.68 151.11950 66927 1.5 181.14880 66928 0.16 911.28000 66929 6.41 440.488 6693 6.22 259.21760 66930 3.5 153.13870 66931 1.15 198.13620 66932 1.03 66933 - 214.17210 66936 0.0649 988.23610 66937 6.03 212.15620 66939 0.344 286.23630 6694 2.61 236.19930 66940 -2.11 198.23890 66941 0.352 178.16470 66942 0.369 141.10150 66943 -0.104 211.23770 66944 -0.0306 213.10120 66945 0.735 195.17210 66946 0.449 141.10150 66947 -0.101 146.12130 66948 -3.49 66949 - 246.25856 6695 1.93 223.24510 66950 2.63 179.17270 66951 0.369 134.17700 66952 -2.41 182.21640 66953 1.42 66954 - 224.25300 66955 2.63 987.75500 66957 -2.23 182.217 66958 2.33 224.254 66959 1.88 332.435 6696 4.15 180.24350 66960 3.52 359.47910 66961 5.96 359.47910 66962 5.96 357.46330 66963 6.16 314.46170 66964 7.2 862.20940 66965 - 863.64036 66966 - 866.24110 66967 - 867.67166 66968 - 870.27290 66969 - 524.558 6697 -0.631 872.28880 66970 - 873.71861 66971 - 66972 - 889.656013 66973 - 891.67166 66974 - 893.68731 66975 - 895.70296 66976 - 897.71861 66977 - 899.73426 66978 - 901.74991 66979 - 358.38510 6698 3.03 495.45330 66982 -0.238 668.12860 66983 9.81 652.12920 66984 10.1 668.12860 66985 9.78 684.12800 66986 9.47 680.18240 66988 10.2 696.18180 66989 9.9 306.354 6699 1.21 696.18180 66990 9.9 712.18120 66992 9.64 708.23550 66994 10.2 724.23490 66995 9.99 740.23430 66996 9.76 624.07600 66997 9.98 640.07540 66999 9.69 121.17968 670 1.48 248.364 6700 1.57 640.07540 67000 9.62 232.30000 67001 -2.79 674.60300 67002 -3.11 656.07480 67003 9.29 596.02290 67004 9.85 612.02230 67005 9.51 612.02230 67006 9.46 628.02170 67007 9.05 207.20590 67008 -1.95 383.40300 67009 -1.36 692.19600 6701 1.99 207.20590 67010 -1.95 196.18000 67012 -2.07 187.21960 67015 -4.14 567.96970 67017 9.7 583.96910 67018 9.31 583.96910 67019 9.24 284.741 6702 2.67 599.96850 67020 8.79 624.07600 67021 9.98 640.07540 67023 9.69 640.07540 67024 9.62 656.07480 67025 9.29 351.45710 67026 3.07 596.02290 67027 9.85 612.02230 67028 9.51 612.02230 67029 9.45 151.206 6703 0.871 628.02170 67030 9.05 351.45710 67031 3.02 183.05660 67032 -3.33 567.96970 67033 9.7 583.96910 67034 9.31 583.96910 67035 9.24 387.25710 67036 -3.68 245.25620 67037 -1.8 295.29284 6704 2.6 398.43700 67040 -2.01 599.96850 67041 8.79 539.91660 67042 9.49 555.91600 67043 9.07 571.91540 67044 8.42 511.86340 67045 9.27 527.86280 67046 8.73 527.86280 67047 8.63 543.86220 67048 7.92 198.24220 67049 -3.2 295.333 6705 1.48 163.23800 67050 -2.7 167.05720 67052 -1.79 463.26987 67053 - 465.28552 67054 - 491.30117 67055 - 547.36376 67056 - 549.37941 67057 - 551.39506 67058 - 575.39506 67059 - 167.292 6706 3.49 577.41071 67060 - 579.42636 67061 - 767.58285 67064 - 771.61415 67065 - 773.62980 67066 - 776.16170 67067 - 797.62980 67068 - 799.64545 67069 - 203.752 6707 3.49 801.66110 67070 - 803.67675 67071 - 735.52026 67073 - 737.53591 67074 - 739.55155 67075 - 745.59850 67076 - 748.10850 67077 - 358.47120 67078 6.16 360.48710 67080 5.96 360.48710 67081 5.96 875.67675 67082 - 877.69240 67083 - 879.70805 67084 - 881.72370 67085 - 883.73935 67086 - 885.75499 67087 - 887.77064 67088 - 991.78700 67089 -2.23 390.949 6709 5.64 493.638 67090 - 479.61080 67091 - 495.61020 67092 - 477.59490 67093 - 716.68270 67094 -2.18 148.20010 67095 -0.186 279.40000 67096 0.783 482.56230 67097 0.234 219.13020 67098 -1.4 233.32700 67099 -1.73 164.203 671 4.69 296.14900 6710 4.88 358.34220 67100 -1.4 570.54150 67102 -2.11 142.10940 67103 -0.101 215.11710 67104 0.735 285.50840 67106 6.58 274.35500 67107 0.355 272.48970 67108 6.02 286.51630 67109 6.58 318.13000 6711 4.88 142.10940 67110 -0.104 312.51050 67111 - 328.50990 67112 - 483.146 67113 3.14 197.23100 67115 0.352 153.13870 67116 0.971 991.25990 67117 6.03 566.30180 67118 -3.11 566.30180 67119 -3.11 257.714 6712 2.53 217.19900 67120 -0.82 190.15550 67121 1.67 1459.70950 67122 4.09 249.00590 67123 3.13 1329.56770 67124 4.5 111.14180 67125 1.13 244.20290 67127 3.4 234.16500 67128 2.56 122.16440 67129 2.53 989.106 6713 -0.641 212.15950 67130 2.25 588.35370 67133 -2.99 630.39030 67134 -3.03 113.07480 67135 0.0665 357.46330 67136 5.78 605.33780 67138 -3.15 185.13420 67139 -0.842 270.27996 6714 3.08 94.97140 67140 - 357.49000 67141 2.9 1159.54530 67143 -3.21 131.17290 67144 -0.759 299.38740 67145 2.68 257.35070 67146 1.92 367.50440 67147 4.36 883.60800 67148 -2.35 344.48768 6715 3.44 113.09140 67152 0.409 284.34960 67153 3.78 300.34900 67154 3.18 342.31890 67155 1.85 256.34280 67156 1.92 2226.05320 67157 - 165.18910 67158 -1.86 298.37950 67159 2.68 386.52436 6716 3.72 1698.57940 67160 -2.02 568.50100 67161 -2.02 609.55300 67162 -2.03 1260.15580 67163 -1.91 894.82270 67164 -1.97 1933.77080 67165 -1.78 367.34900 67166 -2.22 367.34900 67167 -2.23 607.35370 67168 -3.15 241.28510 6717 4.61 472.61840 67171 4.29 165.18910 67172 -1.86 488.61780 67173 3.38 486.60200 67174 3.62 502.60140 67175 2.97 283.49250 67176 6.68 270.47380 67177 5.79 632.40620 67178 -3.03 480.76810 67179 6.43 494.83440 67182 9.06 324.41800 67183 1.47 324.41800 67185 1.47 269.46590 67186 5.79 271.48180 67187 6.02 536.87260 67188 7.93 414.774 6719 3.93 302.40790 67190 5.34 138.16380 67191 0.521 376.57410 67192 6.97 114.22850 67193 4.78 390.471 6720 3 319.19400 67202 -0.635 246.27180 67203 -0.102 175.22880 67204 -3.07 187.15010 67205 -0.842 194.31320 67206 4.35 192.29730 67207 3.95 1206.46310 67209 5.46 331.450 6721 3.26 1530.74430 67210 - 1368.60370 67211 4.51 6070.68110 67212 - 326.36660 67213 -1.61 324.32760 67214 -2.46 277.38190 67216 0.191 312.83500 67217 0.191 146.14120 67218 -1.94 406.49590 67219 -1.15 328.44522 6722 2.81 2340.15580 67220 - 146.14120 67221 -1.94 323.34280 67223 -2.17 146.14120 67224 -1.94 322.31170 67225 -1.74 146.14120 67226 -1.94 552.87200 67227 8.06 570.88730 67228 7.72 370.48190 6723 2.81 162.14060 67233 -2.42 162.14060 67234 -2.42 162.14060 67235 -2.42 939.04580 67236 -0.909 402.65290 67237 6.3 263.37520 67238 3.54 776.90520 67240 -0.419 1370.61960 67241 4.51 862.95130 67242 0.605 948.99750 67243 -0.143 360.40100 67244 2.09 358.38510 67245 2.26 360.40100 67246 2.09 362.41680 67247 2.11 286.36880 67248 2.69 268.26910 67249 -1.5 420.411 6725 0.468 190.28140 67251 3.84 262.43020 67252 5.43 1208.47900 67253 5.46 148.15710 67254 -0.375 148.15710 67255 -0.163 1532.76020 67256 - 203.19250 67257 -0.685 168.23280 67258 2.31 203.19250 67259 -0.755 522.499 6726 0.373 167.22490 67260 2.9 888.60400 67261 -2.95 370.39580 67262 2.92 372.41170 67263 2.65 168.23280 67264 2.9 208.29670 67266 2.48 226.31530 67269 1.92 226.18130 67270 -2.54 407.46710 67271 3.61 461.65840 67272 4.54 121.07030 67273 - 213.12560 67274 - 1840.65240 67275 -1.83 522.54160 67276 1.01 578.64790 67277 1.87 606.70100 67278 2.83 354.39640 67279 4.01 284.264 6728 3.29 450.56660 67280 4.45 408.52990 67281 4.34 512.63590 67282 5.05 466.56600 67283 4.11 466.56600 67284 4.39 466.56600 67285 3.82 528.63530 67286 5.43 450.56660 67287 4.45 466.56600 67288 4.39 466.56600 67289 3.91 398.341 6729 1.29 466.56600 67290 4.29 454.59830 67291 4.63 384.50850 67292 3.6 512.63440 67293 4.77 584.69710 67294 3.44 440.52870 67296 3.76 544.63470 67297 5.32 482.56540 67298 3.98 440.52870 67299 3.74 752.75610 67301 1.12 752.75610 67302 1.12 734.74080 67303 1.51 540.60140 67304 3.84 498.56480 67305 3.16 498.56480 67306 3.21 452.53940 67307 3.94 644.75060 67308 5.26 596.70780 67309 5.23 504.43710 6731 -2.29 598.72360 67310 5.11 554.67110 67311 4.6 544.63320 67312 3.5 386.48130 67313 3.42 386.48130 67314 3.42 559.13500 67315 3.7 743.93130 67316 4.49 741.91540 67317 3.75 553.13000 67318 4.55 541.12000 67319 4.04 503.67400 67320 3.53 503.67400 67321 3.53 222.62300 67322 -0.249 955.18730 67323 4.27 316.39810 67324 0.549 395.29400 67325 1.3 278.26550 67326 1.55 357.16200 67327 1.75 292.29210 67328 0.976 371.18800 67329 1.8 767.79000 67330 4.37 753.76400 67331 4.09 688.89430 67332 4.05 702.92090 67333 4.53 716.94750 67334 4.84 722.91050 67335 4.07 690.91020 67336 4.7 879.09290 67337 4.28 674.86770 67338 3.61 692.92610 67339 4.84 329.348 6734 2.43 678.89950 67340 4.55 813.85900 67341 4.33 799.83200 67342 4.31 354.39640 67343 2.8 370.39580 67344 2.7 370.39580 67345 2.64 254.36510 67346 0.962 314.28950 67347 2.5 506.49910 67348 0.907 798.78300 67349 1.7 313.305 6735 1.88 350.44920 67350 4.2 392.48590 67351 4.82 506.49910 67352 0.818 240.20940 67353 0.262 508.47190 67354 0.557 776.73450 67355 -0.349 1069.01840 67356 0.455 785.09100 67357 4.04 222.19410 67358 1.73 222.19410 67359 1.47 2846.46270 6736 - 208.16750 67360 1.48 206.15160 67361 1.3 220.17820 67362 0.934 192.16810 67363 1.48 286.27940 67364 2.39 316.30530 67365 2.42 314.28950 67366 3.03 281.34900 67367 3.37 500.70980 67368 6.28 236.22070 67369 1.46 310.300 6737 -1.03 206.19470 67370 1.63 300.30590 67371 2.59 314.28950 67372 2.17 329.34720 67373 1.69 206.19470 67374 1.51 192.16810 67375 1.3 286.27940 67376 2.68 298.29010 67377 3.09 343.37370 67378 2.29 208.21060 67379 2.16 331.408 6738 4.76 182.17330 67380 1.25 300.30590 67381 3.88 270.28000 67382 4.21 316.34840 67383 3.63 334.32060 67384 1.95 318.322 67385 1.77 300.30590 67386 3.91 302.32180 67387 2.84 330.33190 67388 2.45 302.32180 67389 2.85 353.412 6739 4.52 358.38510 67390 2.17 332.34780 67391 1.56 302.32180 67392 2.7 290.26810 67393 2.39 300.30590 67394 2.39 314.28950 67395 3.2 290.35420 67396 2.56 316.34840 67397 3.23 334.36370 67398 1.96 324.32730 67399 3.45 293.360 6740 4.82 340.32670 67400 3.15 356.32610 67401 2.86 338.31090 67402 3.31 354.31030 67403 2.94 516.57850 67404 -0.688 516.57850 67405 -0.688 518.59440 67406 -0.0533 518.59440 67407 -0.0533 343.37370 67408 2.28 207.22580 67409 1.05 351.40100 6741 3.22 124.13720 67410 0.613 221.25240 67411 1.37 582.59350 67412 -0.273 582.59350 67413 -0.273 582.59350 67414 -0.273 582.59350 67415 -0.273 528.76140 67416 5.14 570.79810 67417 5.67 544.76080 67418 4.69 586.79750 67419 4.79 500.70830 67420 4.92 246.30160 67421 3.94 248.31750 67422 3.87 262.30100 67423 3 178.18460 67424 1.53 178.18460 67425 1.67 304.33770 67426 3.39 288.33830 67427 4.35 290.35420 67428 4.68 164.20110 67429 1.61 234.29090 67430 3.58 266.33280 67431 3.11 278.34350 67432 3.52 322.35300 67433 2.33 340.36980 67434 3.05 166.17390 67435 0.548 298.33310 67436 3.52 216.23260 67437 2.99 468.75410 67438 9.02 472.48440 67439 2.91 432.46360 67440 2.82 474.50030 67441 2.84 474.50030 67442 2.84 516.53700 67443 3.26 530.56360 67444 3.8 544.59010 67445 4.2 544.59010 67446 4.16 558.61670 67447 4.65 578.60640 67448 4.29 556.60080 67449 4.95 584.65400 67450 5.58 584.65400 67451 5.58 416.46420 67452 3.8 458.50090 67453 4 514.56420 67454 4.26 556.60080 67455 4.95 416.46420 67456 3.8 534.63840 67457 4.12 520.61180 67458 3.76 536.65430 67459 3.35 174.19590 6746 2.26 538.62710 67460 2.07 434.52260 67461 3.47 492.55860 67462 3.03 550.63780 67463 3.16 436.53840 67464 2.74 494.57450 67465 2.38 522.62770 67466 2.88 552.65370 67467 2.35 452.53780 67468 1.65 552.65370 67469 2.46 538.62710 67470 2.02 568.65310 67471 2.11 582.67960 67472 2.45 502.72570 67473 6.43 516.75230 67474 6.82 488.74220 67475 6.89 454.68440 67476 5.85 454.68440 67477 5.88 484.71040 67478 6.25 458.71620 67479 7.3 498.73700 67480 6.88 484.75350 67481 7.56 470.68380 67482 6.29 456.70030 67483 6.99 470.72690 67484 7.31 442.71680 67485 7.71 464.37630 67486 -0.249 278.30040 67487 1.66 274.31170 67488 3.46 290.31110 67489 2.9 250.29030 67490 2.11 220.22130 67491 1.72 316.26230 67492 1.91 330.28890 67493 2.21 288.25220 67494 1.97 342.34260 67495 2.76 328.31600 67496 2.85 1159.31010 67497 0.0115 1175.30950 67498 -0.359 943.07910 67499 1.09 150.21760 6750 3.49 1075.19370 67500 0.0293 1089.22030 67501 0.293 1237.33430 67502 -0.664 1237.33430 67503 -0.664 1251.36090 67504 -0.523 512.46060 67505 0.935 482.43460 67506 0.926 544.55040 67507 0.404 382.40980 67508 1.53 412.43580 67509 1.33 223.27310 6751 3.35 382.40980 67510 1.57 352.42690 67511 3.04 382.45280 67512 2.94 368.42630 67513 1.91 310.39020 67514 0.631 396.43640 67515 2.16 366.41040 67516 2.59 398.45220 67517 1.82 412.47880 67518 2.4 382.45280 67519 2.9 339.429 6752 0.245 428.47820 67520 1.57 628.75120 67521 6.18 556.69360 67522 2.63 556.69360 67523 2.63 901.15600 67524 4.68 724.98900 67525 5.2 422.47030 67526 5.06 406.47090 67527 5.28 422.47030 67528 5.03 338.35390 67529 3.79 420.340 6753 0.245 420.45450 67530 5.11 448.50760 67531 6.13 434.48100 67532 5.51 406.47090 67533 5.26 422.47030 67534 4.89 322.35450 67535 4.34 354.35330 67536 3.48 338.35390 67537 3.81 370.35270 67538 3.12 352.33740 67539 3.71 247.333 6754 2.66 366.36400 67540 4.15 1415.71580 67541 1.47 1401.68920 67542 1.25 1401.68920 67543 1.25 1387.66260 67544 1.03 396.43310 67545 3.8 464.55010 67546 5.38 410.45960 67547 4.69 396.43310 67548 4.53 380.43370 67549 4.83 163.260 6755 2.66 380.43370 67551 5.86 258.22620 67553 2.74 576.84730 67554 5.97 348.34720 67555 1.4 364.38970 67556 1.36 364.38970 67557 1.36 362.37380 67558 1.77 362.37380 67559 1.77 424.599 6756 2.66 436.58300 67560 4.51 482.65150 67561 4.48 498.65090 67562 3.8 440.61480 67563 4.71 440.61480 67564 4.71 452.58240 67565 4.07 422.59950 67566 6.48 480.63560 67567 5.56 410.58880 67568 5.02 468.62490 67569 4.24 218.252 6757 1.61 470.64080 67570 4.25 544.55870 67571 -2.85 562.57400 67572 -3.29 544.55870 67573 -2.85 544.55870 67574 -2.85 630.69430 67575 -1.66 630.69430 67576 -1.71 800.90330 67577 -1.69 672.73100 67578 -1.75 1369.62270 67579 - 246.26190 6758 1.79 1383.64930 67580 - 2795.35170 67581 - 340.45590 67582 5.7 468.62490 67583 5.7 444.68960 67584 5.64 458.67310 67585 5.6 604.81430 67586 4.12 646.85100 67587 4.32 646.85100 67588 4.32 662.91700 67589 4.78 246.34800 6759 2.1 618.90700 67590 5.46 470.68380 67591 6.09 486.68320 67592 6.01 448.72140 67593 6.47 430.70610 67594 7.79 815.25610 67595 9.41 422.68560 67596 8.57 440.70090 67597 7.62 442.71680 67598 7.56 442.71680 67599 7.56 282.80900 6760 2.1 472.69970 67600 6.2 220.22610 67601 2.64 250.25210 67602 1.4 262.26280 67603 2.37 220.22610 67604 1.37 204.22670 67605 2.9 232.23680 67606 2.46 174.21800 67607 -0.206 237.25180 67608 0.623 256.38100 67609 5.07 218.251 6761 0.566 432.89400 67610 4.66 434.911 67611 4.82 414.87900 67614 5.32 432.89400 67615 4.66 432.89400 67616 4.66 416.89500 67617 5.47 450.90900 67618 3.56 416.89500 67619 5.32 285.38414 6762 3.13 398.44890 67620 4.15 466.90900 67621 2.54 418.43700 67622 1.5 366.36250 67623 1.52 394.37260 67624 1.45 556.55780 67625 2.19 402.43760 67626 2.32 386.43820 67627 3.35 434.43640 67628 2.01 450.47890 67629 1.78 750.660 6763 2.59 432.46360 67630 2.91 584.61090 67631 2.5 584.61090 67632 2.5 614.63690 67633 2.35 614.63690 67634 2.35 644.66290 67635 2.19 644.66290 67636 2.19 810.83680 67637 1.3 810.83680 67638 1.3 810.83680 67639 1.3 6764 - 496.46280 67640 3.09 496.46280 67641 3.09 526.48870 67642 3.58 526.48870 67643 3.58 388.41110 67644 2.39 214.21520 67645 -0.663 214.21520 67646 -0.663 344.31540 67647 3.23 390.42690 67648 1.64 364.34660 67649 1.41 352.450 6765 1.71 420.45290 67650 2.05 390.42690 67651 2.06 406.46940 67652 0.198 404.45350 67653 0.606 394.45870 67654 0.915 426.50060 67655 0.779 396.47460 67656 -0.927 438.51130 67657 -0.396 438.51130 67658 -0.379 436.49540 67659 0.0505 388.45410 67660 1.39 404.45350 67661 0.447 406.46940 67662 -0.585 422.46880 67663 -0.17 406.46940 67664 0.112 362.41680 67665 0.468 390.47000 67666 0.975 390.47000 67667 0.871 422.46880 67668 -0.613 438.51130 67669 0.961 362.41680 67670 -0.0738 362.41680 67671 0.00711 346.41740 67672 1.03 422.46880 67673 -0.998 422.51190 67674 1.41 438.51130 67675 0.149 480.54790 67676 0.436 348.43330 67677 0.541 404.49660 67678 1.68 364.43270 67679 0.177 394.45870 67680 -0.475 380.47520 67681 0.914 408.48530 67682 -0.123 394.45870 67683 -0.531 448.50610 67684 0.138 406.46940 67685 -0.491 438.51130 67686 0.54 418.52320 67687 3.85 376.48650 67688 3.07 376.48650 67689 3.25 464.59310 67690 4.38 542.66190 67691 6.28 438.55590 67692 4.1 480.59250 67693 5.16 402.52380 67694 5.38 448.59370 67695 5.44 448.59370 67696 5.69 422.55650 67697 6 464.59310 67698 4.35 464.59310 67699 4.35 437.50946 6770 -0.929 480.59250 67700 4.91 480.59250 67701 4.91 544.72090 67702 7.63 464.59310 67703 3.64 438.55590 67704 4.03 480.59250 67705 3.52 296.35880 67706 2.77 296.35880 67707 2.77 252.30620 67708 2.33 252.30620 67709 2.33 483.877 6771 0.534 254.32210 67710 2.11 329.47630 67711 4.25 343.50290 67712 4.08 359.50230 67713 2.75 329.47630 67714 4.25 343.50290 67715 4.08 371.51300 67716 4.12 383.52370 67717 4.39 326.42930 67718 3.62 346.46050 67719 4.79 340.49740 67720 5.79 366.53470 67721 7.03 428.56100 67722 6.79 312.44580 67723 6.05 330.46110 67724 5.51 328.44520 67725 5.19 330.46110 67726 5.47 328.44520 67727 5.1 428.56100 67728 6.76 430.62000 67729 5.93 631.712 6773 1.44 412.60470 67730 7.28 428.60410 67731 5.74 415.56560 67732 4.7 429.59220 67733 5.28 402.56680 67734 4.78 416.55030 67735 5.07 402.56680 67736 4.76 418.56620 67737 3.56 420.58210 67738 3.76 418.56620 67739 3.58 402.56680 67740 4.76 402.56680 67741 4.76 734.78540 67742 3.74 734.78540 67743 3.64 692.74880 67744 3.11 776.82210 67745 4.37 734.78540 67746 3.53 752.80070 67747 2.43 794.83740 67748 2.96 794.83740 67749 2.96 153.13540 6775 0.598 752.80070 67750 2.33 734.78540 67751 3.59 776.82210 67752 4.37 734.78540 67753 3.67 440.70090 67754 8.55 468.75410 67755 8.93 466.73820 67756 8.4 494.79140 67757 8.78 522.84450 67758 9.14 468.75410 67759 8.91 500.58060 67760 1.88 512.59130 67761 1.13 516.62310 67762 2.47 460.51680 67763 2.93 364.43270 67764 -0.455 236.22070 67765 0.5 252.26310 67766 1.42 250.24730 67767 0.821 250.24730 67768 1.92 440.74730 67769 7.16 287.354 6777 1.53 442.76320 67770 7.39 456.78970 67771 7.54 442.57100 67772 4.21 409.70000 67773 2.41 347.67500 67774 4.74 389.71200 67775 5.24 389.71200 67776 5.24 368.13700 67777 4.98 368.13700 67778 4.98 590.66010 67779 3.58 289.370 6778 1.07 606.65950 67780 3.07 608.67540 67781 3.04 630.67940 67782 2.33 814.91320 67783 3.75 814.91320 67784 3.75 586.62840 67785 3.99 588.64420 67786 3.8 523.48300 67789 4.11 291.386 6779 1.84 366.44860 67790 2.12 366.44860 67791 2.12 384.46390 67792 1.4 310.38530 67793 1.49 366.44860 67794 2.12 250.33340 67795 2.18 240.38160 67796 3.03 322.48220 67797 3.47 792.00750 67798 3.04 938.10560 67799 1.55 386.57400 6780 4.18 808.00690 67800 3.09 938.10560 67801 1.55 883.07020 67802 2.94 883.07020 67803 2.94 1061.21020 67804 -0.107 1061.21020 67805 -0.107 636.74350 67806 -2.27 568.52540 67807 2.41 338.48160 67808 1.49 544.74900 6781 4.18 1546.59600 67810 -1.28 1412.50800 67811 -0.998 1332.69040 67813 3.42 1879.16720 67814 - 766.91190 67815 5.13 724.87520 67816 4.5 472.74280 67817 9.01 220.35050 67818 4.61 238.36570 67819 4.06 238.36570 67820 3.64 286.27940 67821 3.57 556.64390 67822 4.8 424.70150 67823 8.71 440.70090 67824 6.9 440.70090 67825 8.58 424.70150 67826 9.17 412.38940 67827 2.6 304.46690 67828 4.36 304.46690 67829 4.91 444.691 6783 5.64 304.46690 67830 4.34 304.46690 67831 4.94 222.36630 67832 4.88 204.26490 67833 3.31 276.32760 67834 2.77 262.30100 67835 2.78 220.35050 67836 4.07 238.36570 67837 2.5 182.22120 67839 3.09 310.42994 6784 4 224.30090 67840 4.19 258.31720 67841 4.44 274.31660 67842 4.06 283.32660 67843 4.47 311.33670 67844 3.73 386.48130 67845 3.81 384.46540 67846 4.6 370.48190 67847 4.36 428.51800 67848 5.12 130.14180 67849 -0.343 258.22620 6785 2.76 420.45450 67850 4.39 1381.67640 67851 - 1381.67640 67852 - 1353.62330 67853 - 1353.62330 67854 - 1367.64990 67855 - 1339.59670 67856 - 1283.49040 67857 4.55 1325.57010 67858 5 1297.51700 67859 4.72 244.19960 6786 2.29 1223.47990 67860 4.87 1223.47990 67861 4.87 320.31880 67862 -1.4 530.60660 67863 1.46 516.62310 67864 2.07 404.45350 67865 3.19 364.38970 67866 1.58 366.40550 67867 1.29 436.54000 67868 5.73 452.53940 67869 4.34 6787 - 450.52350 67870 3.97 436.54000 67871 5.72 524.68820 67872 4.83 870.80110 67873 -0.92 708.66050 67874 -0.514 708.66050 67875 -0.411 546.51990 67876 0.102 802.68410 67877 -1.11 640.54350 67878 -0.835 478.40290 67879 -0.656 172.26460 67880 3.02 158.23800 67881 2.43 158.23800 67882 2.02 158.23800 67883 2.02 172.26460 67884 2.56 172.26460 67885 2.49 130.22790 67887 2.93 740.91770 67888 2.12 252.308 67889 4.41 128.12590 67890 0.493 358.47120 67891 3.6 358.47120 67892 3.23 342.47180 67893 4.74 442.71680 67894 8.37 472.69970 67895 6.63 472.69970 67896 6.47 300.30590 67897 2.53 182.17330 67898 1.35 166.17390 67899 1.68 432.46360 67900 2.92 2864.22100 67901 - 2878.24800 67902 - 2905.27600 67903 - 3065.44200 67904 - 3051.41600 67905 - 2892.27400 67906 - 458.67310 67907 3.9 442.67370 67908 5.91 502.68260 67909 2.97 202.21260 6791 1.13 586.79910 67910 5.74 472.69970 67911 6.41 504.69850 67912 3.67 488.69910 67913 4.63 488.69910 67914 5.03 504.69850 67915 3.69 488.69910 67916 4.2 666.83910 67917 1.87 230.34530 67918 5.4 244.32880 67919 2.82 211.258 6792 0.294 262.34410 67920 3.33 262.34410 67921 3.23 246.34470 67922 4.8 296.35880 67923 1.18 248.36060 67924 3.66 490.41360 67926 0.46 742.63370 67927 2.73 610.51750 67928 -0.844 652.55420 67929 -0.552 1030.88430 67930 2.48 610.51750 67931 -0.368 652.55420 67932 -0.0649 1014.88490 67933 2.7 316.26230 67934 1.74 478.40290 67935 -0.662 476.38700 67936 -0.0718 478.40290 67937 0.196 640.54350 67938 -0.681 442.71680 67939 8.16 167.20506 6794 -0.0304 142.15250 67940 1 648.82380 67941 2.68 440.70090 67942 7.47 634.84030 67943 3.62 634.84030 67944 3.79 470.68380 67945 5.89 486.68320 67946 4.32 634.84030 67947 3.2 650.83970 67948 2.51 498.73700 67949 8.53 317.29190 6795 -0.0304 488.69910 67950 5.08 470.68380 67951 6.23 650.83970 67952 2.95 456.70030 67953 8.2 442.71680 67954 7.57 600.73950 67955 4.52 600.73950 67956 4.53 572.72940 67957 4.67 642.77620 67958 5.15 757.82870 67959 1.9 268.437 6796 - 775.84400 67960 1.29 789.87050 67961 1.67 805.86990 67962 1.02 474.71560 67963 4.73 476.73150 67964 4.32 460.73210 67965 6.7 444.73270 67966 8.47 662.67970 67967 3.6 662.67970 67968 3.68 604.64360 67969 4 221.253 6797 1.8 398.36130 67970 -0.401 368.33530 67971 -0.381 817.01210 67972 0.0682 983.18600 67973 3.26 983.18600 67974 2.71 927.07970 67975 2.46 941.10620 67976 2.78 794.96500 67977 3.48 808.99160 67978 2.83 851.07140 67979 3.5 277.74900 6798 2.08 1089.22030 67980 0.131 957.10560 67981 1.52 927.07970 67982 2.49 927.07970 67983 2.51 941.10620 67984 2.8 618.84090 67985 4.68 801.01270 67986 1.29 801.01270 67987 1.28 947.15390 67988 1.01 1109.29450 67989 -0.177 231.334 6799 2.89 785.01330 67990 2.45 785.01330 67991 2.45 766.99800 67992 3.16 817.01210 67993 0.572 246.38770 67994 6.39 262.38710 67995 5.17 278.38650 67996 3.99 260.37130 67997 5.07 278.38650 67998 4.19 276.37070 67999 3.84 255.311 6800 0.246 502.76880 68000 9.36 238.36570 68001 2.63 141.25390 68002 2.77 141.25390 68003 2.77 155.23740 68004 0.917 384.50850 68005 6.53 370.48190 68006 6.64 398.53510 68007 7.45 384.53000 68008 5.4 356.52000 68009 5.86 129.16384 6801 -1.4 372.51900 68010 4.08 682.97100 68011 8.36 454.46910 68012 3.1 454.46910 68013 3.1 454.46910 68014 3 454.46910 68015 3 436.45390 68016 4.38 436.45390 68017 4.38 522.58620 68018 4.61 422.47030 68019 4.85 165.625 6802 -1.4 422.47030 68020 4.69 468.49570 68021 3.59 506.58680 68022 6.24 422.47030 68023 4.96 452.49630 68024 4.49 392.48590 68025 2.94 392.48590 68026 2.94 392.48590 68027 2.94 392.48590 68028 2.94 410.50120 68029 2.09 221.280 6803 2.37 410.50120 68030 2.09 788.53300 68031 1.66 704.45300 68032 1.2 746.49300 68033 2.52 746.49300 68034 2.56 804.23350 68035 9.59 708.06330 68036 9.1 458.63010 68037 7.44 402.56680 68038 4.34 474.62950 68039 5.43 160.23406 6804 -2.75 402.60990 68040 5.63 430.62000 68041 5.93 488.65610 68042 4.87 446.61940 68043 4.15 444.64660 68044 7.28 474.62950 68045 5.51 567.68920 68046 5.05 482.52230 68047 3.21 452.49630 68048 3.37 448.50760 68049 4.88 442.41870 6805 0.0888 418.48160 68050 5.08 410.41660 68051 3.27 1051.11900 68053 3.81 424.61540 68054 4.52 377.43630 68055 2.75 363.40970 68056 2.18 357.40360 68057 0.451 399.44030 68058 1.08 910.06060 68059 - 6806 0.0888 896.03400 68060 - 867.03580 68061 - 928.07590 68062 - 942.10240 68063 - 899.07770 68064 - 680.73960 68065 4.93 680.73960 68066 4.93 680.73960 68067 4.93 680.73960 68068 4.93 712.00890 68069 6.56 309.44520 6807 3.77 726.03550 68070 6.91 712.00890 68071 6.53 754.08870 68072 7.69 728.05140 68073 6.99 181.23160 68074 1.4 197.23100 68075 0.277 111.09870 68076 0.495 318.36760 68077 1.27 166.17390 68078 1.51 583.76200 68079 3.15 286.366 6808 4.84 535.71920 68080 2.35 444.68960 68081 6.53 408.61600 68082 6.12 430.66300 68083 5.92 482.60690 68085 1.98 320.46630 68086 4.41 442.50480 68087 2.43 454.47240 68088 0.957 380.39390 68089 1.58 149.23284 6809 2.16 440.48890 68090 2.29 440.48890 68091 2.29 454.47240 68092 0.957 366.41040 68093 2.43 338.44330 68094 3.2 550.63930 68095 4.61 568.65460 68096 3.71 584.65400 68097 3.03 470.55470 68098 4.01 470.55470 68099 3.78 300.436 6810 3.62 498.73700 68100 8.15 514.73640 68101 7.09 530.73580 68102 5.51 456.70030 68103 8.4 498.73700 68104 8.98 412.69080 68105 8.69 407.97400 68106 4.64 328.40220 68107 5.98 302.40790 68108 4.85 295.29270 68109 2.01 279.29330 68110 1.03 266.25150 68111 2.37 252.26800 68112 1.88 342.47180 68113 5.67 314.46170 68114 6.33 338.44000 68115 4.56 317.33650 68116 1.17 641.69000 68117 -0.38 394.50180 68118 1.11 394.50180 68119 1.55 394.50180 68120 1.55 316.39480 68121 2.69 1472.67920 68122 -0.248 1303.45830 68123 -0.59 564.53520 68124 -0.486 432.37750 68125 -0.0321 272.25280 68126 2.31 288.25220 68127 2.12 318.27820 68128 2.05 418.39400 68129 0.821 314.28950 68130 2.42 312.27360 68131 3.3 536.52510 68132 0.515 418.39400 68133 0.416 550.50860 68134 -0.813 272.25280 68135 1.87 272.25280 68136 1.87 374.38450 68137 1.99 418.39400 68138 0.455 270.23690 68139 3.08 270.28000 68141 3.07 762.62330 68142 2.46 624.54560 68143 2.1 608.54620 68144 2.18 638.57220 68145 2.16 250.33340 68147 3.9 220.35050 68148 4.72 220.35050 68149 4.43 220.35050 68150 5.35 220.35050 68151 4.76 540.64450 68152 5.02 540.64450 68153 5.02 508.60260 68154 5.4 220.26430 68155 2.96 220.26430 68156 2.96 303.67700 681569 0.112 344.40160 68157 3.87 314.37560 68158 3.94 358.42810 68159 4.16 346.41740 68160 4.2 360.44400 68161 4.4 374.47060 68162 4.86 418.48010 68163 3.65 418.48010 68164 3.66 300.39210 68165 4.79 374.42750 68166 3.37 374.42750 68167 3.09 420.45290 68168 1.42 330.41800 68169 4.74 340.437 6817 3.21 344.44460 68170 5.04 316.39150 68171 4.32 388.45410 68172 3.91 328.40220 68173 4.42 328.40220 68174 4.42 358.42810 68175 3.92 436.45230 68176 1.51 798.82460 68177 2.59 654.70080 68178 3.41 562.64850 68179 3.25 420.340 6818 3.21 762.79880 68180 3.17 727.79460 68181 3.54 669.75850 68182 4.13 699.74140 68183 2.92 754.77200 68184 1.73 378.50720 681848 3.17 820.83490 68185 3.07 498.57440 681850 4.91 304.42380 68186 4.67 316.43450 68187 5.13 304.42380 68188 5.09 302.40790 68189 4.91 260.399 6819 3.69 300.39210 68190 4.73 298.37620 68191 4.2 298.37620 68192 5.14 461.63890 68193 5.52 180.15740 68194 0.638 344.40160 68195 1.04 346.41740 68196 0.684 330.41800 68197 2.18 236.22070 68198 0.443 358.38510 68199 0.171 261.38688 6820 2.88 348.43330 68200 0.37 495.56410 68201 3.42 280.31630 68202 1.34 359.46260 68203 1.57 418.42000 68204 -0.696 352.38380 68205 2.83 324.33060 68206 2.35 338.35720 68207 2.59 382.39000 68208 0.149 657.05900 68209 0.814 250.296 6821 2.57 599.02300 68210 0.811 641.10300 68211 1.68 699.13900 68212 1.58 715.13900 68213 1.02 799.25500 68214 2.92 694.72000 68215 1.08 699.13900 68216 1.58 540.98700 68217 1.15 234.33400 68218 4.24 246.30160 68219 4.49 236.274 6822 0.13 280.35940 68220 3.43 302.27880 68221 1.51 336.29340 68222 -0.219 266.33280 68223 3.02 318.27820 68224 0.454 320.29400 68225 1.05 284.26350 68226 3.36 300.26290 68227 1.85 316.26230 68228 1.64 300.26290 68229 2.92 296.432 6823 4.78 333.38380 68230 1.72 380.47670 68231 6.38 190.23840 68232 3.85 188.22250 68233 3.76 192.21120 68234 2.63 190.10760 68235 -1.22 441.47370 68236 1.76 455.50030 68237 1.77 440.48890 68238 0.729 603.61430 68239 -0.209 140.18644 6824 -1.35 617.64090 68240 0.639 425.47430 68241 1.87 457.47310 68242 1.36 471.49970 68243 0.997 466.48310 68244 1.86 397.46420 68245 2.13 432.51000 68246 0.235 458.54730 68247 0.633 472.57380 68248 1.01 441.47370 68249 1.13 319.360 6825 0.536 455.50030 68250 1.73 441.47370 68251 0.989 455.50030 68252 1.37 441.47370 68253 0.916 455.50030 68254 1.27 443.48960 68255 2.24 290.35420 68256 2.22 304.38080 68257 2.5 306.35360 68258 1.2 320.38020 68259 1.45 304.38080 68260 0.76 471.49970 68261 1.12 471.49970 68262 1.25 471.49970 68263 1.23 473.51550 68264 1.5 473.51550 68265 1.67 473.51550 68266 1.5 348.43330 68267 0.801 304.38080 68268 0.708 390.47000 68269 2.43 380.41500 6827 1.72 473.47250 68270 1.13 723.69600 68271 5.49 630.77360 68272 4.27 788.56600 68273 5.7 727.68500 68274 4.43 741.71200 68275 4.55 755.73800 68276 5.21 563.52700 68277 3.11 725.66900 68278 4.69 723.65300 68279 4.95 741.66900 68280 4.82 1061.29940 68281 4.98 294.29980 68282 0.638 310.29920 68283 0.17 278.25740 68284 1.4 320.29400 68285 1.8 199.28990 68286 2 272.25280 68287 3.43 300.26290 68288 2.94 194.18400 68289 1.11 284.43570 68290 6.34 300.43510 68291 4.7 316.43450 68292 4.69 316.39150 68293 3.97 346.33130 68294 1.02 362.37380 68295 1.58 391.21900 68296 1.83 546.52140 68297 2.69 546.52140 68298 3.16 544.50560 68299 2.53 387.35030 68300 0.81 389.36620 68301 0.989 387.35030 68302 0.81 403.34970 68303 0.25 387.35030 68304 0.983 387.35030 68305 0.132 433.37570 68306 0.266 401.33380 68307 -0.235 449.37510 68308 -0.518 445.38640 68309 1 288.432 6831 2.9 385.33440 68310 0.809 385.33440 68311 0.809 415.36040 68312 0.571 419.34910 68313 -0.11 461.38580 68314 0.0146 429.38700 68315 1.45 475.41240 68316 0.789 475.41240 68317 0.825 401.37690 68318 1.37 385.33440 68319 1.38 844.25900 68320 4.01 1019.12000 68321 4.45 1019.12000 68322 4.45 1019.12000 68323 4.39 1098.01600 68324 4.68 1017.10400 68325 4.29 580.68700 68326 6.56 290.26810 68327 1.15 466.43520 68328 -0.0921 198.17270 68329 1.08 306.26750 68330 0.935 594.51960 68332 2.11 578.52020 68333 2.25 562.52080 68334 2.43 578.52020 68335 2.27 578.52020 68336 2.25 302.27720 68337 -0.99 346.32980 68338 -1.29 372.36710 68339 -0.068 284.28610 6834 2.21 594.56120 68340 -0.211 610.56060 68341 -0.195 610.56060 68342 -0.173 610.56060 68343 -0.16 594.56120 68344 -0.228 478.44590 68345 0.743 244.20140 68346 -1.9 376.40040 68347 1.69 594.51810 68348 -0.226 624.54410 68349 0.0696 162.21118 6835 0.595 608.54470 68350 0.194 462.40350 68351 0.256 464.37630 68352 -0.249 498.69390 68353 5.76 482.69450 68354 6.68 486.68320 68355 6.23 500.70980 68356 5.99 500.70980 68357 5.5 468.71100 68358 7.42 666.71150 68359 3.88 400.681 6836 9.1 652.68490 68360 3.54 670.74320 68361 3.45 712.77990 68362 3.35 754.81660 68363 4.24 684.72680 68364 2.19 726.76340 68365 3.15 768.80010 68366 3.99 686.74260 68367 2.67 728.77930 68368 2.56 770.81600 68369 3.01 586.66990 68370 3.81 584.65400 68371 3.65 568.65460 68372 4.16 408.48680 68373 4.57 408.48680 68374 4.9 406.47090 68375 4.34 322.35450 68376 3.57 943.12210 68377 1.16 959.12150 68378 0.0851 959.12150 68379 0.387 328.47274 6838 4.87 504.69850 68380 3.39 488.69910 68381 4.63 574.83140 68383 5.76 234.33400 68384 3.36 250.33340 68385 2.38 264.36000 68386 3.07 264.36000 68387 3.07 428.64720 68388 5.93 366.57930 68389 8.67 211.258 6839 0.308 352.55270 68390 8.08 364.56340 68391 8.08 380.60590 68392 8.35 380.60590 68393 8.69 380.60590 68394 8.69 394.63250 68395 7.17 366.57930 68396 6.89 368.59520 68397 8.83 380.60590 68398 7.36 313.34780 68399 1.58 247.719 6840 0.308 313.34780 68400 1.58 327.37430 68401 2.38 327.37430 68402 1.84 1579.18500 68403 1.55 1563.18600 68404 1.8 1433.04400 68405 - 1417.04500 68406 - 1451.05900 68407 - 416.59340 68408 7.91 416.59340 68409 7.91 266.385 6841 3.26 432.59280 68410 7.57 432.59280 68411 7.57 412.56160 68412 6.71 412.56160 68413 6.71 384.50850 68414 6.14 384.50850 68415 6.14 404.53960 68416 6.63 418.60930 68417 7.01 414.57750 68418 5.64 414.57750 68419 5.64 345.64720 6842 5.22 400.59400 68420 8.13 416.59340 68421 7.7 396.56220 68422 6.92 418.60930 68423 7.01 2633.39460 68424 - 3426.13690 68425 - 545.48900 68426 -2.28 344.31240 68428 -2.82 2340.15580 68429 - 164.96600 6843 2 1098.01520 68430 -1.94 211.17150 68431 -2.62 1463.34840 68432 -1.89 260.28690 68433 -3.05 260.28690 68434 -3.06 732.68210 68435 -1.99 529.48960 68436 -2.21 443.41330 68437 -2.13 704.50600 68438 3.09 424.40030 68439 -2.24 136.15120 68440 0.44 182.13680 68441 -0.93 748.68150 68442 -2.08 166.13740 68444 -0.117 1072.96270 68445 -2.01 570.54150 68446 -2.07 196.16340 68447 -0.689 424.40030 68448 -2.24 196.16340 68449 -0.659 398.292 6845 -1.19 1723.59220 68450 -1.9 195.17210 68451 0.238 202.24750 68453 2.03 118.13110 68454 -0.0295 193.19920 68455 0.74 194.18730 68456 0.128 796.71950 68457 -2.32 160.16780 68459 0.66 203.238 6846 1.66 648.60550 68460 -2.17 180.15590 68461 -2.49 180.15590 68462 -2.48 472.43830 68463 -2.08 286.36880 68464 2.69 154.12010 68465 1.42 2258.05200 68466 - 282.25270 68467 -1.54 2258.05200 68468 - 360.240 6847 1.42 2258.05200 68470 - 893.64400 68471 -2.95 837.77140 68473 -2.19 650.57830 68474 -2.31 707.62960 68475 -2.08 545.48900 68476 -2.28 691.63020 68477 -2.29 958.22440 68478 4.1 1965.76960 68480 - 691.63020 68482 -2.29 674.37670 68483 -3.12 869.77020 68484 -2.04 504.43710 68485 -2.26 337.28150 68486 -0.187 68488 - 68489 - 68490 - 331.191 68491 - 546.33690 68492 -2.99 587.36560 68493 -3.54 168.14670 68496 1.38 68497 - 68498 - 157.16710 68499 -0.237 211.08710 685 - 193.19920 68500 0.82 546.33690 68501 -2.99 160.16780 68502 0.46 160.16780 68503 0.511 190.175 68505 -0.745 165.18910 68506 -1.86 677.40050 68507 -3.12 172.17850 68508 1.72 214.24160 6851 1.02 257.13510 68510 - 302.44950 68513 4.41 547.34480 68516 -2.99 456.78640 68517 9.37 589.38150 68518 -3.54 456.78640 68519 9.37 207.186 6852 1.1 68520 - 68521 - 332.199 68522 - 547.34480 68523 -2.99 757.08930 68524 8.61 165.18910 68525 -1.86 757.08930 68526 8.61 165.18910 68527 -1.86 165.18910 68528 -1.86 757.08930 68529 8.61 6072.69700 68530 - 196.16340 68531 -0.71 757.08930 68532 8.61 548.46100 68533 4.07 464.43600 68534 3.45 783.12660 68536 8.72 757.08930 68537 8.6 450.40900 68538 2.57 757.08930 68539 8.61 120.23832 6854 2.45 270.20730 68540 2.1 342.29650 68541 -2.27 2079.91200 68544 - 94.97250 68546 - 173.94500 68549 - 252.91750 68550 - 1526.73600 68551 -0.938 193.19920 68552 0.835 139.15190 68554 -0.724 218.18400 68555 -1.38 1303.53800 68556 -0.942 522.56800 68558 1.81 1933.77080 68559 -1.78 194.18400 6856 1.8 846.45040 68560 -3.2 223.22520 68561 0.796 1177.39290 68562 4.62 298.50380 68565 8.59 146.14120 68566 0.168 146.14120 68567 0.203 289.32480 68568 -2.79 162.186 6857 2.39 138.12400 68572 0.0461 508.56290 68573 2.93 393.49870 68574 2.93 392.49070 68575 2.93 546.31370 68576 -3.47 138.12400 68577 -0.118 138.12400 68578 -0.163 435.88100 68579 1.31 1040.96390 68580 -2.19 1040.96390 68582 -2.19 138.12400 68583 0.126 303.33140 68584 2.98 894.82270 68585 -1.97 748.68150 68586 -2.05 748.68150 68587 -2.05 210.18670 68589 -0.201 118.088 6859 0.016 1058.03900 68590 4.54 514.71500 68591 1.61 513.70700 68592 1.61 511.69100 68593 1.53 512.69900 68594 1.53 679.84930 68595 3.43 246.26030 68596 -3.14 837.04600 68597 0.737 839.06200 68598 0.737 246.26030 68599 -3.14 246.26030 68600 -3.16 246.26030 68601 -3.2 402.87900 68602 4.47 472.44100 68603 1.1 470.42510 68604 1.1 367.42650 68605 4.47 366.41850 68606 4.47 1186.07730 68608 -2.27 1313.65620 68609 6.86 472.54220 68610 0.586 1309.62440 68611 6.86 344.09600 68613 -0.391 205.20990 68616 1.5 578.07800 68617 5.07 580.09400 68618 5.07 998.88420 68619 -2.1 519.67670 68621 3.91 605.33780 68623 -3.15 290.48340 68624 6.37 204.35110 68625 5.93 233.32600 68626 5.06 465.39400 68628 0.0705 468.41800 68629 0.0705 247.72200 6863 2.94 767.88700 68630 0.415 770.91000 68631 0.415 440.42390 68633 0.588 442.43980 68634 0.588 587.15310 68635 -3.56 162.18520 68636 1.95 472.44100 68637 1.1 470.42510 68638 1.1 391.54570 68639 5.74 176.21510 68641 -0.0258 349.50900 68642 5.12 520.38300 68643 3.73 518.36700 68644 3.73 246.26030 68645 -1.91 500.831 68646 4.16 482.816 68647 4.16 285.27000 68648 0.783 249.32540 68649 3.12 233.32600 68650 4.41 1559.87650 68651 - 1356.68400 68652 5.79 2169.45410 68653 - 2331.59470 68654 - 204.35110 68655 5.52 164.20110 68656 1.64 194.22710 68657 1.68 222.36630 68658 4.82 1534.76870 68659 0.43 1533.76070 68660 0.43 68661 - 163.23800 68662 -1.44 163.23800 68663 -1.44 250.33340 68665 3.12 204.35110 68666 6.74 204.35110 68667 5.69 251.25700 68668 -3.55 333.31440 68669 -2.34 637.48770 68670 -2.79 68671 - 1153.49150 68672 6.34 853.77080 68673 -2.18 894.82270 68674 -1.97 587.36560 68675 -3.54 250.24900 68676 -3.55 589.38150 68677 -3.54 607.35370 68678 -3.15 548.32960 68679 -3.47 545.48900 68680 -2.28 849.47420 68681 -3.2 334.32240 68682 -2.34 639.50360 68683 -2.79 95.01440 68684 -1.36 464.04490 68685 -1.68 305.09310 68686 -1.85 289.05060 68687 -1.82 306.05790 68688 -1.66 292.07440 68689 -1.82 1787.62960 68690 -1.82 446.66240 68694 4.88 528.63860 68696 4.97 528.63860 68697 2.7 400.46480 68698 2.91 380.43370 68699 2.62 390.90000 68700 4.63 298.37620 68701 5.14 322.35300 68702 1.79 306.35360 68703 2.83 308.32640 68704 1.09 250.24730 68705 1.96 268.26250 68706 0.793 284.26190 68707 0.345 287.22440 68708 1.36 322.26690 68709 1.42 320.25100 68710 0.896 304.25160 68712 0.979 336.29340 68713 0.618 258.22620 68714 2.77 256.21030 68715 2.56 286.23630 68716 2.41 272.20970 68717 1.49 546.52140 68719 3.24 319.85200 6872 2.24 532.49490 68720 2.91 432.80800 68721 3.16 368.37990 68722 4.09 402.82500 68723 4.64 382.36340 68724 2.77 396.39000 68725 3.13 416.80800 68726 3.45 398.36280 68727 2.7 570.67530 68729 5.03 434.91000 68730 4.82 530.65450 68731 3.42 530.65450 68732 4.41 528.63860 68733 3.98 528.63860 68734 3.2 512.63920 68735 4.38 546.65390 68736 1.71 546.65390 68737 1.71 498.65570 68738 5.4 482.65630 68739 6.54 455.504 6874 2.1 496.63980 68740 4.88 710.86700 68741 1.89 202.20450 68742 -1.57 434.91000 68743 4.61 450.910 68744 3.62 757.04300 68745 0.775 373.53400 68746 0.65 708.93500 68747 0.0951 445.54850 68748 3.07 445.54850 68749 3.07 409.60410 68750 5.85 578.73880 68751 2.02 530.65450 68752 2.64 578.73880 68753 3.37 538.71800 68754 2.5 520.70280 68755 3.19 506.71920 68756 4.9 869.19400 68757 0.0556 740.93400 68758 -0.494 741.00000 68759 0.273 773.06500 68760 0.485 530.65450 68761 2.71 514.65510 68762 4.26 528.63860 68763 2.62 530.65450 68764 2.67 532.67040 68765 2.46 226.22590 68766 0.222 226.22590 68767 0.222 183.20440 68768 0.624 183.20440 68769 0.637 178.22766 6877 3.29 206.28080 68770 2.86 534.63990 68774 3.69 414.44830 68775 2.35 155.23740 68776 0.848 528.63860 68777 3.79 528.63860 68778 3.79 356.84100 68779 2.22 546.52140 68780 3.24 600.61030 68781 2.06 266.33280 68782 1.06 284.34810 68783 0.52 469.70240 68784 4.66 382.44950 68785 3.58 398.44890 68786 3.06 414.87900 68787 4.31 316.39150 68788 3.26 302.40790 68789 4.74 300.26290 68790 2.07 292.32700 68792 2.35 314.37400 68793 -0.0783 331.45250 68794 1.73 174.19440 68795 -0.435 130.18490 68796 0.548 238.23660 68797 1.26 528.63860 68798 4.16 252.30620 68799 1 544.50560 68800 3.32 382.36340 68801 3.09 412.38940 68802 2.71 446.83400 68803 3.31 336.37960 68804 0.938 450.90900 68805 3.62 549.74400 68806 2.61 528.63860 68807 2.45 522.71860 68808 3.37 387.56000 68809 0.906 336.37960 68810 1.28 350.40610 68811 1.92 226.26890 68812 0.569 528.63860 68813 4.74 528.63860 68814 2.73 530.65450 68815 2.45 1641.48840 68816 -1.91 310.08970 68819 -1.66 308.11690 68820 -1.85 94.00650 68822 -1.36 463.03700 68823 -1.68 468.07670 68824 -1.68 1155.50730 68825 6.34 1358.69990 68826 5.79 1561.89240 68827 - 284.50040 68828 6.68 2171.46990 68829 - 315.449 68830 -1.28 2333.61050 68831 - 234.33400 68832 4.41 464.54850 68834 1.43 176.96710 68836 - 199.700 6884 -2.7 329.38870 68840 2.03 604.71000 68841 -0.684 748.68150 68842 -2.08 748.68150 68843 -2.08 568.53360 68845 4.12 246.26030 68846 -3.26 606.62390 68847 4.12 246.26030 68848 -3.31 567.52560 68849 4.12 146.09814 6885 -0.0981 456.45010 68850 4.02 427.28470 68855 4.13 1112.35450 68856 4.23 1098.32790 68857 4.07 472.69970 68858 5.56 424.48620 68859 4.06 128.086 6886 -0.921 424.48620 68860 3.62 360.79300 68861 1.77 424.48620 68862 3.65 332.47700 68863 5.7 348.47640 68864 3.7 334.44980 68865 2.83 334.44980 68866 2.83 318.45040 68867 4.63 298.41920 68868 5.11 298.41920 68869 5.11 328.44520 68870 4.98 350.44920 68871 1.03 350.44920 68872 1.03 350.44920 68873 1.63 426.71740 68874 9.24 300.43510 68875 6.12 756.65870 68876 -0.563 606.52880 68877 0.394 564.49210 68878 0.103 740.65930 68879 -0.444 374.47060 6888 2.08 740.65930 68880 -0.444 594.51810 68881 -0.254 594.51810 68882 -0.254 578.51870 68883 0.382 564.49210 68884 -0.159 1180.18330 68885 -0.274 804.80410 68886 -1.95 1198.19850 68887 -0.651 411.40970 68888 -0.57 154.16320 68889 0.633 416.50730 6889 2.59 638.74770 68890 2.95 638.74770 68891 2.95 638.74770 68892 2.95 777.94270 68893 3.2 890.02610 68894 3.22 410.67490 68895 8.56 1055.20400 68896 1.69 1383.56160 68897 - 1383.56160 68898 - 1361.47000 68899 - 496.526 6890 2.58 1137.30460 68900 2.87 429.38700 68901 -1.06 443.41360 68902 -0.821 441.39770 68903 -1.15 439.38180 68904 -1.22 533.45000 68905 3.47 427.41420 68906 -0.516 676.79090 68907 2.63 692.79030 68908 1.71 676.79090 68909 2.07 250.291 6891 3.07 719.81560 68910 1.36 708.83270 68911 1.62 694.80620 68912 1.22 694.80620 68913 1.22 616.69590 68914 2.33 544.63320 68915 2.98 718.82760 68916 2.24 676.79090 68917 1.75 562.64850 68918 1.64 229.23130 68919 2.14 231.24720 68920 1.72 215.24780 68921 2.05 377.38840 68922 0.463 217.26370 68923 2.37 379.40430 68924 -0.553 413.41900 68925 -0.969 213.23190 68926 2.6 381.42020 68927 -0.585 396.43150 68928 -0.659 558.57210 68929 -1.07 382.40490 68930 -1.04 410.41500 68931 -0.0995 442.41380 68932 -1.98 458.50240 68933 4.14 458.50240 68934 4.1 660.75150 68935 5.26 660.75150 68936 5.04 660.75150 68937 5.03 660.75150 68938 4.97 550.55170 68939 0.61 469.531 6894 2.02 368.50750 68940 3.18 382.49110 68941 1.68 384.50690 68942 1.2 382.49110 68943 1.86 400.50630 68944 1.63 382.49110 68945 1.08 296.44490 68946 5.87 294.430 68947 5.55 172.22150 68949 1.81 274.269 6895 1.86 330.28730 68950 -1.14 531.03500 68951 2.7 531.03500 68952 2.7 494.57450 68953 1.9 436.53840 68954 2.29 554.62650 68955 2.09 722.94540 68956 6.19 750.99860 68957 6.74 540.59990 68958 1.7 672.67300 68959 1.44 244.383 6896 0.486 466.43520 68960 0.445 462.40190 68961 -1.33 462.40190 68962 -1.57 478.44440 68963 -1.04 448.41840 68964 -1.72 506.54220 68965 1.44 346.32980 68966 -0.66 316.30380 68967 -1.24 622.91570 68968 7.74 638.91510 68969 6.36 309.40060 6897 2.72 638.91510 68970 6.22 622.91570 68971 7.78 622.91570 68972 7.85 638.91510 68973 6 622.91570 68974 7.78 903.05980 68975 0.795 869.04510 68976 2.77 901.04390 68977 1.43 899.02800 68978 1.64 899.02800 68979 1.66 536.65580 68980 3.57 510.66160 68981 3.35 518.64050 68982 4.31 535.54190 68984 3.61 549.56840 68985 3.86 448.37690 68986 0.152 320.33710 68988 1.69 378.37320 68989 2.15 354.27300 6899 2.22 369.41100 68990 2.73 367.35210 68991 2.15 339.38500 68992 3.39 353.41160 68993 3.5 353.36860 68994 3.01 183.33360 68995 4.09 147.21690 68996 2.61 488.69910 68997 5.3 450.65270 68998 7.35 442.58760 68999 4.52 652.820 6900 1.84 470.68380 69000 6.36 472.69970 69001 5.93 500.75290 69002 7.18 356.54140 69003 5.64 454.68440 69004 6.5 484.66740 69005 5.64 498.69390 69006 6.37 409.56100 69007 4.81 411.57690 69008 5.35 398.57810 69009 5.81 906.629 6901 1.84 400.59400 69010 6.13 456.70030 69011 6.03 454.68440 69012 6.95 304.25160 69013 1.57 300.43510 69014 5.79 358.42810 69015 4.26 453.40490 69016 -1.29 510.53240 69017 2.92 544.54710 69018 1.76 526.53180 69019 2.52 526.53180 69020 2.08 456.52810 69021 3.15 458.54400 69022 3.93 444.56040 69023 4.74 446.57630 69024 3.73 458.54400 69025 4.22 460.55980 69026 3.22 458.54400 69027 3.06 393.47880 69028 2.88 407.50540 69029 3.16 311.37820 69030 2 243.26120 69031 0.135 391.46290 69032 3.06 405.48950 69033 3.44 299.32120 69034 2.73 272.29580 69035 3.46 301.29400 69036 1.83 572.55560 69037 -1.17 483.46580 69038 -1.21 422.42570 69039 1.21 267.36394 6904 1.92 228.24330 69040 3.22 244.286 69041 3.75 230.260 69042 3.23 500.44990 69043 -0.724 323.34260 69044 3.02 301.29400 69045 2.4 498.56480 69046 4.24 254.32210 69047 2.11 284.34810 69048 1.27 282.33220 69049 1.22 652.817 6905 1.92 284.34810 69050 1.27 254.32210 69051 2.11 1157.40800 69052 1.98 297.47750 69053 6.22 297.47750 69054 5.56 324.50290 69055 5.61 324.50290 69056 5.53 253.13800 69057 2.58 230.10200 69058 2.1 253.13800 69059 2.61 684.816 6906 1.92 188.22580 69060 0.892 137.13600 69061 -2.65 179.17930 69062 -1.06 193.20580 69063 -0.503 383.44300 69064 0.703 383.60830 69065 6.56 394.58790 69066 7.53 320.34190 69067 3.85 334.32550 69068 3.01 336.34130 69069 2.97 228.676 6907 1.86 302.32180 69070 2.11 276.28450 69071 0.852 238.36570 69072 3.52 244.28570 69073 3.28 244.28570 69074 2.99 260.28510 69075 2.41 276.28450 69076 2.09 236.39290 69077 5.11 274.31170 69078 4.29 292.32700 69079 1.52 257.43700 6908 0.537 294.47210 69080 7.16 330.50260 69081 5.19 424.52930 69082 5.75 438.55590 69083 6.25 370.43880 69084 5.19 354.35330 69085 3.71 382.40650 69086 4.11 368.37990 69087 3.75 272.29580 69088 2.76 356.41230 69089 4.3 171.15400 6909 -0.163 440.52870 69090 4.75 356.36920 69091 2.95 356.36920 69092 3.47 352.33740 69093 3.24 382.40650 69094 4.29 354.39640 69095 4.69 422.51340 69096 6.56 368.42300 69097 5.52 340.36980 69098 4.53 354.39640 69099 5.1 368.37990 69100 3.87 348.43330 69101 2.57 346.50360 69102 3.89 346.50360 69103 3.99 376.46170 691037 2.32 346.50360 69104 4.56 346.50360 69105 4.44 486.59710 69106 2.09 470.59770 69107 2.88 486.59710 69108 2.06 518.63900 69109 1.99 518.63900 69110 2.03 424.57230 69111 4.57 778.87950 69112 0.914 634.75420 69113 0.78 636.77010 69114 0.386 602.71230 69115 1.72 620.72760 69116 0.283 604.72820 69117 1.52 604.72820 69118 1.4 632.73830 69119 1.47 195.21510 6912 -1.88 470.59770 69120 3.19 502.63960 69121 3.41 488.61300 69122 2.54 568.67600 69123 -0.422 472.61360 69124 3.36 488.61300 69125 2.13 584.67600 69126 -0.00514 455.56500 69127 -0.836 453.54900 69128 -0.236 469.59200 69129 -0.189 437.55000 69130 1.23 528.63380 69131 1.3 250.33340 69132 3.31 264.36000 69133 3.5 514.65030 69134 2.72 514.65030 69135 2.78 421.55000 69136 2.41 404.56600 69137 4.07 462.66030 69138 4.47 268.34870 69139 2.53 232.276 6914 1 421.55000 69140 3.21 544.67630 69141 2.8 280.40240 69142 3.21 316.43450 69143 5.19 672.85490 69144 5.71 672.85490 69145 5.57 660.84420 69146 3.65 630.81820 69147 4.94 324.41680 69148 1.52 778.96560 69149 2.76 262.302 6915 0.658 821.00230 69150 3.33 736.92900 69151 2.19 694.89230 69152 1.99 532.75170 69153 4.64 616.82500 69154 7.09 574.78840 69155 5.71 752.92840 69156 1.96 590.78780 69157 3.83 708.87580 69158 2.26 546.73520 69159 3.72 179.25880 6916 2.03 718.91370 69160 3.09 561.62880 69161 1.7 573.68260 69162 2.66 210.19000 691622 -0.385 575.69840 69163 2.66 591.69780 69164 1.21 591.69780 69165 1.21 589.68200 69166 2.71 575.69840 69167 2.66 561.67190 69168 2.17 834.85820 69169 3.77 215.72000 6917 2.03 776.82210 69170 4.07 734.78540 69171 3.58 616.69590 69172 2.51 588.64420 69173 3.8 302.40790 69174 4.77 334.44980 69175 2.48 328.44520 69176 5.08 306.48280 69177 4.32 272.38200 69178 4.17 304.46690 69179 4.83 654.704 6918 3.87 776.82210 69180 4.07 776.82210 69181 4.07 418.52320 69182 2.94 418.52320 69183 2.51 418.52320 69184 2.94 444.38820 69185 2.47 252.26310 69186 0.523 270.45070 69187 7.45 298.50380 69188 8.69 1116.43700 69189 4.37 539.58200 6919 0.0828 1116.43700 69190 4.37 983.24380 69191 3.92 969.21720 69192 3.3 1134.45400 69193 4.28 1120.42800 69194 3.88 180.15740 69195 0.502 284.264 69196 1.36 288.29520 69197 1.64 288.29520 69198 1.64 286.27940 69199 2.59 288.423 692 3.58 495.630 6920 5.08 344.35850 69200 2.95 286.27940 69201 2.24 272.25280 69202 2.32 178.14150 69203 0.474 585.73320 69204 0.611 599.75980 69205 0.832 444.73270 69206 7.26 339.46960 69207 3.73 525.67470 69208 4.82 511.64810 69209 4.34 264.317 6921 1.71 325.44300 69210 3.51 383.52220 69211 4.78 469.61140 69212 5.01 353.49620 69213 4.06 539.70130 69214 5.25 367.52280 69215 4.58 470.68380 69216 6.11 534.74800 69217 3.07 468.66800 69218 5.5 454.68440 69219 7.51 248.318 6922 3.03 472.69970 69220 6.13 486.72630 69221 6.73 470.68380 69222 5.96 454.68440 69223 7.28 454.68440 69224 7.28 216.23590 69225 1.6 246.26190 69226 1.8 215.20810 69227 1.98 259.26060 69228 0.868 243.26120 69229 1.32 228.24660 69230 2.77 229.23460 69231 2.21 259.26060 69232 2.04 229.23460 69233 1.48 211.21940 69234 2.11 229.23460 69235 2.21 260.37130 69236 5.62 346.46050 69237 4.73 304.46690 69238 4.97 302.45100 69239 5.09 302.45100 69240 6.49 286.45160 69241 6.17 321.371 69242 3.98 335.397 69243 4.46 335.397 69244 4.45 298.33310 69245 4.12 284.34960 69246 3.78 284.34960 69247 3.78 282.33370 69248 3.78 298.33310 69249 4.11 995.174 6925 2.16 266.29130 69250 4.7 266.33430 69251 5.1 250.29190 69252 5.09 280.31780 69253 - 280.31780 69254 - 264.31840 69255 5.3 306.35510 69256 4.55 320.38170 69257 5.25 234.24790 69258 1.03 248.27440 69259 1.44 262.302 6926 0.376 208.21060 69260 0.971 308.37100 69261 4.85 322.39760 69262 5.59 308.37100 69263 4.85 308.37100 69264 4.85 308.37100 69265 4.85 437.44850 69266 1.34 453.44790 69267 1.27 414.41190 69268 1.58 419.22600 69269 0.27 346.418 6927 3.67 442.58760 69270 3.55 484.62430 69271 4.07 226.22590 69272 0.986 434.43640 69273 2.84 434.43640 69274 2.84 434.43640 69275 2.84 380.51820 69276 1.6 226.22590 69277 0.986 450.69570 69278 8.57 450.69570 69279 8.57 494.577 6928 1.66 570.75600 69280 5.54 570.75600 69281 4.08 570.75600 69282 5.54 474.62900 69283 4.12 536.74700 69284 3 472.61300 69285 3 504.61200 69286 1.16 488.61200 69287 1.78 518.63800 69288 1.81 518.63800 69289 1.81 288.253 6929 1.78 534.68100 69290 1.87 568.69600 69291 0.378 487.62800 69292 1.55 706.64620 69293 0.926 380.47670 69294 5.8 380.47670 69295 5.8 238.23660 69296 0.964 234.24790 69297 0.959 234.24790 69298 0.567 216.23260 69299 1.89 262.34410 69300 5.14 308.41250 69301 4.21 308.41250 69302 4.21 262.34410 69303 3.64 864.75650 69304 4.03 864.75650 69305 4.03 1153.00870 69306 4.02 1153.00870 69307 4.02 286.45160 69308 7.25 815.03930 69309 2.38 325.768 6931 3.18 977.17990 69310 0.417 801.01270 69311 1.82 963.15330 69312 0.19 378.46080 69313 4.61 350.40770 69314 3.82 405.52920 69315 4.6 352.42360 69316 4.25 406.51400 69317 5.33 407.54510 69318 5.05 402.43760 69319 3.91 362.229 6932 3.18 462.48960 69320 3.21 428.69020 69321 6.98 416.46420 69322 4.31 400.42180 69323 4.04 432.50670 69324 4.33 262.30100 69325 0.684 264.31690 69326 0.73 306.35360 69327 1.08 294.34290 69328 0.229 308.36950 69329 0.829 254.28230 6933 -0.739 336.37960 69330 0.956 336.37960 69331 0.956 266.33280 69332 1.79 264.31690 69333 0.813 322.35300 69334 -0.274 246.30160 69335 1.26 262.30100 69336 0.658 304.33770 69337 1.27 248.31750 69338 1.78 264.31690 69339 0.771 306.35360 69340 1.52 306.35360 69341 1.68 264.31690 69343 0.503 248.31750 69344 2.03 248.31750 69345 2.03 366.40550 69346 0.984 248.31750 69347 2.31 306.35360 69348 1.95 248.31750 69349 2.11 207.225 6935 -2.55 232.31810 69350 4.24 248.31750 69351 2.39 266.33280 69352 2.95 252.34930 69353 2.85 250.33340 69354 3.02 374.34140 69355 3.2 360.31480 69356 2.97 572.81550 69357 5.36 570.79970 69358 5.15 406.55550 69359 3.66 290.269 6936 -0.0569 438.55430 69360 2.32 422.55490 69361 1.61 464.59160 69362 2.43 502.68260 69363 3.37 534.72450 69364 3.79 650.83970 69365 2.41 1159.31010 69366 0.665 1159.31010 69367 0.678 488.69910 69368 4.7 488.69910 69369 4.48 378.376 6937 3.44 750.95550 69370 2.49 1221.37790 69371 -0.363 1383.51850 69372 -0.317 1353.49260 69373 -0.529 796.98090 69374 2.3 1075.23670 69375 -0.0813 911.17280 69376 5.35 726.63270 69377 -0.203 710.63330 69378 -0.102 580.49150 69379 0.0472 387.46940 69380 4.16 385.45350 69381 3.99 321.41130 69382 2.63 375.50170 69383 3.28 374.51370 69384 5.32 375.50170 69385 3.28 375.50170 69386 3.28 417.49530 69387 3.6 431.47890 69388 2.98 405.48460 69389 3.2 405.48460 69390 3.2 347.40550 69391 2.96 389.48520 69392 4.37 403.46880 69393 2.91 421.48400 69394 1.99 320.46630 69395 3.59 318.45040 69396 3.8 304.46690 69397 5.15 973.21270 69398 4.84 945.15960 69399 4.43 540.515 694 1.75 959.18610 69400 4.64 945.15960 69401 4.39 959.18610 69402 4.62 229.232 69403 0.937 343.331 69404 1.45 244.24270 69405 2.37 357.35730 69406 1.87 342.347 69407 1.86 418.443 69408 1.51 304.343 69409 1.8 354.444 6941 2.67 322.334 69410 1.89 440.61480 69411 5.93 456.61420 69412 5.01 470.64080 69413 5.6 511.47590 69414 -0.534 513.49170 69415 -0.78 364.28300 69416 1.6 588.29800 69417 2.36 604.29800 69418 2.49 574.27200 69419 2.07 209.24830 6942 1.22 402.03500 69420 4.46 404.05100 69421 4.41 272.38040 69422 2.63 286.40700 69423 2.81 254.40820 69424 4.58 226.27220 69425 1.33 281.26790 69426 -0.738 212.24720 69427 2.4 212.24720 69428 2.4 242.27320 69429 1.15 222.284 6943 1.6 346.50360 69430 6.06 392.61660 69431 6.09 400.68010 69432 8.87 456.74340 69433 9.08 454.72750 69434 9.11 426.71740 69435 8.14 602.88610 69436 9.46 286.23630 69437 2.73 126.110 69438 -0.224 196.24620 69439 1.31 240.773 6944 3.79 244.28900 69440 1.39 124.13720 69441 1.49 308.28820 69443 2.01 264.27870 69444 2.92 126.11330 69445 -1.1 152.14730 69446 1.35 374.34140 69447 3.14 358.34200 69448 3.13 328.31600 69449 3.14 358.369 6945 -0.809 356.32610 69450 2.95 494.44690 69451 4.01 330.28890 69452 3.03 388.36800 69453 2.78 344.31540 69454 3.2 314.28950 69455 3.29 434.35030 69456 0.412 434.35030 69457 0.47 450.34970 69458 0.294 450.34970 69459 -0.0938 326.259 6946 -0.328 376.48650 69460 3.48 382.49110 69461 1.66 418.52320 69462 4.01 418.52320 69463 4.01 460.55980 69464 4.48 314.35400 69465 -0.3 314.35400 69466 -0.3 234.29090 69467 0.951 234.29090 69468 0.774 416.37810 69469 2.2 330.336 6947 1.43 432.37750 69470 2 400.37870 69471 2.33 252.26310 69472 2.43 220.22130 69473 2.76 220.17820 69474 1.03 302.23570 69475 1.33 254.23750 69476 3.09 316.47760 69477 6.66 314.462 69478 6.54 384.59460 69479 7.4 346.335 6948 1.09 307.55690 69480 8.39 399.65230 69481 6.17 547.75100 69483 1.65 529.71300 69484 2.07 563.75100 69485 -0.342 328.31600 69486 2.24 364.43270 69487 1.53 334.44980 69488 1.52 334.44980 69489 2.43 358.386 6949 1.77 334.44980 69490 2.05 348.43330 69491 1.88 320.42320 69492 2.13 336.42260 69493 1 346.41740 69494 2.93 332.43390 69495 3.29 362.41680 69496 1.88 320.46630 69497 3.61 336.46570 69498 2.12 328.27140 69499 -0.997 358.341 695 -1.14 265.35290 6950 2.6 516.75230 69500 5.29 440.70090 69501 8.27 440.70090 69502 7.7 442.71680 69503 8.29 488.69910 69504 4.01 512.72050 69505 4.89 486.68320 69506 3.77 778.96560 69507 3.1 841.03350 69508 1.8 899.06960 69509 1.06 267.23320 6951 -1.97 796.98090 69510 0.828 798.99680 69511 1.29 284.26350 69512 2.87 490.41360 69513 -0.541 380.34600 69514 -0.278 322.35450 69515 2.33 442.71680 69516 8.26 458.71620 69517 5.93 516.75230 69518 5.28 270.23690 69519 2.16 254.23750 69520 2.03 620.55540 69521 -0.0227 188.17940 69522 1.44 474.71560 69523 4.68 490.71500 69524 3.34 514.73640 69525 5.08 472.69970 69526 4.44 514.73640 69527 5.04 472.69970 69528 5.88 488.69910 69529 4.8 424.70150 69530 8.84 284.26350 69531 2.85 254.23750 69532 2.98 254.23750 69533 3.04 238.23810 69534 3.23 266.24820 69535 3.17 474.41420 69536 0.211 578.51870 69537 -0.536 606.52880 69538 -0.22 620.55540 69539 -0.201 320.041 6954 5.88 682.11210 69540 9.47 300.26290 69541 3.02 360.40100 69542 1.61 374.38450 69543 2.04 337.58290 69545 8.82 588.77340 69546 8.27 558.74740 69547 8.29 590.78930 69548 8.4 560.76330 69549 8.4 410.45960 69550 5.73 380.43370 69551 6.04 338.35390 69552 5 382.40650 69553 5.09 396.43310 69554 5.35 396.43310 69555 5.46 368.37990 69556 4.67 296.31720 69557 4.3 326.34320 69558 4.04 286.45160 69559 5.52 398.496 6956 3.78 288.46750 69560 5.69 272.46810 69561 6.3 272.46810 69562 6.92 286.45160 69563 5.18 288.46750 69564 5.28 586.66990 69565 3.87 296.36030 69566 2.84 298.37620 69567 3.14 566.64030 69568 4.53 566.64030 69569 4.53 368.427 6957 2.47 550.64090 69570 4.73 550.64090 69571 4.73 550.64090 69572 4.73 566.64030 69573 4.55 566.64030 69574 4.55 566.64030 69575 4.55 456.61420 69576 3.15 456.65730 69577 5.6 474.67250 69578 4.51 472.69970 69579 5.88 1029.263 6958 5.59 472.69970 69580 5.95 166.17390 69581 1.68 584.56790 69583 1.91 358.47120 69584 4.15 458.63010 69585 3.38 472.61360 69586 1.44 442.63070 69587 5.18 440.65790 69588 6.71 456.65730 69589 5.3 1100.169 6959 5.59 470.64080 69590 3.12 360.40100 69591 2.09 387.43110 69592 3.18 373.40460 69593 2.86 357.40520 69594 3.21 396.44120 69595 3.43 369.50040 69596 3.7 545.66760 69597 1.56 210.23130 69598 2.5 383.52700 69599 3.97 498.569 6960 2.27 369.50040 69600 3.39 915.11200 69601 0.925 989.14750 69602 -0.0152 1059.23730 69603 0.373 1045.21080 69604 0.0874 1103.28990 69605 0.942 1163.29880 69606 -0.477 929.09550 69607 0.751 796.98090 69608 1.14 1047.22660 69609 -0.246 535.030 6961 2.27 1047.22660 69611 -0.0839 1077.25260 69612 -0.639 688.85120 69613 2.92 674.82470 69614 2.79 406.46940 69615 2.98 350.40610 69616 1.08 618.71830 69617 2.65 485.57110 69618 1.31 332.39090 69619 2.72 346.375 6962 0.61 334.40670 69620 2.28 332.39090 69621 2.41 456.70030 69622 6.7 498.73700 69623 7.64 454.68440 69624 6.65 516.75230 69625 6.67 498.73700 69626 7.03 556.77310 69627 7.51 512.72050 69628 6.03 442.71680 69629 7.64 360.402 6963 1.03 442.71680 69630 7.72 484.75350 69631 8.43 476.73150 69632 4.91 518.76820 69633 5.6 460.73210 69634 6.45 460.73210 69635 6.58 502.76880 69636 7.55 444.73270 69637 8.5 476.47310 69638 0.0283 520.48260 69639 -0.625 187.304 6964 3.02 520.48260 69640 -0.625 520.48260 69641 -0.647 565.52320 69642 -1.99 521.51370 69643 -1.88 507.48720 69644 -2.04 507.48720 69645 -2.03 579.54980 69646 -1.91 479.47710 69647 -2.83 529.96500 69648 -2.66 493.46060 69649 -2.14 276.375 6965 1.68 507.48720 69650 -2.14 521.51370 69651 -2.08 535.54030 69652 -1.92 405.57230 69653 4.14 407.58820 69654 4.48 425.60350 69655 4.6 208.21060 69656 2.29 594.51810 69657 -0.0258 436.49540 69658 2.83 394.45870 69659 1.79 312.835 6966 1.68 460.51680 69660 2.42 474.54340 69661 2.87 488.56990 69662 2.44 402.48070 69663 4.45 598.59290 69664 0.117 400.46480 69665 4.9 376.44340 69666 2.79 362.41680 69667 2.47 372.45470 69668 4.41 372.45470 69669 4.41 402.48070 69670 4.45 378.41620 69671 1.61 378.41620 69672 1.61 418.48010 69673 4.11 358.42810 69674 4.31 680.74110 69675 5.37 680.74110 69676 5.37 786.86310 69677 5.9 786.86310 69678 5.86 362.37530 69679 3.25 376.40190 69680 3.51 468.49730 69681 4.04 482.52380 69682 4.24 694.76770 69683 5.55 329.434 69685 4.91 223.35440 69686 4.43 195.30120 69687 3.85 303.397 69688 4.5 376.40190 69689 3.51 480.63560 69690 4.95 464.63620 69691 6.6 176.16870 69692 1.38 220.22130 69693 0.396 222.23720 69694 0.484 222.23720 69695 0.484 208.25360 69696 1.3 220.22130 69697 0.978 408.44380 69698 3.25 408.44380 69699 3.25 427.36072 6970 2.94 318.36430 69700 3.24 318.36430 69701 3.07 318.36430 69702 3.23 302.322 69703 2.28 288.33830 69704 3.52 192.255 69705 4.75 178.228 69706 4.3 208.254 69707 2.49 378.42110 69708 3.41 348.39510 69709 3.09 336.38440 69710 2.95 193.19920 69711 0.348 764.85290 69712 4.36 846.91200 69713 5.09 620.68460 69714 3.09 668.72740 69715 3.85 732.76960 69716 3.4 652.72800 69717 4.34 590.65860 69718 3.05 700.77080 69719 4.95 913.763 6972 1.23 654.74380 69720 4.11 668.77040 69721 4.33 652.72800 69722 4.34 714.79730 69723 5.35 715.78540 69724 4.87 712.77990 69725 4.09 798.86920 69726 4.59 832.88540 69727 4.86 770.81600 69728 4.05 552.74130 69729 5.93 670.74320 69730 3.45 264.31690 69731 0.557 432.59280 69732 5.01 464.59160 69733 3.25 480.59100 69734 1.05 235.27900 69735 1.5 221.25240 69736 1.34 193.19920 69737 0.496 219.27960 69738 2.67 249.30560 69739 1.98 249.30560 69740 2.64 672.67610 69741 - 672.67610 69742 - 674.69200 69743 5.04 468.75410 69744 8.93 634.84190 69745 6.6 336.33800 69746 3.76 336.33800 69748 3.66 338.35390 69749 4.37 356.36920 69750 4.37 682.11210 69751 9.46 925.88110 69752 2.02 925.88110 69753 2.02 987.95050 69754 2.94 867.84510 69755 2.21 929.91440 69756 3.14 825.80840 69757 1.9 929.91440 69758 3.21 867.84510 69759 2.37 805.77570 69760 1.49 867.84510 69761 2.37 867.84510 69762 2.37 805.77570 69763 1.49 812.95200 69764 0.723 857.95110 69765 0.903 883.00360 69766 1.27 857.95110 69767 0.872 782.88300 69768 0.831 796.90950 69769 1.43 322.31320 69770 0.405 306.31380 69771 0.549 306.31380 69772 1.01 292.28720 69773 0.579 196.24290 69774 1.58 224.29610 69775 1.65 332.43390 69776 4.12 716.72710 69777 2.12 732.72650 69778 1.15 764.81140 69779 1.52 746.75310 69780 2.09 666.71150 69781 2.13 502.59810 69782 5.33 732.76960 69783 2.45 634.71270 69784 2.86 578.64940 69785 3.61 732.76960 69786 1.98 748.76900 69787 1.48 548.62340 69788 2.63 732.72650 69789 1.21 576.065 6979 -1.5 734.74240 69790 1.16 748.76900 69791 1.83 506.45450 69792 -1.48 702.65440 69793 -1.14 700.63850 69794 -1.06 1026.93710 69795 -0.525 346.32980 69796 -1.94 362.32920 69797 -2.26 498.43400 69798 -1.41 524.47130 69799 -0.719 325.35696 6980 0.543 538.49790 69800 -0.257 538.49790 69801 -0.213 524.47130 69802 -0.574 686.61350 69803 1.17 756.70180 69804 -0.969 888.81640 69805 -1.17 1050.95850 69806 -0.066 902.84300 69807 -1.07 332.43390 69808 1.66 639.73250 69809 2.84 623.73310 69810 3.13 655.73190 69811 1.15 683.74200 69812 0.806 251.28320 69813 2.65 594.51810 69814 -0.706 552.61060 69815 -0.0425 704.71490 69816 0.737 568.61000 69817 -1.25 390.47000 69818 1.86 432.50670 69819 2.41 586.84210 69820 7.33 584.82620 69821 7.2 348.43330 69822 1.41 524.55900 69823 4.25 316.43450 69824 1.98 314.41860 69825 5.7 330.41800 69826 4.37 330.41800 69827 4.14 346.41740 69828 3.1 304.29460 69829 1.46 286.27940 69830 2.65 386.39520 69831 3.24 244.28570 69832 3.5 298.37620 69833 5.72 413.26600 69834 1.57 492.16200 69835 2.14 260.08500 69836 1.41 236.05200 69837 0.538 818.10100 69838 2.94 495.16600 69839 1.05 236.34990 69840 3.36 254.36510 69841 1.55 272.38040 69842 1.21 222.32330 69843 2.49 238.36570 69844 2.89 238.36570 69845 2.63 238.36570 69846 2.51 238.36570 69847 3.16 238.36570 69848 2.48 238.36570 69849 2.6 386.43670 69850 0.0958 388.45260 69851 0.109 774.93230 69852 -0.112 612.79170 69853 0.408 450.65110 69854 2.36 386.52280 69855 1.77 460.55830 69856 0.72 708.83120 69857 0.587 794.96350 69858 1.26 792.94760 69859 1.38 671.21500 69860 4.15 629.13500 69861 2.86 669.19900 69862 3.81 629.13500 69863 2.88 667.18300 69864 3.18 627.12000 69865 2.42 585.08300 69866 1.85 484.96700 69867 1.59 466.52140 69868 0.841 448.50610 69869 2.09 492.60170 69870 2.74 450.56500 69871 1.87 511.04700 69872 4.36 450.56500 69873 1.91 634.75420 69874 4.12 632.73830 69875 4.24 630.72240 69876 3.3 632.73830 69877 4.25 548.62190 69878 2.31 590.65860 69879 2.88 390.33930 6988 -2.59 474.58640 69880 4.42 550.63780 69881 2.73 450.52200 69882 2.13 532.62250 69883 3.97 590.65860 69884 2.83 550.59470 69885 2.23 508.55800 69886 1.61 264.31690 69887 3.3 264.31690 69888 3.3 280.31630 69889 0.281 560.720 6989 4.93 396.47460 69890 0.64 412.47400 69891 0.211 412.47400 69892 -0.312 412.47400 69893 -0.312 318.40730 69894 4.66 347.44860 69895 3.55 332.39090 69896 3.6 562.69150 69897 2.06 400.55090 69898 6.01 414.57750 69899 6.31 312.360 6990 4.32 576.71810 69900 2.65 1118.28280 69901 -0.405 1152.72800 69902 -0.389 1188.37270 69903 -0.172 1190.38850 69904 -0.182 242.31140 69905 0.851 210.26950 69906 1.58 228.28480 69907 1.34 184.23220 69908 1.59 699.78450 69909 3.41 352.509 6991 3.22 713.81100 69910 3.57 741.82110 69911 3.93 684.76980 69912 3.76 698.79640 69913 4.09 785.83060 69914 3.19 522.62920 69915 4.21 312.31660 69916 3.62 298.29010 69917 3.45 298.29010 69918 3.45 383.39450 69919 2.5 394.46530 69920 1.16 380.43870 69921 0.867 255.26860 69922 3 279.33310 69923 4.42 307.34320 69924 4.22 293.31660 69925 3.48 263.33370 69926 4.97 279.33310 69927 3.94 309.35910 69928 3.95 258.26930 69929 3.09 608.16581 6993 5.57 241.24200 69930 2.97 241.24200 69931 2.62 211.21610 69932 2.61 295.33250 69933 3.57 225.24260 69934 3.02 307.34320 69935 3.65 227.21550 69936 2.19 241.24200 69937 2.71 271.26800 69938 2.73 326.38630 69939 4.36 286.280 6994 3.54 312.35970 69940 4.03 286.45160 69941 5.86 286.45160 69942 5.86 286.45160 69943 5.86 272.46810 69944 6.59 288.46750 69945 5.71 330.50420 69946 6.39 302.45100 69947 5.01 288.46750 69948 6.5 346.50360 69949 6.26 544.63470 6995 5.74 302.45100 69950 5.03 302.45100 69951 5.03 288.46750 69952 6.54 290.48340 69953 6.07 290.48340 69954 5.89 272.46810 69955 6.59 290.48340 69956 6.62 348.51940 69957 5.45 248.31750 69958 2.72 404.45200 69959 -1.84 539.495 6996 -1.63 486.76940 69960 8.47 320.46630 69961 4.66 318.45040 69962 4.11 232.31810 69963 3.5 346.37440 69964 1.97 362.37380 69965 1.67 332.34780 69966 1.42 320.46630 69967 4.64 362.50300 69968 5.31 452.62550 69969 5.72 427.51700 6997 2.98 336.46570 69970 2.8 336.46570 69971 2.8 304.42380 69972 4.58 290.39720 69973 3.21 320.46630 69974 4.34 316.34840 69975 2.02 356.41230 69976 3.43 316.34840 69977 2.19 326.38630 69978 3.51 416.50730 69980 4.58 416.50730 69981 4.25 400.50790 69982 5.49 400.50790 69983 5.5 400.50790 69984 5.4 400.50790 69985 5.55 372.45470 69986 4.45 372.45470 69987 4.73 372.45470 69988 4.48 372.45470 69989 4.75 252.222 6999 3.1 406.47090 69990 4.98 406.47090 69991 5.3 406.47090 69992 4.98 406.47090 69993 5.3 430.49080 69994 4.08 490.71500 69995 3.5 506.71440 69996 1.89 456.70030 69997 5.75 456.70030 69998 5.26 470.72690 69999 5.85 136.23404 7 4.26 270.237 7000 2.24 470.72690 70000 5.99 470.72690 70001 6.8 532.75170 70002 5.35 530.73580 70003 5.36 346.28830 70004 2.61 388.36800 70005 3.05 374.34140 70006 3.21 344.31540 70007 3.33 330.28890 70008 3.04 360.31480 70009 2.93 402.43760 70010 2.99 418.43700 70011 2.88 416.42120 70012 2.44 386.39520 70013 2.44 416.42120 70014 2.38 418.43700 70015 2.81 410.63190 70016 6.1 754.08870 70017 7.7 370.39580 70018 3 424.48620 70019 4.41 301.338 7002 -0.509 424.48620 70020 4.28 354.39640 70021 3.46 422.47030 70022 4.89 408.48680 70023 4.92 344.31540 70024 2.38 398.40590 70025 3.93 452.45330 70026 3.51 632.73830 70027 0.885 352.33740 70028 3.41 350.32160 70029 3.93 668.75488 7003 0.868 432.37750 70030 0.942 286.23630 70031 2.6 300.26290 70032 2.99 314.28950 70033 3.15 316.30530 70034 2.69 336.33800 70035 3.77 300.26290 70036 2.98 389.04600 70037 1.26 552.87200 70038 8.33 338.43850 70039 2.4 668.81350 70040 5.08 668.81350 70041 5.08 296.44640 70042 5.87 356.49840 70043 4.43 296.44640 70044 5.01 266.33280 70045 -0.257 266.33280 70046 -0.257 268.34870 70047 -0.356 464.54850 70048 1.15 284.30500 70049 0.0417 420.45450 7005 4.39 320.29560 70050 3.23 580.57920 70051 1.31 564.57980 70052 1.33 678.72220 70053 1.92 694.72160 70054 1.51 955.00520 70055 1.61 939.00580 70056 1.25 1053.14820 70057 1.43 1069.14760 70058 1.29 338.31090 70059 2.34 598.59450 70060 1.13 582.59510 70061 1.58 973.02050 70062 1.33 957.02110 70063 1.54 1087.16290 70064 1.71 1071.16350 70065 1.85 398.49530 70066 0.775 440.53200 70067 2.76 440.53200 70068 2.76 384.46870 70069 3.13 384.46870 70070 3.13 384.46870 70071 3.13 384.46870 70072 3.13 368.46930 70073 3.86 368.46930 70074 3.86 235.27900 70075 1.98 236.26370 70076 1.88 222.28020 70077 1.82 238.27960 70078 1.73 206.28080 70079 3.51 437.89200 7008 0.0813 324.37040 70080 3.59 358.42810 70081 3.34 464.37630 70082 0.451 257.39200 70083 1.83 317.42260 70084 4.72 275.29980 70085 2.89 289.32640 70086 3.22 247.37580 70087 4.75 325.40150 70088 4.23 353.45470 70089 5.02 241.678 7009 0.84 355.47060 70090 5.42 343.45990 70091 5.05 221.33850 70092 4.18 249.39170 70093 5.27 301.38010 70094 3.66 299.36420 70095 3.67 327.41740 70096 4.6 329.43330 70097 4.64 325.40150 70098 4.23 355.47060 70099 5.78 254.28390 701 0.738 355.47060 70100 5.37 251.40760 70101 5.43 301.38010 70102 3.88 331.44920 70103 4.99 355.47060 70104 5.62 343.37370 70105 2.33 337.41070 70106 1.41 337.41070 70107 1.08 351.39420 70108 1.2 456.74340 70109 9.02 456.74340 70110 8.69 458.75930 70111 8.88 422.68560 70112 9.09 424.70150 70113 9.25 424.70150 70114 9.25 454.72750 70115 8.35 454.72750 70116 8.35 452.71160 70117 8.36 456.74340 70118 8.44 442.71680 70119 8.6 506.638 7012 3.19 438.68500 70120 7.75 438.68500 70121 7.75 454.72750 70122 8.77 403.46880 70123 2.91 405.48460 70124 2.38 284.30650 70125 4.25 288.33830 70126 3.08 300.30590 70127 3.76 300.30590 70128 3.82 312.35970 70129 4.73 492.611 7013 2.52 314.33250 70130 4.3 314.33250 70131 4.1 328.35910 70132 4.47 358.47120 70133 3.78 358.47120 70134 3.78 355.47060 70135 5.35 401.49590 70136 2.15 415.52250 70137 2.18 1921.92880 70138 - 1879.89210 70139 - 302.32180 7014 2.57 1879.89210 70140 - 1837.85540 70141 1.19 1717.75150 70142 2.47 452.40870 70143 -0.875 624.58870 70144 2.76 596.53550 70145 0.347 434.39340 70146 -0.323 610.51750 70147 -0.396 308.32640 70148 2.08 294.29980 70149 1.64 310.34230 70150 2.01 296.31570 70151 1.62 326.34170 70152 1.22 308.32640 70153 2.29 242.26990 70154 3.48 242.26990 70155 3.26 258.26930 70156 3.21 274.31170 70157 3.13 288.29520 70158 3.24 216.31870 70159 4.11 266.333 7016 1.24 218.33460 70160 4.21 488.05700 70161 3.69 503.67400 70162 3.53 1141.27620 70163 2.11 282.29070 70164 3.27 298.29010 70165 2.82 298.29010 70166 2.73 314.28950 70167 2.34 372.41980 70168 2.04 307.25550 70169 -1.17 392.488 7017 - 905.13020 70170 4.75 260.28510 70171 1.57 260.28510 70172 2.32 246.30160 70173 2.49 264.31690 70174 0.397 352.37900 70175 0.672 408.44220 70176 -0.73 748.81200 70177 2.86 282.33220 70178 0.459 441.55980 70179 3.17 580.582 7018 4.04 441.55980 70180 3.27 279.24870 70181 1.33 222.19740 70182 1.63 439.54390 70184 4.05 290.39720 70185 4.38 422.55650 70186 7.02 422.55650 70187 7.02 422.55650 70188 6.06 424.57230 70189 7.12 424.57230 70190 7.12 302.32180 70191 2.4 252.26310 70192 0.339 362.37380 70193 1.32 346.37440 70194 1.39 376.40040 70195 1.61 376.40040 70196 1.61 346.37440 70197 1.69 346.37440 70198 2.18 356.36920 70199 2.6 210.22650 7020 2.38 566.50800 70200 -1.16 564.49210 70201 0.0114 564.49210 70202 0.0114 594.51810 70203 -0.46 608.54470 70204 -0.235 576.50280 70205 0.771 576.50280 70206 0.737 724.80380 70207 0.0386 712.79310 70208 0.241 901.02220 70209 0.871 246.349 7021 1.42 859.02200 70210 2.2 337.32940 70211 1.62 515.46940 70212 -0.0207 353.32880 70213 1.71 269.25540 70214 0.802 431.39600 70215 -0.999 447.39540 70216 -1.2 269.25540 70217 0.931 421.44580 70218 2.96 369.37130 70219 1.46 360.402 7022 1.91 411.40790 70220 1.8 439.46110 70221 2.61 439.46110 70222 2.61 228.20350 70223 1.83 253.25600 70224 1.35 337.32940 70225 1.62 434.39670 70226 -1.04 268.26740 70227 2.37 468.41770 70228 2.13 468.41770 70229 2.38 358.386 7023 1.38 345.35140 70230 2.94 268.225 70231 1.42 584.74010 70232 5.84 584.74010 70233 5.85 600.73950 70234 5.14 600.73950 70235 5.11 584.74010 70236 5.78 616.73890 70237 4.03 632.73830 70238 3.21 632.73830 70239 3.23 358.386 7024 2.47 345.34660 70240 0.737 676.83390 70241 2.93 660.83450 70242 3.48 660.83450 70243 3.48 662.85040 70244 3.1 676.83390 70245 2.5 620.81370 70246 3.16 678.84980 70247 2.54 662.85040 70248 3.71 602.79850 70249 3.34 500.62220 7025 2.02 602.79850 70250 3.34 660.83450 70251 2.76 320.29400 70252 1.22 320.29400 70253 1.22 304.29460 70254 1.48 442.37230 70255 2.37 472.39830 70256 2.29 456.39890 70257 2.58 482.43620 70258 2.72 496.46280 70259 2.9 496.46280 70260 2.45 496.46280 70261 2.44 412.60470 70262 6.54 456.65730 70263 7.75 360.57320 70264 6.56 440.70090 70265 7.99 440.70090 70266 7.28 518.76820 70267 7.12 414.62060 70268 6.88 416.63650 70269 7.35 251.23382 7027 -3.65 458.67310 70270 8.34 458.71620 70271 6.78 460.73210 70272 7.4 502.76880 70273 8.47 458.71620 70274 6.57 458.71620 70275 6.41 350.45250 70276 3.98 332.43720 70277 6.05 368.89800 70278 6.11 332.43720 70279 5.36 402.91300 70280 3.25 376.48650 70281 2.13 360.48710 70282 3.13 392.48590 70283 1.9 362.50300 70284 3.61 376.48650 70285 3.21 419.46820 70286 0.513 403.46880 70287 0.619 381.42170 70288 2.29 383.43760 70289 2.31 564.666 7029 0.907 190.19530 70290 1.76 350.708 70291 2.87 230.21610 70292 2.15 290.26810 70293 1.65 592.71910 70294 4.19 620.77220 70295 4.87 660.83610 70296 6.01 594.73490 70297 4.93 662.85200 70298 7.21 592.71910 70299 4.2 348.311 7030 -2.7 488.65610 70300 3.51 472.65670 70301 4.86 486.64020 70302 3.93 486.64020 70303 2.97 484.66740 70304 4.96 484.66740 70305 4.78 470.64080 70306 4.78 424.65850 70307 6.64 412.64780 70308 7.05 468.66800 70309 5.63 351.269 7031 -0.0865 482.65150 70310 5.76 454.64140 70311 5.38 470.64080 70312 4.78 488.65610 70313 3.05 500.66680 70314 4.37 440.745 70315 8.45 396.64840 70316 8.98 468.66800 70317 5.63 1305.66810 70318 6.3 1333.72130 70319 6.5 420.328 7032 0.728 1305.66810 70320 6.3 1305.66810 70321 6.3 856.98830 70322 1.45 618.79940 70323 7.23 586.80060 70324 7.9 502.68420 70325 7.55 602.80000 70326 7.74 602.80000 70327 6.68 602.80000 70328 7.8 602.80000 70329 7.56 418.312 7033 -0.177 540.47380 70330 4.15 556.47320 70331 4.17 414.62060 70332 6.86 428.64720 70333 5.6 412.64780 70334 6.68 444.64660 70335 4.69 428.64720 70336 5.62 444.68960 70337 6.53 414.66360 70338 7.34 428.64720 70339 6.58 174.261 7034 -2.75 492.64480 70340 3.96 550.68080 70341 1.87 492.64480 70342 2.88 464.59160 70343 2.09 408.57140 70344 3.97 508.64420 70345 2.15 378.50240 70346 2.92 466.60750 70347 2.28 320.33710 70348 2.61 334.36370 70349 2.77 114.10260 7035 -2.34 304.33770 70350 2.94 348.39030 70351 2.96 330.33190 70352 3.2 222.23720 70353 2.39 238.27960 70354 2.79 376.48650 70355 1.48 332.43390 70356 1.52 392.48590 70357 1.05 392.48590 70358 0.986 434.52260 70359 1.69 1031.186 7036 0.247 450.52200 70360 0.605 378.50240 70361 1.8 420.45290 70362 -0.754 478.48900 70363 -1.01 408.48530 70364 -0.512 464.50550 70365 -0.763 446.49020 70366 -0.0322 434.52260 70367 1.13 334.44980 70368 1.74 490.54280 70369 2.07 552.874 7037 7.99 448.50610 70370 0.224 390.47000 70372 0.679 448.50610 70373 0.236 490.54280 70374 0.875 362.45990 70375 0.915 392.48590 70376 0.394 897.01220 70377 1.1 362.41680 70378 0.113 362.41680 70379 0.0451 214.217 7038 2.03 406.46940 70380 -0.392 306.48280 70381 4.14 446.49020 70382 0.827 462.48960 70383 -0.0519 406.46940 70384 1.56 362.45990 70385 2.46 362.45990 70386 2.46 362.45990 70387 2.46 362.45990 70388 2.46 360.40100 70389 -0.113 261.272 7039 -1.67 842.07270 70390 4.78 840.05690 70391 4.5 340.32670 70392 2.16 340.32670 70393 2.16 238.27960 70394 2.57 238.27960 70395 2.74 560.59110 70396 4.59 560.59110 70397 4.8 542.48970 70398 5.41 433.45980 70399 1.71 447.48640 70400 2.73 249.34860 70401 2.7 251.36450 70402 3.12 454.53870 70403 3.16 453.53070 70404 3.16 433.49470 70405 2.45 363.40490 70406 1.64 268.30710 70407 4.82 298.33310 70408 4.37 298.33310 70409 4.54 282.33370 70410 5 414.66360 70411 8.69 385.45350 70413 3.99 442.71680 70414 8.97 442.71680 70415 7.85 472.74280 70416 8.41 442.71680 70417 9 498.73700 70418 8.96 226.22590 70419 1.43 160.12800 70420 -2.87 592.76540 70421 3.55 534.72930 70422 3.41 444.69290 70423 3.37 414.66690 70424 4.48 428.69350 70425 4.77 576.76600 70426 4.12 578.78190 70427 3.88 412.69410 70428 5.94 383.60980 70429 5.96 414.66690 70430 4.64 234.29420 70431 0.458 1383.43240 70432 -0.609 1251.31780 70433 -0.367 1255.34960 70434 -0.956 1239.30710 70435 -0.748 1225.32360 70436 -0.899 1267.36030 70437 -0.735 1267.36030 70438 -0.736 1387.46420 70439 -1.11 1209.32420 70440 -0.458 1251.36090 70441 -0.308 1251.36090 70442 -0.309 1371.46480 70443 -0.775 1413.50150 70444 -0.632 1413.50150 70445 -0.633 1093.20900 70446 -0.637 1387.46420 70447 -1.02 1255.34960 70448 -0.85 1549.60480 70449 -1.09 1417.49020 70450 -0.968 1371.46480 70451 -0.686 800.92960 70452 6.29 222.23720 70453 2.4 654.65770 70455 2.67 654.65770 70456 2.67 460.68900 70457 5.17 474.71560 70458 7.1 474.71560 70459 7.1 250.33340 70460 1.85 458.71620 70461 6.71 536.74040 70462 4.61 474.71560 70463 7.1 458.71620 70464 6.78 492.73090 70465 5.59 506.75750 70466 5.78 358.38510 70467 2.12 252.34930 70468 1.93 400.50630 70469 2.41 720.75730 70470 1.22 652.64030 70471 0.801 652.64030 70472 1.03 286.27940 70473 2.65 386.43820 70474 3.42 372.41170 70475 2.81 338.39700 70476 5.49 240.38160 70477 3.03 198.30190 70478 4.51 154.24930 70479 3.18 154.24930 70480 3.18 222.23560 70481 -1.58 250.29030 70482 3.5 278.34350 70483 4.12 306.39660 70484 4.68 384.33620 70485 2.09 384.33620 70486 2.09 442.41540 70487 2.73 426.37290 70488 2.2 370.35270 70489 1.89 358.38510 70490 2.07 356.32610 70491 1.88 412.47880 70492 3.31 338.40030 70493 2.48 354.39970 70494 1.52 354.39970 70495 2.18 354.39970 70496 2.18 398.45220 70497 2.92 338.40030 70498 2.48 322.40090 70499 3.1 406.382 705 -2.02 338.40030 70500 2.76 370.44210 70501 2.36 326.38960 70502 2.03 354.39970 70503 1.48 354.44270 70504 2.81 338.40030 70505 2.93 340.41620 70506 2.42 338.44330 70507 3.38 354.44270 70508 2.43 324.41680 70509 3.6 146.189 7051 1.7 354.39970 70510 1.37 338.40030 70511 2.22 340.41620 70512 1.93 370.44210 70513 1.6 310.39020 70514 1.55 324.41680 70515 3.6 356.41560 70516 2.18 474.71560 70517 5.91 472.69970 70518 5.65 474.71560 70519 6.12 472.69970 70520 5.85 484.66740 70521 5.52 484.66740 70522 5.55 484.66740 70523 5.55 486.72630 70524 6.43 743.15040 70525 9.44 462.70490 70526 4.45 516.70920 70527 5.09 440.70090 70528 7.72 484.71040 70529 6.42 456.70030 70530 6.09 430.70610 70531 7.79 448.67830 70532 3.99 428.64720 70533 7.05 556.68700 70534 4.13 558.70280 70535 4.42 532.66560 70536 3.59 560.71870 70537 4.42 534.68140 70538 3.57 586.75600 70539 4.91 590.70160 70540 3.27 590.70160 70541 3.27 532.66560 70542 3.25 546.64910 70543 3.55 604.68520 70544 3.46 546.64910 70545 3.55 604.68520 70546 3.46 590.70160 70547 4.08 532.66560 70548 4.21 584.74010 70549 5.49 756.703 7055 -0.714 584.65400 70550 3.81 642.77620 70551 5.36 330.41800 70552 2.9 314.41860 70553 3.94 328.40220 70554 3.55 314.41860 70555 4.96 330.41800 70556 3.7 330.41800 70557 3.7 328.40220 70558 4.49 314.41860 70559 3.92 316.43450 70560 3.99 316.43450 70561 3.99 330.46110 70562 4.61 330.46110 70563 4.61 344.48770 70564 5.36 358.47120 70565 3.46 302.40790 70566 3.29 286.40850 70567 4.91 318.40730 70568 2.07 286.40850 70569 5.37 282.37680 70570 5.01 284.39270 70571 5.11 328.44520 70572 4.68 300.43510 70573 4.95 284.43570 70574 6.15 314.41860 70575 4.64 316.43450 70576 4.97 302.45100 70577 5.42 426.63130 70578 7.29 209.26500 70579 1.06 220.24800 70580 1.66 222.26400 70581 0.828 352.47200 70582 2.17 352.47200 70583 2.17 223.29100 70584 1.38 223.29100 70585 1.38 221.27600 70586 2.2 219.26000 70587 2.46 234.27400 70588 2.16 744.87800 70589 1.2 811.87780 70590 -1.24 370.43880 70591 4.42 268.27070 70592 1.48 348.39030 70593 1.03 463.77910 70594 9.01 498.22400 70595 9.22 451.76840 70596 9.04 451.76840 70597 9.04 451.76840 70598 9.03 344.40160 70599 3.7 422.382 706 -2.05 406.430 7060 0.342 360.40100 70600 2.17 376.40040 70601 1.37 370.39580 70602 3.17 370.39580 70603 3.58 434.65170 70604 8.74 398.49200 70605 3.69 692.74720 70606 0.435 560.63260 70607 1.9 560.63260 70608 1.9 382.49260 70609 5.42 403.42900 7061 0.252 558.61670 70610 1.87 382.49260 70611 5.08 396.47610 70612 3.65 396.47610 70613 3.65 396.47610 70614 3.65 356.36770 70615 0.543 380.32500 70616 -0.717 472.75300 70617 5.27 422.89500 70618 5.65 553.66500 70619 5.74 541.551 7062 1.19 501.79100 70620 6.02 241.24200 70621 2.18 470.68380 70622 6.46 470.68380 70623 6.78 456.70030 70624 6.64 442.71680 70625 7.62 592.54530 70626 -0.127 274.26870 70627 3.05 274.26870 70628 3 304.29460 70629 2.71 302.27880 70630 2.75 230.25920 70631 3.17 216.23260 70632 2.81 200.23320 70633 3.36 192.23440 70634 2 356.43540 70635 2.31 356.43540 70636 -0.599 267.32240 70637 2.95 311.33190 70638 2.45 281.30590 70639 1.66 341.35790 70640 2.24 297.34840 70641 2.83 340.39300 70642 4.06 340.39300 70643 3.92 338.37710 70644 -1.01 338.37710 70645 -1.14 338.37710 70646 -1.03 352.40370 70647 -0.848 269.25210 70648 1.67 275.25830 70649 2.71 291.30070 70650 3.3 335.31020 70651 2.42 296.31720 70652 3.68 300.30590 70653 2.85 314.33250 70654 2.88 314.33250 70655 2.84 296.31720 70656 3.55 298.33310 70657 3.39 298.33310 70658 3.36 284.30650 70659 2.99 312.31660 70660 2.72 312.31660 70661 2.69 284.30650 70662 3.17 270.28000 70663 2.79 284.30650 70664 3.3 682.71240 70665 4.76 700.72770 70666 4.32 700.72770 70667 4.32 714.75430 70668 4.61 714.75430 70669 4.61 618.84250 70670 7.61 618.84250 70671 7.61 712.73840 70672 4.76 730.75370 70673 4.29 730.75370 70674 4.29 470.68380 70675 5.82 486.68320 70676 4.07 486.68320 70677 4.34 486.68320 70678 4.34 470.68380 70679 5.81 468.66800 70680 5.07 488.69910 70681 5.03 488.69910 70682 5.03 486.68320 70683 5.17 488.69910 70684 4.84 488.69910 70685 4.84 298.37620 70686 4.1 298.37620 70687 4.1 314.37560 70688 3.86 314.37560 70689 3.86 316.39150 70690 3.63 316.39150 70691 3.63 298.37620 70692 4.11 298.37620 70693 4.11 356.41230 70694 4.25 356.41230 70695 4.25 358.42810 70696 4.34 358.42810 70697 4.34 296.36030 70698 3.38 280.36090 70699 3.7 109.598 7070 -3.1 298.37620 70700 3.78 328.40220 70701 3.48 294.34440 70702 3.73 326.38630 70703 3.6 314.37560 70704 3.86 477.98600 70705 4.04 442.53280 70706 4.04 441.52490 70707 4.04 311.41800 70708 2.47 191.26950 7071 2.3 826.00200 70710 1.44 730.90450 70711 1.44 975.87400 70712 -0.872 973.85800 70713 -0.603 762.75200 70714 - 744.73700 70715 - 226.35500 70716 5.96 684.68500 70718 - 224.33920 70719 5.43 359.91100 70721 4.03 393.48540 70723 4.02 516.65400 70726 5.06 604.70500 70729 - 618.31340 70731 -2.95 529.13700 70732 4.98 166.17390 70733 2.05 493.68400 70734 4.98 492.67600 70735 4.98 325.31230 70736 -2.3 621.33720 70738 -2.95 264.36000 70740 4.31 184.23220 70741 1.7 723.83900 70743 4.18 172.18180 70744 -2.82 627.73320 70746 4.18 202.24750 70747 2.65 504.56930 70748 0.442 259.342 70749 -2.48 312.35820 70750 -0.22 628.74120 70751 4.18 471.51110 70752 0.889 1040.96390 70753 -2.19 1040.96390 70754 -2.19 191.64000 70755 -0.212 131.12990 70756 -2.87 676.39250 70757 -3.21 1146.91410 70758 -2.44 1552.43820 70759 -2.1 550.89770 70760 9.82 552.91360 70761 9.97 548.88180 70762 9.58 845.26650 70763 6.79 847.28240 70764 6.79 679.41640 70765 -3.21 190.19380 70766 -0.123 190.19380 70767 0.145 1149.93630 70768 -2.44 220.22460 70769 -1.41 286.47320 70771 4.5 220.22460 70772 -1.45 376.90000 70773 4.16 70775 - 70776 - 220.22460 70777 -1.4 502.75200 70778 7.09 249.32540 70779 2.85 247.30960 70780 2.81 529.28650 70783 -2.96 531.30230 70784 -3.52 531.30230 70785 -3.52 410.71800 70786 7.23 263.30900 70787 2.81 261.29310 70788 2.26 277.29250 70789 1.86 275.27660 70790 1.27 917.81940 70791 2.28 931.84600 70792 3.01 931.86920 70793 3.04 250.33340 70796 2.85 248.31750 70797 2.81 285.46530 70798 4.5 533.31820 70799 -3.52 392.401 708 0.181 531.30230 70800 -2.96 126.114 70801 -0.469 533.31820 70802 -3.52 488.69910 70803 4.82 126.11330 70804 -0.2 264.31690 70805 2.81 126.114 70806 0.0606 262.30100 70807 2.26 156.140 70808 -1.26 278.30040 70809 1.86 303.31320 70811 0.151 70814 - 70815 - 276.28450 70816 1.27 182.17330 70818 1.05 245.31530 70819 -2.78 937.91680 70820 3.04 195.17210 70824 0.38 422.36000 70825 -2.31 241.38960 70826 6.26 987.88500 70827 -1.23 286.47320 70828 4.72 288.48910 70829 4.68 159.18300 70830 -2.29 159.18300 70831 -0.145 568.50100 70832 -2.02 609.55300 70833 -2.02 159.18300 70834 -1.87 159.18300 70835 -0.513 517.17580 70836 -3.56 159.18300 70837 -1.97 269.44270 70838 7.37 506.02100 70839 3.62 159.18300 70840 -0.245 894.82270 70841 -1.97 159.18300 70842 -1.02 285.46530 70843 4.72 159.18300 70844 -1.98 70845 - 70846 - 894.82270 70847 -1.97 991.91600 70848 -1.23 748.68150 70849 -2.05 353.459 7085 3.74 270.45070 70850 7.37 134.13200 70851 1.37 287.48120 70852 4.68 1924.71760 70853 -1.88 125.12860 70854 0.574 160.16780 70855 0.519 70856 - 289.32480 70857 -2.8 263.30900 70859 2.81 424.74460 70860 6.94 438.77120 70861 7.65 121.114 70862 - 424.74460 70863 7.6 424.74460 70864 7.6 438.77120 70865 7.16 264.31690 70866 2.81 297.26730 70867 -1.65 193.19920 70869 0.893 244.074 7087 1.45 477.59490 70870 - 70871 - 689.00150 70872 5.06 70873 - 70874 - 70875 - 703.02810 70876 5.38 705.00090 70877 4.28 707.01680 70878 4.21 70879 - 374.390 7088 3.88 70880 - 70881 - 717.05470 70882 5.7 719.02750 70883 4.64 721.04340 70884 4.57 723.01620 70885 3.48 70886 - 70887 - 70888 - 731.08130 70889 5.98 733.05410 70890 4.97 735.07000 70891 4.91 737.04280 70892 3.83 70893 - 70894 - 70895 - 745.10790 70896 6.25 747.08070 70897 5.3 749.09660 70898 5.21 751.06940 70899 4.19 320.424 709 4.31 753.045 70900 - 70901 - 70902 - 759.13440 70903 6.51 761.10730 70904 5.59 763.12310 70905 5.51 765.09600 70906 4.53 70907 - 70908 - 70909 - 349.23054 7091 -0.886 773.16100 70910 6.74 775.13380 70911 5.88 777.14970 70912 5.8 779.12250 70913 4.84 70914 - 477.59490 70915 - 70916 - 787.18760 70917 6.93 789.16040 70918 6.15 791.17630 70919 6.05 793.14910 70920 5.15 70921 - 70922 - 70923 - 801.21420 70924 7.09 803.18700 70925 6.41 805.20290 70926 6.3 807.17570 70927 5.42 70928 - 70929 - 70930 - 815.24080 70931 7.21 817.21360 70932 6.62 819.22950 70933 6.53 821.20230 70934 5.7 477.59490 70935 - 477.59490 70936 - 70937 - 829.26730 70938 7.3 831.24020 70939 6.84 833.25600 70940 6.74 835.22890 70941 5.95 70942 - 70943 - 70944 - 843.29390 70945 7.39 845.26670 70946 7.03 847.28260 70947 6.93 849.25540 70948 6.2 495.61020 70949 - 857.32050 70950 7.47 859.29330 70951 7.19 861.30920 70952 7.11 863.28200 70953 6.41 873.31990 70954 7.27 875.33580 70955 7.25 877.30860 70956 6.62 891.33520 70957 6.82 169.18110 70958 -2.92 169.18110 70959 -2.99 169.18110 70960 -2.57 169.18110 70961 -1.1 1787.62960 70962 -1.84 427.20110 70963 -3.17 347.22120 70964 -2.91 1641.48840 70965 -1.91 140.140 70966 -0.0591 1787.62960 70967 -1.82 303.48060 70968 3.34 1276.15520 70969 -1.96 283.26060 70971 -2.85 282.25270 70972 -1.27 194.184 70973 1.9 246.26190 70976 1.11 458.71620 70978 5.64 145.15640 70979 -0.0959 835.56500 70980 -2.94 191.14690 70981 -0.69 304.48850 70983 3.34 159.18300 70984 0.101 330.29390 70986 -2.04 458.71620 70987 6.31 285.25330 70989 -1.39 906.62000 70990 -3.17 364.43730 70991 2.9 550.68080 70992 1.16 336.50870 70993 7.73 224.38220 70995 6.7 808.94860 70996 2.04 301.42160 70997 -1.57 334.49290 70999 7.42 440.868 7100 5.59 520.65490 71000 1.84 360.53010 71001 7.48 782.95430 71002 1.38 320.33560 71003 1.13 392.52890 71004 1.47 202.29060 71005 3.14 822.97510 71006 2.07 272.44670 71007 4.43 244.39300 71008 3.35 274.46250 71009 4.42 190.20052 7101 -3.17 246.40940 71010 3.29 272.44670 71011 4.15 285.37920 71012 -1.93 349.38470 71013 2.53 1451.58460 71015 2.53 438.51130 71016 -0.0386 195.17210 71018 0.362 545.62130 71019 2.65 268.374 7102 -1.27 822.97510 71020 2.09 451.60070 71021 -0.965 550.68080 71022 1.16 307.38950 71023 2.47 475.61910 71025 5.69 343.76100 71026 3.49 190.15400 71028 -1.87 252.26640 71029 -2.45 366.45310 71030 3.04 252.26640 71032 -2.48 226.39810 71034 6.9 1932.74290 71035 -1.87 365.44520 71036 2.9 911.65900 71038 -3.17 1114.01460 71039 -2.01 1114.01460 71040 -1.99 271.43870 71041 4.43 1114.01460 71042 -1.99 243.38560 71043 3.35 888.60400 71044 -2.95 308.32790 71045 3.01 245.40140 71046 3.29 174.17400 71047 -0.98 245.27700 71048 1.9 174.17400 71049 -1.01 273.45460 71050 4.42 951.87400 71051 -2.03 271.43870 71052 4.15 586.54090 71053 -2.28 586.54090 71054 -2.28 748.68150 71055 -2.08 450.59270 71056 -0.965 194.18730 71057 -0.102 1406.29700 71058 -1.89 367.46110 71059 3.04 190.175 71062 -0.783 71063 - 71065 - 71066 - 686.01470 71067 7.65 71068 - 71069 - 71070 - 700.04130 71071 7.91 702.01410 71072 6.78 704.03000 71073 6.67 474.60810 71074 - 71075 - 71076 - 714.06790 71077 8.12 716.04070 71078 7.18 718.05660 71079 6.99 720.02940 71080 5.83 71081 - 71082 - 71083 - 728.09440 71084 8.35 730.06730 71085 7.49 732.08310 71086 7.32 734.05600 71087 6.09 71088 - 71089 - 71090 - 742.12100 71091 8.51 744.09380 71092 7.76 746.10970 71093 7.58 748.08250 71094 6.46 71095 - 71096 - 71097 - 756.14760 71098 8.66 758.12040 71099 7.97 760.13630 71100 7.82 762.10910 71101 6.78 71102 - 71103 - 71104 - 770.17420 71105 8.8 772.14700 71106 8.19 774.16290 71107 8.02 776.13570 71108 7.09 71109 - 71110 - 71111 - 784.20080 71112 8.92 786.17360 71113 8.36 788.18950 71114 8.2 790.16230 71115 7.39 71116 - 71117 - 71118 - 798.22730 71119 9.02 800.20020 71120 8.52 802.21600 71121 8.36 804.18890 71122 7.68 71123 - 71124 - 71125 - 812.25390 71126 9.11 814.22670 71127 8.65 816.24260 71128 8.5 818.21540 71129 7.89 474.60810 71130 - 71131 - 71132 - 826.28050 71133 9.2 828.25330 71134 8.77 830.26920 71135 8.62 832.24200 71136 8.07 71137 - 71138 - 840.30710 71139 9.28 842.27990 71140 8.88 844.29580 71141 8.74 846.26860 71142 8.25 71143 - 854.33370 71144 9.36 856.30650 71145 8.98 858.32240 71146 8.84 860.29520 71147 8.39 870.33310 71148 9.07 872.34890 71149 8.94 874.32180 71150 8.52 888.34830 71151 8.63 71152 - 71153 - 71154 - 71156 - 190.17400 71157 -1.24 190.17400 71158 -1.24 190.17400 71159 -1.21 190.17400 71160 -1.22 155.10820 71161 0.495 155.10820 71162 0.15 893.64400 71163 -2.95 839.59700 71164 -2.94 71165 - 193.19920 71166 0.99 193.19920 71167 0.99 383.31350 71169 -0.825 472.69970 71171 5.81 183.20440 71172 0.965 255.23060 71175 -2.12 118.08800 71176 -1.51 257.24650 71177 -2.4 243.29940 71179 -2.72 243.29940 71180 -2.85 192.21450 71182 -1.28 217.19750 71183 0.872 218.20540 71184 0.872 189.21050 71185 1.47 319.459 71187 - 109.12590 71188 0.0626 95.10260 71189 -1.49 207.203 71190 1.87 127.11800 71191 -0.202 113.09470 71192 -1.41 3751.20200 71193 - 504.49310 71197 1.6 141.10150 71198 -0.104 111.01380 71199 -1.65 500.668 712 4.77 312.36960 71200 1.6 204.15890 71201 1.2 389.89600 71202 2.9 748.68150 71203 -2.08 388.88800 71204 2.9 1114.01460 71205 -2.01 586.54090 71206 -2.13 142.10940 71207 -0.104 748.68150 71208 -2.05 114.10260 71209 -1.41 356.28000 71210 -2.03 951.68200 71211 -2 128.12590 71213 -0.202 208.21060 71214 1.87 955.71400 71215 -2 322.26690 71216 0.576 473.97900 71217 4.13 438.52600 71218 4.13 437.51800 71219 4.13 981.70800 71221 -1.93 477.47260 71223 0.692 306.26750 71224 0.935 306.26750 71225 0.935 306.26750 71227 0.935 1755.63500 71229 0.557 210.27110 71231 3.71 182.17660 71233 0.223 71234 - 181.14550 71235 1.35 985.74000 71236 -1.93 127.14100 71237 1.24 906.64300 71239 -2.99 265.90240 71240 -1.7 128.14900 71241 1.24 863.57500 71242 -2.87 911.68300 71243 -2.99 867.60700 71244 -2.87 401.84000 71246 4.38 401.84000 71248 4.38 301.18774 7125 -1.74 286.77600 71251 4.38 286.77600 71252 4.38 260.29020 71254 -2.99 285.76800 71255 4.38 285.76800 71256 4.38 285.76800 71257 4.38 880.98400 71258 3.42 689.58000 71259 -2.51 420.45280 71260 3.42 71261 - 474.71560 71262 4.57 194.18730 71264 -0.141 385.28000 71265 -3.48 123.08950 71266 -0.294 190.17400 71267 -0.778 356.28000 71268 -1.92 586.54090 71269 -2.29 586.54090 71270 -2.28 333.42530 71271 -0.0684 315.41000 71272 -0.0684 586.54090 71273 -2.28 586.54090 71276 -2.29 906.64300 71277 -2.59 910.82210 71282 -2.05 71285 - 182.17660 71286 0.223 180.13750 71287 1.35 951.87400 71289 -2.05 915.69300 71290 -2.23 235.21270 71292 1.58 911.66100 71294 -2.23 519.26000 71302 -1.31 236.22070 71303 1.58 71304 - 607.16000 71305 -1.31 521.27000 71306 -1.31 609.17000 71307 -1.31 824.44000 71308 -3.09 864.46000 71310 -2.99 124.09750 71311 -0.294 1568.99000 71312 -2.82 911.68300 71313 -2.59 490.71500 71314 3.56 461.33560 71315 -2.37 132.11460 71316 -0.906 462.34350 71317 -2.37 1317.20720 71318 -1.97 1609.48960 71319 -1.81 280.32110 71320 2.78 515.70130 71321 5.22 278.30530 71322 2.73 586.54090 71323 -2.13 586.54090 71324 -2.28 1317.20720 71325 -1.96 457.64400 71326 6.22 1463.34840 71327 -1.86 458.65200 71328 6.22 278.30530 71330 2.73 278.30530 71331 2.73 195.12900 71332 1.65 280.32110 71333 2.78 1770.60230 71334 -1.9 288.29520 71335 2.05 560.34840 71336 -2.37 456.46840 71337 -0.0382 611.61640 71339 2.43 830.78540 71340 -2.05 627.59280 71341 -2.11 789.73340 71342 -2.06 866.48000 71343 -2.99 424.40030 71344 -2.24 354.35330 71345 3.07 368.33680 71346 2.86 490.71500 71347 4.2 383.34840 71348 -2.26 890.57700 71349 -2.59 586.54090 71350 -2.28 826.46000 71353 -3.09 356.36920 71354 3.07 586.54090 71355 -2.29 370.35270 71356 2.86 951.87400 71357 -2.05 1217.99040 71358 -2.3 383.34840 71359 -2.26 627.59280 71360 -2.11 345.20530 71361 -2.87 424.17730 71362 -2.88 424.17730 71363 -3.52 895.61700 71364 -2.59 822.94020 71365 1.87 523.87410 71366 9.25 537.90070 71367 9.37 539.87350 71368 8.88 551.92730 71369 9.54 553.90010 71370 9.02 565.95380 71371 9.64 567.92670 71372 9.17 579.98040 71373 9.72 581.95320 71374 9.31 594.00700 71375 9.8 595.97980 71376 9.41 608.03360 71377 9.88 610.00640 71378 9.51 622.06020 71379 9.94 624.03300 71380 9.59 636.08670 71381 10 638.05960 71382 9.66 650.11330 71383 10.1 652.08610 71384 9.73 664.13990 71385 10.1 666.11270 71386 9.79 678.16650 71387 10.2 680.13930 71388 9.85 692.19310 71389 10.2 694.16590 71390 9.92 708.19250 71391 9.97 443.42660 71392 -1.22 751.49700 71393 -3.92 754.52000 71394 -3.92 361.20470 71395 -3.46 363.22060 71396 -3.46 427.20110 71397 -2.88 586.54090 71398 -2.29 2498.96220 71399 - 166.02610 71402 -1.2 347.22120 71403 -2.87 627.59280 71404 -2.26 1090.30430 71405 2.57 184.21240 71406 -0.93 1043.94800 71407 -0.925 1045.96400 71408 -0.997 2500.97810 71409 - 915.69300 71410 -2.94 424.40030 71411 -2.18 1027.94800 71412 -0.363 586.54090 71413 -2.13 238.157 71415 -0.505 213.23850 71416 3.21 221.29880 71417 0.561 434.49770 71418 2.53 249.69900 71419 3.21 214.24650 71420 3.21 504.43710 71421 -2.29 342.29650 71422 -2.14 496.46300 71424 -2.32 1001.91100 71425 -1.01 1043.94800 71426 -1.06 959.83100 71427 -1.55 257.76000 71428 0.561 268.21790 71429 -2.64 1001.86800 71430 -1.64 222.30670 71431 0.561 268.21790 71432 -2.64 1005.94300 71433 -1.01 633.55110 71434 -3.09 1003.88400 71435 -1.71 1047.98000 71436 -1.06 963.86300 71437 -1.55 633.55110 71438 -3.09 1005.90000 71439 -1.64 779.69230 71440 -2.36 592.49910 71441 -3.08 633.55110 71442 -3.09 1007.91600 71443 -1.71 633.55110 71444 -3.06 1029.92100 71445 -1.26 1031.93700 71446 -1.35 2493.24330 71448 - 253.40030 71449 6.74 545.48900 71450 -2.28 1100.05400 71451 0.0716 2111.91080 71452 - 1033.95300 71453 -1.26 1965.76960 71454 - 1074.01700 71455 -0.516 1102.07000 71456 0.0283 486.68320 71457 4.39 3020.71700 71459 - 985.86900 71460 -1.2 1015.93800 71461 -0.78 1013.92200 71462 -0.773 3884.806 71463 - 299.49190 71464 5.56 297.47600 71465 5.69 325.52920 71466 6.53 345.51880 71467 5.59 454.68440 71468 8.39 1477.28070 71471 -2.09 1315.14010 71474 -2.15 666.57770 71475 -2.16 676.08470 71477 -3.48 828.71830 71478 -2.27 504.43710 71479 -2.26 1065.95300 71481 0.413 1721.52510 71482 -1.88 1276.15520 71485 -1.96 828.71830 71486 -2.25 255.33490 71487 2.1 304.46690 71488 6.68 1021.90100 71489 1.48 860.90210 71490 2.29 1063.93700 71491 1.14 197.16480 71492 0.899 359.30690 71493 1.99 168.23280 71494 1.68 910.82210 71495 -2.03 1567.40980 71496 -1.92 1559.38450 71497 -1.9 326.29860 71498 -0.268 889.78280 71499 -0.474 236.226 715 2.22 656.39600 71500 -3.08 672.39540 71501 -3.08 1144.21440 71502 - 828.71830 71503 -2.31 71505 - 563.48420 71506 - 71507 - 428.60590 71508 2.61 71509 - 71510 - 610.51750 71511 -1.01 330.28730 71512 -0.997 610.51750 71513 -1.43 1235.10330 71514 -1.94 448.37690 71515 -1.05 579.48360 71516 -1.26 803.07920 71517 3.86 1397.24390 71518 -1.92 71519 - 410.45960 71520 4.49 382.49590 71521 1.54 885.79410 71522 - 429.42320 71523 1.18 461.42200 71524 0.29 270.24350 71525 -9.78E-04 342.38900 71526 1.92 266.22960 71527 1.46 306.39660 71528 3.78 502.68260 71529 4.53 374.43080 71530 1.84 486.68320 71531 5.86 650.68400 71532 -2.9 369.34480 71533 2.86 372.36860 71534 2.61 388.36800 71535 1.21 388.36800 71536 1.21 368.33680 71537 2.78 3895.893 71538 - 1069.98500 71539 0.413 1019.97000 71540 -0.78 413.61260 71541 5.44 413.61260 71542 5.94 989.90000 71544 -1.2 291.38680 71545 3.59 96.17020 71546 3.58 222.36630 71547 4.75 407.45900 71549 2.04 384.63770 71550 8.55 342.29650 71552 -2.14 383.34840 71553 -2.26 414.62060 71556 5.94 512.46240 71557 -2.63 900.80700 71558 -2.06 394.33940 71559 -1.38 414.62060 71560 5.44 877.79550 71561 -2.53 803.71700 71562 -3.18 303.45890 71563 6.68 512.46240 71564 -2.48 715.65490 71565 -3.08 866.94970 71566 2.29 415.62850 71567 6.71 415.62850 71568 5.77 413.61260 71569 5.94 413.61260 71570 5.44 198.17270 71572 0.899 790.66410 71573 -1.89 1067.96900 71574 1.14 412.73390 71575 9.5 456.70030 71576 5.21 454.68440 71577 5.37 658.41190 71578 -3.08 268.29060 71579 3.59 674.41130 71580 -3.08 400.68010 71581 8.37 611.52540 71584 -1.43 754.66600 71585 -3.3 969.82600 71586 -1.35 581.49950 71587 -1.26 347.32110 71588 -3.34 305.47480 71589 7.11 223.33120 71590 5.62 804.08720 71591 3.86 71592 - 154.16320 71593 0.723 1127.99820 71594 -2.82 1331.19070 71595 -2.67 324.33060 71596 1.4 256.29820 71599 1.32 556.557 716 1.71 965.85760 71600 -3.08 365.97200 71601 -1.39 965.85760 71602 -3.08 754.66600 71603 -3.3 674.60300 71604 -2.99 1039.93610 71605 -2.07 926.73670 71606 1.06 416.63650 71607 5.77 260.33150 71608 2.02 256.29970 71609 2.5 287.313 7161 -0.826 294.34770 71610 1.92 310.34710 71611 1.72 674.60300 71612 -2.99 414.62060 71613 5.44 414.62060 71614 5.94 244.35400 71615 0.998 416.63650 71616 6.71 754.66600 71617 -3.3 258.31560 71618 2.31 791.67210 71619 -1.89 342.51490 71620 6.72 470.53450 71621 2.69 820.74420 71622 -2.38 580.75470 71623 4.8 190.63000 71624 -0.212 422.51190 71625 0.423 71626 - 71627 - 900.80700 71628 -2.06 3354.07100 71629 - 292.36850 71630 1.11 454.50910 71631 -0.607 384.33620 71634 2.07 385.34420 71635 1.23 401.34360 71636 0.933 400.33560 71637 1.13 358.29900 71638 0.599 360.31480 71639 0.762 982.88480 71640 -2.36 1186.07730 71641 -2.06 1843.69280 71642 -2.1 2223.99750 71643 - 2223.99750 71646 - 386.35210 71649 1.27 1039.93610 71650 -2.07 1039.93610 71651 -2.07 386.35210 71653 1.23 368.33680 71656 1.8 402.352 71657 0.933 1826.19000 71658 - 2165.58200 71659 - 1186.07730 71660 -2.08 71661 - 358.29900 71663 0.996 1405.26920 71664 -1.99 360.31480 71665 0.762 71667 - 71668 - 715.65490 71669 -3.19 190.24000 71670 0.0688 246.26190 71672 1.3 299.17180 71673 -1.93 258.14310 71674 -1.71 288.34160 71675 2.31 447.65050 71676 2.62 210.07860 71677 -1.08 495.31810 71678 -1.35 575.29800 71679 -1.65 228.09390 71680 -1.41 274.22740 71681 -2.17 285.22840 71682 1.63 276.24320 71683 -3.17 212.09450 71684 -1.08 160.08170 71685 -0.682 2486.81790 71686 - 230.10980 71687 -1.41 204.35110 71688 5.84 162.09750 71689 -0.682 819.16020 71690 7.92 1839.24030 71691 -3.4 351.35770 71693 -0.191 1759.26040 71694 -3.37 1567.09380 71695 -3.4 471.41050 71696 -2.26 71697 - 71698 - 71699 - 71700 - 71701 - 71702 - 71703 - 71704 - 71705 - 71706 - 71707 - 269.14580 71708 - 71709 - 71710 - 71711 - 71712 - 71713 - 71714 - 71715 - 71716 - 71717 - 71718 - 431.33760 71719 -2.52 71720 - 71721 - 71722 - 71723 - 71724 - 71725 - 71726 - 71727 - 71728 - 71729 - 71730 - 71731 - 71732 - 776.1186 71733 - 774.1027 71734 - 772.0868 71735 - 770.0710 71736 - 768.0551 71737 - 766.0392 71738 - 764.0233 71739 - 804.1718 71740 - 802.1559 71741 - 800.1400 71742 - 798.1241 71743 - 796.1082 71744 - 794.0924 71745 - 792.0765 71746 - 832.2249 71747 - 830.2090 71748 - 828.1932 71749 - 826.1773 71750 - 824.1614 71751 - 822.1455 71752 - 820.1296 71753 - 860.2781 71754 - 858.2622 71755 - 856.2463 71756 - 854.2304 71757 - 852.2146 71758 - 850.1987 71759 - 848.1828 71760 - 430.62000 71824 4.76 649.9224 71825 - 647.9066 71826 - 645.8907 71827 - 643.8748 71828 - 641.8589 71829 - 639.8430 71830 - 637.8272 71831 - 677.9756 71832 - 675.9597 71833 - 673.9438 71834 - 671.9280 71835 - 669.9121 71836 - 667.8962 71837 - 665.8803 71838 - 706.0288 71839 - 704.0129 71840 - 701.9970 71841 - 699.9811 71842 - 697.9652 71843 - 695.9494 71844 - 693.9335 71845 - 734.0819 71846 - 732.0660 71847 - 730.0502 71848 - 728.0343 71849 - 726.0184 71850 - 724.0025 71851 - 721.9866 71852 - 762.1351 71853 - 760.1192 71854 - 758.1033 71855 - 756.0874 71856 - 754.0716 71857 - 752.0557 71858 - 750.0398 71859 - 788.1724 71860 - 786.1565 71861 - 786.1565 71862 - 784.1406 71863 - 782.1247 71864 - 780.1088 71865 - 778.0930 71866 - 818.2414 71867 - 816.2255 71868 - 814.2096 71869 - 812.1938 71870 - 810.1779 71871 - 808.1620 71872 - 806.1461 71873 - 846.2946 71874 - 511.31750 71875 -2.87 844.2787 71876 - 842.2628 71877 - 840.2469 71878 - 838.2310 71879 - 788.030 7188 2.3 836.2152 71880 - 834.1993 71881 - 674.872 7189 1.96 565.483 719 1.28 561.715 7190 1.62 449.541 7191 1.68 448.557 7192 1.04 286.368 7193 1.43 591.29740 71938 -2.5 389.40400 71940 2.62 257.28450 71941 2.69 633.55110 71943 -3.06 674.60300 71945 -3.12 1309.51230 71948 2.16 1348.54840 71949 2.18 1371.58500 71950 1.38 469.53650 71952 4.94 650.60450 71953 2.96 410.39350 71954 2.45 333.36400 71955 2.68 624.16500 71956 2.6 448.52100 71957 4.58 599.65700 71958 4.75 152.12740 71959 0.547 761.76970 71961 -2 599.62910 71962 -1.96 171.15070 71963 -3.25 564.30910 71964 -3.13 562.27000 71965 -2.98 535.54020 71966 2.96 534.53230 71967 2.96 641.74840 71970 0.979 222.239 71972 3.83 588.71220 71974 2.6 587.705 71975 2.6 1008.29150 71976 4.07 1022.31800 71977 4.26 1036.34460 71978 4.47 1050.37120 71979 4.55 592.91600 71980 3.94 461.63250 71981 3.29 327.54500 71982 5.89 328.55300 71983 5.89 71984 - 71985 - 71986 - 1376.18500 71987 1.73 60.00890 71989 - 1405.26920 71990 -1.97 1405.26920 71991 -1.96 285.22840 71992 2 237.23020 71993 3.07 1567.40980 71994 -1.92 1770.60230 71995 -1.9 641.74840 71997 2.3 754.66600 71998 -3.24 1932.74290 71999 -1.87 494.405 720 1.62 224.33920 72000 5.62 973.85800 72001 -1.35 2223.99750 72002 - 1035.96900 72003 -1.35 254.40820 72004 6.74 2223.99750 72005 - 1017.95400 72006 -0.773 1039.93610 72007 -2.05 1697.55160 72008 -2.16 715.65490 72009 -3.19 146.14270 72013 1.9 315.29690 72014 2.69 539.91660 72015 9.49 555.91600 72016 9.07 555.91600 72017 8.98 571.91540 72018 8.41 708.23550 72019 10.2 724.23490 72021 9.99 724.23490 72022 10 740.23430 72023 9.76 736.28870 72024 10.3 736.28870 72025 10.3 752.28810 72026 10.1 752.28810 72027 10.1 752.28810 72028 10.1 752.28810 72029 10.1 221.208 7203 -2.47 768.28750 72030 9.83 768.28750 72031 9.83 764.34180 72032 10.3 780.34120 72033 10.2 780.34120 72034 10.2 796.34060 72035 9.89 678.8544 72036 - 676.8385 72037 - 674.8226 72038 - 672.8067 72039 - 670.7908 72040 - 668.7750 72041 - 666.7591 72042 - 706.9075 72043 - 704.8916 72044 - 702.8758 72045 - 700.8599 72046 - 698.8440 72047 - 696.8281 72048 - 694.8122 72049 - 734.9607 72050 - 732.9448 72051 - 730.9289 72052 - 728.9130 72053 - 726.8972 72054 - 724.8813 72055 - 722.8654 72056 - 763.0138 72057 - 760.9980 72058 - 758.9821 72059 - 756.9662 72060 - 754.9503 72061 - 752.9344 72062 - 750.9186 72063 - 791.0670 72064 - 789.0511 72065 - 787.0352 72066 - 312.148 72067 - 783.0035 72068 - 780.9876 72069 - 179.17608 7207 -0.483 778.9717 72070 - 819.1202 72071 - 817.1043 72072 - 815.0884 72073 - 813.0725 72074 - 811.0566 72075 - 809.0408 72076 - 807.0249 72077 - 847.1733 72078 - 845.1574 72079 - 843.1416 72080 - 841.1257 72081 - 839.1098 72082 - 837.0939 72083 - 835.0780 72084 - 875.2265 72085 - 873.2106 72086 - 871.1947 72087 - 869.1788 72088 - 867.1630 72089 - 401.566 7209 1.35 865.1471 72090 - 863.1312 72091 - 903.2796 72092 - 901.2638 72093 - 899.2479 72094 - 897.2320 72095 - 895.2161 72096 - 893.2002 72097 - 891.1844 72098 - 535.457 721 1.93 481.647 7210 4.62 664.8708 72162 - 662.8550 72163 - 660.8391 72164 - 658.8232 72165 - 656.8073 72166 - 654.7914 72167 - 652.7756 72168 - 692.9240 72169 - 690.9081 72170 - 688.8922 72171 - 686.8764 72172 - 684.8605 72173 - 682.8446 72174 - 680.8287 72175 - 720.9772 72176 - 718.9613 72177 - 716.9454 72178 - 714.9295 72179 - 712.9136 72180 - 710.8978 72181 - 708.8819 72182 - 749.0303 72183 - 747.0144 72184 - 744.9986 72185 - 742.9827 72186 - 740.9668 72187 - 738.9509 72188 - 736.9350 72189 - 333.38050 7219 4.09 777.0835 72190 - 775.0676 72191 - 773.0517 72192 - 771.0358 72193 - 769.0200 72194 - 767.0041 72195 - 764.9882 72196 - 805.1366 72197 - 803.1208 72198 - 801.1049 72199 - 551.456 722 1.62 799.0890 72200 - 797.0731 72201 - 795.0572 72202 - 793.0414 72203 - 833.1898 72204 - 831.1739 72205 - 829.1580 72206 - 827.1422 72207 - 825.1263 72208 - 823.1104 72209 - 821.0945 72210 - 861.2430 72211 - 859.2271 72212 - 256.27660 72213 2.69 857.2112 72214 - 855.1953 72215 - 853.1794 72216 - 851.1636 72217 - 849.1477 72218 - 889.2961 72219 - 887.2802 72220 - 885.2644 72221 - 883.2485 72222 - 881.2326 72223 - 879.2167 72224 - 877.2008 72225 - 447.88400 72289 3.16 259.32690 72290 -2.63 776.02300 72291 3.76 555.50500 72292 5.72 671.57700 72295 5.72 459.49710 72296 1.45 693.722 72297 5.97 789.82600 72299 5.97 464.379 723 0.896 539.67960 72300 4.35 540.68760 72301 4.35 694.72830 72302 5.97 555.72210 72303 5 556.73000 72304 5 3752.08200 72305 - 555.72210 72306 5.2 1239.07000 72307 -0.368 556.73000 72308 5.2 513.68540 72309 4.56 514.69330 72310 4.56 1047.20620 72312 2.55 1313.41160 72313 2.55 1049.22210 72315 2.55 501.50570 72317 3.65 918.84740 72318 -2.1 635.59310 72319 3.65 138.62400 72321 -2.92 103.17150 72322 -2.92 339.39160 72323 1.9 461.51300 72324 1.9 340.39960 72326 1.9 891.77900 72327 -3.19 891.77900 72328 -3.19 425.18520 72329 -3.23 414.66360 72330 6.09 416.67950 72331 6.75 331.45580 72332 1.24 718.05660 72334 7.24 162.18700 72336 -2.92 804.06100 72337 1.7 480.41720 72338 -1.34 164.20280 72339 -1.46 146.18760 72340 -1.87 148.16040 72341 -3.04 148.20340 72342 -1.07 179.17110 72343 -2.45 180.17910 72344 -2.32 169.57200 72345 0.582 405.40510 72346 -1.46 718.0395 72347 - 828.2362 72348 - 269.146 72349 - 605.7838 72350 - 603.7679 72351 - 675.9167 72352 - 888.3312 72353 - 886.3154 72354 - 884.2995 72355 - 269.14580 72356 - 914.3738 72357 - 912.3579 72358 - 892.2818 72359 - 876.2824 72360 - 890.2659 72361 - 874.2665 72362 - 888.2500 72363 - 872.2506 72364 - 650.8045 72365 - 648.7886 72366 - 646.7727 72367 - 718.9220 72368 - 935.2835 72369 - 919.2841 72370 - 933.2676 72371 - 917.2682 72372 - 931.2517 72373 - 915.2523 72374 - 931.3380 72375 - 929.3221 72376 - 927.3062 72377 - 959.3913 72378 - 957.3754 72379 - 955.3595 72380 - 424.4912 72381 - 422.4754 72382 - 420.4595 72383 - 452.5446 72384 - 450.5287 72385 - 448.5128 72386 - 480.5979 72387 - 478.5820 72388 - 476.5662 72389 - 278.236 7239 - 508.6513 72390 - 506.6354 72391 - 504.6195 72392 - 536.7046 72393 - 534.6887 72394 - 532.6728 72395 - 564.7580 72396 - 562.7421 72397 - 560.7262 72398 - 592.8113 72399 - 480.378 724 0.614 590.7954 72400 - 588.7795 72401 - 468.5009 72402 - 466.4850 72403 - 464.4691 72404 - 496.5542 72405 - 494.5383 72406 - 492.5224 72407 - 524.6076 72408 - 522.5917 72409 - 520.5758 72410 - 552.6609 72411 - 550.6450 72412 - 145.15640 724125 -1.17 548.6291 72413 - 580.7143 72414 - 578.6984 72415 - 576.6825 72416 - 608.7676 72417 - 606.7517 72418 - 604.7358 72419 - 636.8210 72420 - 634.8051 72421 - 632.7892 72422 - 311.226 72423 - 72426 - 72427 - 72428 - 72429 - 72430 - 72431 - 72432 - 72433 - 72434 - 72435 - 72436 - 72437 - 72438 - 72439 - 418.39550 72440 2.73 442.54460 72441 4.06 539.61670 72442 2.39 378.89500 72443 4.73 1216.06020 72444 -3.19 1419.25270 72446 -3.18 163.19490 72447 -2.34 197.16930 72448 -0.914 364.91100 72449 4.36 294.40000 72451 -1.74 180.15590 72452 -2.48 153.11720 72457 0.351 426.29900 72458 -2.38 1131.44200 72459 2.22 189.169 7246 -1.66 72460 - 690.60240 72462 -3.22 690.60240 72463 -3.22 836.74360 72464 -2.39 836.74360 72465 -2.39 690.60240 72466 -3.22 649.55050 72467 -3.13 528.46180 72468 -3.13 690.60240 72469 -3.22 716.63970 72471 -2.57 716.63970 72472 -2.58 112.09010 72474 -1.49 125.13190 72475 0.0233 699.91400 72476 -0.00202 702.93800 72477 -0.00202 671.86100 72478 -0.306 674.88400 72479 -0.306 292.15100 72480 3.9 291.14300 72481 3.9 413.33950 72482 -1.69 641.49990 72484 2.13 426.33820 72486 -1.95 312.23560 72487 0.854 498.44550 72488 1.77 383.31350 72489 -1.19 615.46590 72491 1.21 311.29390 72492 0.923 409.35080 72493 -1.25 411.36660 72494 -0.199 357.23310 72495 -1.52 380.35260 72496 -0.397 1218.20500 72498 -0.729 620.4892924 72499 - 618.4736432 72500 - 616.457994 72501 - 614.4423448 72502 - 612.4266955999999 72503 - 648.5205907999999 72504 - 646.5049415999999 72505 - 644.4892924 72506 - 642.4736432 72507 - 640.457994 72508 - 676.5518892 72509 - 672.5205907999999 72510 - 670.5049415999999 72511 - 668.4892924 72512 - 704.5831876 72513 - 702.5675384 72514 - 698.53624 72515 - 696.5205907999999 72516 - 732.6144859999999 72517 - 730.5988368 72518 - 728.5831876 72519 - 726.5675384 72520 - 724.5518892 72521 - 760.6457844 72522 - 758.6301351999999 72523 - 756.6144859999999 72524 - 754.5988368 72525 - 752.5831876 72526 - 788.6770828 72527 - 786.6614336 72528 - 784.6457844 72529 - 782.6301351999999 72530 - 780.6144859999999 72531 - 816.7083812 72532 - 814.692732 72533 - 812.6770828 72534 - 810.6614336 72535 - 808.6457844 72536 - 844.7396795999999 72537 - 842.7240304 72538 - 840.7083812 72539 - 838.692732 72540 - 836.6770828 72541 - 239.33550 72542 -0.542 754.66600 72543 -3.3 877.79550 72545 -2.4 752.97650 72546 6.09 781.02970 72547 6.62 809.08280 72548 7.08 837.13600 72549 7.58 865.18920 72550 7.97 949.34860 72551 8.8 977.40180 72552 8.99 781.02970 72553 6.62 809.08280 72554 7.08 837.13600 72555 7.56 865.18920 72556 7.97 893.24230 72557 8.31 921.29550 72558 8.57 949.34860 72559 8.8 977.40180 72560 8.98 1005.45500 72561 9.16 174.23740 72563 1.87 194.15080 72564 -0.576 292.39320 72567 2.21 168.15660 72568 -0.596 72569 - 72572 - 72573 - 152.111 72574 -1.14 72576 - 212.15930 72577 - 236.22220 72578 3.93 72580 - 240.16940 72581 - 747.764 72582 - 134.24300 72583 -0.464 841.33820 72586 8.7 170.18580 72587 -1.02 521.66730 72589 1.14 625.74900 72590 3.38 1039.93610 72591 -2.08 1332.21850 72592 -2.22 354.48100 72593 3.01 1332.21850 72594 -2.22 368.46450 72595 1.92 378.41620 72598 0.206 877.79550 72599 -2.1 362.41680 72601 1.86 214.28470 72602 0.0621 352.46510 72603 3.07 387.38980 72604 0.782 266.37580 72605 4.61 320.46630 72606 5.95 381.38370 72607 -1.02 344.489 72608 5.83 381.38370 72609 -1.02 344.48770 72610 5.84 887.01730 72611 4.5 383.39960 72612 -0.666 344.48770 72613 5.82 168.23280 72614 3.46 344.48770 72615 5.86 365.38430 72616 0.96 1039.93610 72617 -2.05 412.73390 72618 9.5 1405.26920 72619 -1.97 377.35200 72620 0.195 1710.50730 72621 -3.16 901.00090 72622 3.05 344.48770 72623 5.83 344.48770 72624 5.86 294.42900 72625 5.46 237.20720 72626 -2.46 318.451 72627 5.48 574.65920 72630 3.35 214.21670 72631 3.37 214.21670 72632 3.39 374.34300 72634 2.22 372.32710 72635 2.22 214.21670 72636 3.19 344.48770 72637 5.83 220.35050 72638 4.63 296.446 72639 5.87 344.48770 72640 5.82 294.42900 72641 5.52 220.35050 72642 4.8 320.46630 72643 5.97 322.48220 72644 6.34 317.443 72645 5.47 288.29520 72646 2.05 344.489 72647 5.83 289.30320 72648 2.05 1342.14840 72649 - 153.11670 7265 -1.2 1135.95370 72650 -0.546 296.44490 72651 5.87 271.28790 72652 2.76 344.489 72653 6.11 270.28000 72655 2.28 362.50300 72657 5.18 302.45100 72658 3.93 367.363 7266 5.3 288.46750 72660 6.27 318.45040 72661 2.94 314.46020 72663 4.47 316.43450 72664 2.99 314.46020 72665 4.49 334.44980 72666 2.19 318.45040 72668 2.98 316.43450 72669 2.88 384.33620 72670 1.23 400.33560 72671 1.13 358.29900 72672 0.599 401.34360 72673 0.933 340.28370 72674 1.53 316.43450 72675 2.92 338.26780 72676 2.21 326.30020 72677 2.85 340.32670 72678 2.78 356.32610 72679 2.63 207.225 7268 -0.785 354.31030 72680 3.11 402.35150 72681 0.933 352.361 72682 2.39 380.414 72683 3.4 318.17190 72686 -1.73 270.28170 72687 -3.37 506.97280 72688 10.4 425.64500 72689 2.77 273.24410 72690 -0.108 180.20050 72691 1.08 220.17670 72694 -1.16 1344.16430 72696 - 217.15290 72697 -1.16 234.20330 72698 -0.921 231.17940 72699 -0.921 430.435 7270 -2.12 174.15130 72700 0.249 172.13540 72701 0.249 220.72000 72702 -2.8 625.71430 72703 0.252 1137.96960 72705 -0.546 557.52100 72706 5.72 386.35210 72707 1.23 202.16140 72708 0.214 199.13760 72710 0.214 216.18800 72711 0.473 213.16420 72712 0.473 220.17670 72713 -0.695 423.62910 72715 2.44 185.26700 72717 -2.8 561.77430 72718 7.05 584.66210 72719 2.34 766.039202 72721 - 217.15290 72722 -0.695 312.36300 72723 -0.756 392.57200 72724 3.43 179.17110 72725 -2.45 432.63590 72727 4.73 180.17910 72731 -2.42 180.17910 72732 -2.32 529.68700 72733 -0.133 525.2855 72734 - 503.3012 72735 - 481.3168 72736 - 509.3481 72737 - 511.62950 72738 1.91 174.15468 7274 -1.3 501.59310 72741 3.92 501.59310 72742 3.97 675.95970 72743 9.02 720.05530 72744 6.48 253.40030 72745 7.04 501.59310 72746 3.82 525.61450 72747 4.35 258.14310 72748 -1.7 525.61450 72749 4.26 484.49510 72750 1.51 246.39100 72752 4.64 213.18730 72753 -2.14 336.22910 72754 5.14 488.53040 72755 -1.91 488.50720 72756 -2.03 486.51450 72757 -1.39 298.48390 72758 4.63 691.01740 72759 5.3 351.44210 72760 2.89 381.46810 72761 2.94 367.44150 72762 2.48 379.45220 72763 2.3 411.45100 72764 1.46 511.56680 72765 2.09 579.68380 72766 3.74 349.42620 72767 2.35 482.48280 72769 -1.83 131.17290 72770 -1.71 131.17290 72772 -2.01 136.14790 72775 2.07 222.36630 72776 4.83 333.19460 72777 -2.43 303.20510 72778 -1.09 439.60900 72779 1.32 946.79440 72780 1.71 278.25580 72781 -1.96 189.21050 72782 2.01 280.40240 72783 5.04 335.21050 72784 -2.43 320.46630 72785 5.97 320.46630 72786 5.97 305.22100 72787 -1.09 771.64300 72788 -2.71 352.46510 72789 3.07 592.55000 72791 1.86 593.55800 72792 1.86 344.48770 72794 5.82 336.46570 72795 4.57 485.48340 72797 -1.98 297.47600 72800 4.63 318.451 72801 5.48 318.451 72802 5.51 675.95970 72803 9.02 72805 - 72806 - 72807 - 294.42900 72808 5.51 433.542 7281 2.59 236.22730 72810 -1.13 448.57700 72811 -1.48 175.18400 72814 1.81 294.42900 72815 5.55 160.17110 72816 -2.89 283.28380 72817 -2.19 135.13830 72818 2.22 140.17970 72819 2.3 44.033 7282 - 251.161 72820 4.45 218.25180 72821 -0.76 159.18460 72822 2.24 72824 - 483.55310 72825 3.43 455.50000 72826 2.42 511.60630 72827 4.35 509.59040 72828 3.97 721.96190 72829 8.58 693.90880 72830 7.96 750.01510 72831 8.94 747.99920 72832 8.84 571.61520 72833 2.11 858.069 72834 6.4 810.02400 72835 6.96 838.07710 72836 7.54 836.063 72837 7.2 834.04540 72838 6.33 750.01510 72839 8.94 745.98330 72840 8.42 747.99920 72841 8.85 294.430 72842 5.56 294.42900 72843 5.56 322.48220 72844 6.6 776.05240 72845 9.12 324.49800 72847 6.81 448.63530 72849 3.11 286.25798 7285 -2.96 318.45040 72853 5.8 344.489 72855 6.08 322.483 72856 6.45 674.92860 72857 9.35 618.82230 72858 8.74 646.87540 72859 9.13 670.89680 72860 9.08 694.91820 72864 8.34 306.48280 72865 7.17 322.48220 72866 6.33 336.46570 72867 4.52 1508.0537 72912 - 1506.0378 72913 - 1504.0219 72914 - 1502.0061 72915 - 1499.9902 72916 - 1497.9743 72917 - 1495.9584 72918 - 506.20346 72919 - 294.259 7292 -3.51 506.20346 72920 - 506.20346 72921 - 506.20346 72922 - 506.20346 72923 - 1521.9957 72924 - 1519.9798 72925 - 1517.9639 72926 - 1556.0965 72927 - 1554.0806 72928 - 1552.0647 72929 - 1550.0489 72930 - 1548.0330 72931 - 1546.0171 72932 - 1544.0012 72933 - 1541.9853 72934 - 1572.0544 72935 - 1570.0385 72936 - 1568.0226 72937 - 1596.0758 72938 - 1594.0599 72939 - 1592.0440 72940 - 1616.0654 72941 - 1642.1027 72942 - 370.03840 72943 -1.73 488.53040 72944 -1.74 488.50720 72945 -2.03 488.48400 72946 -2.15 488.50720 72947 -1.87 351.44210 72948 2.97 257.35070 72949 1.48 352.11460 72950 -2.79 480.36850 72951 -2.46 510.59830 72952 3.97 276.41370 72953 5.5 587.81150 72954 7.72 453.74120 72955 8.46 481.79440 72956 8.92 509.84750 72957 9.21 531.70520 72958 6.6 537.902 72959 9.43 559.75840 72960 7.05 565.95380 72961 9.62 594.00700 72962 9.81 615.86470 72963 8.65 643.91790 72964 9.15 650.11330 72965 10.1 622.06020 72966 9.95 671.97100 72967 9.41 678.16650 72968 10.2 700.02420 72969 9.59 728.07730 72970 9.71 756.13050 72971 9.81 484.49860 72990 -2.06 139.13200 72991 0.153 486.46820 72992 -2.04 247.28810 72995 -3.23 569.60950 72996 -1.75 568.62470 72997 -2.01 495.631 72998 0.398 734.03890 72999 6.14 328.274 73 2.12 762.09200 73000 6.64 760.078 73001 6.47 758.062 73002 6.23 782.08170 73003 6.22 453.551 73004 3.57 691.95910 73005 8.89 720.01230 73006 9.16 717.99640 73007 9.06 715.98050 73008 8.77 740.003 73009 8.04 511.57340 73010 -1.73 107.11000 73012 0.672 640.68740 73013 -0.803 711.76530 73014 -0.822 441.48030 73015 0.764 440.49550 73016 -1.37 231.28870 73017 -2.87 157.16710 73018 0.309 422.43560 73019 -2.49 294.30640 73020 -0.746 293.32170 73021 -1.42 293.32170 73022 -1.42 293.32170 73023 -1.42 203.23560 73024 -3.14 245.31530 73025 -2.78 245.31530 73026 -2.74 261.31470 73027 -3.09 247.24510 73028 -2.96 284.26350 73029 2.61 241.372 7303 3.6 284.26350 73030 2.61 261.272 73031 -2.88 397.37200 73032 2.67 224.25460 73033 3.39 261.27170 73034 -2.99 188.13480 73036 -0.602 285.37920 73037 -1.93 370.42200 73038 3.37 287.39510 73039 -1.95 275.29820 73040 -2.92 338.39700 73041 3.85 287.30890 73042 -2.59 301.37860 73043 -2.27 293.72100 73044 4.81 309.40060 73046 -1.59 311.41650 73047 -1.55 313.43230 73048 -1.32 303.35140 73049 -2.5 315.36210 73050 -2.01 331.44760 73051 -1.86 317.37800 73052 -2.22 341.48550 73053 -0.197 343.50140 73054 -0.328 327.27010 73055 -2 359.50080 73056 -1.41 345.43110 73057 -2.02 504.69850 73058 3.61 367.52280 73059 0.26 369.53870 73060 0.584 371.55450 73061 0.839 385.53810 73062 -0.799 387.55390 73063 -0.617 373.48430 73064 -1.53 395.57590 73065 1.38 397.59180 73066 1.65 399.60770 73067 2.02 413.59120 73068 0.323 399.52160 73069 -0.957 99.13110 7307 -0.337 415.60710 73070 0.607 401.53750 73071 -1.02 423.62910 73072 2.44 427.66090 73074 3.16 439.62850 73075 1.17 441.64440 73076 1.5 443.66030 73077 1.8 485.48340 73078 -1.98 485.48340 73079 -2.11 151.163 7308 1.13 73080 - 429.59060 73081 -0.23 447.65050 73082 2.87 355.13850 73083 -2.79 482.38440 73084 -2.46 225.28420 73085 0.552 504.69850 73086 3.34 140.140 73087 0.153 489.50500 73088 0.652 190.15070 73089 -0.602 328.27800 73090 -2 512.61420 73091 4.35 456.50790 73092 2.42 903.40000 73094 -3.02 890.46520 73095 7.47 904.44870 73096 7.63 490.58740 73097 5.65 490.58740 73098 5.65 490.58740 73099 5.65 455.71400 73100 4.11 463.64990 73101 1.86 455.62790 73102 0.776 471.71340 73103 2.88 457.64380 73104 1.14 483.76720 73105 4.99 357.48490 73106 -1.47 456.70030 73107 8.38 383.52220 73108 -0.829 411.57530 73109 -0.0808 1545.81480 73110 - 358.29740 73111 0.0297 144.25780 73112 1.15 891.47310 73113 7.47 905.45660 73115 7.63 437.61260 73116 0.794 740.003 73117 8.04 453.69810 73118 3.71 451.68230 73119 3.36 479.73540 73120 4.21 715.98050 73121 8.77 475.70370 73122 3.6 473.68780 73123 3.32 717.99640 73124 9.06 731.12100 73125 9.27 720.01230 73126 9.16 691.95910 73127 8.89 332.43390 73128 3.74 323.40900 73129 4.25 733.13690 73131 9.27 224.25460 73132 3.39 224.25460 73133 3.39 453.551 73134 3.57 758.14640 73135 9.81 730.09320 73137 9.71 702.04010 73138 9.59 284.35140 73139 -2.25 673.98690 73140 9.41 283.24070 73141 -1.85 145.13330 73142 -0.138 131.10670 73143 -0.684 645.93370 73144 9.15 617.88060 73145 8.65 589.82740 73146 7.72 533.72110 73147 6.6 132.11460 73148 -0.684 241.286 7315 2.45 146.14120 73151 -0.138 190.23840 73152 2.09 816.08000 73154 -1.76 110.19680 73156 4.04 442.7168 73157 - 394.46510 73158 4.67 377.25600 73159 2.4 346.36000 73163 2.78 2069.32090 73165 - 279.72200 73166 3.02 866.08600 73167 1.74 118.13440 73169 -3.07 256.29970 73171 1.87 361.65700 73172 3.76 249.09100 73173 3.33 499.81090 73175 4.18 327.80800 73177 3.57 210.27600 73178 3.02 192.00000 73179 1.48 282.24450 73180 -2.51 713.22790 73183 -3.55 161.12090 73184 - 196.24900 73185 1.6 162.10570 73186 - 320.36400 73187 1.55 388.48400 73188 2.07 225.285 7319 1.47 650.69070 73194 -0.166 541.64730 73197 1.78 828.10600 73199 0.809 364.477 732 1.31 719.27550 73200 -3.55 651.69860 73201 -0.166 73202 - 73203 - 73204 - 722.96990 73205 8.58 749.00710 73206 8.84 751.02300 73207 8.94 694.91670 73208 7.96 859.076 73209 6.4 155.238 7321 0.952 835.05330 73212 6.33 234.24630 73213 -1 837.071 73215 7.2 572.62310 73218 2.11 774.97690 73219 5.96 803.03010 73220 6.46 937.11750 73221 4.06 418.39400 73222 -0.409 839.08510 73223 7.54 99.15400 73224 2.06 965.17070 73225 4.45 248.31750 73226 3.14 246.30160 73228 3.74 811.03190 73229 6.96 280.31630 73231 0.928 108.14110 73232 0.861 749.00710 73234 8.85 284.26190 73235 -1.29 362.45990 73236 2.85 413.42050 73237 2.43 746.99130 73238 8.42 264.31690 73239 0.333 751.02300 73241 8.94 777.06030 73242 9.12 255.29030 73243 -0.739 151.16260 73244 1.4 414.74980 73245 9.61 648.89130 73246 9.13 414.74980 73247 9.61 197.23100 73248 -0.336 414.74980 73249 9.61 362.41680 73250 0.272 331.38290 73251 1.21 346.41740 73252 1.41 360.40100 73253 0.615 676.94450 73254 9.35 315.38350 73255 3.09 330.41800 73256 3.48 346.41740 73257 1.34 347.38230 73258 0.124 672.91270 73259 9.08 362.41680 73260 0.275 217.26700 73261 0.597 696.93410 73262 8.34 620.83820 73264 8.74 367.39840 73266 1.46 1164.58830 73269 6.18 356.41730 73270 -3.24 324.29260 73271 -2 907.04700 73272 2.95 444.518 73274 2.95 378.89100 73275 5.31 139.09020 7328 -1.53 346.31250 73280 2.31 385.34420 73281 1.23 304.38740 73282 3.13 499.51970 73283 1.63 308.29320 73284 -0.563 525.30040 73285 1.39 510.28570 73286 1.92 234.25120 73287 1.64 279.33480 73288 1.27 277.40180 73289 3.31 118.159 7329 0.0266 352.85700 73290 5.32 287.26920 73291 -3.42 400.46990 73292 -2.43 542.58090 73293 -1.08 1282.45230 73294 -1.49 426.50690 73295 4.01 287.78400 73297 4.01 361.51970 73298 4.99 925.71220 73299 0.864 414.74980 73301 9.61 1538.98120 73302 -3.16 477.60180 73303 1.74 3059.94710 73304 - 4580.91300 73305 - 6101.87890 73306 - 324.33060 73307 2.31 323.32270 73308 2.31 73309 - 231.24900 73313 -2.78 390.34590 73314 -3.69 73315 - 73316 - 275.25850 73317 -3.23 217.22240 73318 -3.22 73320 - 247.24840 73321 -3.16 73322 - 257.28630 73323 -3.1 354.40140 73324 -2.59 73325 - 414.41360 73326 -3.17 73327 - 415.39840 73329 -3.71 203.19580 73330 -3.47 418.40230 73331 -3.64 73332 - 125.17160 73337 -0.283 478.62960 73338 3.59 582.90310 73339 4.78 451.34110 73340 0.374 261.23190 73341 -3.36 301.29580 73342 -3.26 134.17510 73343 3 291.25790 73344 -3.38 249.28700 73345 -3.31 192.21120 73346 2.36 314.33760 73347 -3.38 283.28380 73348 -3.53 243.25970 73349 -3.27 233.22180 73350 -3.37 309.31780 73351 -3.41 370.44390 73353 -2.25 432.42560 73355 -3.59 645.79000 73356 -0.915 356.50170 73357 2.59 369.32900 73358 4.23 43.04460 73359 - 253.209 7336 0.868 374.38950 73362 -3.63 430.49590 73363 -2.14 247.37580 73364 3.77 452.54770 73365 -1.69 402.48580 73366 -2.18 416.51230 73368 -2.09 413.25340 73370 2.52 431.48390 73372 -2.21 933.77570 73373 0.864 388.45920 73375 -2.25 463.55200 73376 -2.38 424.44820 73377 -2.22 362.49000 73378 0.972 536.57960 73379 -1.18 393.50000 73380 0.607 358.39010 73381 -3.34 504.49310 73382 -1.78 440.45090 73383 -3.17 400.42680 73384 -3.61 390.38890 73386 -3.34 631.07000 73387 9.21 633.08600 73388 9.66 163.13200 73389 -3.39 326.47240 73390 4.09 466.48490 73391 -1.97 382.45460 73392 -2.47 186.20840 73393 -2.73 176.17050 73394 -3.16 252.26640 73395 -2.56 572.61850 73397 -2.34 432.43220 73399 -3.6 462.56700 73401 -3.21 571.69200 73402 -1.42 481.59100 73404 -2.94 610.66140 73405 -1.59 246.22060 73406 -3.35 430.41300 73407 -3.79 475.45040 73408 -3.56 445.51050 73409 -2.2 289.239 7341 -0.868 271.35410 73410 3.11 507.53680 73411 -1.77 563.62700 73412 -1.47 520.49250 73414 -2.7 558.61000 73415 -1.73 73418 - 247.20530 73419 -3.38 387.45070 73420 3.13 260.24710 73421 -3.35 189.16920 73422 -3.46 73423 - 269.25720 73424 -3.62 229.23310 73425 -3.38 219.19520 73426 -3.53 295.29120 73427 -3.41 489.47690 73428 -3.56 487.54720 73429 -2.07 446.49530 73430 -2.45 492.56520 73431 -1.28 643.93500 73432 6.87 462.45160 73433 -3.63 434.44150 73434 -3.6 432.46870 73435 -2.69 462.51800 73436 -2.36 523.49320 73437 -2.12 478.53870 73438 -1.54 404.37250 73439 -3.39 604.65350 73440 -0.577 386.40020 73441 -3.67 426.46410 73443 -2.99 430.49590 73444 -2.18 289.28840 73445 -3.83 248.19010 73446 -3.12 417.41760 73447 -3.78 348.30920 73448 -3.5 190.15400 73450 -3.51 270.24200 73451 -3.59 728.74700 73452 4.78 586.93480 73453 4.78 220.18000 73454 -3.58 296.27590 73455 -3.34 498.58000 73456 -2.3 514.74600 73457 -1.06 314.35700 73458 3.17 516.63100 73459 -1.61 472.55700 73460 -1.29 218.27300 73461 -2.42 208.23500 73462 -2.99 469.57500 73463 -1.78 642.70150 73464 -1.02 518.47510 73465 -3.56 675.97680 73466 6.39 324.43660 73467 0.374 302.36490 73468 3.89 309.40210 73469 3.85 168.15130 7347 -3.32 773.08870 73471 8.84 164.20440 73472 -0.295 787.11530 73473 8.9 73474 - 176.30000 73475 -2.71 787.11530 73476 8.9 73477 - 317.50720 73479 4.18 858.32240 73480 8.89 546.61090 73481 1.9 400.38500 73482 1.32 415.37700 73483 1.1 590.58240 73484 -1.68 478.53870 73485 -1.55 532.58930 73487 -2.19 550.56160 73488 -1.86 512.51030 73489 -2.09 404.41710 73490 -2.23 375.37430 73491 -3.56 389.40090 73492 -3.54 405.35720 73493 -3.65 333.29460 73494 -3.71 353.41500 73495 -2.53 390.39050 73496 -2.59 407.46080 73497 -1.89 347.36420 73498 -3.27 359.41800 73499 -2.39 927.66000 73500 -2.25 393.43420 73501 -2.1 345.39140 73502 -2.23 262.21670 73503 -3.2 268.47780 73504 7.52 204.18060 73505 -3.49 260.28690 73506 -3.01 278.32500 73507 -3.03 244.24440 73508 -3.31 234.20660 73509 -3.56 160.17116 7351 -3.04 248.23310 73510 -3.44 112.12650 73511 0.707 333.33920 73512 -2.36 310.30250 73513 -3.24 188.22420 73514 -2.77 212.20590 73515 -2.62 162.14390 73516 -2.93 238.23990 73517 -2.3 616.75040 73518 0.557 506.63490 73519 -0.982 484.634 7352 -0.113 268.31220 73520 -2.97 275.30150 73521 -3.18 468.50080 73522 -2.14 218.25020 73523 -2.47 317.33820 73524 -3.16 289.32810 73525 -2.38 259.30210 73526 -2.26 202.25080 73527 -2.5 287.35860 73528 -3.9 245.27560 73529 -3.27 382.41480 73530 -2.94 244.33060 73531 -1.7 571.26630 73532 -1.65 492.29430 73533 -1.35 266.46200 73534 7.08 163.13200 73536 -3.39 303.20400 73545 -2.71 401.39300 73546 1.32 417.39300 73548 1.1 931.69200 73549 -2.25 367.42300 73551 1.36 516.39910 73553 -3.52 1026.51700 73554 9.06 436.41920 73555 -1.31 502.37250 73557 -3.35 502.37250 73559 -3.35 961.44370 73560 9.06 374.38950 73561 -3.64 303.31160 73562 -3.52 333.33760 73563 -3.3 409.43360 73564 -2.13 315.40850 73565 -1.92 358.43320 73566 -2.21 359.41800 73567 -2.35 301.38190 73568 -2 331.40790 73569 -2.18 392.44940 73570 -1.84 393.43420 73571 -1.94 303.35470 73572 -2.19 347.36420 73573 -3.54 360.40600 73574 -2.97 319.35410 73575 -2.43 345.39140 73576 -2.36 287.35530 73577 -2.07 317.38130 73578 -2.27 230.30400 73579 -2.05 228.28810 73580 -1.82 391.46140 73581 -1.5 234.31600 73582 -2.3 259.34520 73583 -2.42 262.36900 73584 -2.02 278.34680 73585 -1.22 232.27680 73589 -2.31 317.38280 73590 -0.739 294.34620 73591 -1.9 539.77600 73595 -1.06 441.52180 73596 -3.02 596.67460 73597 -1.33 424.44820 73598 -3 274.31680 73600 -3.24 261.27500 73601 -3.19 203.23890 73604 -2.63 293.36140 73605 -2.15 247.29140 73606 -2.67 245.31860 73607 -2.51 309.36080 73608 -2.64 335.37700 73609 -2.92 220.28900 73610 -2.57 206.26300 73611 -2.72 246.32700 73612 -2.52 236.28900 73613 -2.93 250.31500 73614 -2.76 312.38500 73615 -1.99 248.34200 73616 -2.33 333.38220 73617 -2.08 178.18600 73620 -3.61 179.19400 73621 -3.61 604.46110 73622 -2.11 532.39850 73625 -3.6 452.41860 73626 -1.43 351.35440 73627 -2.8 293.31840 73628 -2.67 383.41900 73629 -2.48 236.26700 73630 -2.23 280.27650 73631 -3 321.37480 73632 -3.44 279.29180 73633 -3.05 302.32840 73634 -2.77 222.24050 73635 -2.39 266.29300 73636 -2.48 328.36240 73637 -1.62 264.32020 73638 -1.53 379.40760 73639 -2.17 422.47690 73640 -0.831 537.60890 73642 0.486 427.45040 73643 -1.52 359.41950 73644 -1.75 271.31610 73645 -2.38 212.24560 73646 -2.07 309.36080 73647 -0.723 202.20780 73648 -2.49 368.42800 73649 -1.91 457.52270 73650 0.668 242.23190 73651 -3.35 268.26580 73652 -3.25 192.16990 73653 -3.21 261.27500 73654 -3.19 305.28450 73655 -3.33 327.33630 73656 -3.46 277.27440 73657 -3.31 291.25790 73658 -3.42 335.31040 73659 -3.42 420.41650 73660 -2.59 379.40760 73661 -2.22 216.23430 73662 -3.12 256.25840 73663 -3.25 206.19650 73664 -3.5 220.22300 73665 -3.47 305.32910 73666 -2.3 282.29240 73667 -3.3 339.34370 73669 -2.74 353.35000 73670 -2.5 390.39050 73671 -2.41 539.28460 73672 -3.48 129.09080 73673 -0.289 389.23800 73674 -3.19 531.55510 73675 -1.86 376.57260 73676 5.15 130.09870 73677 -0.289 472.55420 73678 -1.45 515.57890 73679 -1.74 390.24600 73680 -3.19 176.12410 73681 -1.54 490.31870 73682 -3.14 527.52340 73683 -1.86 188.18120 73685 -1.96 510.53920 73686 -1.74 492.33460 73687 -3.14 304.25330 73688 -2.04 102.13170 73689 1.29 233.676 7369 - 332.35440 73691 -2.49 406.38990 73692 -2.91 291.30250 73694 -2.46 318.32780 73695 -2.83 311.37670 73696 -2.51 328.36420 73697 -3.38 231.24900 73698 -3.41 174.19770 73699 -2.81 205.662 7370 - 254.28560 73700 -3.07 214.26150 73701 -2.1 280.31960 73703 -2.3 216.27740 73704 -2.49 276.24320 73705 -3.17 194.96800 73706 0.291 275.25850 73707 -3.39 734.95790 73708 2.76 103.09660 73709 -0.172 275.30310 73710 -2.04 273.33200 73711 -3.9 196.98400 73712 0.291 216.27410 73713 2.65 352.44520 73714 3.27 222.23720 73715 2.11 42.04000 73716 -0.151 244.32730 73718 3.55 210.31260 73719 5.12 208.33980 73721 5.72 286.40700 73722 5.02 339.513 73723 6.82 353.58230 73725 7.27 453.49800 73726 4.81 753.86000 73727 0.448 342.514 73728 7.15 308.49860 73731 7.53 558.64000 73732 0.448 351.56640 73733 6.81 557.63000 73735 0.448 352.59430 73736 9.36 128.12750 73737 2.28 145.19950 73738 -1.38 159.22610 73739 -1.24 173.25270 73740 -0.837 367.56580 73741 3.88 172.17850 73742 -0.169 228.24170 73749 -1.01 290.39720 73751 5.15 146.18430 73752 1.25 174.23740 73753 2.5 60.09830 73755 -0.756 396.51760 73756 5.41 146.14450 73757 -3.14 601.08200 73758 4.04 133.02000 73759 -0.756 62.11420 73760 -0.756 190.19710 73762 -3.37 284.31160 73763 -3.33 284.31160 73764 -3.33 298.33820 73766 -3.55 301.36200 73767 -1.06 289.30800 73768 -2.11 290.31600 73769 -2.11 202.25080 73770 -2.55 226.23250 73771 -3.27 388.49720 73773 3.01 316.30530 73775 2.65 235.19130 73777 -2.38 530.56510 73778 4.41 172.18180 73779 -2.71 262.25950 73780 3.56 380.43370 73782 3.71 205.20840 73783 -2.15 203.17260 73784 -2.88 146.14450 73786 -3.14 586.49760 73787 1.16 217.22240 73788 -3.45 469.49700 73790 4.65 485.49700 73791 4.12 458.52530 73792 4.79 732.02300 73793 5.89 465.56100 73794 -0.84 204.18060 73801 -2.69 127.14120 73802 1.99 204.18060 73803 -3.45 190.15400 73804 -2.71 202.25080 73805 -2.58 220.28900 73806 -2.6 236.26700 73807 -2.25 275.30310 73808 -2.1 188.22420 73809 -2.73 245.27890 73810 -3.84 330.38660 73811 -3.94 289.28840 73812 -3.81 302.33020 73813 -3.71 287.35860 73814 -3.88 287.35860 73815 -3.89 302.37320 73816 -3.48 305.39700 73817 -3.35 321.37480 73818 -3.42 261.27830 73819 -3.76 360.41090 73821 -2.68 337.37420 73822 -3.44 273.33200 73823 -3.89 261.23190 73824 -3.39 231.24900 73825 -3.42 204.18060 73826 -3.48 261.23190 73827 -3.38 262.21670 73828 -3.17 261.27500 73829 -3.21 151.169 7383 -0.864 280.27650 73830 -3 319.31260 73831 -2.49 232.23370 73832 -3.33 160.17110 73833 -2.85 146.14450 73834 -2.9 236.26700 73835 -2.41 146.14450 73836 -3.14 203.19580 73837 -3.33 202.25080 73838 -2.55 244.33060 73839 -1.7 188.22420 73840 -2.65 73841 - 294.34620 73842 -1.9 204.18060 73843 -3.48 204.18060 73845 -3.48 274.27370 73846 -3.35 275.25850 73847 -3.39 203.19580 73848 -3.43 218.20720 73849 -3.43 479.63070 73850 0.858 493.615 73851 0.165 1091.99100 73852 2.07 255.20540 73853 - 507.64080 73854 0.642 146.14450 73855 -2.86 1078.00700 73856 2.64 1120.04400 73857 2.65 523.68320 73858 1.43 663.99210 73859 9.31 129.15708 7386 -0.36 231.25230 73860 -3.13 1047.93800 73862 2.16 1089.97500 73863 2.14 2869.97430 73864 - 836.17210 73865 6.14 2287.46520 73867 - 834.15620 73868 5.77 1075.99100 73870 2.6 1118.02800 73871 2.57 1922.13200 73872 - 567.695 73873 2.07 1124.07600 73874 2.65 774.10270 73875 9.49 1122.06000 73876 2.57 1113.06600 73877 7.13 1107.01800 73878 2.44 73879 - 442.43830 73880 0.698 216.36180 73881 5.26 229.40200 73882 4.72 534.25990 73883 -3.08 73884 - 632.89520 73885 7.92 536.27580 73886 -3.08 1094.00700 73887 2.14 189.16920 73888 -2.87 297.47600 73889 4.6 178.21000 73890 -2.75 146.14450 73891 -2.86 277.44480 73892 5.04 190.15400 73893 -2.71 369.58170 73894 3.96 162.14390 73895 -2.93 176.17050 73896 -2.78 174.19770 73897 -2.88 203.19580 73898 -2.84 203.19580 73899 -2.67 315.49130 73900 3.55 245.27560 73901 -2.52 245.27560 73902 -2.52 287.43810 73903 2.63 245.27560 73904 -2.52 279.29180 73905 -2.44 458.67310 73906 6.24 188.22420 73907 -2.77 246.31150 73908 1.33 203.23890 73909 -2.84 699.14240 73910 9.89 222.24050 73912 -2.44 212.11650 73914 1.63 369.41430 73915 -1.41 312.27050 73916 -2.78 474.67250 73917 4.64 194.18250 73918 -2.28 176.17050 73920 -2.78 261.27650 73921 -2 174.19770 73922 -2.88 418.60930 73923 4.23 226.23250 73924 -3.23 270.24200 73925 -3.4 390.55610 73926 4.4 490.71500 73927 4.72 284.26850 73928 -3.38 504.74160 73929 5.07 212.20590 73930 -3.24 569.31060 73931 -2.8 571.32640 73932 -3.43 546.31370 73933 -3.47 107.51600 73934 0.657 105.50000 73935 1.08 173.19300 73936 -3.04 189.19240 73937 -3.18 191.20830 73938 -4.01 154.14330 73939 -0.355 571.32640 73940 -2.8 238.23800 73941 -2.39 152.12740 73943 0.291 342.42720 73944 0.829 238.23800 73945 -2.43 573.34230 73946 -3.43 238.23800 73947 -2.38 179.14950 73948 0.872 126.19950 73949 -0.221 145.137 7395 - 548.32960 73950 -3.47 358.42660 73951 -0.523 324.41190 73952 2.35 394.39730 73953 3.06 380.37070 73954 2.9 568.59170 73955 2.69 108.52400 73956 0.657 554.56510 73957 2.03 150.13800 73959 -0.445 388.375 7396 2.44 272.31900 73960 2.34 314.24490 73961 -0.666 172.15860 73962 0.0843 106.50800 73963 1.08 227.25900 73964 -2.8 328.35760 73965 0.479 136.10330 73967 -2 290.11870 73968 -1.33 172.18510 73969 -4.15 294.34770 73970 4.45 188.18450 73971 -4.05 190.20040 73972 -4.01 1290.57950 73973 5.43 384.46390 73974 1.35 1188.24500 73975 2.38 1184.21400 73976 2.38 1128.10700 73977 0.811 155.15130 73978 -0.355 203.19250 73979 -1.86 1156.16000 73980 1.71 223.23180 73981 -0.882 242.31140 73982 1.87 298.37460 73983 0.994 1290.57950 73984 5.43 180.15740 73985 0.872 1290.57950 73986 5.43 1331.63150 73987 5.43 1493.77210 73988 - 330.37340 73989 -0.0238 356.53990 73990 6.11 1639.91330 73991 - 326.29710 73992 -2.31 1802.05390 73993 - 372.49620 73994 2.7 587.34900 73996 -3.06 628.37780 73997 -3.51 644.85960 73998 8.98 689.94320 73999 8.74 162.23164 74 0.957 732.025 74000 5.9 344.57230 74001 7.82 342.55640 74002 6.95 316.38990 74003 0.886 1036.30230 74004 6.49 381.37870 74005 2.9 972.23360 74006 6.58 894.26960 74007 7.65 1069.98500 74011 -0.233 1067.96900 74012 0.113 1039.91600 74013 -0.393 415.50100 74014 -0.467 1065.95300 74015 0.364 413.48500 74016 -1.5 441.53800 74017 -0.0822 441.62400 74018 1.45 387.44800 74019 -2.45 576.76120 74020 3.18 100.07280 74021 0.0308 869.04360 74023 1.91 122.16770 74024 0.0816 887.05890 74026 1.05 119.20500 74027 0.262 1292.59540 74028 5.43 139.15520 74029 -0.387 733.80070 74030 2.27 154.14200 74031 -2.09 1292.59540 74032 5.43 1292.59540 74033 5.43 1023.91700 74034 1.47 1333.64730 74036 5.43 1074.01700 74037 -0.233 1495.78790 74038 - 150.21760 74039 3.72 1641.92910 74040 - 1804.06970 74041 - 256.25840 74042 -3.62 256.25840 74043 -3.62 166.56000 74044 -0.389 588.35700 74045 -3.06 311.36000 74046 0.0949 630.39360 74047 -3.51 145.15640 74048 -2.81 234.25120 74049 -1.01 1038.320 74050 6.49 292.294 74051 -3.07 283.32680 74052 -2.87 286.35100 74053 -2.53 1065.95300 74054 0.301 252.26970 74055 -3.05 242.23190 74056 -3.35 413.48500 74057 -1.5 341.36450 74058 -2.18 318.32780 74059 -2.86 254.28560 74060 -3.11 287.35860 74061 -3.9 202.25080 74062 -2.56 245.27560 74063 -3.29 181.15210 74064 -1.06 259.30210 74065 -3.24 188.22420 74066 -2.64 244.33060 74067 -1.74 1084.05500 74068 1.6 1056.00200 74069 0.917 1098.03800 74070 0.595 1126.09100 74071 1.32 244.33060 74072 -1.71 262.36900 74073 -2.07 268.22610 74074 -1.51 278.34680 74075 -1.19 228.28810 74076 -1.8 161.22200 74077 -1.81 218.25020 74078 -2.48 116.18500 74079 0.0304 317.38280 74080 -0.738 975.25740 74081 6.58 1104.04400 74083 2.87 1104.04400 74084 2.9 269.29520 74085 3.33 1102.02900 74086 2.45 1106.06000 74087 3.12 895.27750 74088 7.65 460.33580 74089 -3.74 1043.94800 74090 -0.393 1094.00780 74091 2 276.30900 74092 -1.25 202.31380 74096 -2.03 201.26280 74099 1.82 565.95380 74100 9.54 130.14510 74101 -1.37 697.12650 74102 9.42 697.128 74103 - 197.27600 74104 -2.95 178.14000 74105 -2.21 1088.08700 74106 1.6 258.421 74107 -0.715 264.31690 74108 1.08 1072.00100 74109 0.113 325.61530 74110 8.55 196.19510 74111 -2.31 133.14570 74112 -2.82 264.31690 74113 0.333 1069.98500 74114 0.301 1017.91100 74115 -1.25 1045.96400 74116 -0.819 1102.07000 74117 0.367 1130.12300 74118 0.986 177.17670 74119 1.58 206.26300 74120 -2.41 373.48430 74121 -1.33 178.18460 74122 1.58 173.21290 74123 -0.813 436.89400 74125 3.93 1060.03300 74126 0.917 1102.07000 74127 0.595 1112.10800 74128 2.22 193.22100 74129 -3.58 650.11330 74130 9.97 418.39400 74131 -0.409 678.16650 74132 10.1 1130.12300 74133 1.32 1140.16100 74134 2.66 285.29640 74135 -2.59 1021.94200 74137 -1.25 1049.99500 74138 -0.819 1069.98500 74139 0.364 1134.15500 74140 0.986 1170.23000 74141 3.1 1116.14000 74142 2.22 546.31370 74143 -3.47 443.30200 74144 -0.648 544.29780 74145 -3 1112.10800 74146 - 1106.10200 74148 0.367 1144.19300 74149 2.66 1174.26200 74150 3.1 560.34030 74153 -3.25 207.18280 74154 -0.0595 132.11460 741548 0.591 205.22980 74155 2.82 192.14820 74156 0.0852 546.31370 74157 -3.47 163.13200 74158 -3.39 102.09190 74159 -1.53 650.11330 74160 - 1140.16100 74161 - 678.16650 74162 - 546.31370 74163 -3 129.15700 74164 1.56 68.11700 74165 2.43 286.47320 74166 4.71 636.08670 74167 10 148.11400 74168 -2.1 89.11640 74169 -1.48 265.269 7417 -0.0719 497.83680 74170 8.99 511.86340 74171 9.14 525.89000 74172 9.27 539.91660 74173 9.45 553.94310 74174 9.55 567.96970 74175 9.64 581.99630 74176 9.72 596.02290 74177 9.81 610.04950 74178 9.9 624.07600 74179 9.96 638.10260 74180 10 652.12920 74181 10.1 666.15580 74182 10.1 495.82090 74183 8.98 509.84750 74184 9.12 634.07086 74185 - 548.32960 74186 -3.47 555.91600 74188 8.87 557.88880 74189 8.1 569.94250 74190 9.03 571.91540 74191 8.34 583.96910 74192 9.19 585.94190 74193 8.56 597.99570 74194 9.31 599.96850 74195 8.73 612.02230 74196 9.44 613.99510 74197 8.87 626.04890 74198 9.52 628.02170 74199 8.99 640.07540 74200 9.6 642.04830 74201 9.1 654.10200 74202 9.68 656.07480 74203 9.24 668.12860 74204 9.76 670.10140 74205 9.35 682.15520 74206 9.83 684.12800 74207 9.43 698.15460 74208 9.51 710.20830 74209 9.94 282.338 7421 3.12 712.18120 74210 9.6 726.20770 74211 9.66 163.13200 74212 -3.39 1128.43890 74214 6.07 1128.1095204 74215 - 666.11272 74216 - 541.88940 74217 8.72 1130.45480 74218 6.07 424.44320 74219 2.23 285.46530 74220 4.71 399.52310 74221 5.16 78.04890 74223 - 269.22900 74224 2.91 1212.26700 74228 2.87 1132.09800 74229 3.17 1174.13400 74230 3.13 74231 - 838.07710 74232 - 1160.15100 74233 3.52 133.14730 74235 0.31 74237 - 74238 - 74239 - 74240 - 74241 - 74242 - 599.66830 74243 2.97 884.10406 74245 6.61 1202.18700 74246 3.4 1188.20400 74247 4.04 1196.11880 74248 10.2 1258.29400 74249 4.35 312.40120 74250 2.64 1270.19740 74251 10.2 530.61170 74252 0.909 1230.24100 74254 3.9 1358.25940 74255 - 658.98940 74256 8.38 1216.25700 74259 4.51 329.287 7426 1.14 1244.31000 74260 4.71 1286.34700 74261 4.7 1272.36300 74262 4.71 1314.40000 74263 4.66 1051.97000 74264 2.07 1049.95400 74265 2.16 389.30100 74267 -2.92 377.24720 74268 -3.32 622.759 7427 0.797 933.75100 74272 -1.99 401.26860 74273 -2.62 392.53380 74274 3.47 961.80400 74276 -1.78 989.85700 74277 -1.76 1017.91100 74278 -1.41 905.69800 74279 -2.41 877.64500 74280 -2.61 1140.16100 74281 2.63 1134.11300 74282 3.49 1176.15000 74283 3.51 1162.16700 74285 3.81 1204.20300 74286 3.76 1190.22000 74287 4.24 1232.25600 74288 4.09 1218.27300 74289 4.64 468.265 7429 - 1260.31000 74290 4.5 1246.32600 74291 4.8 1288.36300 74292 4.69 1274.37900 74293 4.97 1316.41600 74294 4.24 276.24150 74295 1.3 1027.94800 74296 0.0442 1025.93300 74297 -0.726 1073.97500 74298 2.42 290.48340 74299 5.74 512.63440 743 4.42 588.46170 74300 -1.84 273.36850 74303 -2.28 1116.01200 74304 2.48 1144.06500 74305 2.45 1130.08200 74306 2.63 1015.93800 74307 -0.619 1013.92200 74308 -0.315 987.88500 74309 -1.11 985.86900 74310 -0.706 1172.11800 74311 2.5 1158.13500 74312 3.1 1200.17200 74313 2.95 1186.18800 74315 3.75 1228.22500 74316 3.58 1214.24100 74317 4.32 1256.27800 74318 4.15 1242.29400 74319 4.3 1284.33100 74320 4.56 365.38430 74321 0.955 218.37760 74322 5.57 329.34890 74323 -3.36 106.07730 74324 -1.54 322.70100 74325 4.33 294.34620 74326 -1.89 230.30400 74327 -2.04 1051.97000 74328 2.01 1094.00700 74329 1.82 434.50390 74330 4.53 246.26030 74332 -3.08 1091.99100 74334 1.98 74335 - 132.11790 74337 -3.65 117.14630 74338 -2.07 999.89500 74339 -0.579 509.658 74340 0.9 545.68870 74343 1.68 543.67290 74344 1.51 158.11540 74345 -1.28 557.44770 74347 -2.9 569.711 74348 2.21 569.710142 74349 - 213.23370 74350 1.2 569.59960 74351 2.4 812.87590 74353 2.26 555.57300 74354 1.91 1216.29900 74355 2.87 347.38700 74356 -2.29 126.19800 74357 0.0159 1136.12900 74358 3.17 103.11980 74359 -2.45 1178.16600 74360 3.13 596.62980 74361 2.95 596.62980 74362 2.95 203.17260 74363 -3.45 753.9215 74364 - 751.9056 74365 - 781.9749 74366 - 779.9590 74367 - 777.9431 74368 - 807.5023169 74369 - 509.643 7437 4.58 805.4866677 74370 - 863.5649137 74371 - 861.5492645 74372 - 893.6118613 74373 - 891.5962121 74374 - 889.5805629 74375 - 921.6431597 74376 - 919.6275105 74377 - 917.6118613 74378 - 949.6744581 74379 - 59.06720 7438 -0.843 947.6588088999999 74380 - 945.6431597 74381 - 975.6901073 74382 - 1004.7292303 74383 - 1002.7135811 74384 - 1034.7761779 74385 - 1032.7605287000001 74386 - 217.22240 74387 -3.45 226.23250 74388 -3.27 202.25080 74389 -2.55 190.19710 74390 -3.37 189.16920 74391 -2.87 203.19580 74392 -2.84 206.26300 74393 -2.41 220.28900 74394 -2.57 1031.98000 74395 0.0442 1029.96400 74396 -0.726 1019.97000 74397 -0.619 1017.95400 74398 -0.315 1206.21900 74399 3.4 660.87760 744 5.56 216.233 7440 3.24 1192.23600 74400 4.04 1262.32500 74401 4.35 117.12320 744019 -0.0409 1234.27200 74402 3.9 132.16100 74403 -1.22 245.31530 74404 0.965 937.78300 74405 -1.99 615.98120 74406 4.23 216.19130 74407 -3.19 247.26650 74408 2.46 1220.28900 74409 4.51 230.260 7441 3.22 119.18500 74410 0.109 1164.18200 74413 3.52 145.13660 74414 -1.32 400.37870 74422 1.85 1080.02300 74423 2.65 1078.00700 74424 2.61 1106.06000 74425 3.09 1094.00700 74426 1.87 1120.04400 74427 2.63 1248.34200 74428 4.71 534.18430 74429 - 228.28630 7443 3.26 229.31590 74430 2.86 1290.37900 74431 4.7 562.23740 74432 - 187.23620 74433 1.27 404.29240 74434 -3.23 143.14060 74435 -0.0642 1276.39500 74436 4.71 271.39570 74437 4.47 243.34250 74438 3.4 215.28930 74439 2.35 257.36910 74441 3.9 1318.43200 74442 4.66 530.42560 74446 -2.1 1427.52960 74448 -0.292 1322.474 7445 0.911 648.09740 74450 9.94 965.83600 74451 -1.78 336.23500 74452 -2.92 1559.64420 74453 -0.692 114.09930 74456 -0.265 648.09740 74457 - 993.88900 74458 -1.76 1021.94200 74459 -1.41 1400.541 7446 0.911 305.50000 74460 3.46 543.2570155999999 74461 - 541.2413664 74462 - 571.2883139999999 74463 - 569.2726647999999 74464 - 599.3196124 74465 - 597.3039632 74466 - 625.3352616 74467 - 655.3822091999999 74468 - 711.444806 74469 - 414.47500 7447 3.22 607.4576595 74470 - 605.4420103 74471 - 635.4889579 74472 - 633.4733087 74473 - 881.67700 74474 -2.61 255.440 74475 6.81 1138.14500 74476 3.49 812.15070 74479 6.83 436.45769 7448 3.22 804.21480 74482 7.4 796.10820 74484 8.79 1180.18200 74485 3.51 798.12410 74487 9.2 1166.19800 74489 3.81 822.14550 74490 8.56 363.36510 74492 -2.1 1208.23500 74496 3.76 1194.25200 74499 4.24 486.512 7450 2.87 228.07500 74500 3.6 379.36450 74501 -2.2 74503 - 1236.28800 74504 4.09 74505 - 74507 - 315.32230 74509 -3.55 287.39810 7451 5.28 1222.30500 74512 4.64 137.13930 74514 0.11 1264.34100 74515 4.5 323.30460 74517 -0.218 1250.35800 74519 4.8 7452 5.28 664.45290 74521 -2.61 1292.39500 74522 4.69 130.09870 74524 -0.289 1278.41100 74525 4.97 73.13680 74526 0.771 202.25080 74527 -2.63 244.33060 74528 -1.7 362.375 7453 1.03 260.28690 74531 -2.92 787.189 74532 7.05 785.17170 74533 6.84 188.22420 74534 -2.65 813.22490 74535 7 108.15900 74537 -0.477 245.27560 74538 -2.89 268.31220 74539 -2.61 357.44342 7454 1.96 244.33060 74540 -1.69 357.48820 74541 -1.16 311.54400 74542 0.251 434.50390 74544 4.94 178.57400 74545 -2.28 698.95110 74546 9.31 432.489 74547 4.58 696.93410 74548 8.87 430.47220 74549 4.2 393.90406 7455 1.96 694.91820 74550 8.16 672.91270 74551 9.27 700.96590 74552 9.46 302.37320 74553 -3.48 422.49320 74554 4.82 346.23320 74555 -3.12 686.93930 74556 9.37 275.30150 74557 -3.17 686.93930 74558 9.37 259.34520 74559 -2.44 700.96590 74560 9.46 259.34520 74561 -2.42 143.22670 74562 2.12 696.93410 74563 8.87 274.35980 74564 -2.59 436.51980 74565 5.26 277.38400 74566 -2.61 243.30270 74567 -2.57 233.26490 74568 -2.73 332.39750 74569 -2.36 339.429 7457 1.7 185.94850 74571 0.684 1320.44800 74572 4.24 991.91600 74574 -1.11 989.90000 74575 -0.706 74576 - 74577 - 658.88610 74578 9.14 644.85960 74579 8.98 311.376 7458 1.83 430.47220 74581 4.25 694.91820 74582 8.18 464.57300 74583 5.97 729.01900 74584 9.61 1148.09700 74585 2.45 644.85960 74586 8.98 1134.11300 74587 2.63 1176.15000 74588 2.5 327.37430 7459 2.06 1162.16700 74590 3.1 128.11100 74591 -0.133 1204.20300 74592 2.95 1190.22000 74593 3.75 74594 - 1232.25600 74595 3.58 74596 - 74597 - 74598 - 74599 - 1218.27300 74600 4.32 1260.31000 74601 4.15 1246.32600 74602 4.3 1288.36300 74603 4.56 361.20470 74604 -3.39 1056.00200 74606 2.01 1098.03800 74608 1.82 1096.02200 74609 1.98 1003.92700 74610 -0.579 104.10450 74611 -0.356 74612 - 74613 - 74614 - 74615 - 74616 - 522.58920 74617 1.2 74618 - 811.86790 74619 2.26 555.57300 74620 1.91 598.64570 74621 2.95 598.64570 74622 2.95 74623 - 74624 - 74625 - 74626 - 74627 - 616.98910 74628 4.23 74629 - 156.12100 74631 -1.13 388.49720 74633 1.72 2366.15330 74635 - 492.33460 74637 -3.26 427.39200 74638 0.598 246.26190 74640 1.11 447.40300 74643 -0.597 461.43000 74646 -0.305 524.40000 74649 -2.93 341.40096 7465 1.87 538.42600 74651 -1.61 165.16800 74653 -3.67 517.43720 74654 3.45 537.20650 74655 - 259.15260 74656 -2.98 565.25960 74658 - 566.26810 74659 -4.17 274.39780 7466 2.67 1084.05500 74660 2.65 114.05960 74661 -0.971 1082.03900 74662 2.61 1146.08100 74663 2.77 1110.09200 74664 3.09 1098.03800 74665 1.87 1124.07600 74666 2.63 760.07610 74667 6.47 405.30040 74668 -3.23 786.11340 74669 6.73 428.648 7467 7.09 784.09750 74670 6.45 808.11890 74671 5.77 326.19720 74673 -3.11 373.30160 74676 -1.37 351.27300 74677 - 369.28800 74678 -3.44 406.55706 7468 4.13 383.31500 74680 -2.98 151.16260 74682 1.36 151.16260 74683 1.28 151.16260 74684 -0.439 350.26160 74685 -2.02 500.54770 746859 4.05 400.63710 74686 7.71 103.11980 74687 -1.34 237.21530 74688 0.0505 237.21530 74689 0.0577 359.503 7469 0.477 220.22460 74690 -1.41 1056.00200 74691 0.357 1084.05500 74692 1.35 1112.10800 74693 2.12 406.45080 74694 4.08 642.84370 74695 8.56 672.91270 74696 9.27 670.89680 74697 9.05 305.39700 74698 -3.28 264.29900 74699 -3.22 7470 3.27 220.28900 74700 -2.72 277.34100 74701 -2.83 278.32500 74702 -2.93 286.35100 74703 -2.48 262.36900 74704 -2.04 262.36900 74705 -2.03 277.38400 74706 -2.67 280.410 74707 -1.98 296.38500 74708 -1.62 335.42100 74709 -1.5 273.288 7471 3.27 236.26700 74710 -2.4 210.25450 74711 1.95 294.30310 74712 -2.94 211.26240 74713 1.95 279.29180 74714 -3.41 278.34680 74717 -1.19 245.70700 74718 1.95 296.38500 74719 -1.62 377.24720 74720 -4.03 377.24720 74722 -3.13 282.16800 74723 1.95 337.22310 74725 -3.03 296.19500 74727 -0.517 338.20790 74731 -3.35 126.11330 74732 -0.677 126.11330 74733 -0.684 74736 -3.19 126.11330 74737 0.0969 126.11330 74738 0.108 126.11330 74739 0.241 126.11330 74740 0.126 126.11330 74741 -0.00831 126.11330 74742 0.0844 126.114 74743 0.104 387.32810 74744 -1.86 126.114 74745 -0.107 126.11330 74746 -0.11 126.114 74747 0.177 349.27690 74748 -1.77 1234.78800 74749 -3.32 291.344 7475 4.57 262.30430 74750 -1.24 351.39900 74751 -0.575 112.04500 74752 -0.483 186.20840 74753 -2.69 229.23310 74754 -2.09 570.60750 74755 2.4 230.21790 74756 -2.64 243.25970 74757 -1.99 606.06100 74758 2.4 125.17160 74759 -0.507 230.25920 7476 3.29 125.17160 74760 -0.457 125.17160 74761 -0.428 244.24440 74762 -2.65 140.13990 74763 -0.692 140.140 74765 -0.535 140.140 74766 -0.511 228.24500 74767 -2.23 342.15100 74768 -2.31 252.24100 7477 3.29 361.24780 74770 -2.97 350.26160 74771 -1.49 338.20790 74773 -2.96 460.43550 74774 2.39 636.60420 74775 3.01 300.26290 74776 2.9 337.22310 74778 -3.05 666.42600 74779 -2.31 335.46542 7478 2.13 630.39500 74780 -2.31 411.25860 74782 -3.51 425.28520 74785 -3.34 361.24780 74788 -2.97 194.23190 74789 2.63 371.92606 7479 2.13 228.28810 74790 -2.16 228.28810 74791 -2.28 243.30270 74792 -2.61 463.41140 74793 -0.803 120.17000 74794 0.0863 262.30430 74795 -1.16 751.72520 74796 -2.02 301.34040 74797 -0.987 119.11920 74798 -2.9 278.30370 74799 -1.31 532.581 748 0.365 445.463 7480 1.55 214.26150 74800 -2.5 176.17050 74801 -3.21 219.19520 74802 -3.51 324.28930 74803 -0.337 205.16690 74804 1.12 173.16810 74805 1.46 220.18000 74807 -3.56 233.22180 74808 -3.5 565.50010 74809 -1.16 597.49890 74810 -1.31 581.49950 74811 -1.26 274.26870 74812 1.6 234.20660 74813 -3.55 162.14390 74814 -3.46 218.25020 74815 -2.49 913.86580 74816 -1.98 236.28900 74817 -2.97 119.119 74819 -3.01 399.395 7482 2.1 202.20780 74820 -3.29 119.11920 74821 -2.78 1238.14700 74822 -1.95 204.22360 74823 -2.59 190.19710 74824 -3.4 275.30480 74825 -3.67 1238.14700 74826 -1.95 1400.28760 74827 -1.9 1562.42820 74828 -1.89 1312.75420 74829 9.46 698.95000 74830 8.87 432.48800 74831 4.2 1310.73830 74832 9.46 696.93410 74833 8.16 1346.81530 74834 9.46 195.23980 74835 2.63 674.92860 74836 9.27 230.69300 74837 2.63 225.20130 74838 -2.37 702.98180 74839 9.46 424.50910 74840 4.82 688.95520 74841 9.37 226.20930 74842 -2.37 261.66200 74843 -2.37 688.95520 74845 9.37 173.12680 74846 -2 702.98180 74847 9.46 87.16340 74848 1.49 698.95000 74849 8.87 438.53570 74850 5.26 660.90200 74852 9.14 819.20630 74853 7.29 234.20660 74854 -3.44 247.24840 74855 -3.38 228.11900 74856 0.783 248.23310 74857 -3.44 1672.16000 74858 1.65 176.17050 74859 -3.47 232.27680 74860 -2.36 250.31500 74861 -2.79 266.29300 74862 -2.5 164.15650 74863 -1.95 360.41090 74866 -2.68 414.40530 74867 2.65 319.31260 74868 -2.46 333.33920 74869 -2.36 285.338 7487 1.52 261.27650 74870 -2.18 317.38280 74871 -0.74 332.39750 74872 -2.35 351.39900 74874 -0.558 333.23000 74875 3.53 390.43510 74876 -0.185 303.35620 74877 -1.03 367.39840 74878 -0.882 252.26640 74879 -2.51 665.726 7488 -1.33 227.38950 74880 4.36 309.31780 74881 -3.26 310.30250 74883 -3.27 1940.71700 74885 -1.86 228.39740 74887 4.36 1778.57640 74888 -1.87 287.44140 74889 4.36 322.35800 7489 -1.98 1616.43580 74891 -1.89 785.01940 74892 5.45 2367.50190 74893 - 293.92400 74895 0.783 809.04080 74897 6.35 538.57600 74899 4.03 758.98210 74901 5.16 789.05110 74902 5.81 116.15830 74903 1.6 115.15030 74904 1.6 787.03520 74905 5.65 760.99800 74909 5.34 275.175 7491 3.98 173.20960 74911 0.285 2205.36130 74912 - 737.04280 74913 9.08 2196.30820 74915 - 74917 - 371.34082 7492 2.22 74920 - 672.85340 74921 4 74922 - 814.89170 74924 2.23 154.12010 74926 0.0989 720.95550 74928 8.05 810.86000 74929 2.24 415.30448 7493 2.22 646.87540 74930 8.98 365.31300 74931 2.08 191.18340 74932 0.798 432.48800 74933 4.25 379.29650 74934 1.71 232.25800 74935 2.03 696.93410 74936 8.18 729.01900 74937 9.61 456.50940 74938 4.79 466.58880 74939 5.97 470.00700 7494 3.42 720.95550 74941 8.05 731.03490 74942 9.61 646.87540 74943 8.98 130.12600 74944 -0.133 805.88390 74945 -2.72 726.91200 74946 -3.06 258.22950 74947 0.295 363.22060 74948 -3.39 506.46800 7495 3.42 157.12900 74951 -1.75 930.59480 74952 -2.93 259.15260 74955 -2.98 261.16840 74956 -2.98 270.23690 74957 2.93 185.22030 74958 0.412 261.16840 74959 -2.98 567.78200 7496 4.71 302.27880 74960 2.35 2978.96070 74962 - 806.10310 74963 5.45 810.137 74965 6.62 439.52370 74966 -1.65 725.977 74967 5.09 551.73640 74968 2.39 663.88800 7497 4.71 838.190 74970 6.61 479.58760 74971 4.2 1150.11300 74972 2.77 881.86700 74973 -2.15 247.24660 74974 1.46 766.03920 74975 7.88 1158.11030 74976 -2 742.019 74977 8.51 636.53790 74979 -3.44 337.411 7498 1.79 1169.91300 74980 -3.39 796.71950 74981 -2.17 1072.96270 74982 -2 326.29710 74983 -2.31 666.57770 74984 -2.17 842.71730 74985 -3.32 744.03370 74986 9.08 74987 - 74988 - 74989 - 238.23990 74990 -3.12 295.29120 74991 -3.49 316.26230 74992 1.92 294.34620 74993 -1.87 74994 - 74995 - 74996 - 761.46900 74997 - 74998 - 74999 - 224.34254 75 0.342 580.49150 7500 -0.959 75000 - 75001 - 75002 - 294.34620 75003 -1.91 309.36080 75004 -2.62 328.36240 75005 -1.62 367.39840 75006 -0.903 280.31960 75007 -2.26 188.22420 75008 -2.73 232.23370 75009 -3.31 272.469 7501 6.21 245.27560 75010 -3.37 246.26030 75011 -3.23 230.30400 75012 -2.06 230.30400 75013 -2.11 245.31860 75014 -2.53 248.34200 75015 -2.37 264.32020 75016 -1.56 677.934 75017 4.85 677.93250 75018 4.88 75019 - 596.53400 7502 -0.551 496.553 75020 0.609 204.22360 75021 -2.58 379.45070 75022 -1.79 821.52100 75023 - 75024 - 75025 - 762.094 75026 6.64 75027 - 75028 - 760.99800 75029 5.34 655.57800 75030 -1.2 758.98210 75031 5.15 783.00350 75032 5.86 336.72400 75033 0.509 788.131 75034 6.95 352.72300 75035 0.239 481.60350 75036 4.38 486.42900 75037 3.09 746.04960 75038 9.31 487.43600 75039 3.09 774.76800 75040 3.09 850.61490 75041 -1.81 519.56200 75045 3.66 1427.52300 75046 -1.05 615.66800 75048 3.66 576.71810 75049 2.63 414.449 7505 3.21 143.57100 75051 1.43 256.10400 75052 -1.59 342.34280 75053 -2.22 243.26120 75054 3.19 408.62900 75055 1.15 288.75400 75056 0.961 175.57000 75057 0.249 326.26040 75058 2.41 526.49030 75059 4.68 423.413 7506 -1.83 463.16600 75060 4.62 1060.03300 75061 0.357 705.987 75062 5.54 75063 - 1088.08700 75064 1.35 75065 - 75066 - 528.59530 75067 - 1116.14000 75068 2.12 75069 - 408.46660 75070 4.08 644.85960 75071 8.56 674.92860 75073 9.27 672.91270 75074 9.05 820.21420 75075 7.29 616.80640 75076 8.19 338.20790 75078 -3.25 349.27690 75079 -1.8 614.64370 7508 -2.04 337.22310 75083 -3.19 239.49840 75084 5.42 377.28700 75085 -2.63 365.23320 75086 -2.91 240.38160 75087 6.35 240.38160 75089 6.35 299.365 7509 1.73 240.38160 75090 6.35 813.88380 75091 2.23 302.23570 75092 1.56 809.85200 75093 2.24 268.43480 75094 7.1 254.23750 75095 3.37 786.02730 75096 5.45 268.43480 75097 7.1 268.43480 75098 7.1 810.04870 75099 6.35 297.34840 7510 2.01 759.99000 75101 5.16 790.05910 75103 5.81 714.99250 75104 9.53 1043.99100 75105 -0.0652 762.00590 75106 5.34 286.23630 75107 1.88 280.44550 75108 6.95 463.52200 75109 - 75110 - 75111 - 485.52750 75112 - 75116 - 336.55180 75117 8.01 722.97140 75118 8.05 583.62590 75119 2.25 390.471 7512 2.86 870.07750 75120 6.4 1027.94800 75121 0.0442 698.95000 75122 9.31 1027.94800 75123 0.0852 698.95000 75124 9.33 474.71890 75125 6.84 474.71890 75126 6.84 564.49210 7513 -0.877 474.71890 75131 6.84 731.03490 75134 9.61 5619.64550 75135 - 75137 - 75139 - 223.29150 7514 -2.62 75140 - 722.97140 75141 8.05 475.622 75142 3.28 165.23220 75143 1.78 89.09320 75144 -1.03 159.22610 75145 -1.05 132.11460 75146 -0.0966 75147 - 75148 - 258.11990 75150 -1.59 75151 - 75152 - 75154 - 75155 - 5379.50090 75156 - 531.41040 75157 -1.92 483.55310 75158 3.43 334.390 7516 -2.62 753.91770 75160 5.92 719.94600 75161 8.46 360.31480 75162 2.06 774.03650 75163 8.84 332.26170 75164 1.6 546.42170 75165 -2.35 5162.34200 75166 - 1459.00130 75167 -2.83 479.58760 75168 4.2 766.03920 75169 7.88 690.73130 75170 3.21 302.40790 75172 3.03 75173 - 306.16600 75175 -2.62 219.62600 75176 0.454 94.06990 75178 -2 296.19990 75179 -0.46 166.217 7518 2.82 347.25700 75182 4.01 304.19320 75183 -2.7 122.18600 75184 -0.615 812.25390 75186 9.16 1164.58830 75188 6.19 166.217 7519 2.82 263.42730 75192 -0.179 384.86100 75193 4.34 857.5179661 75194 - 75195 - 75196 - 349.40790 75197 4.34 727.64000 75198 4.89 75199 - 216.233 7520 2.42 75200 - 75201 - 656.73450 75202 4.89 661.50380 75203 - 183.16140 75204 -2.05 75205 - 75207 - 75208 - 75209 - 149.27958 7521 1.45 181.12230 75210 0.847 1701.19850 75211 2.97 162.27600 75212 0.958 241.95000 75213 -0.697 75214 - 205.92000 75215 -0.697 509.701 75216 1.92 910.44000 75218 9.42 537.66670 75219 0.916 534.68144 7522 1.97 565.71990 75220 1.95 121.92950 75221 -0.212 798.18430 75222 8.02 98.93970 75224 -0.212 213.89180 75226 -0.641 65.80000 75227 -0.151 112.05980 75228 -0.653 150.89200 75229 -0.212 335.45770 75230 5.85 317.44250 75231 5.75 335.45770 75232 5.15 335.45770 75233 5.15 335.45770 75234 5.18 335.45770 75235 5.15 3070.82690 75237 - 75238 - 75239 - 75240 - 75241 - 75242 - 646.66010 75243 - 410.37350 75244 2.52 796.15130 75245 6.2 785.87850 75246 4.68 295.41860 75247 3.59 253.79000 75248 -0.245 194.19030 75249 -0.697 382.327 7525 1.51 303.31650 75250 -2.12 414.40530 75251 2.02 168.02490 75253 1.38 75254 - 75255 - 75256 - 75257 - 937.02300 75258 0.444 348.47790 75261 5.72 586.63340 75262 0.444 75263 - 75264 - 75265 - 798.05790 75266 8.1 587.64140 75267 0.444 746.09260 75268 6.77 272.69200 75270 0.645 272.69200 75271 0.645 198.21730 75272 3.19 316.43200 75273 2.68 293.44300 75274 2.68 294.45100 75275 2.68 478.62300 75276 4.04 277.22950 75277 0.325 223.22370 75278 -2.62 522.633 75279 - 475.57974 7528 -1.51 510.556 75280 - 407.56800 75283 1.5 213.63800 75284 3.03 213.63800 75285 3.03 404.15600 75286 7.78 234.05600 75287 3.29 234.05600 75288 3.29 520.65940 75289 - 1441.559 7529 -1.51 748.10850 75290 6.93 428.38880 75291 1.77 195.21670 75292 2.64 368.70300 75293 7.78 790.147 75294 7.08 530.54370 75296 1.35 514.54430 75297 2.19 358.29590 75299 -2.22 649.87940 75300 4.13 593.77310 75301 2.51 621.82620 75302 3.34 335.54600 75303 1.29 705.98570 75304 5.54 162.14390 75305 -3.45 243.34400 75306 5.34 316.32690 75307 2.69 302.40790 75308 2.21 395.33900 75309 2.56 318.37090 75310 3.36 410.37350 75311 2.89 1089.94690 75312 -2.1 301.27080 75314 0.509 186.18290 75316 2.39 163.19310 75317 2.39 317.27020 75318 0.239 340.32700 75319 -2.21 175.57000 75320 0.249 473.51400 75321 4.63 335.45770 75322 5.86 344.31240 75323 -2.82 317.44250 75326 5.79 335.45770 75327 5.18 297.45280 75329 6.4 292.12000 75330 3.48 119.12400 75331 1.31 1048.02300 75332 -0.0652 291.13200 75333 4.25 286.23960 75334 2.41 182.13350 75335 1.12 479.69700 75336 6.04 226.48800 75337 1.54 670.21600 75339 5.43 1002.44770 75340 8.24 313.45220 75341 6.08 356.53990 75342 6.47 423.87100 75343 4.08 840.30710 75344 9.33 516.96300 75345 5.12 311.43630 75346 5.74 584.63380 75347 2.25 309.42050 75348 5.39 492.42950 75349 0.36 410.30400 75350 4.93 871.08540 75351 6.4 230.65300 75352 2.88 698.62420 75353 2.38 1031.98000 75354 0.0442 306.38000 75355 3.24 619.26000 75356 4.89 700.96590 75357 9.31 364.41800 75359 4.15 1031.98000 75360 0.0852 387.38810 75361 4.45 417.49840 75362 4.24 700.96590 75363 9.33 282.38010 75364 4.17 179.21570 75365 1.93 312.81500 75366 1.54 349.27600 75367 1.54 770.68680 75368 0.377 313.82300 75369 1.54 235.06400 75370 3.29 770.68680 75371 0.379 287.35840 75372 1.38 235.06400 75373 3.29 235.06400 75374 3.29 484.56110 75376 3.43 177.20640 75377 0.753 754.92560 75378 5.92 292.33180 75379 2.05 292.35300 75382 2.71 278.32700 75383 1.88 292.35300 75384 2.71 775.04440 75385 8.84 770.68680 75386 0.784 292.33180 75387 2.05 292.33180 75388 2.05 350.46100 75389 3.28 267.23322 7539 -3.66 472.08200 75390 7.27 454.36440 75391 1.5 377.84200 75392 4.14 247.33600 75393 1.16 383.34840 75394 -2.26 800.71280 75395 - 594.51810 75396 -0.433 586.54090 75397 -2.28 624.54410 75398 -0.394 176.17200 75399 0.38 668.775 754 1.53 498.73850 7540 7.51 652.24500 75400 4.07 219.32590 75401 2.62 737.19040 75402 8.29 315.755 75404 3.47 397.474 75405 3.51 402.65290 75406 9.04 416.67950 75407 9.02 340.41100 75408 4.59 75409 - 75410 - 396.60530 75411 6.78 410.63190 75412 6.69 800.71280 75413 0.378 164.22600 75415 -0.697 224.25460 75417 3.09 288.25220 75418 1.91 189.21560 75419 -2.98 1672.92488 7542 -1.6 786.68620 75420 0.271 505.69600 75421 4.03 470.24330 75422 4.03 408.62900 75424 1.15 99.09460 75425 -0.788 90.08120 75426 -1.53 800.71280 75428 0.559 340.37820 75430 -2.95 3370.867 75431 - 594.51810 75432 -1.02 770.68530 75433 -0.887 453.46700 75434 4.47 564.49210 75435 -0.558 3867.21300 75437 - 740.65930 75438 -0.938 594.51810 75439 -0.902 594.51810 75440 -0.706 2098.20300 75441 - 224.14980 75442 0.905 426.62970 75443 7.51 510.790 75444 9.12 538.84240 75445 9.38 566.89550 75446 9.64 594.94870 75447 9.81 623.00190 75448 9.97 642.99150 75449 8.7 344.31540 7545 3.23 618.97010 75450 9.54 1832.93800 75451 -0.974 246.34310 75452 2.4 274.39630 75453 3.57 302.44950 75454 4.57 330.50260 75455 5.48 358.55580 75456 6.37 354.52400 75457 5.85 254.16810 75458 3.67 663.58520 75459 -3.03 90.12100 75460 -0.597 860.76480 75461 0.556 482.73610 75462 8.67 538.84240 75463 9.38 1180.04110 75464 -2.96 566.89550 75465 9.64 594.94870 75466 9.81 623.00190 75468 9.97 4202.57100 75469 - 651.05500 75470 10.1 618.97010 75471 9.54 642.99150 75472 8.7 214.179 75473 -1.25 352.50810 75474 5.38 616.95420 75475 8.96 780.5390357 75476 - 808.5703341 75477 - 836.6016324999999 75478 - 864.6329309 75479 - 893.24180 75480 - 921.29496 75481 - 949.34812 75482 - 374.49500 75483 5.79 1309.15510 75484 -2.88 75485 - 433.60530 75487 2.15 354.30870 75489 -0.0712 233.225 7549 -0.83 354.30870 75491 -0.0738 326.55200 75492 0.906 398.36130 75493 0.681 120.10720 75494 -1.89 398.362 75496 0.668 398.36130 75497 0.681 372.68500 75498 6.47 338.30930 75499 0.244 479.526 7550 4 338.30930 75500 0.244 408.62900 75501 1.15 408.62900 75502 1.15 246.34310 75503 2.5 179.148 75504 - 510.78920 75505 9.12 408.62900 75506 1.15 177.13206 75507 - 326.46800 75508 1.32 608.54620 75509 2.51 515.987 7551 4 422.61300 75510 0.921 422.61300 75511 0.921 407.64400 75512 0.54 407.64400 75513 0.54 610.51750 75514 -0.955 756.65870 75515 -0.915 816.71220 75516 0.294 786.68620 75517 0.287 624.54410 75518 -0.818 830.73880 75520 - 258.11990 75522 -1.83 608.54470 75523 0.0346 75524 - 193.13150 75525 -2.32 246.34310 75526 2.5 274.39630 75528 3.52 274.39630 75529 3.52 327.120 7553 4.05 75530 - 75531 - 580.49150 75532 -0.243 538.84240 75533 9.38 538.84240 75534 9.38 302.44950 75536 4.48 302.44950 75537 4.48 274.39630 75539 3.52 410.40500 7554 0.0463 566.89550 75540 9.64 566.89550 75541 9.64 330.50260 75542 5.19 274.39630 75543 3.52 306.36020 75544 0.352 177.13210 75545 -1.88 594.94870 75546 9.81 246.34310 75547 2.5 594.94870 75549 9.81 358.55580 75550 7.16 246.34310 75551 2.5 177.13210 75552 -2.24 358.55580 75553 7.16 770.68680 75554 0.567 358.55580 75555 7.16 564.49210 75556 -0.124 358.55580 75557 7.16 623.00190 75558 9.97 624.54410 75559 -0.838 354.52400 75561 5.93 302.44950 75562 4.48 354.52400 75563 5.93 962.85340 75564 -0.242 354.52400 75565 5.93 580.49150 75566 -0.964 302.44950 75567 4.48 354.52400 75568 5.93 618.97010 75569 9.54 618.97010 75570 9.54 378.54540 75571 5.88 642.99150 75573 8.7 642.99150 75574 8.7 352.50810 75575 5.49 352.50810 75576 5.49 352.50810 75577 5.49 616.95420 75578 8.96 538.84240 75579 9.38 616.95420 75580 8.96 616.95420 75581 8.96 566.89550 75582 9.64 859.39480 75583 10.2 480.84940 75584 10.2 594.94870 75585 9.81 258.44000 75586 5.55 496.84880 75587 9.85 564.49210 75589 -0.881 623.00190 75590 9.97 102.09190 75592 -2.06 2979.96720 75594 - 2371.58080 75597 - 308.32640 756 1.35 1154.80810 75602 -2.66 59.02410 75606 - 735.25760 75608 10.3 616.95420 75609 8.96 352.50810 75610 5.49 642.99150 75611 8.7 378.54540 75612 5.88 618.97010 75614 9.54 310.42840 75615 5.39 75616 - 75617 - 578.52020 75618 2.23 578.52020 75619 2.23 422.72720 75620 9.78 578.52020 75621 2.23 506.88660 75622 10.1 240.42470 75623 6.86 504.87080 75624 9.97 534.93980 75625 10.2 532.92390 75626 10.1 298.54690 75627 9.06 562.99300 75628 10.2 478.83350 75629 10.1 180.16070 7563 -0.174 578.52020 75630 2.2 508.90250 75631 10.2 578.52020 75632 2.2 578.52020 75633 2.2 892.59300 75634 -3.14 874.57800 75635 -3.17 874.57800 75636 -3.15 892.59300 75637 -3.17 1214.30100 75638 -1.3 1215.30900 75639 -1.3 158.200 7564 2.02 1200.31700 75640 -1.29 1201.32500 75641 -1.29 866.77240 75642 2.72 866.77240 75643 2.73 866.77240 75644 2.73 75645 - 799.06580 75646 8.1 730.62450 75647 2.73 242.23340 75648 3.56 346.33460 7565 2.8 396.24390 75650 -2.73 730.62450 75651 2.76 730.62450 75652 2.76 730.62450 75653 2.73 302.23750 75654 -1.99 730.62450 75655 2.73 730.62450 75656 2.76 382.21740 75657 -3.24 394.27110 75658 -2.97 75659 - 287.294 7566 0.333 730.62450 75660 2.73 578.52020 75661 2.2 730.62450 75662 2.73 730.62450 75663 2.76 594.51960 75664 2.08 173.19300 75665 -3.01 594.51960 75666 2.08 594.51960 75667 2.08 594.51960 75668 2.08 594.51960 75669 2.08 410.50120 7567 0.803 594.51960 75670 2.08 594.51960 75671 2.1 594.51960 75672 2.08 594.51960 75673 2.1 594.51960 75674 2.1 611.52700 75675 1.12 611.52700 75677 1.12 507.42090 75678 -0.63 6326.09220 75682 - 1763.19450 75683 -3.1 833.35750 75688 10.2 535.47410 75689 -0.86 724.96130 7569 4.05 336.46570 75690 5.15 639.58010 75691 - 336.46570 75692 5.15 639.58010 75693 - 6010.85410 75695 - 336.46570 75696 5.18 505.44810 75697 -0.735 4876.12450 75698 - 6726.29640 75699 - 342.29650 7570 -2.28 336.46570 75700 5.15 1388.86840 75702 -1.61 214.64600 75703 3.03 214.64600 75704 3.03 273.13450 75705 -3.51 609.55420 75706 - 609.55420 75707 - 625.55360 75708 - 625.55360 75709 - 175.271 7571 3.25 546.42170 75710 -1.86 214.64600 75711 3.03 214.64600 75712 3.03 3588.35360 75713 - 155.12810 75717 -0.801 284.26350 75718 3.34 353.38840 75719 4.12 609.713 7572 5.65 462.36040 75721 0.55 263.37520 75722 2.53 462.36040 75723 0.227 462.36040 75724 0.245 263.37520 75725 2.53 462.36040 75726 0.525 462.36040 75727 0.521 645.00740 75728 9.47 909.45350 75729 10.1 317.22070 7573 3.03 514.50120 75730 1.49 263.37520 75731 2.53 299.83600 75733 2.53 299.83600 75734 2.53 620.98600 75735 9.78 264.38310 75737 2.53 264.38310 75738 2.53 436.36620 75739 1.16 436.36620 75740 0.561 436.36620 75741 1.16 436.36620 75743 1.16 436.36620 75744 1.16 149.12200 75745 - 436.36620 75746 1.16 304.25160 75747 1.23 436.36620 75748 1.16 436.36620 75749 1.16 418.44030 7575 3.3 478.40290 75750 0.127 478.40290 75751 0.127 478.40290 75752 -0.141 356.53990 75757 6.47 478.40290 75758 0.127 309.15200 7576 0.645 478.40290 75762 0.778 478.40290 75773 -0.141 179.14790 75775 - 179.14790 75776 - 478.40290 75777 0.127 478.40290 75778 -0.143 348.373 7578 -0.931 478.40290 75783 -0.143 619.87050 75784 4.97 272.42350 75785 5.58 169.26400 7579 0.802 448.37690 75790 -0.189 448.37690 75791 -0.145 75792 - 75793 - 448.37690 75794 -0.189 448.37690 75795 -0.183 448.37690 75796 -0.145 448.37690 75797 -0.145 448.37690 75798 -0.122 75799 - 596.44730 75801 -1.59 448.37690 75802 -0.217 925.65320 75803 -1.47 1824.00480 75804 -3.02 448.37690 75805 -0.217 494.35920 75807 0.285 494.35920 75808 -0.052 494.35920 75809 -0.0351 281.26610 7581 2.2 488.49530 75810 -1.08 330.50260 75811 5.19 480.37570 75813 -0.208 446.45860 75814 2.15 480.37570 75815 -0.208 480.37570 75816 -0.426 480.37570 75817 -0.208 75818 - 318.45040 75819 5.79 360.36120 7582 3.3 480.37570 75820 -0.408 480.37570 75821 -0.208 336.46570 75822 5.18 480.37570 75823 -0.208 620.98600 75824 9.8 336.46570 75825 5.2 480.37570 75826 -0.426 480.37570 75827 -0.419 298.46080 75828 6.4 5787.76700 75829 - 314.46020 75831 6.08 151.90800 75832 -2.31 312.44430 75833 5.74 169.92300 75834 -2.31 278.01500 75836 -2.31 456.49080 75837 4.47 376.51090 75838 5.79 464.37630 75839 -0.314 178.14000 75840 -1.88 801.27260 75841 10.1 256.25340 75842 2.8 178.14000 75843 -2.24 879.38440 75844 9.98 873.33680 75845 8.67 859.39480 75846 10.2 859.39480 75847 10.2 859.39480 75848 10.2 564.87970 75849 9.38 616.95420 75850 8.98 172.18510 75851 -4.15 612.92250 75852 8.04 564.87970 75853 9.36 616.95420 75854 8.91 612.92250 75855 8 879.61800 75856 -3.15 163.14850 75858 - 448.37690 75859 0.9 746.72960 7586 3.8 897.63300 75860 -3.17 162.83200 75861 3.8 164.15650 75862 -2.14 448.37690 75863 0.92 275.15040 75865 -3.64 594.94870 75867 9.72 594.94870 75868 9.72 594.94870 75869 9.72 594.94870 75870 9.81 140.09320 75871 0.489 140.09320 75872 0.489 140.09320 75873 0.489 7509.21000 75875 - 156.13600 75876 -0.801 448.37690 75877 0.407 527.47370 75879 -2.08 263.24450 75880 -1.89 354.39640 75881 4.12 75882 - 448.37690 75886 0.92 163.14850 75887 - 448.37690 75888 0.407 163.14850 75889 - 75890 - 163.14850 75891 - 164.15650 75892 -2.14 448.37690 75893 0.9 527.47370 75894 -2.12 169.18110 75895 -1.08 207.88500 75899 3.8 284.095 7590 4.85 1149.79820 75900 -0.712 300.26290 75902 3.08 2348.63380 75908 -1.74 1198.83560 75911 -1.74 364.56190 75913 6.12 629.00800 75914 8.83 255.26860 75915 2.17 254.26070 75917 2.17 277.25040 75918 2.17 420.52400 75919 4.54 402.65290 75920 9.04 416.67950 75921 9.02 254.28390 75922 2.07 185.241 75923 2.76 283.470 75925 - 161.15740 75926 1.41 271.41550 75927 6.61 271.41550 75928 6.61 103.09990 75929 -1.53 176.12470 75930 - 1063.18300 75931 -0.105 901.04240 75932 0.734 263.24450 75933 -2.31 282.29070 75934 3.71 383.62820 75935 9.11 358.55580 75936 6.95 356.29264040000004 75937 - 356.53990 75938 6.47 212.20080 75940 3.49 5547.62260 75942 - 5449.54770 75943 - 1736.18720 75944 -3.18 620.5379417 75945 - 674.41130 75947 -3.03 674.41130 75948 -3 151.16260 75949 0.531 460.73210 75950 6.14 476.73150 75951 4.89 594.94870 75952 9.72 1306.07000 75953 0.445 1143.92900 75954 2.19 79.54500 75955 2.13 75956 - 544.36400 75957 -2.52 823.14900 75959 5.94 215.93834 7596 -0.839 879.25500 75961 6.45 1450.26200 75963 -0.907 907.30900 75964 7.08 800.20020 75965 8.56 828.25330 75966 8.83 740.35800 75967 -4.07 904.6183291 75969 - 618.25650 75970 -4.2 824.6615141 75971 - 272.42350 75972 6.61 863.25600 75973 7.38 891.30900 75974 8.14 725.5805294 75975 - 784.20080 75976 8.96 272.42350 75977 6.61 414.34270 75984 4.12 656.65400 75988 1.21 258.14310 75989 -1.71 312.316 7599 -1.32 75990 - 693.52800 75991 2.89 304.18990 75992 -0.705 75993 - 75994 - 75995 - 75996 - 615.39480 75998 2.89 344.42470 75999 2.92 265.30650 76 2.94 378.417 7600 0.665 927.80630 76000 -2.3 344.42470 76001 2.92 350.47700 76002 5.07 718.08300 76003 3.22 144.12530 76004 0.43 378.49100 76005 4.05 441.36060 76007 1.53 331.45700 7601 -0.111 419.37880 76010 1.53 418.37080 76014 1.53 379.35800 76015 4.6 299.45400 76017 4.6 422.41570 76018 0.844 402.39460 7602 2.12 318.866 76023 0.759 479.84140 76024 10.1 507.89460 76027 10.2 439.73450 76028 9.69 346.418 7603 3.25 411.68130 76030 9.38 909.48840 76032 7.21 415.35070 76033 4.12 283.41100 76034 0.759 164.15650 76035 -2.14 384.63610 76036 9.11 163.14850 76037 - 164.15650 76038 -2.14 164.15650 76039 -2.14 163.14850 76040 - 448.37690 76041 0.9 76042 - 467.78770 76044 9.81 495.84080 76045 9.94 197.18790 76046 -2.7 196.14820 76049 -1.33 93.11780 76050 -2.71 152.16010 76051 -3.6 170.21990 76052 -1.36 605.97460 76054 9.69 623.00190 76055 10.1 545.37200 76056 -2.52 448.37690 76057 0.407 1449.25400 76058 -0.907 7358.68880 76059 - 448.37690 76060 0.92 316.51910 76061 5.88 580.96520 76062 9.93 330.54570 76063 7.16 594.99180 76064 10 594.94870 76065 9.81 824.15700 76066 5.94 880.26300 76067 6.45 589.97520 76068 9.84 908.31700 76069 7.08 408.400 7607 0.423 611.98080 76070 8.87 521.66730 76071 0.896 745.39770 76072 -4.07 788.12930 76073 6.95 607.99050 76074 9.87 312.22900 76075 1.03 523.68320 76076 1.15 579.93740 76077 9.65 495.63010 76078 0.143 543.67290 76079 1.24 627.98020 76080 8.81 622.28830 76081 -4.2 312.22900 76082 1.03 521.3481151 76083 - 519.65150 76084 0.614 567.69430 76085 1.78 603.95880 76086 9.41 652.00160 76087 8.19 479.58760 76088 4.13 326.29860 76089 -0.139 514.565 7609 3.68 477.57170 76090 3.65 501.59310 76091 3.92 326.29860 76092 -0.139 326.29860 76093 -0.255 326.29860 76094 -0.255 296.22960 76095 1.2 296.22960 76096 1.2 1011.88800 76097 9.22 864.26400 76098 7.38 306.20580 76099 -0.705 138.20686 7610 2.97 978.43110 76100 8.91 343.41680 76101 2.92 344.42470 76102 2.92 343.41680 76103 2.92 447.36900 76104 -0.145 343.41680 76105 2.92 343.41680 76106 2.92 1027.50170 76108 9.24 424.78610 7611 10 559.31570 76110 -3.47 771.41030 76111 -3.5 2103.44110 76112 -2.98 2087.44170 76113 -2.94 301.72400 76114 3.77 326.25560 76115 1.09 326.25560 76116 1.09 194.18400 76117 1.83 326.25560 76118 1.09 326.38960 76119 3.08 422.77022 7612 9.89 326.25560 76120 1.09 366.36580 76121 -3.08 1399.69800 76122 3.08 690.84100 76123 3.08 325.38160 76124 3.08 290.26810 76125 1.1 442.37230 76126 2.37 381.80900 76127 3.05 254.28060 76128 3.2 408.78670 7613 10.2 288.344 76130 4.01 442.37230 76131 2.37 442.37230 76132 2.37 357.34100 76133 2.58 336.40300 76136 3.38 454.47070 76137 4.4 296.24450 76138 4.21 454.47070 76139 4.4 736.931 7614 3.98 454.47070 76140 4.4 454.47070 76141 4.44 454.47070 76142 4.4 454.47070 76143 4.4 491.45810 76144 4.21 454.47070 76145 4.4 454.47070 76146 4.4 454.47070 76147 4.44 438.47130 76148 5.07 438.47130 76149 5.07 293.42110 76150 5.76 248.40360 76151 6.37 263.39510 76152 6.16 295.23660 76153 4.21 285.26980 76154 3.29 390.38390 76155 1.21 244.24270 76156 2.67 406.38330 76157 0.944 192.25420 76158 3.39 383.32830 76159 1.04 221.29550 76160 2.74 309.42050 76161 5.7 281.30590 76162 2.6 335.33500 76163 2.82 312.75000 76164 4.14 76166 - 663.56300 76167 4.14 76168 - 311.74200 76169 4.14 76171 - 246.30160 76172 2.65 454.47070 76173 3.86 703.89060 76174 3.32 76176 - 76177 - 76180 - 392.13900 76181 -2.31 76182 - 76184 - 76185 - 76186 - 76187 - 76188 - 76189 - 454.47070 76191 4.2 454.47070 76192 4.38 680.69810 76193 4.75 76194 - 76195 - 680.69810 76196 4.85 253.40030 76197 6.77 268.28340 76198 2.65 245.29370 76199 2.65 262.69200 76200 4.1 408.87900 76201 4.1 436.31260 76202 -1.61 261.68400 76203 4.1 248.31750 76204 3.04 385.33600 76207 3.08 78.04500 76208 3.08 240.18200 76209 2.13 312.40610 7621 1.76 346.46530 76210 5.53 243.32240 76211 4.04 244.33030 76212 5.28 703.89060 76213 1.89 480.84940 76215 10.1 508.90250 76216 10.2 440.74240 76217 9.69 412.68930 76218 9.38 260.19900 7622 1.79 468.79560 76220 9.81 496.84880 76221 9.94 76222 - 255.26860 76223 2.29 118.08800 76225 - 399.65080 76226 7 255.26860 76227 2.29 255.26860 76228 2.29 254.26070 76229 2.29 380.478 7623 5.01 295.14100 76230 4.88 479.58760 76231 4.13 336.14600 76232 4.88 477.57170 76233 3.65 294.42900 76234 5.76 264.40300 76235 6.16 310.42840 76236 5.7 460.73210 76237 6.14 460.73210 76238 6.14 76242 - 284.04700 76243 -2.31 254.40820 76244 6.77 126.11000 76245 0.441 126.11000 76246 -0.0649 128.12590 76247 0.214 127.11800 76248 0.926 266.29460 76249 3.08 302.36490 7625 3.89 76251 - 232.27830 76252 1.57 544.29780 76253 -3 347.36240 76254 5.23 358.77600 76255 3.06 76256 - 324.37370 76258 2.8 342.38900 76259 2.8 407.544 7626 0.892 94.54000 76260 0.495 89.09320 76261 0.996 844.43400 76263 6.42 76264 - 76265 - 334.41000 76266 2.22 334.41000 76267 2.22 334.41000 76268 2.22 327.27350 76269 4.85 298.41920 7627 2.9 871.64000 76270 -2.8 873.65600 76271 -2.19 417.34300 76272 0.794 228.28480 76273 3.13 352.73800 76274 4.84 546.31370 76275 -3.47 284.39110 76276 5.02 385.84400 76277 3.46 283.26060 76278 -1.85 601.35240 76279 -3.44 340.45590 7628 3.59 528.29840 76280 -2.92 256.339 76281 4 172.17850 76282 1.08 200.23160 76283 2.13 282.37680 76284 5.37 282.37680 76285 5.37 282.37680 76286 5.37 202.29400 76287 3.33 122.16770 76288 0.228 546.31370 76289 -3 224.26120 76290 2.2 903.72500 76291 -1.75 901.70900 76292 -1.71 436.58300 76293 5.93 418.35090 76294 0.794 548.32960 76295 -3.47 336.08390 76296 -2.23 643.93500 76297 6.87 353.55910 76298 8.48 368.55060 76299 8.03 346.46050 763 2.48 312.44582 7630 3.24 810.23800 76302 9.16 340.11570 76303 -2.23 355.57500 76304 8.53 411.68130 76305 9.33 156.26520 76306 3.22 258.354 76308 4 76309 - 275.343 7631 0.855 409.66550 76311 9.18 424.65690 76312 9.1 905.74100 76314 -1.71 974.78000 76315 -2.05 946.72700 76316 -2.07 918.67400 76317 -2.83 354.56710 76318 8.48 370.56650 76319 8.03 258.22620 7632 2.45 147.17390 76320 1.35 147.17390 76321 1.35 356.58300 76322 8.53 314.33250 76323 3.14 114.14570 76324 0.614 412.68930 76325 9.33 116.11850 76326 -0.61 890.62000 76327 -3.03 239.31560 76329 4.97 271.312 7633 0.0457 916.65800 76330 -2.52 281.30590 76331 3.73 410.67340 76332 9.18 934.67300 76333 -3.03 426.67280 76334 9.1 932.65700 76335 -2.39 132.27610 76336 2.97 1648.97580 76337 -1.62 979.82000 76339 -2.05 972.76400 76340 -2.11 114.14570 76341 -1.06 990.77900 76342 -2.08 223.270 76343 2.86 951.76600 76345 -2.07 988.76300 76346 -2.13 944.71100 76347 -2.09 962.72600 76348 -2.72 960.71000 76349 -2.12 270.23690 7635 2.24 224.21000 76350 1.87 180.31890 76351 3.44 923.71300 76352 -2.83 368.65420 76353 5.18 4212.46760 76354 - 211.64500 76355 1.39 1118.02800 76356 2.27 180.24350 76357 3.35 180.24350 76358 3.32 1100.01300 76360 2.15 1673.00050 76362 -1.5 3562.08100 76363 - 1102.02900 76364 2.76 1632.97640 76365 -1.6 1120.04400 76366 2.44 1118.02800 76367 2.64 1075.99100 76368 2.66 1978.18180 76369 -1.52 260.19900 7637 1.8 2307.38770 76370 -1.47 2636.59370 76371 - 1715.19630 76372 -1.61 1074.01700 76373 -0.516 1045.96400 76374 -0.997 1102.07000 76375 0.0283 4500.93310 76376 - 1130.12300 76377 0.636 1158.17600 76378 1.3 4080.49950 76379 - 422.33960 7638 -0.485 3650.11300 76380 - 3230.09480 76381 - 1186.23000 76382 2.43 1168.21400 76383 3.14 1214.28300 76384 2.93 1196.26700 76385 4.56 1198.28300 76386 4.5 1072.00100 76387 -0.158 1053.98600 76388 1.4 1100.05400 76389 0.651 374.385 7639 2.45 1082.03900 76391 1.76 1128.10700 76392 1.41 1110.09200 76393 2.23 153.13870 76394 1.01 923.58700 76396 -1.84 593.39700 76398 -2.6 289.41090 76399 1.61 263.37678 7640 4.43 311.77100 76400 1.3 889.57300 76401 -2.81 660.42780 76402 -3.12 676.42720 76403 -3.11 905.57200 76406 -1.69 1069.98500 76408 0.412 1051.97000 76409 1.88 299.838 7641 4.43 1053.98600 76410 1.72 1067.96900 76411 1.4 1049.95400 76412 2.11 1094.00700 76415 2 1075.99100 76416 2.67 1122.06000 76417 2.38 1104.04400 76418 3.11 1148.09700 76419 3.01 270.23690 7642 3.11 1150.11300 76420 2.8 1132.09800 76421 3.37 1178.16600 76422 3.26 921.69700 76423 -2.52 939.71300 76425 -3.03 937.69700 76426 -2.39 977.80400 76427 -2.11 1160.15100 76428 3.63 995.81900 76429 -2.08 1206.21900 76430 3.61 1188.20400 76431 4.18 1234.27200 76432 4.07 1216.25700 76434 4.62 1262.32500 76435 4.48 1244.31000 76436 4.69 1290.37900 76437 4.38 1272.36300 76438 4.86 993.80300 76439 -2.13 1318.43200 76440 4.01 1300.41700 76441 5.74 1302.43200 76442 5.83 949.75000 76443 -2.09 967.76600 76444 -2.72 965.75000 76445 -2.12 1122.06000 76446 2.27 1106.06000 76447 2.76 1124.07600 76448 2.44 1122.06000 76449 2.64 1080.02300 76450 2.66 142.06970 76451 -1.61 144.08560 76452 -1.19 1078.04900 76453 -0.516 1049.99500 76454 -0.997 1067.96900 76455 1.37 1049.95400 76456 2.09 1065.95300 76457 1.36 1047.93800 76458 2.16 1106.10200 76459 0.0283 1091.99100 76460 1.93 1073.97500 76461 2.53 1120.04400 76462 2.38 1134.15500 76463 0.636 1102.02900 76464 2.64 1162.20800 76465 1.3 1148.09700 76466 2.6 1130.08200 76467 2.89 1176.15000 76468 2.62 1158.13500 76469 3.19 1204.20300 76470 3.06 1186.18800 76471 3.88 1190.26100 76472 2.43 1232.25600 76473 3.79 1214.24100 76474 4.41 1260.31000 76475 4.35 1242.29400 76476 4.4 1288.36300 76477 4.61 232.274 76478 - 1270.34700 76479 4.59 5770.72830 76480 - 1316.41600 76481 4.29 5259.32770 76482 - 1298.40100 76483 4.92 1300.41700 76484 5.19 1218.31400 76485 2.93 1172.24600 76490 3.14 1146.08100 76491 1.95 1200.29900 76492 4.56 1128.06600 76493 2.37 1174.13400 76494 2.05 1156.12100 76495 2.79 1202.18700 76496 2.58 1184.17200 76497 3.54 284.47880 76499 7.1 1202.31500 76500 4.5 1230.24100 76502 3.42 162.18370 76503 -0.302 1212.22500 76504 4.23 1258.29400 76505 4.11 1240.27800 76506 4.32 1076.03300 76508 -0.158 1058.01700 76509 1.4 1104.08600 76511 0.651 1286.34700 76513 4.35 1268.33200 76514 4.32 1270.34700 76515 4.45 76516 - 76517 - 76518 - 76519 - 1086.07100 76520 1.76 324.32430 76521 -2.06 1132.13900 76522 1.41 1114.12400 76523 2.23 1074.01700 76524 0.412 885.62400 76526 -2.72 903.63900 76527 -2.57 272.14700 76528 - 76529 - 76530 - 1056.00200 76532 1.88 76533 - 1058.01700 76534 1.72 1072.00100 76536 1.4 232.27350 76537 1.21 1053.98600 76538 2.11 232.27350 76540 1.23 1098.03800 76541 2 1080.02300 76542 2.67 1126.09100 76543 2.38 101.10390 76545 0.379 1108.07600 76547 3.11 1152.12900 76548 3.01 1154.14500 76549 2.8 1136.12900 76550 3.37 997.87900 76552 -0.198 1182.19800 76553 3.26 1164.18200 76554 3.63 1041.93200 76555 -0.894 1210.25100 76556 3.61 1043.94800 76557 -0.771 1025.93300 76558 0.188 1069.98500 76559 -0.226 1192.23600 76560 4.18 1072.00100 76561 -0.153 1053.98600 76562 1.37 1056.00200 76563 0.914 1238.30400 76564 4.07 87.07730 76565 -0.112 1220.28900 76566 4.62 1266.35700 76568 4.48 1248.34200 76569 4.69 710.812 7657 1.36 1294.41000 76570 4.38 1276.39500 76571 4.86 458.50240 76572 4.14 458.50240 76573 4.14 458.50240 76574 4.14 0.00000 76579 - 428.525 7658 2.04 0.00000 76580 - 76581 - 0.00000 76582 - 76585 - 458.50240 76588 4.14 458.50240 76589 4.14 264.364 7659 1.04 76590 - 402.65290 76591 6.48 418.65230 76592 5.11 76593 - 76594 - 618.25650 76596 -3.52 240.66500 76597 0.801 142.58600 76598 0.801 144.60200 76599 0.801 464.506 766 1.07 926.09490 7660 -0.98 164.03200 76600 0.943 127.57200 76601 0.943 128.57900 76602 0.943 388.84400 76603 4.41 213.23850 76604 1.23 75.06660 76606 -0.67 588.27300 76607 3.08 87.07730 76608 -0.132 546.19300 76609 3.3 383.62820 76610 9.01 273.31600 76611 2.76 440.49710 76612 3.77 271.41550 76613 5.95 299.46870 76614 7.08 315.46810 76615 4.86 215.30920 76616 3.77 231.30860 76618 1.93 76619 - 243.327 76620 -2.69 1322.46400 76621 4.01 328.27800 76622 -2.22 1304.44800 76623 5.74 319.45830 76624 5.75 319.45830 76625 6.19 1306.46400 76626 5.83 319.45830 76627 5.72 215.30980 76628 3.53 199.07590 76629 - 321.33510 76630 -2.49 199.07590 76631 - 317.44250 76633 5.8 317.44250 76634 5.8 317.44250 76635 5.8 317.44250 76636 5.53 1072.00100 76637 1.37 1053.98600 76638 2.09 317.44250 76639 5.4 1069.98500 76640 1.36 1051.97000 76641 2.16 1096.02200 76642 1.93 1078.00700 76643 2.53 1124.07600 76644 2.38 317.44250 76645 5.85 1106.06000 76646 2.64 332.43390 76647 5.57 3563.16170 76649 - 1152.12900 76650 2.6 1134.11300 76651 2.89 1180.18200 76652 2.62 1162.16700 76653 3.19 1208.23500 76654 3.06 1190.22000 76656 3.88 1236.28800 76657 3.79 1218.27300 76658 4.41 1264.34100 76659 4.35 237.295 7666 1.18 1246.32600 76664 4.4 1292.39500 76666 4.61 1274.37900 76667 4.59 1320.44800 76669 4.29 1302.43200 76670 4.92 1304.44800 76671 5.19 1150.11300 76672 1.95 1132.09800 76673 2.37 1178.16600 76675 2.05 1160.15100 76678 2.79 1206.21900 76679 2.58 1188.20400 76680 3.54 1234.27200 76682 3.42 1216.25700 76683 4.23 1262.32500 76684 4.11 1244.31000 76685 4.32 1290.37900 76686 4.35 1272.36300 76687 4.32 1274.37900 76688 4.45 6744.45400 76689 - 6763.48700 76690 - 289.45400 76698 3.15 290.46190 76699 3.15 360.448 7670 4.23 6878.54800 76700 - 6824.50000 76701 - 6849.51300 76702 - 5828.71000 76703 - 6923.44600 76705 - 327.52190 76709 7.98 161.15588 7671 -2.82 759.93730 76719 1.36 112.12650 76721 0.587 355.57500 76722 8.76 383.62820 76723 9.11 299.46870 76724 7.44 411.68130 76728 9.38 327.52190 76732 8.26 380.48000 76749 4.51 553.90010 76751 9.11 581.95320 76754 9.33 666.11270 76756 9.83 664.09680 76758 9.75 231.28870 7676 -2.85 416.408 7678 -2.19 6842.14220 76780 - 8192.80290 76781 - 141.12800 76792 -2.11 155.11150 76793 -1.57 139.11210 76794 -1.62 526.68260 76800 2.99 510.68320 76801 3.24 568.76240 76802 2.76 582.74590 76803 1.83 598.74530 76804 0.568 744.88590 76810 0.343 544.34200 76814 -3.41 889.05430 76819 0.835 903.08090 76820 1.12 383.34840 76821 -2.26 357.28850 76825 -2.41 355.27260 76826 -2.95 332.357 7683 4.62 165.23220 76833 1.81 544.36460 76839 -2.52 1450.26100 76842 -0.903 359.34900 76844 -1.12 197.20840 76846 0.592 212.24230 76849 1.08 85.06140 76851 -1.23 707.67270 76854 -2.08 172.13870 76855 -3.58 172.13870 76856 -2.95 179.21570 76864 -1.54 869.81330 76865 -1.99 1031.95390 76868 -1.97 316.372 7687 -0.328 101.10390 76872 0.379 1664.51690 76873 -1.94 650.57830 76884 -2.3 812.71890 76886 -2.31 974.85950 76887 -2.29 1607.42250 76888 -2.15 1001.91100 76889 -0.198 1311.41300 76892 -0.299 1232.35800 76894 1.88 1045.96400 76896 -0.894 366.45352 769 3.15 1047.98000 76900 -0.771 1029.96400 76904 0.188 1074.01700 76905 -0.226 1076.03300 76908 -0.153 1058.01700 76909 1.37 1060.03300 76910 0.914 1020.46300 76911 7.45 858.32240 76912 8.89 119.14300 76913 - 74.12500 76914 - 101.14640 76915 - 388.41440 76917 3.61 388.41440 76918 3.61 388.41440 76919 3.61 342.40830 76921 3.08 356.43490 76922 3.22 342.40830 76923 1.8 76928 - 76929 - 384.63610 76930 9.01 301.23120 76931 -2.04 316.47600 76933 4.86 232.31660 76934 1.93 429.33780 76935 -0.83 216.31720 76937 3.53 76941 - 317.20790 76942 -1.69 290.48340 76943 6.22 290.48340 76944 6.04 290.48340 76945 6.04 290.48340 76948 6.04 290.48340 76950 6.22 290.48340 76952 6.22 318.45040 76953 5.8 290.48340 76954 6.04 318.45040 76955 5.8 664.09680 76957 - 318.45040 76959 5.53 318.45040 76962 5.4 318.45040 76965 5.85 334.44980 76966 5.57 470.68230 76978 8.19 344.48610 76979 4.82 356.58300 76980 8.76 206.15270 76981 0.977 344.487 76982 4.82 120.08700 76983 - 412.68930 76986 9.38 151.16260 76987 0.544 810.23800 76991 9.16 328.52980 76992 8.26 76993 - 76994 - 272.29740 76995 4.18 171.25670 76996 - 153.24140 76997 - 76999 - 297.349 77 2.55 691.89340 77000 7.7 665.85620 77001 7.32 255.41610 77003 - 237.40090 77004 - 324.29260 77005 -1.11 376.48800 77006 5.95 589.48000 77008 -3.44 581.73790 77009 1.83 298.19000 77010 -2.4 597.73730 77011 0.568 127.00000 77012 -0.151 272.29740 77013 4.16 10.01294 77014 -0.151 343.48030 77015 5.73 327.48090 77016 6.51 662.41770 77017 -3.47 740.38280 77018 -4.07 358.29590 77021 -2.41 356.28000 77025 -2.95 198.21580 77027 0.592 431.31000 77028 -1.8 172.13870 77029 -3.58 172.13870 77030 -2.95 179.21570 77031 -1.54 376.13000 77032 4.89 243.36290 77033 4.51 1233.36500 77036 1.88 100.13900 77037 - 1018.83500 77038 -2.16 1000.82000 77039 -1.89 377.13700 77040 4.89 1016.81900 77041 -2.14 117.14630 77042 0.248 223.06800 77043 0.938 223.06800 77044 0.938 223.06800 77045 0.938 276.49980 77046 7.74 917.10750 77047 1.42 341.40090 77048 3.08 341.40090 77049 3.08 341.40090 77050 3.08 341.40090 77051 3.08 384.43700 77052 2.87 663.07400 77054 6.67 663.07400 77056 6.67 663.07400 77057 6.67 124.06000 77058 0.783 355.42750 77059 3.22 355.42750 77060 3.22 931.78000 77061 -1.86 111.00000 77062 0.169 185.28380 77063 4.06 433.36730 77064 -0.83 321.23750 77065 -1.69 77068 - 259.38650 77070 4.22 259.38650 77071 4.22 259.38650 77072 4.22 558.55320 77073 2.09 572.57980 77074 2.22 1028.87300 77075 -1.57 557.54580 77076 -0.885 543.51930 77077 -0.983 1046.88800 77079 -1.98 1046.88800 77080 -1.98 1044.87200 77081 -1.88 288.31740 77082 -2.79 316.37060 77083 -2.46 1002.83600 77084 -1.91 1030.88900 77085 -1.59 343.50140 77086 -0.328 428.58320 77087 -0.23 722.97250 77091 8.81 299.34800 77092 3.46 673.06050 77093 9.72 751.02570 77094 9.19 313.28320 77095 2.61 616.95420 77096 9.12 620.98600 77097 9.81 698.95110 77098 9.35 1043.99300 77099 -0.456 332.47698 771 2.94 365.37620 77100 -2.05 323.33950 77101 -1.68 379.40280 77104 -1.55 208.16750 77107 0.977 379.40280 77112 -1.61 337.36610 77114 -1.3 393.42930 77116 -0.912 622.751 7712 5.95 338.20790 77120 -3.34 692.90080 77121 7.7 666.86350 77122 7.32 344.48770 77124 5.73 664.99700 77125 8 742.96210 77126 7.6 616.95420 77127 8.91 694.91930 77128 8.12 669.02880 77129 8.61 454.513 7713 3.97 746.99390 77130 8.06 224.21000 77131 1.87 243.21200 77132 -2.94 243.21200 77133 -2.81 321.17700 77134 -1.62 153.13400 77135 -2.34 964.08560 77136 6.1 1042.05070 77137 5.28 155.15000 77138 -2.72 942.08010 77139 6.3 594.698 7714 5.89 1020.04520 77140 4.96 587.36670 77141 -2.83 571.36730 77142 -1.17 573.38320 77143 -3.31 558.39120 77144 -2.33 785.01330 77145 2.49 622.87270 77146 4.15 622.87270 77147 4.08 947.15390 77148 0.811 933.12730 77149 0.51 220.308 7715 4.03 638.87210 77150 2.96 785.01330 77151 2.18 1079.26850 77152 0.127 1079.26850 77153 0.127 1079.26850 77154 0.0122 947.15390 77155 1.19 785.01330 77156 2.68 754.98730 77157 3.18 862.09910 77158 7.24 940.06420 77159 6.11 446.405 7716 -0.0405 964.08560 77160 6.08 896.41340 77162 9.39 864.11500 77163 7.82 942.08010 77164 6.27 858.06730 77165 6.34 269.402 77166 - 936.03240 77167 5.71 244.37030 77168 4.51 1023.87200 77169 -2.16 1005.85700 77170 -1.89 677.95120 77171 5.71 1021.85600 77172 -2.14 664.43250 77173 -3.47 744.41240 77174 -4.07 663.42620 77176 -2.74 741.39130 77177 -3.09 571.57240 77179 2.22 351.397 7718 3.73 265.00530 77180 2.68 372.52530 77181 4.71 1033.91000 77183 -1.57 602.97070 77184 9.23 580.96520 77185 9.96 680.93580 77186 8.61 658.93030 77187 9.42 543.51620 77188 -2.15 1051.92500 77189 -1.98 403.81300 7719 2.88 952.05780 77190 5.35 1049.90900 77191 -1.88 527.51680 77192 -2.08 561.96200 77193 -1.88 557.54580 77195 -0.885 545.50720 77196 -1.81 213.33690 77197 5.13 244.22000 77198 -2.94 1051.92500 77199 -1.98 464.506 772 1.04 438.608 7720 5.03 279.43810 77200 7.05 357.54990 77201 7.25 355.53400 77202 6.91 385.60310 77203 7.61 383.58720 77205 7.29 413.65620 77206 7.92 1007.87300 77207 -1.91 1035.92600 77208 -1.59 411.64040 77209 7.62 441.70940 77210 8.18 439.69350 77211 7.9 469.76260 77212 8.42 467.74670 77213 8.12 497.81570 77214 8.7 495.79980 77215 8.32 525.86890 77216 9.03 523.85300 77217 8.53 553.92200 77218 9.33 251.38490 77219 6.26 307.49120 77220 7.53 393.66660 77221 9.53 275.40630 77222 6.08 305.476 77223 7.11 329.49680 77224 6.81 331.51260 77225 7.19 329.49680 77226 6.89 359.56580 77227 7.6 357.54990 77228 7.27 387.61900 77229 7.95 385.60310 77230 7.62 415.67210 77231 8.25 443.72530 77232 8.55 471.77840 77233 8.89 499.83160 77234 9.22 527.88480 77235 9.49 555.93790 77236 9.73 429.59060 77237 -0.23 724.98730 77239 8.81 1162.24960 77240 - 753.04040 77241 9.19 1132.10000 77242 3.18 413.65620 77243 7.91 1160.15300 77244 3.49 443.40000 77245 2.18 441.70940 77246 8.17 1188.20600 77247 4.04 700.96590 77248 9.35 1001.13700 77249 - 159.26900 7725 - 1043.99300 77250 -0.456 1196.14000 77251 -1.53 744.97690 77252 7.6 1455.98020 77253 9.84 696.93410 77254 8.12 927.08810 77256 6.74 1001.91300 77257 -0.871 749.00870 77258 8.06 1191.53420 77259 9.55 1019.24174 7726 0.308 345.41600 77260 2.1 244.22000 77261 -2.81 345.41600 77262 2.1 324.20000 77263 -1.62 344.40900 77264 2.1 154.14200 77265 -2.34 156.15800 77267 -2.72 297.49640 77268 7.45 589.38150 77269 -2.83 330.46110 77270 5.75 967.10780 77271 6.1 77272 - 344.44460 77273 5.67 77274 - 1043.99300 77275 -0.456 1047.08770 77276 5.28 945.10230 77277 6.3 204.29100 77278 1.91 1025.08220 77279 4.96 129.24320 7728 3.04 573.38210 77280 -1.17 575.39800 77281 -3.31 204.29100 77282 1.91 77283 - 77284 - 559.39860 77285 -2.33 309.25280 77286 - 77287 - 77288 - 302.32180 7729 2.56 77290 - 77291 - 766.08230 77292 5.88 1041.97700 77293 -0.669 77294 - 77295 - 77296 - 77297 - 77298 - 77299 - 921.075 7730 -0.00438 77300 - 77301 - 77302 - 77303 - 77304 - 77305 - 210.36500 77308 1.27 361.36750 7731 -0.395 999.89700 77310 -0.958 665.44100 77311 -2.74 745.42090 77312 -3.09 480.53000 77313 - 1515.33200 77314 -1.95 334.36430 77315 -0.778 241.15770 77316 2.04 504.53360 77317 4.86 226.34200 77319 2.09 372.371 7732 3.34 297.26400 77320 3.81 273.19780 77321 2.66 130.18490 77322 2.33 217.30680 77323 4.91 180.18180 77325 1.04 438.18500 77327 1.45 832.09570 77328 3.39 860.14890 77329 4.12 77330 - 77331 - 790.50700 77332 - 77333 - 77334 - 77335 - 77336 - 77337 - 77338 - 77339 - 288.25220 7734 1.97 407.37310 77340 -2.48 1243.14010 77341 -1.73 522.58970 77342 1.19 863.10650 77343 7.24 943.08640 77344 6.11 967.10780 77345 6.08 865.12240 77346 7.82 945.10230 77347 6.27 859.07470 77348 6.34 939.05460 77349 5.71 312.434 7735 3.08 526.68210 77350 2.7 542.68150 77351 2.19 470.61880 77352 2.77 470.61880 77353 2.05 486.61820 77354 1.94 682.95060 77355 8.61 204.01350 77356 -1.82 660.94510 77357 9.42 954.07260 77358 5.35 214.34430 77359 5.13 941.108 7736 2.83 358.55730 77360 7.25 108.18090 77361 3.61 388.45740 77363 0.592 356.54140 77366 6.91 1638.37970 77367 -2.2 386.61050 77368 7.61 77369 - 77370 - 384.59460 77371 7.29 414.66360 77372 7.92 412.64780 77373 7.62 1476.23910 77374 -2.46 442.71680 77375 8.18 77376 - 440.70090 77377 7.9 1353.19140 77378 -1.98 470.77000 77379 8.42 1273.04650 77380 -3.36 1110.90590 77381 -3.41 987.85820 77382 -2.32 173.98640 77383 - 948.76530 77384 -3.45 825.71760 77385 -2.45 386.52280 77386 5.83 288.37980 77387 2.93 554.84180 77388 9.3 639.00130 77389 9.85 943.124 7739 1.2 456.69880 77390 8.57 723.16070 77391 10.1 512.80510 77392 9.25 807.32020 77393 10.2 568.91140 77394 9.77 625.01770 77395 10 77396 - 324.39190 77397 3.45 132.16250 77398 0.587 151.16260 77399 -1.88 98.14630 77400 0.439 339.47120 77401 4.36 468.75410 77403 8.12 498.82310 77404 8.7 325.39930 77405 3.45 325.39930 77406 3.45 325.39930 77408 3.45 163.19440 77409 -2.77 163.19440 77410 -2.82 149.16780 77411 -2.9 296.53100 77412 8.32 354.65320 77413 9.62 466.86580 77414 10.2 494.91900 77415 10.3 324.58420 77416 8.99 214.38740 77417 6 1155.96520 77418 -2 202.29060 77419 1.79 249.10300 77421 4.64 405.30400 77422 3.45 405.30400 77423 3.45 197.14820 77424 1.7 1198.04490 77426 -1.7 878.56900 77427 -3.22 361.365 77428 5.64 392.46830 77429 5.14 488.43770 77430 -2.2 288.42770 77431 3.46 193.24230 77433 1.04 256.46710 77434 7.52 228.41400 77435 6.2 342.29650 77436 -2.27 200.36080 77438 5.45 296.22960 77439 1.2 504.43710 77440 -2.26 324.88900 77441 3.46 324.88900 77442 3.46 126.23920 77443 5.12 154.29240 77444 5.93 184.36140 77445 6.61 646.87650 77446 9.13 77447 - 810.75750 77448 -1.93 342.90400 77449 3.46 77450 - 1603.49970 77451 -1.64 77452 - 342.90400 77453 3.46 342.90400 77454 3.46 289.43510 77455 3.46 86.06990 77456 -0.132 289.43510 77457 3.46 289.43510 77458 3.46 289.43510 77459 3.46 77460 - 546.84570 77461 9.31 700.04130 77462 7.98 812.25390 77463 9.16 418.50560 77465 5.61 336.36200 77466 3.33 364.41520 77467 4.28 228.41400 77468 6.32 378.44180 77469 4.71 540.515 7747 0.719 256.46710 77470 7.8 406.49490 77471 5.53 420.52150 77472 5.87 416.48970 77473 5.29 264.44610 77474 6.61 414.47390 77475 4.95 42.01680 77477 - 708.98630 77478 7.69 466.86580 77479 9.77 680.93320 77480 7.03 518.79260 77481 9.01 162.18700 77482 -2.99 162.18700 77483 -3.04 738.97080 77485 5.65 576.83020 77486 6.54 652.88000 77487 7.62 148.16040 77488 -3.07 754.98730 77490 3.18 754.98730 77491 3.16 432.48910 77492 5.29 430.47330 77493 4.99 454.49470 77494 5.19 496.80720 77497 8.32 241.24050 77498 0.41 526.87630 77499 9.03 524.86040 77500 8.53 241.24050 77501 0.41 241.24050 77502 0.41 554.92940 77503 9.33 108.18090 77504 3.59 196.37210 77505 7.28 210.39870 77506 8.01 224.42530 77507 8.51 170.33480 77509 5.83 805.048 7751 5.18 268.52090 77510 8.46 120.19160 77512 3.88 232.40420 77513 7.64 232.40420 77514 7.63 246.43080 77515 8.14 246.43080 77516 8.14 88.14820 77517 1.1 88.14820 77518 1.17 88.14820 77519 1.19 775.065 7752 5.48 102.17480 77520 1.55 252.39230 77522 6.26 394.67400 77525 9.53 360.57320 77526 7.6 358.55730 77527 7.27 388.62640 77528 7.95 777.038 7753 4.72 77530 - 386.61050 77531 7.62 416.67950 77532 8.25 444.73270 77534 8.55 472.78580 77535 8.89 500.83900 77536 9.22 1027.95100 77537 0.0394 528.89220 77538 9.49 556.94530 77539 9.73 1136.12900 77540 3.18 414.66360 77541 7.91 442.71680 77542 8.17 274.18000 77543 2.55 1164.18200 77544 3.49 985.87100 77545 -1.1 1192.23600 77546 4.04 931.78000 77547 -1.57 929.76500 77548 -1.53 997.88200 77549 -0.545 1013.92400 77551 -0.614 1025.93500 77552 0.198 1025.93500 77553 0.198 450.33700 77555 3.63 316.35500 77556 1.67 1005.94300 77557 -0.871 1023.91900 77558 0.776 1071.96200 77559 2.5 929.10290 77560 6.74 1193.54890 77561 9.55 450.33700 77562 3.63 450.33700 77563 3.63 499.77500 77565 6.47 233.03600 77566 0.783 512.45900 77568 -0.0474 417.36070 77569 -0.0474 320.81400 77570 3.02 285.36030 77571 3.02 327.33130 77572 2.37 77574 - 77575 - 77576 - 290.48340 77577 6.75 77578 - 292.49920 77579 7.18 394.48420 77580 4.89 404.34260 77581 -0.0517 404.34260 77582 -0.0517 160.17110 77583 -2.94 404.34260 77584 -0.0517 273.35000 77585 1.87 405.35000 77586 -0.0517 160.17110 77587 -2.94 405.35000 77588 -0.0517 77589 - 273.35000 77590 1.87 273.35000 77591 1.87 77592 - 434.50500 77593 4.88 405.35000 77594 -0.0517 405.35000 77595 -0.0517 1208.03490 77598 -2.75 594.56000 77599 -0.0517 286.36550 776 3.03 410.45860 77600 3.83 410.45860 77601 3.83 433.44780 77602 3.83 433.44780 77603 3.83 594.56000 77604 -0.0517 576.54400 77605 -0.0517 576.54400 77606 -0.0517 576.54400 77607 -0.0517 77609 - 77610 - 77611 - 184.12680 77612 -0.0187 890.72930 77613 -2.31 327.89100 77614 6.06 292.43730 77615 6.06 237.23070 77616 3.38 336.40220 77617 1.6 313.41350 77618 1.76 568.91140 77619 9.66 195.13010 77620 0.729 287.24480 77621 1.9 449.38540 77622 0.475 861.41070 77623 10.2 596.96460 77624 9.89 767.68160 77625 -2.07 929.82220 77626 -2.04 890.72930 77627 -2.3 1052.86990 77628 -2.21 1013.77700 77629 -2.67 989.90000 77630 -1.1 127.14120 77631 1.23 498.44330 77633 -0.761 141.12470 77634 0.207 77636 - 918.29790 77637 8.42 127.11850 77638 -0.689 331.29730 77639 2.46 563.48470 77640 -0.73 77641 - 285.27200 77642 2.62 563.52930 77643 2.09 202.16520 77644 - 271.24540 77645 2.22 523.59710 77646 1.19 245.20810 77647 2.01 541.67410 77648 2.19 310.38690 77649 4.97 310.38690 77650 4.97 310.38690 77651 4.97 485.61080 77652 1.94 883.60600 77653 -3.22 542.66870 77655 1.38 129.11400 77656 -0.74 337.18110 77657 -3.43 498.44330 77658 -0.761 269.22950 77659 2.2 328.19240 77660 1.17 103.07670 77662 -2.58 254.28340 77663 1.32 609.93400 77667 6.07 246.307 7767 4.65 627.70730 77670 2.63 460.34560 77671 0.536 192.19130 77672 - 77673 - 278.28660 77674 -2.55 294.28600 77675 -2.49 620.98600 77676 9.92 625.01770 77677 10.2 568.91140 77678 9.92 512.80510 77679 9.59 7768 - 596.96460 77680 10 540.85830 77681 9.8 484.75190 77682 9.28 883.41620 77683 10.1 831.34160 77684 10.2 803.28850 77685 10.2 887.44790 77686 10.2 283.25610 77687 3.1 267.25670 77688 3.4 198.176 77689 -2.51 337.413 7769 3.76 134.24000 77690 1.59 398.66420 77691 7.94 548.66340 77692 0.202 206.59200 77693 0.749 782.08170 77694 6.22 768.09810 77695 6.28 481.64650 77696 0.636 430.13500 77698 4.99 60.05200 77699 -0.107 302.23900 7770 2.1 74.07850 77700 0.0883 61.04000 77701 -0.0225 220.24600 77702 0.365 206.28590 77707 -0.174 1306.357 77709 - 329.28150 77710 3.06 271.24540 77711 2.26 545.51400 77712 2.09 132.14160 77713 -0.174 133.14900 77714 -0.174 261.38200 77716 3.44 299.14864 77717 - 163.92480 77719 -1.08 77720 - 431.37010 77722 0.3 104.06300 77723 - 324.30830 77724 1.35 355.45010 77725 2.43 411.47060 77726 -2.19 201.15550 77728 1.63 454.62800 77729 4.39 293.364 7773 2.02 236.42100 77732 0.81 454.60160 77733 4.1 454.60160 77734 4.1 912.19750 77735 3.87 454.60160 77736 4.1 455.60900 77737 4.1 491.06300 77739 4.1 365.855 7774 2.02 345.20640 77740 -3.36 491.06300 77741 4.1 486.59710 77742 5.29 792.07498 77749 5.38 430.40470 7775 1.03 136.11480 77751 -0.929 788.07990 77752 1.91 792.07490 77753 5.36 313.45280 77754 6.09 313.45280 77755 6.08 608.72200 77756 0.936 678.89770 77757 5.78 692.92430 77759 6.08 348.391 7776 0.412 598.30000 77760 -0.899 99.13110 77761 -0.481 1225.77900 77762 -1.31 253.23010 77764 3.11 229.20870 77765 2.47 321.18170 77766 -2.81 177.99300 77767 2.66 353.47360 77768 3.2 345.28090 77769 2.68 400.55094 7777 3.89 343.30800 77770 3.33 742.63210 77771 -1.5 433.53930 77772 4.93 124.94000 77773 3.08 432.18100 77774 3.19 188.94000 77775 -0.697 397.74900 77776 4.92 390.54000 77779 5.06 257.78000 7778 3.76 314.36200 77780 1.56 390.54000 77782 5.06 390.54000 77785 5.06 316.54170 77786 6.06 394.50690 77787 4.57 330.89500 77789 5.06 256.297 7779 3.94 330.89500 77790 5.06 447.36950 77791 0.155 330.89500 77792 5.06 295.44120 77793 5.06 417.38110 77794 0.0137 417.38110 77795 0.0137 417.38110 77796 0.0137 295.44120 77797 5.06 127.12730 77798 -1.1 269.22950 77800 2.88 367.37250 77801 3.98 322.16650 77802 -3.01 184.12680 77803 -0.47 445.39670 77804 0.774 668.53910 77805 1.76 335.54440 77806 8.01 334.53590 77807 7.59 333.52850 77808 7.59 591.53790 77809 -0.144 448.37690 7781 -0.147 406.45186 77810 - 77811 - 171.21410 77812 1.86 294.43380 77813 5.06 294.43380 77814 5.06 294.43380 77815 5.06 658.98940 77816 8.38 273.37000 77817 3.61 176.27600 77818 2.4 171.21700 77819 -1.96 297.349 7782 2.74 1328.23340 77820 10.1 273.37000 77821 3.61 273.37000 77822 3.61 622.48620 77824 -1.11 810.57910 77825 -0.319 319.28840 77826 -1.09 77827 - 598.12340 77828 -3.49 366.406 7783 0.9 544.59520 77830 0.44 551.69330 77831 1.37 565.71990 77832 1.71 579.74650 77833 2.09 2013.27900 77834 - 259.34340 77835 3.18 77836 - 222.21560 77837 -0.803 626.51690 77838 -1.02 259.34340 77839 3.18 407.26520 77840 0.67 259.34340 77841 3.18 181.12280 77842 -0.293 320.19370 77843 -3.04 788.65750 77844 -1.26 401.66820 77845 6.54 73.05070 77846 -0.171 77847 - 198.17600 77848 -3.87 640.588 7785 -0.528 211.06780 77851 -2.1 295.43750 77852 5.87 400.16760 77854 -3.58 124.52300 77855 -0.338 132.22400 77856 0.749 447.36950 77857 -1.05 161.13470 77858 2.09 156.11670 77859 0.174 114.10260 77860 -2.61 214.01600 77861 2.43 317.22770 77862 1.36 554.52800 77863 6.25 77864 - 77865 - 394.71930 77866 6.25 1010.84200 77867 -1.74 150.21690 77868 1.32 111.11910 77869 1.32 888.82940 77870 0.974 915.87510 77871 1.25 887.86500 77872 0.929 876.94670 77873 2.75 876.99200 77874 1.8 130.07940 77875 -0.8 530.43550 77876 1.64 407.26520 77877 0.672 894.82270 77878 -1.96 1025.26570 77879 3.31 879.87800 77880 3.99 303.26860 77882 -0.66 325.25040 77883 -0.66 397.33940 77885 1.03 316.26340 77886 2.05 548.40770 77887 -1.02 77888 - 77889 - 269.38130 7789 3.64 593.73000 77890 1.37 77891 - 77892 - 155.13190 77893 -0.835 75.06660 77894 -0.497 295.43750 77895 5.87 519.15090 77896 -2.85 503.15150 77897 -3.59 387.71100 77898 4.45 371.36120 77899 2.61 461.50480 7790 3.64 387.36060 77900 1.21 77901 - 302.26120 77902 -0.66 387.71100 77903 4.45 355.36180 77904 3.07 387.71100 77905 4.45 457.47640 77906 -0.0382 383.32880 77907 2.07 502.63960 77908 3.79 314.26420 77909 -0.965 291.27500 77910 -0.965 292.28240 77911 -0.965 776.96910 77912 3.85 335.45830 77913 5.87 70.13290 77914 2.98 70.13290 77915 2.78 70.13290 77916 2.72 753.97990 77917 3.85 754.98730 77918 3.85 335.45830 77919 5.2 500.79590 77920 8.93 850.08660 77921 2.43 86.13230 77922 1.1 502.39900 77923 -1.12 479.40980 77925 -1.12 480.41720 77926 -1.12 142.23860 77927 3.12 198.34490 77928 5.2 156.26520 77929 3.7 172.30770 77930 4.45 887.76750 77931 -0.474 444.43460 77932 -1.22 385.34470 77933 1.27 319.45890 77934 5.97 447.36950 77935 -1.05 324.45500 77936 7.91 534.44090 77937 -1.99 127.07880 77938 - 283.25610 77939 3.39 7794 - 885.17220 77940 4.13 151.93100 77942 1.93 738.64500 77943 - 77944 - 77945 - 77946 - 359.30740 77947 0.762 255.24600 77948 2.57 293.42160 77949 5.46 236.221 7795 1.26 357.29160 77950 0.599 339.27630 77951 1.53 559.77550 77952 4.75 267.27930 77954 2.92 481.79440 77955 8.92 300.49930 77956 5.18 183.17960 77957 -1.87 512.45910 77958 -1.99 511.45170 77959 -1.99 504.44590 77961 2.25 314.54900 77967 3.68 404.456 7797 4.96 399.32820 77975 1.13 337.26040 77976 2.21 191.16070 77977 1.3 433.38600 77978 1.28 569.59960 77979 2.4 312.40450 7798 0.917 811.86790 77980 2.26 1142.92200 77981 2.19 382.32150 77982 1.04 806.89900 77983 -2.72 538.39600 77984 -0.307 809.85200 77985 2.24 279.09580 77986 3.68 394.33220 77987 2.56 409.36610 77988 2.89 635.46240 77989 0.0275 410.39970 7799 0.917 378.28970 77990 1.71 813.88380 77991 2.23 283.25610 77992 3.11 291.79900 77993 4.02 409.36610 77994 2.52 332.39720 77995 5.33 563.93800 77996 9.47 77997 - 77998 - 77999 - 264.365 78 3.82 887.061 7800 1.29 367.46040 78000 1.38 499.80960 78001 8.18 162.37750 78002 4.47 426.14600 78010 4.84 426.14600 78011 4.84 426.14600 78012 4.84 185.14430 78014 -1.55 224.21810 78015 2.37 351.46170 78018 -0.443 334.80200 78019 3.62 409.70910 78020 9.9 299.34870 78021 3.62 784.09750 78022 6.48 272.25280 78023 1.79 186.21720 78025 -0.00496 272.25280 78026 2.36 257.12400 78028 -0.00496 272.25280 78029 2.49 324.371 7803 5.09 396.44450 78030 3.1 275.14000 78032 -0.00496 318.49350 78033 6.86 350.49230 78034 6.07 350.49230 78035 6.07 187.55600 78036 0.81 223.23010 78038 2.87 1363.60100 78039 -1.55 185.221 7804 -0.387 326.47090 78040 5.95 155.12640 78042 1.1 305.47540 78043 7.17 563.70400 78044 1.63 299.25790 78045 -3.33 337.47420 78046 6.27 337.47420 78047 6.24 359.47970 78048 5.79 281.4534 78049 - 275.4058 78050 - 385.6025 78051 - 357.5494 78052 - 329.4962 78053 - 387.6184 78054 - 393.6661 78055 - 355.5335 78056 - 383.5867 78057 - 306.354 7806 1.28 327.4803 78060 - 359.5653 78061 - 415.6716 78062 - 413.6557 78063 - 411.6398 78066 - 189.62000 78067 0.783 365.6129 78068 - 331.5121 78069 - 385.541 7807 3.31 309.42100 78070 5.4 305.4748 78072 - 307.4907 78073 - 225.65000 78074 2.13 309.5066 78075 - 337.5597 78076 - 441.7089 78077 - 333.44240 78078 5.42 443.7247 78079 - 214.289 7808 -0.453 439.6930 78080 - 471.7779 78081 - 469.7620 78082 - 467.7461 78083 - 335.459 78084 5.18 78085 - 499.8311 78086 - 497.8152 78087 - 495.7993 78088 - 527.8842 78089 - 401.43600 7809 2.08 568.91140 78090 9.77 525.8683 78091 - 523.8525 78092 - 555.9374 78093 - 553.9215 78094 - 253.4003 78095 - 251.3844 78096 - 981.43510 78097 9.9 394.48310 78098 5.14 353.47360 78099 3.86 334.451 781 4.11 441.43300 7810 2.08 353.47360 78100 3.72 495.63010 78101 0.413 453.59340 78102 -0.0424 467.57690 78103 -0.548 425.54020 78104 -0.905 648.89130 78105 9.13 418.73400 78106 6.48 418.73400 78107 6.48 439.52370 78108 -1.49 397.48710 78109 -1.62 420.52040 78111 5.61 338.37680 78112 3.33 73.07060 78113 - 366.43000 78114 4.28 87.09718 78115 - 115.15034 78116 - 143.20350 78117 - 171.25670 78118 - 199.30982 78119 - 213.33690 78120 - 227.36298 78121 - 241.38960 78122 - 255.41610 78123 - 269.44272 78124 - 283.46930 78125 - 311.52250 78126 - 339.57560 78127 - 367.62880 78128 - 395.68190 78129 - 423.73510 78130 - 451.78826 78131 - 200.36080 78132 - 214.38740 78133 - 228.41400 78134 - 380.45650 78135 4.71 242.44056 78136 - 256.46710 78137 - 270.49372 78138 - 298.54690 78139 - 204.13422 7814 -0.318 326.60004 78140 - 408.50970 78141 5.53 354.65320 78142 - 382.70640 78143 - 410.75950 78144 - 438.81270 78145 - 1031.98000 78146 0.0394 268.47780 78147 - 296.53100 78148 - 324.58420 78149 - 190.10764 7815 -0.454 266.46200 78150 - 144.04300 78153 0.648 108.58900 78154 0.648 107.58200 78155 0.648 258.31230 78156 3.56 536.48700 78157 1.24 490.50900 78158 1.24 492.52400 78159 1.24 1440.56100 78160 -1.11 165.70400 78161 4.26 422.53630 78163 5.87 418.50450 78164 5.29 416.48860 78165 4.95 78166 - 78167 - 78168 - 78169 - 78170 - 78171 - 78172 - 432.48800 78173 4.99 78174 - 456.50940 78175 5.19 935.81000 78176 -1.57 933.79400 78177 -1.53 1001.91100 78178 -0.545 1017.95400 78179 -0.614 350.49230 78180 6.09 1029.96400 78181 0.198 78182 - 78183 - 78184 - 78185 - 78186 - 1029.96400 78187 0.198 78188 - 78189 - 1027.94800 78190 0.776 78191 - 78192 - 78193 - 1075.99100 78194 2.5 78195 - 78196 - 78197 - 78198 - 78199 - 306.43970 7820 3.63 78200 - 78201 - 78202 - 78203 - 78204 - 78206 - 664.82830 78207 2.34 186.20620 78208 1.59 456.51050 78209 4.71 604.650 7821 2.95 78210 - 78211 - 78212 - 78213 - 78214 - 355.36430 78215 -3.08 202.20930 78216 1.81 64.11610 78217 -0.145 78218 - 403.38820 78219 3.28 293.31660 7822 3.88 84.13910 78220 1.62 78221 - 86.15490 78222 0.696 268.20190 78223 -0.448 78224 - 78225 - 565.71990 78226 1.43 478.55760 78227 5.28 509.61360 78228 -0.747 422.45130 78229 3.56 286.71300 7823 2.04 78231 - 78232 - 78233 - 78234 - 151.12610 78235 -0.24 162.18700 78236 -0.258 137.13600 78237 0.671 133.94000 78238 1.7 195.21510 78239 -2.01 252.26800 7824 1.01 211.21450 78241 -1.97 428.69020 78242 8.91 191.19000 78243 0.417 338.25300 78244 -2.61 141.06300 78245 -1.59 301.79200 78246 -2.61 147.17230 78247 -2.84 266.33900 78249 -2.61 429.12700 7825 4.99 222.23720 78250 2.67 185.19920 78251 2.98 201.19860 78252 2.68 520.68260 78253 4.69 562.76230 78254 1.63 288.46750 78255 6.86 304.46690 78256 5.5 302.45100 78258 5.19 304.46690 78259 4.86 492.14000 7826 4.99 789.05170 78260 5.81 764.02330 78261 7.66 807.02540 78262 6.15 776.07710 78263 7.91 819.07920 78264 6.73 835.07860 78265 6.6 792.07650 78266 7.92 190.10870 78267 -1 768.05510 78268 8.48 811.05720 78269 6.5 436.51980 78270 4.88 691.63020 78271 -2.29 286.45160 78272 5.91 284.43570 78273 6.11 286.45160 78274 6.72 148.16040 78275 -3.04 466.69510 78276 6.88 444.64810 78277 7.76 460.64750 78278 6.99 434.5039 78279 - 894.82270 78280 -1.97 217.19800 78281 2.33 231.22460 78282 2.45 604.514 78283 0.295 853.77080 78284 -2.19 618.53950 78285 0.818 632.56610 78286 2.04 646.59270 78287 2.65 660.61920 78288 3.2 1040.96390 78289 -2.18 181.18850 78290 -2.14 367.04600 78292 0.328 358.60040 78293 7.29 173.19250 78294 - 215.63300 78296 - 199.63400 78297 - 418.65234 783 5.23 2348.05190 78300 - 558.39120 78301 -3.47 530.31540 78302 -3.49 699.74140 78303 2.34 144.25450 78304 3.42 1474.28820 78305 -3.14 428.73330 78306 8.55 236.39290 78307 5.1 208.25360 78308 3.16 208.25360 78309 3.16 492.387 78310 -0.834 349.44180 78311 2.77 225.22330 78312 3.81 293.34030 78313 4.62 249.30560 78314 -0.082 150.21760 78315 2.35 150.21760 78316 2.35 250.41950 78317 6.54 847.34940 78318 -3.37 90.07790 78320 -0.653 118.13110 78321 -0.0065 118.13110 78322 -0.0065 118.13110 78323 -0.0065 269.22950 78324 3.16 351.45770 78325 3.02 231.18150 78326 1.57 281.24020 78327 3.02 285.22890 78328 2.79 353.47360 78329 3.44 242.31620 78330 1.37 301.77400 78331 3.33 373.40460 78332 4.07 196.28600 78333 3.92 196.28600 78334 3.92 196.28600 78335 3.92 182.17330 78336 0.637 73.11700 78337 1.21 283.25610 78338 3.36 152.14730 78339 1.24 730.05020 78340 9.33 773.05230 78341 6.14 752.05570 78342 8.4 795.05780 78343 6.83 458.93800 78344 3.38 306.06010 78345 -1.65 228.09500 78346 -1.89 341.37830 78347 3.22 180.13810 78348 1.81 882.62400 78349 -2.57 400.57600 78351 2.42 290.48340 78352 6.27 418.49830 78354 2.07 310.17510 78355 - 983.76900 78357 -2.14 413.61320 78358 5.44 1160.11000 78359 -0.679 218.27200 78360 2.28 210.18190 78363 -2.32 1050.21500 78364 -1.72 537.70980 78367 1.85 551.73640 78368 2.2 580.71190 78369 1.18 322.48220 78370 2.98 594.73850 78371 1.38 348.37140 78373 -1.09 588.14120 78374 -3.5 222.24050 78375 -1.82 977.72100 78376 -2.22 829.88320 78378 2.02 436.52090 78385 5.37 481.60350 78387 4.64 309.44520 78388 4.75 309.44520 78389 4.75 439.56680 78390 4.05 310.45260 78391 4.75 310.45260 78392 4.75 407.44040 78393 4.75 407.44040 78394 4.75 316.26730 78397 -2.08 330.29390 78398 -1.99 146.18580 78399 2.2 146.18580 78400 2.2 420.52150 78402 5.39 180.20050 78405 1.44 180.20050 78406 1.44 522.19570 78408 -3.5 518.16610 78409 -3.5 312.57350 78410 9.24 340.62660 78411 9.51 148.20170 78412 3.37 570.68520 78413 3.03 504.99000 78414 4.14 279.33480 78416 2.06 279.33480 78417 2.06 279.33480 78418 2.06 78419 - 676.66170 78420 0.092 78421 - 78422 - 215.30980 78423 3.53 297.45340 78424 6.3 78426 - 368.67980 78427 9.75 78428 - 359.28400 78429 - 78430 - 558.137 78432 4.49 6352.15860 78434 - 78436 - 1231.26960 78437 - 78438 - 380.69050 78439 9.85 180.22200 78440 -1.04 408.74360 78441 9.97 329.20650 78442 - 296.48790 78443 7.77 78445 - 468.44000 78446 - 78447 - 268.43480 78448 7.12 511.44200 78449 - 510.47600 78450 - 512.49200 78451 - 78452 - 494.47700 78453 - 496.49300 78454 - 78455 - 538.52900 78456 - 540.54500 78457 - 522.53000 78458 - 524.54600 78459 - 566.58300 78460 - 568.59800 78461 - 550.58300 78462 - 552.59900 78463 - 594.63600 78464 - 350.66450 78465 10 596.65200 78466 - 578.63600 78467 - 580.65200 78468 - 622.68900 78469 - 399.46700 7847 2.11 624.70500 78470 - 406.77080 78471 10.2 606.69000 78472 - 650.74200 78473 - 652.75800 78474 - 634.74300 78475 - 636.75900 78477 - 678.79500 78478 - 680.81100 78480 - 662.79600 78481 - 78482 - 664.81200 78483 - 1255.56820 78484 3.73 1383.67470 78485 3.33 1093.42760 78486 4.85 706.84800 78487 - 708.86400 78488 - 690.84900 78489 - 483.72908 7849 3.69 178.33900 78492 3.63 96.19500 78493 - 443.37150 78494 - 692.86500 78495 - 1478.90740 78496 0.072 401.29180 78497 - 365.21220 78499 - 271.24770 78501 - 75.10970 78502 -0.83 286.23970 78503 - 1498.89710 78507 0.192 307.39280 78508 4.04 1624.06540 78509 -0.991 206.285 7851 0.552 399.48820 78510 4.01 1612.05470 78511 -0.217 326.324 78512 1.35 487.40700 78513 - 1512.92370 78514 0.284 443.30910 78515 - 444.29390 78516 - 433.35700 78517 - 1478.90740 78518 0.0829 1555.97200 78519 0.312 315.36360 7852 1.17 458.32050 78520 - 458.34310 78521 - 387.26520 78522 - 285.40700 78523 2.77 144.10650 78525 - 273.28620 78526 - 466.34580 78527 - 443.37150 78528 - 459.39360 78529 - 608.72338 7853 5.74 461.41000 78530 - 476.38040 78531 - 427.32910 78532 - 416.28380 78533 - 430.31040 78534 - 515.41640 78535 - 492.37980 78536 - 429.34490 78537 - 308.11600 78538 3.65 429.55200 78539 3.6 360.31480 7854 2.91 460.50000 78540 2.07 315.53430 78541 6.06 78542 - 532.55950 78543 4.02 301.34520 78544 3.86 419.34250 78546 5.2 375.48020 78549 2.16 360.31480 7855 3 941.77500 78550 -0.924 495.25630 78551 - 78552 - 508.90252 78553 - 117.12370 78554 -0.253 536.95568 78555 - 567.51200 78556 - 565.00884 78557 - 593.064 78558 - 117.12370 78559 -0.253 357.48648 7856 4.34 621.11516 78560 - 635.14174 78561 - 649.16832 78562 - 677.22148 78563 - 78565 - 78566 - 327.41590 78567 1.96 78568 - 78569 - 393.94712 7857 4.34 417.45070 78570 1.96 78571 - 78572 - 479.24000 78573 - 328.27300 78576 1.48 344.27240 78577 0.91 267.30100 7858 0.773 328.27300 78582 1.32 328.27300 78586 1.31 369.43140 78588 3.91 233.19740 78589 1.38 351.825 7859 1.17 370.43880 78590 4.02 503.62610 78591 0.852 318.49350 78594 4.07 360.44400 78595 2.05 358.42810 78596 2.23 78597 - 78598 - 78599 - 344.44460 78600 2.35 342.42870 78601 2.9 391.56460 78602 3.42 389.54870 78603 3.47 391.56460 78604 3.42 389.54870 78605 3.47 78607 - 78608 - 5379.50090 78609 - 4318.82110 78610 - 849.59400 78611 -3.08 434.57400 78612 - 355.47600 78613 - 594.51500 78615 -2.26 622.52510 78617 -2.72 814.69170 78618 -2.39 87.84400 78619 -0.151 260.37460 7862 3.44 215.22520 78620 2.91 473.39200 78621 4.06 672.39650 78624 -3.03 196.13750 78625 0.028 170.12060 78626 0.25 170.12060 78627 0.117 892.59600 78628 -3.18 296.83600 7863 3.44 299.42770 78630 6.05 150.17450 78631 2.16 198.3449 78632 - 212.3715 78633 - 226.3981 78634 - 240.4247 78635 - 577.51130 78636 -0.428 254.4513 78637 - 352.6373 78638 - 380.6905 78639 - 332.47700 7864 3.09 591.53790 78640 -0.144 408.7436 78641 - 436.7968 78642 - 294.5151 78643 - 322.5683 78644 - 264.4461 78645 - 703.02810 78646 5.57 705.04400 78647 5.59 301.338 7865 0.935 721.04340 78650 4.77 509.63680 78651 - 523.72630 78652 2.4 523.72630 78653 2.4 662.96430 78654 8.45 78655 - 678.96370 78656 7.4 78657 - 523.72630 78659 2.4 337.799 7866 0.935 212.20260 78660 -0.917 489.64410 78661 4.64 426.71740 78662 7.09 1051.97200 78663 2.09 1049.95600 78664 2.2 318.494 78666 4.07 90.44200 78667 -0.151 186.24810 78668 1.92 148.15710 78669 -1.7 1053.98800 78670 1.73 161.97320 78671 -0.697 120.92100 78672 0.783 152.19040 78673 1.96 393.27300 78674 5.52 250.25210 78677 2.36 344.449 7868 2.95 969.82800 78680 -0.908 275.38740 78683 5.78 983.85500 78684 -0.424 166.14070 78685 -0.222 414.62060 78686 5.44 340.11570 78687 -1.52 210.18340 78688 0.731 380.910 7869 2.95 1011.90800 78690 0.0536 310.39170 78692 4.75 310.39170 78693 4.75 310.39170 78694 4.75 214.21520 78695 0.968 331.27690 78696 0.747 414.62060 78699 5.94 244.243 7870 2.64 172.22150 78700 1.86 416.63650 78701 5.77 545.60260 78703 0.44 279.43810 78705 7.01 308.49860 78706 7.55 307.49120 78707 7.55 192.12350 78709 -1 410.71650 78710 9.9 78715 - 564.30960 78717 -3.13 564.30960 78718 -3.13 1007.18982 7872 -1.25 514.95500 78720 4.77 415.50360 78721 4.77 492.37980 78723 - 373.65810 78726 7.89 296.44490 78730 5.87 336.46570 78731 5.87 336.46570 78732 5.87 289.36940 78734 1.95 127.20700 78738 1.72 1119.38840 78739 5.15 169.17780 78741 -0.679 446.40410 78742 0.768 234.24630 78743 -0.498 489.60110 78745 4.03 152.28100 78757 -0.821 238.27960 78758 2.69 327.54500 78759 5.79 416.27700 78761 2.81 597.65300 78762 2.68 884.10460 78765 6.58 534.98900 78766 5.18 568.79000 78767 4.71 708.94590 78768 8.59 340.49740 78769 6.29 230.38680 78770 5.17 148.15710 78771 -1.41 148.15710 78772 -1.41 148.15710 78773 -1.41 146.18430 78774 0.67 146.18430 78775 0.67 78776 - 521.38960 78777 -2 662.79600 78778 - 704.83300 78779 - 387.81700 78780 3.95 146.18430 78781 0.67 147.26200 78782 1.46 690.84900 78783 - 78784 - 78785 - 276.32610 78786 0.588 78787 - 78789 - 584.826 7879 5.27 78790 - 78792 - 78793 - 78794 - 241.39010 78795 6.46 297.49640 78796 8.62 325.54960 78797 9.16 578.63600 78798 - 289.185 7880 -2.12 268.47780 78805 7.51 303.45950 78806 6.68 305.47540 78807 7.11 393.66660 78808 9.54 254.36840 78809 - 715.98050 78810 8.67 875.67400 78811 -2.29 246.30010 78812 0.215 717.99640 78813 9.06 689.94320 78814 8.75 360.53500 78815 - 116.15830 78816 -0.0628 116.15830 78817 -0.0628 524.50300 78818 - 172.22150 78819 1.4 538.52900 78820 - 302.36330 78821 1.5 552.55600 78822 - 552.55600 78823 - 552.55600 78824 - 471.46200 78825 3.1 580.60900 78826 - 78827 - 408.44070 78828 -1.5 220.21970 78829 -1.12 320.338 7883 1.25 274.31020 78830 0.602 144.16840 78831 0.323 319.45890 78832 5.93 319.45890 78833 5.95 393.43090 78834 1.41 319.45890 78836 5.95 319.45890 78837 5.93 304.37920 78838 1.52 174.23740 78839 1.73 262.29950 78841 0.153 132.15770 78842 0.157 296.33880 78843 3.72 488.41300 78844 - 526.47600 78845 - 567.54800 78846 - 1016.01230 78847 0.0171 188.17790 78849 - 158.19500 78850 0.871 288.33680 78851 1.1 316.38990 78852 1.89 186.24810 78853 2.05 188.13640 78854 1.53 83.13170 78856 1.62 224.16690 78857 0.223 85.14750 78858 0.696 338.48160 78859 6.27 366.322 7886 2.93 338.48160 78860 6.24 360.48710 78861 5.79 68.99530 78870 0.228 78871 - 78872 - 78873 - 78874 - 78875 - 78876 - 146.14270 78877 0.814 199.55100 78878 2.06 78879 - 446.427 7888 -0.974 78880 - 78881 - 78882 - 504.43710 78883 -2.26 154.24930 78884 3.02 810.70300 78885 -2.26 166.21700 78886 2.83 178.14810 78887 -0.271 547.50490 78888 -2.36 547.50490 78889 -2.36 480.463 7889 0.15 1033.93830 78890 -1.65 241.25060 78891 2.44 297.4959 78892 - 325.54959 78893 - 335.5439 78894 - 333.5280 78895 - 225.3471 78896 - 960.80500 78897 0.341 868.84800 78899 0.341 872.87800 78900 0.341 274.25200 78901 -4.14 177.18120 78902 -4.14 412.69080 78904 8.58 290.35260 78905 1.07 852.00210 78907 6.97 310.42840 78908 5.4 334.44980 78909 5.42 460.430 7891 -1.03 663.56440 78911 0.693 328.315 7892 -0.842 78929 - 78930 - 78931 - 663.56440 78934 0.693 374.385 7894 2.2 954.38930 78940 9.85 1668.59650 78941 -1.81 1710.63320 78942 -1.72 377.49500 78943 2.16 1752.673 78945 -1.58 1710.63320 78946 -1.68 117.10330 78948 -2.83 160.21080 78949 1.2 318.40580 78950 1.93 188.26400 78951 2.29 330.41650 78952 2.27 200.27470 78953 2.69 332.43240 78955 2.31 202.29060 78956 2.94 344.44310 78957 2.64 346.45900 78958 2.71 358.46970 78959 3.05 255.41610 7896 7.03 360.48550 78960 3.11 372.49620 78961 3.34 374.51210 78962 3.4 386.52280 78963 3.73 388.53870 78964 3.94 400.54940 78965 4.24 402.56530 78966 4.31 414.57600 78967 4.68 416.59190 78968 4.77 428.60260 78969 5.3 430.61840 78970 5.73 442.62910 78971 6.11 444.64500 78972 6.42 456.65570 78973 6.71 458.67160 78974 6.9 470.68230 78975 7.12 472.69820 78976 7.35 214.30130 78977 3.44 216.31720 78978 3.53 228.32790 78979 4.21 230.34370 78980 4.01 603.32300 78981 -2.99 242.35440 78982 4.67 526.51900 78983 - 540.54500 78984 - 554.57200 78985 - 554.57200 78986 - 554.57200 78987 - 582.62500 78988 - 244.37030 78989 4.54 267.42740 78990 7.1 256.38100 78991 5.16 240.38160 78992 6.49 887.98960 78993 5.44 965.95480 78994 3.97 887.98960 78995 5.44 258.39690 78996 4.88 270.40760 78997 5.69 272.42350 78998 5.53 284.43420 78999 6.32 372.412 79 3.21 240.38160 79000 6.49 286.45010 79001 6.15 298.46080 79002 6.87 300.47660 79004 6.96 295.35690 79005 - 312.48730 79006 7.19 353.60270 79007 9.51 163.23900 79008 1.11 634.74300 79009 - 522.633 7901 - 353.47360 79010 3.21 314.50320 79011 7.39 676.77900 79012 - 326.51390 79013 7.57 310.51450 79014 8.71 328.52980 79015 7.77 340.54050 79016 7.93 342.55640 79017 8.19 248.27290 79018 -0.266 118.13110 79019 -0.26 309.448 7902 0.934 1013.88100 79021 -1.36 417.45230 79023 2.53 160.14940 79025 - 551.33000 79026 - 192.14880 79027 - 391.41500 79028 2.08 447.52130 79029 2.89 340.40100 79030 -0.652 323.44760 79031 3.52 732.84300 79032 - 358.43700 79033 4.09 320.42320 79034 2.45 337.43110 79035 1.6 339.44700 79036 1.67 512.49200 79037 - 421.54750 79038 3.88 369.110 7904 -2.16 508.49000 79040 5.25 428.58520 79041 5.25 245.31690 79042 2.3 321.43170 79044 3.34 454.95400 79045 4.27 194.13940 79047 -2.32 194.13940 79049 -2.32 315.497 7905 2.1 419.46820 79051 2.36 445.50540 79052 2.86 278.34350 79053 4.44 150.12990 79054 -2.4 150.12990 79055 -2.4 332.37600 79057 -3.05 458.52530 79059 4.71 325.271 7906 -1.84 405.44160 79060 2.37 433.49470 79061 2.56 459.53200 79062 3.2 458.58970 79063 6.18 431.63000 79064 6.41 416.63800 79065 6.4 325.29120 79066 -0.665 270.21670 79067 -0.448 976.96460 79068 -1.03 520.68260 79069 4.69 572.86190 7907 4.47 363.27000 79070 -3.14 276.19000 79071 -3.58 353.47360 79072 3.01 30.02600 79073 - 480.57240 79074 5.28 424.46600 79075 3.56 195.21510 79076 -2.01 211.21450 79077 -1.97 452.40870 79078 -0.34 147.17230 79079 -2.84 732.67000 7908 4.47 420.26160 79080 -3.87 244.99970 79081 -1.82 186.20660 79082 2.98 202.20600 79083 2.68 566.51110 79087 5.52 172.11500 79089 -0.173 552.706 7909 3.01 331.34310 79090 4.08 461.54790 79094 3.24 148.16040 79095 -3.22 790.05910 79096 5.81 764.02330 79097 7.66 836.08600 79098 6.6 776.07710 79099 7.91 448.50608 791 1.67 594.51810 7910 -0.763 2115.34840 79100 - 1953.20780 79101 - 820.08660 79102 6.73 808.03280 79103 6.15 473.55860 79104 3.55 475.57450 79105 3.62 487.58520 79106 3.91 501.61180 79107 4.27 503.62760 79108 4.38 792.07650 79109 7.92 339.412 7911 -0.169 768.05510 79110 8.48 419.46820 79111 2.38 146.18430 79112 0.724 812.06460 79113 6.5 445.50540 79114 3.03 172.22150 79115 1.32 391.41500 79116 1.91 447.52130 79117 3.02 459.53200 79118 3.35 461.54790 79119 3.41 504.43708 7912 -2.22 473.55860 79120 3.68 174.23740 79121 1.79 218.20540 79122 2.33 200.27470 79123 2.47 475.57450 79124 3.75 232.23200 79125 2.45 202.29060 79126 2.9 384.46390 79128 2.98 386.47980 79129 3.09 276.32610 79130 0.715 302.36330 79131 1.54 274.31020 79132 0.675 248.27290 79133 -0.228 304.37920 79134 1.68 262.29950 79135 0.235 290.35260 79136 1.19 316.38990 79137 2.05 318.40580 79138 2.15 330.41650 79139 2.5 332.43240 79140 2.66 344.44310 79141 2.98 346.45900 79142 3.12 358.46970 79143 3.5 360.48550 79144 3.58 372.49620 79145 3.87 374.51210 79146 3.88 386.52280 79147 4.08 388.53870 79148 4.16 400.54940 79149 4.44 383.37093 7915 2.71 402.56530 79150 4.59 414.57600 79151 4.99 416.59190 79152 5.31 428.60260 79153 5.8 430.61840 79154 6.16 442.62910 79155 6.46 444.64500 79156 6.73 456.65570 79157 6.87 458.67160 79158 7.12 470.68230 79159 7.33 219.23502 7916 -1.13 472.69820 79160 7.46 144.16840 79161 0.333 160.21080 79162 1.28 1216.03700 79163 - 214.30130 79164 3.09 228.32790 79165 3.66 230.34370 79166 4.01 242.35440 79167 4.22 256.38100 79168 4.71 258.39690 79169 4.95 270.40760 79170 5.34 559.39860 79171 -3.47 232.19000 79172 1.28 532.33020 79173 -3.49 216.19060 79174 2.67 284.43420 79175 6.04 699.74140 79176 2.34 286.45010 79177 5.92 298.46080 79178 6.53 314.50320 79179 7.3 312.48730 79180 7.03 226.23070 79181 3.81 300.47660 79182 6.66 294.34770 79183 4.62 326.51390 79184 7.48 249.30560 79185 -0.082 734.80810 79186 2.27 852.38640 79187 -3.37 911.68600 79188 -2.26 310.08970 79189 -1.65 604.816 7919 5.79 328.52980 79190 7.92 275.32600 79191 -0.902 186.18570 79192 -0.462 158.17560 79193 -0.434 340.54050 79194 8.05 342.55640 79195 8.24 342.38570 79196 3.22 438.46670 79197 -1.29 354.48100 79199 3.44 528.571 792 -1.18 245.27800 79200 1.9 730.05020 79203 9.33 774.05970 79206 6.14 752.05570 79207 8.4 79208 - 79209 - 157.167 7921 0.483 79210 - 796.06520 79211 6.83 1023.895 79213 - 79214 - 79215 - 79216 - 79217 - 79218 - 79219 - 392.462 7922 1.74 79220 - 887.66100 79221 -2.57 138.14200 79222 -1.13 320.37860 79223 0.439 190.23680 79224 0.346 224.25300 79226 0.703 334.40520 79227 0.913 204.26340 79228 0.805 348.43180 79229 1.43 362.45840 79230 1.89 376.48490 79231 2.39 390.51150 79232 2.83 404.53810 79233 3.26 418.56470 79234 3.45 432.59130 79235 3.61 446.61780 79236 4.01 460.64440 79237 4.57 474.67100 79238 4.99 488.69760 79239 5.73 502.72420 79240 6.43 516.75070 79241 6.89 218.29000 79242 1.33 232.31660 79243 1.82 246.34310 79244 2.33 260.36970 79245 2.84 987.79800 79246 -2.14 274.39630 79247 3.38 288.42290 79248 3.85 302.44950 79249 4.34 316.47600 79250 5.07 330.50260 79251 5.94 344.52920 79252 6.55 358.55580 79253 7.01 372.58240 79254 7.39 386.60890 79255 7.8 320.37860 79256 0.456 190.23680 79257 0.516 334.40520 79258 0.948 348.43180 79259 1.46 112.127 7926 0.715 362.45840 79260 1.97 376.48490 79261 2.46 390.51150 79262 2.93 404.53810 79263 3.38 418.56470 79264 3.73 432.59130 79265 4.03 446.61780 79266 4.34 460.64440 79267 4.78 474.67100 79268 5.28 488.69760 79269 6.16 502.72420 79270 6.66 516.75070 79271 7.14 204.26340 79272 0.965 1164.13900 79273 -0.679 581.71930 79274 1.18 218.29000 79275 1.45 595.74590 79276 1.38 438.53570 79277 5.37 232.31660 79278 1.93 246.34310 79279 2.43 481.60350 79280 4.64 260.36970 79281 2.88 274.39630 79282 3.43 439.56680 79283 4.05 342.29650 79284 -2.43 342.29650 79285 -2.43 342.29650 79286 -2.39 288.42290 79287 3.84 302.44950 79288 4.27 222.24050 79289 -1.82 316.477 79290 4.86 330.50260 79291 5.4 344.52920 79292 6.14 981.75100 79293 -2.22 358.55580 79294 7.05 248.19490 79296 -0.991 829.88320 79297 2.02 372.58240 79298 7.51 386.60890 79299 7.94 159.228 7930 1.87 464.50390 79300 -0.364 466.51980 79301 -0.614 480.54640 79302 -0.141 494.57300 79303 0.372 508.59960 79304 0.942 522.62610 79305 1.51 536.65270 79306 2.05 550.67930 79307 2.56 422.53630 79308 5.39 432.47020 79309 -0.651 416.63646 7931 5.64 284.74400 79310 3.43 437.510 79311 -2.92 298.46080 79312 6.3 302.305 79315 - 318.304 79316 - 359.376 79317 -2.19 387.429 79318 -1.7 373.402 79319 -2.05 1049.201 7932 -0.0699 422.46880 79321 2.51 137.11280 79323 - 435.538 79324 -0.452 421.511 79325 -1.16 407.484 79326 -1.7 333.339 79328 -2.65 375.418 79329 -2.1 323.34280 7933 -1.87 424.48470 79330 2.48 361.392 79331 -2.24 360.29200 79332 - 79333 - 463.52070 79334 2.06 389.445 79335 -2.04 375.418 79336 -2.31 388.30200 79337 - 375.418 79338 -2.2 615.62850 7934 -2 389.445 79340 -1.99 361.392 79341 -2.54 439.461 79343 -0.64 307.10900 79344 3.65 503.33000 79345 3.65 423.461 79347 -1.12 403.42600 79349 -1.97 373.402 79350 -2.73 373.402 79351 -2.73 373.402 79352 -2.73 477.54730 79353 2.32 491.57390 79354 2.65 505.60050 79355 2.99 519.62700 79356 3.37 533.65360 79357 3.81 547.68020 79358 4.22 561.70680 79359 4.63 329.36540 7936 3.42 575.73340 79360 4.98 405.44200 79362 -2.05 391.41500 79363 -2.04 527.52400 79365 -1.1 419.495 79367 -3.22 400.51800 79369 2.45 439.500 7937 1.78 463.52070 79370 2.18 477.54730 79371 2.47 491.57390 79372 2.77 505.60050 79373 3.13 519.62700 79374 3.51 533.65360 79375 3.96 547.68020 79376 4.34 462.04800 79377 1.63 1411.66600 79378 -1.26 1425.69200 79379 -1.27 262.302 7938 0.766 183.18180 79380 0.991 1670.88600 79382 -0.97 228.19870 79383 0.474 423.93800 79384 3.14 574.78840 79385 5.59 248.31750 7939 3.47 157.16710 79390 -2.26 233.28600 79391 2.32 257.28780 79394 1.76 360.34320 79396 4.83 257.71300 79397 1.75 215.72000 79398 1.53 222.36630 7940 4.34 176.12100 79400 -1.12 923.03600 79401 2.79 899.11280 79402 2.8 163.21800 79403 0.214 356.82600 79404 2.83 320.50930 79405 4.44 352.55270 79406 6.41 438.55590 79407 5.06 330.46110 79408 3.5 306.48280 79409 3.94 462.489 7941 -1.97 340.47260 79410 2.79 289.36940 79411 2.78 332.40910 79412 2.34 304.39900 79413 3.14 316.43450 79414 2.17 272.33890 79415 4.39 350.46740 79416 4.16 302.45100 79417 3.63 318.45040 79418 2.37 312.44580 79419 5.06 316.78400 79420 4.74 330.33190 79421 2.6 464.46240 79422 2.67 269.33830 79423 3.68 252.30770 79424 3.87 242.31290 79425 2.9 255.31170 79426 3.16 255.31170 79427 3.2 241.28510 79428 2.81 237.25330 79429 3.3 468.495 7943 -0.844 236.26860 79430 2.98 267.15000 79431 4.34 288.46750 79432 5.78 302.40790 79433 1.63 289.36940 79434 2.2 338.43190 79435 5.02 292.41310 79436 3.19 304.42380 79437 3.32 334.44980 79438 4.5 432.89800 79439 6.34 365.827 7944 3.42 338.52620 79440 5.87 204.22520 79441 1.49 357.46700 79442 2.24 421.36800 79443 4.1 348.51940 79444 3.68 253.25270 79445 2.57 267.32240 79446 2.27 404.56300 79447 1.88 378.93300 79448 3.11 412.51860 79449 4.61 300.43510 79450 4.13 369.49710 79451 2.86 289.30600 79452 2.32 440.66120 79453 5.44 318.45040 79454 2.56 314.41860 79455 2.71 358.51430 79456 4.64 290.44030 79457 3.73 316.52060 79458 6.77 344.48770 79459 4.18 312.35970 79460 3.13 269.72600 79461 4.49 377.56070 79462 2.72 246.73500 79463 4.28 360.48710 79464 2.25 360.35790 79465 2.72 432.42060 79466 2.01 402.39460 79467 2.12 402.39460 79468 2.15 318.45040 79469 3.15 316.26230 7947 2.74 316.39150 79470 2.06 398.53510 79471 7 386.39520 79472 2.79 368.21300 79473 5.62 368.21300 79474 5.69 333.76800 79475 4.86 211.21610 79476 2.47 432.42060 79477 2.03 344.48770 79478 4.32 372.52100 79479 5.43 784.543 7948 1.65 304.46690 79480 3.83 364.90600 79481 5.03 289.45550 79482 3.74 358.47270 79483 6.78 356.58600 79484 3.4 320.46630 79485 3.17 316.47760 79486 4.23 400.37870 79487 2.37 344.48770 79488 2.94 289.30600 79489 2.37 188.226 7949 0.605 377.56070 79490 2.88 328.03100 79491 6.12 362.54760 79492 6.79 316.30530 79493 2.71 322.48220 79494 2.79 307.22410 79495 3.78 254.36670 79496 3.9 376.55300 79497 2.63 358.47120 79498 4.06 292.45620 79499 4.26 346.50360 79500 3.22 336.50870 79501 3.14 334.49290 79502 3.19 344.57380 79503 6.17 318.45040 79504 3.83 320.48450 79505 5.18 320.50930 79506 4.44 318.40730 79507 1.82 330.46110 79508 3.5 328.31600 79509 3.11 328.31600 79510 3 286.40700 79511 3.34 317.37950 79512 4.2 476.60230 79513 3.28 374.55670 79514 5.2 374.49400 79515 2.84 414.62060 79517 7.25 330.46110 79518 3.7 284.43420 79519 3.71 141.211 7952 0.25 330.33190 79520 2.99 340.50230 79521 4.65 314.41860 79522 3.07 378.50390 79523 4.23 344.48770 79524 4.83 346.46050 79525 1.68 302.45100 79526 4.02 322.86900 79527 3.25 287.39660 79528 2.84 287.39660 79529 3.04 176.17200 7953 0.433 317.37950 79530 4.25 302.45100 79531 5 358.47120 79532 2.83 320.85400 79533 3.26 332.47700 79534 2.68 316.47760 79535 5.04 385.58270 79536 4.21 339.429 79537 3.95 346.46050 79538 2.57 284.43570 79539 4.88 291.429 7954 4.21 302.45100 79540 3.91 315.36360 79541 4.15 330.33190 79542 2.97 270.40910 79543 6.31 418.57260 79544 6.8 332.47700 79545 2.59 364.90600 79546 3.91 322.86900 79547 3.21 398.45710 79548 2.7 430.49230 79549 5.59 680.938 7955 4.21 303.39750 79550 3.71 338.44000 79551 4.9 354.43940 79552 4.86 302.23570 79553 2.46 249.30560 79554 1.88 326.47570 79555 4.42 362.45990 79556 1.13 320.46630 79557 2.73 302.45100 79558 3.8 250.29520 79559 3.34 253.25780 7956 -1.47 293.31990 79560 3.1 320.46630 79561 2.52 198.22060 79562 1.9 225.28570 79563 3.09 269.33830 79564 3.25 243.73100 79565 4.01 398.53510 79566 5.96 320.50930 79567 4.77 281.26280 79568 2.36 294.34440 79569 5.35 328.83600 7957 5 380.43370 79570 5.68 310.34380 79571 4.78 282.291 79572 3.86 366.45010 79573 6.3 310.38690 79574 5.47 352.42360 79575 5.96 326.36150 79576 5.51 372.54080 79577 5.97 306.48280 79578 3.94 338.39700 79579 5.37 310.38690 79580 5.62 422.55650 79581 8.92 311.41800 79582 3.26 296.40340 79583 4.99 344.48770 79584 3.85 334.42500 79585 2.39 344.44620 79586 5.75 423.97500 79587 5.31 332.43390 79588 4.09 242.31290 79589 4.31 149.21100 7959 -1.8 302.45100 79590 4.28 350.46740 79591 3.06 302.40790 79592 1.75 330.84800 79593 4.2 306.41490 79594 2.96 168.16500 79595 1.34 342.34260 79596 3.46 313.39080 79597 3.39 346.43570 79598 2.87 450.48040 79599 4.12 243.26000 7960 - 289.36940 79600 2.78 254.36670 79601 5.75 249.13500 79602 5.98 282.33860 79603 4.28 270.40910 79604 4.89 352.428 79605 3.14 297.34840 79606 3.11 362.47810 79607 4.85 273.28390 79608 1.53 340.45590 79609 3.43 348.45160 79610 3.22 334.42500 79611 2.12 292.43140 79612 4.43 295.33580 79613 2.21 352.29440 79614 3.33 534.64810 79615 2.9 306.43970 79616 2.15 348.45160 79617 2.77 318.49350 79618 4.35 314.28950 79619 3.3 288.46750 79620 6.03 190.19530 79621 1.28 302.40790 79622 1.58 457.95100 79623 5.41 334.38190 79624 2.52 358.51760 79625 3.2 268.39330 79626 6.21 316.47760 79627 3.97 358.34200 79628 2.4 268.26410 79629 3.48 372.48156 7963 1.83 252.26470 79630 3.86 380.46860 79631 5.72 350.46740 79632 2.91 298.41920 79633 3.39 358.51430 79634 3.42 328.48830 79635 4.13 298.46230 79636 6.15 344.35850 79637 3.11 370.61110 79638 7.57 255.26860 79639 2.74 236.26860 79640 3.08 251.15100 79641 4.68 296.40340 79642 5.09 203.32320 79643 4.95 316.43450 79644 3.07 332.45220 79645 3.8 363.53560 79646 6.03 272.38200 79647 3.93 328.44520 79648 2.66 240.29700 79649 4.29 349.406 7965 1.37 330.46110 79650 3.12 329.47630 79651 4.42 230.30220 79652 2.73 344.44460 79653 3.01 306.43970 79654 3.58 334.49290 79655 2.96 320.46630 79656 2.85 334.49290 79657 5.56 326.46430 79658 5.5 198.26370 79659 3 298.41920 79660 5.2 546.13750 79661 6.31 304.42380 79662 1.81 368.42300 79663 4.18 326.42930 79664 2.74 332.40910 79665 2.34 360.46230 79666 2.98 329.47630 79667 3.15 300.39210 79668 2.28 318.40730 79669 3.52 388.48000 7967 1.84 350.44260 79670 5.05 272.33890 79671 4.39 330.46110 79672 3.7 423.38400 79673 4.21 316.47760 79674 4.29 376.52950 79675 4.05 314.46170 79676 3.53 334.44980 79677 3.1 393.51850 79678 5.72 424.48620 79679 5.7 261.27500 7968 - 393.51850 79680 5.57 391.54570 79681 4.14 322.41430 79682 2.22 320.39840 79683 2.02 350.46740 79684 4.16 312.44580 79685 5.22 268.35020 79686 5.02 304.39900 79687 3.14 284.43570 79688 4.83 378.50390 79689 4.03 243.26000 7969 - 364.45100 79690 2.34 424.51060 79691 2.95 328.40220 79692 3.37 317.46560 79693 4.04 304.46690 79694 4.4 327.46050 79695 4.52 199.16410 79696 0.839 300.39360 79697 5.66 418.58900 79698 4.17 1030.28710 79699 3.47 352.428 797 2.09 990.20610 79700 3.95 302.45100 79701 3.63 386.48130 79702 2.74 340.49900 79703 5.78 328.44520 79704 2.72 302.45100 79705 3.79 256.68400 79706 4.15 326.47240 79707 4.3 280.31780 79708 4.62 316.43450 79709 2.43 284.39270 79710 3.03 228.24330 79711 2.68 340.50230 79712 5.06 320.50930 79713 4.49 316.47760 79714 3.63 300.39210 79715 2.28 278.42960 79716 3.28 204.65200 79717 4.01 268.26410 79718 3.29 256.33950 79719 4.35 528.56900 79720 -1.22 344.44460 79721 3.96 424.48620 79722 4.56 228.28630 79723 3.82 284.39270 79724 5.16 273.54200 79725 5.27 411.32300 79726 7.38 270.36610 79727 3.05 302.40790 79728 3.02 268.39330 79729 6.38 274.22560 79730 1.84 298.41920 79731 6.48 142.58300 79732 2.77 270.23690 79733 2.62 325.50600 79734 5.95 314.41860 79735 5.12 305.84200 79736 1.35 288.34300 79737 3.3 287.52600 79738 5.2 218.63600 79739 4.32 287.52600 79740 5.17 253.08100 79741 4.68 253.08100 79742 4.52 218.63600 79743 4.3 234.63500 79744 3.67 253.08100 79745 4.82 356.41600 79746 6.08 253.08100 79747 4.69 253.08100 79748 4.49 253.08100 79749 4.59 307.98700 79750 5.91 302.15300 79751 3.55 235.068 79752 1.7 399.65230 79753 7.95 304.468 79754 3.98 362.47810 79755 3.66 328.44520 79756 3.92 284.39270 79757 4.31 422.48700 79758 2.05 274.39780 79759 3.14 288.42440 79760 3.06 302.45100 79761 3.39 314.46170 79762 4.36 272.38200 79763 3.66 286.40850 79764 4.12 300.43510 79765 3.32 318.49350 79766 6.92 328.48830 79767 3.93 358.51430 79768 4.11 356.45530 79769 2.36 592.68300 7977 1.44 241.24200 79770 3.5 436.51360 79771 2.86 288.17600 79772 0.948 360.46230 79773 3.08 418.56620 79774 4.99 344.48770 79775 4.36 442.71680 79776 8.4 418.52320 79777 2.83 306.41490 79778 3.29 298.41920 79779 4.57 242.31290 79780 4.26 257.31400 79781 1.99 400.55090 79782 4.66 305.45490 79783 5.4 316.43450 79784 4 400.59400 79785 5.66 388.49720 79786 3.13 322.48220 79787 2.71 304.42380 79788 2.99 316.43450 79789 2.17 292.45620 79790 3.92 416.55030 79791 3.25 416.55030 79792 3.88 378.45930 79793 0.923 372.62700 79794 8.07 286.40850 79795 3.21 473.77540 79796 9.65 300.39210 79797 2.94 270.24020 79798 3.7 305.19990 79799 2.7 304.42382 798 2.01 274.44090 79800 5.51 328.48830 79801 3.92 368.83200 79802 3.23 342.47180 79803 2.8 418.52320 79804 2.69 328.44520 79805 2.06 346.46050 79806 2.79 438.94200 79807 2.92 304.42380 79808 1.91 300.43510 79809 3.43 282.37680 79810 4.01 362.43510 79811 2.48 390.48820 79812 3.58 250.55100 79813 1.16 348.45160 79814 2.59 370.43880 79815 3.81 360.48710 79816 2.69 286.40850 79817 4.3 290.48340 79818 5.21 362.47810 79819 2.85 7982 4.71 302.45100 79820 3.59 392.46110 79821 2.11 378.47750 79822 2.6 362.47810 79823 4.24 366.48510 79824 6.29 284.39270 79825 3.76 374.51370 79826 5.9 267.32240 79827 2.79 290.44030 79828 3.42 346.43570 79829 2.94 226.27230 7983 2.11 480.03800 79830 6.26 376.46170 79831 2.64 294.44720 79832 4.48 360.53010 79833 4.57 304.42380 79834 2.43 372.49780 79835 3.8 316.47760 79836 4.62 288.42440 79837 2.87 401.71120 79838 8.67 386.65350 79839 8.56 248.254 7984 1.88 338.45670 79840 2.42 316.47760 79841 3.92 366.41720 79842 4.01 256.23030 79843 0.491 314.46170 79844 4.01 191.23300 79846 1.64 374.55670 79847 4.92 376.52950 79848 6 194.25700 79849 1.51 192.24100 79850 1.37 320.46630 79851 2.19 384.50850 79852 5.58 318.40730 79853 1.78 458.22700 79854 4.93 300.43510 79855 2.95 318.45040 79856 2.75 332.47700 79857 2.81 291.47140 79858 3.97 382.62180 79859 7.57 278.308 7986 0.287 336.89600 79860 4.73 514.29100 79861 5.99 309.78800 79862 1.68 378.43450 79863 1.67 315.36360 79864 4.03 346.46050 79865 1.82 330.46110 79866 2.46 346.46050 79867 2.18 299.36420 79868 3.08 304.46690 79869 3.84 350.49230 79870 1.76 362.47810 79871 2.94 373.53040 79872 5.62 395.33100 79873 3.76 388.49720 79874 2.66 332.52000 79875 7.38 358.51430 79876 4.01 390.55610 79877 4.74 306.48280 79878 4.28 372.62700 79879 8.33 671.867 7988 0.926 500.75290 79880 7.05 364.45100 79881 1.82 366.44200 79882 2.66 414.49140 79883 4.56 203.20070 79884 0.72 332.47700 79885 2.98 288.38140 79886 2.06 300.39210 79887 2.21 332.36600 79888 1.92 312.44580 79889 5.22 685.893 7989 1.08 366.53800 79891 3.52 334.49290 79892 3.26 285.59600 79893 5.32 218.67900 79894 3.32 307.22410 79895 3.74 288.42440 79896 4.28 308.88600 79897 4.86 226.68600 79898 0.786 366.62080 79899 6.77 300.39206 799 2.31 306.48280 79900 4.4 352.89500 79901 3.06 332.47700 79902 3.18 314.46170 79903 3.91 350.49230 79904 2.03 390.51310 79905 2.83 332.47700 79906 4.03 300.39210 79907 2.4 350.88000 79908 3.58 362.47810 79909 4.08 330.46110 79910 3.35 251.15100 79911 5.9 268.18200 79912 3.29 302.45100 79913 4.62 330.50420 79914 5.08 348.45160 79915 3.91 178.21400 79916 1.21 304.42380 79917 2.32 360.53010 79918 5.34 207.22910 79919 0.255 162.18520 79920 1.93 300.47820 79921 6.4 330.50420 79922 6.81 388.58330 79923 5.25 374.51370 79924 5.9 352.36190 79925 2.3 769.13000 79926 0.0683 282.16500 79927 2.99 959.12150 79928 0.497 460.51680 79929 2.41 343.41680 79930 4.02 300.47820 79931 5.08 406.48760 79932 2.49 291.25770 79933 2.2 318.45040 79934 2.37 362.07600 79935 6.07 312.44740 79936 6.14 366.44860 79937 4.39 286.21770 79938 0.827 414.49140 79939 4.56 290.44030 79940 3.26 328.44520 79941 3.92 338.45670 79942 2.42 459.74890 79943 9.52 362.47810 79944 4.24 362.47810 79945 3.66 454.51400 79946 - 208.29820 79947 4.98 360.46340 79948 4.62 326.34170 79949 -0.0672 298.37620 79951 4.79 284.39270 79952 5.69 316.39150 79953 1.92 271.26800 79954 3.52 333.42350 79955 3.79 332.43390 79956 2.73 302.45100 79957 3.86 452.53940 79958 4.69 261.31630 79959 1.83 272.35710 79960 5.88 250.41950 79961 6.68 282.41830 79962 4.96 309.27290 79963 2.17 342.47180 79964 3.51 314.46170 79965 3.17 122.12130 79966 0.554 180.20050 79967 2.29 173.25420 79968 1.98 221.29880 79969 1.48 163.17170 79970 -2.17 205.20840 79971 -2.17 924.70300 79972 -1.43 64.13000 79973 - 33.00670 79974 - 213.23700 79975 - 385.38720 79976 0.404 373.76700 79977 3.3 480.55760 79978 3.43 396.32400 79979 - 599.51650 79980 - 396.32400 79981 - 572.44810 79982 - 396.32400 79983 - 572.44810 79984 - 548.53580 79985 -0.188 226.27050 79987 2.82 328.40220 79988 4.6 635.67260 79989 - 510.58030 79990 4.41 471.48800 79991 4.99 495.56900 79992 4.49 276.67500 79993 3.47 244.33700 79994 0.619 582.05200 79995 6.84 416.63650 79996 5.7 542.83800 79997 6.34 276.457 79998 5.02 596.42500 79999 4.5 218.33458 8 5.17 355.42750 80 3.22 277.276 8000 - 282.33700 80000 4.31 378.50390 80001 6 411.79500 80002 6.57 496.63980 80003 5.88 190.22000 80004 - 595.68650 80005 2.94 667.83900 80006 3.33 965.81450 80007 - 618.82900 80008 4.89 653.76720 80009 3.84 316.313 8001 - 188.67800 80010 0.508 353.36200 80011 3.45 411.51700 80012 3.16 1401.10500 80013 - 502.68900 80014 5.24 510.64700 80015 0.675 700.81070 80016 1.67 833.01150 80017 3.23 727.87910 80018 2.64 521.68600 80019 2.57 505.68660 80020 3.68 348.47640 80021 3.62 1354.62780 80022 1.6 500.71310 80023 4.22 397.42110 80024 3.72 750.99860 80025 4.77 953.04560 80026 0.975 973.46400 80027 1.14 461.83300 80028 5.02 477.659 80029 4.27 422.56100 80030 3.01 1081.26090 80031 1.62 1067.23430 80032 1.39 493.59640 80033 0.656 844.06900 80034 4.36 830.04200 80035 4.17 828.06900 80036 4.64 814.04300 80037 4.51 717.92890 80038 3.86 717.92890 80039 3.9 8004 - 717.92890 80040 3.96 703.90230 80041 3.4 513.56080 80042 1.05 824.96270 80043 2.13 722.87080 80044 2.25 736.89730 80045 2.84 748.90800 80046 2.59 1297.60790 80047 1.86 1334.34820 80048 -0.743 565.57470 80049 -3.28 437.61750 80050 4.9 1087.23000 80051 1.07 1101.25700 80052 1.3 756.88870 80053 1.13 790.90500 80054 1.35 804.93150 80055 1.53 396.39680 80056 -1.99 866.08750 80057 3.45 852.06100 80058 3.04 838.03440 80059 2.77 868.884 8006 -2.87 838.03440 80060 2.69 824.00780 80061 2.37 691.89320 80062 5.13 742.95200 80063 2.85 762.94100 80064 3.24 776.96800 80065 3.42 776.96800 80066 3.6 756.97800 80067 3.33 546.65900 80068 2.21 1259.24500 80069 1.99 957.12370 80070 1.45 926.04500 80071 -0.968 1146.24480 80072 0.294 1150.27660 80073 0.67 1045.14090 80074 0.634 1049.17270 80075 0.886 1073.19410 80076 1.89 1077.22580 80077 1.53 1023.17850 80078 1.91 621.76860 80079 2.49 1214.56240 80080 3.41 310.42840 80081 3.25 621.76860 80082 2.49 527.69060 80083 3.25 623.86070 80084 3.98 459.53200 80085 1.62 793.94380 80086 -0.0535 1113.22100 80087 0.853 208.25360 80089 2.25 845.10980 80090 4.61 343.28610 80091 -0.761 1353.41800 80092 - 1311.33800 80093 - 412.69080 80094 7.82 396.64840 80095 7.3 412.69080 80096 8.41 410.67490 80097 7.69 466.69360 80098 2.97 352.428 801 3.12 308.41250 80104 2.41 1292.25600 80105 -0.749 767.89990 80106 -0.852 739.84680 80107 -1.1 475.61750 80108 3.16 829.87800 80109 -2.21 763.00930 80117 4.84 587.70100 80123 2.35 489.60110 80125 2.71 871.14560 80126 4.08 240.30210 80130 - 554.88790 80133 7.48 552.87200 80134 7.57 717.02850 80135 6.97 744.03070 80138 - 566.89860 80148 7.07 584.91390 80149 7.25 582.89800 80150 7.32 568.91450 80152 7.05 586.92980 80153 7.28 600.95640 80154 7.49 586.92980 80162 7.39 600.91330 80164 7.28 538.88850 80166 7.71 532.842 80167 7.21 534.85680 80168 7.75 550.85620 80169 7.51 712.99680 80172 6.39 739.99890 80175 - 584.87080 80177 6.99 260.13580 80181 -1.83 605.34110 80182 -3.64 891.92600 80183 -1.52 598.85440 80184 6.55 600.87020 80187 6.64 568.87140 80188 7.36 743.06580 80189 7.52 759.06520 80191 6.89 715.01260 80193 7.09 731.01200 80194 6.35 744.99560 80195 5.48 528.80910 80196 8.14 350.412 802 2.99 410.59400 8021 4.61 566.85560 80214 7.77 566.85560 80215 7.93 580.83910 80216 7.44 582.85500 80217 7.48 204.33300 80218 - 206.34900 80219 - 511.44700 80220 -1.58 290.46500 80221 - 276.43900 80222 - 511.44700 80223 -1.54 290.46500 80224 - 195.17470 80230 -0.986 1260.44350 80238 -1.58 368.46786 8024 1.38 740.51090 80241 - 3148.564 80249 - 441.60460 8025 1.38 1809.040 80266 - 403.96946 8028 4.12 212.19770 8029 -2.73 80291 - 316.43450 8030 4.55 381.421 8031 1.34 1133.32100 80311 -1.45 1210.42400 80312 -0.689 258.26930 8034 3.47 386.396 8035 3.01 432.63740 80352 6.41 594.77800 80353 5.2 192.21450 80354 1.52 250.16440 80355 -0.922 295.50300 80357 - 293.48700 80358 - 1108.07600 80359 2.87 440.659 8036 6.99 272.38400 80364 2.66 253.93900 80365 1.42 330.50420 80366 6.75 256.10400 80368 -1.75 328.31600 80369 3.27 748.898 8037 2.75 328.31600 80370 2.87 502.42430 80371 1.62 518.42370 80372 1.27 446.40410 80373 0.704 532.45030 80374 1.61 212.24390 80375 2.03 210.22800 80376 3.52 212.24390 80377 1.56 210.22800 80378 3.12 224.25460 80379 4.14 632.746 8038 -0.921 242.22680 80380 2.65 242.22680 80381 2.33 196.20140 80382 3.03 188.17940 80383 2.36 220.17820 80384 1.09 168.14670 80385 0.387 313.51800 80386 - 315.53400 80387 - 297.51900 80388 - 516.452 80389 1.8 361.433 8039 2.16 432.42060 80390 0.754 518.46670 80391 1.11 272.29580 80392 2.76 298.24700 80393 2.84 300.26290 80394 2 300.26290 80395 2 532.45030 80396 1.09 288.25220 80397 1.55 142.21870 80398 - 204.33300 80399 - 788.86894 8040 -0.628 221.38300 80400 - 432.67890 80401 5.5 430.66300 80402 4.84 306.42200 80403 - 248.38500 80404 - 214.21670 80405 1.18 230.21610 80406 2.11 262.21490 80407 1 301.27100 80408 -2.9 176.55500 80409 0.217 374.42750 8041 2.73 835.60800 80410 -2.63 568.87140 80411 6.91 600.87020 80412 6.24 893.15260 80413 4.1 582.89800 80414 7.02 628.92340 80415 6.83 582.89800 80416 7.85 578.86630 80417 7.41 137.20200 80418 1.55 584.87080 80419 7.18 153.20200 80420 0.699 600.87020 80421 6.72 169.20100 80422 1.09 178.18310 80423 -1.43 605.47780 80424 0.744 621.47720 80425 -0.1 637.47660 80426 -1.14 538.88850 80427 7.68 903.80940 80428 - 917.83600 80429 - 296.230 8043 1.4 919.80880 80430 - 933.83540 80431 - 947.86190 80432 - 595.52760 80433 1.35 449.38480 80434 -0.324 843.71440 80435 0.602 2108.84500 80436 -0.107 611.52540 80438 -1.26 627.52480 80439 -1.15 789.66700 80440 -0.347 611.52540 80441 -1.02 294.42900 80442 5.52 292.41310 80443 5.34 138.20690 80444 3.02 292.41310 80445 6.17 292.41310 80446 4.85 294.430 80447 5.46 1043.94800 80448 -1.34 1041.93200 80449 -1.32 1059.94700 80450 -1.76 1057.93100 80451 -1.64 1013.87900 80453 -1.66 1031.89400 80454 -2.05 1029.87800 80455 -1.92 987.84200 80456 -1.98 985.82600 80457 -1.94 1003.84100 80458 -2.23 1001.82500 80459 -2.14 1381.505 8046 -0.0659 959.78800 80460 -2.15 532.84090 80461 8.13 422.55820 80462 3.79 294.42900 80463 5.54 582.85500 80464 7.08 90.50800 80465 0.934 741.66880 80466 -0.0966 757.66820 80467 -0.199 773.66760 80468 -0.267 951.80760 80469 - 516.515 8047 -3.82 182.13680 80470 -0.948 200.19520 80471 0.245 88.10840 80472 -0.541 198.17930 80473 -1.19 627.52640 80474 0.333 579.52760 80475 1.5 611.52700 80476 1.06 757.66820 80477 -0.196 773.66760 80478 -0.281 711.55510 80479 -0.658 518.50980 8048 0.225 1104.04400 80480 2.15 1106.06000 80481 2.76 1124.07600 80482 2.44 1122.06000 80483 2.64 256.25340 80484 2.58 302.27880 80485 2.17 434.39340 80486 1.4 406.26400 80487 2.74 274.26870 80488 1.32 340.36980 80489 3.37 178.188 8049 0.693 314.28950 80490 2.64 270.28000 80491 2.91 580.53460 80492 -0.287 431.33760 80493 -2.52 381.38370 80494 -1.01 184.238 80495 1.85 433.35350 80496 -2.76 268.18200 80497 4.71 353.37360 80498 -0.24 383.39960 80499 -0.359 179.21576 8050 1.78 177.20310 80502 0.835 224.02020 80503 1.09 226.02540 80504 1.09 228.03106 80505 1.09 170.24870 80507 3.41 919.76800 80508 -2.82 917.75200 80509 -3.02 875.67200 80511 -3.17 893.68700 80512 -3.35 877.68800 80513 -3.14 891.67100 80514 -3.02 128.10110 80515 1.41 160.09990 80516 0.262 160.09990 80517 0.458 160.09990 80518 0.359 160.09990 80519 0.225 174.12650 80520 -0.186 174.12650 80521 -0.479 174.12650 80522 -0.497 174.12650 80523 -0.0755 174.12650 80524 -0.49 130.11700 80525 -0.102 130.11700 80526 -0.248 650.84280 80527 - 610.51750 80528 -0.962 434.39340 80529 0.361 432.63590 80530 4.61 464.63470 80531 2.37 446.61940 80532 4.1 430.62000 80533 5.19 480.63410 80534 1.55 250.37640 80535 4.83 252.34930 80536 3.76 284.39110 80537 2.36 270.36450 80538 2 364.37100 80539 0.44 282.37520 80540 2.44 414.62060 80541 5.3 206.26400 80544 2.02 368.407 80545 -0.344 293.34200 80546 -2.08 269.46600 80547 - 1088.08700 80548 1.6 334.53590 80549 7.59 306.33804 8055 -0.526 268.43480 80550 7.1 618.67680 80551 1.96 518.56100 80552 2.01 387.51400 80553 4.76 357.48800 80554 5.25 373.48740 80555 4.94 343.46140 80556 5 373.48740 80557 4.25 198.58800 80558 -0.114 279.10100 80559 -0.0284 321.457 8056 4.45 277.08500 80560 0.149 275.06900 80561 0.232 198.58800 80562 -0.194 277.08500 80563 0.372 293.08500 80564 0.123 279.10100 80565 -0.0226 221.02200 80566 -0.41 250.33670 80567 1.85 491.64800 80568 -3.33 780.95700 80569 -3.3 778.94100 80570 -2.45 448.58100 80571 -3.26 737.88900 80572 -2.63 735.87300 80573 -2.32 151.16260 80574 0.981 222.28350 80575 1.03 290.40050 80576 2.55 290.40050 80577 2.68 232.32140 80578 2.08 285.338 80579 0.47 243.38710 8058 5.29 475.48840 80580 -0.533 461.46180 80581 -0.767 188.13480 80582 0.049 254.23930 80583 -0.247 254.23930 80584 0.0329 195.21510 80585 0.273 193.19920 80586 0.61 188.17790 80587 0.563 144.16840 80588 0.874 209.19860 80589 0.483 191.270 8059 1.81 132.15920 80590 1.92 162.25000 80591 2.04 263.35400 80592 1.02 193.19920 80593 0.555 191.18340 80594 1.29 234.20330 80595 -0.47 252.269 80596 1.1 252.26800 80597 1.13 268.26740 80598 1.15 209.244 80599 3.88 136.195 8060 0.352 207.22740 80600 1.93 266.25150 80601 1.53 340.39130 80602 0.959 310.36540 80603 2.84 296.33880 80604 2 311.30710 80605 2.87 311.35010 80606 3.27 295.30770 80607 3.25 184.17600 80608 -0.295 378.29800 80609 -2.83 234.274 8061 0.352 444.25100 80610 -3.3 524.23100 80611 -3.36 380.27100 80612 -3.04 379.28600 80613 -3.15 393.31300 80614 -2.76 127.10140 80615 -0.296 116.11850 80616 -0.637 180.16070 80617 -0.189 207.18610 80618 0.746 265.22210 80619 0.739 284.30650 8062 3.31 297.33000 80620 1.37 239.29400 80621 1.43 313.33000 80622 0.622 313.33000 80623 0.569 132.09310 80624 -0.588 150.10840 80625 -1.26 107.08360 80626 -2.9 245.20770 80627 -0.897 214.34430 80629 4.27 586.679 80630 4.49 461.46180 80631 -1.09 1086.07100 80632 2.14 131.17290 80633 0.672 142.19560 80634 2.32 160.21080 80635 1.28 160.21080 80636 1.19 160.21080 80637 1.37 158.19500 80638 1.62 142.19560 80639 2.62 205.25960 8064 -0.0565 142.19560 80640 2.83 158.19500 80641 1.09 140.17970 80642 2.28 160.16780 80643 0.953 174.19440 80644 1.18 277.40330 80645 5.09 263.37670 80646 4.22 339.47120 80647 3.93 325.44460 80648 4.22 261.362 8065 4.26 512.80510 80651 9.25 125.12530 80653 0.755 174.15460 80654 -2.05 296.25940 80655 - 314.41860 80656 4.91 316.43450 80657 4.51 316.43450 80658 5.05 222.23870 8066 3.08 274.25050 80660 - 310.30100 80662 -2.41 204.26490 80663 3 195.26150 80664 0.904 139.19490 80665 0.564 259.301 80666 1.87 273.328 80667 2.29 271.31110 80668 0.817 223.26830 80669 1.36 177.24290 8067 1.55 237.29490 80670 1.75 150.17450 80671 1.77 373.44280 80672 2.89 371.42690 80673 2.09 385.45350 80674 2.05 399.43700 80675 0.892 357.40030 80676 1.1 371.42690 80677 2.46 385.45350 80678 2.68 488.52690 80679 2.24 8068 1.55 151.20560 80680 0.518 309.32110 80681 - 259.30040 80682 2.57 512.50850 80683 0.73 498.52500 80684 0.444 496.50910 80685 0.298 292.37490 80686 3.33 296.40670 80687 3.16 322.40090 80688 3.45 801.87950 80689 - 232.23530 8069 1.44 675.98300 80690 - 457.99110 80691 - 332.09450 80692 - 206.19800 80693 - 112.08680 80694 - 294.39080 80695 3.53 33.07300 80696 - 97.07100 80697 - 242.16690 80698 -2.94 258.22800 80699 -1.19 254.21710 8070 1.47 593.79170 80700 3.19 403.52020 80701 -1.64 341.39940 80702 0.511 341.39940 80703 0.511 480.50490 80704 2.62 330.28890 80705 1.62 328.27300 80706 2.21 234.40200 80707 1.95 234.40200 80708 1.95 256.25340 80709 1.4 784.51900 80710 -0.752 574.48850 80711 0.697 542.48970 80712 1.68 402.48070 80713 3.42 518.50980 80714 1.25 459.92400 80715 1.35 671.614 80716 4.03 750.510 80717 4.61 578.69090 80718 3.29 238.36570 80719 3.86 238.36570 80720 3.88 218.33460 80721 5.26 253.46650 80722 6.39 490.71500 80723 4.7 768.97080 80724 2.14 586.84060 80725 5.37 445.50870 80726 2.37 413.46360 80727 2.93 248.27440 80728 1.51 193.16280 80729 -0.49 319.39540 80730 2.87 1111.31340 80731 2.62 278.38650 80732 4.19 270.23690 80733 2.17 848.75560 80734 -0.331 848.75560 80735 -0.331 580.53460 80736 -1.44 564.53520 80737 -0.947 564.53520 80738 -0.947 578.51870 80739 -0.334 564.49210 80740 -0.655 342.77300 80741 3.57 292.32850 80742 3.99 444.52050 80743 7.94 482.43620 80744 1.97 422.46880 80745 3.2 218.20540 80746 1.12 260.28510 80747 2.56 222.36630 80748 4.64 204.35110 80749 5.87 152.14732 8075 1.49 424.399 80750 1.12 129.18000 80751 0.375 416.63650 80752 5.43 710.80560 80753 -1.42 141.16770 80754 0.0637 363.367 80755 1.09 416.51390 80756 -1.78 198.30190 80758 4.21 206.34900 80760 - 914.70800 80761 -2.26 86.08920 80762 0.182 212.28870 80763 1.11 314.18000 80764 2.94 627.96200 80765 2.6 238.21800 80766 -2.04 292.37490 80767 3.33 411.34800 80768 -2.09 395.34900 80769 -3.39 303.827 8077 4.21 895.08240 80770 3.7 288.46750 80771 6.01 464.50550 80772 0.873 424.95700 80773 4.81 499.706 80774 0.624 494.66060 80775 2.15 240.27900 80776 -0.455 1057.35220 80777 4.07 1071.37880 80778 4.37 1185.47810 80779 3.97 340.288 8078 4.21 1199.50470 80780 4.22 436.06900 80781 1.7 456.65730 80782 5.7 401.64830 80783 4.95 422.68890 80784 6.68 450.74210 80785 6.4 192.21120 80786 1.4 160.21570 80787 2.04 154.250 80788 2.68 397.85000 80789 1.03 189.211 8079 1.4 432.37750 80790 1.16 192.16810 80791 0.994 316.30530 80792 2.47 534.55230 80793 1.47 440.74400 80794 9.53 182.21790 80795 3.72 216.31870 80796 4.53 238.36570 80797 5.26 354.52560 80798 6.89 444.56040 80799 3.69 149.23284 8080 2.23 316.30530 80800 2.52 198.21730 80801 2.4 154.20780 80802 3.91 172.22310 80803 2.95 258.26930 80804 3.11 442.54460 80805 4.35 458.54400 80806 2.86 81.11580 80807 1.32 194.27010 80808 3.92 288.25220 80809 2.09 281.35230 8081 2.81 910.78040 80810 -0.376 234.33400 80811 3.88 230.30220 80812 3.49 220.35050 80813 4.67 236.34990 80814 3.17 198.30190 80815 3.92 234.33400 80816 3.45 468.71100 80817 7.45 416.50730 80818 5.14 656.76460 80819 2.95 136.14792 8082 1.48 150.21760 80820 2.24 339.51420 80821 7.32 370.39580 80822 2.76 426.71740 80823 9.36 216.31870 80824 4.9 230.30220 80825 3.21 402.52380 80826 2.68 374.33990 80827 -2.64 286.27780 80828 -1.2 550.50710 80829 -1.68 256.252 8083 -0.716 218.33460 80830 4.53 424.70150 80831 9.19 366.36400 80832 4.04 222.36630 80833 4.82 366.45340 80834 3.6 426.71740 80835 9.36 220.35050 80836 4.3 208.25360 80837 3.2 222.32330 80838 1.71 418.39400 80839 1.71 422.33960 80840 -0.619 194.18400 80841 1.8 222.32330 80842 2.83 311.33360 80843 0.199 230.30220 80844 2.55 418.39400 80845 0.512 314.39880 80846 -0.516 148.24470 80847 4.82 177.19830 80848 -3.26 280.27810 80849 2.77 281.30590 80850 1.66 661.86570 80851 2.82 406.38170 80852 -1.52 194.27010 80853 3.87 432.63590 80854 4.28 348.43490 80855 4.24 263.44100 80856 5.59 503.58300 80857 -0.667 517.60960 80858 0.302 348.34570 80859 -2.17 378.45930 80860 1.75 392.48590 80861 2.3 310.35200 80862 3.41 225.28570 80863 2.77 224.29760 80864 3.95 240.29700 80865 3.62 640.84490 80868 2.08 264.27722 8087 -0.111 434.52260 80871 2.81 450.52200 80872 1.92 408.48530 80873 1.22 424.48470 80874 0.678 406.46940 80875 1.35 406.46940 80876 1.11 394.45870 80877 0.941 394.45870 80878 0.935 722.90240 80879 2.48 284.26350 80880 2.79 344.31540 80881 2.44 764.93910 80882 2.73 855.01700 80883 1.54 528.76300 80885 7.02 342.40890 80886 1.91 300.30590 80887 3.24 534.55230 80888 0.878 474.54340 80889 2.15 376.44340 80890 2.4 390.47000 80891 2.53 406.46940 80892 1.18 422.46880 80893 0.233 392.44280 80894 1.62 448.37690 80895 0.204 548.49270 80896 -0.706 300.26290 80897 2.47 622.74990 80898 5.95 210.29270 80899 -2.71 432.50670 80900 3.52 204.35110 80901 5.55 392.35520 80902 -2.33 472.69970 80903 6.63 462.48810 80904 -1.85 264.36330 80905 0.792 472.69970 80906 5.93 358.34050 80907 -1.28 402.52380 80908 2.86 578.77710 80909 3.77 297.34840 80910 2.91 260.08500 80911 -0.735 338.98100 80912 -0.174 334.34530 80913 -1.32 420.05500 80914 4.86 246.30160 80915 2.82 338.19800 80916 0.464 547.34480 80917 -2.99 151.59300 80918 3 234.33400 80919 2.78 108.14120 8092 0.0147 247.37580 80920 4.31 432.26800 80921 2.36 529.32950 80922 -3.34 398.41070 80923 3.82 297.92900 80924 1.99 338.98100 80925 0.757 464.93100 80926 3.48 214.13230 80927 1.85 253.55300 80928 3.64 336.48100 80929 4.24 167.20500 8093 -0.439 394.91500 80930 3.85 239.56900 80931 4.09 320.48100 80932 4.96 354.92600 80933 4.94 239.56900 80934 4.46 320.48100 80935 4.94 239.56900 80936 4.23 432.61900 80937 5.22 432.61900 80938 5.16 291.61200 80939 5.14 203.66570 8094 -0.439 204.35110 80940 5.43 428.73330 80941 8.98 316.30530 80942 1.69 528.29840 80943 -2.55 594.51960 80944 2.41 130.228 80945 2.85 128.212 80946 2.58 131.17620 80947 -1.3 298.41770 80948 5.16 688.91100 80949 -0.26 775.03300 80950 2.54 775.03300 80951 2.58 476.12000 80952 1.6 505.16100 80953 1.92 620.30000 80954 0.966 370.26500 80955 1.72 314.18000 80956 2.95 247.09100 80957 3.58 384.57600 80958 - 176.21510 80959 1.13 140.097 80961 -1.12 208.23200 80963 0.00864 222.25900 80964 0.429 176.23300 80965 1.12 236.28500 80966 0.616 236.28500 80967 0.793 190.26000 80968 1.59 250.31200 80969 0.943 206.241 8097 0.54 250.31200 80970 1.29 204.28700 80971 2.06 264.33900 80972 1.34 264.33900 80973 1.63 218.31300 80974 2.48 278.36500 80975 1.79 278.36500 80976 2.05 232.34000 80977 3.11 149.190 80978 2.24 254.30500 80979 -2.06 256.252 8098 -0.716 270.30500 80980 -2.87 183.22800 80981 1.52 345.36800 80982 -0.578 252.35400 80983 -2.06 165.27700 80984 1.35 327.420 80985 0.402 341.447 80986 0.688 449.56000 80987 -0.188 463.58700 80988 0.0694 477.61400 80989 0.333 101.14690 80990 1.5 238.23800 80991 - 76.099 80992 - 163.17500 80993 - 133.07950 80994 - 133.07950 80995 - 87.05410 80996 - 88.08520 80997 - 493.617 80998 -1.95 507.644 80999 -1.7 165.16596 8100 0.865 439.45800 81000 -0.642 439.45800 81001 -0.926 377.38900 81002 -2.23 360.87400 81003 6 355.45100 81004 3.96 389.44550 81005 0.416 531.30230 81010 -2.96 533.31820 81011 -3.52 548.28650 81012 -2.81 416.63650 81013 4.64 416.63650 81014 6.71 432.63590 81015 4.8 1200.17000 81017 -1.53 1184.17100 81018 -1.02 1184.17100 81019 -1.02 174.19368 8102 2.3 500.45810 81020 -0.761 486.475 81021 -1.69 486.475 81022 -1.69 485.44340 81023 -1.07 385.371 81024 -1.62 171.15070 81025 -0.488 143.14060 81026 -1.65 157.12410 81027 -0.817 216.19130 81028 -3.57 200.19190 81029 -3.5 157.16710 81030 -1.28 362.33580 81031 -3.36 362.33580 81032 -3.36 315.32230 81033 -3.24 287.26920 81034 -3.3 256.32100 81035 -1.28 258.29400 81036 -2.4 298.35800 81037 0.666 312.38500 81038 0.499 314.35700 81039 -0.154 151.206 8104 0.518 473.54000 81040 -0.365 473.54000 81041 -0.365 475.55600 81042 -1.54 489.58300 81043 -0.99 314.35700 81044 -0.154 223.20000 81045 2.13 309.36240 81046 3.89 233.98500 81048 -0.65 169.13480 81049 1.75 169.13480 81050 1.77 622.74990 81051 6.07 426.34100 81052 -1.16 243.54900 81053 -0.572 448.42000 81054 0.22 72.14300 81055 3.8 624.58710 81056 0.119 440.70090 81057 8 372.37370 81058 -3.33 312.34200 81059 -0.306 314.35700 81060 -0.154 394.42100 81061 -0.55 340.35200 81062 -0.897 312.38500 81063 1.86 342.45400 81064 3.2 350.39000 81065 1.64 1701.19850 81066 2.97 478.62300 81067 4.35 288.29520 81068 1.65 330.33190 81069 1.93 252.26800 8107 2.32 358.38510 81070 2.51 370.39580 81071 2.94 300.30590 81072 2.91 1589.67020 81073 -0.467 234.38030 81074 2.27 458.71620 81075 6.16 440.70090 81076 8.29 472.74280 81077 6.68 228.28630 81078 3.61 339.38500 81079 3.38 238.36570 81080 2.82 476.47160 81081 -2.01 478.48750 81082 -1.92 638.61220 81083 -2.41 624.62870 81084 -2.35 518.56020 81086 4.32 250.423 8109 2.98 452.460 81090 3.47 454.47490 81091 4.06 248.36390 81092 1.57 456.52810 81093 3.61 456.52810 81094 3.61 244.372 81095 6.34 390.46850 81097 -0.739 390.46850 81098 -0.739 388.45260 81099 -0.123 198.21580 81100 0.175 196.19990 81101 -0.578 318.32120 81102 1.19 490.71500 81103 4.31 472.69970 81104 5.43 486.68320 81105 4.97 220.35050 81106 3.97 251.36450 81107 2.73 728.64860 81108 -1.1 728.64860 81109 -1.1 1063.22600 81110 0.158 1031.18420 81111 -0.287 903.05830 81112 0.611 326.30020 81113 2.97 312.31660 81114 3.33 340.32670 81115 3.17 326.34320 81116 3.47 328.31600 81117 2.53 554.54040 81118 -1.04 426.34100 81119 -1.16 222.19410 81120 1.76 222.19410 81121 1.75 328.35910 81122 4.22 276.28450 81123 1.99 438.42510 81124 -0.291 196.26610 81125 -2.76 232.31810 81126 3.83 234.33400 81127 3.71 246.30160 81128 1.57 234.33400 81129 3.19 436.40926 8113 0.178 234.33400 81130 2.94 236.34990 81131 3.23 218.33460 81132 4.17 322.43910 81133 3.85 350.49230 81134 4.8 318.45040 81135 4.89 354.39640 81136 3.48 218.33460 81137 5.05 252.34930 81138 1.52 300.30590 81139 3.26 234.33400 81140 3.51 204.35110 81141 6.07 276.371 81142 4.31 492.51560 81143 0.186 358.38510 81144 2.64 150.17780 81147 0.548 480.37570 81148 0.462 269.46590 81149 6.27 264.317 8115 0.317 1565.77800 81150 - 154.24930 81151 2.95 602.54010 81152 1.18 480.37570 81153 0.559 802.55640 81154 1.53 536.65430 81155 0.673 552.65370 81156 -0.675 536.65430 81157 0.363 534.63840 81158 0.666 710.80560 81159 -1.02 364.433 8116 0.351 160.21080 81160 -0.763 640.58650 81161 -0.528 520.52570 81162 0.705 466.39220 81163 -0.447 222.19740 81164 1.24 330.37980 81165 3.34 440.74400 81166 9.53 232.40420 81167 6.93 1227.33950 81168 -0.515 1065.15580 81169 -0.653 917.12790 81170 1.65 754.98730 81171 2.83 927.07970 81172 2.49 913.09610 81173 2.13 766.95490 81174 2.5 897.09670 81175 3.24 987.17620 81180 3.57 610.51750 81186 -0.435 432.41900 81187 -1.74 594.55960 81188 -1.96 590.96000 81189 9.95 314.39880 81190 -0.522 344.21570 81192 -3.5 585.55950 81193 -1.79 178.18640 81194 -2.52 206.23950 81195 -1.24 177.15520 81196 -2.08 178.14000 81197 -2.15 179.17110 81198 -2.52 454.47270 81199 -2.03 327.375 81200 2.22 368.42630 81201 2.47 368.42630 81202 2.47 368.42630 81203 2.47 368.42630 81204 2.47 368.42630 81205 2.47 368.42630 81206 2.47 286.27780 81207 -0.618 594.51810 81208 -0.309 254.36510 81209 1.08 367.81030 8121 4.35 236.34990 81210 3.53 252.34930 81211 1.93 254.36510 81212 1.35 252.34930 81213 1.85 254.36510 81214 1.35 234.33400 81215 3.33 254.36510 81216 0.868 154.24930 81217 3.27 252.34930 81218 2.19 422.46730 81219 -0.863 530.65630 81220 1.17 530.65630 81221 0.993 530.65630 81222 0.596 530.65630 81223 1.01 298.40300 81224 3.53 186.24810 81225 0.904 152.23340 81226 3.12 1155.02460 81227 4.21 1443.27680 81228 4.39 1153.00870 81229 3.97 1731.52900 81230 4.48 1153.00870 81231 3.97 330.37340 81232 -0.279 330.37340 81233 -0.109 330.37340 81234 -0.775 330.37340 81235 -1.6 348.38870 81236 -1.07 382.44800 81237 1.36 364.43270 81238 1.98 380.43210 81239 1.25 408.572 81240 2.1 382.44800 81241 0.318 392.57200 81242 3.53 408.572 81243 2.46 408.572 81244 2.46 408.57140 81245 2.2 424.57080 81246 1.52 352.46510 81247 1.18 368.46450 81248 0.674 408.57140 81249 2.49 368.46450 81250 0.705 352.46510 81251 1.61 408.57140 81252 2.51 376.574 81253 4.96 398.44740 81254 1.16 392.573 81256 3.59 178.228 81257 2.7 392.57200 81258 3.42 178.22770 81259 2.8 178.22770 81260 2.75 408.57140 81261 2.09 408.57140 81262 2.32 358.34200 81263 3.04 258.22620 81264 2.47 246.25860 81265 2.43 920.81520 81266 -0.916 450.39280 81267 -0.263 624.58710 81268 -0.0684 786.72770 81269 -0.776 948.86830 81270 -1.27 742.80740 81271 5.62 742.80740 81272 5.37 536.56970 81273 3.44 550.59630 81274 3.75 554.58500 81275 2.97 392.573 81276 3.53 166.21700 81278 1.84 455.45740 81279 -1.88 482.52580 81280 -1.82 481.54110 81281 -1.91 495.56760 81282 -1.55 463.56880 81283 -1.36 348.43840 81284 -1.34 389.49030 81285 -1.65 332.43900 81286 -1.17 615.62850 81287 -2 242.35600 81289 6.02 140.18120 81290 3.41 275.25900 81291 1.3 416.29880 81292 2.28 70.08980 81293 1.28 303.15200 81294 1.84 236.31010 81295 1.53 157.16710 81296 0.319 250.29360 81297 2.3 408.572 81298 2.46 408.572 81299 2.46 423.50480 81300 3.57 302.36970 81301 3.31 169.22090 81302 0.789 495.42110 81303 -2 56.30380 81304 -0.145 464.67770 81305 4.25 512.72050 81306 5.62 464.67770 81307 4.25 408.572 81308 2.1 260.32820 81309 3.45 276.32760 81310 3.13 290.35420 81311 3.33 264.36000 81312 3.19 280.35940 81313 3.05 530.52050 81314 1.48 692.66110 81315 -0.255 533.43680 81317 -1.62 388.32820 81318 1.19 360.36120 81319 1.39 345.32670 81320 1.78 356.32460 81321 -0.184 486.68320 81322 4.35 382.49110 81323 0.916 329.30260 81324 -1.05 580.53610 81325 2.18 580.53610 81326 2.18 580.53610 81327 2.2 562.52080 81328 2.78 562.52080 81329 2.78 562.52080 81330 2.79 564.53520 81331 -1.1 564.53520 81332 -1.1 540.51530 81333 1.64 178.22770 81334 3.48 174.23900 81335 2.31 314.28950 81336 3.36 314.28950 81337 3.31 286.23630 81338 3.08 360.31480 81339 2.91 346.28830 81340 1.82 316.39150 81341 3.69 366.43030 81342 -1 316.39150 81343 3.69 140.18120 81344 3.83 202.24750 81345 1.89 358.38510 81346 2.23 418.39400 81347 0.569 286.23630 81348 1.37 300.26290 81349 1.88 568.61150 81350 3.03 514.56420 81352 4.23 208.25360 81353 3.18 182.21640 81354 2.48 182.21640 81355 2.43 166.21700 81356 1.4 182.21640 81357 0.573 374.42750 81358 2.25 289.41250 81359 3.59 608.54470 81360 -0.701 192.21120 81361 1.95 216.18950 81362 1.71 416.50730 81363 4.78 456.53900 81364 4.09 266.25150 81365 1.97 431.65110 81366 2.9 430.62000 81367 3.62 339.38500 81368 2.95 329.39020 81369 1.74 152.14730 81370 0.216 426.71740 81371 9.35 191.22640 81372 1.79 179.25880 81373 1.53 213.23040 81374 -1.08 246.30160 81375 1.55 230.30220 81376 3.84 218.335 81377 3.88 220.35050 81378 4.4 190.19530 81379 1.73 234.24790 81380 1.3 844.76540 81381 1.85 798.69540 81382 -0.402 304.46690 81383 6.18 933.04120 81384 -0.381 770.90060 81385 0.457 183.20440 81386 -0.629 108.14110 81387 -0.196 128.19500 81388 0.0963 161.26800 81389 0.189 165.23550 81390 0.596 292.44300 81391 2.99 316.33000 81392 -3.3 191.14030 81394 -0.366 364.35140 81395 1.45 450.42710 81396 -3.87 182.06850 81397 -1.21 197.12620 81398 -1.46 110.00590 81399 -1.41 351.29600 81400 -3.78 196.05210 81402 -1.28 212.095 81403 -1.21 166.06910 81404 -0.165 209.13690 81405 -1.11 351.29270 81406 -1.39 365.31930 81407 -1.09 318.45040 81408 3.86 360.31480 81409 3.05 386.35210 81410 3.03 1235.54410 81411 5.77 464.45370 81412 -3.87 464.45370 81413 -3.88 167.10030 81414 -3.06 547.55100 81415 -0.701 194.23040 81416 1.1 148.20170 81417 2.72 264.23580 81418 -3.79 379.36300 81419 -3.98 618.68030 81420 -2.1 346.37610 81421 -0.933 340.32700 81422 -2.14 353.36880 81423 -2.21 352.38400 81424 -2.3 334.41180 81426 -1.59 348.43840 81427 -1.34 348.43840 81428 -1.34 348.43840 81429 -1.34 432.51500 81430 -1.32 432.51500 81431 -1.32 324.32760 81432 -2.14 337.36940 81433 -2.13 336.38460 81434 -2.24 304.38580 81435 -1.87 318.41240 81436 -1.65 318.41240 81437 -1.65 417.50040 81438 -1.52 432.51500 81439 -1.34 416.51560 81440 -2.16 332.43900 81441 -1.17 389.49030 81442 -1.65 417.50040 81443 -1.52 416.51560 81444 -2.16 346.46560 81445 -1.06 403.51690 81446 -1.6 431.52700 81447 -1.45 555.57650 81448 -1.74 540.56190 81449 -1.76 455.45740 81450 -1.94 162.18700 81451 - 118.17700 81452 - 247.29100 81453 - 263.29100 81454 - 955.15400 81455 -0.43 881.63300 81456 -3.01 162.14060 81457 -1.6 530.31430 81458 -2.91 531.34540 81459 -2.96 198.068 8146 -1.26 559.39860 81460 -3.47 514.316 81461 -2.9 515.347 81462 -2.82 543.400 81463 -2.93 544.34090 81464 -2.84 234.29090 81465 2.56 330.37500 81466 4.1 332.47700 81467 2.83 332.47700 81468 3.23 318.49350 81469 4.07 320.50930 81470 4.41 304.42380 81471 2.11 397.49200 81472 - 440.49400 81473 - 301.18770 81474 -1.74 273.33030 81475 1.57 359.28550 81477 -1.05 631.67230 81478 3 673.75200 81479 3.43 721.75020 81480 3.68 304.42380 81481 1.91 192.16810 81482 2.02 190.15220 81483 1.76 192.16810 81484 1.71 230.25920 81485 2.98 216.18950 81486 1.96 216.18950 81487 1.96 202.16290 81488 1.63 202.16290 81489 1.62 151.13940 81490 - 165.16600 81491 - 163.15010 81492 - 135.14000 81493 - 165.189 81494 1.88 531.34540 81495 -2.96 597.95720 81496 3.88 536.27580 81497 -3.12 782.88300 81498 -1.2 260.13580 81499 -1.67 768.85640 81500 -1.2 356.41600 81501 6.61 390.86100 81502 7.48 390.86100 81503 7.48 390.86100 81504 7.48 425.30600 81505 8.03 305.97200 81506 6.4 340.41700 81507 6.49 340.41700 81508 6.49 374.86200 81509 6.86 374.86200 81510 6.84 374.86200 81511 6.84 374.86200 81512 6.86 409.30700 81513 7.91 409.30700 81514 7.92 443.75200 81515 8.26 291.98800 81516 6.35 360.87800 81517 7.24 326.43300 81518 6.42 326.43300 81519 6.45 326.43300 81520 6.62 326.43300 81521 6.64 360.87800 81522 7.24 360.87800 81523 7.24 360.87800 81524 7.24 395.32300 81525 7.35 380.90900 81526 5.27 454.51550 81527 1.75 414.49620 81528 3.64 661.78590 81529 3.48 272.29580 81530 2.47 258.31230 81531 2.37 260.32820 81532 3.74 797.70520 81533 -1.8 643.58400 81534 7.55 643.58400 81535 7.54 722.48000 81536 8.02 722.48000 81537 8.02 502.12100 81538 5.86 444.22400 81540 6.21 423.76200 81541 5.73 379.71000 81542 6.82 596.10500 81543 5.23 635.006 81544 4.01 632.990 81545 5.68 632.990 81546 4 630.97270 81547 2.53 556.938 81548 4.46 248.36390 81549 1.89 544.885 81551 - 558.911 81552 - 735.20790 81553 - 342.38570 81554 2.22 298.33310 81555 3.39 302.36490 81556 2.24 247.20200 81557 - 289.28180 81558 - 350.450 81559 2.59 334.451 81560 4.17 332.43390 81561 4.18 350.44920 81562 4.15 318.451 81563 5.51 376.487 81564 3.47 376.487 81565 3.46 459.75100 81566 8.24 300.43510 81574 4.83 300.43510 81575 4.83 170.24870 81581 3.37 564.686 81582 6.86 485.79100 81583 6.31 485.79100 81584 6.3 212.32850 81585 4.98 567.94300 81589 3.98 489.04700 81590 3.82 491.06300 81591 4.55 216.23260 81592 1.98 230.21610 81593 3.3 288.46750 81594 5.58 286.45160 81595 5.61 222.36630 81598 4.19 98.95900 81599 1.73 236.26530 81600 2.3 234.24940 81601 4.02 232.23350 81602 3.67 266.24820 81603 2.81 222.23870 81604 3.72 218.25000 81605 3.92 236.26530 81606 2.3 256.25340 81607 1.9 232.23350 81608 2.44 232.23350 81609 2.44 232.27660 81610 5.14 262.30260 81611 4.99 248.27600 81612 4.51 248.27600 81613 3.16 234.24940 81614 4.04 234.24940 81615 4.04 234.24940 81616 2.65 234.24940 81617 2.64 218.25000 81618 3.34 218.25000 81619 4.76 298.31300 81620 1.57 286.32400 81621 3.43 316.30690 81622 3.71 316.30690 81623 3.77 248.27600 81624 3.61 248.27600 81625 3.53 286.32400 81626 3.47 286.32400 81627 3.44 316.30690 81628 3.64 284.30810 81629 5.24 221.02200 8163 -0.129 284.30810 81630 5.04 284.30810 81631 5.02 270.28150 81632 4.7 272.29740 81633 4.72 272.29740 81634 4.75 286.32400 81635 3.41 286.32400 81636 3.41 268.30870 81637 5.14 420.41300 81644 - 384.38300 81645 - 351.30960 81646 1.85 460.86400 81648 1.17 476.86400 81649 -0.00649 432.81100 81650 0.934 161.02900 81651 3.97 195.04300 81652 1.2 193.02700 81653 2.97 225.02600 81654 1.53 188.56500 81655 1 206.58000 81656 0.724 172.13540 81657 0.148 174.15130 81658 0.0551 225.02600 81659 1.36 188.56500 81660 0.967 206.58000 81661 0.438 156.13600 81662 0.061 174.15130 81663 0.0537 200.14550 81665 -0.79 169.13480 81666 1.91 138.121 81667 0.421 140.13660 81668 0.798 172.13540 81669 -0.488 152.15060 81670 1.97 859.14530 81671 6.41 881.63300 81672 -3.06 369.36600 81673 - 371.38200 81674 - 335.35200 81675 - 453.44000 81676 - 455.45600 81677 - 419.42500 81678 - 467.46600 81679 - 469.48200 81680 - 433.45200 81681 - 435.42400 81682 - 417.40900 81683 - 212.15620 81684 0.929 338.26470 81685 -2.28 278.39310 81686 -1.46 204.17730 81688 -0.946 166.21700 81689 2.82 391.18490 81690 -3.27 216.14490 81691 0.0348 208.25300 81692 1.16 334.27760 81693 2.06 320.25100 81694 1.91 352.24980 81695 1.8 230.24100 81696 0.0619 125.12530 81697 0.296 166.21700 81698 1.36 285.27140 81699 - 304.29460 81700 0.933 319.35200 81701 - 304.29460 81702 0.777 319.35200 81703 - 320.29400 81704 1.35 446.40410 81705 1.18 304.29460 81706 1.66 497.58000 81707 3.48 197.89240 81708 -0.212 196.65500 81709 - 348.05000 81710 3.97 364.90600 81712 5.31 406.90000 81713 4.49 435.00400 81714 0.0429 562.70800 81715 -0.318 186.21900 81716 1.2 270.29300 81717 0.0543 293.88700 81718 -0.562 315.92310 81719 -1.49 170.44620 81721 0.503 332.31100 81722 1.09 327.37900 81723 -0.164 281.31580 81724 2.32 426.38280 81725 2.3 581.77100 81726 3.76 390.90190 81727 3.47 367.85200 81728 3.77 137.17900 81729 1.09 488.442 8173 2.45 315.15300 81730 5.04 301.12700 81731 4.64 381.46500 81732 3.07 300.30920 81733 3.48 300.30920 81734 3.53 224.72800 81735 1 330.44400 81736 5.07 129.18000 81737 0.417 302.79900 81738 3.67 268.35350 81739 3.8 487.45900 81740 1.53 529.24200 81741 2.21 211.26090 81742 1.67 279.33480 81743 1.74 232.32140 81744 3.37 228.31500 81745 1.72 424.397 81746 0.65 421.42800 81747 2.05 398.39100 81748 2.89 407.32500 81749 2.59 434.81200 81750 1.59 412.80800 81751 2.16 414.39400 81752 1.3 474.63700 81753 6.13 246.44100 81754 1.27 289.79900 81755 1.6 256.31800 81756 2.83 454.36590 81757 2.96 255.10000 81759 3.16 291.343 8176 2.45 406.26300 81760 4.28 247.53000 81761 3.25 248.185 81763 3.92 383.58000 81764 4.03 312.28700 81765 3.16 411.73600 81767 4.94 304.34900 81768 1.33 340.80000 81769 4.18 418.524 8177 3.78 333.85600 81770 4.09 112.08680 81771 -0.845 149.662 81772 -1.51 319.82900 81773 3.8 483.37000 81776 3.06 223.24800 81778 1.28 318.34800 81779 2.73 586.542 8178 0.958 361.34930 81780 2.71 189.23700 81783 1.68 345.74700 81784 4.4 291.77600 81785 3.69 345.22100 81786 4.79 350.438 81787 3.08 198.17930 81788 0.61 286.280 8179 2.55 340.20100 81790 4.74 349.81500 81791 4.35 323.30960 81792 4.06 528.06200 81794 4.62 286.36550 81795 4.78 374.81600 81796 4.69 412.35320 81797 5.31 447.448 81798 4.66 313.22200 81799 4.43 415.17200 81801 4.43 506.39990 81803 5.07 274.39780 81804 5.95 228.67200 81806 3.14 324.20200 81808 5.15 238.67000 81809 2.77 185.22180 81810 1.98 208.18840 81811 2.69 255.38300 81813 3.69 254.36510 81814 4.03 327.48200 81815 4.22 341.83000 81816 2.89 252.264 81817 1.67 460.78500 81818 3.27 383.39450 8182 3.22 393.523 81820 5.53 370.91380 81821 3.4 343.20700 81822 5.19 269.33830 81823 3.78 394.29490 81824 4.9 267.73500 81825 2.8 260.04900 81826 2.39 397.20300 81827 3.68 413.176 81828 3.49 431.31200 81829 4.64 1045.692 8183 10.3 403.259 81830 3.74 284.30980 81831 2.51 391.42160 81832 2.36 408.37110 81833 4.48 228.184 81834 -1.79 186.10360 81835 -1.79 504.82900 81836 -2.31 221.64300 81838 1.03 376.27600 81839 5.64 324.78600 81841 2.69 296.32400 81842 2.84 465.09200 81843 3.65 254.33020 81844 3.09 494.26900 81845 4.66 466.30600 81846 1.96 295.33420 81847 4.93 387.85700 81848 2.77 207.61300 81849 1.78 446.405 8185 0.0453 122.617 81850 -2.75 130.11300 81851 -0.535 353.773 81852 4.77 302.19600 81853 4.28 262.26100 81854 2.4 527.40500 81855 6.85 221.03700 81856 2.44 298.29010 81858 2.29 142.96900 81859 1.16 141.211 8186 0.846 304.44320 81860 7.46 247.68000 81861 2.9 100.11510 81862 -0.308 357.37550 81863 3.49 839.96260 81864 2.8 314.77300 81866 2.41 149.14500 81867 - 135.11900 81868 - 134.13400 81869 - 208.25690 81870 -0.733 195.21510 81871 -1.9 350.59000 81872 1.88 368.33680 81873 1.37 396.34690 81874 2.53 398.36280 81875 1.63 414.36220 81876 1.78 585.59900 81877 2.29 571.57240 81878 1.61 543.56230 81879 1.79 262.305 8188 1.73 347.10000 81881 -1.08 216.59000 81882 2.13 240.21270 81883 3.01 342.34260 81885 1.3 324.32730 81886 1.9 419.42660 81887 4.09 472.48440 81888 1.65 322.31150 81889 3 452.45330 81890 1.79 712.73690 81891 1.82 523.41700 81892 8.49 539.48200 81893 8.33 542.54440 81894 8.29 577.93000 81895 6.12 340.37130 81896 4.26 323.42720 81897 2.86 300.14100 81898 2.28 397.51300 81899 3.56 377.064 81900 3.17 399.52310 81901 4.66 309.52800 81902 0.918 397.79000 81903 9.43 384.33620 81904 1.67 962.98260 81905 0.229 1083.12960 81906 0.194 97.56100 81907 -0.306 143.091 81908 2.13 327.15900 81909 4.72 544.93616 8191 6.84 249.33030 81910 1.82 255.74100 81911 2.13 210.27100 81912 -0.124 326.30190 81914 3.97 239.31230 81915 3.18 230.12570 81916 0.172 409.07000 81918 3.06 355.69800 81919 4.76 363.33100 81920 3.17 419.69300 81921 4.03 315.39270 81922 3.67 309.66900 81924 3.32 438.765 81925 2.95 184.19400 81926 2.64 497.10990 81928 6.2 244.73800 81929 3.9 310.29300 81930 2.84 176.21020 81931 0.443 240.21400 81932 1.77 261.31800 81933 1.26 256.34300 81934 1.27 230.90700 81935 3.52 213.34000 81936 2.55 278.30370 81937 0.731 349.06100 81938 3.16 203.34500 81939 3.82 664.825 8194 2.36 353.48100 81940 4 251.38800 81941 4.15 373.36400 81942 3.78 428.866 81944 4.02 527.19800 81945 6.8 225.457 81946 3.19 225.29080 81947 3.08 329.43330 81948 4.42 323.38410 81949 3.02 114.12400 81950 -1.92 243.668 81951 1.47 316.42000 81952 2.73 386.76800 81953 2.03 468.45270 81954 1.58 215.35600 81955 3.88 208.08500 81956 1.91 338.78900 81957 2.52 209.28810 81958 2.55 322.24050 81959 3.9 294.38590 8196 3.54 281.47660 81960 5.51 321.73100 81961 3 153.07370 81962 -1.45 268.35350 81963 3.15 259.10000 81964 2.35 214.64900 81965 2.14 275.38590 81966 3.77 55.03540 81967 - 917.80730 81968 -2.55 378.91600 81971 5.57 295.16400 81972 3.75 348.73700 81973 2.66 242.058 81974 2.62 373.444 81975 3.82 185.36900 81976 1.38 220.25100 81977 1.77 304.66400 81978 4.04 229.71000 81979 3.13 390.38390 8198 1.21 212.67600 81981 2.29 413.40600 81982 1.98 238.60000 81983 1.2 406.22000 81984 2.34 842.87870 81985 1.56 274.26710 81986 1.38 401.41500 81987 4.75 333.26320 81988 5.03 209.28810 81989 1.83 298.289 8199 -0.762 215.28930 81991 1.66 403.47600 81992 4.55 225.07400 81993 3.77 201.22120 81994 2.51 895.66000 81995 -2.93 286.27940 81996 1.83 304.29460 81997 2.53 338.74000 81998 3.13 350.75000 81999 2.15 122.12460 8200 0.0929 1093.12440 82000 0.165 298.29010 82001 3.47 312.31660 82002 3.59 326.34320 82003 3.76 326.34320 82004 3.79 899.11590 82005 3.18 711.87970 82006 2.86 350.44920 82007 2.68 421.73100 82008 5.48 359.28400 82009 0.657 418.283 82010 1.25 325.29400 82011 0.635 232.20230 82012 2.19 146.04040 82013 1.18 489.35900 82014 1.33 226.22740 82015 2.13 329.31580 82016 3.16 255.03100 82017 1.91 389.855 82018 2.4 296.55800 82019 2.77 190.34600 82020 3.7 289.32970 82022 1.47 320.42650 82023 3.71 418.25500 82024 2.88 295.28790 82026 2.79 232.23530 82027 2.5 351.84600 82028 1.98 361.70000 82029 4.9 422.513 8203 2.34 239.74100 82030 4.31 454.31000 82031 2.03 350.29370 82032 4.49 188.26730 82033 1 443.88000 82034 4.6 179.21570 82035 2.53 386.34100 82037 0.795 347.32270 82038 2.2 308.13500 82040 4.83 747.99800 82041 4.61 350.35000 82042 1.05 233.34920 82043 3.13 260.89000 82044 4.25 279.44100 82045 4.39 492.43000 82047 3.56 181.05000 82049 -0.678 310.300 8205 0.143 198.08000 82050 -3.04 222.26200 82051 -0.101 323.12910 82052 3.53 336.43000 82053 4.14 279.71900 82054 2.31 251.32140 82055 3.65 211.25910 82056 3.2 217.26370 82057 2.34 340.63000 82058 4.28 329.35380 82059 1.75 292.285 8206 0.0808 370.44700 82060 2.06 396.19200 82061 3.48 221.56700 82062 2.2 304.12600 82063 2.57 354.35510 82064 4.4 220.35500 82065 1.26 241.24530 82066 2.68 299.28300 82067 3.3 416.02100 82068 5.61 294.29260 82069 0.644 208.25702 8207 0.673 274.10000 82070 3 237.64200 82071 2.66 372.59000 82072 6.26 274.10500 82073 3.05 232.30100 82075 2.64 275.52200 82076 3.56 267.92700 82077 3.69 251.23800 82078 0.153 281.26130 82079 1.43 744.016 8208 7.62 379.37770 82080 4.74 368.59700 82081 6.89 312.54600 82082 3.85 308.35600 82083 1.71 190.30600 82084 1.29 244.72100 82086 2.51 274.35810 82087 4.27 442.59090 82088 3.66 263.37520 82089 4.55 286.326 8209 1.08 213.66100 82090 2.78 259.68600 82091 1.5 222.28350 82092 2.39 223.22520 82093 0.724 197.23430 82094 0.364 277.35870 82095 3.51 207.26890 82096 3.13 393.74700 82097 5.8 397.76800 82098 5.96 411.75100 82099 5.59 272.46808 8210 8.02 364.91000 82100 6.1 634.80500 82101 5.41 273.31000 82102 1.15 330.38400 82103 3.02 365.99600 82104 4.99 394.04900 82105 5.8 327.52700 82106 2.06 342.86500 82107 5.28 332.74300 82108 4.93 361.24500 82109 5.28 638.789 8211 4.29 314.27080 82110 2.89 291.71100 82111 3.29 303.31600 82112 4.37 294.30800 82113 0.443 216.25900 82114 1.83 216.25900 82115 0.557 258.33800 82116 3.32 258.33800 82117 2.08 262.28400 82118 0.607 154.12300 82119 -0.0989 461.54620 8212 6.4 216.19400 82120 2.57 280.23500 82121 0.0174 243.28400 82122 1.46 260.31100 82123 -0.332 292.29200 82124 3.19 321.54500 82125 4.85 257.26800 82126 1.38 367.85200 82127 4.03 246.216 8213 1.83 241.26800 82133 0.466 304.43000 82134 2.37 313.74100 82135 3.75 412.99700 82136 5.29 428.06500 82137 6.03 316.35800 82138 2.66 271.29400 82139 1.68 248.32080 8214 1.87 281.29600 82140 1.48 269.32100 82141 1.08 182.17620 82142 0.659 290.40300 82143 1.92 377.31000 82144 5.72 255.29500 82145 0.762 333.38700 82146 4.68 285.36400 82147 2.35 286.24870 82148 0.0664 290.18770 82149 0.487 333.59900 82150 5.81 334.85900 82151 3.47 356.76400 82152 5.33 267.15000 82154 4.58 303.16100 82155 4.01 352.06600 82156 7.09 228.74200 82157 2.79 393.84600 82158 4.57 375.12900 82159 4.71 232.319 8216 4.03 268.71600 82160 3.35 258.28750 82161 3.84 324.05300 82162 6.41 112.98600 82163 2 200.17480 82164 0.831 248.23900 82165 2.24 238.75600 82166 4.22 266.25000 82167 3.89 282.38010 82168 4.39 416.34400 82169 6.16 139.23802 8217 2.79 173.64000 82170 1.72 366.23800 82171 4.47 309.83100 82172 3.91 230.09100 82173 3.29 185.22360 82174 0.588 318.54000 82175 2.77 230.09100 82176 3.61 283.79400 82177 3.13 311.80400 82178 3.66 321.73100 82179 3 239.74100 82180 4.16 379.37500 82181 4.02 228.01030 82182 0.783 206.02600 82183 1.98 255.483 82184 3.16 207.25200 82185 2.43 223.65600 82186 2.76 342.38900 82187 3.35 220.05300 82188 3.18 309.36080 82189 5.16 345.37100 82190 3.31 347.28970 82191 5.38 314.12100 82192 4.63 296.27590 82193 3.35 461.01900 82194 3.3 292.71400 82195 4.09 287.11700 82196 0.815 366.45200 82197 5.2 383.22600 82198 3.42 236.69700 82199 2.73 290.74500 82200 3.69 286.32570 82201 2.8 327.59200 82202 0.994 184.233 82204 1.52 152.23340 82206 3.22 184.233 82207 1.52 194.29700 82209 2.03 362.03700 82210 1.92 232.20230 82211 2.19 337.20100 82212 3.8 199.97000 82213 2.75 264.32500 82214 0.612 240.20600 82215 1.29 270.21900 82216 4.1 161.26500 82217 2.34 223.78600 82218 3.36 203.34500 82219 3.78 564.53520 8222 -0.33 211.26420 82220 2.38 225.27400 82221 2.98 213.30300 82222 2.5 255.38300 82223 3.71 231.64000 82224 1.61 243.73600 82225 3.61 271.38200 82226 2.77 245.66600 82227 1.86 268.37800 82229 3.5 338.396 8223 2.44 247.08900 82230 1.11 198.30520 82231 2.51 222.32660 82232 2.15 222.32660 82233 2.14 256.32500 82234 1.44 239.48300 82235 3.32 233.09100 82236 3.28 186.20990 82237 1.88 185.18210 82238 2.06 214.34900 82239 2.04 316.26230 8224 1.73 282.24940 82240 3.47 242.40200 82241 3.09 349.78900 82242 3.95 264.75000 82243 3.52 261.06200 82244 2.46 240.29700 82245 4.36 198.17420 82246 2.51 338.11400 82247 1.01 136.23600 82248 1.61 188.13810 82249 -1.38 277.40180 82250 4.74 320.42700 82251 4.8 316.85100 82252 -0.54 266.48510 82253 7.39 205.29610 82254 3.74 263.37850 82255 3.94 202.27600 82256 1.79 194.28200 82257 -0.982 171.62700 82258 2.25 511.56990 82259 4.52 375.21000 82260 4.8 230.25920 82261 2.75 226.26890 82262 2.37 230.30070 82263 3.41 329.43480 82264 4.08 362.41680 82265 3.99 298.33160 82266 1.33 324.47800 82267 5.08 347.19700 82268 5.82 352.81200 82269 3.49 226.271 8227 4.01 114.959 82270 0.734 80.51400 82271 0.388 161.02900 82273 2.96 195.47400 82274 3.55 140.56700 82275 2.2 141.59800 82276 2.22 313.69200 82277 -0.711 226.27200 82279 5.36 356.43978 8228 3.73 107.53900 82280 0.259 697.61100 82282 4.26 183.20930 82284 2.3 225.28900 82285 4.06 212.18600 82286 0.629 987.43300 82287 8.98 123.15250 82288 0.97 392.901 8229 3.73 252.30930 82290 5.74 252.30930 82291 5.91 228.289 82292 5.86 734.87900 82293 2.26 261.94000 82294 0.424 86.08920 82296 0.103 217.43500 82299 1.27 602.893 8230 -1.33 90.55100 82300 2.17 142.58600 82301 0.788 830.81400 82302 2.1 323.81900 82303 1.38 381.01900 82304 3.87 992.810 82305 0.199 308.332 82306 4.4 137.17900 82307 1.46 268.31040 82308 2.47 138.16710 82309 0.157 762.700 8231 -1.33 279.33460 82310 6.03 279.33460 82311 6.05 267.32390 82312 6.39 302.36800 82313 7.37 302.36800 82314 7.37 253.12700 82315 3.51 269.12700 82316 4.02 88.15150 82317 -5.23E-04 222.23720 82318 0.913 164.20110 82319 3.02 517.55500 8232 0.5 182.23800 82320 1.2 244.28900 82321 1.76 277.23610 82322 1.25 292.24570 82323 4.4 292.24570 82324 4.47 268.27070 82325 2.65 72.10570 82326 0.636 100.11580 82327 1.18 254.22300 82328 0.705 431.47890 82329 0.541 539.53700 8233 0.5 198.22390 82330 1.67 184.19730 82331 1.47 72.06270 82332 -0.392 255.27040 82333 0.891 96.12710 82334 1.63 276.33070 82335 6.34 197.23580 82337 2.47 212.25050 82338 1.69 305.20000 82339 -0.52 506.545 8234 3.82 57.09440 82340 -0.458 132.11790 82341 0.174 242.31450 82342 6.14 226.31680 82343 2.79 100.15890 82344 1.23 267.23630 82345 3.02 142.17900 82346 -0.0317 268.35350 82347 3.88 324.28930 82348 -0.337 214.20200 82349 0.926 199.20540 82350 3.74 273.28540 82351 5.49 224.17350 82352 -0.497 253.23500 82353 1.5 172.05300 82354 -0.388 247.24820 82355 5.09 158.24130 82356 2.46 134.13380 82357 -0.862 130.18820 82358 1.48 113.11790 82359 -0.107 250.334 8236 1.98 88.10840 82360 0.094 86.09250 82361 -0.152 100.11910 82362 0.109 118.09130 82363 -0.23 262.30590 82364 4.93 293.23550 82366 0.151 150.17450 82367 1.6 495.45700 82368 0.497 480.42200 82369 0.324 122.14300 82370 0.222 192.18900 82371 3.15 196.03270 82372 2.05 132.11790 82373 0.287 216.30200 82374 2.54 240.98600 82375 1.93 211.26240 82376 2.4 108.18090 82377 3.8 228.28790 82378 5.76 76.52500 82379 1.55 142.19560 82380 2.47 169.22240 82381 2.65 237.25330 82382 3.4 154.12340 82383 1.23 154.12340 82384 1.22 154.12340 82385 1.28 145.14000 82386 0.901 201.306 82387 0.0169 123.153 82388 1.03 276.33070 82389 7.05 178.06120 82392 -0.403 87.12040 82393 -0.666 338.35570 82394 0.0527 240.29860 82395 5.84 252.30930 82396 5.73 229.27590 82397 4.9 229.27590 82398 4.87 278.34660 82399 6.9 150.13144 8240 0.996 252.30930 82400 5.91 226.27200 82401 5.71 216.27720 82402 5.55 216.27720 82403 5.55 138.12400 82404 1.48 242.22680 82405 3.34 233.27100 82406 0.364 159.01100 82407 0.609 235.10700 82408 2.3 171.06500 82409 2.41 317.337 8241 2.2 182.21640 82410 0.659 792.84800 82411 0.431 154.39300 82412 0.887 132.20070 82413 0.987 502.42800 82414 0.422 51.47600 82415 -0.139 75.49700 82416 0.0687 86.46800 82417 0.932 68.47800 82418 0.49 90.55100 82419 1.99 356.054 8242 0.657 157.55400 82420 2.5 142.58600 82421 0.8 141.59800 82422 2.22 118.48500 82423 1.95 248.71100 82424 3.23 452.37300 82425 1.55 350.32400 82426 1.98 452.36900 82427 -0.213 307.30340 82428 4.85 253.29580 82429 3.26 317.513 8243 2.04 137.17900 82430 1.42 201.21900 82431 -0.825 572.43800 82432 -0.778 240.29860 82433 5.84 268.35170 82434 6.66 888.93900 82435 2.81 959.164 82436 8.91 278.34660 82437 6.89 278.34660 82438 6.9 302.36800 82439 6.62 166.217 8244 1.27 266.33590 82440 6.43 352.42660 82441 8.04 302.36800 82442 7.43 302.36800 82443 7.4 109.94200 82444 0.798 198.84400 82445 1.2 124.99600 82446 2.27 177.03100 82447 2.03 132.22700 82448 0.522 204.26650 82449 5.18 240.299 8245 -0.28 174.19440 82450 0.356 296.27750 82451 4.81 214.21670 82452 2.85 214.21670 82453 2.91 110.04890 82454 -0.905 206.28240 82455 5.48 292.24570 82456 4.16 186.17190 82457 -1.07 182.13350 82458 2.15 184.23710 82459 1.77 300.351 8246 -0.28 348.75600 82460 1.49 388.45740 82461 2.64 180.20380 82462 1.56 280.35940 82463 2.13 298.46080 82464 6.49 184.27530 82465 4.15 672.04000 82466 1.66 960.80500 82467 0.449 808.852 82468 - 338.52460 82469 7.51 351.40230 8247 0.693 340.54050 82470 8.34 713.79300 82471 1.95 285.29640 82472 0.183 197.19120 82473 0.796 242.22860 82474 0.559 198.22060 82475 3.49 382.42810 82476 -1.07 398.61960 82479 9.28 238.28638 8248 1.69 378.12100 82481 -1.14 86.08920 82482 0.55 200.19010 82483 2.4 242.31450 82484 6.2 242.31450 82485 6.38 242.31450 82486 6.38 242.31450 82487 6.15 242.31450 82488 6.15 165.14940 82489 1.69 331.34600 8249 2.46 216.27720 82490 5.49 216.27720 82491 5.43 101.10390 82492 -0.812 251.23690 82493 2.77 559.83000 82494 2.3 268.26580 82495 3.57 210.18820 82496 4.22 302.36800 82497 6.63 302.36800 82498 6.62 302.36800 82499 7.37 216.21800 82500 1.5 223.22680 82501 4.5 273.28540 82502 5.48 297.30680 82503 5.91 199.20540 82504 3.91 297.30680 82505 5.96 247.24820 82506 5.19 191.22970 82507 1.33 189.21380 82508 1.79 198.22060 82509 3.43 451.51160 8251 3.64 470.39560 82510 -1.32 156.13930 82511 -0.0153 170.16590 82512 0.145 160.12800 82513 -0.183 116.11850 82514 -0.291 144.12860 82515 -0.0269 360.28170 82516 2.51 272.34040 82517 5.28 290.35570 82518 3.49 788.66900 82520 7.72 151.16590 82521 0.203 480.42200 82522 0.0653 219.36700 82523 -0.373 646.64100 82524 4.28 265.77800 82525 3.22 103.11980 82526 0.291 398.44740 82527 -1.31 237.21030 82528 2.64 268.31370 82529 1.67 382.628 8253 2.5 111.53100 82532 -2.34 276.33240 82534 5.6 352.389 82535 5.91 262.30920 82536 4.14 379.45700 82537 6.37 452.36900 82538 0.03 768.972 8254 2.11 322.01700 82540 4.95 144.38700 82541 1.78 262.29950 82542 -0.749 228.24330 82543 3.22 135.20620 82544 2.21 135.20620 82545 2.21 173.15270 82546 -0.441 237.50900 82547 0.905 332.35090 82548 5.15 463.54828 8255 2.15 64.03410 82550 1.1 111.14180 82551 0.285 247.29450 82554 4.5 261.32110 82555 4.87 215.23250 82556 0.172 278.30100 82557 -1.82 306.35510 82558 2.84 272.34040 82559 4.84 640.588 8256 -0.74 352.40400 82560 2.37 223.22850 82561 0.647 193.20250 82562 1.19 165.18910 82563 0.155 223.22850 82564 0.793 60.05530 82565 -0.347 720.68000 82566 1.66 209.24500 82569 0.639 225.24440 82571 0.503 165.18910 82572 0.223 181.18850 82573 -0.0178 225.24440 82574 0.381 195.21840 82575 1.21 167.20500 82576 -0.0194 354.35180 82577 -0.696 314.28950 82578 1.83 298.24700 82579 1.99 346.28830 82580 0.478 350.32000 82581 -0.31 348.30410 82582 -0.144 348.30410 82583 -0.336 344.27240 82584 0.91 328.27300 82585 1.31 171.25900 82587 1.66 223.22850 82588 -0.223 225.24440 82589 -0.518 272.34040 82590 5.07 385.36910 82591 0.196 385.36910 82592 -2.01 290.35570 82593 3.72 366.34110 82595 - 899.09430 82596 - 914.12880 82597 5.18 900.10220 82598 4.59 897.16700 82600 3.6 428.54500 82601 3.6 325.44600 82602 2.21 499.64700 82603 2.21 324.43900 82604 2.21 551.35170 82605 -2.43 473.38660 82606 -1.89 82607 - 82608 - 82609 - 370.43880 82610 3.91 234.20480 82611 1.38 117.16900 82612 - 164.14470 82613 - 283.33060 82614 2.32 515.52240 82615 2.32 282.46140 82617 7.46 281.45400 82618 7.46 514.52110 82619 2.04 241.13840 82620 - 358.42810 82621 3.7 674.82140 82622 4.41 64.92925 82623 0.783 2053.36700 82624 - 250.29030 82625 2.19 335.45830 82626 5.82 336.46570 82627 5.82 335.45830 82628 5.85 367.45710 82629 4.58 82633 - 409.47330 82634 - 181.14550 82635 1.82 431.61180 82636 9.38 82637 - 511.51600 82638 9.38 82639 - 337.411 8264 1.45 1727.16900 82640 - 329.39020 82641 3.87 325.57550 82642 4.35 82643 - 1559.38450 82646 -1.9 301.38010 82647 2.75 301.38010 82648 2.75 301.38010 82649 2.75 356.370 8265 1.38 404.30200 82650 3.28 942.03600 82651 -1.91 301.38010 82652 2.75 301.38010 82653 2.75 722.90240 82654 2.48 389.87700 82656 4.36 201.30800 82657 - 312.38600 82658 2.87 374.385 8266 -0.935 266.33280 82660 1.07 505.87600 82662 2.05 55.84500 82664 8.63 425.97200 82666 2.05 395.33500 82667 0.106 315.43090 82668 0.106 453.91800 82669 4.74 264.317 8267 0.674 411.37320 82670 5.07 284.34960 82672 5.26 325.32050 82673 -1.72 1559.38450 82674 -1.9 1559.38450 82675 -1.88 1397.24390 82676 -1.93 990.20610 82677 3.95 390.55610 82678 3.47 390.55610 82679 3.47 264.317 8268 0.73 82680 - 216.23260 82681 2.91 578.51870 82682 -0.428 965.68900 82683 - 592.54530 82684 -0.144 535.33000 82685 -1.2 172.13540 82686 0.117 129.18000 82687 0.16 367.34900 82688 -2.17 388.30200 82689 - 378.503 8269 2.66 387.29500 82690 - 546.38760 82691 -1.64 722.51180 82692 -1.93 252.26970 82693 - 604.50980 82694 -1.89 266.29630 82695 - 280.32290 82696 - 819.63120 82697 - 450.92100 82698 3.25 1793.10100 82699 -0.258 403.518 8270 2.38 386.44150 82700 1.83 415.42300 82701 3.7 492.58170 82702 5.12 460.48300 82703 -3.41 491.38000 82704 -3.38 363.27000 82705 -3.14 332.37600 82706 -3.05 229.29900 82707 -3.26 337.84600 82708 3.97 82709 - 120.15000 82710 - 82711 - 397.859 82712 2.48 338.38210 82713 2.17 449.45260 82714 2.6 477.29900 82715 4.27 380.52310 82716 3.46 370.338 82717 0.968 348.39030 82718 1.38 422.383 8272 0.498 450.90900 82720 1.96 1816.69200 82721 2.94 236.31010 82722 0.411 201.24600 82723 -3.25 215.27300 82724 -0.062 229.29900 82725 0.334 2210.42700 82727 -1.5 290.29600 82728 -3.42 233.18360 82729 -0.363 188.17942 8273 1.7 253.40080 82730 6.76 469.76260 82731 8.4 662.96430 82732 8.45 82734 - 582.58200 82735 - 467.55700 82736 - 678.96370 82737 7.4 364.29100 82739 0.847 290.269 8274 1.54 1056.00200 82740 2.09 1053.98600 82741 2.2 1058.01700 82742 1.73 412.19000 82743 - 44.03270 82744 - 973.85800 82745 -0.908 987.88500 82746 -0.424 1015.93800 82747 0.0536 304.17390 82748 - 280.44550 82749 7.01 470.425 8275 -1.08 653.11550 82750 10.2 673.10510 82751 9.93 404.54290 82752 4.25 598.66040 82753 2.68 1177.14600 82754 -2.22 738.28800 82755 1.83 201.19860 82757 2.73 323.43200 82758 4.16 170.24870 82759 2.47 885.11200 82762 6.58 710.96070 82763 8.59 510.51900 82764 - 501.42380 82765 2.25 254.23440 82766 -2.63 304.19100 82767 -0.888 250.44500 82768 2.65 249.43760 82769 -1.62 274.35478 8277 3.82 206.36980 82770 2.34 264.47160 82771 2.86 264.47160 82772 3.15 225.11480 82773 -1.42 303.07990 82774 -1.47 252.22670 82775 -0.764 325.40150 82777 3.32 325.40150 82779 3.32 394.373 8278 -0.025 325.40150 82782 3.32 301.33710 82787 2.8 301.33710 82788 2.8 301.33710 82789 2.8 330.376 8279 3.28 279.33150 82790 1.65 279.33150 82791 1.65 281.73500 82792 1.76 281.73500 82793 1.76 281.73500 82794 1.76 143.14060 82795 - 272.46810 82798 5.82 290.48340 82799 5.85 272.46810 82800 6.21 290.48340 82801 5.78 554.39100 82804 -2.54 392.25040 82806 -2.34 584.41700 82807 -2.57 422.27640 82808 -2.62 718.49880 82809 -3.44 412.390 8281 2.44 511.86340 82810 9.27 539.91660 82811 9.49 415.52500 82812 2.89 414.51800 82813 2.89 414.51800 82814 2.89 865.65900 82815 -2.38 415.52500 82816 2.89 450.97900 82817 2.89 382.45280 82818 2.79 82819 - 82820 - 1177.30500 82822 -0.767 1135.26900 82825 -0.545 440.70090 82827 7.99 455.69290 82828 8.4 82829 - 82830 - 471.35840 82831 - 306.48280 82832 7.11 373.25850 82833 - 487.35780 82834 - 304.46690 82835 6.68 394.67400 82836 9.54 715.98050 82837 8.67 150.12990 82838 -2.47 717.99640 82839 9.06 436.496 8284 3.77 689.94320 82840 8.75 427.70390 82841 7.9 443.70330 82842 6.56 605.33780 82844 -2.99 1018.02710 82845 0.0171 676.1506 82847 - 855.02430 82848 6.97 666.58650 82849 0.693 368.21940 82850 - 142.09110 82851 - 329.18330 82852 - 336.64100 82853 4.03 336.64100 82854 4.03 336.64100 82855 4.03 320.43300 82857 2.8 320.43300 82858 2.8 320.43300 82859 2.8 400.681 8286 8.52 327.75700 82861 4.22 346.37260 82864 5.04 327.75700 82867 4.22 327.75700 82868 4.22 429.65510 82869 - 444.69600 82870 4.55 444.69600 82871 4.55 381.68400 82872 4.55 381.68400 82873 4.55 82874 - 665.08310 82875 9.86 82876 - 381.68400 82877 4.55 244.39300 82878 3.06 262.40820 82879 1.99 82880 - 82881 - 82882 - 82883 - 82884 - 82885 - 479.14100 82886 4.95 479.14100 82888 4.95 82889 - 82890 - 416.12900 82892 4.95 82893 - 416.12900 82894 4.95 82895 - 82896 - 416.12900 82897 4.95 481.58360 82898 - 479.61080 82899 - 521.69050 82900 - 519.67460 82901 - 537.68990 82902 - 333.52850 82903 7.58 164.13870 82904 0.711 393.43540 82905 - 423.50450 82906 - 421.48860 82907 - 479.61080 82908 - 495.61020 82909 - 395.45130 82910 - 230.28100 82911 0.541 169.135 82912 0.00555 211.21450 82913 -2.48 188.20100 82914 -0.297 437.53100 82915 - 188.20310 82916 1.81 82917 - 82918 - 82919 - 82920 - 702.98290 82921 9.52 82923 - 791.00490 82924 7.11 713.03980 82925 7.47 82926 - 592.93280 82927 9.67 718.94070 82928 7.82 568.91140 82929 9.77 406.26250 82930 - 200.213 82931 0.0621 202.22800 82932 0.171 82934 - 202.22800 82935 0.139 82936 - 372.43800 82937 2.68 82939 - 82940 - 585.60700 82941 0.912 247.227 82942 -1.05 790.14520 82943 7.08 261.253 82944 -0.421 82945 - 338.56770 82946 8.72 666.58650 82947 0.693 891.01180 82948 5.44 640.97560 82949 8.32 82950 - 82951 - 275.29820 82952 -2.92 82953 - 970.99170 82954 3.97 117.12370 82955 -0.0492 118.13110 82956 -0.0492 117.12370 82957 -0.339 475.60000 82959 5.43 444.41630 82960 0.0176 447.49870 82961 1.67 470.48790 82962 1.67 891.01180 82963 5.44 278.327 82965 -3.12 294.30310 82966 -2.79 1017.91100 82967 -1.36 248.23310 82968 -3.45 310.303 82969 -3.26 324.45500 82970 3.52 338.43850 82971 1.6 340.45440 82972 1.67 651.78470 82975 0.775 738.87500 82977 4.42 532.46200 82979 4.67 532.46200 82980 4.67 532.46200 82981 4.67 448.616 82982 2.35 82983 - 279.46070 82984 6.61 422.55490 82985 3.88 239.24500 82986 1.74 322.43910 82987 3.34 82988 - 82989 - 82990 - 223.31000 82991 1.02 235.32100 82992 1.57 249.34800 82993 1.75 233.30500 82994 1.25 263.37400 82995 2.49 234.33600 82996 1.21 260.37400 82997 1.82 236.35200 82998 1.51 222.32600 82999 1.04 208.29900 83000 0.564 250.37900 83001 1.65 236.35200 83002 1.17 222.32600 83003 0.71 720.97260 83004 6.52 722.98850 83005 6.75 751.04170 83006 7.09 913.18230 83007 5.66 144.25450 83008 3.35 144.25450 83009 3.35 144.25450 83010 3.52 223.31000 83011 0.734 223.31000 83012 0.734 223.31000 83013 1.09 251.36300 83014 1.68 249.34800 83015 1.71 580.88210 83016 7.86 235.32100 83017 1.57 261.35800 83018 2.16 259.34200 83019 1.89 237.33700 83020 1.79 209.28400 83021 0.876 450.56500 83022 1.35 454.59680 83023 1.46 466.56440 83024 0.494 304.42380 83025 2.3 304.42380 83027 2.04 180.15590 83029 -2.48 385.411 8303 2.37 248.36060 83030 5.43 300.43510 83031 6.16 326.29860 83032 -0.665 430.621 83036 4.19 370.505 83037 0.48 370.505 83040 0.48 183.26790 83041 3.99 460.60440 83043 6.18 198.30190 83044 4.84 197.29450 83046 4.84 481.60350 83047 4.38 432.63740 83048 6.41 369.53870 83049 0.807 234.335 8305 3.65 296.48790 83050 7.76 296.48790 83051 7.76 295.48050 83052 7.76 620.667 83053 2.57 600.67630 83054 2.97 547.706 83055 1.82 477.573 83058 3.72 220.222 8306 2.19 121.22400 83061 0.745 273.05280 83062 - 280.44550 83063 7.05 256.04500 83064 - 359.48200 83065 4.85 279.43810 83066 7.05 186.166 83067 -1.85 499.26160 83068 - 83069 - 396.71500 83070 4.18 83071 - 224.31800 83073 1.02 236.32800 83076 1.57 250.35500 83078 1.75 290.26980 83079 -1.56 290.26980 83080 -1.56 290.26980 83081 -1.56 234.31300 83082 1.25 264.38200 83083 2.49 235.34400 83084 1.21 261.38100 83085 1.82 237.36000 83086 1.51 223.33300 83087 1.04 205.31800 83088 2.69 209.30600 83089 0.564 1203.47670 8309 -2.05 251.38600 83090 1.65 534.52400 83091 -1.22 207.33400 83093 2.14 205.34100 83094 2.11 237.36000 83095 1.17 249.39300 83096 1.52 398.23400 83097 3.92 223.33300 83098 0.71 316.48300 83099 - 318.49800 83100 - 821.674 83101 -0.955 240.12800 83102 4.04 347.54000 83103 - 144.25450 83104 3.35 398.23400 83105 3.92 414.20900 83106 3.59 223.31000 83107 0.734 224.31800 83108 0.734 224.31800 83109 0.734 224.31800 83110 0.734 360.53500 83111 - 252.37100 83112 1.68 381.29940 83113 2.79 250.35500 83114 1.71 236.32800 83115 1.57 262.36600 83116 2.16 260.35000 83117 1.89 333.81300 83118 3.3 333.81300 83119 3.3 417.56400 83120 - 238.34400 83121 1.79 210.29100 83122 0.876 333.81300 83124 3.3 768.85150 83125 -0.955 765.82940 83127 -0.955 359.41290 83128 3.88 359.41290 83129 3.88 359.41290 83130 3.88 359.41290 83131 3.88 359.41290 83132 3.88 317.40110 83134 4.27 317.40110 83135 4.27 317.40110 83136 4.27 412.60470 83137 5.92 359.41000 83138 4.81 83139 - 359.41000 83140 4.81 359.41000 83141 4.81 388.58800 83142 - 348.54700 83143 - 354.46800 83144 - 397.47000 83145 - 73.05130 83148 - 416.63650 83149 6.94 89.11700 83150 - 402.25720 83151 - 1477.87130 83152 - 517.53000 83153 -2.68 819.99510 83154 -2.72 571.64650 83155 3.43 234.31600 83158 -2.37 348.43820 83168 4.08 83169 - 914.70800 83170 -2.26 184.18920 83171 0.991 813.2249 83172 - 331.35980 83174 3.34 316.49870 83175 3.82 331.35980 83176 3.34 331.35980 83177 3.34 331.35980 83178 3.34 331.35980 83179 3.34 83180 - 83181 - 83182 - 83183 - 83184 - 436.49690 83185 5.79 83186 - 399.86700 83187 4.93 0.00000 83192 - 400.77600 83194 5.29 367.31910 83197 4.22 83198 - 950.96700 83199 -2.3 993.00700 83200 -2.22 949.98200 83201 -2.3 412.86600 83202 4.23 434.50500 83203 5.55 947.94500 83204 -2.3 1003.78800 83206 -2.17 313.39080 83208 2.95 313.39080 83209 2.95 313.39080 83210 2.95 381.42500 83212 3.53 391.63400 83213 3.95 989.98500 83214 -2.22 1045.82800 83215 -2.13 946.96000 83216 -2.3 1002.80300 83217 -2.18 326.38960 83218 3.27 89.070 83219 - 434.31600 83220 4.38 104.10450 83221 -0.356 104.10450 83222 -0.356 83223 - 83224 - 235.15820 83226 - 56.04340 83228 - 537.34000 83233 -1.2 464.65580 83234 3.46 463.64840 83235 3.46 83236 - 83237 - 554.37390 83239 -2.43 474.39400 83240 -1.89 336.08610 83241 -2.22 336.08610 83242 -2.23 1120.01580 83243 4.15 413.63430 83244 5.7 83245 - 575.77490 83246 4.41 83247 - 415.65020 83248 6.19 83249 - 374.390 83250 4.53 561.79140 83251 4.98 374.390 83252 4.53 458.82700 83253 4.53 245.22920 83254 - 577.79080 83257 4.53 311.40100 83258 3.79 700.04130 83259 7.98 286.47270 83260 4.57 361.82300 83261 3.24 83262 - 152.23340 83263 2.84 83264 - 1402.58780 83265 - 289.34460 83266 4.28 654.82840 83267 0.664 539.52100 83269 3.89 439.885 8327 1.9 539.52100 83270 3.89 539.52100 83271 3.89 828.25330 83272 8.66 83273 - 251.34190 83274 3.76 378.37320 83275 0.795 235.34250 83276 4.52 426.45100 83277 5.12 478.55760 83278 5.28 281.09090 83279 1.34 858.88400 83281 6.46 856.86900 83282 6.46 330.24900 83284 4.5 330.24900 83285 4.5 330.24900 83286 4.5 190.00400 83287 2.91 645.00740 83288 9.47 722.97250 83289 8.81 420.455 8329 4.55 461.49000 83290 -3.41 273.45610 83291 5.98 492.39000 83292 -3.38 273.45610 83293 5.98 273.45610 83294 5.98 283.49250 83297 5.81 283.49250 83298 5.81 283.49250 83299 5.78 346.375 8330 2.14 283.49250 83300 5.81 283.49250 83301 5.81 283.49250 83303 5.78 283.49250 83304 5.78 1989.09100 83305 -0.258 283.49250 83306 5.78 283.49250 83307 5.78 698.95110 83308 9.31 422.90200 83309 1.83 387.44890 83312 1.83 590.66000 83314 5.12 493.58910 83315 5.12 201.24600 83318 -3.25 512.80510 83320 9.25 590.77020 83321 7.69 382.53790 83323 3.46 845.60500 83324 -2.71 450.318 83326 -1.34 331.43300 83327 2.2 211.25760 83329 0.294 390.385 8333 0.487 211.25760 83330 0.294 211.25760 83331 0.294 520.59400 83333 0.294 337.47420 83334 6.24 247.64100 83335 1.89 359.47970 83336 5.79 520.59400 83337 0.294 212.26500 83338 0.294 412.692 8334 8.79 212.26500 83340 0.294 447.91200 83341 6.59 309.42100 83342 5.4 319.45890 83343 5.97 350.49230 83344 6.09 409.27100 83345 4.68 365.80800 83346 3.6 80.06300 83347 - 612.95800 83348 6.28 610.94300 83349 6 610.94300 83350 6.28 83351 - 157.16700 83352 - 959.17270 83353 4.25 136.15120 83354 1.14 405.55030 83355 4.25 626.94200 83356 3.63 628.95800 83357 5.18 731.08130 83358 6.14 759.13440 83359 6.65 815.24080 83360 7.27 843.29390 83361 7.47 841.2780 83362 - 859.29330 83363 7.26 706.21960 83364 10.2 297.51910 83365 6.13 322.31320 83366 3.7 322.31320 83367 3.7 269.46590 83368 5.21 310.35200 8337 1.67 311.54560 83370 6.66 322.31320 83371 3.7 614.97400 83373 4.58 364.39300 83375 5.4 364.39300 83376 5.4 908.48100 83377 7.66 364.39300 83378 5.4 266.421 8338 - 83380 - 83382 - 191.11610 83383 -1.97 191.11610 83384 -1.97 124.09420 83385 0.723 142.10940 83386 -0.171 139.08620 83387 0.456 157.10140 83388 -0.188 154.07820 83389 0.561 305.369 8339 2.05 267.46200 83393 4.15 437.14800 83394 4 437.14800 83395 4 437.14800 83396 4 157.17040 83397 - 275.39250 83398 3.75 324.287 8340 -0.812 83402 - 489.21200 83404 1.89 334.37180 83405 - 414.90800 83406 2.33 204.07520 83407 -0.831 83408 - 374.345 8341 0.899 83410 - 83411 - 83412 - 215.27300 83413 -0.062 83414 - 229.29900 83415 0.334 819.49460 83416 0.0922 741.52950 83417 0.315 290.29600 83418 -3.42 741.52950 83419 0.315 268.223 8342 -0.837 1043.91990 83420 2.91 165.04240 83421 - 965.95480 83422 3.99 965.95480 83423 3.99 470.77000 83424 8.4 266.29300 83425 -2.76 387.85700 83426 2.77 387.85700 83427 2.77 371.40210 83428 2.47 371.40210 83429 2.47 336.466 8343 1.07 371.40210 83430 2.47 206.11370 83431 -1.51 522.526 83432 4.54 162.14060 83433 -2.08 202.20600 83434 2.73 177.13260 83435 -2.25 887.98960 83436 5.45 622.68900 83437 - 291.36900 83438 0.847 173.19250 83439 -1.56 734.903 83440 - 736.919 83441 - 293.38300 83442 0.847 249.21790 83443 - 306.20580 83444 -0.888 152.19370 83445 0.728 249.34860 83446 1.11 187.19800 83447 1.92 184.19580 83448 1 315.38500 83449 -0.0916 265.30500 83450 1.74 265.30500 83451 1.76 315.38500 83452 -0.128 387.394 83453 1.5 224.210 83454 1.6 133.15060 83455 1.6 352.36600 83456 1.17 320.36700 83457 0.493 292.31400 83458 0.229 297.35300 83459 0.37 166.00277 8346 0.781 271.33300 83460 1.33 321.41300 83461 -0.472 169.18440 83463 1.03 205.04100 83464 2.31 328.76800 83465 2.24 219.06800 83466 2.75 200.25800 83467 1.45 192.25750 83468 2.07 318.75200 83469 3.66 214.28500 83470 1.84 211.26420 83471 2.98 275.29700 83473 -0.215 225.21630 83474 1.72 257.30600 83475 -0.314 183.21100 83476 1.93 183.21100 83477 1.78 267.32080 83478 1.06 145.54700 83479 -0.238 159.57400 83480 -0.165 219.27960 83481 0.963 323.36700 83482 -1.39 273.28720 83483 1.23 301.35900 83484 -0.8 251.27840 83485 0.992 264.18290 83486 -0.572 453.14700 83487 3.66 421.14800 83488 4.32 389.08300 83489 4.3 840.78000 8349 -0.00542 198.43400 83490 2.14 264.046 83491 3.47 314.05340 83492 3.79 564.09090 83493 6.59 358.081 83494 3.9 458.09610 83495 4.96 389.36090 83496 3.16 330.40300 83497 0.0823 330.40300 83498 -0.655 417.20312 835 -3.65 708.66530 8350 0.386 445.29700 83500 3.31 163.15200 83501 -0.0548 452.44200 83502 -0.293 378.46260 83503 1.2 307.79500 83504 3.49 557.18100 83505 6.7 571.20700 83506 6.27 585.23400 83507 6.43 444.08380 83508 3.29 233.30620 83509 2.13 826.75340 8351 -0.928 256.27500 83510 2.07 140.14320 83511 0.254 215.22600 83512 0.244 245.27710 83513 0.412 178.23100 83514 1.62 162.23160 83515 1.7 124.16200 83516 -0.666 643.93960 83517 0.148 282.23000 83518 5.5 272.38200 83519 5.3 549.483 8352 2.05 207.22580 83520 1.4 201.65700 83522 2.27 295.80400 83523 3.47 400.51120 83524 3.84 263.37520 83525 2.15 231.25050 83526 -0.0193 263.37520 83527 2.57 290.40050 83528 2.54 249.34860 83529 1.73 565.483 8353 2.08 224.25630 83530 -0.965 268.73900 83531 1.67 270.28330 83532 0.309 288.27990 83533 1.98 263.29240 83534 0.201 612.57640 83535 -0.365 230.230 83536 2.4 176.25810 83537 0.636 329.28100 83538 -0.304 790.17250 83539 6.09 137.15924 8354 -2.39 990.20250 83540 6.71 544.09890 83541 4.61 241.30700 83542 0.852 270.73900 83543 0.785 211.64800 83544 0.982 418.36480 83545 - 245.40800 83546 -1.62 202.34020 83547 -0.912 1392.27050 83548 -1.85 759.14980 83549 9.05 172.61194 8355 -2.39 590.77020 83550 7.69 1246.12930 83551 -1.95 260.44200 83553 -0.136 259.43460 83554 -1.15 372.20150 83555 4.51 83556 - 332.13600 83557 3.1 332.13600 83558 3.1 332.13600 83559 3.1 211.32820 8356 1.6 802.17300 83560 8.58 83561 - 83562 - 83563 - 228.13700 83564 -1.42 298.48340 83568 4.6 281.30770 83569 4.7 293.40122 8357 3.68 381.365 83571 1.54 308.11690 83574 -1.47 1157.12800 83577 0.683 1185.18100 83578 1.87 869.68900 83579 -2.38 329.863 8358 3.68 1185.48650 83580 7.95 1447.91670 83581 9.25 1449.93260 83582 9.74 1423.89530 83583 9.8 329.22300 83584 4.75 217.11920 83585 - 215.10440 83586 - 329.22300 83587 4.75 329.22300 83588 4.75 300.26290 8359 2.99 320.42650 83590 3.71 320.42650 83591 3.71 392.23600 83592 4.75 320.42650 83593 3.71 392.23600 83595 4.75 330.23100 83596 4.75 330.23100 83597 4.75 327.256 83598 3.72 327.256 83599 3.72 497.18302 836 -3.69 327.256 83600 3.72 339.38500 83601 2.45 455.39900 83602 5.29 455.39900 83603 5.29 455.39900 83604 5.29 267.32080 83605 3.57 518.41200 83606 5.29 518.41200 83607 5.29 518.41200 83608 5.29 446.50960 8361 1.98 398.88100 83610 2.89 456.40700 83611 5.29 398.88100 83613 2.89 456.40700 83614 5.29 398.88100 83615 2.89 398.88100 83616 2.89 411.87800 83617 3.55 411.87800 83618 3.55 411.87800 83619 3.55 324.805 8362 3.59 470.69200 83620 -2.06 83621 - 83622 - 528.51630 83623 1.2 491.37180 83624 - 492.37920 83625 - 556.56950 83626 2.16 584.62260 83627 3.05 83628 - 282.33220 83631 3.86 240.21270 83632 3.37 240.21270 83633 3.37 240.21270 83636 3.37 293.816 83637 4.69 275.79500 83638 2.24 275.79500 83639 2.24 383.40110 8364 2.16 275.79500 83640 2.24 294.42900 83641 4.81 282.37520 83642 2.68 282.37520 83643 3.36 265.76200 83644 4.14 283.79400 83645 3.05 283.79400 83646 3.05 283.79400 83647 3.05 279.78800 83648 4.52 419.86198 8365 2.16 239.29100 83650 2.91 889.2933 83651 - 279.33150 83652 1.77 279.33150 83653 1.77 905.2927 83654 - 279.33150 83655 1.77 465.54140 83656 3.86 298.14800 83657 3.31 261.11600 83658 1.67 261.11600 83659 1.67 261.11600 83660 1.67 451.36880 83661 -3.58 450.36140 83662 -3.58 384.89900 83663 4.51 433.35350 83664 - 433.35350 83665 - 416.12900 83666 4.9 416.12900 83667 4.9 416.12900 83668 4.9 479.14100 83669 4.9 630.534 8367 -0.471 537.879 83670 9.93 479.14100 83671 4.9 537.87800 83672 9.94 417.13600 83673 4.9 417.13600 83674 4.9 537.87800 83675 9.93 537.87800 83676 9.94 537.87800 83677 9.94 537.87800 83678 9.94 329.41200 83679 -0.00577 190.23836 8368 3.35 329.41200 83680 -0.00577 329.41200 83681 -0.00577 437.77000 83682 5.07 114.12250 83683 - 437.77000 83684 5.07 437.77000 83685 5.07 331.19600 83686 3.23 331.19600 83688 3.23 331.19600 83689 3.23 130.12190 83690 - 500.78300 83691 5.07 500.78300 83692 5.07 314.74100 83693 2.93 314.74100 83694 2.93 314.74100 83695 2.93 3060.59800 83696 - 83697 - 438.77700 83698 5.07 438.77700 83699 5.07 537.87800 83700 9.94 537.87800 83701 9.94 1431.80200 83702 4.61 1020.46300 83704 7.43 243.38560 83706 3.06 301.29070 83707 2.32 301.29070 83708 2.32 301.29070 83709 2.32 261.40080 83710 1.99 314.21000 83711 3.85 314.21000 83712 3.85 314.21000 83713 3.85 1185.48650 83714 7.89 1187.50240 83715 8.47 165.14610 83716 0.711 730.00710 83717 5.59 790.14520 83718 7.08 292.761 83719 3.43 292.761 83720 3.43 83721 - 292.761 83722 3.43 83723 - 83724 - 83725 - 816.54400 83726 - 83727 - 83728 - 288.77500 83729 2.92 288.77500 83730 2.92 288.77500 83731 2.92 286.11100 83732 3.09 286.11100 83733 3.09 286.11100 83735 3.09 239.28810 83736 0.552 1903.74480 83737 -1.78 985.78500 83738 -2.12 820.75800 83739 - 2212.02660 83740 - 305.330 83742 0.923 305.330 83743 0.674 305.330 83744 0.923 398.62120 83746 5.68 334.53590 83747 7.58 291.77600 83748 3.03 291.77600 83749 3.03 291.77600 83750 3.03 423.50450 83751 - 291.77600 83752 3.03 291.77600 83753 3.03 421.48860 83754 - 479.61080 83755 - 495.61020 83756 - 329.75600 83758 3.36 329.75600 83759 3.36 329.75600 83761 3.36 395.45130 83763 - 83764 - 437.53100 83765 - 434.46280 83766 2.12 599.33760 83767 -3.44 286.34400 83768 2.66 286.34400 83769 2.66 286.34400 83770 2.66 271.35410 83771 3.48 271.35410 83772 3.48 271.35410 83773 3.48 704.99760 83774 9.52 700.96590 83775 9.31 344.48770 83776 3.59 343.48030 83777 3.59 793.01970 83778 7.11 307.81800 83779 3.77 360.44400 8378 1.68 307.81800 83780 3.77 307.81800 83781 3.77 370.48040 83782 2.3 1162.12600 83783 -0.571 258.39840 83784 5.58 720.95550 83785 7.82 225.29080 83786 2.78 225.29080 83787 2.78 225.29080 83788 2.78 229.71000 83789 3.02 440.425 8379 0.363 229.71000 83790 3.02 229.71000 83791 3.02 1089.97700 83792 -1.53 1087.96100 83793 -1.52 1103.96000 83794 -1.56 1240.32200 83795 4.44 358.47120 83796 3.88 357.46380 83797 3.88 477.61480 83798 5.43 402.482 8380 2.36 811.79700 83800 4.42 740.88980 83801 4.42 474.93600 83802 -0.837 502.98900 83803 1.1 426.48390 83804 2.2 426.48390 83805 2.2 426.48390 83806 2.2 664.89270 83808 7.82 664.89270 83809 7.82 458.588 8381 3.62 664.89270 83810 7.82 270.28330 83815 0.309 270.28330 83816 0.309 1160.11000 83819 -0.679 358.42810 8382 1.52 288.77200 83823 3.9 288.77200 83825 3.9 288.77200 83826 3.9 288.77200 83827 3.9 297.18000 83829 3.79 297.18000 83830 3.79 297.18000 83831 3.79 125.12530 83833 - 125.12530 83834 - 548.28760 83836 -2.95 361.86600 83837 4.39 361.86600 83839 4.39 361.86600 83840 4.39 839.80400 83841 4.39 839.80400 83842 4.39 362.87300 83843 4.39 362.87300 83844 4.39 345.39290 83845 3.08 345.39290 83846 3.08 345.39290 83847 3.08 646.0816 83848 - 574.57310 83849 1.55 491.62150 83850 - 337.41550 83851 3.98 811.2090 83852 - 827.2515 83853 - 337.41550 83854 3.98 337.41550 83855 3.98 341.29220 83856 3.12 337.41550 83857 3.98 337.41550 83858 3.98 357.33460 83859 3.3 288.51054 8386 8.14 400.63710 83860 5.79 400.63710 83861 5.79 398.62120 83862 5.68 398.62120 83863 5.68 535.53200 83864 -1.22 286.40850 83865 3.09 83866 - 728.09440 83867 8.38 784.20080 83868 8.96 800.20020 83869 8.56 320.510 8387 4.41 798.22730 83870 9.07 814.22670 83871 8.7 812.25390 83872 9.16 828.25330 83873 8.83 807.15000 83874 6.2 83875 - 891.31000 83877 8.14 796.2115 83878 - 810.2380 83879 - 801.21420 83880 7.2 826.2374 83881 - 451.42400 83882 1.1 452.43200 83883 1.1 808.2222 83884 - 824.2216 83885 - 838.2912 83886 - 854.2906 83887 - 842.2799 83888 - 840.2640 83889 - 372.41211 8389 0.637 835.20300 83890 6.65 567.69000 83891 - 849.1864 83892 - 801.216 83893 - 486.68320 83894 6.01 392.40150 83897 -1.95 747.47210 83898 -2.48 863.25700 83899 7.38 332.435 8390 4.01 875.57870 83900 -2.07 879.25600 83901 6.45 907.30900 83902 7.08 1004.75830 83903 -3.19 861.2401 83904 - 1047.76050 83905 -3.51 326.22100 83906 4.27 877.2395 83907 - 889.2933 83908 - 326.22100 83909 4.27 225.285 8391 1.24 905.2927 83910 - 326.22100 83911 4.27 1004.75830 83912 -2.79 887.2774 83913 - 285.44270 83914 5.51 903.2768 83915 - 327.52240 83916 6.29 921.3352 83917 - 919.3193 83918 - 917.3034 83919 - 336.81800 83920 3.28 336.81800 83921 3.28 336.81800 83922 3.28 376.17200 83923 3.24 322.78300 83924 4.23 380.26390 83927 -2.2 357.27470 83929 -2.2 248.275 8393 2.61 358.28210 83930 -2.2 508.41700 83931 4.35 508.41700 83932 4.35 508.41700 83933 4.35 754.81660 83934 3.94 272.42350 83935 5.53 271.41610 83936 5.53 272.42350 83937 5.67 271.41610 83938 5.67 626.67110 83939 - 83940 - 363.34100 83941 -1.84 1007.78050 83942 -2.79 300.14100 83945 2.87 116.09530 83946 - 212.24230 83948 2.07 172.13870 83949 -0.273 1126.38430 83950 3.22 238.36570 83951 3.63 303.45950 83952 5.47 306.48280 83953 4.76 319.45890 83954 4.59 83955 - 105.11250 83957 - 395.30340 83958 0.441 676.83390 83959 4.27 696.47880 83960 - 420.46590 83962 3.26 457.36500 83963 -1.38 548.53580 83964 -0.188 83968 - 1015.94000 83969 -0.749 329.479 8397 5.52 83972 - 751.13400 83973 5.07 83976 - 354.52560 83977 6.89 1127.06760 83980 4.15 149.10210 83981 -3.59 83985 - 212.38000 83986 1.27 285.46530 83988 4.57 662.79600 83989 - 83991 - 462.63990 83992 3.29 284.18400 83993 3.96 284.18400 83994 3.96 284.18400 83995 3.96 293.41200 83996 2.57 293.41200 83997 2.57 293.41200 83998 2.57 372.14600 83999 3.58 267.323 84 2.9 372.14600 84000 3.58 372.14600 84001 3.58 293.74900 84002 3.07 293.74900 84003 3.07 293.74900 84004 3.07 317.81300 84005 3.29 317.81300 84006 3.29 317.81300 84007 3.29 344.25900 84008 2.39 344.25900 84009 2.39 344.25900 84010 2.39 313.22200 84013 4.43 313.22200 84014 4.43 313.22200 84015 4.43 329.22200 84016 3.89 329.22200 84017 3.89 329.22200 84018 3.89 329.22200 84019 3.89 331.364 8402 0.648 329.22200 84020 3.89 295.43750 84023 6.23 319.45890 84024 6.18 319.45890 84025 6.19 295.43750 84026 6.23 313.45280 84027 4.47 313.45280 84028 4.49 337.47420 84029 4.95 384.639 8403 8.16 337.47420 84031 4.99 337.47420 84032 5.01 354.10450 84033 -0.446 109.04160 84034 -0.446 263.33210 84035 2 563.59500 84037 3.36 310.32200 84038 1.03 406.38330 84039 1.43 220.31070 8404 2.21 308.30600 84040 1.53 580.70530 84041 2.67 819.11410 84042 6.36 69.72100 84043 0.783 259.34670 8405 2.66 761.83700 84050 1.13 173.20960 84056 0.433 602.72050 84057 3.78 289.28510 84058 -3.38 368.63670 84059 9.57 183.17960 84060 -1.87 959.83400 84061 -1.49 382.66330 84062 9.68 396.68990 84063 9.77 452.79620 84064 10.1 536.95570 84065 10.2 508.90250 84066 10.2 212.37150 84067 6.62 86.13230 84069 1.49 207.88850 84070 -1.08 506.88660 84072 10.1 1102.27840 84073 0.105 3621.75700 84078 - 494.87590 84079 10.2 424.74300 84080 9.96 3094.28330 84081 - 2932.14270 84082 - 2728.95020 84084 - 207.22580 84085 1.4 190.19380 84086 -0.0894 190.19380 84088 0.449 194.18400 84089 1.75 492.55860 84091 1.12 492.55860 84092 1.62 194.18400 84093 1.33 368.48800 84094 -0.127 301.42160 84095 -1.71 1044.91500 84096 -1.23 1016.86200 84097 -1.6 423.62910 84098 2.44 988.80900 84099 -1.88 254.23750 8410 3.37 303.39450 84100 -2.47 214.26150 84101 -0.0291 443.44980 84102 -1.74 510.43400 84103 - 707.81400 84104 - 679.76100 84106 - 490.54280 84107 2.15 651.70700 84108 - 333.383 8411 -0.622 444.42970 84110 -0.4 265.35290 84115 3.31 278.39140 84116 4.07 279.39880 84117 4.07 1263.63320 84118 5.35 314.85200 84119 4.07 218.25180 8412 0.94 1337.71180 84125 4.47 84127 - 84128 - 208.254 8413 2.51 495.44100 84131 - 494.43400 84132 - 903.22100 84134 - 875.16700 84136 - 847.11400 84137 - 147.19500 84138 -2.47 1105.265 8414 -0.00162 258.12100 84141 -1.85 258.12100 84142 -1.85 400.63710 84145 6.6 415.62910 84146 6.71 390.06960 84147 -2.09 386.04000 84148 -2.09 266.37580 84149 5.44 267.283 8415 1.87 308.41250 84150 4.23 836.17210 84151 6.08 836.08600 84152 6.66 887.12790 84153 6.85 422.72720 84155 9.78 268.43480 84156 6.98 1048.89500 84157 -2.36 690.00340 84158 6.56 661.95020 84159 5.83 464.637 8416 6.67 633.89710 84160 5.21 528.48170 84161 - 236.34990 84162 4.52 84163 - 480.57240 84164 5.28 724.98730 84165 8.81 84166 3.03 322.48220 84168 8.05 350.53530 84169 8.63 866.95790 8417 2.31 378.58850 84170 9.04 364.51880 84171 7.14 392.57200 84172 7.88 420.62520 84173 8.49 338.48160 84174 6.24 269.44330 84175 7.66 297.49640 84176 8.62 360.48710 84177 5.79 852.933 8418 2.29 310.42840 84180 5.4 1043.99300 84181 -0.233 1015.94000 84182 -0.634 945.80700 84183 -1.69 199.31040 84184 4.57 192.16660 84187 -2.23 852.933 8419 1.82 192.12350 84190 -1.97 192.12350 84191 -1.97 1242.46640 84192 0.364 227.36350 84193 5.72 973.86000 84195 -1.41 84196 - 243.36290 84197 4.73 989.86000 84198 -1.76 221.64000 84199 2.54 171.174 8420 - 299.469 84201 6.84 1045.96600 84202 -1.09 257.38950 84203 4.95 84204 - 1003.88600 84205 -1.62 140.09360 84206 0.456 1017.91300 84207 -1.52 138.167 8421 1 158.10880 84211 -0.188 156.09300 84212 0.561 206.08990 84213 -0.831 915.73800 84214 -1.73 266.29300 84215 -2.76 100.15890 84216 1.47 207.12110 84217 -1.51 154.29240 84218 5.75 199.28990 84219 4.9 391.371 8422 -1.5 308.58480 84220 9.7 154.29240 84221 5.76 296.23140 84222 6.87 168.31900 84223 6.03 166.21700 84225 1.71 140.22270 84226 3.35 198.38800 84227 6.68 286.40700 84228 4.7 296.57410 84229 9.23 259.256 8423 -1.79 296.57410 84230 9.23 140.26580 84231 5.3 164.19950 84233 -0.783 746.04960 84234 9.31 186.33420 84235 5 87.16340 84236 1.37 142.28170 84237 5.6 826.54630 84238 0.0922 228.41400 84239 6.26 746.56640 84240 0.315 746.56640 84241 0.315 158.28110 84242 3.46 184.36140 84243 6.53 1050.97160 84244 2.91 115.21660 84245 1.73 210.26950 84246 3.39 970.99170 84247 3.99 87.16340 84248 1.3 198.38800 84249 7.05 170.33480 84250 6.3 970.99170 84251 3.99 154.29240 84252 5.79 336.50870 84253 8.68 87.12040 84254 -0.364 364.56190 84255 9.13 164.15800 84256 1.5 178.14000 84257 -2.25 101.14690 84258 -0.839 172.18510 84259 -1.56 285.35900 8426 2.38 178.18460 84260 1.86 158.19500 84261 2.37 298.50380 84262 8.45 891.01180 84263 5.45 130.23120 84265 0.575 592.78500 84266 7.69 87.16340 84267 1.25 142.23860 84268 3.76 283.46980 84269 8.17 516.84200 8427 7.13 163.21630 84270 1.75 382.57720 84271 8.95 384.83930 84272 6.2 332.45900 84273 4.61 197.294 84274 4.68 444.03700 84275 9.64 233.30620 84276 2.04 198.38800 84277 7.14 116.16160 84278 -0.0811 148.15860 84279 2.52 235.32546 8428 1.21 212.41460 84280 7.4 172.30770 84281 4.25 146.21100 84282 -0.885 402.78400 84283 9.81 214.38740 84284 6.02 184.36140 84285 6.53 130.22790 84286 2.83 101.14690 84287 0.662 102.17810 84288 -0.537 619.18540 84289 10.4 271.78610 8429 1.21 143.23000 84290 -0.798 90.14800 84292 - 120.21700 84293 0.745 226.40600 84294 1.6 224.39200 84295 1.6 316.33000 84296 -3.54 435.47300 84298 -0.669 425.49720 84299 2.59 236.31010 8430 1.98 689.94320 84300 8.75 296.29900 84301 -1.86 1187.50130 84302 7.95 1162.16500 84303 0.683 597.00920 84304 10.1 1190.21800 84305 1.87 431.67150 84306 7.91 457.70880 84307 7.88 485.76200 84308 8.14 218.29000 84309 1.59 8431 1.98 199.20380 84310 -2.03 270.28170 84311 -3.37 529.52370 84312 1.2 439.73500 84313 9.69 84315 - 369.60210 84316 8.95 627.67840 84317 - 611.03580 84318 10.1 300.31100 84320 -3.69 314.33760 84321 -3.54 314.33760 84322 -3.62 623.04650 84323 10.1 381.61280 84324 8.81 381.6123 84325 - 639.08890 84326 10.2 607.62430 84327 5.09 268.43480 84328 7.1 637.07300 84329 10.1 201.15730 84330 -3.42 201.17990 84331 -3.37 329.31300 84333 0.12 243.36290 84335 5.23 297.4528 84336 - 256.39090 84338 0.12 258.40570 84339 0.12 376.66500 8434 4.36 364.39450 84340 3.88 647.06790 84341 9.96 395.33950 84342 2.53 238.26300 84343 -1.89 268.28900 84344 -2.51 395.33950 84345 2.73 675.12100 84346 10 926.22300 84347 5.2 1459.14700 84348 9.6 325.5060 84349 - 373.94300 8435 4.91 353.5591 84350 - 709.22180 84352 10.3 898.17000 84353 4.91 181.16590 84354 0.144 181.16590 84355 0.257 197.16530 84356 -0.0688 199.18120 84357 -0.0599 201.21970 84358 -2.77 210.07970 84359 -0.994 606.08780 8436 4.91 213.18730 84360 -0.46 192.16660 84361 -2.23 270.13170 84362 -1.45 646.61220 84363 -2.21 437.83300 84366 2.75 472.27800 84367 2.49 403.38750 84368 2.21 409.82200 84369 3.01 444.26800 84370 3.3 409.82200 84371 3.34 636.08670 84372 10 501.484 84373 -2.04 105.11520 84374 -2.92 676.15060 84375 10.1 381.65590 84376 9.72 379.6395 84377 - 397.65530 84378 9.26 395.6389 84379 - 646.77300 84380 4.08 681.21800 84381 4.37 616.74710 84382 3.89 651.19200 84383 4.53 540.85830 84385 9.52 538.84240 84386 9.38 226.18280 84387 -0.786 409.6655 84388 - 407.6496 84389 - 391.6502 84390 - 363.5970 84391 - 564.87970 84392 9.39 379.5964 84393 - 566.89550 84394 9.63 1449.93150 84398 9.25 1451.94740 84399 9.74 1425.91010 84400 9.8 620.98600 84401 9.81 618.97010 84402 9.58 130.12190 84403 - 195.06840 84404 - 645.00740 84405 9.43 542.48810 84407 0.766 702.65590 84408 0.766 554.54190 84409 2.69 91.10850 84410 - 89.09260 84411 - 557.57690 84412 2.16 585.63000 84414 3.05 167.185 84415 -2.24 876.85030 84416 1.17 564.87970 84417 9.36 594.94870 84418 9.81 590.91690 84419 9.2 783.21580 84423 7.97 797.24240 84424 8.23 538.887 84425 9.93 604.79680 84427 8.38 632.85000 84428 8.95 688.95630 84429 9.44 660.90310 84430 9.25 646.98170 84431 7.27 661.00830 84432 7.45 647.02330 84433 9.77 2484.54300 84434 - 673.06050 84435 9.69 649.03910 84436 9.94 645.00740 84437 9.34 671.04470 84438 9.05 667.01290 84439 8.22 721.10330 84440 8.27 294.430 84441 5.52 368.46450 84444 2.45 84445 - 630.93930 84446 7.59 320.46630 84447 5.97 141.21080 84448 0.49 629.93190 84450 7.59 699.05630 84451 7.93 698.04890 84452 7.93 644.96590 84453 8.05 643.95850 84454 8.05 713.08290 84455 8.26 712.07550 84456 8.26 538.88540 84457 9.94 881.40030 84458 10.1 325.44300 84459 4.07 537.87800 84460 9.93 797.03060 84461 6.03 510.57900 84462 0.983 2501.52710 84463 - 538.88540 84464 9.94 255.20540 84465 - 787.03580 84466 5.66 524.60560 84467 1.35 538.88540 84468 9.94 538.88540 84469 9.94 796.10820 84470 6.46 747.99980 84472 8.85 105.11250 84473 - 132.11460 84474 - 483.55370 84475 3.43 841.27800 84476 7.15 538.88540 84479 9.94 287.43970 8448 3.98 8100.81170 84480 - 84481 - 7723.55640 84482 - 84483 - 773.16100 84484 6.86 745.10790 84485 6.41 538.88540 84486 9.94 729.06540 84487 5.92 717.05470 84488 5.88 754.02850 84489 8.24 323.90034 8449 3.98 467.57690 84490 4.01 545.81550 84492 7.5 614.93990 84494 7.74 817.25660 84495 7.34 613.93250 84496 7.74 84497 - 582.68600 845 4.78 284.13800 8450 3.06 211.26240 84500 1.14 751.17390 84501 8.29 750.16650 84502 8.29 818.28350 84503 8.43 719.07060 84504 5.89 351.41860 84505 2.71 840.11770 84506 7 361.34930 84507 1.14 212.26980 84508 1.14 570.93040 84509 7.59 707.16440 84510 8.18 775.28140 84511 8.37 814.08050 84512 5.86 788.04320 84513 5.66 509.59100 84514 3.97 245.14490 84515 -2.45 586.92980 84516 7.44 723.16380 84517 8.08 791.28080 84518 8.3 792.07490 84519 5.94 209.24650 8452 1.95 764.02180 84520 6.06 600.95640 84521 7.91 737.19040 84522 8.38 735.96860 84523 5.78 775.04440 84525 8.84 771.01270 84526 7.68 724.004 84527 8.04 616.95580 84528 8.01 753.18980 84529 8.44 630.98230 84530 7.51 767.21640 84531 8.16 699.98110 84532 8.62 701.998 84533 9.07 758.10330 84535 9.45 582.89800 84536 8.1 528.29950 84537 -2.95 836.08750 84538 6.93 568.87140 84539 8.42 388.394 8454 -2.73 526.28360 84540 -2.55 787.24910 84541 8.6 773.22250 84542 8.65 742.01780 84543 8.51 855.36610 84544 8.64 841.33950 84546 8.68 923.48310 84547 8.66 909.45650 84548 8.69 768.05510 84549 8.39 253.73100 8455 2.34 991.60010 84550 8.68 977.57360 84551 8.7 1059.71720 84552 8.69 1045.69060 84553 8.71 913.63600 84554 -2.23 770.116 84555 6.78 685.41820 84556 -3.82 742.062 84557 6.42 639.43970 84558 -3.82 198.13290 84559 1.99 641.45450 84560 -3.82 183.09900 84561 1.8 716.025 84562 6.16 806.105 84563 5.37 990.57240 84564 -4.15 838.18800 84565 6.54 772.088 84566 6.49 756.04440 84567 5.9 921.60480 84568 -4.15 924.62690 84569 -4.15 760.07610 84570 6.47 696.76120 84571 3.5 682.73460 84572 2.98 810.13480 84573 6.57 786.11340 84574 6.72 788.12930 84575 6.95 1166.15500 84576 -0.571 746.04960 84577 6.19 703.96980 84578 5.25 240.29550 84579 0.552 171.174 8458 - 1187.50130 84581 7.89 420.41490 84582 -1.33 1189.51720 84583 8.47 1244.35200 84584 4.44 434.35210 84585 -1.69 57.07120 84587 - 84588 - 348.33120 84589 0.0553 284.42018 8459 4.61 348.33120 84590 -0.365 334.30460 84591 -0.567 334.30460 84592 -0.432 8656.20380 84593 - 7995.87360 84594 - 7966.77780 84595 - 345.20530 84597 -3.33 372.27370 84598 -2.62 995.37930 84599 6.65 320.88082 8460 4.61 1063.49630 84600 6.75 989.81400 84601 -2.12 992.35710 84602 6.65 1060.47420 84603 6.75 443.39470 84604 -2.27 399.29580 84605 -2.4 428.38010 84606 -0.856 328.21790 84607 -2.75 330.19400 84609 -2.99 284.42018 8461 4.5 329.20590 84610 -2.9 362.66300 84611 -2.21 471.81200 84612 -0.751 443.39470 84613 -2.32 460.44500 84614 -2.12 345.27200 84615 0.13 1094.00700 84616 -1.53 1091.99100 84617 -1.52 1107.99000 84618 -1.56 424.16800 84619 0.851 320.88000 8462 4.5 423.18000 84620 0.872 423.18000 84621 0.739 345.27200 84622 0.13 423.18000 84623 0.872 344.28300 84624 0.365 423.18000 84625 0.739 314.19130 84626 -2.41 357.25910 84627 -2.35 329.20590 84628 -2.76 229.318 8463 3.22 431.32990 84630 -1.69 359.23190 84632 -3.02 487.17300 84633 -0.177 371.55450 84634 0.839 373.25850 84635 -2.78 369.22670 84636 -2.75 344.21730 84637 -2.85 487.81100 84638 -0.969 476.44400 84639 -2.27 291.32900 8464 2.53 361.27100 84640 -1.14 440.16700 84641 -0.267 361.27100 84642 -1.14 427.66090 84644 3.16 455.71400 84645 4.11 369.53870 84647 0.491 369.53870 84649 0.584 971.84400 84650 -0.872 425.64500 84651 2.77 1294.28950 84652 - 1939.13810 84653 - 329.47480 84654 -1.06 413.59120 84655 0.514 1838.081 84656 - 1866.13050 84657 - 1894.18360 84658 - 884.7833 84659 - 377.90500 8466 4.12 854.7363 84660 - 856.7520 84661 - 830.7363 84662 - 630.66460 84663 - 832.7520 84665 - 1164.13900 84666 -0.679 1922.23680 84667 - 1920.22090 84669 - 1518.76960 84670 - 1630.98220 84671 - 84672 - 1628.96630 84673 3.72 1153.43650 84674 4.23 1181.48960 84675 4.21 1209.54280 84676 4.67 803.83110 84678 - 1237.59590 84679 5.1 803.83110 84680 - 1265.64910 84681 5.47 2420.58650 84682 - 2476.69280 84683 - 1967.19130 84685 - 1024.32250 84687 4.35 976.99760 84689 - 1052.37560 84690 4.84 1323.33070 84691 - 1080.42880 84692 5.28 1323.33070 84693 - 1108.48200 84694 5.65 1136.53510 84695 5.97 1134.51920 84696 5.86 730.11030 84697 8.31 165.36500 84698 1.8 813.241 84699 9.17 316.34840 847 2.82 557.66180 84700 -0.466 620.04430 84701 9.82 508.77330 84702 8.5 758.165 84703 8.62 758.16350 84704 8.62 786.21660 84705 8.87 786.21660 84706 8.87 814.26980 84707 9.07 814.26980 84708 9.07 1185.18350 84709 -1.75 842.32300 84710 9.23 480.37750 84711 -1.78 842.32300 84712 9.23 840.30710 84713 9.25 840.30710 84715 9.25 700.04130 84716 7.98 618.39600 84718 -2.22 728.09440 84719 8.38 728.09440 84720 8.38 756.14760 84721 8.73 756.14760 84722 8.73 544.59520 84723 0.836 562.55250 84724 -3.28 550.30240 84725 -2.95 750.49430 84726 -2.48 529.48960 84728 -2.21 76.16162 8473 1.75 597.68260 84730 -0.325 344.36360 84731 -1.08 0.00000 84732 - 3448.75600 84736 - 221.25090 84737 -1.93 589.63210 84739 -1.84 76.16162 8474 1.82 798.22730 84741 9.07 798.22730 84742 9.07 266.08800 84743 -0.08 812.25390 84744 9.16 230.63400 84745 -0.08 810.23800 84746 9.16 810.240 84747 9.16 710.68140 84748 -1.19 840.30710 84749 9.33 90.145 8475 0.814 838.29120 84750 9.32 838.29120 84751 9.32 493.61420 84752 0.165 505.669 84753 1.57 164.15650 84755 -2.4 244.13640 84756 -1.92 864.19780 84757 5.73 862.18190 84758 5.69 890.23500 84759 6.05 242.12160 84760 -1.92 918.28820 84761 6.51 946.34140 84762 7.08 960.36790 84763 7.39 974.39450 84764 7.71 972.37860 84765 7.28 364.34840 84766 -2.62 358.36500 84767 -3.38 357.35800 84768 -3.38 251.23380 84769 -2.74 250.22640 84770 -2.74 84772 - 84773 - 300.26400 84775 -2.83 259.23400 84776 -2.81 258.22700 84777 -2.81 547.52800 84778 -1.28 546.52100 84779 -1.28 154.05844 8478 -0.876 516.44900 84780 -1.48 514.43500 84781 -1.48 702.05720 84782 7.97 702.05720 84783 7.97 1002.44770 84784 8.24 757.5622 84785 - 756.04440 84786 5.99 675.93710 84787 9.38 857.61600 84788 -2.93 756.04440 84789 5.94 859.63200 84790 -2.79 1073.97800 84791 2.42 915.73800 84793 -1.42 782.08170 84794 6.22 808.11890 84795 5.92 808.11890 84796 5.84 806.10310 84797 5.45 730.00710 84798 5.59 507.26400 848 -3.65 186.255 8480 -1.11 1051.79000 84805 -3.51 1000.43180 84806 7.91 732.02300 84808 5.9 758.06030 84809 6.37 368.490 8481 4.07 758.06030 84810 6.19 758.06030 84811 6.21 832.14030 84812 5.6 129.11400 84813 -0.74 832.14030 84814 5.62 781.5622 84815 - 780.06580 84816 5.67 787.6091 84818 - 786.11340 84819 6.62 448.394 8482 4.07 786.11340 84820 6.83 786.11340 84821 6.78 786.11340 84822 6.74 810.13480 84823 6.49 84824 - 746.09260 84825 6.78 746.09260 84826 6.87 794.13540 84827 5.88 794.137 84828 6.03 834.15620 84829 5.89 403.943 8483 4.07 834.15620 84830 6.3 784.09750 84831 6.48 630.69260 84832 0.0801 717.99640 84833 9.05 259.342 84834 -2.48 717.99640 84835 9.06 311.226 84836 - 768.05510 84837 8.48 231.28870 84838 -2.87 744.03370 84839 9.08 484.668 8484 4.82 245.31530 84840 -2.74 245.27230 84841 -3.19 247.28810 84842 -3.23 301.42160 84843 -1.71 744.03370 84844 9.08 744.03370 84845 9.12 740.00190 84846 7.88 903.72700 84847 -2 740.00190 84848 7.98 256.42410 84849 6.65 294.390 8485 2.94 182.08000 84850 -2.29 306.48280 84851 7.02 230.34370 84852 4.78 258.39690 84853 5.99 286.45010 84854 7.01 314.50320 84855 7.9 304.46690 84856 6.6 342.55640 84857 8.53 370.60950 84858 8.95 340.58360 84859 9.33 398.66270 84860 9.26 426.71590 84861 9.46 338.56770 84862 8.78 440.74240 84863 9.61 338.56770 84864 8.79 454.76900 84865 9.7 876.59700 84866 -3.06 438.76960 84867 10 482.82220 84868 9.87 338.56770 84870 8.78 510.87530 84871 10 214.34430 84872 5.05 332.52000 84873 7.14 270.45070 84874 7.57 298.50380 84875 8.62 332.52000 84876 7.11 326.55700 84877 9.12 354.61010 84878 9.39 31.01400 84879 0.052 605.34110 84880 -3.64 603.32630 84881 -3.64 382.66330 84882 9.67 330.50420 84883 6.75 410.71650 84884 9.88 438.76960 84885 10 616.30250 84886 -3.43 466.82280 84887 10.1 366.62080 84888 9.3 200.31780 84889 4.61 342.22000 8489 3.48 256.42410 84890 6.72 366.62080 84891 9.3 344.53070 84892 7.02 358.55730 84893 7.23 118.17420 84894 0.0634 597.82190 84895 1.91 284.47720 84896 7.98 380.30560 84897 2.6 229.27290 84898 -2.77 312.53040 84899 8.78 367.32940 84900 1.37 340.58360 84901 9.24 1043.95000 84902 -0.581 368.63670 84903 9.54 1041.93400 84904 -0.4 396.68990 84905 9.77 951.87400 84906 -2.02 424.74300 84907 9.93 452.79620 84908 10.1 214.38740 84909 5.79 340.48344 8491 4.72 242.44060 84910 6.84 270.49370 84911 8.16 316.31040 84912 -3.1 217.17930 84913 -2.97 298.54690 84914 8.91 326.60000 84915 9.29 354.65320 84916 9.58 382.70640 84917 9.8 410.75950 84918 9.94 438.81270 84919 10.1 376.94408 8492 4.72 256.46710 84920 7.62 215.30980 84921 3.59 284.52030 84922 8.71 312.57350 84923 9.11 340.62660 84924 9.44 328.52980 84925 6.29 368.67980 84926 9.75 396.73290 84927 9.92 424.78610 84928 10.1 452.83930 84929 10.2 367.482 8493 4.15 480.89240 84930 10.2 508.94560 84931 10.3 284.47720 84932 7.94 364.34840 84933 -1.84 282.46140 84934 7.33 276.41370 84935 6.16 312.53040 84936 8.98 358.55730 84937 7.17 286.45010 84939 5.51 403.943 8494 4.15 310.51450 84940 8.09 351.30650 84941 -2.65 310.51450 84942 8.07 716.63970 84943 -2.32 356.54140 84945 6.87 436.79680 84946 10.1 942.78300 84947 - 84948 - 84949 - 464.85000 84950 10.2 230.38680 84951 4.75 333.29720 84952 -0.567 333.29720 84955 -0.432 286.49310 84956 6.91 314.54630 84957 8.25 342.59940 84958 8.77 370.65260 84959 9.17 294.390 8496 2.92 398.70580 84960 9.44 426.75890 84961 9.65 446.70550 84962 8.29 432.67890 84963 8.34 454.81210 84964 9.92 665.1262 84965 - 150.21760 84966 2.35 693.17936 84967 - 887.98960 84968 5.44 671.08930 84969 9.7 152.23340 84970 2.75 304.46690 84971 5.47 733.24322 84972 - 434.5039 84973 - 560.8479 84974 - 724.57730 84975 -2.31 1892.16776 84976 - 320.46630 84977 4.59 100.11580 84978 1.29 99.10840 84979 1.29 375.93184 8498 4.36 144.12640 84980 0.203 159.14110 84981 -3.54 414.90800 84982 2.33 1908.21020 84983 - 1934.20444 84984 - 398.32550 84985 0.441 1223.56940 84986 4.9 1235.58010 84987 4.96 1251.62250 84988 5.3 1263.63320 84989 5.35 259.34348 8499 3.11 171.10870 84990 - 1261.61734 84991 - 1019.97000 84992 -0.749 773.0285 84993 - 863.64400 84994 -2.7 881.65900 84995 -2.57 833.55100 84996 -2.92 218.13710 84997 -2.41 1106.46608 84998 - 1122.50850 84999 5.82 295.80412 8500 3.11 766.0392 85000 - 771.0127 85001 - 377.455902 85004 - 199.20380 85005 -3.23 558.64270 85006 1.9 438.53870 85007 2.14 909.64700 85008 -2.39 839.262162 85009 - 190.239 8501 3.31 442.46660 85010 4.28 114.14240 85014 -3.14E-04 799.198302 85015 - 775.17690 85016 6.86 803.23010 85017 7.21 701.99700 85019 9.04 170.23200 8502 1.33 728.03430 85020 8.92 750.0398 85021 - 845.30980 85022 7.4 660.94840 85023 4.55 672.959082 85024 - 272.04490 85027 - 260.41430 85028 4.34 963.86300 85029 -1.49 1049.95200 85030 -1.23 1021.89900 85032 -1.6 58.93265 85033 4.34 73.96660 85035 0.783 993.84600 85036 -1.88 760.07610 85037 6.46 633.55110 85039 -3.06 310.51452 8504 8.48 146.18760 85040 -2.94 779.69230 85041 -2.31 779.69230 85047 -2.35 894.82270 85054 -1.97 568.50100 85055 -2.06 270.45070 85057 7.66 298.50380 85058 8.62 200.31780 85059 4.57 241.32600 85060 4.02 119.16220 85061 -0.0417 153.22150 85062 -2.57 140.25840 85063 1.91 199.24630 85064 2.55 257.40080 85067 3.74 161.39280 85068 4.18 108.64200 85069 2.31 145.31800 85070 3.45 150.72200 85071 3.69 333.44240 85072 4.07 1048.02300 85073 -0.233 1019.97000 85074 -0.634 949.83700 85075 -1.69 746.04960 85076 9.31 977.89000 85077 -1.41 408.87300 85078 2.43 502.98200 85079 2.43 652.94170 85080 9.43 220.35050 85081 4.21 529.45250 85083 1.35 537.60560 85085 4.4 222.36630 85087 4.63 1092.29010 85088 -1.12 888.99990 85089 4.02 1047.94000 85090 2.16 1047.94000 85091 1.96 1016.19420 85092 -1.75 259.25580 85093 -2.96 245.31530 85095 -2.75 1044.24730 85096 -1.74 830.57100 85097 - 87.14400 85098 1.81 85099 - 85100 - 85101 - 495.52590 85102 3.67 135.18600 85103 3.26 261.31470 85104 -2.92 413.59120 85105 0.323 235.19130 85106 -2.38 71.07790 85107 1.05 885.66900 85108 -2.64 308.32790 85109 4.24 85110 - 85111 - 366.32400 85112 0.122 525.55190 85114 3.52 368.33900 85115 0.122 338.39700 85117 4.55 137.11280 85122 - 352.42360 85123 4.34 358.34200 85124 2.38 380.47670 85125 5.85 386.35210 85126 2.24 392.48740 85127 6.06 2067.91710 85129 - 181.15210 85130 -1.6 175.18400 85131 1.48 572.51410 85132 1.66 380.45650 85133 4.49 377.43440 85134 4.49 576.547 85135 0.36 378.44070 85136 4.29 375.41850 85137 4.29 177.02120 85138 -0.179 378.44070 85140 4.29 375.41850 85141 4.29 396.34690 85142 2.73 601.48860 85143 -0.0558 393.43380 85144 3.16 602.49700 85145 0.948 315.46860 85147 4.56 244.37030 85148 4.73 530.47740 85149 1.33 297.45340 85150 6.25 584.48180 85151 1.27 297.45340 85152 6.25 544.50400 85153 2.34 578.59170 85155 6.66 344.35700 85156 -0.695 332.86800 85157 2.31 352.38380 85158 2.54 234.33400 85159 2.55 252.34930 85160 1.74 296.40670 85161 2.31 280.31630 85162 0.178 297.41410 85163 2.31 539.62480 85164 2.89 442.54300 85165 3.39 426.54360 85166 3.25 649.42290 85167 -3.36 548.49270 85168 -0.836 340.36980 85169 3.26 649.75700 85170 2.89 85171 - 540.63220 85172 2.89 353.47360 85173 3.2 395.53290 85174 2.25 397.54880 85175 2.19 398.38770 85176 -0.757 533.57200 85178 3.38 515.55700 85179 3.38 492.56700 85181 3.38 493.577 85182 3.38 894.10910 85183 5.91 749.00710 85186 8.85 765.87700 85188 4.19 323.47020 85189 - 913.16520 85190 6.91 322.27300 85192 -0.557 299.28400 85193 -0.557 297.45340 85195 6.49 400.46830 85196 -1.48 315.46860 85197 4.56 585.94350 85198 8.43 591.9911 85199 - 594.0070 85200 - 608.9985 85201 - 328.40720 85202 -1.48 90.05810 85203 - 581.95320 85204 9.14 993.88900 85205 -1.76 587.95940 85206 8.69 603.95880 85207 8.14 300.477 85208 6.84 1049.99500 85209 -1.09 191.24800 85210 0.0688 1007.91600 85211 -1.62 1021.94200 85213 -1.52 919.76800 85214 -1.73 425.49720 85215 2.59 85216 - 716.98900 85217 8.98 284.47720 85218 8.17 745.04220 85219 9.22 394.332 8522 2.62 190.24100 85220 0.0688 773.09530 85221 9.42 743.02630 85222 8.96 765.03180 85223 7.77 89.05070 85224 - 85225 - 452.54290 85226 3.61 480.59610 85227 4.52 508.64930 85228 5.3 478.58020 85229 4.13 419.381 8523 2.91 500.58570 85230 3.98 706.97310 85231 8.28 426.54360 85232 2.17 114.14240 85235 1.14 315.42710 85236 5.66 689.94320 85237 8.75 390.51310 85238 4.22 152.14730 85239 2.38 432.67890 85240 7.91 218.29000 85241 1.59 218.29000 85242 1.59 218.29000 85244 1.59 458.71620 85245 7.88 486.76940 85246 8.14 473.429 8525 -1.65 524.60710 85250 4.31 1879.65800 85251 -0.628 371.55610 85252 5.86 355.59820 85253 7.98 238.32270 85255 3.5 193.13200 85256 -1.99 194.13940 85257 -1.99 73.13680 85259 0.706 843.05270 85260 2.61 483.81020 85261 8.98 271.43870 85262 4.77 243.38560 85263 3.71 237.25110 85264 -0.934 278.78000 85265 -2.16 243.32690 85266 -2.16 1056.00400 85268 0.951 261.24840 85269 1.66 187.197 8527 - 721.96250 85270 8.58 2311.64660 85271 - 261.24840 85272 1.66 261.24840 85273 1.66 584.66320 85275 2.97 584.66320 85276 4.05 1029.47790 85277 9.65 290.44030 85278 3.41 687.80600 85279 - 687.80600 85280 - 85281 - 85282 - 85283 - 591.99110 85284 9.68 594.00700 85285 9.71 610.00640 85286 9.38 687.80600 85288 - 173.16700 85289 -0.579 371.49800 85290 -1.13 1007.47240 85291 9.9 1009.48830 85292 9.96 953.38190 85293 9.85 925.32880 85294 9.77 869.22250 85295 9.59 841.16930 85296 9.46 813.11610 85297 9.27 785.06300 85298 9.07 327.54500 85299 6.68 8530 - 557.63530 85300 1.9 215.33240 85301 2.48 187.27920 85302 1.22 159.22610 85303 0.528 131.17290 85304 -0.297 687.80600 85305 - 131.17290 85306 -1.79 209.22200 85310 1.01 193.13200 85312 -2.32 193.13200 85313 -2.32 876.59700 85316 -3.01 191.11610 85317 -1.87 136.21360 85318 -2.57 427.45190 85319 3.68 292.35300 85320 1.55 405.46600 85321 3.97 457.32920 85322 3.18 357.42700 85323 3.01 451.47510 85324 1.42 327.35800 85325 2.16 260.29000 85326 3.01 407.29400 85327 4.45 383.443 85328 4.31 546.27170 85329 -2.81 300.31100 85330 -3.69 314.33760 85332 -3.54 314.33760 85333 -3.62 953.38190 85334 9.85 690.95170 85335 8.81 191.11610 85336 -1.87 316.31040 85337 -3.1 131.17290 85338 -1.79 540.56800 85339 - 172.139 8534 - 440.74240 85340 9.69 382.62020 85341 8.81 741.52950 85342 0.296 1460.15400 85343 9.6 182.17330 85344 0.144 927.23000 85345 5.2 202.16470 85346 -3.42 201.17990 85347 -3.37 85348 - 1028.15370 85349 6.66 1000.10060 85350 6.23 1048.14340 85351 5.8 1004.13230 85352 6.86 1006.14820 85353 6.88 1052.17510 85354 6.08 1000.10060 85355 6.1 1004.13230 85356 6.84 182.17330 85357 0.257 198.17270 85358 -0.0688 200.18860 85359 -0.0599 201.21970 85360 -3.33 88.22360 85361 3.38 196.34000 85362 1.29 168.24150 85363 2.43 97.94200 85364 0.783 120.38400 85365 1.68 212.09450 85366 -0.994 272.14650 85367 -1.45 530.31430 85368 -2.95 528.29840 85369 -2.55 315.34700 85370 2.36 371.45300 85371 3.05 357.42700 85372 2.67 403.45400 85373 3.76 372.44100 85374 2.72 419.49370 85375 4.08 503.65320 85376 6.05 472.46600 85377 -2.11 641.90310 85378 8.97 534.66390 85379 6.59 469.44400 85380 -2.11 538.41200 85381 -2.11 606.81160 85382 8.38 634.86470 85383 8.95 690.97110 85385 9.44 662.91790 85386 9.25 376.55500 85387 4.77 412.00900 85388 4.77 7972.78240 85389 - 8042.88700 85390 - 3247.02780 85392 - 3169.93380 85393 - 4069.47820 85394 - 537.51490 85395 -1.23 537.51490 85396 -1.24 710.68140 85397 -1.19 883.84800 85398 -1.14 1576.51410 85399 -1.32 798.03800 85400 6.03 511.58640 85401 0.983 894.82270 85402 -1.97 525.61300 85403 1.35 905.68000 85404 -3.88 863.64300 85405 -3.97 586.54090 85406 -2.13 484.56110 85407 3.43 754.02850 85408 8.24 467.57690 85409 4.01 510.59830 85410 3.97 246.15230 85411 -2.45 349.33860 85412 0.0553 158.15520 85413 -1.12 315.30780 85414 -1.98 859.63200 85415 -2.79 349.33860 85416 -0.365 530.33800 85417 -2.96 335.31200 85418 -0.567 335.31200 85419 -0.432 188.22420 85420 -2.62 204.22360 85421 -2.87 76.11710 85422 -0.83 131.17450 85426 1.76 805.30430 85427 10.2 85429 - 527.56290 85430 1.9 676.94450 85431 9.38 576.34780 85432 -2.19 162.14390 85433 -2.68 576.34780 85434 -2.19 545.60260 85435 0.836 666.57770 85436 -2.27 1152.99950 85437 -2.22 313.43234 85438 - 861.64500 85439 -2.93 85440 - 311.41646 85441 - 863.66100 85442 -2.79 1078.00700 85443 2.42 328.19860 85445 - 341.4855 85446 - 373.4843 85447 - 342.22510 85448 - 369.53866 85449 - 385.53806 85450 - 367.52278 85451 - 288.17450 85452 - 383.52218 85453 - 302.20100 85454 - 397.59182 85455 - 413.59120 85456 - 395.57594 85457 - 411.57534 85458 - 415.6071 85459 - 425.64498 85460 - 441.64438 85461 - 423.62910 85463 - 215.24630 85466 -3.19 486.42180 85467 - 663.56440 85468 0.717 247.24510 85470 -2.96 941.75800 85471 1.39 247.28810 85472 - 261.27170 85473 -2.88 310.42840 85474 4.98 366.53470 85475 7.08 261.31472 85476 - 338.48160 85477 5.72 233.26156 85478 - 236.30680 85479 4.26 229.27286 85480 - 324.45500 85481 5.3 336.50870 85482 8.4 266.37580 85483 5.25 364.56190 85484 8.7 294.42900 85485 6.23 145.25230 85486 2.43 146.25970 85487 2.43 1594.45200 85488 -0.643 830.57100 85489 - 408.57140 85490 6.14 1450.26100 85491 -0.903 380.51820 85492 5.11 844.59700 85493 - 278.34350 85494 3.16 366.49170 85495 4.76 378.54540 85496 7.51 308.41250 85497 3.93 406.59860 85498 8.04 336.46570 85499 5.17 329.35212 855 3.15 276.24320 85501 - 174.17660 85502 2.02 137.88300 85503 -0.374 907.75700 85504 -2 137.17900 85505 1.65 1047.98000 85506 -0.581 619.32460 85507 -3.43 1045.96400 85508 -0.4 217.17930 85509 -2.97 214.285 8551 - 216.31720 85510 3.59 153.11220 85511 - 383.37590 85512 -0.815 111.07550 85514 - 180.12100 85515 -0.377 725.58470 85517 -2.31 273.28240 85518 -2.72 275.3413 85519 - 8552 - 243.29940 85520 -2.72 891.01180 85521 5.44 289.32480 85522 -2.8 257.32602 85523 - 1051.97000 85524 2.16 303.35140 85525 -2.64 285.37920 85526 - 301.42160 85527 -1.57 867.67300 85528 -2.7 885.68800 85529 -2.57 437.53130 85530 2.14 913.67700 85531 -2.39 192.12350 85532 -1.87 159.18300 85533 -2.56 159.18300 85534 -2.56 172.116 85535 - 172.11660 85536 - 204.20000 85537 -1.03 175.54700 85538 0.817 203.19300 85539 -1.03 278.36700 85542 1.63 208.97880 85545 1.63 277.35900 85546 1.63 1103.96000 85547 -0.729 1105.97600 85548 -1.28 302.40790 85549 2.78 8555 - 359.47970 85550 2.8 341.46440 85551 4.06 334.44980 85552 4.07 357.46380 85553 2.83 1051.97000 85554 1.96 85555 - 85556 - 889.69900 85557 -2.64 161.16070 85558 0.698 85559 - 213.237 8556 - 1060.03300 85560 0.951 663.949022 85561 - 661.933142 85562 - 355.364262 85563 - 621.826222 85564 - 692.0022 85565 - 689.986302 85566 - 687.97042 85567 - 716.023582 85568 - 832.267982 85569 - 826.220342 85570 - 824.204462 85571 - 465.54470 85572 3.05 822.1886 85573 - 830.2521 85574 - 302.40790 85575 3.33 318.40730 85576 2.78 171.12800 85578 -0.488 170.12500 85579 -1.34 257.20200 85580 -3.2 155.06690 85581 -1.62 860.3211 85582 - 858.3053 85583 - 856.2894 85584 - 854.2735 85585 - 369.37200 85586 -3.05 314.46020 85587 6.09 852.2576 85588 - 314.46020 85589 6.08 114.103 8559 - 850.2417 85590 - 701.0122 85592 - 729.0654 85593 - 781.139962 85594 - 755.1027 85595 - 688.958482 85597 - 719.027522 85598 - 801.171122 85599 - 799.155242 85600 - 829.224282 85601 - 85602 - 540.71680 85603 -0.485 451.08500 85604 1.43 451.08500 85605 1.43 258.18700 85606 -1.01 231.28870 85607 0.363 451.08500 85608 1.43 500.28300 85609 1.82 416.20900 85610 1.38 1238.77000 85611 2.28 990.74800 85612 2.28 379.26800 85613 4.02 525.67470 85614 2.7 397.28300 85615 3.12 565.56780 85616 1.55 220.18150 85617 0.385 203.10000 85619 -0.913 158.112 8562 - 85.062 85621 - 603.708 85622 - 603.665 85623 - 175.209 85624 -4.1 592.345 85625 - 717.011642 85626 - 409.44170 85627 2.71 346.34470 85628 2.8 2318.69830 85630 - 396.45590 85632 3.16 316.47600 85633 4.56 85634 - 243.36290 85635 4.73 243.36290 85636 5.23 243.36290 85637 5.23 58.03660 85638 - 298.46080 85639 6.25 887.68500 85640 -2.37 298.46080 85641 6.25 1023.91900 85642 -0.507 611.32520 85643 - 367.12380 85644 - 377.51760 85645 8.5 1404.23800 85646 1.98 1404.23800 85647 1.98 177.19800 85648 - 158.17600 85649 - 1025.93500 85650 -0.734 1025.93500 85651 0.673 1025.93500 85652 0.617 161.15740 85653 0.905 717.99640 85654 8.98 901.71100 85655 -1.81 85656 - 453.55030 85657 3.61 85658 - 586.67800 85659 4.05 746.04960 85660 9.22 298.46080 85661 6.49 4858.49000 85662 - 877.79550 85663 -2.1 744.03370 85664 8.96 1244.15640 85665 -1.9 766.03920 85666 7.77 774.10270 85667 9.42 481.60350 85668 4.52 509.65660 85669 5.3 479.58760 85670 4.13 501.59310 85671 3.98 708.98790 85672 8.28 304.33770 85673 2.09 449.64370 85674 3.34 899.69300 85675 -2.09 895.66400 85676 -2.09 4088.35560 85677 - 85678 - 758.06030 85679 9.09 186.166 8568 - 772.08680 85680 9.07 737.73000 85681 1.55 538.8424 85682 - 540.8583 85683 - 552.870 85684 - 562.8638 85685 - 564.8797 85686 - 566.8955 85687 - 568.9114 85688 - 578.9062 85689 - 580.9221 85690 - 588.9011 85691 - 590.9169 85692 - 592.9328 85693 - 594.9487 85694 - 604.9435 85695 - 89.07000 85696 - 608.9753 85697 - 614.9383 85698 - 616.9542 85699 - 161.15588 857 -2.12 618.9701 85700 - 620.987 85701 - 640.9756 85703 - 642.9915 85704 - 645.0074 85705 - 647.0233 85706 - 651.057 85707 - 667.0129 85708 - 669.0288 85709 - 68.07400 85710 - 213.36000 85711 - 1248.39400 85713 2.43 1262.42100 85714 2.48 747.35800 85715 - 186.27500 85716 -0.767 200.30100 85717 -0.418 587.32360 85718 -2.86 831.52500 85719 -2.06 130.102 8572 - 329.20700 85720 -3.19 512.8051 85721 - 536.8265 85722 - 687.0025 85723 - 791.2778 85724 - 803.2885 85725 - 805.3043 85726 - 817.31504 85727 - 819.3309 85728 - 829.3257 85729 - 262.217 8573 - 843.3523 85731 - 845.3682 85732 - 847.3841 85733 - 853.3471 85734 - 859.3948 85736 - 869.3896 85737 - 871.4055 85738 - 873.4214 85739 - 877.3685 85740 - 881.4003 85741 - 883.4162 85742 - 887.4479 85743 - 893.413 85744 - 895.4269 85745 - 897.4428 85746 - 901.3899 85747 - 903.4058 85748 - 905.4217 85749 - 907.4376 85750 - 909.4535 85751 - 927.4272 85752 - 929.4431 85753 - 931.461 85754 - 933.4749 85755 - 935.4907 85757 - 955.4804 85758 - 745.107862 85759 - 771.145142 85760 - 282.231 85761 - 799.198302 85762 - 858.3278934 85763 - 503.652062 85764 - 503.652062 85765 - 772.0868 85766 - 794.0924 85767 - 255.206 85768 - 854.1459 85769 - 858.1776 85770 - 758.103322 85771 - 817.61419 85772 - 816.140942 85773 - 852.257622 85774 - 780.108842 85775 - 824.204462 85776 - 100.096 85777 - 402.65290 85778 7.65 418.65230 85779 5.95 525.61450 85780 4.31 722.96990 85783 8.58 1030.48530 85784 9.65 192.64500 85785 2.65 227.09000 85786 3.24 510.790 85787 9.12 935.87460 85788 -1.97 910.82210 85789 -2.05 1008.47980 85790 9.9 1010.49560 85791 9.96 545.48900 85792 -2.27 954.38930 85793 9.85 926.33620 85794 9.77 2152.96270 85795 - 870.22980 85796 9.59 842.17670 85797 9.46 814.12350 85798 9.27 786.07040 85799 9.07 8580 - 176.55500 85800 0.817 881.63300 85803 -3.01 548.28650 85804 -2.81 192.12350 85805 -1.87 954.38930 85806 9.85 308.45560 85807 2.44 691.95910 85808 8.81 308.45560 85809 2.44 306.43970 85810 2.19 316.31520 85811 -1.98 100.096 85812 - 100.096 85813 - 85814 - 743.15038 85815 - 306.43970 85816 2.16 767.17178 85817 - 769.18766 85818 - 771.20354 85819 - 746.56640 85820 0.296 785.23012 85821 - 793.29364 85822 - 1656.49970 85823 -2.12 795.22494 85824 - 799.2567 85825 - 821.3468 85826 - 811.2674 85827 - 815.29916 85828 - 1030.16850 85829 6.66 1002.11540 85830 6.23 732.68210 85831 -1.96 827.3099 85832 - 819.2463 85833 - 841.3364 85834 - 1050.15820 85835 5.8 863.344 85836 - 875.3527 85837 - 1006.14710 85838 6.86 889.3792 85839 - 891.3951 85840 - 1008.16300 85841 6.88 911.4693 85842 - 913.4852 85843 - 706.028762 85844 - 720.055342 85845 - 1054.18990 85846 6.08 848.225862 85847 - 1002.11540 85848 6.1 900.385002 85849 - 828.1086 85850 - 830.1245 85851 - 744.0337 85853 - 751.1724 85855 - 1006.14710 85856 6.84 637.0284 85857 - 675.0764 85858 - 689.0184 85859 - 693.0917 85860 - 309.253 85861 - 770.114022 85862 - 794.135422 85863 - 85864 - 85865 - 209.19860 85867 2.85 779.2671 85868 - 777.2512 85869 - 807.3202 85870 - 801.2726 85871 - 689.61600 85872 -1.99 504.46400 85873 -2.42 835.3734 85874 - 851.3313 85875 - 879.38440 85876 - 899.3741 85877 - 894.82270 85878 -1.96 982.88480 85879 -2.35 1049.19950 8588 -0.406 1088.08700 85880 1.35 505.66790 85881 6.05 643.91790 85882 8.97 1219.10390 85883 -1.91 264.27540 85885 3.6 909.70900 85886 -3.88 1363.18950 85887 -2.69 867.67300 85888 -3.97 863.66100 85889 -2.79 317.423 8589 3.31 997.85640 85890 -3.22 188.22420 85891 -2.62 2616.39900 85892 - 1155.06660 85893 -1.99 204.22360 85894 -2.87 166.18050 85895 -0.618 424.40030 85896 -2.24 527.56290 85897 1.9 963.81700 85898 -2.05 316.47760 85899 4.14 1065.201 8590 -0.223 666.58650 85900 0.717 1449.25400 85901 -0.903 175.18400 85902 2.02 318.49350 85903 4.25 371.38700 85904 -3.55 948.80970 85905 1.39 286.27940 85906 2.29 1107.99000 85907 -0.729 218.25180 85908 -0.869 1110.00600 85909 -1.28 360.48710 85910 2.8 342.47180 85911 4.06 358.47120 85912 2.83 172.13540 85913 -0.488 995.86600 85914 -0.322 259.40640 85915 - 261.42230 85916 - 259.21700 85917 -3.2 237.40090 85918 - 662.79600 85919 - 172.14000 85920 -1.34 263.43810 85922 - 235.38500 85923 - 156.07430 85924 -1.62 154.05950 85925 -1.62 999.89700 85926 -1.04 999.89700 85927 -1.04 207.24900 85928 1.24 315.51270 85929 - 260.20200 85930 -1.01 313.49680 85931 - 311.48090 85932 - 313.49680 85933 - 244.37030 85934 5.23 224.25460 85935 3.38 382.36850 85936 -0.815 244.37030 85937 5.23 891.71400 85939 -2.37 793.939 8594 2.85 1027.94800 85940 -0.507 289.47540 85941 - 287.45950 85942 - 285.44370 85943 - 1003.92700 85945 -0.958 1186.07730 85946 -2.08 689.61600 85947 -2.02 609.55300 85948 -2.03 648.56400 85949 -1.97 809.938 8595 1.89 85951 - 85952 - 85953 - 259.40640 85954 - 1029.96400 85955 -0.734 1029.96400 85956 0.673 1029.96400 85957 0.617 876.40940 85958 - 890.43600 85959 - 525.633 8596 -0.00705 905.74100 85960 -1.81 519.15030 85961 - 758.06030 85962 9.09 772.08680 85963 9.07 589.33840 85964 -2.86 833.53980 85965 -2.06 468.58510 85966 3.18 363.22900 85968 5 505.04600 85969 3.18 263.37678 8597 4.26 228.09500 85971 -1.89 469.59250 85972 3.18 548.05800 85973 2.21 738.27400 85974 2.21 720.25900 85975 2.21 549.06500 85976 2.21 814.83500 85977 0.142 717.76400 85978 0.142 437.46500 85979 2.89 299.83742 8598 4.26 569.65080 85980 1.31 240.25900 85981 -2.48 287.22600 85982 -1.03 340.58360 85983 9.28 265.24400 85984 -1.03 315.14970 85985 -1.58 237.18460 85986 -2.46 541.35840 85987 -2.9 264.23600 85988 -1.03 518.554 8599 1.23 349.42620 85990 2.41 439.50420 85991 2.41 350.43360 85992 2.41 447.53280 85993 2.42 426.854 85994 2.95 522.960 85995 2.95 291.49130 85996 - 309.27800 85997 -1.41 427.862 85998 2.95 272.340 860 4.28 284.26348 8600 3.13 145.09070 86001 -0.43 252.15770 86002 -0.552 210.16410 86003 -0.372 227.17090 86004 -0.665 255.18100 86005 -0.638 382.02300 86006 3.72 340.42280 86007 2.89 689.791 8601 2.15 331.22180 86011 -3.19 251.24190 86012 -0.8 304.42380 86013 2.3 1132.01400 86014 0.034 669.43080 86016 -3.31 1118.03000 86017 -1.45 1120.04600 86018 -1.23 307.49400 86019 - 282.24760 8602 3.02 1087.96100 86020 -1.77 375.61100 86021 - 296.44490 86022 6.23 261.42230 86023 - 259.40640 86025 - 1105.97600 86028 -0.65 143.227 8603 0.903 415.6071 86030 - 397.59180 86031 1.97 397.5957 86032 - 413.5947 86033 - 395.5799 86035 - 411.57530 86036 - 1118.03000 86037 -1.29 425.646 86038 2.77 441.6483 86039 - 201.69288 8604 0.928 905.70000 86040 -2.41 933.75300 86041 -1.99 1029.92300 86042 -1.1 86043 - 1043.95000 86044 -0.581 203.23560 86045 -3.14 299.46920 86046 6.66 247.24510 86047 -2.96 86048 - 245.31530 86049 -2.77 520.444 8605 2 245.31530 86050 -2.75 287.39510 86051 -1.95 285.3792 86052 - 1047.98000 86053 -0.581 301.42160 86054 -1.71 144.21140 86055 2.87 180.15590 86058 -2.49 180.15590 86059 -2.48 248.318 8606 2.94 180.15590 86061 -2.48 270.45220 86062 7.31 313.43230 86063 - 311.4191 86064 - 341.48550 86065 - 369.53870 86066 - 385.53810 86067 - 196.19990 86068 1.35 367.52278 86069 - 153.22150 8607 0.833 383.52218 86070 - 166.17390 86071 1.32 233.2621 86072 - 215.2473 86073 - 418.65230 86074 5.15 418.65230 86075 5.02 215.24630 86076 -3.19 229.2741 86077 - 277.34160 86078 0.59 300.220 8608 1.55 276.33420 86080 0.59 273.28240 86081 -2.72 257.32602 86082 - 277.34160 86083 0.59 303.35140 86084 -2.64 276.33420 86085 0.59 729.06540 86086 5.9 418.65230 86087 5.69 705.98570 86088 5.54 734.03890 86089 6.14 734.03890 86090 6.14 306.36020 86091 0.352 732.02300 86092 5.91 306.36020 86093 0.352 730.00710 86094 5.62 727.99120 86095 5.31 400.63710 86096 6.6 760.07610 86097 6.47 415.62910 86098 6.71 758.06030 86099 6.23 758.06030 86100 6.21 754.02850 86101 5.65 754.02850 86102 5.7 790.14520 86103 7.09 235.38500 86104 - 233.36910 86105 - 790.14520 86107 7.09 772.72610 86108 - 788.12930 86109 6.94 662.79600 86110 - 788.12930 86111 6.94 786.11340 86112 6.74 418.65230 86113 5.74 786.11340 86114 6.7 416.63650 86115 5.73 431.62850 86116 5.47 784.09750 86117 6.52 261.42230 86118 - 784.099 86119 6.55 297.268 8612 -1.78 999.89700 86120 -0.606 784.09750 86121 6.47 997.88200 86122 -1.17 782.08170 86123 6.14 357.36200 86124 -1.5 355.34700 86125 -1.5 401.32600 86126 -1.5 782.08170 86127 6.13 218.25180 86128 -0.869 782.08170 86129 6.1 204.26820 8613 1.91 782.08170 86130 6.14 384.63770 86131 8.05 999.89500 86132 -0.322 782.08170 86133 6.13 782.08170 86134 6.2 276.41370 86135 6.08 278.42960 86136 6.53 780.06580 86137 5.78 568.50100 86138 -2.02 86139 - 284.24810 8614 0.334 254.40820 86140 6.83 280.44550 86141 6.95 252.39230 86142 6.26 1003.92700 86143 -1.04 1003.92700 86144 -1.04 418.65230 86145 4.9 416.63650 86146 5.12 252.39230 86147 6.28 278.42960 86148 6.55 394.98700 86149 -2.31 286.89600 86151 -2.31 244.26400 86153 2.13 540.22200 86154 4.93 624.38100 86155 6.57 308.48200 86156 0.81 769.54300 86157 -2.31 147.01500 86158 2.13 236.14900 86159 0.81 336.33800 8616 4.52 845.60500 86160 -2.71 778.04990 86161 4.95 778.04990 86162 5.15 818.19830 86163 7.44 818.19830 86164 7.44 418.65230 86165 5.02 818.19830 86166 7.43 818.19830 86167 7.43 818.19830 86168 7.43 818.19830 86169 7.44 340.32670 8617 3.29 816.18250 86170 7.31 816.18250 86171 7.31 816.18250 86172 7.31 816.18250 86173 7.31 816.18250 86174 7.31 816.18250 86175 7.31 812.152 86176 6.95 812.15070 86177 6.89 810.13480 86178 6.57 172.22150 86180 1.81 780.06580 86181 5.78 806.10310 86182 5.45 806.10310 86183 5.38 806.10310 86184 5.35 806.10310 86186 5.38 806.10310 86187 5.37 844.23560 86188 7.36 844.23560 86189 7.34 844.23560 86190 7.36 193.24230 86192 2.71 432.461 86193 3.53 177.24290 86194 2.91 261.35930 86195 3.26 844.23560 86196 7.34 844.23560 86197 7.34 842.21970 86198 7.16 842.21970 86199 7.15 838.18800 86200 6.57 836.17210 86201 6.03 183.52100 86202 3.8 836.17210 86203 6.07 238.01080 86204 0.81 834.15620 86205 5.78 364.11780 86206 0.81 874.30470 86208 7.57 182.94300 86209 0.81 863.150 8621 4.74 874.30470 86210 7.57 874.30470 86211 7.57 874.30470 86212 7.57 872.28880 86213 7.22 291.03470 86214 0.81 872.28880 86215 7.19 872.28880 86216 7.17 872.28880 86217 7.21 382.43000 86218 3.66 872.28880 86219 7.18 464.597 8622 4.09 864.22530 86220 6.43 862.20940 86221 6.3 417.40300 86222 0.375 692.00220 86223 5.92 572.52700 86224 0.834 689.98630 86225 5.67 1534.82200 86226 4.24 570.51200 86227 0.834 396.35200 86228 2.73 748.10850 86229 6.93 274.269 8623 1.77 616.49100 86230 0.834 744.07670 86231 6.54 744.078 86232 6.67 2920.41690 86233 - 2059.18520 86234 - 115.85400 86235 -0.308 2278.35450 86236 - 1994.29890 86237 - 295.79500 86238 3.8 776.16170 86239 7.29 290.269 8624 -0.35 776.16170 86240 7.29 772.132 86241 7.03 804.21480 86243 7.41 1235.86000 86244 - 693.76600 86247 1.55 792.11950 86248 5.7 198.81200 86249 0.783 290.335 8625 -1.08 691.75200 86250 1.55 832.26800 86251 7.52 820.17270 86252 6.14 860.32110 86253 7.79 270.29600 86254 0.783 521.66730 86255 1.11 545.68870 86256 1.61 323.20000 86257 -0.697 242.18550 86258 -1.54 543.67290 86259 1.43 607.84270 86260 4.13 131.17290 86261 -2.01 208.21390 86262 -1.95 606.69000 86263 - 86265 - 86266 - 226.18610 86268 -1.6 226.18610 86269 -1.89 226.18610 86270 -1.89 162.18700 86272 -2.99 162.18700 86273 -3.04 86274 - 86275 - 621.82620 86276 3.3 647.89100 86277 5.55 621.82620 86278 3.27 230.10980 86279 -1.89 621.82620 86280 3.27 621.82620 86281 3.29 621.82620 86282 3.4 261.423 86283 - 543.37320 86284 -2.9 327.45890 86285 6.08 671.44560 86287 -3.31 417.56260 86288 3.61 380.44180 86289 5.29 480.635 8629 1.89 356.17400 86290 2.38 259.40640 86291 - 257.39050 86292 - 1136.04300 86293 0.034 86294 - 261.42230 86295 - 1122.06000 86296 -1.45 228.09650 86297 1.38 522.53000 86298 - 520.51400 86299 - 256.29640 8630 3.99 615.58850 86300 1.38 1091.99100 86301 -1.77 194.24970 86302 2.78 2013.30040 86303 - 2939.41840 86304 - 1124.07600 86305 -1.23 2029.29980 86306 - 2955.41780 86307 - 1110.00600 86308 -0.65 1928.23750 86310 - 2854.35550 86311 - 1966.24570 86312 - 2892.36370 86313 - 1995.28520 86314 - 86315 - 1122.06000 86316 -1.29 1033.95300 86317 -1.1 170.48300 86318 0.783 412.64780 86319 6.7 386.396 8632 3.83 428.64720 86320 5.51 909.73000 86321 -2.41 423.50480 86325 3 649.59700 86326 - 327.45890 86329 6.09 416.37810 8633 0.409 786.115 86330 6.78 569.53360 86331 - 515.44350 86332 1.63 649.59700 86333 - 464.46240 86334 0.631 622.52800 86335 - 542.46520 86336 - 620.987 86337 9.81 937.78300 86338 -1.99 86339 - 295.333 8634 2.52 86340 - 171.19370 86343 0.226 768.05510 86344 5.98 203.30300 86345 2.13 594.94870 86346 9.81 120.10390 86347 -1.04 120.10390 86348 -1.39 190.15400 86349 -1.87 150.12990 86350 -2.34 593.05350 86351 -3.54 149.12250 86353 -2.34 88.06210 86354 0.0883 113.22600 86355 2.13 187.03100 86356 -2.31 223.06200 86358 -2.31 196.15530 86359 -2.41 151.00100 86360 -2.31 407.39300 86361 - 610.58550 86362 - 194.13940 86363 -2.01 169.01600 86364 -2.31 130.14180 86365 0.641 159.18300 86366 0.491 136.14640 86367 -2.02 197.90500 86368 0.783 182.17330 86369 0.791 326.387 8637 3.37 288.77500 86370 2.64 120.10390 86371 -1.53 252.31430 86372 2.64 253.32170 86373 2.64 178.14150 86374 0.647 1003.92700 86375 -0.606 1001.91100 86376 -1.17 290.44030 86377 3.41 416.63650 86378 6.71 2066.23700 86379 - 278.42960 8638 6.54 318.51610 86380 5.49 348.47640 86381 2.08 2286.41360 86382 - 332.47700 86384 3.23 105.13600 86386 0.328 158.15300 86387 0.511 368.33530 86388 0.441 362.45990 86389 1.1 137.13600 86390 0.557 120.10390 86391 -1.04 144.15230 86392 -1.43 272.42500 86393 5.46 116.13890 86394 -2.5 128.08290 86395 0.57 146.14120 86396 0.154 376.2614 86397 - 376.52950 86398 5.41 156.22210 86399 0.99 171.15070 864 -0.125 154.20630 86400 1.45 207.12220 86401 -1.11 216.21400 86402 - 661.95990 86403 5.95 284.28510 86404 - 298.31170 86405 - 214.32800 86406 0.0741 562.31420 86407 -3.48 544.29890 86408 -3.1 366.41060 86409 -1.8 675.91670 86410 4.55 1118.03000 86412 -1.28 1116.01400 86413 -1.33 1158.09400 86414 -0.827 701.95390 86415 4.91 840.20390 86416 7.03 870.27290 86418 7.05 392.65810 86419 9.01 866.24110 86422 6.43 687.97040 86423 5.35 718.03950 86424 6.28 716.02360 86425 5.98 742.06090 86427 6.29 291.77600 86428 3.69 291.77600 86429 3.69 638.917 8643 6.17 143.94990 86431 -1.25 774.14580 86432 7.14 467.32670 86433 -2.29 432.63590 86434 5.47 466.31930 86435 -2.29 770.11400 86436 6.68 766.08230 86437 5.73 802.19890 86438 7.15 800.18310 86439 7.03 786.729 8644 -0.782 849.63500 86441 -2.71 798.16720 86442 6.66 830.25210 86443 7.31 828.23620 86444 7.08 826.22030 86445 6.86 824.20450 86447 6.4 822.18860 86448 6.36 858.30530 86449 7.64 256.21032 8645 2 856.28940 86450 7.55 854.27350 86451 7.45 852.25760 86452 7.1 367.19600 86453 3.28 882.32670 86454 7.78 340.45920 86455 3.58 880.31080 86456 7.61 467.32670 86457 -2.31 466.31930 86458 -2.31 551.53100 86459 -1.67 270.237 8646 2.4 550.52400 86460 -1.67 547.51600 86462 - 258.20500 86463 -2.31 546.50800 86464 - 474.38800 86465 -2.31 302.45300 86466 -2.9 261.31472 86467 - 220.17822 8647 0.993 119.97500 86471 0.783 746.04960 86472 - 332.02000 86473 -0.697 469.40450 86474 5.06 425.64500 86475 - 587.32580 86476 -2.81 126.04300 86477 -0.184 2011.28460 86479 - 212.286 8648 2.42 423.62910 86480 - 114.09900 86481 0.128 552.10700 86483 7.05 289.32480 86486 - 742.01010 86489 6.18 231.28870 86490 - 515.64630 86491 7.05 245.31532 86492 - 301.42160 86493 - 516.65370 86495 7.05 174.19774 86496 - 284.41480 86500 5.08 1618.96110 86502 -3.19 1538.98120 86503 -3.19 772.12990 86504 6.93 276.41370 86506 6.1 289.32480 86507 -2.79 102.11240 86508 -2.45 432.63590 86509 3.9 608.725 8651 5.75 874.38800 86510 8.98 196.20140 86511 3.34 446.40410 86512 0.74 551.92730 86513 9.53 666.0712 86514 - 646.5050 86515 - 646.92180 86516 8.32 660.5206 86517 - 660.94840 86518 8.62 674.5363 86519 - 364.433 8652 1.13 987.88700 86520 -1.11 987.88700 86521 -1.11 674.97500 86522 8.79 672.5206 86523 - 672.95910 86524 8.63 686.5363 86525 - 686.98570 86526 8.61 700.5519 86527 - 701.01220 86528 8.97 168.18980 86529 1.8 210.232 8653 -0.722 320.33710 86530 1.28 182.21640 86531 1.71 198.21580 86532 1.2 143.18360 86534 -1.96 187.13300 86535 -0.732 146.14120 86537 0.372 310.29920 86538 1.43 196.19990 86539 1.72 206.30700 8654 2.45 129.18300 86540 0.527 182.17330 86541 0.603 132.15770 86542 0.723 160.21080 86543 1.77 142.19560 86544 2.62 164.20110 86545 2.49 224.25300 86546 2.05 210.22650 86547 1.61 192.21120 86548 2.04 208.21060 86549 2.25 594.679 8655 2.95 236.26370 86550 2.76 194.22710 86551 2.14 163.96600 86552 1.84 168.14670 86553 0.781 144.21470 86554 -0.512 122.125 86555 0.92 104.10940 86556 0.477 224.210 86557 1.81 178.18460 86558 1.63 164.15800 86559 1.59 180.15740 86560 1.3 190.19530 86561 2.09 194.22710 86562 2.43 145.15970 86564 -0.451 234.24790 86565 2.54 152.19040 86566 1.54 150.17450 86567 1.8 184.62300 86568 0.796 224.17020 86569 1.14 439.314 8657 3.9 388.66940 86570 8.57 234.10044230799997 86571 -1.01 330.110338296 86572 2.84 164.20110 86574 2.43 238.23660 86575 1.7 180.20050 86576 1.81 208.21060 86577 1.63 264.27380 86578 2.39 220.22130 86579 1.95 206.19470 86580 2.16 208.21060 86581 1.8 236.22070 86582 2.13 206.23780 86583 3.32 220.22130 86584 2.06 250.24730 86585 2.06 494.44530 86586 1.93 250.24730 86587 1.98 210.22650 86588 1.85 318.095082156 86589 0.303 168.18980 86590 1.14 344.44460 86591 5.46 582.59510 86592 2.46 584.61090 86593 2.55 198.30190 86595 4.84 180.07864424399997 86596 1.77 552.1842910839999 86597 2.38 284.30650 86598 3.67 326.34320 86599 3.61 346.21440944 86600 2.76 176.03208797599999 86601 -1.85 113.047678464 86602 -1.02 326.151809184 86603 4.92 302.079038168 86604 2.24 330.110338296 86605 2.89 362.10016753599996 86606 2.23 540.235932732 86607 4.02 188.06847348399998 86608 0.993 212.104858992 86609 1.23 306.354 8661 2.07 328.167459248 86610 4.89 362.172938552 86611 2.67 196.200 86612 1.18 147.053157768 86613 -3.57 318.110338296 86614 2.54 402.13146766399996 86615 2.74 131.094628656 86617 -0.00553 158.23800 86618 3.42 154.135765196 86619 2.61 346.41740 86620 4.41 430.1991533 86621 5.41 406.16276779199995 86622 1.72 538.220282668 86623 4.8 444.142032348 86624 2.53 460.173332476 86625 3.24 768.2629353279999 86626 3.92 764.268020708 86627 4.65 334.141638424 86628 2.13 304.13107374 86629 2.11 490.18389716 86630 3.11 800.2891500759999 86631 3.91 584.612 86632 2.22 794.278585392 86633 4.53 364.152203108 86634 2.04 614.638 86635 2.38 782.278585392 86636 3.68 810.838 86637 1.32 1062.373273624 86638 3.9 574.205026528 86639 3.5 562.205026528 86640 2.99 756.2629353279999 86641 3.77 400.152203108 86642 3.36 178.04773803999998 86643 -2.21 346.141638424 86644 0.223 166.06299417999998 86645 1.44 302.115423676 86646 2.46 350.136553044 86648 1.8 117.053826464 86649 -0.72 181.212 8665 -2.22 430.16276779199995 86650 3.26 304.13107374 86651 2.07 532.194461844 86652 3.06 334.141638424 86653 2.15 370.141638424 86654 3.5 196.073558864 86655 1.5 222.089208928 86656 2.1 286.105563642 86657 -3.12 757.56215515 86658 6.23 240.12224037199996 86659 -2.72 261.116 8666 -2.22 178.04773803999998 86660 -2.21 290.978997688 86661 -2.7 532.194461844 86662 3.13 466.16276779199995 86663 3.18 496.173332476 86664 3.07 592.194461844 86665 4.85 622.205026528 86666 5.19 548.168247096 86667 4.99 578.1788117799999 86668 4.69 550.18389716 86669 4.32 580.194461844 86670 4.27 466.16276779199995 86671 3.34 496.173332476 86672 3.18 592.194461844 86673 4.88 622.205026528 86674 5.18 592.194461844 86675 4.89 622.205026528 86676 5.21 330.110338296 86677 2.99 360.12090298 86678 2.24 404.147117728 86679 3.08 236.104858992 86680 2.93 230.09429430799997 86681 2.28 290.115423676 86682 2.41 268.09468823199995 86683 1.74 364.152203108 86684 1.45 304.13107374 86685 2.11 334.141638424 86686 1.46 394.16276779199995 86687 1.43 378.167853172 86688 2.2 502.18389716 86689 3.21 430.16276779199995 86690 3.3 532.194461844 86691 3.07 344.12598835999995 86692 3.16 304.13107374 86693 2.8 288.099773612 86694 3.03 226.08412354799998 86695 0.691 320.12598835999995 86696 1.74 332.12598835999995 86697 1.78 488.16824709599996 86698 2.86 254.07903816799998 86699 1.67 210.05282341999998 86700 1.34 914.3208441280001 86701 3.73 282.110338296 86702 2.05 280.09468823199995 86703 1.88 408.178417856 86704 1.79 484.173332476 86706 3.39 442.16276779199995 86707 3.79 298.120509056 86708 3.93 386.10016753599996 86709 2.85 544.194461844 86710 3.97 538.220282668 86711 3.32 706.262541404 86712 5.19 716.283276848 86713 4.06 386.10016753599996 86714 2.22 442.16276779199995 86715 3.87 252.09977361199998 86716 2.15 356.12598835999995 86717 2.44 706.262541404 86718 5.28 912.3204502039999 86719 5.29 884.3255355839999 86720 5.32 744.3145769759999 86721 4.39 370.105252916 86722 2.4 372.12090298 86723 2.71 456.142032348 86724 3.1 386.10016753599996 86725 2.42 400.1158176 86726 2.66 386.10016753599996 86727 - 400.1158176 86728 - 414.13146766399996 86729 2.86 248.71100 8673 2.72 386.10016753599996 86730 2.26 374.136553044 86731 3.52 302.079038168 86732 2.68 304.09468823199995 86733 2.04 224.104858992 86734 2.31 386.10016753599996 86735 2.69 428.147117728 86736 3.88 398.136553044 86737 4.22 416.147117728 86738 3.19 532.230847352 86739 3.58 199.25170 8674 3.18 308.12598835999995 86740 2.24 224.104858992 86741 2.25 454.126382284 86742 3.52 180.07864424399997 86743 1.74 444.178417856 86744 3.28 372.15728848799995 86745 2.39 414.13146766399996 86746 2.9 342.110338296 86747 2.75 386.10016753599996 86748 2.11 264.099773612 86749 2.19 442.16276779199995 86750 3.9 358.141638424 86751 2.36 912.356835712 86752 6.15 664.230847352 86753 4.79 748.2519767199999 86754 5.49 400.1158176 86755 2.45 330.146723804 86756 3.64 360.15728848799995 86757 3.31 578.1788117799999 86758 4.77 390.13146766399996 86759 1.96 277.191 8676 -3.2 580.194461844 86760 4.23 526.18389716 86761 3.01 526.18389716 86762 3.01 652.2155912119999 86763 5.08 652.2155912119999 86764 5.08 622.205026528 86765 5.18 496.173332476 86766 3.2 622.205026528 86767 5.18 496.173332476 86768 3.2 610.205026528 86769 3.39 610.205026528 86770 3.39 608.1893764639999 86771 3.54 420.142032348 86772 1.91 378.13146766399996 86773 2.28 194.09429430799997 86774 2.32 380.147117728 86775 1.1 548.1893764639999 86776 2.73 446.157682412 86777 2.81 334.141638424 86778 2.37 418.16276779199995 86779 3.09 348.12090298 86780 2.87 382.126382284 86781 1.64 476.16824709599996 86782 3.26 358.141638424 86783 3.95 434.172938552 86784 5.04 270.125594436 86785 3.47 504.142032348 86786 5.01 432.15728848799995 86787 4.64 342.110338296 86788 3.64 342.110338296 86789 2.94 316.09468823199995 86790 1.61 390.13146766399996 86791 2.76 530.215197288 86792 4.07 616.2155912119999 86793 2.83 722.257456024 86794 4.84 196.073558864 86795 1.07 280.09468823199995 86796 1.94 424.152203108 86797 3.66 360.12090298 86798 3 412.13694696799996 86799 1.41 318.110338296 86800 2.03 402.13146766399996 86801 2.45 708.2781914679999 86802 5.03 266.115423676 86803 2.42 362.172938552 86804 3.25 530.215197288 86805 4.33 542.251582796 86806 4.21 244.09468823199998 86807 -0.524 344.198759376 86808 6.79 330.183109312 86809 6.48 372.193673996 86810 6.83 752.304406216 86811 5.65 534.210111908 86812 3.36 212.104858992 86813 1.7 210.089208928 86814 1.51 226.120509056 86815 2.13 198.089208928 86816 0.385 296.12598835999995 86817 2.5 252.09977361199998 86818 2.18 268.13107374 86819 2.85 302.799 8682 2.66 710.293841532 86820 5.68 418.16276779199995 86821 3.35 442.16276779199995 86822 4.38 446.121296904 86823 2.67 386.10016753599996 86824 2.71 500.16824709599996 86825 3.45 890.29971476 86826 4.29 500.16824709599996 86827 3.15 708.24180596 86828 3.73 358.141638424 86829 2.1 440.147117728 86830 3.21 356.12598835999995 86831 2.6 528.199547224 86832 3.28 534.18898254 86833 3.76 548.2046326039999 86834 3.9 590.215197288 86835 4.29 564.199547224 86836 3.66 578.215197288 86837 3.8 620.225761972 86838 4.18 346.178023932 86839 3.99 376.18858861599995 86840 3.65 376.18858861599995 86841 3.73 406.1991533 86842 3.52 372.15728848799995 86843 3.29 354.110338296 86844 3.21 354.110338296 86845 3.62 354.110338296 86846 3.38 354.110338296 86847 3.16 300.099773612 86848 3.39 342.110338296 86849 3.61 330.110338296 86850 3.33 372.12090298 86851 3.54 330.110338296 86852 3.32 372.12090298 86853 3.54 360.12090298 86854 3.2 402.13146766399996 86855 3.42 530.142426272 86856 2.76 348.12090298 86857 1.55 474.152597032 86858 2.66 194.09429430799997 86859 2.36 312.08538649999997 86860 4.6 312.08538649999997 86861 3.98 282.074821816 86862 4.79 482.19406791999995 86863 4.21 374.136553044 86864 3.56 332.12598835999995 86865 2.62 482.19406791999995 86866 4.19 374.136553044 86867 3.57 332.12598835999995 86868 2.63 530.157682412 86869 4.25 382.52060 8687 1.61 354.110338296 86870 2.98 414.13146766399996 86871 3.35 330.110338296 86872 1.97 480.142032348 86873 3.26 374.136553044 86874 2.13 372.12090298 86875 2.44 416.147117728 86876 2.56 446.157682412 86877 2.58 348.15728848799995 86878 1.9 474.18898254 86879 3.64 1151.398 8688 1.61 504.19954722399996 86880 3.47 378.167853172 86881 1.92 320.12598835999995 86882 2.31 344.12598835999995 86883 3.18 374.136553044 86884 2.98 404.147117728 86885 2.8 342.183109312 86886 5.42 462.152597032 86887 1.93 402.13146766399996 86888 1.91 432.142032348 86889 1.88 690.923 8689 4.35 564.199547224 86890 4.7 394.16276779199995 86891 1.51 424.173332476 86892 1.42 364.152203108 86893 1.5 562.205026528 86894 3.01 592.2155912119999 86895 2.97 476.16824709599996 86896 2.74 270.089208928 86897 2.92 252.26310 86898 2.25 222.23720 86899 2.41 248.318 8690 2.06 194.18400 86900 1.67 192.21120 86901 2.47 235.10558726399998 86902 -2.33 166.17390 86903 2.23 178.06299417999998 86904 2.13 238.08412354799998 86905 2.15 196.073558864 86906 2.08 132.042258736 86907 0.0665 183.053157768 86908 0.271 290.090271548 86909 0.87 536.56810 8691 1.54 197.08004121199997 86910 -1.04 147.053157768 86911 -1.23 207.97253349000002 86912 1.31 199.099 86913 -3.47 208.073558864 86914 1.63 312.12090298 86915 -0.267 164.083729624 86916 2.1 206.09429430799997 86917 2.69 138.06807956 86918 1.09 198.21730 86919 3.56 388.455 8692 3.31 654.3192684320001 86920 6.97 738.3403978 86921 7.56 714.267626784 86922 3.59 882.3098855200001 86923 4.64 442.16276779199995 86924 3 584.225761972 86925 2.24 628.2519767199999 86926 4.44 574.205026528 86927 3.64 364.152203108 86928 2.03 834.3098855200001 86929 4.64 798.273500012 86930 3.79 520.194461844 86931 3.03 394.16276779199995 86932 1.94 644.2468913399999 86933 2.21 812.2891500759999 86934 3.58 604.2155912119999 86935 3.16 800.2891500759999 86936 3.91 514.18389716 86937 3.38 150.104465068 86938 3.02 166.099379688 86939 3.03 386.796 8694 4.04 388.412 86940 2.14 266.079038168 86941 2.12 294.110338296 86942 2.32 356.12598835999995 86943 3.49 556.559 86944 2.75 224.21000 86945 1.48 240.20940 86946 1.28 582.194855768 86947 2.05 184.18920 86948 0.539 268.26250 86949 1.48 318.23510 8695 1.4 350.36310 86950 1.8 502.51040 86951 2.85 144.12530 86952 0.0682 456.178417856 86954 3.77 636.220676592 86955 4.55 194.18400 86956 1.49 238.23660 86957 1.59 316.30380 86958 -0.988 332.34780 86959 2.49 374.38450 86960 3.14 182.21640 86961 1.88 228.24170 86962 -0.0391 334.36370 86963 2.17 301.42320 86964 5.92 301.42320 86965 5.92 301.42320 86967 5.92 714.5676 86968 - 478.04500 86969 4.09 715.03880 86970 8.96 404.36740 86971 1.36 321.47700 86972 5.92 214.34430 86973 5.32 596.9646 86974 - 596.96460 86975 9.92 586.8852 86976 - 586.88520 86977 8.07 321.47700 86978 5.92 321.47700 86979 5.92 623.0019 86980 - 903.72700 86982 -2 903.72700 86983 -2 649.0391 86984 - 649.03910 86985 9.96 625.0177 86987 - 270.40760 86988 6.73 211.19500 86989 1.06 309.32610 86990 4.14 309.32610 86991 4.14 309.32610 86992 4.14 310.33350 86993 4.14 139.989 86994 -1.38 310.33350 86995 4.14 345.78700 86996 4.14 345.78700 86997 4.14 356.498 86999 - 346.46880 87 3.05 354.482 87000 - 568.50100 87001 -2.02 354.482 87002 - 87003 - 496.46300 87004 -2.32 1331.19070 87005 -2.67 877.79550 87006 -2.12 87007 - 382.53410 87008 - 199.03400 87009 -2.31 87010 - 217.04900 87011 -2.31 271.09500 87014 -2.31 296.32050 87016 1.21 87017 - 87023 - 376.48650 87024 - 289.47540 87030 - 634.88650 87031 8.27 87033 - 1933.77080 87041 -1.8 450.53030 87042 -1.53 414.70670 87044 8.66 430.70610 87045 7.6 428.69020 87046 7.55 443.68220 87047 7.64 2032.74430 87048 - 1640.08620 87049 - 398.66420 87050 8.06 400.68010 87051 8.4 585.53800 87052 -0.127 416.67950 87053 7.24 414.66360 87054 7.3 429.65560 87055 7.31 384.63770 87056 7.62 444.73270 87057 7.9 1773.23080 87058 - 541.57500 87059 -0.127 442.71680 87060 7.78 539.56000 87062 -0.127 792.84800 87065 0.567 383.50700 8707 1.99 749.89200 87070 0.567 746.87000 87072 0.567 878.46100 87073 0.248 253.23100 87074 0.248 304.297 87075 - 251.21600 87076 0.248 493.46230 87079 - 883.08860 8708 1.99 507.48890 87080 - 1365.24510 87081 -2.14 87082 - 1511.38630 87083 -2.05 581.73790 87084 2.43 577.87840 87085 4.67 591.90500 87086 4.92 561.87900 87087 5.65 575.90560 87088 5.99 332.19950 87089 -1.92 235.16870 87090 -2.44 237.20720 87091 -3.41 408.40600 87092 -0.213 406.39100 87093 -0.213 380.35000 87094 1.55 1918.39060 87095 - 2042.44570 87096 - 1918.39060 87097 - 358.36800 87098 1.55 357.36100 87099 1.55 486.68320 8710 4.81 309.33750 87103 2.83 436.45900 87104 0.324 434.44400 87105 0.324 468.36900 87106 -0.333 1963.06360 87107 - 424.40500 87108 -0.333 279.39500 87109 4.52 399.95700 8711 5.74 422.39000 87111 -0.333 502.42800 87112 0.577 458.46400 87115 0.577 456.45000 87116 0.577 837.90830 87117 3.28 835.89350 87118 3.28 877.64700 87119 -2.96 298.29894 8712 4.03 859.63200 87120 -2.86 705.10550 87121 7.18 723.12080 87122 7.19 114.09930 87123 -0.334 294.25520 87124 -1.97 270.13170 87125 -1.45 564.32900 87126 -3.48 546.31370 87129 -3.1 438.51618 8713 1.97 569.54300 87131 - 534.18480 87133 -4.13 925.64700 87136 -2.42 927.66300 87137 -2.17 172.308 87138 4.58 1122.06000 87139 -1.28 474.97682 8714 1.97 1120.04400 87140 -1.33 1162.12400 87141 -0.827 285.42220 87142 5.08 251.408 87143 5.88 289.436 87144 4.2 227.344 87145 4.11 254.409 87146 6.67 226.356 87147 5.95 240.382 87148 6.2 279.461 87149 5.88 170.292 87150 4.62 240.382 87151 5.97 226.356 87152 5.72 212.329 87153 4.98 251.408 87154 4.78 265.435 87155 5.39 237.382 87156 5.24 267.408 87157 4.28 390.51790 87158 5.39 272.73000 87159 3.43 364.52038 8716 5.46 188.20310 87160 2.15 707.12140 87161 7.22 620.991 87162 7 623.007 87163 6.98 177.22250 87164 1.38 144.12530 87166 0.0682 339.53600 87167 4.53 182.19900 87169 - 289.740 8717 1.04 321.22400 87170 - 458.38200 87171 - 442.31600 87172 - 991.91600 87173 -1.11 115.13050 87174 -2.49 564.63000 87175 1.64 87176 - 87177 - 87178 - 87179 - 87180 - 907.75700 87181 -2 907.75700 87182 -2 354.44600 87184 1.61 358.21300 87185 1.04 556.47900 87186 1.78 512.51500 87187 1.78 510.50000 87188 1.78 556.47900 87189 1.58 512.51500 87190 1.58 510.50000 87191 1.58 829.63400 87192 7.32 785.67100 87193 7.32 449.49000 87194 -3.45 783.65600 87196 7.32 342.29650 87201 -2.28 973.67300 87202 7.19 579.57900 87206 -0.203 87210 - 556.59000 87212 -0.203 557.59700 87213 1.07 681.62400 87214 -0.159 112.10660 87215 - 635.64500 87216 -0.159 637.66000 87217 0.89 358.19200 87219 0.473 312.21300 87220 0.473 314.22800 87221 0.473 672.5693 87222 - 673.06050 87223 9.72 671.0447 87224 - 671.04470 87225 9.26 404.37200 87226 0.785 664.999 87227 - 664.99700 87229 8 381.38200 87231 0.785 653.0709 87232 - 382.39000 87233 0.785 653.07090 87234 10.1 375.37700 87235 3.27 410.31600 87236 3.75 359.81000 87237 2.68 352.38800 87238 3.27 681.1241 87239 - 353.39500 87240 3.27 681.12410 87241 10.2 2036.778 87242 - 660.9653 87243 - 1644.11570 87244 - 1775.24560 87245 - 660.96530 87246 7.51 198.17270 87247 1.3 222.19260 87248 -1.35 302.4495 87249 - 330.5026 87251 - 328.4867 87253 - 328.48670 87254 5.06 358.5558 87255 - 356.5399 87256 - 354.525 87257 - 352.5081 87258 - 1003.92700 87259 -0.958 511.47760 87260 -3.39 525.50420 87261 -3.27 284.34960 87262 2.86 284.34960 87263 3.13 259.25580 87264 -2.96 206.71000 87266 4 174.19440 87267 0.529 146.14120 87268 0.293 345.45900 87269 1.52 174.23740 87270 2.01 160.25390 87272 2.55 218.20870 87273 1.36 142.19560 87275 1.6 216.27410 87276 2.74 444.68960 87277 7.64 264.31690 87278 3.66 394.63250 87279 8.05 188.22090 87280 1.84 148.22300 87281 1.34 130.14180 87282 0.485 337.39400 87283 3.75 339.40880 87284 3.75 270.30440 87285 3.81 170.20570 87286 1.72 426.67430 87287 7.45 138.24990 87288 5.13 428.69020 87289 7.23 359.354 8729 0.925 140.26580 87290 5.3 226.35500 87291 5.46 208.21060 87292 1.73 430.66300 87293 7.31 146.18430 87294 0.824 204.22030 87295 0.466 130.14180 87296 -0.485 221.20000 87297 3.3 172.26610 87298 4.32 142.19560 87299 2.48 334.21430 87300 -1.92 112.15000 87301 1.32 116.15830 87303 1.87 170.25030 87304 4.66 939.67300 87305 -2.35 236.17610 87306 -2.44 130.14180 87307 0.372 155.02200 87308 1.93 156.26520 87309 3.64 286.280 8731 2.96 108.56700 87310 0.895 200.36080 87311 5.32 184.27530 87312 4.16 237.20720 87313 -2.81 150.17450 87314 1.83 140.26580 87315 5.56 239.24800 87316 -0.949 116.15830 87317 0.488 144.21140 87318 2.35 188.22090 87319 1.5 1022.221 8732 4.07 172.26460 87320 3.54 73.09380 87321 -0.637 138.24990 87322 4.75 206.28080 87323 3.9 198.30190 87324 4.92 170.24870 87325 3.94 172.26460 87326 3.91 170.24870 87327 3.04 104.14910 87328 2.58 182.30250 87329 3.73 1713.071 8733 4.07 242.398 87330 5.96 288.42440 87331 3.48 172.26460 87332 3.82 276.41370 87333 2.9 114.14240 87334 1.54 160.27700 87335 2.52 206.28080 87336 3.88 1349.20600 87337 -2.02 198.30190 87338 4.64 1921.41270 87339 - 189.126 8734 -3.56 194.27010 87340 3.02 104.17100 87341 0.537 158.240 87342 4.65 270.45070 87343 6.76 190.19380 87344 -0.0554 174.19440 87345 0.89 265.35290 87346 4.2 274.746 87347 2.79 497.81570 87348 8.68 525.86890 87349 8.99 553.92200 87350 9.3 239.293 87351 2.79 838.01300 87352 5.72 767.10600 87353 - 291.25770 87355 2.22 856.12310 87356 6.41 342.25600 87358 0.797 479.47530 87359 3.34 259.34340 8736 3.11 160.16780 87360 0.39 319.26700 87361 0.797 130.18490 87362 2.44 100.11580 87363 -0.0954 158.23800 87365 3.39 1057.01450 87366 -1.1 508.29900 87367 0.0162 190.19380 87368 0.282 1057.01450 87369 -1.1 87.12040 87370 -0.303 462.32000 87371 0.0162 464.33500 87372 0.0162 144.21140 87373 2.88 186.29120 87374 4.39 89.09320 87375 -0.965 536.39400 87376 1.43 240.38160 87377 5.89 116.20130 87378 2.31 68.11700 87379 1.49 200.31780 87380 4.82 102.17480 87381 1.86 196.28750 87382 5.19 146.22730 87383 2.01 312.53040 87384 8.65 238.194 87385 1.49 214.34430 87386 5.22 467.42600 87387 1.43 172.17850 87388 1.72 470.44900 87389 1.43 130.14180 87390 -0.0929 368.57430 87391 8.14 172.26460 87392 4.02 102.17480 87393 2.03 488.28660 87394 2.31 432.63590 87395 4.53 419.31900 87396 2.31 422.34120 87397 2.31 473.43270 87398 2.31 1127.24800 87399 0.856 89.070 8740 - 1155.30100 87400 2.05 1169.32800 87401 2.09 665.67200 87402 4.57 679.701 87403 4.71 138.16380 87404 0.643 156.17910 87405 0.496 171.58100 87406 2.57 442.44400 87407 -1.27 502.49600 87408 -1.33 192.25420 87409 3.52 396.628 87410 8.69 198.26040 87411 3.46 424.681 87412 9.05 192.25420 87413 3.36 452.734 87414 9.35 1969.10800 87415 - 142.19560 87416 2.27 150.17450 87417 1.68 144.21140 87419 2.8 1921.41270 87420 - 172.26460 87421 3.82 158.23800 87422 3.3 2044.46040 87424 - 280.40240 87425 4.52 172.26460 87426 3.98 228.37090 87427 5.82 258.39690 87428 4.63 144.21140 87429 2.85 200.318 87430 4.99 1584.43700 87431 -1.85 158.23800 87432 3.38 881.67700 87433 -2.96 128.21200 87434 2.54 299.42770 87435 6.05 863.66100 87436 -2.86 147.129 87437 -3.26 1122.063 87438 -1.03 8744 - 95.09930 87440 0.354 2372.15460 87441 - 478.921 87443 10.3 1080.98800 87444 -2.08 1965.76960 87445 - 2258.05200 87446 - 272.14650 87447 -1.45 1479.34780 87448 -1.93 929.67600 87449 -2.42 877.79550 87450 -2.39 931.69200 87451 -2.17 951.87400 87452 -2.05 1965.76960 87454 - 1965.76960 87455 - 748.68150 87456 -2.05 796.71950 87457 -2.16 1364.21730 87458 -1.99 189.21050 87459 2.15 239.31070 8746 0.184 176.21510 87460 1.38 489.99300 87461 4.28 312.36630 87462 1.64 314.38110 87463 1.64 509.42100 87464 -0.238 465.45700 87465 -0.238 463.44200 87466 -0.238 524.46190 87467 -1.66 938.80200 87468 1.42 872.85600 87469 1.42 288.365 8747 -0.14 869.83400 87470 1.42 799.80000 87472 1.64 2079.91200 87473 - 849.594 87474 -2.74 853.625 87475 -2.74 416.637 87476 4.66 755.83600 87477 1.64 753.82100 87478 1.64 391.48710 87480 1.62 405.51370 87481 1.8 405.51370 87482 1.94 419.54020 87483 2.13 467.43000 87484 -1.72 268.37610 87485 3.7 180.14030 87486 0.988 87487 - 87488 - 104.14760 87489 0.134 228.37090 87490 5.66 213.12270 87491 -0.236 56.06660 87492 0.456 198.30190 87493 4.62 214.34430 87494 5.46 172.26460 87495 4.07 158.23800 87496 3.35 1127.99820 87497 -2.89 197.07200 87498 4.23 172.308 87499 4.82 178.22770 87500 3.36 186.29120 87501 4.44 99.17410 87502 1.51 148.22300 87503 1.39 170.120 87504 0.25 116.18100 87506 0.546 170.120 87507 0.117 84.11640 87508 0.583 216.14490 87509 -0.236 144.21140 87510 2.97 186.29120 87511 4.61 194.22710 87513 1.74 142.19560 87514 2.35 128.16900 87515 1.93 1675.93670 87516 - 112.21260 87517 4.18 425.18630 87518 -3.45 1520.39970 87519 -1.92 748.68150 87520 -2.08 188.135 87522 -0.602 112.21260 87523 4.45 154.20630 87524 2.31 2079.91200 87525 - 116.15830 87526 0.575 200.31780 87527 4.96 156.26520 87528 3.47 154.24930 87529 2.62 126.904 8753 - 110.19680 87530 3.85 526.47670 87531 -1.66 324.28450 87532 7.89 2404.19320 87533 - 160.21080 87534 1.16 341.22900 87535 4.31 214.34430 87536 5.13 158.23800 87537 3.31 383.481 87538 -0.502 100.08270 87539 -0.763 2006.82150 87540 - 523.83100 87541 4.92 186.29120 87542 4.4 468.23500 87543 3.64 116.11520 87544 0.0174 152.27650 87545 5.22 208.29670 87546 3.05 188.33000 87547 4.75 158.23800 87549 3.42 1723.59220 87550 -1.91 227.42920 87551 6.36 474.26100 87552 5.09 474.26100 87554 5.09 474.26100 87555 5.09 360.34320 87556 4.83 1926.78470 87557 -1.88 2210.01400 87558 - 172.26460 87559 3.92 142.19560 87560 2.26 1045.966 87561 -0.997 1074.020 87562 -0.516 1130.126 87563 0.636 1102.073 87564 0.0283 74.14500 87565 1.01 385.35270 87566 3.95 112.16960 87567 2.15 152.23340 87568 3.07 228.371 87570 5.5 302.40790 87571 2.39 116.15830 87572 0.688 2210.01400 87573 - 136.23400 87574 4.38 170.24870 87575 3.39 426.67300 87576 4.36 426.67300 87577 4.36 426.67300 87578 4.36 422.86800 87579 6.93 463.41200 87580 -2.34 126.19620 87581 2.11 112.16960 87582 1.66 114.14240 87583 0.733 87584 - 240.25240 87585 2.48 128.21200 87586 2.5 114.09930 87587 0.312 453.53230 87589 4.28 182.34550 87590 6.61 454.53970 87591 4.28 180.28660 87592 5.59 288.382 87593 2.43 142.23860 87594 3.25 116.15830 87595 0.503 178.22770 87596 2 74.07850 87597 -0.463 288.382 87598 2.42 97.11520 87599 0.165 134.21820 87600 3.8 218.37760 87601 7.24 286.36550 87602 2.92 1244.15640 87603 -2.09 174.28200 87604 5.23 286.36550 87605 2.61 369.58170 87606 8.14 120.14850 87607 2.1 498.82310 87608 8.68 96.08410 87609 0.73 1568.43760 87610 -2.05 112.15000 87611 1.13 526.87630 87612 8.99 1650.54150 87613 -1.79 95.09930 87614 0.345 554.92940 87615 9.3 2486.29700 87616 - 2404.19320 87617 - 286.366 87618 2.41 1510.35850 87619 -2.22 288.382 87620 2.57 2427.19000 87621 - 42.040 87623 0.328 3083.77770 87624 - 118.08800 87625 -1.51 286.366 87626 2.61 475.49200 87627 2.18 286.366 87628 3.03 268.26960 87629 2.18 872.87800 87634 0.449 868.84800 87636 0.449 291.79900 87637 1.39 256.34600 87638 1.39 305.82600 87639 2.09 433.49470 8764 2.3 270.37200 87640 2.09 277.77200 87641 1.52 242.31900 87642 1.52 520.10700 87643 6.44 484.65330 87644 6.44 562.18700 87645 6.75 526.73310 87646 6.75 305.82600 87647 2.14 270.37200 87648 2.14 458.46600 87649 -0.782 387.55920 87650 -0.782 506.08000 87651 5.94 470.62670 87652 5.94 416.637 87653 5.03 346.38910 87654 3.91 87656 - 87657 - 87658 - 199.310 87659 - 3083.77770 87660 - 293.277 87662 2.28 323.820 87663 1.38 288.367 87664 1.38 337.847 87665 1.5 301.386 87666 1.5 302.394 87667 1.5 351.873 87668 1.63 315.412 87669 1.63 316.420 87670 1.63 365.900 87671 1.9 329.439 87672 1.9 549.352 87673 - 330.447 87674 1.9 364.851 87675 2.02 136.234 87676 4.24 414.622 87677 4.86 429.613 87678 4.29 136.214 87679 -0.273 359.44300 8768 2.1 329.398 87680 2.02 156.222 87682 2.87 144.212 87683 2.76 158.238 87684 3.39 132.158 87685 0.051 206.281 87686 4.25 1043.950 87687 -0.761 156.222 87688 3.23 184.276 87689 3.6 381.42559 8769 2.1 427.537 87690 2.65 87691 - 248.322 87692 0.561 427.537 87693 2.65 3740.371 87694 - 1041.935 87695 -0.895 427.537 87696 2.65 999.898 87698 -0.594 2427.194 87699 - 348.391 8770 0.923 1178.126 87700 -1.23 969.829 87701 -0.848 1196.141 87702 -1.54 1212.164 87703 10.2 1194.125 87704 -1.4 987.844 87705 -1.29 1211.156 87706 10.2 985.828 87707 -1.63 409.904 87708 4.18 1225.183 87709 10.2 971.845 87710 -0.855 1209.141 87711 10.2 969.829 87712 -1.49 128.212 87713 2.06 409.904 87714 4.18 194.314 87716 4.56 997.882 87717 -0.53 1015.897 87718 -1.24 1013.881 87719 -1.34 473.585 8772 5.19 300.291 87720 0.712 114.143 87721 1.59 113.135 87722 1.59 373.443 87723 4.18 373.443 87724 4.18 373.443 87725 4.18 374.451 87726 4.18 374.451 87727 4.18 375.566 87728 4.96 188.180 8773 1.88 391.565 87730 3.42 389.549 87731 3.34 308.329 87732 2.96 391.565 87733 3.53 389.549 87734 3.39 407.564 87735 2.1 405.548 87736 2.03 308.329 87737 2.96 308.329 87738 2.96 330.310 87739 2.96 416.51060 8774 1.68 330.310 87740 2.96 346.419 87741 2.96 346.419 87742 2.96 307.321 87743 2.96 307.321 87744 2.96 3083.783 87745 - 522.446 87746 -1.63 387.533 87747 3.23 369.518 87748 4.14 524.462 87749 -1.63 282.334 8775 3.92 2372.198 87750 - 282.293 87752 3.91 196.156 87753 -2.41 114.186 87754 1.97 86.132 87755 1.02 119.076 87757 -0.91 312.531 87758 8.94 2880.590 87759 - 314.40400 8776 0.723 1844.684 87760 -1.89 836.745 87761 -2.55 877.797 87762 -2.13 2370.142 87763 - 397.636 87764 8.69 166.130 87765 -2.33 300.262 87766 -1.2 425.689 87767 9.05 453.742 87768 9.35 1126.094 87769 -1.03 350.86558 8777 0.723 118.088 87770 -1.51 172.136 87771 0.25 172.136 87772 0.117 190.151 87773 -0.602 384.489 87774 -0.502 1078.051 87775 -0.516 327.375 87776 4.17 184.233 87777 1.87 183.225 87778 1.87 1134.158 87779 0.636 276.240 8778 -2.09 1106.105 87780 0.0283 1047.982 87781 -0.761 2370.142 87782 - 430.621 87783 4.29 267.326 87784 2.52 87785 - 1595.683 87787 - 87788 - 87789 - 322.440 8779 5.16 609.555 87790 -2.03 87791 - 87792 - 1216.260 87793 4.5 1244.313 87794 4.67 1272.367 87795 4.75 1300.420 87796 5.18 609.555 87797 -2.03 367.161 87798 -2.83 894.824 87799 -1.96 1244.158 87800 -2.07 2072.929 87801 - 2467.346 87802 - 911.663 87803 -2.11 230.260 87804 2.98 182.244 87805 0.135 2721.493 87806 - 209.285 87808 0.606 128.212 87809 2.93 146.098 87810 -0.69 504.465 87811 -2.43 463.329 87812 -3.83 707.631 87813 -2.07 586.542 87814 -2.28 1666.543 87815 -1.85 1990.825 87816 - 230.110 87817 -1.94 471.606 87818 2.19 471.606 87819 2.35 386.482 87820 3.03 386.482 87821 3.04 329.661 87822 6.08 465.605 87823 4.69 181.211 87824 -3.17 222.240 87825 -1.43 180.227 87826 -3.43 221.255 87827 -1.08 241.264 87828 - 670.392 87829 -3.25 227.237 87830 - 213.211 87831 - 656.365 87832 -3.28 642.339 87833 -3.25 128.106 87834 0.0944 620.692 87835 -1.46 429.351 87836 -2.38 431.568 87837 4.8 447.567 87838 5.35 463.566 87839 4.62 173.188 8784 - 131.130 87840 -0.529 332.478 87841 2.77 201.155 87842 1.35 438.686 87844 9.28 225.242 87846 -2.41 718.904 87847 - 720.920 87848 - 762.957 87849 - 764.973 87850 - 746.957 87851 - 746.957 87852 - 788.994 87853 - 791.010 87854 - 772.995 87855 - 775.010 87856 - 817.047 87857 - 819.063 87858 - 801.048 87859 - 803.064 87860 - 845.100 87861 - 847.116 87862 - 829.101 87863 - 831.117 87864 - 873.154 87865 - 875.170 87866 - 857.154 87867 - 859.170 87868 - 901.207 87869 - 903.223 87870 - 885.208 87871 - 887.223 87872 - 929.260 87873 - 931.276 87874 - 913.261 87875 - 913.261 87876 - 915.277 87877 - 955.298 87878 - 957.313 87879 - 939.298 87880 - 941.314 87881 - 983.351 87882 - 985.367 87883 - 967.351 87884 - 969.367 87885 - 1011.404 87886 - 1013.420 87887 - 995.405 87888 - 997.420 87889 - 1039.457 87890 - 1041.473 87891 - 1023.458 87892 - 1025.474 87893 - 1067.510 87894 - 1069.526 87895 - 1051.511 87896 - 158.152 87897 -0.404 1053.527 87898 - 1095.564 87899 - 1097.580 87900 - 30.049 87901 - 0.0 87902 3.66 0.0 87903 3.66 1079.564 87904 - 1081.580 87905 - 1123.617 87906 - 1125.633 87907 - 1107.618 87909 - 31.057 87910 - 1109.633 87911 - 1151.670 87912 - 1153.686 87913 - 1135.671 87914 - 1137.687 87915 - 957.313 87916 - 959.329 87917 - 941.314 87918 - 943.330 87919 - 985.367 87920 - 1108.981 87921 10.2 987.383 87922 - 969.367 87923 - 969.367 87924 - 1011.404 87925 - 1013.420 87926 - 995.405 87927 - 997.420 87928 - 1039.457 87929 - 1041.473 87930 - 1023.458 87931 - 1025.474 87932 - 1067.510 87933 - 1069.526 87934 - 1051.511 87935 - 1053.527 87936 - 1095.564 87937 - 1097.580 87938 - 1079.564 87939 - 1081.580 87940 - 1123.617 87941 - 1125.633 87942 - 1107.618 87943 - 1109.633 87944 - 1151.670 87945 - 1153.686 87946 - 429.322 87947 -2.52 1135.671 87948 - 1137.687 87949 - 508.294 87950 -2.87 1179.723 87951 - 1181.739 87952 - 587.266 87953 -2.5 1163.724 87954 - 1165.740 87955 - 221.185 87956 - 1207.777 87957 - 1209.793 87958 - 1191.777 87959 - 1193.793 87960 - 1235.830 87961 - 1237.846 87962 - 1219.830 87963 - 1221.846 87964 - 1263.883 87965 - 1265.899 87966 - 1247.884 87967 - 1249.900 87968 - 1108.981 87969 10.2 1137.035 87970 10.2 1137.035 87971 10.2 1165.088 87972 10.2 1165.088 87973 10.2 1193.141 87974 10.2 1193.141 87975 10.2 1248.345 87976 4.67 117.147 87977 -2.07 182.172 87978 -2.64 1151.061 87979 10.2 378.37980 8798 -1.63 1179.115 87980 10.2 1276.398 87981 4.75 1304.452 87982 5.18 296.600 87983 5 593.231 87984 4.49 173.101 87985 0.421 284.262 87986 0.231 1137.035 87987 10.2 519.077 87988 4.49 1165.088 87989 10.2 87990 - 1151.061 87991 10.3 87992 - 691.631 87993 -2.29 2181.130 87994 - 1155.068 87995 -2 915.695 87996 -2.11 102.112 87997 -2.65 143.141 87998 -1.02 202.162 87999 0.0612 156.26520 88 3.81 319.268 88000 -3.71 319.268 88001 -3.71 316.245 88002 -3.71 88004 - 184.042 88005 -1.72 1045.966 88007 -0.895 1003.930 88008 -0.594 287.339 88009 0.0666 346.332 8801 1.06 492.139 88010 7.16 456.686 88012 7.16 380.443 88014 6.43 718.540 88016 0.526 652.595 88019 0.526 376.44670 8802 2.08 649.571 88024 0.526 2372.158 88027 - 630.841 8803 2.84 531.303 88041 -3.52 577.262 88042 -2.94 415.423 88044 -2.28 415.423 88046 -2.28 415.423 88049 -2.28 452.587 8805 5.24 399.424 88050 -0.512 164.097 88052 -0.443 576.354 88053 - 285.085 88054 -1.77 376.428 88055 -2.04 229.189 8806 1.49 234.133 88062 2.32 106.121 88063 -1.52 1182.158 88064 -1.23 1200.173 88065 -1.54 344.48610 88066 - 973.860 88067 -0.848 806.719 88069 - 218.29000 88070 - 991.876 88072 -1.29 1306.357 88073 - 1596.604 88079 - 989.860 88080 -1.63 975.876 88083 -0.855 973.860 88084 -1.49 512.483 88085 - 1001.914 88086 -0.53 1019.929 88087 -1.24 1452.499 88088 - 1742.746 88089 - 628.710 8809 5.24 1017.913 88090 -1.34 241.197 88091 -3.12 258.205 88093 -3.13 240.189 88094 -2.73 415.651 88095 5.82 493.615 88096 4.52 390.557 88097 3.34 392.573 88098 3.53 153.135 88099 -2.34 364.433 8810 -0.812 512.483 88100 - 512.483 88101 - 392.573 88102 3.42 512.483 88103 - 390.557 88104 3.39 408.572 88105 2.1 715.676 88106 - 232.214 88107 1.3 406.556 88108 2.03 388.541 88109 3.23 338.44004 8811 6.18 715.676 88110 - 715.676 88111 - 370.526 88112 4.14 715.676 88113 - 674.624 88114 - 144.129 88115 - 210.293 88117 0.606 883.610 88118 -2.54 526.283 88119 -3.12 1109.989 88120 10.2 1138.043 88121 10.2 1109.989 88122 10.2 426.719 88123 6.29 674.624 88124 - 1138.043 88125 10.2 1166.096 88126 10.2 1166.096 88127 10.2 1194.149 88128 10.2 1194.149 88129 10.2 250.380 8813 1.18 317.187 88130 -2.56 1152.069 88131 10.2 674.624 88132 - 232.126 88133 -1.94 674.624 88134 - 223.248 88135 -1.43 222.263 88136 -1.08 741.390 88137 -3.29 663.426 88138 -3.38 741.390 88139 -3.43 663.426 88140 -3.3 673.416 88141 -3.25 204.201 88142 - 167.182 88143 0.911 366.342 88144 - 659.389 88145 -3.28 645.363 88146 -3.25 899.609 88147 -2.38 818.560 88148 - 129.114 88149 0.0944 366.342 88150 - 512.483 88151 - 430.359 88152 -2.38 260.284 88153 1.57 603.526 88154 - 204.221 88155 - 176.167 88156 - 131.130 88157 -2.87 202.163 88158 1.35 225.242 88159 -2.41 658.625 88160 - 512.483 88161 - 658.625 88162 - 132.161 88163 -3 123.538 88164 -2.62 847.621 88166 -2.74 806.719 88167 - 771.929 88168 2.27 207.207 88170 0.783 282.361 88171 2.27 280.434 88172 1.38 482.637 88173 6.49 276.371 88174 4.31 385.565 88176 6.49 312.509 88177 5.02 357.272 88178 0.552 335.290 88179 0.552 115.217 88180 2.03 334.282 88181 0.552 157.167 88182 -0.34 363.796 88183 1.81 129.200 88185 1.46 328.343 88189 1.81 137.113 88190 0.421 675.603 88191 1.58 631.639 88192 1.58 629.623 88193 1.58 904.882 88195 0.199 900.851 88196 0.199 472.338 88197 0.186 428.374 88198 0.186 426.358 88199 0.186 148.157 882 -0.369 396.437 88200 0.885 425.498 88201 2.17 697.651 88202 1.47 653.688 88203 1.47 651.672 88204 1.47 422.006 88205 5.51 295.375 88206 2.01 385.545 88207 5.51 386.553 88208 5.51 373.361 88209 0.99 155.195 8821 -0.752 351.379 88210 0.99 350.371 88211 0.99 278.123 88212 0.783 408.496 88213 7.08 163.001 88214 3.37 254.222 88215 - 456.542 88216 7.32 424.542 88217 2.33 694.590 88218 3.33 465.504 88219 2.29 351.395 8822 0.593 319.424 88220 1.28 185.247 88221 - 171.220 88222 - 300.331 88226 2.98 2416.559 88228 - 2126.312 88229 - 1836.065 88231 - 606.669 88232 4.55 607.677 88233 4.55 1470.731 88234 1.68 1180.484 88235 4.21 533.319 88237 -3.52 261.423 88238 - 259.407 88239 - 420.411 8824 1.18 265.455 88240 - 263.439 88241 - 259.407 88242 - 580.286 88243 -2.94 257.391 88244 - 166.112 88245 -0.443 250.254 88246 -0.554 287.101 88247 -1.77 375.420 88248 -2.04 482.194 88249 1.31 284.221 8825 1.42 242.205 88250 -3.12 259.407 88251 - 291.492 88252 - 289.476 88253 - 261.423 88254 - 268.183 88255 -0.975 261.423 88257 - 286.333 88258 1.65 261.423 88259 - 207.226 8826 0.389 261.423 88260 - 237.401 88261 - 235.386 88262 - 372.442 88263 1.24 315.514 88264 - 313.498 88265 - 313.498 88266 - 311.482 88267 - 235.386 88268 - 233.370 88269 - 376.444 8827 4.06 260.220 88270 -3.13 279.379 88271 0.458 371.300 88272 -0.2 462.499 88274 -0.184 583.544 88275 -1.89 1598.620 88277 - 1373.079 88279 0.491 380.82400 8828 1.57 1241.188 88280 0.491 1235.141 88281 0.491 859.750 88283 1.55 793.804 88284 1.55 790.780 88287 1.55 516.944 88288 0.899 401.588 88289 0.899 127.102 88290 -0.812 762.873 88292 - 765.897 88293 - 364.306 88294 3.26 335.743 88296 1.11 262.306 88297 3.97 516.667 88298 1.58 300.290 88299 1.11 133.194 8830 0.457 180.156 88300 -2.48 327.397 88301 3.05 481.389 88303 4.97 482.397 88304 4.97 459.407 88307 4.97 459.407 88308 4.97 459.407 88309 4.97 458.399 88310 4.97 458.399 88311 4.97 289.800 88314 3 289.800 88315 3 171.196 88317 1.99 253.339 88318 3 328.358 8832 0.0917 253.339 88320 3 94.196 88321 2.13 253.339 88323 3 254.347 88324 3 254.347 88325 3 391.464 88327 3.83 415.846 88328 3.96 399.391 88329 3.6 454.555 8833 1.29 170.188 88330 - 431.409 88331 3.9 31.057 88332 - 393.437 88333 3.44 398.495 88334 5.34 398.465 88337 2.62 799.847 88338 2.02 461.496 88339 3.65 188.178 88342 -0.954 530.478 88343 1.57 1220.292 88344 4.5 318.451 88345 5.47 356.498 88346 3.29 318.451 88347 5.48 322.483 88348 6.34 336.466 88349 4.72 562.825 8835 6.62 183.034 88350 -1.75 263.439 88351 - 905.034 88353 1.65 584.524 88354 -0.705 150.175 88356 2.1 563.037 88358 -3.46 322.483 88359 6.45 383.395 8836 2.05 170.188 88360 - 378.417 88362 1.04 386.353 88363 2.19 592.934 88364 9.62 623.003 88365 9.97 620.987 88366 9.8 566.897 88367 9.64 564.881 88368 9.36 620.987 88369 9.8 244.333 8837 1.9 102.175 88370 1.74 616.956 88371 8.98 618.972 88372 9.54 86.176 88373 3.68 86.176 88374 3.67 100.159 88375 1.57 642.993 88376 8.83 645.009 88377 9.44 194.140 88378 -2.01 378.328 88379 -2.14 88.173 88380 2.05 84.120 88381 -0.45 99.155 88382 2.42 90.188 88383 2.11 70.090 88384 0.804 679.417 88385 -3.21 208.254 88386 3.68 863.108 88387 7.17 867.140 88388 7.99 861.092 88389 6.43 290.335 8839 -0.985 88.105 88390 -0.23 861.092 88391 6.55 837.071 88392 7.18 651.057 88393 10.1 649.041 88394 9.94 616.956 88395 8.96 809.018 88396 6.65 614.940 88397 8.35 645.009 88398 9.34 642.993 88399 8.7 647.025 88400 9.72 673.062 88401 9.68 210.184 88402 1.13 253.252 88403 0.705 188.221 88404 1.78 262.238 88405 -0.72 124.181 88406 2.25 108.181 88407 3.68 110.197 88408 3.71 98.186 88409 3.44 98.186 88410 3.72 114.186 88411 1.97 98.186 88412 3.86 98.186 88413 4.04 86.132 88414 1.31 859.076 88415 6.35 891.161 88416 7.99 887.130 88417 6.78 885.114 88418 6.64 84.117 88419 1.06 889.146 88420 7.2 887.130 88421 6.76 806.105 88422 5.41 837.071 88423 7.2 885.114 88424 6.55 809.018 88425 6.65 563.939 88426 9.45 278.344 88427 2.9 110.154 88428 1.17 84.160 88429 3.33 778.052 88430 4.97 565.955 88431 9.54 114.186 88432 1.76 808.121 88433 5.84 806.105 88434 5.3 792.121 88435 5.81 780.067 88436 5.7 84.117 88437 1.14 294.430 88438 5.8 180.201 88439 1.76 312.445 88440 4.26 294.430 88441 5.78 779.693 88442 -2.38 808.035 88443 6.14 834.072 88444 6.24 836.088 88445 6.57 625.019 88446 10 623.003 88447 9.97 168.235 88448 4.48 590.918 88449 9.28 998.886 88450 -2.44 588.902 88451 8.66 130.185 88452 2.19 590.918 88453 9.31 594.950 88454 9.81 268.226 88455 -1.88 336.466 88456 4.52 318.451 88457 5.79 152.148 88458 1.77 336.466 88459 4.65 294.430 88460 5.84 312.445 88461 4.33 294.430 88462 5.82 1219.106 88463 -2.23 280.446 88464 7.05 312.445 88465 4.41 369.325 88466 0.44 642.993 88467 8.76 536.828 88468 9 538.844 88469 9.38 1365.247 88470 -2.15 566.897 88471 9.63 618.972 88472 9.62 150.218 88473 3.72 616.956 88474 9.05 614.940 88475 8.45 651.057 88476 10.1 649.041 88477 9.96 642.993 88478 8.85 640.977 88479 8.22 640.977 88480 8.27 642.993 88481 8.64 647.025 88482 9.72 649.041 88483 9.94 651.057 88484 10.1 788.045 88485 5.66 786.029 88486 5.45 614.940 88487 8.31 784.013 88488 5.94 614.940 88489 8.36 616.956 88490 8.93 810.050 88491 6.28 808.035 88492 6.04 334.451 88493 4.12 275.302 88494 -3.22 616.956 88495 9.02 618.972 88496 9.54 588.902 88497 8.52 620.987 88498 9.8 623.003 88499 9.97 592.934 88500 9.63 592.934 88501 9.62 588.902 88502 8.53 786.029 88503 5.47 784.013 88504 5.95 808.035 88505 5.97 784.013 88506 5.99 786.029 88507 5.49 158.195 88508 0.707 647.025 88509 9.82 285.229 8851 0.66 649.041 88510 9.96 618.972 88511 9.6 836.088 88512 6.43 834.072 88513 6.2 102.132 88514 1.18 625.776 88515 -0.486 651.057 88516 10.1 814.082 88517 5.85 653.072 88518 10.1 812.066 88519 6.53 616.956 88520 9.12 810.050 88521 6.28 222.238 88522 2.84 618.972 88523 9.59 808.035 88524 5.97 784.013 88525 5.91 212.200 88526 0.623 594.950 88527 9.81 100.159 88528 2.02 596.966 88529 9.92 623.003 88530 9.97 834.072 88531 6.2 568.913 88532 9.77 808.035 88533 6.04 170.249 88534 2.28 812.066 88535 6.53 566.897 88536 9.64 810.050 88537 6.35 116.159 88538 1.81 428.438 88539 -3.94 193.243 88540 1.33 273.371 88541 4.23 313.433 88543 -1.52 397.593 88544 2 669.030 88545 8.44 669.030 88546 8.51 640.977 88547 8.24 642.993 88548 8.65 192.298 88549 3.95 207.226 88550 0.972 667.015 88551 8.21 140.266 88552 5.47 172.265 88553 4.02 138.250 88554 4.98 138.250 88555 4.68 867.140 88556 7.99 837.071 88557 7.22 835.055 88558 6.36 885.114 88559 6.5 264.317 8856 0.604 839.087 88560 7.55 835.055 88561 6.34 835.055 88562 6.27 835.055 88563 6.25 790.105 88564 5.57 154.293 88565 5.93 150.261 88566 4.77 148.245 88567 4.75 196.286 88568 3.99 162.272 88569 5.42 160.256 88570 4.84 160.256 88571 4.84 887.130 88572 6.78 915.183 88573 7.18 915.183 88574 7.22 913.167 88575 6.96 872.291 88576 7.18 861.092 88577 6.51 891.161 88578 8 861.092 88579 6.43 889.146 88580 7.21 889.146 88581 7.39 146.229 88582 4.43 148.245 88583 4.84 142.282 88584 5.24 164.245 88585 3.46 267.536 88586 3.65 866.243 88587 6.58 870.275 88588 6.98 168.319 88589 6.36 168.319 88590 6.36 220.265 88591 3.5 176.298 88592 5.9 174.283 88593 5.15 182.346 88594 6.77 176.298 88595 5.83 859.076 88596 6.34 891.161 88597 7.94 861.092 88598 6.39 859.076 88599 6.37 911.151 88600 6.72 913.167 88601 6.88 863.108 88602 7.08 198.173 88603 1.06 863.108 88604 7.04 835.055 88605 6.25 837.071 88606 7.18 166.304 88607 5.7 166.304 88608 5.89 168.319 88609 6.31 264.300 88610 -3.02 861.092 88611 6.4 863.108 88612 7.07 859.076 88613 6.37 202.336 88614 5.96 228.287 88615 2.93 196.373 88616 7.12 110.154 88617 2.83 206.324 88618 4.56 180.247 8862 2.07 144.212 88620 2.84 214.345 88621 5.24 214.345 88622 5.05 128.169 88623 1.18 885.114 88624 6.52 837.071 88625 7.2 835.055 88626 6.27 863.108 88627 7.08 887.130 88628 6.8 887.130 88629 6.74 234.200 8863 2.25 885.114 88630 6.57 204.352 88631 5.36 204.352 88632 5.12 861.092 88633 6.39 861.092 88634 6.37 204.352 88635 5.43 792.121 88636 5.74 204.352 88637 5.81 204.352 88638 5.7 250.334 88639 4.76 835.055 88640 6.33 863.108 88641 7.2 885.114 88642 6.52 887.130 88643 6.82 887.130 88644 6.74 859.076 88645 6.34 891.161 88646 7.97 859.076 88647 6.37 204.352 88648 5.77 204.352 88649 5.8 8865 2.57 226.442 88650 8.29 242.441 88651 6.97 114.143 88652 1.26 102.175 88653 1.7 778.052 88654 5.14 891.161 88655 8.01 889.146 88656 7.12 887.130 88657 6.72 885.114 88658 6.57 384.335 88659 -0.141 431.44400 8866 0.359 885.114 88660 6.52 915.183 88661 7.11 274.269 88662 2.54 913.167 88663 6.82 288.296 88664 2.89 861.092 88665 6.49 258.399 88666 5.66 290.398 88667 5.01 282.505 88668 8.67 268.522 88669 9.31 299.363 8867 0.25 307.491 88670 8.33 859.076 88671 6.38 911.151 88672 6.62 859.076 88673 6.33 911.151 88674 6.59 861.092 88675 6.43 859.076 88676 6.34 915.183 88677 7.23 915.183 88678 7.32 867.140 88679 8.01 305.094 8868 -1.29 891.161 88680 8.02 336.317 88681 -0.652 290.291 88682 -0.896 290.291 88683 -0.867 577.775 88684 2.95 549.722 88685 2.06 541.658 88686 1.26 434.393 88687 -0.852 402.351 88688 -0.508 434.393 88689 -1.37 283.113 8869 -1.29 402.351 88690 -0.896 448.376 88691 -1.12 400.335 88692 -0.248 304.275 88693 -0.496 398.362 88694 0.062 384.335 88695 -0.167 515.621 88696 0.175 517.637 88697 0.549 517.637 88698 0.61 244.266 88699 0.129 222.324 8870 2.53 218.185 88700 -1.09 304.275 88701 -0.507 400.335 88702 -0.261 274.292 88703 -0.407 370.352 88704 -0.21 540.860 88705 9.52 840.206 88706 6.93 651.057 88707 10.1 840.206 88708 6.93 649.041 88709 9.95 410.48450 8871 2.9 812.152 88710 6.83 614.940 88711 8.32 784.099 88712 6.43 786.115 88713 6.72 170.120 88714 1 154.164 88715 1.75 262.238 88716 -0.98 218.185 88717 -1.09 618.972 88718 9.53 166.174 88719 1.58 287.354 8872 1.9 623.003 88720 9.97 620.987 88721 9.8 588.902 88722 8.5 590.918 88723 9.2 588.902 88724 8.59 592.934 88725 9.63 870.275 88726 6.89 544.571 88727 -1.55 540.601 88728 0.0786 866.243 88729 6.43 468.581 88730 1.53 866.243 88731 6.5 200.320 88732 6.23 482.565 88733 0.567 536.569 88734 0.421 382.406 88735 1.69 840.206 88736 6.95 872.291 88737 7.17 184.146 88738 1.29 462.577 88739 3.65 250.33670 8874 2.44 737.277 88740 10.3 786.115 88741 6.72 211.172 88742 0.726 286.235 88743 -0.591 325.271 88744 -0.34 788.131 88745 6.95 362.418 88746 3.12 364.433 88747 2.64 398.362 88748 0.0411 354.334 88749 0.716 391.467 8875 1.98 272.276 88750 -0.205 231.227 88751 -1.24 675.123 88752 10 707.208 88753 10.2 699.144 88754 9.91 673.107 88755 9.92 647.070 88756 9.96 538.844 88757 9.38 594.995 88758 9.97 540.860 88759 9.52 302.23570 8876 1.64 866.243 88760 6.57 866.243 88761 6.48 257.327 88762 -2.32 681.170 88763 10.2 116.159 88764 1.79 496.635 88765 1.92 1382.375 88766 - 318.494 88767 4.5 651.101 88768 10.1 168.150 88769 -0.119 866.774 8877 2.74 190.282 88770 3.65 480.549 88771 0.931 275.342 88772 -2.79 542.617 88773 -0.534 705.192 88774 10.2 677.139 88775 10.1 329.303 88776 -2.66 609.587 88777 -1.79 853.772 88778 -2.35 507.685 88779 1.85 740.65930 8878 -0.269 536.828 88780 9 538.844 88781 9.38 562.865 88782 8.76 564.881 88783 9.37 564.881 88784 9.36 229.273 88785 -2.77 566.897 88786 9.64 594.950 88787 9.81 620.987 88788 9.8 614.940 88789 8.47 616.956 88790 9.04 614.940 88791 8.38 651.057 88792 10.1 653.072 88793 10.1 590.918 88794 9.34 679.155 88795 10.2 592.934 88796 9.66 594.950 88797 9.81 596.966 88798 9.92 202.336 88799 5.96 188.29182 888 -0.809 386.482 8880 4.1 623.003 88800 9.97 179.216 88801 1.19 625.019 88802 10 588.902 88803 8.6 588.902 88804 8.67 590.918 88805 9.26 102.132 88806 1.23 562.865 88807 8.86 562.865 88808 8.9 566.897 88809 9.64 538.45790 8881 4.62 568.913 88810 9.77 231.246 88811 -0.0483 286.237 88812 2.72 130.185 88813 2.24 184.362 88814 6.57 116.202 88815 2.31 156.309 88816 5.96 136.191 88817 1.93 110.197 88818 3.99 112.213 88819 4.57 474.501 8882 2.96 112.213 88820 4.57 110.197 88821 3.56 114.186 88822 2.37 320.467 88823 6.18 144.215 88824 -0.316 171.312 88825 2.66 144.212 88826 0.967 146.141 88827 0.352 174.281 88828 1.62 264.361 88829 4.41 215.20480 8883 2.39 93.173 88830 0.121 114.143 88831 0.712 140.104 88832 1.44 220.265 88833 3.5 138.250 88834 4.83 106.121 88835 -0.381 222.281 88836 4.14 284.478 88837 7.46 126.196 88838 2.69 166.174 88839 2.38 529.77420 8884 5.32 136.234 88840 4.34 778.052 88841 5.07 179.306 88842 0.651 780.067 88843 5.78 808.121 88844 5.89 142.196 88845 2.38 794.137 88846 5.97 248.211 88847 -0.908 388.326 88848 0.915 114.229 88849 4.77 609.67800 8885 5.32 128.212 88850 2.29 808.121 88851 5.69 128.212 88852 2.27 112.213 88853 4.43 112.213 88854 4.46 824.206 88855 6.2 824.206 88856 6.21 112.213 88857 4.45 112.213 88858 4.16 810.137 88859 6.57 622.74996 8886 5.52 112.213 88860 4.54 112.213 88861 4.35 780.067 88862 5.59 112.213 88863 4.35 782.083 88864 6.18 190.325 88865 5.53 393.649 88866 9.68 124.224 88867 4.66 134.132 88868 1.28 866.243 88869 6.44 314.35600 8887 2.95 151.163 88870 0.874 866.243 88871 6.39 870.275 88872 6.92 204.352 88873 5.7 204.352 88874 5.16 907.440 88875 10 808.121 88876 5.76 808.121 88877 5.77 780.067 88878 5.66 810.137 88879 6.62 260.37464 8888 2.82 907.440 88880 10 879.387 88881 9.99 879.387 88882 9.99 794.137 88883 5.95 754.030 88884 5.68 768.100 88885 6.51 796.153 88886 6.36 794.137 88887 5.93 458.611 88888 0.163 296.836 8889 2.82 827.312 88890 10.1 883.418 88891 10.1 853.349 88892 10 794.137 88893 6 792.121 88894 5.74 766.084 88895 5.89 792.121 88896 5.75 754.030 88897 5.61 881.402 88898 10.1 881.402 88899 10.1 274.40110 8890 3 126.196 88900 2.67 881.402 88901 10.1 258.270 88902 2.96 170.249 88903 2.28 866.243 88904 6.55 866.243 88905 6.49 727.993 88906 5.27 732.025 88907 5.91 701.955 88908 4.91 782.083 88909 6.16 532.624 8891 1.69 810.137 88910 6.58 780.067 88911 5.62 82.101 88912 1.67 808.121 88913 5.71 808.121 88914 5.7 806.105 88915 5.29 754.030 88916 5.57 754.030 88917 5.65 756.046 88918 5.89 758.062 88919 6.2 473.50004 8892 3.05 788.131 88920 6.97 206.324 88921 4.29 792.121 88922 5.7 792.121 88923 5.7 808.121 88924 5.91 778.052 88925 5.03 780.067 88926 5.76 806.105 88927 5.36 760.078 88928 6.47 778.052 88929 4.97 315.29690 8893 2.25 778.052 88930 5.07 716.025 88931 6.16 766.084 88932 5.83 794.137 88933 5.97 786.115 88934 6.72 784.099 88935 6.43 780.067 88936 5.59 207.147 88937 -0.804 620.987 88938 9.8 623.003 88939 9.97 829.328 88940 10.1 879.387 88941 10 592.934 88942 9.63 803.290 88943 10.2 594.950 88944 9.81 833.360 88945 10.2 805.306 88946 10.2 500.593 88947 -3.15 605.828 88948 3.78 146.098 88950 -0.461 673.062 88951 9.69 575.759 88952 2.64 150.178 88954 -0.108 193.243 88955 1.33 257.244 88956 -1.92 649.041 88957 9.94 651.057 88958 10.1 647.025 88959 9.73 353.411 8896 0.464 649.041 88960 9.94 645.009 88961 9.35 645.009 88962 9.37 642.993 88963 8.7 158.238 88964 3.27 156.222 88965 2.97 640.977 88966 8.21 881.402 88967 10.1 883.418 88968 10.1 642.993 88969 8.7 885.434 88970 10.2 883.418 88971 10.1 907.440 88972 10 879.387 88973 10 669.030 88974 8.45 673.062 88975 9.72 855.365 88976 10.1 885.434 88977 10.2 853.349 88978 10 885.434 88979 10.2 406.38480 8898 4.21 887.450 88980 10.2 588.902 88981 8.66 829.328 88982 10.1 831.344 88983 10.2 857.381 88984 10.1 857.381 88985 10.1 887.450 88986 10.2 855.365 88987 10.1 645.009 88988 9.47 616.956 88989 9.12 516.53850 8899 3.4 782.083 88990 6.17 614.940 88991 8.35 614.940 88992 8.35 855.365 88993 10.1 881.402 88994 10.1 831.344 88995 10.2 623.003 88996 9.97 857.381 88997 10.2 861.413 88998 10.2 859.397 88999 10.2 136.23404 89 4.39 166.217 8900 2.03 649.041 89000 9.96 859.397 89001 10.2 653.072 89002 10.1 829.328 89003 10.1 651.057 89004 10.1 831.344 89005 10.2 645.009 89006 9.47 98.167 89007 2.28 647.025 89008 9.81 718.041 89009 6.38 1184.321 8901 -0.85 647.025 89010 9.79 857.381 89011 10.2 81.116 89012 1 744.078 89013 6.65 744.078 89014 6.67 94.115 89015 0.179 831.344 89016 10.2 803.290 89017 10.2 803.290 89018 10.2 831.344 89019 10.2 859.397 89020 10.2 827.312 89021 10.1 835.375 89022 10.3 805.306 89023 10.2 833.360 89024 10.2 833.360 89025 10.2 596.966 89026 9.92 594.950 89027 9.81 625.019 89028 10 540.904 89029 9.83 492.613 8903 4.66 649.041 89030 9.96 620.987 89031 9.81 618.972 89032 9.54 590.918 89033 9.2 592.934 89034 9.66 673.062 89035 9.59 647.025 89036 9.72 647.025 89037 9.72 642.993 89038 8.64 645.009 89039 9.31 316.435 8904 4.91 640.977 89040 8.21 642.993 89041 8.62 667.015 89042 8.18 669.030 89043 8.42 136.234 89044 4.12 669.030 89045 8.45 616.956 89046 9.02 618.972 89047 9.61 645.009 89048 9.41 647.025 89049 9.82 590.918 89050 9.33 588.902 89051 8.58 96.127 89052 2.19 142.196 89053 1.81 128.212 89054 2.76 669.030 89055 8.48 673.062 89056 9.68 673.062 89057 9.63 144.212 89058 2.63 102.156 89059 0.764 472.637 89060 0.632 204.352 89061 5.42 788.131 89063 6.97 790.105 89064 5.5 790.105 89065 5.48 792.121 89066 5.78 764.068 89067 5.35 840.206 89068 7 840.206 89069 6.99 552.87204 8907 7.01 870.275 89070 6.94 771.014 89071 7.64 768.998 89072 7.33 771.014 89073 7.57 797.052 89074 7.58 795.036 89075 7.42 795.036 89076 7.35 786.115 89077 6.72 784.099 89078 6.44 416.637 89079 - 272.253 8908 2.83 812.152 89080 6.84 810.137 89081 6.47 812.152 89082 6.83 806.105 89083 5.32 808.121 89084 5.7 808.121 89085 5.68 158.238 89086 3.01 192.215 89087 -0.741 795.036 89088 7.45 797.052 89089 7.62 363.408 8909 -0.46 797.052 89090 7.69 799.068 89091 8.01 746.993 89092 8.31 746.993 89093 8.32 772.132 89094 7.01 758.062 89095 6.22 756.046 89096 5.89 872.291 89097 7.18 870.275 89098 6.89 404.325 89099 0.726 71.055 891 - 266.333 8910 2.48 840.206 89100 6.93 810.137 89101 6.54 810.137 89102 6.51 808.121 89103 5.77 716.048 89104 5.37 812.152 89105 6.85 806.105 89106 5.36 806.105 89107 5.39 840.206 89108 6.98 810.137 89109 6.57 1875.310 8911 4.59 887.130 89110 6.83 812.152 89111 6.94 859.076 89112 6.39 808.121 89113 5.76 911.151 89114 6.61 810.137 89115 6.57 911.151 89116 6.66 885.114 89117 6.51 142.110 89118 0.0294 756.046 89119 6.02 353.326 8912 2.96 796.153 89120 6.3 859.076 89121 6.37 913.167 89122 6.89 754.030 89123 5.65 915.183 89124 7.3 782.083 89125 6.19 885.114 89126 6.57 784.099 89127 6.53 885.114 89128 6.56 529.689 89129 -0.133 430.621 8913 4.1 796.153 89130 6.3 887.130 89131 6.8 770.116 89132 6.76 889.146 89133 7.36 885.114 89134 6.57 887.130 89135 6.8 911.151 89136 6.66 911.151 89137 6.72 889.146 89138 7.21 861.092 89139 6.44 306.404 8914 1.53 866.243 89140 6.39 887.130 89141 6.75 887.130 89142 6.74 870.275 89143 6.93 889.146 89144 7.12 891.161 89145 7.97 891.161 89146 7.97 840.206 89147 6.93 891.161 89148 8 562.865 89149 8.86 1049.158 8915 -0.507 863.108 89150 7.18 913.167 89151 6.83 913.167 89152 6.88 861.092 89153 6.54 915.183 89154 7.09 667.015 89155 8.17 887.130 89156 6.72 642.993 89157 8.64 645.009 89158 9.37 647.025 89159 9.81 249.306 8916 1.26 640.977 89160 8.21 167.103 89161 0.0668 640.977 89162 8.25 673.062 89163 9.65 590.918 89164 9.29 618.972 89165 9.6 879.387 89166 10 588.902 89167 8.53 616.956 89168 8.98 616.956 89169 8.98 307.344 8917 2.92 614.940 89170 8.32 667.015 89171 8.16 754.030 89172 5.57 145.200 89173 3.06 667.015 89174 8.2 156.266 89175 3.81 669.030 89176 8.41 784.099 89177 6.47 673.062 89178 9.6 782.083 89179 6.11 323.343 8918 2.81 796.153 89180 6.33 794.137 89181 5.97 218.247 89182 0.776 794.137 89183 5.99 756.046 89184 5.93 131.173 89185 2.49 130.228 89186 2.82 220.308 89187 4.36 206.324 89188 4.96 562.865 89189 8.89 486.512 8919 2.57 812.152 89190 6.89 190.325 89191 5.35 172.179 89192 1 645.009 89193 9.31 647.025 89194 9.73 142.239 89195 2.63 866.243 89196 6.46 138.207 89197 4.05 614.940 89198 8.3 242.398 89199 6.31 356.413 8920 4.62 642.993 89200 8.61 642.993 89201 8.69 640.977 89202 8.2 640.977 89203 8.23 768.100 89204 6.57 162.141 89205 -0.777 100.159 89206 1.39 618.972 89207 9.54 590.918 89208 9.2 114.186 89209 1.82 614.940 89210 8.32 592.934 89211 9.67 564.881 89212 9.39 376.444 89213 0.513 562.865 89214 8.76 100.159 89215 1.49 669.030 89216 8.51 669.030 89217 8.45 640.977 89218 8.25 408.572 89219 2.2 287.316 8922 1.83 642.993 89220 8.66 645.009 89221 9.41 647.025 89222 9.72 614.940 89223 8.36 651.057 89224 10.1 616.956 89225 8.98 773.030 89226 8.2 773.030 89227 8.31 132.158 89228 0.544 592.934 89229 9.63 620.987 89230 9.8 564.881 89231 9.37 802.224 89232 7.2 786.181 89233 6.84 374.558 89234 5.1 673.062 89235 9.64 156.266 89236 2.93 640.977 89237 8.2 640.977 89238 8.24 642.993 89239 8.62 645.009 89240 9.35 647.025 89241 9.79 134.219 89242 3.67 913.167 89243 6.83 915.183 89244 7.22 915.183 89245 7.11 891.161 89246 7.99 885.114 89247 6.5 889.146 89248 7.16 913.167 89249 6.82 493.54674 8925 1.18 887.130 89250 6.77 885.114 89251 6.51 885.114 89252 6.52 667.015 89253 8.15 226.399 89254 6.16 118.199 89255 1.83 368.508 89257 0.652 588.902 89258 8.52 590.918 89259 9.28 616.956 89260 8.94 618.972 89261 9.59 614.940 89262 8.3 134.219 89263 4.04 773.030 89264 8.22 773.030 89265 8.27 775.046 89266 8.87 114.143 89267 1.5 302.409 89268 3.78 777.062 89269 9.12 473.41500 8927 -1.29 749.009 89270 8.85 746.993 89271 8.31 749.009 89272 8.84 775.046 89273 8.82 777.062 89274 9.12 775.046 89275 8.83 274.354 89276 2.8 825.105 89277 7.99 827.121 89278 8.44 823.089 89279 7.7 825.105 89280 7.91 402.654 89281 7.07 641.748 89282 0.49 128.169 89283 0.335 184.319 89284 4.77 208.211 89285 1.43 128.193 89286 2.34 398.362 89287 -0.628 840.206 89288 7.01 806.105 89289 5.29 806.105 89290 5.33 808.121 89291 5.67 810.137 89292 6.51 810.137 89293 6.5 866.243 89294 6.43 911.151 89295 6.59 911.151 89296 6.62 915.183 89297 7.17 887.130 89298 6.76 885.114 89299 6.56 913.167 89300 6.87 369.606 89301 1.31 465.666 89302 2.16 887.130 89303 6.78 915.183 89304 7.22 885.114 89305 6.63 913.167 89306 6.95 911.151 89307 6.71 231.292 89308 -2.78 768.998 89309 7.27 356.498 89310 3.61 795.036 89311 7.38 218.247 89312 1.12 819.057 89313 7.13 817.041 89314 6.94 334.451 89315 3.95 795.036 89316 7.33 821.073 89317 7.37 819.057 89318 7.2 667.015 89319 8.16 466.470 8932 -1.15 669.030 89320 8.45 642.993 89321 8.76 640.977 89322 8.22 669.030 89323 8.44 416.637 89324 - 614.940 89325 8.38 667.015 89326 8.21 153.136 89327 0.501 350.493 89328 2.05 773.030 89329 8.27 771.014 89330 7.59 771.014 89331 7.6 768.998 89332 7.3 795.036 89333 7.4 795.036 89334 7.35 667.015 89335 8.21 669.030 89336 8.61 640.977 89337 8.32 999.914 89338 -2.22 819.057 89339 7.22 275.12008 8934 1.93 821.073 89340 7.41 144.169 89341 0.483 819.057 89342 7.15 817.041 89343 6.97 158.195 89344 0.707 771.014 89345 7.57 773.030 89346 8.22 771.014 89347 7.56 773.030 89348 8.11 773.030 89349 8.1 788.131 89350 6.95 746.993 89351 8.42 821.073 89352 7.45 775.046 89353 8.87 760.078 89354 6.47 825.105 89355 7.84 764.068 89356 5.27 797.052 89357 7.62 764.068 89358 5.28 823.089 89359 7.61 823.089 89360 7.67 771.014 89361 7.55 184.276 89362 3.6 266.037 89363 -1.41 840.206 89364 7.01 819.057 89365 7.21 821.073 89366 7.38 854.275 89367 6.96 821.073 89368 7.45 840.206 89369 6.98 643.791 8937 -0.875 823.089 89370 7.6 795.036 89371 7.37 812.152 89372 6.92 797.052 89373 7.57 797.052 89374 7.61 810.137 89375 6.62 768.998 89376 7.27 812.152 89377 6.9 768.998 89378 7.3 264.317 89379 2.72 823.089 89380 7.67 825.105 89381 7.85 821.073 89382 7.45 823.089 89383 7.6 870.275 89384 6.91 771.014 89385 7.6 773.030 89386 8.1 799.068 89387 8.01 294.430 89388 5.46 771.014 89389 7.57 354.333 8939 2.55 797.052 89390 7.62 866.243 89391 6.44 799.068 89392 7.93 226.356 89393 5.96 799.068 89394 7.93 799.068 89395 8.02 771.014 89396 7.57 777.062 89397 9.12 746.993 89398 8.32 760.078 89399 6.46 443.315 894 4.78 416.724 89400 8.72 771.014 89401 7.61 653.072 89402 10.1 758.062 89403 6.2 773.030 89404 8.11 360.314 89405 -1.26 162.189 89406 -0.142 651.057 89407 10.1 786.115 89408 6.71 788.131 89409 6.95 775.046 89410 8.83 766.084 89411 5.76 766.084 89412 5.76 866.243 89413 6.41 740.047 89414 6.12 768.100 89415 6.53 754.030 89416 5.66 466.565 89417 1.33 780.067 89418 5.65 778.052 89419 4.99 782.083 89420 6.21 378.374 89421 2.15 780.067 89422 5.63 810.137 89423 6.62 808.121 89424 5.75 806.105 89425 5.32 856.291 89426 7.19 854.275 89427 6.92 738.031 89428 5.73 766.084 89429 5.87 496.561 89430 -2.51 866.243 89431 6.57 864.227 89432 6.43 640.977 89433 8.26 642.993 89434 8.85 614.940 89435 8.46 132.225 89436 2.04 782.083 89437 6.11 784.099 89438 6.48 780.067 89439 5.59 398.41540 8944 -0.32 132.182 89440 0.138 778.052 89441 4.97 812.152 89442 6.9 754.030 89443 5.56 810.137 89444 6.51 144.212 89445 2.78 806.077 89446 4.83 806.105 89447 5.29 667.015 89448 8.2 669.030 89449 8.5 669.030 89450 8.51 840.206 89451 7.01 806.105 89452 5.36 808.121 89453 5.68 412.542 89454 -0.0811 378.460 89455 0.475 202.336 89456 5.67 768.100 89457 6.43 766.084 89458 5.76 766.084 89459 5.75 764.068 89460 5.29 796.153 89462 6.3 794.137 89463 5.94 794.137 89464 5.99 792.121 89465 5.76 102.132 89466 0.272 188.266 89467 3.29 792.121 89468 5.7 790.105 89469 5.51 824.206 89470 6.22 856.291 89471 7.24 204.352 89473 6.34 114.186 89474 1.55 174.283 89475 5.53 198.304 89476 5.89 854.275 89477 6.98 161.222 89478 -2.65 189.190 89479 -0.172 214.286 89480 -0.821 216.259 89481 -1.26 676.992 89482 4.97 733.099 89483 6.15 114.186 89484 2.03 169.178 89485 -0.613 272.296 89486 2.46 258.228 89487 -1.69 815.243 89488 7.14 298.334 89489 2.66 789.205 89490 7.04 761.152 89491 6.64 1028.169 89492 -1.32 182.174 89493 1.28 163.263 89494 0.653 856.291 89495 7.2 856.291 89496 7.21 872.291 89497 7.18 870.275 89498 6.88 472.637 89499 0.632 866.243 89500 6.45 866.243 89501 6.43 870.275 89502 6.88 770.116 89503 6.76 770.116 89504 6.75 744.078 89505 6.66 742.062 89506 6.4 772.132 89507 7.03 716.025 89508 6.17 154.274 89509 4.53 412.438 89510 -3.95 112.194 89511 2.67 754.030 89512 5.61 756.046 89513 5.93 782.083 89514 6.18 786.115 89515 6.72 788.131 89516 6.95 756.046 89517 6.01 758.062 89518 6.22 388.670 89519 8.57 760.078 89520 6.46 727.993 89521 5.36 395.515 89522 4.31 740.047 89523 6.14 290.441 89524 3.66 675.918 89525 4.53 96.127 89526 2.19 700.967 89527 9.31 700.967 89528 9.3 840.206 89529 6.99 674.930 89530 9.27 306.440 89531 2.34 756.046 89532 5.94 768.100 89533 6.53 766.084 89534 5.76 766.084 89535 5.75 727.993 89536 5.31 398.362 89537 0.266 302.302 89538 1.12 727.993 89539 5.37 84.117 89540 0.784 768.100 89541 6.44 768.100 89542 6.43 770.116 89543 6.77 754.030 89544 5.62 756.046 89545 5.97 179.216 89546 0.867 782.083 89547 6.14 784.099 89548 6.5 414.361 89549 -0.206 447.591 8955 -0.524 414.361 89550 -0.221 334.301 89551 -0.408 304.275 89552 0.458 340.326 89553 1.01 404.325 89554 0.721 342.299 89555 0.304 225.198 89556 0.556 778.052 89557 5 780.067 89558 5.61 778.052 89559 4.97 810.137 89560 6.54 172.265 89561 3.88 812.152 89562 6.92 806.105 89563 5.39 808.121 89564 5.69 806.105 89565 5.33 621.032 89566 9.98 609.021 89567 10 334.451 89568 3.68 266.376 89569 4.61 318.451 89570 5.47 810.137 89572 6.47 486.469 89573 -3.41 812.152 89574 6.85 525.078 89575 1.87 778.052 89576 4.99 780.067 89577 5.59 780.067 89578 5.61 806.105 89579 5.31 808.121 89580 5.67 352.466 89581 3.13 294.304 89582 -2.79 780.067 89583 5.78 780.067 89584 5.7 840.206 89585 6.93 716.025 89586 6.14 716.025 89587 6.16 675.918 89588 4.53 870.275 89589 6.98 426.468 8959 -3.41 718.041 89590 6.38 742.062 89591 6.42 870.275 89592 6.88 744.078 89593 6.67 772.132 89594 7.01 770.116 89595 6.74 770.116 89596 6.75 784.099 89597 6.45 194.314 89598 4.91 784.099 89599 6.43 808.121 89600 5.75 756.046 89601 5.9 727.993 89602 5.27 780.067 89603 5.66 786.115 89604 6.71 321.498 89605 5.62 310.429 89606 4.33 397.550 89607 2.19 372.542 89608 6.23 204.202 89609 -0.429 332.390 89610 1.23 262.352 89611 0.156 302.235 89612 -0.752 206.175 89613 -0.939 400.335 89614 0.957 206.175 89615 -0.951 840.206 89616 6.93 808.121 89617 5.71 810.137 89618 6.51 812.152 89619 6.84 316.391 89620 1.2 241.222 89621 -0.0252 351.309 89622 -0.0712 250.227 89623 -1.09 264.211 89624 -0.837 172.179 89625 0.669 137.179 89626 0.648 366.492 89627 1.05 122.255 89629 2.8 651.057 89630 10.1 649.041 89631 9.95 140.294 89632 1.94 197.231 89633 -0.522 318.284 89634 1.51 1496.898 89635 4.57 1444.694 89636 1.13 1760.100 89637 - 110.197 89638 4.17 292.246 89639 -4.06 138.124 89640 -1.32 167.205 89641 0.367 308.415 89642 2.99 264.254 89644 -1.18 182.218 89645 3.68 667.015 89646 8.18 667.015 89647 8.15 742.062 89648 6.38 133.148 89649 1.84 744.078 89650 6.66 669.030 89651 8.42 716.025 89652 6.15 673.062 89653 9.69 196.157 89654 1.13 806.105 89655 5.32 555.624 89656 -0.95 806.105 89657 5.4 808.121 89659 5.69 614.940 89660 8.31 645.009 89661 9.44 642.993 89662 8.65 642.993 89663 8.66 588.902 89664 8.6 616.956 89665 9.05 931.093 89666 -1.55 732.025 89667 5.91 742.062 89668 6.39 640.977 89669 8.2 640.977 89670 8.24 640.977 89671 8.25 810.137 89672 6.58 642.993 89673 8.83 614.940 89674 8.45 200.320 89675 6.01 242.398 89676 6.1 760.078 89677 6.46 758.062 89678 6.19 772.132 89679 7.02 732.025 89680 5.89 772.132 89681 7.01 616.956 89682 9.11 588.902 89683 8.66 640.977 89684 8.23 642.993 89685 8.7 614.940 89686 8.35 645.009 89687 9.47 786.115 89688 6.71 812.152 89689 6.83 810.137 89690 6.57 784.099 89691 6.43 782.083 89692 6.14 782.083 89693 6.11 780.067 89694 5.66 810.137 89695 6.5 808.121 89696 5.7 808.121 89697 5.76 268.356 89698 -1.57 840.206 89699 6.93 355.171 89700 3.54 249.266 89701 -3.52 744.078 89702 6.65 870.275 89703 6.89 872.291 89704 7.18 772.132 89705 7.01 770.116 89706 6.75 770.116 89707 6.74 673.062 89708 9.72 669.030 89709 8.45 667.015 89710 8.21 667.015 89711 8.18 126.196 89712 2.27 168.319 89713 6.26 129.181 89714 1.26 196.373 89715 7.83 369.539 89716 1.18 341.486 89717 -0.0621 130.185 89718 1.88 130.185 89719 2.28 146.186 89720 3.53 88.173 89721 2.05 132.160 89722 3.25 158.238 89723 3.27 172.265 89724 3.83 144.212 89725 2.75 200.318 89726 4.89 134.219 89727 4.42 122.165 89728 2.72 132.160 89729 2.04 200.232 89730 1.67 732.025 89731 5.9 754.030 89732 5.63 754.030 89733 5.56 784.099 89734 6.44 782.083 89735 6.19 788.131 89736 6.95 786.115 89737 6.71 780.067 89738 5.62 778.052 89739 5.05 782.083 89740 6.11 226.312 89741 2.88 425.646 89742 3.07 138.207 89743 3.18 128.169 89744 1.43 395.577 89745 1.7 367.524 89746 0.618 383.523 89747 -0.813 385.539 89748 -0.317 180.158 89749 1.5 124.181 89750 3.47 835.375 89751 10.3 667.015 89752 8.15 464.679 89753 3.8 859.397 89754 10.2 861.413 89755 10.2 855.365 89756 10.1 861.413 89757 10.2 831.344 89758 10.2 833.360 89759 10.2 266.298 8976 1.42 146.141 89760 -1.33 158.238 89761 3.37 108.141 89762 0.726 833.360 89763 10.2 861.413 89764 10.2 803.290 89765 10.2 859.397 89767 10.2 829.328 89768 10.1 144.212 89769 2.84 292.336 8977 1.79 887.728 89770 -2.68 130.185 89771 2.32 883.418 89772 10.1 172.267 89773 4.55 887.450 89774 10.2 881.402 89775 10.1 885.434 89776 10.2 853.349 89777 10 887.450 89778 10.2 857.381 89779 10.2 353.364 8978 3.23 640.977 89780 8.25 642.993 89781 8.69 645.009 89782 9.41 673.062 89783 9.68 640.977 89784 8.24 669.030 89785 8.47 669.030 89786 8.52 667.015 89787 8.18 667.015 89788 8.21 588.902 89789 8.5 431.384 8979 4.54 590.918 89790 9.26 108.141 89791 0.735 645.009 89792 9.34 645.009 89793 9.34 647.025 89794 9.77 616.956 89795 8.93 618.972 89796 9.57 640.977 89797 8.2 673.062 89798 9.63 640.977 89799 8.21 428.408 8980 4.31 642.993 89800 8.61 98.143 89801 1.27 669.030 89802 8.47 667.015 89803 8.17 669.030 89804 8.41 669.030 89805 8.41 673.062 89806 9.69 667.015 89807 8.17 667.015 89808 8.15 170.251 89809 4.84 358.776 8981 3.2 195.172 89810 0.917 616.956 89811 9.04 614.940 89812 8.32 645.009 89813 9.43 642.993 89814 8.64 182.346 89815 6.61 198.345 89816 5.97 647.025 89817 9.72 212.372 89818 5.72 669.030 89819 8.45 316.392 8982 4.54 673.062 89820 9.6 618.972 89821 9.53 620.987 89822 9.8 759.992 89823 5.15 733.954 89824 5.63 177.200 89825 1.15 649.041 89826 9.96 116.159 89827 1.53 116.159 89828 1.8 733.954 89829 5.62 384.34800 8983 3.97 168.147 89830 1.15 130.185 89831 2.35 116.159 89832 1.65 649.041 89833 9.94 651.057 89834 10.1 90.145 89835 0.296 131.130 89836 -0.682 733.954 89837 5.62 673.062 89838 9.66 673.062 89839 9.64 288.38027 8984 2.74 887.450 89840 10.2 879.387 89841 10 855.365 89842 10.1 623.003 89844 9.97 620.987 89845 9.8 1345.197 89846 -1.76 188.221 89847 1.42 245.274 89848 1.3 1214.624 8985 3.24 822.190 89850 6.28 191.227 89851 1.53 798.169 89852 6.7 138.164 89853 2.07 826.222 89854 6.91 826.222 89855 6.86 88.173 89856 1.76 130.185 89857 2.43 220.177 89858 -1.32 245.383 89859 1.59 195.689 8986 2.92 265.262 89860 0.511 198.180 89861 -1.17 132.158 89862 -0.0683 800.185 89863 6.99 856.291 89864 7.53 798.169 89865 6.69 768.100 89866 6.17 800.185 89867 7.02 828.238 89868 7.07 198.216 89869 1.56 198.290 8987 0.11 214.345 89870 5.31 286.408 89871 4.6 152.234 89872 2.59 88.105 89873 0.681 188.221 89874 1.4 164.201 89875 2.29 142.110 89876 0.548 205.210 89877 1.15 263.269 89878 -1.36 770.116 89879 6.64 392.405 8988 2.04 746.094 89880 6.76 770.116 89881 6.64 774.147 89882 7.14 772.132 89883 6.92 180.161 89884 0.131 188.178 89885 0.116 138.164 89886 1.86 198.216 89887 1.16 74.146 89888 1.42 202.248 89889 1.9 409.413 8989 1.24 150.130 89890 -2.34 100.159 89891 1.53 746.094 89892 6.77 774.147 89893 7.14 802.201 89894 7.15 772.132 89895 6.94 174.195 89896 0.966 162.141 89897 -0.553 170.163 89898 0.554 285.232 89899 0.0282 568.530 8990 0.642 153.136 89900 0.827 201.263 89901 2.06 212.243 89902 1.59 768.100 89903 6.29 146.186 89904 2.38 998.886 89905 -2.44 1290.141 89907 -2.75 856.291 89908 7.22 854.275 89909 7 585.537 8991 -1.47 156.136 89910 0.548 265.262 89911 1.43 786.739 89912 0.443 184.190 89913 0.707 824.206 89914 6.21 190.325 89915 6.08 160.168 89916 0.812 634.580 89917 -2.14 126.110 89918 1.11 998.886 89919 -2.45 132.203 89920 3.99 170.251 89921 4.7 999.914 89922 -2.23 794.137 89923 5.94 792.121 89924 5.75 792.121 89925 5.7 790.105 89926 5.51 796.153 89927 6.3 794.137 89928 5.98 449.624 89929 2.19 297.354 89930 -3.54 764.068 89931 5.29 853.772 89932 -2.34 174.195 89933 0.956 136.234 89934 4.24 226.269 89935 2.13 770.116 89936 6.76 768.100 89937 6.43 772.132 89938 7.01 770.116 89939 6.75 162.18520 8994 2.75 744.078 89940 6.66 742.062 89941 6.39 86.132 89943 0.973 86.132 89944 0.55 84.117 89945 1.09 766.084 89946 5.76 766.084 89947 5.74 883.418 89948 10.1 98.143 89949 1.7 200.234 8995 2.46 907.440 89950 10.1 183.205 89951 -0.725 965.562 89952 10.1 796.153 89953 6.39 792.121 89954 5.79 794.137 89955 5.98 796.153 89956 6.35 716.025 89957 6.15 861.413 89958 10.2 859.397 89959 10.2 780.983 8996 0.608 887.450 89960 10.2 857.381 89961 10.2 881.402 89962 10.1 145.157 89963 -0.337 856.291 89964 7.21 718.041 89965 6.39 716.025 89966 6.17 766.084 89967 5.88 768.100 89968 6.54 768.100 89969 6.52 927.125 8997 1.06 887.450 89970 10.2 885.434 89971 10.2 744.078 89972 6.67 772.132 89973 7.01 770.116 89974 6.76 772.132 89975 7.02 768.100 89976 6.51 768.100 89977 6.57 740.047 89978 6.13 740.047 89979 6.15 286.280 8998 3.49 738.031 89980 5.72 5227.072 89981 - 384.639 89982 7.81 4293.212 89983 - 124.181 89984 1.92 114.229 89985 4.78 100.159 89986 1.81 792.121 89988 5.84 794.137 89989 5.98 766.084 89990 5.82 342.428 89991 1.89 146.186 89992 2.37 98.143 89993 1.2 854.275 89994 7.44 878.297 89995 6.96 880.313 89996 7.46 882.329 89997 7.76 880.313 89998 7.52 744.078 89999 6.66 383.395 9 2.5 290.26810 90 1.1 175.186 90000 -1.71 203.217 90001 0.00103 781.142 90002 6.33 799.157 90003 5.89 118.131 90005 -0.336 829.226 90006 6.62 717.013 90007 4.29 703.030 90008 5.35 755.104 90009 6.17 801.173 90010 6.16 688.960 90011 3.55 138.250 90012 4.47 138.250 90013 4.98 136.234 90014 4.35 136.234 90015 3.37 136.234 90016 4.82 786.029 90017 5.49 136.234 90018 4.36 138.250 90019 4.66 138.250 90020 5.02 733.954 90021 5.62 249.242 90022 -2.47 784.013 90023 5.95 812.066 90024 6.53 834.072 90025 6.26 759.992 90026 5.16 270.451 90027 7.03 733.954 90028 5.61 784.013 90029 5.86 366.25772 9003 -1.16 786.029 90030 5.49 299.241 90031 -1.39 759.992 90032 5.16 762.007 90033 5.34 733.954 90034 5.64 764.023 90035 6.06 762.007 90036 5.34 784.013 90037 5.99 222.238 90038 2.4 248.282 90039 0.646 838.104 90040 6.76 812.066 90041 6.47 907.440 90042 10 673.062 90043 9.72 651.057 90044 10.1 653.072 90045 10.1 179.259 90046 1.53 887.450 90047 10.2 857.381 90048 10.1 885.434 90049 10.2 857.381 90050 10.1 829.328 90051 10.1 827.312 90052 10.1 831.344 90053 10.2 859.397 90054 10.2 287.270 90055 -3.37 154.250 90056 3.93 667.015 90057 8.18 669.030 90058 8.49 98.186 90059 4.04 147.217 90060 1.15 206.367 90061 5.65 228.371 90062 5.56 134.219 90063 3.8 136.234 90064 3.98 488.438 90065 -2.2 853.349 90066 10 883.418 90067 10.1 625.019 90068 10 885.434 90069 10.2 907.440 90070 10 623.003 90071 9.97 879.387 90072 10 855.365 90073 10.1 150.175 90074 2.48 154.250 90075 3.92 289.476 90076 - 287.460 90077 - 261.423 90078 - 259.407 90079 - 195.17210 9008 0.686 261.423 90081 - 287.460 90082 - 285.444 90083 - 1180.122 90084 10.2 644.578 90085 - 278.308 90086 -0.367 1138.043 90087 10.2 1166.096 90088 10.2 1152.069 90089 10.3 300.305 9009 -0.679 208.191 90090 - 285.295 90091 2.72 1453.507 90092 - 1744.762 90093 - 242.205 90095 -2.73 2982.722 90097 - 154.250 90098 3.92 142.005 90099 -1.38 194.184 901 0.023 331.407 9010 1.84 154.250 90100 3.92 161.156 90101 -3.2 154.250 90102 3.92 154.250 90103 3.92 154.143 90104 -2.34 2664.441 90105 - 336.728 90106 1.28 301.275 90107 1.28 379.926 90108 3.24 153.135 90109 -2.34 343.466 90110 3.24 344.473 90111 3.24 690.807 90112 1.95 669.833 90114 1.95 667.817 90115 1.95 300.263 90116 1.09 422.392 90117 - 1100.100 90118 1.52 1098.084 90119 1.79 603.746 9012 3.31 420.376 90120 - 577.795 90122 6.1 577.795 90123 6.13 217.843 90124 0.987 339.557 90125 6.89 209.202 90126 0.377 544.556 90127 4.66 381.230 90128 -2.2 385.207 90129 1.83 264.317 9013 0.957 308.284 90130 -0.219 687.700 90132 -1.71 271.224 90133 0.038 370.386 90134 -1.44 207.269 90135 -0.341 271.224 90136 0.038 385.207 90137 1.83 207.269 90138 -2.46 258.22620 9014 3.12 306.311 90140 0.715 223.269 90141 -2.7 223.269 90142 -1.14 175.143 90143 -1.73 301.250 90144 -0.66 548.337 90145 1.66 315.233 90146 0.0342 385.207 90147 1.83 271.224 90148 0.038 288.525 90149 3.61 214.260 90150 4.21 1096.966 90151 - 460.649 90152 7.82 1836.065 90153 - 1689.726 90154 - 2363.342 90155 - 875.674 90156 -2.23 873.658 90157 -2.83 174.112 90158 -1.9 234.230 90159 1.3 439.00044 9016 1.93 2778.544 90160 - 3102.826 90161 - 887.642 90162 -2.54 520.442 90163 - 723.634 90164 - 495.631 90165 4.52 997.858 90166 -3.23 528.299 90167 -3.12 450.352 90168 -0.565 981.858 90169 -3.23 494.448 9017 2.67 745.422 90170 -3.29 665.442 90171 -3.38 745.422 90173 -3.43 665.442 90174 -3.3 981.858 90175 -3.23 903.641 90176 -2.38 965.859 90178 -3.21 472.494 90179 -0.641 330.333 9018 1.65 381.226 90180 3.94 401.588 90181 -0.641 3102.826 90182 - 330.246 90183 1.12 364.354 90185 -0.02 537.430 90186 1.04 459.559 90187 4.82 496.378 90188 1.08 1243.107 90189 - 386.396 9019 3.06 474.593 90191 5.19 539.402 90192 -1.05 308.334 90193 -1.46 314.247 90194 1.36 269.299 90195 1.49 641.610 90197 6.38 1965.773 90198 - 114.056 902 - 708.708 9020 3.94 524.438 90200 0.24 478.459 90202 0.24 554.128 90203 9.28 480.475 90204 0.24 1110.341 90205 4.34 551.291 90206 0.873 830.787 90207 -2.07 505.312 90208 0.873 708.708 9021 3.94 507.328 90210 0.873 1214.831 90211 0.629 4564.160 90213 - 734.183 90214 0.629 736.198 90215 0.629 560.669 90217 3.39 356.415 90218 - 434.379 90219 - 704.681 90220 2.59 706.697 90221 2.59 851.653 90222 -2.74 658.762 90223 7.41 879.706 90224 -2.23 393.350 90225 1.46 587.527 90226 - 457.682 90227 1.83 608.685 90228 4.55 248.31750 9023 2.76 426.545 90230 2.16 2420.591 90231 - 205.217 90232 -0.00315 428.560 90233 2.06 487.636 90235 1.07 302.347 90236 2.98 562.704 90237 5 1838.081 90238 - 260.268 90239 -1.72 344.31540 9024 3.36 1472.747 90240 1.68 816.931 90241 4.13 260.222 90242 -0.596 748.683 90243 -2.05 152.533 90244 0.176 1387.213 90246 - 212.043 90247 2.56 366.293 90248 7.3 354.526 90249 9.09 474.717 9025 5.45 270.367 90250 6.81 426.338 90251 -0.555 290.312 90252 1.85 285.250 90253 0.467 290.312 90254 1.85 285.250 90255 0.467 306.311 90256 0.715 385.207 90257 1.83 306.311 90258 0.715 301.250 90259 -0.46 463.391 90260 -1.39 952.860 90262 - 154.143 90264 -2.34 1533.354 90265 - 1104.132 90266 1.52 278.301 90267 -0.178 277.293 90268 - 380.173 90269 1.52 1968.001 9027 - 350.321 90270 0.341 275.277 90271 - 348.305 90272 -0.461 259.278 90273 - 261.294 90274 - 410.417 90275 1.08 332.305 90276 0.67 1102.116 90277 1.79 334.321 90278 1.51 262.302 90279 1.32 482.437 90280 1.28 484.453 90281 2.2 258.447 90282 0.475 412.433 90283 2.42 259.216 90284 -1.55 1958.328 90286 - 584.987 90287 1.38 563.006 90288 1.38 561.998 90289 1.38 500.500 90290 2.25 639.0013 90291 - 1162.252 90292 - 723.1607 90293 - 721.1449 90294 - 413.828 90295 3.7 751.2139 90296 - 749.1980 90297 - 747.1821 90298 - 765.2405 90300 - 825.2940 90301 - 861.4107 90302 - 861.3261 90303 - 509.669 90304 3.49 889.4638 90305 - 362.379 90306 1.54 1527.585 90307 - 363.364 90308 3.76 485.486 90309 4.19 192.212 9031 2.55 443.378 90310 - 484.501 90311 4.24 484.501 90312 4.24 485.486 90313 4.19 483.516 90314 2.9 483.516 90316 2.9 760.574 90319 -0.573 568.654 9032 -1.49 87.054 90320 - 195.172 90321 2.13 672.647 90322 -0.573 668.615 90323 -0.573 183.184 90324 -3.55 1254.244 90325 - 218.251 90326 -2.49 342.302 90327 -0.701 218.251 90328 -2.53 246.488 90329 3.18 275.256 9033 -1.68 218.251 90330 -2.52 347.363 90331 0.272 232.236 90332 0.942 187.195 90333 2.46 342.302 90334 -0.701 1608.441 90335 - 1608.441 90336 - 780.982 90337 4.15 449.681 90338 0.593 1462.300 90339 - 291.255 9034 -2.17 618.841 90340 5.73 342.302 90341 -0.542 618.841 90342 5.73 342.302 90343 -0.542 129.157 90344 0.13 1328.323 90345 - 200.237 90347 1.09 1416.385 90348 - 214.264 90349 1.75 534.598 9035 3.55 299.371 90350 1.3 257.288 90352 0.806 1151.659 90353 7.94 293.319 90354 -2.92 146.143 90355 2.04 216.257 90356 2.19 1172.053 90357 - 1318.194 90358 - 598.6775 90359 - 310.39020 9036 2.16 1318.194 90360 - 1838.081 90361 - 877.690 90362 -2.83 267.301 90364 -3.16 1654.214 90366 - 1653.206 90367 - 1676.196 90368 - 248.709 90369 2.79 337.411 9037 1.78 248.709 90370 2.79 248.709 90371 2.79 118.088 90372 -0.35 261.253 90373 -0.871 806.719 90376 - 4344.968 90378 - 952.860 90379 - 1229.358 9038 -0.533 968.860 90380 - 1115.001 90381 - 3248.967 90382 - 1478.299 90383 - 1624.440 90384 - 3248.967 90385 - 993.248 90386 3.96 993.248 90387 3.96 477.593 90389 3.96 887.061 9039 1.25 1096.966 90390 - 477.593 90391 3.96 1243.107 90392 - 477.593 90393 3.96 476.585 90394 3.96 476.585 90395 3.96 293.143 90396 3.78 306.162 90397 4.07 292.136 90398 3.78 475.543 90399 1.4 132.16106 904 -3.02 518.648 9040 3.92 1009.912 90400 - 951.876 90401 -2.04 453.561 90402 1.4 452.553 90403 1.4 1114.016 90404 -1.99 358.906 90405 6.17 1682.543 90406 -1.89 261.315 90407 -3.07 238.285 90408 2.79 336.192 90409 -3.2 372.456 9041 4.41 323.453 90410 6.17 521.110 90411 6.17 269.296 90412 2.52 269.296 90413 2.52 267.346 90416 2.66 261.295 90418 - 269.296 90419 2.52 346.375 9042 0.441 339.259 90420 - 274.383 90421 2.6 274.383 90422 2.6 274.383 90423 2.6 257.265 90424 -0.796 258.273 90425 -0.796 246.330 90426 1.87 365.473 90427 -0.741 490.643 90428 2.89 1810.027 90429 - 274.402 9043 3.66 388.219 90430 - 388.219 90431 - 388.219 90432 - 313.156 90433 - 313.156 90434 - 814.0805 90435 - 313.156 90436 - 313.156 90437 - 844.1495 90438 - 271.292 90439 -0.66 352.338 9044 3.02 272.300 90440 -0.66 366.112 90441 3.38 1155.068 90442 -2.01 271.292 90443 -0.671 272.300 90444 -0.671 1405.271 90445 -1.95 271.315 90446 1 280.325 90447 1.62 2954.668 90448 - 256.300 90449 1.17 298.291 9045 3.37 1334.410 90450 - 1624.658 90451 - 453.551 90452 - 506.628 90453 3.1 244.137 90454 - 456.509 90455 - 598.661 90456 - 668.769 90457 1.42 753.042 90458 - 748.067 90459 6.39 404.367 9046 -1.79 311.226 90460 - 969.077 90461 - 311.226 90462 - 470.380 90463 - 715.982 90464 - 912.970 90465 - 737.988 90466 - 269.146 90467 - 822.147 90468 - 443.378 90469 - 564.49210 9047 -0.877 792.078 90470 - 1172.270 90471 - 794.094 90472 - 256.343 90473 3.3 726.020 90474 8.48 281.237 90475 - 256.343 90476 3.22 308.239 90477 - 271.358 90478 1.14 748.026 90479 7.67 536.571 9048 4 2265.053 90480 - 380.431 90481 -0.324 704.014 90482 9.26 728.036 90483 8.96 754.073 90484 8.84 778.095 90485 8.29 726.020 90486 8.4 774.063 90487 7.63 884.5415 90488 - 762.007 90489 - 414.708 9049 8.97 812.066 90490 - 832.056 90491 - 747.125 90492 6.4 542.572 90493 -1.43 757.120 90494 6.44 282.231 90495 - 1880.161 90496 - 2504.750 90497 - 730.112 90498 8.31 249.369 90499 5.78 580.53770 9050 3.61 812.256 90500 9.08 1677.460 90501 - 3685.336 90502 - 3685.336 90504 - 2954.668 90505 - 779.097 90506 7.38 757.091 90507 8.6 367.350 90508 -2.22 1581.396 90509 -3.13 323.495 90510 - 338.530 90511 - 2257.954 90512 - 1967.707 90513 - 436.5369 90514 - 436.5369 90515 - 129.157 90516 - 144.192 90517 - 458.038 90518 6.45 422.586 90520 6.45 555.624 90522 2.95 348.356 90524 2.82 435.319 90525 -2.88 348.439 90527 3.8 436.264 90528 3.87 389.833 90529 3.49 308.49860 9053 4.9 418.468 90530 4.3 438.482 90531 2.38 533.642 90532 2.95 532.634 90534 2.95 489.615 90536 3.61 334.779 90537 3.39 348.806 90538 3.76 489.634 90539 3.89 234.335 9054 4.77 428.487 90540 4.18 525.601 90541 3.54 496.601 90542 4.33 281.353 90543 2.4 347.411 90544 3.25 417.413 90545 2.06 790.507 90546 - 114.209 90548 -1.51 308.239 90549 - 206.195 9055 1.89 89.070 90550 - 89.070 90551 - 747.012 90552 6.6 145.090 90553 - 89.070 90575 - 89.070 90576 - 760.995 90577 5.64 486.597 90578 2.44 503.610 90579 4.2 718.9396 90580 - 249.369 90582 - 355.339 90583 -2.82 1335.418 90586 - 970.085 90588 - 155.195 9059 -0.24 1626.673 90590 - 527.321 90591 4.66 913.978 90592 - 1173.278 90593 - 324.503 90595 - 114.080 90596 - 257.331 90597 0.425 129.114 90598 - 290.360 90599 3.21 276.328 9060 3.39 240.301 90600 2.76 254.284 90601 1.84 468.332 90602 - 230.263 90603 0.571 244.290 90604 1.07 246.3431 90605 - 329.396 90606 3.37 306.359 90607 2.76 242.317 90608 2.76 286.369 90609 3 374.34140 9061 3.01 562.509 90610 - 285.342 90611 1.34 458.553 90612 3.02 214.264 90613 1.19 312.199 90615 - 326.226 90616 - 459.309 90618 - 147.177 90619 - 286.23630 9062 2.79 346.814 90620 4.44 252.272 90621 2.52 156.184 90622 1.81 464.902 90623 4.44 359.409 90624 2.95 274.709 90625 2.06 383.404 90626 3.41 450.515 90627 1.04 135.140 90628 - 951.188 90629 -0.458 651.796 9063 3.48 3037.359 90630 - 351.458 90631 4.45 319.459 90632 5.97 614.099 90633 6.81 446.34000 9066 -1.87 194.079 90675 - 208.106 90676 - 425.485 90677 1.83 638.822 90678 5.43 308.338 90679 2.25 182.08000 9068 -2.8 319.459 90680 5.97 368.405 90681 3.12 432.398 90682 4.05 513.004 90683 3.55 406.384 90685 0.283 397.433 90686 2.74 318.762 90687 1.65 130.172 90688 -1.4 464.641 90690 5.07 426.561 90692 1.96 380.493 90693 1.96 279.395 90694 5.04 220.227 90695 2.69 369.473 90696 2.68 317.443 90697 5.75 370.873 90699 1.84 335.420 90700 1.84 315.387 90701 0.384 277.296 90702 0.384 415.194 90703 5.14 276.288 90704 0.384 377.437 90705 3.31 484.650 90706 6.14 367.457 90707 1.27 367.457 90711 1.23 205.279 90712 -3.7 335.459 90715 4.53 319.459 90716 5.97 335.459 90717 4.49 319.459 90718 5.97 335.459 90719 4.49 349.442 90720 3.23 177.247 90721 -0.162 364.433 90722 2.72 335.459 90723 4.57 555.240 90724 5.23 832.543 90725 - 832.543 90726 - 401.414 90727 -1.09 329.351 90728 -1.02 485.537 90729 -1.14 238.28300 9073 2.24 404.459 90730 3.65 832.586 90731 - 351.458 90732 2.93 257.288 90733 0.322 347.411 90734 2.12 297.352 90735 1.05 790.507 90736 - 317.443 90737 5.48 386.447 90738 2.06 380.479 90739 5.79 420.366 9074 -1.36 313.395 90741 1.92 360.450 90743 4.72 433.501 90745 3.62 403.478 90746 1.36 547.607 90747 1.52 401.882 90748 2.22 374.341 9075 -1.72 393.437 90751 1.74 328.383 90756 2.06 164.157 90759 -2.4 134.131 90761 -2.12 937.900 90762 -2.37 866.822 90763 -2.41 176.124 90764 -1.85 210.182 90765 -2.53 908.699 90766 -2.11 542.5712 90768 - 380.4306 90769 - 90770 - 321.475 90771 6.35 333.443 90772 5.42 293.422 90773 5.52 90774 - 1477.226 90775 -1.98 318.451 90776 5.75 1460.219 90777 - 130.102 90778 - 305.309 90779 - 293.422 90781 5.55 72.043 90782 - 234.254 90783 - 378.528 90784 5.28 395.535 90785 5.33 397.551 90786 4.7 1557.206 90787 -2.04 1540.199 90789 - 217.264 9079 2.16 319.459 90790 5.73 632.990 90791 4.01 630.974 90792 5.68 353.474 90793 4.86 628.958 90794 5.71 630.974 90795 4 198.068 90796 -1.53 367.457 90797 3.09 198.068 90798 -1.53 130.102 90799 - 806.719 90800 - 369.473 90801 3.18 952.860 90802 - 952.860 90803 - 1719.347 90804 -2.01 1702.339 90805 - 1719.347 90806 -2.01 1702.339 90807 - 1719.347 90808 -2.01 1702.339 90809 - 335.459 90810 4.54 952.860 90811 - 335.459 90812 4.52 335.459 90813 4.52 343.481 90814 5.83 343.481 90815 5.83 1073.9754 90817 - 317.443 90818 5.51 317.443 90819 5.48 290.16176 9082 -2.04 317.443 90820 5.47 335.459 90821 5.82 335.459 90822 5.88 311.437 90823 5.48 345.496 90824 6.16 317.443 90825 5.51 349.442 90826 4.15 353.474 90827 3.2 423.416 90828 2.4 1447.681 90830 -1.23 1563.782 90831 -1.35 334.220 90832 -2.92 352.466 90833 4.45 1584.863 90834 -1.51 864.289 90836 -2.12 308.286 90837 -3.63 290.270 90838 - 322.312 90839 -3.53 238.366 9084 3 304.297 90840 - 776.362 90841 -2.12 626.627 90842 6.36 772.330 90843 -2.12 496.624 90844 4.7 419.517 90848 4.78 904.451 90849 6.27 242.317 9085 1.17 295.438 90850 5.87 531.311 90851 3.87 106.082 90852 - 1178.694 90853 3.87 532.319 90854 3.87 1387.213 90856 - 612.959 90857 4.36 1069.130 90858 - 859.738 90859 - 187.28080 9086 2.87 113.115 90860 - 430.621 90861 - 1967.707 90862 - 485.499 90863 5.15 681.490 90864 5.15 390.403 90865 3.68 343.481 90866 5.83 341.465 90867 5.7 513.491 90868 -2.37 498.500 90869 -2.33 223.74146 9087 2.87 289.070 90870 - 414.967 90871 - 758.855 90872 - 69.062 90873 - 632.959 90874 - 279.123 90877 -0.616 242.663 90879 -0.616 243.670 90880 -0.616 677.186 90881 4.49 179.001 90882 2.66 208.984 90883 1.16 837.933 90884 0.0188 226.190 90885 -0.746 156.136 90886 0.0656 155.128 90887 0.0656 379.536 90888 5.6 395.535 90889 6.23 395.535 90890 4.99 202.210 90891 1.5 201.202 90892 1.5 370.397 90893 3.52 386.396 90894 2.87 587.687 90895 4.49 356.370 90896 2.89 357.363 90897 3.5 356.355 90898 3.5 373.362 90899 3.45 372.354 90900 3.45 514.613 90901 4.3 530.613 90902 2.72 422.436 90903 1.4 406.437 90904 3.13 444.527 90905 3.68 341.363 90906 3.95 340.356 90907 3.95 500.477 90908 4.25 357.363 90909 3.75 356.355 90910 3.75 554.954 90911 4.25 536.938 90912 4.25 501.485 90913 4.25 370.312 90914 -0.358 1526.781 90916 -1.09 1069.006 90923 1.8 395.535 90924 4.18 1559.771 90925 -1.61 476.467 90926 1.8 477.475 90927 1.8 404.282 90929 2.65 168.05322 9093 -2.84 660.715 90930 8.55 484.516 90931 5.06 463.873 90932 4.78 427.412 90933 4.78 428.420 90934 4.78 482.618 90936 3.88 483.626 90937 3.88 1234.386 90938 -2.44 517.122 90939 2.2 221.148 90940 -1.44 475.536 90941 0.424 361.029 90942 3.5 499.608 90943 3.76 512.300 90944 -2.9 514.339 90945 -2.82 528.365 90946 -3.38 542.392 90947 -2.93 595.715 90948 3.76 500.616 90949 3.76 452.408 90951 3.78 2178.017 90952 -1.04 2002.162 90953 -1.04 304.386 90954 2.99 543.877 90955 - 170.249 90956 1.57 1994.099 90957 -1.04 472.419 90959 -0.0161 182.08000 9096 -2.71 392.515 90960 -0.0161 555.931 90963 4.46 569.957 90964 5.01 557.903 90965 - 583.984 90966 5.37 598.010 90967 5.36 525.861 90968 - 573.903 90969 - 432.637 90970 3.86 1798.455 90971 - 398.335 90972 -0.528 398.335 90973 -0.528 398.335 90974 -0.528 316.308 90975 - 368.465 90976 1.27 3519.836 90977 - 368.465 90978 1.23 336.466 90979 4.53 430.621 90980 3.93 819.738 90981 - 336.466 90982 4.49 400.638 90983 6.75 416.637 90984 5.2 416.637 90985 5.13 416.637 90986 5.13 345.174 90987 -1.86 267.210 90988 -2.64 571.384 90989 -2.9 336.466 90990 4.49 352.466 90992 2.93 448.483 90993 -3.45 214.267 90994 0.928 322.483 90995 6.35 334.451 90996 5.42 402.849 90997 3.3 438.302 90998 3.3 464.636 90999 2.14 349.442 91000 2.59 347.426 91001 2.24 420.261 91002 -1.82 258.120 91004 -1.92 335.286 91005 0.669 462.706 91006 4.7 44.010 91007 - 566.857 91008 7.58 462.447 91009 0.664 211.000 91010 1.16 208.984 91011 1.16 616.129 91012 5.33 386.038 91013 -2.09 1826.198 91014 -0.734 92.161 91018 0.943 125.193 91019 1.42 631.518 91020 2.97 166.307 91021 1.01 321.166 91022 3.58 869.045 91024 1.25 827.009 91026 0.862 619.108 91027 4.1 390.471 91028 0.223 238.736 91029 -0.712 392.407 91030 -0.52 326.256 91032 1.09 254.235 91033 -2.6 834.130 91034 5.29 322.526 91035 7.68 859.533658 91036 - 181.189 91037 -2.23 181.189 91038 -2.23 887.564957 91039 - 272.344 9104 -1.96 909.549308 91040 - 181.189 91041 -2.23 711.408458 91042 - 224.150 91043 1.08 793.486708 91044 - 871.533658 91045 - 951.596258 91047 - 158.092 91048 0.682 635.8528 91049 - 389.400 9105 2.41 279.186 91050 2.16 313.348 91051 3.03 876.2360 91052 - 761.4996 91053 - 789.5309 91054 - 787.5152 91055 - 394.466 91057 4.97 394.466 91058 4.97 394.466 91059 4.97 473.517 9106 3 593.4057 91060 - 753.5309 91061 - 833.5935 91063 - 396.238926 91064 - 452.301526 91065 - 536.395426 91066 - 564.426726 91067 - 562.411076 91068 - 403.478 91069 1.36 335.39484 9107 1.6 636.7746 91071 - 403.478 91072 1.36 796.512862 91073 - 876.575462 91074 - 396.666 91075 3.56 360.205 91076 3.56 361.213 91077 3.56 347.322 91078 3.82 333.380 9108 1.48 599.308 91080 -0.838 507.349 91082 -0.838 238.285 91083 2.72 256.259 91084 0.0169 71.101 91086 -0.618 253.343 91087 5.17 310.348 91088 2.32 541.381 91089 -3.3 335.395 9109 0.901 465.339 91091 4.54 1457.55560 9110 -0.232 359.721 91107 2.47 384.388 91108 2.76 189.211 91109 1.65 365.422 9111 1.54 135.163 91110 1.17 752.033 91111 9.11 188.225 91112 0.885 381.230 91113 -1.87 149.190 91114 1.81 338.310 91115 -0.697 338.310 91116 -0.697 338.310 91117 -0.697 1367.460 91118 - 1164.267 91119 - 862.73910 9112 -0.0461 246.259 91120 3.02 1018.126 91121 - 301.250 91122 -0.46 550.682 91123 -1.13 326.254 91124 -2.22 502.379 91125 -1.86 250.334 91126 2.07 860.790 91127 - 630.974 91128 5.71 1022.930 91129 - 248.318 91130 1.76 905.459 91131 6.27 320.467 91132 5.73 354.482 91133 4.86 200.084 91134 -1.53 370.481 91135 3.18 336.466 91136 4.54 344.489 91137 5.83 336.466 91138 4.52 714.844 9114 2.66 318.451 91140 5.48 568.873 91143 7.81 509.701 91144 1.92 897.743 91145 -1.51 815.243 91146 7.14 973.799 91147 -1.58 2064.677 91148 -1.65 1074.882 91149 -1.09 504.484 9115 0.311 278.347 91150 -1.23 216.236 91151 0.73 233.397 91152 2.92 201.330 91153 1.46 187.304 91154 0.959 177.309 91155 0.172 220.330 91156 1.23 219.346 91157 0.698 191.336 91158 0.629 175.336 91159 3.2 176.215 91160 0.527 176.215 91161 1.29 161.158 91162 1.37 425.344 91163 -0.454 425.646 91164 3.04 600.872 91165 6.72 286.235 91166 -1.04 311.226 91168 - 308.350 91169 -0.603 308.350 91170 -0.737 746.0926 91171 - 376.401 91172 1.69 742.0609 91174 - 217.309 91175 - 199.294 91176 - 420.261 91177 -3.87 244.270 91178 1.25 258.296 91179 1.76 3357.889 9118 - 216.213 91180 2.02 209.071 91181 -1.21 411.857 91182 4.16 440.442 91183 0.00256 358.386 91184 2.12 375.396 91185 4.16 376.404 91187 4.16 281.802 91188 3.23 348.39518 9119 -1.56 245.342 91190 3.23 246.350 91191 3.23 474.959 91194 4.08 474.959 91195 4.08 474.959 91197 4.08 272.305 91198 3.48 295.375 9120 -0.0706 584.612 91200 2.58 388.369 91201 1.69 356.327 91203 1.99 386.353 91204 1.98 470.449 91205 0.546 470.449 91206 0.769 235.243 91207 -0.476 470.449 91208 0.876 372.369 91209 2.31 279.375 9121 0.661 617.802 91210 2.05 452.434 91211 0.87 452.434 91212 1.19 282.081 91213 3.15 187.155 91215 1.32 330.460 91217 3.11 328.444 91218 3.02 427.428 91219 -3.03 440.94100 9122 4.14 427.428 91220 -3.02 584.915 91221 6.99 208.259 91222 3.47 600.915 91223 6.7 365.360 91224 1.71 235.345 91225 -1.45 249.372 91226 -1.23 612.926 91227 7.37 628.925 91228 6.86 626.909 91229 7.02 306.23000 9123 5.17 642.908 91230 6.22 535.512 91231 5.32 495.361 91232 -2.44 361.539 91233 8.23 690.745 91234 3.78 718.799 91235 4.4 389.592 91236 8.8 509.795 91237 -0.969 486.805 91239 -0.969 342.69100 9124 5.17 192.196 91240 -2.31 124.096 91241 -0.462 135.162 91242 -2.99 219.076 91243 2.13 281.104 91244 -2.31 224.528 91245 0.783 267.701 91246 -2.31 157.620 91247 -2.49 175.636 91248 -2.49 196.006 91249 -0.697 191.093 91250 -3.6 96.017 91251 -0.726 254.132 91252 -1.62 599.337 91253 -3.55 123.989 91254 -1.54 428.163 91255 -3.49 185.907 91256 -1.08 312.014 91257 -1.08 177.989 91258 -1.42 358.142 91259 -1.42 138.121 9126 1.27 178.051 91261 -1.04 178.051 91262 -1.04 160.036 91263 0.0169 318.451 91264 5.47 362.504 91265 5.16 406.556 91266 5.92 378.503 91267 3.37 336.466 91268 5.88 430.541 91269 0.0732 372.369 9127 2.18 394.503 91270 2.61 336.466 91271 5.82 312.445 91272 5.48 255.314 91273 -1.9 346.504 91274 6.16 174.241 91275 0.953 338.268 91276 1.92 545.490 91278 -2.28 707.631 91279 -2.04 430.449 9128 2.75 1031.912 91280 -1.97 1518.335 91281 -1.9 1518.335 91282 -1.9 1518.335 91283 -1.9 1680.476 91284 -1.88 336.466 91286 4.52 350.450 91287 4.15 315.363 91288 - 453.6120 91289 - 467.683 91290 2.18 614.975 91291 4.36 1071.146 91292 - 342.473 91293 5.7 315.469 91294 4.51 297.454 91295 6.25 477.285541 91296 - 495.63010 91297 - 493.61420 91298 - 523.68320 91299 - 200.05480 9130 2.5 313.453 91300 4.49 333.443 91301 4.15 519.65150 91302 - 543.67290 91303 - 541.6570 91304 - 493.61420 91305 - 416.637 91306 5.06 432.637 91307 3.6 432.637 91308 3.52 519.65150 91309 - 316.26230 9131 1.95 543.67290 91310 - 541.6570 91311 - 571.7260 91312 - 523.68320 91313 - 132.115 91315 -0.0489 132.115 91316 -0.0489 132.115 91317 -0.0489 462.107 91318 2.77 766.0823 91319 - 203.238 9132 1.88 255.206 91320 - 311.226 91322 - 406.598 91323 4.37 469.417 91324 3.81 414.381 91325 3.91 382.245 91326 1.32 454.864 91327 4.04 362.423 91328 2.06 465.546 91329 3.12 349.347 91330 1.42 469.536 91331 4.11 432.372 91332 3.53 543.606 91333 3.44 477.458 91334 2.62 557.044 91335 4.34 464.588 91336 4.14 374.317 91337 3.06 614.204 91338 4.34 355.822 91339 3.24 255.319 91340 1.56 520.942 91341 4.77 395.220 91342 3.6 356.174 91343 1.69 455.100 91344 3.71 372.448 91345 2.19 551.642 91346 4.22 368.405 91347 3.12 470.454 91348 3.7 609.806 91349 3.36 362.418 9135 -0.257 399.463 91350 1.73 397.473 91351 3.6 453.537 91352 1.35 478.660 91353 4.33 451.521 91354 3.58 914.174 91355 4.31 257.269 91356 0.663 471.354 91357 3.56 448.442 91358 2.98 408.451 91359 2.22 338.439 9136 3.62 399.510 91360 4.61 413.490 91361 4.51 507.630 91362 4.56 406.439 91363 0.82 519.596 91364 2.64 588.076 91365 4.45 476.863 91366 4.6 507.561 91367 3.73 515.606 91368 4.27 521.655 91369 4.24 279.84800 9137 5.22 507.491 91370 1.72 361.482 91371 1.53 395.498 91372 3.86 516.497 91373 2.98 525.570 91374 3.93 459.544 91375 3.11 513.589 91376 3.38 501.543 91377 2.36 351.448 91378 2.68 535.660 91379 4.21 466.43680 9138 2.4 430.503 91380 4.25 560.637 91381 0.541 467.480 91382 3.48 327.343 91383 2.23 318.330 91384 3.08 419.480 91385 0.674 556.585 91386 2.84 406.483 91387 3.45 506.503 91388 4.04 447.511 91389 3.87 474.57600 9139 2.71 568.089 91390 2.76 343.426 91391 4.14 439.553 91392 4.08 517.601 91393 3.86 641.610 91394 6.38 392.430 91395 1.43 425.485 91396 1.83 440.498 91397 3.77 369.417 91398 3.01 380.531 91399 2.45 485.939 91400 3.22 851.966 91401 4.31 421.495 91402 4.15 279.292 91403 1.39 623.832 91404 3.94 306.366 91405 2.67 348.766 91406 3.23 414.461 91407 3.39 524.680 91408 3.88 512.893 91409 3.31 107.86820 9141 -0.441 505.498 91410 3.4 448.524 91411 4.55 280.325 91412 1.67 539.626 91413 2.89 500.596 91414 2.74 539.436 91415 3.91 547.667 91416 3.26 377.351 91417 3.26 632.655 91418 3.8 371.458 91419 3.35 357.13700 9142 0.107 467.924 91420 4.02 371.217 91421 4.3 465.542 91422 1.67 440.538 91423 4.32 461.227 91424 1.1 372.384 91425 0.778 390.396 91426 1.97 328.411 91427 4.41 364.442 91428 2.86 360.388 91429 3.73 482.43620 9143 1.65 398.475 91430 2.64 247.337 91431 1.16 370.378 91432 2.4 443.443 91433 4.43 334.373 91434 2.07 375.400 91435 3.3 450.484 91436 2.41 388.466 91437 4.01 480.538 91438 3.78 591.470 91439 3.07 482.43620 9144 1.88 424.472 91440 2.05 332.400 91441 2.32 439.531 91442 4.27 406.525 91443 3.59 499.543 91444 3.68 364.442 91445 1.98 491.488 91446 4 503.479 91447 3.64 398.415 91448 2.94 393.530 91449 3.33 309.326 91450 1.67 518.415 91451 4.51 468.937 91452 3.83 332.421 91453 4.4 479.960 91454 0.809 442.511 91455 3.22 456.584 91456 4.13 621.733 91457 3.35 448.522 91458 3.08 469.536 91459 2.01 363.475 91461 1.49 371.455 91462 3.18 380.493 91463 1.96 570.638 91464 4.2 462.591 91465 4.21 469.940 91466 4.12 448.878 91467 4.38 415.711 91468 5.52 498.645 91469 3.91 236.531 9147 5.51 465.546 91470 3.05 439.464 91471 1.83 287.294 91472 0.333 361.396 91473 2.31 373.428 91474 2.29 413.508 91475 3.63 298.420 91476 2.97 371.257 91477 3.24 375.217 91478 3.48 476.473 91479 3.41 220.222 91480 1.93 409.545 91481 -1 357.404 91482 1.46 296.404 91483 3.6 233.350 91484 3.33 468.583 91485 4.67 363.455 91486 1.2 353.456 91487 3.23 354.404 91488 1.04 281.332 91489 -0.104 518.511 9149 0.497 376.574 91490 6.29 522.723 91491 4.76 441.478 91492 2.59 384.236 91493 2.18 469.386 91494 -1.36 332.458 91495 1.42 390.479 91496 4.01 428.569 91497 1.68 417.458 91498 3.13 504.620 91499 5.2 190.15070 915 -1.05 418.56620 9150 4.66 393.395 91500 3.52 369.501 91501 3.84 498.042 91502 3.77 485.386 91503 -1.36 522.549 91504 6.05 332.458 91505 1.42 492.521 91506 4.8 428.476 91507 3.76 385.478 91508 3 467.517 91509 4.13 425.434 9151 -1.05 425.525 91510 1.84 313.390 91511 0.468 315.364 91512 2.13 334.412 91513 1.84 429.550 91514 4.81 275.343 91515 2.12 464.534 91516 3.26 289.757 91517 2.63 181.232 91518 0.329 223.699 91519 2.37 336.385 91520 2.97 341.427 91521 0.794 244.290 91522 2.39 331.364 91523 0.339 334.373 91524 3.67 533.577 91525 5.47 661.787 91526 3.48 246.259 91527 2.98 439.464 91528 3.91 563.619 91529 0.961 344.450 91530 4.1 428.433 91531 2.85 447.378 91532 3.53 396.508 91533 3.53 387.479 91534 2.52 298.383 91535 1.9 383.528 91536 4.63 257.371 91537 4.83 365.393 91538 3.83 453.874 91539 2.58 297.367 91540 1.62 303.354 91541 1.02 234.725 91542 2.8 310.431 91543 4 255.741 91544 3.13 328.272 91545 -0.997 469.386 91546 -1.35 424.490 91547 2.17 495.570 91548 4.49 348.391 91549 2.43 348.437 91550 2.46 469.386 91551 -1.36 301.381 91552 2.82 468.527 91553 3.06 469.486 91554 3.93 280.360 91555 2 286.394 91556 3.7 386.485 91557 2.16 322.402 91558 1.78 424.447 91559 3.28 400.302 91560 5.22 507.581 91561 5.11 247.247 91562 2.33 372.467 91563 2.28 449.371 91564 5.72 588.558 91565 1.28 288.382 91566 2.57 449.371 91567 5.7 272.383 91568 3.94 528.463 91569 2.26 302.369 91570 2.18 350.455 91571 4.7 560.637 91572 0.541 246.259 91573 1.89 262.332 91574 2.08 337.456 91575 3.89 510.286 91576 1.92 243.345 91577 4.52 415.186 91578 0.35 484.611 91579 5.75 287.354 91580 1.37 415.482 91581 3.88 331.326 91582 2.94 312.407 91583 2.1 350.431 91584 0.637 290.358 91585 0.217 330.403 91586 1.74 241.243 91587 1.95 314.853 91588 3.95 810.976 91589 3.79 372.36860 9159 2.23 337.377 91590 1.71 240.344 91591 3.02 314.419 91592 5.12 346.421 91593 0.72 853.908 91594 3.11 316.352 91595 2.68 249.716 91596 -0.842 598.601 91597 3.47 295.376 91598 3.54 357.444 91599 3.39 381.441 91600 4.15 480.640 91601 4.59 217.264 91602 2.16 257.116 91603 2.23 428.527 91604 3.36 265.350 91605 4.67 336.385 91606 2.97 274.359 91607 2.11 577.435 91608 3.86 310.431 91609 3.47 130.213 91610 1.13 287.354 91611 1.38 380.226 91612 3.28 407.487 91613 3.41 471.510 91614 0.03 361.457 91615 4.34 339.305 91616 -0.52 430.375 91617 2.74 257.371 91618 4.69 403.518 91619 4.4 358.368 9162 -2.19 348.353 91620 1.74 356.546 91621 5.3 525.596 91622 5.09 360.001 91623 2.74 363.412 91624 1.93 272.138 91625 1.31 164.205 91627 -0.73 494.464 91628 2.35 302.409 91629 3.28 329.391 9163 1.8 406.470 91630 4.11 682.802 91631 1.58 370.833 91632 3.58 327.378 91633 2.13 555.624 91634 -0.95 427.491 91635 3.56 398.410 91636 1.73 471.552 91637 2.26 189.254 91638 1.75 337.565 91639 5.81 236.350 9164 3.06 419.861 91640 4.24 482.571 91641 5.52 262.345 91642 4.22 610.519 91643 -0.141 394.468 91644 3.93 288.253 91645 1.98 220.243 91646 1.37 308.294 91647 -0.563 485.527 91648 2.16 656.656 91649 1.21 454.496 9165 -0.0285 324.226 91650 4.32 416.551 91651 4.01 384.509 91652 4.07 376.489 91653 5.95 268.354 91654 1.82 432.378 91655 0.605 299.408 91656 3.73 477.405 91657 4.69 259.328 91658 1.41 311.462 91659 4.24 355.303 91660 3.92 332.458 91661 1.42 613.957 91662 3.03 327.375 91663 2.06 345.477 91664 4.51 403.878 91665 4.31 465.370 91666 3.73 196.200 91667 0.412 270.367 91668 3.45 1202.614 91669 2.92 454.518 91670 4.84 214.264 91671 2.68 441.518 91672 3.67 397.534 91673 1.46 400.313 91674 3.64 442.920 91675 3.3 442.960 91676 3.82 427.362 91677 6.76 208.688 91678 1.55 298.420 91679 2.9 914.17190 9168 4.31 431.652 91680 7.59 367.393 91681 4.31 356.499 91682 6.33 414.492 91683 1.61 295.175 91684 2.46 268.392 91685 4.24 379.885 91686 1.34 486.598 91687 5.29 409.426 91688 3.91 478.880 91689 2.55 447.52658 9169 -1.57 271.398 91690 3.7 287.339 91691 1.08 445.511 91692 3.03 432.378 91693 -0.0349 394.464 91694 1.47 434.532 91695 4.46 366.451 91696 4.29 320.304 91697 -1.39 431.486 91698 3.95 344.445 91699 5.67 370.513 91700 3.59 290.745 91701 2.04 170.163 91702 0.305 426.466 91703 2.91 265.349 91704 2.46 442.595 91705 2.45 245.324 91706 2.27 452.457 91707 2.05 554.769 91708 0.841 355.428 91709 2.72 131.17450 9171 2.56 313.392 91710 3.33 133.191 91711 1.46 349.813 91712 1.71 286.207 91713 2.1 611.732 91714 3.79 429.595 91715 4.97 426.553 91716 2.8 476.865 91717 2.26 341.426 91718 4.27 333.297 91719 -2.5 259.258 9172 2.39 562.660 91721 3.73 442.441 91722 0.588 584.654 91723 -2 242.317 91724 1.37 1009.172 91725 1.4 353.412 91726 3.72 299.365 91727 3.16 310.348 91728 3.09 358.885 91729 2.05 198.26210 9173 0.0611 334.328 91730 -0.4 294.305 91731 2.64 875.095 91732 5.34 510.286 91733 1.92 335.440 91734 4.17 287.354 91735 1.37 226.678 91736 2.42 307.342 91737 0.522 319.353 91738 0.0706 555.838 91739 5.97 358.432 91740 1.48 312.447 91741 3.24 413.421 91742 2.43 412.485 91743 5.36 374.352 91744 3.61 369.329 91745 4.34 543.520 91746 1.02 332.235 91747 4.16 300.436 91748 4.72 436.954 91749 3.35 526.991 91750 3.62 341.529 91751 5.14 573.682 91752 5.38 316.740 91753 2.8 359.503 91754 0.477 226.317 91755 2.89 362.466 91756 3.05 377.257 91757 3.4 583.679 91758 2.97 244.290 91759 2.71 344.248 9176 -1.39 375.441 91760 2.05 408.300 91761 3.28 429.509 91762 3.07 316.444 91763 3.86 257.302 91764 1.79 316.328 91765 2.69 345.418 91766 2.1 397.467 91767 1.62 383.898 91768 1.17 324.307 91769 2.92 414.55383 9177 3.53 331.348 91770 1.8 405.835 91771 4.04 303.400 91772 1.18 769.962 91773 3.83 415.914 91774 4.3 287.354 91775 1.9 339.472 91776 3.24 433.547 91777 3.78 500.573 91778 2.46 654.595 91779 4.2 478.578 91780 3.86 307.433 91781 2.65 429.470 91782 4.54 413.514 91783 1.86 347.855 91784 3.95 248.301 91785 -0.742 479.571 91786 5.2 374.314 91787 3.53 272.131 91788 1.51 303.354 91789 1.02 297.94844 9179 -0.839 295.419 91790 3.56 284.317 91791 1.22 281.348 91792 0.624 379.450 91793 4.26 512.964 91794 3.47 451.605 91795 2.85 321.460 91796 3.95 331.837 91797 4.36 339.432 91798 2.1 508.612 91799 4.61 160.103 9180 1.92 370.353 91800 2.42 402.525 91801 3.16 1202.614 91802 2.92 524.612 91803 3.4 358.353 91804 1.05 611.732 91805 3.79 228.245 91806 -1.92 219.283 91807 0.724 401.438 91808 1.99 1079.271 91809 0.0122 309.792 91810 2.02 416.511 91811 1.68 382.424 91812 3.73 341.402 91813 1.87 427.491 91814 3.59 443.490 91815 3.05 218.249 91816 1.73 383.525 91817 4.33 527.521 91818 1.65 284.307 91819 3.06 176.170 9182 1.7 420.333 91820 4.96 335.440 91821 5.35 411.538 91822 4.19 312.345 91823 2.73 234.295 91824 0.0897 432.461 91825 3.53 363.411 91826 3.47 414.542 91827 2.3 450.574 91828 2.52 296.407 91829 2.31 336.33800 9183 4.76 654.595 91830 4.2 352.266 91831 3.65 386.489 91832 2.58 327.375 91833 2.06 284.376 91834 1.75 437.513 91835 3.82 398.546 91836 0.0429 327.375 91837 2.27 363.387 91838 1.82 608.680 91839 3.63 432.683 9184 2.89 321.417 91840 3.02 424.529 91841 1.98 358.649 91842 1.1 257.302 91843 1.82 442.960 91844 3.82 379.453 91845 2.5 635.674 91846 5.35 366.454 91847 3.97 590.789 91848 4.7 325.406 91849 1.62 868.061 9185 1.5 796.944 91850 1.58 366.454 91851 4.61 449.624 91852 2.35 1255.419 91853 2.14 385.525 91854 4.12 301.381 91855 2.82 425.525 91856 1.89 650.974 91857 2.38 275.343 91858 2.12 374.515 91859 3.38 234.270 91860 1.66 414.499 91861 5.12 428.433 91862 2.85 230.260 91863 2.48 412.299 91864 3.36 335.337 91865 2.81 353.366 91866 4.07 414.497 91867 3.31 229.318 91868 4.14 413.941 91869 4.67 824.959 91870 2.83 407.510 91871 3.74 543.520 91872 1.02 479.812 91873 5.3 368.508 91874 5.6 160.176 91875 0.56 326.433 91876 3.15 289.370 91877 1.95 534.512 91878 1.75 277.402 91879 3.31 868.05880 9188 1.2 284.354 91880 2.61 654.595 91882 4.2 421.583 91883 4.42 391.488 91884 3.37 260.332 91885 1.43 604.741 91886 2.98 473.564 91887 4.68 721.848 91888 4.74 243.345 91889 4.31 430.667 9189 3.83 349.384 91890 2.9 460.475 91891 2.81 456.357 91892 3.64 508.569 91893 4.18 418.567 91894 4.66 387.599 91895 4.87 499.521 91896 1.63 456.357 91897 3.64 453.490 91898 3.95 430.535 91899 2.59 413.637 9190 4.68 367.437 91900 1.17 303.678 91901 0.112 579.647 91902 5.28 414.497 91903 3.64 577.435 91904 3.85 385.439 91905 1.72 372.545 91906 3.07 370.240 91907 5.31 286.280 91908 1.66 356.890 91909 3.49 884.060 9191 0.716 363.411 91910 3.69 383.485 91911 4.47 341.402 91912 1.87 284.354 91913 3.02 460.475 91915 2.16 258.363 91916 0.657 351.403 91917 2.48 302.409 91918 3.02 238.326 91919 0.0836 218.33460 9192 4.2 341.362 91920 1.83 273.371 91921 3.19 359.395 91922 3.97 427.906 91923 3.65 366.838 91924 4.9 399.431 91925 4.32 332.152 91926 2.76 335.359 91927 0.898 219.326 91928 2.62 292.445 91929 2.4 433.470 91930 4.21 314.207 91931 3.55 319.304 91932 0.936 443.497 91933 4.67 312.447 91934 4.02 461.512 91935 4.78 391.488 91936 3.37 354.444 91937 2.62 320.752 91938 2.74 230.260 91939 3.29 268.351 91940 3.76 261.273 91941 1.93 523.580 91942 4.82 449.610 91943 5.35 402.869 91944 3.67 392.449 91945 4.11 294.309 91946 2.34 390.514 91947 1.24 431.486 91948 4.89 402.252 91949 2.47 182.173 9195 1.63 358.455 91950 0.0961 606.773 91951 8.79 396.563 91954 6.86 260.286 91955 3 387.473 91956 2.38 155.195 91957 -0.24 402.568 91958 3.74 357.444 91959 1.96 357.487 9196 0.502 248.364 91960 1.78 584.729 91961 3.7 429.311 91962 3.83 240.514 91963 2.39 438.519 91964 5.24 414.327 91965 3.65 450.507 91966 3.03 438.501 91967 2.95 398.499 91968 2.24 471.614 91969 3.42 498.574 91970 2.94 325.364 91971 3.94 322.445 91972 3.41 340.435 91973 4.03 371.412 91974 3.39 464.601 91975 3.88 384.473 91976 1.88 498.523 91977 3.95 261.274 91978 1.75 349.384 91979 3.12 244.333 9198 1.8 383.482 91980 3.43 329.348 91981 1.59 472.381 91982 4.31 610.833 91983 5.16 389.493 91984 1.43 309.401 91985 0.874 323.429 91986 4.41 308.847 91987 3.42 241.243 91988 2.1 456.575 91989 3.08 460.60440 9199 6.53 214.264 91990 1.54 414.335 91991 3.75 165.233 91992 0.928 351.446 91993 4.03 570.758 91994 5.28 353.459 91995 2.02 267.323 91996 2.57 342.335 91997 3.58 340.283 91998 0.0297 281.391 91999 3.5 141.21080 92 0.49 182.13350 920 2.09 520.65490 9200 3.13 362.464 92000 2.7 324.307 92001 2.96 383.443 92002 4.53 248.238 92003 1.02 231.297 92004 1.74 228.290 92005 2.31 461.446 92006 3.01 386.444 92007 3.13 357.496 92008 3.58 398.458 92009 4.24 452.498 92010 3.53 368.383 92011 3.85 270.244 92012 0.177 332.421 92013 4.63 486.569 92014 4.46 320.389 92015 2.35 278.309 92016 2.57 291.733 92017 1.3 278.233 92018 3.12 302.369 92019 2.38 434.897 92021 4.54 298.334 92022 3.32 357.389 92023 0.438 286.331 92024 3.66 319.571 92025 3.29 306.319 92026 2.46 370.470 92027 3.15 343.384 92028 1.5 334.537 92029 7.59 290.403 92030 4.43 256.304 92031 0.885 364.419 92032 4.07 376.461 92033 3.1 475.325 92034 4.36 477.501 92035 2.31 488.356 92036 4.48 373.448 92037 3.6 436.572 92038 4.08 509.581 92039 4.51 423.337 92040 5.16 477.636 92041 5.08 351.813 92042 2.58 291.733 92043 1.95 349.384 92044 3.12 223.270 92045 2.56 608.619 92046 6.95 417.563 92047 3.48 609.733 92048 3.93 331.794 92049 4.54 316.349 9205 3.59 484.938 92050 3.73 529.503 92051 4 352.813 92052 3.78 321.759 92053 1.1 248.280 92054 3.24 234.227 92055 1.55 308.332 92056 1.98 224.324 92057 2.19 326.344 92058 2.9 217.221 92059 1.72 810.800 92060 6.65 338.358 92061 3.31 391.378 92062 5.07 202.167 92063 1.41 246.266 92064 1.66 516.540 92065 3.4 385.549 92066 4.16 326.371 92067 3.8 218.276 92068 1.58 336.466 92069 4.47 308.82500 9207 0.186 347.237 92070 2.92 450.357 92071 3.66 275.305 92072 2.2 276.129 92073 3.99 358.300 92074 2.19 218.209 92075 0.497 387.515 92076 5.55 425.482 92077 1.68 280.732 92078 3.2 380.483 92079 5.43 494.532 9208 -0.131 254.260 92080 3.39 287.316 92081 3.15 328.385 92082 3.59 302.331 92083 3.44 366.821 92084 3 253.253 92085 2.99 318.373 92086 3.23 513.734 92087 7.37 386.783 92088 3.66 494.456 92089 6.15 458.71620 9209 5.68 340.847 92090 3.79 448.565 92091 2.52 368.439 92092 2.2 329.202 92093 1.57 339.882 92094 4.61 412.464 92095 3.18 404.456 92096 4.9 293.346 92097 -0.369 355.496 92098 4.66 326.824 92099 3.62 1269.378 9210 -0.478 358.885 92100 2.05 703.824 92101 4.07 401.462 92102 3.8 206.195 92103 1.61 273.331 92104 3.18 340.463 92105 2.72 387.518 92106 5.41 334.455 92107 5.08 356.755 92108 3.39 389.572 92109 6.43 943.12210 9211 1.67 370.470 92110 1.53 231.205 92111 1.64 628.757 92112 3.57 395.429 92113 3.97 394.418 92114 4.3 375.849 92115 3.73 359.460 92116 3.37 390.460 92117 3.74 272.305 92118 3.05 284.335 92119 2.85 392.39980 9212 -0.02 390.502 92120 1.83 368.354 92121 2.57 354.444 92122 2.62 325.409 92123 2.7 438.562 92124 6.39 359.422 92125 4.69 245.274 92126 3.22 280.239 92127 2.28 209.249 92128 -0.498 535.932 92129 5.12 324.371 9213 3.8 293.360 92130 3.28 359.852 92131 5.36 416.464 92132 4.78 320.382 92133 4.39 318.783 92134 3.3 307.371 92135 4.01 287.357 92136 2.7 436.433 92137 4.85 297.263 92138 2.5 431.488 92139 3.3 394.416 9214 1.9 363.794 92140 5.08 397.474 92141 3.51 577.699 92142 2.28 387.435 92143 3.48 556.350 92144 5.28 301.384 92145 4.15 252.654 92146 2.24 211.220 92147 1.27 192.301 92148 1.54 426.433 92149 2.32 332.34960 9215 -0.778 416.397 92150 3.08 432.509 92151 5.54 307.757 92152 2.33 435.467 92153 3.98 277.278 92154 2.48 293.321 92155 3.15 273.263 92156 2.83 280.446 92157 6.95 381.536 92158 4.72 425.521 92159 4.44 405.27100 9216 -0.778 449.505 92160 4.28 416.451 92161 3.96 420.464 92162 5.48 211.692 92163 1.83 230.260 92164 2.48 281.307 92165 2.9 361.562 92166 7.2 343.366 92167 4.57 311.333 92168 2.85 317.767 92169 4.36 495.34800 9217 -0.778 349.551 92170 6.42 436.606 92171 7.76 272.391 92172 2.92 388.288 92173 6.4 312.797 92174 2.33 372.352 92175 0.258 420.411 92176 1.18 325.430 92177 3.06 332.848 92178 1.05 263.677 92179 2.38 295.340 92180 1.69 590.789 92181 4.7 264.277 92182 2.75 387.435 92183 3.28 447.355 92184 4.96 533.000 92185 5.32 482.562 92186 3.15 348.262 92187 4.08 321.327 92188 3.85 452.337 92189 5.66 312.420 92190 0.595 308.332 92191 3.07 385.411 92192 2.25 271.285 92193 1.43 438.525 92194 4.41 674.766 92195 3.6 310.308 92196 1.91 448.548 92197 5.3 276.336 92198 3.33 198.224 92199 0.979 222.195 9220 1.57 278.392 92200 4.07 425.507 92201 0.315 302.396 92202 2.19 280.365 92203 2.57 312.407 92204 4.87 396.348 92205 2.95 371.412 92206 2.61 345.440 92207 0.638 360.797 92208 2.63 404.496 92209 5.65 250.256 92210 1.54 335.348 92211 3.21 294.305 92212 2.57 406.435 92213 3.36 405.463 92214 3.31 271.275 92215 1.74 330.386 92216 2.55 474.502 92217 2.73 340.379 92218 2.35 317.380 92219 2.45 395.447 92220 3.55 329.397 92221 3.08 326.392 92222 4.67 397.425 92223 1.71 388.640 92224 1.52 313.782 92225 3.24 406.475 92226 3.3 245.345 92227 3.47 176.172 92228 1.04 380.911 92229 5.82 246.352 92230 1.66 394.421 92231 2.36 327.418 92232 3.89 1202.614 92233 2.92 295.376 92234 3.56 394.468 92235 1.32 330.386 92236 2.64 443.905 92237 4.35 309.430 92238 4.55 428.476 92239 3.39 365.881 92240 5.15 265.282 92241 3.85 318.454 92242 5.02 340.821 92243 3.36 410.536 92244 3.86 314.405 92246 0.723 680.756 92247 1.65 441.929 92248 5.44 278.328 92249 2.47 349.394 92250 4.2 296.321 92251 3.44 361.442 92252 6.14 494.608 92253 1.68 336.385 92254 3.65 404.411 92255 1.47 479.574 92256 3.06 483.630 92257 3.98 294.391 92258 2.93 406.522 92259 4.15 410.469 92260 3.52 259.387 92261 3.17 285.289 92262 4.48 314.336 92263 3.14 333.474 92264 2.34 835.893 92265 5.4 371.479 92266 2.31 363.230 92267 3.41 378.446 92268 4.46 155.195 92269 0.228 516.538 9227 1.26 207.250 92270 1.24 332.424 92271 4.03 278.738 92272 1.56 306.144 92273 4.2 466.487 92274 3.2 205.214 92275 0.715 465.335 92276 3.99 496.480 92277 2.19 523.966 92278 6.82 372.183 92279 3.69 794.967 9228 2.84 370.403 92280 4.2 340.484 92281 3.99 355.471 92282 3.16 440.363 92283 4.9 373.385 92284 2.41 479.531 92285 4.94 403.362 92286 5.18 205.214 92287 1.77 300.782 92288 2.73 213.196 92289 0.701 716.856 9229 3.7 376.406 92290 4.23 551.741 92291 3.75 439.400 92292 0.593 410.574 92293 4.64 320.382 92294 4.39 463.594 92296 2.59 200.280 92297 1.98 311.376 92298 3.16 377.061 92299 5.13 731.95550 9230 4.31 234.253 92300 4.18 339.456 92301 3.45 370.449 92302 3.66 211.223 92303 1.42 301.255 92304 3.79 513.976 92305 4.62 335.425 92306 4.38 377.865 92307 4.21 502.555 92308 1.87 373.877 92309 3.57 717.92896 9231 3.85 417.544 92310 4.57 308.332 92311 3.07 272.253 92312 2.19 208.214 92313 -0.0559 411.497 92314 4.73 456.400 92315 4.51 331.391 92316 1.94 383.414 92317 2.27 327.420 92318 5.96 358.349 92319 3.58 745.98210 9232 4.47 327.332 92320 2.37 230.306 92321 2.51 262.263 92322 3.57 393.547 92323 5.32 373.448 92324 3.71 331.434 92325 3.68 467.786 92326 6.53 278.430 92327 6.53 286.409 92328 5.7 370.890 92329 4.4 395.46980 9233 3.01 497.372 92330 2.24 461.041 92331 4.46 257.355 92332 -0.317 284.741 92333 3.7 343.469 92334 2.11 409.571 92335 3.23 350.493 92336 4.78 284.243 92337 2.83 269.382 92338 4.2 453.357 92339 4.09 311.419 9234 0.472 491.003 92340 6.04 411.479 92341 1.85 410.466 92342 3.66 379.391 92343 2.26 217.311 92344 2.7 307.139 92345 3.31 302.350 92346 1.42 370.451 92347 3.84 303.334 92348 4.92 259.691 92349 2.23 399.524 9235 2.79 330.386 92350 2.64 395.351 92351 4.99 277.278 92352 1.56 420.720 92353 5.49 228.314 92354 3.31 324.421 92355 2.54 439.939 92356 4.75 430.478 92357 4.02 281.821 92358 5.16 228.247 92359 1.25 198.653 92360 0.91 337.337 92361 2.17 272.281 92362 2.88 385.549 92363 4.14 356.428 92364 2.31 252.293 92365 2.87 464.606 92366 4.24 441.458 92367 3.04 323.371 92368 2.83 264.322 92369 3.47 355.471 9237 1.4 360.316 92370 1.99 405.339 92371 4.11 366.419 92372 2.79 280.363 92373 2.07 311.379 92374 1.53 302.780 92375 4.52 312.343 92376 1.7 490.544 92377 2.37 355.303 92378 4.16 366.824 92379 1.86 353.456 9238 0.707 612.144 92380 2.66 392.233 92382 4.86 296.345 92383 2.7 442.554 92384 4.21 332.336 92385 3.15 220.335 92386 3.2 266.684 92387 1.76 397.449 92388 3.51 395.578 92389 7.16 204.179 9239 1.55 384.857 92390 5.52 324.359 92391 1.94 394.449 92392 3.38 275.133 92393 4.26 326.397 92394 3.11 225.629 92395 2.07 362.405 92396 1.32 312.226 92397 2.81 398.504 92398 4.52 306.359 92399 2.56 483.72908 9240 3.83 362.407 92400 3.16 326.347 92401 1.67 400.887 92402 4.05 284.243 92403 2.83 388.467 92404 2.69 232.236 92405 1.4 318.294 92406 3.92 394.459 92407 4.66 387.864 92408 2.51 392.536 92409 4.87 416.57448 9241 2.52 573.666 92410 0.404 360.410 92411 3.76 493.988 92412 6.04 381.379 92413 2.66 244.240 92414 3.75 338.318 92415 3.08 496.410 92416 6.85 320.340 92417 1.88 179.216 92418 0.825 353.803 92419 3.97 297.47600 9242 4.3 345.218 92420 3.05 325.745 92421 4.01 271.398 92422 3.7 418.442 92423 4.61 317.337 92424 2.2 366.423 92425 2.18 352.493 92426 3.02 261.728 92427 3.79 277.750 92428 3.73 502.895 92429 5.31 473.954 9243 1.49 300.267 92430 2.27 488.582 92431 1.95 291.733 92432 1.7 436.312 92433 2.8 330.406 92434 1.76 337.390 92435 1.53 436.302 92436 3.35 213.148 92437 1.38 422.474 92438 4.25 350.797 92439 2.51 300.436 9244 5.1 310.351 92440 2.36 356.376 92441 2.79 259.300 92442 3.34 211.217 92443 2.73 393.455 92444 2.7 431.488 92445 3.32 349.814 92446 4.34 419.474 92447 2.91 397.449 92448 3.52 369.482 92449 3.55 336.340 92450 1.83 373.438 92451 0.602 285.140 92452 1.19 445.511 92453 5.93 401.951 92454 5.19 592.546 92455 0.289 343.162 92456 3.99 221.686 92457 1.9 398.409 92458 3.76 415.284 92459 3.57 622.917 9246 7.74 244.243 92460 2.67 391.403 92461 1.7 257.309 92462 3.14 405.371 92463 2.71 224.305 92464 1.88 384.556 92465 4.15 352.466 92466 3.13 291.391 92467 3.48 346.151 92468 3.06 368.432 92469 3.67 319.439 92470 4.73 405.918 92471 4.74 434.438 92472 0.664 241.310 92473 3.92 358.700 92474 3.47 251.281 92475 3.33 342.441 92476 3.22 272.343 92477 3.03 392.327 92478 3.12 470.517 92479 4.78 365.881 92480 5.14 427.319 92481 3.84 350.493 92482 3.79 337.390 92483 1.46 527.596 92484 4.7 356.423 92485 3.16 276.290 92486 3.23 427.488 92487 4.23 368.338 92488 3.29 311.336 92489 3.68 328.49160 9249 4.9 455.962 92490 1.88 274.534 92491 3.65 408.402 92492 3.51 391.547 92493 6.99 397.700 92494 4.48 430.326 92495 4.5 595.689 92496 2.25 219.283 92497 0.844 313.357 92498 3.03 394.400 92499 2.76 606.924 9250 6.02 425.589 92500 5.27 334.411 92501 4.12 345.368 92502 2.74 342.433 92503 3.95 291.343 92504 2.45 226.231 92505 2.68 377.377 92506 1.51 418.275 92507 4.21 264.751 92508 2.59 316.377 92509 2.14 235.243 92510 0.449 309.427 92511 3.6 338.795 92512 3.55 479.531 92513 4.2 381.386 92514 1.91 373.448 92515 3.7 418.442 92516 4.63 330.427 92517 2.63 303.483 92518 6.4 273.202 92519 2.99 360.797 92520 2.65 259.691 92521 3.4 353.397 92522 1.74 284.307 92523 2.98 315.416 92524 2.01 322.744 92525 3.16 462.606 92526 6.18 345.352 92527 3.46 272.367 92528 2.54 319.854 92529 4.78 393.824 92530 2.43 501.940 92531 4.7 304.390 92532 4.14 455.502 92533 2.71 329.416 92534 -1.89 455.416 92535 5.24 365.423 92536 2.38 486.563 92537 4.56 423.530 92538 3.02 385.501 92539 2.59 591.24360 9254 8.28 185.186 92540 1.1 314.380 92541 3.16 336.389 92542 2.05 513.570 92543 4.48 196.200 92544 1.92 320.338 92545 1.85 343.412 92546 1.37 350.415 92547 2.97 458.469 92548 3.22 315.368 92549 1.97 268.311 92550 3.14 268.378 92551 4.9 463.879 92552 4.81 277.664 92553 2.64 333.474 92554 3.38 475.608 92555 3.35 282.319 92556 3.88 323.307 92557 1.66 334.293 92558 3.96 359.435 92559 2.57 365.334 92560 4.47 297.349 92561 2.54 449.209 92562 4.16 326.349 92563 4.05 413.882 92564 3.48 304.371 92565 3.15 287.401 92566 3.17 245.274 92567 3.23 172.227 92568 1.36 278.272 92569 -2 292.718 92570 3.29 259.691 92571 3.4 448.429 92572 2.23 397.560 92573 4.24 389.448 92574 3.24 348.803 92575 4.05 308.359 92576 2.43 272.253 92577 3.42 259.266 92578 2.17 271.398 92579 3.7 322.746 92580 4.01 487.460 92581 4.32 284.309 92582 3.52 278.430 92583 6.5 420.520 92584 4.12 239.316 92585 2.4 248.144 92586 1.51 467.582 92587 2.13 341.404 92588 4.17 244.290 92589 1.5 456.443 9259 2.52 277.361 92590 4.42 257.331 92591 2.5 502.403 92592 5.57 390.433 92593 4.03 412.568 92594 5.02 439.631 92595 7.02 304.388 92596 3.38 496.641 92597 5.88 267.326 92598 3.32 396.434 92599 3.67 354.444 9260 2.28 420.544 92600 4.69 332.352 92601 2.14 469.492 92602 2.44 378.517 92603 3.97 280.279 92604 2.74 342.417 92605 2.42 440.366 92606 6.05 339.432 92607 2.1 340.804 92608 5.61 490.618 92609 2.97 294.47206 9261 6.72 398.504 92610 4.62 390.519 92611 5.39 321.331 92612 1.34 379.273 92613 4.05 252.334 92614 3.39 406.480 92615 4.01 456.539 92616 4.62 300.697 92617 3.26 437.186 92618 3.62 314.386 92619 2.72 397.417 92620 3.5 325.445 92621 4.1 347.434 92622 2.74 242.232 92623 -1.2 411.863 92624 3.81 369.221 92625 5.09 439.488 92626 5.16 318.212 92627 2.97 334.804 92628 2.94 353.459 92629 2.02 443.538 92631 4.1 356.804 92632 4.79 394.876 92633 4.36 386.275 92634 4.59 295.281 92635 4.04 613.682 92636 4.81 434.233 92637 2.54 276.313 92638 2.73 394.400 92639 2.73 364.808 92640 2.34 236.729 92641 2.16 350.365 92642 3.98 162.232 92643 0.957 354.354 92644 3 273.284 92645 2.54 272.367 92646 2.32 411.519 92647 3.25 275.218 92648 3.46 418.921 92649 4.07 478.975 92650 2.3 470.543 92651 2.44 608.680 92652 3.63 287.151 92653 4.93 396.508 92654 1.5 402.404 92655 3.61 266.295 92656 3.48 326.824 92657 2.83 327.175 92658 3.91 389.358 92659 2.43 278.332 92660 0.725 303.398 92661 3.06 290.339 92662 2.48 315.321 92663 2.46 221.253 92664 1.75 397.347 92665 5.09 461.506 92666 2.43 403.822 92667 3.06 454.565 92668 4.11 320.387 92669 1.34 307.350 92670 2.99 359.260 92671 4.21 465.571 92672 0.929 282.253 92673 0.065 347.207 92674 3.92 223.269 92675 1.78 350.822 92676 2.74 333.380 92677 1.48 282.381 92678 4.5 245.274 92679 3.21 407.503 92680 4.14 268.286 92681 3.16 324.374 92682 2.73 336.248 92683 2.3 304.342 92684 3.04 283.322 92685 2.13 232.303 92686 2.25 302.325 92687 2.66 462.902 92688 4.77 326.402 92690 2.37 474.502 92691 2.12 247.211 92692 1.5 224.601 92693 1.82 157.238 92694 0.195 654.726 92695 4.67 255.244 92696 3.56 386.232 92697 4.76 329.191 92698 3.81 446.447 92699 4.03 328.469 9270 1.18 504.582 92701 1.76 394.876 92702 4.41 357.438 92703 1.49 356.444 92704 1.38 460.475 92705 2.27 397.449 92706 3.51 343.469 92707 3.16 431.875 92708 3.7 415.691 92709 4.72 804.874 9271 -1.14 431.253 92710 4.53 417.504 92711 4.18 289.370 92712 1.95 450.511 92713 4.85 351.358 92714 -0.302 331.452 92715 5.17 402.438 92716 3.92 358.220 92717 3.78 374.342 92718 2.26 341.329 92719 3.94 221.319 92720 -2.45 764.685 92721 3.43 502.563 92722 1.94 349.784 92723 4.54 287.357 92724 2.01 300.355 92725 3.54 458.939 92726 2.79 268.354 92727 2.04 266.684 92728 1.54 505.443 92729 5.1 439.510 92730 4.45 378.857 92731 3.26 333.745 92732 3.42 319.318 92733 3.28 374.412 92734 3.71 188.183 92735 1.66 341.529 92736 5.14 351.854 92737 4.74 453.560 92738 0.554 306.425 92739 1.65 227.171 9274 -2.48 184.194 92740 2.25 339.456 92741 4.55 375.782 92742 3.65 351.395 92743 0.593 350.412 92744 3.43 370.412 92745 2.01 365.364 92746 2.06 356.428 92747 2.4 432.548 92748 4.28 244.228 92749 1.62 227.171 9275 -2.06 446.606 92750 4.94 337.565 92751 5.81 366.411 92752 3.11 468.450 92753 4.84 268.286 92754 3.09 445.511 92755 5.9 234.257 92756 3.13 337.413 92757 4.59 362.422 92758 3.86 381.450 92759 3.62 262.302 9276 0.976 287.357 92760 3.59 240.690 92761 1.26 308.361 92762 0.978 408.286 92763 3.28 332.348 92764 3.43 417.461 92765 2.56 371.516 92766 5.81 479.593 92767 2.06 235.284 92768 2.95 275.090 92769 1.48 216.236 92770 1.58 224.215 92771 1.73 435.987 92772 5.03 247.337 92773 1.16 454.520 92774 2.19 371.400 92775 1.72 299.368 92776 2.69 415.490 92777 4.55 283.258 92778 2.43 325.430 92779 2.99 258.167 9278 -2.87 416.326 92780 3.77 358.417 92781 2.19 371.376 92782 3 198.650 92783 0.324 389.448 92784 3.24 442.532 92785 5.25 359.379 92786 3.83 460.507 92787 3 276.288 92788 0.92 356.804 92789 4.9 258.16630 9279 -2.87 391.240 92790 3.36 313.351 92791 3.63 259.300 92792 3.52 418.484 92793 1.63 301.346 92794 2.33 268.351 92795 5.03 316.359 92796 2.37 711.889 92797 4.86 287.784 92798 4.01 319.401 92799 4.12 340.417 92800 3.62 461.562 92801 3.05 216.256 92802 -1.08 340.463 92803 1.29 300.350 92804 4.12 405.487 92805 5.41 206.195 92806 1.62 352.899 92807 3.91 381.211 92808 3.47 303.357 92809 -1.04 206.177 92810 0.761 353.499 92811 5.11 343.366 92812 4.8 375.464 92813 3.7 389.411 92814 2.35 383.356 92815 1.56 413.426 92816 3.67 316.571 92817 4.46 452.549 92818 4.08 474.502 92819 2.71 376.452 92820 2.04 440.925 92821 4.38 469.414 92822 4.19 302.452 92823 6.32 317.224 92824 3.99 378.264 92825 3.74 456.536 92826 -1.78 319.399 92827 1.43 472.486 92828 2.55 246.736 92829 3.35 337.32300 9283 -2.59 347.363 92830 1.79 360.386 92831 1.47 419.430 92832 3.91 298.340 92833 1.52 428.648 92834 8.96 328.434 92835 3.75 262.329 92836 1.64 224.300 92837 -0.186 361.390 92838 2.06 226.324 92839 1.03 174.585 92840 1.04 353.440 92841 4.1 604.690 92842 3.16 330.183 92843 3.13 383.325 92844 3.53 311.293 92845 2.61 477.942 92846 1.16 401.868 92847 3.59 350.351 92848 0.714 285.689 92849 1.78 240.258 92850 3.12 336.284 92851 4 269.423 92852 4.46 662.665 92853 3.57 245.274 92854 3.22 443.949 92855 4.11 301.384 92856 4.13 327.337 92857 2.42 329.443 92858 2.06 159.188 92859 1.06 313.351 92860 3.86 370.472 92861 4.66 186.167 92862 1.65 422.502 92863 3.9 403.403 92864 4.15 379.477 92865 4.22 333.257 92866 3.14 375.206 92867 3.74 334.250 92868 3.65 417.952 92869 1.6 506.46420 9287 1.59 439.467 92870 2.09 363.359 92871 3.04 351.849 92872 2.58 350.457 92873 3.87 340.846 92874 2.91 161.654 92875 2.09 757.829 92876 5.81 440.333 92877 3.89 370.405 92878 3.59 442.485 92879 2.29 265.22072 9288 -1.13 326.352 92880 2.23 392.495 92881 1.73 485.618 92882 4.81 329.418 92883 3.01 414.456 92884 1.8 283.322 92885 3.41 314.381 92886 3.8 375.445 92887 3.92 350.415 92888 2.97 204.183 92889 0.964 281.353 92890 4.11 364.478 92891 5.09 279.719 92892 3.86 405.961 92893 5.75 394.400 92894 2.64 479.531 92895 4.18 354.425 92896 3.48 339.472 92897 3.47 361.519 92898 6.2 379.444 92899 2.02 513.18560 929 -3.36 346.37440 9290 2.61 427.520 92900 5.24 390.514 92901 2.72 352.384 92902 4.11 210.232 92903 2.23 413.492 92904 2.74 414.309 92905 3.29 409.522 92906 5.01 249.266 92907 2.04 350.439 92908 3.97 207.233 92909 0.128 269.339 9291 2.73 283.273 92910 3.95 413.406 92911 2.48 414.538 92912 3.75 401.494 92913 4.26 382.293 92914 4.09 354.482 92915 3.2 331.754 92916 2.33 343.488 92917 3.71 314.295 92918 3.2 353.803 92919 2.77 270.28000 9292 2.8 299.322 92920 2.15 261.728 92921 3.77 376.205 92922 1.72 634.717 92923 3.94 306.747 92924 2.96 267.271 92925 5.42 296.278 92926 2.74 281.305 92927 1.17 436.744 92928 4.94 429.336 92930 3.9 388.892 92931 4.71 259.304 92932 1.89 484.453 92933 5.11 418.923 92934 4.69 296.173 92935 4.42 378.857 92936 3.29 432.781 92937 4.12 432.503 92938 2.36 417.313 92939 4.18 430.450 9294 3.86 266.297 92940 0.132 356.370 92941 4.18 300.208 92942 3.64 393.452 92943 4.41 455.969 92944 5.66 353.349 92945 2.52 466.576 92946 2.67 426.468 92947 2.91 371.270 92948 2.34 349.399 92949 5.78 370.353 9295 2.67 216.279 92950 2.6 345.395 92951 3.67 331.344 92952 1.93 380.391 92953 3.95 349.430 92954 3.14 377.412 92955 2.86 389.448 92956 3.22 406.480 92957 4.01 459.580 92958 5.15 295.361 92959 1.87 396.407 92960 1.55 584.400 92961 0.182 214.264 92962 1.08 377.460 92963 1.77 488.509 92964 4.3 385.352 92965 2.06 458.499 92966 3.09 197.236 92967 1.68 228.743 92968 2.16 226.317 92969 2.6 357.403 92970 4.91 360.847 92971 2.75 372.422 92972 2.06 347.415 92973 5.86 363.830 92974 0.947 341.445 92975 3.17 319.444 92976 4.38 239.245 92977 3.39 277.321 92978 2.85 449.915 92979 4.77 383.710 92980 4.38 392.455 92981 3.64 449.591 92982 5.2 385.416 92983 4.05 394.509 92984 3.68 298.361 92985 3.11 197.236 92986 1.6 358.345 92987 3.14 356.459 92988 2.41 412.606 92989 4.65 264.321 9299 0.418 420.811 92990 4.55 234.689 92991 2.54 448.579 92992 5.61 345.418 92993 3.41 378.102 92994 3.07 356.428 92995 2.4 374.232 92996 3.12 372.486 92997 3.56 231.082 92998 2.18 348.403 92999 5.27 143.227 93 0.701 174.19436 9300 1.08 371.428 93000 2.52 433.485 93001 1.44 366.277 93002 3.68 321.398 93003 4.29 460.475 93004 2.47 466.555 93005 4.39 389.448 93006 3.22 317.423 93007 3.27 352.433 93008 4.51 315.369 93009 4.36 284.243 93010 2.83 293.327 93011 1.93 358.885 93012 2.05 215.248 93013 2.6 449.504 93014 1.92 432.523 93015 2.04 367.709 93016 2.25 316.289 93017 2.89 340.382 93018 1.95 351.854 93019 4.88 363.844 93020 3.21 392.884 93021 3.49 356.804 93022 4.79 454.423 93023 6.24 444.958 93024 2.88 294.348 93025 4.3 389.448 93026 2.85 416.269 93027 2.42 325.409 93028 2.51 398.567 93029 4.45 359.379 93030 3.4 474.502 93031 2.72 361.233 93032 4.45 478.543 93033 3.71 465.946 93034 3.39 375.445 93035 3.81 321.372 93036 1.88 287.741 93038 4.05 557.212 93039 4.18 393.867 93040 4.05 316.463 93041 4.58 246.262 93042 1.67 285.338 93043 3.32 433.544 93044 5.13 647.889 93045 6.09 342.460 93046 4.05 311.403 93047 4.06 438.383 93048 4.34 270.370 93049 2.35 282.295 93050 2.53 314.290 93051 2.55 273.312 93052 1.72 465.629 93053 4.44 249.372 93054 0.942 357.411 93055 2.09 484.449 93056 4.57 427.451 93057 3.57 170.166 93058 0.838 286.307 93059 2.48 304.343 93060 3.8 290.788 93061 2.8 503.390 93062 2.77 362.466 93063 3.32 374.272 93064 4.04 411.272 93065 2.93 396.439 93066 4.27 336.795 93067 2.45 419.532 93068 4.72 434.191 93069 6.66 99.08800 9307 -0.777 288.729 93070 2.87 441.259 93071 5.15 313.352 93072 3.03 320.341 93073 1.99 352.140 93074 3.47 329.385 93075 0.484 418.442 93076 4.61 405.298 93077 2.8 307.371 93078 3.85 345.461 93079 3.39 215.204 9308 -0.239 359.422 93080 3.15 225.246 93081 2.22 479.531 93082 4.2 259.325 93083 3.03 193.289 93084 1.38 657.772 93085 4.39 285.468 93086 4.9 311.379 93087 4.67 325.319 93088 1.7 368.439 93089 2.17 355.392 9309 0.543 377.412 93090 2.81 436.999 93091 4.99 359.422 93092 3.15 290.363 93093 3.6 289.327 93094 2.38 491.616 93095 5.72 296.470 93096 5.08 449.369 93097 4.59 438.474 93098 4.08 240.244 93099 -0.137 296.278 93100 2.72 261.362 93101 4.21 284.310 93102 2.26 263.744 93103 4.84 326.395 93104 4.17 345.461 93105 3.35 429.892 93106 4.63 318.780 93107 3.29 242.298 93108 2.88 238.285 93109 2.72 386.275 93110 4.64 583.592 93111 3.93 504.362 93112 4.61 391.273 93113 0.495 342.395 93114 3.78 461.562 93115 3.8 222.243 93116 2.64 193.243 93117 1.15 306.484 93118 7.11 304.295 93119 1.71 322.357 93120 0.187 279.461 93121 6.61 596.697 93122 3.33 315.364 93123 1.59 262.302 93124 1.3 542.838 93125 6.34 402.828 93126 4.42 408.494 93127 3.85 447.464 93128 1.2 471.433 93129 3.5 334.233 9313 - 425.383 93130 2.64 646.756 93131 4.15 325.402 93132 4.42 383.851 93133 3.16 313.739 93134 3.09 330.446 93136 3.75 387.435 93137 3.1 335.357 93138 2.94 378.469 93139 3.23 445.511 93140 5.97 355.822 93141 3.84 426.921 93142 4.03 325.815 93143 2.2 417.461 93144 3.05 441.354 93145 4.34 273.327 93146 3.99 235.323 93147 2.81 352.385 93148 2.19 381.376 93149 3.41 334.416 93150 2.62 345.375 93151 4.26 292.457 93152 5.26 493.663 93153 3.9 309.469 93154 0.489 604.650 93155 2.95 272.281 93156 2.91 403.376 93157 4.8 404.494 93158 1.56 487.505 93159 8.38 386.55100 9316 3.88 411.467 93160 3.83 368.357 93161 3.01 402.828 93162 4.4 485.603 93163 1.68 358.885 93164 2.05 492.953 93165 1.98 174.153 93166 1.53 306.288 93167 -0.506 286.394 93168 1.93 360.847 93169 2.83 578.676 9317 3.88 527.596 93170 4.65 434.442 93171 2.55 236.221 93172 1.8 292.376 93173 3.82 309.363 93174 3.87 376.409 93175 1.15 292.336 93176 2.04 206.285 93177 1.77 195.260 93178 3.4 217.138 93179 0.00682 286.714 93180 3.46 341.792 93181 4.07 346.446 93182 3.26 399.236 93183 4.61 352.387 93184 3.19 473.409 93185 5.58 429.429 93186 1.45 354.428 93187 2.3 381.376 93188 3.12 384.357 93189 2.95 391.290 93190 3.64 255.269 93191 2.42 309.363 93192 3.34 310.391 93193 1.36 235.241 93194 2.56 377.480 93195 3.55 302.369 93196 2.18 348.479 93197 5.72 359.804 93198 3.48 391.191 93199 2.84 340.870 93200 2.25 312.364 93201 3.96 324.827 93202 1.79 651.174 93203 4.96 440.473 93204 4.32 301.771 93205 2.86 329.345 93206 1.65 376.433 93207 3.49 474.502 93208 2.73 399.340 93209 3.09 233.24200 9321 0.347 545.500 93210 4.23 403.475 93211 3.81 650.755 93212 4.72 341.446 93213 -1.48 395.500 93214 4.61 355.380 93215 1.53 492.492 93216 3 306.362 93217 3.62 360.472 93218 3.7 475.627 93219 4.11 414.45300 9322 0.185 377.428 93220 2.42 804.020 93221 3 429.307 93222 3.46 260.182 93223 1.36 353.369 93224 0.0717 268.311 93225 2.4 345.368 93226 2.75 397.555 93227 3.48 380.444 93228 -0.246 413.464 93229 3.74 567.682 93230 2.99 495.598 93231 4.84 277.402 93232 3.85 249.265 93233 3.45 406.910 93234 3.82 434.520 93235 4.39 375.445 93236 4.09 389.472 93237 4.26 361.419 93238 3.73 189.168 93239 1.5 364.850 93240 4.58 388.507 93241 3.89 417.461 93242 2.58 387.842 93243 3.31 307.370 93244 0.681 280.279 93245 1.64 331.436 93246 4.74 512.895 93247 3.48 453.452 93248 0.11 488.528 93249 1.35 275.305 93250 3.69 424.420 93251 2.8 356.423 93252 3.27 357.189 93253 4.32 285.340 93254 4.83 444.461 93255 1.5 449.863 93256 3.7 366.239 93257 5.11 470.859 93258 2.87 347.408 93259 5.33 460.764 9326 4.92 385.528 93260 3 373.448 93261 3.6 326.397 93262 2.52 311.721 93263 2.61 301.338 93264 0.783 374.520 93265 4.47 463.375 93266 3.45 188.183 93267 0.812 422.521 93268 2.08 486.523 93269 4.41 236.22300 9327 -0.222 342.338 93270 4.19 277.344 93271 0.392 470.629 93272 3.97 297.309 93273 1.69 318.335 93274 2.74 305.357 93275 2.25 325.321 93276 2.09 322.359 93277 3.23 486.521 93278 1.72 412.547 93279 4.7 250.27700 9328 0.107 400.452 93280 4.26 386.448 93281 3.01 334.250 93282 3.46 556.633 93283 2.28 410.237 93284 2.91 417.461 93285 2.24 442.509 93286 1.62 479.956 93287 6.49 326.371 93288 2.14 479.347 93289 4.6 310.33012 9329 0.671 468.450 93290 4.8 391.335 93291 4.47 346.814 93292 4.31 407.420 93293 2.54 382.478 93294 3.41 272.386 93295 4.38 406.498 93296 3.43 287.357 93297 3.36 309.320 93298 2.49 348.439 93299 2.84 97.09400 9330 -1.92 450.579 93300 4.16 327.325 93301 4.75 334.804 93302 2.95 151.163 93303 0.548 399.379 93304 2.2 287.399 93305 5.28 399.379 93306 2.3 256.092 93307 1.95 380.226 93308 3.28 347.435 93309 4.26 270.33346 9331 0.526 383.673 93310 4.5 478.465 93311 2.62 277.149 93312 4.05 308.335 93313 2.51 359.444 93314 2.88 386.374 93315 3.95 329.443 93316 3.74 333.431 93317 3.97 435.365 93318 3.81 319.358 93319 3.68 253.279 9332 1.11 393.504 93320 4.09 311.400 93321 4.81 327.378 93322 3.3 398.548 93323 3.83 468.355 93324 2.13 310.418 93325 2.84 337.442 93326 4.3 209.313 93327 1.43 364.438 93328 3.6 408.448 93329 3.07 379.409 93330 3.63 375.260 93331 4.82 276.719 93332 3.18 344.393 93333 2.31 419.560 93334 5.03 266.295 93335 3.38 318.373 93336 3.73 216.212 93337 2.08 361.562 93338 7.2 337.498 93339 6.32 398.39300 9334 3.52 414.498 93340 1.5 325.409 93341 2.65 292.785 93342 2.88 557.424 93343 3.93 423.312 93344 4.7 309.360 93345 3.84 466.459 93346 5.14 329.394 93347 2.59 412.953 93348 5.5 505.995 93349 3.07 230.261 93350 4.88 325.319 93351 1.52 415.490 93352 4.54 355.433 93353 4.85 407.419 93354 4.05 359.488 93355 3.79 294.348 93356 4.11 476.517 93357 2.08 360.342 93358 4.07 216.279 93359 2.1 403.435 9336 1.66 443.851 93360 3.96 422.445 93361 3.96 405.298 93362 2.9 210.275 93363 3.27 477.501 93364 2.62 330.403 93365 2.44 462.491 93366 1.82 352.881 93367 3.17 213.279 93368 2.07 475.574 93369 5.84 255.319 9337 0.233 455.243 93370 4.43 381.450 93371 3.61 334.798 93372 3.08 278.372 93373 1.14 491.641 93374 5.8 315.389 93375 -1.92 326.395 93376 4.17 386.374 93377 3.92 239.276 93378 2.63 349.551 93379 6.36 288.296 93380 2.96 236.269 93381 3.88 253.734 93382 3.81 248.283 93383 2.85 550.644 93385 2.26 273.260 93386 2.7 383.397 93387 4.38 429.491 93388 2.32 262.302 93389 1.3 387.191 9339 0.99 481.564 93390 3.16 358.218 93391 3.56 363.438 93392 -0.578 324.335 93393 2.51 295.380 93394 2.51 500.501 93395 2.19 270.370 93396 2.84 251.284 93397 3.05 287.295 93398 1.3 274.360 93399 3.77 428.847 93400 1.31 500.516 93401 4.75 425.907 93402 3.97 381.444 93403 3.89 369.417 93404 4.31 389.448 93405 3.24 349.470 93406 3.65 280.368 93407 2.02 323.221 93408 4.68 598.114 93409 4.66 65.07274 9341 -0.0684 298.731 93410 2.51 356.378 93411 3.46 482.370 93412 5.08 372.369 93413 2.86 283.409 93414 4.91 308.499 93415 7.53 527.635 93416 4.6 415.525 93417 5.14 487.357 93418 3.66 453.535 93419 2.03 404.48258 9342 2.57 346.855 93420 2.82 504.560 93421 2.42 314.471 93422 4.52 319.358 93423 3.71 345.359 93424 2.11 430.478 93425 4.06 284.335 93426 2.7 360.429 93427 2.13 449.567 93428 2.01 224.343 93429 3.39 327.378 93430 2.48 684.820 93431 4.8 463.616 93432 4.17 356.378 93433 3.45 403.435 93434 2.37 434.482 93435 5.1 215.252 93436 0.235 353.459 93437 4.14 318.324 93438 2.21 482.575 93439 2.38 389.448 93440 3.24 346.814 93441 4.36 352.428 93442 4.34 431.918 93443 4.64 521.905 93444 4.8 349.384 93445 2.33 237.338 93446 3.04 357.859 93447 4.61 266.295 93448 2.97 351.412 93449 2.12 432.523 93450 2.19 481.435 93451 4.68 326.311 93452 2.01 334.451 93453 4 481.540 93454 1.52 477.458 93455 4.01 381.813 93456 3.99 275.304 93457 1.04 390.400 93458 3.79 328.344 93459 3.22 299.755 93460 3.88 251.122 93461 2.32 277.404 93462 4.38 588.697 93463 3.79 399.465 93464 2.28 435.969 93465 3.76 373.495 93466 3.48 414.457 93467 2.88 346.597 93468 2.57 404.014 93469 1.16 513.68700 9347 1.17 397.856 93470 4.32 351.400 93471 2.86 244.269 93472 1.8 377.412 93473 2.86 313.395 93474 3.8 289.757 93475 2.63 317.423 93476 3.69 405.490 93477 2.68 284.307 93478 3.31 355.456 93479 3.69 364.37600 9348 1.29 330.450 93480 3.23 368.389 93481 2.38 235.279 93482 2.44 405.533 93483 4.74 260.337 93484 2.23 377.970 93485 4.13 298.377 93486 5.9 414.540 93487 4.79 336.388 93488 2.97 334.376 93489 4.94 94.13384 9349 -0.558 290.181 93490 2.34 254.284 93491 3.48 252.141 93492 -0.528 277.221 93493 1.58 284.243 93494 2.79 361.237 93495 3.48 497.495 93496 1.68 444.530 93497 1.7 236.269 93498 3.69 401.500 93499 3.58 428.487 93500 3 423.893 93501 3.48 330.450 93502 2.43 340.441 93503 3.56 395.881 93504 3.54 252.217 93505 1.43 412.485 93506 4.14 298.344 93507 1.4 217.267 93508 3.06 364.504 93509 2.66 475.546 93510 3.02 316.377 93511 2.06 468.281 93512 4.07 298.767 93513 4.64 294.387 93514 5 425.494 93515 4.24 359.379 93516 3.39 417.626 93517 7.99 366.227 93518 4.01 612.620 93519 4.1 356.41158 9352 3.48 377.607 93520 5 318.310 93521 2.77 272.733 93522 2.51 252.293 93523 2.87 417.313 93524 4.21 417.501 93525 4.36 284.335 93526 2.41 315.392 93527 2.78 281.310 93528 2.98 332.431 93529 1.96 323.514 93530 6.11 357.475 93531 3.03 330.809 93533 4.15 331.321 93534 1.7 389.835 93535 4.44 433.544 93536 5.13 390.417 93537 3.57 374.437 93538 4.19 301.384 93539 3.78 283.327 93540 0.293 476.232 93541 4.39 402.498 93542 3.64 194.184 93543 1.75 510.591 93544 3.31 508.616 93545 4.06 415.418 93546 3.87 489.569 93547 5.51 456.486 93548 4.73 433.380 93549 4.51 270.23690 9355 3 338.447 93550 2.68 426.551 93551 4.24 370.830 93552 2.9 323.414 93553 3.94 373.839 93554 4.08 232.236 93555 1.27 544.644 93556 4.07 315.379 93557 1.33 326.301 93558 3.14 271.339 93559 3.11 9356 1.53 412.432 93560 5.18 287.339 93561 2.1 314.386 93562 2.72 373.849 93563 5.8 403.475 93564 3.16 191.227 93565 1.29 419.430 93566 4.1 395.682 93567 4.24 318.373 93568 3.23 316.444 93569 4.33 474.502 93570 2.74 426.577 93571 4.66 303.354 93572 1.02 584.663 93573 3.6 440.538 93574 2.78 373.448 93575 3.71 389.472 93576 4.27 331.799 93577 4.89 401.484 93578 1.77 360.472 93579 3.74 410.417 9358 3.68 448.464 93580 1.63 356.468 93581 2.83 424.494 93582 1.96 346.407 93583 3.61 384.609 93584 3.73 436.433 93585 4.84 417.501 93586 3.48 382.481 93587 3.11 345.442 93588 4.14 685.854 93589 3.79 392.884 93590 3.56 426.692 93591 3.16 413.421 93592 2.43 314.724 93593 3.42 768.937 93594 5.78 340.759 93595 2.35 404.504 93596 3.06 372.465 93597 3.29 300.697 93598 3.23 160.173 93599 0.976 139.195 9360 0.459 312.152 93600 2.04 494.976 93601 5.28 399.340 93602 3.08 359.435 93603 2.57 407.487 93605 4.21 466.948 93606 2.59 505.565 93607 4.58 349.448 93608 4.64 282.319 93609 2.47 283.364 9361 0.752 484.938 93610 3.82 296.278 93611 2.75 433.496 93612 2.3 456.575 93613 2.8 373.381 93614 4.04 402.536 93615 3.44 360.451 93616 3.84 284.335 93617 2.4 342.343 93618 3.51 190.219 93619 2.03 260.30800 9362 2.83 386.467 93620 3.31 360.234 93621 5.78 328.218 93622 2.32 306.314 93623 1.79 318.397 93624 3.7 324.240 93625 3.14 263.351 93626 3.63 442.416 93627 3.45 339.818 93628 0.849 251.284 93629 2.92 407.506 93630 2.99 415.442 93631 3.72 288.322 93632 0.376 282.248 93633 2.28 318.309 93634 1.98 231.251 93635 1.37 278.412 93636 0.438 241.246 93637 1.53 280.837 93638 4.96 312.388 93639 2.33 1429.179 9364 0.356 263.295 93640 3.11 267.326 93641 2.34 262.310 93642 2.58 361.462 93643 4.54 296.184 93644 3.27 313.822 93645 4.42 273.376 93646 3.48 453.444 93647 4.15 178.145 93648 -0.305 426.894 93649 3.58 388.455 9365 4.21 459.487 93650 3.23 435.382 93651 3.03 382.407 93652 4.27 316.377 93653 2.15 472.601 93654 5.33 300.220 93655 1.08 317.406 93656 4.66 436.529 93657 4.17 401.542 93658 4.48 443.520 93659 4.79 348.803 93660 4.03 249.308 93661 3.98 460.475 93662 2.45 377.480 93663 2.16 424.537 93664 4.15 804.969 93665 5.93 300.377 93666 3.89 424.420 93667 2.91 427.474 93668 1.43 379.450 93669 4.46 173.20960 9367 -1.04 404.490 93670 4.13 401.440 93671 3.69 370.711 93672 4.11 314.381 93673 4.37 182.218 93674 3.41 270.327 93676 2.45 194.227 93677 2.34 300.267 93678 2.38 427.499 93679 4.1 288.25220 9368 2.69 290.441 93680 5.03 369.458 93681 3.23 402.395 93682 2.6 351.418 93683 4.07 373.448 93684 3.7 574.630 93685 -2.26 329.136 93686 3.74 392.473 93687 4.69 306.484 93688 7.17 410.690 93689 5.28 464.41940 9369 -0.476 401.481 93690 2.44 333.180 93691 2.83 178.185 93692 2.09 306.405 93693 3.38 236.264 93694 2.21 305.483 93695 5 528.400 93696 5.3 458.483 93697 3.84 333.331 93698 1.39 321.159 93699 4.16 374.341 9370 -1.72 440.948 93700 4.37 620.503 93701 4.34 323.433 93702 3.63 220.249 93703 0.637 181.213 93704 0.917 297.352 93705 3.14 267.366 93706 2.59 479.636 93707 3.39 443.628 93708 3.67 420.486 93709 2.74 274.22560 9371 2.3 322.359 93710 2.56 492.575 93711 1.4 415.568 93712 4.89 390.457 93713 3.81 452.528 93714 4.02 250.706 93715 3.14 377.412 93716 3.04 358.439 93718 3.02 327.421 93719 4.54 337.482 93720 3.3 399.236 93721 4.52 213.236 93722 2.08 417.477 93723 3.12 487.574 93724 3.69 386.374 93725 3.94 354.354 93726 3 392.473 93727 3.94 328.365 93728 4.87 248.318 93729 3.47 205.210 9373 1.56 344.430 93730 2.72 482.423 93731 3.9 634.720 93732 4.23 288.729 93733 3.08 416.449 93734 3.34 347.411 93735 4.35 260.292 93736 2.14 399.438 93737 1.98 474.502 93738 2.71 436.548 93739 3.26 381.464 9374 1.78 377.412 93740 3.04 306.356 93741 4.09 295.746 93742 2.11 404.896 93743 4.41 267.347 93744 3.57 475.752 93745 4.04 416.341 93746 6.52 316.377 93747 1.83 340.440 93748 5.57 194.271 93749 3.83 381.46320 9375 1.78 706.785 93750 2.93 490.626 93751 3.64 441.472 93752 3.18 498.603 93753 1.84 958.226 93754 4.1 585.690 93755 1.53 246.193 93756 -0.579 305.170 93757 3.86 305.283 93758 2.97 384.238 93759 2.36 256.431 93760 0.495 711.211 93761 1.63 586.679 93762 4.49 807.881 93763 2.38 588.558 93764 1.28 271.293 93765 -1.12 263.199 93766 -1.17 376.475 93767 0.445 532.570 93768 3.31 592.129 93769 4 614.811 9377 5.29 318.221 93770 -0.824 282.296 93771 -0.331 517.063 93772 4.18 347.798 93773 4.62 349.427 93774 2.41 454.440 93775 0.407 443.521 93776 1.65 581.491 93777 4.34 114.189 93778 -0.16 342.371 93779 2.23 427.411 93780 -1.22 388.895 93781 3.92 306.403 93782 3.04 412.485 93783 0.688 1030.289 93784 3.47 421.447 93785 1.94 778.934 93786 4.06 380.871 93787 4.33 421.874 93789 4.03 452.540 93790 3.95 318.388 93791 -1.19 292.328 93792 2.08 454.516 93793 1.75 336.468 93794 5.64 295.380 93795 3.13 405.878 93796 4.64 367.353 93797 2.15 559.785 93798 1.9 377.523 93799 3.53 372.36706 9380 -0.851 265.392 93800 3.08 335.357 93801 1.97 367.353 93802 2.15 318.451 93803 4.75 296.798 93804 3.23 350.868 93805 2.31 216.279 93806 2.94 274.337 93807 3.3 300.310 93808 2.39 1323.469 93809 -0.31 466.522 9381 1.73 360.359 93810 0.902 356.412 93811 3.48 414.534 93812 5.14 616.826 93813 6 370.787 93814 2.2 264.317 93815 1.3 424.487 93816 4.01 392.150 93817 -0.527 467.197 93818 3.61 395.515 93819 1.42 235.243 93820 -0.285 598.723 93821 0.475 183.162 93822 -2.05 288.425 93823 3.37 218.252 93824 0.651 317.466 93825 5.05 351.364 93826 4.27 424.985 93827 1.82 382.887 93828 2.85 325.445 93829 3.63 146.209 9383 1.02 466.567 93830 4.39 410.547 93831 3.81 163.217 93832 1.45 442.431 93833 3.59 471.510 93834 0.03 245.361 93835 3.77 236.311 93837 0.411 512.592 93838 4.39 386.310 93839 0.812 132.182 9384 0.644 211.172 93840 -2.53 435.565 93841 4.26 397.468 93842 3.79 320.424 93843 3.28 348.442 93844 2.27 271.403 93845 3.58 430.538 93846 2.26 169.221 93847 0.515 394.418 93848 4.5 319.353 93849 1.94 616.836 9385 5.9 253.343 93850 2.82 392.462 93851 1.9 267.323 93852 2.45 338.382 93853 2.59 423.487 93854 3.62 370.400 93855 2.74 227.731 93856 2.52 302.326 93857 1.47 349.766 93858 3.19 389.382 93859 -1.52 310.434 9386 4.4 326.428 93860 2.66 622.572 93861 0.00805 196.200 93862 1.12 269.337 93863 1.44 609.713 93864 6.34 630.768 93865 6.6 290.378 93866 -0.867 477.531 93867 2.42 293.340 93868 1.62 462.520 93869 4.81 563.664 93870 4.64 556.647 93871 4.84 408.102 93872 -2.33 271.334 93873 1.46 407.387 93874 2.55 407.890 93875 4.85 298.332 93876 0.987 175.184 93877 1.25 353.776 93878 0.886 330.374 93879 2.87 702.743 9388 2.3 650.755 93880 4.72 117.147 93881 -2.56 285.381 93882 2.06 155.195 93883 -0.424 289.327 93884 1.55 338.212 93885 -3.53 349.510 93886 4.21 316.435 93887 5.7 114.103 93888 -0.934 320.432 93889 2.6 336.513 93890 2.06 410.502 93891 2.03 408.518 93892 3.66 436.572 93893 3.66 450.466 93894 4.6 237.276 93895 2.29 492.480 93896 -1.44 361.868 93897 5.48 249.263 93898 0.73 304.295 93899 1.52 348.391 9390 1.77 550.644 93900 2.26 398.491 93901 1.58 372.373 93902 2.85 272.279 93903 0.0389 211.172 93904 -2.53 387.432 93905 3.56 485.840 93906 0.627 345.390 93907 0.988 318.411 93908 2.77 430.707 93909 9.19 481.52100 9391 2.19 362.464 93910 2.91 215.228 93911 -1.89 452.888 93912 4.33 267.242 93913 -1.05 333.410 93914 2.93 309.386 93915 1.36 813.937 93916 6.48 368.429 93917 4.36 407.750 93918 4.01 453.404 93919 -0.329 421.571 9392 0.735 258.232 93920 -1.46 224.210 93921 0.2 272.298 93922 0.388 370.486 93923 2.02 424.101 93924 -2.12 506.545 93925 3.74 297.698 93926 2.24 243.303 93927 4.77 292.241 93928 0.993 466.486 93929 4.82 236.229 93930 1.62 310.301 93931 3.19 379.501 93932 3.99 414.563 93933 5.26 433.520 93934 4.26 341.836 93935 2.72 537.655 93936 2.67 316.435 93937 5.66 278.349 93938 2.95 338.385 93939 2.11 248.318 9394 2.57 557.533 93940 4.54 499.812 93941 4.38 499.812 93942 4.35 264.121 93943 2.85 421.474 93944 2.34 331.364 93945 2.55 304.252 93946 1.82 276.273 93947 2.62 314.250 93948 1.21 427.875 93949 4.79 344.31540 9395 2.48 392.476 93950 3.78 382.441 93951 1.97 257.308 93952 1.07 265.309 93953 0.948 269.729 93954 3.99 290.386 93955 1.61 237.209 93956 0.796 471.731 93957 5.17 378.515 93958 1.9 366.461 93959 3.13 413.060 93960 2.76 378.493 93961 2.47 356.297 93962 3.56 465.704 93963 3.4 192.282 93964 3.11 424.701 93965 2.62 895.994 93966 6.14 366.413 93967 4.37 1007.052 93968 4.39 297.395 93969 1.49 563.63812 9397 5.81 476.546 93970 4.64 397.451 93971 4.52 228.270 93972 0.549 367.439 93973 2.84 494.589 93974 3.91 736.816 93975 4.14 323.142 93976 0.912 389.519 93977 2.38 350.412 93978 3.62 288.321 93979 2.68 408.51200 9398 2.63 318.306 93980 1.94 387.473 93981 2.27 282.291 93982 3.61 377.384 93983 1.87 194.232 93984 3.08 351.424 93985 2.44 490.641 93986 4.34 351.223 93987 2.72 416.637 93988 5.6 448.312 93989 4.4 444.97344 9399 2.63 319.312 93990 3.01 248.318 93991 3.47 487.640 93992 1.99 298.124 93993 -0.552 418.283 93994 4.05 789.958 93995 6.43 409.291 93996 2.52 336.382 93997 2.68 380.779 93998 4.41 466.436 93999 -0.792 372.36860 9400 2.24 247.245 94000 0.218 355.173 94001 4.69 227.218 94002 0.519 198.269 94003 0.298 507.789 94004 4.5 282.291 94005 3.61 307.344 94006 3.75 877.934 94007 4.22 484.495 94008 3.88 378.400 94009 3.72 426.71740 9401 8.67 256.254 94010 2.57 302.713 94011 2.66 311.381 94012 5.19 275.414 94013 3.64 320.381 94014 2.8 411.543 94015 4.05 1329.246 94016 -0.243 348.356 94017 2.65 222.265 94018 1.7 314.361 94019 2.97 426.71740 9402 9.23 314.391 94020 2.03 356.397 94021 2.25 448.466 94022 3.45 438.584 94023 3.38 372.421 94024 3.47 292.360 94025 2.6 282.291 94026 3.32 358.391 94027 4.14 363.473 94028 3.85 797.849 94029 4.61 358.341 9403 -1.67 273.379 94030 3 396.375 94031 1.7 408.518 94032 3.85 278.396 94033 2.63 498.418 94034 2.85 645.606 94035 -2.21 420.297 94036 4.84 330.338 94037 3.32 154.230 94038 -1.92 473.344 94039 4.01 352.815 94040 5.6 403.383 94041 2.94 260.372 94042 5.41 420.486 94043 4.54 402.404 94044 3.39 353.782 94045 2.59 353.483 94046 3.37 422.851 94047 3.73 250.365 94049 1.75 534.36300 9405 0.0705 263.766 94050 4.67 207.226 94051 1.78 423.807 94052 4.39 222.327 94053 1.74 270.281 94054 2.91 358.456 94055 4.25 296.321 94056 2.8 183.206 94057 3.9 213.191 94058 0.315 275.159 94059 2.81 534.600 94060 3.54 311.400 94061 4.46 271.272 94062 1.38 379.453 94063 2.31 323.366 94064 2.07 282.250 94065 -0.715 1007.052 94066 4.35 367.446 94067 2.77 310.305 94068 0.437 338.404 94069 3.57 498.69670 9407 0.624 524.794 94070 5.29 254.238 94071 3.33 394.809 94072 4.3 414.929 94073 3.08 412.547 94074 3.65 346.426 94075 3.15 449.504 94076 3.62 423.508 94077 3 330.290 94078 2.95 259.280 94079 0.795 394.241 94080 3.27 371.240 94081 3.68 899.938 94082 4.15 319.358 94083 3.44 345.249 94084 2.83 327.449 94085 2.83 1007.052 94086 4.35 254.284 94087 2.9 331.372 94088 2.86 352.389 94089 1.61 725.790 94090 4.63 280.279 94091 1.71 291.305 94092 2.11 201.204 94093 0.745 424.515 94094 4.18 271.320 94095 2.27 344.390 94096 3.16 754.694 94097 2.6 341.858 94098 2.37 368.381 94099 2.95 499.70464 9410 0.681 493.000 94100 5.61 848.920 94101 5.21 468.343 94102 4.2 408.453 94103 2.91 344.879 94104 6.39 589.638 94105 4.5 275.374 94106 1.18 342.457 94107 3.91 273.312 94108 1.62 346.426 94109 3.45 904.963 94110 4.59 283.322 94111 3.75 323.414 94112 3 613.618 94113 4.78 319.462 94114 -1.51 207.250 94115 1.9 369.436 94116 3.94 459.323 94117 5.33 456.968 94118 4.14 433.590 94119 -0.247 313.422 94120 2.76 363.344 94121 2.6 211.190 94122 1.57 393.281 94123 3.97 721.798 94124 5.66 330.349 94125 2.89 470.946 94126 4.89 339.340 94127 2.48 974.618 94128 6.92 305.122 94129 1.85 251.308 94130 2.61 272.326 94131 1.12 416.442 94132 4.09 434.357 94133 5.39 385.463 94134 3.88 236.350 94135 4.79 368.408 94136 2.81 311.381 94137 4.84 205.214 94138 0.748 452.571 94139 3.54 766.957 9414 3.99 411.457 94140 2.09 342.391 94141 3.9 436.577 94142 3.06 327.359 94143 1.59 261.298 94144 1.87 407.352 94145 3.32 306.751 94146 1.97 358.417 94147 1.87 725.830 94148 5.52 264.364 94149 1.07 273.083 94150 0.772 353.829 94151 1.67 368.842 94152 3.13 328.403 94153 5.46 899.938 94154 3.83 289.354 94155 2.61 441.504 94156 1.68 356.807 94157 1.68 327.398 94158 1.74 346.358 94159 3.62 346.28826 9416 1.91 473.568 94160 5.24 503.400 94161 4.47 157.234 94162 -2.32 412.362 94163 3.67 345.352 94164 2.67 283.756 94165 4.54 721.864 94166 5.34 382.494 94167 5.08 340.424 94168 1.28 843.054 94169 2.61 641.750 9417 2.88 487.552 94170 2.34 313.330 94171 3.59 329.738 94172 3.32 440.877 94173 3.43 390.443 94174 4.9 454.947 94175 3.34 318.370 94176 2.75 412.507 94177 3.4 326.375 94178 1.96 250.275 94179 1.01 342.371 94180 2.12 342.187 94181 4.79 446.450 94182 3.75 291.730 94183 4.64 310.372 94184 2.42 347.392 94185 3.63 335.400 94186 2.19 421.490 94187 3.79 339.432 94188 3.52 285.298 94189 0.773 314.419 9419 4.92 623.784 94190 4.09 296.321 94192 2.33 385.506 94193 4.84 268.357 94194 3.57 215.252 94195 1.45 244.336 94196 3.37 660.782 94197 4.32 374.432 94198 2.12 447.481 94199 4.78 316.435 9420 4.55 435.445 94200 4.72 689.753 94201 2.6 351.141 94202 4.06 485.496 94203 3.89 399.425 94204 1.18 417.461 94205 -1.71 241.286 94206 2.55 338.213 94207 3.51 316.332 94208 3.86 411.318 94209 2.33 300.29100 9421 -0.557 357.404 94210 2.14 336.452 94211 4.85 299.383 94212 3.9 326.409 94213 2.78 374.272 94214 3.7 301.768 94215 4.39 297.367 94216 3.85 313.367 94217 2.95 405.934 94218 4.63 311.394 94219 4.2 333.85548 9422 4.61 397.426 94220 1.7 392.516 94221 4.72 398.293 94222 6.09 402.509 94223 2.65 333.404 94224 3.66 456.536 94225 2.49 329.349 94226 4.15 325.817 94227 3.05 472.602 94228 3.12 457.563 94229 3.09 NaN 9423 2.29 414.518 94230 4.77 465.613 94231 3.7 344.362 94232 3.4 466.570 94233 4.66 475.603 94234 4.22 429.859 94235 3.09 331.455 94236 5.28 445.004 94237 5.37 298.254 94238 1.97 343.379 94239 3.32 179.259 9424 1.37 281.310 94240 2.43 505.572 94241 2.97 278.243 94242 1.82 358.303 94243 3.43 618.773 94244 1.66 360.431 94245 3.63 445.563 94246 3.93 278.243 94247 1.83 294.697 94248 2.47 442.576 94249 3.26 183.291 9425 1.22 489.572 94250 3.17 469.269 94251 3.55 352.617 94252 4.6 519.598 94253 3.11 388.398 94254 4.11 294.697 94255 2.47 334.586 94256 2.8 260.252 94257 2.02 401.524 94258 3.08 273.327 94259 3.97 268.26410 9426 3.34 493.162 94260 4.9 384.473 94261 1.88 392.659 94262 4.36 914.174 94263 4.31 612.144 94264 2.63 527.521 94265 1.65 296.323 94266 3.28 247.293 94267 3.11 265.333 94268 2.89 263.295 94269 2.93 222.23870 9427 3.57 221.215 94270 1.89 234.296 94271 4.08 357.452 94272 2.86 394.222 94273 2.63 374.907 94274 4.09 248.323 94275 4.67 429.601 94276 4.05 366.798 94277 4.27 434.351 94278 4.98 443.430 94279 4.78 462.40350 9428 0.274 384.561 94280 5.2 377.237 94281 5.3 461.925 94282 3.24 371.228 94283 4.01 392.478 94284 4.26 283.713 94285 3.63 446.517 94286 3.41 547.046 94287 5.46 222.307 94288 -1.93 384.422 94289 2.76 300.26290 9429 2.98 277.273 94290 0.573 188.316 94291 2.81 402.414 94292 4.3 474.501 94293 0.481 603.546 94294 4.71 411.308 94295 -3.64 1005.074 94296 2.83 320.343 94297 3.32 329.446 94298 2.48 275.300 94299 1.98 172.01086 943 2.85 316.263 94300 1.64 366.196 94301 3.88 582.715 94302 5.49 339.391 94303 3.62 434.423 94304 2.15 557.724 94305 5.11 446.498 94306 2.8 515.692 94307 2.73 314.386 94308 3.05 245.305 94309 1.47 439.553 94310 5.09 323.365 94311 2.52 199.212 94312 1.18 239.232 94313 -1.59 311.337 94314 -0.951 401.438 94315 2.08 315.371 94316 1.79 720.948 94317 4.02 226.226 94318 -0.402 481.523 94319 2.19 317.425 94321 4.09 424.529 94322 1.98 244.205 94323 -2.11 1139.238 94324 2.37 320.304 94325 -1.39 360.362 94327 2.44 409.231 94328 2.8 348.500 94329 3.01 786.558 9433 1.74 469.386 94330 -1.35 435.520 94331 3.92 386.568 94332 7.32 502.573 94333 3.25 349.406 94334 -1.56 357.444 94335 1.96 287.354 94336 3.01 408.916 94337 2.37 606.773 94338 8.79 339.603 94339 4.81 514.61690 9434 5.22 1664.895 94340 0.212 1449.256 94341 -0.903 707.705 94342 5.27 414.539 94343 -1.7 446.577 94344 3.56 332.478 94345 3.44 873.079 94346 5.16 1422.697 94347 -1.37 847.006 94348 4.79 322.397 94349 3.19 300.740 9435 2.11 360.468 94350 0.553 545.622 94351 2.36 418.441 94352 2.52 307.430 94353 3.84 267.237 94354 -1.92 223.274 94355 2.67 223.336 94356 2.35 346.335 94357 1.92 586.186 94358 5.57 285.232 94359 -0.79 448.559 9436 1.33 1356.376 94360 -1.72 988.164 94361 -0.134 145.243 94362 1.03 465.522 94363 1.82 319.353 94364 0.0706 378.422 94365 3.24 705.635 94366 5.66 505.563 94367 3.67 720.812 94368 3.07 275.347 94369 1.66 680.74944 9437 5.52 437.492 94370 3.8 291.386 94371 2.54 316.478 94372 4.16 421.894 94373 3.07 478.880 94374 2.55 436.503 94375 -0.104 275.343 94376 2.12 447.527 94377 -1.57 457.477 94378 1.6 346.406 94379 1.63 317.513 9438 2.04 309.446 94380 4.75 255.784 94381 3.24 862.054 94382 3.17 360.488 94383 2.43 414.497 94384 3.64 508.636 94385 0.417 495.630 94386 5.08 382.535 94387 3.78 244.293 94388 0.407 482.194 94389 1.31 414.49816 9439 1.86 323.130 94390 0.982 478.578 94391 3.86 500.425 94392 8.46 470.599 94393 3.19 455.544 94394 4.17 1664.895 94395 0.212 548.626 94396 3.84 547.707 94397 4.36 182.217 94398 1.04 450.697 94399 8.65 197.231 9440 1.14 926.097 94400 -0.98 713.125 94401 2.1 300.826 94402 3.63 159.207 94403 -0.0359 454.473 94404 -2.03 237.295 94405 1.41 312.447 94406 4.02 453.874 94407 2.58 539.578 94408 -1.68 370.424 94409 3.15 306.354 9441 0.455 329.366 94410 3.42 340.437 94411 0.245 1269.413 94412 -0.984 479.526 94413 3.31 154.120 94414 0.798 408.877 94415 1.64 324.418 94416 3.1 454.511 94418 -0.579 333.467 94419 4.45 410.41660 9442 3.1 330.505 94422 4.71 241.247 94423 -2.55 548.626 94424 3.84 277.344 94425 1.56 394.466 94426 5.35 455.468 94427 -0.132 306.508 94429 4.31 354.43940 9443 4.79 226.230 94430 0.0655 261.249 94431 1.66 371.388 94432 2.97 185.181 94433 0.0786 315.452 94434 5.4 234.291 94435 2.8 204.310 94436 -0.456 319.141 94437 0.627 207.269 94438 1.82 464.854 94439 2.37 1101.259 9444 0.4 179.302 94440 2.57 228.377 94441 3.49 400.617 94442 2.02 414.534 94443 5.14 288.425 94444 3.19 246.193 94445 -1.14 536.786 94446 7.49 384.430 94447 1.28 329.864 94448 5.24 318.431 94449 -0.528 387.43310 9445 2.09 558.641 94450 4.49 555.577 94451 -2.2 822.942 94452 0.922 572.863 94453 4.47 350.391 94454 1.84 557.600 94455 0.831 415.567 94456 3.21 444.435 94457 2.28 387.470 94458 3.56 365.787 94459 -0.435 459.92430 9446 2.09 679.024 94460 6.12 379.494 94461 2.01 388.415 94462 2.93 244.205 94463 -1.85 316.435 94464 5.08 615.629 94465 -2 284.312 94466 4.38 292.203 94467 4.75 246.349 94468 1.48 567.681 94469 5.17 216.665 9447 1.87 395.416 94470 0.125 328.406 94471 1.76 376.574 94472 4.96 417.967 94473 3.7 248.318 94474 3.47 416.511 94475 1.68 775.065 94476 5.48 312.410 94477 2.58 267.283 94478 2.5 173.210 94479 0.437 291.42990 9448 6.06 455.544 94480 5.19 259.261 94481 -0.096 369.482 94482 4.37 296.404 94483 4.48 333.466 94484 3.71 519.557 94485 -1.57 574.097 94486 3.78 350.455 94487 4.7 358.437 94488 3.49 404.319 94489 2.18 225.28420 9449 0.53 474.556 94490 2.29 212.243 94491 -0.0831 231.165 94492 1.43 385.365 94493 -0.092 390.514 94494 2.72 402.525 94495 3.16 352.466 94496 3.13 201.268 94497 -0.0934 310.431 94498 4 816.891 94499 -0.175 268.09492 945 3.18 548.649 9450 0.53 398.394 94500 2.21 312.410 94501 2.58 778.934 94502 4.06 432.594 94503 3.97 243.687 94504 1.96 394.358 94506 1.59 305.368 94507 -0.0384 184.150 94508 -1.23 384.509 94509 4.07 298.340 94510 0.726 435.435 94511 0.0793 236.274 94513 0.13 511.807 94514 6.01 958.226 94515 4.1 837.048 94516 3.42 378.273 94517 3.06 157.211 94518 -1.81 500.623 94519 2.02 242.317 94520 1.37 345.846 94521 1.6 317.385 94522 2.44 329.802 94523 4.47 305.413 94524 3.95 396.445 94525 2.96 389.329 94527 2.83 404.541 94528 4.39 527.521 94529 -0.996 471.675 9453 5.21 534.428 94530 3.29 318.349 94531 1.52 717.850 94532 3.05 258.271 94533 3.83 312.434 94534 3 916.102 94535 1.42 343.393 94536 4.11 307.385 94538 2.84 281.353 94539 2.8 602.370 9454 2.7 301.387 94540 2.12 525.632 94541 0.488 570.758 94543 5.28 306.342 94544 0.863 456.921 94546 6.22 221.298 94547 3.04 429.128 94548 4.99 435.883 94549 2.45 363.578 9455 3.93 458.391 94550 3.37 875.095 94551 5.34 363.391 94552 -0.708 274.319 94553 1.69 424.529 94554 1.98 352.495 94555 6.16 275.217 94556 2.27 563.619 94557 0.961 260.332 94558 1.82 388.889 94559 2.38 528.635 9456 3.99 418.567 94560 4.66 324.374 94561 2.5 370.378 94562 2.4 309.406 94563 3.89 218.101 94564 -0.468 199.161 94565 -0.934 346.461 94566 2.08 990.208 94567 3.95 386.471 94568 3.81 880.986 94569 3.42 136.23404 9457 4.23 924.081 94570 -1.18 414.477 94571 3.22 320.343 94572 4.5 424.435 94573 2.37 236.137 94574 1.29 405.449 94575 1.03 390.514 94576 4.01 313.392 94577 3.33 434.275 94578 6.05 172.206 94579 -0.243 238.177 94580 0.602 288.382 94581 2.57 258.058 94582 2.06 230.260 94583 3.29 364.778 94585 2.31 267.237 94586 -1.92 182.183 94587 -0.933 435.493 94588 2.98 316.478 94589 4.25 167.205 94590 1.03 354.483 94591 6.04 395.492 94592 6.07 337.413 94593 3.76 424.387 94594 -0.16 211.258 94595 0.358 332.478 94596 3.2 388.845 94598 2.98 392.573 94599 3.42 300.39206 9460 3.06 339.538 94600 4.53 289.370 94601 1.95 517.557 94602 0.5 411.467 94603 3.83 520.474 94604 -0.58 357.318 94605 0.95 807.881 94606 2.38 245.321 94607 3.32 299.348 94608 0.807 510.817 94609 8.51 390.385 94610 1.21 306.440 94611 3.63 691.608 94612 4.18 129.114 94613 0.112 363.497 94614 2.94 238.200 94615 -0.523 429.595 94616 4.97 317.423 94617 3.69 244.269 94618 -0.915 608.680 94619 3.63 376.447 94620 0.952 214.246 94621 -0.849 139.198 94622 0.498 282.333 94623 3.17 242.317 94624 1.37 997.389 94625 7.49 349.311 94626 1.43 588.558 94627 1.28 426.656 94628 3.83 300.263 94629 2.38 412.60470 9463 5.07 535.682 94630 4.52 133.191 94631 1.46 288.491 94633 7.29 334.416 94634 2.4 444.543 94635 -0.0522 268.228 94636 1.34 334.392 94637 1.83 305.369 94638 0.0868 507.685 94639 3.42 400.59400 9464 5.8 235.216 94640 -2.6 204.226 94641 0.344 463.838 94642 4.53 187.057 94643 -2.15 568.667 94644 5.81 386.254 94645 1.04 304.320 94646 2.41 284.354 94647 3.02 334.328 94648 -0.4 223.269 94649 1.58 454.511 94650 -0.579 827.997 94651 2.89 390.566 94652 4.65 453.452 94653 0.11 204.310 94654 -0.456 439.571 94655 2.02 708.753 94656 3.52 429.602 94657 3.06 220.249 94658 1.11 114.103 94659 -0.934 344.489 9466 3.7 338.310 94660 1.42 283.326 94661 1.03 904.882 94662 0.942 306.230 94663 5.17 560.567 94664 4.33 171.201 94665 -1.95 328.429 94666 1.1 1155.436 94667 -2.37 234.296 94668 3.93 268.351 94669 3.76 391.507 94671 4 481.572 94672 -0.787 436.515 94673 2.45 372.545 94674 3.07 308.415 94675 2.99 547.587 94676 -1.6 276.313 94677 1.52 567.785 94678 4.71 414.406 94679 2.02 264.36330 9468 3.35 311.419 94680 4.24 557.829 94681 4.76 468.537 94682 4.68 343.418 94683 3.52 392.573 94684 3.42 206.309 94685 2.45 495.736 94686 8.07 424.387 94687 -0.16 154.124 94688 -0.864 244.312 94689 -0.568 300.825 9469 3.35 285.225 94690 2.54 346.343 94691 2.41 517.063 94692 4.18 352.509 94693 4.62 804.020 94694 3 328.489 94695 6.55 525.078 94696 1.87 413.421 94697 2.43 485.939 94698 3.22 424.927 94699 4.09 472.39830 9470 2.07 318.300 94700 -1.19 285.232 94701 -0.79 278.308 94702 0.105 511.445 94703 4.11 215.165 94704 1.73 291.431 94705 6.06 232.239 94706 1.31 307.430 94707 3.84 368.295 94708 1.7 463.549 94709 2.15 586.186 94710 5.57 270.367 94711 3.45 670.842 94712 4.7 321.460 94713 3.95 266.254 94714 -0.412 350.431 94715 0.637 466.532 94716 2.96 527.605 94717 4.53 155.281 94718 4 300.337 94719 1.14 430.937 94720 3.54 248.156 94721 2.41 493.658 94722 2.87 362.356 94723 0.191 421.452 94724 2.7 412.629 94725 3.44 654.595 94726 4.2 464.948 94728 4.26 291.386 94729 2.21 351.01200 9473 5.42 461.493 94730 -0.128 369.336 94731 4.32 379.374 94732 2.32 791.064 94733 4.94 383.464 94734 -0.929 284.310 94735 1.37 220.335 94736 2.54 435.665 94737 5.65 299.308 94738 -1.66 455.468 94739 -0.132 218.295 94740 1.72 303.421 94741 4.35 495.532 94742 1.86 400.638 94743 6.78 262.222 94744 -0.299 354.397 94745 3.45 298.762 94746 3.64 484.386 94748 3.67 328.492 94749 4.9 367.548 94750 4.71 384.422 94751 2.76 275.257 94752 2.08 533.557 94753 -2.03 279.375 94754 3.32 459.551 94755 3.74 585.690 94756 1.53 445.617 94757 4.66 348.437 94758 2.55 359.659 94759 5.45 441.359 94760 2.33 239.268 94761 1.38 265.305 94762 0.407 224.217 94764 -0.549 265.353 94765 2.6 298.420 94766 2.97 289.804 94767 3.69 240.344 94768 3.91 305.287 94769 2.16 234.335 9477 3.86 627.637 94770 2.1 394.471 94771 1.04 616.747 94772 0.272 337.479 94773 2.29 302.344 94774 2.19 327.418 94775 3.31 245.321 94776 1.33 426.577 94777 4.12 358.455 94778 0.0961 400.638 94779 6.99 296.446 94780 5.87 299.755 94781 1.83 450.506 94782 4.54 368.469 94783 1.38 396.441 94784 -0.142 659.339 94785 7.33 294.348 94786 2.01 293.428 94787 4.49 685.691 94788 -1.88 266.337 94789 0.806 352.428 9479 3.12 435.513 94790 4.5 133.191 94791 1.46 296.404 94792 3.6 431.201 94793 1.91 172.093 94794 -0.168 312.447 94795 3.24 152.178 94796 0.00846 179.302 94797 3.08 527.521 94798 1.65 290.078 948 3.18 462.591 94800 3.96 322.749 94801 2.91 1056.222 94802 -0.46 464.542 94803 3.61 200.152 94804 -0.128 284.243 94805 2.81 260.079 94806 -0.694 307.284 94807 2.56 304.254 94808 -2.05 358.432 94809 2.41 350.493 9481 2.05 481.504 94810 3.88 380.658 94811 0.544 402.438 94812 3.91 418.490 94813 3.72 577.641 94814 5.07 447.489 94815 2.91 324.418 94816 3.1 393.436 94817 3.77 792.009 94818 2.93 336.388 94819 2.35 306.444 94820 3.83 354.444 94821 2.62 491.459 94822 4.21 1153.414 94823 1.61 350.461 94824 0.738 1390.709 94825 -1.23 1167.182 94826 -1.24 452.284 94827 2.81 396.618 94828 1.07 1167.357 94829 2.97 582.858 94830 4.21 426.554 94831 0.686 578.740 94832 1.95 941.126 94833 1.84 678.775 94834 -0.132 820.929 94835 2.88 534.729 94836 1.92 552.752 94837 3.96 538.600 94838 -1.35 769.157 94839 4.69 596.895 94840 4.81 492.647 94841 -2.37 326.520 94842 2.66 533.630 94843 3.53 550.693 94844 1.66 475.617 94846 3.2 304.405 94847 -0.953 469.965 94848 3.3 373.402 94849 4.12 216.279 9485 2.16 631.619 94850 3.18 636.823 94851 4.75 619.106 94852 4 594.701 94853 4.19 641.801 94854 5.61 646.756 94855 4.15 582.775 94856 3.72 641.801 94857 5.61 630.756 94858 4.35 619.676 94859 4.69 596.697 94860 3.33 636.823 94861 4.75 636.823 94862 4.75 663.788 94863 3.99 502.606 94864 3.21 602.744 94865 3.88 596.697 94866 3.33 634.720 94867 4.29 636.823 94868 4.75 646.756 94869 4.15 502.606 94870 3.21 602.744 94871 4.09 596.697 94872 3.33 636.823 94873 4.75 594.701 94874 4.19 612.591 94875 4.42 636.823 94876 4.75 619.106 94877 4 619.106 94878 4 594.701 94879 4.19 502.606 94880 3.21 636.823 94881 4.75 663.687 94882 3.8 602.744 94883 3.88 646.756 94884 4.15 619.106 94885 4 641.801 94886 5.61 752.818 94887 4.17 521.653 94888 2.4 636.823 94889 4.75 502.606 94890 3.21 646.756 94891 4.15 631.619 94892 3.18 641.801 94893 5.61 612.591 94894 4.42 636.823 94895 4.75 502.606 94896 3.21 646.756 94897 4.15 619.815 94898 4.05 596.697 94899 3.33 206.094 949 2.65 612.591 94900 4.42 602.744 94901 3.88 636.823 94902 4.75 594.701 94903 4.19 619.815 94904 4.05 636.823 94905 4.75 612.591 94906 4.42 596.697 94907 3.33 636.703 94908 3.72 624.553 94909 4.71 641.801 94910 5.61 630.756 94911 4.35 619.815 94912 4.05 589.683 94913 2.87 619.815 94914 4.05 502.606 94915 3.21 619.676 94916 4.59 683.140 94917 3.89 602.744 94918 3.88 594.701 94919 4.19 263.293 9492 3.03 641.801 94920 5.61 612.591 94921 4.42 594.701 94922 4.19 619.106 94923 4 628.671 94924 2.1 534.476 94925 4.45 646.756 94926 4.15 636.823 94927 4.75 612.591 94928 4.42 612.591 94929 4.42 428.73330 9493 9.19 502.606 94930 3.21 636.823 94931 4.75 589.683 94932 2.87 578.528 94933 4.14 619.106 94934 4 596.697 94935 3.33 636.823 94936 4.75 594.701 94937 4.19 596.697 94938 3.33 619.815 94939 4.05 391.91300 9494 5.37 641.801 94940 5.61 612.591 94941 4.42 594.701 94942 4.19 619.106 94943 4 653.520 94944 5.17 602.744 94945 3.88 619.815 94946 4.05 641.801 94947 5.61 619.106 94948 4 619.676 94949 4.59 240.43300 9495 1.73 582.775 94950 3.72 589.683 94951 2.87 502.606 94952 3.21 451.953 94953 3.4 240.711 94954 1.42 423.900 94955 2.76 451.953 94956 3.41 438.479 94957 4.43 473.956 94958 3.23 326.433 94959 3.99 9496 1.91 310.219 94960 5.1 279.380 94961 3.54 228.202 94962 -1.69 513.667 94963 4.41 239.225 94964 -2.25 307.347 94965 1.63 360.402 94966 2 437.577 94967 6.02 914.174 94968 4.31 392.405 94969 2.04 793.037 9497 5.05 422.556 94971 3.88 497.495 94972 1.68 244.053 94973 -2.97 622.284 94974 4.11 401.538 94975 0.293 791.064 94976 4.94 696.845 94977 1.5 274.415 94978 7.28 427.262 94979 3.83 322.354 9498 0.198 292.376 94980 2.26 326.819 94981 3.23 418.484 94982 1.99 511.943 94983 5.01 293.327 94984 2.09 331.365 94985 3.94 427.472 94986 3.94 390.560 94987 3.96 324.159 94988 3.67 356.466 94989 7.3 324.36890 9499 0.0608 539.649 94990 2.94 419.522 94991 5.01 818.046 94992 3.18 485.215 94993 5.76 296.345 94994 2.79 185.221 94995 -0.604 362.063 94996 2.26 368.281 94997 -3.33 371.479 94998 3.97 341.408 94999 1.41 343.447 95000 2.95 389.596 95001 6.26 458.373 95002 2.12 380.352 95003 2.32 378.512 95004 4.04 434.535 95005 3.59 398.495 95006 5.36 479.609 95007 3.42 573.701 95008 5.37 363.417 95009 1.57 383.33720 9501 5.06 556.401 95010 3.46 326.816 95011 4.92 592.320 95012 6.29 336.388 95013 2.53 424.299 95014 5.03 520.488 95015 3.07 371.865 95016 4.36 471.452 95017 1.94 199.247 95018 0.00866 234.276 95020 2.51 427.411 95021 -1.22 425.525 95022 1.84 428.527 95023 3.1 278.695 95024 2.46 489.397 95025 3.92 469.574 95026 3.83 336.385 95027 3.44 443.521 95028 1.65 456.461 95030 5.33 260.356 95031 3.12 548.633 95032 4.29 389.448 95033 4.32 458.553 95034 4.38 425.525 95035 1.84 209.288 95036 3.52 345.438 95037 4.48 172.162 95038 -3.22 322.397 95039 4.21 393.561 95040 6.85 334.326 95041 2.55 353.417 95042 3 371.412 95043 2.81 406.474 95044 2.16 380.519 95045 3.67 166.958 95046 0.279 428.866 95047 3.63 310.431 95048 7.11 500.353 95049 3.83 817.63600 9505 3.8 347.327 95050 0.461 300.208 95051 3.76 294.416 95052 5.21 360.410 95053 3.54 492.423 95054 4.78 457.529 95055 2.78 493.561 95056 3.17 588.558 95057 1.28 213.236 95058 1.14 380.531 95059 3.83 319.26800 9506 -1.52 396.487 95060 1.93 405.418 95061 4.22 350.457 95062 5.51 905.034 95063 1.65 459.455 95064 1.11 360.001 95065 2.66 382.455 95066 5.32 292.031 95067 1.41 434.485 95068 3.25 588.775 95069 7.54 284.264 9507 3.15 343.729 95070 4.39 358.479 95071 3.26 314.312 95072 1.52 433.504 95073 2.25 509.728 95074 5.61 411.433 95075 2.89 411.433 95076 2.67 417.504 95077 4.1 505.563 95078 2.28 347.391 95079 1.37 298.234 9508 -1.88 456.990 95080 3.31 456.990 95081 3.31 423.896 95082 2.2 415.445 95083 2.91 335.380 95084 -0.836 338.243 95085 2.27 529.717 95086 4.34 352.341 95087 1.81 487.422 95088 4.42 457.997 95089 2.4 696.82850 9509 5.18 513.616 95090 3.33 597.709 95091 4.63 532.081 95092 4.88 505.498 95093 3.58 592.129 95094 4 506.700 95095 3.16 581.491 95096 4.34 778.934 95097 4.09 370.449 95098 3.04 308.338 95099 0.999 798.998 9510 0.37 461.595 95100 3.14 387.515 95101 5.55 412.485 95102 0.703 475.622 95103 3.28 665.726 95104 -1.33 307.390 95105 4.02 430.621 95106 4.32 318.416 95107 4.66 254.323 95108 4.18 178.140 95109 -2.21 369.455 9511 -0.216 448.550 95110 2.33 359.503 95111 0.477 454.473 95112 -2.03 383.395 95113 2.5 610.562 95114 -0.166 130.142 95115 -0.343 539.578 95116 -1.68 616.747 95117 0.272 407.638 95118 3.75 337.456 95119 3.89 652.777 9512 5.62 304.254 95120 -2.04 347.222 95121 -3.27 287.311 95122 0.306 1111.324 95123 4.59 248.318 95124 3.47 402.525 95125 3.16 171.237 95126 -1.5 267.237 95127 -1.92 354.783 95128 2.31 465.946 95129 3.39 666.716 95130 4.34 270.367 95131 3.45 326.433 95132 1.73 346.469 95133 3.05 436.503 95134 -0.104 311.462 95135 4.24 456.701 95136 8.57 424.985 95137 1.82 615.629 95138 -2 1356.376 95139 -1.72 608.725 9514 5.76 354.099 95140 -0.934 364.418 95141 2.27 484.592 95142 4 408.400 95143 1.3 813.970 95144 3.61 873.079 95145 5.16 352.428 95146 3.12 480.640 95147 4.36 414.454 95148 3.88 413.421 95149 2.43 636.735 9515 5.53 358.215 95150 1.04 293.271 95151 -2.28 447.507 95152 1.77 244.205 95153 -1.85 413.637 95154 4.68 316.478 95155 4.25 244.312 95156 -0.568 465.624 95157 1.6 470.599 95158 3.19 411.467 95159 3.83 650.75360 9516 4.72 531.432 95160 4.34 343.374 95161 0.739 804.020 95162 3 364.778 95163 2.31 924.081 95164 -1.18 228.206 95165 -1.94 376.574 95166 4.96 302.279 95167 2.35 789.097 95168 -1.61 327.375 95169 2.46 1233.348 9517 -0.284 352.448 95170 1.61 392.304 95171 4.59 324.418 95172 3.1 478.925 95173 4.45 356.589 95174 4.34 575.700 95175 3.52 316.435 95176 5.66 305.368 95177 -0.0384 354.463 95178 2.14 433.406 95179 2.7 914.729 9518 2.79 267.242 95180 -1.05 404.497 95181 0.627 418.567 95182 4.66 190.242 95183 0.187 354.444 95184 2.62 340.379 95185 -2.96 467.515 95186 -1.92 363.390 95187 0.0942 337.885 95188 4 415.653 95189 4.76 311.37498 9519 3.12 198.176 95190 -2.51 272.383 95191 3.94 827.997 95192 2.84 296.200 95193 -0.46 367.809 95194 0.187 837.048 95195 3.42 303.358 95196 3.54 404.541 95197 4.39 377.484 95198 3.77 416.575 95199 2.52 168.14670 952 1.39 323.839 9520 3.56 296.364 95200 2.01 477.596 95201 -1.23 362.461 95202 1.55 547.587 95203 -1.6 252.341 95204 0.186 926.097 95205 -0.828 294.391 95206 2.93 813.970 95207 2.84 176.124 95209 -1.54 345.846 95210 1.6 299.308 95211 -1.66 288.425 95212 3.37 396.649 95213 7.46 383.485 95214 3.69 670.872 95215 3.46 320.470 95216 3.2 195.214 95217 -1.88 394.827 95218 4.85 484.386 95219 3.67 344.27084 9522 -0.611 835.075 95220 2.95 265.356 95221 -2.51 238.157 95222 -0.505 315.238 95223 2.08 645.671 95224 -0.74 160.191 95225 -2.71 351.424 95226 3.57 733.928 95227 2.63 266.295 95228 3.51 114.103 95229 -0.934 636.736 95230 3.86 614.687 95231 3.21 365.406 95232 -1.8 367.423 95233 2.82 182.131 95234 1.11 534.623 95235 3.8 249.738 95236 2.5 364.778 95237 2.31 459.522 95238 -1.71 453.171 95239 2.03 244.333 9524 1.83 585.522 95240 4.78 328.272 95241 -0.997 684.820 95242 4.8 460.288 95243 2.3 212.243 95244 -0.0831 221.253 95245 1.08 165.189 95246 2.06 451.476 95247 3.3 634.669 95248 4.21 301.255 95249 -0.676 188.180 95250 1.63 411.476 95251 1.95 444.543 95252 -0.565 684.820 95253 4.8 231.313 95254 0.925 325.469 95255 5.34 340.413 95256 4.59 216.066 95258 1.35 634.669 95259 4.21 632.632 95260 4.34 281.415 95261 3.45 182.223 95262 -1.3 386.444 95263 5.11 585.522 95264 4.78 260.374 95265 6.87 350.463 95266 2.93 345.258 95267 4.22 244.290 95268 2.71 230.356 9527 0.205 634.669 95270 4.21 354.309 95271 -0.0712 453.498 95272 2.92 395.461 95273 2.94 329.318 95274 3.58 476.227 95275 2.91 301.193 95276 2.87 684.820 95277 4.8 274.383 95278 3.2 684.820 95279 4.8 342.280 9528 2.98 235.241 95280 2.78 619.676 95281 4.69 488.603 95282 2.16 449.508 95283 2.48 634.669 95284 4.21 263.295 95285 3.58 354.447 95286 3.95 634.669 95287 4.21 489.648 95288 4.01 298.291 95289 3.31 326.213 9529 2.6 684.820 95290 4.8 684.820 95291 4.8 301.193 95292 2.03 634.669 95293 4.21 290.277 95294 3.26 684.820 95295 4.8 346.375 95296 0.223 260.356 95297 2.95 272.257 95298 0.697 376.365 95299 -1.46 362.461 95300 1.55 246.330 95301 2.45 414.048 95302 1.91 348.356 95303 2.26 344.247 95304 2.57 603.513 95305 5.22 684.820 95306 4.8 684.820 95307 4.8 438.932 95308 3.62 357.859 95309 4.09 603.513 95310 5.22 238.628 95311 1.71 684.820 95312 4.8 294.391 95313 3.44 294.265 95314 2.63 207.190 95315 -0.254 270.247 95316 0.573 356.499 95317 6.33 455.308 95318 2.28 634.669 95319 4.21 425.31554 9532 -2.23 325.147 95320 2.16 294.265 95321 2.52 281.348 95322 0.624 114.533 95323 0.714 203.194 95324 1.41 381.423 95325 4.04 684.820 95326 4.8 684.820 95327 4.8 214.264 95328 1.12 436.899 95329 2.7 345.33564 9533 -2.71 309.323 95330 1.65 351.360 95331 1.27 650.887 95332 2.27 1824.651 95333 -0.903 941.126 95334 1.84 572.666 95335 1.22 1163.150 95336 -1.04 499.948 95337 3.3 583.631 95338 -1.89 1163.150 95339 -1.04 505.29544 9534 -1.85 431.534 95340 4.02 371.419 95341 0.594 385.894 95342 3.34 362.375 95343 1.77 306.508 95344 4.31 458.514 95345 -1.71 366.838 95346 5.05 198.221 95347 1.57 470.599 95348 3.19 366.327 95349 2.49 469.933 95350 4.53 360.488 95351 2.43 356.542 95352 6.87 791.064 95353 4.94 926.097 95354 -0.828 328.320 95355 2.25 456.990 95356 3.31 471.510 95357 0.03 530.651 95358 2.48 480.640 95359 4.59 254.34960 9536 3.05 1173.445 95360 1.48 376.424 95361 4.27 366.454 95362 3.39 294.391 95363 3.89 411.429 95364 3.22 332.419 95365 2.61 332.419 95366 2.61 364.438 95367 2.37 306.334 95368 2.42 269.342 95369 0.537 276.332 9537 2.3 318.370 95370 2.38 371.433 95371 3.52 418.461 95372 3.49 376.424 95373 4.27 365.494 95374 4.24 306.334 95375 2.42 423.464 95376 3.12 386.510 95377 4.36 379.496 95378 4.64 423.464 95379 3.12 228.335 9538 5.83 371.433 95380 3.52 379.496 95381 4.64 398.452 95382 3.4 374.437 95383 1.61 365.494 95384 4.24 398.452 95385 3.4 366.454 95386 3.39 386.444 95387 3.27 374.433 95388 2.56 364.438 95389 2.37 228.335 9539 5.83 386.444 95390 3.27 413.469 95391 2.58 387.475 95392 2.56 387.475 95393 2.56 413.469 95394 2.58 495.658 95395 2.31 526.669 95396 3.3 575.762 95397 3.86 622.796 95398 4.43 569.733 95399 4.27 559.700 95400 3.51 569.733 95401 4.27 559.700 95402 3.51 487.593 95403 1.09 573.727 95404 3.55 569.733 95405 4.27 569.733 95406 4.27 569.733 95407 4.27 569.733 95408 4.27 573.727 95409 3.55 467.558 95410 2.58 617.780 95411 3.77 586.739 95412 4.58 548.598 95413 3.98 609.701 95414 2.94 581.810 95415 4.68 512.617 95416 3.76 573.727 95417 3.55 487.593 95418 1.09 487.593 95419 1.09 272.322 9542 -2.55 487.593 95420 1.09 487.593 95421 1.09 487.593 95422 1.09 569.733 95423 4.27 487.593 95424 1.09 569.733 95425 4.27 487.593 95426 1.09 569.733 95427 4.27 569.733 95428 4.27 569.733 95429 4.27 250.70400 9543 2.69 569.733 95430 4.27 559.700 95431 3.51 573.727 95432 3.55 573.727 95433 3.55 569.733 95434 4.27 569.733 95435 4.27 569.733 95436 4.27 367.417 95437 2.63 618.672 95438 4.06 542.666 95439 3.32 399.61788 9544 5.29 542.666 95440 3.32 618.672 95441 4.06 488.576 95442 4.08 608.639 95443 4.35 562.722 95444 4.41 618.674 95445 4.67 379.520 95446 4.13 521.609 95447 2.34 542.666 95448 3.32 420.546 95449 2.31 542.666 95450 3.32 618.674 95451 4.67 537.623 95452 4.45 542.666 95453 3.32 425.455 95454 3.42 562.722 95455 4.41 607.621 95456 4.94 379.520 95457 4.13 353.459 95458 2.52 609.737 95459 4.88 404.81233 9546 2.28 609.737 95460 4.88 594.658 95461 3.73 488.576 95462 4.08 522.558 95463 3.44 594.658 95464 3.73 395.496 95465 1.92 594.658 95466 3.73 542.666 95467 3.32 608.639 95468 4.35 581.587 95469 3.68 522.558 95470 3.44 500.652 95471 4.01 618.674 95472 4.67 537.623 95473 4.45 367.417 95474 2.63 521.609 95475 2.34 573.727 95476 4.3 609.737 95477 4.88 609.737 95478 4.88 480.557 95479 1.76 494.734 9548 4.64 552.620 95480 3.71 543.677 95481 2.83 480.557 95482 1.76 483.625 95483 3.43 541.639 95484 3.07 521.624 95485 3.96 513.627 95486 2.1 509.621 95487 0.886 483.625 95488 3.43 353.460 95489 -0.138 106.151 9549 -1.8 463.495 95490 0.382 463.495 95491 0.382 494.578 95492 2.37 505.604 95493 3.29 505.653 95494 3 565.683 95495 3.4 464.602 95496 0.827 506.594 95497 2.29 512.666 95498 2.99 549.683 95499 3.45 154.16320 955 1.16 514.611 95500 4.14 497.627 95501 3.26 464.595 95502 3.56 531.641 95503 3.99 514.616 95504 2.55 407.508 95505 0.257 417.525 95506 -0.293 494.578 95507 2.37 505.606 95508 2.94 541.639 95509 3.07 447.526 95510 1.39 498.447 95511 2.41 583.722 95512 3.61 521.652 95513 2.79 499.624 95514 2.8 430.545 95515 0.416 461.576 95516 2.27 509.621 95517 0.886 541.639 95518 3.07 505.604 95519 3.29 9552 - 487.614 95520 2.62 500.590 95521 3.31 541.687 95522 0.807 552.619 95523 2.96 439.528 95524 1.08 513.626 95525 3.32 584.636 95526 4.17 497.555 95527 1.87 592.702 95528 3.71 481.607 95529 1.81 505.606 95530 2.94 477.558 95531 0.737 541.687 95532 0.912 500.652 95533 4.01 459.579 95534 1.69 556.648 95535 3.59 436.567 95536 1.96 571.687 95537 2.85 571.687 95538 3.53 557.704 95539 3.29 505.606 95540 2.94 543.615 95541 3.1 425.523 95542 0.487 551.638 95543 1.82 514.616 95544 2.55 519.699 95545 2.92 483.576 95546 2.55 509.638 95547 4.17 607.667 95548 3.82 480.560 95549 1.37 167.19200 9555 -0.371 552.619 95550 2.96 373.490 95551 2.35 541.661 95552 2.75 467.558 95553 2.58 505.604 95554 3.29 565.658 95555 3.48 551.638 95556 1.82 585.714 95557 3.5 493.531 95558 1.95 480.603 95559 1.53 545.631 95560 2.17 527.678 95561 3.46 480.560 95562 1.37 440.536 95563 1.42 502.564 95564 0.163 518.643 95565 3.09 487.614 95566 2.62 498.576 95567 0.597 373.490 95568 2.35 545.631 95569 2.17 529.650 95570 3.22 509.621 95571 0.886 473.566 95572 0.865 518.600 95573 2.65 491.606 95574 1.51 476.545 95575 0.773 572.718 95576 4.38 488.574 95577 3.17 519.699 95578 2.92 499.624 95579 2.8 457.567 95580 0.968 477.558 95581 0.737 514.616 95582 2.55 514.661 95583 1.65 497.585 95584 0.822 509.638 95585 4.17 493.621 95586 1.24 521.652 95587 2.85 477.579 95588 1.02 588.719 95589 3.74 477.579 95590 1.02 497.555 95591 1.92 584.636 95592 4.17 529.650 95593 3.22 584.636 95594 4.17 588.719 95595 3.74 571.690 95596 2.24 445.556 95597 1.06 516.538 95598 2.9 459.583 95599 1.12 539.645 95600 3.28 445.556 95601 1.07 480.603 95602 1.5 487.614 95603 2.04 459.579 95604 1.69 493.531 95605 1.95 563.664 95606 3.53 459.579 95607 1.69 513.626 95608 3.32 513.626 95609 3.32 264.32000 9561 2.09 444.528 95610 0.0706 514.661 95611 1.65 520.685 95612 4.55 556.648 95613 3.59 557.704 95614 3.95 459.579 95615 1.69 571.687 95616 2.85 459.579 95617 1.69 430.545 95618 0.403 443.561 95619 2.44 457.362 95620 1.74 461.576 95621 2.27 557.704 95622 3.95 443.583 95623 1.48 567.696 95624 2.88 581.587 95625 3.68 480.557 95626 1.76 467.577 95627 3.58 498.447 95628 2.41 497.627 95629 3.26 423.506 95630 2 493.621 95631 1.17 518.600 95632 2.65 499.624 95633 2.8 508.614 95634 1.44 510.586 95635 1.81 566.690 95636 2.78 481.607 95637 1.81 489.567 95638 2.29 544.647 95639 0.0617 520.685 95640 4.55 512.666 95641 2.99 483.576 95642 2.55 477.579 95643 1.02 624.750 95644 3.41 505.653 95645 3 436.567 95646 1.96 476.611 95647 3.29 493.621 95648 1.17 510.586 95649 1.81 555.731 95650 4.26 505.606 95651 2.94 488.581 95652 0.952 518.643 95653 3.09 443.561 95654 2.44 502.564 95655 0.163 557.704 95656 2.25 499.624 95657 2.8 565.658 95658 3.48 443.561 95659 2.44 370.57500 9566 5.88 467.577 95660 3.58 480.557 95661 1.76 489.567 95662 2.29 607.643 95663 3.58 498.447 95664 2.26 512.666 95665 2.99 516.538 95666 2.9 557.704 95667 2.25 506.594 95668 2.29 505.604 95669 3.29 539.645 95670 3.28 567.631 95671 4.09 429.557 95672 1.2 514.639 95673 2.62 557.704 95674 3.95 467.558 95675 2.58 477.579 95676 1.02 551.638 95677 1.82 529.650 95678 3.22 503.656 95679 2.56 253.319 9568 1.31 518.643 95680 3.09 526.553 95681 1.45 476.611 95682 3.29 443.540 95683 0.871 464.558 95684 2.27 556.701 95685 0.732 473.566 95686 0.902 514.611 95687 4.14 556.648 95688 3.59 552.619 95689 2.96 518.607 95690 0.985 556.701 95691 0.676 488.574 95692 3.17 552.710 95693 2.41 492.611 95694 2.46 496.603 95695 1.09 481.607 95696 1.81 541.687 95697 0.912 565.658 95698 3.48 492.673 95699 3.29 182.13350 957 2.04 189.220 9570 0.45 541.661 95700 2.75 463.495 95701 0.382 529.650 95702 3.22 498.576 95703 0.597 407.508 95704 0.257 508.610 95705 2.84 518.600 95706 2.65 509.621 95707 0.595 578.744 95708 3.92 508.610 95709 2.84 443.628 9571 - 481.607 95710 1.81 571.687 95711 2.85 497.585 95712 0.92 498.659 95713 2.7 509.598 95714 2.04 565.658 95715 3.48 571.622 95716 3.51 541.661 95717 2.75 501.597 95718 2.02 514.611 95719 4.14 170.190 9572 0.0884 495.634 95720 2.14 502.564 95721 0.163 538.683 95722 2.35 477.579 95723 1.02 585.714 95724 2.35 592.665 95725 3.77 477.579 95726 1.02 505.606 95727 2.94 526.553 95728 1.25 480.603 95729 1.53 493.621 95730 1.1 447.526 95731 1.39 502.564 95732 0.163 494.578 95733 2.37 459.583 95734 1.22 503.656 95735 2.56 516.627 95736 4.1 552.641 95737 3.89 552.619 95738 2.96 538.683 95739 2.35 492.673 95740 3.29 549.683 95741 3.45 495.587 95742 3.72 514.639 95743 2.62 543.615 95744 3.1 526.553 95745 1.42 592.702 95746 3.71 556.701 95747 0.732 581.587 95748 3.68 509.621 95749 0.595 552.684 95750 3.79 562.722 95751 4.41 556.701 95752 0.676 445.553 95753 1.95 459.579 95754 1.69 516.591 95755 0.326 477.558 95756 0.737 485.641 95757 3.19 542.445 95758 2.37 500.652 95759 4.01 411.538 95760 2.96 508.614 95761 1.44 509.638 95762 4.17 470.537 95763 2.63 507.579 95764 2.64 451.562 95765 1.7 339.434 95766 -0.466 565.683 95767 3.4 459.579 95768 1.69 506.594 95769 2.29 152.23344 9577 2.08 473.566 95770 1.32 529.654 95771 1.8 541.457 95772 3.26 528.598 95773 2.77 624.750 95774 3.41 457.567 95775 0.968 592.665 95776 3.77 464.558 95777 2.27 501.597 95778 2.02 514.040 95779 1.3 204.35110 9578 5.93 526.644 95780 3.41 485.578 95781 2.59 467.577 95782 3.58 527.678 95783 3.46 521.624 95784 3.96 572.718 95785 4.38 439.528 95786 1.08 513.627 95787 2.1 514.040 95788 1.46 506.594 95789 2.29 567.696 95790 2.88 555.731 95791 4.26 585.714 95792 3.5 445.556 95793 1.07 494.578 95794 2.37 481.607 95795 1.81 497.627 95796 3.26 519.699 95797 2.92 556.701 95798 0.676 439.528 95799 1.08 411.538 95800 2.96 516.538 95801 2.9 473.566 95802 1.32 543.615 95803 3.1 546.678 95804 3.07 480.557 95805 1.76 458.555 95806 0.821 585.714 95807 3.5 531.641 95808 3.99 500.652 95809 4.01 513.627 95810 2.1 480.557 95811 1.76 442.552 95812 2.14 500.656 95813 1.83 480.557 95814 1.76 543.615 95815 3.1 506.594 95816 2.29 457.362 95817 1.74 526.553 95818 1.42 497.627 95819 3.26 360.31480 9582 2.98 493.531 95820 1.95 499.624 95821 2.8 528.598 95822 2.77 459.579 95823 1.69 488.581 95824 0.952 481.607 95825 1.81 461.576 95826 2.27 487.614 95827 2.04 480.557 95828 1.76 563.664 95829 3.53 192.255 9583 3.81 501.619 95830 1.12 459.583 95831 1.33 470.537 95832 2.63 555.731 95833 4.26 552.619 95834 2.96 521.581 95835 3.47 445.556 95836 1.07 583.722 95837 3.61 552.710 95838 2.41 567.659 95839 1.92 493.621 95840 1.02 476.611 95841 3.29 487.614 95842 2.62 508.610 95843 2.84 507.579 95844 2.64 501.619 95845 1.16 553.653 95846 3.36 479.595 95847 0.844 491.606 95848 1.51 585.714 95849 3.5 439.528 95850 1.08 544.647 95851 0.0617 568.726 95852 4.32 483.576 95853 2.55 538.683 95854 2.35 464.558 95855 2.27 514.616 95856 2.55 503.656 95857 2.56 445.553 95858 1.95 545.631 95859 2.17 375.54800 9586 4.77 505.606 95860 2.94 442.552 95861 2.14 543.615 95862 3.1 546.678 95863 3.07 464.558 95864 2.27 495.587 95865 3.72 498.576 95866 0.597 417.525 95867 -0.293 505.653 95868 2.93 459.579 95869 1.69 384.42700 9587 1.28 492.611 95870 2.46 516.627 95871 4.1 512.666 95872 2.99 443.540 95873 0.871 488.581 95874 0.813 519.699 95875 2.92 506.594 95876 2.29 487.614 95877 2.62 526.553 95878 1.39 495.634 95879 2.14 263.78600 9588 3.93 526.553 95880 1.39 505.653 95881 2.93 552.641 95882 3.89 551.638 95883 1.82 487.614 95884 2.04 503.656 95885 2.56 555.663 95886 4.05 594.443 95887 3.75 459.583 95888 1.12 545.631 95889 2.17 300.24704 9589 3.93 556.701 95890 0.676 513.627 95891 2.1 519.699 95892 2.92 542.689 95893 3.86 531.641 95894 3.99 495.587 95895 3.72 557.679 95896 4.26 443.583 95897 1.67 592.665 95898 3.77 506.570 95899 2.7 331.17100 9590 4.07 552.641 95900 3.89 470.537 95901 2.63 543.615 95902 3.1 485.641 95903 3.19 499.624 95904 2.8 496.603 95905 1.01 339.434 95906 -0.418 494.578 95907 2.37 484.589 95908 2.64 518.643 95909 3.09 393.479 9591 3.54 503.656 95910 2.56 527.678 95911 3.46 541.661 95912 2.75 552.684 95913 3.79 549.683 95914 3.45 339.434 95915 -0.466 513.627 95916 2.1 491.606 95917 1.51 500.656 95918 1.83 465.586 95919 2.92 100.11582 9592 1.32 538.683 95920 2.35 464.558 95921 2.27 519.699 95922 2.92 510.586 95923 1.81 508.610 95924 2.84 585.714 95925 3.5 467.577 95926 3.58 440.536 95927 1.42 514.639 95928 2.62 459.583 95929 1.3 223.312 9593 2.77 442.552 95930 2.14 500.656 95931 1.83 581.587 95932 3.68 459.583 95933 1.33 552.684 95934 3.79 516.627 95935 4.1 507.579 95936 2.64 519.699 95937 2.92 424.538 95938 0.0587 480.560 95939 1.37 168.233 9594 3.16 501.597 95940 2.02 492.611 95941 2.46 465.586 95942 2.92 553.653 95943 3.36 339.434 95944 -0.418 443.561 95945 2.44 546.678 95946 3.07 585.714 95947 2.35 526.553 95948 1.39 584.636 95949 4.17 416.637 9595 5.43 353.460 95950 -0.138 489.566 95951 1.28 488.581 95952 0.813 353.460 95953 -0.138 551.638 95954 1.82 492.673 95955 3.29 552.684 95956 3.79 461.576 95957 2.27 557.704 95958 3.95 445.553 95959 1.95 1197.316 9596 -0.407 459.579 95960 1.69 493.531 95961 1.95 488.574 95962 3.17 585.714 95963 2.35 572.718 95964 4.38 492.611 95965 2.46 565.683 95966 3.4 592.702 95967 3.71 563.664 95968 3.53 539.645 95969 3.28 576.683 9597 6.35 516.627 95970 4.1 411.538 95971 2.96 508.614 95972 1.44 493.531 95973 1.95 539.645 95974 3.28 424.538 95975 0.0587 534.648 95976 4.04 562.722 95977 4.41 509.598 95978 2.15 514.611 95979 4.14 318.610 9598 0.135 509.621 95980 0.889 557.679 95981 4.26 496.603 95982 1.01 465.586 95983 2.92 557.704 95984 2.25 470.537 95985 2.63 470.537 95986 2.63 509.638 95987 4.17 556.648 95988 3.59 436.567 95989 1.96 316.42000 9599 2.04 514.040 95990 1.3 521.624 95991 3.96 458.555 95992 0.821 495.587 95993 3.72 500.652 95994 4.01 539.645 95995 3.28 565.658 95996 3.48 552.710 95997 2.41 485.641 95998 3.19 509.621 95999 0.793 432.49200 9600 2.04 509.638 96000 4.17 555.663 96001 4.05 473.566 96002 0.869 439.528 96003 1.08 563.664 96004 3.53 493.621 96005 1.02 516.627 96006 4.1 490.638 96007 4.25 528.598 96008 2.77 496.603 96009 1.01 244.333 9601 2.14 509.621 96010 0.886 487.614 96011 2.62 562.722 96012 4.41 541.687 96013 0.912 430.545 96014 0.337 492.611 96015 2.46 495.587 96016 3.72 514.040 96017 1.3 505.604 96018 3.29 470.537 96019 2.63 420.585 9602 6.31 583.722 96020 3.61 526.644 96021 3.41 571.687 96022 2.85 500.652 96023 4.01 501.619 96024 1.16 578.744 96025 3.92 467.577 96026 3.32 518.600 96027 2.65 461.576 96028 2.27 514.616 96029 2.55 598.683 9603 5.34 411.538 96030 2.96 557.679 96031 4.26 542.689 96032 3.86 565.683 96033 3.4 381.514 96034 0.422 557.704 96035 3.95 552.710 96036 2.41 407.508 96037 0.257 526.553 96038 1.45 439.528 96039 1.08 430.545 96040 0.416 500.652 96041 4.01 500.635 96042 1.27 489.567 96043 2.29 481.607 96044 1.81 497.627 96045 3.26 496.603 96046 1.09 551.638 96047 1.82 546.678 96048 3.07 440.536 96049 1.42 440.59700 9605 2.74 516.591 96050 0.326 499.624 96051 2.8 492.611 96052 2.46 487.593 96053 1.03 495.634 96054 2.14 339.434 96055 -0.418 567.659 96056 1.92 424.538 96057 0.0587 510.586 96058 1.67 487.614 96059 2.62 495.07300 9606 2.74 552.619 96060 2.96 497.627 96061 3.26 512.666 96062 2.99 545.631 96063 2.17 506.570 96064 2.7 526.553 96065 1.39 498.659 96066 2.7 541.661 96067 2.75 498.659 96068 2.7 513.627 96069 2.1 314.203 9607 -2.59 497.555 96070 1.87 514.616 96071 2.55 566.690 96072 2.78 505.604 96073 3.29 467.577 96074 3.32 496.603 96075 1.01 480.603 96076 1.53 545.631 96077 2.17 489.566 96078 1.27 464.602 96079 0.938 480.560 96080 1.37 555.731 96081 4.26 439.528 96082 1.08 556.648 96083 3.59 505.604 96084 3.29 498.576 96085 0.597 526.553 96086 1.25 467.577 96087 3.32 504.665 96088 3.73 458.555 96089 0.821 290.174 9609 2.02 429.557 96090 1.26 495.587 96091 3.72 567.659 96092 1.92 553.653 96093 3.36 557.704 96094 3.29 501.597 96095 2.02 497.627 96096 3.26 467.558 96097 2.58 500.656 96098 1.83 514.639 96099 2.62 290.26806 961 2.94 552.710 96100 2.41 457.362 96101 1.74 493.621 96102 1.02 567.659 96103 1.92 592.702 96104 3.71 552.684 96105 3.79 556.628 96106 4.61 565.683 96107 3.4 506.570 96108 2.7 521.652 96109 2.85 192.25750 9611 0.719 439.550 96110 0.704 483.576 96111 2.55 423.506 96112 2 491.606 96113 1.51 489.567 96114 2.29 592.665 96115 3.77 520.685 96116 4.55 498.447 96117 2.41 459.579 96118 1.69 423.506 96119 2 580.751 9612 2.41 488.581 96120 0.759 567.659 96121 1.92 565.658 96122 3.48 483.625 96123 3.43 500.656 96124 1.83 557.704 96125 3.29 459.583 96126 1.26 516.538 96127 2.9 493.531 96128 1.95 451.562 96129 1.7 311.40000 9613 1.6 447.526 96130 1.39 481.607 96131 1.81 512.666 96132 2.99 444.528 96133 0.0706 473.566 96134 1.32 562.722 96135 4.41 497.555 96136 1.93 552.641 96137 3.89 571.622 96138 3.51 464.558 96139 2.27 464.595 96140 3.56 485.578 96141 2.59 493.621 96142 1.02 476.545 96143 0.77 339.434 96144 -0.418 541.687 96145 0.912 529.650 96146 3.22 436.567 96147 1.96 557.704 96148 3.29 508.614 96149 1.44 196.677 9615 2.22 496.603 96150 1.01 552.641 96151 3.89 481.607 96152 1.81 480.557 96153 1.76 443.583 96154 1.3 538.683 96155 2.35 457.567 96156 0.968 562.722 96157 4.41 552.641 96158 3.89 514.616 96159 2.55 445.556 96160 1.06 440.536 96161 1.42 506.390 96162 0.737 501.597 96163 2.02 565.683 96164 3.4 442.552 96165 2.14 571.622 96166 3.51 566.690 96167 2.78 544.647 96168 0.0617 529.650 96169 3.22 591.656 96170 3.61 495.634 96171 2.14 531.641 96172 3.99 624.750 96173 3.41 451.562 96174 1.7 543.615 96175 3.1 557.679 96176 4.26 487.614 96177 2.04 443.561 96178 2.44 509.621 96179 0.886 624.750 96180 3.41 557.704 96181 2.25 470.537 96182 2.63 518.643 96183 3.09 497.555 96184 1.87 339.434 96185 -0.466 557.704 96186 3.95 395.496 96187 1.92 567.659 96188 1.92 583.722 96189 3.61 279.26630 9619 2.69 508.614 96190 1.37 473.566 96191 0.902 563.664 96192 3.53 473.566 96193 1.32 443.540 96194 0.871 497.555 96195 1.87 411.538 96196 2.96 485.641 96197 3.19 480.557 96198 1.76 498.576 96199 0.597 307.40900 9620 5.78 581.587 96200 3.68 483.625 96201 3.43 467.577 96202 3.32 527.678 96203 3.46 477.579 96204 1.02 487.614 96205 2.04 563.664 96206 3.53 458.555 96207 0.821 497.585 96208 0.8 566.690 96209 2.78 425.523 96210 0.487 527.678 96211 3.46 510.586 96212 1.81 538.683 96213 2.35 500.656 96214 1.83 571.687 96215 3.53 549.683 96216 3.45 516.627 96217 4.1 542.689 96218 3.86 465.586 96219 2.92 325.48760 9622 5.26 373.490 96220 2.35 498.659 96221 2.7 552.641 96222 3.89 459.579 96223 1.69 584.636 96224 4.17 542.689 96225 3.86 445.553 96226 1.95 481.607 96227 1.81 562.722 96228 4.41 509.598 96229 2 509.621 96230 0.886 528.598 96231 2.77 467.577 96232 3.58 571.622 96233 3.51 459.579 96234 1.69 508.614 96235 1.44 459.579 96236 1.69 518.643 96237 3.09 546.678 96238 3.07 488.581 96239 0.651 451.562 96240 1.7 459.540 96241 0.979 443.540 96242 0.871 555.731 96243 4.26 459.583 96244 1.26 496.603 96245 1.01 487.614 96246 2.62 439.550 96247 0.704 480.557 96248 1.76 353.460 96249 -0.138 557.704 96250 3.95 514.611 96251 4.14 500.652 96252 4.01 476.545 96253 0.77 503.656 96254 2.56 467.577 96255 3.58 557.679 96256 4.26 624.750 96257 3.41 430.545 96258 0.403 552.641 96259 3.89 510.586 96260 1.81 473.566 96261 0.94 518.607 96262 0.985 467.577 96263 3.32 447.526 96264 1.39 395.496 96265 1.92 510.586 96266 1.81 541.457 96267 3.26 531.641 96268 3.99 578.744 96269 3.92 150.175 9627 2.02 557.704 96270 3.29 477.558 96271 0.737 549.683 96272 3.45 528.598 96273 2.77 485.578 96274 2.59 493.621 96275 1.15 450.576 96276 0.496 527.678 96277 3.46 516.538 96278 2.9 552.684 96279 3.79 425.523 96280 0.487 465.586 96281 2.92 526.445 96282 2.44 514.639 96283 2.62 507.579 96284 2.64 442.552 96285 2.14 571.687 96286 2.85 492.673 96287 3.29 451.562 96288 1.7 480.603 96289 1.53 415.65174 9629 4.76 516.538 96290 2.9 498.447 96291 2.26 509.598 96292 2.15 531.641 96293 3.99 500.652 96294 4.01 521.624 96295 3.96 519.699 96296 2.92 556.701 96297 0.676 489.567 96298 2.29 464.595 96299 3.56 276.74214 963 3.64 1034.18816 9630 -0.658 443.561 96300 2.44 526.553 96301 1.42 555.663 96302 4.05 476.545 96303 0.77 443.583 96304 1.48 485.578 96305 2.59 541.639 96306 3.07 509.598 96307 2.15 479.595 96308 0.844 483.576 96309 2.55 248.318 9631 2.68 444.528 96310 0.0706 571.687 96311 3.53 493.621 96312 1.15 581.587 96313 3.68 513.626 96314 3.32 592.665 96315 3.77 592.702 96316 3.71 516.591 96317 0.326 442.509 96318 1.93 506.570 96319 2.7 554.629 9632 3.52 459.583 96320 1.26 485.641 96321 3.19 485.578 96322 2.59 571.687 96323 3.53 445.553 96324 1.95 526.644 96325 3.41 487.614 96326 2.04 552.684 96327 3.79 483.576 96328 2.55 538.683 96329 2.35 476.545 96330 0.773 442.552 96331 2.14 542.689 96332 3.86 476.611 96333 3.29 487.614 96334 2.04 518.643 96335 3.09 480.557 96336 1.76 529.654 96337 1.8 514.611 96338 4.14 514.611 96339 4.14 567.696 96340 2.88 429.534 96341 2.3 505.653 96342 2.93 500.656 96343 1.83 464.558 96344 2.27 518.600 96345 2.65 552.710 96346 2.41 510.586 96347 1.81 509.598 96348 2 436.567 96349 1.96 405.95936 9635 5.75 457.567 96350 0.968 511.614 96351 2.77 457.362 96352 1.74 521.624 96353 3.96 480.560 96354 1.37 430.545 96355 0.337 541.687 96356 0.912 492.673 96357 3.29 585.714 96358 3.5 592.665 96359 3.77 598.084 9636 5.75 539.645 96360 3.28 493.621 96361 1.17 555.731 96362 4.26 505.606 96363 2.94 501.619 96364 1.16 555.663 96365 4.05 546.678 96366 3.07 339.434 96367 -0.466 527.678 96368 3.46 556.648 96369 3.59 348.42000 9637 3.52 567.659 96370 1.92 572.718 96371 4.38 477.579 96372 1.02 491.606 96373 1.51 481.607 96374 1.81 488.574 96375 3.17 506.570 96376 2.7 562.722 96377 4.41 592.665 96378 3.77 507.579 96379 2.64 534.85680 9638 7.22 497.585 96380 0.822 539.645 96381 3.28 507.579 96382 2.64 459.583 96383 1.3 443.583 96384 1.3 526.553 96385 1.45 584.636 96386 4.17 542.689 96387 3.86 563.664 96388 3.53 461.576 96389 2.27 332.851 9639 0.0633 493.531 96390 1.95 520.685 96391 4.55 585.714 96392 2.35 493.621 96393 1.02 503.656 96394 2.56 488.574 96395 3.17 439.550 96396 0.704 572.718 96397 4.38 553.653 96398 3.36 521.624 96399 3.96 332.848 9640 1.05 555.663 96400 4.05 501.619 96401 1.12 545.631 96402 2.17 536.639 96403 3.68 581.587 96404 3.68 476.611 96405 3.29 577.511 96406 2.91 542.689 96407 3.86 571.687 96408 2.85 566.690 96409 2.78 280.771 9641 3.56 439.550 96410 0.729 526.553 96411 1.42 557.704 96412 3.29 542.445 96413 2.37 339.434 96414 -0.466 485.641 96415 3.19 585.714 96416 3.5 562.722 96417 4.41 494.578 96418 2.37 516.627 96419 4.1 351.84800 9642 2.58 557.704 96420 3.29 557.679 96421 4.26 497.585 96422 0.93 578.744 96423 3.92 447.526 96424 1.39 490.638 96425 4.25 518.607 96426 0.985 513.627 96427 2.1 553.653 96428 3.36 480.560 96429 1.37 410.417 9643 3.37 577.511 96430 2.91 516.538 96431 2.9 555.663 96432 4.05 397.470 96433 -0.137 495.634 96434 2.14 467.558 96435 2.58 498.659 96436 2.7 488.574 96437 3.17 506.594 96438 2.29 529.654 96439 1.8 614.820 9644 -0.13 440.536 96440 1.42 429.557 96441 1.26 557.704 96442 3.95 592.665 96443 3.77 555.663 96444 4.05 510.586 96445 1.81 489.567 96446 2.29 467.577 96447 3.58 397.470 96448 -0.155 500.652 96449 4.01 218.249 9645 1.66 544.647 96450 0.504 510.586 96451 1.67 493.621 96452 1.23 443.583 96453 1.67 439.528 96454 1.08 492.611 96455 2.46 592.702 96456 3.71 592.702 96457 3.71 461.576 96458 2.27 520.685 96459 4.55 300.350 9646 3.95 464.602 96460 0.938 488.581 96461 0.813 514.639 96462 2.62 445.553 96463 1.95 565.658 96464 3.48 541.687 96465 1.81 498.576 96466 0.597 457.362 96467 1.74 541.661 96468 2.75 467.558 96469 2.58 388.412 9647 2.98 497.627 96470 3.26 457.567 96471 1.01 492.673 96472 3.29 571.622 96473 3.51 578.744 96474 3.92 509.621 96475 0.595 480.557 96476 1.76 440.536 96477 1.42 527.678 96478 3.46 443.540 96479 0.871 503.656 96480 2.56 585.714 96481 3.5 552.710 96482 2.41 585.714 96483 2.35 562.722 96484 4.41 531.641 96485 3.99 467.577 96486 3.58 555.731 96487 4.26 488.581 96488 0.952 566.690 96489 2.78 430.538 9649 2.26 485.641 96490 3.19 546.678 96491 3.07 498.447 96492 2.41 556.648 96493 3.59 584.636 96494 4.17 505.604 96495 3.29 411.538 96496 2.96 411.538 96497 2.96 442.552 96498 2.14 565.683 96499 3.4 339.434 96500 -0.418 488.574 96501 3.17 585.714 96502 2.35 397.470 96503 -0.155 492.673 96504 3.29 567.696 96505 2.88 498.659 96506 2.7 461.576 96507 2.27 467.558 96508 2.58 467.577 96509 3.32 556.648 96510 3.59 541.661 96511 2.75 567.696 96512 2.88 572.718 96513 4.38 491.606 96514 1.51 552.684 96515 3.79 451.562 96516 1.7 488.581 96517 0.813 430.545 96518 0.337 557.679 96519 4.26 592.702 96520 3.71 516.627 96521 4.1 411.538 96522 2.96 488.581 96523 0.952 571.687 96524 3.53 520.685 96525 4.55 521.624 96526 3.96 567.696 96527 2.88 513.626 96528 3.32 506.594 96529 2.29 364.461 9653 1.46 393.524 96530 0.527 497.555 96531 1.85 506.570 96532 2.7 503.634 96533 4.04 490.638 96534 4.25 552.619 96535 2.96 520.685 96536 4.55 417.525 96537 -0.218 493.531 96538 1.95 539.645 96539 3.28 371.86400 9654 1.66 568.726 96540 4.32 505.606 96541 2.94 552.710 96542 2.41 545.631 96543 2.17 479.595 96544 0.683 509.621 96545 0.801 567.696 96546 2.88 514.616 96547 2.55 562.722 96548 4.41 600.587 96549 3.13 408.32500 9655 1.66 480.557 96550 1.76 457.362 96551 1.74 457.362 96552 1.74 499.624 96553 2.8 495.634 96554 2.14 500.652 96555 4.01 489.567 96556 2.29 571.687 96557 2.85 562.722 96558 4.41 528.598 96559 2.77 202.250 9656 3.05 407.508 96560 0.257 512.666 96561 2.99 518.600 96562 2.65 481.607 96563 1.81 528.598 96564 2.77 457.567 96565 0.968 509.621 96566 0.801 449.588 96567 1.27 477.558 96568 0.737 567.696 96569 2.88 528.506 9657 1.42 476.545 96570 0.77 407.506 96571 2.5 476.611 96572 3.29 509.621 96573 0.889 624.750 96574 3.41 445.553 96575 1.95 553.653 96576 3.36 479.595 96577 0.683 467.577 96578 3.32 494.578 96579 2.37 203.244 9658 0.436 480.557 96580 1.76 565.658 96581 3.48 549.683 96582 3.45 571.690 96583 2.24 498.576 96584 0.597 506.570 96585 2.7 624.750 96586 3.41 491.606 96587 1.51 541.639 96588 3.07 481.607 96589 1.81 518.600 96590 2.65 518.600 96591 2.65 447.526 96592 1.39 430.545 96593 0.337 562.722 96594 4.41 513.627 96595 2.1 443.561 96596 2.44 507.579 96597 2.64 557.704 96598 3.29 509.621 96599 0.595 467.558 96600 2.58 583.722 96601 3.61 583.722 96602 3.61 480.557 96603 1.76 553.653 96604 3.36 501.597 96605 2.02 465.586 96606 2.92 480.560 96607 1.37 556.701 96608 0.676 483.576 96609 2.55 218.20390 9661 0.161 513.626 96610 3.32 485.578 96611 2.59 476.611 96612 3.29 488.581 96613 0.952 506.390 96614 0.737 397.470 96615 -0.137 571.622 96616 3.51 464.558 96617 2.27 459.579 96618 1.69 555.663 96619 4.05 74.08008 9662 2.19 423.506 96620 2 571.687 96621 3.53 594.443 96622 3.75 507.579 96623 2.64 508.610 96624 2.84 457.567 96625 0.968 436.567 96626 1.96 497.555 96627 1.93 509.621 96628 0.886 483.576 96629 2.55 578.744 96630 3.92 445.553 96631 1.95 447.526 96632 1.39 526.445 96633 2.44 506.570 96634 2.7 480.603 96635 1.53 583.722 96636 3.61 497.555 96637 1.89 497.585 96638 0.8 465.586 96639 2.92 566.690 96640 2.78 459.540 96641 0.979 501.597 96642 2.02 509.638 96643 4.17 529.650 96644 3.22 585.714 96645 2.35 481.607 96646 1.81 439.552 96647 1.81 447.526 96648 1.39 443.561 96649 2.44 459.583 96650 1.12 516.538 96651 2.9 491.606 96652 1.51 444.528 96653 0.0706 549.683 96654 3.45 449.588 96655 1.27 571.687 96656 3.53 339.434 96657 -0.466 497.555 96658 1.87 459.583 96659 1.3 295.76500 9666 2.94 470.537 96660 2.63 526.644 96661 3.41 546.678 96662 3.07 513.626 96663 3.32 585.714 96664 2.35 531.641 96665 3.99 483.625 96666 3.43 436.567 96667 1.96 509.621 96668 0.801 459.583 96669 1.22 394.43390 9667 1.16 529.650 96670 3.22 495.634 96671 2.14 498.576 96672 0.597 571.687 96673 2.85 430.545 96674 0.416 563.664 96675 3.53 397.470 96676 -0.155 583.722 96677 3.61 513.626 96678 3.32 500.635 96679 1.27 407.508 96680 0.257 500.656 96681 1.83 518.643 96682 3.09 509.598 96683 2.04 578.744 96684 3.92 476.611 96685 3.29 521.652 96686 2.79 489.567 96687 2.29 480.603 96688 1.53 542.689 96689 3.86 478.508 9669 1.92 553.653 96690 3.36 514.611 96691 4.14 500.652 96692 4.01 451.562 96693 1.7 565.683 96694 3.4 381.514 96695 0.422 451.562 96696 1.7 514.639 96697 2.62 509.638 96698 4.17 488.581 96699 0.958 532.642 9670 3.92 514.661 96700 1.65 571.687 96701 3.53 571.622 96702 3.51 521.624 96703 3.96 487.614 96704 2.62 495.634 96705 2.14 481.607 96706 1.81 552.619 96707 2.96 495.587 96708 3.72 555.731 96709 4.26 253.263 9671 0.994 508.610 96710 2.84 572.718 96711 4.38 451.483 96712 2.98 572.718 96713 4.38 567.659 96714 1.92 562.722 96715 4.41 566.690 96716 2.78 512.666 96717 2.99 481.607 96718 1.81 514.639 96719 2.62 335.39484 9672 1.97 501.597 96720 2.02 562.722 96721 4.41 538.683 96722 2.35 488.574 96723 3.17 571.690 96724 2.13 459.583 96725 1.22 541.687 96726 0.807 509.598 96727 2 445.556 96728 1.07 430.545 96729 0.416 401.827 9673 1.14 509.598 96730 2.15 571.690 96731 2.13 457.567 96732 1.01 541.687 96733 1.81 444.528 96734 0.0706 505.653 96735 3 496.603 96736 1.01 541.687 96737 0.912 509.621 96738 0.889 459.540 96739 0.979 343.20954 9674 2.8 445.556 96740 1.05 473.566 96741 1.32 505.653 96742 2.93 443.583 96743 1.48 411.497 96744 0.187 571.690 96745 2.13 430.545 96746 0.323 353.460 96747 -0.138 425.523 96748 0.393 493.621 96749 1.24 156.14260 9675 -3.36 509.621 96750 0.889 473.566 96751 0.869 459.583 96752 1.33 435.604 96753 1.77 476.545 96754 0.764 429.557 96755 1.26 508.614 96756 1.37 497.555 96757 1.87 476.545 96758 0.773 509.621 96759 0.801 342.280 9676 2.46 479.595 96760 0.844 443.583 96761 1.48 509.621 96762 0.804 476.545 96763 0.764 529.654 96764 1.88 501.619 96765 1.12 493.621 96766 1.24 521.652 96767 2.79 500.635 96768 1.27 551.638 96769 1.2 326.213 9677 2.09 526.553 96770 1.42 541.687 96771 1.81 457.567 96772 1.01 502.564 96773 0.163 541.687 96774 0.807 502.564 96775 0.0886 529.654 96776 1.88 463.495 96777 0.382 541.687 96778 1.79 476.545 96779 0.764 395.39000 9678 1.61 541.687 96780 1.81 526.553 96781 1.45 485.578 96782 2.59 498.447 96783 2.26 339.434 96784 -0.418 476.545 96785 0.764 353.460 96786 -0.281 430.545 96787 0.323 488.581 96788 0.958 551.638 96789 1.2 310.17672 9679 -1.42 430.545 96790 0.323 458.555 96791 0.821 526.553 96792 1.42 492.673 96793 3.29 497.555 96794 1.87 529.654 96795 1.8 459.540 96796 0.988 541.687 96797 1.81 449.588 96798 1.27 450.576 96799 0.602 406.866 968 3.97 516.591 96800 0.326 516.591 96801 0.326 497.585 96802 0.93 502.564 96803 0.0886 459.540 96804 0.979 497.555 96805 1.92 541.687 96806 0.807 464.602 96807 0.938 449.588 96808 1.27 487.593 96809 1.03 674.733 9681 1.83 551.638 96810 1.82 516.591 96811 0.326 429.557 96812 1.2 477.558 96813 0.0907 497.585 96814 0.822 445.556 96815 1.07 497.555 96816 1.93 487.593 96817 1.03 429.557 96818 1.2 430.545 96819 0.323 256.47100 9682 2.76 443.583 96820 1.48 430.545 96821 0.403 509.621 96822 0.801 353.460 96823 -0.281 464.602 96824 0.938 497.555 96825 1.89 493.621 96826 1.24 509.621 96827 0.801 430.545 96828 0.323 497.585 96829 0.8 380.658 9683 0.687 488.581 96830 0.958 411.497 96831 0.21 459.583 96832 1.26 541.687 96833 0.807 459.540 96834 0.988 476.545 96835 0.77 443.583 96836 1.48 430.545 96837 0.416 521.652 96838 2.85 509.598 96839 2.09 449.588 96840 1.23 476.545 96841 0.764 449.588 96842 1.23 449.588 96843 1.27 479.595 96844 0.844 498.447 96845 2.41 445.556 96846 1.05 509.621 96847 0.889 473.566 96848 0.902 464.602 96849 0.938 459.583 96850 1.33 500.635 96851 1.27 498.447 96852 2.26 450.576 96853 0.602 509.621 96854 0.804 429.557 96855 1.26 443.583 96856 1.67 624.750 96857 3.41 489.566 96858 1.28 488.581 96859 0.958 505.653 96860 3 549.683 96861 3.45 555.691 96862 2.45 526.553 96863 1.45 473.566 96864 0.902 541.687 96865 0.912 473.566 96866 0.869 487.593 96867 1.03 457.567 96868 1.01 509.621 96869 0.889 406.384 9687 0.315 435.604 96870 1.94 459.540 96871 0.979 497.585 96872 0.822 445.556 96873 1.07 488.581 96874 0.952 353.460 96875 -0.281 459.583 96876 1.33 417.525 96877 -0.218 458.555 96878 0.821 459.540 96879 0.988 292.37010 9688 2.46 541.687 96880 1.79 445.556 96881 1.05 497.585 96882 0.919 497.555 96883 1.87 473.566 96884 0.869 459.540 96885 0.979 443.583 96886 1.67 479.595 96887 0.844 479.595 96888 0.683 497.555 96889 1.89 457.567 96890 1.01 497.555 96891 1.92 425.523 96892 0.393 459.583 96893 1.22 563.692 96894 1.53 501.619 96895 1.16 488.581 96896 0.813 508.614 96897 1.44 443.583 96898 1.67 493.621 96899 1.24 280.319 969 3.75 160.12810 9690 -3.32 509.598 96900 2.04 480.603 96901 1.5 417.525 96902 -0.293 449.588 96903 1.27 443.583 96904 1.48 521.652 96905 2.79 463.495 96906 0.382 435.604 96907 1.94 509.621 96908 0.793 505.653 96909 3 271.312 9691 2.79 521.652 96910 2.85 489.566 96911 1.28 429.557 96912 1.26 526.553 96913 1.45 485.641 96914 3.19 493.621 96915 1.17 339.434 96916 -0.466 480.603 96917 1.53 518.607 96918 0.985 425.523 96919 0.393 407.508 96920 0.257 489.566 96921 1.28 497.555 96922 1.85 445.556 96923 1.07 516.591 96924 0.326 516.591 96925 0.258 529.654 96926 1.88 353.460 96927 -0.281 443.583 96928 1.67 509.598 96929 2.09 532.504 9693 2.65 541.687 96930 1.79 555.691 96931 2.42 494.578 96932 2.37 477.558 96933 0.0907 498.447 96934 2.26 516.591 96935 0.326 459.583 96936 1.26 526.553 96937 1.45 353.460 96938 -0.138 529.654 96939 1.8 497.555 96940 1.93 480.603 96941 1.53 528.598 96942 2.77 497.585 96943 0.919 430.545 96944 0.416 541.687 96945 1.79 502.564 96946 0.163 429.557 96947 1.2 521.652 96948 2.79 541.687 96949 1.79 9695 -0.103 510.586 96950 1.67 439.550 96951 0.729 476.545 96952 0.764 497.555 96953 1.87 476.545 96954 0.77 497.555 96955 1.92 493.621 96956 1.24 497.555 96957 1.87 496.603 96958 1.09 529.654 96959 1.88 509.633 9696 1.25 497.585 96960 0.92 417.525 96961 -0.293 445.556 96962 1.06 443.583 96963 1.67 429.557 96964 1.26 497.555 96965 1.85 443.583 96966 1.48 521.652 96967 2.79 430.545 96968 0.337 502.564 96969 0.163 294.214 9697 0.595 476.545 96970 0.773 430.545 96971 0.323 443.540 96972 0.871 443.583 96973 1.67 464.602 96974 0.938 497.585 96975 0.822 509.621 96976 0.801 411.497 96977 0.187 497.555 96978 1.87 521.652 96979 2.85 360.44402 9698 1.5 493.621 96980 1.1 526.553 96981 1.42 417.525 96982 -0.293 439.550 96983 0.704 541.687 96984 1.79 505.653 96985 3 444.528 96986 0.0706 489.566 96987 1.28 541.687 96988 1.81 430.545 96989 0.403 162.187 9699 4.59 411.497 96990 0.187 498.447 96991 2.41 551.638 96992 1.2 450.576 96993 0.602 529.654 96994 1.88 339.434 96995 -0.418 497.555 96996 1.85 509.598 96997 2.15 443.583 96998 1.48 473.566 96999 1.42 498.447 97000 2.41 488.581 97001 0.813 497.555 97002 1.89 493.621 97003 1.1 473.566 97004 1.32 497.555 97005 1.93 555.691 97006 2.45 463.495 97007 0.382 497.555 97008 1.92 473.566 97009 1.42 318.51668 9701 6.35 497.585 97010 0.822 459.583 97011 1.33 493.621 97012 1.24 463.495 97013 0.382 479.595 97014 0.683 541.687 97015 0.912 473.566 97016 0.869 435.604 97017 1.94 501.619 97018 1.16 443.583 97019 1.67 398.42068 9702 6.35 411.497 97020 0.187 457.362 97021 1.74 459.583 97022 1.26 444.528 97023 0.0706 557.679 97024 4.26 510.586 97025 1.67 493.621 97026 1.17 430.545 97027 0.403 444.528 97028 -0.0969 505.653 97029 2.93 353.96938 9703 6.35 488.581 97030 0.958 424.538 97031 0.025 353.460 97032 -0.138 520.685 97033 4.55 509.598 97034 2.04 473.566 97035 1.32 445.556 97036 1.07 473.566 97037 0.902 473.566 97038 1.42 443.583 97039 1.67 445.42115 9704 6.35 571.690 97040 2.13 498.447 97041 2.26 509.598 97042 2.04 450.576 97043 0.602 479.595 97044 0.844 509.621 97045 0.793 489.566 97046 1.28 445.556 97047 1.07 598.733 97048 3.79 509.638 97049 3.95 594.724 97050 3.2 531.644 97051 2.6 371.433 97052 3.52 459.487 97053 2.79 473.470 97054 3.66 308.373 97055 -0.13 560.708 97056 2.89 476.545 97057 0.799 480.595 97058 2.69 449.517 97059 0.458 219.156 9706 -2.22 565.615 97060 2.33 465.989 97061 3.23 569.573 97062 4.31 497.584 97063 2.7 505.389 97064 2.29 516.652 97065 1.67 419.472 97066 0.468 478.583 97067 2.07 428.522 97068 3.19 464.554 97069 2.97 499.573 97070 2.61 434.462 97071 1.83 583.718 97072 4.14 541.660 97073 0.812 472.919 97074 3.46 493.639 97075 2.46 529.628 97076 2.82 456.598 97077 1.59 517.684 97078 4.72 596.783 97079 3.54 405.467 97080 1.11 600.730 97081 3.36 474.553 97082 1.3 511.633 97083 1.48 534.528 97084 3.12 574.696 97085 3.16 517.684 97086 4.72 308.373 97087 -0.13 433.542 97088 1.79 481.607 97089 0.575 541.655 97090 3.91 426.504 97091 1.03 519.659 97092 2.01 616.709 97093 3.22 476.545 97094 0.531 458.892 97095 3 482.444 97096 3.59 536.620 97097 1.84 465.989 97098 3.23 410.529 97099 -0.00124 480.41797 9710 5.14 487.571 97100 0.69 451.516 97101 2 464.561 97102 0.329 547.667 97103 3.13 445.511 97104 2.55 409.479 97105 1.24 577.072 97106 4.71 512.599 97107 1.83 552.641 97108 2.92 431.526 97109 1.54 352.41700 9711 5.74 488.621 97110 1.1 420.546 97111 2.31 536.684 97112 3.48 585.572 97113 2.82 471.593 97114 1.99 359.420 97115 0.854 495.655 97116 3.65 501.616 97117 2.23 481.542 97118 2.98 378.420 97119 0.897 388.87879 9712 5.74 560.708 97120 2.89 336.342 97121 1.67 502.003 97122 2.8 478.490 97123 1.94 500.630 97124 3.46 349.425 97125 -0.378 502.582 97126 1.62 616.709 97127 3.22 540.648 97128 3.54 409.481 97129 -0.0692 539.932 97130 4.22 484.499 97131 0.803 485.549 97132 2.88 546.701 97133 3.01 445.553 97134 1.71 428.548 97135 -0.635 478.583 97136 2.07 457.563 97137 3.67 455.551 97138 1.6 464.554 97139 2.97 446.405 9714 0.356 412.483 97140 0.237 483.558 97141 1.58 468.589 97142 3.24 355.351 97143 0.875 494.584 97144 2.56 465.989 97145 3.23 551.674 97146 3.78 504.599 97147 4.17 581.583 97148 4.39 486.563 97149 1.58 434.96200 9715 1.51 491.606 97150 1.03 482.596 97151 0.97 562.725 97152 4.08 374.431 97153 2.94 336.430 97154 1.01 573.683 97155 3.69 386.444 97156 3.27 412.437 97157 2.29 396.522 97158 0.701 379.520 97159 4.13 471.570 97160 0.905 476.517 97161 2.47 518.600 97162 3.98 587.710 97163 3.1 518.559 97164 3.11 610.787 97165 4.37 540.648 97166 3.51 497.546 97167 1.48 485.506 97168 2.29 509.595 97169 3.39 359.286 9717 -1.41 458.480 97170 1.42 616.709 97171 3.22 378.420 97172 -0.438 474.981 97173 2.79 391.462 97174 1.04 491.602 97175 1.99 469.554 97176 0.793 501.447 97177 1.99 490.550 97178 0.789 421.488 97179 1.08 1049.201 9718 -0.406 476.610 97180 2.98 367.417 97181 2.63 489.513 97182 1.87 526.650 97183 1.95 363.409 97184 -0.0465 293.316 97185 0.585 484.999 97186 1.68 602.789 97187 4.64 349.425 97188 -0.378 443.537 97189 1.82 396.522 97190 0.701 406.492 97191 2.18 457.548 97192 0.952 405.467 97193 1.11 378.420 97194 0.897 509.476 97195 3.31 540.654 97196 3.11 497.560 97197 2.85 399.416 97198 0.568 512.574 97199 3.11 301.467 9720 4.45 498.610 97200 2.2 469.039 97201 2.89 507.605 97202 0.901 391.505 97203 2.1 474.550 97204 1.68 537.068 97205 2.97 501.575 97206 2.39 402.422 97207 2.46 465.995 97208 1.86 583.718 97209 4.14 337.928 9721 4.45 427.492 97210 -0.477 479.956 97211 0.436 487.548 97212 2.55 465.026 97213 3.06 500.607 97214 4.19 445.553 97215 3.28 476.549 97216 1.56 453.941 97217 0.416 458.548 97218 2.33 509.638 97219 3.95 553.692 97220 4.31 388.505 97221 0.352 549.548 97222 2.02 427.498 97223 1.31 473.563 97224 2.24 484.589 97225 3.04 310.323 97226 1.99 495.609 97227 2.59 481.588 97228 1.02 507.579 97229 3.35 562.656 9723 6.59 535.675 97230 4.79 556.605 97231 2.74 485.592 97232 3.97 434.462 97233 1.83 453.532 97234 2.21 424.513 97235 1.37 485.383 97236 1.98 476.500 97237 2.1 406.520 97238 1.72 511.633 97239 1.48 522.586 9724 2.93 495.655 97240 3.65 332.395 97241 1.27 467.525 97242 3.46 509.552 97243 1.91 524.653 97244 3.31 498.610 97245 2.2 557.658 97246 3.03 309.290 97247 -0.136 419.472 97248 0.468 332.419 97249 2.61 298.447 9725 4.81 516.631 97250 2.1 496.600 97251 2.95 485.506 97252 1.23 363.452 97253 0.478 396.480 97254 1.98 405.467 97255 1.11 582.048 97256 3.84 346.378 97257 2.02 610.207 97258 4.71 430.462 97259 1.92 509.638 97260 3.95 530.589 97261 3.04 495.550 97262 2.81 453.548 97263 1.78 473.563 97264 2.24 507.579 97265 1.87 488.565 97266 2.86 570.702 97267 2.66 457.539 97268 3.22 488.621 97269 1.1 143.141 9727 -0.234 502.003 97270 2.8 501.616 97271 2.23 435.516 97272 2.15 404.458 97273 1.72 453.505 97274 1.92 531.644 97275 2.6 469.039 97276 2.89 377.436 97277 0.0595 409.479 97278 1.24 480.557 97279 2.26 365.51200 9728 3.36 545.627 97280 3.55 527.653 97281 3.97 424.919 97282 1.23 530.570 97283 2.91 507.605 97284 0.901 386.510 97285 4.36 482.573 97286 2.16 469.965 97287 2.62 524.563 97288 1.33 467.538 97289 0.254 596.80000 9729 3.36 530.635 97290 3.56 375.463 97291 0.468 524.653 97292 3.59 485.592 97293 3.97 500.490 97294 2.12 367.417 97295 2.71 402.488 97296 0.265 327.401 97297 -0.341 489.562 97298 1.51 488.622 97299 2.58 492.587 97300 2.17 437.536 97301 -0.703 610.787 97302 4.37 384.431 97303 1.94 496.600 97304 1.56 535.676 97305 4.05 429.510 97306 2.02 377.436 97307 0.0595 507.579 97308 3.35 473.563 97309 2.24 416.472 97310 1.48 419.517 97311 1.16 552.524 97312 2.13 489.562 97313 1.51 494.538 97314 0.717 449.432 97315 1.89 367.417 97316 2.71 524.653 97317 3.59 424.513 97318 1.37 428.439 97319 0.537 458.572 97320 1.41 596.651 97321 3.83 459.364 97322 2.03 553.522 97323 3.43 409.479 97324 1.24 479.567 97325 1.86 530.656 97326 3.43 539.548 97327 1.32 464.580 97328 1.41 609.737 97329 4.88 407.480 97330 0.826 423.464 97331 3.12 524.653 97332 3.59 457.496 97333 0.8 496.963 97334 1.19 417.481 97335 0.628 466.454 97336 1.85 528.687 97337 3.44 375.463 97338 0.468 457.496 97339 2.52 474.509 97340 0.69 417.327 97341 2.05 492.587 97342 2.17 478.581 97343 2.03 581.730 97344 3.86 569.719 97345 3.89 471.570 97346 0.905 508.564 97347 2.67 336.359 97348 0.135 493.639 97349 2.46 276.253 9735 -2.87 503.484 97350 3.62 458.572 97351 1.41 471.547 97352 0.462 580.673 97353 2.26 558.669 97354 3.37 411.579 97355 1.19 528.687 97356 3.65 480.595 97357 2.69 430.498 97358 1.85 445.553 97359 3.28 430.498 97360 1.85 458.527 97361 2.14 371.433 97362 3.52 481.585 97363 3.17 293.316 97364 0.585 449.467 97365 1.87 580.742 97366 4.6 375.463 97367 0.705 488.645 97368 3.18 499.643 97369 3.71 370.42576 9737 2.45 519.608 97370 3.68 573.684 97371 3.18 593.711 97372 4.13 514.656 97373 3.88 531.644 97374 3.52 512.599 97375 1.83 551.675 97376 3.42 443.512 97377 2.52 484.589 97378 2.87 484.999 97379 1.68 294.43392 9738 4.82 450.531 97380 0.876 466.525 97381 0.745 489.524 97382 0.886 488.579 97383 2.47 336.342 97384 1.67 429.510 97385 1.9 395.456 97386 0.123 593.668 97387 4.05 402.442 97388 0.598 553.522 97389 3.41 540.648 97390 3.54 572.695 97391 4.32 464.580 97392 1.41 494.584 97393 2.43 425.563 97394 0.355 386.510 97395 4.36 512.617 97396 4.16 547.710 97397 4.72 616.709 97398 3.22 469.039 97399 2.89 376.401 9740 1.41 537.623 97400 4.45 475.364 97401 1.74 371.407 97402 0.342 514.656 97403 3.88 479.569 97404 1.57 484.349 97405 2.01 402.420 97406 0.0327 487.011 97407 1.85 450.526 97408 1.07 496.556 97409 3.27 255.359 9741 2.98 557.724 97410 3.45 366.454 97411 3.39 499.667 97412 2.52 428.522 97413 3.19 455.551 97414 1.6 564.644 97415 3.52 469.506 97416 3.5 476.517 97417 2.47 569.719 97418 3.9 556.605 97419 2.65 421.442 97420 1.48 493.571 97421 2.72 488.619 97422 3.43 457.496 97423 0.8 536.684 97424 3.18 426.506 97425 2.01 535.582 97426 1.87 474.594 97427 0.715 479.567 97428 1.86 491.555 97429 2.58 594.658 97430 3.73 411.452 97431 1.08 386.444 97432 3.27 465.989 97433 3.23 447.507 97434 0.131 342.414 97435 1.89 495.572 97436 1.24 516.609 97437 2.5 478.490 97438 1.94 476.610 97439 2.12 364.438 97440 2.37 526.650 97441 1.95 573.703 97442 1.74 337.373 97443 1.87 455.615 97444 3.85 484.589 97445 3.04 583.718 97446 4.14 507.579 97447 3.35 464.554 97448 2.97 444.527 97449 2.2 584.667 97450 2.23 465.995 97451 1.86 484.973 97452 2.75 495.609 97453 2.59 537.605 97454 2.43 433.476 97455 2.24 440.490 97456 1.82 503.484 97457 3.62 494.024 97458 3.69 583.718 97459 4.14 422.33960 9746 -0.454 515.593 97460 4.58 465.542 97461 2.7 505.606 97462 3.05 484.999 97463 1.68 591.527 97464 3.28 439.565 97465 2.75 566.648 97466 4.68 377.436 97467 0.0595 570.702 97468 2.03 458.529 97469 2.87 360.402 9747 2 429.486 97470 0.854 502.003 97471 2.8 497.631 97472 3.11 471.570 97473 0.905 469.506 97474 3.5 473.649 97475 4.58 540.648 97476 3.51 551.675 97477 3.42 439.548 97478 2.46 498.610 97479 2.2 442.549 97480 2.54 451.581 97481 -0.0909 589.991 97482 3.44 388.339 97483 1.41 584.706 97484 3.84 509.502 97485 2.53 497.631 97486 3.13 325.338 97487 1.94 429.510 97488 2.02 505.389 97489 2.29 386.444 97490 3.27 488.619 97491 3.43 582.734 97492 4.34 429.510 97493 1.9 405.489 97494 2 539.932 97495 4.22 481.607 97496 0.575 508.564 97497 2.67 494.580 97498 2.38 424.513 97499 0.244 429.510 97500 2.02 507.546 97501 2.52 573.703 97502 1.74 489.524 97503 0.886 537.605 97504 3.13 436.504 97505 0.927 492.611 97506 1.54 473.608 97507 2.8 517.574 97508 2.27 421.488 97509 1.08 464.89302 9751 10.3 460.519 97510 0.549 616.709 97511 3.22 453.489 97512 0.972 535.568 97513 2.88 473.563 97514 2.24 381.467 97515 0.409 375.463 97516 0.705 603.663 97517 4.83 573.703 97518 1.74 473.563 97519 2.15 492.86010 9752 9.67 409.479 97520 1.24 416.472 97521 1.48 565.582 97522 3.78 469.506 97523 3.5 466.408 97524 2.26 572.712 97525 4.44 491.606 97526 1.03 474.509 97527 0.69 416.472 97528 1.48 488.576 97529 4.08 441.54000 9753 4.66 556.534 97530 3.94 495.609 97531 2.59 328.405 97532 0.724 481.585 97533 3.17 324.416 97534 0.573 488.042 97535 0.5 421.488 97536 1.08 491.602 97537 1.99 581.749 97538 3.9 614.733 97539 3.72 121.13500 9754 -1.4 318.370 97540 2.38 496.646 97541 1.91 361.393 97542 0.145 326.389 97543 -0.524 479.567 97544 2.26 494.563 97545 1.8 478.490 97546 1.94 569.616 97547 3.83 498.610 97548 2.2 476.545 97549 0.531 245.317 9755 2.59 540.605 97550 3.2 386.444 97551 3.27 435.561 97552 0.889 355.351 97553 0.875 553.522 97554 3.41 533.444 97555 3.53 489.582 97556 3.08 467.968 97557 0.47 506.591 97558 2.37 525.398 97559 3.64 503.556 97560 2.63 477.571 97561 2.58 536.684 97562 3.48 465.542 97563 2.7 496.575 97564 2.2 599.716 97565 3.78 555.591 97566 3.35 474.981 97567 2.79 579.713 97568 2.17 508.445 97569 1.81 284.354 9757 1.79 460.521 97570 1.46 425.497 97571 0.547 616.816 97572 5.12 577.072 97573 4.71 485.506 97574 1.23 456.598 97575 1.59 552.684 97576 3.22 451.516 97577 1.56 476.610 97578 2.98 469.965 97579 2.62 535.676 97580 4.05 525.598 97581 2.09 466.534 97582 0.759 468.544 97583 1.14 483.558 97584 1.58 381.426 97585 0.809 466.525 97586 0.745 573.703 97587 1.74 541.661 97588 3.13 581.649 97589 3.79 491.602 97590 1.99 486.586 97591 1.76 516.028 97592 3.21 459.534 97593 -1.02 496.556 97594 3.27 531.644 97595 3.43 361.387 97596 -0.206 388.458 97597 1.35 503.547 97598 1.83 525.598 97599 2.09 539.932 97600 4.22 515.593 97601 4.58 410.507 97602 2.76 545.631 97603 2.42 382.839 97604 0.406 476.545 97605 0.799 494.024 97606 3.69 481.628 97607 3.44 605.747 97608 4.03 431.507 97609 0.892 502.003 97610 2.8 552.616 97611 2.74 558.616 97612 3.37 411.429 97613 3.22 528.617 97614 4.24 494.959 97615 3.65 421.506 97616 3.52 445.553 97617 1.71 455.548 97618 2.49 490.527 97619 2.49 532.629 97620 4.12 505.606 97621 3.32 517.531 97622 1.41 420.546 97623 2.31 450.526 97624 0.876 377.436 97625 0.0595 467.538 97626 0.254 553.734 97627 4.07 508.564 97628 2.67 610.787 97629 4.37 416.35330 9763 -0.0474 403.452 97630 -0.538 484.973 97631 2.75 503.556 97632 2.63 561.605 97633 2.52 527.567 97634 1.89 473.470 97635 3.66 383.483 97636 0.663 438.480 97637 0.89 511.633 97638 1.48 502.561 97639 2.17 389.446 97640 1.16 531.045 97641 4.03 618.672 97642 4.06 503.556 97643 2.63 466.568 97644 2.37 469.525 97645 2.31 488.536 97646 1.71 552.684 97647 3.22 259.346 97648 -0.392 373.490 97649 1.72 453.941 97650 0.416 508.445 97651 1.81 336.359 97652 0.135 495.568 97653 2.34 428.436 97654 1.6 437.532 97655 2.37 388.458 97656 1.35 411.470 97657 1.9 487.591 97658 2.34 398.541 97659 0.685 487.591 97660 2.91 481.542 97661 1.22 458.484 97662 0.0728 524.563 97663 1.33 427.560 97664 -0.635 596.651 97665 3.83 561.645 97666 3.98 569.573 97667 4.31 505.389 97668 2.29 516.609 97669 2.5 530.613 97670 3.52 510.580 97671 2.07 434.511 97672 0.0755 475.554 97673 2.62 610.787 97674 4.37 293.316 97675 0.585 559.621 97676 3.89 525.398 97677 3.64 480.557 97678 2.26 598.688 97679 3.18 248.237 9768 1.8 553.522 97680 3.41 487.548 97681 2.29 516.535 97682 1.76 499.573 97683 2.61 459.364 97684 2.03 459.364 97685 2.03 531.644 97686 2.6 435.560 97687 3.06 412.483 97688 0.237 569.573 97689 4.31 488.042 97690 0.5 481.495 97691 1.36 445.553 97692 1.71 414.471 97693 2.32 540.648 97694 3.51 451.562 97695 1.17 444.527 97696 1.86 519.582 97697 3.35 463.549 97698 1.13 499.643 97699 3.71 244.333 9770 1.72 487.633 97700 3.64 447.507 97701 0.131 495.677 97702 3.63 593.711 97703 4.13 458.529 97704 2.87 456.598 97705 1.59 455.637 97706 2.17 411.452 97707 1.08 494.584 97708 2.43 441.564 97709 1.67 1319.437 9771 -0.481 608.639 97710 4.35 481.585 97711 2.79 502.389 97712 1.66 479.569 97713 1.57 483.601 97714 3.36 493.639 97715 2.46 488.555 97716 0.545 485.660 97717 2.8 475.563 97718 0.407 453.532 97719 2.21 517.533 97720 3.83 516.629 97721 3.17 495.655 97722 3.65 450.531 97723 1.23 581.730 97724 3.86 402.442 97725 0.598 307.342 97726 0.952 484.349 97727 2.01 558.669 97728 3.37 397.468 97729 1.37 484.547 97730 1.66 459.540 97731 1.95 484.589 97732 3.04 382.497 97733 2.18 467.505 97734 1.96 473.563 97735 2.15 410.533 97736 1.06 544.682 97737 3.89 306.334 97738 2.42 482.597 97739 1.15 609.73132 9774 3.95 436.510 97740 2.22 284.354 97741 1.75 405.489 97742 2 487.634 97743 3.61 481.587 97744 2.59 593.668 97745 3.46 464.558 97746 1.65 523.502 97747 1.75 516.631 97748 2.1 560.728 97749 4.29 475.62250 9775 4.47 454.516 97750 1.65 611.816 97751 3.4 450.571 97752 2.78 528.586 97753 3.65 547.667 97754 3.13 501.548 97755 1.5 507.665 97756 3.86 537.623 97757 4.3 510.583 97758 1.84 450.554 97759 1.24 290.35420 9776 3.72 472.456 97760 1.8 556.605 97761 2.65 479.592 97762 3.12 584.706 97763 3.84 485.506 97764 1.23 489.524 97765 0.197 535.568 97766 2.88 485.383 97767 1.98 600.730 97768 3.36 536.684 97769 3.48 278.256 9777 -2.08 469.534 97770 1.4 546.701 97771 3.01 473.563 97772 2.24 484.589 97773 2.87 469.577 97774 2.97 565.582 97775 3.78 616.748 97776 3.69 458.480 97777 1.42 410.507 97778 2.76 527.653 97779 3.97 294.256 9778 -2.07 527.032 97780 2.58 481.607 97781 0.575 507.622 97782 3.75 591.527 97783 3.28 434.502 97784 1.64 458.529 97785 2.87 430.462 97786 1.92 374.431 97787 2.94 519.588 97788 2.36 494.959 97789 3.65 541.661 97790 3.13 459.601 97791 2.11 517.531 97792 1.57 581.583 97793 4.39 502.003 97794 2.8 529.533 97795 2.87 509.595 97796 3.18 450.526 97797 1.07 581.749 97798 3.9 501.548 97799 1.5 469.36700 978 -1.76 411.317 9780 -0.827 553.672 97800 3.44 483.558 97801 1.58 536.620 97802 1.84 383.483 97803 0.663 558.626 97804 3.12 515.997 97805 4.18 472.533 97806 2.63 497.546 97807 1.48 473.005 97808 3.04 456.555 97809 -0.325 330.462 9781 5.11 460.588 97810 2.24 424.919 97811 1.23 573.703 97812 1.74 513.585 97813 2.46 563.675 97814 4.86 419.472 97815 0.468 391.462 97816 -0.368 489.630 97817 2.92 549.640 97818 3.33 453.548 97819 1.78 199.247 9782 0.192 491.602 97820 1.7 609.737 97821 4.88 602.746 97822 3.53 359.420 97823 0.00894 479.567 97824 2.26 557.724 97825 3.45 324.416 97826 0.573 529.533 97827 2.87 309.290 97828 -0.136 397.468 97829 1.37 294.300 9783 -0.489 497.560 97830 4.08 545.627 97831 3.55 429.510 97832 2.02 496.600 97833 1.48 537.605 97834 3.13 473.563 97835 2.15 458.892 97836 3 556.534 97837 3.94 509.552 97838 1.91 503.484 97839 3.62 468.565 97840 1.88 518.562 97841 1.93 410.529 97842 1.18 514.615 97843 1.87 488.622 97844 2.04 433.476 97845 2.24 383.483 97846 0.663 585.762 97847 4 383.483 97848 0.663 482.616 97849 1.04 501.591 97850 3.27 503.556 97851 2.63 422.478 97852 0.1 447.569 97853 3.04 296.338 97854 0.226 360.448 97855 0.165 516.631 97856 2.1 508.974 97857 2.82 336.430 97858 1.01 581.749 97859 4 393.476 9786 4.43 441.478 97860 0.745 344.428 97861 -0.779 326.389 97862 -0.524 411.452 97863 0.24 518.600 97864 3.98 443.469 97865 2.69 502.646 97866 3.82 480.600 97867 3.28 344.428 97868 -0.779 488.621 97869 1.1 413.533 97870 1.31 496.643 97871 3.67 431.507 97872 1.18 588.693 97873 3.4 540.605 97874 3.2 481.585 97875 1.89 417.543 97876 1.85 342.414 97877 1.89 375.463 97878 0.705 499.575 97879 3.5 9788 - 488.621 97880 3.63 478.581 97881 2.03 552.609 97882 3.23 388.339 97883 1.41 481.607 97884 0.575 580.673 97885 2.26 474.594 97886 2.9 450.531 97887 1.23 449.432 97888 1.97 453.505 97889 1.92 482.499 97890 0.435 415.527 97891 1.57 423.464 97892 3.12 535.513 97893 4.09 531.644 97894 2.6 563.609 97895 4.38 339.456 97896 3.92 537.623 97897 4.3 487.029 97898 2.97 602.746 97899 3.53 477.508 97900 0.945 519.659 97901 2.01 391.462 97902 1.04 363.409 97903 -0.0465 460.521 97904 1.46 512.599 97905 1.83 494.584 97906 2.43 540.654 97907 3.11 576.645 97908 2.66 497.560 97909 4.08 496.600 97910 2.87 434.511 97911 -0.434 550.668 97912 3.82 437.532 97913 2.37 332.352 97914 0.563 570.702 97915 2.03 494.584 97916 1.03 618.672 97917 4.06 527.610 97918 2.72 460.519 97919 0.549 495.634 97920 1.39 417.407 97921 0.638 469.506 97922 3.5 484.589 97923 2.51 419.517 97924 0.867 531.647 97925 3.44 450.531 97926 1.23 453.548 97927 1.78 497.609 97928 3.68 528.687 97929 3.44 430.498 97930 1.85 506.591 97931 2.37 551.674 97932 3.78 598.688 97933 3.18 507.622 97934 3.75 383.485 97935 0.0305 508.610 97936 1.88 497.560 97937 2.85 410.529 97938 1.18 447.527 97939 0.889 450.526 97940 0.876 465.995 97941 1.86 394.893 97942 1.38 377.436 97943 -0.229 479.592 97944 3.12 481.585 97945 1.89 328.405 97946 0.724 530.682 97947 3.28 618.672 97948 4.06 268.354 97949 2.05 370.443 97950 0.428 449.500 97951 1.41 575.603 97952 2.15 561.605 97953 2.52 411.429 97954 3.22 410.529 97955 -0.00124 371.472 97956 1.28 519.659 97957 2.01 495.677 97958 3.63 410.533 97959 1.06 507.579 97960 1.87 516.028 97961 3.21 569.692 97962 4 449.517 97963 0.458 492.492 97964 0.92 466.408 97965 2.26 392.447 97966 1.08 327.401 97967 -0.341 528.586 97968 3.65 507.546 97969 2.52 451.562 97970 1.17 585.572 97971 2.82 481.583 97972 2.34 461.529 97973 2.54 608.752 97974 4.49 480.581 97975 2.42 440.508 97976 3.28 509.595 97977 3.39 453.489 97978 0.972 537.605 97979 3.13 209.242 9798 0.728 493.639 97980 2.46 458.484 97981 0.0728 483.066 97982 3.33 299.392 97983 2.27 559.697 97984 4.42 509.476 97985 3.31 450.571 97986 2.78 492.611 97987 1.83 500.607 97988 4.19 473.470 97989 3.66 541.655 97990 3.91 593.668 97991 3.46 481.585 97992 3.17 471.593 97993 1.99 396.480 97994 1.98 542.580 97995 3.03 559.676 97996 2.21 368.469 97997 1.7 515.997 97998 4.18 394.893 97999 1.38 154.24932 98 3.02 589.747 98000 4.32 417.481 98001 0.628 473.563 98002 2.15 598.112 98003 4.71 497.589 98004 1.55 384.468 98005 0.0121 557.724 98006 3.45 371.407 98007 0.342 497.560 98008 2.26 480.600 98009 2.14 469.039 98010 2.89 487.571 98011 1.79 510.580 98012 2.07 457.496 98013 0.8 482.548 98014 0.986 556.534 98015 3.94 503.556 98016 2.63 516.535 98017 1.76 536.684 98018 3.48 448.558 98019 2.02 473.470 98020 3.66 426.506 98021 2.01 508.610 98022 1.88 512.617 98023 4.16 431.569 98024 3.15 361.387 98025 -0.206 520.621 98026 3.12 507.579 98027 3.35 572.671 98028 3.91 461.533 98029 -0.102 618.674 98030 4.67 490.550 98031 0.789 473.563 98032 2.24 552.524 98033 2.13 433.542 98034 1.79 487.029 98035 2.97 490.552 98036 0.698 608.752 98037 4.49 456.598 98038 1.59 481.628 98039 2.4 521.609 98040 2.34 419.517 98041 3.58 473.005 98042 3.04 476.500 98043 1.73 537.623 98044 4.45 580.673 98045 2.26 582.048 98046 3.84 417.543 98047 3.03 422.518 98048 2.61 399.365 98049 -0.245 482.444 98050 3.59 337.373 98051 1.87 482.613 98052 3.36 583.718 98053 4.14 553.522 98054 3.41 413.492 98055 1.8 469.965 98056 2.62 439.528 98057 0.113 494.584 98058 2.28 531.644 98059 2.6 505.606 98060 3.32 332.395 98061 1.27 476.610 98062 2.12 570.702 98063 2.66 562.725 98064 4.08 532.608 98065 1.89 530.570 98066 3.15 443.469 98067 2.69 408.494 98068 1.34 473.563 98069 2.24 469.554 98070 0.793 623.689 98071 4.09 517.531 98072 1.41 521.609 98073 2.34 496.643 98074 3.67 494.584 98075 3.49 457.539 98076 3.22 501.575 98077 2.78 471.593 98078 1.99 593.693 98079 3.74 537.623 98080 4.3 476.545 98081 0.799 471.570 98082 0.905 473.649 98083 4.58 573.703 98084 1.74 600.730 98085 3.3 560.708 98086 2.89 417.407 98087 0.638 425.478 98088 -1.17 424.534 98089 2.36 597.657 98090 3.97 509.552 98091 1.91 550.733 98092 4.73 589.747 98093 4.32 485.575 98094 0.965 558.669 98095 3.37 477.571 98096 2.58 490.544 98097 3.85 497.560 98098 4.08 598.688 98099 3.18 618.688 98100 5.3 473.563 98101 2.24 593.741 98102 4.04 618.672 98103 4.06 464.558 98104 1.65 461.533 98105 -0.102 427.498 98106 1.31 466.568 98107 2.37 563.667 98108 3.52 577.072 98109 4.71 391.418 98110 0.501 560.770 98111 4.64 528.687 98112 3.44 597.657 98113 3.97 569.573 98114 4.31 439.528 98115 0.113 428.439 98116 0.537 333.385 98117 2.28 330.377 98118 -0.166 501.575 98119 2.39 615.142 98120 3.5 519.588 98121 2.36 465.989 98122 3.23 513.611 98123 1.84 537.623 98124 4.45 524.653 98125 3.31 487.591 98126 2.91 435.533 98127 0.969 503.634 98128 3.44 600.107 98129 2.65 485.506 98130 1.23 517.533 98131 3.83 531.601 98132 2.69 511.633 98133 1.48 429.510 98134 2.02 454.516 98135 1.65 465.989 98136 3.23 600.107 98137 2.65 488.621 98138 3.76 618.674 98139 4.67 382.839 98140 0.406 502.003 98141 2.8 605.747 98142 4.03 459.503 98143 2.8 557.103 98144 3.98 540.648 98145 3.54 504.594 98146 3.56 467.538 98147 0.254 488.621 98148 3.76 515.002 98149 2.4 475.603 98150 1.83 593.711 98151 4.13 479.567 98152 2.26 527.610 98153 2.72 355.351 98154 0.875 447.569 98155 3.04 416.472 98156 1.48 430.462 98157 1.92 512.574 98158 3.11 499.618 98159 3.66 419.517 98160 0.376 553.522 98161 3.41 355.351 98162 0.875 421.506 98163 3.52 450.531 98164 0.876 592.634 98165 4.02 551.675 98166 3.42 581.649 98167 3.79 468.478 98168 1.4 461.533 98169 0.329 471.593 98170 1.99 461.595 98171 1.65 296.338 98172 0.226 447.507 98173 0.131 387.475 98174 2.56 307.342 98175 0.952 411.579 98176 1.19 413.537 98177 4.58 488.621 98178 3.76 514.656 98179 3.88 402.491 98180 -0.161 546.701 98181 3.01 618.672 98182 4.06 473.563 98183 2.15 508.564 98184 2.67 473.563 98185 2.15 435.561 98186 0.889 505.606 98187 3.05 514.656 98188 3.88 528.617 98189 4.24 527.653 98190 3.97 494.584 98191 2.56 373.447 98192 0.724 514.656 98193 3.88 378.420 98194 0.897 466.408 98195 2.26 395.456 98196 0.386 516.535 98197 1.76 556.721 98198 4.44 540.605 98199 3.2 146.141 982 -0.252 487.591 98200 2.91 549.701 98201 4.86 486.389 98202 1.98 472.533 98203 2.63 584.107 98204 4.1 391.418 98205 0.501 500.607 98206 4.19 402.488 98207 0.265 593.711 98208 4.05 526.670 98209 3.67 398.541 98210 0.685 505.389 98211 2.29 487.574 98212 0.421 550.733 98213 4.73 433.542 98214 2.39 423.509 98215 -0.165 353.459 98216 2.52 616.709 98217 3.22 618.672 98218 4.06 499.667 98219 2.52 441.432 98220 1.46 421.506 98221 3.52 575.603 98222 2.15 434.511 98223 0.0755 459.487 98224 2.79 402.422 98225 2.46 484.589 98226 2.51 445.553 98227 3.28 503.547 98228 1.83 482.597 98229 1.15 546.701 98230 3.01 461.529 98231 2.39 610.787 98232 4.37 453.548 98233 1.78 481.583 98234 2.34 457.496 98235 2.52 591.761 98236 3.48 476.544 98237 2.44 479.567 98238 1.86 440.508 98239 3.28 450.526 98240 0.876 376.513 98241 0.969 410.529 98242 -0.00124 506.591 98243 2.37 453.941 98244 0.416 427.560 98245 -0.635 508.564 98246 2.67 581.749 98247 4 414.496 98248 1.33 396.523 98249 2.52 365.494 98250 4.24 468.518 98251 2.61 584.107 98252 4.1 479.569 98253 1.62 391.462 98254 1.04 468.478 98255 1.4 492.595 98256 2.09 411.579 98257 1.19 362.421 98258 0.599 511.633 98259 1.48 450.526 98260 1.07 473.563 98261 2.15 425.563 98262 0.355 598.112 98263 4.71 377.436 98264 -0.229 491.555 98265 2.58 530.682 98266 3.28 449.500 98267 1.53 512.574 98268 3.11 501.575 98269 2.39 563.675 98270 4.86 494.563 98271 1.8 556.721 98272 4.46 427.498 98273 1.31 427.492 98274 -0.477 598.112 98275 4.71 531.601 98276 2.69 412.502 98277 0.0525 488.042 98278 0.5 481.542 98279 2.98 487.591 98280 2.09 550.668 98281 3.82 500.490 98282 2.12 444.527 98283 2.2 453.489 98284 0.972 507.665 98285 3.86 532.629 98286 4.12 597.657 98287 3.97 411.579 98288 1.19 484.349 98289 2.01 471.545 98290 -0.516 589.991 98291 3.44 427.492 98292 -0.477 513.611 98293 1.84 503.547 98294 1.83 414.428 98295 1.64 396.480 98296 1.98 494.606 98297 1.71 508.445 98298 1.81 594.724 98299 3.2 480.557 98300 1.76 580.076 98301 4.72 496.601 98302 2.37 513.585 98303 2.46 459.503 98304 2.8 325.338 98305 1.94 482.573 98306 2.16 449.475 98307 2.15 488.621 98308 3.76 496.600 98309 2.95 497.631 98310 3.11 539.932 98311 4.22 446.537 98312 1.82 495.677 98313 3.63 489.516 98314 0.676 423.509 98315 0.125 492.519 98316 2.16 508.445 98317 1.81 390.451 98318 3.12 475.580 98319 2.21 608.752 98320 4.47 557.724 98321 3.45 355.473 98322 0.365 573.727 98323 4.3 530.656 98324 3.43 513.611 98325 1.84 437.532 98326 2.33 558.669 98327 3.37 502.389 98328 1.66 381.426 98329 0.809 559.621 98330 3.89 506.591 98331 2.37 497.609 98332 3.68 487.633 98333 3.64 588.762 98334 4.51 387.475 98335 2.56 450.554 98336 1.24 552.524 98337 2.13 417.543 98338 3.03 502.646 98339 3.82 460.523 98340 3.08 482.530 98341 0.616 487.548 98342 2.55 481.585 98343 2.79 480.580 98344 1.77 516.629 98345 3.17 495.655 98346 3.65 414.471 98347 2.32 516.028 98348 3.12 403.475 98349 2.35 336.359 98350 0.135 397.468 98351 1.14 444.527 98352 2.2 459.487 98353 2.79 527.032 98354 2.58 516.652 98355 1.67 459.540 98356 0.606 510.578 98357 2.12 435.561 98358 0.889 527.567 98359 1.89 501.575 98360 2.78 374.433 98361 2.56 496.646 98362 1.91 564.644 98363 3.52 589.991 98364 3.44 434.462 98365 1.83 486.586 98366 1.76 458.572 98367 1.41 607.621 98368 4.94 552.684 98369 3.35 1007.78080 9837 -3.19 572.649 98370 3.83 485.541 98371 3.22 541.661 98372 3.13 505.538 98373 2.36 583.718 98374 4.14 424.513 98375 0.244 360.448 98376 0.165 548.655 98377 3.02 488.619 98378 3.43 512.599 98379 3.09 556.605 98380 2.74 533.104 98381 3.17 488.555 98382 0.545 514.418 98383 4.47 560.679 98384 3.05 466.454 98385 1.85 355.473 98386 0.365 419.491 98387 1.44 482.616 98388 1.04 445.553 98389 3.28 434.511 98390 0.0755 497.627 98391 2.96 428.507 98392 1.28 350.410 98393 -0.0434 495.677 98394 3.63 345.394 98395 -0.301 500.607 98396 4.19 585.572 98397 2.82 328.405 98398 0.724 336.430 98399 1.01 458.548 98400 2.33 465.542 98401 2.7 529.671 98402 3.5 483.558 98403 1.58 414.496 98404 1.33 582.599 98405 2.65 482.499 98406 0.435 487.548 98407 1.97 426.504 98408 1.03 361.387 98409 -0.206 531.045 98410 4.03 446.928 98411 1.66 582.734 98412 4.34 506.591 98413 2.37 429.486 98414 0.854 584.706 98415 3.84 407.480 98416 0.826 312.405 98417 1.21 455.548 98418 2.49 516.028 98419 3.12 535.513 98420 4.09 484.602 98421 3.27 482.596 98422 0.97 406.452 98423 0.115 557.103 98424 3.98 352.401 98425 0.536 324.416 98426 0.573 542.580 98427 3.03 467.968 98428 0.47 456.537 98429 1.18 406.452 98430 0.115 519.659 98431 2.01 473.608 98432 2.8 485.660 98433 2.8 436.510 98434 2.22 569.692 98435 4 529.671 98436 3.5 483.482 98437 3.44 479.524 98438 0.666 493.599 98439 0.701 375.463 98440 0.468 488.622 98441 2.04 459.540 98442 1.95 507.648 98443 2.36 581.583 98444 4.39 498.572 98445 0.389 478.581 98446 2.03 361.393 98447 0.145 513.585 98448 2.46 541.655 98449 3.91 445.460 98450 0.96 439.462 98451 2.63 384.468 98452 0.0121 485.383 98453 1.98 483.066 98454 3.33 546.569 98455 2.09 421.442 98456 1.48 473.608 98457 2.8 457.563 98458 3.67 475.580 98459 2.21 487.548 98460 2.55 507.579 98461 1.87 424.534 98462 2.36 488.621 98463 1.1 525.398 98464 3.64 485.959 98465 1.43 410.533 98466 1.06 402.488 98467 0.265 433.474 98468 0.727 502.646 98469 3.82 265.367 9847 3.79 430.462 98470 1.92 485.575 98471 0.965 535.568 98472 2.88 563.675 98473 4.86 559.676 98474 2.21 391.462 98475 -0.368 431.526 98476 1.54 429.461 98477 1.45 479.592 98478 3.12 468.586 98479 3.18 339.180 9848 1.43 439.565 98480 2.75 495.568 98481 2.34 587.710 98482 3.1 468.544 98483 1.14 495.609 98484 2.59 517.574 98485 2.27 494.651 98486 2.75 471.545 98487 -0.516 509.502 98488 2.53 557.724 98489 3.45 421.442 98490 1.48 259.346 98491 -0.392 476.545 98492 0.799 439.565 98493 2.75 434.511 98494 0.0755 535.582 98495 1.87 328.405 98496 0.724 447.507 98497 0.131 579.713 98498 2.17 294.304 98499 -0.813 488.536 98500 1.71 514.615 98501 1.87 449.517 98502 0.458 282.313 98503 2.25 585.572 98504 2.82 482.616 98505 1.04 505.606 98506 3.05 495.634 98507 1.39 573.703 98508 1.74 439.523 98509 2.84 531.644 98510 3.52 419.472 98511 0.468 488.579 98512 1.72 467.538 98513 0.254 563.675 98514 4.86 446.928 98515 1.66 382.839 98516 0.406 445.553 98517 3.28 530.659 98518 3.94 484.589 98519 3.38 379.496 98520 4.64 294.304 98521 -0.813 529.671 98522 3.5 466.408 98523 2.26 371.407 98524 0.342 437.441 98525 0.785 410.529 98526 -0.00124 447.569 98527 3.04 519.588 98528 2.36 513.585 98529 2.46 527.567 98530 1.89 583.718 98531 4.14 607.621 98532 4.94 561.649 98533 2.77 596.651 98534 3.83 441.432 98535 1.46 485.549 98536 2.95 488.554 98537 2.21 542.580 98538 3.03 561.649 98539 2.77 525.724 98540 4.53 561.605 98541 2.52 436.503 98542 1.03 417.327 98543 2.05 486.563 98544 2.59 459.538 98545 2.5 496.963 98546 1.19 411.495 98547 1.03 561.645 98548 3.98 461.595 98549 1.65 436.504 98550 0.927 479.519 98551 2.78 450.531 98552 1.05 495.677 98553 3.63 475.579 98554 0.692 408.515 98555 3 537.648 98556 3.16 488.621 98557 1.1 514.633 98558 3.09 486.580 98559 1.13 564.644 98560 3.52 478.581 98561 2.03 590.656 98562 3.93 388.458 98563 0.828 561.649 98564 2.77 403.452 98565 -0.538 417.543 98566 1.85 501.013 98567 2.96 422.518 98568 2.61 336.342 98569 1.67 365.494 98570 4.24 517.531 98571 1.41 391.418 98572 0.501 481.628 98573 2.4 459.601 98574 2.11 410.507 98575 2.76 406.452 98576 0.115 488.645 98577 3.18 598.690 98578 3.43 461.595 98579 1.65 488.565 98580 2.86 485.660 98581 2.8 455.548 98582 2.49 397.468 98583 1.14 499.559 98584 2.44 561.645 98585 3.98 469.554 98586 0.793 374.431 98587 2.94 535.582 98588 1.87 526.650 98589 1.95 504.43708 9859 -2.3 282.313 98590 2.25 572.695 98591 4.33 598.733 98592 3.79 516.629 98593 3.56 381.467 98594 0.409 494.580 98595 2.38 488.621 98596 1.1 490.610 98597 4.01 473.649 98598 4.58 492.587 98599 2.17 150.218 9860 2.41 537.648 98600 3.16 582.734 98601 4.34 557.724 98602 3.45 504.594 98603 3.56 552.616 98604 2.74 505.538 98605 2.36 350.410 98606 -0.0434 381.467 98607 0.409 482.616 98608 1.04 477.581 98609 1.69 326.387 9861 3.6 516.609 98610 2.5 499.486 98611 1.04 481.452 98612 0.803 494.651 98613 2.75 561.605 98614 2.52 494.584 98615 2.43 449.475 98616 2.1 376.424 98617 4.27 602.746 98618 3.53 424.534 98619 2.36 377.436 98620 -0.229 459.538 98621 2.5 541.660 98622 0.812 484.973 98623 2.75 548.655 98624 3.02 428.522 98625 3.19 520.706 98626 2.19 336.359 98627 0.135 387.473 98628 0.329 486.389 98629 1.98 494.580 98630 2.38 510.583 98631 1.84 427.492 98632 -0.477 463.549 98633 1.13 395.409 98634 0.63 472.919 98635 3.46 409.479 98636 1.24 436.510 98637 2.22 492.571 98638 0.836 573.059 98639 3.63 468.518 98640 2.61 449.500 98641 1.53 602.789 98642 4.81 499.643 98643 3.71 530.656 98644 3.43 507.605 98645 0.901 409.479 98646 1.24 512.574 98647 3.11 453.941 98648 0.416 569.616 98649 3.79 473.608 98650 2.8 573.727 98651 4.3 443.469 98652 2.69 355.473 98653 0.365 582.599 98654 2.65 365.426 98655 -0.209 336.342 98656 1.67 614.733 98657 3.72 479.567 98658 1.86 514.656 98659 3.88 368.469 98660 1.7 460.545 98661 1.28 437.536 98662 -0.703 303.360 98663 0.378 494.580 98664 2.38 500.630 98665 3.46 494.538 98666 0.717 480.600 98667 3.28 530.635 98668 3.56 542.666 98669 3.32 465.586 98670 2.97 520.621 98671 3.12 405.442 98672 1.24 518.600 98673 3.98 443.537 98674 1.82 557.724 98675 3.45 450.526 98676 0.876 522.637 98677 3.82 486.586 98678 1.76 327.401 98679 -0.341 408.515 98680 3 353.459 98681 2.52 496.384 98682 2.45 476.610 98683 2.98 482.596 98684 0.97 616.709 98685 3.22 333.385 98686 2.28 514.615 98687 1.87 570.702 98688 2.66 556.605 98689 2.65 496.600 98690 1.48 502.003 98691 2.8 455.551 98692 1.6 350.410 98693 -0.0434 527.653 98694 3.97 457.448 98695 0.986 413.511 98696 1.45 472.456 98697 1.8 496.021 98698 2.32 491.602 98699 1.7 411.579 98700 1.19 540.654 98701 3.11 471.565 98702 3.38 482.597 98703 2.57 497.589 98704 1.44 496.963 98705 1.19 529.671 98706 3.5 553.672 98707 3.44 459.540 98708 0.606 449.586 98709 3.07 496.600 98710 2.95 337.373 98711 1.37 484.602 98712 3.27 458.572 98713 1.41 584.706 98714 3.84 552.641 98715 2.92 480.557 98716 1.76 308.373 98717 -0.13 460.545 98718 1.28 557.724 98719 3.45 350.334 98720 0.127 384.468 98721 0.0121 436.504 98722 0.927 459.364 98723 2.03 509.585 98724 2.93 541.660 98725 0.812 478.583 98726 2.07 525.613 98727 3.82 421.488 98728 0.549 406.520 98729 1.72 483.558 98730 1.58 479.569 98731 1.57 527.610 98732 2.72 564.716 98733 3.95 590.656 98734 3.93 429.510 98735 2.02 460.521 98736 1.46 494.584 98737 1.68 459.487 98738 2.79 529.628 98739 2.82 523.502 98740 1.75 468.586 98741 3.18 484.558 98742 2.41 509.552 98743 1.91 552.609 98744 3.23 488.579 98745 2.47 605.747 98746 3.91 528.617 98747 4.24 489.524 98748 0.444 294.391 98749 3.89 451.516 98750 2 428.507 98751 1.28 482.613 98752 3.36 524.563 98753 1.33 456.464 98754 3.55 494.584 98755 2.43 493.571 98756 1.74 547.641 98757 2.18 405.442 98758 1.24 325.338 98759 1.94 534.553 9876 0.242 497.584 98760 2.61 481.583 98761 2.34 554.722 98762 4.32 547.710 98763 4.71 523.622 98764 3.58 388.339 98765 1.41 482.597 98766 2.57 488.621 98767 3.76 459.534 98768 -1.02 451.581 98769 -0.0909 476.610 98770 2.12 429.510 98771 1.9 396.480 98772 1.98 485.592 98773 3.97 545.755 98774 4.91 509.502 98775 2.53 473.563 98776 2.24 284.354 98777 1.75 424.919 98778 1.23 368.451 98779 2.47 100.159 9878 1.44 580.673 98780 2.26 434.462 98781 1.83 399.416 98782 1.24 475.579 98783 0.692 406.520 98784 1.72 509.552 98785 1.91 391.462 98786 1.04 520.706 98787 3.6 474.981 98788 2.88 502.646 98789 3.68 495.615 98790 1.2 439.565 98791 2.75 473.005 98792 3.04 410.486 98793 0.511 573.727 98794 4.3 559.697 98795 4.42 513.630 98796 3.45 553.692 98797 4.31 541.655 98798 3.91 449.500 98799 1.41 542.580 98800 3.03 481.628 98801 2.4 501.618 98802 3.97 420.546 98803 2.31 378.420 98804 -0.438 355.432 98805 1.29 424.513 98806 0.244 593.668 98807 3.46 476.517 98808 2.47 582.734 98809 4.34 357.399 9881 0.00531 502.582 98810 1.62 473.563 98811 2.15 326.389 98812 -0.524 294.391 98813 3.89 497.609 98814 3.68 528.687 98815 3.44 516.609 98816 2.5 403.452 98817 -0.538 431.526 98818 1.54 481.585 98819 3.17 594.658 98820 3.73 464.580 98821 1.41 582.734 98822 4.34 495.572 98823 1.24 467.968 98824 0.47 413.537 98825 4.58 500.607 98826 4.19 539.548 98827 1.32 454.516 98828 1.65 541.661 98829 3.13 531.644 98830 3.43 529.671 98831 3.5 442.549 98832 2.54 448.490 98833 1.73 473.608 98834 2.81 326.389 98835 -0.524 388.501 98836 2.62 499.559 98837 2.44 294.348 98838 1.92 449.517 98839 0.458 252.09736 9884 1.02 481.585 98840 2.79 556.721 98841 4.46 421.442 98842 1.48 547.667 98843 3.18 366.454 98844 2.05 521.609 98845 2.34 468.589 98846 3.24 515.997 98847 4.18 465.026 98848 3.06 509.595 98849 3.18 485.959 98850 1.43 476.549 98851 1.56 535.700 98852 4.72 454.516 98853 1.65 403.475 98854 2.35 487.548 98855 1.97 455.508 98856 -0.0902 452.547 98857 1.51 431.526 98858 1.54 440.533 98859 2.37 303.360 98860 0.378 502.561 98861 2.17 360.448 98862 0.41 518.600 98863 3.98 496.554 98864 0.568 545.670 98865 3.12 433.542 98866 1.79 451.581 98867 -0.0909 515.997 98868 4.18 431.507 98869 1.18 508.629 98870 3.58 422.475 98871 2.5 396.522 98872 0.701 429.510 98873 1.9 485.575 98874 0.965 600.730 98875 3.36 480.580 98876 1.77 496.554 98877 0.568 490.610 98878 4 405.489 98879 2 375.463 98880 0.705 505.389 98881 2.29 510.578 98882 2.12 540.605 98883 3.2 517.574 98884 2.27 484.558 98885 2.41 429.434 98886 0.782 458.892 98887 3 339.456 98888 3.92 345.394 98889 -0.301 104.06484 9889 -1.61 556.605 98890 2.74 471.545 98891 -0.516 384.431 98892 1.94 489.513 98893 1.87 490.550 98894 0.789 539.664 98895 3.93 434.502 98896 1.64 573.727 98897 4.3 419.517 98898 3.58 458.484 98899 0.0728 490.544 98900 3.85 484.602 98901 3.27 458.892 98902 3 421.488 98903 0.549 557.103 98904 3.98 565.615 98905 2.33 523.622 98906 3.58 454.516 98907 1.65 516.631 98908 2.1 502.003 98909 2.8 507.579 98910 1.87 475.563 98911 0.407 491.602 98912 1.99 510.583 98913 1.84 481.628 98914 2.4 393.479 98915 3.59 584.748 98916 4.54 528.617 98917 4.24 294.348 98918 1.92 284.354 98919 1.75 494.606 98920 1.71 410.533 98921 1.06 558.669 98922 3.37 505.606 98923 3.05 474.981 98924 2.88 484.349 98925 2.01 593.741 98926 4 421.488 98927 0.549 499.575 98928 3.5 482.530 98929 0.616 379.496 98930 4.64 505.020 98931 3.61 545.670 98932 3.12 511.633 98933 1.48 419.517 98934 0.376 559.697 98935 4.42 336.342 98936 1.67 530.613 98937 3.52 293.316 98938 0.585 487.633 98939 3.64 473.563 98940 2.15 460.588 98941 2.24 448.490 98942 0.353 456.537 98943 1.18 478.538 98944 2.55 589.492 98945 3.89 419.472 98946 0.468 522.558 98947 3.44 483.558 98948 1.58 409.502 98949 -0.541 485.549 98950 2.88 475.579 98951 0.692 419.491 98952 1.44 457.525 98953 1.12 379.520 98954 4.13 620.804 98955 4.04 391.462 98956 1.04 528.687 98957 3.65 478.607 98958 1.84 569.616 98959 3.79 424.513 98960 0.244 540.605 98961 3.2 336.430 98962 1.01 434.502 98963 1.64 535.568 98964 2.88 524.653 98965 3.59 537.623 98966 4.45 458.892 98967 3 428.548 98968 -0.635 481.542 98969 1.22 496.021 98970 2.32 501.575 98971 2.65 421.442 98972 1.48 483.601 98973 3.36 479.519 98974 2.78 391.462 98975 1.04 344.428 98976 -0.779 535.513 98977 4.09 475.443 98978 1.63 473.470 98979 3.66 598.714 98980 3.97 501.575 98981 2.78 458.572 98982 1.41 579.645 98983 3.33 502.561 98984 2.17 546.569 98985 2.09 435.533 98986 0.969 410.529 98987 -0.00124 558.669 98988 3.37 519.608 98989 3.68 480.581 98990 2.42 435.560 98991 3.06 352.401 98992 0.536 492.519 98993 2.16 407.480 98994 0.826 421.533 98995 2.63 488.539 98996 1.29 478.538 98997 2.55 455.637 98998 2.17 476.500 98999 1.73 284.26350 99 2.61 492.611 99000 1.66 484.589 99001 3.38 544.682 99002 3.89 456.555 99003 -0.325 481.542 99004 1.22 530.570 99005 3.15 516.028 99006 3.12 584.731 99007 4.28 409.479 99008 1.24 501.591 99009 3.27 364.477 9901 1.32 583.718 99010 4.14 495.572 99011 1.24 360.448 99012 0.165 382.839 99013 0.406 497.584 99014 2.7 616.709 99015 3.22 589.991 99016 3.44 537.623 99017 4.3 514.418 99018 4.47 486.563 99019 2.59 478.607 99020 1.84 464.554 99021 2.97 487.571 99022 1.84 485.959 99023 1.43 460.588 99024 2.24 449.586 99025 3.07 506.614 99026 2.35 455.551 99027 1.6 497.631 99028 3.11 589.492 99029 3.89 524.585 99030 3.13 446.537 99031 1.82 468.589 99032 3.24 501.616 99033 2.23 495.568 99034 2.34 565.615 99035 2.33 423.509 99036 -0.165 472.456 99037 1.8 578.681 99038 2.95 497.560 99039 4.08 579.647 99040 4.16 582.599 99041 2.65 503.634 99042 3.44 520.621 99043 3.12 450.571 99044 2.78 573.703 99045 1.74 480.554 99046 2.71 533.104 99047 3.17 475.364 99048 1.74 440.492 99049 1.87 431.569 99050 3.15 501.548 99051 1.5 421.442 99052 1.48 423.464 99053 3.12 500.563 99054 3.33 375.463 99055 0.468 518.672 99056 3.92 427.560 99057 -0.635 514.418 99058 4.47 535.676 99059 4.05 404.454 9906 2.78 598.690 99060 3.43 454.516 99061 1.65 487.634 99062 2.58 508.610 99063 2.59 508.974 99064 2.82 531.644 99065 3.43 434.511 99066 -0.434 282.313 99067 2.25 599.716 99068 3.78 425.478 99069 -1.17 392.57200 9907 3.42 488.536 99070 1.71 569.692 99071 4 599.716 99072 3.78 527.653 99073 3.97 450.531 99074 1.05 485.383 99075 1.98 455.551 99076 1.6 420.457 99077 0.603 552.684 99078 3.35 377.436 99079 -0.229 456.70030 9908 8.57 485.549 99080 2.88 474.594 99081 2.9 348.460 99082 0.22 480.557 99083 1.18 482.596 99084 0.97 473.563 99085 2.24 498.610 99086 2.2 572.653 99087 3.82 473.563 99088 2.15 447.569 99089 3.04 316.478 9909 7.19 516.535 99090 1.76 391.462 99091 -0.368 503.656 99092 3.53 434.511 99093 0.0755 346.378 99094 2.02 371.472 99095 1.28 402.491 99096 -0.161 490.550 99097 0.789 473.005 99098 3.04 602.746 99099 3.53 105.13568 991 -0.786 432.560 9910 5.15 523.502 99100 1.75 505.538 99101 2.36 332.395 99102 1.27 327.401 99103 -0.341 455.551 99104 1.6 484.589 99105 3.04 565.615 99106 2.33 498.525 99107 2.67 443.537 99108 1.82 474.550 99109 1.68 450.619 9911 5.38 509.552 99110 2.79 570.702 99111 2.66 464.580 99112 1.41 535.700 99113 4.72 593.668 99114 4.05 490.610 99115 4 451.581 99116 -0.0909 488.621 99117 3.63 441.951 99118 2.18 414.471 99119 2.32 351.395 9912 0.593 573.684 99120 3.18 359.422 99121 2.23 465.423 99122 2.08 496.643 99123 3.67 488.621 99124 1.1 446.928 99125 1.66 375.463 99126 0.468 460.588 99127 2.24 363.409 99128 -0.0465 559.621 99129 3.89 530.608 9913 1.18 480.554 99130 2.71 572.653 99131 3.82 536.620 99132 1.84 529.533 99133 2.87 474.550 99134 1.68 462.542 99135 1.3 578.681 99136 2.95 473.470 99137 3.66 508.534 99138 3.14 484.589 99139 3.38 673.735 9914 -1.56 560.708 99140 2.89 608.639 99141 4.35 552.609 99142 3.23 438.480 99143 0.89 587.710 99144 3.1 493.639 99145 2.46 350.410 99146 -0.0434 424.513 99147 1.37 484.349 99148 2.01 572.649 99149 3.83 378.41780 9915 3.59 600.730 99150 3.3 497.560 99151 3.51 445.460 99152 0.96 488.621 99153 3.63 548.655 99154 3.02 421.442 99155 1.48 494.563 99156 1.8 477.529 99157 2.22 496.384 99158 2.45 492.519 99159 2.16 648.955 9916 8.83 456.579 99160 0.0333 474.594 99161 2.9 480.557 99162 2.26 481.585 99163 1.89 420.457 99164 0.603 495.655 99165 3.65 474.529 99166 1.93 419.472 99167 0.468 336.430 99168 1.01 327.421 99169 1.07 429.486 99170 0.854 502.003 99171 2.8 327.401 99172 -0.341 495.655 99173 3.65 459.540 99174 1.95 467.538 99175 0.254 516.028 99176 3.21 575.585 99177 3.46 409.481 99178 -0.0759 496.556 99179 3.27 490.550 99180 0.789 573.683 99181 3.69 481.583 99182 2.34 494.959 99183 3.65 490.527 99184 2.22 473.563 99185 2.24 607.621 99186 4.94 465.423 99187 2.08 582.048 99188 3.84 348.460 99189 0.22 9919 -0.767 494.605 99190 4.2 419.517 99191 3.58 389.446 99192 1.16 511.633 99193 1.48 570.702 99194 2.66 505.606 99195 3.05 558.626 99196 3.12 352.401 99197 0.536 498.574 99198 1.83 418.461 99199 3.49 329.349 9920 -3.22 361.417 99200 0.721 553.522 99201 3.43 594.658 99202 3.73 428.522 99203 3.19 581.749 99204 4 481.628 99205 2.4 410.486 99206 0.511 504.594 99207 3.56 508.629 99208 3.58 493.593 99209 2.86 234.33400 9921 5.06 419.491 99210 1.44 375.463 99211 0.468 548.674 99212 4.14 529.671 99213 3.5 495.568 99214 2.34 431.526 99215 1.54 390.451 99216 3.12 533.104 99217 3.17 485.592 99218 3.97 423.479 99219 0.139 177.243 9922 1.79 481.585 99220 2.79 508.974 99221 2.82 411.429 99222 3.22 429.510 99223 2.02 365.494 99224 4.24 388.458 99225 1.35 532.629 99226 4.12 500.490 99227 2.12 494.024 99228 3.69 570.702 99229 2.66 241.327 9923 1.09 433.542 99230 1.79 471.593 99231 1.99 494.580 99232 2.38 494.584 99233 2.43 407.480 99234 0.826 553.734 99235 4.15 411.429 99236 3.22 508.445 99237 1.81 386.442 99238 3.35 505.389 99239 2.29 459.538 99240 2.5 495.609 99241 2.59 496.600 99242 2.87 584.731 99243 4.31 584.706 99244 3.84 412.437 99245 2.29 596.651 99246 3.83 499.559 99247 2.44 573.703 99248 1.74 560.708 99249 2.89 166.19327 9925 2.6 495.568 99250 2.34 499.573 99251 2.61 397.468 99252 1.5 505.606 99253 3.05 575.603 99254 2.15 388.339 99255 1.41 485.575 99256 0.965 487.591 99257 2.91 410.529 99258 1.18 508.610 99259 1.88 436.504 99260 0.927 410.507 99261 2.63 402.488 99262 0.265 616.709 99263 3.22 507.648 99264 2.36 602.789 99265 4.64 593.693 99266 3.74 513.585 99267 2.46 534.528 99268 3.12 471.549 99269 0.258 435.51896 9927 3.94 424.513 99270 0.244 572.695 99271 4.31 497.629 99272 3.42 608.752 99273 4.5 434.511 99274 -0.434 553.522 99275 3.41 472.919 99276 3.46 521.673 99277 4.36 549.640 99278 3.33 398.541 99279 0.685 422.470 9928 3.15 468.518 99280 2.61 549.548 99281 2.02 496.600 99282 2.87 575.644 99283 4.46 488.621 99284 3.76 429.486 99285 0.854 523.502 99286 1.75 378.420 99287 0.897 618.672 99288 4.06 505.606 99289 3.05 480.557 99290 1.76 591.527 99291 3.28 469.506 99292 3.5 458.572 99293 1.41 342.414 99294 1.89 458.527 99295 2.14 494.584 99296 2.28 379.453 99297 1.88 481.542 99298 1.22 439.523 99299 2.66 599.788 99300 4.47 457.496 99301 2.52 456.555 99302 -0.325 481.628 99303 2.4 403.475 99304 2.35 485.383 99305 1.98 598.733 99306 3.79 556.605 99307 2.65 493.639 99308 2.46 558.693 99309 3.4 420.457 99310 0.603 604.762 99311 3.79 383.485 99312 0.0305 507.648 99313 2.36 333.385 99314 2.28 547.641 99315 2.18 494.580 99316 2.38 433.542 99317 2.39 403.475 99318 2.35 465.026 99319 3.06 457.448 99320 0.986 459.364 99321 2.03 500.563 99322 3.33 294.391 99323 3.89 494.580 99324 2.38 599.788 99325 4.44 485.549 99326 2.88 360.448 99327 1.31 350.334 99328 0.127 602.806 99329 4.4 345.394 99330 -0.301 457.548 99331 0.952 494.584 99332 2.56 296.338 99333 0.226 497.584 99334 2.61 488.565 99335 2.86 519.582 99336 3.35 491.606 99337 1.03 458.548 99338 2.33 501.618 99339 3.97 530.656 99340 3.43 435.561 99341 0.889 501.548 99342 1.5 282.313 99343 2.25 510.578 99344 2.12 511.654 99345 3.75 597.657 99346 3.97 332.419 99347 2.61 337.373 99348 1.87 500.630 99349 3.46 204.226 9935 0.429 410.486 99350 0.511 453.548 99351 1.78 450.526 99352 0.876 459.540 99353 0.606 456.464 99354 3.55 496.643 99355 3.67 517.531 99356 1.57 497.560 99357 2.85 494.584 99358 2.43 434.502 99359 1.64 202.210 9936 0.548 466.568 99360 2.37 473.563 99361 2.15 474.524 99362 3.27 381.426 99363 0.809 498.610 99364 2.2 559.676 99365 2.21 411.452 99366 1.08 406.492 99367 2.18 459.540 99368 1.95 569.616 99369 3.83 524.653 99370 3.59 459.540 99371 1.95 489.582 99372 3.08 294.348 99373 1.92 384.468 99374 0.0121 504.594 99375 3.56 430.498 99376 1.85 428.439 99377 0.537 497.631 99378 3.13 497.560 99379 4.08 343.504 9938 2.3 488.536 99380 1.71 435.561 99381 0.889 610.787 99382 4.37 410.486 99383 0.511 570.702 99384 2.03 428.548 99385 -0.635 530.570 99386 3.15 503.656 99387 3.53 430.498 99388 1.85 491.606 99389 1.03 557.82740 9939 4.76 508.610 99390 1.88 393.479 99391 3.59 475.364 99392 1.74 579.713 99393 2.17 477.529 99394 2.22 450.554 99395 1.24 471.565 99396 3.38 516.629 99397 3.17 500.563 99398 3.33 404.458 99399 1.72 183.11834 994 -0.47 637.73100 9940 4.76 469.506 99400 3.5 494.959 99401 3.65 509.552 99402 2.79 396.523 99403 2.52 496.554 99404 0.568 455.548 99405 2.49 409.481 99406 -0.0692 581.749 99407 4 509.595 99408 3.18 506.558 99409 3.6 368.33680 9941 2.56 506.614 99410 2.35 443.537 99411 1.82 504.594 99412 3.56 445.553 99413 3.28 593.668 99414 3.46 419.517 99415 0.376 522.637 99416 3.82 469.534 99417 1.4 540.648 99418 3.54 537.623 99419 4.3 514.418 99420 4.47 505.606 99421 3.32 388.339 99422 1.41 535.568 99423 2.88 414.496 99424 1.33 531.601 99425 2.69 426.504 99426 1.03 519.608 99427 3.68 502.571 99428 3.21 549.548 99429 2.02 277.40182 9943 3.07 480.964 99430 1.53 388.458 99431 0.828 569.692 99432 4 518.559 99433 3.11 535.676 99434 4.05 497.584 99435 2.7 497.609 99436 3.68 561.605 99437 2.52 290.360 99438 2.44 484.589 99439 2.87 313.86246 9944 3.07 497.609 99440 3.68 494.959 99441 3.65 557.103 99442 3.98 456.555 99443 -0.325 498.597 99444 0.62 485.549 99445 2.88 559.676 99446 2.21 555.591 99447 3.35 539.548 99448 1.32 428.522 99449 3.19 314.290 9945 2.39 558.693 99450 3.4 423.479 99451 0.139 438.477 99452 1.06 467.539 99453 2.28 516.629 99454 3.56 571.665 99455 4.67 458.529 99456 2.87 530.656 99457 3.43 459.364 99458 2.03 583.718 99459 4.14 334.388 9946 -0.748 391.505 99460 2.1 476.610 99461 2.98 602.746 99462 3.53 509.595 99463 3.39 465.509 99464 2.17 493.639 99465 2.46 481.585 99466 2.79 599.716 99467 3.78 398.541 99468 0.685 523.622 99469 3.58 509.63220 9947 0.601 557.103 99470 3.98 416.396 99471 -0.308 457.448 99472 0.986 474.509 99473 1.56 481.585 99474 3.17 448.558 99475 2.02 468.546 99476 1.25 496.556 99477 3.27 593.711 99478 4.13 507.605 99479 0.901 449.475 99480 2.08 332.419 99481 2.61 443.537 99482 1.82 428.436 99483 1.6 468.589 99484 3.24 438.480 99485 0.89 573.059 99486 3.63 361.387 99487 -0.206 486.389 99488 1.98 519.588 99489 2.36 618.674 99490 4.67 474.553 99491 1.3 480.600 99492 3.28 565.582 99493 3.78 424.513 99494 0.244 473.563 99495 2.15 600.107 99496 2.65 535.568 99497 2.88 294.348 99498 1.92 468.586 99499 3.18 185.13422 995 -0.47 473.608 99500 2.81 531.601 99501 2.69 584.107 99502 4.1 498.572 99503 0.389 475.563 99504 0.407 489.630 99505 2.92 496.600 99506 2.87 392.447 99507 1.08 519.608 99508 3.68 479.569 99509 1.57 409.60410 9951 4.85 499.667 99510 2.52 446.928 99511 1.66 458.480 99512 1.42 604.695 99513 3.42 440.490 99514 1.82 479.524 99515 0.666 414.471 99516 2.32 594.658 99517 3.73 541.661 99518 3.13 453.941 99519 0.416 424.534 99520 2.36 600.730 99521 3.36 450.526 99522 0.876 468.586 99523 3.18 507.579 99524 1.87 617.804 99525 3.19 484.558 99526 2.41 429.510 99527 2.02 419.491 99528 1.44 450.554 99529 1.24 259.299 99530 -1.06 489.630 99531 2.92 428.548 99532 -0.635 531.647 99533 3.44 480.600 99534 3.23 487.548 99535 2.45 422.518 99536 2.61 413.533 99537 1.31 515.593 99538 4.58 434.511 99539 0.0755 388.367 9954 -1.12 526.650 99540 1.95 508.610 99541 2.59 529.628 99542 2.82 466.525 99543 0.745 560.728 99544 4.29 600.107 99545 2.65 614.733 99546 3.72 465.568 99547 0.87 449.467 99548 2.39 500.607 99549 4.19 150.21760 9955 2.35 434.511 99550 0.0755 426.455 99551 1.05 481.583 99552 2.34 402.420 99553 0.0327 409.479 99554 1.24 517.531 99555 1.41 533.104 99556 3.17 461.529 99557 2.39 447.527 99558 0.889 488.554 99559 2.35 264.317 9956 1.86 439.523 99560 2.66 355.432 99561 1.29 573.703 99562 1.74 495.634 99563 1.39 488.621 99564 1.1 474.981 99565 2.79 360.448 99566 0.41 453.489 99567 0.972 539.707 99568 4.12 464.486 99569 2.67 178.185 9957 0.134 413.492 99570 1.8 544.727 99571 4.17 377.436 99572 -0.229 427.471 99573 3.76 402.442 99574 0.598 446.537 99575 1.82 459.540 99576 0.606 438.480 99577 0.89 497.584 99578 2.61 531.644 99579 3.52 564.666 9958 -0.561 602.746 99580 3.53 484.499 99581 0.803 457.548 99582 0.952 550.733 99583 4.73 471.565 99584 3.38 521.673 99585 4.45 446.537 99586 1.82 480.600 99587 2.14 473.563 99588 2.24 413.511 99589 1.45 360.359 9959 0.63 484.602 99590 3.27 412.483 99591 0.237 579.754 99592 2.07 517.531 99593 1.57 496.556 99594 3.27 382.497 99595 2.18 482.616 99596 1.04 504.594 99597 3.56 471.570 99598 0.905 502.571 99599 3.21 392.401 9960 0.194 396.523 99600 2.52 574.696 99601 3.16 545.627 99602 3.55 516.609 99603 2.5 517.531 99604 1.57 488.621 99605 3.84 448.572 99606 2.73 378.420 99607 -0.438 359.422 99608 2.23 476.545 99609 0.799 328.403 9961 2.97 467.538 99610 0.254 375.463 99611 0.705 498.572 99612 0.389 577.072 99613 4.71 259.346 99614 -0.392 409.481 99615 -0.0692 548.655 99616 3.02 487.593 99617 0.235 415.527 99618 1.57 414.471 99619 2.32 408.443 9962 -0.544 474.594 99620 2.9 522.561 99621 3.31 459.364 99622 2.03 438.480 99623 0.89 501.447 99624 1.99 388.458 99625 1.35 465.518 99626 1.67 530.570 99627 2.91 537.068 99628 2.97 455.637 99629 2.17 276.285 9963 0.313 473.563 99630 2.15 482.444 99631 3.59 500.630 99632 3.46 481.585 99633 3.17 498.574 99634 1.72 467.525 99635 3.46 570.702 99636 2.66 449.467 99637 1.87 521.673 99638 4.35 550.668 99639 3.82 409.481 99640 -0.0692 530.656 99641 3.43 549.640 99642 3.33 473.563 99643 2.24 496.554 99644 0.568 582.734 99645 4.34 460.545 99646 1.28 459.503 99647 2.8 496.384 99648 2.45 561.605 99649 2.52 362.375 9965 -0.128 440.492 99650 1.87 509.585 99651 2.93 384.430 99652 0.867 339.456 99653 3.92 520.621 99654 3.12 337.373 99655 1.37 484.547 99656 1.44 421.488 99657 0.549 608.639 99658 4.35 407.480 99659 0.826 276.285 9966 0.308 536.684 99660 3.48 546.701 99661 3.01 502.003 99662 2.8 591.527 99663 3.28 497.584 99664 2.7 312.405 99665 1.21 444.527 99666 1.55 481.585 99667 3.17 502.561 99668 2.17 349.425 99669 -0.378 364.390 9967 -0.0235 516.652 99670 1.67 497.560 99671 2.26 445.553 99672 1.71 552.609 99673 3.01 379.520 99674 4.13 376.424 99675 4.27 450.526 99676 0.876 443.512 99677 2.52 565.615 99678 2.33 324.416 99679 0.573 593.668 99680 4.05 514.615 99681 1.87 448.572 99682 2.73 482.596 99683 0.97 337.373 99684 1.87 457.496 99685 2.52 478.540 99686 -0.113 531.601 99687 2.69 490.618 99688 0.868 434.460 99689 2.72 244.333 9969 1.59 381.467 99690 0.409 502.003 99691 2.8 607.719 99692 4.76 473.563 99693 2.15 344.428 99694 -0.779 509.552 99695 2.79 492.445 99696 2.9 552.641 99697 2.92 500.607 99698 4.19 426.504 99699 1.03 431.652 9970 2.9 563.710 99700 4 468.518 99701 2.61 531.644 99702 3.43 570.702 99703 2.03 530.613 99704 3.52 518.647 99705 2.4 335.400 99706 1.71 409.481 99707 -0.0759 605.747 99708 3.91 476.610 99709 2.12 272.29580 9971 2.76 411.429 99710 3.22 552.524 99711 2.13 502.003 99712 2.8 392.447 99713 1.08 377.436 99714 0.0595 328.405 99715 0.724 467.505 99716 1.96 504.644 99717 2.55 537.648 99718 3.16 490.527 99719 2.22 532.589 99720 3.36 488.555 99721 0.545 466.408 99722 2.26 542.580 99723 3.03 413.492 99724 1.8 484.589 99725 2.51 363.452 99726 0.478 480.595 99727 2.69 455.508 99728 -0.0902 545.627 99729 3.55 705.71110 9973 1.79 587.667 99730 5.42 349.425 99731 -0.378 475.554 99732 2.62 482.597 99733 2.57 593.711 99734 4.05 458.484 99735 0.0728 564.644 99736 3.52 529.671 99737 3.5 589.747 99738 4.32 532.608 99739 1.89 326.389 99740 -0.524 458.484 99741 0.0728 476.610 99742 2.98 569.616 99743 3.83 565.582 99744 3.78 577.072 99745 4.71 474.550 99746 1.68 541.655 99747 3.91 464.580 99748 1.41 381.426 99749 0.809 549.701 99750 4.94 370.443 99751 0.428 552.616 99752 2.74 393.479 99753 3.59 487.011 99754 1.85 501.013 99755 2.96 552.684 99756 3.22 465.026 99757 3.06 528.687 99758 3.65 463.549 99759 1.13 304.257 9976 -2.27 466.568 99760 2.37 574.696 99761 3.16 513.630 99762 3.45 457.548 99763 0.952 475.443 99764 1.63 507.622 99765 3.75 546.701 99766 3.01 360.448 99767 0.41 561.645 99768 3.98 572.671 99769 3.91 484.973 99770 2.75 312.405 99771 1.21 303.360 99772 0.378 518.562 99773 1.93 572.649 99774 3.83 363.452 99775 0.478 505.389 99776 2.29 419.491 99777 1.44 614.733 99778 3.72 409.481 99779 -0.0759 285.257 9978 -1.05 570.702 99780 2.03 598.690 99781 3.43 443.512 99782 1.96 390.451 99783 3.12 501.548 99784 1.5 439.528 99785 0.113 561.649 99786 2.77 553.522 99787 3.41 487.548 99788 1.97 355.432 99789 1.29 502.389 99790 1.66 503.547 99791 1.83 485.506 99792 1.23 579.714 99793 3.76 530.589 99794 3.04 508.610 99795 2.59 458.572 99796 1.41 533.104 99797 3.17 366.454 99798 2.05 485.592 99799 3.97 270.281 9980 4.11 487.029 99800 2.97 459.534 99801 -1.02 481.542 99802 2.98 610.787 99803 4.37 593.711 99804 4.05 367.417 99805 2.71 598.112 99806 4.71 413.469 99807 2.58 553.522 99808 3.41 514.418 99809 4.47 392.444 9981 2.48 572.695 99810 4.32 406.452 99811 0.115 421.493 99812 1.57 386.442 99813 3.35 378.420 99814 -0.438 478.607 99815 1.84 473.563 99816 2.15 580.673 99817 2.26 421.488 99818 0.549 520.621 99819 3.12 443.924 99820 1.32 462.542 99821 1.3 484.499 99822 0.803 570.702 99823 2.03 471.547 99824 0.462 484.602 99825 3.27 417.407 99826 0.638 510.580 99827 2.07 452.547 99828 1.51 490.610 99829 4 618.672 99830 4.06 534.691 99831 2.71 512.599 99832 1.83 473.005 99833 3.04 489.513 99834 1.87 402.491 99835 -0.161 450.531 99836 1.23 544.682 99837 3.89 587.710 99838 3.1 552.616 99839 2.74 909.05376 9984 3.82 579.713 99840 2.17 560.728 99841 4.29 505.606 99842 3.05 516.028 99843 3.21 555.693 99844 3.7 474.529 99845 1.93 528.687 99846 3.65 466.525 99847 0.745 527.653 99848 3.97 505.606 99849 3.05 354.44282 9985 2.81 408.515 99850 3 590.656 99851 3.93 591.527 99852 3.28 489.630 99853 2.92 461.529 99854 2.39 350.410 99855 -0.0434 531.644 99856 2.6 402.491 99857 -0.161 605.788 99858 3.97 439.404 99859 1.42 475.580 99860 2.21 424.919 99861 1.23 468.544 99862 1.14 487.548 99863 2.55 439.404 99864 1.88 488.555 99865 0.545 375.463 99866 0.468 487.548 99867 2.55 454.516 99868 1.65 602.746 99869 3.53 496.646 99870 1.91 402.422 99871 2.46 487.633 99872 3.64 508.974 99873 2.82 480.557 99874 1.18 518.562 99875 1.93 608.752 99876 4.46 259.299 99877 -1.06 482.597 99878 2.57 549.640 99879 3.33 353.459 99880 2.52 361.417 99881 0.721 518.647 99882 2.4 359.420 99883 0.00894 482.597 99884 2.57 284.354 99885 1.75 529.533 99886 2.87 397.468 99887 1.5 503.547 99888 1.83 553.692 99889 4.31 605.747 99890 4.03 352.401 99891 0.536 376.424 99892 4.27 465.586 99893 2.97 312.405 99894 1.21 429.510 99895 1.9 458.527 99896 2.14 598.112 99897 4.71 427.537 99898 1.71 496.963 99899 1.19 336.430 99900 1.01 350.334 99901 0.127 575.585 99902 3.46 456.464 99903 3.55 549.640 99904 3.33 487.571 99905 0.69 564.644 99906 3.52 475.443 99907 1.63 589.492 99908 3.89 589.991 99909 3.44 384.430 99910 0.867 560.708 99911 2.89 363.452 99912 0.478 553.672 99913 3.44 507.579 99914 3.35 593.668 99915 3.46 572.671 99916 3.91 488.042 99917 0.5 558.626 99918 3.12 346.378 99919 2.02 578.51870 9992 -0.645 396.523 99920 2.52 508.610 99921 2.59 471.509 99922 0.231 522.658 99923 4.81 475.603 99924 1.83 404.458 99925 1.72 420.457 99926 0.603 441.478 99927 0.745 433.542 99928 1.79 572.649 99929 3.83 547.667 99930 3.18 409.479 99931 1.24 450.531 99932 -0.332 398.541 99933 0.685 478.581 99934 2.03 284.354 99935 1.75 465.989 99936 3.23 396.480 99937 1.98 523.043 99938 2.3 363.452 99939 0.478 409.481 99940 -0.0759 382.839 99941 0.406 408.515 99942 3 471.549 99943 0.258 512.599 99944 1.83 519.582 99945 3.35 530.613 99946 3.52 466.454 99947 1.85 563.609 99948 4.38 330.377 99949 -0.166 370.443 99950 0.428 569.616 99951 3.83 437.532 99952 2.33 450.531 99953 0.785 419.517 99954 0.376 450.526 99955 0.876 409.481 99956 -0.0759 471.565 99957 3.38 377.436 99958 0.0595 545.627 99959 3.55 1237.380 9996 -0.416 602.746 99960 3.53 414.496 99961 1.33 475.563 99962 0.407 464.580 99963 1.41 307.342 99964 0.952 503.556 99965 2.63 497.560 99966 3.51 617.706 99967 3.97 484.349 99968 2.01 503.570 99969 2.11 525.59340 9997 1.21 366.454 99970 3.39 403.452 99971 -0.538 487.548 99972 2.55 480.595 99973 2.69 494.584 99974 1.68 572.653 99975 3.82 413.533 99976 1.31 492.519 99977 2.16 570.702 99978 2.66 467.968 99979 0.47 481.585 99980 2.79 489.524 99981 0.444 394.893 99982 1.38 584.107 99983 4.1 589.991 99984 3.44 439.523 99985 2.61 582.599 99986 2.65 353.459 99987 2.52 551.675 99988 3.42 451.516 99989 2 306.354 9999 1.57 484.602 99990 3.27 482.573 99991 2.16 487.011 99992 1.85 493.553 99993 0.564 480.600 99994 3.28 495.568 99995 2.34 552.524 99996 2.13 537.623 99997 4.45 581.791 99998 3.94 482.597 99999 2.57 |
Name | Description | Inputs | Outputs |
---|---|---|---|
Build_Query | This build_query BeanShell constructs the Europe PMC search query for a single protein in UniProt. |
nextCursorMark Query Iteration |
queryString cursorMark Iteration |
add_sources |
new_Sources Sources |
Sources | |
add_ids |
Ids new_Ids |
Ids |
Name | Description |
---|---|
lastCursorMark | |
lastIteration | |
Sources | |
hitCount | |
Ids | |
Annotations |
Source | Sink |
---|---|
First_Page:value | searchPublications_and_get_ChEBIs:nextCursorMark |
1:value | searchPublications_and_get_ChEBIs:Iteration |
Query | searchPublications_and_get_ChEBIs:Query |
source_header:value | searchPublications_and_get_ChEBIs:Sources |
id_header:value | searchPublications_and_get_ChEBIs:Ids |
searchPublications_and_get_ChEBIs:Ids | Flatten_Ids_List:inputlist |
searchPublications_and_get_ChEBIs:Sources | Flatten_Sources_List:inputlist |
Flatten_Ids_List:outputlist | Remove_Ids_header:stringlist |
number:value | Remove_Ids_header:regex |
MED_or_PMC:value | Remove_Sources_header:regex |
Flatten_Sources_List:outputlist | Remove_Sources_header:stringlist |
Remove_Ids_header:filteredlist | getAnnotations:id |
Remove_Sources_header:filteredlist | getAnnotations:source |
getAnnotations:responseBody | extract_URI:json_text |
extract_URI:nodelist | Flatten_URI_List:inputlist |
searchPublications_and_get_ChEBIs:nextCursorMark | lastCursorMark |
searchPublications_and_get_ChEBIs:Iteration | lastIteration |
Remove_Sources_header:filteredlist | Sources |
searchPublications_and_get_ChEBIs:hitCount | hitCount |
Remove_Ids_header:filteredlist | Ids |
Flatten_URI_List:outputlist | Annotations |
None
Workflow Type
Version 2
(of 3)
Shared with Groups (0)
None
Statistics
In chronological order:
-
Created by Magnus Palmblad on Friday 09 February 2018 14:09:44 (UTC)
-
Created by Magnus Palmblad on Monday 12 February 2018 16:12:09 (UTC)
Revision comment:This is version 2 of the Taverna workflow "Europe PMC searchPublications and getAnnotations for ChEBIs", including a collection of R code for plotting data written to file by the main workflow, after predicting the property of interest for the annotated ChEBIs. The logP predictions are also included as text component in this workflow.
-
Created by Magnus Palmblad on Monday 12 February 2018 16:12:40 (UTC)
Revision comment:This is version 2 of the Taverna workflow "Europe PMC searchPublications and getAnnotations for ChEBIs", including a collection of R code for plotting data written to file by the main workflow, after predicting the property of interest for the annotated ChEBIs. The logP predictions are also included as a text component in this workflow.
Reviews
(0)
Other workflows that use similar services
(0)
There are no workflows in myExperiment that use similar services to this Workflow.
No comments yet
Log in to make a comment