hierarchical microarray clustering
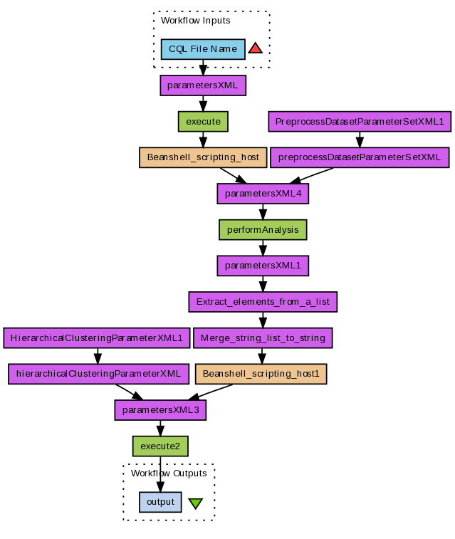
To illustrate our caGrid plug-in’s application, we tested it with a microarray hierarchical clustering workflow that involves services hosted at multiple institutions.
Microarrays are a high-throughput technology used to measure the expression of tens of thousands of genes in different tissues or cells. Scientists represent the data from each microarray via a vector (profile) in which each element represents a gene’s expression level. They use clustering analysis to identify similar expression profiles across genes or samples.10 In particular, hierarchical clustering is popular for grouping microarrays into a multilevel hierarchy in which, at each level, arrays in the same cluster are more similar to each other than those in different clusters. To cluster data, the user must identify and retrieve relevant microarrays, preprocess them, and then invoke the hierarchical clustering program. In the past, we might have programmed this sequence of steps using a scripting language such as Perl. Instead, we use Taverna and the caGrid plug-in to identify relevant services, compose those services with additional building blocks (for data transformation), and orchestrate their execution. Our workflow involves three major steps:
1. Identify and retrieve the microarray data of interest. We used CQL, the query language that caGrid Data Services uses, to specify this data and retrieve it from a caArray data service hosted at Columbia University. (http://cagridnode.c2b2.columbia.edu:8080/wsrf/services/cagrid/CaArrayScrub)
2. Preprocess, or normalize, the microarray data before clustering them. We used a GenePattern analytical service (http://node255.broad.mit.edu:6060/wsrf/services/cagrid/PreprocessDatasetMAGEService), which provides normalization, floor and ceiling thresholding, variation filtering, and other preprocessing functions. We used an instance of this service hosted at MIT’s Broad Institute.
3. Run hierarchical clustering on the preprocessed data. We invoked the geWorkbench analytical service Columbia University hosts. (http://cagridnode.c2b2.columbia.edu:8080/wsrf/services/cagrid/HierarchicalClusteringMage).
The Taverna workflow contains an input processor to store the CQL expression, an output processor to store the clustered microarray data (both input and output processors are blue), three caGrid processors (green) representing the three caGrid services just listed, and a few “shim” processors, such as XML splitters and beanshell scripts, to deal with data transformation between services.
Preview
Run
Run this Workflow in the Taverna Workbench...
Option 1:
Copy and paste this link into File > 'Open workflow location...'
http://www.myexperiment.org/workflows/599/download?version=1
[ More Info ]
Workflow Components
Reviews
(0)
Other workflows that use similar services
(0)
There are no workflows in myExperiment that use similar services to this Workflow.
No comments yet
Log in to make a comment