Pubmed mashup demo in a Virtuoso triplestore

Created: 2009-02-11 06:26:27

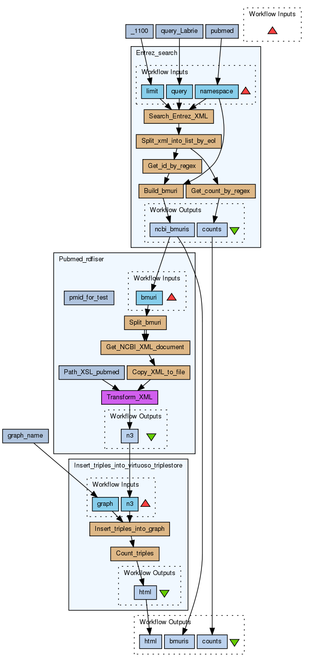
This workflow build a mashup in your local virtuoso server (available at http://localhost:8890/sparql) by downloading the needed pubmed documents from NCBI and by converting them into N3 format.  Once all documents loaded into the triplestore you can query them with SPARQL.

For example try those queries :

SELECT count(*) WHERE {?s ?p ?o}

SELECT ?o, count(*)
WHERE {?s <http://www.w3.org/1999/02/22-rdf-syntax-ns#type> ?o}

Dr Labrie's MeSH subject of interest :

SELECT ?o, count(*)
WHERE {?s <http://bio2rdf.org/ns/bio2drf#xMeSH> ?o}
ORDER BY DESC(count(*))

and is main collaborators :

SELECT ?o2, count(*)
WHERE {
  ?s <http://purl.org/dc/elements/1.1/creator> ?o1 . 
  FILTER (regex(?o1, "Labrie,F")) .
  ?s <http://purl.org/dc/elements/1.1/creator> ?o2 .
}
ORDER BY DESC(count(*))
LIMIT 30

Some questions that cannot be asked at Entrez ;-)

PS

For the Pubmed rdfiser to work you will need to download the Pubmed rdfiser : http://www.myexperiment.org/files/178

 

Information Preview

Medium

Information Run

Run this Workflow in the Taverna Workbench...

Option 1:

Copy and paste this link into File > 'Open workflow location...'
http://www.myexperiment.org/workflows/647/download?version=1
[ More InfoExpand ]


Information Workflow Components

Information Authors (2)
Information Titles (1)
Information Descriptions (4)
Information Dependencies (0)
Inputs (0)
Processors (7)
Beanshells (10)
Outputs (3)
Datalinks (9)
Coordinations (0)

Information Workflow Type

Taverna 2

Information Uploader

Information License

All versions of this Workflow are licensed under:

Information Version 1 (of 1)

Information Credits (1)

(People/Groups)

Information Attributions (0)

(Workflows/Files)

None

Information Tags (0)

None

Log in to add Tags

Information Shared with Groups (0)

None

Information Featured In Packs (0)

None

Log in to add to one of your Packs

Information Attributed By (0)

(Workflows/Files)

None

Information Favourited By (0)

No one

Information Statistics

 

Citations (0)

None


Version History

In chronological order:



Reviews Reviews (0)

No reviews yet

Be the first to review!



Comments Comments (0)

No comments yet

Log in to make a comment




Workflow Other workflows that use similar services (0)

There are no workflows in myExperiment that use similar services to this Workflow.