Load affymetrix experiments results into Sesame triplestore for a specific tissue
Created: 2009-02-17 04:54:30
The affymetrix data source is not public.
Preview
Run
Run this Workflow in the Taverna Workbench...
Workflow Components
![header=[] body=[This is the author information extracted from the workflow version] cssheader=[boxoverTooltipHeader] cssbody=[boxoverTooltipBody] delay=[200] Information](/images/famfamfam_silk/information.png?1680607579)
Authors (0)
![header=[] body=[These are the descriptive titles embedded within the workflow version] cssheader=[boxoverTooltipHeader] cssbody=[boxoverTooltipBody] delay=[200] Information](/images/famfamfam_silk/information.png?1680607579)
Titles (0)
![header=[] body=[These are the descriptions embedded within the workflow version] cssheader=[boxoverTooltipHeader] cssbody=[boxoverTooltipBody] delay=[200] Information](/images/famfamfam_silk/information.png?1680607579)
Descriptions (0)
![header=[] body=[These are the listed dependencies of the workflow] cssheader=[boxoverTooltipHeader] cssbody=[boxoverTooltipBody] delay=[200] Information](/images/famfamfam_silk/information.png?1680607579)
Dependencies (0)
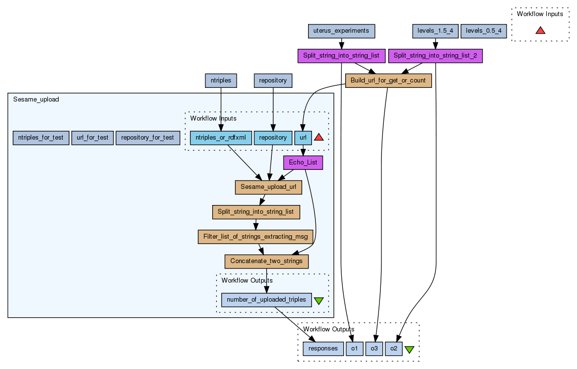
Processors (9)
Name |
Type |
Description |
Build_url_for_get_or_count |
beanshell |
Scripturl = "http://localhost/murin/murin-results2n3.jsp?level=" + level + "&id=" + experiment_id;
//url = "http://localhost/murin/murin-results-count2n3.jsp?level=" + level + "&id=" + experiment_id; |
levels_1.5_4 |
stringconstant |
Value1.5,2,4 |
Sesame_upload |
workflow |
|
repository |
stringconstant |
Valuenative-rdf-db3 |
uterus_experiments |
stringconstant |
Value2,28,37,58 |
Split_string_into_string_list |
localworker |
ScriptList split = new ArrayList();
if (!string.equals("")) {
String regexString = ",";
if (regex != void) {
regexString = regex;
}
String[] result = string.split(regexString);
for (int i = 0; i < result.length; i++) {
split.add(result[i]);
}
}
|
Split_string_into_string_list_2 |
localworker |
ScriptList split = new ArrayList();
if (!string.equals("")) {
String regexString = ",";
if (regex != void) {
regexString = regex;
}
String[] result = string.split(regexString);
for (int i = 0; i < result.length; i++) {
split.add(result[i]);
}
}
|
ntriples |
stringconstant |
Valuentriples |
levels_0.5_4 |
stringconstant |
Value0.5,1,1.5,2,4 |
Beanshells (5)
Name |
Description |
Inputs |
Outputs |
Build_url_for_get_or_count |
|
experiment_id
level
|
url
|
Sesame_upload_url |
|
url
repository
input_format
|
html
|
Split_string_into_string_list |
|
string
|
split
|
Filter_list_of_strings_extracting_msg |
|
stringlist
|
filteredlist
|
Concatenate_two_strings |
|
string1
string2
|
output
|
Outputs (4)
Name |
Description |
o2 |
|
o3 |
|
responses |
|
o1 |
|
Datalinks (11)
Source |
Sink |
Split_string_into_string_list:split |
Build_url_for_get_or_count:experiment_id |
Split_string_into_string_list_2:split |
Build_url_for_get_or_count:level |
Build_url_for_get_or_count:url |
Sesame_upload:url |
repository:value |
Sesame_upload:repository |
ntriples:value |
Sesame_upload:ntriples_or_rdfxml |
uterus_experiments:value |
Split_string_into_string_list:string |
levels_1.5_4:value |
Split_string_into_string_list_2:string |
Split_string_into_string_list_2:split |
o2 |
Build_url_for_get_or_count:url |
o3 |
Sesame_upload:number_of_uploaded_triples |
responses |
Split_string_into_string_list:split |
o1 |
Uploader
License
All versions of this Workflow are
licensed under:
Version 1
(of 1)
Credits (1)
(People/Groups)
Attributions (0)
(Workflows/Files)
None
Shared with Groups (0)
None
Featured In Packs (0)
None
Log in to add to one of your Packs
Attributed By (0)
(Workflows/Files)
None
Favourited By (0)
No one
Statistics
Other workflows that use similar services
(0)
There are no workflows in myExperiment that use similar services to this Workflow.
No comments yet
Log in to make a comment