This workflow uses one or more services that
are deprecated as of 31st December 2012
(almost 13 years ago), and may no longer function.
Show details...
omim and pathways
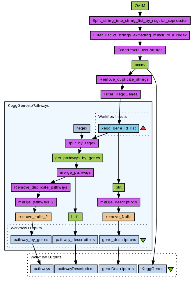
This workflow searches OMIM for entries associated with a particular disease in OMIM, returns the IDs and maps them to Kegg Gene IDs. For each gene, it then gets the description and any corresponding pathways those genes are involved with
Preview
Run
Run this Workflow in the Taverna Workbench...
Option 1:
Copy and paste this link into File > 'Open workflow location...'
http://www.myexperiment.org/workflows/688/download?version=2
[ More Info ]
Workflow Components
Workflow Type
Version 2 (latest)
(of 2)
Log in to add Tags
Shared with Groups (1)
Statistics
Reviews
(0)
Other workflows that use similar services
(96)
Only the first 2 workflows that use similar services are shown. View all workflows that use these services.
BioMart_hsapiens_gene_ensembl_variation_No...
(1)
Created: 2008-12-17 | Last updated: 2008-12-26
Credits:
Kasikrit
BioMart_hsapiens_gene_ensembl_variation_No...
(1)
Created: 2009-01-06 | Last updated: 2009-01-06
Credits:
Kasikrit
No comments yet
Log in to make a comment