BioAID_ProteinDiscovery

Created: 2010-05-10 16:21:09      Last updated: 2013-08-16 11:37:33

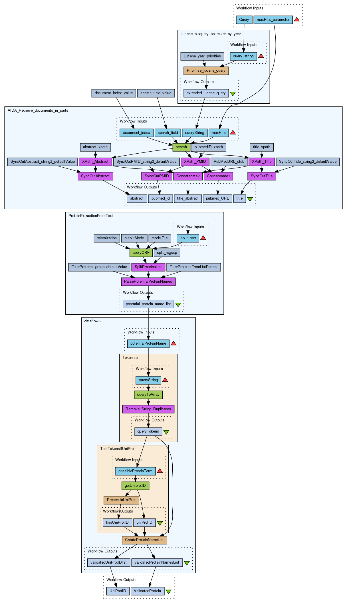
This workflow finds proteins relevant to the query string via the following steps:

A user query: a list of terms or boolean query - look at the Apache Lucene project for all details. E.g.: EZH2 OR "Enhancer of Zeste" +(mutation chromatin) -clinical Retrieve documents: finds relevant documents (abstract+title) based on query (edit maxHits to change the default maximum number of documents returned) Discover proteins: extract proteins discovered in the set of relevant abstracts. Filter extracted protein names by checking if a UniProtID exists that is labelled with the protein name.

Services by Edgar Meij, Sophia Katrenko (AID), and Martijn Schuemie (BioSemantics)

Information Preview

Information Run

Run this Workflow in the Taverna Workbench...

Option 1:

Copy and paste this link into File > 'Open workflow location...'
http://www.myexperiment.org/workflows/74/download?version=2
[ More InfoExpand ]


Information Workflow Components

Information Authors (2)
Information Titles (1)
Information Descriptions (1)
Information Dependencies (0)
Inputs (2)
Processors (6)
Beanshells (3)
Outputs (2)
Datalinks (9)
Coordinations (0)

Information Workflow Type

Taverna 2

Information Uploader

Information License

All versions of this Workflow are licensed under:

Information Version 2 (of 8)

View version:

Information Credits (2)

(People/Groups)

Information Attributions (0)

(Workflows/Files)

None

Information Tags (12)

Log in to add Tags

Information Shared with Groups (1)

Information Featured In Packs (0)

None

Log in to add to one of your Packs

Information Attributed By (0)

(Workflows/Files)

None

Information Statistics

 

Citations (0)

None


Version History

In chronological order:



Reviews Reviews (0)

No reviews yet

Be the first to review!



Comments Comments (1)

Log in to make a comment

  • Wednesday 26 January 2011 08:53:13 (UTC)

    This workflow was reported to occasionally have time out issues. Alan Williams (myGrid) e-mailed these pointers for addressing this problem:

    "If it is only in the validation report, then you can either just ignore the report and still run the workflow.  Or, you can change the timeout that the validator uses.  To do that go to Preferences (under the top level menu Taverna or File) -> Validation report and change "Reporting timeout in seconds (per service)".  By default it is 10 seconds.  Note that the validation timeout can be short because it just does a quck "ping" to check that the remote machine is talking.

    If you need to change the timeout for the running of the service, then see the e-mail thread at
    http://taverna-users.markmail.org/thread/xozdzqhkbxmuw4nc"

    Many thanks to Alan for this information.

    We are also in the process of updating and extending our BioSemantics Web Services, including the 'SynSets' service that is used in this workflow. More information about the BioSemantics group can be found on biosemantics.org.




Workflow Other workflows that use similar services (6)

Only the first 2 workflows that use similar services are shown. View all workflows that use these services.


Workflow BioAID_ProteinDiscovery_filterOnHumanUnipr... (11)

Thumb
This workflow finds proteins relevant to the query string via the following steps: A user query: a single gene/protein name. E.g.: (EZH2 OR "Enhancer of Zeste"). Retrieve documents: finds 'maximumNumberOfHits' relevant documents (abstract+title) based on query (the AIDA service inside is based on Apache's Lucene) Discover proteins: extract proteins discovered in the set of relevant abstracts with a 'named entity recognizer' trained on genomic terms using a Bayesian approach; the AIDA serv...

Created: 2009-05-28

Credits: User Marco Roos User Martijn Schuemie Network-member AID Network-member AID_myGrid_collaboration

Attributions: Workflow BioAID_DiseaseDiscovery_RatHumanMouseUniprotFilter

Workflow BioAID_ProteinToDiseases (1)

Thumb
This workflow was based on BioAID_DiseaseDiscovery, changes: expects only one protein name, adds protein synonyms). This workflow finds diseases relevant to the query string via the following steps: A user query: a single protein name Add synonyms (service courtesy of Martijn Scheumie, Erasmus University Rotterdam) Retrieve documents: finds relevant documents (abstract+title) based on query Discover proteins: extract proteins discovered in the set of relevant abstracts 5. Link proteins ...

Created: 2007-11-14 | Last updated: 2007-11-15

Credits: User Marco Roos User Martijn Schuemie Network-member AID

Attributions: Workflow BioAID_DiseaseDiscovery_RatHumanMouseUniprotFilter