Load GO terms in the triplestore
Created: 2009-05-01 14:36:50
No description has been set
Preview
Run
Run this Workflow in the Taverna Workbench...
Workflow Components
![header=[] body=[This is the author information extracted from the workflow version] cssheader=[boxoverTooltipHeader] cssbody=[boxoverTooltipBody] delay=[200] Information](/images/famfamfam_silk/information.png?1680607579)
Authors (1)
![header=[] body=[These are the descriptive titles embedded within the workflow version] cssheader=[boxoverTooltipHeader] cssbody=[boxoverTooltipBody] delay=[200] Information](/images/famfamfam_silk/information.png?1680607579)
Titles (2)
Load GO definition |
Load GO definitions |
![header=[] body=[These are the descriptions embedded within the workflow version] cssheader=[boxoverTooltipHeader] cssbody=[boxoverTooltipBody] delay=[200] Information](/images/famfamfam_silk/information.png?1680607579)
Descriptions (0)
![header=[] body=[These are the listed dependencies of the workflow] cssheader=[boxoverTooltipHeader] cssbody=[boxoverTooltipBody] delay=[200] Information](/images/famfamfam_silk/information.png?1680607579)
Dependencies (0)
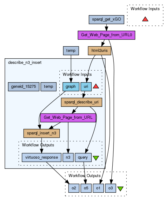
Processors (5)
Name |
Type |
Description |
html2uris |
beanshell |
ScriptList split = new ArrayList();
if (!html.equals("")) {
String regexString = "\n";
if (regex != void) {
regexString = regex;
}
String[] result = html.split(regexString);
for (int i = 0; i < result.length; i++) {
split.add(result[i]);
}
}
import java.util.regex.*;
uris = new ArrayList();
Pattern thePat = Pattern.compile("http://bio2rdf.org/(.*) | ");
int theGroup = 1;
for (Iterator i = split.iterator(); i.hasNext();) {
String item = (String) i.next();
Matcher matcher = thePat.matcher(item);
if (matcher.find()) {
uris.add("http://bio2rdf.org/"+matcher.group(theGroup));
}
}
|
Get_Web_Page_from_URL0 |
localworker |
ScriptURL inputURL = null;
if (base != void) {
inputURL = new URL(new URL(base), url);
}
else {
inputURL = new URL(url);
}
URLConnection con = inputURL.openConnection();
InputStream in = con.getInputStream();
InputStreamReader isr = new InputStreamReader(in);
Reader inReader = new BufferedReader(isr);
StringBuffer buf = new StringBuffer();
int ch;
while ((ch = inReader.read()) > -1) {
buf.append((char)ch);
}
inReader.close();
contents = buf.toString();
//String NEWLINE = System.getProperty("line.separator");
//
//URL inputURL = null;
//if (base != void) {
// inputURL = new URL(new URL(base), url);
//} else {
// inputURL = new URL(url);
//}
//StringBuffer result = new StringBuffer();
//BufferedReader reader = new BufferedReader(new InputStreamReader(inputURL.openStream()));
//String line = null;
//while ((line = reader.readLine()) != null) {
// result.append(line);
// result.append(NEWLINE);
//}
//
//contents = result.toString();
|
describe_n3_insert |
workflow |
|
temp |
stringconstant |
Valuetemp |
sparql_get_xGO |
stringconstant |
Valuehttp://localhost:8890/sparql?default-graph-uri=temp&query=SELECT+distinct+%3Fo%0D%0AWHERE+{%0D%0A++%3Fs+%3Chttp%3A%2F%2Fbio2rdf.org%2Fns%2Fbio2rdf%23xGO%3E+%3Fo+.%0D%0A++FILTER(%3Fo+!%3D+%3Chttp%3A%2F%2Fbio2rdf.org%2Fgo%3A0009055%3E)+.%0D%0A++FILTER(%3Fo+!%3D+%3Chttp%3A%2F%2Fbio2rdf.org%2Fgo%3A0000166%3E)+.%0D%0A}&format=text%2Fhtml&debug=on |
Beanshells (3)
Name |
Description |
Inputs |
Outputs |
html2uris |
|
html
|
uris
|
sparql_describe_uri |
|
uri
|
output
|
sparql_insert_n3 |
|
n3
graph
|
html
|
Outputs (4)
Name |
Description |
o1 |
|
o3 |
|
o2 |
|
o5 |
|
Datalinks (8)
Source |
Sink |
Get_Web_Page_from_URL0:contents |
html2uris:html |
sparql_get_xGO:value |
Get_Web_Page_from_URL0:url |
html2uris:uris |
describe_n3_insert:uri |
temp:value |
describe_n3_insert:graph |
html2uris:uris |
o1 |
Get_Web_Page_from_URL0:contents |
o3 |
describe_n3_insert:virtuoso_response |
o2 |
describe_n3_insert:query |
o5 |
Uploader
License
All versions of this Workflow are
licensed under:
Version 1
(of 1)
Credits (1)
(People/Groups)
Attributions (0)
(Workflows/Files)
None
Shared with Groups (0)
None
Featured In Packs (0)
None
Log in to add to one of your Packs
Attributed By (0)
(Workflows/Files)
None
Favourited By (0)
No one
Statistics
Other workflows that use similar services
(0)
There are no workflows in myExperiment that use similar services to this Workflow.
No comments yet
Log in to make a comment