Tuiuiu synchronous workflow

Created: 2009-06-29 09:42:08      Last updated: 2009-06-29 09:59:57

Tuiuiu removes from a sequence or from a set of sequences areas as large as possible that do not contain researched repeats.

Tuiuiu is used as a preliminary step before applying a multiple local aligner tool.



Modeling and algorithmic details are provided in the following paper.
Please, cite this paper if you use Tuiuiu.

P. Peterlongo, G. Sacomoto, A. Pereira do Lago, N. Pisanti, M.-F. Sagot
Lossless filter for multiple repeats with bounded edit distance
BMC Algorithms for Molecular Biology 2009, 4:3 doi:10.1186/1748-7188-4-3

Link: http://www.almob.org/content/4/1/3

 

This web service is made available on GenOuest bioinformatics platform (Rennes, France) using Opal toolkit. A list of other web-services available on GenOuest platform can be viewed here.

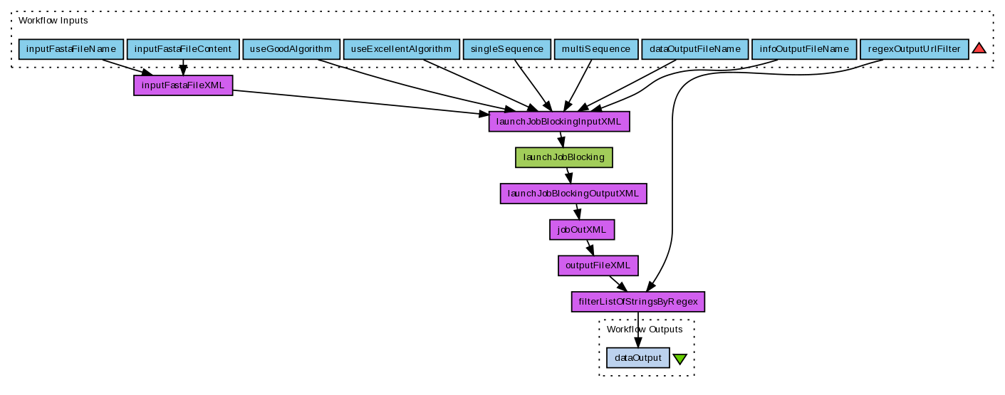
This workflow uses Tuiuiu in a synchronous way: the workflow will launch Tuiuiu and wait the end of the job before continuing.

Information Preview

Information Run

Run this Workflow in the Taverna Workbench...

Option 1:

Copy and paste this link into File > 'Open workflow location...'
http://www.myexperiment.org/workflows/808/download?version=1
[ More InfoExpand ]


Information Workflow Components

Inputs (9)
Processors (7)
Beanshells (0)
Outputs (1)
Links (16)
Coordinations (0)

Information Workflow Type

Taverna 1

Information Uploader

Information License

All versions of this Workflow are licensed under:

Information Version 1 (of 1)

Information Credits (2)

(People/Groups)

Information Attributions (0)

(Workflows/Files)

None

Information Tags (5)

Log in to add Tags

Information Shared with Groups (1)

Information Featured In Packs (0)

None

Log in to add to one of your Packs

Information Attributed By (0)

(Workflows/Files)

None

Information Favourited By (0)

No one

Information Statistics

 

Citations (0)

None


Version History

In chronological order:



Reviews Reviews (0)

No reviews yet

Be the first to review!



Comments Comments (0)

No comments yet

Log in to make a comment




Workflow Other workflows that use similar services (1)

Workflow Tuiuiu asynchronous workflow (1)

Thumb
Tuiuiu removes from a sequence or from a set of sequences areas as large as possible that do not contain researched repeats. Tuiuiu is used as a preliminary step before applying a multiple local aligner tool. Modeling and algorithmic details are provided in the following paper. Please, cite this paper if you use Tuiuiu. P. Peterlongo, G. Sacomoto, A. Pereira do Lago, N. Pisanti, M.-F. Sagot Lossless filter for multiple repeats with bounded edit distance BMC Algorithms for Mole...

Created: 2009-06-29 | Last updated: 2009-06-29

Credits: User http://osallou.myopenid.com/ Network-member GenOUEST Platform