EBI InterproScan T2

Created: 2009-06-30 11:24:07      Last updated: 2009-06-30 11:25:38

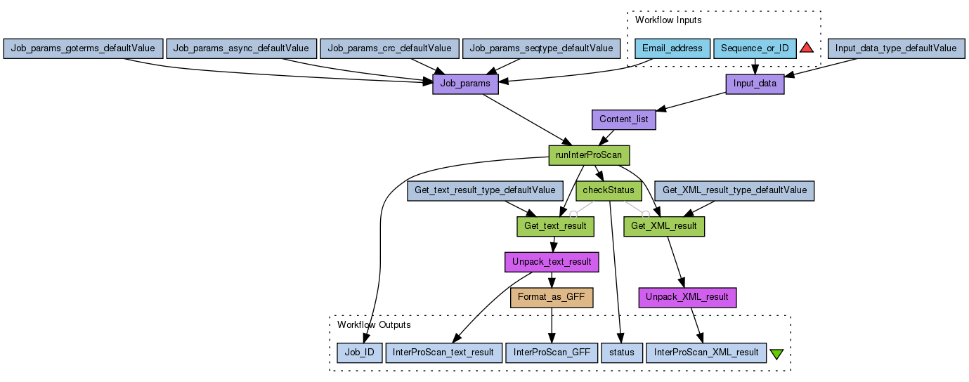
This T2 version of the Interpro scan workflow is an example of the while loop in action.

This is used to poll the async EBI service for the result (busy waiting)

Information Preview

Medium

Information Run

Run this Workflow in the Taverna Workbench...

Option 1:

Copy and paste this link into File > 'Open workflow location...'
http://www.myexperiment.org/workflows/812/download?version=1
[ More InfoExpand ]


Information Workflow Components

Information Authors (2)
Information Titles (3)
Information Descriptions (1)
Information Dependencies (0)
Inputs (2)
Processors (17)
Beanshells (1)
Outputs (5)
Datalinks (23)
Coordinations (2)

Information Workflow Type

Taverna 2

Information Uploader

Information License

All versions of this Workflow are licensed under:

Information Version 1 (of 1)

Information Credits (2)

(People/Groups)

Information Attributions (1)

(Workflows/Files)

  • Item doesn't exist anymore

Information Tags (0)

None

Log in to add Tags

Information Shared with Groups (0)

None

Information Featured In Packs (0)

None

Log in to add to one of your Packs

Information Favourited By (0)

No one

Information Statistics

 

Citations (0)

None


Version History

In chronological order:



Reviews Reviews (0)

No reviews yet

Be the first to review!



Comments Comments (0)

No comments yet

Log in to make a comment




Workflow Other workflows that use similar services (17)

Only the first 2 workflows that use similar services are shown. View all workflows that use these services.


Workflow EBI InterProScan (2)

Thumb
EBI InterProScan. Stop fannying around with BLAST and use InterProScan instead.

Created: 2007-10-03

Workflow EBI_InterProScan (3)

Thumb
Note: the WSInterProScan web service used by this workflow is no longer available haveing been replaced by the EMBL-EBI's InterProScan (REST) (http://www.ebi.ac.uk/Tools/webservices/services/pfa/iprscan_rest) and InterProScan (SOAP) (http://www.ebi.ac.uk/Tools/webservices/services/pfa/iprscan_soap) web services. Thus the workflow described here no longer works, see the alternative workflows for the InterProScan (SOAP) service for workflows which use the new services. Perform an InterProScan ...

Created: 2008-10-26 | Last updated: 2011-04-01

Credits: User Hamish McWilliam