EBI_InterProScan for Taverna 2
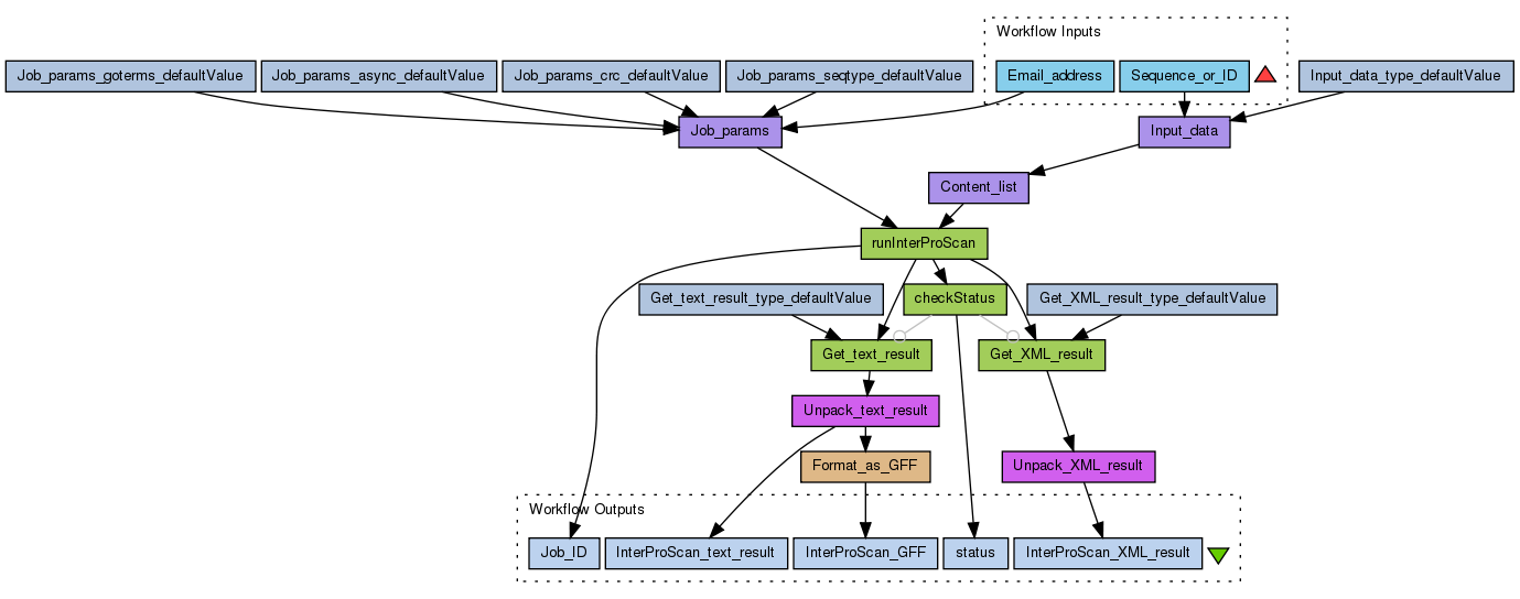
Perform an InterProScan analysis of a protein sequence using the EBI’s WSInterProScan service (see http://www.ebi.ac.uk/Tools/webservices/services/interproscan). The input sequence to use and the user e-mail address are inputs, the other parameters for the analysis (see Job_params) are allowed to default.
InterProScan searches a protein sequence against the protein family and domain signature databases integrated into InterPro (see http://www.ebi.ac.uk/interpro/). A set of matches to the signatures are returned, which are annotated with the corresponding InterPro and GO term assignments for these signature matches.
The checkStatus processor has looping enabled, it will continue as long as the status is RUNNING - but with a 250 ms sleep. (done as a customized Beanshell script to add the sleep, avoiding overload of the checkStatus service)
Preview
Run
Run this Workflow in the Taverna Workbench...
Option 1:
Copy and paste this link into File > 'Open workflow location...'
http://www.myexperiment.org/workflows/814/download?version=1
[ More Info ]
Workflow Components
![header=[] body=[This is the author information extracted from the workflow version] cssheader=[boxoverTooltipHeader] cssbody=[boxoverTooltipBody] delay=[200] Information](/images/famfamfam_silk/information.png?1680607579)
![header=[] body=[These are the descriptive titles embedded within the workflow version] cssheader=[boxoverTooltipHeader] cssbody=[boxoverTooltipBody] delay=[200] Information](/images/famfamfam_silk/information.png?1680607579)
![header=[] body=[These are the descriptions embedded within the workflow version] cssheader=[boxoverTooltipHeader] cssbody=[boxoverTooltipBody] delay=[200] Information](/images/famfamfam_silk/information.png?1680607579)
![header=[] body=[These are the listed dependencies of the workflow] cssheader=[boxoverTooltipHeader] cssbody=[boxoverTooltipBody] delay=[200] Information](/images/famfamfam_silk/information.png?1680607579)
Workflow Type
Version 1 (earliest)
(of 2)
Log in to add Tags
Shared with Groups (1)
Statistics
Reviews
(0)
Other workflows that use similar services
(17)
Only the first 2 workflows that use similar services are shown. View all workflows that use these services.
EBI_InterProScan
(3)
Created: 2008-10-26 | Last updated: 2011-04-01
Credits:
Hamish McWilliam
No comments yet
Log in to make a comment