Sponge into Virtuoso triplestore the needed ressource from PubMed [myexperiment:pubmed_step3_describe]
Created: 2009-11-17 07:09:01
Last updated: 2009-11-27 03:32:15
query = labrie,f
query = labrie
query = labrie,f
query = labrie
query = h1n1
query = morissette,j
query = labrie,f
query = labrie
query = h1n1
Get a list of paper from pubmed.
Preview
Run
Run this Workflow in the Taverna Workbench...
Workflow Components
![header=[] body=[This is the author information extracted from the workflow version] cssheader=[boxoverTooltipHeader] cssbody=[boxoverTooltipBody] delay=[200] Information](/images/famfamfam_silk/information.png?1680607579)
Authors (1)
![header=[] body=[These are the descriptive titles embedded within the workflow version] cssheader=[boxoverTooltipHeader] cssbody=[boxoverTooltipBody] delay=[200] Information](/images/famfamfam_silk/information.png?1680607579)
Titles (7)
demo_who_is_dr_labrie_from_bio2rdf_cache |
demo_who_is_dr_labrie_bio2rdf_cache |
Sponge into Virtuoso triplestore the needed ressource from PubMed [myexperiment:pubmed_step3_describe] |
Spounge into Virtuoso triplestore the needed ressource from PubMed [myexperiment:pubmed_step3_describe] |
[myexperiment:pubmed_step3_describe] |
bio2rdf_subject_fetch_pubmed |
demo_who_is_dr_labrie |
![header=[] body=[These are the descriptions embedded within the workflow version] cssheader=[boxoverTooltipHeader] cssbody=[boxoverTooltipBody] delay=[200] Information](/images/famfamfam_silk/information.png?1680607579)
Descriptions (4)
query = labrie,f
query = labrie
|
query = labrie,f
query = labrie
query = h1n1
|
query = morissette,j
query = labrie,f
query = labrie
query = h1n1
|
Get a list of paper from pubmed.
|
![header=[] body=[These are the listed dependencies of the workflow] cssheader=[boxoverTooltipHeader] cssbody=[boxoverTooltipBody] delay=[200] Information](/images/famfamfam_silk/information.png?1680607579)
Dependencies (0)
Inputs (3)
Name |
Description |
graph |
|
sparql_endpoint |
|
sparql_query |
|
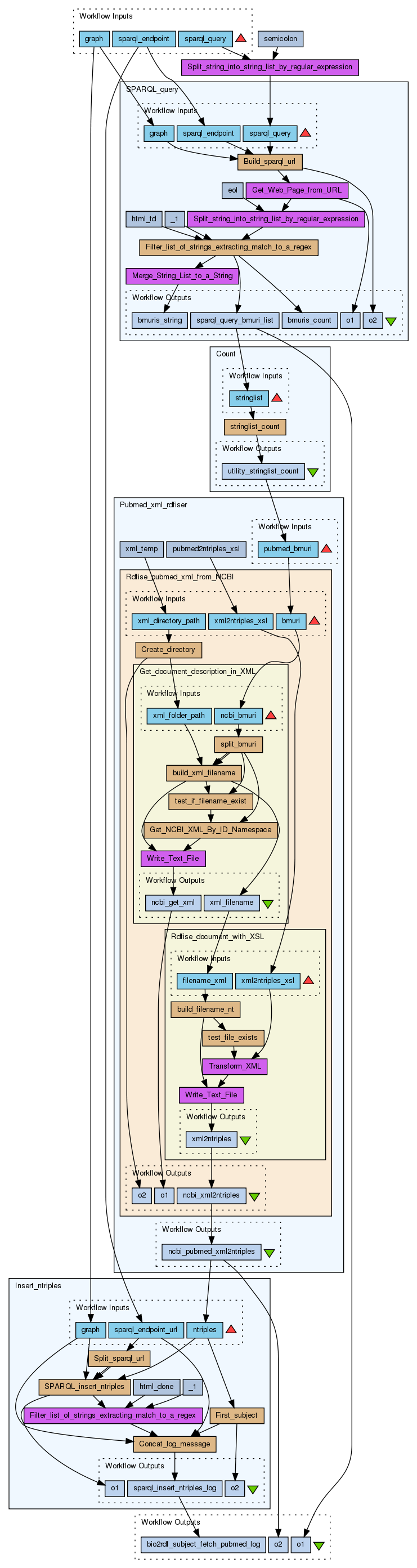
Processors (6)
Name |
Type |
Description |
Insert_ntriples |
workflow |
|
Pubmed_xml_rdfiser |
workflow |
|
SPARQL_query |
workflow |
|
Split_string_into_string_list_by_regular_expression |
localworker |
ScriptList split = new ArrayList();
if (!string.equals("")) {
String regexString = ",";
if (regex != void) {
regexString = regex;
}
String[] result = string.split(regexString);
for (int i = 0; i < result.length; i++) {
split.add(result[i]);
}
}
|
semicolon |
stringconstant |
Value; |
Count |
workflow |
|
Beanshells (14)
Name |
Description |
Inputs |
Outputs |
SPARQL_insert_ntriples |
|
ntriples
graph
sparql_host
sparql_port
|
html
|
Concat_log_message |
|
msg
graph
sparql_url
subject
|
log
|
Split_sparql_url |
|
sparql_url
|
host
port
|
First_subject |
|
ntriples
|
subject
|
Create_directory |
|
directory
|
log
directory_copy
|
Get_NCBI_XML_By_ID_Namespace |
|
id
rettype
retmode
namespace
|
outputText
|
split_bmuri |
|
bmuri
|
namespace
id
|
build_xml_filename |
|
path
namespace
id
|
xml_filename
|
test_if_filename_exist |
|
filename
id
|
id_copy
|
build_filename_nt |
|
filename_xml
|
filename_nt
|
test_file_exists |
|
filename
|
filename_xml
|
Filter_list_of_strings_extracting_match_to_a_regex |
|
stringlist
regex
group
|
filteredlist
count
|
Build_sparql_url |
|
sparql_query
sparql_endpoint
graph
|
sparql_query_url
|
stringlist_count |
|
in
|
out
|
Outputs (3)
Name |
Description |
o2 |
|
bio2rdf_subject_fetch_pubmed_log |
|
o1 |
|
Datalinks (13)
Source |
Sink |
graph |
Insert_ntriples:graph |
Pubmed_xml_rdfiser:ncbi_pubmed_xml2ntriples |
Insert_ntriples:ntriples |
sparql_endpoint |
Insert_ntriples:sparql_endpoint_url |
Count:utility_stringlist_count |
Pubmed_xml_rdfiser:pubmed_bmuri |
sparql_endpoint |
SPARQL_query:sparql_endpoint |
graph |
SPARQL_query:graph |
Split_string_into_string_list_by_regular_expression:split |
SPARQL_query:sparql_query |
sparql_query |
Split_string_into_string_list_by_regular_expression:string |
semicolon:value |
Split_string_into_string_list_by_regular_expression:regex |
SPARQL_query:sparql_query_bmuri_list |
Count:stringlist |
Pubmed_xml_rdfiser:ncbi_pubmed_xml2ntriples |
o2 |
Insert_ntriples:sparql_insert_ntriples_log |
bio2rdf_subject_fetch_pubmed_log |
SPARQL_query:sparql_query_bmuri_list |
o1 |
Uploader
License
All versions of this Workflow are
licensed under:
Version 1 (earliest)
(of 2)
Credits (1)
(People/Groups)
Attributions (0)
(Workflows/Files)
None
Shared with Groups (0)
None
Featured In Packs (0)
None
Log in to add to one of your Packs
Attributed By (0)
(Workflows/Files)
None
Favourited By (0)
No one
Statistics
Other workflows that use similar services
(0)
There are no workflows in myExperiment that use similar services to this Workflow.
No comments yet
Log in to make a comment