GRASS-GIS orchestration using pyWPS
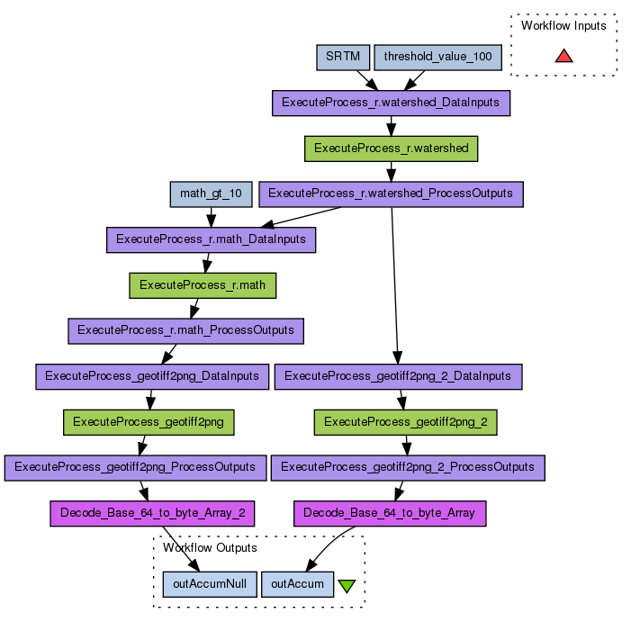
Generic workflow that run r.watershed, with auxiliary services: r.math and geotiff2png.
Watershed accumulation is calculated from DEM using r.watershed, the accumulation result is then filtered using r.math with equation: output=(if())
Generic workflow that run r.watershed, with auxiliary services: r.math and geotiff2png.
Watershed accumulation is calculated from DEM using r.watershed, the accumulation result is then filtered using r.math with equation: output=(if(a>100,a,null()))
The resulting geotiff is converted into a PNG for easy analysis in Taverna.
Note: The DEM used contains values below 0, this affect the quality of the final result.
Preview
Run
Run this Workflow in the Taverna Workbench...
Option 1:
Copy and paste this link into File > 'Open workflow location...'
http://www.myexperiment.org/workflows/2066/download?version=1
[ More Info ]
Workflow Components
![header=[] body=[This is the author information extracted from the workflow version] cssheader=[boxoverTooltipHeader] cssbody=[boxoverTooltipBody] delay=[200] Information](/images/famfamfam_silk/information.png?1680607579)
![header=[] body=[These are the descriptive titles embedded within the workflow version] cssheader=[boxoverTooltipHeader] cssbody=[boxoverTooltipBody] delay=[200] Information](/images/famfamfam_silk/information.png?1680607579)
![header=[] body=[These are the descriptions embedded within the workflow version] cssheader=[boxoverTooltipHeader] cssbody=[boxoverTooltipBody] delay=[200] Information](/images/famfamfam_silk/information.png?1680607579)
![header=[] body=[These are the listed dependencies of the workflow] cssheader=[boxoverTooltipHeader] cssbody=[boxoverTooltipBody] delay=[200] Information](/images/famfamfam_silk/information.png?1680607579)
Reviews
(0)
Other workflows that use similar services
(13)
Only the first 2 workflows that use similar services are shown. View all workflows that use these services.
Ice Class Map pixel analysis (NERSC)
(1)
Created: 2011-11-02 | Last updated: 2011-11-02
Credits:
Jorgejesus
WPS-GRASS-Bridge r.los example
(1)
Created: 2011-10-13
Credits:
Jorgejesus
No comments yet
Log in to make a comment